UNIVERSIDAD TECNICA DE MACHALA
UNIDAD ACADEMICA CIENCIAS QUIMICAS Y DE LA SALUD
CARRERA ENFEMERIA
MARÍA
ESTUDIANTE:
Nathaly Nicole Ramírez Arévalo.
DOCENTE:
ING. Ramiro Quezada
ASIGNATURA:
Expresión Oral y Escrita
SEMESTRE:
Primero “B”
AÑO LECTIVO:
2016-2017
MACHALA- EL ORO – ECUADOR
INTRODUCCIÓN
Esta historia trata de dos primos Efraín y María los cuales se enamoran desde que eran muy
pequeños , María fue adoptada por sus tíos después de la muerte de su madre y los cuales son
padres de Efraín, Emma, Felipe, Juan y Eloísa.
Desde su infancia ambos tenían un sentimiento de amor muy fuerte, pero Efraín tuvo que ir a
estudiar al colegio de Bogotá a sus 14 años, y regreso 6 años después, en su regresó se dio
cuenta que el amor que sentía por maría se había hecho mucho más fuerte de lo que pensaba,
pero el sentimiento no eran solo en Efraín sino entre ambos. Durante su estancia comparten
muchos momentos juntos, pero un día María empezó a presentar los síntomas de la misma
enfermedad (epilepsia) que su madre sufría y la cual la llevo a la muerte muy joven.
Los padres de Efraín notaron el sufrimiento de su hijo por María , así que decidieron hablar
con él y le decirle cuales eran todos los riesgos de la enfermedad de María y del sufrimiento
que les tocaría a ambos jóvenes, pero el padre de Efraín le dice que si después de irse a
Europa estudiar 5 años y al regresar sigue enamorado de María ,el dará su consentimiento para
que ellos contrajeran matrimonio . Ambos se separan y en la ausencia de Efraín, María se
enferma gravemente, en su agonía pide a Emma ver a Efraín, así que este viaja desde Londres
hasta Cauca para verla. María guarda las cartas que Efraín le había dado y se las da a Emma
para que le entregue a Efraín.
Cunado Efraín llega a su hogar , su hermana Emma le da la noticia que María había fallecido
, Efraín no encuentra consuelo alguno a su dolor por eso decide permanece unos cuantos
meses en casa, el recorrió todos los lugares los cuales fueron testigos del amor que tenía
hacia María , al no aguantar tanta tristeza Efraín prefirió irse con infinita pena de su bello
terruño y la casa en donde había pasado toda su niñez.
OBJETIVO
Poder incentivar el interés en la lectura , demostrando ser interesante , pues ya que al
tratarse de una Novela echa en bases de las vivencias del autor , da un poco de intriga
y misterio al leerla ya que trata de una historia de amor la cual tiene muchos problemas
durante su relación , consiguiendo un final triste y muy trágico .
OBJETIVOS ESPECIFICOS
 Demostrar que podemos meternos en los sentimientos más reales del autor a
través de la lectura, obteniendo así una nueva experiencia.
 Lograr ampliar nuestro léxico y cultura.
 Poder desarrollar la manera de expresarnos y comunicarnos mejor.
ESQUEMA DE IDEAS PRINCIPALES Y SECUNDARIAS DE LA OBRA
La idea principal es representar y mostrar la
ingenuidad y la fuerza que tiene el primer amor, y no
solo el primer amor sino el amor en general y como
este puede aguantar cualquier adversidad siempre y
cuando ese amor sea verdadero y puro, incluso
perdurar hasta después de la muerte.
-Efraín regresoa suhogar demostrando aun su amor
por María
- María quedo feliz con la llegada de Efraín
CAPITULO I
CAPITULO
II
- Efraín se propone a seguir con su amor por
María
- El amor de María y Efraín era notorio
- Efraín no se alejaría más de María y prometía su
amor por siempre
IDEA PRINCIPAL
IDEA
SECUNDARIA
IDEA PRINCIPAL
IDEA
SECUNDARIA
- María y Efraín comparten momentos únicos
- Los dossentían con fuerzasuamor
- María y Efraín pasan más tiempo juntos
CAPITULO
III
CAPITULO
IV
- Efraín pretendía con fervor a María
-Efraín quiere contraer matrimonio con María
-María es muy feliz junto a su amado Efraín
IDEA
SECUNDARIA
IDEA
SECUNDARIA
IDEA PRINCIPAL
IDEA PRINCIPAL
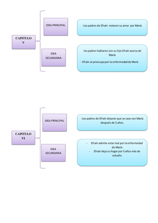
CAPITULO
V
-Los padres de Efraín notaron su amor por María
-los padres hablaron con su hijo Efraín acerca de
María
- Efraín se preocupapor la enfermedadde María
CAPITULO
VI
-Los padres de Efraín dejaran que se case con María
después de 5 años.
- Efraín admite estar mal por la enfermedad
de María
- Efraín deja su hogar por 5 años más de
estudio
IDEA
SECUNDARIA
IDEA
SECUNDARIA
IDEA PRINCIPAL
IDEA PRINCIPAL
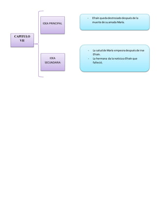
CAPITULO
VII
- Efraín quedadestrozadodespuésde la
muerte de suamada María.
- La saludde María empeoradespuésde irse
Efraín.
- La hermana da la noticiaa Efraín que
falleció.
IDEA
SECUNDARIA
IDEA PRINCIPAL
RESUMEN
El relato empieza cuando el autor nos relata como a muy temprana edad fue a una
escuela en Bogotá, para realizar sus estudios. Su familia lo despide muy amorosamente
y al ver por última vez su casa, ve a suprima María.
Después de seis años, el protagonista, Efraín regresa a su hogar, en el valle del Cauca,
donde se encuentra con su prima huérfana, María, ya adolescente. En la cena, en el día
en que llegó, de su viaje a Bogotá, ve a toda su familia, desde este momento Efraín
empieza a admirar la belleza de María.
Una vez instalado Efraín en su cuarto y al ver todas las flores en el Jardín y en el florero
cubría la mesa, exclamó ¡Qué bellas llores!, fue cuando María recordaba cuánto le
agradaban las llores. Después de unos días los jóvenes empiezan a manifestar su amor y
encanto.
Efraín va conociendo las actividades de su casa en donde la madre de Efraín, le
manifiesta que quería que les diese algunas clases de gramática y Geografía, en donde
darían principio a las lecciones pasados seis u ocho días. Pasados tres días, van a la
hacienda (Efraín y su padre), en donde Efraín ve que su padre había mejorado en sus
negocios, ahí también, acudieron a una boda de unos esclavos, en la que pudieron
observar la felicidad de la pareja.
En la hacienda le comunican a Efraín, la noticia, que dentro de cuatro meses se iría a
concluir sus estudios de medicina a Europa.
A su regreso de la hacienda, el padre de Efraín nos narra cómo llegó María a su casa. En
su último viaje a las Antillas, Salomón, primo suyo, acababa de perder a Sara, su
esposa.
La esposa de Salomón, le había dejado una niña que tenía tres años. El padre de Efraín
lo encontró desfigurado moral y físicamente por el dolor, e insistió a Salomón que le
diera a su hija, a fin de que la educara al lado de sus hijos y se atrevió a decirle que la
haría cristiana, pues era judía y que le cambiaría el nombre de Ester a el de María. Al
amanecer Efraín fue a la casa de un amigo montañés, llamado José y ahí conoce a la
familia de José, en donde lo tratan como si fuera de la familia. José se quedó admirado
de los conocimientos teóricos de Efraín, sobre las siembras.
Volvieron a la casa de José, para que Efraín se despidiera de las muchachas, en donde
ellas le manifiestan su agradecimiento de aquellos presentes regalándole un ramo de
azucenas silvestres. Apenas llegó Efraín a su casa, se dirigió al costurero de su madre,
en donde María se fijó en el ramo de azucenas que traía Efraín.
Cuando entró a su cuarto, Efraín no vio los azahares y las violetas de María, fue cuando
Efraín piensa que María no lo ama, entonces Efraín se despide de la ilusión querida,
arrojando el ramo de azucenas por la ventana.
En la cena, Efraín quedó sorprendido pues vio una de las azucenas en la cabeza de
María, el padre de Efraín le declaró que las azucenas eran muy bellas al preguntarle que
de donde las había conseguido, ella le respondió que Efraín las arrancó del huerto y que
le parecía, siendo tan bonitas y extrañas, una lástima que se desperdiciaran.
Posteriormente Efraín y María platican, y ahí es en donde se aclara el enojo de Efraín el
cual le confiesa su amor a María y entonces promete todos los días cambiar las flores de
su cuarto.
A la mañana siguiente, dieron inicio a los estudios de Gramática y Geografía, en donde
Efraín empieza a impartirles clases notando la inteligencia de María.
Narra cómo le había conmovido el poema de Átala, el cual terminaba con un final
trágico. Pasan horas de encanto en la familia. Pero María sufre una enfermedad
hereditaria, la epilepsia. En la tarde del día siguiente, ya estando bien María, ella le
agradece lo que Enfrían hizo aquella madrugada. Sabiendo ella de lo que había muerto
su madre, y él la consoló. Después de la cena, Efraín tuvo una plática con su padre y
madre, en donde le dijeron que habían notado el amor que le tenía a María, y le dice que
no ludiese muchas emociones a María pues la enfermedad le hacía mal, y también que
Carlos un amigo suyo, pedía la mano de María por lo que se le hacía más difícil
expresar su amor y cumplir su promesa. Diez días después de esa conferencia, Efraín se
alejó por unos días de su casa. Entonces su madre le hizo saber que estaba disgustada
por la conducta tomada, y le dijo que la enfermedad de María no era la misma que la
dela madre, entonces él prometió corregir su conducta.
Entonces Efraín se disculpa con María. Al día siguiente nos relata su día de casería en
el que Efraín, junto con su grupo logran cazar un tigre que hacía muchos destrozos por
esos rumbos, Cuando llegó de casería observó que ya estaban en su casa Carlos y su
padre, don Jerónimo.
Luego de la comida Carlos toco la guitarra, esa noche Efraín durmió con sus hermanos
para que le dejase el cuarto a Carlos. En la mañana siguiente Efraín y su amigo
prepararon todo para una cacería de venados. Mientras se preparaban, la madre de
Efraín le explica el motivo de la visita de Carlos.
En la cacería no les fue muy bien especialmente a Carlos, pues falló un tiro muy fácil
porque no estaba cargada la escopeta, debido a que Braulio (sobrino de José) no lo había
cargado en venganza a la burla que Carlos hizo a los perros de José. En la tarde fueron
al río, ahí es donde María le responde a Carlos su propuesta de matrimonio,
informándole sobre esta al padre de Efraín. Después tienen una plática Efraín y Carlos,
donde le confiesa toda la situación entre él y María. Al día siguiente se va Carlos de la
casa de Efraín.
En los siguientes días tuvieron mucho trabajo Efraín y su padre, debido a la visita de
Carlos. María guárdalos cabellos de Efraín en su guardapelo, junto con los cabellos de
su madre. Después Efraín tuvo que ir a la hacienda, junto con su padre, para arreglar
uno asuntos. Cuando estaban trabajando su padre y él, llegó el correo, en donde le
comunicaban la noticia sobre un mal negocio.
Al regreso, su padre le dijo que no le comunicará nada a su mamá. Al día siguiente
tuvieron una boda, Braulio Tránsito (hija de José), en la que María y José eran los
padrinos. Durante el viaje, Efraín le contó a Maréalo que pasó en la hacienda y le dijo
que le pediría a su padre que lo ayudara en sus negocios, para así retardar su viaje a
Europa.
Cuando llegaron de aquella boda, se encontraron con que al padre de Efraín le había
dado una fiebre cerebral, por el disgusto y la preocupación del negocio que le había
salido mal. Pero gracias a que María, Emma y Efraín lo cuidaron salió de esa
enfermedad. Cuando ya estaba aliviado el padre de Efraín, llegó una carta del señor A...
(Era quien lo llevaría a Europa), que le decía que partirían el 30 de enero. Efraín le hizo
entonces la propuesta que había pensado antes, pero su padre no la acepto diciéndole
que su viaje no le afectaría en nada en su economía.
Ese mismo día platicaron con María, ahí el padre de Efraín le comunica que si ella está
dispuesta a casarse con Efraín, ella responde que sí, pero bajo la condición de que
Efraín se fuera feliz a su viaje y terminando una vez sus estudios Efraín y María
contraerían matrimonio. Pasados unos días, en la tarde María le enseña un rosal nuevo y
le dice que florecerá si él no le olvida y que no brotará ninguna flor si le olvida.
Después le enseña una matita de azucenas cerca del cuarto de Efraín, donde él había
arrojado las azucenas, y le dice que en cada carta que escriba ella depositará un pedazo
de una azucena para representarle aquello que no le podía decir con palabras.
Habiendo pasado dos semanas recibió la primera carta de María, en la que le cuanta
toda la situación de su casa.
Pasado un año, Efraín recibía dos cartas por mes de María, fue hasta entonces que
recibió la visita del señor A... y este le entrega un paquete de cartas donde está la trágica
noticia de que María estaba agonizando y que debía regresar para que María se
repusiera.
Dos horas después parte para Londres. Durante la ausencia la enfermedad sigue se
cursó. María empeora y llama a Efraín, que llega tarde, después de la muerte de su
amada. Al llegar, recordó todos los momentos que había pasado con ella y recogió las
cartas de María en un cofre, también las trenzas en un delantal azul, el anillo y el
guardapelo que le había indicado a Emma se los entregará. Después fue a la tumba
junto con Braulio y le dio su último adiós. Cuando ya se iba de la tumba apareció un ave
negra que anteriormente ya se había presentado cuando le dio un ataque de epilepsia.
Era el ave que se había llevado su alma.
CRITERIO PERSONAL
En esta obra nos encontramos con un sentimiento de lo más maravilloso y capaz de
mover al mundo: el Amor. Este sentimiento está presente en la vida diaria, en el amor
de un padre a su hijo/a, el amor entre hermanos/as, amor de parejas y el amor hacia un
grande amigo, etc.

Proyecto expresión-oral

  • 1.
    UNIVERSIDAD TECNICA DEMACHALA UNIDAD ACADEMICA CIENCIAS QUIMICAS Y DE LA SALUD CARRERA ENFEMERIA MARÍA ESTUDIANTE: Nathaly Nicole Ramírez Arévalo. DOCENTE: ING. Ramiro Quezada ASIGNATURA: Expresión Oral y Escrita SEMESTRE: Primero “B” AÑO LECTIVO: 2016-2017 MACHALA- EL ORO – ECUADOR
  • 2.
    INTRODUCCIÓN Esta historia tratade dos primos Efraín y María los cuales se enamoran desde que eran muy pequeños , María fue adoptada por sus tíos después de la muerte de su madre y los cuales son padres de Efraín, Emma, Felipe, Juan y Eloísa. Desde su infancia ambos tenían un sentimiento de amor muy fuerte, pero Efraín tuvo que ir a estudiar al colegio de Bogotá a sus 14 años, y regreso 6 años después, en su regresó se dio cuenta que el amor que sentía por maría se había hecho mucho más fuerte de lo que pensaba, pero el sentimiento no eran solo en Efraín sino entre ambos. Durante su estancia comparten muchos momentos juntos, pero un día María empezó a presentar los síntomas de la misma enfermedad (epilepsia) que su madre sufría y la cual la llevo a la muerte muy joven. Los padres de Efraín notaron el sufrimiento de su hijo por María , así que decidieron hablar con él y le decirle cuales eran todos los riesgos de la enfermedad de María y del sufrimiento que les tocaría a ambos jóvenes, pero el padre de Efraín le dice que si después de irse a Europa estudiar 5 años y al regresar sigue enamorado de María ,el dará su consentimiento para que ellos contrajeran matrimonio . Ambos se separan y en la ausencia de Efraín, María se enferma gravemente, en su agonía pide a Emma ver a Efraín, así que este viaja desde Londres hasta Cauca para verla. María guarda las cartas que Efraín le había dado y se las da a Emma para que le entregue a Efraín. Cunado Efraín llega a su hogar , su hermana Emma le da la noticia que María había fallecido , Efraín no encuentra consuelo alguno a su dolor por eso decide permanece unos cuantos meses en casa, el recorrió todos los lugares los cuales fueron testigos del amor que tenía hacia María , al no aguantar tanta tristeza Efraín prefirió irse con infinita pena de su bello terruño y la casa en donde había pasado toda su niñez.
  • 3.
    OBJETIVO Poder incentivar elinterés en la lectura , demostrando ser interesante , pues ya que al tratarse de una Novela echa en bases de las vivencias del autor , da un poco de intriga y misterio al leerla ya que trata de una historia de amor la cual tiene muchos problemas durante su relación , consiguiendo un final triste y muy trágico . OBJETIVOS ESPECIFICOS  Demostrar que podemos meternos en los sentimientos más reales del autor a través de la lectura, obteniendo así una nueva experiencia.  Lograr ampliar nuestro léxico y cultura.  Poder desarrollar la manera de expresarnos y comunicarnos mejor.
  • 4.
    ESQUEMA DE IDEASPRINCIPALES Y SECUNDARIAS DE LA OBRA La idea principal es representar y mostrar la ingenuidad y la fuerza que tiene el primer amor, y no solo el primer amor sino el amor en general y como este puede aguantar cualquier adversidad siempre y cuando ese amor sea verdadero y puro, incluso perdurar hasta después de la muerte. -Efraín regresoa suhogar demostrando aun su amor por María - María quedo feliz con la llegada de Efraín CAPITULO I CAPITULO II - Efraín se propone a seguir con su amor por María - El amor de María y Efraín era notorio - Efraín no se alejaría más de María y prometía su amor por siempre IDEA PRINCIPAL IDEA SECUNDARIA IDEA PRINCIPAL IDEA SECUNDARIA
  • 5.
    - María yEfraín comparten momentos únicos - Los dossentían con fuerzasuamor - María y Efraín pasan más tiempo juntos CAPITULO III CAPITULO IV - Efraín pretendía con fervor a María -Efraín quiere contraer matrimonio con María -María es muy feliz junto a su amado Efraín IDEA SECUNDARIA IDEA SECUNDARIA IDEA PRINCIPAL IDEA PRINCIPAL
  • 6.
    CAPITULO V -Los padres deEfraín notaron su amor por María -los padres hablaron con su hijo Efraín acerca de María - Efraín se preocupapor la enfermedadde María CAPITULO VI -Los padres de Efraín dejaran que se case con María después de 5 años. - Efraín admite estar mal por la enfermedad de María - Efraín deja su hogar por 5 años más de estudio IDEA SECUNDARIA IDEA SECUNDARIA IDEA PRINCIPAL IDEA PRINCIPAL
  • 7.
    CAPITULO VII - Efraín quedadestrozadodespuésdela muerte de suamada María. - La saludde María empeoradespuésde irse Efraín. - La hermana da la noticiaa Efraín que falleció. IDEA SECUNDARIA IDEA PRINCIPAL
  • 8.
    RESUMEN El relato empiezacuando el autor nos relata como a muy temprana edad fue a una escuela en Bogotá, para realizar sus estudios. Su familia lo despide muy amorosamente y al ver por última vez su casa, ve a suprima María. Después de seis años, el protagonista, Efraín regresa a su hogar, en el valle del Cauca, donde se encuentra con su prima huérfana, María, ya adolescente. En la cena, en el día en que llegó, de su viaje a Bogotá, ve a toda su familia, desde este momento Efraín empieza a admirar la belleza de María. Una vez instalado Efraín en su cuarto y al ver todas las flores en el Jardín y en el florero cubría la mesa, exclamó ¡Qué bellas llores!, fue cuando María recordaba cuánto le agradaban las llores. Después de unos días los jóvenes empiezan a manifestar su amor y encanto. Efraín va conociendo las actividades de su casa en donde la madre de Efraín, le manifiesta que quería que les diese algunas clases de gramática y Geografía, en donde darían principio a las lecciones pasados seis u ocho días. Pasados tres días, van a la hacienda (Efraín y su padre), en donde Efraín ve que su padre había mejorado en sus negocios, ahí también, acudieron a una boda de unos esclavos, en la que pudieron observar la felicidad de la pareja. En la hacienda le comunican a Efraín, la noticia, que dentro de cuatro meses se iría a concluir sus estudios de medicina a Europa. A su regreso de la hacienda, el padre de Efraín nos narra cómo llegó María a su casa. En su último viaje a las Antillas, Salomón, primo suyo, acababa de perder a Sara, su esposa. La esposa de Salomón, le había dejado una niña que tenía tres años. El padre de Efraín lo encontró desfigurado moral y físicamente por el dolor, e insistió a Salomón que le diera a su hija, a fin de que la educara al lado de sus hijos y se atrevió a decirle que la haría cristiana, pues era judía y que le cambiaría el nombre de Ester a el de María. Al amanecer Efraín fue a la casa de un amigo montañés, llamado José y ahí conoce a la
  • 9.
    familia de José,en donde lo tratan como si fuera de la familia. José se quedó admirado de los conocimientos teóricos de Efraín, sobre las siembras. Volvieron a la casa de José, para que Efraín se despidiera de las muchachas, en donde ellas le manifiestan su agradecimiento de aquellos presentes regalándole un ramo de azucenas silvestres. Apenas llegó Efraín a su casa, se dirigió al costurero de su madre, en donde María se fijó en el ramo de azucenas que traía Efraín. Cuando entró a su cuarto, Efraín no vio los azahares y las violetas de María, fue cuando Efraín piensa que María no lo ama, entonces Efraín se despide de la ilusión querida, arrojando el ramo de azucenas por la ventana. En la cena, Efraín quedó sorprendido pues vio una de las azucenas en la cabeza de María, el padre de Efraín le declaró que las azucenas eran muy bellas al preguntarle que de donde las había conseguido, ella le respondió que Efraín las arrancó del huerto y que le parecía, siendo tan bonitas y extrañas, una lástima que se desperdiciaran. Posteriormente Efraín y María platican, y ahí es en donde se aclara el enojo de Efraín el cual le confiesa su amor a María y entonces promete todos los días cambiar las flores de su cuarto. A la mañana siguiente, dieron inicio a los estudios de Gramática y Geografía, en donde Efraín empieza a impartirles clases notando la inteligencia de María. Narra cómo le había conmovido el poema de Átala, el cual terminaba con un final trágico. Pasan horas de encanto en la familia. Pero María sufre una enfermedad hereditaria, la epilepsia. En la tarde del día siguiente, ya estando bien María, ella le agradece lo que Enfrían hizo aquella madrugada. Sabiendo ella de lo que había muerto su madre, y él la consoló. Después de la cena, Efraín tuvo una plática con su padre y madre, en donde le dijeron que habían notado el amor que le tenía a María, y le dice que no ludiese muchas emociones a María pues la enfermedad le hacía mal, y también que Carlos un amigo suyo, pedía la mano de María por lo que se le hacía más difícil expresar su amor y cumplir su promesa. Diez días después de esa conferencia, Efraín se alejó por unos días de su casa. Entonces su madre le hizo saber que estaba disgustada por la conducta tomada, y le dijo que la enfermedad de María no era la misma que la dela madre, entonces él prometió corregir su conducta.
  • 10.
    Entonces Efraín sedisculpa con María. Al día siguiente nos relata su día de casería en el que Efraín, junto con su grupo logran cazar un tigre que hacía muchos destrozos por esos rumbos, Cuando llegó de casería observó que ya estaban en su casa Carlos y su padre, don Jerónimo. Luego de la comida Carlos toco la guitarra, esa noche Efraín durmió con sus hermanos para que le dejase el cuarto a Carlos. En la mañana siguiente Efraín y su amigo prepararon todo para una cacería de venados. Mientras se preparaban, la madre de Efraín le explica el motivo de la visita de Carlos. En la cacería no les fue muy bien especialmente a Carlos, pues falló un tiro muy fácil porque no estaba cargada la escopeta, debido a que Braulio (sobrino de José) no lo había cargado en venganza a la burla que Carlos hizo a los perros de José. En la tarde fueron al río, ahí es donde María le responde a Carlos su propuesta de matrimonio, informándole sobre esta al padre de Efraín. Después tienen una plática Efraín y Carlos, donde le confiesa toda la situación entre él y María. Al día siguiente se va Carlos de la casa de Efraín. En los siguientes días tuvieron mucho trabajo Efraín y su padre, debido a la visita de Carlos. María guárdalos cabellos de Efraín en su guardapelo, junto con los cabellos de su madre. Después Efraín tuvo que ir a la hacienda, junto con su padre, para arreglar uno asuntos. Cuando estaban trabajando su padre y él, llegó el correo, en donde le comunicaban la noticia sobre un mal negocio. Al regreso, su padre le dijo que no le comunicará nada a su mamá. Al día siguiente tuvieron una boda, Braulio Tránsito (hija de José), en la que María y José eran los padrinos. Durante el viaje, Efraín le contó a Maréalo que pasó en la hacienda y le dijo que le pediría a su padre que lo ayudara en sus negocios, para así retardar su viaje a Europa. Cuando llegaron de aquella boda, se encontraron con que al padre de Efraín le había dado una fiebre cerebral, por el disgusto y la preocupación del negocio que le había salido mal. Pero gracias a que María, Emma y Efraín lo cuidaron salió de esa enfermedad. Cuando ya estaba aliviado el padre de Efraín, llegó una carta del señor A... (Era quien lo llevaría a Europa), que le decía que partirían el 30 de enero. Efraín le hizo
  • 11.
    entonces la propuestaque había pensado antes, pero su padre no la acepto diciéndole que su viaje no le afectaría en nada en su economía. Ese mismo día platicaron con María, ahí el padre de Efraín le comunica que si ella está dispuesta a casarse con Efraín, ella responde que sí, pero bajo la condición de que Efraín se fuera feliz a su viaje y terminando una vez sus estudios Efraín y María contraerían matrimonio. Pasados unos días, en la tarde María le enseña un rosal nuevo y le dice que florecerá si él no le olvida y que no brotará ninguna flor si le olvida. Después le enseña una matita de azucenas cerca del cuarto de Efraín, donde él había arrojado las azucenas, y le dice que en cada carta que escriba ella depositará un pedazo de una azucena para representarle aquello que no le podía decir con palabras. Habiendo pasado dos semanas recibió la primera carta de María, en la que le cuanta toda la situación de su casa. Pasado un año, Efraín recibía dos cartas por mes de María, fue hasta entonces que recibió la visita del señor A... y este le entrega un paquete de cartas donde está la trágica noticia de que María estaba agonizando y que debía regresar para que María se repusiera. Dos horas después parte para Londres. Durante la ausencia la enfermedad sigue se cursó. María empeora y llama a Efraín, que llega tarde, después de la muerte de su amada. Al llegar, recordó todos los momentos que había pasado con ella y recogió las cartas de María en un cofre, también las trenzas en un delantal azul, el anillo y el guardapelo que le había indicado a Emma se los entregará. Después fue a la tumba junto con Braulio y le dio su último adiós. Cuando ya se iba de la tumba apareció un ave negra que anteriormente ya se había presentado cuando le dio un ataque de epilepsia. Era el ave que se había llevado su alma.
  • 12.
    CRITERIO PERSONAL En estaobra nos encontramos con un sentimiento de lo más maravilloso y capaz de mover al mundo: el Amor. Este sentimiento está presente en la vida diaria, en el amor de un padre a su hijo/a, el amor entre hermanos/as, amor de parejas y el amor hacia un grande amigo, etc.