RECOBRO DE AZUFRE
ELECTIVA
ALUMNO : VICTOR RODRIGUEZ
INDICE
• Describir la presencia de azufre en el gas
• Distinguir los diferentes procesos usados para el recobro del azufre.
• Describir físicamente las partes de una planta de recobro de azufre.
• Analizar la importancia de recuperar el azufre en función de los usos
que posee.
Describir la presencia de azufre en el gas
• El Acido Sulfhídrico o Sulfuro de Hidrógeno (H2S): Es un gas contaminante presente
en el gas natural, el cual representa una impureza que debe de eliminarse de la
corriente de gas, eliminación que debe de realizarse antes de que sea inyectado en el
sistema de tubería, ya sean de transporte o distribución.
• El gas natural tiene un contenido en azufre inferior a las 10ppm (partes por millón) en
forma de odorizante, por lo que la emisión de SO2 en su combustión es 150 veces
menor a la del gas-oil, entre 70 y 1.500 veces menor que la del carbón y 2.500 veces
menor que la que emite el fuel-oil.
• Autores indican que su permanencia en la atmósfera es de 18 horas. Cuando se libera
en forma de gas se convierte el Anhídrido Sulfúrico (S03), para posteriormente
convertirse en ácido sulfúrico H2S04, por lo que puede causar graves problemas
operacionales, ya que el ácido sulfúrico interviene muy activamente en los procesos
corrosivos.
Distinguir los diferentes procesos usados para
el recobro del azufre.
• El proceso más utilizado en el mundo es el llamado proceso de Claus.
El mismo se desarrolla en dos etapas de reacción, la primera en un
horno de combustión donde se quema el gas ácido y la segunda en
un reactor catalítico a más baja temperatura para favorecer el
rendimiento en azufre hasta valores superiores al 95%. Luego el
azufre es separado de los gases residuales por condensación. Los
procesos modernos de Claus permiten recuperar azufre a partir de
corrientes con H2S y NH3, que son originados en los separadores de
aguas amargas.
• Proceso Sulfinol es un proceso único en su clase de procesos de adsorción, la mezcla de
solventes permite la adsorción química y física de H2S, CO2, COS y mercaptanos en los
gases
• Ventajas del Sulfinol.
• • Exhibe excelentes capacidades para la extracción de H2S y CO2. El sulfinol como la
DEA tienen buena capacidad para extraer gases ácidos a presiones bajas, de 100 a 300
Lpc.
• • El Sulfinol puede extraer COS, RSR y CS2 sin degradación. La eliminación de estos
contaminantes es debida básicamente a la presencia del sulfolano.
• • La eliminación selectiva del H2S es posible en algunos casos específicos,
especialmente con relaciones CO2/H2S altas y cuando no se requiere la eliminación de
COS, RSR o CS2.
SUPERCLAUS
• Proceso SUPERCLAUS Este proceso recupera azufre elemental de las
corrientes de procesos de tratamiento de gases y aguas amargas
hasta en un 99.2%, sin la necesidad de instalar un equipo de
tratamiento de gas de cola posteriormente.
Shell Sulfur Degassing
• Proceso Shell Sulfur Degassing El proceso de recuperación de azufre
por descalificación de Shell elimina el H2S y H2Sx de las corrientes de
azufre líquido reduciendo la potencial toxicidad y peligros de
explosión asociados con el manejo, transporte y almacenamiento de
azufre líquido.
• Proceso combinado SUPERCLAUS y SubDewPoint (por debajo del
punto de rocio) Es una combinación de procesos conveniente para
unidades que operan por debajo del punto de rocio, esta
combinación permite la recuperación total de azufre hasta en un
99.5% sin la necesidad de instalar una unidad de gas de cola corriente
abajo.
Describir físicamente las partes de una planta
de recobro de azufre.
• Como el H2S es un gas altamente tóxico y de difícil manejo, es
preferible convertirlo en azufre elemental, esto se hace en la unidad
recuperadora de azufre. Esta unidad no siempre se tiene en los
procesos de endulzamiento pero cuando la cantidad de H2S es alta se
hace necesaria. En la unidad recuperadora de azufre se transforma
del 90 al 97% del H2S en azufre sólido o líquido. El objetivo
fundamental de la unidad recuperadora de azufre es la
transformación del H2S, aunque el azufre obtenido es de calidad
aceptable la mayoría de las veces para comercializarlo. Esto proceso
va al final del sistema de endulzamiento:
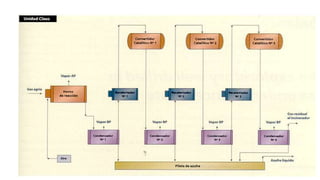
• Usualmente las plantas de cobro de azufre usan los llamados oxidadores
térmicos los cuales tienen la función de recuperar y tratar el azufre en una
refinería de gas natural. Las partes de la misma a su vez tiene varias
unidades que lo conforman entre ellas están:
• Reactor térmico( Horno + Caldera de recuperación), que tiene la función
de: Verificar la temperatura de operación
• Los Ratios de formación de COS y 𝐶𝑆2 Eficiencia en la destrucción de
hidrocarburos.
• Eficiencia de destrucción de 𝑁𝐻3
• Eficiencia de conversión
• Ratio caudal de aire/Caudal de gas acido
Analizar la importancia de recuperar el azufre en
función de los usos que posee.
• El azufre es principal causante de la lluvia ácida, que a su vez es el responsable de la destrucción de los
bosques y la acidificación de los lagos.
• El azufre es un elemento químico esencial constituyente de los aminoácidos, cisteína y metionina, que son
necesarios para la síntesis de las proteínas de los seres vivos.
• La utilización en la industria de la construcción para la fabricación de cimientos que son resistentes a la
corrosión, pues son más duros y resisten mejor el efecto del hielo.
• La utilización en la fabricación de pólvora y fuegos artificiales.
• Diversos fungicidas e insecticidas, así como fertilizantes, dependen del azufre para su fabricación.
• Utilización en la industria farmacéutica y en la industria química para la síntesis y producción de un vasto
abanico de compuestos.
• De tal forma que el consumo de azufre por parte de un país es un fuerte indicador de la actividad industrial allí
existente.
• Utilización en la construcción de baterías, por ejemplo, para la utilización en automóviles eléctricos, también
es una posibilidad.
• La potencia de un país se mide también por la cantidad de acido sulfúrico

Recobro de azufre

  • 1.
  • 2.
    INDICE • Describir lapresencia de azufre en el gas • Distinguir los diferentes procesos usados para el recobro del azufre. • Describir físicamente las partes de una planta de recobro de azufre. • Analizar la importancia de recuperar el azufre en función de los usos que posee.
  • 3.
    Describir la presenciade azufre en el gas • El Acido Sulfhídrico o Sulfuro de Hidrógeno (H2S): Es un gas contaminante presente en el gas natural, el cual representa una impureza que debe de eliminarse de la corriente de gas, eliminación que debe de realizarse antes de que sea inyectado en el sistema de tubería, ya sean de transporte o distribución. • El gas natural tiene un contenido en azufre inferior a las 10ppm (partes por millón) en forma de odorizante, por lo que la emisión de SO2 en su combustión es 150 veces menor a la del gas-oil, entre 70 y 1.500 veces menor que la del carbón y 2.500 veces menor que la que emite el fuel-oil. • Autores indican que su permanencia en la atmósfera es de 18 horas. Cuando se libera en forma de gas se convierte el Anhídrido Sulfúrico (S03), para posteriormente convertirse en ácido sulfúrico H2S04, por lo que puede causar graves problemas operacionales, ya que el ácido sulfúrico interviene muy activamente en los procesos corrosivos.
  • 5.
    Distinguir los diferentesprocesos usados para el recobro del azufre. • El proceso más utilizado en el mundo es el llamado proceso de Claus. El mismo se desarrolla en dos etapas de reacción, la primera en un horno de combustión donde se quema el gas ácido y la segunda en un reactor catalítico a más baja temperatura para favorecer el rendimiento en azufre hasta valores superiores al 95%. Luego el azufre es separado de los gases residuales por condensación. Los procesos modernos de Claus permiten recuperar azufre a partir de corrientes con H2S y NH3, que son originados en los separadores de aguas amargas.
  • 7.
    • Proceso Sulfinoles un proceso único en su clase de procesos de adsorción, la mezcla de solventes permite la adsorción química y física de H2S, CO2, COS y mercaptanos en los gases • Ventajas del Sulfinol. • • Exhibe excelentes capacidades para la extracción de H2S y CO2. El sulfinol como la DEA tienen buena capacidad para extraer gases ácidos a presiones bajas, de 100 a 300 Lpc. • • El Sulfinol puede extraer COS, RSR y CS2 sin degradación. La eliminación de estos contaminantes es debida básicamente a la presencia del sulfolano. • • La eliminación selectiva del H2S es posible en algunos casos específicos, especialmente con relaciones CO2/H2S altas y cuando no se requiere la eliminación de COS, RSR o CS2.
  • 8.
    SUPERCLAUS • Proceso SUPERCLAUSEste proceso recupera azufre elemental de las corrientes de procesos de tratamiento de gases y aguas amargas hasta en un 99.2%, sin la necesidad de instalar un equipo de tratamiento de gas de cola posteriormente.
  • 10.
    Shell Sulfur Degassing •Proceso Shell Sulfur Degassing El proceso de recuperación de azufre por descalificación de Shell elimina el H2S y H2Sx de las corrientes de azufre líquido reduciendo la potencial toxicidad y peligros de explosión asociados con el manejo, transporte y almacenamiento de azufre líquido.
  • 12.
    • Proceso combinadoSUPERCLAUS y SubDewPoint (por debajo del punto de rocio) Es una combinación de procesos conveniente para unidades que operan por debajo del punto de rocio, esta combinación permite la recuperación total de azufre hasta en un 99.5% sin la necesidad de instalar una unidad de gas de cola corriente abajo.
  • 13.
    Describir físicamente laspartes de una planta de recobro de azufre. • Como el H2S es un gas altamente tóxico y de difícil manejo, es preferible convertirlo en azufre elemental, esto se hace en la unidad recuperadora de azufre. Esta unidad no siempre se tiene en los procesos de endulzamiento pero cuando la cantidad de H2S es alta se hace necesaria. En la unidad recuperadora de azufre se transforma del 90 al 97% del H2S en azufre sólido o líquido. El objetivo fundamental de la unidad recuperadora de azufre es la transformación del H2S, aunque el azufre obtenido es de calidad aceptable la mayoría de las veces para comercializarlo. Esto proceso va al final del sistema de endulzamiento:
  • 15.
    • Usualmente lasplantas de cobro de azufre usan los llamados oxidadores térmicos los cuales tienen la función de recuperar y tratar el azufre en una refinería de gas natural. Las partes de la misma a su vez tiene varias unidades que lo conforman entre ellas están: • Reactor térmico( Horno + Caldera de recuperación), que tiene la función de: Verificar la temperatura de operación • Los Ratios de formación de COS y 𝐶𝑆2 Eficiencia en la destrucción de hidrocarburos. • Eficiencia de destrucción de 𝑁𝐻3 • Eficiencia de conversión • Ratio caudal de aire/Caudal de gas acido
  • 18.
    Analizar la importanciade recuperar el azufre en función de los usos que posee. • El azufre es principal causante de la lluvia ácida, que a su vez es el responsable de la destrucción de los bosques y la acidificación de los lagos. • El azufre es un elemento químico esencial constituyente de los aminoácidos, cisteína y metionina, que son necesarios para la síntesis de las proteínas de los seres vivos. • La utilización en la industria de la construcción para la fabricación de cimientos que son resistentes a la corrosión, pues son más duros y resisten mejor el efecto del hielo. • La utilización en la fabricación de pólvora y fuegos artificiales. • Diversos fungicidas e insecticidas, así como fertilizantes, dependen del azufre para su fabricación. • Utilización en la industria farmacéutica y en la industria química para la síntesis y producción de un vasto abanico de compuestos. • De tal forma que el consumo de azufre por parte de un país es un fuerte indicador de la actividad industrial allí existente. • Utilización en la construcción de baterías, por ejemplo, para la utilización en automóviles eléctricos, también es una posibilidad. • La potencia de un país se mide también por la cantidad de acido sulfúrico