UNIDAD DE APRENDIZAJE IV
Proyectos de aprendizaje con
integración del tic
COMPETENCIAS
DE LA UNIDAD
ACTIVIDADES DE
APRENDIZAJE
EVALUACIÓ
N
SECUENCIAS DE
CONTENIDO
 Enfoque
basados en
proyecto
 Diseña plan
de acción
 Introducción de
proyecto
 Diseño de proyectos
 Evaluación
 Planificación de
proyecto
 Orientar el aprendizaje
 Curso completo
basado y
enfocado en el
aprendizaje por
proyectos
Plan de
acción
5 Módulos
UNIDAD DE
APRENDIZAJE III:
PRODUCCION Y
GESTION DE LA
INFORMACION
COMPETENCIAS
DE LA UNIDAD
* utilizar tareas basicas de SO.
*utilizar SW y SH
*Utilizar dispositivos de
almacenamiento
*compartir informacion
SECUENCIA DE
CONTENIDO
*Administracion y organizacion (S.O)
*elaboracion de documento final
*herramientas de material
*dispositivos de almacenamiento
*publicidad de informacion en la nube
ACTIVIDADES DE
APRENDIZAJE
• Genera y administra carpetas para guardar
documentos
• Guardar y respaldar la información de los
productos generados.
• Publicar dichos productos en la web.
EVIDENCIAS
Elaboración individual de un mapa conceptual
con las principales características
y funciones del sistema operativo.
Listado de 10 sitios web que apoyen su
CRITERIOS DE
DESEMPEÑO
realizar dichas actividades
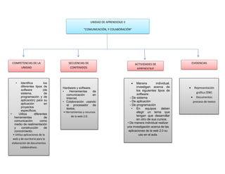
UNIDAD DE APRENDIZAJE II
“COMUNICACIÓN, Y COLABORACIÓN”
COMPETENCIAS DE LA
UNIDAD
SECUENCIAS DE
CONTENIDOS
ACTIVIDADES DE
APRENDIZAJE
EVIDENCIAS
• Identifica los
diferentes tipos de
software (de
sistema, de
programación y de
aplicación) para su
aplicación en
proyectos
específicos.
• Utiliza diferentes
herramientas de
comunicación como
medio de realimentación
y construcción de
conocimiento.
• Utiliza aplicaciones de la
web y de escritorio para la
elaboración de documentos
colaborativos.
Hardware y software.
• Herramientas de
comunicación en
Internet.
• Colaboración usando
el procesador de
textos.
• Herramientas y recursos
de la web 2.0.
 Manera individual,
investigan acerca de
los siguientes tipos de
software:
- De sistema
- De aplicación
- De programación
• En equipos deben
elegir un tema que
tengan que desarrollar
en otro de sus cursos.
• De manera individual realizar
una investigación acerca de las
aplicaciones de la web 2.0 su
uso en el aula.
 Representación
gráfica (SW)
 Documentos
proceso de textos
Unidad de
aprendizaje I:
búsqueda veracidad
y seguridad de la
información
Competencias de la
unidad de aprendizaje
Secuencia de
contenidos
Actividades de
aprendizaje y enseñanza
Evidencias
*Identificar conceptos básicos de redes
*aplicar recursos de búsqueda
Instrumentos de
evaluación
*Conceptos básicos
*Internet
*Fuentes digitales
informáticas
*Grupalmente
investigar conceptos
*construir un wiki
*Establecer criterios para hacer
uso de la información
* Identificar problemas de
seguridad física e informática
*Aspectos éticos
legales
*Técnica e
instrumentos de
evaluación
*Realizar búsqueda
en la web
*utilizar operadores
Ensayo
Definiciones de
conceptos
básicos de redes
Listado de
sitios web

Reportes de las unidades

  • 1.
    UNIDAD DE APRENDIZAJEIV Proyectos de aprendizaje con integración del tic COMPETENCIAS DE LA UNIDAD ACTIVIDADES DE APRENDIZAJE EVALUACIÓ N SECUENCIAS DE CONTENIDO  Enfoque basados en proyecto  Diseña plan de acción  Introducción de proyecto  Diseño de proyectos  Evaluación  Planificación de proyecto  Orientar el aprendizaje  Curso completo basado y enfocado en el aprendizaje por proyectos Plan de acción 5 Módulos
  • 2.
    UNIDAD DE APRENDIZAJE III: PRODUCCIONY GESTION DE LA INFORMACION COMPETENCIAS DE LA UNIDAD * utilizar tareas basicas de SO. *utilizar SW y SH *Utilizar dispositivos de almacenamiento *compartir informacion SECUENCIA DE CONTENIDO *Administracion y organizacion (S.O) *elaboracion de documento final *herramientas de material *dispositivos de almacenamiento *publicidad de informacion en la nube ACTIVIDADES DE APRENDIZAJE • Genera y administra carpetas para guardar documentos • Guardar y respaldar la información de los productos generados. • Publicar dichos productos en la web. EVIDENCIAS Elaboración individual de un mapa conceptual con las principales características y funciones del sistema operativo. Listado de 10 sitios web que apoyen su CRITERIOS DE DESEMPEÑO realizar dichas actividades
  • 3.
    UNIDAD DE APRENDIZAJEII “COMUNICACIÓN, Y COLABORACIÓN” COMPETENCIAS DE LA UNIDAD SECUENCIAS DE CONTENIDOS ACTIVIDADES DE APRENDIZAJE EVIDENCIAS • Identifica los diferentes tipos de software (de sistema, de programación y de aplicación) para su aplicación en proyectos específicos. • Utiliza diferentes herramientas de comunicación como medio de realimentación y construcción de conocimiento. • Utiliza aplicaciones de la web y de escritorio para la elaboración de documentos colaborativos. Hardware y software. • Herramientas de comunicación en Internet. • Colaboración usando el procesador de textos. • Herramientas y recursos de la web 2.0.  Manera individual, investigan acerca de los siguientes tipos de software: - De sistema - De aplicación - De programación • En equipos deben elegir un tema que tengan que desarrollar en otro de sus cursos. • De manera individual realizar una investigación acerca de las aplicaciones de la web 2.0 su uso en el aula.  Representación gráfica (SW)  Documentos proceso de textos
  • 4.
    Unidad de aprendizaje I: búsquedaveracidad y seguridad de la información Competencias de la unidad de aprendizaje Secuencia de contenidos Actividades de aprendizaje y enseñanza Evidencias *Identificar conceptos básicos de redes *aplicar recursos de búsqueda Instrumentos de evaluación *Conceptos básicos *Internet *Fuentes digitales informáticas *Grupalmente investigar conceptos *construir un wiki *Establecer criterios para hacer uso de la información * Identificar problemas de seguridad física e informática *Aspectos éticos legales *Técnica e instrumentos de evaluación *Realizar búsqueda en la web *utilizar operadores Ensayo Definiciones de conceptos básicos de redes Listado de sitios web