UNIVERSIDAD VERACRUZANA
FACULTAD DE CONTADURIA Y
ADMINISTRACIÓN
Campus Coatzcoalcos-Minatitlán
CALIDAD EN EL SERVICIO DE
ATENCIÓN AL CLIENTE EN UNA
EMPRESA QUÍMICA INDUSTRIAL
TESIS PROFESIONAL
QUE PARA OBTENER EL TITULO DE
LICENCIADO EN ADMINISTRACIÓN DE EMPRESAS
P R E S E N T A
MILDRED DE JESÚS RODRÍGUEZ ÁLVAREZ
COATZACOALCOS, VER. OCTUBRE 2004
“CALIDAD EN EL SERVICIO AL CLIENTE EN UNA
EMPRESA QUIMICA INSDUSTRIAL”
ÍNDICE GENERAL PAG.
DICTAMEN
INTRODUCCIÓN
CAPÍTULO 1 ANTECEDENTES DE LA CALIDAD
1.1 Breve historia de la calidad
1.2 Qué es el control de la calidad
1.3 Qué es la calidad
1.4 Niveles de calidad
1.5 Consecuencias de la falta de calidad
1.6 Los ceros de la calidad
1.7 Enfoque americano y japonés de la calidad
1.8 Sistemas de calidad
CAPÍTULO 2 SERVICIO Y SATISFACCIÓN AL CLIENTE
2.1 Qué es un cliente
2.2 Qué es el servicio al cliente
2.3 Elementos e importancia del servicio al cliente
2.4 Por qué es necesaria la calidad en el servicio
2.5 Medida de la calidad en el servicio
2.6 Cuáles son los indicadores de la calidad en el servicio
2.7 Las nuevas normas ISO 9000:2000
2.8 El ciclo del servicio al cliente
2.9 Satisfacción de las necesidades del cliente
2.10 Estrategias del servicio al cliente
2.11 Estrategia para fidelizar al cliente
2.12 Ventajas de un buen servicio al cliente
2.13 Cómo mantener los niveles de calidad
2.14 El servicio: Una buena estrategia de negocios
2.15 Qué ofrecen al cliente
2.16 El servicio al cliente ahorra dinero
2.18 Cultura de Servicio
2.19 El mal servicio produce una mayo rotación de personal
2.20 Cómo evaluar a los empleados con el servicio al cliente
2.21 Los 10 mandamientos de la Atención al Cliente
CAPÍTULO 3 EVALUACIÓN DEL SERVICIO AL CLIENTE
INTERNO EN UNA EMPRESA QUIMICA INDUSTRIAL
3.1 Descripción de la empresa
3.2 Objetivo
3.3 Misión
3.4 Filosofía y política de calidad
3.4.1 Filosofía de la calidad
3.4.2 Política de calidad
3.4.3 Plan estratégico de calidad
3.5 Valores
3.6 Servicio al cliente interno
3.7 Oportunidades para un servicio extraordinario
3.8 Relación cliente –proveedor (interno)
3.9 Medición de la satisfacción a clientes internos en una
empresa química industrial
CONCLUSIONES
BIBLIOGRAFÍA
INTRODUCCIÓN
La calidad es un aspecto de nuestra actividad que día a día va
permitiendo realizarnos mejor: como empleados, integrantes de grupos de
trabajo y como individuos, sin importar el ámbito en el que nos
desenvolvamos.
La calidad en el servicio a clientes se entiende como cumplir con los
requisitos que tiene el cliente, ya que el satisfacerlos debe ser la parte
fundamental de la filosofía de negocios y el enfoque central del plan
estratégico de toda empresa, ya que el mejorar continuamente los productos
y el servicio haciéndolos de calidad significa el elemento clave del éxito de
las empresas.
En la actualidad las empresas están en gran competencia por obtener
el mayor número de clientes posibles ya que sin ellos no existiría la
empresa, y ya no solo se preocupan por la calidad de los productos o
servicio que prestan, sino también por la atención que deben brindarles para
mantenerlos a gusto, cumpliendo con todas sus expectativas.
Por lo anterior que se deba de prestar más interés en los aspectos de
calidad en atención al cliente en todo tipo de empresas.
Por la demanda que existe de calidad en la atención del servicio a
clientes es que se aborda este tema para estudio, y la importancia de saber
como evaluarlo.
En el primer capítulo se abordan los conceptos de calidad desde
diferentes puntos de vista de varios autores. En el capítulo dos se manejan
los significados de servicio y satisfacción del cliente. Por último en el capítulo
tres se maneja de forma práctica el caso de evaluación del servicio de
atención a clientes en una empresa Químico Industrial, en donde se ve la
preocupación que tiene la empresa por mejorar la atención del servicio a
clientes dedicándole un alto grado de dedicación.
DICTAMEN.
Nombre del Tesista:
MILDRED DE JESÚS RODRÍGUEZ ÁLVAREZ
Nombre de la Tesis:
CALIDAD EN EL SERVICIO DE ATENCIÓN AL CLIENTE EN UNA
EMPRESA QUIMICA INDUSTRIAL.
Titulo a Recibir:
LICENCIADO EN ADMINISTRACIÓN DE EMPRESAS.
Fecha
Coatzacoalcos, Ver., a los 19 días del mes de Octubre de 2004
El que suscribe acreditado por la Facultad de Contaduría y Administración de
la Universidad Veracruzana como tutor- asesor de tesis DICTAMINA que la
tesis arriba mencionada, cumple con todos los requisitos de fondo y forma
establecidos por la normatividad de la Universidad Veracruzana para optar
por el grado de Licenciatura. Se autoriza al alumno presentarla ante dicha
dirección para su acreditación.
ATENTAMENTE.
CPC JAVIER GOMEZ LÓPEZ
CAPÍTULO 1
ANTECEDENTES DE LA CALIDAD
Si bien es cierto que la calidad no cuesta y que, ciertamente es
gratuita, lo que si es costoso es no tenerla y de forma contraria el contar con
sistemas de calidad generará utilidades y de esto es de lo que se han dado
cuenta las empresas en la actualidad, por lo tanto se han dado a la tarea de
asegurar la calidad, aunque no es sencillo tampoco es difícil pero si requiere
de la atención debida. En este capítulo se partirá por conocer los diferentes
términos de calidad para tener una base sólida y clara para cuando se
aborde la Calidad en el Servicio al Cliente.
1.1.-BREVE HISTORIA DE LA CALIDAD
La calidad surge y se sabe que viene desde tiempo atrás y la
importancia que implica tener calidad todo viene desde antes de la era
cristiana.
“Llego el siglo XX, se aceleró el paso con una larga procesión de
actividades “nuevas” e ideas que surgieron con un arreglo cautivador de
nombres: control de la calidad, mejoramiento continuo de la calidad,
prevención de defectos, control estadístico de proceso, ingeniería de
confiabilidad, análisis de costo de la calidad, cero defectos, control total
calidad, certificación del proveedor , círculos de calidad, auditoria de la
calidad, aseguramiento de la calidad, función despliegue de calidad, métodos
de Taguchi, comparación competitiva (contramarcas o benchmarking).”1
Al terminar la segunda guerra mundial, comenzaron dos corrientes
importantes las cuales provocaron un profundo impacto en la calidad.
La calidad japonesa es la primera corriente que surge. Con
anterioridad la calidad de los productos era percibido como mala, al hablar de
artículos japoneses era sinónimo de mala calidad, claro esto era antes de la
segunda guerra mundial.
Los japoneses tuvieron que implementar algunos pasos para poder
vender sus productos en mercados internacionales los cuales son:
1.- Los cambios fueron llevados a cabo directamente por la alta
administración.
2.- La disciplina de la calidad fue implementada tanto en todos los niveles y
funciones de la empresa.
3.- Los proyectos de mejoramiento continúo a un paso revolucionario.
El realce de la calidad en los productos en la mente de los
consumidores es la segunda corriente.
“La segunda corriente fue el realce que se dio a la calidad del producto en la
mente del público. Varias tendencias convergieron en este énfasis; los casos
de demanda sobre el producto, la preocupación sobre el medio ambiente,
algunos desastres enormes y otros casi desastre, la presión de las
1
Juran J. M., Gryna F. M; Análisis y Planeación de la Calidad.
organizaciones de consumidores y la conciencia del papel de la calidad en el
comercio, las armas y otras áreas de competencia internacional.”2
El Control de la calidad moderno o estadístico comenzó en los años
30´s con la aplicación industrial del cuadro de control ideado por el Doctor
W.A. Shewhart, de Bell Laboratories.
La Segunda Guerra Mundial fue el catalizador que permitió aplicar el
cuadro de control a diversas industrias de Estados Unidos cuando la simple
reorganización de los sistemas productivos resultó inadecuada para cumplir
las exigencias del estado de guerra y semiguerra. Pero al utilizar el control de
calidad, los Estados Unidos pudieron producir artículos militares a bajo costo.
Las Normas de guerra en ese entonces se denominaron 2-1.
Inglaterra hizo evidente las Normas Británicas 600 en 1935 basadas
en el trabajo estadístico de Pearson. Más tarde adoptaron la Z-1
convirtiéndola en Normas Británicas 1008.
En Japón el control de calidad dependía enteramente de la
Inspección. Debido a la publicación de una revista (Gemba-to-cc), se
sostuvo que las actividades de Control de Calidad debían efectuarse bajo el
nombre de Círculos de Control de Calidad.
En aquella época se hizo hincapié en lo siguiente:
1) El voluntarismo: Los círculos de Calidad han de crearse voluntariamente,
no por ordenes superiores.
2) Autodesarrollo: Los miembros deben estar dispuestos a estudiar.
2
Juran J. M., Gryna F. M; Análisis y Planeación de la Calidad.
3) Desarrollo mutuo: Los miembros deben aspirar a ampliar sus horizontes y
cooperar con otros círculos.
4) A la larga participación total: Los Círculos deben fijarse una meta final a la
participación de los empleados.
En 1962, la Conferencia Anual de Control de Calidad para
Supervisores, y al año siguiente se formó la Conferencia de los Círculos de
Control de la Calidad.
En Abril de 1965 solo se habían registrado 3700 grupos que
practicaban actividades de Control de Calidad.(cita)
La manera inicial fue seguida por aceptación. Cuando algunos
Círculos de Control de Calidad mostraron éxito las empresas que no los
tenían se apresuraron a imitarlos.
1.2 ¿QUÉ ES EL CONTROL DE CALIDAD?3
Las Normas Industriales lo definen: “Un Sistema de métodos de
Producción que económicamente genera bienes o servicios de calidad,
acorde con los requisitos de los consumidores”. El Control de Calidad
Moderno utiliza métodos estadísticos y suele llamarse Control de Calidad
Estadístico.
Si se habla de calidad de manera estrecha se puede decir que
significa calidad del producto; y si se hace de una manera más amplia
significa calidad en el trabajo, calidad en el servicio, calidad en la
información, calidad en el proceso, calidad de la división, calidad en las
3
ISHIKAWA, Karou. ¿Qué es el Control de la Calidad?
personas incluyendo a los trabajadores, calidad en el sistema, calidad de la
empresa, calidad de los objetivos, etc.
Hacer el Control de Calidad significa:
1) Emplear el Control de Calidad como base.
2) Hacer el Control Integral de costos, precios y utilidades.
3) Controlar la calidad, así como fechas de entrega.
Cuando todas las divisiones y todos los empleados de una empresa
participan en el Control de Calidad, deben aplicar este control en su
momento más amplio, que incluye el control de costos y cantidades; por esta
razón el Control Total de la Calidad se llama también “Control de Calidad
Integrado”, “Control de Calidad con plena participación” y “Control de Calidad
gerencial”.
“Nos comprometemos con el control de calidad en orden de manufacturar
productos con la calidad que pueda satisfacer los requerimientos del cliente.
El mero hecho de contar con estándares nacionales no es la respuesta, esto
es simplemente es insuficiente. Los estándares industriales Japoneses (JIS)
o estándares internacionales establecidos por la IEEE no son perfectos.
Poseen muchos atajos. Los clientes no necesariamente están satisfechos
con un producto que tenga los JIS. Podemos mantener en mente que los
requerimientos del cliente cambian año tras año.
Generalmente, aún cuando los estándares industriales cambien, esto no
asegura que estén alineados con los requerimientos del cliente. Se hace
énfasis en la orientación hacia el cliente. Aquí ha sido aceptado por los
productores el pensar que le están haciendo al cliente un favor vendiéndoles
sus productos. Esto lo llamamos un tipo de operación “por producto”. Lo que
propongo es un sistema de “mercadeo interno”, en el que los
requerimientos del cliente son analizados. En términos prácticos, se propone
que los industriales estudien opiniones y requerimientos del cliente y los
tomen como referencia cuando diseñen, produzcan y vendan sus productos.
Cuando desarrollen un nuevo producto; el fabricante deberá anticipar los
requerimientos y necesidades del cliente. De manera somera calidad
significa calidad del producto. Mas especifico, calidad es calidad de trabajo,
calidad del servicio, calidad de información, calidad de proceso, calidad de la
gente, calidad del sistema, calidad de la compañía, calidad de objetivos, etc.”
1.3 ¿QUÉ ES LA CALIDAD?4
El término Calidad puede ser muy ambiguo por lo cual se hará una
exhaustiva revisión de las definiciones que podemos encontrar acerca de la
definición de calidad, pero antes se alude una pequeña reseña de quien es el
autor de cada concepto:
Philip B. Crosby Norteamericano, creador del concepto “Cero Defectos”,
entre sus obras destacan Calidad sin Lagrimas, La Organización permanente
Exitosa, La Calidad no Cuesta, Dinámica Gerencial, Hablemos de Calidad y
Plenitud: Calidad para el siglo XXI. Y considera que:
“El primer supuesto erróneo es que la calidad significa bueno, lujoso,
brillo o peso. La palabra “Calidad” es usada para darle el significado relativo
a frases como “buena calidad”, “mala calidad” y “ahora calidad de vida”.
Calidad de vida es un cliché por que cada receptor asume que el orador dice
exactamente lo que él (ella) y el receptor, quiere decir. Esa es precisamente
la razón se define calidad como “CONFORMIDAD CON
REQUERIMIENTOS”, si así como lo vamos a manejar. Esto es lo mismo en
negocios. Los requerimientos tienen que estar claramente establecidos para
que no haya malentendidos. Las mediciones deben ser tomadas
4
http://www.thequalitytimes.com/1/secciones/articulos/_de_opinion/articulodeopinion07.pho
continuamente para determinar la conformidad con esos requerimientos. La
no conformidad detectada es una ausencia de calidad. Los problemas de
calidad se convierten en problemas de no conformidad y la calidad se
convierte en definición.
” PHILIP B. CROSBY.”
Para Edwards Deming, quien se recibió como doctor en Física en Yale, entre
sus obras principales destacan: Los Principios elementales del Control
Estadístico de la Calidad. El Sistema de Méritos: La Evaluación Anual,
destructora de la gente. Calidad, Productividad y Competitividad y La Salida
de las Crisis (Out of Crisis) menciona. La dificultad para definir la calidad es
traducir las necesidades futuras de los usuarios en características medibles,
solo así un producto podrá ser diseñado y fabricado para dar satisfacción a
un precio que el cliente pagará. Esto no es fácil, y tan pronto como uno se
siente exitoso, encuentra rápidamente que las necesidades del cliente han
cambiado y que la competencia ha mejorado, hay nuevos materiales para
trabajar, algunos mejores que los anteriores, otros peores, otros más baratos,
otros más caros. La calidad puede estar definida solamente en términos del
agente. ¿Quién es el juez de la calidad? En la mente del operario, produce
calidad si toma orgullo en su trabajo. La mala calidad, según este agente,
significa la perdida del negocio o de su trabajo. La buena calidad, piensa
mantendrá a la compañía en el negocio. Todo esto es valido en industrias de
bienes y servicios. La calidad para el Gerente de planta significa obtener las
cifras resultantes y conocer las especificaciones. Su trabajo es también el
mejoramiento continuo de los procesos y liderazgo.
”W. EDWARDS DEMING”
“La calidad es una determinación del cliente o una determinación del
ingeniero, ni de mercadeo, ni del Gerente General.
Está basada en la experiencia actual del cliente con los productos o
servicios, comparado con sus requerimientos establecidos o no establecidos,
conciente o inconsciente, técnicamente operacionales o enteramente
subjetivos. Y siempre representando un blanco móvil en un mercadeo
competitivo. La calidad del producto y servicio puede ser definida como:
Todas las características del producto y servicio provenientes de mercadeo,
ingeniería, manufactura y mantenimiento que estén relacionadas con las
necesidades del cliente.
”ARMAN V. FEIGENBAUM.”
Joseph M. Juran de nacionalidad Rumana, graduado en Ingeniería, fue
Gerente de Calidad en la Western Electric CO. Defensor del Control
Estadístico del Proceso (CEP), su pensamiento:
“La calidad es la pérdida que un producto causa a la sociedad
después de haber sido entregado. Algunas otras pérdidas son causadas por
su función intrínseca.”
“La palabra calidad tiene múltiples significados. Dos de ellos son los
más representativos:
1.- La calidad consiste en aquellas características de producto que se basan
en las necesidades del cliente que por eso brindan satisfacción del producto.
2.- Calidad consiste en libertad después de las deficiencias. Puede ser más
conveniente tener alguna frase que sea universalmente más aceptada.”
“JOSEPH M. JURAN”
Para un cliente externo o interno, es un servicio que satisface sus
necesidades y expectativas. Para un comprador es una entrega que
corresponde en todos los sentidos a las normas y exigencias del pedido.
Para un responsable de producción, es la conformidad con los métodos y
con las prácticas comunes. Para la dirección de finanzas, son presupuestos
que se equilibran. Para el empleado, es el reconocimiento de su trabajo
como algo altamente satisfactorio. Para los accionistas, es un buen
rendimiento sobre sus inversiones de capital. Para la empresa, la calidad es
una cuestión de supervivencia.
Calidad es satisfacer al cliente, hasta donde pueda la empresa
permanecer en el mercado.
Calidad, puede ser también cumplir con los requerimientos, y esto
representa valor para el cliente.
Después de las definiciones anteriores se pueden hacer algunas
preguntas: ¿Por qué se enfatiza ahora tanto en la calidad? ¿Por qué se
insiste tanto en satisfacer al cliente? Antes se pensaba en los servicios con
baja calidad, maltrato a los clientes y altos precios, y los clientes soportaban
porque no tenían otra alternativa; de igual forma antes eran pocas las
empresas que satisfacían al cliente y al extenderse en la práctica, aquellas
que no lo hacen están en desventaja competitiva.
1.4 NIVELES DE CALIDAD
Ya que se conoce que es la calidad, es necesario saber que existen
cuatro niveles para ella y qué quiere decir cada uno de ellos:
1) El Control de la Calidad
2) El aseguramiento de la Calidad.
3) La Administración de la Calidad.
4) La Calidad Total
Control de la Calidad: Es la intervención por la cual el resultado de un
procedimiento o de una actividad se mide para comparar los datos con los
datos con los objetivos propuestos.
Aseguramiento de la Calidad: La dirección verifica el buen
funcionamiento del proceso y de los resultados de los procedimientos para
alcanzar los resultados previstos.
Administración de la Calidad: Es una función de planificación de
organización, dirección, control y aseguramiento de la Calidad.
Calidad Total: Es una filosofía de administración centrada en la
movilización de toda la organización hacia la satisfacción, es decir, la
cautivación del cliente, y el uso de técnicas para la detección de análisis de
las fallas. Podemos decir también que la Calidad Total es un concepto, una
estrategia, un modelo de hacer negocios y está localizado hacia el cliente.
La Calidad Total es la mejoría permanente del aspecto organizacional,
el gerencial, donde cada trabajador, desde el gerente, hasta el funcionario
de más bajo nivel jerárquico está comprometido con los objetivos
empresariales. Para lograrla es necesario rescatar los valores básicos de la
sociedad.
Para tener éxito en una situación altamente competitiva es necesario
conocer las características que busca el cliente ¿Será la rapidez del servicio?
¿El precio de venta? ¿La exactitud o precisión del trabajo? ¿Una atención
personal?
La etapa más concreta del camino de la Calidad Total consiste, en
medir el nivel de calidad para enfocar la atención eficazmente en aspectos
particulares de la organización: se desarrollan índices de calidad; análisis
estadísticos que traza el comportamiento de la calidad y ayuda a realizar un
diagnóstico justo y hacer pronósticos.
1.5 CONSECUENCIAS DE LA FALTA DE CALIDAD
Cuando la falta de Calidad se manifiesta internamente, como los
errores que se cometen cotidianamente sin afectar el servicio a la clientela,
las consecuencias repercuten sobre la eficacia de la organización y sobre los
costos de fabricación, lo que obviamente son perdidas en la organización.
1.6 LOS CEROS DE LA CALIDAD5
La gestión de la calidad podría definirse como una serie de ceros
conocidos como los Ceros de la Calidad:
CERO ERROR
+ CERO RETRASOS
+ CERO QUEJAS
+CERO REPETICIÓN DE TRABAJOS
+ CERO RECLAMACIONES
+ CERO PÉRDIDAS
+ CERO DESIDIA
+ CERO DESPERDICIOS
= 100% DE EFICACIA
Si se esta satisfecho con los resultados, es necesario modificar la
manera de operar; Sin
el cambio, los resultados serán los mismos. Es necesario aprender a medir
el tiempo de respuesta y de ejecución de las tareas, el número de
movimientos establecidos.
También se debe aprender a verificar frecuentemente con los clientes,
tanto internos como externos, si la calidad de los servicios recibidos cumple
siempre con sus expectativas.
Es necesario medir lo intangible: los índices de satisfacción personal,
la imagen que se percibe, lo que el cliente siente en sus transacciones con la
empresa la actitud y motivación personal, y todos los criterios emocionales
que no representan características materiales del servicio.
No hay una mejora sin una apreciación de nivel de calidad: no se
perfecciona lo que no se conoce.
En la búsqueda de la Calidad Total se impone otra orientación: “Medir
para mejorar y no para controlar”
1.7 EL ENFOQUE AMERICANO Y JAPONES DE LA
CALIDAD6
Se debe de conocer los diferentes enfoques que hay de la calidad así,
que debido a esto a continuación se detalla el enfoque americano y japonés
de la Calidad.
5
LEGAULT, Gilles. “Alcanzar la Calidad Total en una empresa de Servicios”.
Enfoque Americano
Principios de calidad de Calidad de Edwards Deming
1.- Crear y difundir entre los empleados una declaración de la misión. La
dirección debe demostrar constantemente su compromiso con esta
declaración. Deming dice que la definición empieza y termina teniendo como
eje al cliente o usuario.
2.- Adoptar la nueva filosofía de la calidad, la alta dirección y todos como
parte de la cultura organizacional. Dice Deming:… no podemos aceptar más
los niveles llenos de errores, material no adecuado para el trabajo, personas
que no saben cual es su trabajo y que tienen miedo de preguntar, daños por
manipulación, métodos anticuados de formación para el trabajo, supervisión
inadecuada e ineficaz, alta rotación de directivos….
3.- Redefinir el propósito de la inspección y de la autoridad, para el
mejoramiento de los procesos. Afirma Deming: La inspección cien por ciento
rutinaria, para mejorar la calidad equivale a planificar los defectos,
confirmando que el proceso no tiene la capacidad requerida para cumplir las
especificaciones.
4.- Fin a la práctica de adjudicar las compras sólo sobre la base de las metas
del precio. Deming provoca a las organizaciones a buscar solo un proveedor
de cada insumo y de esta manera crear un relación de lealtad y confianza.
5.- Mejorar constantemente los procesos de producción y de servicios. En
una organización cada tarea, actividad, trabajo u operación forman parte de
un proceso y sólo comprendiendo el rol de cada una de ellas cumple con la
6
HERNANDEZ y Rodríguez, Sergio. “Introducción a la Administración”.
estrategia de servicio al cliente o usuario y se podrá brindar un mejor
producto.
6.- Instituir el entrenamiento con base en un sistema y en las necesidades.
Controlar un proceso exige comprender el sistema y la forma en que puede
ser afectado. Deming sostiene que una vez que un grupo de trabajo se
desempeña en forma estable, los defectos y problemas no son fallas de los
trabajadores, sino del sistema.
7.- Enseñar e instituir el liderazgo para la mejora continua. Se necesita un
nuevo liderazgo, el liderazgo es no dirigir a través del miedo, sino por la
confianza mutua.
8.- Expulsar el temor. Crear confianza. Crear un clima de innovación. La
gente debe sentir seguridad respecto a lo que hace.
9.- Optimizar los esfuerzos de los equipos, grupos y áreas de staff también,
hacia las metas y propósitos de la empresa. Los esfuerzos de cada uno
dentro de la organización deben ser aprovechados para cumplir con la
misión.
10.- Eliminar las exhortaciones a la fuerza de trabajo. Una vez puesta en
marcha la cultura de calidad, las exhortaciones sobran. Dice Deming…
Hágalo bien a la primera.
11.- Eliminar las cuotas numéricas de producción. Dándole prioridad a la
calidad del proceso.
12.-Remover las barreras que roban a la gente el orgullo de la manufactura.
El orgullo esta en contribuir en la calidad y estar consciente de la
participación en el proceso productivo.
13.- Fomentar el automejoramiento y la calidad de vida. No se debe miedo a
preparar a la gente, ya que al mejorar mediante la capacitación, su
desempeño se potencializa.
14.- Emprender la acción para la transformación. Un programa de mejora de
la mejora se debe sostener con una estructura interna que facilite el proceso
de mejora continua, pero se debe evitar la burocratización.
Aspectos de la Calidad según Juran:
1.- Técnicos
2.- Humanos
Señala que los problemas de calidad se deben básicamente a la
mala dirección más que a la operación.
Considera que todo programa de calidad debe tener:
1.- Educación masiva y continua.
2.- Programas permanentes de mejora.
3.- Liderazgo participativo para la mejora continúa.
Defensor del control estadístico del proceso (CEP) J. M. Juran
propone diez pasos para la mejora de la calidad:
1.- Crear conciencia de la necesidad y oportunidad de mejoramiento.
2.- Determinar metas de mejoramiento.
3.- Organizarse para lograr estas metas (comités, equipo, reuniones.)
4.- Proporcionar entrenamiento.
5.- Desarrollar proyectos para resolver problemas.
6.- Reportar los problemas sin calcular los errores.
7.- Dar reconocimiento.
8.- Comunicar los resultados.
9.- Mantener consistencia en los registros.
10.- Mantener la mejora en todos los sistemas, subsistemas y procesos de la
compañía.
Filosofía del Mejoramiento de la Calidad de Philip Crosby:
De acuerdo con la filosofía de mejoramiento de la calidad desarrollada y
enseñada por Philip Crosby existen tres componentes básicos para
establecer y operar programas de solución de problemas y mejoramiento de
la calidad:
a) Cuatro fundamentos o pilares de la calidad.
b) Cinco principios de la dirección por calidad.
c) Catorce pasos operan un programa de mejoramiento de la calidad.
Cuatro fundamentos o pilares de la calidad: Crosby sostiene que un
programa para mejorar la calidad debe asentarse sobre cuatro fundamentos
que son mutuamente complementarios.
• Pleno involucramiento de la dirección.
• Administración profesional de la calidad.
• Programas originales.
• Reconocimiento.
Cinco principios de la dirección por calidad: Así mismo, afirma que, para
comprender lo que realmente es la calidad, existen cinco principios, a los que
llama Principios de la Dirección por Calidad:
• Calidad significa cumplir los requisitos de funcionamiento del producto;
no es elegancia, no es lujo, mera belleza o un precio alto.
• No existen problemas de calidad, los problemas surgen por mala
calidad o falta de ella.
• No existen ahorros al sacrificar la calidad; siempre resulta más
económico hacer bien las cosas desde la primera vez evitando
reprocesos, desperdicios y deterioro de la imagen por la insatisfacción
de los clientes.
• La única medida de desempeño es el costo de calidad.
• El único estándar de desempeño es de cero defectos.
Catorce pasos operan un programa de mejoramiento de la calidad: De los
fundamentos y principios de la calidad, Crosby desprende catorce pasos
para planeación implementación y operación de un programa exitoso en el
mejoramiento de la calidad:
1) Compromiso pleno de la alta gerencia y la dirección con la calidad.
La dirección debe manifestar su compromiso para mejorar la
calidad. Para ello debe sensibilizarse mediante capacitación,
haciendo énfasis de que el mejoramiento de la calidad aumenta las
utilidades y por tanto no cuesta nada.
2) Formación de un equipo de mejoramiento de la calidad con
miembros de cada uno de los departamentos de la empresa,
preferentemente con capacidad de decisión e influencia en sus
respectivos departamentos.
3) Determinar el nivel actual de la calidad en toda la empresa con
base en el diseño del producto, analizando las fallas en todas las
áreas.
4) Estimar el costo del incumplimiento de las normas de calidad o de
la no calidad, cuidando que se haga en forma objetiva sin
parcialidad o temor a ocultar los errores.
5) Difundir entre le personal los problemas de la mala calidad que
enfrenta la organización, buscando que todos sus miembros tomen
conciencia de la problemática y que la dirección esta realmente
interesada en mejorar la calidad y dispuesta a escuchar todo lo que
tengan que decir al respecto.
6) Detección de oportunidades de mejoramiento mediante la
participación, presentando las ventajas de que los individuos
empiezan a creer en que los problemas tan pronto como son
sacados a la luz se enfrentan y resuelven oportunamente.
7) Establecimiento de un comité AD HOC para llevar a cabo un
programa de cero defectos.
8) Capacitar a los líderes formales (supervisores) para que difundan
entre sus subordinados el programa de mejoramiento y sus
objetivos.
9) Llevar a cabo el día cero defectos, cuya finalidad es que todo el
personal se dé cuenta, a través de las experiencias personales,
que ha habido un cambio y que puede lograse realmente el cero
defecto.
10) Convertir los compromisos en acciones alentando a que todos
establezcan metas de mejoramientos personales y grupales.
11) Búsqueda de las causas. En este paso se busca que los
empleados trabajen para encontrar las causas de los errores para
eliminarlas.
12) Implantar programas periódicos de reconocimiento a todos aquellos
que logren sus metas de mejoramiento.
13) Reuniones periódicas con los responsables del mejoramiento de la
calidad de las áreas, para que compartan sus experiencias y, de
preferencia, invitar a profesionales de la calidad para que se
actualicen en la materia.
14) Iniciar nuevamente el ciclo. Un programa de mejoramiento de la
calidad según Crosby, se lleva entre un año y, diez u ocho meses
la rotación de personal y de cambios internos pueden robar parte
del esfuerzo inicial, o bien, haberse creado vicios en su
funcionamiento por lo cual es necesario formar un nuevo comité e
iniciar nuevamente todo el ciclo.
Enfoque Japonés
Pensamiento de Kobayashi:
Dentro de los exponentes del enfoque japonés tenemos:
Shigeru Kobayashi. Japonés autor de varias obras entre las que destacan La
Administración creativa. Gracias a el La Sony Corporation fue una de las
primeras organizaciones Japonesas que se dieron cuenta de la necesidad
del concepto de equipos de trabajo, para romper con las estructuras y
principios de autoridad taylorianos, sistemas típicos en aquel tiempo en el
Japón y que habían sido copiados con el método estadounidense.
A continuación se citan algunas palabras de Kobayashi, que hicieron
reflexionar a los directivos de Sony para dirigir el cambio:
A medida que la posición de un individuo es más alta más se aleja de
realidad del mundo de “sangre y sudor “. Al mismo tiempo se aleja más
por que solo recibe información pre procesada por la gente de en medio.
También, entre más información convencional tenga y/o entre más éxito
haya tenido en el pasado más fácil puede enfrentar a los problemas, o
sea, las contramedidas para vencer una dificultad, basadas en sus
conocimientos y experiencias. Y al mismo tiempo, dejar de renovar su
manera de pensar, pese a que las situaciones actuales cambian. Así esto
conducirá a una actitud modesta, en la cual la gente discute asuntos con
los otros y juntos buscan soluciones, si no llevará a una actitud
dogmática. Como se puede deducir de los señalados al principio esta
actitud dogmática de los líderes es un obstáculo para la formación de
equipos… gerentes y subordinados deberán escuchar con humildad las
voces de la objetividad y obedecerlas con confianza….
Por lo anterior Kobayashi estableció que “Mientras más alta de la
posición de un grupo en X organización, más difícil será convertirlo en
equipo.
Enfoque de la Calidad Total según Kaoru Ishikawa:
Kaoru Ishikawa señala que el enfoque de la calidad total puede
apoyarse:
• Grafico del proceso: Gráfico aplicado como herramienta de la Calidad
Total que permite analizar los procesos paso a paso, desde su inicio
hasta la obtención del producto deseado, y conocer en cada paso las
fallas más comunes en que se incurre. Además, debe definir el
producto en términos de calidad.
• Hoja de registro y lista de verificación: Hitoshi Kume define a la hoja
de registro como “un formato preimpreso en el cual aparecen los
ítems (datos, sic) que se van a registrar, de tal manera que los datos
puedan recogerse fácil y concisamente”.
• Diagrama de Pareto: Es una gráfica de barras que muestra la
distribución de los datos registrados, de mayor a menor, para atacar
los problemas con base a los de mayor frecuencia o incidencia. Lleva
el nombre el nombre de Pareto pues se basa en el principio
establecido en Vilfrido Pareto donde se ha explotado a diferentes
situaciones, generalizándose para establecer que 20% de las
variables causa el 80% de los efectos, por lo que se ha denominado
regla del 80-20. Ishikawa ha considerado la aplicación del Principio de
Pareto como una de las siete herramientas básicas para analizar y
resolver problemas originados por mala calidad de los productos.
Generalmente, de acuerdo con el Principio de Pareto son pocas
variables las que causan la mayor parte del problema, mientras que un
gran número de ellas sólo ocasionan un pequeña parte del mismo. La
experiencia indica que es mejor disminuir en 50% el efecto adverso de
las variables relevantes y con ello lograr una mejora significativa de la
situación problemática, que tratar de eliminar los efectos, también
adversos, de variables irrelevantes cuya mejora no será significativa.
• El diagrama causa-efecto (“Espina de Pescado”): Lleva ese nombre ya
que a través de un diagrama parecido a un pescado se busca
conocer la raíz del problema.
• Análisis de correlación y dispersión: Muestra la relación de
correspondencia entre dos variables. Por ejemplo, hasta qué punto se
afectará la variable A conforme actúa la variable B, como el
crecimiento de un árbol (variable B) es afectado por un fertilizante
adecuado (variable A); a mayor cantidad de fertilizante el crecimiento
será más rápido, hasta el punto que la genética del árbol lo permita, a
diferencia de un fertilizante no adecuado, el cual no afectará
significativamente el crecimiento del árbol.
• Grafico de control: Permite observar la variabilidad de las fallas
durante un proceso a través del tiempo. Consiste en determinar una
línea central o punto medio de aceptación y un par de límites de
tolerancia de aceptación, inferior y superior. Todos los valores
registrados en la gráfica representan el resultado correcto de
funcionamiento del proceso y todos los registros fuera de esos límites
están fuera de control; por ejemplo la temperatura el cuerpo humano
debe variar entre 36.5 y 37 grados centígrados, todas las tomas de
temperatura a un enfermo que caigan en ese rango no son objeto de
análisis y las que excedan el límite superior o inferior deben ser objeto
de averiguación de la causa.
• Histogramas: Representación grafica y ordenada de los datos
recabados en una hoja de registro, permite ver la frecuencia de las
desviaciones.
Teoría Z de William Ouchi.
William Ouchi, Autor de la teoria Z: Como pueden las empresas hacer
frente al desafio Japones. Describe en su obra alguno de sus
descubrimientos, en los cuales destaca el hecho de que las empresas
japonesas a las que el llama empresas “J” emplean enfoques
administrativos diferentes a la mayoría de sus homólogas
estadounidenses a las que denominó empresas “A”.
En sus estudios observó que las empresas norte americanas
establecidas en Japón que implantaron en aquel país su enfoque
administrativo resultaron ser rotundos fracasos. En las firmas estudiadas,
la excepción la constituían empresas de origen americano y dirigido por
japoneses. Ouchi cita el ejemplo de Mc Donald´s que alcanzó un enorme
éxito en Japón aún y cuando se ceñían de producción y los alimentos y
servicios fijados por la matriz en Estados Unidos, pero siendo dirigida por
un empresario japonés.
Como contra parte, observó también que las empresas japonesas que
habían establecido plantas en los Estado Unidos, empleando
trabajadores norteamericanos, y que eran administradas por japoneses
de acuerdo con el enfoque traído de su país natal, mostraban un gran
éxito, sintiéndose incluso plenamente satisfechos los trabajadores y
empleados norte americanos con la forma en que eran dirigidos.
Sin embargo, según Ouchi al comparar empresas de ambos países se
dio cuenta que existen empresas norteamericanas que han aprendido a
administrase al estilo japonés y todas ellas empresas de éxito.
La teoría Z afirma Ouchi proporciona medios para dirigir a las
personas de tal forma que trabajen más eficazmente en equipo; lo que el
considera es la solución a la drástica caída de la competitividad norte
americana, al mismo tiempo que explica el enorme incremento de la
productividad japonesa que la ha convertido en una potencia económica.
Por otra parte, Ouchi enumera como guías de acción más que en
calidad de recetas mágicas, los pasos que debe seguir una organización
para su desarrollo que son:
1. Todo directivo debe de comprender la administración X y el papel que
desempeña.
2. Analizar la filosofía de la compañía.
3. Definir la filosofía de dirección deseada e involucrar al líder de la
compañía.
4. Poner en práctica la filosofía creando tanto estructuras como
incentivos.
5. Desarrollar habilidades para las relaciones humanas.
6. Los directivos deben evaluar los rendimiento y los resultados del
sistema
7. Involucrar a los trabajadores y a os representantes de estos.
8. Hacer que el empleo sea más estable.
9. Tomar decisiones respecto a promociones, transferencias y despidos
empleando un proceso lento de evaluación y promoción (enfoque a
largo plazo).
10.Ampliar los horizontes profesionales de los miembros de la
organización.
11.Prepararse para aplicar la teoría en el nivel inferior de la jefatura.
12.Buscar los lugares precisos donde poner en practica la participación.
13.Permitir el desarrollo relaciones “integralistas”.
1.8 SISTEMA DE CALIDAD
Un sistema de gestión es un método de trabajo mediante el cual se
asegura la conformidad de unas actividades con unos requisitos
determinados.
Entonces, un sistema de calidad se podría definir como la siguiente
frase: “Escribe como trabajas y trabaja según lo escrito”.7
Todo sistema de gestión de la calidad consta básico de dos partes:
7
SENTLE Andrés; MARTÍNEZ Eduardo; MARTÍNEZ Nicolás. Calidad en los Servicios.
1. La definición de los procesos de la empresa y las
responsabilidades y funciones el personal.
2. Los recursos necesarios para la correcta realización de dichos
procesos:
A) Recursos físicos: instalaciones, máquinas, etc.
B) Recursos humanos: formación y motivación del personal.
Los puntos clave para poner en marcha un sistema de calidad:
1. Cumplimiento de requisitos.
2. Definición de un método de trabajo.
3. Ejecución de un método de trabajo.
4. Medir los resultados.
5. Actuar basándose en los resultados.
Ver esquema en la página siguiente.
Cumplimiento de requisitos: Para lograr la satisfacción se deben
satisfacer sus necesidades. Estas necesidades de debemos convertirlas en
requisitos o especificaciones, que nos servirán de punto de partida para que
se defina el sistema de calidad que se requiere. Se deben de identificar los
requisitos legales que afectan al servicio y a las actividades de la empresa y
planificar el sistema sobre la base del cumplimiento de estos requisitos.
Podemos basarnos en las normas que pueden utilizar la organización para
satisfacer los requisitos de los clientes.
¿QUÉ HACE?
EMPRESA
Crea productos o servicios
DIRECCIÓN
Gestiona
¿CÓMO?
Política
Comercial
Política
I+D
Política
CALIDAD
Política
Financiera
Política
………..
SATISFACER AL CLIENTEOBJETIVO
SISTEMA DE CALIDAD
PLANIFICAR ACTIVIDADES
• Asegurar
• Controlar
• Evaluar
• Mejorar
• Revisar
¿QUÉ
REQUIERE?
AYUDAS
3.
Definición de un método de trabajo: Todos los procesos de la
empresa se deben realizar siempre de la misma forma para evitar obtener
resultados diferentes de los que se esperan. Para definir los métodos se
debe de contar con un concepto de lo que son y de lo que deberían ser los
procesos que existen en la empresa. Después de establecer los procesos,
se deben definir los procedimientos y documentarlos.
Ejecución de un método de trabajo: Una vez definido un método de
trabajo en los procedimientos, el sistema de calidad también debe asegurar
que se cumplan los requisitos que en ellos se han determinado. Cerciorarse
de que existen los medios materiales y humanos necesarios para ejecutar los
procedimientos es un paso que debe quedar resuelto previamente.
Medir los resultados: Los procesos se deberían controlar para verificar
que cumplen con los requisitos que hemos definido inicialmente. También se
debe comprobar los resultados obtenidos con los objetivos previstos.
Actuar basándose en los resultados: con los resultados obtenidos, la
información analizada, servirá de base para introducir cambios en el sistema
de calidad que suponga mejoras. También ayudará a definir nuevos objetivos
de la organización y ajustar los que ya existen. Con estos nuevos términos
de medir y actuar se completa el Bucle de la Calidad de Deming, que
contiene la filosofía de los sistemas de gestión de la calidad: la
realimentación de datos servirá para la mejora continua del sistema.
A
C
P
D
Aseguramiento de la
calidad
AUDITORIAS.
BUCLE DE LA CALIDAD. (Edwars Deming)
MEJORA
MEJORA
P: Plan Definición de un método de trabajo.
D: Do Ejecución de un método de trabajo.
C: Check Medir los resultados.
A: Act Actuar basándose en los resultados.
CAPÍTULO 2
SERVICIO Y SATISFACCIÓN
AL CLIENTE
Tanto los conceptos de "mercadeo", como los relacionados con
"calidad total" insisten que el "cliente" es importantísimo y la empresa debe
estar orientada totalmente hacia ese personaje llamado genéricamente
"cliente". Hay muchas definiciones genéricas, pero las opiniones difieren en
forma increíble.
2.1 ¿QUÉ ES UN CLIENTE?
El concepto "cliente" podría ser mejor entendido si utilizamos el
concepto informático del mismo. Este modelo dice que hay computadores
(servidores) que "sirven" las necesidades de otros, en todo momento y sin
restricción de ninguna clase. No hay dudas, vacilaciones o dudas para servir
total y completamente al cliente. El "servidor" está conectado al "cliente" y
mientras esta relación existe, obedece ciegamente sus designios.
El computador "cliente" por su parte es un dictador mientras
desempeña su papel. Dictador total y completo. Se limita a dar órdenes y las
cuales deben ser obedecidas. De lo contrario el sistema no funcionará,
colapsará y entrará en el más completo caos.
Lo más notable del concepto "cliente servidor" es que los papeles
pueden cambiar en cualquier momento. Esto es el "servidor" pasa a ser
"cliente" y viceversa, dependiendo de las circunstancias. Existe una
interdependencia permanente para que el "sistema" se mantenga sano y
eficiente.
El concepto de cliente interno
En el modelo informático "cliente - servidor", que se ha mencionado,
los papeles o roles que genera el servicio son ambivalentes. Un momento se
es "servidor", y en el instante siguiente se es "cliente". De verdad, la única
forma de poder conseguir dentro de una empresa mejorar el servicio al
cliente es hacer comprender al dueño, gerentes, supervisores y al personal
de todo nivel, en primer lugar el concepto de "cliente - servidor" y en segundo
lugar el de "cliente interno".
Esto no puede conseguirse como por milagro de la noche a la mañana
y constituye parte del proceso de "capacitación permanente".
Este proceso de enseñar a "servir" debió iniciarse en los hogares,
cuando el niño comenzó a caminar. Lamentablemente la permisiva cultura ha
enseñado otra cosa. Para introducir el concepto de servicio en forma rápida
en una empresa ha mostrado ser eficiente iniciar explicando el concepto de
"cliente interno".
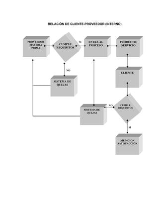
A continuación se muestra un ejemplo de la relación cliente proveedor
en una empresa industrial:
Relación de cliente-proveedor de la empresa
2.2 ¿QUÉ ES SERVICIO AL CLIENTE?
Desde que en 1998 la Mercadotecnia reconoce como comunicación,
todo ese proceso que relaciona a la empresa con el cliente; se ha visto entre
los autores una evolución de muchos de los antiguos conceptos que
relacionaban todo lo que se conocía como "Promoción". Así, Schiffman, León
G. Propone que Comunicación abarcará por ejemplo, la Publicidad, la
Promoción, ya no como área genérica; las Relaciones Públicas y por
supuesto el Servicio al Cliente, siendo todos y cada uno de estos aspectos,
CLIENTE
EXTERNO
GERENCIA
VENTAS
OPERACIÓN
DE PLANTA
INGENIERÍA
MANTENIMIENT
O
FINANZAS, RELACIONES INDUSTRIALES,
CALIDAD Y CRYCO
ABASTECIMIENTOS
PROVEEDORES
EXTERNOS
encuadrados en el término general de "Comunicación" y ahora totalmente
diferenciados. 8
Precisamente el servicio al cliente, como parte de la comunicación y
tras esta distinción, es aquel punto que interesa para delimitar el objeto de
este estudio. Sin embargo, a pesar de que son muchas las ocasiones en las
que sí se toma importancia a la comunicación, y aunque el mundo está lleno
de frases virtuosas sobre el servicio al cliente, como en: "El cliente es el
Rey". "El cliente siempre tiene la razón". "Lo primero son los clientes", etc. Si
hay algo de lo que el mundo está sobrado es de clientes descontentos. No
sólo se trata de los clientes que se gastan su dinero individualmente, sino
también en cuanto a las grandes empresas; no se trata de aquellos clientes
que son víctimas de nimiedades y de falta de educación, sino también de
aquellos clientes que tienen que soportar una tremenda incompetencia y una
mala gestión de todo tipo, aspectos que indudablemente no se consideran
como satisfactores.
En este entendido, puede resultar muy útil separar la expresión
"servicio al cliente" y analizar aisladamente los términos "Cliente" y
"Servicio", con ello se podrá familiarizar el punto y tener la condición de
asumir ya una posición teórica básica.
Dentro del punto de vista del ciclo comercial, un mismo individuo suele
catalogarse en diferentes categorías, que van desde el pertenecer al "público
objetivo" de la empresa o institución, pasando por ser "cliente potencial",
luego "comprador eventual" y hasta llegar a ser "cliente habitual" o "usuario".
Los entes clasificados como "público objetivo", no se interesan de
forma particular por el servicio o producto, que ofrece la empresa. El "cliente
potencial", sí se interesa, pero todavía no se decide comprar o acudir al
8
http://www.thequelitytimes.com/1/secciones/articulos/_de_opinion/articulosdeopinion07.pho
servicio, el "comprador eventual", ya se ha decidido y el "cliente habitual" o
"usuario" incorpora a su vida las consecuencias de la compra o el acudir al
servicio.
La palabra "Cliente", será utilizada para abarcar al individuo o empresa
a través de toda esa secuencia desde la etapa de estar en perspectiva a la
de ser Cliente habitual.
El "Servicio" puede ser "aquella actividad que relaciona la empresa
con el cliente, a fin de que éste quede satisfecho con dicha actividad"
Otra definición, de las más sucintas y útiles y a la cual se apunta como
base, por su claridad y simpleza y, porque se acomoda estrechamente a una
entidad de servicio, es la del autor Christopher H. Lovelock, quien rescata:
"El servicio al cliente implica actividades orientadas a una tarea, que no sea
la venta proactiva, que incluyen interacciones con los clientes en persona,
por medio de telecomunicaciones o por correo. Esta función se debe diseñar,
desempeñar y comunicar teniendo en mente dos objetivos: la satisfacción del
cliente y la eficiencia operacional"9
A continuación se muestran algunas definiciones del significado de
servicio al cliente:
Peter Drucker dice que “El cliente es quien determina lo que es un
negocio. Por que el cliente y sólo él, al estar dispuesto a pagar un bien o
servicio, convierte los recursos económicos en riqueza y las cosas en bienes.
Lo que un negocio cree que produce, no tiene importancia principal,
especialmente para su futuro y para su éxito. Lo que el cliente cree que está
9
http://www.thequelitytimes.com/1/secciones/articulos/_de_opinion/articulosdeopinion07.pho
comprando, lo que considera “valor”, es decisivo, determina qué es lo que es
el negocio, que producir y si el negocio prosperara.”10
“La palabra “cliente” será utilizada para abarcar al individuo o empresa
a través de toda esa secuencia desde que relaciona la empresa con el
cliente, o fin de que éste quede satisfecho con dicha actividad. Servicio es
una acción utilitaria que satisface una necesidad especifica de un cliente.”11
En las empresas de servicios tienen menos tecnología, poseen mayor
personal, los cuales son mal pagados de esta manera se muestra el poco
valor que le dan a los servicios los empresarios.
Llevar acabo los servicios implica un contacto cara a cara entre un
posible comprador y un vendedor de la empresa el cual debe manejar una
personalidad con respecto para que se pueda dar la compra-venta del
producto y además de que el cliente de quedar con una buena impresión del
servicio proporcionado.
El servicio que se brinda por una persona de la empresa no puede ser
llevado acabo por cualquier miembro de esta, ya que se debe de capacitar al
personal encargado y no solo es capacitar ya que existen personas a las
cuales se les da el don de dar una buena capacitación y a otras que por mas
capacitación que se les brinde no pueden dar un buen servicio ya sea por su
carácter, temperamento o sus costumbres, etc.
Frances Gaither Inches dice “El “servicio” puede ser descifrado como
“aquella actividad que relaciona la empresa con el cliente, a fin de que éste
10
Ídem
11
Müller de la Lama Enrique: Cultura de Calidad de Servicio.
quede satisfecha con dicha actividad. El servicio al cliente, es una gama de
actividades que en conjunto, originan una relación.”12
Para Christopher H. Lovelock “El servicio al cliente implica actividades
orientadas a una tarea, que no sea la venta proactiva, que incluye
interacciones con los clientes en persona, por medio de telecomunicaciones
o por correo.”13
La FELAM (Federación Latinoamericana de Marketing) lo define de la
siguiente manera “Servicio al cliente son los beneficios sumados en el
conjunto de acciones y procesos que se ofrecen en venta o que se
proporcionan como valores agregados junto a la venta de productos.”14
La FELAM “Servicio es el conjunto de prestaciones y facilidades que el
cliente espera recibir y también aquellas que no espera, además del producto
o del servicio centro de atracción.”15
“Servicio al cliente es el conjunto de actividades interrelacionadas que
ofrece un suministro con el fin de que el cliente obtenga el producto en
el momento y lugar adecuado y se asegure un uso correcto del mismo.”
Realizar una sola acción no es suficiente y no le asegura a una
empresa mejorar en todas sus facetas del servicio, hoy en día las empresas
quieren diferenciarse con las de la competencia mediante la implementación
de un buen servicio que lo considere único ante sus clientes y los cuales les
permita darse a conocer mas que sus rivales.
12
http://www.thequelitytimes.com/1/secciones/articulos/_de_opinion/articulosdeopinion07.pho
13
Ídem.
14
Ídem.
15
Ídem.
Los servicios deben de ser útiles para las persones que pagan por
ellos. El servicio implica tener una relación más directa con los clientes, mas
humana en gran grado, se realizan transacciones directas con un número
mayor de personas, muchos papeleos, y un alto grado de procesos.
Mediante la solución de errores se van mejorando los servicios, se reducen
los costos de operación y es más factible reducir los precios.
A través de la prestación de un buen servicio con calidad al cliente y
mejores precios, el negocio se posiciona de mejor manera en la mente del
consumidor, mantenerse en el mercado y ayudar a la generación de mayor
número de empleos.
Los servicios se deben planear y crear para poder proporcionarlos en
el momento adecuado y preciso cuando lo requieran los clientes en la forma,
y lugar en que los clientes lo deseen.
Las relaciones que se establezcan entre las personas que
directamente prestan el servicio y quien los recibe es importante ya que esto
va a incrementar o decrementar el impacto que se pretende que tenga el
servicio proporcionado.
2.3 ELEMENTOS E IMPORTANCIA DEL SERVICIO AL
CLIENTE.
Dentro de los elementos que se puede mencionar que se encuentran
en el servicio al cliente son:
• El contacto con el cliente de manera personal aquel que se lleva a
cabo de la manera más directa en donde el cliente y en este caso la
empresa se comunican de manera personal.
• La relación con el cliente la forma en que la empresa establece su
atención con el cliente.
• Mediante la correspondencia también es una forma de atender al
cliente y hacer que el siente que la empresa lo tiene presente.
• Una manera de complacer al cliente es escuchar cuales son los
problemas que presenta el cliente y darle solución a los mismos.
• Mantener buenas las instalaciones hace sentir al cliente a gusto.
La importancia de que una empresa establezca el servicio al cliente le
proporciona una ventaja debido a que esto es vital lo que provoca que sus
clientes se sientan contentos con la empresa y le ayuda a que sus clientes se
mantengan firmes con la empresa, además que esto sirve de
retroalimentación ya que a través de las quejas que los clientes le
proporcionen pueden ir mejorando el servicio y conocer cuales son las
necesidades de los clientes para que sean satisfechas.
2.4 ¿POR QUÉ ES NECESARIA LA CALIDAD EN EL
SERVICIO?
Las empresas que se logran diferenciar por sus servicios de los de la
competencia pueden establecer mayores precios en sus productos o
servicios que proporcionan y lograr mayores márgenes de beneficio de la
economía y logran un crecimiento mayor en etapas de auge económico.
Debido a estas situaciones es necesaria la excelencia en la calidad en
el servicio y está presente en la mente de todos. Este puede ser una
herramienta si no es que la única para empresas que no pueden competir
con otras mas poderosas que ellas por la falta de tecnología, infraestructura,
precio, etc., y se enfocan el brindar una buena atención al cliente y empezar
a crear una cultura de servicio.
La calidad de servicio hace que una compañía pase de ser un objeto
oculto a ser uno reconocido. Una buena calidad en el servicio le permite
tener personalidad y exclusiva ante sus consumidores.
Para poder convertirse en lideres en servicio las empresas deberán de
llevar bien acabo dos aspectos los cuales son el diseño y la realización, el
cual es el compromiso que lleva vender un producto y la forma en que este
se lleva a cabo.
Algunos problemas que enfrentan las empresas para establecer la
calidad en el servicio son:
1. No se tienen perfectamente definidos la cultura y la calidad del
servicio.
2. La calidad del servicio no es medida estadísticamente, la cual no se
controla y por tanto no se mejora.
3. Existe demasiada rotación de personal.
4. No cuentan con una cultura de invertir en la calidad.
5. No cuentan con estándares de calidad.
6. No se dan cuenta o no se percatan de que la competencia en la
actualidad radica en el servicio que se brinda al consumidor.
2.5 MEDIDA DE LA CALIDAD EN EL SERVICIO
Una máxima dice: “Lo que no puede medirse no puede mejorarse”,
aunque aparentemente el servicio es intangible es necesario tener
estándares de medida lo más claros posibles como referencia para lograr
resultados, satisfacer al cliente y lograr una mejora continua. Estos
conceptos son aplicables a los servicios que ofrece una microempresa o
una multinacional. Empresarios profesionales y directivos tienen que adoptar
un sistema de gestión que incluya los elementos para poder evaluar los
procesos del servicio.
En la actualidad la norma pone gran empeño en la satisfacción del
cliente, logro de resultados y metodología para gestionar procesos ya que
esta es la única manera que las cosas salgan bien. La improvisación, el
esfuerzo o una dedicación horaria exagerada deben dar paso a las nuevas
técnicas de gestión mediante las cuales se aseguren resultados medibles,
satisfactorios y rentables.
El concepto de cliente interno y externo se sigue manteniendo y
aparece ahora con más énfasis en el logro de la satisfacción de las partes
interesadas, siendo éstas los empresarios, directivos, mandos, trabajadores,
proveedores, clientes, agentes sociales y la sociedad en su conjunto. Éstos
son en grupo los elementos que se tienen que tomar en cuenta y que se
deben de satisfacer, si unos ganan y otros pierden no hay negocio. El día de
hoy los clientes están informados, preparados, tienen cultura de mercado por
ello exigen más, si satisfacerlo es un objetivo, todas las partes implicadas,
por lógica deben de lograr su satisfacción.
Para dar satisfacción al cliente será necesario conocer sus
expectativas, necesidades, gustos y preferencias para diseñar el servicio,
diseño que debe de incluir elementos de evaluación y medida para saber si
el objetivo se está cumpliendo y conocer cuáles son los puntos que mejorar
para consolidar la relación con el cliente y asegurar el futuro.
La prestación del servicio, sin importar del tipo de empresa que se
trate necesitará estar definida en términos de características que aunque no
siempre son observables con el cliente, le afectan directamente.
Las exigencias del servicio son detectables y mensurables, por lo
tanto evaluables y controlables.
Cada empresa de acuerdo con sus características debe de crear una
metodología propia, operativa, sencilla y fiable para evaluar el servicio.
Se debe de informar a los clientes de lo que se este haciendo,
hacerles saber que la empresa se preocupa por ellos y que se toman en
serio sus expectativas. No se trata de medir diez cosas al mismo tiempo,
sino de tener diez variables para medir una sola cosa. Una vez realizada la
medición se debe de asegurar que más del 80 por ciento de los clientes han
contestado, se deberá sacar los datos estadísticos, introducir las
modificaciones en los procesos, poner en práctica los cambios e informar a
los clientes de las acciones realizadas.
Pasados seis meses se realizará otra nueva encuesta, se mide otra
variable y se repite el ciclo. Se documentan los resultados y las acciones ya
sean preventivas o correctivas. Los documentos serán hojas de registro que
se deberán archivar junto a las decisiones de mejora implantadas. Esta
documentación deberá presentarse en la auditoria anual que efectúa el
organismo de certificación, ya ello mostrará la mejora continua de los
procesos y servicios.
2.6 ¿CUÁLES SON LOS INDICADORES?
Para medir el nivel de satisfacción que tienen los clientes con el
servicio que se les esta ofreciendo se puede comenzar partiendo de
características e indicadores generales cuantitativos o cualitativos, así como
también de las características propias del servicio referidas al proceso o a la
relación interpersonal, como se muestran a continuación:
• Cuantitativos: Relativos a la cantidad, número o grado. Por ejemplo
¿Cuánto tiempo tiene que esperar una persona durante la prestación
del servicio?
•
•
•
•
• Cualitativos: Los indicadores cualitativos están determinados por un
grupo de características relativas a la calidad, temperatura, sabor,
estética, atención y confianza de un servicio. Como por ejemplo:
• Retrasos
• Tiempos de espera
• Tiempos de entrega
• Tiempo de transcurso desde el pedido hasta cumplir el servicio
• Número de llamadas
• Número de visitas
• Diseño
• Confort
• Seguridad del producto o servicio
• Calidad de vida
• Cortesía
• Amabilidad
• Confianza
• Propios del Servicio: Este grupo de indicadores se refiere al proceso, al
sistema y a los elementos complementarios. Por ejemplo ¿Es el proceso
el adecuado? ¿Los pasos o etapas que se han seguido tienen satisfecho
al cliente?
• Formas de medir: Este tipo de prácticas se deben de llevar a la práctica
contando con la percepción del cliente, es necesario conocer que es lo
que el cliente entiende por un buen servicio ya que quizá los términos que
tenga la empresa y cliente pueden diferir.
2.7 LAS NUEVAS NORMAS ISO 9000:2000
Las normas ISO 9000:2000 cumplen con la función que tenían las del
año 1994 que se referían a los requisitos para la implantación de un
sistema de calidad.
Debido a los constantes cambios que surgen la estructura de las
normas también se han visto afectadas, para reflejar modernos enfoques
de gestión y para mejorar las prácticas organizativas.
Aunque se mantienen los requisitos esenciales, las ISO 9000:2000
están compuestas por cuatro normas básicas, complementadas con un
• Referidas al proceso
• Duración del proceso, del inicio al fin.
• Capacidad de respuestas ante imprevistos
• Personas que intervienen en el servicio.
• Elementos complementarios (teléfono, fax, catálogos, carta de precios)
• Sistemas de reclamaciones.
número reducido de otros documentos que establecen las siguientes
características:
• Incrementar el compromiso de la dirección.
• Orientación a procesos.
• Incluir la satisfacción del cliente.
• Mejora continua.
El cambio de las normas ha sido motivado debido a las siguientes
pautas:
• Simplicidad de uso y vocabulario usado por las organizaciones.
• Aplicable a todas las categorías genéricas de productos.
• Gestión orientada a “aproximación a procesos”.
• Es un camino hacia la gestión de la calidad total.
• Orientación hacia la mejora continua y la satisfacción del cliente.
• Compatibilidad con otros sistemas de gestión.
ISO 9000
Principios y
vocabulario
ISO 9001
Requisitos del
sistema de
calidad
Par
consistente
ISO 9004
Recomendaciones
para mejora
ISO 19011
Auditorias
Las normas ISO 9000:2000 están basadas en los 8 principios de
gestión de la calidad preparados por expertos internacionales en
calidad y tomadas como directrices, dichos principios son:16
• Organización enfocada al cliente: Debido a que las organizaciones
dependen de sus clientes deben de comprender las necesidades que
éstos tienen ya sean actuales o futuras, cumplir con sus requisitos y
esforzarse por sobre pasar las expectativas que tienen los clientes.
16
SENLLA, Andrés; MARTINEZ, Eduardo. “ISO 9000:2000; Calidad en los Servicios”
Organización
enfocada al cliente
Liderazgo
Participación del
personal
Enfoque al proceso
Enfoque del sistema
hacia la gestión
Mejora continua
Toma de decisiones
por datos
Relación beneficiosa
con los
suministradores
LOS 8
PRINCIPIOS DE
LA CALIDAD
• Liderazgo: Este punto es importante ya que de este depende el
involucramiento con el cumplimiento de los objetivos de la organización.
• Participación del personal: El personal es un recurso indispensable en
todas las organizaciones y su participación facilita el uso de sus
capacidades para beneficio de la organización.
• Enfoque al proceso: Cuando los recursos se controlan correctamente es
cuando se pueden obtener más efectivamente los resultados deseados.
• Mejora continua: Es un objetivo permanente en la organización.
• Toma de decisiones por datos: las decisiones eficaces se basan en el
análisis de los datos y la información.
• Relación beneficiosa con los suministradores: Las relaciones
recíprocamente provechosas entre la organización y sus suministradores
intensifica la capacidad de ambas organizaciones para crear valor.
• Enfoque del sistema hacia la gestión: Identificar, entender, y gestionar un
sistema de procesos interrelacionados, mejora la eficacia de una
organización.
2.8 EL CICLO DEL SERVICIO DEL CLIENTE
Es el conjunto de contactos y acciones que un cliente determinado
tiene con la empresa para recibir un servicio.
Los pasos son:
INICIO DE DEL CICLO DE SERVICIO A CLIENTES:
• Inicia con el primer contacto que el cliente hace con la empresa
prestadora de servicio.
ACCIONES PARA RECIBIR EL SERVICIO:
• Si acepta recibir el servicio el ciclo continúa.
TERMINACIÓN DEL CICLO DE SERVICIO AL CLIENTE:
• Termina con el último contacto que se tiene con la empresa,
independientemente o no que halla recibido el servicio.
2.9 SATISFACCIÓN DE LAS NECESIDADES DEL
CLIENTE.
Primeramente se examina el significado de necesidad, para saber de
dónde partir y conocer qué es lo que los clientes desean.
Para Kotler por ejemplo; "la necesidad humana es el estado en el que
se siente la carencia de algunos satisfactores básicos" 17
Por su parte, McClelland asume que una necesidad "es un motivo
natural por el que un individuo precise, requiera o demande algo" y afirma
que los factores que motivan al hombre son grupales y culturales. Sostiene
que hay tres tipos de factores: el de realización, el de afiliación y el de poder;
y sus observaciones fueron las siguientes:18
• Los factores geográficos o naturales son secundarios; lo
importante es la motivación de logro.
• El factor logro es el centro de desarrollo económico de un país,
lo cual puede intensificarse por la influencia de los padres.
17
HERNANDEZ y Rodríguez, Sergio. “Introducción a la Administración, un enfoque teórico
práctico”
• Para investigar qué factor predomina pide relatar historias que
luego interpreta.
• El desarrollo económico de Estados Unidos se debe a la
motivación de logro que desea para los subdesarrollados.
• Logro y afiliación son opuestos. Para funcionarios públicos
deben ir unidos.
Otros Autores han ido más allá, investigando y descubriendo el
significado de las necesidades; tales como Abraham Maslow, quien incluso,
ha creado una Teoría de las Necesidades, induciendo que: "una persona
estará motivada, conforme trate de satisfacer sus necesidades”19
. Con base
a su teoría, jerarquizó dichas necesidades en este orden de importancia:
• La primera causa o motivo por la que un hombre actúa son las
exigencias psicológicas que responden a las que llamó necesidades
básicas, es decir relacionadas con la acción de la vida, como comer,
dormir, sexo, etc.
• Afirma que una vez que el hombre ha satisfecho dichas necesidades,
tiene necesidades de seguridad para cumplir con contingencias
futuras de los que dependen de él.
• El tercer lugar el hombre el hombre requiere relaciones sociales (amor
de para los demás). Aquí colocó a las necesidades sociales o de
estima.
• En cuarto lugar el ser humano requiere de amor propio, tener una
buena imagen de sí, es decir aceptarse a sí mismo; a esta denominó
necesidades de autoestima.
18
Ídem
19
HERNANDEZ y Rodríguez, Sergio. “Introducción a la Administración, un enfoque teórico
práctico”
• Por último, el hombre requiere trascender en su vida, es decir, tiene
necesidad de autorrealización.
Análisis crítico de Maslow:
• Se han tomado en cuenta sólo las generalidades, haciendo a un lado
a las excepciones.
AUTORREALIZACION
AUTOESTIMA
AMOR Y SOCIALES
SEGURIDAD
FISIOLÓGICAS
Necesidades Secundarias
Necesidades Básicas
• La satisfacción de estas necesidades no se distinguen diáfanamente,
sino que se mezclan, se confunden en complejas formas de
satisfacción, moldeadas en gran parte por la sociedad.
• Las necesidades secundarias se manifiestan en grado diferente:
a) En los diversos individuos;
b) En las diversas edades.
• No siempre las necesidades operan a nivel consciente, sino
que en ocasiones funcionan a nivel inconsciente.
• Un concepto básico para Maslow es el de “prepotencia”
(establece la jerarquía de modo que las necesidades superiores no
motivan sino hasta que las anteriores han sido satisfechas lo cual no
ha sido probado lo suficiente a nivel científico).
• No presenta definiciones operacionales de necesidades
(manipulaciones para obtener necesidades).
Si se analiza la perspectiva de Maslow, las personas tendrán motivos
para satisfacer cualquiera de las necesidades que le resulten más
predominantes o poderosas, en un momento dado. Necesidad para Maslow,
es "la carencia de algo que impide llevar una vida fructífera"20
Al respecto se encuentra también a Herzberg, otro autor estudioso de las
necesidades y, aplicando el concepto de Maslow, también induce que las
necesidades, son "un elemento en lo que satisfacerlas será gratificante no
sólo para el individuo, sino para los de su entorno”21
, en este caso menciona
a la organización" además sostiene que los factores motivadores dan
satisfacción cuando aparecen y no producen insatisfacción cuando
desaparecen.
20
HERNANDEZ y Rodríguez, Sergio. “Introducción a la Administración, un enfoque teórico
práctico”
21
Ídem
Los factores higiénicos, en cambio, no dan satisfacción al presentarse
pero producen insatisfacción cuando desaparecen.
Herzberg y sus colaboradores, Mausner y Snyderman (1965), elaboraron la teoría conocida como “de los
motivadores” y “los factores higiénicos”, también conocida como “teoría dual”
Factores
intrínsecos al
puesto
(motivadores) etc.
Responsabilida
d
Iniciativa
Autorrealizació
Cuando existen causan satisfacción
1
Cuando no existen no causan
satisfacción
Factores
extrínsecos al
puesto
(Higiénicos)
Ambientales
Medio físico
o sociales, etc.
Cuando existen no causan
insatisfacción
3
Cuando no existen son desmotivadores
Herzberg dice que es erróneo pensar que la
satisfacción tiene como contrapartida a la
insatisfacción.
Satisfacción e insatisfacción deben medirse en
escalas diferentes; por ello se denomina teoría dual.
Satisfacción no satisfacción insatisfacción
1 caso 2 y 3 casos caso 4
Teoría Dual Producen “no satisfacción”
Ya que se vieron los diferentes enfoques de “necesidad”, es preciso
hablar del significado de satisfacción. De este modo, podremos estar cada
vez más cerca de lo que es la satisfacción de las necesidades del cliente.
Satisfacción, (del latín satis = bastante + facere = hacer) -aunque
definido por el Diccionario de la lengua Española como "El estado que resulta
de la realización de lo que se pedía o deseaba"- debe ser entendido -
específicamente relacionado con la Mercadotecnia o el servicio al cliente - y
de acuerdo a la idea de James Stoner, como "Los Factores que pueden
alcanzar o colmar aquello de lo que se carecía.22
Ahora bien, con lo señalado se puede deducir que cada institución,
especialmente las de servicio, pueden brindar un tipo de satisfactores que
vengan a colmar las expectativas de sus clientes, no precisamente
satisfaciendo las necesidades básicas enunciadas por Maslow, sino aquellos
intereses o factores, de los cuales se pueden carecer con la competencia e
incluso con la misma organización, en la que sin embargo, es posible
descubrir las necesidades y entregar sus satisfactores.
“Satisfacer al cliente. Un cliente con sus necesidades y expectativas
cubiertas es un cliente satisfecho.
Calidad es satisfacer al cliente. ¿Cómo? Cumpliendo con los requerimientos
del servicio. ¿Hasta Donde? Hasta donde la acción tomada ayude a la
permanencia de la empresa en el mercado. Ese es el límite.”23
Mantener a un cliente satisfecho es muy difícil pero es mas difícil aun
atraer mas clientes, en ocasiones los empresarios caen en los errores de
22
Colunga Dávila Carlos
23
Ídem
suponer que con lo que le ofrecen a los clientes estos se mantendrán
contentos, esta es la manera en como ellos perciben que los clientes
recibirán el servicio, sin embargo los clientes lo perciben de distinta manera,
si los servicios adicionales que la empresa ofrece no son percibidos como
adicionales para el cliente, todo lo que realiza la empresa no tendrá valor el
esfuerzo realizado.
Para que una persona pase de la etapa de comprador a cliente es
necesario conocer cuales son sus necesidades, preferencias y expectativas,
por eso es importante para las empresas conocer siempre que es lo que
desea el cliente, que es lo que espera recibir por parte de la empresa, esto lo
puede manejar mediante interacción con los clientes, realizar cuestionarios,
entrevistas, etc., cuando un cliente se encuentra entusiasmado con el
servicio recibido por parte de la empresa se siente a gusto, contento, y
realizado entonces se convierte en un cliente fiel para la empresa y empieza
a desechar ofertas por parte de la competencia. También es necesario dar a
conocer que es lo que incluye el servicio proporcionado por la empresa por el
cual paga el cliente y cuales son los servicios adicionales que la empresa le
obsequia al cliente.
Se debe dejar en el pasado todos aquellos pensamientos sobre lo que
era la atención al cliente dejar creer que la gente se lo cree todo y que se les
puede engañar sin que ellos se den cuenta, dejar de abusar de su tolerancia
y su paciencia. Ahora se debe querer a los clientes, amarlos sentirlos parte
de la empresa, considerarlos esenciales y vitales para la empresa,
respetarlos hacer caso a sus necesidades y sugerencias y sobre todo a las
quejas que le proporciona a la empresa y no como aquellas cajas de
sugerencia que solo están de adorno en las empresas y uno da sus quejas
pero nadie las lee y ni las toman
en cuenta dejar todo eso atrás ya que sin los clientes no hay ganancias y la
empresa no existe.
La empresa puede medir la satisfacción del cliente mediante la
aplicación de un sistema permanente:
• Realizar una serie de entrevistas llevadas acabo por un encuestador
externo.
• Realizar una serie de entrevistas llevadas acabo por un encuestador
interno.
• Llevar a cabo entrevistas a través del correo.
• Mediante entrevistas realizadas via telefonica.
• Mediante grupos focus.
• Tiempo en el mostrador.
• Y también mediante los consejos los cuales son proporcionados por
los clientes.
2.10 ESTRATEGIAS DEL SERVICIO AL CLIENTE
Existen diferentes estrategias acerca del servicio al cliente como se ve
a continuación: 24
1. El liderazgo de la alta Gerencia es la base de la cadena. Para que
los empleados de la empresa adopten y lleven a cabo un buen servicio al
cliente este debe estar reflejado desde los altos ejecutivos de la empresa.
2. La calidad interna impulsa la satisfacción de los empleados. La
calidad, además de ser definida por los clientes externos de la empresa,
24 http://www.monografias.com/trabajos11/sercli/sercli.shtml
tiene que tomar en cuenta la propia visión empresarial que parte del seno
mismo de la organización. Por ello es importante que el clima interno fluya de
manera satisfactoria para todos.
3. Satisfacción de los empleados impulsa su lealtad. Satisfacer a los
empleados en sus necesidades, mediante su remuneración además de
otorgarles reconocimientos ayuda a que los empleados se sientan contentos
y a gusto con la empresa.
4. La lealtad de los empleados impulsa su productividad. Lo
mencionado en el punto anterior el mantener satisfechos a los empleados y
motivados ayuda a que ellos incrementen su productividad dentro de la
empresa.
5. La productividad de los empleados impulsa el valor del servicio.
Los empleados una vez motivados, incrementan su productividad lo cual se
ve reflejado en la manera en que atienden a los clientes, la responsabilidad
que adquieren lo cual incrementa el valor del servicio.
6. El valor del servicio impulsa la satisfacción del cliente. El cliente
se encontrará realmente satisfecho si el servicio que recibe tiene calidad y si
puede ser considerado por él como el mejor.
7. La satisfacción del cliente impulsa la lealtad del cliente. Si un
cliente se encuentra realmente satisfecho con las oportunidades o servicios
que le ofrece una organización, destinados a satisfacer las necesidades
básicas de mejor atención al usuario (y posible usuario) por supuesto, éstos
volverán a buscarlos.
8. La lealtad del cliente impulsa las utilidades y la consecución de
nuevos públicos. Los clientes leales a la empresa asisten regularmente a la
empresa a realizar sus compras lo que ayuda a la empresa a incrementar
sus utilidades, y además estos comentan con sus amistades el buen servicio
que proporciona la empresa, es decir mayores personas asisten a la
empresa a realizar sus compras.
2.11 ESTRATEGIA PARA FIDELIZAR AL CLIENTE
Si hay clientes entusiasmados la empresa va bien, crea riqueza, crea
empleo y participa en desarrollo de la economía del país; por lo contrario si
no existen clientes fieles la empresa va mal, hay desempleo y se denota un
futuro incierto; debido a esto todas las organizaciones desean tener clientes
fieles ya que sin estos no hay empresa.
Entonces se debe mantener a los clientes contentos y para esto es
necesario darle un valor añadido a la gestión de la venta, atenderles bien,
con simpatía, amables, etc. De manera sientan que tienen un trato especial
que no tienen con la competencia, para esto es necesario que todos las
personas de la empresa (todas sin excepción) se involucren en mantener al
cliente satisfecho, esto no se da de la nada es preciso formular un plan.
Satisfacer al cliente significa cumplir con lo pactado, con lo ofrecido,
con lo contratado, que es lo esperado por los usuarios de un producto o un
servicio.
Para satisfacer al cliente hay que respetarlo, cumplir y funcionar con
el, pero de igual forma se debe entender que no se debe ofrecer lo que no se
puede cumplir ya que entonces no se cumpliría con el concepto de satisfacer
al cliente, se deben fijar entonces, objetivos concretos.
El camino hacia la fidelidad de los clientes es la mejora continua, ya
que no es suficiente hacer las cosas bien, se debe mejorar continuamente en
busca de la excelencia y eliminar la no calidad.
La mejora continua reduce costos además de hacer a la empresa
más competitiva ya que parte de la reducción de los gastos puede repercutir
en abaratar el servicio o el producto y así, se satisface al cliente.
Implantar la calidad no es sólo preocuparse de unos productos o
servicios, es garantizarlos diseñando un sistema de gestión, adaptado a las
necesidades de la empresa capaz de asegurar la continuidad, la rentabilidad,
creación de empleo y desarrollo de las personas.
Entonces, se puede concluir que se necesitan clientes fieles para
asegurar la continuidad de la empresa, ya que buscar nuevos clientes es
posible, pero caro y de baja rentabilidad, el sistema que se utilice debe de
asegurar mantener los clientes actuales con un mínimo esfuerzo pero con un
sistema infalible servicio al cliente.
2.12 VENTAJAS DE UN BUEN SERVICIO AL
CLIENTE
Deben ser innumerables las situaciones que se cuentan entre
ventajosas para las empresas que prestan un adecuado servicio al cliente; no
sólo porque les proporcionará mayor entrega a sus clientes trayendo consigo
mayor estabilidad en el mercado, porque sin suda "El fin de cualquier
negocio, es el de hacer y conservar clientes" sino; porque podemos advertir a
manera de mención simplemente; que en el caso de atención de reclamos de
los consumidores hacia la empresa, (parte trascendental en el servicio al
cliente) las instituciones pueden evitar el daño que pueden originar los
clientes descontentos, con el simple hecho de atender esas quejas, mediante
estrategias adecuadas.
Una pérdida en las utilidades puede ser el resultado de un cliente que
no se ha quejado, o cuya queja no ha sido bien tratada, porque aunque
invisible el fenómeno, puede darse que el cliente no se queja del servicio,
sino simplemente se aleja de él.
Además, si realmente se puede acceder a una estrategia de servicio al
cliente adecuada, se pueden encontrar entre otras ventajas:
• El mejoramiento de los planes futuros, mediante remedios rápidos y
acciones preventivas que mejoren el atractivo conjunto de todos los
servicios.
• Complementación de una manera permanente la información de los
mercados, que reciba por otros medios.
• Conocimiento de lo que es importante para cada cliente en particular.
• Incremento de la confianza del reclamante de la empresa, porque un
reclamo bien atendido tiene frecuentemente el efecto de aproximar más al
cliente de lo que estaba antes a la empresa y su producto o servicio. Esto
puede derivarse de la oportunidad de haber mantenido un trato más
directo con el reclamante y haberle podido demostrar una eficiencia y una
atención personalizada al rectificar la causa del problema.
Para enfatizar más la importancia que tiene del valor que tiene la
calidad del servicio de atención al cliente, se puede decir que el servicio
retiene a los clientes que ya la empresa ya tiene, atrae a nuevos clientes a
nuevos clientes y crea una reputación que induce a los clientes y crea una
reputación que induce a los clientes actuales y potenciales a hacer en el
futuro, negocios con la organización.
Esos objetivos se alcanzan satisfaciendo a los clientes, quienes, a su
vez, recomendarán su empresa a sus amigos y parientes. Gracias al nivel de
familiaridad que existe entre ellos, crearán y luego, incrementarán una
reputación positiva y creíble de su empresa en el mercado.
Uno de los beneficios más importantes del servicio es que eleva los
niveles de lealtad de los clientes. Esto es cierto, ya que la gran mayoría de
los negocios que hacen las empresas son operaciones repetidas con los
mismos clientes. La lealtad es una ventaja competitiva que evita que los
competidores desgasten su base de clientes.
Las empresas deben de fortalecer una base de clientes leales. En la
medida que el servicio sea mejor, mayor será esa base de clientes. Los
clientes leales que compran una y otra vez, constituye las bases del éxito.
En efecto, es mucho más inteligente (y barato) poner énfasis en el
servicio a los clientes y, de esa forma, retener a la mayoría de los clientes
que la empresa tiene, en vez de gastarse una gran parte del presupuesto
tratando de atraer a nuevos clientes.
El servicio no tan sólo es útil para mantener los niveles de lealtad.
También es capaz de restablecerla. Un buen programa de educación del
consumidor puede restablecer, entre los clientes que han tenido problemas
en una empresa, la lealtad hacia una marca y consolidar la confianza y la
intención de volver a comprar.
2.13 COMO MANTENER LOS NIVELES DE CALIDAD.
El orgullo de pertenecer a una empresa en la cual los trabajadores se
sienten orgullosos de sus gerentes, ya que también ellos manifiestan
preocupación por sus clientes, ayudan y buscan soluciones para solucionar
los problemas de ellos, ya que también los trabajadores son clientes de la
empresa.
2.14 EL SERVICIO: UNA VALIOSA ESTRATEGIA DE
NEGOCIOS.
Con anterioridad se ha mencionado de la importancia del servicio al
cliente, pero como se puede ver las ventajas que tiene de llevarlo a cabo son
numerosas, para las empresas que están presionadas por la competencia ya
que existe una gran lucha por atraer a los clientes y de que compren sus
productos, las grandes empresas se centran en dar una buena atención al
cliente y no se enfocan en dar mejores precios. Los precios solo producen
compradores que solo se guían por un buen precio, en cambio el servicio
proporciona clientes los cuales con certeza regresaran a la misma empresa a
continuar realizando sus compras, debido a que se les atiende en forma
personalizada, individual, se preocupan realmente por el cliente y con esto
los clientes pagaran el precio que establezca la empresa.
2.15 QUE OFRECER AL CLIENTE.
Una vez que se ha identificado cuales con las necesidades de los
clientes y como se va a solucionar sus problemas no se debe caer en los
errores de ofrecerles mas de lo que se les puede brindar, ya que si se hace
menos de lo que los clientes esperan, estos catalogaran el servicio como
malo, en cambio, si se ofrece exactamente lo que se puede cumplir,
entonces el servicio será percibido como bueno, sin embargo si la empresa
hace mas de lo que los clientes esperan recibir, entonces será percibido
como algo mas superior. Este ultimo es lo mas recomendable ya que con
esto se logra retener en gran medida a los clientes, y la información que el
cliente proporcione boca a boca o de manera personal a sus familiares,
amistades, etc., será excelente para la empresa.
2.16 USO DE LOS CUESTIONARIOS PARA LA
EVALUACIÓN DEL CLIENTE
Debido a que es necesario evaluar a los clientes, es forzoso contar
con herramientas adecuadas para hacerlo; y la que se adopte tendrá que ser
usada correctamente, por ende se ilustrará el modelo general de los
cuestionarios, que es el instrumento del cual se podría apoyar para realizar
dicha tarea. Por lo tanto a continuación se muestra el modelo que se
menciona antes y como aplicarlo de una manera breve:
El primer paso consiste en identificar las necesidades de los clientes
o las dimensiones de la calidad, las características importantes de un
producto o servicio.
El conocimiento de las necesidades del cliente es esencial ya que
proporciona un mejor entendimiento de la manera en que los clientes
definen la calidad de los servicios y productos, y además el conocimiento de
las necesidades del cliente facilitará la elaboración de los cuestionarios.
El propósito de determinar las necesidades del cliente es establecer
una lista exhaustiva de todas las dimensiones importantes de la calidad que
describen el producto o servicio. Resulta esencial entender las dimensiones
Determinar las
necesidades del cliente
Diseñar y evaluar los
cuestionarios
Usar el cuestionario
de la calidad para saber cómo definen los clientes la calidad del servicio o
producto. Sólo si comprenden las dimensiones de la calidad será posible
diseñar mediciones para evaluarlas.
El segundo paso es la formulación del cuestionario. El principal
objetivo es diseñar un cuestionario que permita la evaluación de la
información específica sobre las percepciones de los clientes.
Los elementos del cuestionario de satisfacción del cliente deben ser
pertinentes, concisos y sin ambigüedad. También deben redactarse con
claridad para reflejar solo una idea y evitar las negociaciones dobles. Así
mismo la introducción debe contener el propósito del cuestionario, así como
las instrucciones para contestarlo.
Uno de los formatos que se pueden utilizar es la lista de verificación,
que permite a los clientes si un elemento particular representa el servicio o
producto. Otro el es formato Likert que permite a los clientes distinguir las
respuestas con mayor precisión, de lo que permite el formato de lista de
verificación. La elección entre estos dos tipos de formatos depende del tipo
de datos que se desea obtener del cuestionario.
Existen procedimientos empleados en la selección de los elementos
para el cuestionario de satisfacción del cliente. El procedimiento con base en
el discernimiento puede ser útil cuando todos los elementos iniciales son
buenos. Si se aplica el enfoque matemático debe solicitarse ayuda de
expertos. La selección matemática esta diseñada para elegir elementos que
son sólidos en términos estadísticos.
PASOS ASPECTOS IMPORTANTES
1.- Generar los elementos del
cuestionario.
* Seleccionar los elementos de la lista de
elementos de satisfacción.
* Redactar los elementos con base a los
elementos de satisfacción.
2.- Cerciórese que los
elementos estén redactados
de manera apropiada.
* Los elementos deben de ser pertinentes con lo
que se esta tratando de medir.
* Los elementos deben de ser concisos.
* Los elementos no deben de ser ambiguos.
* Los elementos deben de contener solo una
idea.
* Los elementos no deben contener negaciones
dobles.
3.- Seleccionar el formato de
respuesta para los elementos.
* Formato de lista de verificación.
* Formato de tipo Likert.
4.-Redactar la introducción al
cuestionario.
* Manifestar el propósito del cuestionario.
5.- Seleccionar una muestra
representativa de elementos.
a.- Usar el método de selección
de elementos con base en el
discernimiento para
seleccionarlos.
b.- Usar el método de selección
matemática de los elementos
para seleccionarlos.
* Usar las correlaciones elemento total, o el
método de diferencias entre grupos para
seleccionar los elementos.
* También se puede usar el análisis de factores.
6.- Evaluar los elementos
conservados.
* Calcular la confiabilidad de las escalas de
cuestionarios usando el método de dividir en
mitades, o el estimado de Cronbach.
El paso tres representa los diversos usos específicos de los
cuestionarios para evaluar la satisfacción del cliente.
Es primordial que los datos obtenidos de los cuestionarios se resuman
en un formato comprensible. Con frecuencia, la media y la desviación
estándar se utilizan para sintetizar la información de un conjunto de datos.
Las puntuaciones que se obtengan reflejaran las mediciones generales de la
calidad del producto o servicio.
Se debe tener en cuenta que por definición todas las dimensiones de
la calidad que se evalúan en un cuestionario de satisfacción de los clientes
son importantes y es de gran beneficio saber cuáles de dichas dimensiones
engloban a la mayor parte de la clientela, ya que de ahí se parte para
designar los recursos de la empresa.
La utilidad de los cuestionarios para evaluar la satisfacción de los
clientes depende en gran parte del uso que se le dé a los datos obtenidos. A
continuación se presentará una tabla que señala los usos de los
cuestionarios:
USOS ASPECTOS IMPORTANTES
1.- Presentar situación actual
de la satisfacción de los
clientes.
* Presenta las medias aritméticas y las
desviaciones estándar de conceptos específicos,
así como las puntuaciones globales de cada
dimensión.
2.- Identificar necesidades
importantes de los clientes.
* Usa el análisis de las correlaciones que asocian
las necesidades de los clientes con las
puntuaciones de satisfacción global.
3.- Supervisar los niveles de * Usar técnicas de trazado de gráficos de control.
satisfacción a través del
tiempo.
* El método de gráfico de control depende del tipo
de formato de respuesta seleccionada.
4.- Establecer comparaciones
entre organizaciones.
* Las comparaciones deben de establecerse con
compañías que utilizan el mismo cuestionario.
* Una empresa de investigación independiente
podría llevar a cabo las comparaciones.
5.- Determinar la eficacia de los
programas que se han puesto
en práctica.
* Evaluar el efecto de los programas de
entrenamiento.
* Llevar a cabo estudios de establecimiento de
parámetros de referencia.
2.17 EL SERVICIO AL CLIENTE AHORRA DINERO.
Un sistema implementado para la atención al cliente no solo ayuda a
la empresa a ganar dinero y aumentar las ventas. Cuando las empresas
establecen políticas orientadas a retener a los clientes actuales, esto ayuda a
reducir las inversiones en el área de marketing. Este dinero que no se
desembolsa para las actividades de marketing es dinero ahorrado para la
empresa.
Llevar acabo una buena campaña de atención al cliente es costoso,
pero lo es aun más llevar acabo una campaña para atraer nuevos clientes.
El servicio ayuda a que la empresa lleve acabo ahorros, cuando los
empleados mejoran sus trabajos, de atención al cliente, ellos mismos están
previniendo, que existan quejas y la insatisfacción de los clientes, esto ayuda
a la empresa ya que se eliminan los gastos relacionados a la corrección o
solución de problemas.
La calidad en el servicio ayuda a hacer las cosa bien desde la primera
vez, ayuda a que las cosas solo se realicen una sola vez y evita volver a
realizar esa misma labor.
2.18 CULTURA DE SERVICIOS.
“La infraestructura del servicio o (cultura de servicio) se da mediante el
resultado de las empresas que se administran tratando de mantener la
información que se genera con los clientes y transmitiendo a cada uno de los
departamentos de la empresa, modernizan su tecnología o la adaptan a sus
necesidades y analizan los valores que deben compartir todos los que
trabajan en la compañía.
La cultura de una organización se puede definir como el consenso que
favorece la prestación de un buen servicio.”25
Un aspecto importante es que al establecer una cultura de servicio,
esta no podrá llevarse acabó si no existe un compromiso realmente fuerte
por la alta gerencia, ya que a través de ellos se podrá contagiar a los demás
empleados de la empresa. La cultura de servicios se debe de demostrar con
hechos y no solo con palabras y promesas.
“El ejecutivo de una empresa procesadora de alimentos dijo: El
entusiasmo por el buen servicio comienza en la alta dirección, irradia
partiendo de nosotros, hacia todas las personas que trabajan en la empresa.
Esas personas saben que estamos comprometidos con la calidad, por que
25
Tschohl John, Franzmeier Steve; Servicio al cliente. El arma secreta de la empresa que alcanza la
excelencia; Página.
comunicamos nuestro compromiso hablando con ellas, no por medio de
memorandums.”26
2.19 EL MAL SERVICIO PRODUCE UNA MAYOR
ROTACIÓN DE PERSONAL.
The Forum Corporation llevó a cabo un estudio sobre la rotación de
personal dentro de las empresas y según estos estudios realizados se
encontró que el índice de rotación de personal es inversamente proporcional
a la percepción de la calidad que tienen los empleados sobre el servicio que
presta la empresa en la que trabajan. 27
En pocas palabras, el índice de rotación de personal baja cuando los
empleados ven que la empresa ofrece un servicio con calidad. Por el
contrario, cuando perciben que el servicio que proporciona la empresa es
deficiente, no solo los consumidores se muestran menos dispuestos a hacer
negocios con ella, si no que a los propios empleados no les gusta trabajar
por la empresa.
El informe Forum afirma que: Los índices más altos de rotación del
personal se encuentran en empresas que reciben las más bajas
calificaciones en lo que se refiere a la calidad del servicio. Se demostró que
factores como tiempo de permanencia en la empresa, funciones realizadas y
frecuencia del contacto con la clientela, tienen muy poca influencia sobre el
índice de rotación.28
26
Ídem.
27
TSCHOHL, John; FRANZMEIER, Steave. “Servicio al Cliente”.
28
Ídem
Los resultados del estudio de Forum señalan la incidencia de la falta
de orgullo por el trabajo, tan extendido entre las empresas en la actualidad.
Es un aspecto que deberá solucionar toda empresa que se haya impuesto la
meta de mantener una sólida reputación en el área de la calidad del
servicio.29
2.20 ¿COMÓ INVOLUCRAR A LOS EMPLEADOS
CON EL SERVICIO AL CLIENTE?
Llevar a cabo una magnifica capacitación para los empleados de la
empresa de cómo deben de brindar una buena atención al cliente, la
empresa debe de publicar boletines sobre la importancia del servicio,
publicar escritos para los clientes de la importancia que ellos tienen para la
empresa y actualizar constantemente cada uno de ellos no quedarse siempre
con los mismos mensajes. Los jefes deben manifestar en cada una de las
reuniones que tenga con los empleados la importancia del servicio al cliente.
Los directivos de las grandes empresas tienden mandar mensajes a
sus trabajadores como: el que todo lo que se hace en beneficio de los
clientes es, beneficioso para la empresa y también beneficioso para los
empleados.
La revista Fortune define la estrategia del servicio de la siguiente
manera: Conocer con precisión a qué tipo de clientes (empresas) desea
servir, y determinar qué tipos de servicios ofrecerá a los clientes
(consumidores) para que se muestren dispuestos a abrir sus bolsas.” 30
29
ídem
30
Ídem
2.21 LOS 10 MANDAMIENTOS DE LA ATENCIÓN AL
CLIENTE.
1.- Se debe tener a nuestro cliente en primer término, sobre todas las cosas,
se debe tener presente que el cliente es lo mas importante.
2.- No debe haber nada imposible para complacer a los clientes, se debe
buscar la mejor manera posible para satisfacerlo por más imposible que sea.
3.- Todo lo que la empresa promete, se debe cumplir ya que en caso
contrario el cliente sentirá que se burlaron de el.
4.- Siempre es necesario que la empresa ofrezca los mejores beneficios al
cliente, esta es la manera de mantener satisfecho a los clientes.
5.- El personal que atiende al cliente hace la diferencia ya que el cliente se
llevara una impresión buena o mala del personal y este decidirá si regresara
o no.
6.- Se debe cumplir perfectamente en todo ya que si fallamos en alguno de
los pasos para atender al cliente por ejemplo; dar mal el cambio, dar un
producto diferente al comprado etc., todo lo realizado no valdrá la pena.
7.- Los empleados de la empresa deben estar satisfechos con su trabajo, ya
que un empleado insatisfecho provocara un cliente insatisfecho.
8.- Solo la calidad del servicio esta en la mente del consumidor, es decir solo
el puede catalogarlo como un servicio bueno o malo.
9.- El servicio aunque sea muy bueno, siempre debe ser mejorado para
satisfacer de mejor manera al cliente.
10.- Todos los miembros de la empresa deben trabajar en conjunto para
satisfacer al cliente.
CAPÍTULO 3
EVALUACIÓN DEL SERVICIO AL
CLIENTE INTERNO EN UNA
EMPRESA QUIMICA INDUSTRIAL
El éxito de una empresa cuyo objetivo principal es trabajar con calidad,
radica en la organización detallada de su estructura. En esta estructura
deberá ser contemplado un método de trabajo, que se realizará siempre
tomando en cuenta la misión, está deberá ser fundamentada por una
filosofía, la cual a su vez apoyará una serie de valores y políticas que
permitirán llegar a ser una empresa de calidad.
3.1 DESCRIPCIÓN DE LA EMPRESA
IQUISA se constituye en 1967 e inicia operaciones en el año de 1968
en sus instalaciones de Coatzacoalcos, Ver., produciendo Cloro, Sosa
Cáustica solidificada, Ácido Clorhídrico e Hipoclorito de Sodio.
En Diciembre de 1989 los activos de Celulosa y Derivados – Plantas
Químicas localizados en Monterrey, N.L., en donde desde 1963 se producían
Cloro, Sosa Cáustica solidificada, Ácido Clorhídrico e Hipoclorito de odio
pasan a ser parte de IQUISA.
En octubre de 1996 inician operaciones las instalaciones localizadas
en San Cosme Xalostoc, Tlaxcala, donde desde esa fecha se produce
hipoclorito de sodio y se envasa cloro en contenedores.
A finales del año 1983 el Director de Asertec Planta Industria Química
del Istmo S.A. de C.V., decide manejar a la organización bajo los principios
de Calidad Total.
En Diciembre de 1983 la función de mejora de la calidad y la
productividad fue formalizada en la estructura administrativa al crearse una
gerencia, denominada de: Administración por Calidad, puesto que reporta
directamente la dirección general.
Actualmente IQUISA produce y comercializa los siguientes productos:
LOCALIZACIÓN PRODUCTO FORMA SUMINISTRO
CLORO LÍQUIDO A GRANEL EN:
• CILINDRO DE 907
KG
• CARROTANQUE
DE
FERROCARRIL
• CILINDRO DE 68
KG
SOSA CAUSTICA
LÍQUIDA GRADO
RAYÓN EN
SOLUCIÓN AL 50%
A GRANEL EN:
• AUTOTANQUES
• CARROTANQUE
DE
FERROCARRIL
• SACOS DE 25 KG
(EMBARQUES DE
30 TONELADAS)
SOSA CAUSTICA
GRANULADA
A GRANEL EN:
• SACOS DE 25 KG
(EMBARQUES DE
30 TONELADAS)
ÁCIDO CRHÍDRICO
EN SOLUCIÓN AL
30%
A GRANEL EN:
• AUTOTANQUES
COATZACOALCOS, VER.
HIPOCLORITO DE
SODIO
A GRANEL EN:
• AUTOTANQUES
En 1990, cada una de las empresas de Cydsa Istmo integraban en su
estructura organizacional: un Director General de negocio y áreas
administrativas (Finanzas, Relaciones Industriales, Abastecimientos, Crédito
y Cobranza y la de Calidad Productividad).
A partir de 1991, las áreas administrativas de Industria Química del
Istmo S.A. de C.V., Sales del Istmo S.A. de C.V. e Industrias Cydsa Bayer S.
A. de C.V. se integraron en una sola organización, la cual se llamó
ASERTEC.
El propósito de la integración de estas áreas fue el de reducir costos
administrativos, aprovechamiento de recursos y provocar benchmarking inter
– plantas.
Actualmente laboran en ella 500 personas aproximadamente.
En el siguiente esquema muestra los sistemas o actividades que hay
que realizar en un proceso de Calidad Total en Asertec de Industria Química
del Istmo S.A. de C.V.
En donde muestra la función de la misión, filosofía, valores y
políticas. Así como también se indica el lugar que ocupa el lugar del servicio
y la satisfacción del cliente, que el punto de enfoque de este capítulo.(Ver
esquema en página siguiente)
A continuación se exponen la misión, filosofía, valores, objetivo, etc.
De Asertec de Industria Química del Istmo S.A. de C.V.
3.2 OBJETIVO
El objetivo principal de Asertec es el siguiente:
Comprender la importancia del servicio al cliente, el beneficio de dar un
servicio excelente y lo que se necesita para dar un servicio más allá de las
expectativas del cliente
L I D E R A Z G OC
O
M
U
N
I
C
A
C
I
O
N
C
A
P
A
C
I
T
A
C
I
O
N
FILOSOFIA, VALORES Y POLITICAS
VISION, MISION, ESTRATEGIA,
PLAN DE CALIDAD Y OBJETIVOS
DETECCION, ANTICIPACION Y
SATISFACCION DE NECESIDADES DE
CLIENTES INTERNOS-EXTERNOS
SUGERENCIAS Y PROYECTOS DE MEJORA
CONTINUA EN:
E
S
T
R
A
T
E
G
I
A
D
E
S
E
R
V
MEDICION EN:
− SATISFACCION DE CLIENTES
− DESARROLLO Y SATISFACCION DEL
PERSONAL
− CREACION DE VALOR AL ACCIONISTA
− PARTICIPACION DE MERCADO
− PROCESOS, PRODUCTOS Y SERVICIOS
− DESEMPEÑO DE PROVEEDORES
− COSTOS DE CALIDAD
REALIZACION DE PRODUCTOS Y
SERVICIOS
- ANALISIS DE RESULTADOS
- ACCIONES DE MEJORA
V
A
H
PC
O
M
P
A
R
A
C
I
O
N
C
O
N
L
O
S
M
E
J
O
R
E
S
Edición 9
A
L
M
E
R
C
A
D
– DESARROLLO DE NUEVOS PRODUC-
TOS Y/O MERCADOS
– SERVICIO AL CLIENTE
– SEGURIDAD Y CUIDADO DEL
MEDIO AMBIENTE
– PROCESOS, PRODUCTOS Y
SERVICIOS
– TECNOLOGIA
– INNOVACION Y CREATIVIDAD
– SISTEMAS DE MANUFACTURA
P
A
R
T
I
C
I
P
A
C
I
Ó
N
R
E
C
O
N
O
C
I
M
I
E
N
T
O
3.3 MISIÓN
La misión de Asertec es:
Mejorar continuamente nuestros productos, procesos y servicios para
alcanzar o exceder los requerimientos de nuestros clientes, maximizando la
rentabilidad y la generación de flujos de efectivos, manteniendo su posición
dominante en el mercado de sal comestible mediante la mejora continua
3.4 FILOSOFÍA Y POLÍTICA DE CALIDAD
3.4.1 FILOSOFIA DE CALIDAD:
La filosofía, valores y políticas juegan un papel muy importante en la
empresa, tanto que son considerados la base de su esquema de
Calidad Total; y son los siguientes:
• En SISA y ASERTEC, creemos firmemente que el éxito de
nuestros negocios esta fundamentado en lograr de una manera
permanente “Ser la mejor opción del cliente”.
• Para lograrlo, debemos estar atentos a las necesidades de los
clientes, cumplirlas en calidad, cantidad y oportunidad, y
adelantarnos a sus nuevas, haciendo participar en este
compromiso a nuestros proveedores, y superando a la
competencia.
• Trabajar con responsabilidad y libertad, en un sistema
ordenado, nos dará la satisfacción al ser capaces de diseñar
nosotros mismos la mejor forma de hacer la tara, logrando que
todos los días superemos las metas del día anterior;
manteniendo siempre en nosotros el deseo de ser mejores, con
los conocimientos necesarios para el cambio y la firme voluntad
de lograrlo.
• Asimismo, a través de la calidad-productividad, buscamos el
desarrollo de la persona, el fomento de la creatividad y la
salvaguarda de su integridad física y moral.
• Por lo tanto, la administración deberá crear el mejor ambiente
para el desarrollo del hombre en el trabajo, teniendo siempre en
cuenta nuestra visión, misión y valores.
3.4.2 POLÍTICA DE CALIDAD:
Es política de SISA y ASERTEC:
• Trabajar en un proceso de mejora continua para satisfacer las
necesidades de nuestros clientes, con enfoque en seguridad,
cuidado del medio ambiente y productividad. Esto nos
compromete a anticipar y desarrollar permanentemente
acciones de adecuación a sus requisitos con un sistema de
aseguramiento de calidad basado en el estándar internacional
ISO-9002.
• Propiciar con el proceso administrativo por calidad la
participación creativa del personal en equipos, a través de los
proyectos de mejora continua (PMC´s) y sugerencias de
mejora, para asegurar su desarrollo como personas y conducir
a nuestra empresa al logro de su misión.
Nuestro objetivo es: Crear valor a los clientes, a nuestro personal y a los
accionistas.
3.4.3 PLAN ESTRATEGICO DE CALIDAD
El Plan Estratégico de calidad integra las acciones que se llevarán a cabo en
un período de cinco años (2002-2006) relacionadas con la implantación del
Modelo de Calidad, estas acciones se integran de la siguiente manera:
• Liderazgo
• Estrategia de servicio al mercado.
• Desarrollo del personal de comunicación
• Trabajo en equipo y participación
• Administración para la calidad y gestión ambiental
• Medición de la calidad y mejora continua.
A continuación se presentan las actividades contempladas por cada
acción:
LIDERAZGO
AÑOSACCIONES
2002 2003 2004 2005 2006
1. Participación del equipo
gerencial en el comité
directivo de calidad.
**** **** **** **** ****
2. Revisión del modelo de
calidad y plan estratégico
de largo plazo por el
C.D.C.
** ** ** ** **
3. Fijar y aprobar los
objetivos estratégicos de
calidad.
* * * * *
4. Asignación de los ** ** ** ** **
recursos necesarios para
el logro de los objetivos
de calidad por el CDC.
5. Participación de los
integrantes del CDC en la
difusión anual del
personal en el modelo de
calidad.
** ** ** ** **
6. Participación del CDC
de reconocimiento al
personal por logros en:
- Proyectos de
mejora continua
- Sugerencias de
mejora
- Seguridad
**** **** **** **** ****
7. ifusión en la
comunidad de los
conceptos de calidad total
a:
- Empresas
- Gobierno
- Escuelas
- Familia
**** **** **** **** ****
ESTRATEGIAS DE SERVICIO AL MERCADO
AÑOSACCIONES
2002 2003 2004 2005 2006
1. Inteligencia de mercado:
- Posición competitiva del
negocio
- Posición competitiva de la
competencia
- Posición competitiva de
los sucedáneos
- Posición competitiva de
los sustitutos
- Bechmarking
Internacional
- Dinámica nacional de la
industria
- Dinámica internacional de
la industria
** ** ** ** **
2. Planeación estratégica y
despliegue anual:
- Identificación de criterios
ganadores de pedidos y
variables Hoshin
- Estrategia operativa
- Estrategia de servicio
- Estrategia de innovación
** ** ** ** **
3. Proposición de valor a
clientes.
**** **** **** **** ****
DESARROLLO DEL PERSONAL Y COMUNICACIÓN
AÑOSACCIONES
2002 2003 2004 2005 2006
1. Informe De resultados del
negocio a todo el personal por los
directores generales.
** ** ** ** **
2. Despliegue de los objetivos
estratégicos de calidad a todo el
personal por el CDC y el EMC´S
* * * * *
3. Seguimiento al cumplimiento de
los objetivos establecidos por el
CDC y los EMC´S
**** **** **** **** ****
4. Evaluación del desempeño del
personal y su retroalimentación para
la mejora.
** ** ** ** **
5. Elaborar y mejorar los planes de
capacitación del personal en:
calidad-productividad, seguridad,
técnica y administrativa.
**** **** **** **** ****
6. Realización de encuestas SAT-
INSAT al personal y sus planes de
acción para la mejora.
* * * * *
TRABAJO EN EQUIPO Y PARTICIPACIÓN
AÑOSACCIONES
2002 2003 2004 2005 2006
1. Continuidad y mantenimiento de la
organización para la mejora:
2. CDC = Comité directivo de calidad
EMC´S = Equipo de mejoramiento de
calidad.
CCC´S = Círculos de control de
calidad
PMC´S = Proyectos de mejora
continua.
**** **** **** **** ****
2. Seguimiento al sistema de sugerencias de
mejora.
**** **** **** **** ****
3. Participación de 100% del personal en
proyectos de mejora continua, incluyendo los
miembros del comité directivo de calidad.
**** **** **** **** ****
4. Seguimiento a los proyectos de mejora
continua de toda la organización por el CDC
y los EMC´S
**** **** **** **** ****
5. Celebración anual de la semana de
calidad para reforzar los aspectos de:
- Liderazgo
- Participación
- Benchmarking
- Reconocimiento al personal
- Reconocimiento a proveedores
* * * * *
ADMINISTRACIÓN PARA LA CALIDAD Y GESTIÓN AMBIENTAL
AÑOSACCIONES
2002 2003 2004 2005 2006
1. Mantenimiento DE mejora del sistema
de aseguramiento de calidad para
mantener su certificación en la norma
ISO- 9002
- Cumplimiento al programa de
auditorias internas.
- Administración del sistema de
acciones preventivas y correctivas.
- Revisión del sistema de calidad por el
CDC.
*
**
**
*
**
**
2. Integrar el sistema de aseguramiento
de calidad ISO-9002 a la norma ISO-
9001/2000
- Análisis de la nueva norma ISO 9001
- Elaborar programa de trabajo para
integrar nuestro sistema a esta.
- Prepararnos para que en el 2003 nos
recertifiquemos bajo esta norma.
- Mantenimiento del sistema en la
norma ISO-9001/2000.
*
*
*
** ** **
3. Mantener la certificación ISO-14001
de nuestro sistema de gestión
ambiental.
- Cumplimiento al programa de
auditorias internas.
- Administración del sistema de
**
****
**
****
**
****
**
****
**
****
acciones correctivas y preventivas.
- Revisión del sistema de gestión
ambiental por el CDC.
- Recertificación del sistema.
** ** **
*
** **
*
MEDICIÓN DE LA CALIDAD Y MEJORA CONTINUA
AÑOSACCIONES
2002 2003 2004 2005 2006
1. Medición de los indicadores clave por
área incluyendo indicadores Hoshin:
- Calidad
- Costo
- Entrega
- Seguridad
- Ambiente laboral
- Excelencia ambienta
**** **** **** **** ****
2. Aplicar Benchmarking en nuestros
procesos clave con enfoque a:
- Reducción de costos
- Mejora de calidad
- Logística y distribución
**** **** **** **** ****
3. Participación de las plantas de
CYDSA ISTMO en los premios:
- Shingo de Norteamérica: Iquisa
Tlaxcala y Monterrey.
- Premio innovación grupo CYDSA.
*
*
La evaluación general de los factores, planeación de la calidad,
liderazgo, administración por objetivos, satisfacción a clientes internos-
externos, aseguramiento de calidad, proyecto de mejora continua,
comparación con los mejores, herramientas de clase mundial y los
resultados se guía bajo los siguientes aspectos con sus respectivas
ponderaciones:
1.0 PLANEACIÓN DE LA CALIDAD 140 PTOS.
1.1 Modelo de calidad
a) Conocimiento del modelo
b) Contenido del modelo
c) Difusión del modelo
d) Actualización del modelo
1.2 Plan estratégico de calidad
a) Conocimiento del plan estratégico de calidad (5 años)
b) Interrelación del plan con el modelo
c) Difusión del plan
d) Actualización del plan
1.3 Organización para la mejora
a) Estructura organizacional para la calidad
b) Grupos naturales
c) Grupos multidiciplinados
d) Responsabilidades de los equipos
1.4 Capacitación del personal
a) Programa individual de capacitación
b) Tipos de capacitación
c) Cumplimiento a programas
1.5 Comunicación con el personal
a) Programas de comunicación
b) Tipos de comunicación
c) Cumplimiento a programas
1.6 Sistemas de reconocimiento
a) Programas de reconocimiento
b) Tipos de reconocimiento
c) Cumplimiento a programas
2.0 LIDERAZGO 100 PTOS
2.1 Visión de la empresa
a) Conocimiento de la visión
2.2 Visión de la empresa
a) Conocimiento de la misión de la empresa
b) Conocimiento de la misión personal
c) Conocimiento del misiograma
2.3 Valores de calidad
a) Conocimiento de los valores
b) Acciones para aterrizar los valores
2.4 Políticas de calidad, seguridad, reconocimiento, ambiental
a) Conocimiento de la política de calidad
b) Conocimiento de la política de seguridad
c) Conocimiento de la política ambiental
d) Conocimiento de la política de reconocimiento
2.5 Acciones de liderazgo establecidas en el equipo directivo
a) Participación del equipo gerencial en el comité directivo de calidad.
b) Revisión del modelo de calidad y plan estratégico de calidad de largo
plazo.
c) Fijar y aprobar los objetivos estratégicos de calidad.
d) Asignación de los recursos necesarios para el logro de los objetivos de
calidad.
e) Participación de los integrantes del CDC en la difusión anual al
personal del modelo de calidad.
f) Participación del CDC en reconocimientos al personal por logros en
PMC´S , sugerencias d mejora y seguridad.
3.0 ADMINISTRACIÓN POR OBJETIVOS 100 PTOS.
3.1 Sistema de evaluación por objetivos
a) Conocimiento del sistema
b) Verificar que los objetivos se establecen a partir de los de la Dirección del
Negocio y bajan en cascada.
c) Niveles que utiliza el sistema:
- Nivel Gerencial
- Nivel supervisores y empleados
- Nivel sindicalizado
3.4Seguimiento al Sistema de Objetivos
a) Verificar el seguimiento que se da al avance y logro de los Objetivos en
reuniones establecidas trimestralmente.
4.0 SATISFACCIÓN CLIENTES INTERNOTOS-EXTERNOS 210 PTOS
4.1 Cadena cliente-proveedor Interna-externa
a) Verificar el conocimiento de la cadena cliente-proveedor de la empresa y
departamental.
4.2 Negociación de requisitos cliente-proveedor
a) Verificar la negociación de requisitos cliente-proveedor en los formatos
oficiales y que estén firmados por los formatos clientes proveedor
b) Verificar cuáles son los indicadores negociados cliente-proveedor para medir el
cumplimiento de requisitos y que los estén midiendo.
4.3 Estrategias de servicio al mercado (Exclusivo área comercial)
a) Verificar que se tienen estrategias de servicio de mercado: Sistema de medición
de estas estrategias y reuniones de verificación de avances.
4.4 Medición de Satisfacción de Clientes (Exclusivo ventas)
a) Verificar cuál (es) es(son) el(los) sistema(s) que tienen establecidos para
verificar la satisfacción de los clientes como: encuestas internas-externas,
estudios de imagen, sistemas de quejas, etc.
b) Verificar si se siguen planes de acción con el resultado de las encuestas de
satisfacción de clientes internos-externos (PMC´S)
c) Verificar si las quejas de los clientes internos-externos se comunican a todo el
personal involucrado en la falla de calidad del producto o servicio que provocó
la queja.
4.5 Sistema de evaluación de proveedores (Exclusivo abastecimientos)
a) Verificar que se tienen los sistemas de selección, calificación, evaluación y
reconocimiento a proveedores externos.
5.0 ASEGURAMIENTO DE CALIDAD 60 PTOS.
5.1 Certificación ISO-9002
5.2 Certificación ISO-14001
6.0 PROYECTOS DE MEJORA CONTINUA 180 PTOS.
6.1 Procedimientos de Proyecto de Mejora Continua
a) Conocimiento del procedimiento
6.2 Número de proyectos de Mejora Continua
a) Cuantos proyectos están dados de alta en su área.
b) Verificar que cumplan con los formatos y firmas autorizadas
6.3 Personal participativo en Proyectos de Mejora Continua
a) Verificar en cuantos PMC´S oficiales participan
c) Pedirles al CDC/EMC´S el reporte mensual de indicadores de PMC´S que
emite el área de APC.
d) Escoger al azar dos PMC´S y pedirles les presente su trabajo.
6.4 Procedimientos e sugerencias de Mejora
a) Conocimiento de procedimiento
b)Cuantas sugerencias han emitido en el año por área.
c)Pedir a Gerentes el reporte mensual que debe emitir el EMC Titular respecto a
las Sugerencias recibidas, aceptadas, rechazadas, implantadas y premiadas.
d)Verificar con los emisores de sugerencias si es sistema está trabajando como lo
establece el procedimiento.
e) Escoger al azar sugerencias implantadas y pedir se las muestren en el campo.
7.0 COMPARACIÓN CON LOS MEJORES 50 PTOS.
7.1 Sistema de Proceso Referencial
a) Qué es el Proceso Referencial
b) Cuál es su metodología
7.2 Proceso Referencial de sus principales procesos
a) Cuáles son sus principales procesos en su área.
b) A cuántos de estos procesos les han aplicado el Proceso Referencial
c) Cuáles son los resultados
8.0 HERRAMIENTAS CLASE MUNDIAL 100 PTOS.
8.0 Conocimientos y uso de:
a) Las cinco S´s
b) Mantenimiento Total Preventivo (TPM)
c) Sistemas de Prevencios (Poka-Yoke)
d) Planta Visual / Tableros del área
e) SMED
9.0 RESULTADOS 60 PTOS.
9.1 Indicadores establecidos por el Modelo de Calidad
a) Cuáles son los indicadores principales de su área
b) Con qué periodicidad se actualizan
c) Revisar tableros de información del área.
9.2 Acciones correctivas preventivas en base al análisis de indicadores
a) Evidenciar estas acciones.
3.5 VALORES
VALORES DE ASERTEC
PARA SER UNA EMPRESA DE CLASE MUNDIAL
• Orientación al Cliente Externo:
• Conocer a mis clientes y sus necesidades.
• Orientar mi proceso, producto y servicio pensando siempre en
ellos.
• Asegurar que nuestros productos y servicios cumplan o
excedan sus
expectativas.
• Evaluar el nivel de satisfacción y lealtad de nuestros clientes.
• Anticiparnos a sus necesidades y elevar el nivel de satisfacción.
• Participar activamente en la solución de quejas de clientes.
• Servicio al Cliente Interno:
• Conocer nuestra cadena de interna de cliente-proveedor
• Negociar requisitos con clientes-proveedores por procesos
• Evaluar el nivel de satisfacción de nuestros clientes.
• Demostrar mi actitud y aptitud de servicio en todas mis
actividades.
• Trabajo en Equipo_
• Participar en proyectos de Mejora Continua.
• Aplicar técnicas y herramientas de trabajo en equipo.
• Conocer y aprovechar las habilidades del personal.
• Fomentar el desarrollo del apoderamiento en el personal.
• Decisiones Basadas en Juicios Fundamentados:
• Contar con información veraz y oportuna para la toma de
decisiones.
• Actuar en un esquema de madurez al emitir nuestros juicios.
• Tomar decisiones basadas siempre en hechos comprobables y
análisis riguroso.
• Difundir oportunamente la información para evitar rumores.
• Honrar los Compromisos:
• Difundir objetivos de la organización.
• Garantizar el cumplimiento de nuestros objetivos.
• Evaluar y retroalimentar semestralmente el desempeño de
nuestro personal.
• Ser congruente con nuestras acciones para evidenciar el
sentido de responsabilidad y compromiso.
• Reconocer el logro de sus resultados.
• Innovación:
• Participar con sugerencias de mejora.
• Buscar permanentemente la mejora continua en nuestros
productos, procesos y servicios.
• Compartir nuestros conocimientos con los compañeros de
trabajo.
• Capacitar y desarrollar a nuestro personal para la mejora
continua.
• Conciencia Económica:
• Consolidar una cultura permanente de reducción de costos,
control y creación de valor en la organización.
• Hacer uso adecuado de los recursos buscando optimizar su
relación costo-beneficio.
• Mantener un control estricto del presupuesto, proyectos y/o
inversiones asignados en mi área.
• Eliminación permanente de desperdicios en las funciones
administrativas y procesos operativos.
• Responsabilidad Social:
• Garantizar la integridad física del personal y el medio ambiente
de su trabajo.
• Procurar siempre que nuestras acciones no dañen el entorno
ecológico y la comunidad.
• Cumplir con los requisitos que nos fijen las leyes vigentes en
materia fiscal, laboral, ambiental, previsión social, etc.
• Participar en asociaciones e instituciones para preservar el
medio ambiente, tales como: ANIQ, CLAM, AIEVAC, INE, CNA, etc.
• Mantener el Sistema de Gestión Ambiental basado en la Norma
ISO-14001
• Difundir nuestra Cultura de Calidad en instituciones educativas,
gubernamentales y de servicios.
3.6 SERVICIO AL CLIENTE INTERNO
• Conocer nuestra cadena interna Cliente - Proveedor
• Negociar requisitos con Clientes - Proveedores por procesos
• Evaluar el nivel de satisfacción de nuestros clientes, esmerarnos en
atenderlos y exceder sus necesidades prácticas y personales.
• Demostrar mi actitud y aptitud de servicio en todas mis actividades
3.7 OPORTUNIDADES PARA UN SERVICIO
EXTRAORDINARIO
De acuerdo con este diagrama los clientes se clasifican en:
• Los palomos son clientes que están satisfechos con el servicio
de la empresa, pero que permanecen en el anonimato, por lo
cual no causan algún efecto sobre la empresa.
O
C
U
L
T
O
S
M
A
N
I
F
I
E
S
T
O
S
SATISFECHOS
INSATISFECHOS
PALOMO RUISEÑOR
CORRECAMINOS PERICO
• Los ruiseñores también están satisfechos, pero a diferencia de
los otros estos se manifiestan, difundiendo el buen servicio.
• Los correcaminos son clientes que no están satisfechos, pero
no lo dan a conocer, solo abandonan la empresa sin dar
explicaciones..
• Por último los pericos son clientes insatisfechos que
exteriorizan sus inconformidades de forma categórica entre el
mayor numero posible de personas.
3.8 RELACION DE CLIENTE-PROVEEDOR (INTERNO)
• Promover reuniones con mi(s) principal(es) cliente(s) y proveedor(s)
para definir y negociar requisitos. Estos se deben plasmar en un
formato estándar y ser firmados por las 2 partes (cliente-proveedor).
• Una vez negociados los requisitos con mi(s) cliente(s) y proveedor(es),
debo establecer con ellos un sistema de medición que nos permita
verificar a ambos el cumplimiento de dichos requisitos, y su no
cumplimiento será el costo de calidad.
• Debo establecer la medición de las variables críticas de mi proceso:
calidad, tiempo, costos, etc., para identificar sus desviaciones y
corregirlas, poniendo así mi proceso de control.
• Una vez que mi proceso está en control (estadístico) debo generar
proyectos de mejora de éste, y por consecuencia, de mi (s)
producto(s) y/o servicio(s). (Aplicar la metodología de ciclos (o bucle)
de mejora del Dr. W. Deming).
• Debo de establecer un sistema de satisfacción-insatisfacción de mis
clientes que me permita percibir que piensan de mi (s) producto(s) y/o
servicio(s) con respecto a mi competencia, y poder a sí medir el grado
de satisfacción que les proporciono, y si lo que les estoy ofreciendo es
lo que mas valoran ellos de mi(s) producto(s) y/o servicio(s).
• Debo establecer un sistema de evaluación para mis proveedores que
me permita medir su desempeño en el cumplimiento de mis requisitos,
y las mejoras que estén haciendo en sus procesos de calidad.(Ver
esquema en página siguiente)
RELACIÓN DE CLIENTE-PROVEEDOR (INTERNO)
PROVEEDOR
MATERIA
PRIMA
CUMPLE
REQUISITOS
ENTRA AL
PROCESO
PRODUCTO/
SERVICIO
SISTEMA DE
QUEJAS
SISTEMA DE
QUEJAS
CUMPLE
REQUISITOS
CLIENTE
MEDICION
SATISFACCIÓN
SI
NO
NO
SI
3.9 MEDICIÓN DE LA SATISFACCIÓN A CLIENTES
INTERNOS EN UNA EMPRESA QUÍMICA INDUSTRIAL
En seguida se plantean los cuestionarios que se aplican a los clientes
internos en Asertec, y este análisis se enfocara al departamento de compras,
producción y el de llenado y embarques:
DEPARTAMENTO DE COMPRAS
ENCUESTA DE SERVICIO A CLIENTES
PLANTA:_______________________ FECHA:________________________
DEPTO.:________________________
1. ¿Cómo considera la facilidad de
comunicación con compras?
Malo Regula Bueno Excelente
2. ¿Cómo evalúa la prontitud de respuesta?
3. ¿Cómo evalúa el trato, o cortesía de los
compradores?
4. ¿Cómo evalúa la disponibilidad de los
proveedores?
5. ¿Cómo evalúa la plantilla de proveedores
externos con que cuenta compras?
6. Cómo evalúa la calidad de los productos
que compras le ha suministrado en los últimos
6 meses?
7. ¿Su producto o servicio ha sido afectado por el servicio que compras le
proporciona?
Si_______ no_______ ¿Por qué?______________________________________
_________________________________________________________________
8. ¿Cómo evalúa la aplicación del servicio
superior en compras?
9. En escala de 0-10 califique cómo impacta
compras en su departamento, el servicio que
le proporciona
10. ¿Está usted enterado de las evaluaciones
mensuales que se les hace a los proveedores
externos de su departamento?
11. Qué recomendaciones nos daría para mejorar nuestro servicio y atención al
cliente?
Si________________ no______________
____________________________________________________________
____________________________________________________________
ENCUESTA DE EVALUACIÓN
DEPARTAMENTO DE COMPRAS
Para efectos de conocer la percepción de nuestros clientes respecto al
servicio que les es proporcionado por el Departamento de Compras, le
solicitamos su respuesta objetiva a los siguientes cuestionamientos,
entendiendo que esto es un proceso de retroalimentación para el área y no
una calificación de personas.
En una escala donde:
1 = Pésimo 2 = Malo 3 =
Regular
4 = Bueno 5 = Sobresaliente 6 =
Excelente
Cómo calificaría los siguientes aspectos de nuestro departamento:
ASPECTO: CALIFICACION: SUGERENCIA PARA
MEJORAR:
ACTITUD DE SERVICIO
SENTIDO DE URGENCIA
TRABAJO EN EQUIPO
COMPROMISO
CREACION DE VALOR
INNOVACION
HABILIDAD PARA
NEGOCIACION
CAPACIDAD
ADMINISTRATIVA
CONOCIMIENTO DE LOS
REQUISITOS
CONOCIMIENTO DEL
MERCADO
CALIFICACION
GENERAL DEL
SERVICIO
EN SU OPINION, DE LOS PUNTOS ANTERIORES CUALES SON LOS TRES MAS
IMPORTANTES, PARA UN MEJOR DESEMPEÑO:
NOMBRE:
PLANTA:
FECHA:
Este es un ejemplo de la aplicación del cuestionario anterior que se envía vía mail
(Lotus Note):
Instrumen. Eléctrico. Celdas Ser. Gral Laboratorio.
Solidificación
Salmuera
Seg.
Ind..
Sptte.
Mantt
o OBJETIVO
ASPECTO: CAL: CAL: CAL: CAL: CAL: CAL: CAL: CAL:
Promedio
: 5
ACTITUD DE SERVICIO 5 6 4 4 6 5 4 4 4.8 5
SENTIDO DE URGENCIA 4 6 5 3 5 5 5 4 4.6 5
TRABAJO EN EQUIPO 4 6 4 4 4 5 5 4 4.5 5
COMPROMISO 5 5 5 4 6 5 4 4 4.8 5
CREACION DE VALOR 5 6 4 4 4 5 4 4 4.5 5
INNOVACION 5 4 4 4 4 5 4 4 4.3 5
HABILIDAD P/ NEGOCIACION 5 6 4 4 5 6 4 5 4.9 5
CAPACIDAD ADTVA. 5 5 4 4 6 5 6 6 5.1 5
CONOC. DE LOS REQUE 4 6 5 3 6 6 5 6 5.1 5
CONOCIMIENTO DEL MDO 5 4 5 3 5 6 5 6 4.9 5
CAL GENERAL DEL SERV 4.7 5.4 4.4 3.7 5.1 5.3 4.6 4.7 4.7 5
Calificación:
1 =
Pésimo 2 = Malo
3 =
Regular
4 =
Bueno
5 =
Sobresaliente
6 =
Excelente
Ponderación: Pésimo Malo Regular Bueno Sobresaliente Excelente
1 - 1.5 1.6 - 2.5 2.6 - 3.5 3.6 - 4.5 4.6 - 5.5 5.6 - 6.0
PROMEDIOS DE EVALUACION DE SERVICIO IQUISA 2002
4.8 4.6 4.5 4.8 4.5 4.3
4.9 5.1 5.1 4.9 4.7
0.0
1.0
2.0
3.0
4.0
5.0
6.0
ACTITUDDE
SERVICIO
TRABAJOEN
EQUIPO
CREACIONDE
VALOR
HABILIDAD
PARA
CONOC.DELOS
REQUERIMIENT
CALIFICACION
GENERALDEL
ASPECTO EVALUADO
CALIFICACION
OBJETIVO
Observaciones: El cuestionario anterior es aplicado de forma anual por el
jefe de compras y este lo remite vía red (LOTUS NOTE) a todos los
usuarios del departamento de Abastecimientos (compras) con la finalidad de
conocer su opinión sobre el departamento de compras.
Se puede sugerir utilizar este cuestionario cada seis meses y manejarlo de
manera más personal ya que enviándolo por red no es difícil obtener
respuestas rápidas.
Este cuestionario es aplicado por el departamento de calidad de producción:
GERENCIA DE CALIDAD DE PRODUCTIVIDAD
ENCUESTA A CLIENTES INTERNOS
PLANTA:_______________________ FECHA:________________________
DEPTO.:________________________
1. ¿Cómo considera el apoyo que proporcionamos a tus equipos
de trabajo?
Malo Regular Bueno
2. Los productos/servicios que te brindamos, los consideras:
3. ¿Cómo consideras la disponibilidad de nuestra área cuando
requieres un servicio?
4. Los seminarios de actualización de APC, los consideras
5. Los conceptos herramientas de calidad productividad que te
proporcionamos las consideras para tu trabajo
6. El material didáctico que te proporcionamos lo consideras
7. ¿Cómo consideras la cultura de calidad de tu área?
8. El seguimiento que se le da al proceso de calidad de tu área lo
consideras:
9. ¿Cómo podemos mejorar el servicio/apoyo de nuestra área en tu
departamento?_____________________________________________________
_________________________________________________________________
_________________________________________________________________
10.¿Deseas darnos algún comentario adicional?
Si________________ no______________
____________________________________________________________
____________________________________________________________
Observaciones: Este cuestionario se aplica una vez al año por el
departamento de Calidad de la Producción (CALPRO), y es usado cada
curso que se aplica en la empresa referente a la Calidad de Producción.
Se sugiere aplicar esta encuesta cada seis meses ya que se cree que se
aplican cada año pero realmente solo se hacen cada que se efectúan cursos
sobre calidad.
A continuación se muestra el formato que utiliza el Departamento de Llenado
y Embarques:
Cydsa
INDUSTRIA QUIMICA DEL ISTMO S.A DE C.V.
PLANTA CLORO-SOSA
DEPARTAMENTO DE LLENADO Y EMBARQUES
ENCUESTA DE SERVICIO A CLIENTES
Objetivo:
Conocer el nivel de satisfacción de las necesidades
de nuestros
clientes y poder implementar acciones de mejora
continua que
nos lleven a proporcionarles un Servicio Superior.
LINEA DE TRANSPORTE :-------------------------------------------------------------------------------
FECHA : --------------------------
1.- ¿Cómo calificas la preparación del personal que te provee los servicios de este
departamento?
Apenas Suficiente Bueno Sobresaliente Excelente
0 – 75 76 – 85 86 – 94 95 – 100
__________ _________ ___________ ________
2.- ¿Cómo calificas la atención y el trato que te dan en función de tus necesidades
personales y el interés que demuestran por lo que necesitas?
Apenas Suficiente Bueno Sobresaliente
Excelente
0 – 75 76 – 85 86 – 94 95 – 100
__________ _________ ___________ _________
3.- por la forma en que recibes información técnica del departamento en caso de
alguna
necesidad y la disponibilidad de ellos para prestarte apoyo?
Apenas Suficiente Bueno Sobresaliente Excelente
0 – 75 76 – 85 86 – 94 95 – 100
__________ _________ ___________ _________
4.- ¿Conocen tus necesidades como cliente y se aseguran que sean satisfechas?
Apenas Suficiente Bueno Sobresaliente Excelente
0 – 75 76 – 85 86 – 94 95 – 100
__________ _________ ___________ _________
5.- ¿Respecto al producto o servicio que requieres, ¿Lo hace en el tiempo acordado?
Apenas Suficiente Bueno Sobresaliente Excelente
0 – 75 76 – 85 86 – 94 95 – 100
__________ _________ ___________ _________
6.- ¿Lo mantienen informado sobre los cambios que ocurran o puedan ocurrir durante el proceso de
servicio?
Apenas Suficiente Bueno Sobresaliente Excelente
0 – 75 76 – 85 86 – 94 95 – 100
__________ _________ ___________ _________
7.- ¿Cumplen con calidad y oportunidad el servicio y/o producto que solicitaste?
Apenas Suficiente Bueno Sobresaliente Excelente
0 – 75 76 – 85 86 – 94 95 – 100
__________ _________ ___________ _________
8.- ¿Cómo considera el orden y la limpieza con que realizan sus actividades?
Apenas Suficiente Bueno Sobresaliente Excelente
0 – 75 76 – 85 86 – 94 95 - 100
__________ _________ ___________ _________
SUGERENCIAS U OBSERVACIONES:
______________________________________________________________
______________________________________________________________
______________________________________________________________
______________________________________________________________
_______________
------------------------
NOMBRE DEL OPERADOR DE LA UNIDAD
FIRMA
GRACIAS; POR DARNOS LA SATISFACCION DE SERVIRLES MEJOR
Observaciones: El cuestionario anterior es aplicado por jefe del
departamento de Llenado y Embarques cada año vía electrónica
(LOTUS NOTE).
Se recomienda hacer la encuesta cada seis meses en vez de cada año
y hacerlo de manera más personal que vía electrónica, por los mismos
motivos que se manejan en los casos anteriores..
CONCLUSIONES:
Se puede consumar este trabajo mencionando algo nada
espectacular y que todos sabemos la calidad en el servicio a clientes es
indispensable y es necesario medirla, ya que lo que no se puede medir, no
puede controlar, también es imprescindible recalcar que la calidad si bien no
es fácil obtenerla tampoco es difícil, y que ciertamente el no tenerla es
perdida cuantiosa de dinero, y obviamente esto va en contra de los objetivos
de cualquier organización.
Puedo finalizar este trabajo haciendo algunas observaciones sobre el
procedimiento de aplicación utilizado en Cydsa para la evaluación del
servicio al cliente, que a mi juicio están bien elaborados, pero que sin
embargo podrían tener algunas áreas de mejora:
• Los cuestionarios se aplican actualmente de forma anual, lo cual me
parece que es un tiempo muy espaciado, por tanto sugiero realizarlas
cada mes para evitar acumular problemas y detectarlos a tiempo de
forma rápida y oportuna, cumpliendo con los lineamientos de la mejora
continua.
• Aplicarlos de una forma personal, ya que en dos departamentos
(compras y llenado y embarques) se envían por mail y esto no permite
tener un control de respuesta. Además, en el departamento de
producción son aplicados cada que se realizan cursos de calidad, lo
cual no permite medir de forma constante las evaluaciones.
• Hacer conciencia en los jefes de departamento para fomentar la ética
y profesionalismo en el momento de contestar los cuestionarios, para
evitar el involucramiento de motivos personales que solo distorsionan
las respuestas.
BIBLIOGRAFÍA:
COLUNGA Dávila Carlos: “La Calidad en el Servicio.” Editorial. Panorama. México,
1998. 119 pp.
CROSBY B. Philip:“La Calidad no Cuesta.” Editorial. CECSA. Primera edición 1987,
Décima reimpresión 1997.
México. 238 pp.
GINEBRA Joan, Arana de la Garza Rafael. “Dirección de Servicio: La otra Calidad”.
Editorial. MC Graw Hill. Colombia. 240 pp.
GILLES Legault. “Alcanzar la Calidad Total. En una Empresa de Servicios.”
Editorial. Trillas. Primera edición. México, 1999. 160 pp.
HAYES E. Bob. “Como Medir la Satisfacción del Cliente.” Editorial. Gestión 2000, S.
A. Primera edición. España, 1995. 191 pp.
HOROVITZ Jacques, Jurgens Panak Michele. “La Satisfacción del Cliente.”
Editorial. MC Graw Hill. Primera edición. Colombia, agostos 1994. 342 pp.
JURAN J. M., Gryna F. M. “Análisis y Planeación de la calidad.” Editorial. MC Graw
Hill. Tercera edición. México 1998. 633 pp.
MARTÍNEZ Eduardo, Martínez Nicolás, Senlle Andrés. ISO 9000:2000. “Calidad en
los Servicios.” Editorial. Gestión 2000. Primera edición. Barcelona 2001. 186
pp.
MARC Lehu-Jean. “Fidelizar al Cliente.” Editorial. Paidós. Primera edición. España
2001. 379 pp.
MÜLLER de la Lama Enrique. “Cultura de Calidad de Servicio.” Editorial. Trillas.
Primera edición. México 1999. 125 pp.
SEWELL Carl. “Clientes para Siempre.” Editorial. MC Graw Hill. Colombia. 205 pp.
SERGIO Hernández y Rodríguez. Introducción a la Administración. Un enfoque
teórico-práctico. Editorial. MC Graw Hill. Primera edición. México 1994.
TSCHOLTL John, Franzmeier Steve. “Servicio al Cliente”. El arma secreta de la
empresa que alcanza la excelencia. Editorial. Matilde Schoenfeld. Primera
edición. México 1996 – 1997.
WELLEMIN John. “Servicio efectivo al cliente en una semana.” Editorial.
Panorama. Primera edición. México, 1997. 95 pp.
WELLINGTON Patricia. “Como brindar un servicio integral al cliente.” Editorial. MC
Graw Hill. Primera edición. Colombia, 1997. 255 pp.
¿Qué es la Calidad?
http://www.thequalitytimes.com/1/secciones/articulos/_de_opinion/articulosdeopinion
07.pho 03-09-04
http://www.monografias.com/trabajo5/estserv/estserv./shtml/ 09-09-04
http://www.gestiopolis.com/recursos2/documentos/fulldoes/ger/kafocci/htm#2%20pri
mero 09-09-04

Rodriguez alvarez

  • 1.
    UNIVERSIDAD VERACRUZANA FACULTAD DECONTADURIA Y ADMINISTRACIÓN Campus Coatzcoalcos-Minatitlán CALIDAD EN EL SERVICIO DE ATENCIÓN AL CLIENTE EN UNA EMPRESA QUÍMICA INDUSTRIAL TESIS PROFESIONAL QUE PARA OBTENER EL TITULO DE LICENCIADO EN ADMINISTRACIÓN DE EMPRESAS P R E S E N T A MILDRED DE JESÚS RODRÍGUEZ ÁLVAREZ COATZACOALCOS, VER. OCTUBRE 2004
  • 2.
    “CALIDAD EN ELSERVICIO AL CLIENTE EN UNA EMPRESA QUIMICA INSDUSTRIAL” ÍNDICE GENERAL PAG. DICTAMEN INTRODUCCIÓN CAPÍTULO 1 ANTECEDENTES DE LA CALIDAD 1.1 Breve historia de la calidad 1.2 Qué es el control de la calidad 1.3 Qué es la calidad 1.4 Niveles de calidad 1.5 Consecuencias de la falta de calidad 1.6 Los ceros de la calidad 1.7 Enfoque americano y japonés de la calidad 1.8 Sistemas de calidad CAPÍTULO 2 SERVICIO Y SATISFACCIÓN AL CLIENTE 2.1 Qué es un cliente 2.2 Qué es el servicio al cliente 2.3 Elementos e importancia del servicio al cliente 2.4 Por qué es necesaria la calidad en el servicio 2.5 Medida de la calidad en el servicio 2.6 Cuáles son los indicadores de la calidad en el servicio 2.7 Las nuevas normas ISO 9000:2000 2.8 El ciclo del servicio al cliente 2.9 Satisfacción de las necesidades del cliente 2.10 Estrategias del servicio al cliente 2.11 Estrategia para fidelizar al cliente 2.12 Ventajas de un buen servicio al cliente 2.13 Cómo mantener los niveles de calidad 2.14 El servicio: Una buena estrategia de negocios
  • 3.
    2.15 Qué ofrecenal cliente 2.16 El servicio al cliente ahorra dinero 2.18 Cultura de Servicio 2.19 El mal servicio produce una mayo rotación de personal 2.20 Cómo evaluar a los empleados con el servicio al cliente 2.21 Los 10 mandamientos de la Atención al Cliente CAPÍTULO 3 EVALUACIÓN DEL SERVICIO AL CLIENTE INTERNO EN UNA EMPRESA QUIMICA INDUSTRIAL 3.1 Descripción de la empresa 3.2 Objetivo 3.3 Misión 3.4 Filosofía y política de calidad 3.4.1 Filosofía de la calidad 3.4.2 Política de calidad 3.4.3 Plan estratégico de calidad 3.5 Valores 3.6 Servicio al cliente interno 3.7 Oportunidades para un servicio extraordinario 3.8 Relación cliente –proveedor (interno) 3.9 Medición de la satisfacción a clientes internos en una empresa química industrial CONCLUSIONES BIBLIOGRAFÍA
  • 4.
    INTRODUCCIÓN La calidad esun aspecto de nuestra actividad que día a día va permitiendo realizarnos mejor: como empleados, integrantes de grupos de trabajo y como individuos, sin importar el ámbito en el que nos desenvolvamos. La calidad en el servicio a clientes se entiende como cumplir con los requisitos que tiene el cliente, ya que el satisfacerlos debe ser la parte fundamental de la filosofía de negocios y el enfoque central del plan estratégico de toda empresa, ya que el mejorar continuamente los productos y el servicio haciéndolos de calidad significa el elemento clave del éxito de las empresas. En la actualidad las empresas están en gran competencia por obtener el mayor número de clientes posibles ya que sin ellos no existiría la empresa, y ya no solo se preocupan por la calidad de los productos o servicio que prestan, sino también por la atención que deben brindarles para mantenerlos a gusto, cumpliendo con todas sus expectativas. Por lo anterior que se deba de prestar más interés en los aspectos de calidad en atención al cliente en todo tipo de empresas. Por la demanda que existe de calidad en la atención del servicio a clientes es que se aborda este tema para estudio, y la importancia de saber como evaluarlo. En el primer capítulo se abordan los conceptos de calidad desde diferentes puntos de vista de varios autores. En el capítulo dos se manejan
  • 5.
    los significados deservicio y satisfacción del cliente. Por último en el capítulo tres se maneja de forma práctica el caso de evaluación del servicio de atención a clientes en una empresa Químico Industrial, en donde se ve la preocupación que tiene la empresa por mejorar la atención del servicio a clientes dedicándole un alto grado de dedicación.
  • 6.
    DICTAMEN. Nombre del Tesista: MILDREDDE JESÚS RODRÍGUEZ ÁLVAREZ Nombre de la Tesis: CALIDAD EN EL SERVICIO DE ATENCIÓN AL CLIENTE EN UNA EMPRESA QUIMICA INDUSTRIAL. Titulo a Recibir: LICENCIADO EN ADMINISTRACIÓN DE EMPRESAS. Fecha Coatzacoalcos, Ver., a los 19 días del mes de Octubre de 2004 El que suscribe acreditado por la Facultad de Contaduría y Administración de la Universidad Veracruzana como tutor- asesor de tesis DICTAMINA que la tesis arriba mencionada, cumple con todos los requisitos de fondo y forma establecidos por la normatividad de la Universidad Veracruzana para optar por el grado de Licenciatura. Se autoriza al alumno presentarla ante dicha dirección para su acreditación. ATENTAMENTE. CPC JAVIER GOMEZ LÓPEZ
  • 7.
  • 8.
    Si bien escierto que la calidad no cuesta y que, ciertamente es gratuita, lo que si es costoso es no tenerla y de forma contraria el contar con sistemas de calidad generará utilidades y de esto es de lo que se han dado cuenta las empresas en la actualidad, por lo tanto se han dado a la tarea de asegurar la calidad, aunque no es sencillo tampoco es difícil pero si requiere de la atención debida. En este capítulo se partirá por conocer los diferentes términos de calidad para tener una base sólida y clara para cuando se aborde la Calidad en el Servicio al Cliente. 1.1.-BREVE HISTORIA DE LA CALIDAD La calidad surge y se sabe que viene desde tiempo atrás y la importancia que implica tener calidad todo viene desde antes de la era cristiana. “Llego el siglo XX, se aceleró el paso con una larga procesión de actividades “nuevas” e ideas que surgieron con un arreglo cautivador de nombres: control de la calidad, mejoramiento continuo de la calidad, prevención de defectos, control estadístico de proceso, ingeniería de confiabilidad, análisis de costo de la calidad, cero defectos, control total calidad, certificación del proveedor , círculos de calidad, auditoria de la
  • 9.
    calidad, aseguramiento dela calidad, función despliegue de calidad, métodos de Taguchi, comparación competitiva (contramarcas o benchmarking).”1 Al terminar la segunda guerra mundial, comenzaron dos corrientes importantes las cuales provocaron un profundo impacto en la calidad. La calidad japonesa es la primera corriente que surge. Con anterioridad la calidad de los productos era percibido como mala, al hablar de artículos japoneses era sinónimo de mala calidad, claro esto era antes de la segunda guerra mundial. Los japoneses tuvieron que implementar algunos pasos para poder vender sus productos en mercados internacionales los cuales son: 1.- Los cambios fueron llevados a cabo directamente por la alta administración. 2.- La disciplina de la calidad fue implementada tanto en todos los niveles y funciones de la empresa. 3.- Los proyectos de mejoramiento continúo a un paso revolucionario. El realce de la calidad en los productos en la mente de los consumidores es la segunda corriente. “La segunda corriente fue el realce que se dio a la calidad del producto en la mente del público. Varias tendencias convergieron en este énfasis; los casos de demanda sobre el producto, la preocupación sobre el medio ambiente, algunos desastres enormes y otros casi desastre, la presión de las 1 Juran J. M., Gryna F. M; Análisis y Planeación de la Calidad.
  • 10.
    organizaciones de consumidoresy la conciencia del papel de la calidad en el comercio, las armas y otras áreas de competencia internacional.”2 El Control de la calidad moderno o estadístico comenzó en los años 30´s con la aplicación industrial del cuadro de control ideado por el Doctor W.A. Shewhart, de Bell Laboratories. La Segunda Guerra Mundial fue el catalizador que permitió aplicar el cuadro de control a diversas industrias de Estados Unidos cuando la simple reorganización de los sistemas productivos resultó inadecuada para cumplir las exigencias del estado de guerra y semiguerra. Pero al utilizar el control de calidad, los Estados Unidos pudieron producir artículos militares a bajo costo. Las Normas de guerra en ese entonces se denominaron 2-1. Inglaterra hizo evidente las Normas Británicas 600 en 1935 basadas en el trabajo estadístico de Pearson. Más tarde adoptaron la Z-1 convirtiéndola en Normas Británicas 1008. En Japón el control de calidad dependía enteramente de la Inspección. Debido a la publicación de una revista (Gemba-to-cc), se sostuvo que las actividades de Control de Calidad debían efectuarse bajo el nombre de Círculos de Control de Calidad. En aquella época se hizo hincapié en lo siguiente: 1) El voluntarismo: Los círculos de Calidad han de crearse voluntariamente, no por ordenes superiores. 2) Autodesarrollo: Los miembros deben estar dispuestos a estudiar. 2 Juran J. M., Gryna F. M; Análisis y Planeación de la Calidad.
  • 11.
    3) Desarrollo mutuo:Los miembros deben aspirar a ampliar sus horizontes y cooperar con otros círculos. 4) A la larga participación total: Los Círculos deben fijarse una meta final a la participación de los empleados. En 1962, la Conferencia Anual de Control de Calidad para Supervisores, y al año siguiente se formó la Conferencia de los Círculos de Control de la Calidad. En Abril de 1965 solo se habían registrado 3700 grupos que practicaban actividades de Control de Calidad.(cita) La manera inicial fue seguida por aceptación. Cuando algunos Círculos de Control de Calidad mostraron éxito las empresas que no los tenían se apresuraron a imitarlos. 1.2 ¿QUÉ ES EL CONTROL DE CALIDAD?3 Las Normas Industriales lo definen: “Un Sistema de métodos de Producción que económicamente genera bienes o servicios de calidad, acorde con los requisitos de los consumidores”. El Control de Calidad Moderno utiliza métodos estadísticos y suele llamarse Control de Calidad Estadístico. Si se habla de calidad de manera estrecha se puede decir que significa calidad del producto; y si se hace de una manera más amplia significa calidad en el trabajo, calidad en el servicio, calidad en la información, calidad en el proceso, calidad de la división, calidad en las 3 ISHIKAWA, Karou. ¿Qué es el Control de la Calidad?
  • 12.
    personas incluyendo alos trabajadores, calidad en el sistema, calidad de la empresa, calidad de los objetivos, etc. Hacer el Control de Calidad significa: 1) Emplear el Control de Calidad como base. 2) Hacer el Control Integral de costos, precios y utilidades. 3) Controlar la calidad, así como fechas de entrega. Cuando todas las divisiones y todos los empleados de una empresa participan en el Control de Calidad, deben aplicar este control en su momento más amplio, que incluye el control de costos y cantidades; por esta razón el Control Total de la Calidad se llama también “Control de Calidad Integrado”, “Control de Calidad con plena participación” y “Control de Calidad gerencial”. “Nos comprometemos con el control de calidad en orden de manufacturar productos con la calidad que pueda satisfacer los requerimientos del cliente. El mero hecho de contar con estándares nacionales no es la respuesta, esto es simplemente es insuficiente. Los estándares industriales Japoneses (JIS) o estándares internacionales establecidos por la IEEE no son perfectos. Poseen muchos atajos. Los clientes no necesariamente están satisfechos con un producto que tenga los JIS. Podemos mantener en mente que los requerimientos del cliente cambian año tras año. Generalmente, aún cuando los estándares industriales cambien, esto no asegura que estén alineados con los requerimientos del cliente. Se hace énfasis en la orientación hacia el cliente. Aquí ha sido aceptado por los productores el pensar que le están haciendo al cliente un favor vendiéndoles sus productos. Esto lo llamamos un tipo de operación “por producto”. Lo que propongo es un sistema de “mercadeo interno”, en el que los requerimientos del cliente son analizados. En términos prácticos, se propone que los industriales estudien opiniones y requerimientos del cliente y los
  • 13.
    tomen como referenciacuando diseñen, produzcan y vendan sus productos. Cuando desarrollen un nuevo producto; el fabricante deberá anticipar los requerimientos y necesidades del cliente. De manera somera calidad significa calidad del producto. Mas especifico, calidad es calidad de trabajo, calidad del servicio, calidad de información, calidad de proceso, calidad de la gente, calidad del sistema, calidad de la compañía, calidad de objetivos, etc.” 1.3 ¿QUÉ ES LA CALIDAD?4 El término Calidad puede ser muy ambiguo por lo cual se hará una exhaustiva revisión de las definiciones que podemos encontrar acerca de la definición de calidad, pero antes se alude una pequeña reseña de quien es el autor de cada concepto: Philip B. Crosby Norteamericano, creador del concepto “Cero Defectos”, entre sus obras destacan Calidad sin Lagrimas, La Organización permanente Exitosa, La Calidad no Cuesta, Dinámica Gerencial, Hablemos de Calidad y Plenitud: Calidad para el siglo XXI. Y considera que: “El primer supuesto erróneo es que la calidad significa bueno, lujoso, brillo o peso. La palabra “Calidad” es usada para darle el significado relativo a frases como “buena calidad”, “mala calidad” y “ahora calidad de vida”. Calidad de vida es un cliché por que cada receptor asume que el orador dice exactamente lo que él (ella) y el receptor, quiere decir. Esa es precisamente la razón se define calidad como “CONFORMIDAD CON REQUERIMIENTOS”, si así como lo vamos a manejar. Esto es lo mismo en negocios. Los requerimientos tienen que estar claramente establecidos para que no haya malentendidos. Las mediciones deben ser tomadas 4 http://www.thequalitytimes.com/1/secciones/articulos/_de_opinion/articulodeopinion07.pho
  • 14.
    continuamente para determinarla conformidad con esos requerimientos. La no conformidad detectada es una ausencia de calidad. Los problemas de calidad se convierten en problemas de no conformidad y la calidad se convierte en definición. ” PHILIP B. CROSBY.” Para Edwards Deming, quien se recibió como doctor en Física en Yale, entre sus obras principales destacan: Los Principios elementales del Control Estadístico de la Calidad. El Sistema de Méritos: La Evaluación Anual, destructora de la gente. Calidad, Productividad y Competitividad y La Salida de las Crisis (Out of Crisis) menciona. La dificultad para definir la calidad es traducir las necesidades futuras de los usuarios en características medibles, solo así un producto podrá ser diseñado y fabricado para dar satisfacción a un precio que el cliente pagará. Esto no es fácil, y tan pronto como uno se siente exitoso, encuentra rápidamente que las necesidades del cliente han cambiado y que la competencia ha mejorado, hay nuevos materiales para trabajar, algunos mejores que los anteriores, otros peores, otros más baratos, otros más caros. La calidad puede estar definida solamente en términos del agente. ¿Quién es el juez de la calidad? En la mente del operario, produce calidad si toma orgullo en su trabajo. La mala calidad, según este agente, significa la perdida del negocio o de su trabajo. La buena calidad, piensa mantendrá a la compañía en el negocio. Todo esto es valido en industrias de bienes y servicios. La calidad para el Gerente de planta significa obtener las cifras resultantes y conocer las especificaciones. Su trabajo es también el mejoramiento continuo de los procesos y liderazgo. ”W. EDWARDS DEMING” “La calidad es una determinación del cliente o una determinación del ingeniero, ni de mercadeo, ni del Gerente General.
  • 15.
    Está basada enla experiencia actual del cliente con los productos o servicios, comparado con sus requerimientos establecidos o no establecidos, conciente o inconsciente, técnicamente operacionales o enteramente subjetivos. Y siempre representando un blanco móvil en un mercadeo competitivo. La calidad del producto y servicio puede ser definida como: Todas las características del producto y servicio provenientes de mercadeo, ingeniería, manufactura y mantenimiento que estén relacionadas con las necesidades del cliente. ”ARMAN V. FEIGENBAUM.” Joseph M. Juran de nacionalidad Rumana, graduado en Ingeniería, fue Gerente de Calidad en la Western Electric CO. Defensor del Control Estadístico del Proceso (CEP), su pensamiento: “La calidad es la pérdida que un producto causa a la sociedad después de haber sido entregado. Algunas otras pérdidas son causadas por su función intrínseca.” “La palabra calidad tiene múltiples significados. Dos de ellos son los más representativos: 1.- La calidad consiste en aquellas características de producto que se basan en las necesidades del cliente que por eso brindan satisfacción del producto. 2.- Calidad consiste en libertad después de las deficiencias. Puede ser más conveniente tener alguna frase que sea universalmente más aceptada.” “JOSEPH M. JURAN” Para un cliente externo o interno, es un servicio que satisface sus necesidades y expectativas. Para un comprador es una entrega que corresponde en todos los sentidos a las normas y exigencias del pedido. Para un responsable de producción, es la conformidad con los métodos y
  • 16.
    con las prácticascomunes. Para la dirección de finanzas, son presupuestos que se equilibran. Para el empleado, es el reconocimiento de su trabajo como algo altamente satisfactorio. Para los accionistas, es un buen rendimiento sobre sus inversiones de capital. Para la empresa, la calidad es una cuestión de supervivencia. Calidad es satisfacer al cliente, hasta donde pueda la empresa permanecer en el mercado. Calidad, puede ser también cumplir con los requerimientos, y esto representa valor para el cliente. Después de las definiciones anteriores se pueden hacer algunas preguntas: ¿Por qué se enfatiza ahora tanto en la calidad? ¿Por qué se insiste tanto en satisfacer al cliente? Antes se pensaba en los servicios con baja calidad, maltrato a los clientes y altos precios, y los clientes soportaban porque no tenían otra alternativa; de igual forma antes eran pocas las empresas que satisfacían al cliente y al extenderse en la práctica, aquellas que no lo hacen están en desventaja competitiva. 1.4 NIVELES DE CALIDAD Ya que se conoce que es la calidad, es necesario saber que existen cuatro niveles para ella y qué quiere decir cada uno de ellos: 1) El Control de la Calidad 2) El aseguramiento de la Calidad. 3) La Administración de la Calidad. 4) La Calidad Total
  • 17.
    Control de laCalidad: Es la intervención por la cual el resultado de un procedimiento o de una actividad se mide para comparar los datos con los datos con los objetivos propuestos. Aseguramiento de la Calidad: La dirección verifica el buen funcionamiento del proceso y de los resultados de los procedimientos para alcanzar los resultados previstos. Administración de la Calidad: Es una función de planificación de organización, dirección, control y aseguramiento de la Calidad. Calidad Total: Es una filosofía de administración centrada en la movilización de toda la organización hacia la satisfacción, es decir, la cautivación del cliente, y el uso de técnicas para la detección de análisis de las fallas. Podemos decir también que la Calidad Total es un concepto, una estrategia, un modelo de hacer negocios y está localizado hacia el cliente. La Calidad Total es la mejoría permanente del aspecto organizacional, el gerencial, donde cada trabajador, desde el gerente, hasta el funcionario de más bajo nivel jerárquico está comprometido con los objetivos empresariales. Para lograrla es necesario rescatar los valores básicos de la sociedad. Para tener éxito en una situación altamente competitiva es necesario conocer las características que busca el cliente ¿Será la rapidez del servicio? ¿El precio de venta? ¿La exactitud o precisión del trabajo? ¿Una atención personal? La etapa más concreta del camino de la Calidad Total consiste, en medir el nivel de calidad para enfocar la atención eficazmente en aspectos
  • 18.
    particulares de laorganización: se desarrollan índices de calidad; análisis estadísticos que traza el comportamiento de la calidad y ayuda a realizar un diagnóstico justo y hacer pronósticos. 1.5 CONSECUENCIAS DE LA FALTA DE CALIDAD Cuando la falta de Calidad se manifiesta internamente, como los errores que se cometen cotidianamente sin afectar el servicio a la clientela, las consecuencias repercuten sobre la eficacia de la organización y sobre los costos de fabricación, lo que obviamente son perdidas en la organización. 1.6 LOS CEROS DE LA CALIDAD5 La gestión de la calidad podría definirse como una serie de ceros conocidos como los Ceros de la Calidad: CERO ERROR + CERO RETRASOS + CERO QUEJAS +CERO REPETICIÓN DE TRABAJOS + CERO RECLAMACIONES + CERO PÉRDIDAS + CERO DESIDIA + CERO DESPERDICIOS = 100% DE EFICACIA Si se esta satisfecho con los resultados, es necesario modificar la manera de operar; Sin
  • 19.
    el cambio, losresultados serán los mismos. Es necesario aprender a medir el tiempo de respuesta y de ejecución de las tareas, el número de movimientos establecidos. También se debe aprender a verificar frecuentemente con los clientes, tanto internos como externos, si la calidad de los servicios recibidos cumple siempre con sus expectativas. Es necesario medir lo intangible: los índices de satisfacción personal, la imagen que se percibe, lo que el cliente siente en sus transacciones con la empresa la actitud y motivación personal, y todos los criterios emocionales que no representan características materiales del servicio. No hay una mejora sin una apreciación de nivel de calidad: no se perfecciona lo que no se conoce. En la búsqueda de la Calidad Total se impone otra orientación: “Medir para mejorar y no para controlar” 1.7 EL ENFOQUE AMERICANO Y JAPONES DE LA CALIDAD6 Se debe de conocer los diferentes enfoques que hay de la calidad así, que debido a esto a continuación se detalla el enfoque americano y japonés de la Calidad. 5 LEGAULT, Gilles. “Alcanzar la Calidad Total en una empresa de Servicios”.
  • 20.
    Enfoque Americano Principios decalidad de Calidad de Edwards Deming 1.- Crear y difundir entre los empleados una declaración de la misión. La dirección debe demostrar constantemente su compromiso con esta declaración. Deming dice que la definición empieza y termina teniendo como eje al cliente o usuario. 2.- Adoptar la nueva filosofía de la calidad, la alta dirección y todos como parte de la cultura organizacional. Dice Deming:… no podemos aceptar más los niveles llenos de errores, material no adecuado para el trabajo, personas que no saben cual es su trabajo y que tienen miedo de preguntar, daños por manipulación, métodos anticuados de formación para el trabajo, supervisión inadecuada e ineficaz, alta rotación de directivos…. 3.- Redefinir el propósito de la inspección y de la autoridad, para el mejoramiento de los procesos. Afirma Deming: La inspección cien por ciento rutinaria, para mejorar la calidad equivale a planificar los defectos, confirmando que el proceso no tiene la capacidad requerida para cumplir las especificaciones. 4.- Fin a la práctica de adjudicar las compras sólo sobre la base de las metas del precio. Deming provoca a las organizaciones a buscar solo un proveedor de cada insumo y de esta manera crear un relación de lealtad y confianza. 5.- Mejorar constantemente los procesos de producción y de servicios. En una organización cada tarea, actividad, trabajo u operación forman parte de un proceso y sólo comprendiendo el rol de cada una de ellas cumple con la 6 HERNANDEZ y Rodríguez, Sergio. “Introducción a la Administración”.
  • 21.
    estrategia de servicioal cliente o usuario y se podrá brindar un mejor producto. 6.- Instituir el entrenamiento con base en un sistema y en las necesidades. Controlar un proceso exige comprender el sistema y la forma en que puede ser afectado. Deming sostiene que una vez que un grupo de trabajo se desempeña en forma estable, los defectos y problemas no son fallas de los trabajadores, sino del sistema. 7.- Enseñar e instituir el liderazgo para la mejora continua. Se necesita un nuevo liderazgo, el liderazgo es no dirigir a través del miedo, sino por la confianza mutua. 8.- Expulsar el temor. Crear confianza. Crear un clima de innovación. La gente debe sentir seguridad respecto a lo que hace. 9.- Optimizar los esfuerzos de los equipos, grupos y áreas de staff también, hacia las metas y propósitos de la empresa. Los esfuerzos de cada uno dentro de la organización deben ser aprovechados para cumplir con la misión. 10.- Eliminar las exhortaciones a la fuerza de trabajo. Una vez puesta en marcha la cultura de calidad, las exhortaciones sobran. Dice Deming… Hágalo bien a la primera. 11.- Eliminar las cuotas numéricas de producción. Dándole prioridad a la calidad del proceso.
  • 22.
    12.-Remover las barrerasque roban a la gente el orgullo de la manufactura. El orgullo esta en contribuir en la calidad y estar consciente de la participación en el proceso productivo. 13.- Fomentar el automejoramiento y la calidad de vida. No se debe miedo a preparar a la gente, ya que al mejorar mediante la capacitación, su desempeño se potencializa. 14.- Emprender la acción para la transformación. Un programa de mejora de la mejora se debe sostener con una estructura interna que facilite el proceso de mejora continua, pero se debe evitar la burocratización. Aspectos de la Calidad según Juran: 1.- Técnicos 2.- Humanos Señala que los problemas de calidad se deben básicamente a la mala dirección más que a la operación. Considera que todo programa de calidad debe tener: 1.- Educación masiva y continua. 2.- Programas permanentes de mejora. 3.- Liderazgo participativo para la mejora continúa. Defensor del control estadístico del proceso (CEP) J. M. Juran propone diez pasos para la mejora de la calidad: 1.- Crear conciencia de la necesidad y oportunidad de mejoramiento. 2.- Determinar metas de mejoramiento. 3.- Organizarse para lograr estas metas (comités, equipo, reuniones.) 4.- Proporcionar entrenamiento. 5.- Desarrollar proyectos para resolver problemas.
  • 23.
    6.- Reportar losproblemas sin calcular los errores. 7.- Dar reconocimiento. 8.- Comunicar los resultados. 9.- Mantener consistencia en los registros. 10.- Mantener la mejora en todos los sistemas, subsistemas y procesos de la compañía. Filosofía del Mejoramiento de la Calidad de Philip Crosby: De acuerdo con la filosofía de mejoramiento de la calidad desarrollada y enseñada por Philip Crosby existen tres componentes básicos para establecer y operar programas de solución de problemas y mejoramiento de la calidad: a) Cuatro fundamentos o pilares de la calidad. b) Cinco principios de la dirección por calidad. c) Catorce pasos operan un programa de mejoramiento de la calidad. Cuatro fundamentos o pilares de la calidad: Crosby sostiene que un programa para mejorar la calidad debe asentarse sobre cuatro fundamentos que son mutuamente complementarios. • Pleno involucramiento de la dirección. • Administración profesional de la calidad. • Programas originales. • Reconocimiento. Cinco principios de la dirección por calidad: Así mismo, afirma que, para comprender lo que realmente es la calidad, existen cinco principios, a los que llama Principios de la Dirección por Calidad:
  • 24.
    • Calidad significacumplir los requisitos de funcionamiento del producto; no es elegancia, no es lujo, mera belleza o un precio alto. • No existen problemas de calidad, los problemas surgen por mala calidad o falta de ella. • No existen ahorros al sacrificar la calidad; siempre resulta más económico hacer bien las cosas desde la primera vez evitando reprocesos, desperdicios y deterioro de la imagen por la insatisfacción de los clientes. • La única medida de desempeño es el costo de calidad. • El único estándar de desempeño es de cero defectos. Catorce pasos operan un programa de mejoramiento de la calidad: De los fundamentos y principios de la calidad, Crosby desprende catorce pasos para planeación implementación y operación de un programa exitoso en el mejoramiento de la calidad: 1) Compromiso pleno de la alta gerencia y la dirección con la calidad. La dirección debe manifestar su compromiso para mejorar la calidad. Para ello debe sensibilizarse mediante capacitación, haciendo énfasis de que el mejoramiento de la calidad aumenta las utilidades y por tanto no cuesta nada. 2) Formación de un equipo de mejoramiento de la calidad con miembros de cada uno de los departamentos de la empresa, preferentemente con capacidad de decisión e influencia en sus respectivos departamentos. 3) Determinar el nivel actual de la calidad en toda la empresa con base en el diseño del producto, analizando las fallas en todas las áreas.
  • 25.
    4) Estimar elcosto del incumplimiento de las normas de calidad o de la no calidad, cuidando que se haga en forma objetiva sin parcialidad o temor a ocultar los errores. 5) Difundir entre le personal los problemas de la mala calidad que enfrenta la organización, buscando que todos sus miembros tomen conciencia de la problemática y que la dirección esta realmente interesada en mejorar la calidad y dispuesta a escuchar todo lo que tengan que decir al respecto. 6) Detección de oportunidades de mejoramiento mediante la participación, presentando las ventajas de que los individuos empiezan a creer en que los problemas tan pronto como son sacados a la luz se enfrentan y resuelven oportunamente. 7) Establecimiento de un comité AD HOC para llevar a cabo un programa de cero defectos. 8) Capacitar a los líderes formales (supervisores) para que difundan entre sus subordinados el programa de mejoramiento y sus objetivos. 9) Llevar a cabo el día cero defectos, cuya finalidad es que todo el personal se dé cuenta, a través de las experiencias personales, que ha habido un cambio y que puede lograse realmente el cero defecto. 10) Convertir los compromisos en acciones alentando a que todos establezcan metas de mejoramientos personales y grupales. 11) Búsqueda de las causas. En este paso se busca que los empleados trabajen para encontrar las causas de los errores para eliminarlas. 12) Implantar programas periódicos de reconocimiento a todos aquellos que logren sus metas de mejoramiento. 13) Reuniones periódicas con los responsables del mejoramiento de la calidad de las áreas, para que compartan sus experiencias y, de
  • 26.
    preferencia, invitar aprofesionales de la calidad para que se actualicen en la materia. 14) Iniciar nuevamente el ciclo. Un programa de mejoramiento de la calidad según Crosby, se lleva entre un año y, diez u ocho meses la rotación de personal y de cambios internos pueden robar parte del esfuerzo inicial, o bien, haberse creado vicios en su funcionamiento por lo cual es necesario formar un nuevo comité e iniciar nuevamente todo el ciclo. Enfoque Japonés Pensamiento de Kobayashi: Dentro de los exponentes del enfoque japonés tenemos: Shigeru Kobayashi. Japonés autor de varias obras entre las que destacan La Administración creativa. Gracias a el La Sony Corporation fue una de las primeras organizaciones Japonesas que se dieron cuenta de la necesidad del concepto de equipos de trabajo, para romper con las estructuras y principios de autoridad taylorianos, sistemas típicos en aquel tiempo en el Japón y que habían sido copiados con el método estadounidense. A continuación se citan algunas palabras de Kobayashi, que hicieron reflexionar a los directivos de Sony para dirigir el cambio: A medida que la posición de un individuo es más alta más se aleja de realidad del mundo de “sangre y sudor “. Al mismo tiempo se aleja más por que solo recibe información pre procesada por la gente de en medio. También, entre más información convencional tenga y/o entre más éxito haya tenido en el pasado más fácil puede enfrentar a los problemas, o sea, las contramedidas para vencer una dificultad, basadas en sus
  • 27.
    conocimientos y experiencias.Y al mismo tiempo, dejar de renovar su manera de pensar, pese a que las situaciones actuales cambian. Así esto conducirá a una actitud modesta, en la cual la gente discute asuntos con los otros y juntos buscan soluciones, si no llevará a una actitud dogmática. Como se puede deducir de los señalados al principio esta actitud dogmática de los líderes es un obstáculo para la formación de equipos… gerentes y subordinados deberán escuchar con humildad las voces de la objetividad y obedecerlas con confianza…. Por lo anterior Kobayashi estableció que “Mientras más alta de la posición de un grupo en X organización, más difícil será convertirlo en equipo. Enfoque de la Calidad Total según Kaoru Ishikawa: Kaoru Ishikawa señala que el enfoque de la calidad total puede apoyarse: • Grafico del proceso: Gráfico aplicado como herramienta de la Calidad Total que permite analizar los procesos paso a paso, desde su inicio hasta la obtención del producto deseado, y conocer en cada paso las fallas más comunes en que se incurre. Además, debe definir el producto en términos de calidad. • Hoja de registro y lista de verificación: Hitoshi Kume define a la hoja de registro como “un formato preimpreso en el cual aparecen los ítems (datos, sic) que se van a registrar, de tal manera que los datos puedan recogerse fácil y concisamente”.
  • 28.
    • Diagrama dePareto: Es una gráfica de barras que muestra la distribución de los datos registrados, de mayor a menor, para atacar los problemas con base a los de mayor frecuencia o incidencia. Lleva el nombre el nombre de Pareto pues se basa en el principio establecido en Vilfrido Pareto donde se ha explotado a diferentes situaciones, generalizándose para establecer que 20% de las variables causa el 80% de los efectos, por lo que se ha denominado regla del 80-20. Ishikawa ha considerado la aplicación del Principio de Pareto como una de las siete herramientas básicas para analizar y resolver problemas originados por mala calidad de los productos. Generalmente, de acuerdo con el Principio de Pareto son pocas variables las que causan la mayor parte del problema, mientras que un gran número de ellas sólo ocasionan un pequeña parte del mismo. La experiencia indica que es mejor disminuir en 50% el efecto adverso de las variables relevantes y con ello lograr una mejora significativa de la situación problemática, que tratar de eliminar los efectos, también adversos, de variables irrelevantes cuya mejora no será significativa. • El diagrama causa-efecto (“Espina de Pescado”): Lleva ese nombre ya que a través de un diagrama parecido a un pescado se busca conocer la raíz del problema. • Análisis de correlación y dispersión: Muestra la relación de correspondencia entre dos variables. Por ejemplo, hasta qué punto se afectará la variable A conforme actúa la variable B, como el crecimiento de un árbol (variable B) es afectado por un fertilizante adecuado (variable A); a mayor cantidad de fertilizante el crecimiento será más rápido, hasta el punto que la genética del árbol lo permita, a diferencia de un fertilizante no adecuado, el cual no afectará significativamente el crecimiento del árbol.
  • 29.
    • Grafico decontrol: Permite observar la variabilidad de las fallas durante un proceso a través del tiempo. Consiste en determinar una línea central o punto medio de aceptación y un par de límites de tolerancia de aceptación, inferior y superior. Todos los valores registrados en la gráfica representan el resultado correcto de funcionamiento del proceso y todos los registros fuera de esos límites están fuera de control; por ejemplo la temperatura el cuerpo humano debe variar entre 36.5 y 37 grados centígrados, todas las tomas de temperatura a un enfermo que caigan en ese rango no son objeto de análisis y las que excedan el límite superior o inferior deben ser objeto de averiguación de la causa. • Histogramas: Representación grafica y ordenada de los datos recabados en una hoja de registro, permite ver la frecuencia de las desviaciones. Teoría Z de William Ouchi. William Ouchi, Autor de la teoria Z: Como pueden las empresas hacer frente al desafio Japones. Describe en su obra alguno de sus descubrimientos, en los cuales destaca el hecho de que las empresas japonesas a las que el llama empresas “J” emplean enfoques administrativos diferentes a la mayoría de sus homólogas estadounidenses a las que denominó empresas “A”. En sus estudios observó que las empresas norte americanas establecidas en Japón que implantaron en aquel país su enfoque administrativo resultaron ser rotundos fracasos. En las firmas estudiadas, la excepción la constituían empresas de origen americano y dirigido por japoneses. Ouchi cita el ejemplo de Mc Donald´s que alcanzó un enorme
  • 30.
    éxito en Japónaún y cuando se ceñían de producción y los alimentos y servicios fijados por la matriz en Estados Unidos, pero siendo dirigida por un empresario japonés. Como contra parte, observó también que las empresas japonesas que habían establecido plantas en los Estado Unidos, empleando trabajadores norteamericanos, y que eran administradas por japoneses de acuerdo con el enfoque traído de su país natal, mostraban un gran éxito, sintiéndose incluso plenamente satisfechos los trabajadores y empleados norte americanos con la forma en que eran dirigidos. Sin embargo, según Ouchi al comparar empresas de ambos países se dio cuenta que existen empresas norteamericanas que han aprendido a administrase al estilo japonés y todas ellas empresas de éxito. La teoría Z afirma Ouchi proporciona medios para dirigir a las personas de tal forma que trabajen más eficazmente en equipo; lo que el considera es la solución a la drástica caída de la competitividad norte americana, al mismo tiempo que explica el enorme incremento de la productividad japonesa que la ha convertido en una potencia económica. Por otra parte, Ouchi enumera como guías de acción más que en calidad de recetas mágicas, los pasos que debe seguir una organización para su desarrollo que son: 1. Todo directivo debe de comprender la administración X y el papel que desempeña. 2. Analizar la filosofía de la compañía. 3. Definir la filosofía de dirección deseada e involucrar al líder de la compañía.
  • 31.
    4. Poner enpráctica la filosofía creando tanto estructuras como incentivos. 5. Desarrollar habilidades para las relaciones humanas. 6. Los directivos deben evaluar los rendimiento y los resultados del sistema 7. Involucrar a los trabajadores y a os representantes de estos. 8. Hacer que el empleo sea más estable. 9. Tomar decisiones respecto a promociones, transferencias y despidos empleando un proceso lento de evaluación y promoción (enfoque a largo plazo). 10.Ampliar los horizontes profesionales de los miembros de la organización. 11.Prepararse para aplicar la teoría en el nivel inferior de la jefatura. 12.Buscar los lugares precisos donde poner en practica la participación. 13.Permitir el desarrollo relaciones “integralistas”. 1.8 SISTEMA DE CALIDAD Un sistema de gestión es un método de trabajo mediante el cual se asegura la conformidad de unas actividades con unos requisitos determinados. Entonces, un sistema de calidad se podría definir como la siguiente frase: “Escribe como trabajas y trabaja según lo escrito”.7 Todo sistema de gestión de la calidad consta básico de dos partes: 7 SENTLE Andrés; MARTÍNEZ Eduardo; MARTÍNEZ Nicolás. Calidad en los Servicios.
  • 32.
    1. La definiciónde los procesos de la empresa y las responsabilidades y funciones el personal. 2. Los recursos necesarios para la correcta realización de dichos procesos: A) Recursos físicos: instalaciones, máquinas, etc. B) Recursos humanos: formación y motivación del personal. Los puntos clave para poner en marcha un sistema de calidad: 1. Cumplimiento de requisitos. 2. Definición de un método de trabajo. 3. Ejecución de un método de trabajo. 4. Medir los resultados. 5. Actuar basándose en los resultados. Ver esquema en la página siguiente. Cumplimiento de requisitos: Para lograr la satisfacción se deben satisfacer sus necesidades. Estas necesidades de debemos convertirlas en requisitos o especificaciones, que nos servirán de punto de partida para que se defina el sistema de calidad que se requiere. Se deben de identificar los requisitos legales que afectan al servicio y a las actividades de la empresa y planificar el sistema sobre la base del cumplimiento de estos requisitos. Podemos basarnos en las normas que pueden utilizar la organización para satisfacer los requisitos de los clientes.
  • 33.
    ¿QUÉ HACE? EMPRESA Crea productoso servicios DIRECCIÓN Gestiona ¿CÓMO? Política Comercial Política I+D Política CALIDAD Política Financiera Política ……….. SATISFACER AL CLIENTEOBJETIVO SISTEMA DE CALIDAD PLANIFICAR ACTIVIDADES • Asegurar • Controlar • Evaluar • Mejorar • Revisar ¿QUÉ REQUIERE? AYUDAS 3.
  • 34.
    Definición de unmétodo de trabajo: Todos los procesos de la empresa se deben realizar siempre de la misma forma para evitar obtener resultados diferentes de los que se esperan. Para definir los métodos se debe de contar con un concepto de lo que son y de lo que deberían ser los procesos que existen en la empresa. Después de establecer los procesos, se deben definir los procedimientos y documentarlos. Ejecución de un método de trabajo: Una vez definido un método de trabajo en los procedimientos, el sistema de calidad también debe asegurar que se cumplan los requisitos que en ellos se han determinado. Cerciorarse de que existen los medios materiales y humanos necesarios para ejecutar los procedimientos es un paso que debe quedar resuelto previamente. Medir los resultados: Los procesos se deberían controlar para verificar que cumplen con los requisitos que hemos definido inicialmente. También se debe comprobar los resultados obtenidos con los objetivos previstos. Actuar basándose en los resultados: con los resultados obtenidos, la información analizada, servirá de base para introducir cambios en el sistema de calidad que suponga mejoras. También ayudará a definir nuevos objetivos de la organización y ajustar los que ya existen. Con estos nuevos términos de medir y actuar se completa el Bucle de la Calidad de Deming, que contiene la filosofía de los sistemas de gestión de la calidad: la realimentación de datos servirá para la mejora continua del sistema.
  • 35.
    A C P D Aseguramiento de la calidad AUDITORIAS. BUCLEDE LA CALIDAD. (Edwars Deming) MEJORA MEJORA P: Plan Definición de un método de trabajo. D: Do Ejecución de un método de trabajo. C: Check Medir los resultados. A: Act Actuar basándose en los resultados.
  • 36.
    CAPÍTULO 2 SERVICIO YSATISFACCIÓN AL CLIENTE
  • 37.
    Tanto los conceptosde "mercadeo", como los relacionados con "calidad total" insisten que el "cliente" es importantísimo y la empresa debe estar orientada totalmente hacia ese personaje llamado genéricamente "cliente". Hay muchas definiciones genéricas, pero las opiniones difieren en forma increíble. 2.1 ¿QUÉ ES UN CLIENTE? El concepto "cliente" podría ser mejor entendido si utilizamos el concepto informático del mismo. Este modelo dice que hay computadores (servidores) que "sirven" las necesidades de otros, en todo momento y sin restricción de ninguna clase. No hay dudas, vacilaciones o dudas para servir total y completamente al cliente. El "servidor" está conectado al "cliente" y mientras esta relación existe, obedece ciegamente sus designios. El computador "cliente" por su parte es un dictador mientras desempeña su papel. Dictador total y completo. Se limita a dar órdenes y las cuales deben ser obedecidas. De lo contrario el sistema no funcionará, colapsará y entrará en el más completo caos. Lo más notable del concepto "cliente servidor" es que los papeles pueden cambiar en cualquier momento. Esto es el "servidor" pasa a ser "cliente" y viceversa, dependiendo de las circunstancias. Existe una
  • 38.
    interdependencia permanente paraque el "sistema" se mantenga sano y eficiente. El concepto de cliente interno En el modelo informático "cliente - servidor", que se ha mencionado, los papeles o roles que genera el servicio son ambivalentes. Un momento se es "servidor", y en el instante siguiente se es "cliente". De verdad, la única forma de poder conseguir dentro de una empresa mejorar el servicio al cliente es hacer comprender al dueño, gerentes, supervisores y al personal de todo nivel, en primer lugar el concepto de "cliente - servidor" y en segundo lugar el de "cliente interno". Esto no puede conseguirse como por milagro de la noche a la mañana y constituye parte del proceso de "capacitación permanente". Este proceso de enseñar a "servir" debió iniciarse en los hogares, cuando el niño comenzó a caminar. Lamentablemente la permisiva cultura ha enseñado otra cosa. Para introducir el concepto de servicio en forma rápida en una empresa ha mostrado ser eficiente iniciar explicando el concepto de "cliente interno". A continuación se muestra un ejemplo de la relación cliente proveedor en una empresa industrial: Relación de cliente-proveedor de la empresa
  • 39.
    2.2 ¿QUÉ ESSERVICIO AL CLIENTE? Desde que en 1998 la Mercadotecnia reconoce como comunicación, todo ese proceso que relaciona a la empresa con el cliente; se ha visto entre los autores una evolución de muchos de los antiguos conceptos que relacionaban todo lo que se conocía como "Promoción". Así, Schiffman, León G. Propone que Comunicación abarcará por ejemplo, la Publicidad, la Promoción, ya no como área genérica; las Relaciones Públicas y por supuesto el Servicio al Cliente, siendo todos y cada uno de estos aspectos, CLIENTE EXTERNO GERENCIA VENTAS OPERACIÓN DE PLANTA INGENIERÍA MANTENIMIENT O FINANZAS, RELACIONES INDUSTRIALES, CALIDAD Y CRYCO ABASTECIMIENTOS PROVEEDORES EXTERNOS
  • 40.
    encuadrados en eltérmino general de "Comunicación" y ahora totalmente diferenciados. 8 Precisamente el servicio al cliente, como parte de la comunicación y tras esta distinción, es aquel punto que interesa para delimitar el objeto de este estudio. Sin embargo, a pesar de que son muchas las ocasiones en las que sí se toma importancia a la comunicación, y aunque el mundo está lleno de frases virtuosas sobre el servicio al cliente, como en: "El cliente es el Rey". "El cliente siempre tiene la razón". "Lo primero son los clientes", etc. Si hay algo de lo que el mundo está sobrado es de clientes descontentos. No sólo se trata de los clientes que se gastan su dinero individualmente, sino también en cuanto a las grandes empresas; no se trata de aquellos clientes que son víctimas de nimiedades y de falta de educación, sino también de aquellos clientes que tienen que soportar una tremenda incompetencia y una mala gestión de todo tipo, aspectos que indudablemente no se consideran como satisfactores. En este entendido, puede resultar muy útil separar la expresión "servicio al cliente" y analizar aisladamente los términos "Cliente" y "Servicio", con ello se podrá familiarizar el punto y tener la condición de asumir ya una posición teórica básica. Dentro del punto de vista del ciclo comercial, un mismo individuo suele catalogarse en diferentes categorías, que van desde el pertenecer al "público objetivo" de la empresa o institución, pasando por ser "cliente potencial", luego "comprador eventual" y hasta llegar a ser "cliente habitual" o "usuario". Los entes clasificados como "público objetivo", no se interesan de forma particular por el servicio o producto, que ofrece la empresa. El "cliente potencial", sí se interesa, pero todavía no se decide comprar o acudir al 8 http://www.thequelitytimes.com/1/secciones/articulos/_de_opinion/articulosdeopinion07.pho
  • 41.
    servicio, el "compradoreventual", ya se ha decidido y el "cliente habitual" o "usuario" incorpora a su vida las consecuencias de la compra o el acudir al servicio. La palabra "Cliente", será utilizada para abarcar al individuo o empresa a través de toda esa secuencia desde la etapa de estar en perspectiva a la de ser Cliente habitual. El "Servicio" puede ser "aquella actividad que relaciona la empresa con el cliente, a fin de que éste quede satisfecho con dicha actividad" Otra definición, de las más sucintas y útiles y a la cual se apunta como base, por su claridad y simpleza y, porque se acomoda estrechamente a una entidad de servicio, es la del autor Christopher H. Lovelock, quien rescata: "El servicio al cliente implica actividades orientadas a una tarea, que no sea la venta proactiva, que incluyen interacciones con los clientes en persona, por medio de telecomunicaciones o por correo. Esta función se debe diseñar, desempeñar y comunicar teniendo en mente dos objetivos: la satisfacción del cliente y la eficiencia operacional"9 A continuación se muestran algunas definiciones del significado de servicio al cliente: Peter Drucker dice que “El cliente es quien determina lo que es un negocio. Por que el cliente y sólo él, al estar dispuesto a pagar un bien o servicio, convierte los recursos económicos en riqueza y las cosas en bienes. Lo que un negocio cree que produce, no tiene importancia principal, especialmente para su futuro y para su éxito. Lo que el cliente cree que está 9 http://www.thequelitytimes.com/1/secciones/articulos/_de_opinion/articulosdeopinion07.pho
  • 42.
    comprando, lo queconsidera “valor”, es decisivo, determina qué es lo que es el negocio, que producir y si el negocio prosperara.”10 “La palabra “cliente” será utilizada para abarcar al individuo o empresa a través de toda esa secuencia desde que relaciona la empresa con el cliente, o fin de que éste quede satisfecho con dicha actividad. Servicio es una acción utilitaria que satisface una necesidad especifica de un cliente.”11 En las empresas de servicios tienen menos tecnología, poseen mayor personal, los cuales son mal pagados de esta manera se muestra el poco valor que le dan a los servicios los empresarios. Llevar acabo los servicios implica un contacto cara a cara entre un posible comprador y un vendedor de la empresa el cual debe manejar una personalidad con respecto para que se pueda dar la compra-venta del producto y además de que el cliente de quedar con una buena impresión del servicio proporcionado. El servicio que se brinda por una persona de la empresa no puede ser llevado acabo por cualquier miembro de esta, ya que se debe de capacitar al personal encargado y no solo es capacitar ya que existen personas a las cuales se les da el don de dar una buena capacitación y a otras que por mas capacitación que se les brinde no pueden dar un buen servicio ya sea por su carácter, temperamento o sus costumbres, etc. Frances Gaither Inches dice “El “servicio” puede ser descifrado como “aquella actividad que relaciona la empresa con el cliente, a fin de que éste 10 Ídem 11 Müller de la Lama Enrique: Cultura de Calidad de Servicio.
  • 43.
    quede satisfecha condicha actividad. El servicio al cliente, es una gama de actividades que en conjunto, originan una relación.”12 Para Christopher H. Lovelock “El servicio al cliente implica actividades orientadas a una tarea, que no sea la venta proactiva, que incluye interacciones con los clientes en persona, por medio de telecomunicaciones o por correo.”13 La FELAM (Federación Latinoamericana de Marketing) lo define de la siguiente manera “Servicio al cliente son los beneficios sumados en el conjunto de acciones y procesos que se ofrecen en venta o que se proporcionan como valores agregados junto a la venta de productos.”14 La FELAM “Servicio es el conjunto de prestaciones y facilidades que el cliente espera recibir y también aquellas que no espera, además del producto o del servicio centro de atracción.”15 “Servicio al cliente es el conjunto de actividades interrelacionadas que ofrece un suministro con el fin de que el cliente obtenga el producto en el momento y lugar adecuado y se asegure un uso correcto del mismo.” Realizar una sola acción no es suficiente y no le asegura a una empresa mejorar en todas sus facetas del servicio, hoy en día las empresas quieren diferenciarse con las de la competencia mediante la implementación de un buen servicio que lo considere único ante sus clientes y los cuales les permita darse a conocer mas que sus rivales. 12 http://www.thequelitytimes.com/1/secciones/articulos/_de_opinion/articulosdeopinion07.pho 13 Ídem. 14 Ídem. 15 Ídem.
  • 44.
    Los servicios debende ser útiles para las persones que pagan por ellos. El servicio implica tener una relación más directa con los clientes, mas humana en gran grado, se realizan transacciones directas con un número mayor de personas, muchos papeleos, y un alto grado de procesos. Mediante la solución de errores se van mejorando los servicios, se reducen los costos de operación y es más factible reducir los precios. A través de la prestación de un buen servicio con calidad al cliente y mejores precios, el negocio se posiciona de mejor manera en la mente del consumidor, mantenerse en el mercado y ayudar a la generación de mayor número de empleos. Los servicios se deben planear y crear para poder proporcionarlos en el momento adecuado y preciso cuando lo requieran los clientes en la forma, y lugar en que los clientes lo deseen. Las relaciones que se establezcan entre las personas que directamente prestan el servicio y quien los recibe es importante ya que esto va a incrementar o decrementar el impacto que se pretende que tenga el servicio proporcionado. 2.3 ELEMENTOS E IMPORTANCIA DEL SERVICIO AL CLIENTE. Dentro de los elementos que se puede mencionar que se encuentran en el servicio al cliente son:
  • 45.
    • El contactocon el cliente de manera personal aquel que se lleva a cabo de la manera más directa en donde el cliente y en este caso la empresa se comunican de manera personal. • La relación con el cliente la forma en que la empresa establece su atención con el cliente. • Mediante la correspondencia también es una forma de atender al cliente y hacer que el siente que la empresa lo tiene presente. • Una manera de complacer al cliente es escuchar cuales son los problemas que presenta el cliente y darle solución a los mismos. • Mantener buenas las instalaciones hace sentir al cliente a gusto. La importancia de que una empresa establezca el servicio al cliente le proporciona una ventaja debido a que esto es vital lo que provoca que sus clientes se sientan contentos con la empresa y le ayuda a que sus clientes se mantengan firmes con la empresa, además que esto sirve de retroalimentación ya que a través de las quejas que los clientes le proporcionen pueden ir mejorando el servicio y conocer cuales son las necesidades de los clientes para que sean satisfechas. 2.4 ¿POR QUÉ ES NECESARIA LA CALIDAD EN EL SERVICIO? Las empresas que se logran diferenciar por sus servicios de los de la competencia pueden establecer mayores precios en sus productos o servicios que proporcionan y lograr mayores márgenes de beneficio de la economía y logran un crecimiento mayor en etapas de auge económico.
  • 46.
    Debido a estassituaciones es necesaria la excelencia en la calidad en el servicio y está presente en la mente de todos. Este puede ser una herramienta si no es que la única para empresas que no pueden competir con otras mas poderosas que ellas por la falta de tecnología, infraestructura, precio, etc., y se enfocan el brindar una buena atención al cliente y empezar a crear una cultura de servicio. La calidad de servicio hace que una compañía pase de ser un objeto oculto a ser uno reconocido. Una buena calidad en el servicio le permite tener personalidad y exclusiva ante sus consumidores. Para poder convertirse en lideres en servicio las empresas deberán de llevar bien acabo dos aspectos los cuales son el diseño y la realización, el cual es el compromiso que lleva vender un producto y la forma en que este se lleva a cabo. Algunos problemas que enfrentan las empresas para establecer la calidad en el servicio son: 1. No se tienen perfectamente definidos la cultura y la calidad del servicio. 2. La calidad del servicio no es medida estadísticamente, la cual no se controla y por tanto no se mejora. 3. Existe demasiada rotación de personal. 4. No cuentan con una cultura de invertir en la calidad. 5. No cuentan con estándares de calidad. 6. No se dan cuenta o no se percatan de que la competencia en la actualidad radica en el servicio que se brinda al consumidor.
  • 47.
    2.5 MEDIDA DELA CALIDAD EN EL SERVICIO Una máxima dice: “Lo que no puede medirse no puede mejorarse”, aunque aparentemente el servicio es intangible es necesario tener estándares de medida lo más claros posibles como referencia para lograr resultados, satisfacer al cliente y lograr una mejora continua. Estos conceptos son aplicables a los servicios que ofrece una microempresa o una multinacional. Empresarios profesionales y directivos tienen que adoptar un sistema de gestión que incluya los elementos para poder evaluar los procesos del servicio. En la actualidad la norma pone gran empeño en la satisfacción del cliente, logro de resultados y metodología para gestionar procesos ya que esta es la única manera que las cosas salgan bien. La improvisación, el esfuerzo o una dedicación horaria exagerada deben dar paso a las nuevas técnicas de gestión mediante las cuales se aseguren resultados medibles, satisfactorios y rentables. El concepto de cliente interno y externo se sigue manteniendo y aparece ahora con más énfasis en el logro de la satisfacción de las partes interesadas, siendo éstas los empresarios, directivos, mandos, trabajadores, proveedores, clientes, agentes sociales y la sociedad en su conjunto. Éstos son en grupo los elementos que se tienen que tomar en cuenta y que se deben de satisfacer, si unos ganan y otros pierden no hay negocio. El día de hoy los clientes están informados, preparados, tienen cultura de mercado por ello exigen más, si satisfacerlo es un objetivo, todas las partes implicadas, por lógica deben de lograr su satisfacción. Para dar satisfacción al cliente será necesario conocer sus expectativas, necesidades, gustos y preferencias para diseñar el servicio,
  • 48.
    diseño que debede incluir elementos de evaluación y medida para saber si el objetivo se está cumpliendo y conocer cuáles son los puntos que mejorar para consolidar la relación con el cliente y asegurar el futuro. La prestación del servicio, sin importar del tipo de empresa que se trate necesitará estar definida en términos de características que aunque no siempre son observables con el cliente, le afectan directamente. Las exigencias del servicio son detectables y mensurables, por lo tanto evaluables y controlables. Cada empresa de acuerdo con sus características debe de crear una metodología propia, operativa, sencilla y fiable para evaluar el servicio. Se debe de informar a los clientes de lo que se este haciendo, hacerles saber que la empresa se preocupa por ellos y que se toman en serio sus expectativas. No se trata de medir diez cosas al mismo tiempo, sino de tener diez variables para medir una sola cosa. Una vez realizada la medición se debe de asegurar que más del 80 por ciento de los clientes han contestado, se deberá sacar los datos estadísticos, introducir las modificaciones en los procesos, poner en práctica los cambios e informar a los clientes de las acciones realizadas. Pasados seis meses se realizará otra nueva encuesta, se mide otra variable y se repite el ciclo. Se documentan los resultados y las acciones ya sean preventivas o correctivas. Los documentos serán hojas de registro que se deberán archivar junto a las decisiones de mejora implantadas. Esta documentación deberá presentarse en la auditoria anual que efectúa el organismo de certificación, ya ello mostrará la mejora continua de los procesos y servicios.
  • 49.
    2.6 ¿CUÁLES SONLOS INDICADORES? Para medir el nivel de satisfacción que tienen los clientes con el servicio que se les esta ofreciendo se puede comenzar partiendo de características e indicadores generales cuantitativos o cualitativos, así como también de las características propias del servicio referidas al proceso o a la relación interpersonal, como se muestran a continuación: • Cuantitativos: Relativos a la cantidad, número o grado. Por ejemplo ¿Cuánto tiempo tiene que esperar una persona durante la prestación del servicio? • • • • • Cualitativos: Los indicadores cualitativos están determinados por un grupo de características relativas a la calidad, temperatura, sabor, estética, atención y confianza de un servicio. Como por ejemplo: • Retrasos • Tiempos de espera • Tiempos de entrega • Tiempo de transcurso desde el pedido hasta cumplir el servicio • Número de llamadas • Número de visitas • Diseño • Confort • Seguridad del producto o servicio • Calidad de vida • Cortesía • Amabilidad • Confianza
  • 50.
    • Propios delServicio: Este grupo de indicadores se refiere al proceso, al sistema y a los elementos complementarios. Por ejemplo ¿Es el proceso el adecuado? ¿Los pasos o etapas que se han seguido tienen satisfecho al cliente? • Formas de medir: Este tipo de prácticas se deben de llevar a la práctica contando con la percepción del cliente, es necesario conocer que es lo que el cliente entiende por un buen servicio ya que quizá los términos que tenga la empresa y cliente pueden diferir. 2.7 LAS NUEVAS NORMAS ISO 9000:2000 Las normas ISO 9000:2000 cumplen con la función que tenían las del año 1994 que se referían a los requisitos para la implantación de un sistema de calidad. Debido a los constantes cambios que surgen la estructura de las normas también se han visto afectadas, para reflejar modernos enfoques de gestión y para mejorar las prácticas organizativas. Aunque se mantienen los requisitos esenciales, las ISO 9000:2000 están compuestas por cuatro normas básicas, complementadas con un • Referidas al proceso • Duración del proceso, del inicio al fin. • Capacidad de respuestas ante imprevistos • Personas que intervienen en el servicio. • Elementos complementarios (teléfono, fax, catálogos, carta de precios) • Sistemas de reclamaciones.
  • 51.
    número reducido deotros documentos que establecen las siguientes características: • Incrementar el compromiso de la dirección. • Orientación a procesos. • Incluir la satisfacción del cliente. • Mejora continua. El cambio de las normas ha sido motivado debido a las siguientes pautas: • Simplicidad de uso y vocabulario usado por las organizaciones. • Aplicable a todas las categorías genéricas de productos. • Gestión orientada a “aproximación a procesos”. • Es un camino hacia la gestión de la calidad total. • Orientación hacia la mejora continua y la satisfacción del cliente. • Compatibilidad con otros sistemas de gestión. ISO 9000 Principios y vocabulario ISO 9001 Requisitos del sistema de calidad Par consistente ISO 9004 Recomendaciones para mejora ISO 19011 Auditorias
  • 52.
    Las normas ISO9000:2000 están basadas en los 8 principios de gestión de la calidad preparados por expertos internacionales en calidad y tomadas como directrices, dichos principios son:16 • Organización enfocada al cliente: Debido a que las organizaciones dependen de sus clientes deben de comprender las necesidades que éstos tienen ya sean actuales o futuras, cumplir con sus requisitos y esforzarse por sobre pasar las expectativas que tienen los clientes. 16 SENLLA, Andrés; MARTINEZ, Eduardo. “ISO 9000:2000; Calidad en los Servicios” Organización enfocada al cliente Liderazgo Participación del personal Enfoque al proceso Enfoque del sistema hacia la gestión Mejora continua Toma de decisiones por datos Relación beneficiosa con los suministradores LOS 8 PRINCIPIOS DE LA CALIDAD
  • 53.
    • Liderazgo: Estepunto es importante ya que de este depende el involucramiento con el cumplimiento de los objetivos de la organización. • Participación del personal: El personal es un recurso indispensable en todas las organizaciones y su participación facilita el uso de sus capacidades para beneficio de la organización. • Enfoque al proceso: Cuando los recursos se controlan correctamente es cuando se pueden obtener más efectivamente los resultados deseados. • Mejora continua: Es un objetivo permanente en la organización. • Toma de decisiones por datos: las decisiones eficaces se basan en el análisis de los datos y la información. • Relación beneficiosa con los suministradores: Las relaciones recíprocamente provechosas entre la organización y sus suministradores intensifica la capacidad de ambas organizaciones para crear valor. • Enfoque del sistema hacia la gestión: Identificar, entender, y gestionar un sistema de procesos interrelacionados, mejora la eficacia de una organización. 2.8 EL CICLO DEL SERVICIO DEL CLIENTE Es el conjunto de contactos y acciones que un cliente determinado tiene con la empresa para recibir un servicio. Los pasos son: INICIO DE DEL CICLO DE SERVICIO A CLIENTES: • Inicia con el primer contacto que el cliente hace con la empresa prestadora de servicio.
  • 54.
    ACCIONES PARA RECIBIREL SERVICIO: • Si acepta recibir el servicio el ciclo continúa. TERMINACIÓN DEL CICLO DE SERVICIO AL CLIENTE: • Termina con el último contacto que se tiene con la empresa, independientemente o no que halla recibido el servicio. 2.9 SATISFACCIÓN DE LAS NECESIDADES DEL CLIENTE. Primeramente se examina el significado de necesidad, para saber de dónde partir y conocer qué es lo que los clientes desean. Para Kotler por ejemplo; "la necesidad humana es el estado en el que se siente la carencia de algunos satisfactores básicos" 17 Por su parte, McClelland asume que una necesidad "es un motivo natural por el que un individuo precise, requiera o demande algo" y afirma que los factores que motivan al hombre son grupales y culturales. Sostiene que hay tres tipos de factores: el de realización, el de afiliación y el de poder; y sus observaciones fueron las siguientes:18 • Los factores geográficos o naturales son secundarios; lo importante es la motivación de logro. • El factor logro es el centro de desarrollo económico de un país, lo cual puede intensificarse por la influencia de los padres. 17 HERNANDEZ y Rodríguez, Sergio. “Introducción a la Administración, un enfoque teórico práctico”
  • 55.
    • Para investigarqué factor predomina pide relatar historias que luego interpreta. • El desarrollo económico de Estados Unidos se debe a la motivación de logro que desea para los subdesarrollados. • Logro y afiliación son opuestos. Para funcionarios públicos deben ir unidos. Otros Autores han ido más allá, investigando y descubriendo el significado de las necesidades; tales como Abraham Maslow, quien incluso, ha creado una Teoría de las Necesidades, induciendo que: "una persona estará motivada, conforme trate de satisfacer sus necesidades”19 . Con base a su teoría, jerarquizó dichas necesidades en este orden de importancia: • La primera causa o motivo por la que un hombre actúa son las exigencias psicológicas que responden a las que llamó necesidades básicas, es decir relacionadas con la acción de la vida, como comer, dormir, sexo, etc. • Afirma que una vez que el hombre ha satisfecho dichas necesidades, tiene necesidades de seguridad para cumplir con contingencias futuras de los que dependen de él. • El tercer lugar el hombre el hombre requiere relaciones sociales (amor de para los demás). Aquí colocó a las necesidades sociales o de estima. • En cuarto lugar el ser humano requiere de amor propio, tener una buena imagen de sí, es decir aceptarse a sí mismo; a esta denominó necesidades de autoestima. 18 Ídem 19 HERNANDEZ y Rodríguez, Sergio. “Introducción a la Administración, un enfoque teórico práctico”
  • 56.
    • Por último,el hombre requiere trascender en su vida, es decir, tiene necesidad de autorrealización. Análisis crítico de Maslow: • Se han tomado en cuenta sólo las generalidades, haciendo a un lado a las excepciones. AUTORREALIZACION AUTOESTIMA AMOR Y SOCIALES SEGURIDAD FISIOLÓGICAS Necesidades Secundarias Necesidades Básicas
  • 57.
    • La satisfacciónde estas necesidades no se distinguen diáfanamente, sino que se mezclan, se confunden en complejas formas de satisfacción, moldeadas en gran parte por la sociedad. • Las necesidades secundarias se manifiestan en grado diferente: a) En los diversos individuos; b) En las diversas edades. • No siempre las necesidades operan a nivel consciente, sino que en ocasiones funcionan a nivel inconsciente. • Un concepto básico para Maslow es el de “prepotencia” (establece la jerarquía de modo que las necesidades superiores no motivan sino hasta que las anteriores han sido satisfechas lo cual no ha sido probado lo suficiente a nivel científico). • No presenta definiciones operacionales de necesidades (manipulaciones para obtener necesidades). Si se analiza la perspectiva de Maslow, las personas tendrán motivos para satisfacer cualquiera de las necesidades que le resulten más predominantes o poderosas, en un momento dado. Necesidad para Maslow, es "la carencia de algo que impide llevar una vida fructífera"20 Al respecto se encuentra también a Herzberg, otro autor estudioso de las necesidades y, aplicando el concepto de Maslow, también induce que las necesidades, son "un elemento en lo que satisfacerlas será gratificante no sólo para el individuo, sino para los de su entorno”21 , en este caso menciona a la organización" además sostiene que los factores motivadores dan satisfacción cuando aparecen y no producen insatisfacción cuando desaparecen. 20 HERNANDEZ y Rodríguez, Sergio. “Introducción a la Administración, un enfoque teórico práctico” 21 Ídem
  • 58.
    Los factores higiénicos,en cambio, no dan satisfacción al presentarse pero producen insatisfacción cuando desaparecen. Herzberg y sus colaboradores, Mausner y Snyderman (1965), elaboraron la teoría conocida como “de los motivadores” y “los factores higiénicos”, también conocida como “teoría dual” Factores intrínsecos al puesto (motivadores) etc. Responsabilida d Iniciativa Autorrealizació Cuando existen causan satisfacción 1 Cuando no existen no causan satisfacción Factores extrínsecos al puesto (Higiénicos) Ambientales Medio físico o sociales, etc. Cuando existen no causan insatisfacción 3 Cuando no existen son desmotivadores Herzberg dice que es erróneo pensar que la satisfacción tiene como contrapartida a la insatisfacción. Satisfacción e insatisfacción deben medirse en escalas diferentes; por ello se denomina teoría dual. Satisfacción no satisfacción insatisfacción 1 caso 2 y 3 casos caso 4 Teoría Dual Producen “no satisfacción”
  • 59.
    Ya que sevieron los diferentes enfoques de “necesidad”, es preciso hablar del significado de satisfacción. De este modo, podremos estar cada vez más cerca de lo que es la satisfacción de las necesidades del cliente. Satisfacción, (del latín satis = bastante + facere = hacer) -aunque definido por el Diccionario de la lengua Española como "El estado que resulta de la realización de lo que se pedía o deseaba"- debe ser entendido - específicamente relacionado con la Mercadotecnia o el servicio al cliente - y de acuerdo a la idea de James Stoner, como "Los Factores que pueden alcanzar o colmar aquello de lo que se carecía.22 Ahora bien, con lo señalado se puede deducir que cada institución, especialmente las de servicio, pueden brindar un tipo de satisfactores que vengan a colmar las expectativas de sus clientes, no precisamente satisfaciendo las necesidades básicas enunciadas por Maslow, sino aquellos intereses o factores, de los cuales se pueden carecer con la competencia e incluso con la misma organización, en la que sin embargo, es posible descubrir las necesidades y entregar sus satisfactores. “Satisfacer al cliente. Un cliente con sus necesidades y expectativas cubiertas es un cliente satisfecho. Calidad es satisfacer al cliente. ¿Cómo? Cumpliendo con los requerimientos del servicio. ¿Hasta Donde? Hasta donde la acción tomada ayude a la permanencia de la empresa en el mercado. Ese es el límite.”23 Mantener a un cliente satisfecho es muy difícil pero es mas difícil aun atraer mas clientes, en ocasiones los empresarios caen en los errores de 22 Colunga Dávila Carlos 23 Ídem
  • 60.
    suponer que conlo que le ofrecen a los clientes estos se mantendrán contentos, esta es la manera en como ellos perciben que los clientes recibirán el servicio, sin embargo los clientes lo perciben de distinta manera, si los servicios adicionales que la empresa ofrece no son percibidos como adicionales para el cliente, todo lo que realiza la empresa no tendrá valor el esfuerzo realizado. Para que una persona pase de la etapa de comprador a cliente es necesario conocer cuales son sus necesidades, preferencias y expectativas, por eso es importante para las empresas conocer siempre que es lo que desea el cliente, que es lo que espera recibir por parte de la empresa, esto lo puede manejar mediante interacción con los clientes, realizar cuestionarios, entrevistas, etc., cuando un cliente se encuentra entusiasmado con el servicio recibido por parte de la empresa se siente a gusto, contento, y realizado entonces se convierte en un cliente fiel para la empresa y empieza a desechar ofertas por parte de la competencia. También es necesario dar a conocer que es lo que incluye el servicio proporcionado por la empresa por el cual paga el cliente y cuales son los servicios adicionales que la empresa le obsequia al cliente. Se debe dejar en el pasado todos aquellos pensamientos sobre lo que era la atención al cliente dejar creer que la gente se lo cree todo y que se les puede engañar sin que ellos se den cuenta, dejar de abusar de su tolerancia y su paciencia. Ahora se debe querer a los clientes, amarlos sentirlos parte de la empresa, considerarlos esenciales y vitales para la empresa, respetarlos hacer caso a sus necesidades y sugerencias y sobre todo a las quejas que le proporciona a la empresa y no como aquellas cajas de sugerencia que solo están de adorno en las empresas y uno da sus quejas pero nadie las lee y ni las toman
  • 61.
    en cuenta dejartodo eso atrás ya que sin los clientes no hay ganancias y la empresa no existe. La empresa puede medir la satisfacción del cliente mediante la aplicación de un sistema permanente: • Realizar una serie de entrevistas llevadas acabo por un encuestador externo. • Realizar una serie de entrevistas llevadas acabo por un encuestador interno. • Llevar a cabo entrevistas a través del correo. • Mediante entrevistas realizadas via telefonica. • Mediante grupos focus. • Tiempo en el mostrador. • Y también mediante los consejos los cuales son proporcionados por los clientes. 2.10 ESTRATEGIAS DEL SERVICIO AL CLIENTE Existen diferentes estrategias acerca del servicio al cliente como se ve a continuación: 24 1. El liderazgo de la alta Gerencia es la base de la cadena. Para que los empleados de la empresa adopten y lleven a cabo un buen servicio al cliente este debe estar reflejado desde los altos ejecutivos de la empresa. 2. La calidad interna impulsa la satisfacción de los empleados. La calidad, además de ser definida por los clientes externos de la empresa, 24 http://www.monografias.com/trabajos11/sercli/sercli.shtml
  • 62.
    tiene que tomaren cuenta la propia visión empresarial que parte del seno mismo de la organización. Por ello es importante que el clima interno fluya de manera satisfactoria para todos. 3. Satisfacción de los empleados impulsa su lealtad. Satisfacer a los empleados en sus necesidades, mediante su remuneración además de otorgarles reconocimientos ayuda a que los empleados se sientan contentos y a gusto con la empresa. 4. La lealtad de los empleados impulsa su productividad. Lo mencionado en el punto anterior el mantener satisfechos a los empleados y motivados ayuda a que ellos incrementen su productividad dentro de la empresa. 5. La productividad de los empleados impulsa el valor del servicio. Los empleados una vez motivados, incrementan su productividad lo cual se ve reflejado en la manera en que atienden a los clientes, la responsabilidad que adquieren lo cual incrementa el valor del servicio. 6. El valor del servicio impulsa la satisfacción del cliente. El cliente se encontrará realmente satisfecho si el servicio que recibe tiene calidad y si puede ser considerado por él como el mejor. 7. La satisfacción del cliente impulsa la lealtad del cliente. Si un cliente se encuentra realmente satisfecho con las oportunidades o servicios que le ofrece una organización, destinados a satisfacer las necesidades básicas de mejor atención al usuario (y posible usuario) por supuesto, éstos volverán a buscarlos. 8. La lealtad del cliente impulsa las utilidades y la consecución de nuevos públicos. Los clientes leales a la empresa asisten regularmente a la empresa a realizar sus compras lo que ayuda a la empresa a incrementar sus utilidades, y además estos comentan con sus amistades el buen servicio que proporciona la empresa, es decir mayores personas asisten a la empresa a realizar sus compras.
  • 63.
    2.11 ESTRATEGIA PARAFIDELIZAR AL CLIENTE Si hay clientes entusiasmados la empresa va bien, crea riqueza, crea empleo y participa en desarrollo de la economía del país; por lo contrario si no existen clientes fieles la empresa va mal, hay desempleo y se denota un futuro incierto; debido a esto todas las organizaciones desean tener clientes fieles ya que sin estos no hay empresa. Entonces se debe mantener a los clientes contentos y para esto es necesario darle un valor añadido a la gestión de la venta, atenderles bien, con simpatía, amables, etc. De manera sientan que tienen un trato especial que no tienen con la competencia, para esto es necesario que todos las personas de la empresa (todas sin excepción) se involucren en mantener al cliente satisfecho, esto no se da de la nada es preciso formular un plan. Satisfacer al cliente significa cumplir con lo pactado, con lo ofrecido, con lo contratado, que es lo esperado por los usuarios de un producto o un servicio. Para satisfacer al cliente hay que respetarlo, cumplir y funcionar con el, pero de igual forma se debe entender que no se debe ofrecer lo que no se puede cumplir ya que entonces no se cumpliría con el concepto de satisfacer al cliente, se deben fijar entonces, objetivos concretos. El camino hacia la fidelidad de los clientes es la mejora continua, ya que no es suficiente hacer las cosas bien, se debe mejorar continuamente en busca de la excelencia y eliminar la no calidad.
  • 64.
    La mejora continuareduce costos además de hacer a la empresa más competitiva ya que parte de la reducción de los gastos puede repercutir en abaratar el servicio o el producto y así, se satisface al cliente. Implantar la calidad no es sólo preocuparse de unos productos o servicios, es garantizarlos diseñando un sistema de gestión, adaptado a las necesidades de la empresa capaz de asegurar la continuidad, la rentabilidad, creación de empleo y desarrollo de las personas. Entonces, se puede concluir que se necesitan clientes fieles para asegurar la continuidad de la empresa, ya que buscar nuevos clientes es posible, pero caro y de baja rentabilidad, el sistema que se utilice debe de asegurar mantener los clientes actuales con un mínimo esfuerzo pero con un sistema infalible servicio al cliente. 2.12 VENTAJAS DE UN BUEN SERVICIO AL CLIENTE Deben ser innumerables las situaciones que se cuentan entre ventajosas para las empresas que prestan un adecuado servicio al cliente; no sólo porque les proporcionará mayor entrega a sus clientes trayendo consigo mayor estabilidad en el mercado, porque sin suda "El fin de cualquier negocio, es el de hacer y conservar clientes" sino; porque podemos advertir a manera de mención simplemente; que en el caso de atención de reclamos de los consumidores hacia la empresa, (parte trascendental en el servicio al cliente) las instituciones pueden evitar el daño que pueden originar los clientes descontentos, con el simple hecho de atender esas quejas, mediante estrategias adecuadas.
  • 65.
    Una pérdida enlas utilidades puede ser el resultado de un cliente que no se ha quejado, o cuya queja no ha sido bien tratada, porque aunque invisible el fenómeno, puede darse que el cliente no se queja del servicio, sino simplemente se aleja de él. Además, si realmente se puede acceder a una estrategia de servicio al cliente adecuada, se pueden encontrar entre otras ventajas: • El mejoramiento de los planes futuros, mediante remedios rápidos y acciones preventivas que mejoren el atractivo conjunto de todos los servicios. • Complementación de una manera permanente la información de los mercados, que reciba por otros medios. • Conocimiento de lo que es importante para cada cliente en particular. • Incremento de la confianza del reclamante de la empresa, porque un reclamo bien atendido tiene frecuentemente el efecto de aproximar más al cliente de lo que estaba antes a la empresa y su producto o servicio. Esto puede derivarse de la oportunidad de haber mantenido un trato más directo con el reclamante y haberle podido demostrar una eficiencia y una atención personalizada al rectificar la causa del problema. Para enfatizar más la importancia que tiene del valor que tiene la calidad del servicio de atención al cliente, se puede decir que el servicio retiene a los clientes que ya la empresa ya tiene, atrae a nuevos clientes a nuevos clientes y crea una reputación que induce a los clientes y crea una reputación que induce a los clientes actuales y potenciales a hacer en el futuro, negocios con la organización. Esos objetivos se alcanzan satisfaciendo a los clientes, quienes, a su vez, recomendarán su empresa a sus amigos y parientes. Gracias al nivel de
  • 66.
    familiaridad que existeentre ellos, crearán y luego, incrementarán una reputación positiva y creíble de su empresa en el mercado. Uno de los beneficios más importantes del servicio es que eleva los niveles de lealtad de los clientes. Esto es cierto, ya que la gran mayoría de los negocios que hacen las empresas son operaciones repetidas con los mismos clientes. La lealtad es una ventaja competitiva que evita que los competidores desgasten su base de clientes. Las empresas deben de fortalecer una base de clientes leales. En la medida que el servicio sea mejor, mayor será esa base de clientes. Los clientes leales que compran una y otra vez, constituye las bases del éxito. En efecto, es mucho más inteligente (y barato) poner énfasis en el servicio a los clientes y, de esa forma, retener a la mayoría de los clientes que la empresa tiene, en vez de gastarse una gran parte del presupuesto tratando de atraer a nuevos clientes. El servicio no tan sólo es útil para mantener los niveles de lealtad. También es capaz de restablecerla. Un buen programa de educación del consumidor puede restablecer, entre los clientes que han tenido problemas en una empresa, la lealtad hacia una marca y consolidar la confianza y la intención de volver a comprar. 2.13 COMO MANTENER LOS NIVELES DE CALIDAD. El orgullo de pertenecer a una empresa en la cual los trabajadores se sienten orgullosos de sus gerentes, ya que también ellos manifiestan preocupación por sus clientes, ayudan y buscan soluciones para solucionar
  • 67.
    los problemas deellos, ya que también los trabajadores son clientes de la empresa. 2.14 EL SERVICIO: UNA VALIOSA ESTRATEGIA DE NEGOCIOS. Con anterioridad se ha mencionado de la importancia del servicio al cliente, pero como se puede ver las ventajas que tiene de llevarlo a cabo son numerosas, para las empresas que están presionadas por la competencia ya que existe una gran lucha por atraer a los clientes y de que compren sus productos, las grandes empresas se centran en dar una buena atención al cliente y no se enfocan en dar mejores precios. Los precios solo producen compradores que solo se guían por un buen precio, en cambio el servicio proporciona clientes los cuales con certeza regresaran a la misma empresa a continuar realizando sus compras, debido a que se les atiende en forma personalizada, individual, se preocupan realmente por el cliente y con esto los clientes pagaran el precio que establezca la empresa. 2.15 QUE OFRECER AL CLIENTE. Una vez que se ha identificado cuales con las necesidades de los clientes y como se va a solucionar sus problemas no se debe caer en los errores de ofrecerles mas de lo que se les puede brindar, ya que si se hace menos de lo que los clientes esperan, estos catalogaran el servicio como malo, en cambio, si se ofrece exactamente lo que se puede cumplir, entonces el servicio será percibido como bueno, sin embargo si la empresa hace mas de lo que los clientes esperan recibir, entonces será percibido como algo mas superior. Este ultimo es lo mas recomendable ya que con esto se logra retener en gran medida a los clientes, y la información que el
  • 68.
    cliente proporcione bocaa boca o de manera personal a sus familiares, amistades, etc., será excelente para la empresa. 2.16 USO DE LOS CUESTIONARIOS PARA LA EVALUACIÓN DEL CLIENTE Debido a que es necesario evaluar a los clientes, es forzoso contar con herramientas adecuadas para hacerlo; y la que se adopte tendrá que ser usada correctamente, por ende se ilustrará el modelo general de los cuestionarios, que es el instrumento del cual se podría apoyar para realizar dicha tarea. Por lo tanto a continuación se muestra el modelo que se menciona antes y como aplicarlo de una manera breve: El primer paso consiste en identificar las necesidades de los clientes o las dimensiones de la calidad, las características importantes de un producto o servicio. El conocimiento de las necesidades del cliente es esencial ya que proporciona un mejor entendimiento de la manera en que los clientes definen la calidad de los servicios y productos, y además el conocimiento de las necesidades del cliente facilitará la elaboración de los cuestionarios. El propósito de determinar las necesidades del cliente es establecer una lista exhaustiva de todas las dimensiones importantes de la calidad que describen el producto o servicio. Resulta esencial entender las dimensiones Determinar las necesidades del cliente Diseñar y evaluar los cuestionarios Usar el cuestionario
  • 69.
    de la calidadpara saber cómo definen los clientes la calidad del servicio o producto. Sólo si comprenden las dimensiones de la calidad será posible diseñar mediciones para evaluarlas. El segundo paso es la formulación del cuestionario. El principal objetivo es diseñar un cuestionario que permita la evaluación de la información específica sobre las percepciones de los clientes. Los elementos del cuestionario de satisfacción del cliente deben ser pertinentes, concisos y sin ambigüedad. También deben redactarse con claridad para reflejar solo una idea y evitar las negociaciones dobles. Así mismo la introducción debe contener el propósito del cuestionario, así como las instrucciones para contestarlo. Uno de los formatos que se pueden utilizar es la lista de verificación, que permite a los clientes si un elemento particular representa el servicio o producto. Otro el es formato Likert que permite a los clientes distinguir las respuestas con mayor precisión, de lo que permite el formato de lista de verificación. La elección entre estos dos tipos de formatos depende del tipo de datos que se desea obtener del cuestionario. Existen procedimientos empleados en la selección de los elementos para el cuestionario de satisfacción del cliente. El procedimiento con base en el discernimiento puede ser útil cuando todos los elementos iniciales son buenos. Si se aplica el enfoque matemático debe solicitarse ayuda de expertos. La selección matemática esta diseñada para elegir elementos que son sólidos en términos estadísticos.
  • 70.
    PASOS ASPECTOS IMPORTANTES 1.-Generar los elementos del cuestionario. * Seleccionar los elementos de la lista de elementos de satisfacción. * Redactar los elementos con base a los elementos de satisfacción. 2.- Cerciórese que los elementos estén redactados de manera apropiada. * Los elementos deben de ser pertinentes con lo que se esta tratando de medir. * Los elementos deben de ser concisos. * Los elementos no deben de ser ambiguos. * Los elementos deben de contener solo una idea. * Los elementos no deben contener negaciones dobles. 3.- Seleccionar el formato de respuesta para los elementos. * Formato de lista de verificación. * Formato de tipo Likert. 4.-Redactar la introducción al cuestionario. * Manifestar el propósito del cuestionario. 5.- Seleccionar una muestra representativa de elementos. a.- Usar el método de selección de elementos con base en el discernimiento para seleccionarlos. b.- Usar el método de selección matemática de los elementos para seleccionarlos. * Usar las correlaciones elemento total, o el método de diferencias entre grupos para seleccionar los elementos. * También se puede usar el análisis de factores. 6.- Evaluar los elementos conservados. * Calcular la confiabilidad de las escalas de cuestionarios usando el método de dividir en mitades, o el estimado de Cronbach.
  • 71.
    El paso tresrepresenta los diversos usos específicos de los cuestionarios para evaluar la satisfacción del cliente. Es primordial que los datos obtenidos de los cuestionarios se resuman en un formato comprensible. Con frecuencia, la media y la desviación estándar se utilizan para sintetizar la información de un conjunto de datos. Las puntuaciones que se obtengan reflejaran las mediciones generales de la calidad del producto o servicio. Se debe tener en cuenta que por definición todas las dimensiones de la calidad que se evalúan en un cuestionario de satisfacción de los clientes son importantes y es de gran beneficio saber cuáles de dichas dimensiones engloban a la mayor parte de la clientela, ya que de ahí se parte para designar los recursos de la empresa. La utilidad de los cuestionarios para evaluar la satisfacción de los clientes depende en gran parte del uso que se le dé a los datos obtenidos. A continuación se presentará una tabla que señala los usos de los cuestionarios: USOS ASPECTOS IMPORTANTES 1.- Presentar situación actual de la satisfacción de los clientes. * Presenta las medias aritméticas y las desviaciones estándar de conceptos específicos, así como las puntuaciones globales de cada dimensión. 2.- Identificar necesidades importantes de los clientes. * Usa el análisis de las correlaciones que asocian las necesidades de los clientes con las puntuaciones de satisfacción global. 3.- Supervisar los niveles de * Usar técnicas de trazado de gráficos de control.
  • 72.
    satisfacción a travésdel tiempo. * El método de gráfico de control depende del tipo de formato de respuesta seleccionada. 4.- Establecer comparaciones entre organizaciones. * Las comparaciones deben de establecerse con compañías que utilizan el mismo cuestionario. * Una empresa de investigación independiente podría llevar a cabo las comparaciones. 5.- Determinar la eficacia de los programas que se han puesto en práctica. * Evaluar el efecto de los programas de entrenamiento. * Llevar a cabo estudios de establecimiento de parámetros de referencia. 2.17 EL SERVICIO AL CLIENTE AHORRA DINERO. Un sistema implementado para la atención al cliente no solo ayuda a la empresa a ganar dinero y aumentar las ventas. Cuando las empresas establecen políticas orientadas a retener a los clientes actuales, esto ayuda a reducir las inversiones en el área de marketing. Este dinero que no se desembolsa para las actividades de marketing es dinero ahorrado para la empresa. Llevar acabo una buena campaña de atención al cliente es costoso, pero lo es aun más llevar acabo una campaña para atraer nuevos clientes. El servicio ayuda a que la empresa lleve acabo ahorros, cuando los empleados mejoran sus trabajos, de atención al cliente, ellos mismos están previniendo, que existan quejas y la insatisfacción de los clientes, esto ayuda
  • 73.
    a la empresaya que se eliminan los gastos relacionados a la corrección o solución de problemas. La calidad en el servicio ayuda a hacer las cosa bien desde la primera vez, ayuda a que las cosas solo se realicen una sola vez y evita volver a realizar esa misma labor. 2.18 CULTURA DE SERVICIOS. “La infraestructura del servicio o (cultura de servicio) se da mediante el resultado de las empresas que se administran tratando de mantener la información que se genera con los clientes y transmitiendo a cada uno de los departamentos de la empresa, modernizan su tecnología o la adaptan a sus necesidades y analizan los valores que deben compartir todos los que trabajan en la compañía. La cultura de una organización se puede definir como el consenso que favorece la prestación de un buen servicio.”25 Un aspecto importante es que al establecer una cultura de servicio, esta no podrá llevarse acabó si no existe un compromiso realmente fuerte por la alta gerencia, ya que a través de ellos se podrá contagiar a los demás empleados de la empresa. La cultura de servicios se debe de demostrar con hechos y no solo con palabras y promesas. “El ejecutivo de una empresa procesadora de alimentos dijo: El entusiasmo por el buen servicio comienza en la alta dirección, irradia partiendo de nosotros, hacia todas las personas que trabajan en la empresa. Esas personas saben que estamos comprometidos con la calidad, por que 25 Tschohl John, Franzmeier Steve; Servicio al cliente. El arma secreta de la empresa que alcanza la excelencia; Página.
  • 74.
    comunicamos nuestro compromisohablando con ellas, no por medio de memorandums.”26 2.19 EL MAL SERVICIO PRODUCE UNA MAYOR ROTACIÓN DE PERSONAL. The Forum Corporation llevó a cabo un estudio sobre la rotación de personal dentro de las empresas y según estos estudios realizados se encontró que el índice de rotación de personal es inversamente proporcional a la percepción de la calidad que tienen los empleados sobre el servicio que presta la empresa en la que trabajan. 27 En pocas palabras, el índice de rotación de personal baja cuando los empleados ven que la empresa ofrece un servicio con calidad. Por el contrario, cuando perciben que el servicio que proporciona la empresa es deficiente, no solo los consumidores se muestran menos dispuestos a hacer negocios con ella, si no que a los propios empleados no les gusta trabajar por la empresa. El informe Forum afirma que: Los índices más altos de rotación del personal se encuentran en empresas que reciben las más bajas calificaciones en lo que se refiere a la calidad del servicio. Se demostró que factores como tiempo de permanencia en la empresa, funciones realizadas y frecuencia del contacto con la clientela, tienen muy poca influencia sobre el índice de rotación.28 26 Ídem. 27 TSCHOHL, John; FRANZMEIER, Steave. “Servicio al Cliente”. 28 Ídem
  • 75.
    Los resultados delestudio de Forum señalan la incidencia de la falta de orgullo por el trabajo, tan extendido entre las empresas en la actualidad. Es un aspecto que deberá solucionar toda empresa que se haya impuesto la meta de mantener una sólida reputación en el área de la calidad del servicio.29 2.20 ¿COMÓ INVOLUCRAR A LOS EMPLEADOS CON EL SERVICIO AL CLIENTE? Llevar a cabo una magnifica capacitación para los empleados de la empresa de cómo deben de brindar una buena atención al cliente, la empresa debe de publicar boletines sobre la importancia del servicio, publicar escritos para los clientes de la importancia que ellos tienen para la empresa y actualizar constantemente cada uno de ellos no quedarse siempre con los mismos mensajes. Los jefes deben manifestar en cada una de las reuniones que tenga con los empleados la importancia del servicio al cliente. Los directivos de las grandes empresas tienden mandar mensajes a sus trabajadores como: el que todo lo que se hace en beneficio de los clientes es, beneficioso para la empresa y también beneficioso para los empleados. La revista Fortune define la estrategia del servicio de la siguiente manera: Conocer con precisión a qué tipo de clientes (empresas) desea servir, y determinar qué tipos de servicios ofrecerá a los clientes (consumidores) para que se muestren dispuestos a abrir sus bolsas.” 30 29 ídem 30 Ídem
  • 76.
    2.21 LOS 10MANDAMIENTOS DE LA ATENCIÓN AL CLIENTE. 1.- Se debe tener a nuestro cliente en primer término, sobre todas las cosas, se debe tener presente que el cliente es lo mas importante. 2.- No debe haber nada imposible para complacer a los clientes, se debe buscar la mejor manera posible para satisfacerlo por más imposible que sea. 3.- Todo lo que la empresa promete, se debe cumplir ya que en caso contrario el cliente sentirá que se burlaron de el. 4.- Siempre es necesario que la empresa ofrezca los mejores beneficios al cliente, esta es la manera de mantener satisfecho a los clientes. 5.- El personal que atiende al cliente hace la diferencia ya que el cliente se llevara una impresión buena o mala del personal y este decidirá si regresara o no. 6.- Se debe cumplir perfectamente en todo ya que si fallamos en alguno de los pasos para atender al cliente por ejemplo; dar mal el cambio, dar un producto diferente al comprado etc., todo lo realizado no valdrá la pena. 7.- Los empleados de la empresa deben estar satisfechos con su trabajo, ya que un empleado insatisfecho provocara un cliente insatisfecho. 8.- Solo la calidad del servicio esta en la mente del consumidor, es decir solo el puede catalogarlo como un servicio bueno o malo.
  • 77.
    9.- El servicioaunque sea muy bueno, siempre debe ser mejorado para satisfacer de mejor manera al cliente. 10.- Todos los miembros de la empresa deben trabajar en conjunto para satisfacer al cliente.
  • 78.
    CAPÍTULO 3 EVALUACIÓN DELSERVICIO AL CLIENTE INTERNO EN UNA EMPRESA QUIMICA INDUSTRIAL
  • 79.
    El éxito deuna empresa cuyo objetivo principal es trabajar con calidad, radica en la organización detallada de su estructura. En esta estructura deberá ser contemplado un método de trabajo, que se realizará siempre tomando en cuenta la misión, está deberá ser fundamentada por una filosofía, la cual a su vez apoyará una serie de valores y políticas que permitirán llegar a ser una empresa de calidad. 3.1 DESCRIPCIÓN DE LA EMPRESA IQUISA se constituye en 1967 e inicia operaciones en el año de 1968 en sus instalaciones de Coatzacoalcos, Ver., produciendo Cloro, Sosa Cáustica solidificada, Ácido Clorhídrico e Hipoclorito de Sodio. En Diciembre de 1989 los activos de Celulosa y Derivados – Plantas Químicas localizados en Monterrey, N.L., en donde desde 1963 se producían Cloro, Sosa Cáustica solidificada, Ácido Clorhídrico e Hipoclorito de odio pasan a ser parte de IQUISA. En octubre de 1996 inician operaciones las instalaciones localizadas en San Cosme Xalostoc, Tlaxcala, donde desde esa fecha se produce hipoclorito de sodio y se envasa cloro en contenedores. A finales del año 1983 el Director de Asertec Planta Industria Química del Istmo S.A. de C.V., decide manejar a la organización bajo los principios de Calidad Total.
  • 80.
    En Diciembre de1983 la función de mejora de la calidad y la productividad fue formalizada en la estructura administrativa al crearse una gerencia, denominada de: Administración por Calidad, puesto que reporta directamente la dirección general. Actualmente IQUISA produce y comercializa los siguientes productos: LOCALIZACIÓN PRODUCTO FORMA SUMINISTRO CLORO LÍQUIDO A GRANEL EN: • CILINDRO DE 907 KG • CARROTANQUE DE FERROCARRIL • CILINDRO DE 68 KG SOSA CAUSTICA LÍQUIDA GRADO RAYÓN EN SOLUCIÓN AL 50% A GRANEL EN: • AUTOTANQUES • CARROTANQUE DE FERROCARRIL • SACOS DE 25 KG (EMBARQUES DE 30 TONELADAS) SOSA CAUSTICA GRANULADA A GRANEL EN: • SACOS DE 25 KG (EMBARQUES DE 30 TONELADAS) ÁCIDO CRHÍDRICO EN SOLUCIÓN AL 30% A GRANEL EN: • AUTOTANQUES COATZACOALCOS, VER. HIPOCLORITO DE SODIO A GRANEL EN: • AUTOTANQUES
  • 81.
    En 1990, cadauna de las empresas de Cydsa Istmo integraban en su estructura organizacional: un Director General de negocio y áreas administrativas (Finanzas, Relaciones Industriales, Abastecimientos, Crédito y Cobranza y la de Calidad Productividad). A partir de 1991, las áreas administrativas de Industria Química del Istmo S.A. de C.V., Sales del Istmo S.A. de C.V. e Industrias Cydsa Bayer S. A. de C.V. se integraron en una sola organización, la cual se llamó ASERTEC. El propósito de la integración de estas áreas fue el de reducir costos administrativos, aprovechamiento de recursos y provocar benchmarking inter – plantas. Actualmente laboran en ella 500 personas aproximadamente. En el siguiente esquema muestra los sistemas o actividades que hay que realizar en un proceso de Calidad Total en Asertec de Industria Química del Istmo S.A. de C.V. En donde muestra la función de la misión, filosofía, valores y políticas. Así como también se indica el lugar que ocupa el lugar del servicio y la satisfacción del cliente, que el punto de enfoque de este capítulo.(Ver esquema en página siguiente) A continuación se exponen la misión, filosofía, valores, objetivo, etc. De Asertec de Industria Química del Istmo S.A. de C.V.
  • 82.
    3.2 OBJETIVO El objetivoprincipal de Asertec es el siguiente: Comprender la importancia del servicio al cliente, el beneficio de dar un servicio excelente y lo que se necesita para dar un servicio más allá de las expectativas del cliente L I D E R A Z G OC O M U N I C A C I O N C A P A C I T A C I O N FILOSOFIA, VALORES Y POLITICAS VISION, MISION, ESTRATEGIA, PLAN DE CALIDAD Y OBJETIVOS DETECCION, ANTICIPACION Y SATISFACCION DE NECESIDADES DE CLIENTES INTERNOS-EXTERNOS SUGERENCIAS Y PROYECTOS DE MEJORA CONTINUA EN: E S T R A T E G I A D E S E R V MEDICION EN: − SATISFACCION DE CLIENTES − DESARROLLO Y SATISFACCION DEL PERSONAL − CREACION DE VALOR AL ACCIONISTA − PARTICIPACION DE MERCADO − PROCESOS, PRODUCTOS Y SERVICIOS − DESEMPEÑO DE PROVEEDORES − COSTOS DE CALIDAD REALIZACION DE PRODUCTOS Y SERVICIOS - ANALISIS DE RESULTADOS - ACCIONES DE MEJORA V A H PC O M P A R A C I O N C O N L O S M E J O R E S Edición 9 A L M E R C A D – DESARROLLO DE NUEVOS PRODUC- TOS Y/O MERCADOS – SERVICIO AL CLIENTE – SEGURIDAD Y CUIDADO DEL MEDIO AMBIENTE – PROCESOS, PRODUCTOS Y SERVICIOS – TECNOLOGIA – INNOVACION Y CREATIVIDAD – SISTEMAS DE MANUFACTURA P A R T I C I P A C I Ó N R E C O N O C I M I E N T O
  • 83.
    3.3 MISIÓN La misiónde Asertec es: Mejorar continuamente nuestros productos, procesos y servicios para alcanzar o exceder los requerimientos de nuestros clientes, maximizando la rentabilidad y la generación de flujos de efectivos, manteniendo su posición dominante en el mercado de sal comestible mediante la mejora continua 3.4 FILOSOFÍA Y POLÍTICA DE CALIDAD 3.4.1 FILOSOFIA DE CALIDAD: La filosofía, valores y políticas juegan un papel muy importante en la empresa, tanto que son considerados la base de su esquema de Calidad Total; y son los siguientes: • En SISA y ASERTEC, creemos firmemente que el éxito de nuestros negocios esta fundamentado en lograr de una manera permanente “Ser la mejor opción del cliente”. • Para lograrlo, debemos estar atentos a las necesidades de los clientes, cumplirlas en calidad, cantidad y oportunidad, y adelantarnos a sus nuevas, haciendo participar en este compromiso a nuestros proveedores, y superando a la competencia. • Trabajar con responsabilidad y libertad, en un sistema ordenado, nos dará la satisfacción al ser capaces de diseñar nosotros mismos la mejor forma de hacer la tara, logrando que todos los días superemos las metas del día anterior; manteniendo siempre en nosotros el deseo de ser mejores, con
  • 84.
    los conocimientos necesariospara el cambio y la firme voluntad de lograrlo. • Asimismo, a través de la calidad-productividad, buscamos el desarrollo de la persona, el fomento de la creatividad y la salvaguarda de su integridad física y moral. • Por lo tanto, la administración deberá crear el mejor ambiente para el desarrollo del hombre en el trabajo, teniendo siempre en cuenta nuestra visión, misión y valores. 3.4.2 POLÍTICA DE CALIDAD: Es política de SISA y ASERTEC: • Trabajar en un proceso de mejora continua para satisfacer las necesidades de nuestros clientes, con enfoque en seguridad, cuidado del medio ambiente y productividad. Esto nos compromete a anticipar y desarrollar permanentemente acciones de adecuación a sus requisitos con un sistema de aseguramiento de calidad basado en el estándar internacional ISO-9002. • Propiciar con el proceso administrativo por calidad la participación creativa del personal en equipos, a través de los proyectos de mejora continua (PMC´s) y sugerencias de mejora, para asegurar su desarrollo como personas y conducir a nuestra empresa al logro de su misión. Nuestro objetivo es: Crear valor a los clientes, a nuestro personal y a los accionistas.
  • 85.
    3.4.3 PLAN ESTRATEGICODE CALIDAD El Plan Estratégico de calidad integra las acciones que se llevarán a cabo en un período de cinco años (2002-2006) relacionadas con la implantación del Modelo de Calidad, estas acciones se integran de la siguiente manera: • Liderazgo • Estrategia de servicio al mercado. • Desarrollo del personal de comunicación • Trabajo en equipo y participación • Administración para la calidad y gestión ambiental • Medición de la calidad y mejora continua. A continuación se presentan las actividades contempladas por cada acción: LIDERAZGO AÑOSACCIONES 2002 2003 2004 2005 2006 1. Participación del equipo gerencial en el comité directivo de calidad. **** **** **** **** **** 2. Revisión del modelo de calidad y plan estratégico de largo plazo por el C.D.C. ** ** ** ** ** 3. Fijar y aprobar los objetivos estratégicos de calidad. * * * * * 4. Asignación de los ** ** ** ** **
  • 86.
    recursos necesarios para ellogro de los objetivos de calidad por el CDC. 5. Participación de los integrantes del CDC en la difusión anual del personal en el modelo de calidad. ** ** ** ** ** 6. Participación del CDC de reconocimiento al personal por logros en: - Proyectos de mejora continua - Sugerencias de mejora - Seguridad **** **** **** **** **** 7. ifusión en la comunidad de los conceptos de calidad total a: - Empresas - Gobierno - Escuelas - Familia **** **** **** **** ****
  • 87.
    ESTRATEGIAS DE SERVICIOAL MERCADO AÑOSACCIONES 2002 2003 2004 2005 2006 1. Inteligencia de mercado: - Posición competitiva del negocio - Posición competitiva de la competencia - Posición competitiva de los sucedáneos - Posición competitiva de los sustitutos - Bechmarking Internacional - Dinámica nacional de la industria - Dinámica internacional de la industria ** ** ** ** ** 2. Planeación estratégica y despliegue anual: - Identificación de criterios ganadores de pedidos y variables Hoshin - Estrategia operativa - Estrategia de servicio - Estrategia de innovación ** ** ** ** ** 3. Proposición de valor a clientes. **** **** **** **** ****
  • 88.
    DESARROLLO DEL PERSONALY COMUNICACIÓN AÑOSACCIONES 2002 2003 2004 2005 2006 1. Informe De resultados del negocio a todo el personal por los directores generales. ** ** ** ** ** 2. Despliegue de los objetivos estratégicos de calidad a todo el personal por el CDC y el EMC´S * * * * * 3. Seguimiento al cumplimiento de los objetivos establecidos por el CDC y los EMC´S **** **** **** **** **** 4. Evaluación del desempeño del personal y su retroalimentación para la mejora. ** ** ** ** ** 5. Elaborar y mejorar los planes de capacitación del personal en: calidad-productividad, seguridad, técnica y administrativa. **** **** **** **** **** 6. Realización de encuestas SAT- INSAT al personal y sus planes de acción para la mejora. * * * * *
  • 89.
    TRABAJO EN EQUIPOY PARTICIPACIÓN AÑOSACCIONES 2002 2003 2004 2005 2006 1. Continuidad y mantenimiento de la organización para la mejora: 2. CDC = Comité directivo de calidad EMC´S = Equipo de mejoramiento de calidad. CCC´S = Círculos de control de calidad PMC´S = Proyectos de mejora continua. **** **** **** **** **** 2. Seguimiento al sistema de sugerencias de mejora. **** **** **** **** **** 3. Participación de 100% del personal en proyectos de mejora continua, incluyendo los miembros del comité directivo de calidad. **** **** **** **** **** 4. Seguimiento a los proyectos de mejora continua de toda la organización por el CDC y los EMC´S **** **** **** **** **** 5. Celebración anual de la semana de calidad para reforzar los aspectos de: - Liderazgo - Participación - Benchmarking - Reconocimiento al personal - Reconocimiento a proveedores * * * * *
  • 90.
    ADMINISTRACIÓN PARA LACALIDAD Y GESTIÓN AMBIENTAL AÑOSACCIONES 2002 2003 2004 2005 2006 1. Mantenimiento DE mejora del sistema de aseguramiento de calidad para mantener su certificación en la norma ISO- 9002 - Cumplimiento al programa de auditorias internas. - Administración del sistema de acciones preventivas y correctivas. - Revisión del sistema de calidad por el CDC. * ** ** * ** ** 2. Integrar el sistema de aseguramiento de calidad ISO-9002 a la norma ISO- 9001/2000 - Análisis de la nueva norma ISO 9001 - Elaborar programa de trabajo para integrar nuestro sistema a esta. - Prepararnos para que en el 2003 nos recertifiquemos bajo esta norma. - Mantenimiento del sistema en la norma ISO-9001/2000. * * * ** ** ** 3. Mantener la certificación ISO-14001 de nuestro sistema de gestión ambiental. - Cumplimiento al programa de auditorias internas. - Administración del sistema de ** **** ** **** ** **** ** **** ** ****
  • 91.
    acciones correctivas ypreventivas. - Revisión del sistema de gestión ambiental por el CDC. - Recertificación del sistema. ** ** ** * ** ** * MEDICIÓN DE LA CALIDAD Y MEJORA CONTINUA AÑOSACCIONES 2002 2003 2004 2005 2006 1. Medición de los indicadores clave por área incluyendo indicadores Hoshin: - Calidad - Costo - Entrega - Seguridad - Ambiente laboral - Excelencia ambienta **** **** **** **** **** 2. Aplicar Benchmarking en nuestros procesos clave con enfoque a: - Reducción de costos - Mejora de calidad - Logística y distribución **** **** **** **** **** 3. Participación de las plantas de CYDSA ISTMO en los premios: - Shingo de Norteamérica: Iquisa Tlaxcala y Monterrey. - Premio innovación grupo CYDSA. * * La evaluación general de los factores, planeación de la calidad, liderazgo, administración por objetivos, satisfacción a clientes internos- externos, aseguramiento de calidad, proyecto de mejora continua,
  • 92.
    comparación con losmejores, herramientas de clase mundial y los resultados se guía bajo los siguientes aspectos con sus respectivas ponderaciones: 1.0 PLANEACIÓN DE LA CALIDAD 140 PTOS. 1.1 Modelo de calidad a) Conocimiento del modelo b) Contenido del modelo c) Difusión del modelo d) Actualización del modelo 1.2 Plan estratégico de calidad a) Conocimiento del plan estratégico de calidad (5 años) b) Interrelación del plan con el modelo c) Difusión del plan d) Actualización del plan 1.3 Organización para la mejora a) Estructura organizacional para la calidad b) Grupos naturales c) Grupos multidiciplinados d) Responsabilidades de los equipos 1.4 Capacitación del personal a) Programa individual de capacitación b) Tipos de capacitación c) Cumplimiento a programas
  • 93.
    1.5 Comunicación conel personal a) Programas de comunicación b) Tipos de comunicación c) Cumplimiento a programas 1.6 Sistemas de reconocimiento a) Programas de reconocimiento b) Tipos de reconocimiento c) Cumplimiento a programas 2.0 LIDERAZGO 100 PTOS 2.1 Visión de la empresa a) Conocimiento de la visión 2.2 Visión de la empresa a) Conocimiento de la misión de la empresa b) Conocimiento de la misión personal c) Conocimiento del misiograma 2.3 Valores de calidad a) Conocimiento de los valores b) Acciones para aterrizar los valores 2.4 Políticas de calidad, seguridad, reconocimiento, ambiental a) Conocimiento de la política de calidad b) Conocimiento de la política de seguridad c) Conocimiento de la política ambiental d) Conocimiento de la política de reconocimiento 2.5 Acciones de liderazgo establecidas en el equipo directivo a) Participación del equipo gerencial en el comité directivo de calidad. b) Revisión del modelo de calidad y plan estratégico de calidad de largo plazo.
  • 94.
    c) Fijar yaprobar los objetivos estratégicos de calidad. d) Asignación de los recursos necesarios para el logro de los objetivos de calidad. e) Participación de los integrantes del CDC en la difusión anual al personal del modelo de calidad. f) Participación del CDC en reconocimientos al personal por logros en PMC´S , sugerencias d mejora y seguridad. 3.0 ADMINISTRACIÓN POR OBJETIVOS 100 PTOS. 3.1 Sistema de evaluación por objetivos a) Conocimiento del sistema b) Verificar que los objetivos se establecen a partir de los de la Dirección del Negocio y bajan en cascada. c) Niveles que utiliza el sistema: - Nivel Gerencial - Nivel supervisores y empleados - Nivel sindicalizado 3.4Seguimiento al Sistema de Objetivos a) Verificar el seguimiento que se da al avance y logro de los Objetivos en reuniones establecidas trimestralmente. 4.0 SATISFACCIÓN CLIENTES INTERNOTOS-EXTERNOS 210 PTOS 4.1 Cadena cliente-proveedor Interna-externa a) Verificar el conocimiento de la cadena cliente-proveedor de la empresa y departamental.
  • 95.
    4.2 Negociación derequisitos cliente-proveedor a) Verificar la negociación de requisitos cliente-proveedor en los formatos oficiales y que estén firmados por los formatos clientes proveedor b) Verificar cuáles son los indicadores negociados cliente-proveedor para medir el cumplimiento de requisitos y que los estén midiendo. 4.3 Estrategias de servicio al mercado (Exclusivo área comercial) a) Verificar que se tienen estrategias de servicio de mercado: Sistema de medición de estas estrategias y reuniones de verificación de avances. 4.4 Medición de Satisfacción de Clientes (Exclusivo ventas) a) Verificar cuál (es) es(son) el(los) sistema(s) que tienen establecidos para verificar la satisfacción de los clientes como: encuestas internas-externas, estudios de imagen, sistemas de quejas, etc. b) Verificar si se siguen planes de acción con el resultado de las encuestas de satisfacción de clientes internos-externos (PMC´S) c) Verificar si las quejas de los clientes internos-externos se comunican a todo el personal involucrado en la falla de calidad del producto o servicio que provocó la queja. 4.5 Sistema de evaluación de proveedores (Exclusivo abastecimientos) a) Verificar que se tienen los sistemas de selección, calificación, evaluación y reconocimiento a proveedores externos. 5.0 ASEGURAMIENTO DE CALIDAD 60 PTOS. 5.1 Certificación ISO-9002 5.2 Certificación ISO-14001
  • 96.
    6.0 PROYECTOS DEMEJORA CONTINUA 180 PTOS. 6.1 Procedimientos de Proyecto de Mejora Continua a) Conocimiento del procedimiento 6.2 Número de proyectos de Mejora Continua a) Cuantos proyectos están dados de alta en su área. b) Verificar que cumplan con los formatos y firmas autorizadas 6.3 Personal participativo en Proyectos de Mejora Continua a) Verificar en cuantos PMC´S oficiales participan c) Pedirles al CDC/EMC´S el reporte mensual de indicadores de PMC´S que emite el área de APC. d) Escoger al azar dos PMC´S y pedirles les presente su trabajo. 6.4 Procedimientos e sugerencias de Mejora a) Conocimiento de procedimiento b)Cuantas sugerencias han emitido en el año por área. c)Pedir a Gerentes el reporte mensual que debe emitir el EMC Titular respecto a las Sugerencias recibidas, aceptadas, rechazadas, implantadas y premiadas. d)Verificar con los emisores de sugerencias si es sistema está trabajando como lo establece el procedimiento. e) Escoger al azar sugerencias implantadas y pedir se las muestren en el campo. 7.0 COMPARACIÓN CON LOS MEJORES 50 PTOS. 7.1 Sistema de Proceso Referencial a) Qué es el Proceso Referencial b) Cuál es su metodología
  • 97.
    7.2 Proceso Referencialde sus principales procesos a) Cuáles son sus principales procesos en su área. b) A cuántos de estos procesos les han aplicado el Proceso Referencial c) Cuáles son los resultados 8.0 HERRAMIENTAS CLASE MUNDIAL 100 PTOS. 8.0 Conocimientos y uso de: a) Las cinco S´s b) Mantenimiento Total Preventivo (TPM) c) Sistemas de Prevencios (Poka-Yoke) d) Planta Visual / Tableros del área e) SMED 9.0 RESULTADOS 60 PTOS. 9.1 Indicadores establecidos por el Modelo de Calidad a) Cuáles son los indicadores principales de su área b) Con qué periodicidad se actualizan c) Revisar tableros de información del área. 9.2 Acciones correctivas preventivas en base al análisis de indicadores a) Evidenciar estas acciones.
  • 98.
    3.5 VALORES VALORES DEASERTEC PARA SER UNA EMPRESA DE CLASE MUNDIAL • Orientación al Cliente Externo: • Conocer a mis clientes y sus necesidades. • Orientar mi proceso, producto y servicio pensando siempre en ellos. • Asegurar que nuestros productos y servicios cumplan o excedan sus expectativas. • Evaluar el nivel de satisfacción y lealtad de nuestros clientes. • Anticiparnos a sus necesidades y elevar el nivel de satisfacción. • Participar activamente en la solución de quejas de clientes. • Servicio al Cliente Interno: • Conocer nuestra cadena de interna de cliente-proveedor • Negociar requisitos con clientes-proveedores por procesos • Evaluar el nivel de satisfacción de nuestros clientes. • Demostrar mi actitud y aptitud de servicio en todas mis actividades. • Trabajo en Equipo_ • Participar en proyectos de Mejora Continua. • Aplicar técnicas y herramientas de trabajo en equipo. • Conocer y aprovechar las habilidades del personal. • Fomentar el desarrollo del apoderamiento en el personal. • Decisiones Basadas en Juicios Fundamentados: • Contar con información veraz y oportuna para la toma de decisiones.
  • 99.
    • Actuar enun esquema de madurez al emitir nuestros juicios. • Tomar decisiones basadas siempre en hechos comprobables y análisis riguroso. • Difundir oportunamente la información para evitar rumores. • Honrar los Compromisos: • Difundir objetivos de la organización. • Garantizar el cumplimiento de nuestros objetivos. • Evaluar y retroalimentar semestralmente el desempeño de nuestro personal. • Ser congruente con nuestras acciones para evidenciar el sentido de responsabilidad y compromiso. • Reconocer el logro de sus resultados. • Innovación: • Participar con sugerencias de mejora. • Buscar permanentemente la mejora continua en nuestros productos, procesos y servicios. • Compartir nuestros conocimientos con los compañeros de trabajo. • Capacitar y desarrollar a nuestro personal para la mejora continua. • Conciencia Económica: • Consolidar una cultura permanente de reducción de costos, control y creación de valor en la organización. • Hacer uso adecuado de los recursos buscando optimizar su relación costo-beneficio. • Mantener un control estricto del presupuesto, proyectos y/o inversiones asignados en mi área. • Eliminación permanente de desperdicios en las funciones administrativas y procesos operativos.
  • 100.
    • Responsabilidad Social: •Garantizar la integridad física del personal y el medio ambiente de su trabajo. • Procurar siempre que nuestras acciones no dañen el entorno ecológico y la comunidad. • Cumplir con los requisitos que nos fijen las leyes vigentes en materia fiscal, laboral, ambiental, previsión social, etc. • Participar en asociaciones e instituciones para preservar el medio ambiente, tales como: ANIQ, CLAM, AIEVAC, INE, CNA, etc. • Mantener el Sistema de Gestión Ambiental basado en la Norma ISO-14001 • Difundir nuestra Cultura de Calidad en instituciones educativas, gubernamentales y de servicios. 3.6 SERVICIO AL CLIENTE INTERNO • Conocer nuestra cadena interna Cliente - Proveedor • Negociar requisitos con Clientes - Proveedores por procesos • Evaluar el nivel de satisfacción de nuestros clientes, esmerarnos en atenderlos y exceder sus necesidades prácticas y personales. • Demostrar mi actitud y aptitud de servicio en todas mis actividades
  • 101.
    3.7 OPORTUNIDADES PARAUN SERVICIO EXTRAORDINARIO De acuerdo con este diagrama los clientes se clasifican en: • Los palomos son clientes que están satisfechos con el servicio de la empresa, pero que permanecen en el anonimato, por lo cual no causan algún efecto sobre la empresa. O C U L T O S M A N I F I E S T O S SATISFECHOS INSATISFECHOS PALOMO RUISEÑOR CORRECAMINOS PERICO
  • 102.
    • Los ruiseñorestambién están satisfechos, pero a diferencia de los otros estos se manifiestan, difundiendo el buen servicio. • Los correcaminos son clientes que no están satisfechos, pero no lo dan a conocer, solo abandonan la empresa sin dar explicaciones.. • Por último los pericos son clientes insatisfechos que exteriorizan sus inconformidades de forma categórica entre el mayor numero posible de personas. 3.8 RELACION DE CLIENTE-PROVEEDOR (INTERNO) • Promover reuniones con mi(s) principal(es) cliente(s) y proveedor(s) para definir y negociar requisitos. Estos se deben plasmar en un formato estándar y ser firmados por las 2 partes (cliente-proveedor). • Una vez negociados los requisitos con mi(s) cliente(s) y proveedor(es), debo establecer con ellos un sistema de medición que nos permita verificar a ambos el cumplimiento de dichos requisitos, y su no cumplimiento será el costo de calidad. • Debo establecer la medición de las variables críticas de mi proceso: calidad, tiempo, costos, etc., para identificar sus desviaciones y corregirlas, poniendo así mi proceso de control. • Una vez que mi proceso está en control (estadístico) debo generar proyectos de mejora de éste, y por consecuencia, de mi (s) producto(s) y/o servicio(s). (Aplicar la metodología de ciclos (o bucle) de mejora del Dr. W. Deming).
  • 103.
    • Debo deestablecer un sistema de satisfacción-insatisfacción de mis clientes que me permita percibir que piensan de mi (s) producto(s) y/o servicio(s) con respecto a mi competencia, y poder a sí medir el grado de satisfacción que les proporciono, y si lo que les estoy ofreciendo es lo que mas valoran ellos de mi(s) producto(s) y/o servicio(s). • Debo establecer un sistema de evaluación para mis proveedores que me permita medir su desempeño en el cumplimiento de mis requisitos, y las mejoras que estén haciendo en sus procesos de calidad.(Ver esquema en página siguiente)
  • 104.
    RELACIÓN DE CLIENTE-PROVEEDOR(INTERNO) PROVEEDOR MATERIA PRIMA CUMPLE REQUISITOS ENTRA AL PROCESO PRODUCTO/ SERVICIO SISTEMA DE QUEJAS SISTEMA DE QUEJAS CUMPLE REQUISITOS CLIENTE MEDICION SATISFACCIÓN SI NO NO SI
  • 105.
    3.9 MEDICIÓN DELA SATISFACCIÓN A CLIENTES INTERNOS EN UNA EMPRESA QUÍMICA INDUSTRIAL En seguida se plantean los cuestionarios que se aplican a los clientes internos en Asertec, y este análisis se enfocara al departamento de compras, producción y el de llenado y embarques: DEPARTAMENTO DE COMPRAS ENCUESTA DE SERVICIO A CLIENTES PLANTA:_______________________ FECHA:________________________ DEPTO.:________________________ 1. ¿Cómo considera la facilidad de comunicación con compras? Malo Regula Bueno Excelente 2. ¿Cómo evalúa la prontitud de respuesta? 3. ¿Cómo evalúa el trato, o cortesía de los compradores? 4. ¿Cómo evalúa la disponibilidad de los proveedores? 5. ¿Cómo evalúa la plantilla de proveedores externos con que cuenta compras? 6. Cómo evalúa la calidad de los productos que compras le ha suministrado en los últimos 6 meses? 7. ¿Su producto o servicio ha sido afectado por el servicio que compras le proporciona? Si_______ no_______ ¿Por qué?______________________________________ _________________________________________________________________ 8. ¿Cómo evalúa la aplicación del servicio
  • 106.
    superior en compras? 9.En escala de 0-10 califique cómo impacta compras en su departamento, el servicio que le proporciona 10. ¿Está usted enterado de las evaluaciones mensuales que se les hace a los proveedores externos de su departamento? 11. Qué recomendaciones nos daría para mejorar nuestro servicio y atención al cliente? Si________________ no______________ ____________________________________________________________ ____________________________________________________________ ENCUESTA DE EVALUACIÓN DEPARTAMENTO DE COMPRAS Para efectos de conocer la percepción de nuestros clientes respecto al servicio que les es proporcionado por el Departamento de Compras, le solicitamos su respuesta objetiva a los siguientes cuestionamientos, entendiendo que esto es un proceso de retroalimentación para el área y no una calificación de personas. En una escala donde: 1 = Pésimo 2 = Malo 3 = Regular 4 = Bueno 5 = Sobresaliente 6 = Excelente Cómo calificaría los siguientes aspectos de nuestro departamento:
  • 107.
    ASPECTO: CALIFICACION: SUGERENCIAPARA MEJORAR: ACTITUD DE SERVICIO SENTIDO DE URGENCIA TRABAJO EN EQUIPO COMPROMISO CREACION DE VALOR INNOVACION HABILIDAD PARA NEGOCIACION CAPACIDAD ADMINISTRATIVA CONOCIMIENTO DE LOS REQUISITOS CONOCIMIENTO DEL MERCADO CALIFICACION GENERAL DEL SERVICIO EN SU OPINION, DE LOS PUNTOS ANTERIORES CUALES SON LOS TRES MAS IMPORTANTES, PARA UN MEJOR DESEMPEÑO: NOMBRE: PLANTA: FECHA: Este es un ejemplo de la aplicación del cuestionario anterior que se envía vía mail (Lotus Note): Instrumen. Eléctrico. Celdas Ser. Gral Laboratorio. Solidificación Salmuera Seg. Ind.. Sptte. Mantt o OBJETIVO ASPECTO: CAL: CAL: CAL: CAL: CAL: CAL: CAL: CAL: Promedio : 5 ACTITUD DE SERVICIO 5 6 4 4 6 5 4 4 4.8 5 SENTIDO DE URGENCIA 4 6 5 3 5 5 5 4 4.6 5 TRABAJO EN EQUIPO 4 6 4 4 4 5 5 4 4.5 5 COMPROMISO 5 5 5 4 6 5 4 4 4.8 5 CREACION DE VALOR 5 6 4 4 4 5 4 4 4.5 5 INNOVACION 5 4 4 4 4 5 4 4 4.3 5 HABILIDAD P/ NEGOCIACION 5 6 4 4 5 6 4 5 4.9 5 CAPACIDAD ADTVA. 5 5 4 4 6 5 6 6 5.1 5 CONOC. DE LOS REQUE 4 6 5 3 6 6 5 6 5.1 5 CONOCIMIENTO DEL MDO 5 4 5 3 5 6 5 6 4.9 5 CAL GENERAL DEL SERV 4.7 5.4 4.4 3.7 5.1 5.3 4.6 4.7 4.7 5
  • 108.
    Calificación: 1 = Pésimo 2= Malo 3 = Regular 4 = Bueno 5 = Sobresaliente 6 = Excelente Ponderación: Pésimo Malo Regular Bueno Sobresaliente Excelente 1 - 1.5 1.6 - 2.5 2.6 - 3.5 3.6 - 4.5 4.6 - 5.5 5.6 - 6.0 PROMEDIOS DE EVALUACION DE SERVICIO IQUISA 2002 4.8 4.6 4.5 4.8 4.5 4.3 4.9 5.1 5.1 4.9 4.7 0.0 1.0 2.0 3.0 4.0 5.0 6.0 ACTITUDDE SERVICIO TRABAJOEN EQUIPO CREACIONDE VALOR HABILIDAD PARA CONOC.DELOS REQUERIMIENT CALIFICACION GENERALDEL ASPECTO EVALUADO CALIFICACION OBJETIVO Observaciones: El cuestionario anterior es aplicado de forma anual por el jefe de compras y este lo remite vía red (LOTUS NOTE) a todos los usuarios del departamento de Abastecimientos (compras) con la finalidad de conocer su opinión sobre el departamento de compras. Se puede sugerir utilizar este cuestionario cada seis meses y manejarlo de manera más personal ya que enviándolo por red no es difícil obtener respuestas rápidas.
  • 109.
    Este cuestionario esaplicado por el departamento de calidad de producción: GERENCIA DE CALIDAD DE PRODUCTIVIDAD ENCUESTA A CLIENTES INTERNOS PLANTA:_______________________ FECHA:________________________ DEPTO.:________________________ 1. ¿Cómo considera el apoyo que proporcionamos a tus equipos de trabajo? Malo Regular Bueno 2. Los productos/servicios que te brindamos, los consideras: 3. ¿Cómo consideras la disponibilidad de nuestra área cuando requieres un servicio? 4. Los seminarios de actualización de APC, los consideras 5. Los conceptos herramientas de calidad productividad que te proporcionamos las consideras para tu trabajo 6. El material didáctico que te proporcionamos lo consideras 7. ¿Cómo consideras la cultura de calidad de tu área? 8. El seguimiento que se le da al proceso de calidad de tu área lo consideras: 9. ¿Cómo podemos mejorar el servicio/apoyo de nuestra área en tu departamento?_____________________________________________________ _________________________________________________________________ _________________________________________________________________ 10.¿Deseas darnos algún comentario adicional? Si________________ no______________ ____________________________________________________________ ____________________________________________________________ Observaciones: Este cuestionario se aplica una vez al año por el departamento de Calidad de la Producción (CALPRO), y es usado cada curso que se aplica en la empresa referente a la Calidad de Producción.
  • 110.
    Se sugiere aplicaresta encuesta cada seis meses ya que se cree que se aplican cada año pero realmente solo se hacen cada que se efectúan cursos sobre calidad. A continuación se muestra el formato que utiliza el Departamento de Llenado y Embarques: Cydsa INDUSTRIA QUIMICA DEL ISTMO S.A DE C.V. PLANTA CLORO-SOSA DEPARTAMENTO DE LLENADO Y EMBARQUES ENCUESTA DE SERVICIO A CLIENTES Objetivo: Conocer el nivel de satisfacción de las necesidades de nuestros clientes y poder implementar acciones de mejora continua que nos lleven a proporcionarles un Servicio Superior. LINEA DE TRANSPORTE :------------------------------------------------------------------------------- FECHA : -------------------------- 1.- ¿Cómo calificas la preparación del personal que te provee los servicios de este departamento? Apenas Suficiente Bueno Sobresaliente Excelente 0 – 75 76 – 85 86 – 94 95 – 100 __________ _________ ___________ ________ 2.- ¿Cómo calificas la atención y el trato que te dan en función de tus necesidades personales y el interés que demuestran por lo que necesitas? Apenas Suficiente Bueno Sobresaliente Excelente 0 – 75 76 – 85 86 – 94 95 – 100 __________ _________ ___________ _________
  • 111.
    3.- por laforma en que recibes información técnica del departamento en caso de alguna necesidad y la disponibilidad de ellos para prestarte apoyo? Apenas Suficiente Bueno Sobresaliente Excelente 0 – 75 76 – 85 86 – 94 95 – 100 __________ _________ ___________ _________ 4.- ¿Conocen tus necesidades como cliente y se aseguran que sean satisfechas? Apenas Suficiente Bueno Sobresaliente Excelente 0 – 75 76 – 85 86 – 94 95 – 100 __________ _________ ___________ _________ 5.- ¿Respecto al producto o servicio que requieres, ¿Lo hace en el tiempo acordado? Apenas Suficiente Bueno Sobresaliente Excelente 0 – 75 76 – 85 86 – 94 95 – 100 __________ _________ ___________ _________ 6.- ¿Lo mantienen informado sobre los cambios que ocurran o puedan ocurrir durante el proceso de servicio? Apenas Suficiente Bueno Sobresaliente Excelente 0 – 75 76 – 85 86 – 94 95 – 100 __________ _________ ___________ _________ 7.- ¿Cumplen con calidad y oportunidad el servicio y/o producto que solicitaste? Apenas Suficiente Bueno Sobresaliente Excelente 0 – 75 76 – 85 86 – 94 95 – 100 __________ _________ ___________ _________ 8.- ¿Cómo considera el orden y la limpieza con que realizan sus actividades? Apenas Suficiente Bueno Sobresaliente Excelente 0 – 75 76 – 85 86 – 94 95 - 100 __________ _________ ___________ _________ SUGERENCIAS U OBSERVACIONES: ______________________________________________________________ ______________________________________________________________ ______________________________________________________________ ______________________________________________________________ _______________ ------------------------ NOMBRE DEL OPERADOR DE LA UNIDAD FIRMA GRACIAS; POR DARNOS LA SATISFACCION DE SERVIRLES MEJOR
  • 112.
    Observaciones: El cuestionarioanterior es aplicado por jefe del departamento de Llenado y Embarques cada año vía electrónica (LOTUS NOTE). Se recomienda hacer la encuesta cada seis meses en vez de cada año y hacerlo de manera más personal que vía electrónica, por los mismos motivos que se manejan en los casos anteriores..
  • 113.
    CONCLUSIONES: Se puede consumareste trabajo mencionando algo nada espectacular y que todos sabemos la calidad en el servicio a clientes es indispensable y es necesario medirla, ya que lo que no se puede medir, no puede controlar, también es imprescindible recalcar que la calidad si bien no es fácil obtenerla tampoco es difícil, y que ciertamente el no tenerla es perdida cuantiosa de dinero, y obviamente esto va en contra de los objetivos de cualquier organización. Puedo finalizar este trabajo haciendo algunas observaciones sobre el procedimiento de aplicación utilizado en Cydsa para la evaluación del servicio al cliente, que a mi juicio están bien elaborados, pero que sin embargo podrían tener algunas áreas de mejora: • Los cuestionarios se aplican actualmente de forma anual, lo cual me parece que es un tiempo muy espaciado, por tanto sugiero realizarlas cada mes para evitar acumular problemas y detectarlos a tiempo de forma rápida y oportuna, cumpliendo con los lineamientos de la mejora continua. • Aplicarlos de una forma personal, ya que en dos departamentos (compras y llenado y embarques) se envían por mail y esto no permite tener un control de respuesta. Además, en el departamento de producción son aplicados cada que se realizan cursos de calidad, lo cual no permite medir de forma constante las evaluaciones. • Hacer conciencia en los jefes de departamento para fomentar la ética y profesionalismo en el momento de contestar los cuestionarios, para evitar el involucramiento de motivos personales que solo distorsionan las respuestas.
  • 114.
    BIBLIOGRAFÍA: COLUNGA Dávila Carlos:“La Calidad en el Servicio.” Editorial. Panorama. México, 1998. 119 pp. CROSBY B. Philip:“La Calidad no Cuesta.” Editorial. CECSA. Primera edición 1987, Décima reimpresión 1997. México. 238 pp. GINEBRA Joan, Arana de la Garza Rafael. “Dirección de Servicio: La otra Calidad”. Editorial. MC Graw Hill. Colombia. 240 pp. GILLES Legault. “Alcanzar la Calidad Total. En una Empresa de Servicios.” Editorial. Trillas. Primera edición. México, 1999. 160 pp. HAYES E. Bob. “Como Medir la Satisfacción del Cliente.” Editorial. Gestión 2000, S. A. Primera edición. España, 1995. 191 pp. HOROVITZ Jacques, Jurgens Panak Michele. “La Satisfacción del Cliente.” Editorial. MC Graw Hill. Primera edición. Colombia, agostos 1994. 342 pp. JURAN J. M., Gryna F. M. “Análisis y Planeación de la calidad.” Editorial. MC Graw Hill. Tercera edición. México 1998. 633 pp. MARTÍNEZ Eduardo, Martínez Nicolás, Senlle Andrés. ISO 9000:2000. “Calidad en los Servicios.” Editorial. Gestión 2000. Primera edición. Barcelona 2001. 186 pp. MARC Lehu-Jean. “Fidelizar al Cliente.” Editorial. Paidós. Primera edición. España 2001. 379 pp.
  • 115.
    MÜLLER de laLama Enrique. “Cultura de Calidad de Servicio.” Editorial. Trillas. Primera edición. México 1999. 125 pp. SEWELL Carl. “Clientes para Siempre.” Editorial. MC Graw Hill. Colombia. 205 pp. SERGIO Hernández y Rodríguez. Introducción a la Administración. Un enfoque teórico-práctico. Editorial. MC Graw Hill. Primera edición. México 1994. TSCHOLTL John, Franzmeier Steve. “Servicio al Cliente”. El arma secreta de la empresa que alcanza la excelencia. Editorial. Matilde Schoenfeld. Primera edición. México 1996 – 1997. WELLEMIN John. “Servicio efectivo al cliente en una semana.” Editorial. Panorama. Primera edición. México, 1997. 95 pp. WELLINGTON Patricia. “Como brindar un servicio integral al cliente.” Editorial. MC Graw Hill. Primera edición. Colombia, 1997. 255 pp. ¿Qué es la Calidad? http://www.thequalitytimes.com/1/secciones/articulos/_de_opinion/articulosdeopinion 07.pho 03-09-04 http://www.monografias.com/trabajo5/estserv/estserv./shtml/ 09-09-04 http://www.gestiopolis.com/recursos2/documentos/fulldoes/ger/kafocci/htm#2%20pri mero 09-09-04