INICIO
La PC dio un pantallazo azul
Desconectar la PC de la corriente eléctrica
¿Llevarla con un técnico?
Llevar la PC a C-TEC
Desconectar la PC
de la corriente
electrica
Ponerse la pulsera
antiestática
Destapar el gabinete
Buscar la memoria RAM
Comprar una RAM
nueva
¿La PC emite el
pantallazo azul?
Desensamblarla y
volverla a
ensamblar
Utilizar la PC normalmente
FIN
SI
NO
SI
NO
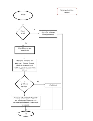
Inicio
¿Es un
virus?
Correr los antivirus
correspondientes
Si
No
El problema es una
obstrucción
Mantener el interior del
gabinete y el cooler limpios,
tener la CPU en un lugar
ventilado, y evitar su exposición
al humo.
El
problema
persiste?
No
Puede ser la fuente de la PC, por lo
que habría que chequear si ésta
funciona correctamente o si está bien
conectada.
Solucionado
Fin
La computadora se
reinicia
automáticamente o se
apaga
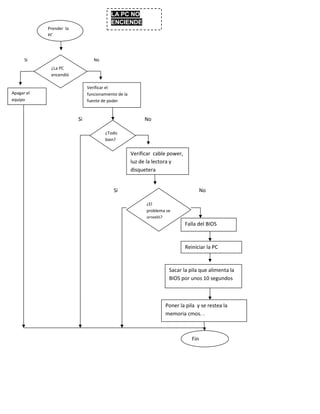
Prender la
PC
PC
¿La PC
encendió
?
Si No
Apagar el
equipo
Verificar el
funcionamiento de la
fuente de poder
¿Todo
bien?
Si
Verificar cable power,
luz de la lectora y
disquetera
No
LA PC NO
ENCIENDE
¿El
problema se
arregló?
Si
Falla del BIOS
No
Reiniciar la PC
Sacar la pila que alimenta la
BIOS por unos 10 segundos
Poner la pila y se restea la
memoria cmos. .
Fin
Inicio
Respaldo en disco duro
externo
Conectar disco duro
externo a la computadora
Entrar a “equipo”
Dar clic derecho sobre “Disco
local C”. Dar clic en
“Propiedades”
En el siguiente cuadro, dar clic
en la pestaña “Herramientas” y
luego en “Hacer copia de
seguridad ahora”
En la siguiente ventana clic en
“Configurar copia de seguridad”
En el siguiente cuadro de
dialogo buscar tu “Disco duro
externo” “Siguiente”
Esperar mientras guardaba la
configuración e iniciar la copia de
seguridad.
Fin
Respaldo de
información.
Diagramas

Diagramas

  • 1.
    INICIO La PC dioun pantallazo azul Desconectar la PC de la corriente eléctrica ¿Llevarla con un técnico? Llevar la PC a C-TEC Desconectar la PC de la corriente electrica Ponerse la pulsera antiestática Destapar el gabinete Buscar la memoria RAM Comprar una RAM nueva ¿La PC emite el pantallazo azul? Desensamblarla y volverla a ensamblar Utilizar la PC normalmente FIN SI NO SI NO
  • 2.
    Inicio ¿Es un virus? Correr losantivirus correspondientes Si No El problema es una obstrucción Mantener el interior del gabinete y el cooler limpios, tener la CPU en un lugar ventilado, y evitar su exposición al humo. El problema persiste? No Puede ser la fuente de la PC, por lo que habría que chequear si ésta funciona correctamente o si está bien conectada. Solucionado Fin La computadora se reinicia automáticamente o se apaga
  • 3.
    Prender la PC PC ¿La PC encendió ? SiNo Apagar el equipo Verificar el funcionamiento de la fuente de poder ¿Todo bien? Si Verificar cable power, luz de la lectora y disquetera No LA PC NO ENCIENDE ¿El problema se arregló? Si Falla del BIOS No Reiniciar la PC Sacar la pila que alimenta la BIOS por unos 10 segundos Poner la pila y se restea la memoria cmos. . Fin
  • 4.
    Inicio Respaldo en discoduro externo Conectar disco duro externo a la computadora Entrar a “equipo” Dar clic derecho sobre “Disco local C”. Dar clic en “Propiedades” En el siguiente cuadro, dar clic en la pestaña “Herramientas” y luego en “Hacer copia de seguridad ahora” En la siguiente ventana clic en “Configurar copia de seguridad” En el siguiente cuadro de dialogo buscar tu “Disco duro externo” “Siguiente” Esperar mientras guardaba la configuración e iniciar la copia de seguridad. Fin Respaldo de información.