[SISTEMAS DE INFORMACIÓN CONTABLE
                 1                                                     Modulo I




                                       Las Organizaciones

Desde tiempos muy antiguos las organizaciones han intervenido con un papel muy
importante dentro de nuestra sociedad, es así que las personas que integran la
sociedad debieron unirse para poder alcanzar ciertos fines que, de otra manera e
individualmente no hubieran podido conseguir. Un ejemplo que podemos tomar desde
la historia del mundo es la construcción de las grandes pirámides de la civilización
egipcia, estas no se construyeron de una manera improvisada, sino que debió
preverse que un grupo de personas estuvieran encargados de dichas construcciones y
que, además existiera al menos una de ellas que determinara las tareas que debían
hacerse y el cómo se llevarían a cargo, además tenían que contar que entre las
personas existiera también al menos una quien estuviera a cargo de controlar que el
trabajo asignado se hiciera y, que se hiciera bien.


Como otro ejemplo, podemos citar a los grandes sistemas de riego artificial que se
aplican en aquellas regiones de clima desértico y que, por ende sin la existencia de las
organizaciones sería imposible que estos se hubieran montado para mejorar la
producción de cultivos y la cría de ganado revirtiendo en cierta forma, las
características climáticas.


En los ejemplos mencionados encontramos varios elementos para destacar, a saber:
        Existen personas que tienen que cumplen diferentes funciones
        Entre las funciones que se cumplen debe existir al menos una, a cargo de una
        o más personas que tenga la autoridad para determinar qué y quiénes han de
        realizar tal o cual tarea
        Y por último, que quienes tienen a cargo la autoridad distribuyan las tareas o el
        trabajo, efectuando así una división del trabajo y de las responsabilidades que
        trae aparejado el cumplimiento del mismo.
Es así, que las organizaciones pueden definirse en principio como:


    “Un grupo de personas que tiene un fin determinado”, aquí también se hace
    necesario dejar claro que no necesariamente, éste grupo debe estar integrado por
    una gran cantidad de individuos.




Profesor Luis Enrique Pacheco Rocha                                                -   1-
[SISTEMAS DE INFORMACIÓN CONTABLE
                 1                                                         Modulo I



Si tomamos en cuenta las funciones que cumplen las personas dentro de la
organización, podemos destacar las siguientes características que hacen que la
misma “se constituya o no en una organización propiamente dicha”, a saber:
    La existencia de uno o más grupos de poder, los cuales tienen autoridad sobre las
    personas.
    La división del trabajo y de las responsabilidades.


Entonces una organización “es un grupo de personas con un fin determinado, donde
existe al menos uno o más centros de poder, quienes están encargados de la división
del trabajo y la asignación de las responsabilidades”.
Además no debe dejarse de tener presente que quienes tienen a cargo la dirección de
una organización o centro de poder, asume la responsabilidad de tomar decisiones.


     Grupo de personas                 +            Fines


                                                                       =    Organización
Donde debe existir al menos                Son las metas u objetivos
      un grupo de poder                     que se proponen lograr



                                           Actividad I

Teniendo en cuenta las características distintivas de las organizaciones: grupo de
personas, fines, centro de poder, indique si los siguientes casos corresponden o no a
organizaciones, justificando siempre su respuesta.
        1. Un grupo de amigos que se reúne todos los días sábados a practicar un
            deporte
        2. Los empleados de la administración pública
        3. La Administración pública
        4. Los feligreses de una congregación religiosa
        5. Una congregación religiosa
        6. Un kiosco propiedad de una sola persona
        7. Los empleados de un kiosco
        8. Una Sociedad Anónima




Profesor Luis Enrique Pacheco Rocha                                                   -   2-
[SISTEMAS DE INFORMACIÓN CONTABLE
                 1                                                     Modulo I

        9. Un grupo de alumnos que se reúne todos los viernes en la biblioteca del
            colegio para profundizar los temas vistos junto a sus profesores
        10. Una biblioteca
        11. Los empleados de la biblioteca
        12. Un club deportivo
        13. La Comisión Directiva de un club deportivo
        14. Un club de fútbol
        15. Los hinchas de un club de fútbol
        16. El Estado Nacional
        17. El Estado Provincial
        18. El Estado Municipal
        19. La Administración Federal de Ingresos Públicos
        20. La Escuela
        21. Los estudiantes de una escuela
        22. El centro de estudiantes de la escuela



                                Clases de Organizaciones

Los objetivos que pueden proponerse las organizaciones son muy diversos, es así que
tendremos organizaciones dedicadas a determinadas actividades, sean estas:


1.- De acuerdo a la finalidad que persiguen tendremos:
        a.- Organizaciones sin fines de lucro, son aquellas que dedican sus actividades
a brindar beneficios a la comunidad o a un sector de la población particular, por
ejemplo: Caritas, Cruz Roja, clubes deportivos, cooperadoras escolares, cooperativas,
bomberos voluntarios, APADI, LALCEC, etc.
        b.- Organizaciones con fines de lucro, entre las que encontramos una gran
diversidad de empresas comerciales, de producción y prestadoras de servicios, que
con el producto de sus actividades tienen como principal fin el de obtener ganancias.


2.- De acuerdo a la actividad que desarrollan, las empresas pueden ser:
        a.- Organizaciones dedicadas a la producción: aquí encontramos aquellas que
desarrollan actividades:




Profesor Luis Enrique Pacheco Rocha                                               -   3-
[SISTEMAS DE INFORMACIÓN CONTABLE
                 1                                                         Modulo I

                  - Agrícolas – ganaderas: relacionadas con la agricultura, la siembra y la
cosecha cereales, oleaginosas, frutas, hortalizas, textiles etc. y la cría de ganado.
                  - De explotación - mineras: relacionadas con la explotación de
                  yacimientos, minas y canteras con actividades extractivas de madera,
                  minerales, metales y piedras preciosas.
                  - Industriales: relacionadas con la actividad de transformación de
                  materia prima para obtener productos elaborados.
        b.- Organizaciones dedicadas a la         comercialización de productos: aquellas
dedicadas a la comercialización de productos terminados en el mismo estado en que
han sido adquiridos dándoles una forma de mayor o menor valor racionado o no al
menudeo.
        c.- Organizaciones dedicadas a la          prestación de servicios: Se denomina
empresa de servicios a aquella que obtiene sus resultados a través de la venta de un
servicio.
Una venta de servicios es, en cierto modo, semejante a la efectuada en el caso de
tratarse de bienes materiales, pero obviamente, no se vende una cosa o bien tangible,
por lo que no existe un desplazamiento físico o la posibilidad de guardar el activo
adquirido para su empleo posterior.
Este tipo de empresas puede incluir en dichas prestaciones la entrega o utilización de
bienes como las destinadas al transporte de pasajeros o cargas, los hoteles,
pensiones     y     alojamientos,      empresas   de   turismo,   estaciones   de   servicio,
comunicaciones, inmobiliarias, los bancos, etc.


3.- De acuerdo a la forma jurídica que adoptan las organizaciones pueden ser:


        a.- Empresas unipersonales: son aquellas organizaciones que pertenecen a un
solo dueño o propietario, lo que no significa que no sea una organización ya que en
éste tipo de empresas por lo general existe más de una persona.
        b.- Empresas pluripersonales o sociedades comerciales: son aquellas
constituidas por dos o más personas, y como las empresas unipersonales pueden
tener diversos fines y entre ellos incluir o no el de lucro.




                                       El Ente Contable

Profesor Luis Enrique Pacheco Rocha                                                     -   4-
[SISTEMAS DE INFORMACIÓN CONTABLE
                 1                                                           Modulo I




        Al analizar las clases de organizaciones que existen en nuestro medio
advertimos que existen entre ellas algunas que para poder cumplir con sus fines
deben contar con determinados elementos: Cuando una organización para poder
cumplir con sus fines necesita de determinados tipos de bienes, se está en presencia
de lo que en los Sistemas de Información Contable, se denomina “ENTE CONTABLE”.
Por ejemplo, si consideramos a un grupo de profesores que tiene como objetivo el de
poner en funcionamiento una academia de enseñanza, evidentemente que a primera
vista existe lo que hasta ahora conocemos como una “organización”, es decir “un
grupo de personas que tiene un fin determinado, existiendo uno o más grupos de
poder”, pero el fin que tiene dicha organización está condicionado al mismo tiempo con
la existencia de bienes que son necesarios para la academia de enseñanza, como por
ejemplo: bancos, sillas, mesas, pizarrón, un edificio, etc. Aquí, la organización
necesitará para poder cumplir con sus fines de determinados bienes o patrimonio, es
entonces cuando esta organización adquiere la característica de un ente contable.


         Organización                  +           Patrimonio




                                              Conjunto de bienes o       =    Ente Contable

                                                recursos que son
Personas      +        Fines           +
                                           necesarios para cumplir con
                                              los fines propuestos


Un ente contable puede o no tener fin de lucro. Aquellos entes contables que tienen
como objetivo la obtención de ganancias se denominan “Empresas”


                                           Actividad II
Teniendo en cuenta las características distintivas de los entes                   contables:
organizaciones y patrimonio, indique si los siguientes casos corresponden o no a
entes contable, justificando siempre su respuesta.




Profesor Luis Enrique Pacheco Rocha                                                     -   5-
[SISTEMAS DE INFORMACIÓN CONTABLE
                 1                                                     Modulo I

        1. Un grupo de amigos que se reúne todos los días sábados a practicar un
            deporte
        2. Los empleados de la administración pública
        3. La Administración pública
        4. Los feligreses de una congregación religiosa
        5. Una congregación religiosa
        6. Un kiosco propiedad de una sola persona
        7. Los empleados de un kiosco
        8. Una Sociedad Anónima
        9. Un grupo de alumnos que se reúne todos los viernes en la biblioteca del
            colegio para profundizar los temas vistos junto a sus profesores
        10. Una biblioteca
        11. Los empleados de la biblioteca
        12. Un club deportivo
        13. La Comisión Directiva de un club deportivo
        14. Un club de fútbol
        15. Los hinchas de un club de fútbol
        16. El Estado Nacional
        17. El Estado Provincial
        18. El Estado Municipal
        19. La Administración Federal de Ingresos Públicos
        20. La Escuela
        21. Los estudiantes de una escuela
        22. El centro de estudiantes de la escuela


                                       Actividad III
Teniendo en cuenta las características distintivas de las empresas: organizaciones y
patrimonio, fines de lucro, indique si los siguientes casos corresponden a entes
contable o empresas, justificando siempre su respuesta.


        1. Un grupo de amigos que se reúne todos los días sábados a practicar un
            deporte
        2. Los empleados de la administración pública
        3. La Administración pública
        4. Los feligreses de una congregación religiosa


Profesor Luis Enrique Pacheco Rocha                                               -   6-
[SISTEMAS DE INFORMACIÓN CONTABLE
                 1                                                            Modulo I

        5. Una congregación religiosa
        6. Un kiosco propiedad de una sola persona
        7. Los empleados de un kiosco
        8. Una Sociedad Anónima
        9. Un grupo de alumnos que se reúne todos los viernes en la biblioteca del
            colegio para profundizar los temas vistos junto a sus profesores
        10. Una biblioteca
        11. Los empleados de la biblioteca
        12. Un club deportivo
        13. La Comisión Directiva de un club deportivo
        14. Un club de fútbol
        15. Los hinchas de un club de fútbol
        16. El Estado Nacional
        17. El Estado Provincial
        18. El Estado Municipal
        19. La Administración Federal de Ingresos Públicos
        20. La Escuela
        21. Los estudiantes de una escuela
        22. El centro de estudiantes de la escuela



                           El Patrimonio del Ente Contable

El patrimonio del ente contable está compuesto por el “conjunto de bienes de
propiedad del ente, como así también de los derechos a favor del ente, y por el
conjunto de obligaciones contraídas por el ente a favor de terceros”. Es decir:
                              PATRIMONIO



                       Bienes de propiedad del
                       Ente contable
                                                    Obligaciones contraídas
                                                        por el ente
                            Derechos de propiedad        con terceros
                                    y a cobrar



Donde:




Profesor Luis Enrique Pacheco Rocha                                                      -   7-
[SISTEMAS DE INFORMACIÓN CONTABLE
                 1                                                               Modulo I

        Bienes propios: elementos materiales de propiedad del ente, “no se considera
        la simple tenencia de los mismos, sino el derecho de propiedad sobre los
        mismos”.
        Derechos a favor o a cobrar: representan los derechos de que es titular el ente
        o bien, de aquellos que están a su nombre, como por ejemplo derechos sobre
        patentes de invención, marcas de fábrica, etc. Además de los derechos a
        cobrar a quienes le deben. Y por ello se dice que son deudas contra terceros
        ajenos al ente.
        Obligaciones de la empresa con terceros: son las deudas que la empresa debe
        pagar a personas ajenas al ente contable. Y por ello se menciona que son
        contraídas a favor de terceros.
De esta manera el patrimonio se encuentra estructurado en tres grandes rubros: El
Activo, el Pasivo y el Patrimonio Neto.


 PATRIMONIO
                               Bienes de propiedad del
                               Ente contable
                                                               Obligaciones contraídas
                                                                   por el ente
                                       Derechos de propiedad        con terceros
                                               y a cobrar                           PASIVO

                                              ACTIVO




Se conoce como:


        -   ACTIVO: al conjunto de bienes y derechos de propiedad del ente,
        -   PASIVO: al conjunto de obligaciones contraídas por la empresa o ente
            contable con terceros y
        -   PATRIMONIO NETO: a la participación de los socios, dueños o propietarios
            sobre el activo del ente contable y se obtiene de la diferencia entre el Activo
            menos el Pasivo


Por lo tanto la estructura patrimonial estará compuesta de la siguiente manera:




Profesor Luis Enrique Pacheco Rocha                                                          -   8-
[SISTEMAS DE INFORMACIÓN CONTABLE
                 1                                                           Modulo I

                                           PATRIMONIO



                                       A                PASIVO
                                       C
                                       T

                                       I
                                       V
                                       O             PATRIMONIO
                                                        NETO




        Aplicando al conjunto la diferencia entre el Activo y el Pasivo, tendremos que:
                      Si el ACTIVO – PASIVO = PATRIMONIO NETO


Y sabiendo que el PATRIMONIO NETO es igual a la parte del ACTIVO que
corresponde a los dueños o propietarios de la empresa o ente contable, luego de
restar el PASIVO, si lo representamos gráficamente tendremos:


                           PATRIMONIO

                                                                              Como el
      El Activo                                                               Pasivo
      representa a                                      PASIVO                representa a
      los recursos,
                                       A                                      las
      materiales e                     C                                      obligaciones,
      inmateriales                     T                                      también
      que posee                                                                se considera
      el ente                          I                                      como “La
      contable                         V                                      participación
      “Para                            O             PATRIMONIO               de terceros
      realizar sus                                      NETO                  sobre el
      actividades                                                             Activo o
      y hacer                                                                 recursos
      frente a las                                                            del Ente
      obligaciones                                                            Contable”.
      contraídas”.




  Como con los recursos del Activo se cancelan las obligaciones del Pasivo, el resultado de esto,
  es “La participación de los dueños, propietarios y/o socios sobre el Activo del Ente Contable”.



Teniendo en cuenta lo expuesto hasta el momento diremos que:



Profesor Luis Enrique Pacheco Rocha                                                      -   9-
[SISTEMAS DE INFORMACIÓN CONTABLE
                 1                                                       Modulo I

El PATRIMONIO no es igual al PATRIMONIO NETO, ya que ACTIVO – PASIVO =
PATRIMONIO NETO y Patrimonio es el conjunto de bienes y derechos de propiedad
del ente como así también el conjunto de obligaciones contraídas por la empresa con
terceros, es decir: “El patrimonio incluye al Patrimonio Neto”.


                                        Actividad III
Indique el valor de verdad de las siguientes afirmaciones, justificando siempre su
respuesta:
        a. Una organización es un ente contable.
        b. Una empresa es una organización.
        c. Una organización es una empresa.
        d. Una empresa es un ente contable.
        e. Un ente contable es una organización sin fines de lucro.
        f.   Una empresa es una organización con fines de lucro.
        g. El patrimonio del ente es el conjunto de recursos que necesita una
             organización para llevar a cabo los fines propuestos.
        h. El patrimonio del una organización no es necesario para la misma.
        i.   Una organización puede o no tener un patrimonio.
        j.   El patrimonio es la participación de los socios o propietarios sobre el activo
             del ente contable.
        k. El patrimonio es el activo menos el pasivo.
        l.   El patrimonio neto es el activo menos el pasivo.
        m. El patrimonio neto se obtiene de la diferencia entre el activo menos el
             pasivo.
        n. Con los recursos del activo se cancela el pasivo de la empresa.
        o. El activo es el conjunto de bienes de propiedad del ente contable.
        p. El Pasivo es el conjunto de deudas que posee la empresa con sus
             proveedores.




                                       El Patrimonio Neto
Para determinar la composición del patrimonio neto de una empresa se deben analizar
primeramente los componentes del activo y del pasivo:




Profesor Luis Enrique Pacheco Rocha                                                  -   10
                                                                                         -
[SISTEMAS DE INFORMACIÓN CONTABLE
                 1                                                  Modulo I

                                        Actividad IV
Indique si los siguientes conceptos corresponden a bienes, derechos, obligaciones, o
a ninguno de ellos:


                                  Concepto                          Clasificación
  Dinero en efectivo
  Un local
  Muebles para el local de ventas
  Maquinarias
  Deudas de clientes
  Deudas de la empresa por la compra de mercaderías a crédito
  Una cuenta corriente en Bco. de Galicia
  Dólares Estadounidenses
  Pagarés pendientes de cobro
  Pagarés pendientes de pago
  Importe cobrado en concepto de alquileres
  Importe adeudado en concepto de alquileres
  Importe pagado en concepto de intereses
  Deudores que no abonarán su cuenta a la empresa
  Artículos para le venta
  Costo de las mercaderías vendidas
  Aporte de los socios o propietarios en efectivo y/o especies
  Venta de mercaderías
  Importe pagado en concepto de servicio de energía eléctrica
  Inversiones realizadas en Acciones
  Euros
  Cheques recibidos de terceros
  Computadoras instaladas en red
  Importe adeudado en concepto de alquileres a terceros
  Importe adeudado en concepto de intereses a la empresa
  Bienes de intercambio ordinario o habitual
  Automotores de propiedad del ente
  Importe obtenido por terceros y clientes en concepto de
  descuentos



Profesor Luis Enrique Pacheco Rocha                                             -   11
                                                                                    -
[SISTEMAS DE INFORMACIÓN CONTABLE
                 1                                                      Modulo I

                                  Concepto                              Clasificación
  Muebles para el local
  Deudas por la venta de mercaderías a crédito
  Cheques de pago diferido a favor de la empresa
  Cheques de pago diferido a favor de terceros
  Una cuenta corriente en Banco Macro Bansud
  Artículos de limpieza
  Gastos de limpieza
  Artículos de oficina
  Equipos de embasado
  Bicicletas
  Revistas
  Envases prestados a la empresa
  Una cuenta en Caja de ahorro en Banco Sudamerics
  Un plazo fijo en Banco nación
  Prestamos a la empresa de el banco del Sol S.A.
  Uniformes de empleados
  Sueldos pendientes de pago
  Importe adeudado a la empresa en concepto de alquileres
  Importe adeudado a terceros en concepto de comisiones
  Viáticos abonados al personal
  Importe abonado en concepto de servicios
  Importe adeudado en concepto de servicios de luz
  Importe obtenido por la empresa en concepto de descuentos


Tenga presente que para calcular el Patrimonio Neto se deberá efectuar siempre la
diferencia entre el Activo y el Pasivo, aplicando la siguiente ecuación patrimonial:


                              Activo – Pasivo = Patrimonio Neto


Y, tener presente que como el Patrimonio Neto esta compuesto además de los
Ingresos (Y) y los gastos (G), es decir:


                Patrimonio Neto = Capital (C) + Ingresos (Y) – Gastos (G),




Profesor Luis Enrique Pacheco Rocha                                                    -   12
                                                                                           -
[SISTEMAS DE INFORMACIÓN CONTABLE
                              1                                                            Modulo I



             Al no existir (Y) y (E), por lo tanto:


                                                Patrimonio Neto = Capital
             O lo que es lo mismo:


                                                Activo – Pasivo = Capital




                                                       Actividad V
             Supongamos que la empresa El Sol de Noche, tiene el siguiente listado de bienes:


                    Concepto                        Importes                    Concepto                       Importes

                                                                Importe adeudado por compra de
Una cuenta corriente en el Banco Bansud             15.128,00                                                   5.180,00
                                                                mercaderías a crédito
Mostradores                                          6.230,00   Automotores de propiedad de la empresa         23.180,00

Calefactores fijos                                   4.200,00   Góndolas                                        3.100,00
Importe adeudado en concepto de                                 Importe adeudado a la empresa por
                                                     1.210,30                                                   1.430,00
intereses                                                       alquileres
Bienes de intercambio ordinario y/o habitual        56.210,00   Computadoras                                    3.120,00

Deudas varias a favor de la empresa                  1.210,00   Dólares estadounidenses                        21.800,00

Ventiladores de techo                                 840,00    Una cuenta corriente en el Bco Sta Cruz        12.560,00
Inversiones efectuadas por la empresa en
                                                     2.180,00   Pagares pendientes de cobro                     1.420,00
acciones
Euros                                                3.670,00   Muebles para el local de ventas                15.430,00

Un local                                            79.470,00   Estanterías móviles                              678,00

Estanterías fijas                                     430,00    Computadoras instaladas en red                  4.210,00
Importe entregado a los proveedores en
                                                     1.320,00   Maquinas registradoras                          3.190,00
concepto de adelanto
Deudas varias a favor de terceros                     674,00    Pagares pendientes de pago                      1.300,00

Maquinas envasadoras                                 1.700,00   Dinero en efectivo                             24.170,00
Importe adeudado en concepto de                                 Importe recibido de los clientes en
                                                      620,00                                                     730,00
comisiones                                                      concepto de adelanto
Importe adeudado en concepto de                                 Importe adeudado a la empresa en
                                                      850,00                                                    2.190,00
alquileres                                                      concepto de intereses



             Profesor Luis Enrique Pacheco Rocha                                                      -   13
                                                                                                          -
[SISTEMAS DE INFORMACIÓN CONTABLE
                 1                                                     Modulo I

    1. Identifique cada concepto con los elementos correspondientes al Patrimonio
        (Activo y Pasivo).
    2. Complete el cuadro de situación patrimonial que se da a continuación.
    3. Realice la diferencia entre el total del Activo y del Pasivo.
    4. Coloque el importe obtenido en la columna correspondiente al Capital.
    5. Llene los espacios destinados a las sumas.


    Obtendrá un resultado que será igual en el Activo y en el Pasivo más el patrimonio
    Neto.


Aquí se podrá observar que se cumple lo que establece la ecuación patrimonial:


                Que el Activo – Pasivo = Patrimonio Neto

                Que el Patrimonio Neto = Capital + / - Resultados

                Que los Resultados = Ingresos – Egresos

                Y que por lo tanto Activo – Pasivo = Capital + Ingresos – Egresos

                O bien que Activo = Pasivo + Capital + Ingresos - Egresos



Esto sucede al efectuar el pasaje de términos correspondiente tomando como punto
de partida la ecuación básica:



                      Activo – Pasivo = Capital + Ingresos – Gastos



De esta manera si despejamos el Activo, tendremos:



                     Activo = Pasivo + Capital + Ingresos - Gastos



Y si incógnita es el Capital:

                      Capital = Activo + Pasivo – Ingresos + Gastos




Profesor Luis Enrique Pacheco Rocha                                                 -   14
                                                                                        -
[SISTEMAS DE INFORMACIÓN CONTABLE
                 1                                                       Modulo I

Esta ecuación fundamental (Activo = Pasivo + Patrimonio Neto, incluyendo dentro de
éste ultimo a los resultados obtenidos por la diferencia entre ingresos y egresos)
queda reflejado en el Estado de Situación Patrimonial.


El Estado de Situación Patrimonial es un cuadro que muestra la situación patrimonial
de la empresa, es decir: Cómo está compuesto y a cuánto asciende el activo para
hacer frente a las obligaciones detalladas en el pasivo.


                                       Actividad VI
De acuerdo al listado de bienes detallado en la actividad V de la empresa El Sol de
Noche, transcribe los valores que corresponden al Activo, al Pasivo y al Patrimonio
Neto en el Siguiente cuadro de Situación Patrimonial


                    Activo                                      Pasivo




                                             Total Pasivo
                                                            Patrimonio neto
                                             Capital
                                             Total patrimonio Neto


            Total Activo                     Total Pasivo + Patrimonio Neto




Profesor Luis Enrique Pacheco Rocha                                                  -   15
                                                                                         -
[SISTEMAS DE INFORMACIÓN CONTABLE
                 1                                                  Modulo I


                                       Actividad VII
Indique si los siguientes conceptos corresponden a bienes, derechos, obligaciones,
capital, ingresos o Egresos:


                                  Concepto                          Clasificación
  Dinero en efectivo
  Un local
  Muebles para el local de ventas
  Maquinarias
  Deudas de clientes
  Deudas de la empresa por la compra de mercaderías a crédito
  Una cuenta corriente en Bco. de Galicia
  Dólares Estadounidenses
  Pagarés pendientes de cobro
  Pagarés pendientes de pago
  Importe cobrado en concepto de alquileres
  Importe adeudado en concepto de alquileres
  Importe pagado en concepto de intereses
  Deudores que no abonarán su cuenta a la empresa
  Costo de las mercaderías vendidas
  Aporte de los socios o propietarios en efectivo y/o especies
  Venta de mercaderías
  Importe pagado en concepto de servicio de energía eléctrica
  Inversiones realizadas en Acciones
  Euros
  Cheques recibidos de terceros
  Computadoras instaladas en red
  Importe adeudado en concepto de alquileres a terceros
  Importe adeudado en concepto de intereses a la empresa
  Bienes de intercambio ordinario o habitual
  Automotores de propiedad del ente
  Importe obtenido por terceros y clientes en concepto de
  descuentos
  Muebles para el local
  Deudas por la venta de mercaderías a crédito

Profesor Luis Enrique Pacheco Rocha                                            -   16
                                                                                   -
[SISTEMAS DE INFORMACIÓN CONTABLE
                 1                                                 Modulo I

                                  Concepto                         Clasificación
  Cheques de pago diferido a favor de la empresa
  Cheques de pago diferido a favor de terceros
  Una cuenta corriente en Banco Macro Bansud
  Artículos de limpieza
  Gastos de limpieza
  Artículos de oficina
  Equipos de embasado
  Bicicletas
  Revistas
  Envases prestados a la empresa
  Una cuenta en Caja de ahorro en Banco Sudamerics
  Un plazo fijo en Banco nación
  Prestamos a la empresa de el banco del Sol S.A.
  Uniformes de empleados
  Sueldos pendientes de pago
  Importe adeudado a la empresa en concepto de alquileres
  Importe adeudado a terceros en concepto de comisiones
  Viáticos abonados al personal
  Importe abonado en concepto de servicios
  Importe adeudado en concepto de servicios de luz
  Importe obtenido por la empresa en concepto de descuentos
  Artículos para le venta




                               La Ecuación Patrimonial

        Una ecuación puede entenderse como una expresión matemática exacta,
donde existe una igualdad entre dos términos, como por ejemplo:


                                        a= b + c


        Si tomamos el conjunto del patrimonio del ente podemos también expresarlo a
través de la siguiente ecuación básica o fundamental, es decir:


Profesor Luis Enrique Pacheco Rocha                                           -   17
                                                                                  -
[SISTEMAS DE INFORMACIÓN CONTABLE
                 1                                                                     Modulo I


       Activo        -    Pasivo           =                     Patrimonio Neto


O bien:


       Activo        -    Pasivo           =   Capital   +        Ingresos     -        Gastos


De la diferencia entre los ingresos y los gastos se obtiene el Resultado del Ejercicio, el
que puede ser positivo (ganancia) o negativo (perdida). Entonces tendremos:


                              Positivo             Ganancias         Ingresos mayores que egresos
Resultado del
  Ejercicio
                             Negativo               Perdidas         Egresos mayores que ingresos


Si consideramos los resultados y las reservas, tendremos:


                                                                                   -
     Activo      -       Pasivo        =       Capital       +      Reservas            Resultados
                                                                                   +


Esta ecuación presenta diferentes variaciones debido a las transacciones que la
empresa realiza.
Existen dos tipos de ecuación patrimonial:
La ecuación patrimonial estática: donde el Patrimonio Neto es igual al capital, ya que
no existen los Ingresos (Y), y los Gastos (G). Éste tipo de ecuación se da al comienzo
de las actividades de la empresa.
          -
       Activo        -    Pasivo           =                     Patrimonio Neto


       Activo        -    Pasivo           =                         Capital


Y la ecuación patrimonial dinámica, donde se registran Ingresos (Y) y Egresos (E) que
producen variaciones en el Patrimonio Neto. Éste tipo de ecuación se da cuando la
empresa comienza a realizar operaciones comerciales, las cuales darán como
resultados la obtención de Ingresos (Y) o Egresos (E).



Profesor Luis Enrique Pacheco Rocha                                                               -   18
                                                                                                      -
[SISTEMAS DE INFORMACIÓN CONTABLE
                 1                                                              Modulo I

     Activo      -     Pasivo          =                  Patrimonio Neto


     Activo      -     Pasivo          =   Capital    +       Ingresos      -      Gastos




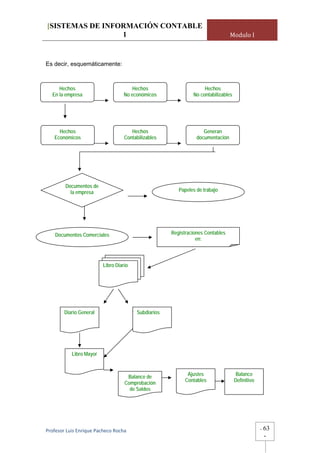
                      El Método de la Partida Doble

El método de la partida doble (con dos partidas o igualdades según su nombre lo
indica) conocido por la abreviatura M.P.D., surgió ante la necesidad de medir los
resultados del ente contable que fueran obtenidos considerando un cierto período de
tiempo, generalmente un año y que llamaremos de ahora en más “ejercicio
económico”. De esta manera se pueden determinar los cambios que ha experimentado
la ecuación patrimonial (o el patrimonio del ente) al finalizar un ejercicio económico o
contable, es decir permite tener acceso a cierta información con la cual el ente
contable debe contar para tomar cierto tipo de decisiones a aplicar en el próximo
ejercicio, relacionada con los siguientes interrogantes, a saber:


1. ¿Qué bienes integran el patrimonio? y, ¿A cuánto asciende el valor del mismo?

2. ¿Cómo está compuesto el activo de la empresa? y, ¿Qué valor tienen los bienes

    que integran este activo?

3. ¿A cuánto asciende el valor de las obligaciones de la empresa con terceros? y,

    ¿Qué tipo de deudas ha contraído la empresa?

4. ¿Cuál es el valor del activo que pertenece a los dueños o propietarios del ente? o

    bien, ¿Cuál es el valor del patrimonio neto al finalizar el ejercicio?

5. ¿Se obtuvieron ganancias o pérdidas durante el presente ejercicio económico?

En efecto, al transcurrir un período o ejercicio económico, puede ocurrir que se
experimente un incremento o bien una disminución en la riqueza del ente y, esto
estará determinado por:


  Riqueza Final               -             Riqueza Inicial              = Resultado del Ejercicio



Profesor Luis Enrique Pacheco Rocha                                                         -   19
                                                                                                -
[SISTEMAS DE INFORMACIÓN CONTABLE
                       1                                                              Modulo I


O lo que es lo mismo:


    Patrimonio Neto Final
                                                 Patrimonio Neto Inicial
   (al Finalizar el Ejercicio      -                                             = Resultado del Ejercicio
                                        (Al Iniciar el Ejercicio Económico)
        Económico)


     Donde:
     - Ejercicio económico: los resultados de las empresas deben ser medidos de tanto en
     tanto y a través de períodos determinados de tiempo, se entiende por “ejercicio
     económico el período de tiempo, que consiste generalmente en un año de plazo, en el
     que se miden los resultados obtenidos por la empresa o ente contable”.
     Un ejercicio económico puede o no coincidir con el inicio del año, según el calendario
     gregoriano que nos rige, es decir: abarcar los doce meses del año comenzando desde
     el 01/01 hasta el 31/12 del mismo año, es decir:


                                                     Año 01
            01     02      03     04        05      06     07     08       09   10     11    12




            01     01      01     01        01      01     01     01       01   01     01    31
           Ene    Feb     Mar     Abr       May     Jun    Jul   Ago   Sep      Oct   Nov   Dic
                                        Primer Ejercicio Económico


                                                     Año 02
            01     02      03     04        05      06     07     08       09   10     11    12




            01     01      01     01        01      01     01     01       01   01     01    31
           Ene    Feb     Mar     Abr       May     Jun    Jul   Ago   Sep      Oct   Nov   Dic
                                       Segundo Ejercicio Económico


     El ejercicio puede no coincidir con éste inicio del año calendario, abarcando un periodo
     de doce meses dentro de cualquiera de los meses del año, en este caso se cuentan
     solo los meses que encierra un ejercicio económico.


     Profesor Luis Enrique Pacheco Rocha                                                          -   20
                                                                                                      -
[SISTEMAS DE INFORMACIÓN CONTABLE
                 1                                                          Modulo I

Por ejemplo: si un ejercicio económico o contable tiene inicio el 01/03/01 culminará a
los doce meses de transcurrida esta fecha, contando a partir de los meses incluidos en
éste período, el ejercicio económico cerrará el 28 o 29/02/02 ya que a partir del 01/03
comienza el nuevo ejercicio económico, o sea:


                                  Año 01                                      Año 02
      01      02     03      04        05    06    07    08     09    10    11     12




      01      01     01      01        01    01    01    01     01    01    01   28/29
     Mar      Abr   May     Jun        Jul   Ago   Sep   Oct    Nov   Dic   En    Feb
                                   Primer Ejercicio Económico


                                  Año 02                                      Año 03
      01      02     03      04        05    06    07    08     09    10    11     12




      01      01     01      01        01    01    01    01     01    01    01   28/29
     Mar      Abr   May     Jun        Jul   Ago   Sep   Oct    Nov   Dic   En    Feb
                                  Segundo Ejercicio Económico


En cuanto a los días que abarca un ejercicio económico deberemos distinguir el año
civil del año comercial.
a.- El año civil consta de 12 meses o 365 días tal cual lo indica el calendario
gregoriano.
b.- Mientras que dentro del año comercial, se incluyen solamente 360 días, y los
meses se calcular generalmente y siempre que no se indiquen los mismos, de treinta
días cada uno. Por ejemplo:
- Si se emite un pagaré a 180 días de plazo se cuentan los días que abarcan estos
dentro de los meses del calendario: si éste documento es emitido el 02/02 con 180
días de plazo, la fecha de vencimiento operará el día 01 o 02 (en el caso de ser año
bisiesto) de agosto del mismo año, es decir:




Profesor Luis Enrique Pacheco Rocha                                                     -   21
                                                                                            -
[SISTEMAS DE INFORMACIÓN CONTABLE
                 1                                                           Modulo I


                                  Días que abarca la operación
            26/27     31     30        31    30    31    01/02




     31     28/29     31     30        31    30    31      31    30    31       30      31
    Ene      Feb     Mar     Abr       May   Jun   Jul   Ago     Sep   Oct      Nov     Dic
                                       Días y Meses del año


Si bien en el transcurso de un ejercicio económico y al realizar la empresa o ente
contable sus operaciones comerciales se obtienen también “resultados” los mismos
“no se deberán relacionar directamente con una ganancia o una perdida”, ya que es
cierto que se usan estos términos de manera indiscriminada e indistinta, pero existe
una diferencia sustancial entre:
            Los ingresos con las ganancias y,
            Las pérdidas con los egresos.


                           Diferencia entre Ingresos y Ganancias.

        “Los ingresos (Y), incluyen siempre a gastos que necesariamente deben
realizarse para obtener una ganancia”.

Por ejemplo:

Si hemos de realizar una venta de mercaderías, deberemos primeramente considerar
el precio de costo o adquisición de la misma para luego determinar su precio de venta
y así obtener una ganancia por la operación. Es decir, si compramos un artículo para
vender por $ 300 (precio de costo o adquisición), no venderemos al mismo por el valor
de compra, ya que para poder obtener una ganancia deberemos adicionarle una
determinada suma que será conocida con el nombre de utilidad o ganancia de la
operación (la que generalmente se calcula con un tanto por ciento o porcentaje,
representado por el símbolo %). Supongamos que decidimos que la utilidad para ésta
operación sea del 80%, entonces tendremos:


          $ 300,00                +                 80 %                    =        Precio de Venta


          $ 300,00              +                  $ 240,00                 =           $ 540,00


Profesor Luis Enrique Pacheco Rocha                                                       -   22
                                                                                              -
[SISTEMAS DE INFORMACIÓN CONTABLE
                 1                                                       Modulo I

De aquí podemos concluir lo siguiente:
        -   ¿Cuál es el gasto que se efectuó al realizar la venta de mercaderías? - El
            costo o valor de adquisición o compra de dicha mercadería, que en este
            caso es de $ 300
        -   ¿Cuál es la ganancia real que se obtiene en ésta operación de venta? - La
            suma de $ 240, ya que si bien el producto es vendido por $ 540 dentro de
            este valor tenemos incluidos $ 300 que es el costo de la mercadería que
            estamos vendiendo.
Podemos decir entonces que:


    Precio de Costo o
                                +           % de utilidad o ganancia   =     Precio de Venta
         adquisición
                                       Formación del Precio de Venta


Donde:
-   El precio de costo o adquisición en este caso constituye el Costo de la Mercadería
    Vendida (C.M.V.), el que es considerado como “una gasto necesario para poder
    obtener en un futuro un ingreso por la venta de dicha mercadería”.
-   Mientras que el Precio de Venta de la mercadería constituye un Ingreso y “no una
    ganancia ya que dentro del mismo encontramos dos conceptos: el C.M.V y el % de
    utilidad o ganancia propiamente dicha.
Otro ejemplo que podemos tomar para diferenciar los ingresos de las ganancias, es el
caso de los alquileres: Cuando el propietario de un inmueble alquilado cobra un
alquiler, este valor constituye un ingreso y no una ganancia propiamente dicha por las
siguientes razones:
         El valor o importe recibido por el alquiler, incluye también conceptos de gastos
         efectuados para que el mismo pudiera ser cobrado
         En el importe o importes recibidos por el alquiler, deberemos considerar los
         gastos correspondientes a la confección del contrato de alquiler
         Se debe tener en cuenta que en un alquiler no solamente existen gastos de
         realización del contrato, sino que además tendremos los relacionados con el
         mantenimiento del inmueble y los gastos ocasionados por el pago de
         impuestos y tasas a cargo del propietario del bien.
En síntesis, al concluirse el ejercicio económico recién podrá saberse a ciencia cierta
la ganancia obtenida por los alquileres cobrados al restar de los ingresos los gastos
que el mismo ha ocasionado.

Profesor Luis Enrique Pacheco Rocha                                                 -   23
                                                                                        -
[SISTEMAS DE INFORMACIÓN CONTABLE
                 1                                                        Modulo I



                        Diferencia entre Egresos y Pérdidas.

        “Los egresos son aquellas erogaciones (o salidas de dinero), efectuadas con el
fin de obtener una ganancia futura”, mientras que “las pérdidas significan la
desposesión de alguna cosa o bien, o también dejar de poseer algunas cosas o bienes
materiales a causa de haberse malgastado, dañado o desmejorado”.

Por ejemplo:
Cuando adquirimos ciertos artículos para la venta, el precio de costo o adquisición no
puede considerarse como una pérdida ya que es un gasto necesario para obtener por
la venta de esa mercadería una ganancia futura. Por otro lado, por algunos gastos
efectuados se recibe una prestación determinada como por ejemplo al pagar el
servicio de luz eléctrica, gas, teléfono, televisión por cable, Internet, Intranet, etc. Y el
mismo hecho de percibir un servicio (o algo a cambio del pago efectuado) hace que,
no podemos hablar de pérdidas sino de gastos ya que estos servicios podrían
incrementar las ventas o aumentar las ganancias del ente contable. Para que las
pérdidas existan, tendremos que considerar que no obtenemos nada a cambio, como
por ejemplo en aquellas situaciones fortuitas en las que interviene un siniestro, como
es el caso de un incendio total de un automóvil u otro bien de nuestra propiedad.
Para concluir diremos que, “no significa lo mismo el referirse a un Ingreso que hablar
de una ganancia y, que también afrontar un egreso no significa sufrir una pérdida. Y
como hemos visto con anterioridad las Ganancias y/o las Pérdidas son los resultados
obtenidos al finalizar un ejercicio económico. Por lo tanto, durante el ejercicio
económico haremos referencia a gastos e ingresos y no a pérdidas y ganancias”.


                                           Actividad VII
Indique si los siguientes conceptos corresponden a bienes, derechos, obligaciones,
capital, ingresos o gastos y luego coloque estos elementos en el cuadro de situación
patrimonial, para ello deberá determinar el valor del capital teniendo en cuenta que en
estos casos existen ingresos y gastos, entonces deberá despejar la ecuación:


         Activo     -    Pasivo        =    Capital   +    Ingresos   -     Gastos

           A        -       P          =      C       +       Y       -        G

Por lo tanto, realizando el despeje correspondiente:


Profesor Luis Enrique Pacheco Rocha                                                    -   24
                                                                                           -
[SISTEMAS DE INFORMACIÓN CONTABLE
                 1                                                              Modulo I

              C         =     A         +       P        -       Y          +       G


                                                              Elemento
                  Concepto                                                                       Importes
                                            Activo   Pasivo   Capital    Ingresos   Gastos
Importe abonado por la venta de
                                                                                                  2.180,00
mercaderías a crédito
Una cuenta corriente en el Banco
                                                                                                 15.128,00
Bansud
Mostradores                                                                                       6.230,00

Calefactores fijos                                                                                4.200,00
Importe adeudado en concepto de
                                                                                                  1.210,30
intereses
Artículos de limpieza                                                                                 850,00
Deudas por compra de mercaderías a
                                                                                                  5.180,00
crédito
Automotores de propiedad de la
                                                                                                 23.180,00
empresa
Góndolas                                                                                          3.100,00
Importe que nos adeudan en concepto
                                                                                                  1.430,00
de alquileres
Bienes de intercambio ordinario y/o
                                                                                                 56.210,00
habitual
Deudas varias a favor de la empresa                                                               1.210,00

Ventiladores de techo                                                                                 840,00

Papeles de oficina                                                                                    540,00

Computadoras                                                                                      3.120,00

Dólares estadounidenses                                                                          21.800,00
Una cuenta corriente en el Banco Santa
                                                                                                 12.560,00
Cruz
Pagares pendientes de cobro                                                                       1.420,00
Inversiones efectuadas por la empresa
                                                                                                  2.180,00
en acciones
Euros                                                                                             3.670,00

Muebles para el local de ventas                                                                  15.430,00

Estanterías móviles                                                                                   678,00

Estanterías fijas                                                                                     430,00

Adelanto entregado a los proveedores                                                              1.320,00

Deudas varias a favor de terceros                                                                     674,00

Maquinas envasadoras                                                                              1.700,00




Profesor Luis Enrique Pacheco Rocha                                                          -   25
                                                                                                 -
[SISTEMAS DE INFORMACIÓN CONTABLE
                 1                                                                  Modulo I

                                                                Elemento
                 Concepto                                                                           Importes
                                             Activo    Pasivo   Capital     Ingresos   Gastos
Importe adeudado en concepto de
                                                                                                         620,00
comisiones
Importe adeudado en concepto de
                                                                                                         850,00
alquileres
Importe que nos adeudan en concepto
                                                                                                     2.190,00
de intereses
Computadoras instaladas en red                                                                       4.210,00

Maquinas registradoras                                                                               3.190,00

Pagares pendientes de pago                                                                           1.300,00

Dinero en efectivo                                                                                  24.170,00

Adelanto recibido de los clientes                                                                        730,00

Un local                                                                                            79.470,00



Coloca los conceptos y valores que correspondan el el Estado de Situación
Patrimonial:
                                    Estado de Situación Patrimonial


                      Activo                                               Pasivo




                                                      Total Pasivo
                                                      Patrimonio neto
                                                      Capital
                                                      Total patrimonio Neto


               Total Activo                           Total Pasivo + Patrimonio Neto



Profesor Luis Enrique Pacheco Rocha                                                             -   26
                                                                                                    -
[SISTEMAS DE INFORMACIÓN CONTABLE
                   1                                                         Modulo I


               Aplicación del Método de la Partida Doble

  Para poder aplicar el M.P.D. nos basaremos en la igualdad fundamental que está
  representando al patrimonio del ente, es decir:


Activo     -    Pasivo    =     Capital    +   Ingresos   -   Gastos    =     Patrimonio Neto
  A        -      P       =        C       +      Y       -     G       =           PN


  Supuestos Fundamentales para la aplicación del Método de la Partida Doble (M.P.D.):


  1.- “El Patrimonio del Ente Contable no es igual o el mismo que el Patrimonio
  individual de sus dueños o propietarios”
  En efecto, el patrimonio del ente es “de propiedad del ente” y distinto al del patrimonio
  individual de su dueño o propietario. Esta necesidad de diferenciación entre ambos
  patrimonios proviene de considerar la situación en que una persona pueda ser
  propietaria de varios entes a la vez, y en este caso al considerar en forma conjunta
  varios patrimonios no podrá saberse con certeza cuál de los entes es de mayor o
  menor efectividad, además no podrá identificarse dentro del patrimonio de un ente
  específico su grado de solvencia o liquidez. O también, puede suceder que las deudas
  individuales de los propietarios contraídas por motivos particulares y ajenos a la
  actividad ordinaria y habitual del ente queden mezcladas con las del patrimonio de la
  empresa y al ocurrir esto, tener que afrontar la cancelación de las deudas particulares
  o personales con el patrimonio del ente contable, causa que ocasionaría una pérdida o
  disminución de recursos para que dicha organización pueda cumplir con el fin de
  obtener ganancias.


         Patrimonio del Ente               Patrimonio del dueño, propietario o socio del Ente
                                       ≠
               Contable                                        Contable


  2.- “El Activo está integrado por los recursos que posee el Ente para hacer frente a las
  obligaciones contraídas”.
  Es decir, los bienes y derechos que componen el activo del ente están en parte
  destinados a cancelar las deudas y/u obligaciones contraídas por éste con terceros.
  Ya que al pagar una deuda se ocasiona una disminución en los bienes del activo,
  dichos bienes constituyen un recurso para cancelar las deudas de la empresa.

  Profesor Luis Enrique Pacheco Rocha                                                    -   27
                                                                                             -
[SISTEMAS DE INFORMACIÓN CONTABLE
                 1                                                           Modulo I


             Activo                =                 Recursos del Ente Contable


3.- “El Pasivo es igual a la participación de terceros ajenos a la empresa sobre el
activo de la misma”.
Si tenemos en cuenta que las obligaciones y/o deudas que contrae la empresa son
canceladas con los recursos que existen en el activo de la misma, se puede afirmar
que aquellas personas a las que el ente contable les debe tienen un derecho sobre su
activo, y que dichos derechos a cobrar las deudas a favor de terceros son las
participaciones de éstos sobre el activo del ente.


                          PATRIMONIO

   El Activo
   representa a
   los recursos,                       A                PASIVO
                                                                            Como el Pasivo
   materiales e
   inmateriales
                                       C                                    representa a las
                                       T                                    obligaciones,
   que posee el
                                                                            también
   ente contable
                                                                             se considera
   “Para realizar
                                       I                                    como “La
   sus
   actividades y                       V                                    participación de
                                       O             PATRIMONIO             terceros sobre
   hacer frente a
                                                                            el Activo o
   las                                                  NETO                recursos
   obligaciones
                                                                            del Ente
   contraídas”.
                                                                            Contable”.




        Entonces:


                                           Participación de terceros sobre el Activo del Ente
             Pasivo                =
                                                                 Contable


4.- “El Patrimonio Neto es igual a la participación de los propietarios sobre el Activo
del ente.”
Si consideramos al Activo como el total de los recursos que el ente contable posee
para hacer frente a las obligaciones contraídas con terceros, “el patrimonio del ente no
puede nunca ser considerado como el patrimonio de los propietarios”. Por ejemplo: Si
se desea saber cuantos son los recursos que posee la empresa para hacer frente a las
obligaciones contraídas se deberá tomar solamente el Activo del ente, ya que si se
incluye también al patrimonio personal de los propietarios se estaría contando con
recursos que en realidad no posee la empresa y que, son de propiedad exclusiva e
individual de cada uno de los propietarios.

Profesor Luis Enrique Pacheco Rocha                                                       -   28
                                                                                              -
[SISTEMAS DE INFORMACIÓN CONTABLE
                 1                                                             Modulo I



                                           PATRIMONIO



                                       A                 PASIVO
                                       C
                                       T

                                       I
                                       V
                                       O              PATRIMONIO
                                                         NETO




     Como con los recursos del Activo se cancelan las obligaciones del Pasivo, el resultado
     de esto, es “La participación de los dueños, propietarios y/o socios sobre el Activo del
     Ente Contable”.



Por otro lado, cada vez que un gasto se efectúe (y como sabemos que los gastos
traen aparejado la disminución del activo), el valor del Activo no sería representativo
de los recursos que quedan para afrontar nuevas deudas ya que, estarían incluidos
dentro del patrimonio recursos a los que la empresa no tiene una accesibilidad directa
y con los cuales no puede contar sin la autorización de su dueño real.



     “Todo Gasto efectuado trae aparejada la disminución del Activo”. Es decir: “Cuando
                        los Gastos aumentan el Activo Disminuye”




      “Todo Ingreso obtenido por el Ente Contable trae aparejado el aumento del Activo”.
                 Es decir: “Cuando los Ingresos aumentan el Activo Aumenta”




En cambio, distinto es considerar que de la diferencia obtenida entre el Activo y el
Pasivo del ente surge la participación de los propietarios en el Activo del ente ya que,
una vez que han sido determinados los recursos afectados directa o indirectamente a
la cancelación de las obligaciones del ente con terceros, el excedente que surge de la
mencionada diferencia “es en realidad lo que le corresponde a los propietarios de la
empresa”.

Profesor Luis Enrique Pacheco Rocha                                                         -   29
                                                                                                -
[SISTEMAS DE INFORMACIÓN CONTABLE
                   1                                                             Modulo I



          “El Patrimonio Neto se obtiene de la diferencia del Activo menos el Pasivo”. Pero:
         “Representa la participación de los dueños, propietarios o socios sobre el Activo del
                                           Ente Contable”




         Registración utilizando el M.P.D. y la ecuación
                        patrimonial: A - P = C + Y - G.

  Para utilizar éste método deberemos clasificar a las distintas partes de una operación
  comercial teniendo en cuenta el siguiente procedimiento:
      1. Identificar cuando se trate de un bien de propiedad del ente, o de un derecho u
          obligación a pagar
      2. Identificar si se trata de un aporte de los propietarios
      3. Determinar si la parte de la operación identificada corresponde a un Activo,
          Pasivo, Capital, Ingreso o Egreso
      4. Determinar si ese Activo, Pasivo, Capital, Ingreso o Egreso aumenta o
          disminuye
      5. Si se trata de un aumento colocar el importe con signo positivo (+), o bien sin el
          ya que se sobreentiende que se trata de un número positivo
      6. Si se trata de una disminución colocar el importe entre paréntesis, ya que en
          contabilidad los importes así indicados se entienden como sumas negativas
          que deben ser restadas.
      7. Debe existir una igualdad entre las partes de la ecuación patrimonial, es decir:
          1ra. Parte: Activo - Pasivo; 2da. Parte: Capital + Ingreso – Egresos, que a su
          vez, esta última, es igual al Patrimonio Neto.


Activo    -    Pasivo     =     Capital    +   Ingresos     -   Gastos     =       Patrimonio Neto
  A       -       P       =        C       +       Y        -      G       =              PN
   Primera Parte          =                Segunda Parte                   =              PN


      8. Esto se consigue efectuando todas las operaciones matemáticas de suma y
          resta (en forma horizontal) planteadas en cada caso u operación comercial.
      9. Al finalizar con todas las operaciones efectuar una suma vertical para
          determinar que se cumpla la igualdad planteada, es decir: Activo - Pasivo =
          Capital + Ingresos - Egresos = Patrimonio Neto


  Profesor Luis Enrique Pacheco Rocha                                                            -   30
                                                                                                     -
[SISTEMAS DE INFORMACIÓN CONTABLE
                   1                                                        Modulo I

Activo    -     Pasivo    =     Capital   +     Ingresos   -   Gastos   =    Patrimonio Neto
  A       -         P     =        C      +        Y       -     G      =         PN
   Primera Parte          =                Segunda Parte                =         PN


                                          Actividad VIII
                                 Resolución de un caso práctico.
  Complete cada cuadro teniendo en cuenta cada uno de los elementos de la ecuación
  patrimonial y cuando corresponda a una disminución encierre dicho importe entre
  paréntesis ( ).


  Operación Nro. 1: Se inician las operaciones comerciales con el siguiente detalle de
  inventario:


          -     Dinero en efectivo $ 154.600,00
          -     Artículos para la venta $ 60.000,00
          -     Un automóvil $ 23.900,00
          -     Un local $ 45.200,00
          -     Muebles para el local de ventas $ 20.134,00
          -     Deudas contraídas con terceros por la compra de mercaderías a crédito
                $ 8.100,00
          -     Estanterías y vitrinas $ 12.500,00
          -     Calefactores fijos $ 3.000,00
          -     Pagarés firmados a favor de terceros $ 5.600,00
          -     Pagarés firmados por terceros a favor del ente $ 7.100,00


  Resolución:


  1.- Se identifica en cada caso si los elementos corresponden al Activo, Pasivo, Capital,
  Ingresos o gastos


  2.- Se identifica si los mismos aumentan o disminuyen, es decir si tenemos más o
  menos Activo, Pasivo, Capital, Ingresos o gastos


  Esto quedará indicado como sigue:




  Profesor Luis Enrique Pacheco Rocha                                                  -   31
                                                                                           -
[SISTEMAS DE INFORMACIÓN CONTABLE
                         1                                                           Modulo I

                                         Concepto                                  Movimiento   Elemento
         Dinero en efectivo $ 154.600,00                                            Aumento         Activo
         Artículos para la venta $ 60.000,00                                        Aumento         Activo
         Un automóvil $ 23.900,00                                                   Aumento         Activo
         Un local $ 45.200,00                                                       Aumento         Activo
         Muebles para el local de ventas $ 20.134,00                                Aumento         Activo
         Deudas contraídas con terceros por la compra de mercaderías a
                                                                                    Aumento         Pasivo
         crédito $ 8.100,00
         Estanterías y vitrinas $ 12.500,00                                         Aumento         Activo
         Calefactores fijos $ 3.000,00                                              Aumento         Activo
         Pagarés firmados a favor de terceros $ 5.600,00                            Aumento         Pasivo
         Pagarés firmados por terceros a favor del ente $ 7.100,00                  Aumento         Activo


        La resolución en el cuadro de la ecuación patrimonial será:


        - complete el cuadro colocando los importes correspondientes-


Op.            A        -       P        =      C      +       Y         -     G       =            PN
           154.600,00
            60.000,00
            23.900,00




 01




Sub.
                        -                =             +                 -             =
Total

Total                                    =                                             =



        En este caso se comprueba la ecuación:


                     Activo     -   Pasivo     =             Patrimonio Neto
                     Activo     -   Pasivo     =                     Capital



        Profesor Luis Enrique Pacheco Rocha                                                     -   32
                                                                                                    -
[SISTEMAS DE INFORMACIÓN CONTABLE
                         1                                                        Modulo I

        Ya que al comienzo de las actividades de la empresa no pueden existir Ingresos (Y),
        ni tampoco Egresos y por lo tanto:
                “Al inicio de las operaciones del Ente Contable (o al comienzo del ejercicio
        económico) el Patrimonio Neto es Igual al Capital”. “Donde el Patrimonio Neto no sufre
        una variación sino la que es ocasionada por la formación del Capital”.
        El Capital está formado por los aportes de los dueños, propietarios o socios al Ente
        Contable, Empresa o Sociedad. Estos pueden ser en dinero en efectivo o bien en
        especie (todo bien material e inmaterial que no es dinero en efectivo).
        Entre los bienes inmateriales encontramos a los derechos, los propietarios pueden
        ceder los derechos de propiedad de una deuda a cobrar, cuentas corrientes y otras
        cuentas bancarias a favor del Ente Contable, el derecho sobre acciones o títulos
        públicos, etc.
        También entre los bienes materiales que son aportados podremos encontrar:
        automotores, mercaderías (o bienes de intercambio habitual de la empresa), muebles
        para el local de ventas, un local o inmueble, etc.


        Operación Nro. 2: Se efectúa la venta de mercaderías por $ 70.000,00 importe que
        nos pagan en efectivo. Siendo el C.M.V: $ 34.600,00


Op.            A         -     P        =      C    +        Y     -     G         =             PN




 02




Sub.
                         -              =           +              -               =
Total
Total                                   =                                          =



        En este caso se produce un aumento del activo por la compra de mercaderías y al
        mismo tiempo se da un aumento de los Ingresos por la venta de mercaderías. En
        cuanto al costo de las mercaderías vendidas, se produce una disminución del activo
        por el aumento experimentado en los Egresos. Lo que comprueba la regla:
        Aquí podemos comprobar el principio que sostiene que un ingreso trae aparejado el
        incremento del activo, y que al mismo tiempo esto causa que el patrimonio neto se vea
        incrementado por el importe que corresponde a la ganancia real. O sea:


        Profesor Luis Enrique Pacheco Rocha                                                  -   33
                                                                                                 -
[SISTEMAS DE INFORMACIÓN CONTABLE
                         1                                                    Modulo I

                “Todo Ingreso (Y), trae aparejado el aumento del Activo y todo Egreso (E), la
        disminución del Activo”. “Al existir Ingresos (Y) y/o Egresos (E) el Patrimonio del Ente
        contable sufre una variación o modificación experimentada en el Patrimonio Neto”.


        Operación Nro. 3: Se pagan sueldos al personal en relación de dependencia por
        $ 1.700,00 en efectivo.


Op.            A       -       P        =      C   +      Y       -      G        =           PN


 03


Sub.
                       -                =          +              -               =
Total

Total                                   =                                         =

        Aquí se observa que “ante el aumento de los Egresos (E) disminuye el Activo (A) en la
        misma proporción y por lo tanto dicho movimiento patrimonial causa al mismo tiempo
        una disminución en el Patrimonio Neto (P.N.).


        Operación Nro. 4: Con el objetivo de abrir una cuenta corriente bancaria en el Banco
        Macro Bansud, se realiza un depósito inicial de $ 1.600,00 en efectivo.


Op.            A       -       P        =      C   +      Y       -      G        =           PN

 04

Sub.
                       -                =          +              -               =
Total
Total                                   =                                         =

        En éste caso, el depósito en la cuenta corriente bancaria causa una disminución del
        Activo (A) por el efectivo depositado, pero al mismo tiempo se produce un aumento del
        Activo (A), a causa del aumento en el saldo de la cuenta corriente a favor de la
        empresa (lo que en realidad constituye un derecho a cobrar (a favor de la empresa) el
        importe depositado en la cuenta bancaria).
        Aquí se observa que “ante un deposito en cuenta bancaria ocasiona un aumento y
        disminución del Activo (A) por el mismo importe y por lo tanto no existe modificación
        en el Patrimonio Neto, ya que éste es igual a cero.




        Profesor Luis Enrique Pacheco Rocha                                               -   34
                                                                                              -
[SISTEMAS DE INFORMACIÓN CONTABLE
                         1                                                  Modulo I

        Operación Nro. 5: Cancelamos la deuda contraída con nuestros proveedores originada
        en la operación Nro. 1, por un importe de $ 8.100,00 importe que pagamos en efectivo.


Op.            A       -       P        =      C   +    Y       -     G      =             PN


 05


Sub.
                       -                =          +            -            =
Total
Total                                   =                                    =

        En este caso se produce una disminución del Activo (A) por el pago en efectivo y a la
        vez una disminución del Pasivo (P) por la cancelación de la deuda a favor de terceros
        ocasionada en la compra de mercaderías a crédito. Y por lo tanto el Patrimonio Neto
        no sufre modificación alguna.


        Operación Nro. 6: Se efectúa la venta de mercaderías por $ 6.700,00 importe que nos
        quedan adeudando en cuenta corriente sin documentar a 30 días de plazo sin
        intereses. CMV: $ 3.200,00


Op.            A       -       P        =      C   +    Y       -     G      =             PN


 06


Sub.
                       -                =          +            -            =
Total
Total                                   =                                    =



        Operación Nro. 7: Al transcurrir los 30 días nuestros clientes nos cancelan su deuda
        por $ 6.700,00 en efectivo.


Op.            A       -       P        =      C   +    Y       -     G      =             PN


 07


Sub.
                       -                =          +            -            =
Total

Total                                   =                                    =



        Profesor Luis Enrique Pacheco Rocha                                            -   35
                                                                                           -
[SISTEMAS DE INFORMACIÓN CONTABLE
                         1                                                    Modulo I

        Aquí tenemos una disminución del Activo (A) por el cobro de una deuda a favor de la
        empresa ya que, al cancelarla los clientes el derecho de cobro finaliza, pero al mismo
        tiempo incrementa el Activo (A) por que la deuda es cancela en efectivo.


        Operación Nro. 8: Se cobran intereses por pago fuera de término por un valor de
        $ 520,00 en efectivo.


Op.            A       -       P        =      C     +    Y       -      G      =             PN


 08


Sub.
                       -                =            +            -             =
Total

Total                                   =                                       =



        Operación Nro. 9: Se paga en efectivo la factura de luz del local comercial por un valor
        de $ 200,00.


Op.            A       -       P        =      C     +    Y       -      G      =             PN
 09

Sub.
                       -                =            +            -             =
Total
Total                                   =                                       =



        Operación Nro. 10: Nos cancela el pagaré firmado a favor de la empresa por
        $ 7.100,00 en efectivo.


Op.            A       -       P        =      C     +    Y       -      G      =             PN


 10


Sub.
                       -                =            +            -             =
Total

Total                                   =                                       =

        Aquí tenemos un aumento del Activo (A) por el cobro de una deuda garantizada con el
        pagaré a favor de la empresa ya que, pero al mismo tiempo incrementa el Activo (A)
        por la cancelación del pagaré en efectivo.


        Profesor Luis Enrique Pacheco Rocha                                               -   36
                                                                                              -
[SISTEMAS DE INFORMACIÓN CONTABLE
                 1                                                          Modulo I


                    Determinación del Resultado del Ejercicio.

“El Resultado del Ejercicio (RE) se calcula restando al total de los ingresos (Y), el total
de los gastos (G) durante el período o ejercicio transcurrido”.


                    Resultado del Ejercicio       Ingresos   -     Gastos
                                              =
                              RE                     Y       -        G


El Resultado obtenido de la diferencia entre el total de los Ingresos anuales y el total
de los Egresos anuales, puede ser:


                                              Positivo           Re (+)        Ganancia
     Resultado del
        Ejercicio
           RE
                                              Negativo           Re (-)         Pérdida



                                         Actividad IX
Para calcular el Re tomaremos todos los subtotales de las operaciones anteriores:


                 Subtotal Operación           Y          -           G
                    01      Sub. Total
                    02      Sub. Total
                    03      Sub. Total
                    04      Sub. Total
                    05      Sub. Total
                    06      Sub. Total
                    07      Sub. Total
                    08      Sub. Total
                    09      Sub. Total
                    10      Sub. Total
                          Total
                      Resultado del
                         Ejercicio



Profesor Luis Enrique Pacheco Rocha                                                    -   37
                                                                                           -
[SISTEMAS DE INFORMACIÓN CONTABLE
                 1                                                           Modulo I

Aquí, al aplicar el M.P.D. podemos observar cuatro cosas:


    1. Que al comienzo del ejercicio el Patrimonio Neto es igual al Capital ya que no
        existen ingresos y Egresos.
    2. Que los ingresos y los Egresos son los que modificarán durante el ejercicio
        económico al Patrimonio Neto haciendo que el mismo se incremente o
        disminuya según existan ingresos (incremento) o Egresos (disminución).
    3. Que independientemente de los ingresos y gastos que ocasionan incrementos
        y/o disminuciones en el patrimonio neto, “el capital permanece constante e
        invariable”.
    4. Que el “El RE (Resultado del Ejercicio) obtenido al finalizar un ejercicio
        económico puede arrojar un saldo positivo, en cuyo caso estaremos en
        presencia de una GANANCIA; o bien arrojar un saldo negativo y, lo que
        significa que durante el período se obtuvieron PÉRDIDAS”.
Ya hemos analizado un período que corresponde al comienzo o inicio por primera vez,
de las actividades de una empresa donde existe una ecuación de tipo estática al iniciar
las operaciones del ente y, variaciones en el patrimonio neto (aumentos y
disminuciones) que se originan en las actividades habituales de compra-venta, cobros
o pagos efectuados y que, corresponden a la dinámica de la empresa ya que si en
estos casos analizamos la ecuación de los mismos estaremos frente a una ecuación
dinámica.
Nos queda por averiguar que sucede cuando la empresa inicia sus actividades en
períodos posteriores a su inicio, es decir al comenzar el segundo, tercer, cuarto...
ejercicio.
Al comenzar un nuevo ejercicio económico se deberá tener presente que en el
ejercicio anterior se han obtenido ciertos resultados, es decir el RE, que puede ser
positivo (GANANCIAS) o negativo (PERDIDAS), por un valor “x” y que, se deben
incluir en la ecuación patrimonial del nuevo ejercicio que se inicia, para ello a este RE
los denominaremos Resultados Acumulados de Ejercicios Anteriores (RA).
Tomando la ecuación patrimonial conocida hasta el momento veamos como quedó
compuesta la ecuación patrimonial al finalizar el ejercicio anterior:


                                       Ecuación Patrimonial
             Activo    -   Pasivo      =   Capital    +       Ingresos   -   Gastos

               A       -     P         =     C       +/-      Resultado del Ejercicio


Profesor Luis Enrique Pacheco Rocha                                                     -   38
                                                                                            -
[SISTEMAS DE INFORMACIÓN CONTABLE
                   1                                                      Modulo I

  Al iniciar un nuevo ejercicio económico los Re que corresponden al ejercicio anterior
  pasan a formar parte de los Resultados Acumulados o Resultados No Asignado de
  Ejercicios Anteriores (RA).
  Entonces la ecuación quedará conformada de la siguiente manera:


                                         Ecuación Patrimonial
                               Capita                                    +/    Resultados
Activo    -    Pasivo     =               +    Ingresos     -   Gastos
                                  l                                      -     Acumulados
                                                                         +/
  A       -       P       =       C       +    Ingresos     -   Gastos               RA
                                                                         -


                                              Actividad X
  Resolución de un caso práctico.


  Para plantear el comienzo de un segundo ejercicio en el ente contable, hemos de
  continuar con los datos obtenidos del ejercicio desarrollado anteriormente, es decir:


                   Año II, Segundo Ejercicio Económico del Ente Contable.


  Operación Nro. 1: Se inician las actividades comerciales del segundo ejercicio
  económico de la empresa con el siguiente detalle del inventario:


  -   Dinero en efectivo $ 164.420,00
  -   Artículos para la venta $ 79.000,00
  -   Un automóvil $ 23.900,00
  -   Un local $ 45.200,00
  -   Muebles para el local de ventas $ 20.134,00
  -   Estanterías y vitrinas $ 12.500,00
  -   Calefactores fijos $ 3.000,00
  -   Pagarés firmados a favor de terceros $ 5.600,00
  -   Pagarés firmados por terceros a favor del ente $ 7.100,00
  -   Resultados Acumulados de Ejercicios Anteriores (positivo) $ 37.520,00




  Profesor Luis Enrique Pacheco Rocha                                                -   39
                                                                                         -
[SISTEMAS DE INFORMACIÓN CONTABLE
                         1                                                    Modulo I

Op.        A       -      P       =       C    +     Y       -      G   +/-     RA           =    PN




 01




Sub.
                   -              =            +             -          +/-
Total

Total                             =                                                          =

        Aquí también puede observarse el hecho (o principio) de que al comienzo del ejercicio
        el Patrimonio Neto es igual al Capital, ya que si bien existen resultados acumulados
        son de ejercicios anteriores y no del presente ejercicio.


        Operación Nro. 2: Se adquiere mercaderías por $ 12.000,00 importe que quedamos
        adeudando en cuenta corriente sin documentar a 30 días de plazo sin intereses.


Op.        A       -      P       =       C    +     Y       -      G   +/-     RA           =    PN


 02


Sub.
                   -              =            +             -          +/-
Total
Total                             =                                                          =




        Operación Nro. 3: Se realiza la venta de mercaderías por $ 20.000,00 importe que nos
        abonan en efectivo. CMV: $9.600,00




        Profesor Luis Enrique Pacheco Rocha                                              -   40
                                                                                             -
[SISTEMAS DE INFORMACIÓN CONTABLE
                         1                                                    Modulo I

Op.          A     -      P       =       C    +   Y      -      G      +/-     RA           =    PN


 03


Sub.
                   -              =            +          -             +/-
Total

Total                             =                                                          =



        Operación Nro. 4: Se realiza un pago en efectivo de $ 6.500,00 con el objeto de
        disminuir la deuda contraída con nuestros proveedores originada en la operación Nro.
        2.


Op.          A     -      P       =       C    +   Y      -      G      +/-     RA           =    PN


 04


Sub.
                   -              =            +          -             +/-
Total
Total                             =                                                          =

        Aquí podemos observar que una deuda contraída por la compra de mercaderías a
        crédito (o en cuenta corriente sin documentar) que en este caso es por $ 12.000 se ve
        disminuida en $ 6.500,00 al realizar un pago en efectivo y, por lo tanto tendremos una
        disminución del Activo y el Pasivo simultáneamente.


        Operación Nro. 5: Nuestros deudores nos cancelan el pagaré firmado a nuestro favor
        (detallado en el inventario inicial) por $ 7.100,00 con un cheque cargo Banco de
        Galicia.


Op.          A     -      P       =       C    +   Y      -      G      +/-     RA           =    PN

 05

Sub.
                   -              =            +          -             +/-
Total
Total                             =                                                          =

        Aquí se produce una disminución y aumento del Activo simultáneamente y por el
        mismo valor. Disminuye el Activo porque disminuye el derecho a cobrar al ser
        cancelado el pagaré firmado a favor de la empresa y se experimenta un aumento en el
        Activo por la cancelación del pagaré con un cheque, el que representa también un

        Profesor Luis Enrique Pacheco Rocha                                              -   41
                                                                                             -
[SISTEMAS DE INFORMACIÓN CONTABLE
                         1                                                        Modulo I

        derecho a cobrar. En síntesis, en esta operación se da el caso del cambio de un Activo
        por otro Activo.


        Operación Nro. 6: Los propietarios de la empresa deciden retirar un 20% de los
        Resultados no asignados (provenientes del ejercicio anterior), en efectivo.


Op.        A       -       P      =       C    +     Y      -      G        +/-     RA           =    PN


 06


Sub.
                   -              =            +            -               +/-
Total
Total                             =                                                              =



        Los RA, son las ganancias (en éste caso) que le corresponden a los propietarios del
        ente, o bien la parte o participación de los mismos sobre el Activo del ente. Por ello, al
        retirar parte de esas ganancias que les corresponden lo harán con bienes y/o
        derechos que integran el activo de la empresa. Hay que observar también “que por
        dicha operación el capital permanece invariable y que, para que la variación en el
        capital ocurra los propietarios deberán realizar nuevos aportes”.
        Si se realizan nuevos aportes por parte de los dueños, propietarios o socios de la
        empresa, los mismos estarán destinados a aumentar el valor del capital del Ente
        Contable, y solo en éste caso se produce una modificación en el mismo.
        Existe una excepción a la regla planteada anteriormente y se trata de que una
        disminución del capital pueda ser ocasionada en aquellas circunstancias en donde la
        empresa se ve ante la necesidad de cancelar un monto excesivo de deudas contraídas
        ya que supera los recursos del Activo.


        Operación Nro. 7: Con el fin de agrandar la empresa (incluir un nuevo rubro a la
        explotación habitual de la misma) los propietarios del ente deciden realizar un aporte
        en efectivo por un total de $ 100.000,00




        Profesor Luis Enrique Pacheco Rocha                                                  -   42
                                                                                                 -
[SISTEMAS DE INFORMACIÓN CONTABLE
                         1                                                     Modulo I

Op.        A       -      P       =       C    +    Y      -      G      +/-        RA        =    PN


 07


Sub.
                   -              =            +           -             +/-
Total

Total                             =                                                           =



        Aquí podemos observar que también el incrementarse el Capital (C) del ente se
        incrementa el P.N. (Patrimonio Neto), pero la ecuación no sería en este caso una
        ecuación dinámica ya que en el ejercicio no existen Y ni G, condición que hemos
        establecido para que una ecuación patrimonial sea dinámica.


                 Operaciones Comerciales con Intereses y Descuentos.

        El cobro de intereses y la concesión de descuentos son una práctica habitual entre las
        operaciones comerciales de la empresa, tal es así que al momento de operar a través
        de créditos personales, cuentas corrientes sin documentar, cuentas documentadas por
        medio de pagarés, tarjetas de crédito, etc., se recarga un determinado porcentaje a la
        compra efectuada; o bien, el incentivo que utiliza la empresa, por pagos realizados en
        efectivo motivo por el cual se hace una disminución o bonificación sobre el precio de
        venta y que consiste también en al cálculo de un tanto por ciento o porcentaje (%) que
        favorece al cliente que utiliza éste medio de pago, ya que en definitiva paga menos.


        Los Descuentos:


                “Los descuentos son rebajas”, que se conceden por los siguientes motivos:
                        Por volumen de compra o compra al por mayor,
                        Por compra de determinada mercadería al finalizar la temporada
                        Por compras de mercaderías deterioradas o con fallas
                        Por efectuar pagos anticipados a la fecha de vencimiento de una cuenta
                        corriente sin documentar
                        Por realizar el pago de una compra en efectivo y/o cheque




        Estos descuentos tienen una relación directa con los ingresos y los gastos que obtiene
        una Empresa, veamos un ejemplo:
        Profesor Luis Enrique Pacheco Rocha                                               -   43
                                                                                              -
[SISTEMAS DE INFORMACIÓN CONTABLE
                 1                                                            Modulo I




                                      Cuando la empresa
                         Es la que compra o adquiere un bien o producto
                          Los descuentos serán a favor de la empresa




    Supongamos que nuestro proveedor al realizar una compra de $ 20.000,00 y
abonar con dinero en efectivo nos concede un descuento del 15% sobre el precio de la
compra.
    -   ¿Debemos entonces pagar el total del importe de la compra, es decir
        $ 20.000,00?
                     Es obvio que si nos hacen un descuento deberemos pagar menos
                     de $ 20.000,00 y
    -   ¿Cuánto es el descuento del 15% que nos hacen sobre el precio de compra, es
        decir $ 20.000,00?
                     Se calcula aplicando una formula de descuento de la siguiente
                     manera:


                         Valor Nominal      .        Porcentaje           .    Tiempo
    Descuento       =
                                                         100


        Donde:
              -    El importe escrito de los documentos entregados para ser
                   descontados (es decir el valor futuro de la obligación, ya que sólo es
                   disponible dentro de un cierto tiempo), se denomina Valor Nominal y
                   es representado por la letra N.
              -    El importe que se recibe por haber descontado los documentos (es
                   decir el valor presente, razón por la cual se llama Valor Actual), se
                   representa por la letra V.
              -    El tiempo, plazo anticipado en que se descuenta el documento, se
                   representa por la letra n. En este caso como el descuento opera en un
                   solo período siempre n = 1.
              -    La tasa de descuento, por la letra i.
              -    La diferencia existente entre el valor nominal y el valor actual, es el
                   importe del interés abonado por adelantado en la operación que
                   recibe el nombre de Descuento y que está representado por la letra D.

Profesor Luis Enrique Pacheco Rocha                                                      -   44
                                                                                             -
[SISTEMAS DE INFORMACIÓN CONTABLE
                 1                                                         Modulo I



                                              Actividad XI

        Complete los siguientes cuadros efectuando los cálculos financieros
correspondientes:
        En este caso tendremos:


                            20.000,00         .          15            .       1
    Descuento       =
                                                         100


    Descuento       =


        El Valor Actual o a pagar se calcula de la siguiente manera:


     Valor Actual          =             Valor Nominal         -     Descuento Obtenido


     Valor Actual          =              20.000,00            -


     Valor Actual          =


El siguiente paso es realizar un razonamiento lógico: responda estos interrogantes:
a.- ¿Si la empresa realiza una compra se obtendrá o cederá el descuento que se
realiza en ésta operación comercial?
        Tache lo que no corresponde:


                                   Descuento             Descuento
                                       Obtenido           Cedido


b.- ¿Éste descuento realizado formará parte de los Ingresos o de los Egresos del Ente
contable?
        Tache lo que no corresponde:


                                       Ingresos           Gastos


        De acuerdo a los cálculos y los razonamientos efectuados diremos que:
Profesor Luis Enrique Pacheco Rocha                                                   -   45
                                                                                          -
[SISTEMAS DE INFORMACIÓN CONTABLE
                         1                                                              Modulo I

                “Cuando a la empresa le conceden un descuento significa un ingreso para la
        misma ya que sobre un determinado valor, termina pagando un importe menor a ese
        valor, en otras palabras: TODO DESCUENTO OBTENIDO POR LA EMPRESA ES UN
        INGRESO”
                                                        Y
                           “Cuando a la empresa le conceden un descuento, significa un gasto
        para la misma ya que sobre un determinado valor, termina cobrando un importe mayor
        a    ese valor, en otras palabras: TODO DESCUENTO CONCEDIDO POR LA
        EMPRESA ES UN EGRESO”
        En efecto:




                             Cuando la empresa es la que compra un bien o producto y se le otorga un
                                 descuento, está pagará menos y por lo tanto esto es un ingreso




        Operación Nro. 1: Se realiza la adquisición de artículos para la venta por un total de
        $ 20.000,00. El pago se realiza en efectivo, por lo que nuestro proveedor nos concede
        un 15 % de descuento.


Op.            A       -        P       =       C        +       Y         -       G      =            PN


 01


Sub.
                       -                =                +                 -              =
Total
Total                                   =                                                 =


        Pero también:


                                                  Cuando la empresa
                                          Es la que vende un bien o producto
                                        Los descuentos serán a favor de terceros




        Profesor Luis Enrique Pacheco Rocha                                                            -   46
                                                                                                           -
[SISTEMAS DE INFORMACIÓN CONTABLE
                         1                                                               Modulo I

        En efecto:


                              Cuando la empresa es la que vende un bien o producto y se otorga un
                            descuento, está cobrará menos y por lo tanto este descuento, al igual que
                                                el costo de ventas es un Egreso



        Operación Nro. 2: Se realiza la venta de mercaderías por $ 34.000,00. El pago se
        realiza en efectivo, por lo que concedemos un descuento del 20 %.


                                    Valor Nominal    .        Porcentaje           .        Tiempo
            Descuento       =
                                                                  100


                                                     .                             .           1
            Descuento       =
                                                                  100


            Descuento       =


                El Valor Actual o a pagar se calcula de la siguiente manera:


             Valor Actual            =         Valor Nominal             -        Descuento Cedido


             Valor Actual            =                                   -


             Valor Actual            =


Op.            A       -        P        =      C        +        Y          -    G        =                PN


 02


Sub.
                       -                 =               +                   -             =
Total

Total                                    =                                                 =



        Los Intereses:
        “El interés es un importe adicional o recargo”, que se cobra sobre un valor de compra
        determinado por los siguientes conceptos:

        Profesor Luis Enrique Pacheco Rocha                                                             -   47
                                                                                                            -
[SISTEMAS DE INFORMACIÓN CONTABLE
                 1                                                       Modulo I

                     Pagos efectuados a través de créditos o bien, en cuenta corriente
                     sin documentar
                     Pagos efectuados a través de créditos documentados, o bien con
                     pagarés a favor de terceros
                     Atrasos o moras, en el pago de deudas contraídas con terceros
                     Pagos realizados después de los vencimientos convenidos
                     Pagos con tarjetas de crédito


Con respecto a los intereses cobrados con tarjetas de crédito puede que sea política
de la empresa que al efectuar una venta a crédito y el pago sea convenido en una sola
cuota “no se recarguen intereses sobre el precio de venta” y sea una operación
equivalente a la compra realizada en efectivo. Por otro lado, la misma política se suele
implementar para aquellas operaciones pactadas a menos de tres cuotas de crédito.
Estos intereses tienen una relación directa con los Ingresos (Y) y los Gastos (G) que
obtiene una empresa, veamos un ejemplo:
Supongamos que realizamos la compra de mercaderías por $ 23.500,00 a nuestros
proveedores y que quedamos adeudando en cuenta corriente sin documentar por lo
cual nos recargan un 10% en concepto de intereses:
-   ¿Debemos entonces pagar el total del importe de la compra, es decir $ 23.500,00?
                  Es evidente que si nos hacen un recargo deberemos pagar más de
                  $ 23.500,00 incluyendo los intereses
-   ¿Cuánto es el interés del 10% que nos hacen sobre el precio de compra, es decir
    $ 23.500,00?
                  Se calcula aplicando una formula de interés de la siguiente manera:


                             Capital       .       Porcentaje        .      Tiempo
       Interés       =
                                                      100


        Donde:
              -     El importe sobre el cual se concede el crédito y al cual se recargan
                    intereses se denomina Capital es representado por la letra C.
              -     El importe que se adeuda por haber recargado los intereses (es decir
                    el valor del Capital, más los intereses) es el Valor Futuro o Monto, se
                    representa por la letra M.




Profesor Luis Enrique Pacheco Rocha                                                  -   48
                                                                                         -
[SISTEMAS DE INFORMACIÓN CONTABLE
                 1                                                       Modulo I

              -    El tiempo, plazo anticipado en que se descuenta el documento, se
                   representa por la letra n. En este caso como el descuento opera en un
                   solo período siempre n = 1.
              -    La tasa de descuento, por la letra i.
              -    El Interés que se represente con la letra I mayúscula, es el importe
                   que surge de aplicar al Capital, la tasa de interés y el tiempo de la
                   operación.


                                            Actividad XII
Complete las operaciones de cálculo financiero que se plantean seguidamente.
Entonces, si realizamos los cálculos correspondientes a los intereses según el ejemplo
planteado anteriormente, tendremos:


                            23.500,00       .           10           .        1
       Interés      =
                                                        100


       Interés      =


        El importe o a pagar o Monto (M) se calcula de la siguiente manera:


        Monto              =              Capital             -      Interés Cedido


        Monto              =                                  -


        Monto              =
El siguiente paso es realizar un razonamiento lógico: responda estos interrogantes:


a.- ¿Si la empresa realiza una compra a crédito se obtendrá o cederá el interés que se
recarga en ésta operación comercial?
        Tache lo que no corresponde:


                               Interés Obtenido     Interés Cedido


b.- ¿Éste recargo realizado, es decir el interés de la operación formará parte de los
Ingresos o de los Gastos del Ente contable?

Profesor Luis Enrique Pacheco Rocha                                                   -   49
                                                                                          -
[SISTEMAS DE INFORMACIÓN CONTABLE
                 1                                                                   Modulo I

        Tache lo que no corresponde:


                                 Ingresos                  Gastos


En efecto:




                 Cuando la empresa es la que compra un bien o producto a crédito, se le
                  recargan intereses, está pagará más y por lo tanto esto es un Egreso




Por otro lado:



                                       Cuando la empresa
                         Es la que compra o adquiere un bien o producto
                           Los intereses serán a favor de terceros y se
                                 sumarán al importe de la compra




Recuerde:

          Todo Egreso trae aparejado la disminución de un Activo.
        Todo Egreso Futuro trae aparejado el aumento de un Pasivo.




                          Todo Ingreso trae aparejado el aumento de un Activo.
                       Todo Ingreso Futuro trae aparejado el aumento de un Activo.




Los gastos futuros consisten en pasivos contraídos con terceros como por ejemplo, los
intereses a pagar.


Operación Nro. 3: Se realiza la compra de mercaderías por $ 23.500,00 a nuestros
proveedores y que quedamos adeudando en cuenta corriente sin documentar por lo
cual nos recargan un 10% en concepto de intereses.



Profesor Luis Enrique Pacheco Rocha                                                             -   50
                                                                                                    -
[SISTEMAS DE INFORMACIÓN CONTABLE
                         1                                                                   Modulo I

Op.            A         -         P       =        C        +       Y           -    G        =               PN


 03


Sub.
                         -                 =                 +                   -             =
Total

Total                                      =                                                   =



        Ahora bien:

                                Cuando la empresa es la que vende un bien o producto a crédito, se
                             recargan intereses a los clientes (o deudores), estos pagarán más y por lo
                             tanto estos intereses recargados, junto con la venta efectuada constituyen
                                                     un ingreso para la empresa




                Entonces, si realizamos los cálculos correspondientes a los intereses según el
        ejemplo planteado anteriormente, tendremos:


                                                         .                             .           1
               Interés         =
                                                                      100


               Interés         =




                El importe o a pagar o Monto (M) se calcula de la siguiente manera:




                   Monto               =                Capital              -            Interés Cedido


                   Monto               =                                     -


                   Monto               =




        Profesor Luis Enrique Pacheco Rocha                                                                -   51
                                                                                                               -
[SISTEMAS DE INFORMACIÓN CONTABLE
                         1                                                                Modulo I

        Por otro lado:



                                                        Cuando la empresa
                                               Es la que vende un bien o producto
                                            Los intereses serán a favor de la empresa y
                                                 se sumarán a la deuda a su favor




        Operación Nro. 4: Se realiza la compra de mercaderías a crédito por $ 17.800,00 y nos
        que quedan adeudando en cuenta corriente sin documentar por lo cual nos recargan
        un 10% en concepto de intereses. El CMV de la operación es de $ 6.780,00


Op.            A         -     P        =          C       +        Y         -      G     =             PN


 04


Sub.
                         -              =                  +                  -            =
Total
Total                                   =                                                  =



                                                   Actividad XII
        Registre las siguientes operaciones según el M.P.D.:


        Operación Nro. 1: Se adquieren mercaderías por $ 12.450 importe que quedamos
        adeudando en cuenta corriente sin documentar con el 15% de intereses.


Op.            A         -     P        =          C       +        Y         -      G     =             PN


 01


Sub.
                         -              =                  +                  -            =
Total
Total                                   =                                                  =



        Operación Nro. 2: Se efectúa la venta de mercaderías por $ 23.000 importe que nos
        quedan adeudando en cuenta corriente sin documentar con el 20% de intereses. CMV:
        13.200

        Profesor Luis Enrique Pacheco Rocha                                                          -   52
                                                                                                         -
[SISTEMAS DE INFORMACIÓN CONTABLE
                         1                                                               Modulo I



Op.            A        -       P         =        C         +   Y      -        G        =                PN


 02


Sub.
                        -                 =                  +          -                 =
Total
Total                                     =                                               =



        En esta operación se debe registrar como derecho a cobrar (y por lo tanto incremento
        del activo), el importe que corresponde al total de la deuda más los intereses que se
        deben cobrar por la operación efectuada, por otro lado éste importe correspondiente a
        los intereses son los ingresos que obtiene la empresa en ésta operación. Por otro lado
        se deberán detallar los ingresos por separados en la columna de (Y), ya que unos
        provienen de la venta de mercaderías y otros por los importes recargados en concepto
        de intereses. Como Gasto (G) se deberá registrar el costo de la mercadería vendida
        (CMV) y a la vez este importe deberá ser disminuido del activo ya que la mercadería
        que se vendió deberá darse de baja del patrimonio del ente.



                       Variaciones en el Patrimonio del Ente

        Considerando la ecuación patrimonial estática y dinámica, recordemos que:


        -   Al comienzo del ejercicio la ecuación patrimonial es estática ya que al no existir
            operaciones comerciales “no existen ni Ingresos (Y), ni Gastos (G). Es decir:


                      Activo    -       Pasivo     =             Patrimonio Neto
                      Activo    -       Pasivo     =                 Capital


        -   Al comenzar las actividades y como origen de las operaciones comerciales, se
            obtienen resultados compuestos por Ingresos (Y) y Gastos (G)


             Activo         -   Pasivo         =       Capital   +    Ingresos       -        Gastos

                A           -       P          =         C       +          Y        -          G




        Profesor Luis Enrique Pacheco Rocha                                                            -   53
                                                                                                           -
[SISTEMAS DE INFORMACIÓN CONTABLE
                         1                                                          Modulo I



        Durante un ejercicio económico el patrimonio del ente contable sufre ciertas variaciones que se
        originan en las operaciones que éste habitual u ordinariamente realiza, dichos cambios se
        experimentan a raíz de la existencia de ingresos y/o gastos en la operatorio comercial y,
        también en aquellos casos en que solamente se realizan operaciones que traen aparejados
        cambios entre activos y pasivos sin incrementar y/o disminuir el patrimonio neto, pero que
        producen cambios cualitativos en el patrimonio de la empresa.


                                                   Actividad XIII
        Resuelva los siguientes casos con el M.P.D.:
        Primer Caso: Cuando se paga una deuda a favor de terceros por $ 4.000,00 en
        efectivo


Caso           A       -       P        =      C        +           Y   -     G      =               PN


 01


Sub.
                       -                =               +               -            =
Total
Total                                   =                                            =



        Aquí el Patrimonio Neto no sufre ninguna variación, permanece en cero. Pero si
        observamos el Activo y el Pasivo, existe una disminución en ambos elementos de la
        ecuación, es decir: el Activo disminuye porque se disminuye el dinero en efectivo que
        posee el ente y a su vez el Pasivo disminuye a causa de disminuir las deudas
        contraídas con terceros por la empresa.


        Segundo Caso: Cuando se efectúa el pago de una factura de luz en efectivo por
        $ 200,00


Caso           A       -       P        =      C        +           Y   -     G      =               PN


 02


Sub.
                       -                =               +               -            =
Total

Total                                   =                                            =




        Profesor Luis Enrique Pacheco Rocha                                                      -   54
                                                                                                     -
[SISTEMAS DE INFORMACIÓN CONTABLE
                 1                                                             Modulo I

Aquí el Patrimonio Neto disminuye a causa de haber disminuido el Activo por el pago
en efectivo y a su vez por existir un ingreso.



                 Clases de Variaciones en el Patrimonio.

De acuerdo al efecto que produce las variaciones en el Patrimonio del ente, es decir
aumentos y/o disminuciones en Activos, Pasivos, Ingresos o Gastos, las variaciones
patrimoniales se clasifican en:


              1. Variaciones      Patrimoniales    Permutativas:    Las    variaciones    en        el
                 patrimonio serán Permutativas, cuando en una operación comercial no
                 intervienen        los ingresos (Y) ni los Egresos (E), produciéndose
                 simultáneamente incrementos y/o disminuciones únicamente entre
                 Activos y/o Pasivos.


              2. Variaciones      Patrimoniales    Modificativas:   Las    variaciones    en        el
                 patrimonio serán modificativas, cuando en una operación comercial
                 intervengan los ingresos (Y) y/o los Egresos (E), pudiéndose producir
                 aumentos y/o disminuciones entre Activos, Pasivos, Ingresos y/o
                 Gastos.
        Es decir:


                                         Son operaciones donde intervienen cambios de Activos por
                                         otros activos, Pasivos por Activos y Pasivos con Pasivos en
                    Variaciones
                                         aumentos y disminuciones de los mismos
                  Permutativas
                                                      Activo – Pasivo = Patrimonio Neto
Variaciones                                               Patrimonio Neto = Capital
    en el                                Son operaciones donde intervienen cambios de Activos por
 Patrimonio                              otros activos, Pasivos por Activos y Pasivos con Pasivos,

   del Ente                              conjuntamente con Ingresos y Egresos en aumentos y
                    Variaciones
                                         disminuciones de los mismos
                    Modificativas

                                                      Activo – Pasivo = Patrimonio Neto
                                               Patrimonio Neto = Capital + Ingresos - Egresos




Profesor Luis Enrique Pacheco Rocha                                                        -   55
                                                                                               -
[SISTEMAS DE INFORMACIÓN CONTABLE
                             1                                                              Modulo I

            Dichas variaciones, tomando la ecuación patrimonial, serán reflejadas en los aumentos
            y/o disminuciones en el Patrimonio Neto, es decir la última parte de la igualdad
            planteada
            (Activo - Pasivo = Capital + Ingresos - Egresos = Patrimonio Neto).
            Es síntesis, cuando el Patrimonio Neto es igual a cero, significa que no ha existido un
            cambio que modifique el mismo y por lo tanto solamente aumentan Activos y/o Pasivos.
            Pero cuando el Patrimonio Neto es igual a una suma positiva, o el mismo ha
            aumentado se ha producido una modificación y, lo mismo sucede cuando dicha suma
            es negativa, ya que ha sufrido una disminución


                                                   Actividad XIV

                     Teniendo en cuenta la ecuación patrimonial, complete el siguiente cuadro de
            registración de operaciones con el M.P.D.


                                                                                    Patrimonio           Variación
 Op        Activo    -     Pasivo = Capital + Ingresos         -   Gastos =
                                                                                       Neto             Patrimonial


            Op 1: Se inician las actividades de la empresa con el siguiente inventario:


                         Concepto                   Importe                      Concepto                          Importe

Dinero en efectivo                                 42.230,00   Pagarés pendientes de pago                           3.210,00

Un local                                           56.123,90   Automotores para uso de la empresa                  34.270,00

Pagarés pendientes de cobro                         7.280,00   Muebles para el local de ventas                     12.340,00

Deudas por ventas de mercaderías a crédito          8.460,00   Deudas por compras de mercaderías a crédito          2.670,00

                                                               Una cuenta en Caja de Ahorro en el Banco de
Una cuenta corriente en el Banco Bansud            19.350,00                                                       12.190,00
                                                               Galicia
                                                               Importe recibido de los clientes en concepto
Maquinas registradoras                              3.190,00                                                         920,00
                                                               de adelanto
Importe entregado a los proveedores en concepto
                                                    1.200,00   Cheques recibidos de terceros                        2.190,00
de adelanto

Instalaciones varias                                1.300,00   Dólares estadounidenses                              4.190,00

Inversiones en Acciones                             3.298,00   Euros                                                3.900,00



            Op 2: Se realiza una venta por $ 10.000,00 importe que nos pagan en efectivo, con el
            10 % de descuento.

            Profesor Luis Enrique Pacheco Rocha                                                          -    56
                                                                                                              -
[SISTEMAS DE INFORMACIÓN CONTABLE
                 1                                                    Modulo I

CMV: $ 3.700,00


Op 3: Se adquieren artículos de limpieza por $ 2.000,00 importe que abonamos en
efectivo con el 10 % de descuento. Recuerde que para que sean considerados como
bienes de la empresa estos deben cumplir al menos dos condiciones: “tener una
permanencia mayor a un año de plazo en la empresa” y “ser de un monto significativo”.


Op 4: Se efectúa una venta de mercaderías por $ 5.600,00, importe que nos quedan
adeudando en cuenta corriente sin documentar a 90 días de plazo con el 15 % de
interés anual.


Op 5: Se adquieren tornillos y clavos para la reparación de un mostrador por $ 10,00
importe que abonamos en efectivo.


Op 6: Se realiza la compra de mercaderías por $ 5.800,00 importe que quedamos
adeudando en cuenta corriente sin documentar a 180 días de plazo con el 4 % de
interés mensual.


Op 7: Realizamos la apertura de una cuenta corriente en el banco Santa Cruz por lo
cual se realiza un depósito inicial de $ 8.900,00 en efectivo.


Op 8: Se cancela la factura de luz del local comercial por $ 320,00 importe por el cual
emitimos un cheque de nuestra cuenta corriente cargo Banco Santa Cruz.


Op 9: Nos cancelan en efectivo la deuda a favor de la empresa originada en la
operación Nro. 4


Op 10: Cancelamos en efectivo la deuda originada en la operación Nro. 6




Profesor Luis Enrique Pacheco Rocha                                              -   57
                                                                                     -
[SISTEMAS DE INFORMACIÓN CONTABLE
                         1                                                             Modulo I

                                                    Resolución


                                                                              Patrimonio          Variación
 Op      Activo    -   Pasivo   =   Capital    +   Ingresos   -   Gatos   =
                                                                                Neto           Patrimonial




 01




 02



 03


 04


 05



 06



 07



 08



 09


 10

Sub
Total


Total                                                                                        -------------------




        Profesor Luis Enrique Pacheco Rocha                                                        -   58
                                                                                                       -
[SISTEMAS DE INFORMACIÓN CONTABLE
                 1                                                     Modulo I




                    Las Operaciones del Ente Contable

Durante el ejercicio económico se realizan diferentes operaciones por los distintos
entes contables o empresas, estas incluyen:


-   Operaciones de Inicio de ejercicio: ya sean registros de constitución y de apertura
    de libros de empresas unipersonales y/o sociedades comerciales o cooperativas.
        Operaciones de apertura de libros en empresas unipersonales, u
        Operaciones de constitución de sociedades en empresas societarias
        (sociedades comerciales y/o cooperativas)
        Operaciones de integración de compromisos de aportes en sociedades
        comerciales y/o cooperativas.


-   Operaciones de ejercicio, que se realizan durante el transcurso del ciclo contable.


            Operaciones de registros de hechos contabilizables en los Libros Diario
            General o Subdiarios,
            Operaciones de Mayorización de asientos en el Diario General o Subdiarios.


-   Operaciones de cierre, que consisten en realizar las siguientes tareas:


            Preparación del Balance de Sumas y saldos.
            Toma de inventario y obtención de datos
            Ajustes contables
            Mayorización de los Ajustes contables
            Realización del Balance General definitivo.




        En suma durante el ejercicio se realizan operaciones comerciales, según se
expresan en el cuadro que se propone a continuación:




Profesor Luis Enrique Pacheco Rocha                                                -   59
                                                                                       -
[SISTEMAS DE INFORMACIÓN CONTABLE
                    1                                                                                          Modulo I




    Operaciones de              Aporte de los                                           Aportes en efectivo 
 formación del capital     Propietarios o Socios del 
                                                                                         Aportes en especie 
   del ente contable            Ente Contable 
                                                          Al Contado, en                              Sin Descuentos 
                                                          efectivo o con 
                                                                                                      Con descuentos 
                                                              cheque 
                                                                                                             Sin Intereses 
 Operaciones del giro                                                               Sin documentar 
                           Operaciones de Compra‐                                                            Con Intereses 
 Ordinario habitual del 
                            venta (de mercaderías)          A  Crédito 
    Ente Contable                                                                                            Sin Intereses 
                                                                                     Documentada 
                                                                                                             Con Intereses 
                                                         Operaciones con                          Adelantos de clientes 
                                                             adelantos                           Adelantos a proveedores 
                                                          Al Contado, en                             Sin Descuentos 
                                                          efectivo o con 
  Operaciones que no                                                                                  Con descuentos 
                           Operaciones de Compra‐             cheque 
   pertenecen al giro 
                           venta (de bienes para uso                                                        Sin Intereses 
 Ordinario habitual del                                                             Sin documentar 
                            del ente e inversiones)                                                         Con Intereses 
     Ente Contable                                          A  Crédito 
                                                                                                            Sin Intereses 
                                                                                    Documentada 
                                                                                                            Con Intereses 
                                                                        Apertura y depósitos en Cuenta Corriente Bancaria 
                             En Cuenta Corriente        Extracciones de las 
                                  Bancaria                                                                   Adelantos en cuenta corriente 
                                                        cuentas corrientes      Giros en descubierto 
                                                                                                                        bancaria 
                                                             bancarias 
                                                                                       Depósitos a Plazo Fijo 
                                 En Plazo Fijo 
                                                                                    Extracciones de plazos fijos 

                                                                                                                  Operaciones a la par 
                            Inversiones en Moneda 
                                                             Compra‐venta de moneda extranjera 
                                   extranjera 
                                                                                                                Operaciones sobre la par 
Operaciones con Bancos 
                            Inversiones en Títulos y 
                                                              Compra‐venta de Títulos y Acciones 
                                    Acciones                                                                 Operaciones bajo la par 


                                                         Créditos Personales 
                                                                                                   Constitución del crédito 


                            Operaciones de Crédito       Créditos Prendarios 

                                                                                                   Amortización del crédito 
                                                        Créditos Hipotecarios 

                                                                                Al contado, en efectivo o            Sin descuentos
                                                                                       con cheque                    Con descuentos
                            Operaciones de Cobro           De Servicios 
                                                                                                                      Sin Intereses 
                                                                                       Con mora 
Operaciones de Cobros,                                                                                                Con Intereses
  pagos y adelantos                                                             Al contado, en efectivo o            Sin descuentos
                                                           De Servicios 
                                                                                       con cheque                    Con descuentos
                             Operaciones de Pago 
                                                                                                                      Sin Intereses 
                                                          De Impuestos                 Con mora 
                                                                                                                      Con Intereses
                           Preparación del Balance de Comprobación de        Mayorización de los asientos del Diario general 
                                         Sumas y saldos                      Balance de Sumas y saldos 
                                                                             Ajustes contables 
 Operaciones de Cierre 
     de Ejercicio            Toma de Inventario y Obtención de datos         Registración de los ajustes en el Diario General 

                                                                             Mayorización de los ajustes contables 

                                 Preparación del Balance definitivo                        Confección de los Estados Contables 



   Profesor Luis Enrique Pacheco Rocha                                                                                            -   60
                                                                                                                                      -
[SISTEMAS DE INFORMACIÓN CONTABLE
                 1                                                        Modulo I




Los hechos contables y los Sistemas de Información

El Ente Contable, durante el ejercicio económico realiza hechos económicos que son o
no contabilizables.
Se conoce como “hecho económico” aquellas actividades destinadas a satisfacer
necesidades o con miras a cumplir determinados fines.
En efecto:
              -    Una organización realiza hechos económicos transformando, creando
                   recursos con la finalidad producir bienes o prestar servicios.
              -    Estos hechos pueden estar relacionados o no directamente con la
                   obtención de ganancias por parte del ente u organización que los
                   realiza.


Pero un hecho económico será un hecho contabilizable cuando el mismo origine una
variación en el patrimonio del ente contable.
Es decir, cuando se evidencie en las operaciones del ente una variación patrimonial,
sea ésta variación permutativa y/o modificativa, estaremos en presencia de un hecho
contabilizable.


Por ejemplo. Serán hechos no económicos:
              -    El envío de un resumen de cuenta a los deudores informándoles el
                   detalle y la totalidad de su deuda.
              -    La comunicación de un deudor de dudoso cobro de que en 10 días
                   nos cancelará su deuda en efectivo.
              -    La comunicación de un abogado de que los deudores que han sido
                   incobrables son pasibles de aplicación de cobro forzoso de la deuda a
                   nuestro favor.
              -    La comunicación del envío de mercaderías.
              -    Una nota de pedido.
              -    Un remito.


Los hechos económicos contabilizables se producen a través de la documentación
que respalda una operación comercial realizada por el ente contable.


Profesor Luis Enrique Pacheco Rocha                                                  -   61
                                                                                         -
[SISTEMAS DE INFORMACIÓN CONTABLE
                 1                                                      Modulo I


             El nuevo enfoque de la Contabilidad

El rol tradicional de la contabilidad era el de registrar las operaciones de la empresa o
ente contable llagando a la culminación de la tarea con la elaboración de los estados
contables.


En la actualidad “la contabilidad debe constituir una base de información sólida que
permita una mejor gestión en las operaciones del ente contable”. Esto ya se manifestó
en el Informe del Instituto Americano de Contadores, que en el año 1966 manifestaba:


“La Contabilidad es una disciplina que provee información financiera y de otro tipo que
es esencial para la eficaz conducción y evaluación de las actividades de cualquier
organización.”


Todo Ente Contable fija objetivos que desea lograr y para poder hacerlo debe contar
con una administración eficaz. Quienes están a cargo de la administración toman
decisiones sobre la base de la información que le es proporcionada.


Si esta información no reúne los requisitos necesarios las decisiones que se tomen
pueden estar erradas y por ende, los resultados van a perjudicar el desempeño del
ente contable.


Los hechos contabilizables son la base de ésta información que debe tender a brindar
resultados eficientes y eficaces. Estos hechos a su vez originan la confección de
documentación probatoria, la que es registrada en los libros del ente y es así que se
lleva a cabo todo el proceso contable:




Profesor Luis Enrique Pacheco Rocha                                                 -   62
                                                                                        -
[SISTEMAS DE INFORMACIÓN CONTABLE
                 1                                                               Modulo I



Es decir, esquemáticamente:



     Hechos                            Hechos                       Hechos
  En la empresa                    No económicos               No contabilizables




     Hechos                           Hechos                        Generan
   Económicos                      Contabilizables               documentación




        Documentos de
          la empresa                                     Papeles de trabajo




    Documentos Comerciales                            Registraciones Contables
                                                                 en:



                         Libro Diario




        Diario General                  OSubdiarios




           Libro Mayor



                                    Balance de               Ajustes                Balance
                                                            Contables               Definitivo
                                   Comprobación
                                     de Saldos




Profesor Luis Enrique Pacheco Rocha                                                              -   63
                                                                                                     -
[SISTEMAS DE INFORMACIÓN CONTABLE
                 1                                                           Modulo I

Estas operaciones comerciales que se llevan a cabo en el ente contable se registran
(jornalizan o contabilizan) por medio de anotaciones llamadas asientos en los libros o
registros comerciales, a saber:


                 Libro Diario general,

                 Libros Subdiarios (en el caso de que la empresa utilice el sistema

                 centralizado)

                 Libro Mayor y

                 Libro de Inventario y Balance.

En las registraciones que se efectúan en el Libro Diario General se utiliza el método de
la partida doble, registrando asientos contables se debitan una o más cuentas y se
acreditan una o más cuentas, también llamadas partidas.
En estos registros contables interviene una herramienta fundamental para la técnica
de registración contable: “La cuenta”.
Una cuenta es considerada como “la agrupación de partidas de una misma naturaleza”
y, por ello tomando la ecuación patrimonial, veremos entonces que existirán tantos
tipos de cuentas como está estructurado el patrimonio del ente contable, a saber:


                                       PATRIMONIO

                                                                               Como el
 El Activo                                                                     Pasivo
 representa a                                       PASIVO                     representa a
                                  A
 los recursos,                                                                 las
 materiales e                     C                                            obligaciones,
 inmateriales                     T                                            también se
 que posee                                                                     considera
 el ente                          I                                            como “La
 contable                         V                                            participación
 “Para                            O               PATRIMONIO                   de
 realizar sus                                        NETO                      terceros sobre
 actividades                                                                   el Activo o
 y hacer                                                                       recursos
 frente a las                                                                   del
 obligaciones                                                                   Ente
 contraídas”.                                                                  Contable”.




 Como con los recursos del Activo se cancelan las obligaciones del Pasivo, el resultado de
 esto, es “La participación de los dueños, propietarios y/o socios sobre el Activo del Ente
 Contable”.




Profesor Luis Enrique Pacheco Rocha                                                       -   64
                                                                                              -
[SISTEMAS DE INFORMACIÓN CONTABLE
                 1                                                     Modulo I

Deberemos tener presente entonces que:

1.- En la vida de un ente contable existen diferentes etapas secuénciales desde el
momento del surgimiento como tal, hasta la extinción del mismo. Estas etapas bien
diferenciadas que podríamos mencionar como nacimiento, desarrollo y finalización de
la existencia del ente contable tienen una finalidad y objeto que cumplir. Dicha
finalidad está referida a la obtención de ganancias y el objeto a la actividad que ha de
desarrollar para lograr la mencionada finalidad. Como ya sabemos por la simple
observación, el objeto de explotación o actividad que desarrolla una empresa está
enfocada a la producción y/o intercambio de bienes o bien, podría tratarse de una
actividad referida a la prestación de servicios. Como toda actividad que realiza el ser
humano, sea en forma individual o por medio de organizaciones que desembocan en
la aparición del ente contable se efectúa tendiendo a la satisfacción de una
variadísima gama de apetencias materiales y espirituales llamadas necesidades,
“cuando estas necesidades humanas son satisfechas por medio de la producción de
bienes materiales y la prestación de servicios, y como es consecuencia de ello,
interviene la actividad aplicada a la obtención de dichos bienes o con la finalidad de
prestar un servicio determinado dicha actividad se denomina “hecho económico”.

Un hecho económico da origen al comienzo de un proceso, y si el mismo se trata de la
formación de una empresa sea esta unipersonal o una sociedad, abarcará desde el
surgimiento de la empresa, pasando por las distintas operaciones que efectúa
(compras, ventas, cobros, pagos, depósitos, extracciones, etc.), que abarca un ciclo o
ejercicio completo conocido como ejercicio económico hasta llegar a la confección de
los estados contables correspondientes al cierre de dicho ejercicio.

La mayoría de estos hechos económicos dan origen a las anotaciones en los registros
contables, que llamamos registraciones contables, las cuales deben encontrarse
respaldadas por los respectivos comprobantes llamados documentos comerciales.
Evidentemente que, existen hechos que son registrados contablemente y que no
poseen la propia naturaleza de un hecho económico es decir, actividad aplicada a la
producción de bienes y/o servicios.


2.- La finalidad de la contabilidad es la de brindar información sobre la marcha de la
empresa o ente contable y, para ello utiliza una herramienta básica que denomina
cuenta. Una cuenta consiste en la agrupación de partidas de una misma naturaleza, es
decir agrupa un conjunto de elementos determinados sean estos del Activo, Pasivo,
Patrimonio Neto, Ingresos o Gastos.

Profesor Luis Enrique Pacheco Rocha                                               -   65
                                                                                      -
[SISTEMAS DE INFORMACIÓN CONTABLE
                 1                                                         Modulo I

Un ejemplo clásico que podemos citar es la cuenta caja, donde se incluyen todos los
elementos del activo relacionados con el dinero en efectivo.


3.- Una cuenta se representa gráficamente a través de una T, con los siguientes
elementos:


                    Debe                 Nombre                    Haber



                              Débitos                   Créditos



                          Saldo Deudor               Saldo acreedor



                              Cuenta Saldada o de saldo nulo




        Para entender el manejo y funcionamiento de las cuentas debemos
primeramente examinar los distintos elementos que la componen, los mismos son:



   Registro de la información contable: Las Cuentas.

La contabilidad utiliza como herramienta principal para el registro de las operaciones
en los libros de comercio a la cuenta. La que se define como “registración de partidas
de una misma naturaleza”



                           Elementos de la Cuenta
a) El nombre de la cuenta: es la denominación que se le asigna al conjunto de
    partidas que componen una determinada cuenta. Esta denominación debe ser lo
    más precisa posible para que se puedan diferenciar los distintos componentes del
    Activo, Pasivo, Patrimonio Neto, Gastos o Ingresos.
b) El debe: es el lado izquierdo de la cuenta donde se anotan todos los débitos.
    Debitar entonces, significa anotar en el debe.



Profesor Luis Enrique Pacheco Rocha                                                   -   66
                                                                                          -
[SISTEMAS DE INFORMACIÓN CONTABLE
                 1                                                         Modulo I

c) El haber: es el lado derecho de una cuenta donde se anotan todos los créditos.
    Acreditar significa entonces, anotar en el haber.
d) El saldo: es la diferencia que existe entre el total de los importes anotados en el
    debe (o débitos) y el total de los importes anotados en el haber (o créditos). El
    mismo puede ser:
    (a) Saldo deudor: un saldo es deudor cuando el total de los débitos es mayor que
        el total de los créditos (o el total del debe es mayor al del haber).
    (b) Saldo acreedor: un saldo es acreedor cuando el total de los créditos es mayor
        que el total que los débitos (o el total del haber es mayor que el del debe).
    (c) Saldo nulo: el saldo es nulo es nulo cuando el total de los débitos es igual al
        total de los créditos. En este caso se dice que la cuenta está saldada.


                                Clasificación de las cuentas
4.- Que las cuentas pueden clasificarse de acuerdo a:
                Su naturaleza,
                Su extensión,
                Lo que representan.
    Las cuentas pueden clasificarse por su naturaleza en:
a) Cuentas Patrimoniales: Son las que representan al conjunto de bienes y derechos
    de propiedad del ente como así también al conjunto de obligaciones contraídas por
    éste a favor de terceros. Las cuenta patrimoniales se subclasifican en:
    1. Cuentas Patrimoniales de Activo: son aquellas que representan al conjunto de
        bienes y derechos de propiedad del ente.
    2. Cuentas Patrimoniales de Pasivo: Son las que representan al conjunto al
        conjunto de obligaciones contraídas por éste a favor de terceros.
    3. Cuentas Patrimoniales de Patrimonio Neto: son aquellas que representan la
        participación de los propietarios o dueños sobre el activo del ente. La cuenta
        típica del patrimonio neto es Capital.
b) Cuentas Regularizadoras: Las cuentas regularizadoras constituyen un grupo de
    cuentas adicionales a las cuentas patrimoniales cuya función es la de ajustar los
    saldos de las mismas a efectos de presentar sus saldos con mayor precisión.
    Existen entonces tres tipos de cuentas regularizadoras:
1. Cuentas regularizadoras del Activo: Tienen como función ajustar los saldos de los
    activos que se incorporan al patrimonio del ente por su valor de costo, ya que por
    diversos factores o circunstancias dichos valores pueden en un determinado
    momento “no coincidir con los valores reales”, es decir:

Profesor Luis Enrique Pacheco Rocha                                                     -   67
                                                                                            -
[SISTEMAS DE INFORMACIÓN CONTABLE
                 1                                                         Modulo I

                     Valor de Costo o adquisición ≠ Valor Actual o real

Como ejemplo de ello podemos mencionar el caso de los bienes que utiliza la empresa
parea cumplir con su actividad principal como los automotores, maquinarias, equipos,
etc. Que van perdiendo su valor a medida que transcurre el tiempo debido al uso que
se hace de los mismos o bien créditos o deudas a favor del ente que por diversas
causas la empresa estima que no podrán cobrarse. Por esto para reflejar este tipo de
situaciones se utilizan las cuentas regularizadoras del activo.

2. Cuentas regularizadoras del Pasivo: Son aquellas cuentas que se utilizan en
     aquellos casos en que se contraen deudas documentadas en las cuales se
     incluyen intereses. Por ejemplo: supongamos que se firma un pagaré a 60 días de
     plazo por $ 1.200,00 incluyendo en el mismo $ 200,00 en concepto de intereses.
     Para poder reflejar estos intereses incluidos en el total del documento se utiliza una
     cuenta regularizadora del pasivo, quedando registrado con las siguientes cuentas:


       Deudas contraídas               Importe                 Cuenta registrada

      Pagaré                               $ 1.000,00 Documentos a Pagar

      Intereses incluidos                   $ 200,00 Intereses Pagados No Devengados



3. Cuentas regularizadoras del Patrimonio Neto: Son cuentas que se utilizan
     especialmente en los casos en que ciertas empresas emiten títulos y acciones por
     debajo de su valor nominal y, esto ocasiona que los suscriptores abonen por cada
     acción un valor inferior al de la misma. Esta diferencia que surge entre el valor
     nominal y el valor pagado por las acciones constituye un descuento de emisión,
     que figurara registrado de manera que reste el valor de las acciones en circulación.
     Es decir:
4.
                  Cuenta                 Valor de la acción           Importe
         Acciones                      100 acciones $ 10 c/u               $ 1.000,00

         Descuento de Emisión          100 acciones $ 8 c/u                $ 200,00




c) Cuentas Transitorias: Son aquellas cuentas que si bien poseen características de
     cuentas patrimoniales, las mismas “no pueden incluirse dentro de ellas” ya que
     solamente son utilizadas en el transcurso de un ejercicio económico, cancelándose

Profesor Luis Enrique Pacheco Rocha                                                     -   68
                                                                                            -
[SISTEMAS DE INFORMACIÓN CONTABLE
                 1                                                     Modulo I

    su saldo al finalizar el mismo. Un ejemplo de ello es la cuenta Compras, que se
    registra por el valor de las compras efectuadas durante un ejercicio económico,
    cancelándose en la época de confección del balance general.


d) Cuentas de Resultado: son aquellas que representan los ingresos y los Egresos
    que ha tenido la empresa y los mismos pueden ser positivos o negativos.


1. Cuentas de Resultado Positivo, Ingresos: son aquellas que representan los
    aumentos ocasionados en el Activo por ventas, alquileres cobrados, comisiones
    cobradas, etc.
2. Cuentas de Resultado Negativo, Egresos: son aquellas que representan los
    sacrificios del activo necesarios para obtener futuras ganancias como el Costo de
    lo vendido, el pago de alquileres, el pago de servicios, etc.


5.- Deberá tenerse presente que el manejo de clasificación de cuentas, sus elementos,
el saldo y los movimientos que se experimentan en ellas, es esencial para la correcta
aplicación del M.P.D. Entonces, se sugiere recordar siempre que:


    Las cuentas patrimoniales del activo y los resultados negativos o Egresos: tienen
    siempre saldo deudor, nunca saldo acreedor. Nacen y se incrementan por el debe
    y disminuyen por el haber.
    Las cuentas patrimoniales del pasivo y del patrimonio neto y, los resultados
    positivos o ingresos: tienen siempre saldo acreedor y nunca saldo deudor. Nacen y
    se incrementan por el haber y disminuyen por el debe.
    Las partidas anotadas en el debe deben ser igual o equivalentes a las anotadas en
    el haber: las sumas del debe deben coincidir con las sumas del haber en cada
    operación o asiento registrado.
    Toda partida que ingresa por una cuenta debe salir por esa misma cuenta: si
    anotamos una partida (o elemento determinado) bajo el nombre de una cuenta
    específica, cuando se le da de baja a dicho elemento del patrimonio debe utilizarse
    la misma cuenta que se utilizó para darle de alta. Por ejemplo: existen criterios que
    tienen a considerar loa cheques recibidos de terceros como dinero en efectivo y,
    por lo tanto se incluyen en la cuenta Caja, cuando debe dárseles de baja a estos
    elementos ya sea porque fueron cobrado o depositados en una cuenta corriente,
    estos deben ser registrados como bajas de la cuenta Caja, del mismo modo
    cuando nos firman un pagaré a favor de la empresa estos pasan a formar parte de

Profesor Luis Enrique Pacheco Rocha                                                -   69
                                                                                       -
[SISTEMAS DE INFORMACIÓN CONTABLE
                 1                                                          Modulo I

    la cuenta Documentos a Cobrar, cuando estos son transferidos por vía de endoso
    o bien cobrados, deberá dárseles de baja de la cuenta Documentos a Cobrar.
    En los registros contables está prohibido hacer correcciones, enmiendas,
    tachaduras, e interlineados: por lo tanto al registrar un asiento contable no se
    puede utilizar colores, dobles líneas, borrar, usar corrector, tachar, raspar el papel,
    etc. En todo caso cuando se comete un error se deberá hacer un “contra asiento”,
    es decir una registración utilizando las mismas cuentas e importes que el asientos
    erróneo, pero invirtiendo su lugar, es decir si las cuentas o los importes están
    acreditados se deberán debitar y de la misma forma se procede con las cuentas e
    importes debitados, los que se deberán acreditar. De esta forma se anula el
    movimiento de las cuentas y por lo tanto la operación comercial. Tampoco se
    deben dejar renglones en blanco.
    Los registros contables deben estar debidamente foliados y rubricados para que
    tengan validez ante litigios judiciales.
    Los asientos contables deben estar abiertos y cerrados correctamente, indicando
    el numero de asiento y la fecha del mismo.
    En todo registro de Libro Diario en el último renglón y en el primero de la siguiente,
    debe consignarse la palabra transporte: esto sirve para calcular los parciales de
    cada folio del libro y facilitar la suma del debe y del haber al realizar el cálculo final.
    Si se opta por utilizar una cuenta la misma deberá utilizarse para el desarrollo de
    todo el ejercicio económico, y si se efectúa alguna modificación en el futuro,
    deberá dejarse asentado en una nota en los anexos de los Balance General. Por
    ejemplo se puede utilizar el nombre de Caja o de Efectivo, para encuadrar a todos
    los elementos que se relacionan con el dinero en efectivo, Se pueden incluir
    también con un criterio los cheques de terceros en Caja o bien, utilizar para estos
    la cuenta Valores a Depositar, otro caso sería el de utilizar la cuenta Documentos a
    Pagar u Obligaciones a pagar. En cualquier caso siempre deberá seguirse con el
    criterio utilizado y no cambiar de nombre a la cuenta o bien el criterio con que las
    partidas se incluyen en ella.
    Deberá registrarse según la documentación comercial que respalda la operación y
    ningún asiento puede ser registrado por un supuesto o dicho, debe existir la
    documentación que respalde a la operación. Si es una compra deberá existir la
    factura y el comprobante de pago, si es una venta la misma documentación, caso
    contrario si no existe la misma y no está archivada la operación será nula ya que
    carece de fundamento legal.



Profesor Luis Enrique Pacheco Rocha                                                      -   70
                                                                                             -
[SISTEMAS DE INFORMACIÓN CONTABLE
                 1                                                        Modulo I

    Las cuentas pueden clasificarse por su extensión en:
        a) Cuentas simples, individuales o analíticas: Son las que representan a un
            objeto u a una persona individual, como por ejemplo a una persona física o
            jurídica, permitiendo el examen en particular y con el máximo grado de
            análisis de los hechos registrados en ella.
            Son ejemplos característicos de esta clasificación las cuentas: Banco
            Provincia. De Cba. Cta. Cte.; Banco de Galicia Plazo Fijo; las cuentas
            particulares de cada deudor o cliente (Cliente NN), o bien las cuentas
            particulares de cada proveedor (Proveedor NN).

        b) Cuentas compuestas, colectivas o sintéticas: Estas cuentas tienen por
            finalidad englobar un conjunto de saldos correspondientes a cuentas
            simples, genéricamente iguales. Por ejemplo, si como cuenta particular de
            cada cliente tenemos: Cliente Raúl Risso $ 4.000,00; Cliente Canovas
            Francisco $ 2.100,00; Cliente Piqueras Santiago $ 3.200,00; la cuenta que
            agrupa a todas ellas y por lo tanto que se deberá incluir como una cuenta
            compuesta será Clientes o Deudores por Ventas $ 7.410,00
        c) Cuentas recompuestas: Estas cuentas también son conocidas como los
            rubros     y   subrubros,   es   decir   Activo,   Pasivo,   Patrimonio   Neto,
            Disponibilidades, Bienes de Uso, Bienes de Cambio, etc. Que por
            consiguiente cumplen la función de agrupar a las cuentas simples y
            compuestas dentro de los rubros y subrubros que integran el patrimonio del
            ente contable.


    Las cuentas según lo que representan pueden clasificarse en:
a) Cuentas Objetivas: Son aquellas cuentas que representan a bienes u objetos
    corporales, como lo son por ejemplo las cuentas Caja, Mercaderías, Rodados,
    Inmuebles, etc.
b) Cuentas Subjetivas o Personales: Son aquellas cuentas que representan derechos
    adquiridos u obligaciones contraídas con personas físicas o jurídicas, como por
    ejemplo las cuentas Deudores por Ventas, Proveedores, etc.




Profesor Luis Enrique Pacheco Rocha                                                   -   71
                                                                                          -
[SISTEMAS DE INFORMACIÓN CONTABLE
                 1                                                    Modulo I


                                          Actividad XV

1.- Teniendo en cuenta la estructura del patrimonio y los conceptos que la integran
complete los siguientes conceptos referidos a clases de cuentas en el patrimonio del
ente:


De lo analizado se deduce que tendremos cuentas:
 Patrimoniales del Activo:




 Patrimoniales del Pasivo:




 Patrimoniales del Patrimonio Neto:




Por otro lado tendremos también cuentas que representan resultados en la empresa y
que se encuentran dentro del patrimonio neto, es decir:
 El Capital:




 Los Resultados:


 Los Ingresos:




 Los Gastos:




Profesor Luis Enrique Pacheco Rocha                                               -   72
                                                                                      -
[SISTEMAS DE INFORMACIÓN CONTABLE
                 1                                                      Modulo I

2.- Complete el siguiente cuadro referido a la clasificación de las cuentas según su
naturaleza:


                                                       De Activo




                         Patrimonial
                                                      De Pasivo
                              es


Clasificación
    de las                                           De Patrimonio

   cuentas                                               Neto

  según su
  naturaleza

                              De                       Positivo

                          Resultado



                                                       Negativo




3.- Complete el siguiente cuadro con los conceptos correspondientes a los diferentes
rubros del Activo:

         Concepto                        Rubros                      Concepto

                             Disponibilidades / Caja y
                                        Bancos

                                       Inversiones
Activo
                                        Créditos

                                 Bienes de Cambio

                                   Bienes de Uso


Profesor Luis Enrique Pacheco Rocha                                                -   73
                                                                                       -
[SISTEMAS DE INFORMACIÓN CONTABLE
                 1                                                 Modulo I

       Concepto                          Rubros                 Concepto


Pasivo                                   Deudas




          Concepto                          Rubros              Concepto

                                            Capital

                                                      Legal

Patrimonio                       Reservas         Estatutaria
   Neto                                           Facultativa

                                                   Ingresos
                                Resultados
                                                   Egresos



4.- Tomando cada una de las cuentas que se incluyen en cada uno de los rubros del
Activo, Pasivo y Patrimonio Neto complete el siguiente

                                        Caja

                 Disponibilidades Banco XX Cta. Cte.

                                        Valores a Depositar
  Activo
                                        Moneda Extranjera

                    Inversiones         Acciones

                                        Títulos Públicos



                                       Deudores por Ventas

                                       Documentos a Cobrar

                                       Deudores Varios
 Activo              Créditos
                                       Deudores Morosos

                                       Deudores en Gestión
                                       Judicial

Profesor Luis Enrique Pacheco Rocha                                           -   74
                                                                                  -
[SISTEMAS DE INFORMACIÓN CONTABLE
                  1                                                  Modulo I




                                       Rodados

                                       Inmuebles

 Activo          Bienes de Uso         Instalaciones

                                       Muebles y Útiles

                                       Maquinarias y Equipos



                                       Proveedores

  Pasivo              Deudas           Acreedores Varios

                                       Documentos a pagar




                         Capital             Capital

                                             Ventas

                                Ingresos Intereses Obtenidos

                                             Descuentos Obtenidos
Patrimonio
  Neto                                       Costo de Mercedarias
                Resultados
                                             vendidas

                                Gastos       Intereses Cedidos

                                             Descuentos Cedidos

                                             Servicios Pagados




5.- Teniendo en cuenta la actividad a la que se dedica la empresa, indique en cada
caso si se trata de un bien de cambio y/o de uso:




Profesor Luis Enrique Pacheco Rocha                                             -   75
                                                                                    -
[SISTEMAS DE INFORMACIÓN CONTABLE
                 1                                                                Modulo I



                            Concesionaria                                                               Venta de
  Bien de la empresa                         Ferretería   Almacén      Vaquería       Fábrica de
                              de autos                                                                muebles para
                                                                                       muebles
                                                                                                        el hogar

Camión

Serruchos

Escritorios

Lámparas

Computadoras

Ropa

Café

Bicicleta

Estanterías fijas

Estanterías

Letrero luminoso

Maquinas de tejer

Lana

Sillas

Mesas




6.- Tomando como referencia el concepto que encierra cada cuenta y rubro que la
integra complete el siguiente cuadro:

                        Concepto                              Cuenta                     Rubro


Importe abonado por la venta de mercaderías a crédito

Una cuenta corriente en el Banco Bansud

Mostradores

Calefactores fijos

Importe adeudado por la empresa en concepto de
intereses

Artículos de limpieza

Importe adeudado por la compra de mercaderías a
crédito


Profesor Luis Enrique Pacheco Rocha                                                          -   76
                                                                                                 -
[SISTEMAS DE INFORMACIÓN CONTABLE
                 1                                            Modulo I


                        Concepto                     Cuenta          Rubro

Automotores de propiedad de la empresa

Góndolas

Importe adeudado a la empresa en concepto de
alquileres

Bienes de intercambio ordinario y/o habitual

Deudas varias a favor de la empresa

Ventiladores de techo

Papeles de oficina

Computadoras

Dólares estadounidenses

Una cuenta corriente en el Banco Santa Cruz

Pagares pendientes de cobro

Inversiones efectuadas por la empresa en acciones

Euros

Muebles para el local de ventas

Estanterías móviles

Un Local

Estanterías fijas

Importe entregado a los proveedores en concepto de
adelanto

Deudas varias a favor de terceros

Maquinas envasadoras

Importe adeudado en concepto de comisiones

Importe adeudado por la empresa en concepto de
alquileres
Importe adeudado a la empresa en concepto de
intereses

Computadoras instaladas en red

Maquinas registradoras

Pagares pendientes de pago

Dinero en efectivo

Profesor Luis Enrique Pacheco Rocha                                      -   77
                                                                             -
[SISTEMAS DE INFORMACIÓN CONTABLE
                 1                                                   Modulo I


                        Concepto                      Cuenta                  Rubro

Importe recibido de los clientes en concepto de
adelanto



6.- Complete el siguiente cuadro y a continuación elabore el Estado de Situación
Patrimonial colocando rubros y subrubros respectivamente:

             Concepto                      Cuenta         Rubro             Importes

Importe abonado por la venta
                                                                              2.180,00
de mercaderías a crédito
Una cuenta corriente en el
                                                                             15.128,00
Banco Bansud

Mostradores                                                                   6.230,00


Calefactores fijos                                                            4.200,00

Importe adeudado por la
empresa en concepto de                                                        1.210,30
intereses

Artículos de limpieza                                                              850,00

Importe adeudado por la
compra de mercaderías a                                                       5.180,00
crédito
Automotores de propiedad de
                                                                             23.180,00
la empresa

Góndolas                                                                      3.100,00

Importe adeudado a la
empresa en concepto de                                                        1.430,00
alquileres
Bienes de intercambio
                                                                             56.210,00
ordinario y/o habitual
Deudas varias a favor de la
                                                                              1.210,00
empresa

Ventiladores de techo                                                              840,00


Papeles de oficina                                                                 540,00



Profesor Luis Enrique Pacheco Rocha                                                -   78
                                                                                       -
[SISTEMAS DE INFORMACIÓN CONTABLE
                 1                                      Modulo I


             Concepto                  Cuenta   Rubro         Importes


Computadoras                                                   3.120,00


Dólares estadounidenses                                       21.800,00

Una cuenta corriente en el
                                                              12.560,00
Banco Santa Cruz

Pagares pendientes de cobro                                    1.420,00

Inversiones efectuadas por la                                  2.180,00
empresa en acciones
                                                               3.670,00
Euros

                                                              79.470,00
Un local

Muebles para el local de                                      15.430,00
ventas
                                                                   678,00
Estanterías móviles


Estanterías fijas                                                  430,00

Importe entregado a los
proveedores en concepto de                                     1.320,00
adelanto
Deudas varias a favor de
                                                                   674,00
terceros

Maquinas envasadoras                                           1.700,00

Importe adeudado en
                                                                   620,00
concepto de comisiones
Importe adeudado por la
empresa en concepto de                                             850,00
alquileres
Importe adeudado a la
empresa en concepto de                                         2.190,00
intereses
Computadoras instaladas en
                                                               4.210,00
red

Maquinas registradoras                                         3.190,00



Profesor Luis Enrique Pacheco Rocha                                -   79
                                                                       -
[SISTEMAS DE INFORMACIÓN CONTABLE
                 1                                                    Modulo I


           Concepto                    Cuenta              Rubro             Importes


Pagares pendientes de pago                                                     1.300,00


Dinero en efectivo                                                            24.170,00

Importe recibido de los
clientes en concepto de                                                          730,00
adelanto



Una vez confeccionado el cuadro, deberá tomar el modelo del Estado de Situación
Patrimonial y colocar los datos siguiendo el orden planteado para cada rubro del Activo,
del Pasivo y Patrimonio Neto y dentro de estos el orden que poseen también las
cuentas, para ello busque en el texto el tema donde se desarrollan los contenidos de
las cuentas, rubros y subrubros.



A continuación exponemos como ejemplo del ordenamiento a seguir un plan de
cuentas:




Profesor Luis Enrique Pacheco Rocha                                              -   80
                                                                                     -
[SISTEMAS DE INFORMACIÓN CONTABLE
                      1                                                              Modulo I

                                               Plan de cuentas

                                                           2.    Pasivo
1.   Activo
                                                                 2.1. Deudas Comerciales
     1.1. Disponibilidades o Caja y Banco
                                                                     2.1.1. Proveedores
         1.1.1. Caja
                                                                     2.1.2. Documentos a Pagar
         1.1.2. Banco X Cta. Cte.
                                                                 2.2. Deudas Financieras o Prestamos
     1.2. Inversiones
                                                                     2.2.1. Intereses a Pagar
         1.2.1. Moneda Extranjera
                                                                     2.2.2. Comisiones a Pagar
         1.2.2. Banco X Plazo Fijo
                                                                 2.3. Fiscales
         1.2.3. Banco X Caja de Ahorro
                                                                     2.3.1. Impuestos a Pagar
         1.2.4. Títulos y Acciones
                                                                 2.4. Otras Deudas
     1.3. Créditos
                                                                     2.4.1. Acreedores Varios
         1.3.1. Créditos por Ventas
                                                                     2.4.2. Alquileres a Pagar
              1.3.1.1. Deudores por Ventas o Clientes
                                                           3.    Patrimonio Neto
              1.3.1.2. Deudores Morosos
                                                                 3.1. Capital
              1.3.1.3. Deudores en Gestión Judicial
                                                                 3.2. Resultado del Ejercicio
              1.3.1.4. Documentos a Cobrar
                                                           4.    Ingresos
         1.3.2. Otros Créditos
                                                                 4.1. Ventas
              1.3.2.1. Deudores Varios
                                                                 4.2. Intereses Obtenidos
              1.3.2.2. Intereses a Cobrar
                                                                 4.3. Descuentos Obtenidos
              1.3.2.3. Alquileres a Cobrar
                                                                 4.4. Alquileres Cobrados
     1.4. Bienes de Cambio
                                                           5.    Gastos
         1.4.1. Mercaderías
                                                                 5.1. Costo de la Mercadería Vendida (C.M.V.)
         1.4.2. Materias Primas
                                                                 5.2. Gastos Bancarios
         1.4.3. Productos Elaborados
                                                                 5.3. Sellados Pagados
         1.4.4. Productos en Proceso de Elaboración
                                                                 5.4. Intereses Cedidos
     1.5. Bienes de Uso.
                                                                 5.5. Descuentos Cedidos
         1.5.1. Rodados
                                                                 5.6. Alquileres Pagados
         1.5.2. Muebles y Útiles
                                                                 5.7. Sueldos Pagados o Sueldos y Jornales
         1.5.3. Maquinarias
                                                                 5.8. Servicio X Pagados
         1.5.4. Equipos
                                                                 5.9. Impuestos Pagados
         1.5.5. Inmuebles
                                                                 5.10. Deudores Incobrables
         1.5.6. Instalaciones
                                                                 5.11. Gastos de limpieza




     Profesor Luis Enrique Pacheco Rocha                                                         -   81
                                                                                                     -
[SISTEMAS DE INFORMACIÓN CONTABLE
                 1                                         Modulo I

                                                Estado de Situación Patrimonial

                                       Activo                                                    Pasivo




                                                                Total Pasivo
                                                                                           Patrimonio neto
                                                                Capital
                                                                Total patrimonio Neto


                            Total Activo                        Total Pasivo + Patrimonio Neto




Profesor Luis Enrique Pacheco Rocha                                                                          -   82
                                                                                                                 -
[SISTEMAS DE INFORMACIÓN CONTABLE
                 1                                                        Modulo I


                           Los registros Contables
Siguiendo el proceso planteado por el método de la partida doble, las operaciones que
la empresa realiza se asientan en los Libros de Comercio.
Los libros de comercio también denominados registros contables presentan diversas
finalidades respecto del comerciante o la empresa que lleva la administración de un
patrimonio y, por ende respecto al Fisco.
Todas las registraciones en estos libros se realizan tomando como base la
documentación comercial emitida y/o recibida por la empresa, la que sirve de respaldo
a los asientos registrados y le otorgan validez a la información que suministran tanto
para la empresa como para terceros.
La cantidad de registros que llevan los diferentes entes contables como el formato de
los mismos depende de las necesidades y el tamaño y la envergadura de las
operaciones que llevan a cabo de los mismos, pero existen ciertas disposiciones
legales que no pueden desconocer, a saber:


    Existen libros que son obligatorios por ley: los libros obligatorios son:


    a. El “Libro Diario General” y,
    b. El “Libro Inventarios y Balances”


    La forma de llevar los registros contables: Los libros de comercio deberán estar
    debidamente:


    a. Encuadernados: con hojas fijas de tal manera que las mismas no puedan ser
        sacadas o arrancadas del mismo.
    b. Foliados: con hojas enumeradas correlativamente de forma que no pueda
        desaparecer ninguna de ellas.
    c. Rubricados: sellados y firmados en el Registro Público de Comercio, con
        individualización de la empresa a la cual pertenecen y verificación del número
        de hojas de cada libro.


    Las prohibiciones: según el Código de Comercio rigen las siguientes prohibiciones
    para los Libros de Comercio:


    a. Dejar espacios en blanco (dejar renglones en blanco)

Profesor Luis Enrique Pacheco Rocha                                                  -   83
                                                                                         -
[SISTEMAS DE INFORMACIÓN CONTABLE
                 1                                                      Modulo I

   b. Hacer interlineas (escribir entre renglones)
   c. Alterar el orden cronológico de los asientos, estos deben ser realizados el día
        en que se produjo la operación, respetando el calendario).
   d. Borrar, tachar, raspar o enmendar lo escrito.
   e. Arrancar hojas.


Estas prohibiciones son medidas de seguridad para impedir adulteraciones de la
información contable que ha de transmitirse a la propia empresa y a terceros que se
sirven de la misma. Todo espacio en blanco deberá cerrase con una línea con la
finalidad de evitar posteriores anotaciones, tratando de impedir agregados e
interlineados o asientos realizados fuera de fecha, tampoco son permitidas las
enmiendas o correcciones en las registraciones ya asentadas en los libros.


    Ventajas que ofrecen los libros de comercio: si los libros son llevados de acuerdo a
    todas las prescripciones legales, le otorgan al ente contable las siguientes ventajas:


    a. Sirven como medio de prueba en juicio, cuando se presenta algún litigio, la
        empresa podrá mostrar sus libros como prueba de sus aseveraciones.
    b. Dan la posibilidad de pedir convocatoria de acreedores y concordato, cuando la
        empresa atraviesa una situación difícil por no poder cumplir con los
        compromisos asumidos con los acreedores, tiene el derecho a convocarlos
        (llamarlos a reunión) para ofrecerles algún arreglo para cancelar sus deudas
        (concordato).



                             El Libro Diario general

El Libro Diario es un registro contable donde se anotan día a día todas las operaciones
que realiza el ente contable en forma ordenada y cronológica.             Es decir, las
registraciones se efectúan a medida que la empresa las realiza, ordenadas según la
fecha en que se originaron. Cada registración que es efectuada en el Diario general se
denomina asiento contable.
El formato o rayado de este libro sigue el razonamiento de la partida doble, asignando
lugares específicos para aquellas anotaciones de cuentas e importes que
corresponden al Debe y al Haber, llamadas débitos y créditos. A saber:




Profesor Luis Enrique Pacheco Rocha                                                -   84
                                                                                       -
[SISTEMAS DE INFORMACIÓN CONTABLE
                 1                                                                         Modulo I

                                          Modelo de Diario general


Fecha          -------------------------Nro de asiento-------------------------     Debe         Haber
          Cuentas que se debitan                                                       xxxx
                                                    (a) Cuentas que se acreditan                          xxxx
Fecha          -------------------------Nro de asiento-------------------------     Debe         Haber
          Cuentas que se debitan                                                       xxxx
                                          (a) Cuentas que se acreditan                                    xxxx
               -------------------------Nro   de asiento-------------------------



El Libro Diario deberá estar debidamente rubricado y foliado. La estructura básica se
integra con cuatro columnas:
                 La primera columna está destinada para consignar la fecha o el numero
                 de asiento,
                 La segunda, el número del asiento (en caso de que en la primera figure
                 la fecha) y el nombre de las cuentas,
                 La tercera columna recibe los débitos de las cuentas, allí se consignan
                 los importes de las cuentas debitadas y,
                 La cuarta, recibe los créditos de las cuentas, allí se consignan los
                 importes de las cuentas acreditadas.


A continuación mostramos un ejemplo de dichos requisitos:




Profesor Luis Enrique Pacheco Rocha                                                                   -   85
                                                                                                          -
[SISTEMAS DE INFORMACIÓN CONTABLE
                 1                                                      Modulo I


                    El Libro de Inventario y Balance

Este es otro de los libros que la legislación establece como obligatorio y que por lo
tanto, ningún ente contable puede dejar de llevarlo.
En el Libro de Inventario y Balance se deberá consignar la siguiente información:
                El Inventario Inicial de la empresa: conteniendo un detalle de los bienes,
                derechos y otros elementos, con sus correspondientes importes, que
                forman el capital inicial del ente contable.
                El Inventario Anual de la empresa: conteniendo un inventario al finalizar
                cada ejercicio económico.
                El Balance General de cada ejercicio económico y el Estado de
                Resultados.
El Libro de Inventario y Balance, puede constar de tres o cuatro columnas, como
ejemplo proponemos el siguiente modelo:




      Libros Principales, indispensables y auxiliares

Existen registros contables que son considerados como indispensables o principales,
ya que los mismos son exigidos por ley o bien son indispensables para agilizar el
desenvolvimiento de la empresa. Al mismo tiempo la empresa puede requerir llevar

Profesor Luis Enrique Pacheco Rocha                                                 -   86
                                                                                        -
[SISTEMAS DE INFORMACIÓN CONTABLE
                 1                                                      Modulo I

registros auxiliares que cumplen la función de auxiliar la información contenida en los
libros indispensables, tales como el Libro Mayor y los Subdiarios auxiliares.


El Libro mayor posee el siguiente formato:



Nro de Cuenta:                                         Nombre de la Cuenta:

                                                     Sumas                 Saldo
 Fecha
                         Detalle
                                                Debe      Haber     Deudor      Acreedor
D M A




Este formato corresponde al mayor de cuatro columnas de hojas móviles.


                     Clasificación de los registros contables

Los registros contables pueden clasificarse en:
                     -    Registros cronológicos,
                     -    Registros sistemáticos.


a.- Los registros cronológicos: son aquellos en los cuales las operaciones se asientan
en el orden en que se van realizando o en el orden en que se reconoce el efecto
diferido de una operación. Aquí se incluyen el Libro Diario y los Subdiarios.
Los Subdiarios no están presentes en todos los sistemas contables, de hecho con la
difusión de la tecnología computada son hoy menos frecuentes que antes, ya que su
existencia permite, al tratarse de un sistema manual, distribuir entre varias personas el
trabajo de la registración de las operaciones comerciales que realiza la empresa y los
consabidos cálculos financieros que de ellas se desprenden, tarea que los programas
computarizados actuales resuelven con mucha facilidad.
De existir Subdiarios, los mismos son subdivisiones del Libro Diario general, que
necesariamente deben integrar un sistema contable, estos Subdiarios forman parte de
los registros considerados como libros auxiliares.
Por ende, los sistemas contables que llevan los registros cronológicos y que incluyen
a los Subdiarios consisten en:


Profesor Luis Enrique Pacheco Rocha                                                -   87
                                                                                       -
[SISTEMAS DE INFORMACIÓN CONTABLE
                 1                                                      Modulo I

                              Un Diario general,
                              Uno o más Subdiarios.
En cada uno de estos Subdiarios llevados por el ente contable se registran
operaciones con algunas características en común, por ejemplo: en el subdiario de
Caja, se registran todas las operaciones por las que se produce un ingreso o egreso
de dinero en efectivo, mientras que en el subdiario de Ventas, se registran todas las
operaciones de ventas a crédito que efectúa la empresa.
Al existir Subdiarios en un sistema contable, en el Diario general se deberán registrar
todas las operaciones o hechos registrables en base a las siguientes pautas:
          -       Se registran en forma directa todas las operaciones que no se registran
                  en los Subdiarios y,
          -       Se registra periódicamente un asiento resumen de cada uno de los
                  Subdiarios en uso.
b.- Los registros sistemáticos: son aquellos en los cuales las partidas se asientan
agrupando cuenta por cuenta, por ejemplo todos los movimientos de la cuenta Caja.
Existen entre estos el Libro Mayor y Subdiarios de éste llamados mayores auxiliares,
que se conforman con las cuentas individuales agrupadas en una colectiva. La
existencia de estos Subdiarios mayores (o mayores auxiliares), hace que el Libro
Mayor principal se denomine Mayor General o simplemente Mayor.
En un sistema contable donde existen mayores auxiliares se hace imprescindible la
existencia de un Mayor General, pues los mayores auxiliares no son sino Subdiarios
que se desprenden de éste. En estos sistemas los mayores se integran de la siguiente
manera:
        Mayor General:
              -    Con cuentas colectivas desagregadas en individuales, por ejemplo:
                   Clientes o Deudores por Ventas, Proveedores, etc.
              -    Con cuentas colectivas no desagregadas en individuales, por ejemplo:
                   Rodados, Muebles y Útiles.
              -    Con cuentas no individuales no agrupadas en colectivas, por ejemplo:
                   Caja, Banco XX Cta. Cte.
        Mayores Auxiliares:
              -    Con cuentas individuales agrupadas en colectivas, por ejemplo cada
                   una de las cuentas que integran a cuentas como Clientes o deudores
                   por Ventas y Proveedores.




Profesor Luis Enrique Pacheco Rocha                                                -   88
                                                                                       -
[SISTEMAS DE INFORMACIÓN CONTABLE
                 1                                                   Modulo I


                                 El Mayor General

En el mayor general se toman cada una de las cuentas que componen el plan de
cuentas de la empresa y se abre una ficha de mayor para cada una de ellas. De esta
manera se podrá obtener de manera instantánea el saldo de cada una de las cuentas
registradas en las operaciones comerciales realizadas por la empresa. Así deberá
existir una ficha de mayor para la cuenta Caja, donde se registrarán todas las
operaciones de débitos y créditos registradas con anterioridad en el Diario general, a
esto se llama mayorización de cuentas. Y así deberá procederse con todas las
cuentas utilizadas en la registración del Diario general.



                            Los Mayores Auxiliares

        En los mayores auxiliares se consignará una ficha de mayor para cada una de
las partidas que integran un mayor general, por ejemplo si tomamos el mayor de la
cuenta Clientes o Deudores por Ventas, los mayores auxiliares tendrán el movimiento
detallado de cada uno de los clientes de la empresa, es decir habrá un mayor auxiliar
para J. J. Pérez, M. Basualdo, etc.
Generalmente estos mayores son conocidos como fichas de Deudores y de
Proveedores.


                                       Actividad XVI

Teniendo en cuenta las siguientes instrucciones confecciones los registros contables:


1. Confeccione un Libro Diario general, el que deberá contener la rúbrica y
    enumeración correspondiente. Para ello utilice hojas de contabilidad tamaño oficio
    de dos columnas. Mínimo 30 folios.
2. Confeccione un Libro de Inventario y Balances, el que deberá contener la rúbrica y
    enumeración correspondiente. Para ello utilice hojas de contabilidad tamaño oficio
    de cuatro columnas. Mínimo 10 folios.
3. Confeccione un Libro Mayor general. Para ello utilice fichas medianas que deberá
    rayar con las cuatro columnas correspondientes y colocar los datos que deberán
    aparecer en el Mayor como si fueran preimpresos. Deberá confeccionar una ficha


Profesor Luis Enrique Pacheco Rocha                                              -   89
                                                                                     -
[SISTEMAS DE INFORMACIÓN CONTABLE
                 1                                                     Modulo I

    para cada una de las cuentas utilizadas, es decir si el plan de cuenta contiene 40
    cuentas, será necesario confeccionar 40 fichas de mayor de 4 columnas.



                      Los Documentos comerciales
El proceso contable se alimenta de los datos captados en las distintas operaciones
comerciales que realizan el ente contable y otros hechos económicos que de alguna
manera lo afectan, es decir:


       Operaciones o
        transacciones
                                                      datos que
                                                                                 El
                                                      sirven de
                                  generan                                    proceso
                                                     alimentación
                                                                             contable
                                                         para

    Hechos económicos



Por lo general los datos son aspectos referidos a hechos económicos relacionados con
el ente que no se usan corrientemente en el proceso de toma de decisiones y que
suelen tomar la forma de registros que se imprimen y archivan sin intento de
recuperarlos al tiempo de optar por un curso de acción determinado.


        Según la fuente que los origina los datos se pueden clasificar en:



                                              Datos originados fuera del ente

           Fuente de los
                datos

                                              Datos originados dentro del ente



Todos los datos relacionados con los hechos económicos en los que interviene el ente,
pueden llegar al Proceso Contable por vía oral o por vía escrita, en este último caso,
es necesario establecer un sistema uniforme para ingresar su contenido mediante la
creación de un soporte de entrada, consistente en un medio impreso predeterminado

Profesor Luis Enrique Pacheco Rocha                                                   -   90
                                                                                          -
[SISTEMAS DE INFORMACIÓN CONTABLE
                 1                                                  Modulo I

en el cual se vuelcan los datos de utilidad del proceso contable. Este medio impreso
determinado se llama FORMULARIO.



                         Vía oral

      Datos
                            Vía
                                                 Uniformidad             Formulario
                          escrita


El formulario es uno de los elementos que utiliza la administración para uniformar y
facilitar el proceso contable y consiste en una forma de papel con determinada
estructura y diseño pre impreso que contiene en forma estandarizada y simplificada
datos inherentes a hechos económicos repetitivos relacionados con el ente contable.
Cuando un formulario se completa con los datos requeridos por el proceso contable,
respecto a un hecho económico, se transforma en un COMPROBANTE y actúa como
fuente de datos.
No obstante existen comprobantes que no se confeccionan en una estructura pre
impresa, sino que su diseño depende de las personas que los elabora y de la finalidad
para la cual son creados.
Los comprobantes pueden adoptar diferentes modalidades, a saber:


                         a. Instrumentos públicos
                         b. Instrumentos privados
                         c. Papeles de trabajo
                         d. Documentos comerciales


Los comprobantes pueden ser confeccionados por el ente contable, en cuyo caso se
los denomina comprobantes propios, o bien pueden ser confeccionados por terceros
ajenos al ente, recibiendo en este caso el nombre de comprobantes de terceros.
A su vez los comprobantes propios pueden ser de uso interno o de uso externo. En el
primer caso informan al ente sobre hechos ocurridos dentro del mismo, mientras que
en el segundo caso, los comprobantes salen del ámbito del ente siendo de utilidad
tanto para su proceso contable como para el proceso contable de terceros a quienes
van dirigidos.




Profesor Luis Enrique Pacheco Rocha                                              -   91
                                                                                     -
[SISTEMAS DE INFORMACIÓN CONTABLE
                 1                                                          Modulo I


                                                                 De uso interno


                                   Propios


Comprobantes                                                     De uso externo


                                 De terceros



a. Instrumentos Públicos: son las escrituras y contratos tenidos por autenticas ya que
    contienen todas las formalidades requeridas por ley, y por emanar de autoridad
    pública, quien según el derecho, es persona idónea para dar fe por si misma de los
    actos en que interviene, en razón de la función que desempeña, de la materia de
    que se trata y de la jurisdicción dentro de la cual actúa.
El instrumento público más trascendente es la escritura pública hecha por escribano
público o por otros funcionarios, pero conforme al artículo 979 del Código Civil también
podemos mencionar como ejemplo a: las actas judiciales, los asientos en los libros de
los corredores de comercio, los títulos de créditos emitidos por el Tesoro Público, las
inscripciones de deudas públicas, etc.


b. Instrumentos Privados: son aquellas escrituras y contratos que llevan las firmas de
    los sujetos que intervienen y que dan plena fe de su contenido respecto de las
    partes, luego de que la firma haya sido reconocida o se la tenga reconocida según
    los requisitos legales, como por ejemplo los contratos de locación, los boletos de
    compra-venta, etc.


c. Papeles de Trabajo: el término “papeles de trabajo” se utiliza para designar a todo
    respaldo informal que se utiliza en una registración contable. Como ejemplo de
    papeles de trabajo podemos mencionar las planillas de liquidación de haberes,
    planillas de arqueos de efectivo, planillas de inventario, fotocopias de documentos
    comerciales, etc.


d. Documentos        Comerciales:      son los   comprobantes    de   las    operaciones y
    transacciones comerciales que el ente contable efectúa, y que son instrumentos
    probatorios de las operaciones realzadas como así también constituyen la base de



Profesor Luis Enrique Pacheco Rocha                                                    -   92
                                                                                           -
[SISTEMAS DE INFORMACIÓN CONTABLE
                 1                                                        Modulo I

     loas registraciones contables del ente. O sea, “los documentos comerciales son las
     constancias escritas de cada una de las operaciones realizadas por la empresa”.
Los documentos comerciales se presentan generalmente en talonarios numerados con
duplicados, en textos pre impresos con determinados datos y espacios en blanco.
Estos documentos se confeccionan generalmente por duplicado aunque a veces de
acuerdo a los requerimientos del ente algunos suelen hacerse por triplicado.
La documentación comercial es imprescindible en la práctica comercial ya que:
        -   Sirven como comprobantes de las operaciones realizadas por el ente,
        -   Sirven para el control de los movimientos de bienes y fondos en la empresa,
        -   Sirven de base para la registración contable a la que respaldan,
        -   Son utilizados como medio de prueba en litigios judiciales.
Dada su importancia los documentos comerciales deben ser conservados por la
empresa por un período de 10 años, contando a partir de su fecha de emisión.


Características de la documentación comercial: Los documentos comerciales, en
general, presentan las siguientes características:
a.   Respaldan hechos económicos con incidencia patrimonial para el ente,
b.   Constituyen un medio de prueba por escrito de la relación comercial establecida
     entre el emisor y el receptor, en caso de controversia,
c.   Permiten individualizar la clase de operación que respaldan (como compras,
     ventas, cobros y pagos).
d.   Dan nacimiento al proceso contable.


Funciones de la documentación comercial: De acuerdo a las características
enunciadas los documentos comerciales cumplen las siguientes funciones:
a.   Función contable: en cuanto proporcionan los datos necesarios para efectuar los
     registros en los Libros de Contabilidad,
b.   Función jurídica: ya que constituyen un medio de prueba escrito de los hechos
     económicos que respaldan,
c.   Función de control: toda vez que permiten individualizar a las partes que
     intervienen    en     las    operaciones   o    transacciones,   estableciendo        las
     responsabilidades de las mismas.


Clasificación de la documentación comercial: Los documentos comerciales pueden ser
clasificados teniendo en cuenta diversos puntos de vista, es decir:



Profesor Luis Enrique Pacheco Rocha                                                   -   93
                                                                                          -
[SISTEMAS DE INFORMACIÓN CONTABLE
                 1                                                                                                Modulo I




                                                                                           Son las copias de documentos entregados a
  Clasificación de los Documentos Comerciales




                                                                                           terceros, es decir, aquellos que habiéndose
                                                                                           confeccionado en más de un ejemplar, se
                                                                   Documentos propios
                                                                                           entregó el original a la contraparte y la/s
                                                                                           copia/s se conservan en el ente con la
                                                                                           finalidad de proceder a su registro.

                                                Según quien los
                                                     emite
                                                                                           Son aquellos comprobantes emitidos por
                                                                                           otros entes y que se reciben a efecto de
                                                                                           controlar    y   registrar    las    transacciones
                                                                   Documentos de
                                                                                           realizadas       con    los         mismos        para
                                                                   terceros                posteriormente ser archivados dando así
                                                                                           cumplimiento a las disposiciones legales y
                                                                                           fiscales.




                                                                   Documentos
                                                                                           - Orden de compra
                                                                   relacionados
Clasificación de los Documentos Comerciales




                                                                                           - Nota de venta
                                                                   directamente con la     - Remito

                                                                   compraventa de          - Factura
                                                                                           - Ticket
                                                                   bienes y servicios

                                                Según el tipo de   Documentos
                                                                                           - Nota de débito
                                                operación o        relacionados
                                                                                           - Nota de crédito
                                                transacción que    indirectamente con la
                                                                                           - Recibo
                                                reflejan           compraventa de          - Resumen de cuenta
                                                                   bienes y servicios

                                                                   Documentos
                                                                                           - Nota de crédito bancaria
                                                                   relacionados con
                                                                                           - Cheque
                                                                   operaciones             - Pagaré
                                                                   financieras




Profesor Luis Enrique Pacheco Rocha                                                                                                -    94
                                                                                                                                        -
[SISTEMAS DE INFORMACIÓN CONTABLE
                 1                                                                                             Modulo I

                                                                  Documentos
                                                                                          - Orden de compra
                                                                  relacionados            - Nota de venta
Clasificación de los Documentos Comerciales


                                                                  directamente con la     - Remito

                                                                  compraventa de          - Factura
                                                                                          - Ticket
                                                                  bienes y servicios
                                                                  Documentos
                                              Según el tipo de
                                                                                          - Nota de débito
                                                                  relacionados
                                              operación o                                 - Nota de crédito
                                                                  indirectamente con la
                                              transacción que                             - Recibo
                                                                  compraventa de          - Resumen de cuenta
                                              reflejan
                                                                  bienes y servicios

                                                                  Documentos
                                                                                          - Nota de crédito bancaria
                                                                  relacionados con
                                                                                          - Cheque
                                                                  operaciones             - Pagaré
                                                                  financieras



                                                    Documentos comerciales más usados

Los documentos comerciales más usados son:


                                                            - Orden de compra


                                                            - Nota de venta


                                                            - Remito


                                                            - Factura


                                                            - Ticket


                                                            - Nota de débito


                                                            - Nota de crédito



Profesor Luis Enrique Pacheco Rocha                                                                                       -   95
                                                                                                                              -
[SISTEMAS DE INFORMACIÓN CONTABLE
                 1                                                   Modulo I

                         - Recibo


                         - Resumen de cuenta


                         - Nota de crédito bancaria


                         - Cheque


                         - Pagaré



En todo documento comercial intervienen dos sujetos: el emisor y el receptor,
entonces tendremos que:



    Emisor                             Documento                         Receptor



Es quien emite                                                         Es aquel que
   o firma el                                                            recibe el
  documento                                                             documento




Características sobresalientes de cada documento comercial: a continuación
plantearemos las características de los documentos mencionados




Profesor Luis Enrique Pacheco Rocha                                             -    96
                                                                                     -
[SISTEMAS DE INFORMACIÓN CONTABLE
                 1                                                              Modulo I

       Documento                Concepto                Requisitos / Formato                          Contenido                           Contabilización
                                                   Se emite por duplicado, el
                                                   duplicado queda en poder del
                                                                                     a).- Con relación al comprador:
                                                   comprador (emisor) y el
                                                                                     - Nombre y apellido o Razón social,
                                                   original en poder del vendedor
                                                                                     - Domicilio comercial,
                                                   (receptor).
                                                                                     - Fecha de emisión,
                                                   En este documento se deberá
                                                                                     - Numeración correlativa,
                                                   detallar:
                                                                                     - Firma
                                                   - La cantidad y descripción de                                                   La orden de compra no
                                                                                     Exceptuando la fecha de emisión y la firma
                       Es el documento             los efectos solicitados,                                                         obliga a las partes
                                                                                     los demás contenidos deberán estar pre
                       comercial que respalda el   - Precio unitario,                                                               (comprador y vendedor) a
        Orden de                                                                     impresos.
                       pedido de determinadas      - Condiciones de la operación:                                                   perfeccionar la operación.
         compra                                                                      b).- Con relación al vendedor:
                       mercaderías solicitadas     al contado, a crédito                                                            Respalda un hecho no
                                                                                     - Nombre y apellido o razón social,
                       por el comprador al         documentado o no                                                                 contabilizable, por lo que
                                                                                     - Domicilio comercial.
                       vendedor                    documentado (cuenta                                                              se trata de un documento
                                                                                     c).- Con relación a los efectos solicitados:
                                                   corriente)                                                                       no registrable.
                                                                                     - Cantidad y descripción de las
                                                   - Condiciones de entrega,
                                                                                     mercaderías,
                                                   - Plazo,
                                                                                     - Precio unitario,
                                                   - Forma de remisión.
                                                                                     - Condiciones de pago,
                                                                                     - Condiciones de entrega.




Profesor Luis Enrique Pacheco Rocha                                                                                                                              -   97
                                                                                                                                                                     -
[SISTEMAS DE INFORMACIÓN CONTABLE
                 1                                                             Modulo I




                                                                                    a).- Con relación al vendedor:
                                                  Se emite por duplicado, el        - Nombre y apellido o Razón social,
                                                  duplicado queda en poder del      - Domicilio comercial,
                                                  vendedor (emisor) y el original   - Fecha de emisión,
                                                  en poder del comprador            - Numeración correlativa,
                       Es el documento            (receptor).                       - Firma
                       comercial emitido por el   En este documento se deberá       Exceptuando la fecha de emisión y la firma
                                                                                                                                   La nota de venta no obliga
                       vendedor en base a un      detallar:                         los demás contenidos deberán estar pre
                                                                                                                                   a las partes (comprador y
                       pedido formulado por el    - La cantidad y descripción de    impresos.
                                                                                                                                   vendedor) a perfeccionar la
                       comprador y en el que se   los efectos solicitados,          b).- Con relación al vendedor:
      Nota de venta                                                                                                                operación. Respalda un
                       detallan los efectos       - Precio unitario,                - Nombre y apellido o razón social,
                                                                                                                                   hecho no contabilizable,
                       solicitados como así       - Condiciones de la operación:    - Domicilio comercial.
                                                                                                                                   por lo que se trata de un
                       también el precio, las     al contado, a crédito             - Firma (cuando el documento se
                                                                                                                                   documento no registrable.
                       condiciones de pago y la   documentado o no                  confecciona en su presencia)
                         forma de entrega.        documentado (cuenta               c).- Con relación a los efectos solicitados:
                                                  corriente)                        - Cantidad y descripción de las
                                                  - Condiciones de entrega,         mercaderías,
                                                  - Plazo,                          - Precio unitario,
                                                  - Forma de remisión.              - Condiciones de pago,
                                                                                    - Condiciones de entrega.




Profesor Luis Enrique Pacheco Rocha                                                                                                                              -   98
                                                                                                                                                                     -
[SISTEMAS DE INFORMACIÓN CONTABLE
                 1                                                                 Modulo I




                       Es el documento comercial                                        a).- Con relación al vendedor:
                       emitido por el vendedor que                                      - Nombre y apellido o Razón social,
                       acompaña a la mercadería
                                                                                        - Domicilio comercial,
                       entregada al comprador,
                                                                                        - Fecha de emisión,
                       con su firma, este último
                                                                                        - Numeración correlativa.
                       declara su conformidad
                                                      Se emite por duplicado, el        Exceptuando la fecha de emisión y la firma
                       respecto de los efectos
                       recibidos y con                duplicado queda en poder del      los demás contenidos deberán estar pre       Si bien este documento es
                       posterioridad, le será útil    vendedor (emisor) con la firma    impresos.                                    muy importante por su
                       para efectuar la               del comprador en conformidad      b).- Con relación al comprador:              función dentro de las
         Remito
                       confrontación                  a la mercadería recibida y el     - Nombre y apellido o razón social,          operaciones comerciales
                       Remito/Factura.                original en poder del             - Domicilio comercial,                       que realiza el ente, no es
                       Este documento pare el
                                                      comprador (receptor).             - Firma.                                     un documento registrable.
                       vendedor constituye una
                                                                                        c).- Con relación a los efectos vendidos:
                       constancia firme de haber
                                                                                        - Cantidad y descripción de las
                       entregado los efectos y en
                                                                                        mercaderías,
                       consecuencia poder exigir el
                       pago.                                                            - Número de la Nota de Venta o Número
                       Es el elemento base para la                                      de la Orden de Compra,
                       conformación de la factura.                                      - Condiciones de entrega.




Profesor Luis Enrique Pacheco Rocha                                                                                                                               -   99
                                                                                                                                                                      -
[SISTEMAS DE INFORMACIÓN CONTABLE
                 1                                                                       Modulo I


        Documento               Concepto                      Requisitos / Formato                                    Contenido                                  Contabilización

                                                                                                                                                        Este documento tiene carácter de
                                                                                                a).- Con relación al vendedor:
                                                                                                                                                        registrable. Origina un cargo o
                                                                                                - Nombre y apellido o Razón social,
                                                                                                                                                        debito en la cuenta del cliente
                                                                                                - Domicilio comercial,
                                                                                                                                                        (Clientes o Deudores por Ventas)
                                                       Existen tres tipos de facturas. Es así   - Tipo de Responsable ante la AFIP (es decir Resp.
                                                                                                                                                        siendo la o las partida debitada
                                                       que tenemos una factura tipo A, una      Insc., No Insc., Exento, Monotributista) y Nro de la
                                                                                                                                                        por la operación originada:
                                                       tipo B y una tipo C, que emiten los      CUIT.
                                                                                                                                                        - Deudores por ventas (por el total
                                                       sujetos que tienen determinada           - Fecha de inicio de actividades
                                                                                                                                                        facturado, cuando se trata de una
                                                       categorización en la Administración      - Fecha de emisión,
                                                                                                                                                        operación de crédito en la misma
                                                       Federal de Ingresos Públicos (AFIP.).    - Numeración correlativa.
                       Es el documento comercial                                                                                                        se incluyen los intereses de la
                                                       Estas son: Responsables Inscriptos,      Exceptuando la fecha de emisión los demás
                       confeccionado por el                                                                                                             operación.
                                                       Responsables No Inscriptos (figura       contenidos deberán estar pre impresos.
                                                                                                                                                        - Descuentos Cedidos u
                       vendedor, locador o             que está en desuso), Exentos,            b).- Con relación al comprador:
                                                                                                                                                        Otorgados, en el caso de que se
                       prestador de servicios en       Monotributistas y Consumidores           - Nombre y apellido o razón social,
      Factura                                                                                                                                           pactaran en la operación,
                       base a las mercaderías,         Finales.                                 - Domicilio comercial,
                                                                                                                                                        Entre las contrapartidas
                       bienes o servicios remitidos,   Los Resp Insc. Emiten factura tipo A     - Tipo de Responsable ante la AFIP (es decir Resp.
                                                                                                                                                        encontramos:
                                                       para operaciones realizadas con otros    Insc., No Insc., Exento, Monotributista o Consumidor
                       vendidos o prestados al                                                                                                          - Ventas por el total de las ventas,
                                                       Resp. Insc. y Resp. No Insc., para       Final) y Nro de la CUIT.
                       comprador.                                                                                                                       sin incluir IVA, intereses ni
                                                       operaciones con Exentos,                 c).- Con relación a los efectos vendidos:
                                                                                                                                                        descuentos,
                                                       Monotributistas y Consumidores           - Cantidad y descripción de las mercaderías vendidas
                                                                                                                                                        - IVA Debito Fiscal, por el IVA del
                                                       finales deberán emitir factura tipo B.   o servicios prestados,
                                                                                                                                                        21% facturado,
                                                       Los Resp. No Insc. Exentos y             - Precio unitario, que en general en caso de venta de
                                                                                                                                                        - IVA por Resp. No Insc., en caso
                                                       Monotributistas deberán emitir para      servicios no se consigna,
                                                                                                                                                        de que incluya el 10,5%
                                                       todas sus operaciones facturas tipo C.   - Precio total, con discriminación de IVA en el caso
                                                                                                                                                        correspondiente.
                                                                                                de facturas tipo A.
                                                                                                                                                        - Intereses Obtenidos, en el caso
                                                                                                - Condiciones de la operación, con detalle de si se
                                                                                                                                                        de que pactaran intereses en la
                                                                                                trata de pago al contado o a crédito.
                                                                                                                                                        operación.




                                                                                                                                                                                                -
Profesor Luis Enrique Pacheco Rocha 
                                                                                                                                                                                               100
[SISTEMAS DE INFORMACIÓN CONTABLE
                 1                                                                       Modulo I


        Documento                   Concepto                      Requisitos / Formato                             Contenido                              Contabilización

                                                                                                                                                  Este documento tiene carácter
                                                                                               a).- Con relación al vendedor:
                                                                                                                                                  de registrable. Origina un
                                                                                               - Nombre y apellido o Razón social,
                                                                                                                                                  cargo o debito en la cuenta del
                                                                                               - Domicilio comercial,
                                                                                                                                                  cliente (Clientes o Deudores
                                                                                               - Tipo de Responsable ante la AFIP (es decir
                                                                                                                                                  por Ventas) siendo la o las
                                                                                               Resp. Insc., No Insc., Exento, Monotributista) y
                                                                                                                                                  partida debitada por la
                                                                                               Nro de la CUIT.
                       La        facturación          de                                                                                          operación originada:
                                                                                               - Fecha de inicio de actividades
                       operaciones al contado, en                                                                                                 - Deudores por ventas (por el
                                                                                               - Fecha de emisión,
                       algunos       casos      pueden                                                                                            total facturado, cuando se
                                                                                               - Numeración correlativa.
                       efectuarse              mediante                                                                                           trata de una operación de
                                                                                               - Código de Contralor (CF)
                       maquinas registradoras que           Los tickets, al ser un documento                                                      crédito en la misma se
                                                                                               Exceptuando la fecha de emisión los demás
                       emiten ticket, por lo tanto es       equivalente a la factura deberán                                                      incluyen los intereses de la
                                                                                               contenidos deberán estar pre impresos.
          Ticket       un documento considerado             contener como mínimo todos los                                                        operación.
                                                                                               b).- Con relación al comprador:
                       como      equivalente      a    la   datos consignados en una factura                                                      - Descuentos Cedidos u
                                                                                               - Tipo de Responsable ante la AFIP (es decir
                       factura excepto en aquellos          con respecto al vendedor.                                                             Otorgados, en el caso de que
                                                                                               Consumidor Final)
                       casos en que se realizan                                                                                                   se pactaran en la operación,
                                                                                               c).- Con relación a los efectos vendidos:
                       operaciones con Resp. Insc.                                                                                                Entre las contrapartidas
                                                                                               - Cantidad y descripción de las mercaderías
                       y    estos     necesitan       una                                                                                         tenemos:
                                                                                               vendidas o servicios prestados,
                       factura tipo A.                                                                                                            - Ventas a Consumidor Final,
                                                                                               - Precio unitario, que en general en caso de
                                                                                                                                                  por el total de las ventas, mas
                                                                                               venta de servicios no se consigna,
                                                                                                                                                  el IVA, no se incluyen los
                                                                                               - Precio total,
                                                                                                                                                  descuentos ni los intereses,
                                                                                               - Condiciones de la operación, con detalle de si
                                                                                                                                                  - Intereses Obtenidos, en el
                                                                                               se trata de pago al contado o a crédito.
                                                                                                                                                  caso de que pactaran
                                                                                                                                                  intereses en la operación.



                                                                                                                                                                                     -
Profesor Luis Enrique Pacheco Rocha 
                                                                                                                                                                                    101
[SISTEMAS DE INFORMACIÓN CONTABLE
                 1                                                                          Modulo I

        Documento                Concepto                        Requisitos / Formato                                Contenido                               Contabilización
                                                                                                                                                    Este documento es registrable
                                                                                                                                                    y tiene el mismo sentido que la
                                                                                                                                                    factura, en cuanto aumenta el
                                                                                                                                                    saldo de los Deudores por
                                                                                                 a).- Con relación al vendedor:
                                                          Este documento deberá emitirse                                                            Ventas o Clientes. Como
                                                                                                 - Nombre y apellido o Razón social,
                                                          con cargo al cliente para notificar                                                       contrapartida se deberá
                                                                                                 - Domicilio comercial,
                                                          un debito a su cuenta (lo que                                                             acreditar la cuenta que
                                                                                                 - Tipo de Responsable ante la AFIP (es decir
                                                          originará un aumento en su deuda                                                          representa el concepto del
                                                                                                 Resp. Insc., No Insc., Exento, Monotributista) y
                       Es el documento comercial          a favor del ente contable), por las                                                       debito efectuado, la que podrá
                                                                                                 Nro de la CUIT.
                       que   emite      el   vendedor,    siguientes razones:                                                                       ser:
                                                                                                 - Fecha de inicio de actividades
                       locador   o      prestador   de    - Importes consignados de menos                                                           - Intereses Obtenidos,
                                                                                                 - Fecha de emisión,
                       servicios para efectuar al         en una factura por error u omisión,                                                       - Fletes Pagados,
                                                                                                 - Numeración correlativa.
      Nota de Débito   cliente algún cargo o débito       - Fletes abonados por el vendedor                                                         - Comisiones Obtenidas,
                                                                                                 Exceptuando la fecha de emisión los demás
                       en su cuenta corriente y que       y que corresponden ser abonados                                                           - etc.
                                                                                                 contenidos deberán estar pre impresos.
                       fue       originado          con   por el comprador,                                                                         Además deberá tenerse
                                                                                                 b).- Con relación al comprador:
                       posterioridad a la emisión         - Intereses recargados por pagos                                                          presente que si la empresa es
                                                                                                 - Nombre y apellido o razón social,
                       de la factura.                     diferidos o mora en la cancelación                                                        quien recibe una ND. (Nota de
                                                                                                 - Domicilio comercial,
                                                          de la deuda,                                                                              Débito), el registro deberá
                                                                                                 c).- Con relación a los débitos efectuados:
                                                          - Otras situaciones semejantes                                                            hacerse con un crédito a la
                                                                                                 - Concepto o motivo del debito efectuado,
                                                          que ocasionan una deuda mayor                                                             cuenta Proveedores, y los
                                                                                                 - Importe del débito al cliente,
                                                          del cliente y a favor del ente.                                                           débitos por los conceptos
                                                                                                 - Condiciones de pago.
                                                                                                                                                    emitidos por dicho documento.




                                                                                                                                                                                      -
Profesor Luis Enrique Pacheco Rocha 
                                                                                                                                                                                     102
[SISTEMAS DE INFORMACIÓN CONTABLE
                 1                                                                               Modulo I

                                                                                                                                                               Este documento es registrable
                                                                                                                                                               y causa una disminución del
                                                               Este documento deberá emitirse           a).- Con relación al vendedor:                         saldo de los Deudores por
                                                               con cargo al cliente para notificar      - Nombre y apellido o Razón social,                    Ventas o Clientes.
                                                               un crédito a su cuenta (lo que           - Domicilio comercial,                                 Como partidas debitadas se
                                                               originará una disminución en su          - Tipo de Responsable ante la AFIP (es decir           incluyen las cuentas que
                                                               deuda a favor del ente contable),        Resp. Insc., No Insc., Exento, Monotributista) y       representa el concepto del
                                                               por las siguientes razones:              Nro de la CUIT.                                        crédito efectuado, las que
                                                               - Importes consignados de más en         - Fecha de inicio de actividades                       podrán ser:
                        Es el documento comercial
                                                               una factura por error u omisión en       - Fecha de emisión,                                    - Intereses Obtenidos,
                        que   emite      el        vendedor,
                                                               el computo de la cantidad de             - Numeración correlativa.                              - Fletes Pagados,
                        locador   o      prestador       de
                                                               artículos o en el precio unitario, o     Exceptuando la fecha de emisión los demás              - Comisiones Obtenidas,
                        servicios para efectuar al
                                                               por      error   de    cálculo      al   contenidos deberán estar pre impresos.                 - etc.
      Nota de Crédito   cliente algún descargo o
                                                               confeccionar la correspondiente          b).- Con relación al comprador:                        La contrapartida acreditada
                        crédito   en          su     cuenta
                                                               factura,                                 - Nombre y apellido o razón social,                    será la cuenta Deudores por
                        corriente que se origina con
                                                               - Devoluciones efectuadas por el         - Domicilio comercial,                                 ventas.
                        posterioridad a la emisión
                                                               comprador,                               c).- Con relación a los créditos efectuados:           Además deberá tenerse
                        de la factura.
                                                               - Descuentos que son efectuados          - Concepto o motivo del crédito efectuado,             presente que si la empresa es
                                                               por pronto pago o anticipos de           - Importe del débito al cliente,                       quien recibe una NC. (Nota de
                                                               pagos en la cancelación de la            -   Condiciones    de    restitución   del   importe   Crédito), el registro deberá
                                                               deuda,                                   acreditado en cuenta del cliente                       hacerse con un debito a la
                                                               - Otras situaciones semejantes                                                                  cuenta Proveedores, y los
                                                               que ocasionan una deuda menor                                                                   créditos por los conceptos
                                                               del cliente y a favor del ente.                                                                 emitidos por dicho documento.




                                                                                                                                                                                                -
Profesor Luis Enrique Pacheco Rocha 
                                                                                                                                                                                               103
[SISTEMAS DE INFORMACIÓN CONTABLE
                 1                                                                    Modulo I



        Documento               Concepto                     Requisitos / Formato                               Contenido                            Contabilización
                                                                                                                                             Este documento es registrable
                                                                                                                                             y de acuerdo al tipo de
                                                     En este documento el emisor o           a).- Con relación al vendedor:                  operación se registrará:
                                                     beneficiario es quien recibe el         - Nombre y apellido o Razón social,             - Si se trata de un cobro: Un
                                                     pago por determinados efectos           - Domicilio comercial,                          debito a la cuenta que origina
                                                     sean estos dinero, mercaderías, o       - Tipo de Responsable ante la AFIP – si es      el pago y un crédito a la
                                                     por haber prestado determinados         equivalente a una factura –                     cuenta de Proveedores,
                                                     servicios a un tercero. El tercero,     - Fecha de inicio de actividades                Acreedores Varios,
                                                     que es el receptor que es quien         - Fecha de emisión,                             Documentos a pagar, o a la
                                                     efectúa el pago comprometido y          - Numeración correlativa.                       cuenta que representa la
                       Es el documento comercial     quien    queda    en     poder    del   Exceptuando la fecha de emisión los demás       operación como Alquileres
                       que respalda un pago y es     documento original firmado por el       contenidos deberán estar pre impresos.          Pagados, Servicios pagados,
      Recibo
                       emitido por el beneficiario   beneficiario como constancia de         b).- Con relación al comprador:                 etc.
                       del mismo.                    haber recibido los efectos que en       - Nombre y apellido o razón social,             - Si se trata de un pago: Un
                                                     él se detallan.                         - Domicilio comercial,                          debito a la cuenta que origina
                                                     Existen diferentes tipos de recibos     - Tipo de Responsable ante la AFIP – si es      el pago como Deudores por
                                                     entre ellos tenemos: el recibo de       equivalente a una factura –                     Ventas, Deudores Varios,
                                                     alquiler, el recibo de cancelación      c).- Con relación a los efectos vendidos:       Documentos a Cobrar,
                                                     de documentos como pagares, el          - Concepto por el cual se emite el documento,   Alquileres Pagados, Servicios
                                                     recibo de haberes, el recibo de         - Importe detallado en números y letras,        pagados, etc.
                                                     cancelación de cuotas de una            - Detalle de los efectos recibidos,
                                                     cuenta corriente, etc.                  - Firma del cobrador




                                                                                                                                                                               -
Profesor Luis Enrique Pacheco Rocha 
                                                                                                                                                                              104
[SISTEMAS DE INFORMACIÓN CONTABLE
                 1                                                                           Modulo I

                                                       Este    documento          es   enviado
                                                       generalmente por las empresas a
                                                       sus    clientes     para      poner    en
                                                       conocimiento del mismo el detalle
                       Es el documento comercial       de     sus       operaciones      y     su
                                                                                                                                                  Si bien este documento es
                       que emite el acreedor de        respectivo saldo. Por ejemplo los            a).- Con relación al acreedor (vendedor,
                                                                                                                                                  muy importante por su función
                       una     cuenta      corriente   resúmenes de cuenta que envían               locador o prestador de servicios):
                                                                                                                                                  dentro de las operaciones
                       documentada        o      sin   las tarjetas de crédito a sus                - Nombre y apellido o Razón Social,
                                                                                                                                                  comerciales que realiza el
                       documentar que envía al         usuarios, los detalles de facturas           - Domicilio Comercial,
                                                                                                                                                  ente, como así también para
                       cliente y que contiene un       de servicios de telefonía fija y/o           - Fecha hasta la que se emite el resumen de
                                                                                                                                                  los compradores que poseen
                       detalle de los movimientos      móvil detalladas, que consiste en            cuenta.
                                                                                                                                                  una cuenta corriente
                       (débitos y créditos) de la      anexar a la factura un resumen               b).- Con relación al deudor:
      Resumen de                                                                                                                                  documentada o no, o bien los
                       cuenta del deudor de la         del    detalle     de   las     llamadas     - Nombre y apellido o razón Social,
      Cuenta                                                                                                                                      usuarios de determinados
                       empresa durante un período      realizadas. O bien los detalles              - Domicilio comercial.
                                                                                                                                                  servicios, para llevar un
                       de tiempo determinado, lo       enviados en la facturación de los            c).- Con relación al estado de cuenta:
                                                                                                                                                  control detallado de las
                       que    permite    tanto    al   servicios de televisión por cable o          - Fecha y concepto de cada uno de los
                                                                                                                                                  operaciones realizadas y
                       acreedor como al deudor         satelital.                                   movimientos,
                                                                                                                                                  poder en este caso efectuar
                       realizar una verificación de    Este documento no posee más                  - Los débitos y los créditos con sus
                                                                                                                                                  las consultas y reclamos
                       los movimientos de cuenta y     requisitos que la identificación de          correspondientes importes,
                                                                                                                                                  correspondientes, no es un
                       su respectivo saldo.            los datos del vendedor, locador o            - El saldo de la cuenta.
                                                                                                                                                  documento registrable.
                                                       prestados de servicios y las del
                                                       comprador o usuario del servicio.




        Documento               Concepto                       Requisitos / Formato                                    Contenido                          Contabilización




                                                                                                                                                                                   -
Profesor Luis Enrique Pacheco Rocha 
                                                                                                                                                                                  105
[SISTEMAS DE INFORMACIÓN CONTABLE
                 1                                                                       Modulo I




                        Generalmente es la boleta
                        de depósito, este es el                                                  a).- Con relación al Banco:
                                                                                                                                                      Este es un documento que
                        documento              comercial                                         - Nombre o Razón Social de la entidad
                                                                                                                                                      respalda un hecho
                        confeccionado         por    quien                                       bancaria,
                                                                                                                                                      contabilizable y por lo tanto es
                        realiza un deposito de una                                               - Sello y firma del cajero que recibe el depósito.
                                                                                                                                                      registrable en los libros de
                        determinada       suma         de                                        b).- Con relación al depositante:
                                                                                                                                                      comercio.
                        dinero      en   una        cuenta   Existen diferentes causas por las   - Nombre y apellido o Razón Social,
                                                                                                                                                      Su emisión causa un aumento
                        corriente bancaria en una            cuales el banco puede emitir una    - Tipo y Nro de cuenta,
                                                                                                                                                      en la cuenta que representa la
                        entidad                 bancaria     nota de crédito bancaria. Que       - Domicilio comercial,
                                                                                                                                                      cuenta corriente bancaria, es
                        determinada.                         pueden ser:                         - Firma del depositante
                                                                                                                                                      decir un débito a la cuenta
                        Para tal fin se utiliza un           - Depósitos en cuenta corriente     c).- Con relación a los valores depositados:
      Nota de Crédito                                                                                                                                 Banco XX Cta. Cte. y un
                        formulario        que          es    bancaria,                           - Detalle de los valores depositados: es decir si
      Bancaria                                                                                                                                        crédito a las cuentas que
                        suministrado por el banco,           - Depósitos en cuenta de Caja de    son realizados en efectivo o en cheques y de
                                                                                                                                                      detallan los conceptos
                        donde se completa con el             Ahorro                              estos últimos el dato de si corresponden a la
                                                                                                                                                      depositados en el banco, es
                        detalle de los valores a             - Depósitos personales en cuenta    misma entidad, o diferente entidad bancaria y
                                                                                                                                                      decir:
                        depositar        en         cuenta   de sueldos                          si son o no de la plaza,
                                                                                                                                                      - Si se trata de efectivo: Caja
                        corriente y que sellado y                                                - Importe total en números y letras,
                                                                                                                                                      - Si se trata de cheques de
                        firmado por el cajero del                                                - Lugar y fecha del depósito.
                                                                                                                                                      terceros: Valores a Depositar.
                        banco, se convierte en la
                        constancia       de         haber
                        efectuado un depósito.




                                                                                                                                                                                          -
Profesor Luis Enrique Pacheco Rocha 
                                                                                                                                                                                         106
[SISTEMAS DE INFORMACIÓN CONTABLE
                 1                                                                            Modulo I

                       Es una orden de pago pura y
                       simple librada contra un Banco      Las personas que intervienen en la
                                                                                                                                                              Dado que respalda un hecho
                       en el cual el librador tiene        operatoria de éste documento son:
                                                                                                                                                              contabilizable, el cheque adquiere
                       fondos depositados en cuenta        - El librador o firmante: es la persona
                                                                                                                                                              el carácter de un documento
                       corriente y/o autorización para     que firma el cheque, quien ordena
                                                                                                     a).- Con relación al banco:                              comercial registrable.
                       girar en descubierto.               pagar al banco la suma consignada en
                                                                                                     - Nombre o razón Social,                                 El libramiento de un cheque
                       El giro en descubierto supone       el mismo, en el lugar y plazo
                                                                                                     - Domicilio, indicando si se trata de una casa central   origina la disminución del saldo de
                       una autorización emitida por el     establecido.
                                                                                                     o sucursal del mismo,                                    la cuenta corriente bancaria del
                       banco, que está limitada en         - El beneficiario: es la persona que
                                                                                                     - Número de Cheque,                                      titular, por lo tanto se acreditará la
                       cuanto al tiempo y al monto         recibe el cheque de manos del librador
                                                                                                     - La palabra CHEQUE,                                     cuenta bancaria correspondiente.
                       para librar cheques sin contar      y a cuya orden está extendido el
                                                                                                     - La orden pura y simple de pagar la suma indicada       Mientras que las contrapartidas
                       con fondos depositados en la        mismo. Si el cheque no tiene el
                                                                                                     por el librador.                                         debitadas serán las cuentas a las
                       entidad bancaria suficientes.       nombre del beneficiario el mismo será
                                                                                                     b).- En relación con el librador:                        que corresponda asignar la
                       Para poder emitir cheques, una      cobrado por su tenedor, y se dice que
                                                                                                     - Nombre y apellido o Razón Social,                      emisión de dicho cheque, por
                       persona física y/o jurídica         es al portador.
      Cheque                                                                                         - Número de cuenta,                                      ejemplo si es por el pago de
                       deberá primero tener abierta        - El endosante: es la persona que
                                                                                                     - Firma del librador.                                    alquileres “Alquileres Pagados”, si
                       una cuenta corriente en el          endosa el cheque, transfiriendo en
                                                                                                     c).- Con relación al beneficiario:                       se trata de alguna compra
                       banco. Cada banco                   consecuencia el derecho de cobro del
                                                                                                     - Nombre y apellido el que puede obviarse en caso        “Compras o mercaderías”, etc.
                       confecciona un formulario que       documento.
                                                                                                     de que el cheque sea librado al portador es decir,       Si por el contrario la empresa es la
                       proveerá a sus clientes             El endoso se efectúa consignando los
                                                                                                     que el beneficiario será la persona que lo posea         que es beneficiaria del cobro del
                       usuarios de cuentas corrientes.     datos del beneficiario, a saber: Firma
                                                                                                     d).- En cuanto a los detalles de la operación:           cheque, se dará un debito a la
                       Es un documento que puede           apellido y nombre, domicilio y Nro de
                                                                                                     - El importe a pagar en letras y números,                cuenta valores a Depositar y se
                       transferirse por vía de endoso,     DNI, al dorso del documento.
                                                                                                     - La fecha de emisión del cheque,                        acreditará la cuenta que
                       o sea que el beneficiario a favor   - El endosatario: es la persona que
                                                                                                     - En caso de tratarse de un cheque de pago diferido      corresponde al cobro del mismo,
                       de quien ha sido emitido el         recibe el cheque de manos del
                                                                                                     la fecha de vencimiento del mismo.                       por ejemplo si se trata de una
                       documento, puede transferir la      endosante, pasando a ser beneficiario
                                                                                                                                                              venta “Ventas”, si es el cobro de
                       propiedad del mismo y en            del mismo y adquiriendo de esta
                                                                                                                                                              un alquiler “Alquileres cobrados”,
                       consecuencia su derecho de          manera el derecho de endosarlo
                                                                                                                                                              etc.
                       cobrarlo.                           nuevamente o cobrarlo a su
                                                           vencimiento.




                                                                                                                                                                                                        -
Profesor Luis Enrique Pacheco Rocha 
                                                                                                                                                                                                       107
[SISTEMAS DE INFORMACIÓN CONTABLE
                 1                                                                                       Modulo I

                                                                                                                                                              Es un documento que origina un
                                                                   Las personas que intervienen en la
                                                                                                                                                              hecho contabilizable, por lo tanto
                                                                   operatoria de éste documento son:
                                                                                                                                                              genera una registración contable.
                                                                   - El librador o firmante: es la persona
                       Es una promesa escrita, pura y                                                                                                         De acuerdo a la operación de que
                                                                   que firma el pagaré, obligándose a
                       simple, por la cual una paresota                                                                                                       se trate será la registración
                                                                   pagar la suma consignada en el
                       se obliga a pagar a otra, o a su                                                                                                       contable, teniendo en cuenta que
                                                                   mismo, en el lugar y plazo establecido.
                       orden, una suma determinada                                                                                                            este documento sirve como forma
                                                                   - El beneficiario: es la persona que
                       de     dinero        en     un      plazo                                                  a).- Con relación al beneficiario:          de pago documentado:
                                                                   recibe el pagaré de manos del librador
                       establecido       en       el     mismo                                                    - Nombre y Apellido o Razón Social,         - Si la empresa firma un pagaré se
                                                                   y a cuya orden está extendido el
                       documento        y    en     un     lugar                                                  b).- Con relación al librador:              deberá acreditar la cuenta
                                                                   mismo. Si el pagaré no tiene el
                       determinado.                                                                               - Firma del librador,                       Documentos a Pagar o bien
                                                                   nombre del beneficiario el mismo será
                       Es un documento que puede                                                                  - Sellado de ley.                           Obligaciones a Pagar, mientras
                                                                   cobrado por su tenedor, y se dice que
                       transferirse por vía de endoso,                                                            c).- Con relación a la promesa escrita:     que se deberá debitar la cuenta o
                                                                   es al portador.
                       en caso de que no pueda                                                                    - La denominación PAGARÉ,                   cuentas que representan el origen
                                                                   - El endosante: es la persona que
      Pagaré           realizarse       este        tipo     de                                                   - Lugar y fecha de emisión,                 de emisión del pagaré el que
                                                                   endosa el pagaré, transfiriendo en
                       transacción el pagaré no se                                                                - Vencimiento del plazo de pago;            podrá ser el pago de mercaderías
                                                                   consecuencia el derecho de cobro del
                       considera       como        documento                                                      - La promesa pura y simple de pagar,        “Mercaderías”, la compra de un
                                                                   documento.
                       comercial.                                                                                 - La clasuela A LA ORDEN,                   bien de uso “Rodados” por
                                                                   El endoso se efectúa consignando los
                       Por endoso se entiende que el                                                              - Importe a pagar en números y letras,      ejemplo, etc.
                                                                   datos del beneficiario, a saber: Firma
                       beneficiario a favor de quien ha                                                           - Domicilio de pago,                        - Si por el contrario la empresa es
                                                                   apellido y nombre, domicilio y Nro de
                       sido    emitido      el    documento,                                                      - Causa por la que se extiende el pagaré.   quien recepta un pagaré, se
                                                                   DNI, al dorso del documento.
                       puede transferir la propiedad                                                                                                          deberá debitar la cuenta
                                                                   - El endosatario: es la persona que
                       del mismo y en consecuencia                                                                                                            Documentos a Cobrar, como
                                                                   recibe   el    pagaré    de     manos    del
                       su     derecho       de    cobrarlo    al                                                                                              contrapartida se deberán acreditar
                                                                   endosante, pasando a ser beneficiario
                       vencimiento.                                                                                                                           la cuenta o cuentas que
                                                                   del mismo y adquiriendo de esta
                                                                                                                                                              representan el origen de la deuda
                                                                   manera    el    derecho    de      endosarlo
                                                                                                                                                              a favor de la empresa, por ejemplo
                                                                   nuevamente        o     cobrarlo     a   su
                                                                                                                                                              si es por la venta de mercaderías
                                                                   vencimiento.
                                                                                                                                                              “Ventas”, etc.




                                                                                                                                                                                                     -
Profesor Luis Enrique Pacheco Rocha 
                                                                                                                                                                                                    108
[SISTEMAS DE INFORMACIÓN CONTABLE
                 1                                                  Modulo I


                                       Actividad XVII
Teniendo en cuenta el siguiente listado de documentos comerciales confeccione al
menos tres de cada uno de ellos:


                         - Orden de compra

                         - Nota de venta

                         - Remito

                         - Factura Tipo A, B y C

                         - Ticket

                         - Nota de débito

                         - Nota de crédito

                         - Recibo

                         - Resumen de cuenta

                         - Nota de crédito bancaria

                         - Cheque

                         - Pagaré




        Formas de Emisión de Algunos Documentos
                                       Comerciales

La Facturación.
A partir de la resolución 3419/71 de la ex DGI. (Dirección General Impositiva) actual
AFIP. (Administración Federal de Ingresos Públicos), y sus modificatorias, surgen
requisitos en la emisión de comprobantes para las compras y las ventas de los
comerciantes.
Estos son considerados como:



                                                                                   -
Profesor Luis Enrique Pacheco Rocha 
                                                                               109
[SISTEMAS DE INFORMACIÓN CONTABLE
                 1                                                        Modulo I

      a.- Responsables Inscriptos: adquieren esta categoría, aquellos sujetos que se
encuentren obligados a inscribirse ante la AFIP., ya que sus ventas anuales superan el
monto establecido por la misma Administración. Estos deberán emitir facturas Tipo “A”,
para todas sus operaciones de compra-venta realizadas de Responsables Inscriptos
con otros Responsables Inscriptos y Monotributistas, discriminando en este caso la
tasa general del IVA. del 21%; mientras que en operaciones realizadas de
Responsables Inscriptos con Responsables inscriptos además de la tasa general
deberá agregarse la sobretasa del IVA (que es el 50 % de la tasa general) y que en
este caso es del 10,50%.
Los sujetos Responsables Inscriptos actúan como agentes de percepción del impuesto,
contabilizando el Crédito Fiscal en sus compras y el Debito Fiscal en sus ventas y, por
diferencia entre estos el Saldo a Favor de la AFIP. debe ser ingresado a la misma.
De esta manera el IVA puede resultar:
IVA Saldo a Pagar: Cuando los Débitos Fiscales son mayores que los Créditos
Fiscales.
IVA Saldo a Pagar: Cuando los Créditos Fiscales son mayores que los Débitos
Fiscales.
El Débito Fiscal: se produce cada vez que se realiza una venta.
El Crédito Fiscal: se produce cada vez que se realiza una venta.
Para las operaciones que son realizadas entre Responsables Inscriptos con sujetos
Exentos, No Responsables y Consumidores Finales, se deberán emitir facturas Tipo
“B”, agregando la tasa general de IVA al precio unitario del producto, esto es “sin
discriminar el impuesto”.
En todos estos casos al intervenir intereses, los mismos deberán agregarse al precio
de venta y luego agregar el IVA, ya que los intereses se encuentran alcanzados por el
impuesto, esto es:


             Precio de Venta Unitario = [(Precio de Costo + Utilidad) + Intereses]


Al tratarse de descuentos, los mismos deberán restarse y luego calcular el impuesto,
es decir:


            Precio de Venta Unitario = [(Precio de Costo + Utilidad) - Descuentos]




                                                                                      -
Profesor Luis Enrique Pacheco Rocha 
                                                                                     110
[SISTEMAS DE INFORMACIÓN CONTABLE
                 1                                                    Modulo I

      b.- Responsables No Inscriptos: aquí son considerados en esta categoría
aquellos sujetos que no se encuentren obligados a inscribirse ante la AFIP., ya que
sus ventas anuales no superan el monto establecido por la misma Administración.


      c.- Exentos: Son exentos todos aquellos sujetos que realizan actividades que se
encuentran exentas por el Impuesto al Valor Agregado (IVA), es decir que si bien estos
pueden realizar actividades que en principio están alcanzadas por el grabamen, las
mismas están exceptuadas de pagar el mismo según lo establecido en la legislación
del tributo.


      d.- Monotributistas: son aquellos sujetos adheridos al Régimen Simplificado para
Pequeños Contribuyentes (el Monotributo).
      Tanto los Responsables No Inscriptos, los Exentos y los Monotributistas deberán
emitir facturas tipo “C”, sin discriminar el IVA. Estos, soportan el IVA en sus compras,
pero no pueden trasladarlo en sus ventas.


      e.- Consumidores Finales: son aquellos sujetos que adquieren o compran un
producto o bien para su uso o consumo personal.




                       El IVA (Impuesto al Valor Agregado)

Este tributo nace primeramente como el Impuesto a las Ventas, que no tiene vigencia
actualmente. Comienza su aplicación en el año 1931, rigiendo en el orden nacional y
gravando las transacciones en el ámbito productor, las transacciones de bienes de
primera necesidad y la prestación de ciertos servicios. A partir del año 1969 comienza
un proceso de transición del impuesto hasta llegar al Impuesto al Valor Agregado que
entra en vigencia a partir de 1975.
La idea estuvo dirigida a lograr una transferencia gradual en el tiempo,
fundamentalmente por razones administrativas, es así que se incorpora a la base de
imposición del impuesto a las ventas conceptos tales como trabajos sobre inmuebles y
muebles de terceros y, la reparación de ciertos bienes tales como maquinarias,
automotores, etc.,       todas estas, actividades que denotan una cierta capacidad
contributiva para afrontar una carga tributaria.
Comparativamente entre uno y otro impuesto, el IVA establece una base de imposición
mucho más amplia que la de su antecesor el Impuesto a las Ventas y, una de las
                                                                                    -
Profesor Luis Enrique Pacheco Rocha 
                                                                                  111
[SISTEMAS DE INFORMACIÓN CONTABLE
                 1                                                      Modulo I

cuestiones más importantes a resolver por éste era la de no afectar los niveles de
recaudación, ya que este nuevo impuesto había de reemplazar al Impuesto a las
Ventas vigente en el ámbito nacional y al Impuesto a las Actividades Lucrativas en el
ámbito de aplicación provincial y, reemplazaría también a las contribuciones
patronales sobre remuneraciones que realizaban los empleados al Sistema de
Seguridad Social. Y, otro de los problemas a resolver, era la posible incidencia que el
nuevo gravamen tendría sobre el nivel general de los precios.
El IVA es un impuesto al consumo, que alcanza el mayor valor que adquiere un bien
determinado en las distintas etapas de comercialización, de forma tal que el gravamen
es cargado en el precio del producto y quien en definitiva soporta la carga tributaria es
aquel que adquiere el bien para uso o consumo personal.
El Impuesto al Valor Agregado es un impuesto nacional e indirecto, ya que se da en
forma de cascada abarcando desde el productor hasta llegar al consumidor final, quien
abona el gravamen.



                         Importancia de la Documentación.

¿Por qué es importante pedir ticket, facturas y recibos? ¿Siempre nos los tienen que
dar? Si no nos dan comprobante, ¿qué actitud debemos tomar?
Muchas veces, cuando vamos de compras, no pedimos - ni nos dan – ningún
comprobante de lo que compramos. Tal vez, lo que pasa es que no conocemos la
importancia que tienen las facturas o recibos y el ticket para el financiamiento de las
necesidades públicas. En realidad el comprobante acredita «el precio final del
producto», que consiste en: el precio neto más un porcentaje en concepto de IVA.
¿Y qué es el IVA?
El IVA, Impuesto al Valor Agregado, es un impuesto que paga el consumidor final de
los bienes y servicios. El comerciante o el profesional o el prestador de servicios que lo
cobró en el precio del producto o servicio realizado es quien debe ingresarlo (a la
cuenta de la AFIP). En otras palabras, él es el intermediario entre el consumidor que
paga el impuesto y el Estado que lo recibe.
Esto significa que en cada compra -por pequeño que sea el importe que abonemos-,
este impuesto está incorporado en el precio que pagamos. Un paquete de fideos, un
pantalón, una computadora. Cualquier cosa que compremos tiene en su precio final
agregado el IVA. Cuando el comerciante nos entrega una factura, un recibo o un ticket
válido, comprueba que hemos pagado el IVA. Pero no sólo eso; además significa que
ha quedado registrado en su controlador fiscal o talonario de facturas y que lo
                                                                                     -
Profesor Luis Enrique Pacheco Rocha 
                                                                                    112
[SISTEMAS DE INFORMACIÓN CONTABLE
                 1                                                                          Modulo I

ponemos en la obligación de depositar en la cuenta de la AFIP ese importe que
abonamos.
¿Por qué enseñar en la escuela conocimientos sobre ticket y facturas?
Porque conocer la función que cumplen los ticket, facturas o recibos forma parte de la
conciencia ciudadana. En este sentido es esperable que los chicos comprendan que la
práctica cotidiana de pedir los comprobantes cuando compramos evita, en gran
medida la evasión y el contrabando.
La cultura tributaria requiere para su instalación un proceso que fundamentalmente
sea: sostenido en el tiempo; sistemático desde distintas acciones (en este caso
particular: adquirir información sobre las características de los comprobantes,
desarrollar actitudes de compromiso ante el pedido de comprobantes, etc.) y destinado
a garantizar que los recursos provenientes de los impuestos sea en beneficio de los
valores de equidad y solidaridad social.
La falta de hábito en la solicitud y entrega de comprobantes hace difícil, pero no
imposible, el cambio de actitud. En la medida en que no sólo los comerciantes nos los
entreguen, sino también que los consumidores los exijamos, estamos favoreciendo el
desarrollo de uno de los aspectos de la cultura tributaria.


                      Forma de confeccionar el documento.

La documentación de las operaciones comerciales estará confeccionada de la
siguiente manera:


Primera Operación, Compra: Original, Factura tipo “A”, operación de Resp. Insc. A
Resp. Insc. Detalle: 340 unidades, Art. “A” Pr. 4,50 c/u. Condiciones de pago: En
efectivo con el 10% de descuento.


                    Cantidad           Detalle              Pr. Unitario       Total
                         340   Art. “A”                               4,50   1.530,00


                                                        Subtotal             1.530,00
                                                        Intereses %          ------------
                                                        Descuento 10 %         153,00
                                                        Subtotal             1.377,00
                                                        IVA del 21%            289,17
                                                        IVA RNI              ------------
                                                        Total                1.666,17
                                                 Original
                                                                                                        -
Profesor Luis Enrique Pacheco Rocha 
                                                                                                       113
[SISTEMAS DE INFORMACIÓN CONTABLE
                 1                                                                             Modulo I

Segunda Operación, Venta: Duplicado, Factura tipo “A”, operación de Resp. Insc. A
Resp. Insc. Detalle: 100 unidades Art. “A”. Condiciones de pago: En cuenta corriente sin
documentar a 30 días de plazo con el 4% de interés.
Utilidad: 70%
Precio de Venta:
Pr. De Venta = Pr. Costo + Utilidad
En este caso la utilidad es del 70 %, entonces:
Pr. De Venta = 4,50 + 3,15 = $ 7,65
Mientras no cambie el Pr de costo según el método del PPP. no deberá cambiar el Pr.
De Venta.
La factura confeccionada será la siguiente:


                     Cantidad          Detalle                 Pr. Unitario       Total
                          100   Art. “A”                                 7,65     765,00


                                                             Subtotal             765,00
                                                             Intereses 4 %          30,60
                                                             Descuento          ------------
                                                             Subtotal             795,60
                                                             IVA del 21%          167,08
                                                             IVA RNI            ------------
                                                             Total                962,66
                                                 Duplicado



Tercera Operación, Compra: Original, Factura tipo “A”, operación de Resp. Insc. A
Resp. Insc. Detalle: 230 unidades, Art. “A”, Pr. 5,60 c/u. Condiciones de pago: En
cuenta corriente sin documentar a 30 días de plazo con el 4% de interés.


                     Cantidad          Detalle                Pr. Unitario        Total
                          230   Art. “A”                                5,60    1.288,00


                                                             Subtotal           1.288,00
                                                             Intereses 4 %          51,52
                                                             Descuento %        ------------
                                                             Subtotal           1.339,52
                                                             IVA del 21%          281,30
                                                             IVA RNI            ------------
                                                             Total              1.620,82
                                                  Original


                                                                                                           -
Profesor Luis Enrique Pacheco Rocha 
                                                                                                          114
[SISTEMAS DE INFORMACIÓN CONTABLE
                 1                                                                          Modulo I

Cuarta Operación, Venta: Duplicado, Factura tipo “A”, operación de Resp. Insc. A
Resp. Insc. Detalle: 230 unidades Art. “A”. Condiciones de pago: En cuenta corriente
sin documentar a 30 días de plazo con el 4% de interés.
Utilidad: 70%
Precio de Venta:
Pr. De Venta = Pr. Costo + Utilidad
En este caso la utilidad es del 70 %, entonces si tomamos el costo según la ficha de
stock y el precio promedio ponderado (PPP.), tendremos:
Pr. De Venta = 5,04 + 3,53 = $ 8,57
Mientras no cambie el Pr de costo según el método del PPP. no deberá cambiar el Pr.
De Venta.


                     Cantidad          Detalle               Pr. Unitario      Total
                          230   Art. “A”                              8,57   1.971,10


                                                         Subtotal            1.971,10
                                                         Intereses 4 %           78,84
                                                         Descuento           ------------
                                                         Subtotal            2.049,94
                                                         IVA del 21%           430,49
                                                         IVA RNI             ------------
                                                         Total               2.480,43
                                                 Duplicado




Quinta Operación, Venta: Duplicado, Factura tipo “B”, operación de Resp. Insc. A Cons.
Final. Detalle: 30 unidades Art. “A”. Condiciones de pago: Con cheque cargo Banco de
Galicia, con el 10 % de descuento.
Utilidad: 70%
Precio de Venta: $ 8,57, pero al tratarse de una factura “B”, donde no se discrimina el
IVA, se deberá agregar a éste el 21% correspondiente e incluirlo en la factura en el Pr.
Unitario del producto.
Entonces: Pr. de Venta Unitario: 8,57 + 1,80 (21 %) = $ 10,37




                                                                                                        -
Profesor Luis Enrique Pacheco Rocha 
                                                                                                       115
[SISTEMAS DE INFORMACIÓN CONTABLE
                 1                                                                        Modulo I

                     Cantidad               Detalle           Pr. Unitario      Total
                            30    Art. “A”                             10,37    311,10


                                  Descuentos 10 %                               (31,11)




                                                              Total             279,99
                                                  Duplicado



Sexta Operación, Venta: Duplicado, Factura tipo “B”, operación de Resp. Insc. A Cons.
Final. Detalle: 20 unidades Art. “A”. Condiciones de pago: En cuenta corriente sin
documentar a 30 días de plazo con el 3 % de interés mensual.
Utilidad: 70%
Precio de Venta: $ 8,57, pero al tratarse de una factura “B”, donde no se discrimina el
IVA, se deberá agregar a éste el 21% correspondiente e incluirlo en la factura en el Pr.
Unitario del producto.
Al calcular los intereses deberá tenerse presente que estos están alcanzados por el
IVA y, que por lo tanto deberán calcularse junto al precio de venta sin IVA, y luego
aplicar el grabamen correspondiente, sin discriminar en la factura dichos intereses. Por
lo tanto tendremos:
Precio de Venta Unitario: (Pr. de Venta sin IVA + Intereses) + IVA
Pr. de Venta Unitario: (8,57+ 0,26) + 1,85 (IVA sobre el Pr de Venta e Intereses)
Pr. de Venta Unitario: $ 10,68


                    Cantidad                Detalle             Pr. Unitario     Total
                          20     Art. “A”                               10,68    213,60


                                 Incluye Interés del 3%
                                                               Total             213,60
                                                  Duplicado



Séptima Operación, Venta: Duplicado, Factura tipo “A”, operación de Resp. Insc. A
Resp. No Insc. Detalle: 20 unidades Art. “A”. Condiciones de pago: En cuenta corriente
sin documentar a 30 días de plazo con el 3 % de interés mensual.
Utilidad: 70%
Precio de Venta: $ 8,57, ya que se deberá emitir factura Tipo “A”, y allí se deberá
discriminar el IVA por el 21 5 mas la sobretasa del 50 5% de la tasa general del

                                                                                                      -
Profesor Luis Enrique Pacheco Rocha 
                                                                                                     116
[SISTEMAS DE INFORMACIÓN CONTABLE
                 1                                                                          Modulo I

impuesto que corresponde al 10,50 % para las operaciones con Responsables No
Inscriptos y Exentos.


                     Cantidad          Detalle               Pr. Unitario      Total
                           10   Art. “A”                              8,57       85,70


                                                         Subtotal                85,70
                                                         Intereses     %     ------------
                                                         Descuento %         ------------
                                                         Subtotal                85,70
                                                         IVA del 21%             17,99
                                                         IVA RNI                   8,99
                                                         Total                 112,69
                                                 Duplicado




                                                                                                        -
Profesor Luis Enrique Pacheco Rocha 
                                                                                                       117
[SISTEMAS DE INFORMACIÓN CONTABLE
                           1                                                                                                                                                                                           Modulo I


                                                                                                                                                                                                        Formas de emisión del Cheque.

                                               Un modelo de cheque podrá ser el que exponemos a continuación:


                                                                                                                                                                                                                                         Che que Serie A.   0234-90
                                                                           4
                                             Che que Serie A. Nro. 0987-




                                                                                                        $.........................



                                                                                                                                                                                                                                                                         Nro. 0987-4
                                                                                                                                                                                              Av. Roca 1.290. Río Gallegos. Santa Cruz                      1980-22
                      Gallegos. Santa Cruz
Av. Roca 1.290. Río




                                                                                                                                     Ch/ Serie A. Nro. 0987-
                                                                               Fecha: ........../……….




                                                                                                                                                                            Fecha:………….   Río Gallegos,……………… de………………………………………… de…………                                  $ ………………

                                                                                                                                                                                          Páguese por éste cheque a……………………………………………………………………………………………
                                                                                                                                                               456-234-……




                                                                                                                                                                                          la cantidad de pesos……………………………………………………………………………………………………..
                                                                                                        /………..




                                                                                                                                                                                          Titular                                                    Dirección
                                                                                                                                                                                          Cuenta Numero                                  CUIT Nro.               Firma


       Como sabemos de acuerdo a cómo se confeccionen los documentos, en este caso el cheque tendremos diferentes variantes en la emisión, a saber:
                           Cheques al portador: son aquellos documentos que se emiten




                                                                                                                                                                                                                                                                                        -
       Profesor Luis Enrique Pacheco Rocha 
                                                                                                                                                                                                                                                                                       118
[SISTEMAS DE INFORMACIÓN CONTABLE
                 1                                                      Modulo I

    sin consignar el nombre del beneficiario, en consecuencia el tenedor es quien tiene
    el derecho al cobro del mismo.
    Cheques a la orden: Para evitar los inconvenientes del cheque al portador, por la
    poca seguridad de cobro para el beneficiario que ofrece en caso de extravío, se
    emite el cheque a la orden, indicando el nombre del beneficiario.
Para cobrar el cheque en ventanilla el beneficiario deberá previamente presentar el
talón de cobro del cheque y el DNI para acreditar su identidad. El cobro en ventanilla
de un cheque se asigna con otros términos a partir de la aparición de cajeros
automáticos, es así que podremos escuchar comúnmente denominar cajeros humanos
a todos los que no sean automáticos y por tanto podrá referirse al cobro de cheque en
ventanilla como cobro por cajero humano.
El cheque a la orden puede ser transferido a otra persona por vía de endoso. Este
endoso puede ser también en blanco, en este caso el beneficiario queda nuevamente
sin identificar y se vuelven a presentar los inconvenientes mencionados. Pero
generalmente un endoso se realiza en blanco.
    Cheque no a la orden: si el cheque contiene la cláusula NO A LA ORDEN, no
    podrá transferirse por vía de endoso y por lo tanto:
        - Solo podrá ser cobrado en ventanilla por el beneficiario debidamente
    identificado como tal,
        - Solo puede ser depositado en la cuenta corriente del beneficiario.
    Cheque certificado: Cuando se realizan operaciones por grandes montos,
    pagaderos con cheques, el beneficiario está expuesto al riesgo de entregar
    mercaderías u otros bienes o prestar servicios de grandes importes y recibir a
    cambio un cheque sin fondos. Estos casos la duda de que el cheque posea o no
    fondos persiste hasta el momento en que el cheque es depositado o presentado
    para su cobro y para entonces la mercadería ya ha sido entregada o el servicio
    efectivamente prestado, por lo que la tramitación de su cobro puede desprenderse
    en un trámite de largo tiempo.
En prevención de tal situación, el beneficiario solicita al comprador que le entregue un
cheque certificado.
La certificación es realizada por el banco, indicando que el librador tiene en su cuenta
fondos suficientes para pagar ese cheque y dichos fondos son reservados a favor del
beneficiario por un tiempo determinado.
    Cheque Cruzado: es aquel cheque que lleva en el margen superior izquierdo dos
    líneas paralelas oblicuas. Este cheque no puede ser cobrado en ventanilla, sino
    por medio de un depósito en Cuenta Corriente Bancaria.

                                                                                    -
Profesor Luis Enrique Pacheco Rocha 
                                                                                   119
[SISTEMAS DE INFORMACIÓN CONTABLE
                 1                                                    Modulo I

    Cheque pago diferido (CHPD):



                     Formas de emisión del Pagaré
El pagaré consta de dos partes: el cuerpo y el talón. El cuerpo del pagaré es el firmado
por el librador, cuando éste contrae una deuda. El librador (que es el deudor
comprometido a la cancelación de una deuda), entrega al beneficiario (que es el
acreedor) el cuerpo del pagaré quedando en su poder el talón del mismo como control.
El cuerpo del pagaré en manos del beneficiario significa un derecho de cobro que es
representado con la cuenta Documentos a Cobrar, por el contrario la entrega del
pagaré y la posesión del talón del mismo, significan una deuda y se representa por la
cuenta Obligaciones a Pagar o bien, Documentos a Pagar.
El pagaré puede ser transferido por vía de endoso. En este caso no podrá contener la
cláusula NO A LA ORDEN.
El pagaré podrá ser emitido de diferentes maneras, las diferencias que pueden
presentarse se basan en dos de los elementos del documento, a saber:
-   El beneficiario: teniendo en cuenta el beneficiario el pagaré podrá ser emitido al
    portador o a la orden.
-   El vencimiento: teniendo en cuenta el vencimiento el pagaré podrá ser emitido a la
    vista, a días o meses fecha, a fecha determinada.


    Pagaré al Portador: este documento no lleva escrito el nombre del beneficiario y
    puede ser cobrado por cualquier persona que sea tenedor del mismo, es decir
    quien lo tenga en su poder.
Una variante de este tipo de emisión es la que se hace colocando las palabras “al
portador” o     bien, dejando en blanco el especio destinado APRA el nombre del
beneficiario.
    Pagaré a la orden: en este documento figura escrito el nombre del beneficiario.
    Pagaré a la vista: el pagaré a la vista no tiene fecha exacta de vencimiento, su
    pago deberá realizarse en el momento en que es presentado por el beneficiario al
    librador. Es decir, el documento es pagado cuando es puesto a la vista del librador.
    Representa un riesgo para este último, ya que el pagaré puede ser presentado
    para su cobro en un momento en el cual el librador no cuenta con fondos
    suficientes para cancelar el documento o bien tiene fondos, pero están asignados
    a cubrir otros pagos.



                                                                                      -
Profesor Luis Enrique Pacheco Rocha 
                                                                                  120
[SISTEMAS DE INFORMACIÓN CONTABLE
                 1                                                      Modulo I

    Pagaré a días fecha: este documento tiene fecha de vencimiento, la forma de
    contar el mismo es a partir de la fecha de emisión teniendo en cuenta el período a
    que se extendió y que puede tratarse de días o meses a partir de su libramiento.
    Pagaré a fecha determinada: este documento también tiene fecha de vencimiento,
    y es a un día determinado. Es decir, en este caso figura la fecha exacta de pago.
En el momento de la fecha o tiempo de vencimiento del pagaré, si el mismo no es
pagado, el beneficiario deberá realizar el protesto correspondiente.
El protesto es el acto por el cual se deja constancia escrita de la falta de pago del
documento, este paso es un requisito previo para la iniciación de la gestión judicial.
Algunos pagarés tienen incluida la cláusula “sin protesto”, lo cual significa que el
librador presta conformidad a la iniciación de un juicio, sin la necesidad de hacer el
protesto previo.




                                                                                         -
Profesor Luis Enrique Pacheco Rocha 
                                                                                    121

Sistemas de Información Contable I

  • 1.
    [SISTEMAS DE INFORMACIÓNCONTABLE 1 Modulo I Las Organizaciones Desde tiempos muy antiguos las organizaciones han intervenido con un papel muy importante dentro de nuestra sociedad, es así que las personas que integran la sociedad debieron unirse para poder alcanzar ciertos fines que, de otra manera e individualmente no hubieran podido conseguir. Un ejemplo que podemos tomar desde la historia del mundo es la construcción de las grandes pirámides de la civilización egipcia, estas no se construyeron de una manera improvisada, sino que debió preverse que un grupo de personas estuvieran encargados de dichas construcciones y que, además existiera al menos una de ellas que determinara las tareas que debían hacerse y el cómo se llevarían a cargo, además tenían que contar que entre las personas existiera también al menos una quien estuviera a cargo de controlar que el trabajo asignado se hiciera y, que se hiciera bien. Como otro ejemplo, podemos citar a los grandes sistemas de riego artificial que se aplican en aquellas regiones de clima desértico y que, por ende sin la existencia de las organizaciones sería imposible que estos se hubieran montado para mejorar la producción de cultivos y la cría de ganado revirtiendo en cierta forma, las características climáticas. En los ejemplos mencionados encontramos varios elementos para destacar, a saber: Existen personas que tienen que cumplen diferentes funciones Entre las funciones que se cumplen debe existir al menos una, a cargo de una o más personas que tenga la autoridad para determinar qué y quiénes han de realizar tal o cual tarea Y por último, que quienes tienen a cargo la autoridad distribuyan las tareas o el trabajo, efectuando así una división del trabajo y de las responsabilidades que trae aparejado el cumplimiento del mismo. Es así, que las organizaciones pueden definirse en principio como: “Un grupo de personas que tiene un fin determinado”, aquí también se hace necesario dejar claro que no necesariamente, éste grupo debe estar integrado por una gran cantidad de individuos. Profesor Luis Enrique Pacheco Rocha  - 1-
  • 2.
    [SISTEMAS DE INFORMACIÓNCONTABLE 1 Modulo I Si tomamos en cuenta las funciones que cumplen las personas dentro de la organización, podemos destacar las siguientes características que hacen que la misma “se constituya o no en una organización propiamente dicha”, a saber: La existencia de uno o más grupos de poder, los cuales tienen autoridad sobre las personas. La división del trabajo y de las responsabilidades. Entonces una organización “es un grupo de personas con un fin determinado, donde existe al menos uno o más centros de poder, quienes están encargados de la división del trabajo y la asignación de las responsabilidades”. Además no debe dejarse de tener presente que quienes tienen a cargo la dirección de una organización o centro de poder, asume la responsabilidad de tomar decisiones. Grupo de personas + Fines = Organización Donde debe existir al menos Son las metas u objetivos un grupo de poder que se proponen lograr Actividad I Teniendo en cuenta las características distintivas de las organizaciones: grupo de personas, fines, centro de poder, indique si los siguientes casos corresponden o no a organizaciones, justificando siempre su respuesta. 1. Un grupo de amigos que se reúne todos los días sábados a practicar un deporte 2. Los empleados de la administración pública 3. La Administración pública 4. Los feligreses de una congregación religiosa 5. Una congregación religiosa 6. Un kiosco propiedad de una sola persona 7. Los empleados de un kiosco 8. Una Sociedad Anónima Profesor Luis Enrique Pacheco Rocha  - 2-
  • 3.
    [SISTEMAS DE INFORMACIÓNCONTABLE 1 Modulo I 9. Un grupo de alumnos que se reúne todos los viernes en la biblioteca del colegio para profundizar los temas vistos junto a sus profesores 10. Una biblioteca 11. Los empleados de la biblioteca 12. Un club deportivo 13. La Comisión Directiva de un club deportivo 14. Un club de fútbol 15. Los hinchas de un club de fútbol 16. El Estado Nacional 17. El Estado Provincial 18. El Estado Municipal 19. La Administración Federal de Ingresos Públicos 20. La Escuela 21. Los estudiantes de una escuela 22. El centro de estudiantes de la escuela Clases de Organizaciones Los objetivos que pueden proponerse las organizaciones son muy diversos, es así que tendremos organizaciones dedicadas a determinadas actividades, sean estas: 1.- De acuerdo a la finalidad que persiguen tendremos: a.- Organizaciones sin fines de lucro, son aquellas que dedican sus actividades a brindar beneficios a la comunidad o a un sector de la población particular, por ejemplo: Caritas, Cruz Roja, clubes deportivos, cooperadoras escolares, cooperativas, bomberos voluntarios, APADI, LALCEC, etc. b.- Organizaciones con fines de lucro, entre las que encontramos una gran diversidad de empresas comerciales, de producción y prestadoras de servicios, que con el producto de sus actividades tienen como principal fin el de obtener ganancias. 2.- De acuerdo a la actividad que desarrollan, las empresas pueden ser: a.- Organizaciones dedicadas a la producción: aquí encontramos aquellas que desarrollan actividades: Profesor Luis Enrique Pacheco Rocha  - 3-
  • 4.
    [SISTEMAS DE INFORMACIÓNCONTABLE 1 Modulo I - Agrícolas – ganaderas: relacionadas con la agricultura, la siembra y la cosecha cereales, oleaginosas, frutas, hortalizas, textiles etc. y la cría de ganado. - De explotación - mineras: relacionadas con la explotación de yacimientos, minas y canteras con actividades extractivas de madera, minerales, metales y piedras preciosas. - Industriales: relacionadas con la actividad de transformación de materia prima para obtener productos elaborados. b.- Organizaciones dedicadas a la comercialización de productos: aquellas dedicadas a la comercialización de productos terminados en el mismo estado en que han sido adquiridos dándoles una forma de mayor o menor valor racionado o no al menudeo. c.- Organizaciones dedicadas a la prestación de servicios: Se denomina empresa de servicios a aquella que obtiene sus resultados a través de la venta de un servicio. Una venta de servicios es, en cierto modo, semejante a la efectuada en el caso de tratarse de bienes materiales, pero obviamente, no se vende una cosa o bien tangible, por lo que no existe un desplazamiento físico o la posibilidad de guardar el activo adquirido para su empleo posterior. Este tipo de empresas puede incluir en dichas prestaciones la entrega o utilización de bienes como las destinadas al transporte de pasajeros o cargas, los hoteles, pensiones y alojamientos, empresas de turismo, estaciones de servicio, comunicaciones, inmobiliarias, los bancos, etc. 3.- De acuerdo a la forma jurídica que adoptan las organizaciones pueden ser: a.- Empresas unipersonales: son aquellas organizaciones que pertenecen a un solo dueño o propietario, lo que no significa que no sea una organización ya que en éste tipo de empresas por lo general existe más de una persona. b.- Empresas pluripersonales o sociedades comerciales: son aquellas constituidas por dos o más personas, y como las empresas unipersonales pueden tener diversos fines y entre ellos incluir o no el de lucro. El Ente Contable Profesor Luis Enrique Pacheco Rocha  - 4-
  • 5.
    [SISTEMAS DE INFORMACIÓNCONTABLE 1 Modulo I Al analizar las clases de organizaciones que existen en nuestro medio advertimos que existen entre ellas algunas que para poder cumplir con sus fines deben contar con determinados elementos: Cuando una organización para poder cumplir con sus fines necesita de determinados tipos de bienes, se está en presencia de lo que en los Sistemas de Información Contable, se denomina “ENTE CONTABLE”. Por ejemplo, si consideramos a un grupo de profesores que tiene como objetivo el de poner en funcionamiento una academia de enseñanza, evidentemente que a primera vista existe lo que hasta ahora conocemos como una “organización”, es decir “un grupo de personas que tiene un fin determinado, existiendo uno o más grupos de poder”, pero el fin que tiene dicha organización está condicionado al mismo tiempo con la existencia de bienes que son necesarios para la academia de enseñanza, como por ejemplo: bancos, sillas, mesas, pizarrón, un edificio, etc. Aquí, la organización necesitará para poder cumplir con sus fines de determinados bienes o patrimonio, es entonces cuando esta organización adquiere la característica de un ente contable. Organización + Patrimonio Conjunto de bienes o = Ente Contable recursos que son Personas + Fines + necesarios para cumplir con los fines propuestos Un ente contable puede o no tener fin de lucro. Aquellos entes contables que tienen como objetivo la obtención de ganancias se denominan “Empresas” Actividad II Teniendo en cuenta las características distintivas de los entes contables: organizaciones y patrimonio, indique si los siguientes casos corresponden o no a entes contable, justificando siempre su respuesta. Profesor Luis Enrique Pacheco Rocha  - 5-
  • 6.
    [SISTEMAS DE INFORMACIÓNCONTABLE 1 Modulo I 1. Un grupo de amigos que se reúne todos los días sábados a practicar un deporte 2. Los empleados de la administración pública 3. La Administración pública 4. Los feligreses de una congregación religiosa 5. Una congregación religiosa 6. Un kiosco propiedad de una sola persona 7. Los empleados de un kiosco 8. Una Sociedad Anónima 9. Un grupo de alumnos que se reúne todos los viernes en la biblioteca del colegio para profundizar los temas vistos junto a sus profesores 10. Una biblioteca 11. Los empleados de la biblioteca 12. Un club deportivo 13. La Comisión Directiva de un club deportivo 14. Un club de fútbol 15. Los hinchas de un club de fútbol 16. El Estado Nacional 17. El Estado Provincial 18. El Estado Municipal 19. La Administración Federal de Ingresos Públicos 20. La Escuela 21. Los estudiantes de una escuela 22. El centro de estudiantes de la escuela Actividad III Teniendo en cuenta las características distintivas de las empresas: organizaciones y patrimonio, fines de lucro, indique si los siguientes casos corresponden a entes contable o empresas, justificando siempre su respuesta. 1. Un grupo de amigos que se reúne todos los días sábados a practicar un deporte 2. Los empleados de la administración pública 3. La Administración pública 4. Los feligreses de una congregación religiosa Profesor Luis Enrique Pacheco Rocha  - 6-
  • 7.
    [SISTEMAS DE INFORMACIÓNCONTABLE 1 Modulo I 5. Una congregación religiosa 6. Un kiosco propiedad de una sola persona 7. Los empleados de un kiosco 8. Una Sociedad Anónima 9. Un grupo de alumnos que se reúne todos los viernes en la biblioteca del colegio para profundizar los temas vistos junto a sus profesores 10. Una biblioteca 11. Los empleados de la biblioteca 12. Un club deportivo 13. La Comisión Directiva de un club deportivo 14. Un club de fútbol 15. Los hinchas de un club de fútbol 16. El Estado Nacional 17. El Estado Provincial 18. El Estado Municipal 19. La Administración Federal de Ingresos Públicos 20. La Escuela 21. Los estudiantes de una escuela 22. El centro de estudiantes de la escuela El Patrimonio del Ente Contable El patrimonio del ente contable está compuesto por el “conjunto de bienes de propiedad del ente, como así también de los derechos a favor del ente, y por el conjunto de obligaciones contraídas por el ente a favor de terceros”. Es decir: PATRIMONIO Bienes de propiedad del Ente contable Obligaciones contraídas por el ente Derechos de propiedad con terceros y a cobrar Donde: Profesor Luis Enrique Pacheco Rocha  - 7-
  • 8.
    [SISTEMAS DE INFORMACIÓNCONTABLE 1 Modulo I Bienes propios: elementos materiales de propiedad del ente, “no se considera la simple tenencia de los mismos, sino el derecho de propiedad sobre los mismos”. Derechos a favor o a cobrar: representan los derechos de que es titular el ente o bien, de aquellos que están a su nombre, como por ejemplo derechos sobre patentes de invención, marcas de fábrica, etc. Además de los derechos a cobrar a quienes le deben. Y por ello se dice que son deudas contra terceros ajenos al ente. Obligaciones de la empresa con terceros: son las deudas que la empresa debe pagar a personas ajenas al ente contable. Y por ello se menciona que son contraídas a favor de terceros. De esta manera el patrimonio se encuentra estructurado en tres grandes rubros: El Activo, el Pasivo y el Patrimonio Neto. PATRIMONIO Bienes de propiedad del Ente contable Obligaciones contraídas por el ente Derechos de propiedad con terceros y a cobrar PASIVO ACTIVO Se conoce como: - ACTIVO: al conjunto de bienes y derechos de propiedad del ente, - PASIVO: al conjunto de obligaciones contraídas por la empresa o ente contable con terceros y - PATRIMONIO NETO: a la participación de los socios, dueños o propietarios sobre el activo del ente contable y se obtiene de la diferencia entre el Activo menos el Pasivo Por lo tanto la estructura patrimonial estará compuesta de la siguiente manera: Profesor Luis Enrique Pacheco Rocha  - 8-
  • 9.
    [SISTEMAS DE INFORMACIÓNCONTABLE 1 Modulo I PATRIMONIO A PASIVO C T I V O PATRIMONIO NETO Aplicando al conjunto la diferencia entre el Activo y el Pasivo, tendremos que: Si el ACTIVO – PASIVO = PATRIMONIO NETO Y sabiendo que el PATRIMONIO NETO es igual a la parte del ACTIVO que corresponde a los dueños o propietarios de la empresa o ente contable, luego de restar el PASIVO, si lo representamos gráficamente tendremos: PATRIMONIO Como el El Activo Pasivo representa a PASIVO representa a los recursos, A las materiales e C obligaciones, inmateriales T también que posee se considera el ente I como “La contable V participación “Para O PATRIMONIO de terceros realizar sus NETO sobre el actividades Activo o y hacer recursos frente a las del Ente obligaciones Contable”. contraídas”. Como con los recursos del Activo se cancelan las obligaciones del Pasivo, el resultado de esto, es “La participación de los dueños, propietarios y/o socios sobre el Activo del Ente Contable”. Teniendo en cuenta lo expuesto hasta el momento diremos que: Profesor Luis Enrique Pacheco Rocha  - 9-
  • 10.
    [SISTEMAS DE INFORMACIÓNCONTABLE 1 Modulo I El PATRIMONIO no es igual al PATRIMONIO NETO, ya que ACTIVO – PASIVO = PATRIMONIO NETO y Patrimonio es el conjunto de bienes y derechos de propiedad del ente como así también el conjunto de obligaciones contraídas por la empresa con terceros, es decir: “El patrimonio incluye al Patrimonio Neto”. Actividad III Indique el valor de verdad de las siguientes afirmaciones, justificando siempre su respuesta: a. Una organización es un ente contable. b. Una empresa es una organización. c. Una organización es una empresa. d. Una empresa es un ente contable. e. Un ente contable es una organización sin fines de lucro. f. Una empresa es una organización con fines de lucro. g. El patrimonio del ente es el conjunto de recursos que necesita una organización para llevar a cabo los fines propuestos. h. El patrimonio del una organización no es necesario para la misma. i. Una organización puede o no tener un patrimonio. j. El patrimonio es la participación de los socios o propietarios sobre el activo del ente contable. k. El patrimonio es el activo menos el pasivo. l. El patrimonio neto es el activo menos el pasivo. m. El patrimonio neto se obtiene de la diferencia entre el activo menos el pasivo. n. Con los recursos del activo se cancela el pasivo de la empresa. o. El activo es el conjunto de bienes de propiedad del ente contable. p. El Pasivo es el conjunto de deudas que posee la empresa con sus proveedores. El Patrimonio Neto Para determinar la composición del patrimonio neto de una empresa se deben analizar primeramente los componentes del activo y del pasivo: Profesor Luis Enrique Pacheco Rocha  - 10 -
  • 11.
    [SISTEMAS DE INFORMACIÓNCONTABLE 1 Modulo I Actividad IV Indique si los siguientes conceptos corresponden a bienes, derechos, obligaciones, o a ninguno de ellos: Concepto Clasificación Dinero en efectivo Un local Muebles para el local de ventas Maquinarias Deudas de clientes Deudas de la empresa por la compra de mercaderías a crédito Una cuenta corriente en Bco. de Galicia Dólares Estadounidenses Pagarés pendientes de cobro Pagarés pendientes de pago Importe cobrado en concepto de alquileres Importe adeudado en concepto de alquileres Importe pagado en concepto de intereses Deudores que no abonarán su cuenta a la empresa Artículos para le venta Costo de las mercaderías vendidas Aporte de los socios o propietarios en efectivo y/o especies Venta de mercaderías Importe pagado en concepto de servicio de energía eléctrica Inversiones realizadas en Acciones Euros Cheques recibidos de terceros Computadoras instaladas en red Importe adeudado en concepto de alquileres a terceros Importe adeudado en concepto de intereses a la empresa Bienes de intercambio ordinario o habitual Automotores de propiedad del ente Importe obtenido por terceros y clientes en concepto de descuentos Profesor Luis Enrique Pacheco Rocha  - 11 -
  • 12.
    [SISTEMAS DE INFORMACIÓNCONTABLE 1 Modulo I Concepto Clasificación Muebles para el local Deudas por la venta de mercaderías a crédito Cheques de pago diferido a favor de la empresa Cheques de pago diferido a favor de terceros Una cuenta corriente en Banco Macro Bansud Artículos de limpieza Gastos de limpieza Artículos de oficina Equipos de embasado Bicicletas Revistas Envases prestados a la empresa Una cuenta en Caja de ahorro en Banco Sudamerics Un plazo fijo en Banco nación Prestamos a la empresa de el banco del Sol S.A. Uniformes de empleados Sueldos pendientes de pago Importe adeudado a la empresa en concepto de alquileres Importe adeudado a terceros en concepto de comisiones Viáticos abonados al personal Importe abonado en concepto de servicios Importe adeudado en concepto de servicios de luz Importe obtenido por la empresa en concepto de descuentos Tenga presente que para calcular el Patrimonio Neto se deberá efectuar siempre la diferencia entre el Activo y el Pasivo, aplicando la siguiente ecuación patrimonial: Activo – Pasivo = Patrimonio Neto Y, tener presente que como el Patrimonio Neto esta compuesto además de los Ingresos (Y) y los gastos (G), es decir: Patrimonio Neto = Capital (C) + Ingresos (Y) – Gastos (G), Profesor Luis Enrique Pacheco Rocha  - 12 -
  • 13.
    [SISTEMAS DE INFORMACIÓNCONTABLE 1 Modulo I Al no existir (Y) y (E), por lo tanto: Patrimonio Neto = Capital O lo que es lo mismo: Activo – Pasivo = Capital Actividad V Supongamos que la empresa El Sol de Noche, tiene el siguiente listado de bienes: Concepto Importes Concepto Importes Importe adeudado por compra de Una cuenta corriente en el Banco Bansud 15.128,00 5.180,00 mercaderías a crédito Mostradores 6.230,00 Automotores de propiedad de la empresa 23.180,00 Calefactores fijos 4.200,00 Góndolas 3.100,00 Importe adeudado en concepto de Importe adeudado a la empresa por 1.210,30 1.430,00 intereses alquileres Bienes de intercambio ordinario y/o habitual 56.210,00 Computadoras 3.120,00 Deudas varias a favor de la empresa 1.210,00 Dólares estadounidenses 21.800,00 Ventiladores de techo 840,00 Una cuenta corriente en el Bco Sta Cruz 12.560,00 Inversiones efectuadas por la empresa en 2.180,00 Pagares pendientes de cobro 1.420,00 acciones Euros 3.670,00 Muebles para el local de ventas 15.430,00 Un local 79.470,00 Estanterías móviles 678,00 Estanterías fijas 430,00 Computadoras instaladas en red 4.210,00 Importe entregado a los proveedores en 1.320,00 Maquinas registradoras 3.190,00 concepto de adelanto Deudas varias a favor de terceros 674,00 Pagares pendientes de pago 1.300,00 Maquinas envasadoras 1.700,00 Dinero en efectivo 24.170,00 Importe adeudado en concepto de Importe recibido de los clientes en 620,00 730,00 comisiones concepto de adelanto Importe adeudado en concepto de Importe adeudado a la empresa en 850,00 2.190,00 alquileres concepto de intereses Profesor Luis Enrique Pacheco Rocha  - 13 -
  • 14.
    [SISTEMAS DE INFORMACIÓNCONTABLE 1 Modulo I 1. Identifique cada concepto con los elementos correspondientes al Patrimonio (Activo y Pasivo). 2. Complete el cuadro de situación patrimonial que se da a continuación. 3. Realice la diferencia entre el total del Activo y del Pasivo. 4. Coloque el importe obtenido en la columna correspondiente al Capital. 5. Llene los espacios destinados a las sumas. Obtendrá un resultado que será igual en el Activo y en el Pasivo más el patrimonio Neto. Aquí se podrá observar que se cumple lo que establece la ecuación patrimonial: Que el Activo – Pasivo = Patrimonio Neto Que el Patrimonio Neto = Capital + / - Resultados Que los Resultados = Ingresos – Egresos Y que por lo tanto Activo – Pasivo = Capital + Ingresos – Egresos O bien que Activo = Pasivo + Capital + Ingresos - Egresos Esto sucede al efectuar el pasaje de términos correspondiente tomando como punto de partida la ecuación básica: Activo – Pasivo = Capital + Ingresos – Gastos De esta manera si despejamos el Activo, tendremos: Activo = Pasivo + Capital + Ingresos - Gastos Y si incógnita es el Capital: Capital = Activo + Pasivo – Ingresos + Gastos Profesor Luis Enrique Pacheco Rocha  - 14 -
  • 15.
    [SISTEMAS DE INFORMACIÓNCONTABLE 1 Modulo I Esta ecuación fundamental (Activo = Pasivo + Patrimonio Neto, incluyendo dentro de éste ultimo a los resultados obtenidos por la diferencia entre ingresos y egresos) queda reflejado en el Estado de Situación Patrimonial. El Estado de Situación Patrimonial es un cuadro que muestra la situación patrimonial de la empresa, es decir: Cómo está compuesto y a cuánto asciende el activo para hacer frente a las obligaciones detalladas en el pasivo. Actividad VI De acuerdo al listado de bienes detallado en la actividad V de la empresa El Sol de Noche, transcribe los valores que corresponden al Activo, al Pasivo y al Patrimonio Neto en el Siguiente cuadro de Situación Patrimonial Activo Pasivo Total Pasivo Patrimonio neto Capital Total patrimonio Neto Total Activo Total Pasivo + Patrimonio Neto Profesor Luis Enrique Pacheco Rocha  - 15 -
  • 16.
    [SISTEMAS DE INFORMACIÓNCONTABLE 1 Modulo I Actividad VII Indique si los siguientes conceptos corresponden a bienes, derechos, obligaciones, capital, ingresos o Egresos: Concepto Clasificación Dinero en efectivo Un local Muebles para el local de ventas Maquinarias Deudas de clientes Deudas de la empresa por la compra de mercaderías a crédito Una cuenta corriente en Bco. de Galicia Dólares Estadounidenses Pagarés pendientes de cobro Pagarés pendientes de pago Importe cobrado en concepto de alquileres Importe adeudado en concepto de alquileres Importe pagado en concepto de intereses Deudores que no abonarán su cuenta a la empresa Costo de las mercaderías vendidas Aporte de los socios o propietarios en efectivo y/o especies Venta de mercaderías Importe pagado en concepto de servicio de energía eléctrica Inversiones realizadas en Acciones Euros Cheques recibidos de terceros Computadoras instaladas en red Importe adeudado en concepto de alquileres a terceros Importe adeudado en concepto de intereses a la empresa Bienes de intercambio ordinario o habitual Automotores de propiedad del ente Importe obtenido por terceros y clientes en concepto de descuentos Muebles para el local Deudas por la venta de mercaderías a crédito Profesor Luis Enrique Pacheco Rocha  - 16 -
  • 17.
    [SISTEMAS DE INFORMACIÓNCONTABLE 1 Modulo I Concepto Clasificación Cheques de pago diferido a favor de la empresa Cheques de pago diferido a favor de terceros Una cuenta corriente en Banco Macro Bansud Artículos de limpieza Gastos de limpieza Artículos de oficina Equipos de embasado Bicicletas Revistas Envases prestados a la empresa Una cuenta en Caja de ahorro en Banco Sudamerics Un plazo fijo en Banco nación Prestamos a la empresa de el banco del Sol S.A. Uniformes de empleados Sueldos pendientes de pago Importe adeudado a la empresa en concepto de alquileres Importe adeudado a terceros en concepto de comisiones Viáticos abonados al personal Importe abonado en concepto de servicios Importe adeudado en concepto de servicios de luz Importe obtenido por la empresa en concepto de descuentos Artículos para le venta La Ecuación Patrimonial Una ecuación puede entenderse como una expresión matemática exacta, donde existe una igualdad entre dos términos, como por ejemplo: a= b + c Si tomamos el conjunto del patrimonio del ente podemos también expresarlo a través de la siguiente ecuación básica o fundamental, es decir: Profesor Luis Enrique Pacheco Rocha  - 17 -
  • 18.
    [SISTEMAS DE INFORMACIÓNCONTABLE 1 Modulo I Activo - Pasivo = Patrimonio Neto O bien: Activo - Pasivo = Capital + Ingresos - Gastos De la diferencia entre los ingresos y los gastos se obtiene el Resultado del Ejercicio, el que puede ser positivo (ganancia) o negativo (perdida). Entonces tendremos: Positivo Ganancias Ingresos mayores que egresos Resultado del Ejercicio Negativo Perdidas Egresos mayores que ingresos Si consideramos los resultados y las reservas, tendremos: - Activo - Pasivo = Capital + Reservas Resultados + Esta ecuación presenta diferentes variaciones debido a las transacciones que la empresa realiza. Existen dos tipos de ecuación patrimonial: La ecuación patrimonial estática: donde el Patrimonio Neto es igual al capital, ya que no existen los Ingresos (Y), y los Gastos (G). Éste tipo de ecuación se da al comienzo de las actividades de la empresa. - Activo - Pasivo = Patrimonio Neto Activo - Pasivo = Capital Y la ecuación patrimonial dinámica, donde se registran Ingresos (Y) y Egresos (E) que producen variaciones en el Patrimonio Neto. Éste tipo de ecuación se da cuando la empresa comienza a realizar operaciones comerciales, las cuales darán como resultados la obtención de Ingresos (Y) o Egresos (E). Profesor Luis Enrique Pacheco Rocha  - 18 -
  • 19.
    [SISTEMAS DE INFORMACIÓNCONTABLE 1 Modulo I Activo - Pasivo = Patrimonio Neto Activo - Pasivo = Capital + Ingresos - Gastos El Método de la Partida Doble El método de la partida doble (con dos partidas o igualdades según su nombre lo indica) conocido por la abreviatura M.P.D., surgió ante la necesidad de medir los resultados del ente contable que fueran obtenidos considerando un cierto período de tiempo, generalmente un año y que llamaremos de ahora en más “ejercicio económico”. De esta manera se pueden determinar los cambios que ha experimentado la ecuación patrimonial (o el patrimonio del ente) al finalizar un ejercicio económico o contable, es decir permite tener acceso a cierta información con la cual el ente contable debe contar para tomar cierto tipo de decisiones a aplicar en el próximo ejercicio, relacionada con los siguientes interrogantes, a saber: 1. ¿Qué bienes integran el patrimonio? y, ¿A cuánto asciende el valor del mismo? 2. ¿Cómo está compuesto el activo de la empresa? y, ¿Qué valor tienen los bienes que integran este activo? 3. ¿A cuánto asciende el valor de las obligaciones de la empresa con terceros? y, ¿Qué tipo de deudas ha contraído la empresa? 4. ¿Cuál es el valor del activo que pertenece a los dueños o propietarios del ente? o bien, ¿Cuál es el valor del patrimonio neto al finalizar el ejercicio? 5. ¿Se obtuvieron ganancias o pérdidas durante el presente ejercicio económico? En efecto, al transcurrir un período o ejercicio económico, puede ocurrir que se experimente un incremento o bien una disminución en la riqueza del ente y, esto estará determinado por: Riqueza Final - Riqueza Inicial = Resultado del Ejercicio Profesor Luis Enrique Pacheco Rocha  - 19 -
  • 20.
    [SISTEMAS DE INFORMACIÓNCONTABLE 1 Modulo I O lo que es lo mismo: Patrimonio Neto Final Patrimonio Neto Inicial (al Finalizar el Ejercicio - = Resultado del Ejercicio (Al Iniciar el Ejercicio Económico) Económico) Donde: - Ejercicio económico: los resultados de las empresas deben ser medidos de tanto en tanto y a través de períodos determinados de tiempo, se entiende por “ejercicio económico el período de tiempo, que consiste generalmente en un año de plazo, en el que se miden los resultados obtenidos por la empresa o ente contable”. Un ejercicio económico puede o no coincidir con el inicio del año, según el calendario gregoriano que nos rige, es decir: abarcar los doce meses del año comenzando desde el 01/01 hasta el 31/12 del mismo año, es decir: Año 01 01 02 03 04 05 06 07 08 09 10 11 12 01 01 01 01 01 01 01 01 01 01 01 31 Ene Feb Mar Abr May Jun Jul Ago Sep Oct Nov Dic Primer Ejercicio Económico Año 02 01 02 03 04 05 06 07 08 09 10 11 12 01 01 01 01 01 01 01 01 01 01 01 31 Ene Feb Mar Abr May Jun Jul Ago Sep Oct Nov Dic Segundo Ejercicio Económico El ejercicio puede no coincidir con éste inicio del año calendario, abarcando un periodo de doce meses dentro de cualquiera de los meses del año, en este caso se cuentan solo los meses que encierra un ejercicio económico. Profesor Luis Enrique Pacheco Rocha  - 20 -
  • 21.
    [SISTEMAS DE INFORMACIÓNCONTABLE 1 Modulo I Por ejemplo: si un ejercicio económico o contable tiene inicio el 01/03/01 culminará a los doce meses de transcurrida esta fecha, contando a partir de los meses incluidos en éste período, el ejercicio económico cerrará el 28 o 29/02/02 ya que a partir del 01/03 comienza el nuevo ejercicio económico, o sea: Año 01 Año 02 01 02 03 04 05 06 07 08 09 10 11 12 01 01 01 01 01 01 01 01 01 01 01 28/29 Mar Abr May Jun Jul Ago Sep Oct Nov Dic En Feb Primer Ejercicio Económico Año 02 Año 03 01 02 03 04 05 06 07 08 09 10 11 12 01 01 01 01 01 01 01 01 01 01 01 28/29 Mar Abr May Jun Jul Ago Sep Oct Nov Dic En Feb Segundo Ejercicio Económico En cuanto a los días que abarca un ejercicio económico deberemos distinguir el año civil del año comercial. a.- El año civil consta de 12 meses o 365 días tal cual lo indica el calendario gregoriano. b.- Mientras que dentro del año comercial, se incluyen solamente 360 días, y los meses se calcular generalmente y siempre que no se indiquen los mismos, de treinta días cada uno. Por ejemplo: - Si se emite un pagaré a 180 días de plazo se cuentan los días que abarcan estos dentro de los meses del calendario: si éste documento es emitido el 02/02 con 180 días de plazo, la fecha de vencimiento operará el día 01 o 02 (en el caso de ser año bisiesto) de agosto del mismo año, es decir: Profesor Luis Enrique Pacheco Rocha  - 21 -
  • 22.
    [SISTEMAS DE INFORMACIÓNCONTABLE 1 Modulo I Días que abarca la operación 26/27 31 30 31 30 31 01/02 31 28/29 31 30 31 30 31 31 30 31 30 31 Ene Feb Mar Abr May Jun Jul Ago Sep Oct Nov Dic Días y Meses del año Si bien en el transcurso de un ejercicio económico y al realizar la empresa o ente contable sus operaciones comerciales se obtienen también “resultados” los mismos “no se deberán relacionar directamente con una ganancia o una perdida”, ya que es cierto que se usan estos términos de manera indiscriminada e indistinta, pero existe una diferencia sustancial entre: Los ingresos con las ganancias y, Las pérdidas con los egresos. Diferencia entre Ingresos y Ganancias. “Los ingresos (Y), incluyen siempre a gastos que necesariamente deben realizarse para obtener una ganancia”. Por ejemplo: Si hemos de realizar una venta de mercaderías, deberemos primeramente considerar el precio de costo o adquisición de la misma para luego determinar su precio de venta y así obtener una ganancia por la operación. Es decir, si compramos un artículo para vender por $ 300 (precio de costo o adquisición), no venderemos al mismo por el valor de compra, ya que para poder obtener una ganancia deberemos adicionarle una determinada suma que será conocida con el nombre de utilidad o ganancia de la operación (la que generalmente se calcula con un tanto por ciento o porcentaje, representado por el símbolo %). Supongamos que decidimos que la utilidad para ésta operación sea del 80%, entonces tendremos: $ 300,00 + 80 % = Precio de Venta $ 300,00 + $ 240,00 = $ 540,00 Profesor Luis Enrique Pacheco Rocha  - 22 -
  • 23.
    [SISTEMAS DE INFORMACIÓNCONTABLE 1 Modulo I De aquí podemos concluir lo siguiente: - ¿Cuál es el gasto que se efectuó al realizar la venta de mercaderías? - El costo o valor de adquisición o compra de dicha mercadería, que en este caso es de $ 300 - ¿Cuál es la ganancia real que se obtiene en ésta operación de venta? - La suma de $ 240, ya que si bien el producto es vendido por $ 540 dentro de este valor tenemos incluidos $ 300 que es el costo de la mercadería que estamos vendiendo. Podemos decir entonces que: Precio de Costo o + % de utilidad o ganancia = Precio de Venta adquisición Formación del Precio de Venta Donde: - El precio de costo o adquisición en este caso constituye el Costo de la Mercadería Vendida (C.M.V.), el que es considerado como “una gasto necesario para poder obtener en un futuro un ingreso por la venta de dicha mercadería”. - Mientras que el Precio de Venta de la mercadería constituye un Ingreso y “no una ganancia ya que dentro del mismo encontramos dos conceptos: el C.M.V y el % de utilidad o ganancia propiamente dicha. Otro ejemplo que podemos tomar para diferenciar los ingresos de las ganancias, es el caso de los alquileres: Cuando el propietario de un inmueble alquilado cobra un alquiler, este valor constituye un ingreso y no una ganancia propiamente dicha por las siguientes razones: El valor o importe recibido por el alquiler, incluye también conceptos de gastos efectuados para que el mismo pudiera ser cobrado En el importe o importes recibidos por el alquiler, deberemos considerar los gastos correspondientes a la confección del contrato de alquiler Se debe tener en cuenta que en un alquiler no solamente existen gastos de realización del contrato, sino que además tendremos los relacionados con el mantenimiento del inmueble y los gastos ocasionados por el pago de impuestos y tasas a cargo del propietario del bien. En síntesis, al concluirse el ejercicio económico recién podrá saberse a ciencia cierta la ganancia obtenida por los alquileres cobrados al restar de los ingresos los gastos que el mismo ha ocasionado. Profesor Luis Enrique Pacheco Rocha  - 23 -
  • 24.
    [SISTEMAS DE INFORMACIÓNCONTABLE 1 Modulo I Diferencia entre Egresos y Pérdidas. “Los egresos son aquellas erogaciones (o salidas de dinero), efectuadas con el fin de obtener una ganancia futura”, mientras que “las pérdidas significan la desposesión de alguna cosa o bien, o también dejar de poseer algunas cosas o bienes materiales a causa de haberse malgastado, dañado o desmejorado”. Por ejemplo: Cuando adquirimos ciertos artículos para la venta, el precio de costo o adquisición no puede considerarse como una pérdida ya que es un gasto necesario para obtener por la venta de esa mercadería una ganancia futura. Por otro lado, por algunos gastos efectuados se recibe una prestación determinada como por ejemplo al pagar el servicio de luz eléctrica, gas, teléfono, televisión por cable, Internet, Intranet, etc. Y el mismo hecho de percibir un servicio (o algo a cambio del pago efectuado) hace que, no podemos hablar de pérdidas sino de gastos ya que estos servicios podrían incrementar las ventas o aumentar las ganancias del ente contable. Para que las pérdidas existan, tendremos que considerar que no obtenemos nada a cambio, como por ejemplo en aquellas situaciones fortuitas en las que interviene un siniestro, como es el caso de un incendio total de un automóvil u otro bien de nuestra propiedad. Para concluir diremos que, “no significa lo mismo el referirse a un Ingreso que hablar de una ganancia y, que también afrontar un egreso no significa sufrir una pérdida. Y como hemos visto con anterioridad las Ganancias y/o las Pérdidas son los resultados obtenidos al finalizar un ejercicio económico. Por lo tanto, durante el ejercicio económico haremos referencia a gastos e ingresos y no a pérdidas y ganancias”. Actividad VII Indique si los siguientes conceptos corresponden a bienes, derechos, obligaciones, capital, ingresos o gastos y luego coloque estos elementos en el cuadro de situación patrimonial, para ello deberá determinar el valor del capital teniendo en cuenta que en estos casos existen ingresos y gastos, entonces deberá despejar la ecuación: Activo - Pasivo = Capital + Ingresos - Gastos A - P = C + Y - G Por lo tanto, realizando el despeje correspondiente: Profesor Luis Enrique Pacheco Rocha  - 24 -
  • 25.
    [SISTEMAS DE INFORMACIÓNCONTABLE 1 Modulo I C = A + P - Y + G Elemento Concepto Importes Activo Pasivo Capital Ingresos Gastos Importe abonado por la venta de 2.180,00 mercaderías a crédito Una cuenta corriente en el Banco 15.128,00 Bansud Mostradores 6.230,00 Calefactores fijos 4.200,00 Importe adeudado en concepto de 1.210,30 intereses Artículos de limpieza 850,00 Deudas por compra de mercaderías a 5.180,00 crédito Automotores de propiedad de la 23.180,00 empresa Góndolas 3.100,00 Importe que nos adeudan en concepto 1.430,00 de alquileres Bienes de intercambio ordinario y/o 56.210,00 habitual Deudas varias a favor de la empresa 1.210,00 Ventiladores de techo 840,00 Papeles de oficina 540,00 Computadoras 3.120,00 Dólares estadounidenses 21.800,00 Una cuenta corriente en el Banco Santa 12.560,00 Cruz Pagares pendientes de cobro 1.420,00 Inversiones efectuadas por la empresa 2.180,00 en acciones Euros 3.670,00 Muebles para el local de ventas 15.430,00 Estanterías móviles 678,00 Estanterías fijas 430,00 Adelanto entregado a los proveedores 1.320,00 Deudas varias a favor de terceros 674,00 Maquinas envasadoras 1.700,00 Profesor Luis Enrique Pacheco Rocha  - 25 -
  • 26.
    [SISTEMAS DE INFORMACIÓNCONTABLE 1 Modulo I Elemento Concepto Importes Activo Pasivo Capital Ingresos Gastos Importe adeudado en concepto de 620,00 comisiones Importe adeudado en concepto de 850,00 alquileres Importe que nos adeudan en concepto 2.190,00 de intereses Computadoras instaladas en red 4.210,00 Maquinas registradoras 3.190,00 Pagares pendientes de pago 1.300,00 Dinero en efectivo 24.170,00 Adelanto recibido de los clientes 730,00 Un local 79.470,00 Coloca los conceptos y valores que correspondan el el Estado de Situación Patrimonial: Estado de Situación Patrimonial Activo Pasivo Total Pasivo Patrimonio neto Capital Total patrimonio Neto Total Activo Total Pasivo + Patrimonio Neto Profesor Luis Enrique Pacheco Rocha  - 26 -
  • 27.
    [SISTEMAS DE INFORMACIÓNCONTABLE 1 Modulo I Aplicación del Método de la Partida Doble Para poder aplicar el M.P.D. nos basaremos en la igualdad fundamental que está representando al patrimonio del ente, es decir: Activo - Pasivo = Capital + Ingresos - Gastos = Patrimonio Neto A - P = C + Y - G = PN Supuestos Fundamentales para la aplicación del Método de la Partida Doble (M.P.D.): 1.- “El Patrimonio del Ente Contable no es igual o el mismo que el Patrimonio individual de sus dueños o propietarios” En efecto, el patrimonio del ente es “de propiedad del ente” y distinto al del patrimonio individual de su dueño o propietario. Esta necesidad de diferenciación entre ambos patrimonios proviene de considerar la situación en que una persona pueda ser propietaria de varios entes a la vez, y en este caso al considerar en forma conjunta varios patrimonios no podrá saberse con certeza cuál de los entes es de mayor o menor efectividad, además no podrá identificarse dentro del patrimonio de un ente específico su grado de solvencia o liquidez. O también, puede suceder que las deudas individuales de los propietarios contraídas por motivos particulares y ajenos a la actividad ordinaria y habitual del ente queden mezcladas con las del patrimonio de la empresa y al ocurrir esto, tener que afrontar la cancelación de las deudas particulares o personales con el patrimonio del ente contable, causa que ocasionaría una pérdida o disminución de recursos para que dicha organización pueda cumplir con el fin de obtener ganancias. Patrimonio del Ente Patrimonio del dueño, propietario o socio del Ente ≠ Contable Contable 2.- “El Activo está integrado por los recursos que posee el Ente para hacer frente a las obligaciones contraídas”. Es decir, los bienes y derechos que componen el activo del ente están en parte destinados a cancelar las deudas y/u obligaciones contraídas por éste con terceros. Ya que al pagar una deuda se ocasiona una disminución en los bienes del activo, dichos bienes constituyen un recurso para cancelar las deudas de la empresa. Profesor Luis Enrique Pacheco Rocha  - 27 -
  • 28.
    [SISTEMAS DE INFORMACIÓNCONTABLE 1 Modulo I Activo = Recursos del Ente Contable 3.- “El Pasivo es igual a la participación de terceros ajenos a la empresa sobre el activo de la misma”. Si tenemos en cuenta que las obligaciones y/o deudas que contrae la empresa son canceladas con los recursos que existen en el activo de la misma, se puede afirmar que aquellas personas a las que el ente contable les debe tienen un derecho sobre su activo, y que dichos derechos a cobrar las deudas a favor de terceros son las participaciones de éstos sobre el activo del ente. PATRIMONIO El Activo representa a los recursos, A PASIVO Como el Pasivo materiales e inmateriales C representa a las T obligaciones, que posee el también ente contable se considera “Para realizar I como “La sus actividades y V participación de O PATRIMONIO terceros sobre hacer frente a el Activo o las NETO recursos obligaciones del Ente contraídas”. Contable”. Entonces: Participación de terceros sobre el Activo del Ente Pasivo = Contable 4.- “El Patrimonio Neto es igual a la participación de los propietarios sobre el Activo del ente.” Si consideramos al Activo como el total de los recursos que el ente contable posee para hacer frente a las obligaciones contraídas con terceros, “el patrimonio del ente no puede nunca ser considerado como el patrimonio de los propietarios”. Por ejemplo: Si se desea saber cuantos son los recursos que posee la empresa para hacer frente a las obligaciones contraídas se deberá tomar solamente el Activo del ente, ya que si se incluye también al patrimonio personal de los propietarios se estaría contando con recursos que en realidad no posee la empresa y que, son de propiedad exclusiva e individual de cada uno de los propietarios. Profesor Luis Enrique Pacheco Rocha  - 28 -
  • 29.
    [SISTEMAS DE INFORMACIÓNCONTABLE 1 Modulo I PATRIMONIO A PASIVO C T I V O PATRIMONIO NETO Como con los recursos del Activo se cancelan las obligaciones del Pasivo, el resultado de esto, es “La participación de los dueños, propietarios y/o socios sobre el Activo del Ente Contable”. Por otro lado, cada vez que un gasto se efectúe (y como sabemos que los gastos traen aparejado la disminución del activo), el valor del Activo no sería representativo de los recursos que quedan para afrontar nuevas deudas ya que, estarían incluidos dentro del patrimonio recursos a los que la empresa no tiene una accesibilidad directa y con los cuales no puede contar sin la autorización de su dueño real. “Todo Gasto efectuado trae aparejada la disminución del Activo”. Es decir: “Cuando los Gastos aumentan el Activo Disminuye” “Todo Ingreso obtenido por el Ente Contable trae aparejado el aumento del Activo”. Es decir: “Cuando los Ingresos aumentan el Activo Aumenta” En cambio, distinto es considerar que de la diferencia obtenida entre el Activo y el Pasivo del ente surge la participación de los propietarios en el Activo del ente ya que, una vez que han sido determinados los recursos afectados directa o indirectamente a la cancelación de las obligaciones del ente con terceros, el excedente que surge de la mencionada diferencia “es en realidad lo que le corresponde a los propietarios de la empresa”. Profesor Luis Enrique Pacheco Rocha  - 29 -
  • 30.
    [SISTEMAS DE INFORMACIÓNCONTABLE 1 Modulo I “El Patrimonio Neto se obtiene de la diferencia del Activo menos el Pasivo”. Pero: “Representa la participación de los dueños, propietarios o socios sobre el Activo del Ente Contable” Registración utilizando el M.P.D. y la ecuación patrimonial: A - P = C + Y - G. Para utilizar éste método deberemos clasificar a las distintas partes de una operación comercial teniendo en cuenta el siguiente procedimiento: 1. Identificar cuando se trate de un bien de propiedad del ente, o de un derecho u obligación a pagar 2. Identificar si se trata de un aporte de los propietarios 3. Determinar si la parte de la operación identificada corresponde a un Activo, Pasivo, Capital, Ingreso o Egreso 4. Determinar si ese Activo, Pasivo, Capital, Ingreso o Egreso aumenta o disminuye 5. Si se trata de un aumento colocar el importe con signo positivo (+), o bien sin el ya que se sobreentiende que se trata de un número positivo 6. Si se trata de una disminución colocar el importe entre paréntesis, ya que en contabilidad los importes así indicados se entienden como sumas negativas que deben ser restadas. 7. Debe existir una igualdad entre las partes de la ecuación patrimonial, es decir: 1ra. Parte: Activo - Pasivo; 2da. Parte: Capital + Ingreso – Egresos, que a su vez, esta última, es igual al Patrimonio Neto. Activo - Pasivo = Capital + Ingresos - Gastos = Patrimonio Neto A - P = C + Y - G = PN Primera Parte = Segunda Parte = PN 8. Esto se consigue efectuando todas las operaciones matemáticas de suma y resta (en forma horizontal) planteadas en cada caso u operación comercial. 9. Al finalizar con todas las operaciones efectuar una suma vertical para determinar que se cumpla la igualdad planteada, es decir: Activo - Pasivo = Capital + Ingresos - Egresos = Patrimonio Neto Profesor Luis Enrique Pacheco Rocha  - 30 -
  • 31.
    [SISTEMAS DE INFORMACIÓNCONTABLE 1 Modulo I Activo - Pasivo = Capital + Ingresos - Gastos = Patrimonio Neto A - P = C + Y - G = PN Primera Parte = Segunda Parte = PN Actividad VIII Resolución de un caso práctico. Complete cada cuadro teniendo en cuenta cada uno de los elementos de la ecuación patrimonial y cuando corresponda a una disminución encierre dicho importe entre paréntesis ( ). Operación Nro. 1: Se inician las operaciones comerciales con el siguiente detalle de inventario: - Dinero en efectivo $ 154.600,00 - Artículos para la venta $ 60.000,00 - Un automóvil $ 23.900,00 - Un local $ 45.200,00 - Muebles para el local de ventas $ 20.134,00 - Deudas contraídas con terceros por la compra de mercaderías a crédito $ 8.100,00 - Estanterías y vitrinas $ 12.500,00 - Calefactores fijos $ 3.000,00 - Pagarés firmados a favor de terceros $ 5.600,00 - Pagarés firmados por terceros a favor del ente $ 7.100,00 Resolución: 1.- Se identifica en cada caso si los elementos corresponden al Activo, Pasivo, Capital, Ingresos o gastos 2.- Se identifica si los mismos aumentan o disminuyen, es decir si tenemos más o menos Activo, Pasivo, Capital, Ingresos o gastos Esto quedará indicado como sigue: Profesor Luis Enrique Pacheco Rocha  - 31 -
  • 32.
    [SISTEMAS DE INFORMACIÓNCONTABLE 1 Modulo I Concepto Movimiento Elemento Dinero en efectivo $ 154.600,00 Aumento Activo Artículos para la venta $ 60.000,00 Aumento Activo Un automóvil $ 23.900,00 Aumento Activo Un local $ 45.200,00 Aumento Activo Muebles para el local de ventas $ 20.134,00 Aumento Activo Deudas contraídas con terceros por la compra de mercaderías a Aumento Pasivo crédito $ 8.100,00 Estanterías y vitrinas $ 12.500,00 Aumento Activo Calefactores fijos $ 3.000,00 Aumento Activo Pagarés firmados a favor de terceros $ 5.600,00 Aumento Pasivo Pagarés firmados por terceros a favor del ente $ 7.100,00 Aumento Activo La resolución en el cuadro de la ecuación patrimonial será: - complete el cuadro colocando los importes correspondientes- Op. A - P = C + Y - G = PN 154.600,00 60.000,00 23.900,00 01 Sub. - = + - = Total Total = = En este caso se comprueba la ecuación: Activo - Pasivo = Patrimonio Neto Activo - Pasivo = Capital Profesor Luis Enrique Pacheco Rocha  - 32 -
  • 33.
    [SISTEMAS DE INFORMACIÓNCONTABLE 1 Modulo I Ya que al comienzo de las actividades de la empresa no pueden existir Ingresos (Y), ni tampoco Egresos y por lo tanto: “Al inicio de las operaciones del Ente Contable (o al comienzo del ejercicio económico) el Patrimonio Neto es Igual al Capital”. “Donde el Patrimonio Neto no sufre una variación sino la que es ocasionada por la formación del Capital”. El Capital está formado por los aportes de los dueños, propietarios o socios al Ente Contable, Empresa o Sociedad. Estos pueden ser en dinero en efectivo o bien en especie (todo bien material e inmaterial que no es dinero en efectivo). Entre los bienes inmateriales encontramos a los derechos, los propietarios pueden ceder los derechos de propiedad de una deuda a cobrar, cuentas corrientes y otras cuentas bancarias a favor del Ente Contable, el derecho sobre acciones o títulos públicos, etc. También entre los bienes materiales que son aportados podremos encontrar: automotores, mercaderías (o bienes de intercambio habitual de la empresa), muebles para el local de ventas, un local o inmueble, etc. Operación Nro. 2: Se efectúa la venta de mercaderías por $ 70.000,00 importe que nos pagan en efectivo. Siendo el C.M.V: $ 34.600,00 Op. A - P = C + Y - G = PN 02 Sub. - = + - = Total Total = = En este caso se produce un aumento del activo por la compra de mercaderías y al mismo tiempo se da un aumento de los Ingresos por la venta de mercaderías. En cuanto al costo de las mercaderías vendidas, se produce una disminución del activo por el aumento experimentado en los Egresos. Lo que comprueba la regla: Aquí podemos comprobar el principio que sostiene que un ingreso trae aparejado el incremento del activo, y que al mismo tiempo esto causa que el patrimonio neto se vea incrementado por el importe que corresponde a la ganancia real. O sea: Profesor Luis Enrique Pacheco Rocha  - 33 -
  • 34.
    [SISTEMAS DE INFORMACIÓNCONTABLE 1 Modulo I “Todo Ingreso (Y), trae aparejado el aumento del Activo y todo Egreso (E), la disminución del Activo”. “Al existir Ingresos (Y) y/o Egresos (E) el Patrimonio del Ente contable sufre una variación o modificación experimentada en el Patrimonio Neto”. Operación Nro. 3: Se pagan sueldos al personal en relación de dependencia por $ 1.700,00 en efectivo. Op. A - P = C + Y - G = PN 03 Sub. - = + - = Total Total = = Aquí se observa que “ante el aumento de los Egresos (E) disminuye el Activo (A) en la misma proporción y por lo tanto dicho movimiento patrimonial causa al mismo tiempo una disminución en el Patrimonio Neto (P.N.). Operación Nro. 4: Con el objetivo de abrir una cuenta corriente bancaria en el Banco Macro Bansud, se realiza un depósito inicial de $ 1.600,00 en efectivo. Op. A - P = C + Y - G = PN 04 Sub. - = + - = Total Total = = En éste caso, el depósito en la cuenta corriente bancaria causa una disminución del Activo (A) por el efectivo depositado, pero al mismo tiempo se produce un aumento del Activo (A), a causa del aumento en el saldo de la cuenta corriente a favor de la empresa (lo que en realidad constituye un derecho a cobrar (a favor de la empresa) el importe depositado en la cuenta bancaria). Aquí se observa que “ante un deposito en cuenta bancaria ocasiona un aumento y disminución del Activo (A) por el mismo importe y por lo tanto no existe modificación en el Patrimonio Neto, ya que éste es igual a cero. Profesor Luis Enrique Pacheco Rocha  - 34 -
  • 35.
    [SISTEMAS DE INFORMACIÓNCONTABLE 1 Modulo I Operación Nro. 5: Cancelamos la deuda contraída con nuestros proveedores originada en la operación Nro. 1, por un importe de $ 8.100,00 importe que pagamos en efectivo. Op. A - P = C + Y - G = PN 05 Sub. - = + - = Total Total = = En este caso se produce una disminución del Activo (A) por el pago en efectivo y a la vez una disminución del Pasivo (P) por la cancelación de la deuda a favor de terceros ocasionada en la compra de mercaderías a crédito. Y por lo tanto el Patrimonio Neto no sufre modificación alguna. Operación Nro. 6: Se efectúa la venta de mercaderías por $ 6.700,00 importe que nos quedan adeudando en cuenta corriente sin documentar a 30 días de plazo sin intereses. CMV: $ 3.200,00 Op. A - P = C + Y - G = PN 06 Sub. - = + - = Total Total = = Operación Nro. 7: Al transcurrir los 30 días nuestros clientes nos cancelan su deuda por $ 6.700,00 en efectivo. Op. A - P = C + Y - G = PN 07 Sub. - = + - = Total Total = = Profesor Luis Enrique Pacheco Rocha  - 35 -
  • 36.
    [SISTEMAS DE INFORMACIÓNCONTABLE 1 Modulo I Aquí tenemos una disminución del Activo (A) por el cobro de una deuda a favor de la empresa ya que, al cancelarla los clientes el derecho de cobro finaliza, pero al mismo tiempo incrementa el Activo (A) por que la deuda es cancela en efectivo. Operación Nro. 8: Se cobran intereses por pago fuera de término por un valor de $ 520,00 en efectivo. Op. A - P = C + Y - G = PN 08 Sub. - = + - = Total Total = = Operación Nro. 9: Se paga en efectivo la factura de luz del local comercial por un valor de $ 200,00. Op. A - P = C + Y - G = PN 09 Sub. - = + - = Total Total = = Operación Nro. 10: Nos cancela el pagaré firmado a favor de la empresa por $ 7.100,00 en efectivo. Op. A - P = C + Y - G = PN 10 Sub. - = + - = Total Total = = Aquí tenemos un aumento del Activo (A) por el cobro de una deuda garantizada con el pagaré a favor de la empresa ya que, pero al mismo tiempo incrementa el Activo (A) por la cancelación del pagaré en efectivo. Profesor Luis Enrique Pacheco Rocha  - 36 -
  • 37.
    [SISTEMAS DE INFORMACIÓNCONTABLE 1 Modulo I Determinación del Resultado del Ejercicio. “El Resultado del Ejercicio (RE) se calcula restando al total de los ingresos (Y), el total de los gastos (G) durante el período o ejercicio transcurrido”. Resultado del Ejercicio Ingresos - Gastos = RE Y - G El Resultado obtenido de la diferencia entre el total de los Ingresos anuales y el total de los Egresos anuales, puede ser: Positivo Re (+) Ganancia Resultado del Ejercicio RE Negativo Re (-) Pérdida Actividad IX Para calcular el Re tomaremos todos los subtotales de las operaciones anteriores: Subtotal Operación Y - G 01 Sub. Total 02 Sub. Total 03 Sub. Total 04 Sub. Total 05 Sub. Total 06 Sub. Total 07 Sub. Total 08 Sub. Total 09 Sub. Total 10 Sub. Total Total Resultado del Ejercicio Profesor Luis Enrique Pacheco Rocha  - 37 -
  • 38.
    [SISTEMAS DE INFORMACIÓNCONTABLE 1 Modulo I Aquí, al aplicar el M.P.D. podemos observar cuatro cosas: 1. Que al comienzo del ejercicio el Patrimonio Neto es igual al Capital ya que no existen ingresos y Egresos. 2. Que los ingresos y los Egresos son los que modificarán durante el ejercicio económico al Patrimonio Neto haciendo que el mismo se incremente o disminuya según existan ingresos (incremento) o Egresos (disminución). 3. Que independientemente de los ingresos y gastos que ocasionan incrementos y/o disminuciones en el patrimonio neto, “el capital permanece constante e invariable”. 4. Que el “El RE (Resultado del Ejercicio) obtenido al finalizar un ejercicio económico puede arrojar un saldo positivo, en cuyo caso estaremos en presencia de una GANANCIA; o bien arrojar un saldo negativo y, lo que significa que durante el período se obtuvieron PÉRDIDAS”. Ya hemos analizado un período que corresponde al comienzo o inicio por primera vez, de las actividades de una empresa donde existe una ecuación de tipo estática al iniciar las operaciones del ente y, variaciones en el patrimonio neto (aumentos y disminuciones) que se originan en las actividades habituales de compra-venta, cobros o pagos efectuados y que, corresponden a la dinámica de la empresa ya que si en estos casos analizamos la ecuación de los mismos estaremos frente a una ecuación dinámica. Nos queda por averiguar que sucede cuando la empresa inicia sus actividades en períodos posteriores a su inicio, es decir al comenzar el segundo, tercer, cuarto... ejercicio. Al comenzar un nuevo ejercicio económico se deberá tener presente que en el ejercicio anterior se han obtenido ciertos resultados, es decir el RE, que puede ser positivo (GANANCIAS) o negativo (PERDIDAS), por un valor “x” y que, se deben incluir en la ecuación patrimonial del nuevo ejercicio que se inicia, para ello a este RE los denominaremos Resultados Acumulados de Ejercicios Anteriores (RA). Tomando la ecuación patrimonial conocida hasta el momento veamos como quedó compuesta la ecuación patrimonial al finalizar el ejercicio anterior: Ecuación Patrimonial Activo - Pasivo = Capital + Ingresos - Gastos A - P = C +/- Resultado del Ejercicio Profesor Luis Enrique Pacheco Rocha  - 38 -
  • 39.
    [SISTEMAS DE INFORMACIÓNCONTABLE 1 Modulo I Al iniciar un nuevo ejercicio económico los Re que corresponden al ejercicio anterior pasan a formar parte de los Resultados Acumulados o Resultados No Asignado de Ejercicios Anteriores (RA). Entonces la ecuación quedará conformada de la siguiente manera: Ecuación Patrimonial Capita +/ Resultados Activo - Pasivo = + Ingresos - Gastos l - Acumulados +/ A - P = C + Ingresos - Gastos RA - Actividad X Resolución de un caso práctico. Para plantear el comienzo de un segundo ejercicio en el ente contable, hemos de continuar con los datos obtenidos del ejercicio desarrollado anteriormente, es decir: Año II, Segundo Ejercicio Económico del Ente Contable. Operación Nro. 1: Se inician las actividades comerciales del segundo ejercicio económico de la empresa con el siguiente detalle del inventario: - Dinero en efectivo $ 164.420,00 - Artículos para la venta $ 79.000,00 - Un automóvil $ 23.900,00 - Un local $ 45.200,00 - Muebles para el local de ventas $ 20.134,00 - Estanterías y vitrinas $ 12.500,00 - Calefactores fijos $ 3.000,00 - Pagarés firmados a favor de terceros $ 5.600,00 - Pagarés firmados por terceros a favor del ente $ 7.100,00 - Resultados Acumulados de Ejercicios Anteriores (positivo) $ 37.520,00 Profesor Luis Enrique Pacheco Rocha  - 39 -
  • 40.
    [SISTEMAS DE INFORMACIÓNCONTABLE 1 Modulo I Op. A - P = C + Y - G +/- RA = PN 01 Sub. - = + - +/- Total Total = = Aquí también puede observarse el hecho (o principio) de que al comienzo del ejercicio el Patrimonio Neto es igual al Capital, ya que si bien existen resultados acumulados son de ejercicios anteriores y no del presente ejercicio. Operación Nro. 2: Se adquiere mercaderías por $ 12.000,00 importe que quedamos adeudando en cuenta corriente sin documentar a 30 días de plazo sin intereses. Op. A - P = C + Y - G +/- RA = PN 02 Sub. - = + - +/- Total Total = = Operación Nro. 3: Se realiza la venta de mercaderías por $ 20.000,00 importe que nos abonan en efectivo. CMV: $9.600,00 Profesor Luis Enrique Pacheco Rocha  - 40 -
  • 41.
    [SISTEMAS DE INFORMACIÓNCONTABLE 1 Modulo I Op. A - P = C + Y - G +/- RA = PN 03 Sub. - = + - +/- Total Total = = Operación Nro. 4: Se realiza un pago en efectivo de $ 6.500,00 con el objeto de disminuir la deuda contraída con nuestros proveedores originada en la operación Nro. 2. Op. A - P = C + Y - G +/- RA = PN 04 Sub. - = + - +/- Total Total = = Aquí podemos observar que una deuda contraída por la compra de mercaderías a crédito (o en cuenta corriente sin documentar) que en este caso es por $ 12.000 se ve disminuida en $ 6.500,00 al realizar un pago en efectivo y, por lo tanto tendremos una disminución del Activo y el Pasivo simultáneamente. Operación Nro. 5: Nuestros deudores nos cancelan el pagaré firmado a nuestro favor (detallado en el inventario inicial) por $ 7.100,00 con un cheque cargo Banco de Galicia. Op. A - P = C + Y - G +/- RA = PN 05 Sub. - = + - +/- Total Total = = Aquí se produce una disminución y aumento del Activo simultáneamente y por el mismo valor. Disminuye el Activo porque disminuye el derecho a cobrar al ser cancelado el pagaré firmado a favor de la empresa y se experimenta un aumento en el Activo por la cancelación del pagaré con un cheque, el que representa también un Profesor Luis Enrique Pacheco Rocha  - 41 -
  • 42.
    [SISTEMAS DE INFORMACIÓNCONTABLE 1 Modulo I derecho a cobrar. En síntesis, en esta operación se da el caso del cambio de un Activo por otro Activo. Operación Nro. 6: Los propietarios de la empresa deciden retirar un 20% de los Resultados no asignados (provenientes del ejercicio anterior), en efectivo. Op. A - P = C + Y - G +/- RA = PN 06 Sub. - = + - +/- Total Total = = Los RA, son las ganancias (en éste caso) que le corresponden a los propietarios del ente, o bien la parte o participación de los mismos sobre el Activo del ente. Por ello, al retirar parte de esas ganancias que les corresponden lo harán con bienes y/o derechos que integran el activo de la empresa. Hay que observar también “que por dicha operación el capital permanece invariable y que, para que la variación en el capital ocurra los propietarios deberán realizar nuevos aportes”. Si se realizan nuevos aportes por parte de los dueños, propietarios o socios de la empresa, los mismos estarán destinados a aumentar el valor del capital del Ente Contable, y solo en éste caso se produce una modificación en el mismo. Existe una excepción a la regla planteada anteriormente y se trata de que una disminución del capital pueda ser ocasionada en aquellas circunstancias en donde la empresa se ve ante la necesidad de cancelar un monto excesivo de deudas contraídas ya que supera los recursos del Activo. Operación Nro. 7: Con el fin de agrandar la empresa (incluir un nuevo rubro a la explotación habitual de la misma) los propietarios del ente deciden realizar un aporte en efectivo por un total de $ 100.000,00 Profesor Luis Enrique Pacheco Rocha  - 42 -
  • 43.
    [SISTEMAS DE INFORMACIÓNCONTABLE 1 Modulo I Op. A - P = C + Y - G +/- RA = PN 07 Sub. - = + - +/- Total Total = = Aquí podemos observar que también el incrementarse el Capital (C) del ente se incrementa el P.N. (Patrimonio Neto), pero la ecuación no sería en este caso una ecuación dinámica ya que en el ejercicio no existen Y ni G, condición que hemos establecido para que una ecuación patrimonial sea dinámica. Operaciones Comerciales con Intereses y Descuentos. El cobro de intereses y la concesión de descuentos son una práctica habitual entre las operaciones comerciales de la empresa, tal es así que al momento de operar a través de créditos personales, cuentas corrientes sin documentar, cuentas documentadas por medio de pagarés, tarjetas de crédito, etc., se recarga un determinado porcentaje a la compra efectuada; o bien, el incentivo que utiliza la empresa, por pagos realizados en efectivo motivo por el cual se hace una disminución o bonificación sobre el precio de venta y que consiste también en al cálculo de un tanto por ciento o porcentaje (%) que favorece al cliente que utiliza éste medio de pago, ya que en definitiva paga menos. Los Descuentos: “Los descuentos son rebajas”, que se conceden por los siguientes motivos: Por volumen de compra o compra al por mayor, Por compra de determinada mercadería al finalizar la temporada Por compras de mercaderías deterioradas o con fallas Por efectuar pagos anticipados a la fecha de vencimiento de una cuenta corriente sin documentar Por realizar el pago de una compra en efectivo y/o cheque Estos descuentos tienen una relación directa con los ingresos y los gastos que obtiene una Empresa, veamos un ejemplo: Profesor Luis Enrique Pacheco Rocha  - 43 -
  • 44.
    [SISTEMAS DE INFORMACIÓNCONTABLE 1 Modulo I Cuando la empresa Es la que compra o adquiere un bien o producto Los descuentos serán a favor de la empresa Supongamos que nuestro proveedor al realizar una compra de $ 20.000,00 y abonar con dinero en efectivo nos concede un descuento del 15% sobre el precio de la compra. - ¿Debemos entonces pagar el total del importe de la compra, es decir $ 20.000,00? Es obvio que si nos hacen un descuento deberemos pagar menos de $ 20.000,00 y - ¿Cuánto es el descuento del 15% que nos hacen sobre el precio de compra, es decir $ 20.000,00? Se calcula aplicando una formula de descuento de la siguiente manera: Valor Nominal . Porcentaje . Tiempo Descuento = 100 Donde: - El importe escrito de los documentos entregados para ser descontados (es decir el valor futuro de la obligación, ya que sólo es disponible dentro de un cierto tiempo), se denomina Valor Nominal y es representado por la letra N. - El importe que se recibe por haber descontado los documentos (es decir el valor presente, razón por la cual se llama Valor Actual), se representa por la letra V. - El tiempo, plazo anticipado en que se descuenta el documento, se representa por la letra n. En este caso como el descuento opera en un solo período siempre n = 1. - La tasa de descuento, por la letra i. - La diferencia existente entre el valor nominal y el valor actual, es el importe del interés abonado por adelantado en la operación que recibe el nombre de Descuento y que está representado por la letra D. Profesor Luis Enrique Pacheco Rocha  - 44 -
  • 45.
    [SISTEMAS DE INFORMACIÓNCONTABLE 1 Modulo I Actividad XI Complete los siguientes cuadros efectuando los cálculos financieros correspondientes: En este caso tendremos: 20.000,00 . 15 . 1 Descuento = 100 Descuento = El Valor Actual o a pagar se calcula de la siguiente manera: Valor Actual = Valor Nominal - Descuento Obtenido Valor Actual = 20.000,00 - Valor Actual = El siguiente paso es realizar un razonamiento lógico: responda estos interrogantes: a.- ¿Si la empresa realiza una compra se obtendrá o cederá el descuento que se realiza en ésta operación comercial? Tache lo que no corresponde: Descuento Descuento Obtenido Cedido b.- ¿Éste descuento realizado formará parte de los Ingresos o de los Egresos del Ente contable? Tache lo que no corresponde: Ingresos Gastos De acuerdo a los cálculos y los razonamientos efectuados diremos que: Profesor Luis Enrique Pacheco Rocha  - 45 -
  • 46.
    [SISTEMAS DE INFORMACIÓNCONTABLE 1 Modulo I “Cuando a la empresa le conceden un descuento significa un ingreso para la misma ya que sobre un determinado valor, termina pagando un importe menor a ese valor, en otras palabras: TODO DESCUENTO OBTENIDO POR LA EMPRESA ES UN INGRESO” Y “Cuando a la empresa le conceden un descuento, significa un gasto para la misma ya que sobre un determinado valor, termina cobrando un importe mayor a ese valor, en otras palabras: TODO DESCUENTO CONCEDIDO POR LA EMPRESA ES UN EGRESO” En efecto: Cuando la empresa es la que compra un bien o producto y se le otorga un descuento, está pagará menos y por lo tanto esto es un ingreso Operación Nro. 1: Se realiza la adquisición de artículos para la venta por un total de $ 20.000,00. El pago se realiza en efectivo, por lo que nuestro proveedor nos concede un 15 % de descuento. Op. A - P = C + Y - G = PN 01 Sub. - = + - = Total Total = = Pero también: Cuando la empresa Es la que vende un bien o producto Los descuentos serán a favor de terceros Profesor Luis Enrique Pacheco Rocha  - 46 -
  • 47.
    [SISTEMAS DE INFORMACIÓNCONTABLE 1 Modulo I En efecto: Cuando la empresa es la que vende un bien o producto y se otorga un descuento, está cobrará menos y por lo tanto este descuento, al igual que el costo de ventas es un Egreso Operación Nro. 2: Se realiza la venta de mercaderías por $ 34.000,00. El pago se realiza en efectivo, por lo que concedemos un descuento del 20 %. Valor Nominal . Porcentaje . Tiempo Descuento = 100 . . 1 Descuento = 100 Descuento = El Valor Actual o a pagar se calcula de la siguiente manera: Valor Actual = Valor Nominal - Descuento Cedido Valor Actual = - Valor Actual = Op. A - P = C + Y - G = PN 02 Sub. - = + - = Total Total = = Los Intereses: “El interés es un importe adicional o recargo”, que se cobra sobre un valor de compra determinado por los siguientes conceptos: Profesor Luis Enrique Pacheco Rocha  - 47 -
  • 48.
    [SISTEMAS DE INFORMACIÓNCONTABLE 1 Modulo I Pagos efectuados a través de créditos o bien, en cuenta corriente sin documentar Pagos efectuados a través de créditos documentados, o bien con pagarés a favor de terceros Atrasos o moras, en el pago de deudas contraídas con terceros Pagos realizados después de los vencimientos convenidos Pagos con tarjetas de crédito Con respecto a los intereses cobrados con tarjetas de crédito puede que sea política de la empresa que al efectuar una venta a crédito y el pago sea convenido en una sola cuota “no se recarguen intereses sobre el precio de venta” y sea una operación equivalente a la compra realizada en efectivo. Por otro lado, la misma política se suele implementar para aquellas operaciones pactadas a menos de tres cuotas de crédito. Estos intereses tienen una relación directa con los Ingresos (Y) y los Gastos (G) que obtiene una empresa, veamos un ejemplo: Supongamos que realizamos la compra de mercaderías por $ 23.500,00 a nuestros proveedores y que quedamos adeudando en cuenta corriente sin documentar por lo cual nos recargan un 10% en concepto de intereses: - ¿Debemos entonces pagar el total del importe de la compra, es decir $ 23.500,00? Es evidente que si nos hacen un recargo deberemos pagar más de $ 23.500,00 incluyendo los intereses - ¿Cuánto es el interés del 10% que nos hacen sobre el precio de compra, es decir $ 23.500,00? Se calcula aplicando una formula de interés de la siguiente manera: Capital . Porcentaje . Tiempo Interés = 100 Donde: - El importe sobre el cual se concede el crédito y al cual se recargan intereses se denomina Capital es representado por la letra C. - El importe que se adeuda por haber recargado los intereses (es decir el valor del Capital, más los intereses) es el Valor Futuro o Monto, se representa por la letra M. Profesor Luis Enrique Pacheco Rocha  - 48 -
  • 49.
    [SISTEMAS DE INFORMACIÓNCONTABLE 1 Modulo I - El tiempo, plazo anticipado en que se descuenta el documento, se representa por la letra n. En este caso como el descuento opera en un solo período siempre n = 1. - La tasa de descuento, por la letra i. - El Interés que se represente con la letra I mayúscula, es el importe que surge de aplicar al Capital, la tasa de interés y el tiempo de la operación. Actividad XII Complete las operaciones de cálculo financiero que se plantean seguidamente. Entonces, si realizamos los cálculos correspondientes a los intereses según el ejemplo planteado anteriormente, tendremos: 23.500,00 . 10 . 1 Interés = 100 Interés = El importe o a pagar o Monto (M) se calcula de la siguiente manera: Monto = Capital - Interés Cedido Monto = - Monto = El siguiente paso es realizar un razonamiento lógico: responda estos interrogantes: a.- ¿Si la empresa realiza una compra a crédito se obtendrá o cederá el interés que se recarga en ésta operación comercial? Tache lo que no corresponde: Interés Obtenido Interés Cedido b.- ¿Éste recargo realizado, es decir el interés de la operación formará parte de los Ingresos o de los Gastos del Ente contable? Profesor Luis Enrique Pacheco Rocha  - 49 -
  • 50.
    [SISTEMAS DE INFORMACIÓNCONTABLE 1 Modulo I Tache lo que no corresponde: Ingresos Gastos En efecto: Cuando la empresa es la que compra un bien o producto a crédito, se le recargan intereses, está pagará más y por lo tanto esto es un Egreso Por otro lado: Cuando la empresa Es la que compra o adquiere un bien o producto Los intereses serán a favor de terceros y se sumarán al importe de la compra Recuerde: Todo Egreso trae aparejado la disminución de un Activo. Todo Egreso Futuro trae aparejado el aumento de un Pasivo. Todo Ingreso trae aparejado el aumento de un Activo. Todo Ingreso Futuro trae aparejado el aumento de un Activo. Los gastos futuros consisten en pasivos contraídos con terceros como por ejemplo, los intereses a pagar. Operación Nro. 3: Se realiza la compra de mercaderías por $ 23.500,00 a nuestros proveedores y que quedamos adeudando en cuenta corriente sin documentar por lo cual nos recargan un 10% en concepto de intereses. Profesor Luis Enrique Pacheco Rocha  - 50 -
  • 51.
    [SISTEMAS DE INFORMACIÓNCONTABLE 1 Modulo I Op. A - P = C + Y - G = PN 03 Sub. - = + - = Total Total = = Ahora bien: Cuando la empresa es la que vende un bien o producto a crédito, se recargan intereses a los clientes (o deudores), estos pagarán más y por lo tanto estos intereses recargados, junto con la venta efectuada constituyen un ingreso para la empresa Entonces, si realizamos los cálculos correspondientes a los intereses según el ejemplo planteado anteriormente, tendremos: . . 1 Interés = 100 Interés = El importe o a pagar o Monto (M) se calcula de la siguiente manera: Monto = Capital - Interés Cedido Monto = - Monto = Profesor Luis Enrique Pacheco Rocha  - 51 -
  • 52.
    [SISTEMAS DE INFORMACIÓNCONTABLE 1 Modulo I Por otro lado: Cuando la empresa Es la que vende un bien o producto Los intereses serán a favor de la empresa y se sumarán a la deuda a su favor Operación Nro. 4: Se realiza la compra de mercaderías a crédito por $ 17.800,00 y nos que quedan adeudando en cuenta corriente sin documentar por lo cual nos recargan un 10% en concepto de intereses. El CMV de la operación es de $ 6.780,00 Op. A - P = C + Y - G = PN 04 Sub. - = + - = Total Total = = Actividad XII Registre las siguientes operaciones según el M.P.D.: Operación Nro. 1: Se adquieren mercaderías por $ 12.450 importe que quedamos adeudando en cuenta corriente sin documentar con el 15% de intereses. Op. A - P = C + Y - G = PN 01 Sub. - = + - = Total Total = = Operación Nro. 2: Se efectúa la venta de mercaderías por $ 23.000 importe que nos quedan adeudando en cuenta corriente sin documentar con el 20% de intereses. CMV: 13.200 Profesor Luis Enrique Pacheco Rocha  - 52 -
  • 53.
    [SISTEMAS DE INFORMACIÓNCONTABLE 1 Modulo I Op. A - P = C + Y - G = PN 02 Sub. - = + - = Total Total = = En esta operación se debe registrar como derecho a cobrar (y por lo tanto incremento del activo), el importe que corresponde al total de la deuda más los intereses que se deben cobrar por la operación efectuada, por otro lado éste importe correspondiente a los intereses son los ingresos que obtiene la empresa en ésta operación. Por otro lado se deberán detallar los ingresos por separados en la columna de (Y), ya que unos provienen de la venta de mercaderías y otros por los importes recargados en concepto de intereses. Como Gasto (G) se deberá registrar el costo de la mercadería vendida (CMV) y a la vez este importe deberá ser disminuido del activo ya que la mercadería que se vendió deberá darse de baja del patrimonio del ente. Variaciones en el Patrimonio del Ente Considerando la ecuación patrimonial estática y dinámica, recordemos que: - Al comienzo del ejercicio la ecuación patrimonial es estática ya que al no existir operaciones comerciales “no existen ni Ingresos (Y), ni Gastos (G). Es decir: Activo - Pasivo = Patrimonio Neto Activo - Pasivo = Capital - Al comenzar las actividades y como origen de las operaciones comerciales, se obtienen resultados compuestos por Ingresos (Y) y Gastos (G) Activo - Pasivo = Capital + Ingresos - Gastos A - P = C + Y - G Profesor Luis Enrique Pacheco Rocha  - 53 -
  • 54.
    [SISTEMAS DE INFORMACIÓNCONTABLE 1 Modulo I Durante un ejercicio económico el patrimonio del ente contable sufre ciertas variaciones que se originan en las operaciones que éste habitual u ordinariamente realiza, dichos cambios se experimentan a raíz de la existencia de ingresos y/o gastos en la operatorio comercial y, también en aquellos casos en que solamente se realizan operaciones que traen aparejados cambios entre activos y pasivos sin incrementar y/o disminuir el patrimonio neto, pero que producen cambios cualitativos en el patrimonio de la empresa. Actividad XIII Resuelva los siguientes casos con el M.P.D.: Primer Caso: Cuando se paga una deuda a favor de terceros por $ 4.000,00 en efectivo Caso A - P = C + Y - G = PN 01 Sub. - = + - = Total Total = = Aquí el Patrimonio Neto no sufre ninguna variación, permanece en cero. Pero si observamos el Activo y el Pasivo, existe una disminución en ambos elementos de la ecuación, es decir: el Activo disminuye porque se disminuye el dinero en efectivo que posee el ente y a su vez el Pasivo disminuye a causa de disminuir las deudas contraídas con terceros por la empresa. Segundo Caso: Cuando se efectúa el pago de una factura de luz en efectivo por $ 200,00 Caso A - P = C + Y - G = PN 02 Sub. - = + - = Total Total = = Profesor Luis Enrique Pacheco Rocha  - 54 -
  • 55.
    [SISTEMAS DE INFORMACIÓNCONTABLE 1 Modulo I Aquí el Patrimonio Neto disminuye a causa de haber disminuido el Activo por el pago en efectivo y a su vez por existir un ingreso. Clases de Variaciones en el Patrimonio. De acuerdo al efecto que produce las variaciones en el Patrimonio del ente, es decir aumentos y/o disminuciones en Activos, Pasivos, Ingresos o Gastos, las variaciones patrimoniales se clasifican en: 1. Variaciones Patrimoniales Permutativas: Las variaciones en el patrimonio serán Permutativas, cuando en una operación comercial no intervienen los ingresos (Y) ni los Egresos (E), produciéndose simultáneamente incrementos y/o disminuciones únicamente entre Activos y/o Pasivos. 2. Variaciones Patrimoniales Modificativas: Las variaciones en el patrimonio serán modificativas, cuando en una operación comercial intervengan los ingresos (Y) y/o los Egresos (E), pudiéndose producir aumentos y/o disminuciones entre Activos, Pasivos, Ingresos y/o Gastos. Es decir: Son operaciones donde intervienen cambios de Activos por otros activos, Pasivos por Activos y Pasivos con Pasivos en Variaciones aumentos y disminuciones de los mismos Permutativas Activo – Pasivo = Patrimonio Neto Variaciones Patrimonio Neto = Capital en el Son operaciones donde intervienen cambios de Activos por Patrimonio otros activos, Pasivos por Activos y Pasivos con Pasivos, del Ente conjuntamente con Ingresos y Egresos en aumentos y Variaciones disminuciones de los mismos Modificativas Activo – Pasivo = Patrimonio Neto Patrimonio Neto = Capital + Ingresos - Egresos Profesor Luis Enrique Pacheco Rocha  - 55 -
  • 56.
    [SISTEMAS DE INFORMACIÓNCONTABLE 1 Modulo I Dichas variaciones, tomando la ecuación patrimonial, serán reflejadas en los aumentos y/o disminuciones en el Patrimonio Neto, es decir la última parte de la igualdad planteada (Activo - Pasivo = Capital + Ingresos - Egresos = Patrimonio Neto). Es síntesis, cuando el Patrimonio Neto es igual a cero, significa que no ha existido un cambio que modifique el mismo y por lo tanto solamente aumentan Activos y/o Pasivos. Pero cuando el Patrimonio Neto es igual a una suma positiva, o el mismo ha aumentado se ha producido una modificación y, lo mismo sucede cuando dicha suma es negativa, ya que ha sufrido una disminución Actividad XIV Teniendo en cuenta la ecuación patrimonial, complete el siguiente cuadro de registración de operaciones con el M.P.D. Patrimonio Variación Op Activo - Pasivo = Capital + Ingresos - Gastos = Neto Patrimonial Op 1: Se inician las actividades de la empresa con el siguiente inventario: Concepto Importe Concepto Importe Dinero en efectivo 42.230,00 Pagarés pendientes de pago 3.210,00 Un local 56.123,90 Automotores para uso de la empresa 34.270,00 Pagarés pendientes de cobro 7.280,00 Muebles para el local de ventas 12.340,00 Deudas por ventas de mercaderías a crédito 8.460,00 Deudas por compras de mercaderías a crédito 2.670,00 Una cuenta en Caja de Ahorro en el Banco de Una cuenta corriente en el Banco Bansud 19.350,00 12.190,00 Galicia Importe recibido de los clientes en concepto Maquinas registradoras 3.190,00 920,00 de adelanto Importe entregado a los proveedores en concepto 1.200,00 Cheques recibidos de terceros 2.190,00 de adelanto Instalaciones varias 1.300,00 Dólares estadounidenses 4.190,00 Inversiones en Acciones 3.298,00 Euros 3.900,00 Op 2: Se realiza una venta por $ 10.000,00 importe que nos pagan en efectivo, con el 10 % de descuento. Profesor Luis Enrique Pacheco Rocha  - 56 -
  • 57.
    [SISTEMAS DE INFORMACIÓNCONTABLE 1 Modulo I CMV: $ 3.700,00 Op 3: Se adquieren artículos de limpieza por $ 2.000,00 importe que abonamos en efectivo con el 10 % de descuento. Recuerde que para que sean considerados como bienes de la empresa estos deben cumplir al menos dos condiciones: “tener una permanencia mayor a un año de plazo en la empresa” y “ser de un monto significativo”. Op 4: Se efectúa una venta de mercaderías por $ 5.600,00, importe que nos quedan adeudando en cuenta corriente sin documentar a 90 días de plazo con el 15 % de interés anual. Op 5: Se adquieren tornillos y clavos para la reparación de un mostrador por $ 10,00 importe que abonamos en efectivo. Op 6: Se realiza la compra de mercaderías por $ 5.800,00 importe que quedamos adeudando en cuenta corriente sin documentar a 180 días de plazo con el 4 % de interés mensual. Op 7: Realizamos la apertura de una cuenta corriente en el banco Santa Cruz por lo cual se realiza un depósito inicial de $ 8.900,00 en efectivo. Op 8: Se cancela la factura de luz del local comercial por $ 320,00 importe por el cual emitimos un cheque de nuestra cuenta corriente cargo Banco Santa Cruz. Op 9: Nos cancelan en efectivo la deuda a favor de la empresa originada en la operación Nro. 4 Op 10: Cancelamos en efectivo la deuda originada en la operación Nro. 6 Profesor Luis Enrique Pacheco Rocha  - 57 -
  • 58.
    [SISTEMAS DE INFORMACIÓNCONTABLE 1 Modulo I Resolución Patrimonio Variación Op Activo - Pasivo = Capital + Ingresos - Gatos = Neto Patrimonial 01 02 03 04 05 06 07 08 09 10 Sub Total Total ------------------- Profesor Luis Enrique Pacheco Rocha  - 58 -
  • 59.
    [SISTEMAS DE INFORMACIÓNCONTABLE 1 Modulo I Las Operaciones del Ente Contable Durante el ejercicio económico se realizan diferentes operaciones por los distintos entes contables o empresas, estas incluyen: - Operaciones de Inicio de ejercicio: ya sean registros de constitución y de apertura de libros de empresas unipersonales y/o sociedades comerciales o cooperativas. Operaciones de apertura de libros en empresas unipersonales, u Operaciones de constitución de sociedades en empresas societarias (sociedades comerciales y/o cooperativas) Operaciones de integración de compromisos de aportes en sociedades comerciales y/o cooperativas. - Operaciones de ejercicio, que se realizan durante el transcurso del ciclo contable. Operaciones de registros de hechos contabilizables en los Libros Diario General o Subdiarios, Operaciones de Mayorización de asientos en el Diario General o Subdiarios. - Operaciones de cierre, que consisten en realizar las siguientes tareas: Preparación del Balance de Sumas y saldos. Toma de inventario y obtención de datos Ajustes contables Mayorización de los Ajustes contables Realización del Balance General definitivo. En suma durante el ejercicio se realizan operaciones comerciales, según se expresan en el cuadro que se propone a continuación: Profesor Luis Enrique Pacheco Rocha  - 59 -
  • 60.
    [SISTEMAS DE INFORMACIÓNCONTABLE 1 Modulo I Operaciones de  Aporte de los  Aportes en efectivo  formación del capital  Propietarios o Socios del  Aportes en especie  del ente contable  Ente Contable  Al Contado, en  Sin Descuentos  efectivo o con  Con descuentos  cheque  Sin Intereses  Operaciones del giro  Sin documentar  Operaciones de Compra‐ Con Intereses  Ordinario habitual del  venta (de mercaderías)  A  Crédito  Ente Contable  Sin Intereses  Documentada  Con Intereses  Operaciones con  Adelantos de clientes  adelantos  Adelantos a proveedores  Al Contado, en  Sin Descuentos  efectivo o con  Operaciones que no  Con descuentos  Operaciones de Compra‐ cheque  pertenecen al giro  venta (de bienes para uso  Sin Intereses  Ordinario habitual del  Sin documentar  del ente e inversiones)  Con Intereses  Ente Contable  A  Crédito  Sin Intereses  Documentada  Con Intereses  Apertura y depósitos en Cuenta Corriente Bancaria  En Cuenta Corriente  Extracciones de las  Bancaria  Adelantos en cuenta corriente  cuentas corrientes  Giros en descubierto  bancaria  bancarias  Depósitos a Plazo Fijo  En Plazo Fijo  Extracciones de plazos fijos  Operaciones a la par  Inversiones en Moneda  Compra‐venta de moneda extranjera  extranjera  Operaciones sobre la par  Operaciones con Bancos  Inversiones en Títulos y  Compra‐venta de Títulos y Acciones  Acciones  Operaciones bajo la par  Créditos Personales  Constitución del crédito  Operaciones de Crédito  Créditos Prendarios  Amortización del crédito  Créditos Hipotecarios  Al contado, en efectivo o  Sin descuentos con cheque  Con descuentos Operaciones de Cobro  De Servicios  Sin Intereses  Con mora  Operaciones de Cobros,  Con Intereses pagos y adelantos  Al contado, en efectivo o  Sin descuentos De Servicios  con cheque  Con descuentos Operaciones de Pago  Sin Intereses  De Impuestos  Con mora  Con Intereses Preparación del Balance de Comprobación de  Mayorización de los asientos del Diario general  Sumas y saldos  Balance de Sumas y saldos  Ajustes contables  Operaciones de Cierre  de Ejercicio  Toma de Inventario y Obtención de datos  Registración de los ajustes en el Diario General  Mayorización de los ajustes contables  Preparación del Balance definitivo  Confección de los Estados Contables  Profesor Luis Enrique Pacheco Rocha  - 60 -
  • 61.
    [SISTEMAS DE INFORMACIÓNCONTABLE 1 Modulo I Los hechos contables y los Sistemas de Información El Ente Contable, durante el ejercicio económico realiza hechos económicos que son o no contabilizables. Se conoce como “hecho económico” aquellas actividades destinadas a satisfacer necesidades o con miras a cumplir determinados fines. En efecto: - Una organización realiza hechos económicos transformando, creando recursos con la finalidad producir bienes o prestar servicios. - Estos hechos pueden estar relacionados o no directamente con la obtención de ganancias por parte del ente u organización que los realiza. Pero un hecho económico será un hecho contabilizable cuando el mismo origine una variación en el patrimonio del ente contable. Es decir, cuando se evidencie en las operaciones del ente una variación patrimonial, sea ésta variación permutativa y/o modificativa, estaremos en presencia de un hecho contabilizable. Por ejemplo. Serán hechos no económicos: - El envío de un resumen de cuenta a los deudores informándoles el detalle y la totalidad de su deuda. - La comunicación de un deudor de dudoso cobro de que en 10 días nos cancelará su deuda en efectivo. - La comunicación de un abogado de que los deudores que han sido incobrables son pasibles de aplicación de cobro forzoso de la deuda a nuestro favor. - La comunicación del envío de mercaderías. - Una nota de pedido. - Un remito. Los hechos económicos contabilizables se producen a través de la documentación que respalda una operación comercial realizada por el ente contable. Profesor Luis Enrique Pacheco Rocha  - 61 -
  • 62.
    [SISTEMAS DE INFORMACIÓNCONTABLE 1 Modulo I El nuevo enfoque de la Contabilidad El rol tradicional de la contabilidad era el de registrar las operaciones de la empresa o ente contable llagando a la culminación de la tarea con la elaboración de los estados contables. En la actualidad “la contabilidad debe constituir una base de información sólida que permita una mejor gestión en las operaciones del ente contable”. Esto ya se manifestó en el Informe del Instituto Americano de Contadores, que en el año 1966 manifestaba: “La Contabilidad es una disciplina que provee información financiera y de otro tipo que es esencial para la eficaz conducción y evaluación de las actividades de cualquier organización.” Todo Ente Contable fija objetivos que desea lograr y para poder hacerlo debe contar con una administración eficaz. Quienes están a cargo de la administración toman decisiones sobre la base de la información que le es proporcionada. Si esta información no reúne los requisitos necesarios las decisiones que se tomen pueden estar erradas y por ende, los resultados van a perjudicar el desempeño del ente contable. Los hechos contabilizables son la base de ésta información que debe tender a brindar resultados eficientes y eficaces. Estos hechos a su vez originan la confección de documentación probatoria, la que es registrada en los libros del ente y es así que se lleva a cabo todo el proceso contable: Profesor Luis Enrique Pacheco Rocha  - 62 -
  • 63.
    [SISTEMAS DE INFORMACIÓNCONTABLE 1 Modulo I Es decir, esquemáticamente: Hechos Hechos Hechos En la empresa No económicos No contabilizables Hechos Hechos Generan Económicos Contabilizables documentación Documentos de la empresa Papeles de trabajo Documentos Comerciales Registraciones Contables en: Libro Diario Diario General OSubdiarios Libro Mayor Balance de Ajustes Balance Contables Definitivo Comprobación de Saldos Profesor Luis Enrique Pacheco Rocha  - 63 -
  • 64.
    [SISTEMAS DE INFORMACIÓNCONTABLE 1 Modulo I Estas operaciones comerciales que se llevan a cabo en el ente contable se registran (jornalizan o contabilizan) por medio de anotaciones llamadas asientos en los libros o registros comerciales, a saber: Libro Diario general, Libros Subdiarios (en el caso de que la empresa utilice el sistema centralizado) Libro Mayor y Libro de Inventario y Balance. En las registraciones que se efectúan en el Libro Diario General se utiliza el método de la partida doble, registrando asientos contables se debitan una o más cuentas y se acreditan una o más cuentas, también llamadas partidas. En estos registros contables interviene una herramienta fundamental para la técnica de registración contable: “La cuenta”. Una cuenta es considerada como “la agrupación de partidas de una misma naturaleza” y, por ello tomando la ecuación patrimonial, veremos entonces que existirán tantos tipos de cuentas como está estructurado el patrimonio del ente contable, a saber: PATRIMONIO Como el El Activo Pasivo representa a PASIVO representa a A los recursos, las materiales e C obligaciones, inmateriales T también se que posee considera el ente I como “La contable V participación “Para O PATRIMONIO de realizar sus NETO terceros sobre actividades el Activo o y hacer recursos frente a las del obligaciones Ente contraídas”. Contable”. Como con los recursos del Activo se cancelan las obligaciones del Pasivo, el resultado de esto, es “La participación de los dueños, propietarios y/o socios sobre el Activo del Ente Contable”. Profesor Luis Enrique Pacheco Rocha  - 64 -
  • 65.
    [SISTEMAS DE INFORMACIÓNCONTABLE 1 Modulo I Deberemos tener presente entonces que: 1.- En la vida de un ente contable existen diferentes etapas secuénciales desde el momento del surgimiento como tal, hasta la extinción del mismo. Estas etapas bien diferenciadas que podríamos mencionar como nacimiento, desarrollo y finalización de la existencia del ente contable tienen una finalidad y objeto que cumplir. Dicha finalidad está referida a la obtención de ganancias y el objeto a la actividad que ha de desarrollar para lograr la mencionada finalidad. Como ya sabemos por la simple observación, el objeto de explotación o actividad que desarrolla una empresa está enfocada a la producción y/o intercambio de bienes o bien, podría tratarse de una actividad referida a la prestación de servicios. Como toda actividad que realiza el ser humano, sea en forma individual o por medio de organizaciones que desembocan en la aparición del ente contable se efectúa tendiendo a la satisfacción de una variadísima gama de apetencias materiales y espirituales llamadas necesidades, “cuando estas necesidades humanas son satisfechas por medio de la producción de bienes materiales y la prestación de servicios, y como es consecuencia de ello, interviene la actividad aplicada a la obtención de dichos bienes o con la finalidad de prestar un servicio determinado dicha actividad se denomina “hecho económico”. Un hecho económico da origen al comienzo de un proceso, y si el mismo se trata de la formación de una empresa sea esta unipersonal o una sociedad, abarcará desde el surgimiento de la empresa, pasando por las distintas operaciones que efectúa (compras, ventas, cobros, pagos, depósitos, extracciones, etc.), que abarca un ciclo o ejercicio completo conocido como ejercicio económico hasta llegar a la confección de los estados contables correspondientes al cierre de dicho ejercicio. La mayoría de estos hechos económicos dan origen a las anotaciones en los registros contables, que llamamos registraciones contables, las cuales deben encontrarse respaldadas por los respectivos comprobantes llamados documentos comerciales. Evidentemente que, existen hechos que son registrados contablemente y que no poseen la propia naturaleza de un hecho económico es decir, actividad aplicada a la producción de bienes y/o servicios. 2.- La finalidad de la contabilidad es la de brindar información sobre la marcha de la empresa o ente contable y, para ello utiliza una herramienta básica que denomina cuenta. Una cuenta consiste en la agrupación de partidas de una misma naturaleza, es decir agrupa un conjunto de elementos determinados sean estos del Activo, Pasivo, Patrimonio Neto, Ingresos o Gastos. Profesor Luis Enrique Pacheco Rocha  - 65 -
  • 66.
    [SISTEMAS DE INFORMACIÓNCONTABLE 1 Modulo I Un ejemplo clásico que podemos citar es la cuenta caja, donde se incluyen todos los elementos del activo relacionados con el dinero en efectivo. 3.- Una cuenta se representa gráficamente a través de una T, con los siguientes elementos: Debe Nombre Haber Débitos Créditos Saldo Deudor Saldo acreedor Cuenta Saldada o de saldo nulo Para entender el manejo y funcionamiento de las cuentas debemos primeramente examinar los distintos elementos que la componen, los mismos son: Registro de la información contable: Las Cuentas. La contabilidad utiliza como herramienta principal para el registro de las operaciones en los libros de comercio a la cuenta. La que se define como “registración de partidas de una misma naturaleza” Elementos de la Cuenta a) El nombre de la cuenta: es la denominación que se le asigna al conjunto de partidas que componen una determinada cuenta. Esta denominación debe ser lo más precisa posible para que se puedan diferenciar los distintos componentes del Activo, Pasivo, Patrimonio Neto, Gastos o Ingresos. b) El debe: es el lado izquierdo de la cuenta donde se anotan todos los débitos. Debitar entonces, significa anotar en el debe. Profesor Luis Enrique Pacheco Rocha  - 66 -
  • 67.
    [SISTEMAS DE INFORMACIÓNCONTABLE 1 Modulo I c) El haber: es el lado derecho de una cuenta donde se anotan todos los créditos. Acreditar significa entonces, anotar en el haber. d) El saldo: es la diferencia que existe entre el total de los importes anotados en el debe (o débitos) y el total de los importes anotados en el haber (o créditos). El mismo puede ser: (a) Saldo deudor: un saldo es deudor cuando el total de los débitos es mayor que el total de los créditos (o el total del debe es mayor al del haber). (b) Saldo acreedor: un saldo es acreedor cuando el total de los créditos es mayor que el total que los débitos (o el total del haber es mayor que el del debe). (c) Saldo nulo: el saldo es nulo es nulo cuando el total de los débitos es igual al total de los créditos. En este caso se dice que la cuenta está saldada. Clasificación de las cuentas 4.- Que las cuentas pueden clasificarse de acuerdo a: Su naturaleza, Su extensión, Lo que representan. Las cuentas pueden clasificarse por su naturaleza en: a) Cuentas Patrimoniales: Son las que representan al conjunto de bienes y derechos de propiedad del ente como así también al conjunto de obligaciones contraídas por éste a favor de terceros. Las cuenta patrimoniales se subclasifican en: 1. Cuentas Patrimoniales de Activo: son aquellas que representan al conjunto de bienes y derechos de propiedad del ente. 2. Cuentas Patrimoniales de Pasivo: Son las que representan al conjunto al conjunto de obligaciones contraídas por éste a favor de terceros. 3. Cuentas Patrimoniales de Patrimonio Neto: son aquellas que representan la participación de los propietarios o dueños sobre el activo del ente. La cuenta típica del patrimonio neto es Capital. b) Cuentas Regularizadoras: Las cuentas regularizadoras constituyen un grupo de cuentas adicionales a las cuentas patrimoniales cuya función es la de ajustar los saldos de las mismas a efectos de presentar sus saldos con mayor precisión. Existen entonces tres tipos de cuentas regularizadoras: 1. Cuentas regularizadoras del Activo: Tienen como función ajustar los saldos de los activos que se incorporan al patrimonio del ente por su valor de costo, ya que por diversos factores o circunstancias dichos valores pueden en un determinado momento “no coincidir con los valores reales”, es decir: Profesor Luis Enrique Pacheco Rocha  - 67 -
  • 68.
    [SISTEMAS DE INFORMACIÓNCONTABLE 1 Modulo I Valor de Costo o adquisición ≠ Valor Actual o real Como ejemplo de ello podemos mencionar el caso de los bienes que utiliza la empresa parea cumplir con su actividad principal como los automotores, maquinarias, equipos, etc. Que van perdiendo su valor a medida que transcurre el tiempo debido al uso que se hace de los mismos o bien créditos o deudas a favor del ente que por diversas causas la empresa estima que no podrán cobrarse. Por esto para reflejar este tipo de situaciones se utilizan las cuentas regularizadoras del activo. 2. Cuentas regularizadoras del Pasivo: Son aquellas cuentas que se utilizan en aquellos casos en que se contraen deudas documentadas en las cuales se incluyen intereses. Por ejemplo: supongamos que se firma un pagaré a 60 días de plazo por $ 1.200,00 incluyendo en el mismo $ 200,00 en concepto de intereses. Para poder reflejar estos intereses incluidos en el total del documento se utiliza una cuenta regularizadora del pasivo, quedando registrado con las siguientes cuentas: Deudas contraídas Importe Cuenta registrada Pagaré $ 1.000,00 Documentos a Pagar Intereses incluidos $ 200,00 Intereses Pagados No Devengados 3. Cuentas regularizadoras del Patrimonio Neto: Son cuentas que se utilizan especialmente en los casos en que ciertas empresas emiten títulos y acciones por debajo de su valor nominal y, esto ocasiona que los suscriptores abonen por cada acción un valor inferior al de la misma. Esta diferencia que surge entre el valor nominal y el valor pagado por las acciones constituye un descuento de emisión, que figurara registrado de manera que reste el valor de las acciones en circulación. Es decir: 4. Cuenta Valor de la acción Importe Acciones 100 acciones $ 10 c/u $ 1.000,00 Descuento de Emisión 100 acciones $ 8 c/u $ 200,00 c) Cuentas Transitorias: Son aquellas cuentas que si bien poseen características de cuentas patrimoniales, las mismas “no pueden incluirse dentro de ellas” ya que solamente son utilizadas en el transcurso de un ejercicio económico, cancelándose Profesor Luis Enrique Pacheco Rocha  - 68 -
  • 69.
    [SISTEMAS DE INFORMACIÓNCONTABLE 1 Modulo I su saldo al finalizar el mismo. Un ejemplo de ello es la cuenta Compras, que se registra por el valor de las compras efectuadas durante un ejercicio económico, cancelándose en la época de confección del balance general. d) Cuentas de Resultado: son aquellas que representan los ingresos y los Egresos que ha tenido la empresa y los mismos pueden ser positivos o negativos. 1. Cuentas de Resultado Positivo, Ingresos: son aquellas que representan los aumentos ocasionados en el Activo por ventas, alquileres cobrados, comisiones cobradas, etc. 2. Cuentas de Resultado Negativo, Egresos: son aquellas que representan los sacrificios del activo necesarios para obtener futuras ganancias como el Costo de lo vendido, el pago de alquileres, el pago de servicios, etc. 5.- Deberá tenerse presente que el manejo de clasificación de cuentas, sus elementos, el saldo y los movimientos que se experimentan en ellas, es esencial para la correcta aplicación del M.P.D. Entonces, se sugiere recordar siempre que: Las cuentas patrimoniales del activo y los resultados negativos o Egresos: tienen siempre saldo deudor, nunca saldo acreedor. Nacen y se incrementan por el debe y disminuyen por el haber. Las cuentas patrimoniales del pasivo y del patrimonio neto y, los resultados positivos o ingresos: tienen siempre saldo acreedor y nunca saldo deudor. Nacen y se incrementan por el haber y disminuyen por el debe. Las partidas anotadas en el debe deben ser igual o equivalentes a las anotadas en el haber: las sumas del debe deben coincidir con las sumas del haber en cada operación o asiento registrado. Toda partida que ingresa por una cuenta debe salir por esa misma cuenta: si anotamos una partida (o elemento determinado) bajo el nombre de una cuenta específica, cuando se le da de baja a dicho elemento del patrimonio debe utilizarse la misma cuenta que se utilizó para darle de alta. Por ejemplo: existen criterios que tienen a considerar loa cheques recibidos de terceros como dinero en efectivo y, por lo tanto se incluyen en la cuenta Caja, cuando debe dárseles de baja a estos elementos ya sea porque fueron cobrado o depositados en una cuenta corriente, estos deben ser registrados como bajas de la cuenta Caja, del mismo modo cuando nos firman un pagaré a favor de la empresa estos pasan a formar parte de Profesor Luis Enrique Pacheco Rocha  - 69 -
  • 70.
    [SISTEMAS DE INFORMACIÓNCONTABLE 1 Modulo I la cuenta Documentos a Cobrar, cuando estos son transferidos por vía de endoso o bien cobrados, deberá dárseles de baja de la cuenta Documentos a Cobrar. En los registros contables está prohibido hacer correcciones, enmiendas, tachaduras, e interlineados: por lo tanto al registrar un asiento contable no se puede utilizar colores, dobles líneas, borrar, usar corrector, tachar, raspar el papel, etc. En todo caso cuando se comete un error se deberá hacer un “contra asiento”, es decir una registración utilizando las mismas cuentas e importes que el asientos erróneo, pero invirtiendo su lugar, es decir si las cuentas o los importes están acreditados se deberán debitar y de la misma forma se procede con las cuentas e importes debitados, los que se deberán acreditar. De esta forma se anula el movimiento de las cuentas y por lo tanto la operación comercial. Tampoco se deben dejar renglones en blanco. Los registros contables deben estar debidamente foliados y rubricados para que tengan validez ante litigios judiciales. Los asientos contables deben estar abiertos y cerrados correctamente, indicando el numero de asiento y la fecha del mismo. En todo registro de Libro Diario en el último renglón y en el primero de la siguiente, debe consignarse la palabra transporte: esto sirve para calcular los parciales de cada folio del libro y facilitar la suma del debe y del haber al realizar el cálculo final. Si se opta por utilizar una cuenta la misma deberá utilizarse para el desarrollo de todo el ejercicio económico, y si se efectúa alguna modificación en el futuro, deberá dejarse asentado en una nota en los anexos de los Balance General. Por ejemplo se puede utilizar el nombre de Caja o de Efectivo, para encuadrar a todos los elementos que se relacionan con el dinero en efectivo, Se pueden incluir también con un criterio los cheques de terceros en Caja o bien, utilizar para estos la cuenta Valores a Depositar, otro caso sería el de utilizar la cuenta Documentos a Pagar u Obligaciones a pagar. En cualquier caso siempre deberá seguirse con el criterio utilizado y no cambiar de nombre a la cuenta o bien el criterio con que las partidas se incluyen en ella. Deberá registrarse según la documentación comercial que respalda la operación y ningún asiento puede ser registrado por un supuesto o dicho, debe existir la documentación que respalde a la operación. Si es una compra deberá existir la factura y el comprobante de pago, si es una venta la misma documentación, caso contrario si no existe la misma y no está archivada la operación será nula ya que carece de fundamento legal. Profesor Luis Enrique Pacheco Rocha  - 70 -
  • 71.
    [SISTEMAS DE INFORMACIÓNCONTABLE 1 Modulo I Las cuentas pueden clasificarse por su extensión en: a) Cuentas simples, individuales o analíticas: Son las que representan a un objeto u a una persona individual, como por ejemplo a una persona física o jurídica, permitiendo el examen en particular y con el máximo grado de análisis de los hechos registrados en ella. Son ejemplos característicos de esta clasificación las cuentas: Banco Provincia. De Cba. Cta. Cte.; Banco de Galicia Plazo Fijo; las cuentas particulares de cada deudor o cliente (Cliente NN), o bien las cuentas particulares de cada proveedor (Proveedor NN). b) Cuentas compuestas, colectivas o sintéticas: Estas cuentas tienen por finalidad englobar un conjunto de saldos correspondientes a cuentas simples, genéricamente iguales. Por ejemplo, si como cuenta particular de cada cliente tenemos: Cliente Raúl Risso $ 4.000,00; Cliente Canovas Francisco $ 2.100,00; Cliente Piqueras Santiago $ 3.200,00; la cuenta que agrupa a todas ellas y por lo tanto que se deberá incluir como una cuenta compuesta será Clientes o Deudores por Ventas $ 7.410,00 c) Cuentas recompuestas: Estas cuentas también son conocidas como los rubros y subrubros, es decir Activo, Pasivo, Patrimonio Neto, Disponibilidades, Bienes de Uso, Bienes de Cambio, etc. Que por consiguiente cumplen la función de agrupar a las cuentas simples y compuestas dentro de los rubros y subrubros que integran el patrimonio del ente contable. Las cuentas según lo que representan pueden clasificarse en: a) Cuentas Objetivas: Son aquellas cuentas que representan a bienes u objetos corporales, como lo son por ejemplo las cuentas Caja, Mercaderías, Rodados, Inmuebles, etc. b) Cuentas Subjetivas o Personales: Son aquellas cuentas que representan derechos adquiridos u obligaciones contraídas con personas físicas o jurídicas, como por ejemplo las cuentas Deudores por Ventas, Proveedores, etc. Profesor Luis Enrique Pacheco Rocha  - 71 -
  • 72.
    [SISTEMAS DE INFORMACIÓNCONTABLE 1 Modulo I Actividad XV 1.- Teniendo en cuenta la estructura del patrimonio y los conceptos que la integran complete los siguientes conceptos referidos a clases de cuentas en el patrimonio del ente: De lo analizado se deduce que tendremos cuentas: Patrimoniales del Activo: Patrimoniales del Pasivo: Patrimoniales del Patrimonio Neto: Por otro lado tendremos también cuentas que representan resultados en la empresa y que se encuentran dentro del patrimonio neto, es decir: El Capital: Los Resultados: Los Ingresos: Los Gastos: Profesor Luis Enrique Pacheco Rocha  - 72 -
  • 73.
    [SISTEMAS DE INFORMACIÓNCONTABLE 1 Modulo I 2.- Complete el siguiente cuadro referido a la clasificación de las cuentas según su naturaleza: De Activo Patrimonial De Pasivo es Clasificación de las De Patrimonio cuentas Neto según su naturaleza De Positivo Resultado Negativo 3.- Complete el siguiente cuadro con los conceptos correspondientes a los diferentes rubros del Activo: Concepto Rubros Concepto Disponibilidades / Caja y Bancos Inversiones Activo Créditos Bienes de Cambio Bienes de Uso Profesor Luis Enrique Pacheco Rocha  - 73 -
  • 74.
    [SISTEMAS DE INFORMACIÓNCONTABLE 1 Modulo I Concepto Rubros Concepto Pasivo Deudas Concepto Rubros Concepto Capital Legal Patrimonio Reservas Estatutaria Neto Facultativa Ingresos Resultados Egresos 4.- Tomando cada una de las cuentas que se incluyen en cada uno de los rubros del Activo, Pasivo y Patrimonio Neto complete el siguiente Caja Disponibilidades Banco XX Cta. Cte. Valores a Depositar Activo Moneda Extranjera Inversiones Acciones Títulos Públicos Deudores por Ventas Documentos a Cobrar Deudores Varios Activo Créditos Deudores Morosos Deudores en Gestión Judicial Profesor Luis Enrique Pacheco Rocha  - 74 -
  • 75.
    [SISTEMAS DE INFORMACIÓNCONTABLE 1 Modulo I Rodados Inmuebles Activo Bienes de Uso Instalaciones Muebles y Útiles Maquinarias y Equipos Proveedores Pasivo Deudas Acreedores Varios Documentos a pagar Capital Capital Ventas Ingresos Intereses Obtenidos Descuentos Obtenidos Patrimonio Neto Costo de Mercedarias Resultados vendidas Gastos Intereses Cedidos Descuentos Cedidos Servicios Pagados 5.- Teniendo en cuenta la actividad a la que se dedica la empresa, indique en cada caso si se trata de un bien de cambio y/o de uso: Profesor Luis Enrique Pacheco Rocha  - 75 -
  • 76.
    [SISTEMAS DE INFORMACIÓNCONTABLE 1 Modulo I Concesionaria Venta de Bien de la empresa Ferretería Almacén Vaquería Fábrica de de autos muebles para muebles el hogar Camión Serruchos Escritorios Lámparas Computadoras Ropa Café Bicicleta Estanterías fijas Estanterías Letrero luminoso Maquinas de tejer Lana Sillas Mesas 6.- Tomando como referencia el concepto que encierra cada cuenta y rubro que la integra complete el siguiente cuadro: Concepto Cuenta Rubro Importe abonado por la venta de mercaderías a crédito Una cuenta corriente en el Banco Bansud Mostradores Calefactores fijos Importe adeudado por la empresa en concepto de intereses Artículos de limpieza Importe adeudado por la compra de mercaderías a crédito Profesor Luis Enrique Pacheco Rocha  - 76 -
  • 77.
    [SISTEMAS DE INFORMACIÓNCONTABLE 1 Modulo I Concepto Cuenta Rubro Automotores de propiedad de la empresa Góndolas Importe adeudado a la empresa en concepto de alquileres Bienes de intercambio ordinario y/o habitual Deudas varias a favor de la empresa Ventiladores de techo Papeles de oficina Computadoras Dólares estadounidenses Una cuenta corriente en el Banco Santa Cruz Pagares pendientes de cobro Inversiones efectuadas por la empresa en acciones Euros Muebles para el local de ventas Estanterías móviles Un Local Estanterías fijas Importe entregado a los proveedores en concepto de adelanto Deudas varias a favor de terceros Maquinas envasadoras Importe adeudado en concepto de comisiones Importe adeudado por la empresa en concepto de alquileres Importe adeudado a la empresa en concepto de intereses Computadoras instaladas en red Maquinas registradoras Pagares pendientes de pago Dinero en efectivo Profesor Luis Enrique Pacheco Rocha  - 77 -
  • 78.
    [SISTEMAS DE INFORMACIÓNCONTABLE 1 Modulo I Concepto Cuenta Rubro Importe recibido de los clientes en concepto de adelanto 6.- Complete el siguiente cuadro y a continuación elabore el Estado de Situación Patrimonial colocando rubros y subrubros respectivamente: Concepto Cuenta Rubro Importes Importe abonado por la venta 2.180,00 de mercaderías a crédito Una cuenta corriente en el 15.128,00 Banco Bansud Mostradores 6.230,00 Calefactores fijos 4.200,00 Importe adeudado por la empresa en concepto de 1.210,30 intereses Artículos de limpieza 850,00 Importe adeudado por la compra de mercaderías a 5.180,00 crédito Automotores de propiedad de 23.180,00 la empresa Góndolas 3.100,00 Importe adeudado a la empresa en concepto de 1.430,00 alquileres Bienes de intercambio 56.210,00 ordinario y/o habitual Deudas varias a favor de la 1.210,00 empresa Ventiladores de techo 840,00 Papeles de oficina 540,00 Profesor Luis Enrique Pacheco Rocha  - 78 -
  • 79.
    [SISTEMAS DE INFORMACIÓNCONTABLE 1 Modulo I Concepto Cuenta Rubro Importes Computadoras 3.120,00 Dólares estadounidenses 21.800,00 Una cuenta corriente en el 12.560,00 Banco Santa Cruz Pagares pendientes de cobro 1.420,00 Inversiones efectuadas por la 2.180,00 empresa en acciones 3.670,00 Euros 79.470,00 Un local Muebles para el local de 15.430,00 ventas 678,00 Estanterías móviles Estanterías fijas 430,00 Importe entregado a los proveedores en concepto de 1.320,00 adelanto Deudas varias a favor de 674,00 terceros Maquinas envasadoras 1.700,00 Importe adeudado en 620,00 concepto de comisiones Importe adeudado por la empresa en concepto de 850,00 alquileres Importe adeudado a la empresa en concepto de 2.190,00 intereses Computadoras instaladas en 4.210,00 red Maquinas registradoras 3.190,00 Profesor Luis Enrique Pacheco Rocha  - 79 -
  • 80.
    [SISTEMAS DE INFORMACIÓNCONTABLE 1 Modulo I Concepto Cuenta Rubro Importes Pagares pendientes de pago 1.300,00 Dinero en efectivo 24.170,00 Importe recibido de los clientes en concepto de 730,00 adelanto Una vez confeccionado el cuadro, deberá tomar el modelo del Estado de Situación Patrimonial y colocar los datos siguiendo el orden planteado para cada rubro del Activo, del Pasivo y Patrimonio Neto y dentro de estos el orden que poseen también las cuentas, para ello busque en el texto el tema donde se desarrollan los contenidos de las cuentas, rubros y subrubros. A continuación exponemos como ejemplo del ordenamiento a seguir un plan de cuentas: Profesor Luis Enrique Pacheco Rocha  - 80 -
  • 81.
    [SISTEMAS DE INFORMACIÓNCONTABLE 1 Modulo I Plan de cuentas 2. Pasivo 1. Activo 2.1. Deudas Comerciales 1.1. Disponibilidades o Caja y Banco 2.1.1. Proveedores 1.1.1. Caja 2.1.2. Documentos a Pagar 1.1.2. Banco X Cta. Cte. 2.2. Deudas Financieras o Prestamos 1.2. Inversiones 2.2.1. Intereses a Pagar 1.2.1. Moneda Extranjera 2.2.2. Comisiones a Pagar 1.2.2. Banco X Plazo Fijo 2.3. Fiscales 1.2.3. Banco X Caja de Ahorro 2.3.1. Impuestos a Pagar 1.2.4. Títulos y Acciones 2.4. Otras Deudas 1.3. Créditos 2.4.1. Acreedores Varios 1.3.1. Créditos por Ventas 2.4.2. Alquileres a Pagar 1.3.1.1. Deudores por Ventas o Clientes 3. Patrimonio Neto 1.3.1.2. Deudores Morosos 3.1. Capital 1.3.1.3. Deudores en Gestión Judicial 3.2. Resultado del Ejercicio 1.3.1.4. Documentos a Cobrar 4. Ingresos 1.3.2. Otros Créditos 4.1. Ventas 1.3.2.1. Deudores Varios 4.2. Intereses Obtenidos 1.3.2.2. Intereses a Cobrar 4.3. Descuentos Obtenidos 1.3.2.3. Alquileres a Cobrar 4.4. Alquileres Cobrados 1.4. Bienes de Cambio 5. Gastos 1.4.1. Mercaderías 5.1. Costo de la Mercadería Vendida (C.M.V.) 1.4.2. Materias Primas 5.2. Gastos Bancarios 1.4.3. Productos Elaborados 5.3. Sellados Pagados 1.4.4. Productos en Proceso de Elaboración 5.4. Intereses Cedidos 1.5. Bienes de Uso. 5.5. Descuentos Cedidos 1.5.1. Rodados 5.6. Alquileres Pagados 1.5.2. Muebles y Útiles 5.7. Sueldos Pagados o Sueldos y Jornales 1.5.3. Maquinarias 5.8. Servicio X Pagados 1.5.4. Equipos 5.9. Impuestos Pagados 1.5.5. Inmuebles 5.10. Deudores Incobrables 1.5.6. Instalaciones 5.11. Gastos de limpieza Profesor Luis Enrique Pacheco Rocha  - 81 -
  • 82.
    [SISTEMAS DE INFORMACIÓNCONTABLE 1 Modulo I Estado de Situación Patrimonial Activo Pasivo Total Pasivo Patrimonio neto Capital Total patrimonio Neto Total Activo Total Pasivo + Patrimonio Neto Profesor Luis Enrique Pacheco Rocha  - 82 -
  • 83.
    [SISTEMAS DE INFORMACIÓNCONTABLE 1 Modulo I Los registros Contables Siguiendo el proceso planteado por el método de la partida doble, las operaciones que la empresa realiza se asientan en los Libros de Comercio. Los libros de comercio también denominados registros contables presentan diversas finalidades respecto del comerciante o la empresa que lleva la administración de un patrimonio y, por ende respecto al Fisco. Todas las registraciones en estos libros se realizan tomando como base la documentación comercial emitida y/o recibida por la empresa, la que sirve de respaldo a los asientos registrados y le otorgan validez a la información que suministran tanto para la empresa como para terceros. La cantidad de registros que llevan los diferentes entes contables como el formato de los mismos depende de las necesidades y el tamaño y la envergadura de las operaciones que llevan a cabo de los mismos, pero existen ciertas disposiciones legales que no pueden desconocer, a saber: Existen libros que son obligatorios por ley: los libros obligatorios son: a. El “Libro Diario General” y, b. El “Libro Inventarios y Balances” La forma de llevar los registros contables: Los libros de comercio deberán estar debidamente: a. Encuadernados: con hojas fijas de tal manera que las mismas no puedan ser sacadas o arrancadas del mismo. b. Foliados: con hojas enumeradas correlativamente de forma que no pueda desaparecer ninguna de ellas. c. Rubricados: sellados y firmados en el Registro Público de Comercio, con individualización de la empresa a la cual pertenecen y verificación del número de hojas de cada libro. Las prohibiciones: según el Código de Comercio rigen las siguientes prohibiciones para los Libros de Comercio: a. Dejar espacios en blanco (dejar renglones en blanco) Profesor Luis Enrique Pacheco Rocha  - 83 -
  • 84.
    [SISTEMAS DE INFORMACIÓNCONTABLE 1 Modulo I b. Hacer interlineas (escribir entre renglones) c. Alterar el orden cronológico de los asientos, estos deben ser realizados el día en que se produjo la operación, respetando el calendario). d. Borrar, tachar, raspar o enmendar lo escrito. e. Arrancar hojas. Estas prohibiciones son medidas de seguridad para impedir adulteraciones de la información contable que ha de transmitirse a la propia empresa y a terceros que se sirven de la misma. Todo espacio en blanco deberá cerrase con una línea con la finalidad de evitar posteriores anotaciones, tratando de impedir agregados e interlineados o asientos realizados fuera de fecha, tampoco son permitidas las enmiendas o correcciones en las registraciones ya asentadas en los libros. Ventajas que ofrecen los libros de comercio: si los libros son llevados de acuerdo a todas las prescripciones legales, le otorgan al ente contable las siguientes ventajas: a. Sirven como medio de prueba en juicio, cuando se presenta algún litigio, la empresa podrá mostrar sus libros como prueba de sus aseveraciones. b. Dan la posibilidad de pedir convocatoria de acreedores y concordato, cuando la empresa atraviesa una situación difícil por no poder cumplir con los compromisos asumidos con los acreedores, tiene el derecho a convocarlos (llamarlos a reunión) para ofrecerles algún arreglo para cancelar sus deudas (concordato). El Libro Diario general El Libro Diario es un registro contable donde se anotan día a día todas las operaciones que realiza el ente contable en forma ordenada y cronológica. Es decir, las registraciones se efectúan a medida que la empresa las realiza, ordenadas según la fecha en que se originaron. Cada registración que es efectuada en el Diario general se denomina asiento contable. El formato o rayado de este libro sigue el razonamiento de la partida doble, asignando lugares específicos para aquellas anotaciones de cuentas e importes que corresponden al Debe y al Haber, llamadas débitos y créditos. A saber: Profesor Luis Enrique Pacheco Rocha  - 84 -
  • 85.
    [SISTEMAS DE INFORMACIÓNCONTABLE 1 Modulo I Modelo de Diario general Fecha -------------------------Nro de asiento------------------------- Debe Haber Cuentas que se debitan xxxx (a) Cuentas que se acreditan xxxx Fecha -------------------------Nro de asiento------------------------- Debe Haber Cuentas que se debitan xxxx (a) Cuentas que se acreditan xxxx -------------------------Nro de asiento------------------------- El Libro Diario deberá estar debidamente rubricado y foliado. La estructura básica se integra con cuatro columnas: La primera columna está destinada para consignar la fecha o el numero de asiento, La segunda, el número del asiento (en caso de que en la primera figure la fecha) y el nombre de las cuentas, La tercera columna recibe los débitos de las cuentas, allí se consignan los importes de las cuentas debitadas y, La cuarta, recibe los créditos de las cuentas, allí se consignan los importes de las cuentas acreditadas. A continuación mostramos un ejemplo de dichos requisitos: Profesor Luis Enrique Pacheco Rocha  - 85 -
  • 86.
    [SISTEMAS DE INFORMACIÓNCONTABLE 1 Modulo I El Libro de Inventario y Balance Este es otro de los libros que la legislación establece como obligatorio y que por lo tanto, ningún ente contable puede dejar de llevarlo. En el Libro de Inventario y Balance se deberá consignar la siguiente información: El Inventario Inicial de la empresa: conteniendo un detalle de los bienes, derechos y otros elementos, con sus correspondientes importes, que forman el capital inicial del ente contable. El Inventario Anual de la empresa: conteniendo un inventario al finalizar cada ejercicio económico. El Balance General de cada ejercicio económico y el Estado de Resultados. El Libro de Inventario y Balance, puede constar de tres o cuatro columnas, como ejemplo proponemos el siguiente modelo: Libros Principales, indispensables y auxiliares Existen registros contables que son considerados como indispensables o principales, ya que los mismos son exigidos por ley o bien son indispensables para agilizar el desenvolvimiento de la empresa. Al mismo tiempo la empresa puede requerir llevar Profesor Luis Enrique Pacheco Rocha  - 86 -
  • 87.
    [SISTEMAS DE INFORMACIÓNCONTABLE 1 Modulo I registros auxiliares que cumplen la función de auxiliar la información contenida en los libros indispensables, tales como el Libro Mayor y los Subdiarios auxiliares. El Libro mayor posee el siguiente formato: Nro de Cuenta: Nombre de la Cuenta: Sumas Saldo Fecha Detalle Debe Haber Deudor Acreedor D M A Este formato corresponde al mayor de cuatro columnas de hojas móviles. Clasificación de los registros contables Los registros contables pueden clasificarse en: - Registros cronológicos, - Registros sistemáticos. a.- Los registros cronológicos: son aquellos en los cuales las operaciones se asientan en el orden en que se van realizando o en el orden en que se reconoce el efecto diferido de una operación. Aquí se incluyen el Libro Diario y los Subdiarios. Los Subdiarios no están presentes en todos los sistemas contables, de hecho con la difusión de la tecnología computada son hoy menos frecuentes que antes, ya que su existencia permite, al tratarse de un sistema manual, distribuir entre varias personas el trabajo de la registración de las operaciones comerciales que realiza la empresa y los consabidos cálculos financieros que de ellas se desprenden, tarea que los programas computarizados actuales resuelven con mucha facilidad. De existir Subdiarios, los mismos son subdivisiones del Libro Diario general, que necesariamente deben integrar un sistema contable, estos Subdiarios forman parte de los registros considerados como libros auxiliares. Por ende, los sistemas contables que llevan los registros cronológicos y que incluyen a los Subdiarios consisten en: Profesor Luis Enrique Pacheco Rocha  - 87 -
  • 88.
    [SISTEMAS DE INFORMACIÓNCONTABLE 1 Modulo I Un Diario general, Uno o más Subdiarios. En cada uno de estos Subdiarios llevados por el ente contable se registran operaciones con algunas características en común, por ejemplo: en el subdiario de Caja, se registran todas las operaciones por las que se produce un ingreso o egreso de dinero en efectivo, mientras que en el subdiario de Ventas, se registran todas las operaciones de ventas a crédito que efectúa la empresa. Al existir Subdiarios en un sistema contable, en el Diario general se deberán registrar todas las operaciones o hechos registrables en base a las siguientes pautas: - Se registran en forma directa todas las operaciones que no se registran en los Subdiarios y, - Se registra periódicamente un asiento resumen de cada uno de los Subdiarios en uso. b.- Los registros sistemáticos: son aquellos en los cuales las partidas se asientan agrupando cuenta por cuenta, por ejemplo todos los movimientos de la cuenta Caja. Existen entre estos el Libro Mayor y Subdiarios de éste llamados mayores auxiliares, que se conforman con las cuentas individuales agrupadas en una colectiva. La existencia de estos Subdiarios mayores (o mayores auxiliares), hace que el Libro Mayor principal se denomine Mayor General o simplemente Mayor. En un sistema contable donde existen mayores auxiliares se hace imprescindible la existencia de un Mayor General, pues los mayores auxiliares no son sino Subdiarios que se desprenden de éste. En estos sistemas los mayores se integran de la siguiente manera: Mayor General: - Con cuentas colectivas desagregadas en individuales, por ejemplo: Clientes o Deudores por Ventas, Proveedores, etc. - Con cuentas colectivas no desagregadas en individuales, por ejemplo: Rodados, Muebles y Útiles. - Con cuentas no individuales no agrupadas en colectivas, por ejemplo: Caja, Banco XX Cta. Cte. Mayores Auxiliares: - Con cuentas individuales agrupadas en colectivas, por ejemplo cada una de las cuentas que integran a cuentas como Clientes o deudores por Ventas y Proveedores. Profesor Luis Enrique Pacheco Rocha  - 88 -
  • 89.
    [SISTEMAS DE INFORMACIÓNCONTABLE 1 Modulo I El Mayor General En el mayor general se toman cada una de las cuentas que componen el plan de cuentas de la empresa y se abre una ficha de mayor para cada una de ellas. De esta manera se podrá obtener de manera instantánea el saldo de cada una de las cuentas registradas en las operaciones comerciales realizadas por la empresa. Así deberá existir una ficha de mayor para la cuenta Caja, donde se registrarán todas las operaciones de débitos y créditos registradas con anterioridad en el Diario general, a esto se llama mayorización de cuentas. Y así deberá procederse con todas las cuentas utilizadas en la registración del Diario general. Los Mayores Auxiliares En los mayores auxiliares se consignará una ficha de mayor para cada una de las partidas que integran un mayor general, por ejemplo si tomamos el mayor de la cuenta Clientes o Deudores por Ventas, los mayores auxiliares tendrán el movimiento detallado de cada uno de los clientes de la empresa, es decir habrá un mayor auxiliar para J. J. Pérez, M. Basualdo, etc. Generalmente estos mayores son conocidos como fichas de Deudores y de Proveedores. Actividad XVI Teniendo en cuenta las siguientes instrucciones confecciones los registros contables: 1. Confeccione un Libro Diario general, el que deberá contener la rúbrica y enumeración correspondiente. Para ello utilice hojas de contabilidad tamaño oficio de dos columnas. Mínimo 30 folios. 2. Confeccione un Libro de Inventario y Balances, el que deberá contener la rúbrica y enumeración correspondiente. Para ello utilice hojas de contabilidad tamaño oficio de cuatro columnas. Mínimo 10 folios. 3. Confeccione un Libro Mayor general. Para ello utilice fichas medianas que deberá rayar con las cuatro columnas correspondientes y colocar los datos que deberán aparecer en el Mayor como si fueran preimpresos. Deberá confeccionar una ficha Profesor Luis Enrique Pacheco Rocha  - 89 -
  • 90.
    [SISTEMAS DE INFORMACIÓNCONTABLE 1 Modulo I para cada una de las cuentas utilizadas, es decir si el plan de cuenta contiene 40 cuentas, será necesario confeccionar 40 fichas de mayor de 4 columnas. Los Documentos comerciales El proceso contable se alimenta de los datos captados en las distintas operaciones comerciales que realizan el ente contable y otros hechos económicos que de alguna manera lo afectan, es decir: Operaciones o transacciones datos que El sirven de generan proceso alimentación contable para Hechos económicos Por lo general los datos son aspectos referidos a hechos económicos relacionados con el ente que no se usan corrientemente en el proceso de toma de decisiones y que suelen tomar la forma de registros que se imprimen y archivan sin intento de recuperarlos al tiempo de optar por un curso de acción determinado. Según la fuente que los origina los datos se pueden clasificar en: Datos originados fuera del ente Fuente de los datos Datos originados dentro del ente Todos los datos relacionados con los hechos económicos en los que interviene el ente, pueden llegar al Proceso Contable por vía oral o por vía escrita, en este último caso, es necesario establecer un sistema uniforme para ingresar su contenido mediante la creación de un soporte de entrada, consistente en un medio impreso predeterminado Profesor Luis Enrique Pacheco Rocha  - 90 -
  • 91.
    [SISTEMAS DE INFORMACIÓNCONTABLE 1 Modulo I en el cual se vuelcan los datos de utilidad del proceso contable. Este medio impreso determinado se llama FORMULARIO. Vía oral Datos Vía Uniformidad Formulario escrita El formulario es uno de los elementos que utiliza la administración para uniformar y facilitar el proceso contable y consiste en una forma de papel con determinada estructura y diseño pre impreso que contiene en forma estandarizada y simplificada datos inherentes a hechos económicos repetitivos relacionados con el ente contable. Cuando un formulario se completa con los datos requeridos por el proceso contable, respecto a un hecho económico, se transforma en un COMPROBANTE y actúa como fuente de datos. No obstante existen comprobantes que no se confeccionan en una estructura pre impresa, sino que su diseño depende de las personas que los elabora y de la finalidad para la cual son creados. Los comprobantes pueden adoptar diferentes modalidades, a saber: a. Instrumentos públicos b. Instrumentos privados c. Papeles de trabajo d. Documentos comerciales Los comprobantes pueden ser confeccionados por el ente contable, en cuyo caso se los denomina comprobantes propios, o bien pueden ser confeccionados por terceros ajenos al ente, recibiendo en este caso el nombre de comprobantes de terceros. A su vez los comprobantes propios pueden ser de uso interno o de uso externo. En el primer caso informan al ente sobre hechos ocurridos dentro del mismo, mientras que en el segundo caso, los comprobantes salen del ámbito del ente siendo de utilidad tanto para su proceso contable como para el proceso contable de terceros a quienes van dirigidos. Profesor Luis Enrique Pacheco Rocha  - 91 -
  • 92.
    [SISTEMAS DE INFORMACIÓNCONTABLE 1 Modulo I De uso interno Propios Comprobantes De uso externo De terceros a. Instrumentos Públicos: son las escrituras y contratos tenidos por autenticas ya que contienen todas las formalidades requeridas por ley, y por emanar de autoridad pública, quien según el derecho, es persona idónea para dar fe por si misma de los actos en que interviene, en razón de la función que desempeña, de la materia de que se trata y de la jurisdicción dentro de la cual actúa. El instrumento público más trascendente es la escritura pública hecha por escribano público o por otros funcionarios, pero conforme al artículo 979 del Código Civil también podemos mencionar como ejemplo a: las actas judiciales, los asientos en los libros de los corredores de comercio, los títulos de créditos emitidos por el Tesoro Público, las inscripciones de deudas públicas, etc. b. Instrumentos Privados: son aquellas escrituras y contratos que llevan las firmas de los sujetos que intervienen y que dan plena fe de su contenido respecto de las partes, luego de que la firma haya sido reconocida o se la tenga reconocida según los requisitos legales, como por ejemplo los contratos de locación, los boletos de compra-venta, etc. c. Papeles de Trabajo: el término “papeles de trabajo” se utiliza para designar a todo respaldo informal que se utiliza en una registración contable. Como ejemplo de papeles de trabajo podemos mencionar las planillas de liquidación de haberes, planillas de arqueos de efectivo, planillas de inventario, fotocopias de documentos comerciales, etc. d. Documentos Comerciales: son los comprobantes de las operaciones y transacciones comerciales que el ente contable efectúa, y que son instrumentos probatorios de las operaciones realzadas como así también constituyen la base de Profesor Luis Enrique Pacheco Rocha  - 92 -
  • 93.
    [SISTEMAS DE INFORMACIÓNCONTABLE 1 Modulo I loas registraciones contables del ente. O sea, “los documentos comerciales son las constancias escritas de cada una de las operaciones realizadas por la empresa”. Los documentos comerciales se presentan generalmente en talonarios numerados con duplicados, en textos pre impresos con determinados datos y espacios en blanco. Estos documentos se confeccionan generalmente por duplicado aunque a veces de acuerdo a los requerimientos del ente algunos suelen hacerse por triplicado. La documentación comercial es imprescindible en la práctica comercial ya que: - Sirven como comprobantes de las operaciones realizadas por el ente, - Sirven para el control de los movimientos de bienes y fondos en la empresa, - Sirven de base para la registración contable a la que respaldan, - Son utilizados como medio de prueba en litigios judiciales. Dada su importancia los documentos comerciales deben ser conservados por la empresa por un período de 10 años, contando a partir de su fecha de emisión. Características de la documentación comercial: Los documentos comerciales, en general, presentan las siguientes características: a. Respaldan hechos económicos con incidencia patrimonial para el ente, b. Constituyen un medio de prueba por escrito de la relación comercial establecida entre el emisor y el receptor, en caso de controversia, c. Permiten individualizar la clase de operación que respaldan (como compras, ventas, cobros y pagos). d. Dan nacimiento al proceso contable. Funciones de la documentación comercial: De acuerdo a las características enunciadas los documentos comerciales cumplen las siguientes funciones: a. Función contable: en cuanto proporcionan los datos necesarios para efectuar los registros en los Libros de Contabilidad, b. Función jurídica: ya que constituyen un medio de prueba escrito de los hechos económicos que respaldan, c. Función de control: toda vez que permiten individualizar a las partes que intervienen en las operaciones o transacciones, estableciendo las responsabilidades de las mismas. Clasificación de la documentación comercial: Los documentos comerciales pueden ser clasificados teniendo en cuenta diversos puntos de vista, es decir: Profesor Luis Enrique Pacheco Rocha  - 93 -
  • 94.
    [SISTEMAS DE INFORMACIÓNCONTABLE 1 Modulo I Son las copias de documentos entregados a Clasificación de los Documentos Comerciales terceros, es decir, aquellos que habiéndose confeccionado en más de un ejemplar, se Documentos propios entregó el original a la contraparte y la/s copia/s se conservan en el ente con la finalidad de proceder a su registro. Según quien los emite Son aquellos comprobantes emitidos por otros entes y que se reciben a efecto de controlar y registrar las transacciones Documentos de realizadas con los mismos para terceros posteriormente ser archivados dando así cumplimiento a las disposiciones legales y fiscales. Documentos - Orden de compra relacionados Clasificación de los Documentos Comerciales - Nota de venta directamente con la - Remito compraventa de - Factura - Ticket bienes y servicios Según el tipo de Documentos - Nota de débito operación o relacionados - Nota de crédito transacción que indirectamente con la - Recibo reflejan compraventa de - Resumen de cuenta bienes y servicios Documentos - Nota de crédito bancaria relacionados con - Cheque operaciones - Pagaré financieras Profesor Luis Enrique Pacheco Rocha  - 94 -
  • 95.
    [SISTEMAS DE INFORMACIÓNCONTABLE 1 Modulo I Documentos - Orden de compra relacionados - Nota de venta Clasificación de los Documentos Comerciales directamente con la - Remito compraventa de - Factura - Ticket bienes y servicios Documentos Según el tipo de - Nota de débito relacionados operación o - Nota de crédito indirectamente con la transacción que - Recibo compraventa de - Resumen de cuenta reflejan bienes y servicios Documentos - Nota de crédito bancaria relacionados con - Cheque operaciones - Pagaré financieras Documentos comerciales más usados Los documentos comerciales más usados son: - Orden de compra - Nota de venta - Remito - Factura - Ticket - Nota de débito - Nota de crédito Profesor Luis Enrique Pacheco Rocha  - 95 -
  • 96.
    [SISTEMAS DE INFORMACIÓNCONTABLE 1 Modulo I - Recibo - Resumen de cuenta - Nota de crédito bancaria - Cheque - Pagaré En todo documento comercial intervienen dos sujetos: el emisor y el receptor, entonces tendremos que: Emisor Documento Receptor Es quien emite Es aquel que o firma el recibe el documento documento Características sobresalientes de cada documento comercial: a continuación plantearemos las características de los documentos mencionados Profesor Luis Enrique Pacheco Rocha  - 96 -
  • 97.
    [SISTEMAS DE INFORMACIÓNCONTABLE 1 Modulo I Documento Concepto Requisitos / Formato Contenido Contabilización Se emite por duplicado, el duplicado queda en poder del a).- Con relación al comprador: comprador (emisor) y el - Nombre y apellido o Razón social, original en poder del vendedor - Domicilio comercial, (receptor). - Fecha de emisión, En este documento se deberá - Numeración correlativa, detallar: - Firma - La cantidad y descripción de La orden de compra no Exceptuando la fecha de emisión y la firma Es el documento los efectos solicitados, obliga a las partes los demás contenidos deberán estar pre comercial que respalda el - Precio unitario, (comprador y vendedor) a Orden de impresos. pedido de determinadas - Condiciones de la operación: perfeccionar la operación. compra b).- Con relación al vendedor: mercaderías solicitadas al contado, a crédito Respalda un hecho no - Nombre y apellido o razón social, por el comprador al documentado o no contabilizable, por lo que - Domicilio comercial. vendedor documentado (cuenta se trata de un documento c).- Con relación a los efectos solicitados: corriente) no registrable. - Cantidad y descripción de las - Condiciones de entrega, mercaderías, - Plazo, - Precio unitario, - Forma de remisión. - Condiciones de pago, - Condiciones de entrega. Profesor Luis Enrique Pacheco Rocha  - 97 -
  • 98.
    [SISTEMAS DE INFORMACIÓNCONTABLE 1 Modulo I a).- Con relación al vendedor: Se emite por duplicado, el - Nombre y apellido o Razón social, duplicado queda en poder del - Domicilio comercial, vendedor (emisor) y el original - Fecha de emisión, en poder del comprador - Numeración correlativa, Es el documento (receptor). - Firma comercial emitido por el En este documento se deberá Exceptuando la fecha de emisión y la firma La nota de venta no obliga vendedor en base a un detallar: los demás contenidos deberán estar pre a las partes (comprador y pedido formulado por el - La cantidad y descripción de impresos. vendedor) a perfeccionar la comprador y en el que se los efectos solicitados, b).- Con relación al vendedor: Nota de venta operación. Respalda un detallan los efectos - Precio unitario, - Nombre y apellido o razón social, hecho no contabilizable, solicitados como así - Condiciones de la operación: - Domicilio comercial. por lo que se trata de un también el precio, las al contado, a crédito - Firma (cuando el documento se documento no registrable. condiciones de pago y la documentado o no confecciona en su presencia) forma de entrega. documentado (cuenta c).- Con relación a los efectos solicitados: corriente) - Cantidad y descripción de las - Condiciones de entrega, mercaderías, - Plazo, - Precio unitario, - Forma de remisión. - Condiciones de pago, - Condiciones de entrega. Profesor Luis Enrique Pacheco Rocha  - 98 -
  • 99.
    [SISTEMAS DE INFORMACIÓNCONTABLE 1 Modulo I Es el documento comercial a).- Con relación al vendedor: emitido por el vendedor que - Nombre y apellido o Razón social, acompaña a la mercadería - Domicilio comercial, entregada al comprador, - Fecha de emisión, con su firma, este último - Numeración correlativa. declara su conformidad Se emite por duplicado, el Exceptuando la fecha de emisión y la firma respecto de los efectos recibidos y con duplicado queda en poder del los demás contenidos deberán estar pre Si bien este documento es posterioridad, le será útil vendedor (emisor) con la firma impresos. muy importante por su para efectuar la del comprador en conformidad b).- Con relación al comprador: función dentro de las Remito confrontación a la mercadería recibida y el - Nombre y apellido o razón social, operaciones comerciales Remito/Factura. original en poder del - Domicilio comercial, que realiza el ente, no es Este documento pare el comprador (receptor). - Firma. un documento registrable. vendedor constituye una c).- Con relación a los efectos vendidos: constancia firme de haber - Cantidad y descripción de las entregado los efectos y en mercaderías, consecuencia poder exigir el pago. - Número de la Nota de Venta o Número Es el elemento base para la de la Orden de Compra, conformación de la factura. - Condiciones de entrega. Profesor Luis Enrique Pacheco Rocha  - 99 -
  • 100.
    [SISTEMAS DE INFORMACIÓNCONTABLE 1 Modulo I Documento Concepto Requisitos / Formato Contenido Contabilización Este documento tiene carácter de a).- Con relación al vendedor: registrable. Origina un cargo o - Nombre y apellido o Razón social, debito en la cuenta del cliente - Domicilio comercial, (Clientes o Deudores por Ventas) Existen tres tipos de facturas. Es así - Tipo de Responsable ante la AFIP (es decir Resp. siendo la o las partida debitada que tenemos una factura tipo A, una Insc., No Insc., Exento, Monotributista) y Nro de la por la operación originada: tipo B y una tipo C, que emiten los CUIT. - Deudores por ventas (por el total sujetos que tienen determinada - Fecha de inicio de actividades facturado, cuando se trata de una categorización en la Administración - Fecha de emisión, operación de crédito en la misma Federal de Ingresos Públicos (AFIP.). - Numeración correlativa. Es el documento comercial se incluyen los intereses de la Estas son: Responsables Inscriptos, Exceptuando la fecha de emisión los demás confeccionado por el operación. Responsables No Inscriptos (figura contenidos deberán estar pre impresos. - Descuentos Cedidos u vendedor, locador o que está en desuso), Exentos, b).- Con relación al comprador: Otorgados, en el caso de que se prestador de servicios en Monotributistas y Consumidores - Nombre y apellido o razón social, Factura pactaran en la operación, base a las mercaderías, Finales. - Domicilio comercial, Entre las contrapartidas bienes o servicios remitidos, Los Resp Insc. Emiten factura tipo A - Tipo de Responsable ante la AFIP (es decir Resp. encontramos: para operaciones realizadas con otros Insc., No Insc., Exento, Monotributista o Consumidor vendidos o prestados al - Ventas por el total de las ventas, Resp. Insc. y Resp. No Insc., para Final) y Nro de la CUIT. comprador. sin incluir IVA, intereses ni operaciones con Exentos, c).- Con relación a los efectos vendidos: descuentos, Monotributistas y Consumidores - Cantidad y descripción de las mercaderías vendidas - IVA Debito Fiscal, por el IVA del finales deberán emitir factura tipo B. o servicios prestados, 21% facturado, Los Resp. No Insc. Exentos y - Precio unitario, que en general en caso de venta de - IVA por Resp. No Insc., en caso Monotributistas deberán emitir para servicios no se consigna, de que incluya el 10,5% todas sus operaciones facturas tipo C. - Precio total, con discriminación de IVA en el caso correspondiente. de facturas tipo A. - Intereses Obtenidos, en el caso - Condiciones de la operación, con detalle de si se de que pactaran intereses en la trata de pago al contado o a crédito. operación. - Profesor Luis Enrique Pacheco Rocha  100
  • 101.
    [SISTEMAS DE INFORMACIÓNCONTABLE 1 Modulo I Documento Concepto Requisitos / Formato Contenido Contabilización Este documento tiene carácter a).- Con relación al vendedor: de registrable. Origina un - Nombre y apellido o Razón social, cargo o debito en la cuenta del - Domicilio comercial, cliente (Clientes o Deudores - Tipo de Responsable ante la AFIP (es decir por Ventas) siendo la o las Resp. Insc., No Insc., Exento, Monotributista) y partida debitada por la Nro de la CUIT. La facturación de operación originada: - Fecha de inicio de actividades operaciones al contado, en - Deudores por ventas (por el - Fecha de emisión, algunos casos pueden total facturado, cuando se - Numeración correlativa. efectuarse mediante trata de una operación de - Código de Contralor (CF) maquinas registradoras que Los tickets, al ser un documento crédito en la misma se Exceptuando la fecha de emisión los demás emiten ticket, por lo tanto es equivalente a la factura deberán incluyen los intereses de la contenidos deberán estar pre impresos. Ticket un documento considerado contener como mínimo todos los operación. b).- Con relación al comprador: como equivalente a la datos consignados en una factura - Descuentos Cedidos u - Tipo de Responsable ante la AFIP (es decir factura excepto en aquellos con respecto al vendedor. Otorgados, en el caso de que Consumidor Final) casos en que se realizan se pactaran en la operación, c).- Con relación a los efectos vendidos: operaciones con Resp. Insc. Entre las contrapartidas - Cantidad y descripción de las mercaderías y estos necesitan una tenemos: vendidas o servicios prestados, factura tipo A. - Ventas a Consumidor Final, - Precio unitario, que en general en caso de por el total de las ventas, mas venta de servicios no se consigna, el IVA, no se incluyen los - Precio total, descuentos ni los intereses, - Condiciones de la operación, con detalle de si - Intereses Obtenidos, en el se trata de pago al contado o a crédito. caso de que pactaran intereses en la operación. - Profesor Luis Enrique Pacheco Rocha  101
  • 102.
    [SISTEMAS DE INFORMACIÓNCONTABLE 1 Modulo I Documento Concepto Requisitos / Formato Contenido Contabilización Este documento es registrable y tiene el mismo sentido que la factura, en cuanto aumenta el saldo de los Deudores por a).- Con relación al vendedor: Este documento deberá emitirse Ventas o Clientes. Como - Nombre y apellido o Razón social, con cargo al cliente para notificar contrapartida se deberá - Domicilio comercial, un debito a su cuenta (lo que acreditar la cuenta que - Tipo de Responsable ante la AFIP (es decir originará un aumento en su deuda representa el concepto del Resp. Insc., No Insc., Exento, Monotributista) y Es el documento comercial a favor del ente contable), por las debito efectuado, la que podrá Nro de la CUIT. que emite el vendedor, siguientes razones: ser: - Fecha de inicio de actividades locador o prestador de - Importes consignados de menos - Intereses Obtenidos, - Fecha de emisión, servicios para efectuar al en una factura por error u omisión, - Fletes Pagados, - Numeración correlativa. Nota de Débito cliente algún cargo o débito - Fletes abonados por el vendedor - Comisiones Obtenidas, Exceptuando la fecha de emisión los demás en su cuenta corriente y que y que corresponden ser abonados - etc. contenidos deberán estar pre impresos. fue originado con por el comprador, Además deberá tenerse b).- Con relación al comprador: posterioridad a la emisión - Intereses recargados por pagos presente que si la empresa es - Nombre y apellido o razón social, de la factura. diferidos o mora en la cancelación quien recibe una ND. (Nota de - Domicilio comercial, de la deuda, Débito), el registro deberá c).- Con relación a los débitos efectuados: - Otras situaciones semejantes hacerse con un crédito a la - Concepto o motivo del debito efectuado, que ocasionan una deuda mayor cuenta Proveedores, y los - Importe del débito al cliente, del cliente y a favor del ente. débitos por los conceptos - Condiciones de pago. emitidos por dicho documento. - Profesor Luis Enrique Pacheco Rocha  102
  • 103.
    [SISTEMAS DE INFORMACIÓNCONTABLE 1 Modulo I Este documento es registrable y causa una disminución del Este documento deberá emitirse a).- Con relación al vendedor: saldo de los Deudores por con cargo al cliente para notificar - Nombre y apellido o Razón social, Ventas o Clientes. un crédito a su cuenta (lo que - Domicilio comercial, Como partidas debitadas se originará una disminución en su - Tipo de Responsable ante la AFIP (es decir incluyen las cuentas que deuda a favor del ente contable), Resp. Insc., No Insc., Exento, Monotributista) y representa el concepto del por las siguientes razones: Nro de la CUIT. crédito efectuado, las que - Importes consignados de más en - Fecha de inicio de actividades podrán ser: Es el documento comercial una factura por error u omisión en - Fecha de emisión, - Intereses Obtenidos, que emite el vendedor, el computo de la cantidad de - Numeración correlativa. - Fletes Pagados, locador o prestador de artículos o en el precio unitario, o Exceptuando la fecha de emisión los demás - Comisiones Obtenidas, servicios para efectuar al por error de cálculo al contenidos deberán estar pre impresos. - etc. Nota de Crédito cliente algún descargo o confeccionar la correspondiente b).- Con relación al comprador: La contrapartida acreditada crédito en su cuenta factura, - Nombre y apellido o razón social, será la cuenta Deudores por corriente que se origina con - Devoluciones efectuadas por el - Domicilio comercial, ventas. posterioridad a la emisión comprador, c).- Con relación a los créditos efectuados: Además deberá tenerse de la factura. - Descuentos que son efectuados - Concepto o motivo del crédito efectuado, presente que si la empresa es por pronto pago o anticipos de - Importe del débito al cliente, quien recibe una NC. (Nota de pagos en la cancelación de la - Condiciones de restitución del importe Crédito), el registro deberá deuda, acreditado en cuenta del cliente hacerse con un debito a la - Otras situaciones semejantes cuenta Proveedores, y los que ocasionan una deuda menor créditos por los conceptos del cliente y a favor del ente. emitidos por dicho documento. - Profesor Luis Enrique Pacheco Rocha  103
  • 104.
    [SISTEMAS DE INFORMACIÓNCONTABLE 1 Modulo I Documento Concepto Requisitos / Formato Contenido Contabilización Este documento es registrable y de acuerdo al tipo de En este documento el emisor o a).- Con relación al vendedor: operación se registrará: beneficiario es quien recibe el - Nombre y apellido o Razón social, - Si se trata de un cobro: Un pago por determinados efectos - Domicilio comercial, debito a la cuenta que origina sean estos dinero, mercaderías, o - Tipo de Responsable ante la AFIP – si es el pago y un crédito a la por haber prestado determinados equivalente a una factura – cuenta de Proveedores, servicios a un tercero. El tercero, - Fecha de inicio de actividades Acreedores Varios, que es el receptor que es quien - Fecha de emisión, Documentos a pagar, o a la efectúa el pago comprometido y - Numeración correlativa. cuenta que representa la Es el documento comercial quien queda en poder del Exceptuando la fecha de emisión los demás operación como Alquileres que respalda un pago y es documento original firmado por el contenidos deberán estar pre impresos. Pagados, Servicios pagados, Recibo emitido por el beneficiario beneficiario como constancia de b).- Con relación al comprador: etc. del mismo. haber recibido los efectos que en - Nombre y apellido o razón social, - Si se trata de un pago: Un él se detallan. - Domicilio comercial, debito a la cuenta que origina Existen diferentes tipos de recibos - Tipo de Responsable ante la AFIP – si es el pago como Deudores por entre ellos tenemos: el recibo de equivalente a una factura – Ventas, Deudores Varios, alquiler, el recibo de cancelación c).- Con relación a los efectos vendidos: Documentos a Cobrar, de documentos como pagares, el - Concepto por el cual se emite el documento, Alquileres Pagados, Servicios recibo de haberes, el recibo de - Importe detallado en números y letras, pagados, etc. cancelación de cuotas de una - Detalle de los efectos recibidos, cuenta corriente, etc. - Firma del cobrador - Profesor Luis Enrique Pacheco Rocha  104
  • 105.
    [SISTEMAS DE INFORMACIÓNCONTABLE 1 Modulo I Este documento es enviado generalmente por las empresas a sus clientes para poner en conocimiento del mismo el detalle Es el documento comercial de sus operaciones y su Si bien este documento es que emite el acreedor de respectivo saldo. Por ejemplo los a).- Con relación al acreedor (vendedor, muy importante por su función una cuenta corriente resúmenes de cuenta que envían locador o prestador de servicios): dentro de las operaciones documentada o sin las tarjetas de crédito a sus - Nombre y apellido o Razón Social, comerciales que realiza el documentar que envía al usuarios, los detalles de facturas - Domicilio Comercial, ente, como así también para cliente y que contiene un de servicios de telefonía fija y/o - Fecha hasta la que se emite el resumen de los compradores que poseen detalle de los movimientos móvil detalladas, que consiste en cuenta. una cuenta corriente (débitos y créditos) de la anexar a la factura un resumen b).- Con relación al deudor: Resumen de documentada o no, o bien los cuenta del deudor de la del detalle de las llamadas - Nombre y apellido o razón Social, Cuenta usuarios de determinados empresa durante un período realizadas. O bien los detalles - Domicilio comercial. servicios, para llevar un de tiempo determinado, lo enviados en la facturación de los c).- Con relación al estado de cuenta: control detallado de las que permite tanto al servicios de televisión por cable o - Fecha y concepto de cada uno de los operaciones realizadas y acreedor como al deudor satelital. movimientos, poder en este caso efectuar realizar una verificación de Este documento no posee más - Los débitos y los créditos con sus las consultas y reclamos los movimientos de cuenta y requisitos que la identificación de correspondientes importes, correspondientes, no es un su respectivo saldo. los datos del vendedor, locador o - El saldo de la cuenta. documento registrable. prestados de servicios y las del comprador o usuario del servicio. Documento Concepto Requisitos / Formato Contenido Contabilización - Profesor Luis Enrique Pacheco Rocha  105
  • 106.
    [SISTEMAS DE INFORMACIÓNCONTABLE 1 Modulo I Generalmente es la boleta de depósito, este es el a).- Con relación al Banco: Este es un documento que documento comercial - Nombre o Razón Social de la entidad respalda un hecho confeccionado por quien bancaria, contabilizable y por lo tanto es realiza un deposito de una - Sello y firma del cajero que recibe el depósito. registrable en los libros de determinada suma de b).- Con relación al depositante: comercio. dinero en una cuenta Existen diferentes causas por las - Nombre y apellido o Razón Social, Su emisión causa un aumento corriente bancaria en una cuales el banco puede emitir una - Tipo y Nro de cuenta, en la cuenta que representa la entidad bancaria nota de crédito bancaria. Que - Domicilio comercial, cuenta corriente bancaria, es determinada. pueden ser: - Firma del depositante decir un débito a la cuenta Para tal fin se utiliza un - Depósitos en cuenta corriente c).- Con relación a los valores depositados: Nota de Crédito Banco XX Cta. Cte. y un formulario que es bancaria, - Detalle de los valores depositados: es decir si Bancaria crédito a las cuentas que suministrado por el banco, - Depósitos en cuenta de Caja de son realizados en efectivo o en cheques y de detallan los conceptos donde se completa con el Ahorro estos últimos el dato de si corresponden a la depositados en el banco, es detalle de los valores a - Depósitos personales en cuenta misma entidad, o diferente entidad bancaria y decir: depositar en cuenta de sueldos si son o no de la plaza, - Si se trata de efectivo: Caja corriente y que sellado y - Importe total en números y letras, - Si se trata de cheques de firmado por el cajero del - Lugar y fecha del depósito. terceros: Valores a Depositar. banco, se convierte en la constancia de haber efectuado un depósito. - Profesor Luis Enrique Pacheco Rocha  106
  • 107.
    [SISTEMAS DE INFORMACIÓNCONTABLE 1 Modulo I Es una orden de pago pura y simple librada contra un Banco Las personas que intervienen en la Dado que respalda un hecho en el cual el librador tiene operatoria de éste documento son: contabilizable, el cheque adquiere fondos depositados en cuenta - El librador o firmante: es la persona el carácter de un documento corriente y/o autorización para que firma el cheque, quien ordena a).- Con relación al banco: comercial registrable. girar en descubierto. pagar al banco la suma consignada en - Nombre o razón Social, El libramiento de un cheque El giro en descubierto supone el mismo, en el lugar y plazo - Domicilio, indicando si se trata de una casa central origina la disminución del saldo de una autorización emitida por el establecido. o sucursal del mismo, la cuenta corriente bancaria del banco, que está limitada en - El beneficiario: es la persona que - Número de Cheque, titular, por lo tanto se acreditará la cuanto al tiempo y al monto recibe el cheque de manos del librador - La palabra CHEQUE, cuenta bancaria correspondiente. para librar cheques sin contar y a cuya orden está extendido el - La orden pura y simple de pagar la suma indicada Mientras que las contrapartidas con fondos depositados en la mismo. Si el cheque no tiene el por el librador. debitadas serán las cuentas a las entidad bancaria suficientes. nombre del beneficiario el mismo será b).- En relación con el librador: que corresponda asignar la Para poder emitir cheques, una cobrado por su tenedor, y se dice que - Nombre y apellido o Razón Social, emisión de dicho cheque, por persona física y/o jurídica es al portador. Cheque - Número de cuenta, ejemplo si es por el pago de deberá primero tener abierta - El endosante: es la persona que - Firma del librador. alquileres “Alquileres Pagados”, si una cuenta corriente en el endosa el cheque, transfiriendo en c).- Con relación al beneficiario: se trata de alguna compra banco. Cada banco consecuencia el derecho de cobro del - Nombre y apellido el que puede obviarse en caso “Compras o mercaderías”, etc. confecciona un formulario que documento. de que el cheque sea librado al portador es decir, Si por el contrario la empresa es la proveerá a sus clientes El endoso se efectúa consignando los que el beneficiario será la persona que lo posea que es beneficiaria del cobro del usuarios de cuentas corrientes. datos del beneficiario, a saber: Firma d).- En cuanto a los detalles de la operación: cheque, se dará un debito a la Es un documento que puede apellido y nombre, domicilio y Nro de - El importe a pagar en letras y números, cuenta valores a Depositar y se transferirse por vía de endoso, DNI, al dorso del documento. - La fecha de emisión del cheque, acreditará la cuenta que o sea que el beneficiario a favor - El endosatario: es la persona que - En caso de tratarse de un cheque de pago diferido corresponde al cobro del mismo, de quien ha sido emitido el recibe el cheque de manos del la fecha de vencimiento del mismo. por ejemplo si se trata de una documento, puede transferir la endosante, pasando a ser beneficiario venta “Ventas”, si es el cobro de propiedad del mismo y en del mismo y adquiriendo de esta un alquiler “Alquileres cobrados”, consecuencia su derecho de manera el derecho de endosarlo etc. cobrarlo. nuevamente o cobrarlo a su vencimiento. - Profesor Luis Enrique Pacheco Rocha  107
  • 108.
    [SISTEMAS DE INFORMACIÓNCONTABLE 1 Modulo I Es un documento que origina un Las personas que intervienen en la hecho contabilizable, por lo tanto operatoria de éste documento son: genera una registración contable. - El librador o firmante: es la persona Es una promesa escrita, pura y De acuerdo a la operación de que que firma el pagaré, obligándose a simple, por la cual una paresota se trate será la registración pagar la suma consignada en el se obliga a pagar a otra, o a su contable, teniendo en cuenta que mismo, en el lugar y plazo establecido. orden, una suma determinada este documento sirve como forma - El beneficiario: es la persona que de dinero en un plazo a).- Con relación al beneficiario: de pago documentado: recibe el pagaré de manos del librador establecido en el mismo - Nombre y Apellido o Razón Social, - Si la empresa firma un pagaré se y a cuya orden está extendido el documento y en un lugar b).- Con relación al librador: deberá acreditar la cuenta mismo. Si el pagaré no tiene el determinado. - Firma del librador, Documentos a Pagar o bien nombre del beneficiario el mismo será Es un documento que puede - Sellado de ley. Obligaciones a Pagar, mientras cobrado por su tenedor, y se dice que transferirse por vía de endoso, c).- Con relación a la promesa escrita: que se deberá debitar la cuenta o es al portador. en caso de que no pueda - La denominación PAGARÉ, cuentas que representan el origen - El endosante: es la persona que Pagaré realizarse este tipo de - Lugar y fecha de emisión, de emisión del pagaré el que endosa el pagaré, transfiriendo en transacción el pagaré no se - Vencimiento del plazo de pago; podrá ser el pago de mercaderías consecuencia el derecho de cobro del considera como documento - La promesa pura y simple de pagar, “Mercaderías”, la compra de un documento. comercial. - La clasuela A LA ORDEN, bien de uso “Rodados” por El endoso se efectúa consignando los Por endoso se entiende que el - Importe a pagar en números y letras, ejemplo, etc. datos del beneficiario, a saber: Firma beneficiario a favor de quien ha - Domicilio de pago, - Si por el contrario la empresa es apellido y nombre, domicilio y Nro de sido emitido el documento, - Causa por la que se extiende el pagaré. quien recepta un pagaré, se DNI, al dorso del documento. puede transferir la propiedad deberá debitar la cuenta - El endosatario: es la persona que del mismo y en consecuencia Documentos a Cobrar, como recibe el pagaré de manos del su derecho de cobrarlo al contrapartida se deberán acreditar endosante, pasando a ser beneficiario vencimiento. la cuenta o cuentas que del mismo y adquiriendo de esta representan el origen de la deuda manera el derecho de endosarlo a favor de la empresa, por ejemplo nuevamente o cobrarlo a su si es por la venta de mercaderías vencimiento. “Ventas”, etc. - Profesor Luis Enrique Pacheco Rocha  108
  • 109.
    [SISTEMAS DE INFORMACIÓNCONTABLE 1 Modulo I Actividad XVII Teniendo en cuenta el siguiente listado de documentos comerciales confeccione al menos tres de cada uno de ellos: - Orden de compra - Nota de venta - Remito - Factura Tipo A, B y C - Ticket - Nota de débito - Nota de crédito - Recibo - Resumen de cuenta - Nota de crédito bancaria - Cheque - Pagaré Formas de Emisión de Algunos Documentos Comerciales La Facturación. A partir de la resolución 3419/71 de la ex DGI. (Dirección General Impositiva) actual AFIP. (Administración Federal de Ingresos Públicos), y sus modificatorias, surgen requisitos en la emisión de comprobantes para las compras y las ventas de los comerciantes. Estos son considerados como: - Profesor Luis Enrique Pacheco Rocha  109
  • 110.
    [SISTEMAS DE INFORMACIÓNCONTABLE 1 Modulo I a.- Responsables Inscriptos: adquieren esta categoría, aquellos sujetos que se encuentren obligados a inscribirse ante la AFIP., ya que sus ventas anuales superan el monto establecido por la misma Administración. Estos deberán emitir facturas Tipo “A”, para todas sus operaciones de compra-venta realizadas de Responsables Inscriptos con otros Responsables Inscriptos y Monotributistas, discriminando en este caso la tasa general del IVA. del 21%; mientras que en operaciones realizadas de Responsables Inscriptos con Responsables inscriptos además de la tasa general deberá agregarse la sobretasa del IVA (que es el 50 % de la tasa general) y que en este caso es del 10,50%. Los sujetos Responsables Inscriptos actúan como agentes de percepción del impuesto, contabilizando el Crédito Fiscal en sus compras y el Debito Fiscal en sus ventas y, por diferencia entre estos el Saldo a Favor de la AFIP. debe ser ingresado a la misma. De esta manera el IVA puede resultar: IVA Saldo a Pagar: Cuando los Débitos Fiscales son mayores que los Créditos Fiscales. IVA Saldo a Pagar: Cuando los Créditos Fiscales son mayores que los Débitos Fiscales. El Débito Fiscal: se produce cada vez que se realiza una venta. El Crédito Fiscal: se produce cada vez que se realiza una venta. Para las operaciones que son realizadas entre Responsables Inscriptos con sujetos Exentos, No Responsables y Consumidores Finales, se deberán emitir facturas Tipo “B”, agregando la tasa general de IVA al precio unitario del producto, esto es “sin discriminar el impuesto”. En todos estos casos al intervenir intereses, los mismos deberán agregarse al precio de venta y luego agregar el IVA, ya que los intereses se encuentran alcanzados por el impuesto, esto es: Precio de Venta Unitario = [(Precio de Costo + Utilidad) + Intereses] Al tratarse de descuentos, los mismos deberán restarse y luego calcular el impuesto, es decir: Precio de Venta Unitario = [(Precio de Costo + Utilidad) - Descuentos] - Profesor Luis Enrique Pacheco Rocha  110
  • 111.
    [SISTEMAS DE INFORMACIÓNCONTABLE 1 Modulo I b.- Responsables No Inscriptos: aquí son considerados en esta categoría aquellos sujetos que no se encuentren obligados a inscribirse ante la AFIP., ya que sus ventas anuales no superan el monto establecido por la misma Administración. c.- Exentos: Son exentos todos aquellos sujetos que realizan actividades que se encuentran exentas por el Impuesto al Valor Agregado (IVA), es decir que si bien estos pueden realizar actividades que en principio están alcanzadas por el grabamen, las mismas están exceptuadas de pagar el mismo según lo establecido en la legislación del tributo. d.- Monotributistas: son aquellos sujetos adheridos al Régimen Simplificado para Pequeños Contribuyentes (el Monotributo). Tanto los Responsables No Inscriptos, los Exentos y los Monotributistas deberán emitir facturas tipo “C”, sin discriminar el IVA. Estos, soportan el IVA en sus compras, pero no pueden trasladarlo en sus ventas. e.- Consumidores Finales: son aquellos sujetos que adquieren o compran un producto o bien para su uso o consumo personal. El IVA (Impuesto al Valor Agregado) Este tributo nace primeramente como el Impuesto a las Ventas, que no tiene vigencia actualmente. Comienza su aplicación en el año 1931, rigiendo en el orden nacional y gravando las transacciones en el ámbito productor, las transacciones de bienes de primera necesidad y la prestación de ciertos servicios. A partir del año 1969 comienza un proceso de transición del impuesto hasta llegar al Impuesto al Valor Agregado que entra en vigencia a partir de 1975. La idea estuvo dirigida a lograr una transferencia gradual en el tiempo, fundamentalmente por razones administrativas, es así que se incorpora a la base de imposición del impuesto a las ventas conceptos tales como trabajos sobre inmuebles y muebles de terceros y, la reparación de ciertos bienes tales como maquinarias, automotores, etc., todas estas, actividades que denotan una cierta capacidad contributiva para afrontar una carga tributaria. Comparativamente entre uno y otro impuesto, el IVA establece una base de imposición mucho más amplia que la de su antecesor el Impuesto a las Ventas y, una de las - Profesor Luis Enrique Pacheco Rocha  111
  • 112.
    [SISTEMAS DE INFORMACIÓNCONTABLE 1 Modulo I cuestiones más importantes a resolver por éste era la de no afectar los niveles de recaudación, ya que este nuevo impuesto había de reemplazar al Impuesto a las Ventas vigente en el ámbito nacional y al Impuesto a las Actividades Lucrativas en el ámbito de aplicación provincial y, reemplazaría también a las contribuciones patronales sobre remuneraciones que realizaban los empleados al Sistema de Seguridad Social. Y, otro de los problemas a resolver, era la posible incidencia que el nuevo gravamen tendría sobre el nivel general de los precios. El IVA es un impuesto al consumo, que alcanza el mayor valor que adquiere un bien determinado en las distintas etapas de comercialización, de forma tal que el gravamen es cargado en el precio del producto y quien en definitiva soporta la carga tributaria es aquel que adquiere el bien para uso o consumo personal. El Impuesto al Valor Agregado es un impuesto nacional e indirecto, ya que se da en forma de cascada abarcando desde el productor hasta llegar al consumidor final, quien abona el gravamen. Importancia de la Documentación. ¿Por qué es importante pedir ticket, facturas y recibos? ¿Siempre nos los tienen que dar? Si no nos dan comprobante, ¿qué actitud debemos tomar? Muchas veces, cuando vamos de compras, no pedimos - ni nos dan – ningún comprobante de lo que compramos. Tal vez, lo que pasa es que no conocemos la importancia que tienen las facturas o recibos y el ticket para el financiamiento de las necesidades públicas. En realidad el comprobante acredita «el precio final del producto», que consiste en: el precio neto más un porcentaje en concepto de IVA. ¿Y qué es el IVA? El IVA, Impuesto al Valor Agregado, es un impuesto que paga el consumidor final de los bienes y servicios. El comerciante o el profesional o el prestador de servicios que lo cobró en el precio del producto o servicio realizado es quien debe ingresarlo (a la cuenta de la AFIP). En otras palabras, él es el intermediario entre el consumidor que paga el impuesto y el Estado que lo recibe. Esto significa que en cada compra -por pequeño que sea el importe que abonemos-, este impuesto está incorporado en el precio que pagamos. Un paquete de fideos, un pantalón, una computadora. Cualquier cosa que compremos tiene en su precio final agregado el IVA. Cuando el comerciante nos entrega una factura, un recibo o un ticket válido, comprueba que hemos pagado el IVA. Pero no sólo eso; además significa que ha quedado registrado en su controlador fiscal o talonario de facturas y que lo - Profesor Luis Enrique Pacheco Rocha  112
  • 113.
    [SISTEMAS DE INFORMACIÓNCONTABLE 1 Modulo I ponemos en la obligación de depositar en la cuenta de la AFIP ese importe que abonamos. ¿Por qué enseñar en la escuela conocimientos sobre ticket y facturas? Porque conocer la función que cumplen los ticket, facturas o recibos forma parte de la conciencia ciudadana. En este sentido es esperable que los chicos comprendan que la práctica cotidiana de pedir los comprobantes cuando compramos evita, en gran medida la evasión y el contrabando. La cultura tributaria requiere para su instalación un proceso que fundamentalmente sea: sostenido en el tiempo; sistemático desde distintas acciones (en este caso particular: adquirir información sobre las características de los comprobantes, desarrollar actitudes de compromiso ante el pedido de comprobantes, etc.) y destinado a garantizar que los recursos provenientes de los impuestos sea en beneficio de los valores de equidad y solidaridad social. La falta de hábito en la solicitud y entrega de comprobantes hace difícil, pero no imposible, el cambio de actitud. En la medida en que no sólo los comerciantes nos los entreguen, sino también que los consumidores los exijamos, estamos favoreciendo el desarrollo de uno de los aspectos de la cultura tributaria. Forma de confeccionar el documento. La documentación de las operaciones comerciales estará confeccionada de la siguiente manera: Primera Operación, Compra: Original, Factura tipo “A”, operación de Resp. Insc. A Resp. Insc. Detalle: 340 unidades, Art. “A” Pr. 4,50 c/u. Condiciones de pago: En efectivo con el 10% de descuento. Cantidad Detalle Pr. Unitario Total 340 Art. “A” 4,50 1.530,00 Subtotal 1.530,00 Intereses % ------------ Descuento 10 % 153,00 Subtotal 1.377,00 IVA del 21% 289,17 IVA RNI ------------ Total 1.666,17 Original - Profesor Luis Enrique Pacheco Rocha  113
  • 114.
    [SISTEMAS DE INFORMACIÓNCONTABLE 1 Modulo I Segunda Operación, Venta: Duplicado, Factura tipo “A”, operación de Resp. Insc. A Resp. Insc. Detalle: 100 unidades Art. “A”. Condiciones de pago: En cuenta corriente sin documentar a 30 días de plazo con el 4% de interés. Utilidad: 70% Precio de Venta: Pr. De Venta = Pr. Costo + Utilidad En este caso la utilidad es del 70 %, entonces: Pr. De Venta = 4,50 + 3,15 = $ 7,65 Mientras no cambie el Pr de costo según el método del PPP. no deberá cambiar el Pr. De Venta. La factura confeccionada será la siguiente: Cantidad Detalle Pr. Unitario Total 100 Art. “A” 7,65 765,00 Subtotal 765,00 Intereses 4 % 30,60 Descuento ------------ Subtotal 795,60 IVA del 21% 167,08 IVA RNI ------------ Total 962,66 Duplicado Tercera Operación, Compra: Original, Factura tipo “A”, operación de Resp. Insc. A Resp. Insc. Detalle: 230 unidades, Art. “A”, Pr. 5,60 c/u. Condiciones de pago: En cuenta corriente sin documentar a 30 días de plazo con el 4% de interés. Cantidad Detalle Pr. Unitario Total 230 Art. “A” 5,60 1.288,00 Subtotal 1.288,00 Intereses 4 % 51,52 Descuento % ------------ Subtotal 1.339,52 IVA del 21% 281,30 IVA RNI ------------ Total 1.620,82 Original - Profesor Luis Enrique Pacheco Rocha  114
  • 115.
    [SISTEMAS DE INFORMACIÓNCONTABLE 1 Modulo I Cuarta Operación, Venta: Duplicado, Factura tipo “A”, operación de Resp. Insc. A Resp. Insc. Detalle: 230 unidades Art. “A”. Condiciones de pago: En cuenta corriente sin documentar a 30 días de plazo con el 4% de interés. Utilidad: 70% Precio de Venta: Pr. De Venta = Pr. Costo + Utilidad En este caso la utilidad es del 70 %, entonces si tomamos el costo según la ficha de stock y el precio promedio ponderado (PPP.), tendremos: Pr. De Venta = 5,04 + 3,53 = $ 8,57 Mientras no cambie el Pr de costo según el método del PPP. no deberá cambiar el Pr. De Venta. Cantidad Detalle Pr. Unitario Total 230 Art. “A” 8,57 1.971,10 Subtotal 1.971,10 Intereses 4 % 78,84 Descuento ------------ Subtotal 2.049,94 IVA del 21% 430,49 IVA RNI ------------ Total 2.480,43 Duplicado Quinta Operación, Venta: Duplicado, Factura tipo “B”, operación de Resp. Insc. A Cons. Final. Detalle: 30 unidades Art. “A”. Condiciones de pago: Con cheque cargo Banco de Galicia, con el 10 % de descuento. Utilidad: 70% Precio de Venta: $ 8,57, pero al tratarse de una factura “B”, donde no se discrimina el IVA, se deberá agregar a éste el 21% correspondiente e incluirlo en la factura en el Pr. Unitario del producto. Entonces: Pr. de Venta Unitario: 8,57 + 1,80 (21 %) = $ 10,37 - Profesor Luis Enrique Pacheco Rocha  115
  • 116.
    [SISTEMAS DE INFORMACIÓNCONTABLE 1 Modulo I Cantidad Detalle Pr. Unitario Total 30 Art. “A” 10,37 311,10 Descuentos 10 % (31,11) Total 279,99 Duplicado Sexta Operación, Venta: Duplicado, Factura tipo “B”, operación de Resp. Insc. A Cons. Final. Detalle: 20 unidades Art. “A”. Condiciones de pago: En cuenta corriente sin documentar a 30 días de plazo con el 3 % de interés mensual. Utilidad: 70% Precio de Venta: $ 8,57, pero al tratarse de una factura “B”, donde no se discrimina el IVA, se deberá agregar a éste el 21% correspondiente e incluirlo en la factura en el Pr. Unitario del producto. Al calcular los intereses deberá tenerse presente que estos están alcanzados por el IVA y, que por lo tanto deberán calcularse junto al precio de venta sin IVA, y luego aplicar el grabamen correspondiente, sin discriminar en la factura dichos intereses. Por lo tanto tendremos: Precio de Venta Unitario: (Pr. de Venta sin IVA + Intereses) + IVA Pr. de Venta Unitario: (8,57+ 0,26) + 1,85 (IVA sobre el Pr de Venta e Intereses) Pr. de Venta Unitario: $ 10,68 Cantidad Detalle Pr. Unitario Total 20 Art. “A” 10,68 213,60 Incluye Interés del 3% Total 213,60 Duplicado Séptima Operación, Venta: Duplicado, Factura tipo “A”, operación de Resp. Insc. A Resp. No Insc. Detalle: 20 unidades Art. “A”. Condiciones de pago: En cuenta corriente sin documentar a 30 días de plazo con el 3 % de interés mensual. Utilidad: 70% Precio de Venta: $ 8,57, ya que se deberá emitir factura Tipo “A”, y allí se deberá discriminar el IVA por el 21 5 mas la sobretasa del 50 5% de la tasa general del - Profesor Luis Enrique Pacheco Rocha  116
  • 117.
    [SISTEMAS DE INFORMACIÓNCONTABLE 1 Modulo I impuesto que corresponde al 10,50 % para las operaciones con Responsables No Inscriptos y Exentos. Cantidad Detalle Pr. Unitario Total 10 Art. “A” 8,57 85,70 Subtotal 85,70 Intereses % ------------ Descuento % ------------ Subtotal 85,70 IVA del 21% 17,99 IVA RNI 8,99 Total 112,69 Duplicado - Profesor Luis Enrique Pacheco Rocha  117
  • 118.
    [SISTEMAS DE INFORMACIÓNCONTABLE 1 Modulo I Formas de emisión del Cheque. Un modelo de cheque podrá ser el que exponemos a continuación: Che que Serie A. 0234-90 4 Che que Serie A. Nro. 0987- $......................... Nro. 0987-4 Av. Roca 1.290. Río Gallegos. Santa Cruz 1980-22 Gallegos. Santa Cruz Av. Roca 1.290. Río Ch/ Serie A. Nro. 0987- Fecha: ........../………. Fecha:…………. Río Gallegos,……………… de………………………………………… de………… $ ……………… Páguese por éste cheque a…………………………………………………………………………………………… 456-234-…… la cantidad de pesos…………………………………………………………………………………………………….. /……….. Titular Dirección Cuenta Numero CUIT Nro. Firma Como sabemos de acuerdo a cómo se confeccionen los documentos, en este caso el cheque tendremos diferentes variantes en la emisión, a saber: Cheques al portador: son aquellos documentos que se emiten - Profesor Luis Enrique Pacheco Rocha  118
  • 119.
    [SISTEMAS DE INFORMACIÓNCONTABLE 1 Modulo I sin consignar el nombre del beneficiario, en consecuencia el tenedor es quien tiene el derecho al cobro del mismo. Cheques a la orden: Para evitar los inconvenientes del cheque al portador, por la poca seguridad de cobro para el beneficiario que ofrece en caso de extravío, se emite el cheque a la orden, indicando el nombre del beneficiario. Para cobrar el cheque en ventanilla el beneficiario deberá previamente presentar el talón de cobro del cheque y el DNI para acreditar su identidad. El cobro en ventanilla de un cheque se asigna con otros términos a partir de la aparición de cajeros automáticos, es así que podremos escuchar comúnmente denominar cajeros humanos a todos los que no sean automáticos y por tanto podrá referirse al cobro de cheque en ventanilla como cobro por cajero humano. El cheque a la orden puede ser transferido a otra persona por vía de endoso. Este endoso puede ser también en blanco, en este caso el beneficiario queda nuevamente sin identificar y se vuelven a presentar los inconvenientes mencionados. Pero generalmente un endoso se realiza en blanco. Cheque no a la orden: si el cheque contiene la cláusula NO A LA ORDEN, no podrá transferirse por vía de endoso y por lo tanto: - Solo podrá ser cobrado en ventanilla por el beneficiario debidamente identificado como tal, - Solo puede ser depositado en la cuenta corriente del beneficiario. Cheque certificado: Cuando se realizan operaciones por grandes montos, pagaderos con cheques, el beneficiario está expuesto al riesgo de entregar mercaderías u otros bienes o prestar servicios de grandes importes y recibir a cambio un cheque sin fondos. Estos casos la duda de que el cheque posea o no fondos persiste hasta el momento en que el cheque es depositado o presentado para su cobro y para entonces la mercadería ya ha sido entregada o el servicio efectivamente prestado, por lo que la tramitación de su cobro puede desprenderse en un trámite de largo tiempo. En prevención de tal situación, el beneficiario solicita al comprador que le entregue un cheque certificado. La certificación es realizada por el banco, indicando que el librador tiene en su cuenta fondos suficientes para pagar ese cheque y dichos fondos son reservados a favor del beneficiario por un tiempo determinado. Cheque Cruzado: es aquel cheque que lleva en el margen superior izquierdo dos líneas paralelas oblicuas. Este cheque no puede ser cobrado en ventanilla, sino por medio de un depósito en Cuenta Corriente Bancaria. - Profesor Luis Enrique Pacheco Rocha  119
  • 120.
    [SISTEMAS DE INFORMACIÓNCONTABLE 1 Modulo I Cheque pago diferido (CHPD): Formas de emisión del Pagaré El pagaré consta de dos partes: el cuerpo y el talón. El cuerpo del pagaré es el firmado por el librador, cuando éste contrae una deuda. El librador (que es el deudor comprometido a la cancelación de una deuda), entrega al beneficiario (que es el acreedor) el cuerpo del pagaré quedando en su poder el talón del mismo como control. El cuerpo del pagaré en manos del beneficiario significa un derecho de cobro que es representado con la cuenta Documentos a Cobrar, por el contrario la entrega del pagaré y la posesión del talón del mismo, significan una deuda y se representa por la cuenta Obligaciones a Pagar o bien, Documentos a Pagar. El pagaré puede ser transferido por vía de endoso. En este caso no podrá contener la cláusula NO A LA ORDEN. El pagaré podrá ser emitido de diferentes maneras, las diferencias que pueden presentarse se basan en dos de los elementos del documento, a saber: - El beneficiario: teniendo en cuenta el beneficiario el pagaré podrá ser emitido al portador o a la orden. - El vencimiento: teniendo en cuenta el vencimiento el pagaré podrá ser emitido a la vista, a días o meses fecha, a fecha determinada. Pagaré al Portador: este documento no lleva escrito el nombre del beneficiario y puede ser cobrado por cualquier persona que sea tenedor del mismo, es decir quien lo tenga en su poder. Una variante de este tipo de emisión es la que se hace colocando las palabras “al portador” o bien, dejando en blanco el especio destinado APRA el nombre del beneficiario. Pagaré a la orden: en este documento figura escrito el nombre del beneficiario. Pagaré a la vista: el pagaré a la vista no tiene fecha exacta de vencimiento, su pago deberá realizarse en el momento en que es presentado por el beneficiario al librador. Es decir, el documento es pagado cuando es puesto a la vista del librador. Representa un riesgo para este último, ya que el pagaré puede ser presentado para su cobro en un momento en el cual el librador no cuenta con fondos suficientes para cancelar el documento o bien tiene fondos, pero están asignados a cubrir otros pagos. - Profesor Luis Enrique Pacheco Rocha  120
  • 121.
    [SISTEMAS DE INFORMACIÓNCONTABLE 1 Modulo I Pagaré a días fecha: este documento tiene fecha de vencimiento, la forma de contar el mismo es a partir de la fecha de emisión teniendo en cuenta el período a que se extendió y que puede tratarse de días o meses a partir de su libramiento. Pagaré a fecha determinada: este documento también tiene fecha de vencimiento, y es a un día determinado. Es decir, en este caso figura la fecha exacta de pago. En el momento de la fecha o tiempo de vencimiento del pagaré, si el mismo no es pagado, el beneficiario deberá realizar el protesto correspondiente. El protesto es el acto por el cual se deja constancia escrita de la falta de pago del documento, este paso es un requisito previo para la iniciación de la gestión judicial. Algunos pagarés tienen incluida la cláusula “sin protesto”, lo cual significa que el librador presta conformidad a la iniciación de un juicio, sin la necesidad de hacer el protesto previo. - Profesor Luis Enrique Pacheco Rocha  121