CONTENIDO
SolidWorks para Dibujo y Diseño Mecánico i
SolidWorks
para
DIBUJO Y DISEÑO MECANICO
I.T.C.J.
CARLOS J. GARCÍA GRADO
CONTENIDO
SolidWorks para Dibujo y Diseño Mecánico i
CONTENIDO
Capitulo 1 INTRODUCCION…………………………………………….……….1-1
Meta……………………...…………………………………………………….1-1
Alcance del texto………………………………………………...……………1-1
Prerrequisitos…………………………………....…………………………....1-1
Uso del texto............................................................................................1-1
¿Qué es SolidWorks?..............................................................................1-2
Conceptos de diseño de SolidWorks.......................................................1-3
Capitulo 2 DOMINIO DE LAS FUNCIONALIDADES BÁSICAS...................2-1
Obtener ayuda.........................................................................................2-2
Abrir una pieza, dibujo o ensamblaje de SolidWorks...............................2-3
Términos de SolidWorks..........................................................................2-6
Barras de herramientas...........................................................................2-7
El gestor de diseño del FeatureManager...............................................2-10
Capitulo 3 MODELANDO PIEZAS.................................................................3-1
Sólidos Extruidos........................................................................................3-1
Croquizar.................................................................................................3-2
Extruir......................................................................................................3-3
Modelando la pieza BATERÍA.................................................................3-4
Cambiar el color de una pieza...............................................................3-20
Visualizar una vista de sección.............................................................3-22
Girar y mover la pieza...........................................................................3-23
Modelando la pieza TAPA BATERIA....................................................3-25
Acotar Arcos y círculos.........................................................................3-32
Sólidos de Revolución...............................................................................3-37
Modelando la pieza REFLECTOR........................................................3-39
Modelando La pieza FOCO..................................................................3-51
Sólidos de Barrido.....................................................................................3-59
Barrido sencillo.....................................................................................3-59
Modelando la pieza O-Ring..................................................................3-61
Modelando la pieza TAPA REFLECTOR.............................................3-63
Sólidos de Recubrir...................................................................................3-75
Recubrimiento sencillo.........................................................................3-76
Modelando la pieza SWITCH...............................................................3-78
Modelando la pieza CUBIERTA...........................................................3-83
CONTENIDO
SolidWorks para Dibujo y Diseño Mecánico ii
Capitulo 4 MODELANDO ENSAMBLAJES..................................................4-1
Métodos de diseño.................................................................................4-1
Crear un ensamblaje..............................................................................4-2
Agregar componentes a un ensamblaje.................................................4-5
Relación de posición de ensamblaje......................................................4-8
Geometría valida en relaciones de posición.........................................4-11
Trabajar con subensamblajes...............................................................4-11
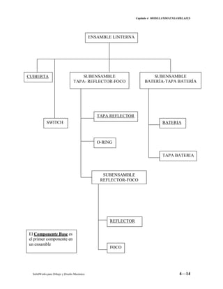
Modelando el ensamble LINTERNA.....................................................4-13
Creación del subensamblaje REFLECTOR-FOCO..............................4-16
Creación del subensamblaje BATERÍA-TAPA BATERÍA.....................4-18
Creación del subensamblaje TAPA-REFLECTOR-FOCO...................4-20
Creación del ensamble LINTERNA......................................................4-24
Detección de Interferencias..................................................................4-27
Explosionar una vista de ensamblaje...................................................4-30
Capitulo 5 DIBUJOS Y DOCUMENTACION.................................................5-1
Abrir una plantilla de dibujo y editar un formato de hoja.........................5-2
Insertar vistas estándar de un modelo de pieza.....................................5-6
Insertar vistas etiquetadas......................................................................5-7
Agregar anotaciones de modelo y de referencia....................................5-9
Capitulo 6 TOLERANCIAS, AJUSTES Y ACABADOS SUPERFICIALES...6-1
Tolerancias..................................................................................................6-1
Notas de tolerancia general...................................................................6-1
Tolerancias individuales y limites...........................................................6-2
Tolerancias geométricas........................................................................6-3
Ajustes........................................................................................................6-4
Sistema de agujero único......................................................................6-5
Sistema de eje único.............................................................................6-6
Modelando un ajuste cilíndrico..............................................................6-8
Acabados superficiales...........................................................................6-16
Símbolos para especificar características de superficie.....................6-17
Insertando símbolos de acabado superficial en SolidWorks..............6-20
Capitulo 7 ELEMENTOS DE UNIÓN Y TRANSMISIÓN................................7-1
Tornillos......................................................................................................7-1
Modelando la pieza TORNILLO SIMPLIFICADO.................................7-11
Modelando La pieza TORNILLO ESQUEMATICO..............................7-16
Modelando la pieza TORNILLO DETALLADO....................................7-18
Trabajar con configuraciones..............................................................7-21
Remaches................................................................................................7-27
Modelando el remache cabeza de botón............................................7-29
CONTENIDO
SolidWorks para Dibujo y Diseño Mecánico iii
Capitulo 8 DIBUJOS DE FABRICACION O TALLER...................................8-1
Dibujos de detalle..................................................................................8-1
Dibujos de montaje................................................................................8-2
Creación de dibujos de detalle y de montaje.........................................8-4
Agregar notas generales.......................................................................8-7
Agregar otra hoja de dibujo.................................................................8-10
Vista explosionada y Lista de materiales............................................8-10
Imprimir el dibujo................................................................................8-15
Apéndice A TABLAS DE AJUSTES NORMALIZADOS..................................A1
Apéndice B BIBLIOGRAFIA COMPLEMENTARIA.........................................B1
Capitulo 1 INTRODUCCION
SolidWorks para Dibujo y Diseño Mecánico 1—1
11 INTRODUCCION
1.1 Meta:
El propósito de este libro, es enseñar como usar el software de diseño mecánico
y automatización SolidWorks en la construcción de modelos paramétricos de
partes y ensamblajes, asimismo en la generación de dibujos en dos dimensiones
de estas partes o ensamblajes. Enfocado especialmente para ser utilizado en
las clases de Dibujo y Diseño Mecánico de la carrera de Ingeniería Mecánica y
Electromecánica del Sistema de Institutos Tecnológicos.
1.2 Alcance del Texto:
Las funciones y la aplicación de SolidWorks son tan amplias, que sería
impráctico querer cubrir con gran detalle todos los aspectos que abarca este
software, en un curso con límite de tiempo semestral. Sin embargo, se pretende
que con la ayuda de este libro, se adquieran las habilidades y conceptos básicos
fundamentales para utilizar exitosamente SolidWorks tanto en Dibujo como en
Diseño Mecánico.
1.3 Prerrequisitos:
Los participantes que atiendan al curso, utilizando este libro, se pretende que
cumplan con lo siguiente:
Conocimientos básicos de Dibujo Mecánico
Conocimiento básico de sistema operativo WindowsTM
.
1.4 Uso del Texto:
Este libro intenta ser un manual de entrenamiento, para ser usado en un salón
de clase tipo laboratorio, bajo la guía de un instructor o maestro experimentado
en SolidWorks. Su estructura, aún y cuando incluye algunos ejercicios tutoriales,
no va dirigida a ser un manual autoinstruccional. Los ejemplos y casos de
estudio están diseñados para ser demostrados en vivo por el maestro o
instructor.
Capitulo 1 INTRODUCCION
SolidWorks para Dibujo y Diseño Mecánico 1—2
1.5 ¿Qué es SolidWorks?
SolidWorks®
es un software de
automatización de diseño
mecánico que utiliza la conocida
interfaz de usuario gráfica
Microsoft®
Windows®
. Esta
herramienta de fácil aprendizaje
hace posible que los
diseñadores mecánicos
croquicen con rapidez sus ideas,
experimenten con las
operaciones y cotas, y
produzcan modelos y dibujos
detallados.
Este libro SolidWorks para
Dibujo y Diseño Mecánico,
da por hecho que el usuario ha
utilizado Windows con
anterioridad y que sabe hacer
uso de sus funcionalidades
básicas, tales como ejecutar
programas, buscar archivos,
cambiar el tamaño de las
ventanas, etc. Asimismo, se da
por supuesto que tiene
conocimientos básicos de Dibujo
Mecánico, tales como sistemas
de coordenadas, planos de
proyección, vistas ortogonales, etc.
Antes de empezar con los ejemplos
propuestos por este texto, abordaremos
algunos conceptos o funcionalidades básicas
de SolidWorks, con el objeto de familiarizarnos
con su utilización, tales conceptos son:
Conceptos de diseño de SolidWorks
Términos de SolidWorks
Capitulo 1 INTRODUCCION
SolidWorks para Dibujo y Diseño Mecánico 1—3
1.6 Conceptos de Diseño de SolidWorks
A medida que haga los ejercicios de este libro, verá que los métodos de diseño
que utilice para las piezas, los ensamblajes y los dibujos traducen un enfoque
singular del proceso de diseño.
Con SolidWorks, puede crear piezas 3D y no sólo dibujos 2D. Puede
utilizar estas piezas 3D para crear dibujos 2D y ensamblajes 3D.
CAD: Dibujos 2D, formados por líneas individuales SolidWorks: Piezas 3D
SolidWorks es un sistema conducido por cotas. Puede especificar las
cotas y las relaciones geométricas entre elementos. Al cambiar las cotas,
cambian el tamaño y la forma de la pieza, sin por ello alterar la intención
del diseño. Por ejemplo, en esta pieza la altura del saliente siempre es
igual a la mitad de la altura de la base.
Capitulo 1 INTRODUCCION
SolidWorks para Dibujo y Diseño Mecánico 1—4
Un modelo 3D de SolidWorks consta de piezas, ensamblajes y
dibujos. Las piezas, los ensamblajes y los dibujos muestran el mismo
modelo en documentos distintos. Los cambios que se efectúen en el
modelo de un documento se propagan a los otros documentos que
contienen dicho modelo.
Usted mismo crea los croquis y los utiliza para construir la mayoría
de las operaciones. Un croquis es un perfil o sección transversal 2D. Los
croquis se pueden extruir, recubrir, se les puede aplicar una revolución o
barrer a lo largo de una trayectoria para crear operaciones.
Ensamblaje
Dibujos
P
i
e
z
a
s
Croquis Croquis extruido ½”
Capitulo 1 INTRODUCCION
SolidWorks para Dibujo y Diseño Mecánico 1—5
Utiliza las operaciones para construir piezas. Las operaciones son las
formas (salientes, cortes, taladros) y funciones (redondeos, chaflanes,
vaciados, etc.) que se combinan para construir piezas.
Operación
Base
Redondeo
Saliente
Cortes
Capitulo 2 DOMINIO DE LAS FUNCIONALIDADES BASICAS
SolidWorks para Dibujo y Diseño Mecánico 2—1
22 DOMINIO DE LAS FUNCIONALIDADES BASICAS
2.1 La funcionalidad de la aplicación SolidWorks puede
personalizarse según las necesidades del usuario.
Haga clic en Herramientas, opciones en la barra del menú principal para
visualizar las páginas con pestañas de las opciones disponibles. Las páginas
de opciones se describen detalladamente en la guía del usuario de
SolidWorks.. A continuación se describen algunas maneras de personalizar
SolidWorks.
Color Colores para líneas, caras, operaciones, dibujos y
elementos del sistema
Documentación El estándar de acotación, precisión y tolerancias, estilos de
flechas, líneas de cotas, globos, o representación de
intersección virtual, tamaño de fuente y estilo.
Dibujos Tamaño de la hoja de dibujo, escala, tipo de proyección,
visualización de aristas predeterminadas, actualización
automática de la LDM y de las vistas del modelo y
funcionamiento de inferencia.
Aristas Visualización de tipos de arista, funcionamiento de repintar y
resaltar, opciones de selección de aristas
Referencias
externas
Preferencias sobre el modo de abrir o hacer referencia a los
documentos de pieza, ensamblaje y dibujo, definición de
Capitulo 2 DOMINIO DE LAS FUNCIONALIDADES BASICAS
SolidWorks para Dibujo y Diseño Mecánico 2—2
rutas de búsqueda para documentos externos, operaciones
de paleta y piezas de paleta.
General Funcionamientos opcionales en un croquis o modelo,
funcionamiento del gestor de diseño del Feature Manager,
incremento del ángulo y la velocidad de la rotación de la
vista, opciones de copias de seguridad y recuperación
automática
Rejilla/Unidades Visualización de rejilla, separación y funcionamiento de
enganche; tipos de unidades de longitud y tipos de unidades
de ángulo; valores de incremento de los cuadros de
incremento y disminución.
Fuente de línea Estilo y espesor de líneas para tipos de arista seleccionados
Rendimiento Las elecciones sobre la calidad de visualización del modelo,
la generación de curvatura y el funcionamiento de piezas
aligeradas en ensamblajes
2.2 Obtener ayuda
Si le surgen preguntas al utilizar SolidWorks, puede encontrar respuestas de
varias maneras:
La ayuda en línea de SolidWorks le proporciona asistencia mientras
trabaja.
 Para obtener ayuda sobre un cuadro de diálogo activo
determinado, haga clic en el botón Ayuda del cuadro de diálogo o
presione la tecla F1.
 Haga clic en Ayuda en la barra de herramientas Estándar, o
en Ayuda, Tópicos de SolidWorks de la barra del menú principal para
acceder al sistema de ayuda en línea. El sistema de ayuda en línea
contiene un índice con términos para asistir a usuarios nuevos.
 Haga clic en ¿Qué es esto? En la barra de herramientas
estándar, luego haga clic en un elemento del gestor de diseño del Feature
Manager, Configuration Manager o de una barra de herramientas, para
acceder información acerca de ese elemento seleccionado.
 Hay sugerencias disponibles para proporcionar información sobre
las herramientas de cualquier barra o sobre los cuadros de diálogo.
Cuando se mantiene el cursor sobre una herramienta durante un breve
intervalo de tiempo, aparece una sugerencia que muestra el nombre de la
herramienta.
Capitulo 2 DOMINIO DE LAS FUNCIONALIDADES BASICAS
SolidWorks para Dibujo y Diseño Mecánico 2—3
 Al mover el cursor sobre una herramienta o al hacer clic en un
elemento del menú, la barra de estado que se encuentra en la parte
inferior de la ventana de SolidWorks proporciona una breve descripción
de la función de la herramienta o del elemento del menú.
 Para obtener información de SolidWorks Web site, seleccione
Ayuda, Acerca de SolidWorks y haga clic en conecte.
2.3 Abrir una pieza, dibujo o ensamblaje de SolidWorks
En esta sección se explica cómo abrir un documento de pieza, dibujo o
ensamblaje nuevo o existente.
Abrir un nuevo documento de SolidWorks
Para abrir un nuevo documento de pieza, dibujo o ensamblaje:
1. En una ventana de SolidWorks, haga clic en de la barra de herramienta
Estándar o en Archivo, Nuevo.(File, New)
2. En el menú Nuevo, seleccione pieza, Ensamblaje o Dibujo y haga clic en
Aceptar.
Capitulo 2 DOMINIO DE LAS FUNCIONALIDADES BASICAS
SolidWorks para Dibujo y Diseño Mecánico 2—4
Abrir un nuevo documento de SolidWorks existente
Para obtener una vista preliminar y abrir un documento existente de pieza,
dibujo o ensamblaje:
1. En una ventana de SolidWorks, haga clic en Abrir Open o Archivo, abrir
o bien presione ctrl+O. Utilice el examinador para seleccionar la pieza, el
dibujo o ensamblaje.
2. Seleccione Abrir como de sólo lectura si desea abrir el documento en
modo de sólo lectura. Esto permite que otros usuarios tengan acceso de
escritura a la pieza al mismo tiempo.
3. Active la casilla de verificación Vista Preliminar para ver una vista preliminar
de la pieza.
4. Seleccione Configurar para abrir la pieza en una configuración especificada.
5. Haga clic en Solo vista para abrir el documento con la única finalidad de
visualizarlo. Si está trabajando con un documento de pieza o ensamblaje,
puede cambiar al modo de edición haciendo clic con el botón secundario del
ratón en la zona de gráficos y seleccionando Editar.
6. Si está abriendo un documento de ensamblaje o dibujo, puede cambiar la
ruta de acceso de la que se toman las piezas de referencia haciendo clic en
Referencias. En el cuadro de diálogo que aparece, seleccione y especifique
la Nueva ruta de acceso y haga clic en Reemplazar.
7. Haga clic en Abrir para abrir el documento.
Capitulo 2 DOMINIO DE LAS FUNCIONALIDADES BASICAS
SolidWorks para Dibujo y Diseño Mecánico 2—5
Abrir una pieza existente desde el explorador
Puede ver una vista preliminar y abrir un documento de pieza, dibujo o
ensamblaje directamente desde el explorador de Windows.
Para visualizar la pieza, el dibujo o el ensamblaje sin abrir el
documento:
Haga clic con el botón secundario
del ratón en el nombre de la pieza,
el dibujo o el ensamblaje en el
Explorador y seleccione Vista
rápida.
Vista rápida visualiza la pieza en
una ventana de SolidWorks
viewer.
También puede ver imágenes en miniatura de piezas y ensamblajes de
SolidWorks en el Explorador, así como en los cuadros de diálogo
Archivo, Abrir y Archivo, Guardar como. El gráfico muestra la vista que
presentaba el modelo cuando se guardó el documento. Para activar esta
función, haga clic en Herramientas, Opciones y seleccione la pestaña
General. Seleccione la opción Visualizar gráficos en miniatura en el
explorador de Windows.
Para abrir una pieza, un dibujo o un ensamblaje desde el Explorador,
proceda de una de estas maneras:
1. Haga doble clic en el documento de pieza, dibujo o ensamblaje en el
Explorador.
2. Haga clic con el botón secundario del ratón en el documento de pieza, dibujo
o ensamblaje en el Explorador y seleccione Abrir del menú contextual.
3. Arrastre y coloque un documento de SolidWorks desde el Explorador hasta
una zona vacía de la ventana de SolidWorks, que no esté ocupada por la
ventana de otro documento.
Capitulo 2 DOMINIO DE LAS FUNCIONALIDADES BASICAS
SolidWorks para Dibujo y Diseño Mecánico 2—6
2.4 Términos de SolidWorks
Las ventanas de documentos de SolidWorks tienen dos paneles:
Un gestor del diseño del Feature Manager, que presenta la estructura de la
pieza, ensamblaje o dibujo.
Una zona de gráficos en la que se puede crear y manipular la pieza, el
ensamblaje o el dibujo.
En esta sección se explican algunos de los términos más comunes de
SolidWorks
La terminología usada por SolidWorks, para referirse a los componentes de un
croquis en un documento de pieza, aparecen en el croquis de la siguiente
página. Debe familiarizarse con estos términos, ya que aparecen a lo largo de
toda la documentación de SolidWorks utilizada en este texto.
Barra de
Menús
Barras de
Herramientas
Gestor de Diseño del
Feature Manager
Zona de
gráficos
Barra de estado
Ventana del documento
de dibujo
Ventana del
documento
de pieza
Barra de
Herramientas
Capitulo 2 DOMINIO DE LAS FUNCIONALIDADES BASICAS
SolidWorks para Dibujo y Diseño Mecánico 2—7
Vértice
Plano
Cara
Arista
Eje
Origen
2.5 Barras de Herramientas
Los botones de la barra de herramientas son métodos abreviados de los
comandos que se utilizan más a menudo. La mayoría de las barras de
herramientas disponibles aparecen en esta ilustración de la pantalla inicial de
SolidWorks, pero es posible que en la ventana de su aplicación SolidWorks no
aparezcan organizadas de esta manera. Si lo desea, puede personalizar la
visualización de las barras de herramientas para adaptarlas a sus necesidades.
Capitulo 2 DOMINIO DE LAS FUNCIONALIDADES BASICAS
SolidWorks para Dibujo y Diseño Mecánico 2—8
Para visualizar u ocultar barras de herramientas individuales:
Haga clic en Ver, Barras de Herramientas o haga clic con el botón
secundario del ratón en el marco de la ventana de SolidWorks.
Aparecerá una lista de todas las barras de herramientas. Las barras de
herramientas con una marca de verificación (√) junto a su nombre son las
que están visibles; las barras de herramientas sin marca de verificación están
ocultas. Haga clic en el nombre en la barra de herramientas para activar o
desactivar su visualización.
Para realizar cambios a las barras de herramientas, haga clic en
Herramientas, Personalizar. Puede mover botones de una barra de
herramientas a otras barras de herramientas, cambiar los menús o
restablecer las teclas de método abreviado.
Personalizar y reorganizar las barras de herramientas:

Para personalizar las barras de herramientas:
Haga clic en Herramientas, Personalizar o haga clic con el botón secundario
del ratón en el marco de la ventana de SolidWorks y haga clic en Personalizar
en la parte inferior de la lista de barras de herramientas.
 En la pestaña Barras de Herramientas puede hacer lo siguiente:
 Seleccionar barras de herramientas individuales para visualizarlas u
ocultarlas.
Capitulo 2 DOMINIO DE LAS FUNCIONALIDADES BASICAS
SolidWorks para Dibujo y Diseño Mecánico 2—9
 Visualizar los botones de la barra de herramientas en un tamaño mayor.
 Visualizar u ocultar las sugerencias que aparecen cuando el cursor pasa
por encima de un botón.
 En la pestaña Comandos puede hacer lo siguiente:
 Reorganizar los botones de los comandos de las barras de herramientas
 Mover los botones de una barra de herramientas a otra
 Duplicar botones y situarlos en más de una barra de herramientas
 Eliminar los botones que nunca utiliza arrastrándolos desde la barra de
herramientas a la zona de gráficos.
 En la pestaña Menús puede hacer lo siguiente:
 Personalizar los menús de SolidWorks para adaptarlos a su estilo de
trabajo
 Cambiar el nombre, cambiar la posición o eliminar comandos de los
menús
 En la pestaña Teclado puede hacer lo siguiente:
 Personalizar las teclas de método abreviado del teclado para adaptarlas
a su estilo de trabajo
 Asignar nuevas teclas de método abreviado, eliminar teclas de método
abreviado o restablecer la configuración original de las teclas de método
abreviado
Para organizar las barras de herramientas:
Haga clic en el espacio entre los botones y arrastre. Si arrastra la barra de
herramientas hasta un borde de la ventana de SolidWorks, la barra de
herramientas se acoplará automáticamente al borde de la ventana.
Si arrastra una barra de herramientas alejándola del borde de la ventana, ésta
se convierte en una paleta flotante.
Capitulo 2 DOMINIO DE LAS FUNCIONALIDADES BASICAS
SolidWorks para Dibujo y Diseño Mecánico 2—10
2.6 El gestor de diseño del Feature Manager
El gestor de diseño del Feature Manager hace más fácil:
 Seleccionar los elementos
del modelo por su nombre.
 Ajustar el tipo y la cantidad
de iluminación que ilumina
una pieza o ensamblaje
sombreada
 Seleccionar un plano sobre
el que se va a crear un
croquis.
 Suprimir u ocultar las
operaciones seleccionadas.
 Retroceder temporalmente el modelo o ensamblaje hasta un estado
anterior mediante la barra de retroceder.
 Efectuar una búsqueda del texto de un elemento en el gestor de
diseño del Feature Manager. Haga clic con el botón secundario del
ratón en el nombre de la pieza o el ensamblaje situado en la parte
superior del gestor y seleccione ir a del menú contextual.
Especifique el nombre del elemento (o una parte del nombre) en el
cuadro y haga clic en el botón Buscar siguiente. El nombre
aparecerá en el cuadro.
 Encontrar un elemento en el gestor de diseño del Feature Manager
haciendo clic con el botón secundario del ratón en la zona de
gráficos y seleccionando ir a operación (en el gestor de diseño).
 Identificar y cambiar el orden de reconstrucción de operaciones.
 Visualizar las cotas de una operación haciendo doble clic en el
nombre de la operación.
 Dar un nuevo nombre a las operaciones haciendo doble clic
lentamente en el nombre y escribiendo el nuevo nombre
(funcionamiento estándar de Windows). También puede hacer clic
con el botón secundario del ratón en un nombre, seleccionar
Propiedades y especificar un nuevo nombre en el cuadro Nombre.
NOTA: Los nombres de las operaciones no distinguen entre letras
mayúsculas y minúsculas: “Engrane1” es lo mismo que “engrane 1”.
Los nombres de operación no pueden contener el carácter @.
Agregar una nueva ecuación, editar o eliminar una ecuación haciendo
clic con el botón secundario del ratón en la carpeta Ecuaciones
y seleccionando la acción deseada.
Capitulo 2 DOMINIO DE LAS FUNCIONALIDADES BASICAS
SolidWorks para Dibujo y Diseño Mecánico 2—11
Cambiar entre la lista de operaciones y la lista de configuraciones
etiquetadas mediante las pestañas situadas en la parte inferior del
gestor de diseño del Feature Manager. Las pestañas también ofrecen
sugerencias.
Controlar la visualización de las cotas y de las anotaciones haciendo
clic con el botón secundario del ratón en la carpeta anotaciones y
seleccionando las opciones.
Con el dominio de las funcionalidades básicas revisadas en este capitulo, se
puede entrar en materia, trabajando en el modelado de piezas con SolidWorks.
Conforme avance en temas que requieran de alguna funcionalidad de
SolidWorks, o que sea conveniente utilizarla, se procederá a su explicación
aprovechando la pieza, ensamblaje o dibujo que se encuentre modelando.
Capitulo 3 MODELANDO PIEZAS
SolidWorks para Dibujo y Diseño Mecánico 3—1
33 MODELANDO PIEZAS
Perspectiva general del capitulo
Este capitulo contiene la información necesaria para guiarlo primeramente en la
creación de su primer modelo de SolidWorks y enseguida en la creación de
piezas mas complejas, con la finalidad de adquirir los conocimientos suficientes
en modelado de piezas.
En este capitulo se incluyen una serie de ejercicios tutoriales destinados a que
asimile los conceptos básicos de SolidWorks, organizados de la siguiente
manera:
3.1 Sólidos Extruidos. Piezas 3D creados a partir de un perfil o sección
transversal 2D.
3.2 Sólidos de revolución. Crea una pieza, aplicando una revolución a un
croquis alrededor de una línea de centros.
3.3 Sólidos de barrido. Crea una pieza, moviendo un perfil (sección) a lo
largo de un trayecto.
3.4 Sólidos de rellenado. Crea una pieza, realizando transiciones entre
perfiles.
Para conseguir una mayor congruencia, en los capítulos subsiguientes se
tomarán las piezas que se hayan creado en este capitulo y se agregaran las
operaciones necesarias para ampliar sus conocimientos a lo largo de los
siguientes capítulos de este texto. Las piezas que se crean a través de éste y
los siguientes dos capítulos, corresponden al modelaje de una linterna de mano,
tomada como modelo para los ejercicios tutoriales.
3.1 Sólidos Extruidos Extrude
En esta sección se explica como realizar lo siguiente:
Croquizar en 2D
Crear una operación base
Agregar una operación de cortar
Agregar una operación saliente
Modificar operaciones (agregar redondeos, cambiar cotas)
Cambiar el modo de vista y el modo de visualización
Capitulo 3 MODELANDO PIEZAS
SolidWorks para Dibujo y Diseño Mecánico 3—2
Croquizar
La mayor parte de operaciones de SolidWorks empiezan con un croquis 2D. Por
consiguiente, es muy importante estar familiarizado con las herramientas de
croquizar. La explicación que contiene esta sección es suficiente para iniciarse
en el tema. Sin embargo, al ir creando las piezas del resto del capítulo
aprenderá, asimismo, muchas técnicas de croquizar.
Croquis. En el sistema SolidWorks, el nombre utilizado para describir un perfil
2D es croquis. Los croquis deben ser creados en caras planas o planos
geométricos dentro del modelo. Generalmente son la base para la creación de
salientes y cortes, aunque pueden existir también de manera independiente.
Los tipos de geometría típica utilizados para croquizar son líneas, arcos, círculos
y elipses. Estos aparecen en la barra de herramientas de Croquizar y los irá
utilizando conforme avance en el modelado de piezas.
Reglas básicas para Croquizar:
Hay algunas reglas generales que gobiernan lo que es considerado un croquis
válido para crear una operación de croquis extruido. La mayoría de estas reglas
son evidentes y naturalmente, deberán seguirse como un buen hábito de trabajo.
Y como la mayoría de las reglas, hay sus excepciones. Estas excepciones serán
tratadas en capítulos posteriores en este libro, durante temas y procedimientos
mas avanzados. Por lo pronto deberá recordar las siguientes reglas básicas:
Los croquis no deben contener contornos auto-
intercectados. El croquis mostrado a la derecha no es
válido porque el contorno está auto-intercectado.
Las esquinas de un croquis deberán ser
completamente cerradas. El croquis mostrado a la
derecha no es válido porque los segmentos de una
esquina se traslapan.
El croquis de una operación base (la primera
operación de extruir en el modelado de una pieza)
no puede contener contornos desunidos. El croquis
a la derecha es inválido porque contiene contornos
desunidos. Para operaciones de extruido diferentes
de operación base, si son permitidos los contornos
desunidos. Sin embargo, deberá tener cuidado, ya que esto puede
cambiar la intención de su diseño.
Capitulo 3 MODELANDO PIEZAS
SolidWorks para Dibujo y Diseño Mecánico 3—3
Extruir
Extruir extiende el perfil de un croquis en una o dos direcciones como una
operación lámina o una operación sólida.
Una operación de extrusión puede agregar material a una pieza (en una base o
saliente) o eliminar material de una pieza (en un corte o taladro).
 La Operación sólida agrega (o elimina) volúmenes sólidos al modelo.
 La Operación lámina agrega (o elimina) volúmenes de pared lámina al
modelo.
Una base de Operación lámina también se puede utilizar como base para
una pieza de chapa metálica.
Para crear una operación base Extruida:
Seleccione el plano del croquis.
Croquice un perfil 2D.
Extruya el croquis en dirección perpendicular al plano seleccionado.
Un círculo
extruido como
una operación
sólida.
Un círculo
extruido como
una operación
lámina.
Un rectángulo
extruido como
una operación
sólida
Un rectángulo
extruido como
una operación
lámina, con
ángulo de salida.
Croquis de
perfil 2D Croquis extruido
Operación base
Obtenida
Capitulo 3 MODELANDO PIEZAS
SolidWorks para Dibujo y Diseño Mecánico 3—4
Modelando la pieza BATERIA
Perspectiva de la pieza a crear.
Enseguida Identificaremos las operaciones necesarias para su creación.
 Base Extruida. La base extruida es creada a partir
de un croquis de un cuadrado simétrico.
 Redondeo. La operación de redondeo es creada
seleccionando las aristas verticales y la cara superior.
 Corte Extruido. La operación de corte extruido es
creada a partir de una equidistancia de las aristas de la
cara superior.
 Saliente extruido. La operación saliente extruido es
creada para representar las terminales de la batería.
Capitulo 3 MODELANDO PIEZAS
SolidWorks para Dibujo y Diseño Mecánico 3—5
Ahora crearemos esta pieza sencilla llamada BATERIA:
Crear un nuevo documento de pieza
Para abrir un nuevo documento de pieza, dibujo o ensamblaje:
1. En una ventana de SolidWorks, haga clic en de la barra de herramienta
Estándar o en Archivo, Nuevo(File, New)
2. En el menú Nuevo (New), seleccione pieza (Part) y haga clic en Aceptar
(OK). Aparece una nueva ventana de pieza
Capitulo 3 MODELANDO PIEZAS
SolidWorks para Dibujo y Diseño Mecánico 3—6
3. Personalice su nuevo documento de acuerdo a los requerimientos de la
pieza que va a crear.
 Haga clic en Herramientas, Opciones (tools, Options), en el
Menú principal. Aparece la ventana de Opciones Generales del Sistema.
Asegurese que estén activadas las casillas Introduzca el valor de la
dimensión (Input dimension value) (1) y Muestre los errores cada
reconstrucción (Show errors every rebuild) (2)
 Establezca las dimensiones de acuerdo a la norma ANSI,
utilizando como unidades pulgadas
con una precisión de 3 cifras.
Haga clic en la pestaña
Propiedades del Documento
(Document Properties). Seleccione
ANSI en la casilla Estándar para
Dimensiones (Dimensioning
Standard).
1 2
Capitulo 3 MODELANDO PIEZAS
SolidWorks para Dibujo y Diseño Mecánico 3—7
Haga clic en la opción unidades
(Units). Seleccione pulgadas
(Inches), en la casilla Unidades
Lineales (Linear units). Haga clic
en el botón Decimal e introduzca 3
en la casilla Lugar de Decimales
(Decimal places).
 Desactive la opción Rejilla de
Croquis y el funcionamiento de
Enganchar. Seleccione la opción
Rejilla/Enganchar (Grid/Snap) y
desactive la casilla de verificación
Visualizar Rejilla (Display Grid).
Enseguida desactive todas las
casillas de verificación de la opción
Enganchar (Snap).
 Clic en Aceptar (OK) en la ventana de dialogo de Propiedades de
Documento.
 Guarde la plantilla de documento con el nombre de la pieza. Haga
clic en Guarda Save en la barra de herramientas Estándar, o en
Archivo, Guardar (File, Save).
Aparece el cuadro de diálogo
Guardar como.
Seleccione el Directorio donde
quiera guardarlo, asigne el nombre
BATERIA en el cuadro de Nombre
de Archivo (File name) y haga clic
en Guardar (Save).
La extensión .sldprt se agrega al
nombre del archivo y el archivo se
guarda en el directorio especificado
NOTA: Los nombres de archivo no hacen distinción entre letras
mayúsculas y minúsculas. Es decir los archivos denominados BATERIA
.sldprt, Bateria.sldprt, y bateria.sldprt corresponden a la misma pieza.
Capitulo 3 MODELANDO PIEZAS
SolidWorks para Dibujo y Diseño Mecánico 3—8
Croquizar el rectángulo.
La primera operación de la pieza es un cuadro extruido a partir de un perfil
cuadrado croquizado. Empiece a Croquizar el cuadrado en el plano superior.
1. Para abrir un croquis 2D:
Seleccione el plano en el que se creará el croquis. Haga clic en el icono
del Plano Superior en el Gestor de Diseño del Feature Manager.
Visualice la vista superior. Haga clic en Superior Top en la barra de
herramientas Vistas Estándar.
 Haga clic en Croquis Sketch en la barra de herramientas Croquis, o
en Insertar, Croquis (Insert, Sketch).
Se abre un croquis en el plano superior
2. Haga clic en Rectángulo Rectangle en la barra de herramientas de
Croquizar, o en Herramientas, Entidad de croquis, Rectángulo (Tools,
Sketch Entity, Rectangle).
3. Mueva el cursor a un punto cualquiera en la
zona de gráficos, distinto al origen del croquis.
Haga clic en el botón izquierdo del ratón para
iniciar el movimiento del cursor con el fin de
crear un rectángulo.
Al mover el cursor, observe que éste le
muestra las cotas del rectángulo. Haga clic en el botón del ratón para
completar el rectángulo en cualquier dimensión.
Si desea obtener más información acerca de la inferencia de cursores y
líneas, consulte la Guía del usuario en línea de SolidWorks.
4. Haga clic en seleccionar en la barra de herramientas Croquis o en
Herramientas, seleccionar (Tools, select) o bien pulse la tecla Escape,
para soltar la herramienta de trazar rectángulos.
Observe que todos los lados del rectángulo son de color azul. Esto indica
que se pueden mover.
5. Haga clic en uno de los lados y arrastre dicho lado, o
el asa de arrastre que se encuentra en alguno de los
vértices para ajustar el tamaño del rectángulo.
Capitulo 3 MODELANDO PIEZAS
SolidWorks para Dibujo y Diseño Mecánico 3—9
Agregar cotas
En esta sección se procederá a especificar el tamaño del rectángulo croquizado,
agregando cotas. El software SolidWorks no exige la acotación de los croquis
antes de utilizarlos para crear operaciones. Sin embargo en este ejemplo
agregará las cotas ahora, con el fin de definir completamente el croquis.
Al agregar las cotas a un croquis, el estado del croquis se visualizará en la barra
de estado. Todo croquis de SolidWorks se encuentra en uno de tres posibles
estados. Cada estado viene indicado por un color distinto:
En un croquis completamente definido, las posiciones de todas las
entidades están completamente descritas utilizando cotas, relaciones o ambas
cosas a la vez. En un croquis completamente definido, todas las entidades son
negras.
En un croquis insuficientemente definido, es necesario determinar
más cotas o relaciones para especificar la geometría por completo. En este
estado, puede arrastrar entidades de croquis insuficientemente definidas para
modificar el croquis. Una entidad de croquis insuficientemente definida es azul.
En un croquis definido en exceso, los objetos tienen cotas, relaciones o
ambas cosas de carácter conflictivo. Una entidad de croquis definida en exceso
es roja.
1. Haga clic en Herramientas, Opciones (Tools, Options). En la pestaña
Opciones de sistema (System Options), haga clic en General y, a
continuación, desactive la casilla de verificación Escribir valor de cota
(Input dimension value). Haga clic en Aceptar.
2. Haga clic en Cota Dimensión en la barra de
herramientas Relaciones de croquis, o en
Herramientas, Cota, Paralela (Tools,
Dimensions, Parallel).
3. Haga clic en la arista superior del rectángulo y, a continuación, haga clic
donde desee situar la cota.
4. Haga clic en la arista derecha del rectángulo y, a
continuación haga clic para situar la cota.
Aún cuando ya se definieron las dimensiones del
rectángulo, el croquis está insuficientemente
definido. Todas las aristas del rectángulo son de
color azul, y la barra de estado de la esquina inferior
derecha de la ventana indica que el croquis esta
Capitulo 3 MODELANDO PIEZAS
SolidWorks para Dibujo y Diseño Mecánico 3—10
Insuficientemente Definido (Under Defined). Esto sucede porque no se ha
acotado con respecto al origen del croquis. Para definir completamente el
croquis se debe agregar, o bien una cota con respecto al origen o alguna
relación geométrica del rectángulo con respecto al origen.
5. Trazo de una línea de construcción. Haga clic en Línea
de Centros Centerline en la barra de herramientas
de Croquizar, o en Herramientas, Entidad de croquis,
Centerline (Tools, Sketch Entity, Centerline) y
croquice una línea constructiva diagonal entre la
esquina superior izquierda y la esquina inferior
derecha.
Los puntos, inicial y final de la línea son coincidentes
con los vértices del rectángulo. Presione la tecla Esc
para soltar la herramienta Centerline.
6. Agregue una relación entre el origen y el punto medio de la línea
constructiva:
a) Haga clic en Agregar Relaciones Add relation
en la barra de herramientas Relaciones de croquis o
en Herramientas, Relaciones, Agregar (Tools,
Relations, Add). Aparece el cuadro de dialogo
Agregar relaciones geométricas.
b) Haga clic en la línea diagonal constructiva y en el
origen
c) Haga clic en Punto medio (Midpoint) y, a
continuación haga clic en Aplicar.
El rectángulo se vuelve negro, lo que indica que el croquis está ahora
completamente definido.
d) Haga clic en cerrar.
Verificar relaciones
Verifique ahora las relaciones en este croquis:
1. Haga clic en Visualizar/Eliminar relaciones en la barra de herramientas
Relaciones de croquis, o en Herramientas, Relaciones, Visualizar/eliminar
Capitulo 3 MODELANDO PIEZAS
SolidWorks para Dibujo y Diseño Mecánico 3—11
relaciones (Tools, Relations, Display/Delete Relations). Aparece el cuadro
de diálogo Visualizar/eliminar
relaciones.
2. Haga clic en Siguiente o
Anterior para revisar todas las
relaciones en el croquis.
3. A medida que vaya visualizando
cada una de las relaciones, las
entidades aparecerán resaltadas
en la zona de gráficos.
NOTA: Si se selecciona una entidad de croquis al hacer clic en
Visualizar/Eliminar relaciones, en la lista solo aparecerán las relaciones de la
entidad seleccionada. Haga clic en una entidad distinta para visualizar sus
relaciones. Si lo desea, puede cambiar los Criterios en la sección Visualizar
relaciones por para especificar los tipos de relaciones (Todo, Colgante, etc.)
que se visualizan.
4. Haga clic en Cerrar para cerrar el cuadro de diálogo Visualizar/eliminar
relaciones.
Cambiar los valores de las cotas
Para cambiar las cotas, utilice la herramienta Cota.
1. Haga doble clic en una de las cotas.
Aparece el cuadro de diálogo Modificar.
La cota actual aparece resaltada
2. Escriba 2.7 pulgadas y, a continuación haga clic en o presione Entrar.
El croquis cambia de tamaño para reflejar la nueva cota. El valor de cota es
ahora 2.700.
3. Haga clic en Zoom Ajustar Zoom to Fit en la barra de herramientas ver,
presione la tecla f, o haga clic en Ver, modificar, Zoom ajustar (View,
Modify, Zoom to Fit), para visualizar el rectángulo entero a tamaño completo
y centrarlo en la zona de gráficos.
Capitulo 3 MODELANDO PIEZAS
SolidWorks para Dibujo y Diseño Mecánico 3—12
4. Haga doble clic en la otra cota y cambie su valor a 2.7 pulgadas.
5. Haga clic de nuevo en Zoom Ajustar Zoom to Fit para centrar el croquis.
Extruir la operación base
La primera operación de cualquier pieza se denomina operación base. Esta
operación se crea extruyendo el cuadrado croquizado.
1. Haga clic en Extruir saliente/base
(Extruded Boss/Base) en la barra de
herramientas Operaciones, o en insertar,
Base, Extruir (Insert, Boss, Extrude).
Aparece el Property Manager Base-Extruir en
el panel izquierdo, y la vista del croquis se
vuelve isométrica.
2. En Dirección 1 , efectúe lo siguiente:
Configure la Condición final en Hasta
profundidad especificada (Blind).
Configure la Profundidad en 4.1 pulgadas. Para aumentar o
disminuir el valor, utilice las flechas o
escriba el valor.
Al hacer clic en las flechas, aparece una vista
preliminar de los resultados en la zona de
gráficos.
3. Haga clic en Aceptar para crear la
extrusión.
La nueva operación Base-Extruir (Base-
Extruded), aparece en el gestor de diseño
del Feature Manager.
4. Si necesita aplicar el Zoom para visualizar el modelo entero, presione Z para
aplicar el Zoom alejar o Mayús+Z para aplicar el Zoom acercar.
5. Haga clic en el signo situado al lado de Base-extruir en el gestor de
diseño del Feature Manager.
Observe que ahora aparece en la lista bajo la operación “Croquis1”, el cual
se utilizó para extruir la operación.
Capitulo 3 MODELANDO PIEZAS
SolidWorks para Dibujo y Diseño Mecánico 3—13
Redondear las esquinas de la pieza
En esta sección se redondearán las cuatro esquinas de la pieza. Puesto que
todos los redondeos tendrán un mismo radio (½ pulgada), puede crearlos todos
como una única operación.
1. Haga clic en Oculto en gris . Esto facilita la selección de las aristas
ocultas.
2. Haga clic en la arista de la primera esquina para
seleccionarla.
Observe como se resaltan las caras, las aristas y los
vértices cuando el cursor pasa por encima de ellas,
identificando los objetos seleccionables.
Observe asimismo la forma cambiante del cursor:
3. Haga clic en seleccionar , mantenga presionada la
tecla Ctrl y haga clic en las 4 aristas verticales.
4. Haga clic en Filete (Fillet) en la barra de
herramientas Operaciones, o en Insertar, Operaciones,
Filete/Redondo (Insert, Features, Fillet/Round).
Aparece el Property Manager Redondeo (Fillet).
Aparecen cuatro anotaciones que muestran el Tipo de
Redondeo y el Radio .
En Elementos a Redondear, el cuadro Elementos
para redondear arista muestra las cuatro aristas
seleccionadas.
5. Escriba .5 en el cuadro del valor del radio y mantenga
los demás elementos con los valores predeterminados.
6. Haga clic en Aceptar
Seleccione estas cuatro aristas
Capitulo 3 MODELANDO PIEZAS
SolidWorks para Dibujo y Diseño Mecánico 3—14
Las cuatro esquinas seleccionadas se redondean.
La operación Filete1 (Fillet1) aparece en el gestor de diseño del Feature
Manager. Cambie el nombre a la operación, escribiendo Filete lateral.
Crear el corte de la cara superior
A continuación proceda a crear un corte equidistante con respecto a la cara
superior de la pieza.
Una operación de corte extruido remueve material. En esta ocasión se utilizará
la herramienta Equidistanciar entidades Offset Entities para crear la
geometría del croquis. Esta herramienta toma la geometría existente, copia una
entidad o conjunto de entidades y las coloca en el plano del croquis activo a una
cierta equidistancia seleccionada.
Croquizar y acotar el corte
1. Haga clic en la cara superior de la pieza.
2. Para visualizar un plano normal a la superficie
seleccionada, haga clic en Normal a Normal to en
la barra de herramientas Vistas Estándar.
La pieza girará de manera que la cara del modelo
seleccionado estará orientada hacia usted.
3. Haga clic en Croquis Sketch en la barra de
herramientas Croquis para abrir un croquis nuevo.
4. Asegurese que la cara superior del modelo este
seleccionada, si no es así, haga clic de nuevo en la
cara superior y, a continuación haga clic en
Equidistanciar entidades Offset Entities en la
barra Herramientas de Croquizar o en Herramientas,
Herramientas de Croquizar, Equidistanciar
entidades (Tools, Sketch Tools, Offset Entities).
5. Configure la equidistancia en .150 pulgadas
La vista preliminar visualiza la equidistancia
que se extiende hacia fuera o hacia adentro de
la pieza. Según aparezca, cámbiela para que
vaya hacia adentro de la pieza, activando la
casilla de verificación Invertir dirección
(Reverse).
6. Haga clic en Aceptar
Capitulo 3 MODELANDO PIEZAS
SolidWorks para Dibujo y Diseño Mecánico 3—15
Se agregará un conjunto de líneas al croquis, a una distancia de .150
pulgadas desde la arista externa de la cara seleccionada. Esta relación
se mantendrá aunque las aristas originales cambien.
Acabado del corte
Finalmente creará el corte.
1. Haga clic en Extruir Corte Extruded Cut en la
barra de herramientas Operaciones, o en Insertar,
Cortar, Extruir(Insert, Cut, Extrude)
Aparece el Property Manager Cortar-Extruir
2. Bajo Dirección 1, configure la condición final Hasta
Profundidad Especificada (Blind) y asigne un
valor de .200 en la casilla de Profundidad y, a
continuación, haga clic en Aceptar .
3. En el gestor de diseño del Feature Manager haga dos veces clic
(espaciados en tiempo) en la operación Cut-Extrude1 con la finalidad de
entrar en el modo de edición del texto y cámbielo por Corte Superior.
Agregar más redondeos
A continuación proceda a redondear las aristas de la cara superior. Ambas
aristas, la interior y exterior requieren redondeos. Use la cara superior que
quedó después del corte para crear una operación Filete de radio constante.
Puede seleccionar caras y aristas antes o después de abrir el Property Manager
Redondeo (Fillet).
La cara superior es angosta y muy pequeña, por lo tanto representa cierta
dificultad seleccionarla de la manera habitual. En esta sección se utilizará la
herramienta Filtro de Selección
1. Haga clic en Redondeo Fillet en la barra de herramientas de Operaciones.
2. Visualice la barra de herramientas Filtro de Selección. En el menú principal
haga clic en Ver, Herramientas, Filtro de Selección (View, Toolbars,
Selection Filter).
3. Haga clic en Filtro de Caras Filter Faces en la barra de herramientas
Filtro de Selección y, a continuación seleccione la cara superior sobre la que
se encuentran las aristas a redondear.
Capitulo 3 MODELANDO PIEZAS
SolidWorks para Dibujo y Diseño Mecánico 3—16
4. Seleccione Filete Fillet de la barra de herramientas de Operaciones.
Aparece el Property Manager Redondeo (Fillet).
En la ventana de Elementos a redondear (Ítems to Fillet) aparece la cara
seleccionada anteriormente como Face<1>
5. Escriba .050 en el cuadro del valor del radio y mantenga los demás
elementos con los valores predeterminados.
6. Haga clic en Aceptar
Todas las aristas de la cara seleccionada se redondean.
La operación Filete2 (Fillet2) aparece en el gestor de diseño del Feature
Manager.
7. Cambie el nombre Fillet2 a Filete superior.
NOTA: No es posible asignar un valor al radio del filete que sea más grande que
la geometría que lo rodea
Ejemplo: El ancho de la cara superior que se va a redondear es 0.150”. El filete
es creado en ambos lados de la cara. Un error común es asignar un radio más
grande que la geometría existente.
Suponga que quiere realizar un filete con radio de 0.100”, entonces requerimos
un ancho mínimo de la cara de 0.200”.
En este caso ocurre un error, el cual se visualiza de la siguiente manera:
Para corregir el error en la reconstrucción del filete, reduzca el valor del radio del
filete, o bien aumente el ancho de la cara.
Capitulo 3 MODELANDO PIEZAS
SolidWorks para Dibujo y Diseño Mecánico 3—17
Crear las terminales de la batería
Enseguida proceda a crear dos salientes en la cara superior de la batería.
Para crear operaciones adicionales en la pieza (como salientes o cortes),
croquice en las caras o planos del modelo y, a continuación, extruya los croquis.
NOTA: Se debe croquizar en una cara o plano a la vez y después crear una
operación basada en uno o más croquis.
1. Haga clic en Sin líneas ocultas Hidden Lines Removed en la barra
de herramientas Ver, o en Ver, Visualizar, Sin líneas ocultas (View,
Display, Hidden lines removed).
2. Haga clic en Seleccionar Select en la barra de herramientas Croquis,
si aún no esta seleccionado.
3. Haga clic en la cara superior cortada de la pieza.
4. Haga clic en Croquis Sketch en la barra de herramientas Croquis, o
en el botón secundario del ratón en cualquier punto en la zona de gráficos
y seleccione Insertar Croquis (Insert Sketch).
Se abre un croquis.
5. Haga clic en Circulo Circle en la barra de
herramientas de Croquizar, o también en
Herramientas, Entidad de croquis, Circulo
(Tools, Sketch entity, Circle), para tomar la
herramienta de trazar círculos. El primer círculo
debe ser coincidente con el punto de origen del
croquis.
6. Haga clic en el punto de origen del croquis y
mueva el cursor para croquizar un círculo.
Haga clic de nuevo para completar el círculo.
7. Copie el circulo croquizado. Haga clic en
Seleccionar Select. Mantenga presionada
la tecla Ctrl mientras hace clic en el diámetro del círculo y arrastra el
círculo hacia la izquierda superior del cuadrante. Suelte el botón del ratón
y, a continuación libere la tecla Ctrl.
Capitulo 3 MODELANDO PIEZAS
SolidWorks para Dibujo y Diseño Mecánico 3—18
Acotar y Extruir el Saliente
Para establecer la posición y el tamaño de los círculos, agregue las cotas
necesarias.
1. Haga clic en Superior Top en la barra de herramientas Vistas
Estándar, para visualizar el croquis desde la vista superior.
1. Haga clic en Cota Dimension en la barra de herramientas Relaciones
de croquis, o en el botón secundario del ratón en cualquier sitio en la zona
de gráficos y seleccione Cota (Dimension) del menú contextual.
2. Haga clic en el círculo para acotar su diámetro y, a continuación haga clic
en el punto donde desea situar la cota. Asigne un valor de .500 pulgadas.
3. Agregue una relación de igualdad. Haga clic en Agregar relaciones
Add Relations. Haga clic en la circunferencia de cada circulo y en el
cuadro de diálogo Agregar relaciones haga clic en Igual (Equal).
4. Haga clic en Aplicar (Apply), y enseguida cierre el cuadro de dialogo.
Capitulo 3 MODELANDO PIEZAS
SolidWorks para Dibujo y Diseño Mecánico 3—19
5. Haga clic en Cota Dimension. Enseguida haga clic en los dos puntos
de centro de los círculos y arrastre el texto de la dimensión hacia afuera
del cuadrado para posicionarlo. Libere el botón del ratón y escriba la
dimensión de 1.000 pulgadas.
6. Croquice una línea de centros, la cual se utilizará como referencia para
posicionar los círculos. Haga clic en Línea de centros Centerline en
la barra de herramientas Croquis y, a continuación trace una línea vertical
que pase por el punto de origen del croquis.
7. Utilizando el procedimiento anterior, trace
una línea de centros que pase por el centro
de ambos círculos
8. Establezca una dimensión angular. Haga
clic en Cota Dimension. Haga clic en la
línea de centros vertical y, enseguida haga
clic sobre la línea de centros entre los dos
círculos. Arrastre el texto de la dimensión
por entre las dos líneas de centros y hacia
afuera del cuadrado. Libere el botón del
ratón y escriba el valor de 45 grados.
9. Extruya el croquis. Haga clic en Extruir saliente base Extruded
Boss/ Base en la barra de herramientas Operaciones.
10.En Dirección 1 realice lo siguiente:
En la opción predeterminada Blind
introduzca el valor de 0.6 pulgadas en la
casilla de Profundidad .
Para crear una forma de cono truncado
para las terminales de la batería, active el
botón Draft y asigne un valor de 5
grados como ángulo de inclinación.
11.Haga clic en Aceptar para crear la extrusión.
12.Cambie el nombre Boss-extruded por Terminales
y guarde el documento.
Líneas de Centro
Capitulo 3 MODELANDO PIEZAS
SolidWorks para Dibujo y Diseño Mecánico 3—20
De esta manera ha creado su primera pieza en SolidWorks.
Antes de pasar a la siguiente sección y aprovechando la pieza recién creada,
revisemos algunas funcionalidades de SolidWorks:
Cambiar el color de una pieza
Puede cambiar el color y el aspecto de una pieza o de sus operaciones.
1. Haga clic en el icono que contiene el nombre de la pieza u operación que
quiere cambiar de color, en este caso Batería que aparece en la parte
superior del gestor de diseño del Feature Manager.
2. Cambie la visualización de la pieza a sombreado, haciendo clic en
Sombreado Shaded
Capitulo 3 MODELANDO PIEZAS
SolidWorks para Dibujo y Diseño Mecánico 3—21
3. Haga clic en Editar color Edit color en la barra de herramientas
Estándar.
Aparece el cuadro de dialogo Editar color.
4. Seleccione el color que desee de la paleta y a continuación, haga clic en
Aceptar.
5. Si no aparece en la paleta de colores, un color de su predilección, puede
crear el color que desee, haciendo clic en el botón Defina colores
personalizados (Define Custom Colors) y seleccionar o mezclar de la
gama de colores de la derecha el que sea de su preferencia, y a continuación
agregarlo a la paleta de colores personalizados.
Capitulo 3 MODELANDO PIEZAS
SolidWorks para Dibujo y Diseño Mecánico 3—22
Visualizar una vista de sección
Puede visualizar una vista de sección 3D del modelo en cualquier instante. Para
especificar los planos de corte de la sección, utilice las caras o los planos del
modelo. En este ejemplo, utilice el plano Derecho para cortar la vista del
modelo.
1. Haga clic en Isométrico Isometric y, a continuación, haga clic en el
modo de vista Sombreado Shaded.
2. Haga clic en Derecho en el gestor de diseño del Feature Manager.
El plano Derecho se resalta.
3. Haga clic en Vista de sección Section view en la barra de
herramientas Ver, o en Ver, Visualizar, Vista de Sección (View, Display,
Section view).
Aparece el cuadro de diálogo Vista de Sección.
4. Active la casilla de verificación Vista Preeliminar(Preview)
Aparece una flecha de corte de sección.
Capitulo 3 MODELANDO PIEZAS
SolidWorks para Dibujo y Diseño Mecánico 3—23
NOTA: Al seleccionar la opción Vista Preeliminar (Preview), la vista se
actualiza cada vez que modifica un valor en el cuadro de diálogo.
Si aparece un mensaje que comunica que el modelo no se está seccionando
correctamente, Haga clic en Aceptar.
5. Haga clic en la flecha de dirección hacia arriba en el cuadro Posición de
Sección en 0 pulgadas.
Aparece un plano de corte de sección. La vista se actualiza en forma
dinámica al tiempo que incremente el valor, lo que corresponde a la
equidistancia desde el plano Derecho hasta el plano de corte de sección.
La flecha de corte de sección indica el área del modelo que estará visible,
empezando en el plano de corte de sección y siguiendo la dirección de la
flecha.
Girar y mover la pieza
Para visualizar el modelo desde ángulos distintos y seleccionar de manera mas
sencilla caras, aristas, etc., puede girar y mover el modelo en la zona de
gráficos.
Para girar la pieza, utilice uno de los métodos siguientes:
 Para girar una pieza por pasos, utilice las teclas de flechas.
 Para girar la pieza en incrementos de 90º
, mantenga presionada la tecla
Mayús. (Shift) y utilice las teclas de flechas.
 Para girar la pieza a cualquier ángulo, haga clic en Girar vista Rotate
View en la barra de herramientas Ver y, a continuación arrastre.
 Para girar la pieza en el sentido de las agujas del reloj o en el sentido
inverso alrededor del centro de la zona de gráficos, mediante el valor de
incremento, mantenga presionada la tecla Alt y utilice las teclas de flecha.
 Para girar la pieza alrededor de una arista o de un vértice, haga clic en
Girar vista Rotate View, a continuación, haga clic en la arista o el
vértice y, finalmente, arrastre.
Capitulo 3 MODELANDO PIEZAS
SolidWorks para Dibujo y Diseño Mecánico 3—24
 Para girar la pieza a cualquier ángulo, utilizando un ratón de tres botones,
presione el botón central y arrastre para girar la pieza.
Para mover la vista de la pieza, utilice uno de los métodos siguientes:
 Haga clic en Trasladar Pan en la barra de herramientas Ver y, a
continuación, haga clic en la pieza y arrástrela para moverla por la
zona de gráficos.
 Para mover la vista hacia arriba, abajo, a la izquierda o a la derecha,
mantenga presionada la tecla Ctrl y utilice las teclas de flechas.
 Utilice las barras de desplazamiento para trasladarse a otra zona de la
ventana.
 Si está utilizando un ratón de tres botones, mantenga presionada la
tecla Ctrl, presione el botón central del ratón y arrastre para mover la
pieza por la zona de gráficos.
Si gusta utilizar el teclado con frecuencia será útil memorizar la siguiente lista de
shortcut de teclado:
TECLA ACCION
Tecla de flechas Rotar la vista
Shift+Tecla de flechas Rotar la vista en incrementos de 90o
Alt+Tecla izq. O derecha de flechas Rotar normal a la pantalla
Ctr+Tecla de flechas Mover la vista
Shift+z Zoom acercar
z Zoom alejar
Ctrl+1 Vista Frontal
Ctrl+2 Vista Posterior
Ctrl+3 Vista lateral izquierda
Ctrl+4 Vista lateral derecha
Ctrl+5 Vista superior
Ctrl+6 Vista inferior
Ctrl+7 Vista en Isométrico
Capitulo 3 MODELANDO PIEZAS
SolidWorks para Dibujo y Diseño Mecánico 3—25
Modelando la pieza TAPA BATERIA
Perspectiva de la pieza a crear.
Enseguida Identificaremos las operaciones necesarias para su creación.
La pieza a modelar, se basará en las dimensiones y operaciones ya ejecutadas
en la pieza anterior llamada batería, por lo tanto:
1. Se abre el documento llamado BATERIA
2. Edición. Se ejecuta una edición para eliminar la operación
Saliente Extruida (Terminales).
3. Corte Extruido. En la misma posición de las terminales se
realizan dos perforaciones, para el paso de las terminales,
4. Edite la operación de Base Extruida. Esto se hace con la
finalidad de cambiar la profundidad de la extrusión.
5. Saliente extruido con ángulo de salida. Se hace con la
finalidad de representar el soporte del reflector del foco.
6. Dos salientes extruidos. Para representar dispositivo para
conectar el SWITCH con la BATERIA
7. Redondeo. La operación de redondeo se realiza para
suavizar las aristas superiores de la Tapa.
Capitulo 3 MODELANDO PIEZAS
SolidWorks para Dibujo y Diseño Mecánico 3—26
Creación de una parte nueva a partir de otra parte ya existente.
Ahora proceda a modelar la pieza TAPA BATERIA a partir de la pieza BATERIA.
1. Abra el documento BATERIA.Sldprt y, a continuación, haga clic en
Archivo, Guardar como y escriba el nombre de la parte TAPA BATERIA.
Haga clic en Guardar.
El icono TAPA BATERIA se visualiza en la parte superior del Gestor de
Diseño del Feature Manager.
2. Edición. Elimine la operación Terminales y reutilice el croquis de los círculos.
 Seleccione el icono Terminales
en el Gestor de Diseño del
Feature Manager y presione la
tecla Eliminar (Delete).
Aparece la caja de diálogo de
confirmación de Eliminar. Haga
clic en Si (Yes). No elimine el
croquis con los dos círculos.
3. Creación de las dos perforaciones. Haga clic en
Croquis 3 (Sketch 3) en el gestor de diseño del
Feature Manager y seleccione Extruir Corte
Extruded Cut en la barra de herramientas
Operaciones. Configure la condición final para la
profundidad del corte A todo lo largo (through
All).
 Cambie el nombre de la operación Cut-
Extrude por Perforaciones.
4. Edición de la operación Base extruida.
 Haga clic derecho en la operación Base Extruida (Base-Extrude) y
seleccione Editar Definición (Edit Definition) del menú desplegable.
 En el cuadro de diálogo de la operación, cambie el valor de la profundidad
total a 0.400 pulgadas.
 Active el botón Draft y asigne un valor de 1.00 en la caja de texto del
ángulo de salida.
Capitulo 3 MODELANDO PIEZAS
SolidWorks para Dibujo y Diseño Mecánico 3—27
Haga clic en Aceptar
5. Crear el saliente extruido con ángulo de salida. El asiento del reflector del
foco se crea a partir de un saliente extruido de un croquis circular:
 Abra un croquis en la cara superior de la pieza.
 Seleccione la arista de la perforación central de la pieza y, a
continuación haga clic en Equidistanciar entidades Offset Entities
en la barra Herramientas de Croquizar y configure la equidistancia a un
valor de 0.300 pulgadas.
 Croquice un nuevo círculo a una
equidistancia de 0.100 pulgadas del
círculo croquizado anteriormente.
Seleccione la arista del círculo
equidistante croquizado con anterioridad
y, a continuación haga clic en
Equidistanciar entidades Offset
Entities en la barra Herramientas de
Croquizar y configure la equidistancia a
un valor de 0.100 pulgadas.
Perforación
Central
Capitulo 3 MODELANDO PIEZAS
SolidWorks para Dibujo y Diseño Mecánico 3—28
 Extruya el croquis. Haga clic en Extruir saliente
base Extruded Boss/Base en la barra de
herramientas Operaciones.
En la opción predeterminada Blind asigne el valor de
0.400 pulgadas en la casilla de Profundidad .
Active el botón Draft e introduzca un valor de
1.00 grados como ángulo de salida.
Haga clic en aceptar para crear la extrusión.
Active el botón Draft y asigne un valor de
1.00 en la caja de texto del ángulo de salida.
 Cambie el nombre de la operación Boss-
Extrude por Soporte.
Con el único objetivo de visualizar el efecto del ángulo de salida (Draft), haga
una vista de sección del modelo, utilizando el plano frontal para cortar la vista de
la pieza. Para que sea mas notorio el ángulo de salida, edite la operación
Soporte cambiando el ángulo de inclinación de 1.00 grados a 5.00 grados. (Si
no recuerda como visualizar una vista de sección, consulte la página 3-22. Si
requiere ayuda para realizar la edición de una operación, consulte la sección 4
de la página 3-26 ).
Observe que la extrusión del croquis de dos círculos concéntricos, cuando se
aplica ángulo de salida, la cara exterior se inclina hacia adentro y la cara interior
se inclina hacia fuera.
Una vez visualizado el efecto del ángulo de salida, vuelva a editar la operación
Soporte y asigne nuevamente el ángulo de salida original de 1.00 grados.
Desactive la vista de sección.
Capitulo 3 MODELANDO PIEZAS
SolidWorks para Dibujo y Diseño Mecánico 3—29
6. Creación de dos salientes extruidos. Las siguientes dos operaciones de
salientes extruidos son utilizados para conectar la BATERIA al SWITCH. El
primer croquis es extruido en dos direcciones. El segundo croquis es extruido
en una dirección. Ambos croquis utilizan simetría con el origen y la
herramienta de croquizar Simetría.
Creación de la primera operación de saliente extruido:
 Haga un Zoom a la pieza y rótela de tal
manera que se visualice con claridad la cara
interior derecha.
 Abra un croquis (Sketch) en la cara interior
derecha.
 Cambie la visualización de la pieza a vista
Lateral Derecha.
 Croquice un rectángulo
coincidente con las aristas
inferior y superior. El origen
queda aproximadamente en medio de la línea inferior.
NOTA: Al croquizar el rectángulo, asegúrese que al seleccionar el punto de
inicio y el punto final del rectángulo aparezca el símbolo de inferencia
coincidente con las aristas inferior y superior de la pieza.
 Haga clic en Agregar Relaciones en la barra de
herramientas Relaciones de croquis o en
Herramientas, Relaciones, Agregar (Tools,
Relations, Add). Aparece el cuadro de dialogo
Agregar relaciones geométricas.
 Seleccione el origen en el Feature Manager o en la
zona de gráficos y, a continuación seleccione la
línea inferior del rectángulo. Asigne la relación
Punto Medio (Midpoint) y haga clic en Aplicar
(Apply). Cierre el cuadro de diálogo Agregar
relaciones geométricas.
El croquis queda simétrico con respecto al origen.
 Acote el croquis. Asigne un valor de 1.000 pulgada a la longitud de la
línea horizontal inferior del rectángulo.
Capitulo 3 MODELANDO PIEZAS
SolidWorks para Dibujo y Diseño Mecánico 3—30
El croquis queda completamente definido, cambiando todas sus entidades
a color negro.
 Extruya el croquis. Primeramente cambie la visualización de la pieza a
Vista Isométrico. Haga clic en Extruir saliente base Extruded
Boss/ Base en la barra de herramientas Operaciones.
En Dirección 1 realice lo siguiente:
En la opción predeterminada Blind introduzca el
valor de 0.400 pulgadas en la casilla de
Profundidad .
Active el botón Draft e introduzca un valor de
1.00 grados en la casilla de texto para el ángulo
de inclinación. El croquis es extruido .400 pulgadas hacia la dirección de
las perforaciones.
Haga clic en Dirección 2 y realice lo siguiente:
Seleccione el tipo de extrusión Hasta la
Superficie (Up to Surface) y seleccione para
la profundidad la cara exterior derecha.
En la caja de diálogo, aparece la cara
seleccionada como Face <1>.
Para visualizar la segunda extrusión haga clic
en la inferencia OK del botón derecho del
ratón ó bien haga clic en Aceptar
 Cambie el nombre de la operación Boss-Extrude2 por Base de
Conector.
Capitulo 3 MODELANDO PIEZAS
SolidWorks para Dibujo y Diseño Mecánico 3—31
Creación de la segunda operación de saliente extruido:
 Abra un croquis (Sketch) en la cara
superior angosta de la primera operación
de extrusión realizada.
 Cambie la visualización de la pieza a vista
Superior.
 Croquice una línea de centros (Centerline), que sea horizontal y
con punto inicial coincidente con el origen.
 Para crear una simetría de entidades a medida que crea un croquis,
haga clic en Espejo Mirror en la barra de herramientas de
Croquizar.
Aparecen símbolos de simetría en ambos extremos de la línea de centros
para indicar que la simetría automática esta activada.
 Croquice la geometría. Croquice
una línea vertical que inicie en la
línea de centros y colineal con la
arista interior de la pieza. Enseguida
croquice una línea horizontal
colineal con la arista horizontal de la
operación Base de Conector.
De manera automática, se crea una
simetría (Espejo) de las dos líneas
croquizadas.
Símbolos de
simetría
Líneas
croquizadas
Líneas
simétricas
Capitulo 3 MODELANDO PIEZAS
SolidWorks para Dibujo y Diseño Mecánico 3—32
 Croquice un Arco Tangente. Haga
clic en Arco Tangente Tangent
Arc en la barra de herramientas
de croquizar para activar la
herramienta Arco Tangente.
Enseguida, presione el botón del
ratón sobre el punto final de la
línea horizontal y arrastre el arco
hacia abajo, hasta que el punto
inicial, el centro y el punto final del
arco queden verticalmente
alineados y finalmente suelte el
botón del ratón.
 Complete el croquis. Croquice
una línea horizontal que vaya del
punto final del arco a la arista
exterior de la Base de Conector.
Y a continuación, croquice una
línea vertical colineal con la
arista vertical de la Base de
Conector que termine en la línea
de centros.
 Desactive la función Espejo o
Simetría. Haga clic en
Espejo Mirror.
 Acote el croquis. Asigne un valor de 0.100 pulgadas al radio del arco. Y
una longitud de 1.000 pulgadas a la distancia desde la arista vertical
interior de la Base de Conector a la parte externa del arco.
 Para acotar la longitud hasta la arista del arco, es necesario revisar la
información siguiente:
Acotar arcos y círculos
De forma predeterminada, al acotar un arco o un círculo, la cota va hacia el
punto central del arco o círculo. Si lo desea, puede editar la cota que va hacia la
arista de un arco o circulo.
Para cambiar las opciones de cota para los arcos y círculos:
1º.- Haga clic con el botón secundario del ratón en la cota y seleccione
propiedades del menú contextual.
Capitulo 3 MODELANDO PIEZAS
SolidWorks para Dibujo y Diseño Mecánico 3—33
2º.- En el cuadro de diálogo propiedades de cota, seleccione la condición del
primer arco y la Condición del segundo arco que proporciona la cota
deseada.
Las siguientes ilustraciones visualizan algunas de las opciones disponibles para
acotar entre arcos y círculos.
 De acuerdo con la información previamente revisada, acote la longitud
hasta la arista del arco. Haga clic en Cota Dimension. A
continuación, seleccione la arista vertical interior de la Base de Conector
y enseguida haga clic en la arista del arco y
posicione la cota.
La dimensión lineal utiliza el centro del arco como
referencia.
Para modificar las propiedades de la cota, haga clic
con el botón secundario del ratón en la cota y
seleccione propiedades
del menú contextual.
Active el botón Max en la
condición del primer arco
e introduzca una cantidad
de 1.000 pulgadas en la
casilla de valor de la cota.
Haga clic en Aceptar
(OK). El croquis cambia a
color negro indicando que
ahora es completamente
definido.
1er
Arco -> 20
Arco
Centro -> Mínimo
Centro -> Centro
Centro -> Máximo
1er
Arco -> 20
Arco
Mínimo -> Mínimo
Máximo -> Máximo
Capitulo 3 MODELANDO PIEZAS
SolidWorks para Dibujo y Diseño Mecánico 3—34
 Extruya el croquis. Primeramente cambie la visualización de la pieza a
Vista Isométrico. Haga clic en Extruir saliente base Extruded
Boss/ Base en la barra de herramientas Operaciones.
En Dirección 1 realice lo siguiente:
En la opción predeterminada Blind introduzca el
valor de 0.100 pulgadas en la casilla de
Profundidad . Active el botón Reverse
direction.
Haga clic en Aceptar
Cambie el nombre Boss Extruded3 por
Conector de Switch y guarde el
documento
7. Creación del redondeo. La operación de filete se realiza para suavizar las
aristas superiores de la tapa.
En esta ocasión se utilizarán ambas opciones para redondeo de aristas y
caras.
Creación de operaciones de redondeo de aristas:
Para crear un filete en la arista interior y arista
exterior del Sujetador, seleccione ambas aristas
(utilizando Control-Select o sea haga clic en
Seleccionar , mantenga presionada la tecla
Ctrl y haga clic en las 2 aristas).
Haga clic en Filete (Fillet) en la barra de
herramientas Operaciones.
Aristas a
redondear
Capitulo 3 MODELANDO PIEZAS
SolidWorks para Dibujo y Diseño Mecánico 3—35
Escriba .100 en el cuadro del valor del radio y
mantenga los demás elementos con los
valores predeterminados.
Haga clic en Aceptar
Cambie el nombre de la operación a Filete de
Soporte.
Creación de redondeo en la arista exterior del fondo del Conector.
Esto es un proceso en dos pasos:
 Creación de un filete de arista
 Creación de un filete de cara
Primeramente se creará un filete de arista en las aristas verticales del Conector
y al contorno interior de la tapa. Siguiendo el método anterior, seleccione los
dos aristas verticales y la arista de contorno interior, a continuación haga clic en
Filete (Fillet) y asigne un valor de 0.100 pulgadas al radio del filete. Haga
clic en Aceptar .
Cambie el nombre de la operación por Filete Arista Conector.
Enseguida se creará la operación de filete de cara. Haga clic en Filete
(Fillet) y ejecute lo siguiente:
- Active el botón Filete de Cara (Face
Fillet) en la lista de tipo de filetes de la
ventana de diálogo Filete.
Aristas
Verticales
Aristas de contorno
interior
Capitulo 3 MODELANDO PIEZAS
SolidWorks para Dibujo y Diseño Mecánico 3—36
- Asigne un valor de 0.050 pulgadas al radio del
filete.
- Active la ventana del Primer conjunto de caras
(First Face set) y seleccione la cara posterior
de la base del conector.
- Active la ventana de Segundo conjunto de
caras (Second Face set) y seleccione la cara
superior de la tapa.
- Haga clic en Aceptar .
- Cambie el nombre de la operación por Filete
Cara Conector.
- Guarde el documento TAPA BATERIA.
El Gestor de diseño del Feature Manager muestra los iconos de todas las
operaciones exitosas en color amarillo.
Cara superior
de la tapa
Cara posterior de
La base del
conector
Capitulo 3 MODELANDO PIEZAS
SolidWorks para Dibujo y Diseño Mecánico 3—37
3.2 Sólidos de Revolución Revolve
Una operación de revolución crea una base, un saliente, un corte o una
superficie aplicando una revolución a un croquis alrededor de una linea de
centros. El ángulo predeterminado es de 360º.
Para crear una revolución base de saliente o de superficie:
Croquice una línea de centros y los perfiles.
 El croquis para una operación de revolución sólida puede contener uno o
más perfiles cerrados, que no se entrecrucen. Sin embargo, un perfil
debe contener todos los demás perfiles para una operación de
revolución base que contenga múltiples perfiles.
 El croquis para una operación de revolución lámina o de superficie
puede contener sólo un perfil abierto o cerrado, que no se entrecruza.
 Los perfiles no pueden cruzar la línea de centros. Si el croquis contiene
más de una línea de centros, seleccione la línea de centros que desea
utilizar como eje de revolución.
Línea de centros
Correcto Correcto Incorrecto
Capitulo 3 MODELANDO PIEZAS
SolidWorks para Dibujo y Diseño Mecánico 3—38
Haga clic en uno de los siguientes elementos:
 Revolución de saliente/base Revolved boss/base de la barra de
herramientas Operaciones.
 Corte de revolución Revolved cut de la barra de herramientas
Operaciones.
 Insertar, Superficie, Revolución (Insert, surface, revolve).
Escoja un Tipo de dirección (Una dirección, Plano medio o Dos
direcciones).
Especifique el Ángulo de rotación.
 Si selecciona Plano medio en el cuadro Tipo, el Ángulo se divide igual
en ambos lados del plano de croquis.
 Si selecciona Dos direcciones en el cuadro Tipo, especifique el Ángulo
para cada dirección.
Si utiliza las teclas de flechas para especificar el Ángulo la vista preliminar
muestra la dirección de rotación.
Active la casilla de verificación Invertir dirección para girar la operación
en la dirección opuesta.
Si crea una operación base o saliente, seleccione Operación sólida u
Operación lámina en el cuadro Revolución como.
Para una operación lámina, haga clic en la pestaña Operación lámina.
 Escoja una dirección (para el Espesor de pared) de la lista Tipo.
 Active la casilla de verificación Invertir dirección para extruir el espesor
de la pared en la dirección opuesta.
Haga clic en Aceptar.
Capitulo 3 MODELANDO PIEZAS
SolidWorks para Dibujo y Diseño Mecánico 3—39
Modelando la pieza REFLECTOR
Perspectiva de la pieza a crear.
Enseguida identificaremos las operaciones necesarias para su creación.
 Sólido de revolución. El sólido de revolución es creado
con una operación de revolución base a partir de un
croquis de un perfil y una línea de centros.
 Vaciado. Con la finalidad de ahuecar la pieza base, se
realiza un vaciado eliminando una cara y dejando un
espesor de pared constante.
 Saliente Extruido. El cuello del reflector, utilizado para
alojar el foco, se crea a través de un saliente extruido
en la parte posterior de la pieza.
 Taladro refrentado. El orifico utilizado para alojar el
foco, se crea utilizando el asistente de taladros.
 Saliente de revolución (Operación lámina). El saliente
utilizado para conectar físicamente el reflector con la
tapa batería.
 Saliente extruido. El frente del reflector, para colocar la
tapa de reflector y la mica, se crea a partir de un
saliente extruido.
Capitulo 3 MODELANDO PIEZAS
SolidWorks para Dibujo y Diseño Mecánico 3—40
Ahora proceda a modelar la pieza REFLECTOR.
1. Abra un documento nuevo de parte y, a continuación, guarde el documento
con el nombre REFLECTOR.
2. Creación del sólido de revolución. La operación sólido de revolución base
requiere de un croquis que contenga un perfil y una línea de centros. El perfil
se trazará en el plano derecho con la línea de centros colineal con el plano
superior. La curva del reflector se realizará con un arco de tres puntos.
 Visualice los planos. Haga clic con el botón secundario del ratón sobre el
plano frontal en el Feature Manager y seleccione Mostrar (Show). Haga
lo mismo para visualizar el plano superior.
 Abra un croquis en el plano derecho y cambie la visualización a vista
Derecha Right.
 Croquice la línea de centros . Trace una línea de centros horizontal
que pase por el origen y sea colineal con el plano superior.
 Croquice el perfil. Trace tres líneas con las siguientes características:
- Primera línea: una línea vertical que inicie en el origen y sea colineal con
el plano frontal.
- Segunda línea: una línea horizontal que
inicie en el origen y coincidente con el plano
superior.
- Tercera línea: una línea vertical que inicie
en el punto final de la segunda línea y con
una longitud aproximada de ⅓ de la longitud
de primera línea.
Enseguida trace un arco de tres puntos. Un arco de tres puntos requiere:
 Punto inicial
 Punto final
 Centro ó Radio de curvatura
El punto medio del arco está alineado con el centro del arco. La posición
del arco queda determinada según se arrastre el punto medio o el centro
del arco hacia arriba o hacia abajo del arco.
Capitulo 3 MODELANDO PIEZAS
SolidWorks para Dibujo y Diseño Mecánico 3—41
Para trazar el arco de tres puntos haga lo siguiente:
- En la barra de herramientas de
croquizar, haga clic en Arco 3
puntos 3Pt Arc.
- Situé el cursor en el punto final de la
línea vertical izquierda (punto inicial del
arco).
- Presione el botón del ratón y arrastre
hasta el punto final de la línea vertical de
la derecha.
- Suelte el botón del ratón
- Arrastre el arco para configurar el radio
del arco.
- Suelte el botón del ratón.
NOTA: La ayuda en línea de SolidWorks contiene animaciones para mostrar
como croquizar la mayoría de las herramientas de croquizar. En este caso Haga
clic en Ayuda, Índice, Arco, 3Puntos (Help, Index, Arc, 3Point). Enseguida
corra la animación haciendo clic en el icono
 Agregue cotas y relaciones geométricas. Para definir completamente el
croquis, agregue las cotas y relaciones que se muestran abajo.
Arrastre el punto
medio hacia abajo
Punto inicial
Punto final
Perfiles iguales
Línea de
Centros
Capitulo 3 MODELANDO PIEZAS
SolidWorks para Dibujo y Diseño Mecánico 3—42
 Revolucione el croquis. En la barra de herramientas
Operaciones haga clic en Revolución de
saliente/base Revolved boss/base.
Aparece la caja de diálogo de Revolución
Base.
Acepte los valores predeterminados
haciendo clic en Aceptar .
3. Creación del vaciado. Un vaciado ahueca la pieza, dejando abiertas las caras
que seleccione y paredes laminas en las caras restantes. Para insertar el
vaciado haga lo siguiente:
 Haga clic en Vaciado Shell en la barra de
herramientas Operaciones
Aparece el cuadro de diálogo de Vaciado
 En la pieza, haga clic en la cara frontal, la cara se
enumera en el cuadro Caras a eliminar.
 Especifique el espesor de la pared con un valor de 0.250
pulgadas
 Haga clic en Aceptar.
 Cambie el nombre Shell1 por Concha Reflector en el
Feature Manager.
Capitulo 3 MODELANDO PIEZAS
SolidWorks para Dibujo y Diseño Mecánico 3—43
4. Creación del cuello de reflector. Se logra a través de un saliente extruido.
Para agregar el saliente extruido, haga lo siguiente:
 Abra un croquis en la cara plana posterior de la
pieza. Puede rotar la pieza para seleccionar la cara o
bien usar la opción Seleccionar Otro (Select
Other).
 Croquice el perfil. Haga clic en Convertir
Entidades Convert Entities en la barra de
herramientas de croquizar y seleccione la cara
posterior de la pieza para extraer el perfil circular
de la cara.
 Extruya el croquis con una profundidad de 0.400
pulgadas.
 En el Feature Manager cambie el nombre de la operación a Cuello
Reflector.
5. Creación de Taladro. El taladro requerido para alojar el foco, es un taladro
refrentado. Para realizarlo se utilizará el asistente de taladro de SolidWorks.
El asistente de taladros proporciona ayuda en operaciones de taladros
simples y complejos. Para insertar el taladro requerido haga lo siguiente:
 Seleccione la cara plana interior del reflector
y cambie la visualización a vista Frontal.
 Haga clic en Asistente de Taladros Hole Wizard.
Aparece la caja de diálogo de definición de taladro.
Capitulo 3 MODELANDO PIEZAS
SolidWorks para Dibujo y Diseño Mecánico 3—44
Defina los parámetros. Haga clic en la pestaña Refrentado (Counterbore).
Introduzca los siguientes parámetros:
Presione el botón Next.
Aparece el cuadro de
diálogo Ubicación de
taladro.
Standard Ansi Inch
Screw Type Hex Bolt
Size ½
End condition and Depth Through All
Hole Fit & Diameter Normal
C’Bore Diameter 0.600
C’Bore Depth 0.200
Capitulo 3 MODELANDO PIEZAS
SolidWorks para Dibujo y Diseño Mecánico 3—45
Para posicionar el taladro, agregue una
relación geométrica Coincidente entre el
origen y el centro del taladro.
Haga clic en Finalizar.
En el Feature Manager cambie el nombre CBORE for 1/2 Hex Head Bolt1 por
Taladro para Foco.
Con la única finalidad de observar en detalle el tipo de taladro insertado,
visualice una Vista de Sección utilizando el plano Derecho para cortar la pieza.
 Guarde la pieza Reflector.
Taladro
Refrentado
Capitulo 3 MODELANDO PIEZAS
SolidWorks para Dibujo y Diseño Mecánico 3—46
6. Creación del Saliente de revolución en operación lámina. Esta operación se
obtiene rotando un perfil abierto alrededor de una línea de centros. Para
lograrlo haga lo siguiente:
 Abra un croquis en el plano derecho y cambie la visualización a vista
Derecha Right.
 Croquice la línea de centros . Trace una línea de centros horizontal
que pase por el origen y sea colineal con el plano superior.
 Croquice el perfil.
a. Seleccione la arista derecha del cuello del
reflector y convierta la misma haciendo
clic en ConvertirEntidades Convert
Entities.
b. Croquice un arco tangente de 90º que
inicie en la parte superior de la línea
trazada en (a).
c. El segmento de línea vertical creado en (a) se requiere para poder trazar
el arco tangente; una vez
trazado el arco tangente
proceda a quitar la línea
vertical utilizando la
herramienta Recortar
Trim.
d. Agregue las dimensiones.
Asigne un valor de 0.100
pulgadas al valor de el radio
del arco. Asigne también una
relación geométrica de
coincidencia para asegurar
que el centro del arco se sitúe
exactamente sobre la línea
horizontal de la silueta del cuello del reflector. Enseguida agregue otra
relación geométrica para que el centro del arco y su extremo final sean
verticales, asegurando con esto que el arco sea de 90º.
Con esto el croquis debe quedar completamente definido(En color negro).
Seleccione esta
arista para
convertir
Coincidentes
Verticales
Línea de
Inferencia a 90º
Recorte estas
dos líneas
Capitulo 3 MODELANDO PIEZAS
SolidWorks para Dibujo y Diseño Mecánico 3—47
 Haga la rotación del croquis. Haga clic en Revolución de saliente
Revolved boss/base.
Debido a que el croquis es un perfil abierto, aparece un mensaje de
precaución, el cual pregunta si se desea que SolidWorks cierre
automáticamente el perfil.
Como se quiere hacer una operación lámina, presione el botón No, y
proceda a introducir los parámetros para el sólido de revolución como se
muestran en la ventana de Parámetros de revolución y haga clic en
finalizar.
 En el Feature Manager cambie el nombre Boss-Revolve-Thin1 por
Conector de Reflector.
Capitulo 3 MODELANDO PIEZAS
SolidWorks para Dibujo y Diseño Mecánico 3—48
7. Creación de frente del reflector. Para que sirva de asiento a la tapa del
reflector y colocación de la mica ó vidrio frontal, se crea un saliente extruido.
 Abra un croquis en la cara frontal circular del reflector.
 Croquice el perfil. Trace dos círculos, mediante la
creación de una Equidistancia bi-direccional. Haga clic
en la arista circular exterior del reflector y enseguida en
Equidistanciar entidades Offset entities para
visualizar la ventana Offset entities y seleccione bi-
direccional, asignando un valor de .250 pulgadas a la
equidistancia.
 Extruya el croquis. Haga la extrusión del croquis, asignando un valor de
.250 pulgadas de profundidad.
 En el Feature Manager cambie el nombre Boss-Extrude2 por Frente de
Reflector.
Dirección de
la extrusión
Capitulo 3 MODELANDO PIEZAS
SolidWorks para Dibujo y Diseño Mecánico 3—49
 Creación de la mica o vidrio frontal. Se utiliza un saliente extruido para
simular un plástico transparente. La operación extrae la arista circular
interior del frente del reflector y se coloca en el plano frontal. Después se
agregan propiedades de transparencia para poder visualizar el foco que
se creara en la siguiente sección.
 Abra un croquis en el plano Frontal.
 Croquice el perfil. Seleccione la arista circular interior del frente del
reflector y enseguida, haga clic en Convertir entidades Convert
entities, para proyectar el círculo en el plano frontal.
 Extruya el croquis. Haga la extrusión del croquis, asignando un valor de
.100 pulgadas de profundidad.
 Agregue transparencia al saliente extruido. Para simular un plástico
transparente al saliente creado, haga lo siguiente:
Dirección de
la extrusión
Capitulo 3 MODELANDO PIEZAS
SolidWorks para Dibujo y Diseño Mecánico 3—50
Sobre el saliente creado haga clic con el botón
secundario del ratón y seleccione Propiedades de
Operación (Feature Properties). Aparece el cuadro
de diálogo de Propiedades de operación.
Presione el botón Color. Aparece el cuadro de
diálogo Propiedades de entidad (Entity Property).
Enseguida, presione el botón Avanzado
(Advanced).
Aparece el cuadro de diálogo
Propiedades Avanzadas (Advanced
Properties). Para asignar la propiedad de
transparencia del material arrastre el
deslizador Transparencia todo hacia el
lado derecho. Haga clic en Aceptar (OK)
en todos los cuadros de diálogo.
 En el Feature Manager cambie el
nombre Boss-Extrude3 por
Plástico Transparente.
 Guarde la pieza Reflector.
Capitulo 3 MODELANDO PIEZAS
SolidWorks para Dibujo y Diseño Mecánico 3—51
Modelando la pieza FOCO.
Perspectiva de la pieza a crear.
Enseguida identificaremos las operaciones necesarias para su creación.
Sólido de Revolución. La base del foco se crea a partir de rotar un
perfil croquizado en el plano derecho.
Sólido de revolución. La parte de vidrio del foco se crea
rotando un perfil croquizado utilizando una curva compleja
llamada B-Spline.
Corte de revolución. Se realiza un corte alrededor de la
base del foco, utilizando una operación lámina.
Operación Domo. Se crea un domo en la parte final de la
base del foco.
Matriz de simetría. Se realiza una serie de cortes
alrededor de la base del foco a partir de un corte extruido.
Capitulo 3 MODELANDO PIEZAS
SolidWorks para Dibujo y Diseño Mecánico 3—52
Ahora proceda a modelar la pieza FOCO.
1. Abra un documento nuevo de parte y, a continuación, guarde el documento
con el nombre FOCO.
2. Creación del sólido de revolución. La operación sólido de revolución base
requiere de un croquis que contenga un perfil y una línea de centros. La base
del foco deberá ensamblar dentro del taladro refrentado del reflector. Para
facilitar su ensamble en el capitulo de ensamblaje de partes, se alineará el
fondo del saliente del foco con el plano frontal, de igual manera que se alineó
el taladro del reflector.
 Visualice los planos. Haga clic con el botón secundario del ratón sobre el
plano frontal en el Feature Manager y seleccione Mostrar (Show). Haga
lo mismo para visualizar el plano superior.
 Abra un croquis en el plano derecho y cambie la visualización a vista
Derecha Right.
 Croquice la línea de centros . Trace una línea de centros horizontal
que pase por el origen y sea colineal con el plano superior.
 Croquice el perfil. Haga un croquis con las dimensiones y localización
que se muestra abajo:
Plano Frontal
Plano Superior
Origen
Línea de Centros
Capitulo 3 MODELANDO PIEZAS
SolidWorks para Dibujo y Diseño Mecánico 3—53
 Revolucione el croquis. En la barra de herramientas Operaciones haga
clic en Revolución de saliente/base Revolved boss/base.
Aparece la caja de diálogo de Revolución Base.
Acepte los valores predeterminados haciendo
clic en Aceptar .
3. Creación del sólido de revolución. El foco requiere de una segunda operación
de revolución. El perfil utiliza una curva compleja llamada Spline. Las Splines
se dibujan con puntos de control. Se ajusta la forma de la curva arrastrando
los puntos de control.
 Abra un croquis en el plano derecho y cambie la visualización a vista
Derecha Right.
 Croquice la línea de centros . Trace una línea de centros horizontal
que pase por el origen y sea colineal con el plano superior.
 Croquice el perfil. En la barra de herramientas de croquizar, haga clic en
Spline y a continuación,
presione el botón del ratón
sobre la línea vertical
izquierda del saliente del foco
y arrastre hacia la izquierda y
abajo del primer punto.
Presione nuevamente, ahora
sobre el punto final y arrastre
hacia la línea de centros.
Finalmente ajuste la Spline,
haciendo clic en Select y
posicionando el cursor sobre
el punto de control de la Spline
arrastre hacia arriba o hacia
abajo según se requiera.
Punto Inicial
Punto de Control
Punto Final
Capitulo 3 MODELANDO PIEZAS
SolidWorks para Dibujo y Diseño Mecánico 3—54
Para completar el perfil croquice una línea horizontal y otra vertical según se
muestran abajo:
 Revolucione el croquis. En la barra de herramientas Operaciones haga
clic en Revolución de saliente/base Revolved boss/base.
Aparece la caja de diálogo de Saliente de
Revolución
Acepte los valores predeterminados haciendo
clic en Aceptar .
Agregue propiedades de media transparencia para
simular cristal opaco.
NOTA: SolidWorks no requiere dimensiones para crear una operación. Si al
revolucionar el croquis aparece el siguiente mensaje:
Configure el sistema utilizando Herramientas,
Opciones (Tools, Options). En la pestaña Opciones
del Sistema (System Options) seleccione Croquis (Sketch) y desactive la
opción Use croquis completamente definidos (Use fully defined sketches).
Líneas Horizontal y Vertical
Capitulo 3 MODELANDO PIEZAS
SolidWorks para Dibujo y Diseño Mecánico 3—55
4. Creación del corte de revolución. Una operación lámina de corte de
revolución elimina material rotando un perfil croquizado alrededor de una
línea de centros.
 Abra un croquis en el plano derecho y cambie la visualización a vista
Derecha Right.
 Croquice la línea de centros . Trace una línea de centros horizontal
que pase por el origen y sea colineal con el plano superior.
 Croquice el perfil. Haga un croquis con las dimensiones y localización
que se muestra abajo:
 Revolucione el croquis. En la barra de herramientas Operaciones haga
clic en Corte de Revolución Revolved Cut.
Debido a que el croquis es un perfil abierto,
aparece un mensaje de precaución, el cual
pregunta si se desea que SolidWorks cierre
automáticamente el perfil.
Como se quiere hacer una operación lámina,
presione el botón No, y proceda a introducir los
parámetros para el corte de revolución como se
muestran en la ventana de Corte de revolución
y haga clic en finalizar.
Punto medio del segmento
Cambie la dirección
Del corte
Capitulo 3 MODELANDO PIEZAS
SolidWorks para Dibujo y Diseño Mecánico 3—56
5. Creación de la Operación Domo. Una operación Domo crea una geometría
de forma esférica o elíptica. Use la operación Domo para crear la parte que
se usa como conector del foco.
 Seleccione la cara circular posterior de la base del foco y, a continuación
haga clic en Domo Dome en la barra de herramientas de
operaciones.
Aparece el cuadro de diálogo de
Domo.
Introduzca un valor de 0.100
pulgadas para la altura del domo y
haga clic en Aceptar.
6. Creación de la Matriz de Simetría. Una matriz de simetría crea una o mas
réplicas de una operación o grupo de operaciones. Una matriz circular coloca
las réplicas alrededor de un eje de revolución.
La matriz requiere de una operación inicial. La operación inicial es la primera
operación en la matriz. La operación inicial que se requiere en esta sección
es un Corte Extruido.
 Abra un croquis en la cara frontal circular del
saliente del foco y cambie la visualización a Vista
Frontal .
 Croquice una línea de centros . Trace una línea de centros vertical
coincidente con la arista exterior e interior del saliente del foco.
Extremos coincidentes
Con los círculos
Capitulo 3 MODELANDO PIEZAS
SolidWorks para Dibujo y Diseño Mecánico 3—57
 Convierta la arista exterior del saliente del foco.
 Croquice dos líneas en forma de “V”. Active
la herramienta Espejo Mirror y trace una
línea que inicie en el punto medio de la línea
de centros y termine en la arista exterior del
saliente, enseguida desactive la herramienta
Espejo Mirror.
 Recorte las líneas externas del círculo
exterior.
 Agregue una relación de perpendicularidad entre las dos líneas en forma
de “V”.
El croquis debe quedar así, completamente definido.
 Extruya el corte. Haga clic en Extruir corte Extruded cut y
seleccione el tipo de corte Hasta el Siguiente Up to Next. Haga clic en
OK.
 Creación de la matriz circular. Para crear una matriz circular se requiere
un eje de revolución y una operación inicial, en este caso la operación
inicial será el corte que se acaba de crear y el eje de revolución un eje
temporal.
a. Visualice los ejes temporales haciendo clic en Ver,
Ejes Temporales (View, Temporary Axis) del
Menú principal.
b. Seleccione la operación Cut Extrude en el Feature
Manager. A continuación Haga clic en Matriz
Circular Circular Pattern.
Aparece el cuadro de diálogo de Matriz Circular.
Seleccione el eje temporal en la zona de gráficos
como eje de revolución.
Asigne un ángulo de 360º en la caja de ángulo de
rotación.
Introduzca un valor de 8 copias en el cuadro de
número total de replicas y active la opción Matriz de
Geometría (Geometry pattern). Haga clic en OK.
Punto medio de
Línea de centros
Recortar
Capitulo 3 MODELANDO PIEZAS
SolidWorks para Dibujo y Diseño Mecánico 3—58
 Oculte los ejes temporales. En el menú principal haga clic en Ver y
desactive Ejes temporales.
 Guarde el documento FOCO
Capitulo 3 MODELANDO PIEZAS
SolidWorks para Dibujo y Diseño Mecánico 3—59
3.3 Sólidos de Barrido Sweep.
Barrer, crea una base, saliente corte o superficie moviendo un perfil (sección)
a lo largo de un trayecto de acuerdo con las siguientes normas:
 Debe cerrarse el perfil para una operación de barrer base o saliente; sin
embargo, para una operación de barrer superficie el perfil puede
permanecer abierto o cerrado.
 El trayecto puede estar abierto o cerrado.
 El trayecto puede ser un conjunto de curvas croquizadas contenidas en
un croquis, una curva o un conjunto de aristas del modelo.
 El punto de inicio del trayecto debe estar en el plano del perfil.
 Ni la sección, ni el trayecto, ni el sólido resultante pueden entrecruzarse
consigo mismo.
El barrido puede realizarse de las siguientes formas:
Barrido sencillo
Barrer usando curvas guía.
Barrer usando múltiples perfiles
Barrer usando operaciones lámina.
Para efectos de este texto, se revisará solo lo que se refiere a barrido sencillo. Si
requiere información sobre las otras formas de barrido, consulte el Manual del
usuario de SolidWorks.
Barrido Sencillo.
Para crear un barrido sencillo:
Croquice en varios planos, siguiendo estos
pasos generales:
1. Croquice un perfil cerrado (que no se
entrecruce) en un plano.
2. Cree el trayecto que seguirá el perfil.
Utilice un croquis, aristas del modelo
existentes o curvas.
Trayecto de
barrido
Sección de
barrido
Capitulo 3 MODELANDO PIEZAS
SolidWorks para Dibujo y Diseño Mecánico 3—60
3. Haga clic en uno de los siguientes elementos:
 Barrer Sweep en la barra de herramientas Operaciones, o en
Insertar, base, barrer (Insert, Base, Sweep) o Insertar, Saliente,
Barrer (Insert, Boss, Sweep).
 Insertar, Cortar, Barrer (Insert, Cut, Sweep).
 Insertar, Superficie Barrer (Insert, Surface, Sweep).
Para un barrido sencillo sólo debe utilizar la pestaña Barrer en el cuadro de
diálogo.
4. Haga clic en el cuadro Sección del barrido y seleccione el perfil de
sección en el modelo o en el gestor de diseño del Feature Manager.
5. Haga clic en el cuadro Trayecto del barrido y seleccione el croquis,
arista o curva que desee utilizar como trayecto, ya sea en el modelo o en
el gestor de diseño del Feature Manager.
6. En el cuadro Control de orientación/torsión:
 Seleccione Seguir trayecto si desea que la sección
permanezca siempre en el mismo ángulo respecto al
trayecto. En este ejemplo, la sección siempre es de 90º
respecto al trayecto.
 Seleccione Mantener la normal constante si desea que
la sección permanezca siempre paralela a la sección del principio.
7. Si ha escogido una arista como trayecto y desea seguir
con el barrido a lo largo de todas las aristas tangentes,
haga clic en Propagar a lo largo de las aristas
tangentes.
8. Si desea continuar el perfil del barrido hasta la ultima cara que se
encuentre en los extremos del trayecto, haga clic en Alinear con caras
finales.
9. Haga clic en Aceptar.
Seguir trayecto
Mantener
la normal
constante
Capitulo 3 MODELANDO PIEZAS
SolidWorks para Dibujo y Diseño Mecánico 3—61
Modelando la pieza Empaque O-Ring.
Perspectiva de la pieza a crear.
Esta pieza se creará a partir de una operación de barrido, moviendo un perfil
circular pequeño a lo largo de un trayecto circular grande. El diámetro del
trayecto circular grande del O-Ring esta determinado por el diámetro del reflector
y quedará colocado en el ensamble entre el reflector y la tapa de reflector.
Enseguida identificaremos las operaciones necesarias para su creación.
Croquis. Se requieren dos croquis: uno que contenga la
sección circular pequeña y otro que contenga el recorrido
circular grande.
Barrido. El trayecto y la sección transversal se combinan
para crear la operación de barrido.
Ahora proceda a modelar la pieza O-Ring.
1. Abra un documento nuevo de parte y, a continuación, guarde el documento
con el nombre O-Ring.
2. La orientación del O-Ring deba estar basada en la orientación en el
ensamblaje. El barrido a crear utiliza:
 Un trayecto circular croquizado en el plano frontal.
 Una sección circular pequeña en el plano derecho.
Capitulo 3 MODELANDO PIEZAS
SolidWorks para Dibujo y Diseño Mecánico 3—62
Trazado de los croquis.
- Trayecto. Abra un croquis en el plano frontal y dibuje
un círculo con centro coincidente en el origen y de un
diámetro de 4.350 pulgadas. Enseguida cierre el
croquis y asignele el nombre Trayecto.
- Sección Circular. Cambie la orientación a Isométrico.
Abra un croquis en el plano derecho, y dibuje un
pequeño círculo a la izquierda del círculo Trayecto.
- Agregue una relación geométrica
de Perforación o Penetración
(Pierce) entre los dos círculos. La
relación Pierce posiciona el centro
de la sección circular en el círculo
de trayectoria anteriormente
croquizado.
Haga clic en Agregar Relaciones
Add relation y, a continuación,
seleccione el centro del círculo
mas pequeño, después seleccione
la circunferencia del círculo mayor y active el botón de la relación Pierce.
Con esto el punto central del círculo pequeño perfora la circunferencia de
la trayectoria (Círculo grande).
Acote el círculo con un valor de 0.125 pulgadas
Cierre el croquis y asignele el nombre Sección.
3. Creación del barrido. Haga
clic en Barrer Sweep en
la barra de herramientas de
Operaciones.
Aparece el cuadro de diálogo
de barrido.
Active la casilla de Perfil
Profile y seleccione en el
Feature Manager ó en la
zona de gráficos el círculo
llamado Sección.
Active la casilla de
Trayectoria Path y seleccione el círculo llamado
Trayectoria.
Haga clic en Aceptar .
Capitulo 3 MODELANDO PIEZAS
SolidWorks para Dibujo y Diseño Mecánico 3—63
Modelando la pieza TAPA REFLECTOR.
Perspectiva de la pieza a crear.
La pieza TAPA REFLECTOR es utilizada para retener
el reflector con la cubierta de la linterna. Entre el
reflector y la cubierta se coloca un empaque O-ring.
 Base Extruida. Una operación base extruida a partir de un
croquis de un perfil circular. Se extruye con ángulo de
salida (Draft).
 Corte Extruido. El corte extruido debe ser igual al diámetro
interior del reflector.
 Vaciado. Un vaciado de la pieza para crear un hueco y
obtener un espesor constante de las paredes de la tapa.
 Corte de revolución. Se realiza un corte de revolución
alrededor del borde de la tapa, para facilitar el ensamble.
Para este corte se utiliza una operación lámina.
 Matriz circular de simetría. Se agrega el corte alrededor de
la tapa para crear ranuras de sujeción.
 Rosca. Se crea una rosca usando una curva helicoidal
como trayecto en una operación de barrido.
Capitulo 3 MODELANDO PIEZAS
SolidWorks para Dibujo y Diseño Mecánico 3—64
Ahora proceda a modelar la pieza TAPA REFLECTOR.
1. Abra un documento nuevo de parte y, a continuación, guarde el documento
con el nombre TAPA REFLECTOR.
2. Creación de la Base Extruida.
 Abra un croquis en el Plano
Frontal y dibuje un círculo
centrado en el origen y con un
diámetro de 4.9 pulgadas.
 Extruya el croquis a una
profundidad de 1.725 pulgadas y
con ángulo de salida (Draft) d e 5
grados en la dirección que se
indica.
3. Realice el corte extruido.
 Abra un croquis en la cara frontal de la base extruida y
dibuje un círculo centrado en el origen y con diámetro
de 3.875 pulgadas.
 Extruya el corte con una
profundidad de 0.275 pulgadas
y un ángulo de salida (Draft) de
5 grados en la dirección
indicada.
 En el Feature Manager cambie
el nombre de la operación Cut
Extrude1 por Corte Frontal
Dirección de
La Extrusión
Draft
hacia
afuera
Asegúrese que la casilla Ángulo
hacia fuera no se encuentre activada.
Capitulo 3 MODELANDO PIEZAS
SolidWorks para Dibujo y Diseño Mecánico 3—65
Creación del vaciado. El vaciado crea un
hueco, removiendo material del sólido
TAPA REFLECTOR.
 Haga clic en Vaciado Shell
en la barra de herramientas
Operaciones e introduzca para el
espesor de las paredes un valor
de 0.150 pulgadas, dejando
abiertas las caras posterior de la tapa y la del corte frontal.
Si requiere recordar como se realiza un vaciado consulte la página 3-42.
4. Creación del Corte de revolución. Como se recordará, una operación de corte
de revolución lámina remueve material rotando un croquis alrededor de una
línea de centros.
 Dibuje el croquis. Debido a que se requiere croquizar sobre la superficie
cónica, en la cual se va a realizar el corte y no es posible abrir croquis
sobre superficies cónicas, se utilizará como recurso una proyección
desde el plano Superior. Se requiere de una arista nueva en la cara
cónica para crear el perfil. Se creará esta arista con una Curva de
partición (Split Curve). Una Curva de partición divide una cara y crea
una arista.
 Abra un croquis en el plano Frontal y dibuje
una línea vertical desde el origen hasta un
punto cualquiera en el espacio. La línea debe
ser de una longitud mayor que el ancho de la
Tapa Reflector.
Haga clic en Inserte,
Curva, Línea de partición
(Insert, Curve, Split Line).
Aparece el cuadro de
diálogo de Proyección de
Línea de Partición.
En el cuadro de Tipos de
Partición seleccione
Proyección (Projection)
y, a continuación, presione
Siguiente (Next).
Capitulo 3 MODELANDO PIEZAS
SolidWorks para Dibujo y Diseño Mecánico 3—66
Active la casilla Caras a
dividir (Faces to split) y
seleccione la superficie
cónica donde se quiere
proyectar el croquis.
Haga clic en Finish.
Recordando que una operación de revolución requiere de una línea de
rotación y un perfil. Abra un croquis para trazar la línea de centros que
servirá como línea de revolución y el perfil de la arista proyectada.
Abra un croquis en el plano derecho y cambie la orientación a Normal a
Normal to.
Dibuje la línea de Centros
colineal al plano Superior y
coincidente con el origen.
Dibuje el perfil. Seleccione la arista
superior de la parte externa de la
Tapa Reflector (Proyectada en el
paso anterior) y, a continuación
haga clic en el icono Convertir
Entidades Convert Entities.
Enseguida arrastre la línea extraída
para acortarla aproximadamente a
2/3 hacia la derecha. Finalmente
acótela con una dimensión de .250
pulgadas.
 Acabado del Corte de revolución.
Línea Proyectada
Arrastre el punto
final izquierdo 2/3
hacia la derecha
Línea de
Centros
Capitulo 3 MODELANDO PIEZAS
SolidWorks para Dibujo y Diseño Mecánico 3—67
Revolucione el croquis haciendo clic en Corte de revolución
Revolve Cut en la barra de herramientas de Operaciones.
Aparece el mensaje de precaución por croquis
abierto. Haga clic en No y, a continuación, active la
casilla de Operación Lámina (Thin Feature).
Introduzca un valor de .050 pulgadas en el espesor
de la pared y cambie la dirección del corte para que
quede hacia abajo y en una solo dirección.
Haga clic en Aceptar
En el Feature Manager cambie el nombre de la operación
Cut-Revolve-Thin1 por Corte Posterior.
5. Creación del corte utilizando Matriz de simetría. Para realizar el corte inicial,
se presenta la misma dificultad que en la sección 5, ya que hay que realizar
una operación en una sección cónica, en la cual no es posible abrir un
croquis. En esta ocasión se hará uso de un plano de referencia.
 Inserte un plano de referencia. Cambie la orientación a Isométrico y
haga clic en Plano Plane en la barra de herramientas de Geometría
de Referencia, o en Insertar, Geometría de Referencia, Plano (Insert,
Referente Geometry, Plane).
Aparece el cuadro de diálogo de Construcción de planos.
Seleccione la
opción Sobre la
Superficie (On
Surface) y
presione el botón
.
Corte
Posterior
Capitulo 3 MODELANDO PIEZAS
SolidWorks para Dibujo y Diseño Mecánico 3—68
En la ventana de Selección de superficie, seleccione la cara cónica
exterior de la pieza y un plano perpendicular a la superficie. En este caso
seleccione el plano Derecho y presione el botón .
En el Feature Manager, cambie el nombre de Plane1 por Plano sobre
Superficie.
 Dibuje el croquis. Abra un croquis en el Plano sobre la Superficie y
cambie la orientación a Normal a .
Extraiga hacia el croquis la línea de partición, utilizando Convertir
Entidades Convert Entities.
Arrastre el extremo superior de la línea convertida hasta la intersección
del plano Derecho y el Corte frontal.
Si el croquis aún permanece
indefinido, agregue relaciones de
coincidencia entre el extremo
(punto final) superior de la línea
y la arista circular del Corte
frontal. Si se requiere agregue
también, una relación de
coincidencia entre el extremo
inferior de la línea y la arista
circular del Corte posterior.
Capitulo 3 MODELANDO PIEZAS
SolidWorks para Dibujo y Diseño Mecánico 3—69
 Extruya el croquis como una operación
lámina, seleccionando Plano Medio
(Mid Plane) para el tipo de operación,
con un espesor de pared de 0.500
pulgadas y una profundidad de 0.100
pulgadas.
Cambie el nombre Cut-Extrude-Thin
por Corte Inicial.
 Acabado de la Matriz de Simetría. Haga clic en Matriz Circular
Circular Pattern.
Aparece el cuadro de
diálogo CirPatern1.
En Parámetros asigne 10
cortes, igualmente
espaciados en un ángulo
de 360º
, y alrededor del eje
temporal que pasa por el
origen de la pieza.
10 cortes igualmente
espaciados
Capitulo 3 MODELANDO PIEZAS
SolidWorks para Dibujo y Diseño Mecánico 3—70
6. Creación de la rosca. La tapa del reflector requiere una rosca para afianzarse
de la cubierta de la linterna. Use una operación de barrido para crear la
rosca.
Como recordará, la pieza O-Ring se creó utilizando un barrido y para lograrlo se
utilizaron dos croquis; uno conteniendo un recorrido circular y el otro la sección
transversal que se pretende barrer.
Para crear la rosca requerimos:
_ Un croquis con un trayecto en espiral, a este trayecto se le llama paso de
Rosca.
_ Un croquis con una sección transversal, a esta sección se le llama Tipo
de Rosca.
Debido a que la rosca a crear no inicia exactamente en la parte posterior de la
pieza y que las secciones de las roscas normalmente son pequeñas y con
demasiados detalles, se requiere de numerosos pasos para crear la rosca. En
este caso los pasos a seguir son:
a. Crear un nuevo plano para ubicar el inicio de la rosca.
b. Crear el trayecto de la rosca (Paso).
c. Crear la sección transversal de la rosca (Tipo), de un tamaño más grande
que su dimensión real para mejorar la visibilidad.
d. Crear la operación de barrido.
e. Reducir el tamaño de la sección transversal; de la rosca a su tamaño real.
 Haciendo uso de Plano Plane, inserte un plano de referencia
paralelo a la cara posterior de la pieza y a una distancia de 0.450
pulgadas hacia el frente de la misma.
Cambie el nombre Plano2 por Plano para rosca.
Cara
Posterior
Capitulo 3 MODELANDO PIEZAS
SolidWorks para Dibujo y Diseño Mecánico 3—71
Para mejorar la visualización de la rosca que va a crear, se revisará en
este momento un nuevo concepto de SolidWorks llamado Suprimir
operaciones.
Una operación suprimida es una operación que no se visualiza. Es de
gran utilidad esconder operaciones para lograr una mejor claridad.
Además suprimiendo operaciones se logra también una mejoría en el
tiempo que utiliza el software para reconstruir el modelo.
Suprima la operación Corte Inicial.
Haga clic con el botón secundario del
ratón sobre la operación Corte Inicial en
el Feature manager y seleccione
Propiedades (Properties). En el
cuadro de diálogo de Propiedades de
Operación active la casilla Suprimir
(Suppressed) y presione el botón OK.
La operación Corte Inicial y CirPattern
aparecen en color gris en el Feature
Manager, indicando que ambos quedan
suprimidos y en la zona de gráficos se
esconden todos los diez cortes de la
matriz de simetría.
La matriz de simetría, aunque no se
suprimió específicamente, ya no existe
porque al suprimir el Corte Inicial no
tiene operación alguna con que realizar
la matriz. Se dice que existe una
relación de dependencia, es decir, la
matriz de simetría depende
directamente del Corte Inicial. A esta relación de dependencia se le
conoce en SolidWorks con el nombre de relación Padre/Hijo
(Parent/Child).
Para averiguar la relación Padre/Hijo de cualquier
operación en el Feature Manager, simplemente
haga clic con el botón secundario del ratón sobre
la operación en cuestión y seleccione
Parent/Child.
Capitulo 3 MODELANDO PIEZAS
SolidWorks para Dibujo y Diseño Mecánico 3—72
 Dibuje el croquis con el trayecto de la rosca.
Abra un croquis en el plano para rosca.
Extraiga la arista circular interior del lado posterior
de la pieza, haciendo uso de Convertir
Entidades Convert Entities. La arista circular
aparece en el Plano para rosca. Verifique la
posición del croquis cambiando distintas
orientaciones.
Inserte la trayectoria en forma de hélice en espiral haciendo clic en
Insertar, Curva, Hélice/Espiral (Insert, Curve, Helix/ Spiral).
Aparece la caja de diálogo Helix
Curve
Seleccione la curva definida por
Paso y Número de Revoluciones e
introduzca un valor de 0.250
pulgadas en la casilla de Paso
(Pitch) y 2.5 en la de Número de
Revoluciones (Revolution).
Active la casilla Estrechar (Taper) e
introduzca 5 grados en la casilla de Ángulo.
Introduzca 0 grados en la casilla de Ángulo
de inicio (Starting angle).
Invierta el sentido de la curva, activando la
casilla Dirección opuesta (Reverse
direction).
Finalmente Seleccione el sentido de las
manecillas del reloj (Clockwise) para el
sentido de giro de la espiral y presione OK.
En el Feature Manager cambie el nombre Helix1 por Paso de rosca.
Capitulo 3 MODELANDO PIEZAS
SolidWorks para Dibujo y Diseño Mecánico 3—73
 Dibuje el croquis con la sección transversal de la rosca.
Abra un croquis en el plano Superior y cambie la orientación a vista
Superior .
Croquice el perfil de la rosca con la forma, cotas y relaciones de
geometría que se muestran abajo. Dibuje en la parte superior derecha
de la pieza.
Cambie la orientación a Isométrico y
posicione el perfil recién dibujado
agregando una relación de penetración
(Pierce) entre el punto medio izquierdo de
la sección transversal y el inicio de la
arista de la hélice Paso de rosca.
La relación Pierce posiciona el punto
medio de la sección transversal sobre el
inicio de la trayectoria.
Relación de Igualdad
para las líneas izquierda,
superior e inferior
Relación Punto medio
entre las líneas
verticales y los
extremos de la línea de
centros
Relación de penetración
(Pierce)
Capitulo 3 MODELANDO PIEZAS
SolidWorks para Dibujo y Diseño Mecánico 3—74
Con objeto de mejorar la visualización, se
dibujó el perfil de la sección transversal
más grande que sus dimensiones reales.
Ahora proceda a modificar sus
dimensiones, asignando un valor de 0.063
pulgadas a la línea derecha y 0.125
pulgadas a la línea izquierda.
Cierre el croquis y cambie el nombre
Sketch6 por Tipo de rosca.
 Creación del barrido. Haga clic en Barrer
Sweep en la barra de herramientas de
Operaciones.
Aparece el cuadro de diálogo de barrido.
Active la casilla de Perfil Profile y
seleccione en el Feature Manager Tipo de
rosca
Active la casilla de Trayectoria Path y
seleccione en el Feature Manager Paso de
rosca.
Haga clic en Aceptar .
Restituya el estado de supresión de las operaciones
Corte Inicial y CirPattern1
Guarde el documento TAPA REFLECTOR.
Capitulo 3 MODELANDO PIEZAS
SolidWorks para Dibujo y Diseño Mecánico 3—75
3.4 Sólidos de Recubrir Loft
Recubrir crea una operación realizando
transiciones entre perfiles. Un
recubrimiento puede ser una base, un
saliente, un corte o una superficie.
Para realizar operaciones de Recubrir se
deben seguir las siguientes normas:
 Un recubrimiento se crea
mediante dos o más perfiles. Sólo
el primero, el último o el primero y
último perfil pueden ser puntos.
 Para un recubrimiento sólido, los
perfiles primero y último deben
ser caras del modelo o caras
creadas por líneas de partición,
perfiles planos o superficies.
El recubrimiento puede realizarse de las siguientes formas:
Recubrimiento sencillo.
Recubrir usando curvas guía.
Recubrir con perfiles no planos.
Recubrir usando operaciones lámina.
Recubrir con línea de partición.
Recubrir con curva directriz.
En esta sección, se revisará solo lo que se refiere a recubrimiento sencillo. Si
requiere información sobre las otras formas de recubrimiento, consulte el Manual
del usuario de SolidWorks.
Un círculo en el Plano Frontal
Un punto en
el plano 1
Capitulo 3 MODELANDO PIEZAS
SolidWorks para Dibujo y Diseño Mecánico 3—76
Recubrimiento sencillo
Para crear un recubrimiento sencillo:
1. Configure los planos necesarios para los croquis de perfil. Utilice las caras
planas y los planos existentes o cree nuevos planos. Los planos no tienen
que ser paralelos necesariamente.
2. Croquice los perfiles.
3. Haga clic en uno de los siguientes elementos:
Recubrir de la barra de herramientas Operaciones, o en Insertar,
Base, Recubrir o Insertar, Saliente Recubrir.
Insertar, Cortar, Recubrir.
Insertar, Superficie, Recubrir.
4. Seleccione los perfiles por orden, haciendo clic en un punto
correspondiente de cada perfil.
No tiene que seleccionar los vértices de manera precisa; se utiliza el vértice
más cercano al punto de selección. Se visualiza una vista preliminar de la
curva que conecta las entidades seleccionadas.
5. Observe la vista preliminar de la curva.
Si la vista preliminar de la curva parece errónea, es posible que haya
seleccionado los croquis en un orden erróneo. Utilice los botones
Delante y Detrás para reorganizar los croquis.
Para borrar todas las selecciones y volver a empezar, haga clic con el
botón secundario del ratón en la zona de gráficos, seleccione Borrar las
selecciones e inténtelo de nuevo.
6. Entre estas opciones, escoja la que necesite:
Active la casilla de verificación Cerrar a lo largo de la dirección del
recubrimiento para crear un cuerpo cerrado a lo largo de la dirección
de recubrir. Esto conecta el primer y el último croquis automáticamente.
Active la casilla de verificación Mantener tangencia para hacer que las
superficies resultantes del recubrimiento sean tangentes si los
segmentos de recubrir correspondientes son tangentes. Se mantienen
las caras que se pueden representar como un plano, cilindro o cono. Las
Capitulo 3 MODELANDO PIEZAS
SolidWorks para Dibujo y Diseño Mecánico 3—77
otras caras adyacentes se fusionan y las secciones se aproximan. Los
arcos de croquis se pueden convertir en Splines.
Active la casilla de verificación Suavizamiento avanzado para obtener
superficies suaves. Esta opción está disponible sólo si las secciones de
recubrir tienen arcos circulares o elípticos. Las secciones se aproximan
y los arcos de croquis se pueden convertir en Splines.
7. Haga clic en la pestaña Avanzado para especificar las opciones de
tangencia, si desea (el valor prederteminado es Ninguna).
8. Haga clic en Aceptar.
Ya que se revisaron los conceptos básicos de la operación Recubrir, proceda a
modelar la siguiente pieza de esta sección.
Capitulo 3 MODELANDO PIEZAS
SolidWorks para Dibujo y Diseño Mecánico 3—78
Modelando la pieza SWITCH.
Perspectiva de la pieza a crear.
El switch es un ensamble complejo, para efectos de modelaje, se creará solo la
parte exterior del cuerpo del switch. Para lograrlo se usará una operación de
Recubrir.
Una operación de Recubrir utiliza dos o más secciones transversales para definir
el contorno de la geometría. Se croquiza cada sección transversal en un plano.
La orientación de la pieza SWITCH está basada en su posición dentro del
ensamblaje.
El SWITCH está formado por tres secciones transversales, croquizadas en tres
diferentes planos
Enseguida identificaremos las operaciones necesarias para su creación.
 Croquis. Croquis de tres secciones transversales,
cada una en un plano diferente. En este caso
planos paralelos.
 Operación Recubrir. Crear operación base de
Recubrir.
 Domo. Agregar un domo en la cara superior de la
operación recubrir.
Capitulo 3 MODELANDO PIEZAS
SolidWorks para Dibujo y Diseño Mecánico 3—79
Ahora proceda a modelar la pieza SWITCH.
1. Abra un documento nuevo de pieza y, a continuación, guarde el documento
con el nombre SWITCH.
2. La operación Recubrir requiere, en este caso, de tres croquis dibujados en
tres planos paralelos, por lo tanto el primer paso para lograr los croquis es la
creación de los planos.
 El plano para el primer croquis es el plano predeterminado Superior.
 El segundo plano se creará, paralelo al plano superior y a una distancia
por encima de éste de 0.500 pulgadas.
Para crear el plano, en esta ocasión se hará uso de la opción de copiar.
− Cambie la orientación a
Isométrico.
− Visualice el plano Superior.
− Mantenga presionada la
tecla Ctrl.
− Haga clic en una arista del
plano superior.
− Arrastre hacia arriba el plano
superior.
− Suelte el botón del ratón y a
continuación suelte la tecla
Ctrl.
Aparece un nuevo plano con un
nombre predeterminado
Plano1.
− Haga doble clic sobre
Plano1 e introduzca la
distancia de 0.500
pulgadas.
 El tercer plano se creará también paralelo al plano superior y a una
distancia por encima de éste de 1.000 pulgadas. Para su creación,
utilice el mismo método anterior.
Visualice los planos desde la Vista Frontal .
Capitulo 3 MODELANDO PIEZAS
SolidWorks para Dibujo y Diseño Mecánico 3—80
3. Creación de los croquis.
 El primer croquis es un cuadrado en el plano superior.
Abra un croquis en el plano superior y dibuje un
rectángulo centrado en el origen. Utilizando cotas
y relaciones geométricas, asigne al cuadrado
lados iguales de 0.500 pulgadas y ubíquelo
centrado con respecto al origen. El croquis
deberá quedar completamente definido.
Cierre el croquis.
 El segundo croquis es un círculo en el
Plano1.
Abra un croquis en el Plano1 y dibuje un círculo con su centro en el origen.
Agregue una relación de Tangencia entre la arista del círculo y una arista
cualquiera del cuadrado croquizado en el Plano Superior.
Cierre el croquis.
 El tercer croquis es un círculo en el Plano 2.
Abra un croquis en el Plano 2 y dibuje un círculo centrado en el origen y con un
diámetro = 0.375”.
Cierre el croquis.
Relación tangente entre
el círculo y la línea
Círculo croquizado
en el plano1
Círculo croquizado
en el Plano 2
Capitulo 3 MODELANDO PIEZAS
SolidWorks para Dibujo y Diseño Mecánico 3—81
4. Creación de la Operación Recubrir.
 Esconda los planos, haciendo clic en Ver en el Menú principal y a
continuación desactive la opción Planos.
 Haga clic en Recubrir Loft en la barra de herramientas Operaciones.
Aparece el cuadro de diálogo de Recubrir
Base (Base Loft).
Cambie la orientación a Isométrico.
Active la ventana Perfil (Profile) y seleccione
los perfiles. Haga clic en la parte frontal del
Croquis1, enseguida en Croquis2 y
finalmente en Croquis3.
NOTA: Debe tenerse especial cuidado al
seleccionar los perfiles, en cuanto al orden y
localización de la selección. Ya que la
operación Recubrir se crea conectando los
puntos en que se selecciona el perfil. El
sistema muestra una vista previa de la curva
con los perfiles seleccionados.
Si selecciona una localización incorrecta en alguno de los croquis,
presione el botón derecho del ratón en la zona de gráficos y seleccione
la opción Borrar selecciones (Clear selections). Seleccione
nuevamente los perfiles.
Haga clic en Aceptar
Parte Frontal:
Croquis1
Croquis2
Croquis3
Capitulo 3 MODELANDO PIEZAS
SolidWorks para Dibujo y Diseño Mecánico 3—82
5. Creación del Domo. Ahora agregue un domo en la cara superior del Switch.
 Haga clic en Domo Dome en la barra de herramientas de Operaciones.
Aparece la caja de diálogo de Domo.
Introduzca un valor de 0.100
pulgadas en la casilla de Altura del
domo (height).
Active la casilla de Cara con domo
(Dome face) y seleccione la cara
superior del switch.
 Haga clic en OK.
En el Feature Manager expanda la Operación
Base-Loft Feature. Haga clic en el Signo Mas
al lado izquierdo del nombre de la operación y
observe que la operación Recubrir (Loft) está
compuesta por los corquis1, Croquis2, y
Croquis3.
 Guarde el documento Switch.
Capitulo 3 MODELANDO PIEZAS
SolidWorks para Dibujo y Diseño Mecánico 3—83
Modelando la pieza CUBIERTA.
Perspectiva de la pieza a crear.
La CUBIERTA de la linterna sirve para guardar y sostener en posición la batería.
El SWITCH y la TAPA REFLECTOR van ensamblados en la CUBIERTA.
La TAPA REFLECTOR debe ir roscada en la CUBIERTA, por lo tanto se
requiere de una rosca con igual paso que la Tapa. El SWITCH se coloca a
través de un taladro en la CUBIERTA.
Se agregaran algunos nervios en el cuerpo de la cubierta con la finalidad de
darle rigidez y de posicionar la batería.
Enseguida identificaremos las operaciones necesarias para su creación.
Base extruida. Iniciamos la parte frontal de la cubierta con una
Operación Base Extruida.
Recubrir. Se agrega una operación de recubrir con la finalidad de
lograr la transición de redondo a rectangular.
Saliente extruido. El saliente extruido se crea para representar la
parte donde se alojará la batería.
Vaciado. Para crear el hueco en la pieza se realiza un vaciado.
Barrido. Se realizan dos operaciones de barrido; una para crear la
rosca y la otra para crear la agarradera.
Nervios y Matriz de Simetría. Se agregan algunos Nervios para dar
rigidez a la pieza y a la vez para que sirvan de soporte a la batería.
Capitulo 3 MODELANDO PIEZAS
SolidWorks para Dibujo y Diseño Mecánico 3—84
Ahora proceda a modelar la pieza CUBIERTA.
1. Abra un documento nuevo de pieza y, a continuación, guarde el documento
con el nombre CUBIERTA.
2. La base extruida es la primera operación a
crear:
 Abra un croquis en el plano Frontal y
dibuje un círculo con centro en el origen y
un diámetro de 4.375 pulgadas.
 Extruya el croquis hacia enfrente a una
profundidad de 1.300 pulgadas.
3. Creación de la operación Recubrir. La operación Recubrir requiere de dos
perfiles. Dibuje el primer perfil en cara posterior de la base extruida recién
creada y el segundo perfil en un plano paralelo a dicha cara, a una distancia
de 1.300 pulgadas.
 Para crear el primer perfil, abra un
croquis en la cara posterior de la
pieza y extraiga el perfil del contorno
de la cara haciendo uso de Convertir
entidades (Convert entities).
Cierre el croquis.
 Para crear el segundo perfil, inserte un plano de referencia paralelo a la
cara posterior de la pieza y que esté ubicado a una distancia de 1.300
pulgadas hacia atrás. Enseguida, abra un croquis en este plano y dibuje
el perfil que se muestra abajo.
 Cierre el croquis.
Dirección de
Extrusión
Agregue filetes a
todos los vértices
Capitulo 3 MODELANDO PIEZAS
SolidWorks para Dibujo y Diseño Mecánico 3—85
 Acabado de la operación Recubrir. Haga clic en Recubrir Loft en la
barra de herramientas Operaciones y seleccione los perfiles.
Haga clic en la esquina superior
derecha del croquis que contiene el
rectángulo y, a continuación, haga
clic en la parte superior derecha del
croquis que contiene el círculo.
 Haga clic en Aceptar
4. Creación del saliente extruido.
 Abra un croquis en la parte posterior de la
pieza y extraiga la arista del contorno de
ésta haciendo uso de Convertir
entidades (Convert entities).
 Extruya el croquis hacia atrás con una
profundidad de 4.400 pulgadas y active la
casilla Ángulo de salida (Draft) asignando un
valor de 1.00 grados.
5. Creación del Vaciado. Como se revisó anteriormente, una operación de
vaciado elimina material de la pieza. Haga el hueco, haciendo clic en
Vaciado (Shell) y asignando un valor de 0.100 pulgadas a el espesor de la
pared y seleccionando como caras a eliminar, la cara frontal de la pieza.
Capitulo 3 MODELANDO PIEZAS
SolidWorks para Dibujo y Diseño Mecánico 3—86
6. Creación de un segundo saliente extruido. Se realizara otro saliente extruido
para crear un anillo sólido circular alrededor de la parte frontal de la pieza.
Este anillo sólido servirá como tope para la TAPA REFLECTOR y además
para agregar rigidez a la pieza en el punto de transición del área circular a
rectangular.
 Abra un croquis en el plano Frontal.
 Con la herramienta Convertir
entidades extraiga la arista
frontal circular interior del hueco.
 Dibuje un círculo centrado en el
origen y con un diámetro de
5.125 pulgadas.
 Extruya el croquis hacia enfrente con
una profundidad de 0.100 pulgadas.
 En el Feature Manager cambie el nombre Boss-Extrude por Tope.
7. Creación de ángulo de salida. La pieza TAPA REFLECTOR tiene un ángulo
de salida de 5 grados y debe ensamblar en la parte frontal de la CUBIERTA.
Por lo tanto la parte frontal exterior de la cubierta requiere un ángulo de
salida igual para que pueda roscar apropiadamente la TAPA REFLECTOR
en la CUBIERTA. La pared interior de la CUBIERTA no requiere ángulo de
salida. Utilice la operación Ángulo de Salida Draft para levar a cabo
esta tarea.
Dirección de
la Extrusión
Capitulo 3 MODELANDO PIEZAS
SolidWorks para Dibujo y Diseño Mecánico 3—87
 Haga un Zoom en la cara frontal circular de la pieza y haga clic en
Ángulo de Salida Draft.
Aparece la caja de diálogo de la operación Draft
Introduzca los siguientes parámetros:
− El la casilla Tipo de Inclinación (Type of draft)
seleccione Plano Neutral.
− Asigne un valor de 5 grados en la casilla de
Ángulo de inclinación (Draft angle).
− Active la casilla Plano Neutral y seleccione la cara frontal circular de
la pieza.
− Active la casilla caras a inclinar (Faces to Draft) y seleccione la cara
exterior.
− Haga clic en Aceptar
Para visualizar el ángulo de salida creado, cambie la orientación a vista
Derecha.
Cara exterior
a inclinar
Cara frontal circular
(Plano Neutral)
Cara exterior
Inclinada 5º
Cara Interior
Recta
Capitulo 3 MODELANDO PIEZAS
SolidWorks para Dibujo y Diseño Mecánico 3—88
8. Creación de la rosca con una operación de Barrido. La CUBIERTA requiere
de una rosca. La rosca de la CUBIERTA se realizará en la cara exterior con
ángulo de salida. La operación de Barrido para crear la rosca requiere de
dos croquis:
 Trayectoria de rosca (Paso)
 Perfil de rosca (Tipo)
Dibuje el croquis con la trayectoria de rosca. Debido a que el inicio de la
rosca no coincide con la cara frontal de la cubierta, sino que inicia a una
distancia de 0.125 pulgadas hacia atrás, es necesario insertar un plano en
esa localización, para croquizar el inicio de la trayectoria.
 Haciendo uso de la opción Geometría de
referencia, inserte un plano paralelo a la
cara frontal de la CUBIERTA y a una
distancia de 0.125 pulgadas hacia atrás de
dicha cara.
En el Feature Manager, asigne al plano creado el nombre Inicio rosca.
 Abra un croquis en el Plano Inicio rosca y haciendo uso de Convertir
entidades, extraiga la arista frontal circular exterior de la pieza.
 Inserte la Hélice/Espiral a partir de la arista circular.
En el Menú principal, haga clic en Insertar, Curva, Hélice/Espiral.
Aparece la caja de diálogo de Curva Hélice.
Capitulo 3 MODELANDO PIEZAS
SolidWorks para Dibujo y Diseño Mecánico 3—89
Introduzca los siguientes parámetros:
− Seleccione definida por Paso y
Revolución (Pitch and
Revolution).
− Introduzca el valor del Paso
(Pitch) igual a 0.250 pulgadas
− En la casilla de Revolución
(Revolution) asigne un valor
de 2.5 Revoluciones.
− Active la casilla Estrechar
(Taper) e introduzca 5 grados en
la casilla de Ángulo.
− Active la casilla Estrechar hacia
fuera (Taper outward).
− Introduzca 180 grados en la
casilla de Ángulo de inicio
(Starting angle).
− Invierta el sentido de la curva,
activando la casilla Dirección
opuesta (Reverse direction).
− Finalmente Seleccione el sentido de las manecillas del reloj
(Clockwise) para el sentido de giro de la espiral y presione OK.
En el Feature Manager cambie el nombre Helix1 por Paso de rosca.
 Dibuje el croquis con la sección transversal de la rosca. Como se
recordará en la pieza TAPAREFLECTOR se creó un croquis con una
sección transversal para la rosca. La TAPA REFLECTOR debe
ensamblar roscada en la CUBIERTA, por lo tanto ambas secciones
transversales (tipo de rosca) deben ser iguales. Por esta razón se puede
utilizar el mismo croquis de la pieza TAPA REFLECTOR.
Copie el croquis del perfil de la rosca de la pieza TAPA REFLECTOR.
 Abra el documento TAPA REFLECTOR.
Expanda la operación Rosca en el Feature
Manager y seleccione el croquis con nombre
Tipo de rosca. Enseguida proceda a copiarlo,
Capitulo 3 MODELANDO PIEZAS
SolidWorks para Dibujo y Diseño Mecánico 3—90
utilizando Editar, Copiar (Edit, Copy) del Menú principal.
 Cierre el documento TAPA REFLECTOR.
 Seleccione el Plano Superior y proceda a
pegar el croquis copiado con anterioridad,
utilizando Editar, Pegar Edit, Paste del
Menú principal.
Aparece la sección transversal en el plano
Superior y en Feature Manager se agrega
un nuevo croquis (Sketch7).
Cambie el nombre Sketch7 por Perfil de rosca.
 Para posicionarlo, agregue una relación geométrica de Perforar (Pierce).
Abra el croquis Perfil de rosca, haciendo clic en el botón secundario del
ratón sobre el croquis y seleccionando Editar croquis (Edit Sketch). A
continuación, agregue la relación de perforar entre el punto medio del
perfil de la rosca y la arista posterior de la hélice del Paso de rosca.
Para mejorar la visibilidad al momento de seleccionar las entidades a
relacionar haga uso de la herramienta de agrandar Zoom to Área .
NOTA: No seleccione la parte frontal de la arista de la hélice. Si lo hace
la rosca se creará hacia fuera de la CUBIERTA.
 Cierre el croquis
Punto medio
Arista posterior
Perfil pegado en
el Plano Superior
Capitulo 3 MODELANDO PIEZAS
SolidWorks para Dibujo y Diseño Mecánico 3—91
 Creación del barrido. Haga clic en Barrer Sweep en la barra de
herramientas de Operaciones.
Aparece el cuadro de diálogo de barrido.
Active la casilla de Perfil Profile y
seleccione en el Feature Manager ó en la
zona de gráficos el croquis Perfil de rosca.
Active la casilla de Trayectoria Path y
seleccione el croquis Paso de
rosca
Haga clic en Aceptar .
En el Feature Manager, cambie
el nombre de la operación
Boss-Sweep1 por Rosca.
9. Creación de la Agarradera. Utilice nuevamente una operación de barrido
para agregar la agarradera a la CUBIERTA. Croquice la trayectoria del
barrido en el plano Derecho, utilizando las aristas ya existentes en
operaciones anteriores. Croquice la sección transversal del barrido en la
cara posterior circular de la operación Tope. Proceda de la siguiente
manera:
Croquizado de la trayectoria.
 Abra un croquis en el plano Derecho y croquice la trayectoria que se
muestra a continuación:
 Cierre el croquis y asígnele el nombre Trayectoria de Asa.
Inicio coincidente
con la geometría
existente.
Final coincidente
con la geometría
existente.
Capitulo 3 MODELANDO PIEZAS
SolidWorks para Dibujo y Diseño Mecánico 3—92
Croquizado del perfil.
 Abra un croquis en la cara posterior del tope de la cubierta y croquice el
perfil que se muestra a continuación:
 Agregue una relación de
Perforación (Pierce) entre el
punto medio superior del perfil y
la línea de la trayectoria.
 Cierre el croquis y en el Feature
Manager cambie el nombre por
Perfil de asa.
 Creación del barrido. Haga clic en Barrer Sweep en la barra de
herramientas de Operaciones.
Aparece el cuadro de diálogo de barrido.
Active la casilla de Perfil Profile y seleccione en
el Feature Manager ó en la zona de gráficos el
croquis Perfil de Asa.
Active la casilla de Trayectoria Path y
seleccione el croquis Trayectoria de Asa.
Haga clic en Aceptar .
En el Feature Manager, cambie el nombre de la operación
Boss-Sweep2 por Asa.
Línea de Centros
coincidente con el
origen
Punto medio
superior
Línea de la
Trayectoria
Capitulo 3 MODELANDO PIEZAS
SolidWorks para Dibujo y Diseño Mecánico 3—93
 Para terminar la creación de la agarradera de la linterna, proceda a crear
la perforación donde va ensamblado el SWITCH.
Abra un croquis en la cara superior
del Asa y dibuje un círculo con los
siguientes parámetros:
− Colineal con el Plano derecho.
− Diámetro igual a 0.510 pulgadas.
− Distancia desde el plano frontal al
centro del círculo igual a 0.450
pulgadas.
 Extruya el croquis.
− Haga clic en Extruir Corte
Extruded Cut.
− En la casilla de Tipo de corte, escoja
Hasta la superficie (Up to Suirface).
− En la zona de gráficos seleccione la
cara interior del hueco de la pieza
CUBIERTA.
− Haga clic en Aceptar .
− Cambie el nombre de la operación
por Perforación Asa.
10.Creación de los nervios. Para agregar rigidez e integridad estructural a la
pieza proceda a agregar algunos nervios, principalmente en las partes
planas. La operación Nervio (Rib) es un tipo de operación de extrusión
especial creada desde un contorno croquizado abierto. Agrega material de
un espesor determinado en una dirección especificada entre el contorno y
una pieza existente.
Plano
Frontal
Plano
Derecho
Frontal
Capitulo 3 MODELANDO PIEZAS
SolidWorks para Dibujo y Diseño Mecánico 3—94
Una operación Nervio Rib requiere:
 Un croquis
 Espesor
 Dirección de la extrusión
En este caso, proceda de la siguiente manera:
 Abra un croquis en el Plano Superior.
 Cambie la orientación a Vista Superior y la visualización en Líneas
ocultas en gris (Hidden in Gray).
 Dibuje una línea con los parámetros siguientes:
− Línea horizontal con ambos puntos inicial y final de la línea
coincidentes con la pared interior del hueco de la pieza.
− Distancia de la línea a la cara interior del fondo de la pieza es igual a
0.175 pulgadas.
 Terminado del nervio. Haga clic en Nervio Rib en la barra de
herramientas de Operaciones.
Aparece la caja de diálogo de Nervio.
Introduzca los siguientes parámetros:
Coincidentes con
la pared interior
Cara interior
del fondo
Capitulo 3 MODELANDO PIEZAS
SolidWorks para Dibujo y Diseño Mecánico 3—95
− En las opciones para el Espesor, presione el
botón con la opción Crear nervio en ambas
direcciones Create rib on both sides of
the Sketch.
− En la casilla de espesor introduzca un
valor de 0.100 pulgadas.
− En la dirección de la extrusión, presione el
botón Paralelo .
− En la zona de gráficos la flecha que indica la
dirección del nervio debe estar apuntado
hacia atrás (al fondo). Si no es así, cambie la
dirección activando la casilla Flip material
side.
− Active la casilla Ángulo de salida Draft
e introduzca un valor de 1.00 grados.
− Active la casilla Ángulo de salida hacia
fuera (Draft outward).
− Haga clic en Aceptar .
Observe que la geometría existente es la que define los
límites del Nervio.
El Nervio no penetra hacia la pared de la pieza.
Nervio creado
Nervio en
Vista derecha
Capitulo 3 MODELANDO PIEZAS
SolidWorks para Dibujo y Diseño Mecánico 3—96
 Creación de una Matriz lineal de simetría. La cubierta requiere nervios
múltiples para soportar la batería. Una matriz lineal de simetría (Linear
Pattern) crea instancias múltiples de una operación a lo largo de una
línea recta. La matriz lineal de simetría será creada en este caso en dos
direcciones a lo largo de una misma arista.
Para crear la matriz de simetría del nervio recién creado proceda de la
siguiente manera:
− Haga clic en Matriz Lineal de Simetría Linear Pattern.
Introduzca los siguientes parámetros para
la dirección 1:
− Active la casilla de dirección de la matriz
(Pattern direction) y seleccione la parte
superior de la artista vertical oculta.
La flecha que marca la dirección debe
marcar hacia arriba, en caso contrario
active el botón Dirección contraria
Reverse direction
− Introduzca un valor de 0.500 pulgadas en
la casilla de Espaciamiento (Spacing).
− En la casilla de Objetos totales (Total
instantes) escriba 3.
Expanda la ventana para la dirección 2
e introduzca los siguientes parámetros:
− Active la casilla de dirección de la matriz
(Pattern direction) y seleccione la parte
inferior de la artista vertical oculta.
La flecha que marca la dirección debe
marcar hacia abajo, en caso contrario
active el botón Dirección contraria
Reverse direction
− Introduzca un valor de 0.500 pulgadas en
la casilla de Espaciamiento (Spacing).
− En la casilla de Objetos totales (Total
instantes) escriba 3.
− Active la casilla Pattern seed only
Capitulo 3 MODELANDO PIEZAS
SolidWorks para Dibujo y Diseño Mecánico 3—97
Active la casilla de Operaciones a copiar
(Features to pattern) y seleccione la
operación Nervio.
− Haga clic en Aceptar .
Creación del segundo Nervio. El segundo Nervio tiene como propósito soportar
y centrar la batería.
Para su creación proceda de la siguiente manera:
 Inicie creando un plano en el lugar geométrico donde se localizará el
centro del nervio. Inserte un plano, haciendo uso de la opción Geometría
de referencia.
− Haga clic en Insertar, Geometría de referencia, Plano (Insert,
Referente geometry, Plane) y seleccione la opción Plano paralelo y
que pase por un punto D Plane@Pt. Enseguida presione el
botón .
− La opción Plano-Punto requiere la información de un plano y un
punto. Para el plano seleccione el plano Derecho y para el punto
seleccione el vértice que se localiza en el fondo de la cubierta y hacia
la derecha del asa. Enseguida presione el botón .
− Asigne a este plano el nombre Plano nervio2.
Plano
Punto
Capitulo 3 MODELANDO PIEZAS
SolidWorks para Dibujo y Diseño Mecánico 3—98
 Abra un croquis en el Plano nervio2 y cambie la orientación a Vista
Derecha .
 Dibuje una línea horizontal y un arco tangente como se muestra en el
croquis de abajo:
 Terminado del nervio. Haga clic en Nervio Rib en la barra de
herramientas de Operaciones.
Aparece la caja de diálogo de Nervio.
Introduzca los datos necesarios para crear un
nervio a ambos lados con un espesor de .075
pulgadas.
El nervio tiene una inclinación de ángulo de
salida (Draft) de 1 grado y dirigida hacia fuera
Draft outward.
Punto inicial de la recta
coincidente con la
pared interior del fondo
Punto final de la recta
coincidente con la línea
de transición de perfil
Punto final del arco
Coincidente con la
intersección de la
arista del tope y la
pared interior de la
CUBIERTA
Origen
OJO: No es colineal con la línea
horizontal de la CUBIERTA
Capitulo 3 MODELANDO PIEZAS
SolidWorks para Dibujo y Diseño Mecánico 3—99
Asegúrese que la flecha de dirección del nervio apunte hacia abajo, en
caso contrario, cambie la dirección activando la casilla Flip material side
Cambie el nombre de la operación Rib2 por Nervio2.
Cambie la orientación a Isométrico.
 Ahora proceda a crear otro nervio igual al anterior, localizado
simétricamente al lado izquierdo de la CUBIERTA.
Para realizar la creación del otro nervio se utilizará la Simetría de
operación (Mirror Feature). Esta herramienta crea una copia de una
operación (u operaciones), que guarda simetría respecto a un plano.
Puede utilizar un plano existente o crear uno nuevo. Si modifica la
operación original, la copia simétrica se actualiza para adoptar los
cambios.
− Haga clic en Simetría de Operación Mirror Feature en la barra de
herramientas de Operaciones o en Insert, Pattern/Mirror, Mirror
Feature.
Aparece la caja de diálogo Mirror Pattern Feature.
Nervio creado
Capitulo 3 MODELANDO PIEZAS
SolidWorks para Dibujo y Diseño Mecánico 3—100
− Active la casilla de plano de simetría (Mirror plane) y seleccione el
plano Derecho.
− Active la casilla Features to mirror y seleccione Nervio2.
− Haga clic en OK.
 Guarde El documento CUBIERTA.
Con la creación de esta pieza quedan completas las partes necesarias para el
proyecto LINTERNA.
Cierre todos los documentos de Partes antes de iniciar con el siguiente capitulo
sobre ensamblajes.
Capitulo 4 MODELANDO ENSAMBLAJES
SolidWorks para Dibujo y Diseño Mecánico 4—1
44 MODELANDO ENSAMBLAJES
Es posible construir ensamblajes complejos formados por muchos componentes.
Este capitulo describe los conceptos básicos que intervienen en la creación de
un ensamblaje a partir de componentes que ya ha construido y proporciona
información general sobre el trabajo con ensamblajes de todo tipo. Se
representan los siguientes temas:
 Métodos de diseño
 Crear un ensamblaje
 Relación de posición de un ensamblaje
 Trabajar con subensamblajes
 Explosionar una vista de ensamblaje
4.1 Métodos de diseño
Puede crear un ensamblaje utilizando diseño ascendente, diseño descendente o
una combinación de ambos métodos. Este capitulo tratará únicamente el método
ascendente.
Diseño ascendente
El diseño ascendente es el método tradicional. En el
diseño ascendente:
1. Se crean piezas
2. Se insertan en un ensamblaje
3. Se relacionan según lo exige el diseño.
El diseño ascendente es la técnica mas adecuada
cuando se utilizan piezas estándar construidas
anteriormente.
Una ventaja del diseño ascendente es que, dado que los
componentes se diseñan independientemente, sus
relaciones y su funcionamiento en cuanto a
regeneración se refiere resultan mas sencillos que en el
diseño descendente. Trabajar con diseño ascendente le
permite concentrarse en cada una de las piezas
independientemente. Es conveniente utilizar este
método si no necesita crear referencias que controlen el
tamaño o la forma de las piezas con respecto de cada una.
1.- Crear piezas
2.-Crear ensamblaje
3.-Insertar y
relacionar
piezas
Capitulo 4 MODELANDO ENSAMBLAJES
SolidWorks para Dibujo y Diseño Mecánico 4—2
Diseño descendente
El diseño descendente es distinto
porque se empieza a trabajar en el
ensamblaje. Puede utilizar la geometría
de una pieza para definir las otras
piezas o para crear operaciones
mecanizadas que se agregan cuando
se han ensamblado las piezas. Puede
empezar con un croquis de diseño,
después definir las ubicaciones de los
dispositivos, los planos, etc., y
finalmente diseñar las piezas haciendo
referencias a dichas definiciones.
Por ejemplo, puede insertar una pieza
en un ensamblaje, después construir un
dispositivo basado en dicha pieza.
Trabajar con diseño descendente, crear
una pieza en contexto, le permite hacer
referencia a la geometría de modelo de
modo que puede controlar las cotas del
dispositivo creando relaciones
geométricas a la pieza original. De este
modo, si modifica las cotas de la pieza, el dispositivo se actualiza
automáticamente.
4.2 Crear un ensamblaje
Un ensamblaje puede estar formado por piezas que haya diseñado previamente
así como por componentes que cree dentro del propio ensamblaje. Esta sección
describe como agregar, reemplazar, copiar, eliminar, verificar y guardar
componentes en un ensamblaje.
Entender ensamblajes
Los componentes de un ensamblaje pueden incluir tanto piezas individuales
como otros ensamblajes, denominados subensamblajes. Para la mayoría de
operaciones, el funcionamiento de los componentes es el mismo para ambos
tipos.
Los componentes están vinculados al archivo del ensamblaje. Los documentos
de ensamblaje tienen la extensión .sldasm.
1. Crear ensamblaje
2. Crear piezas en
posición
3. Crear (o insertar)
otras piezas
Capitulo 4 MODELANDO ENSAMBLAJES
SolidWorks para Dibujo y Diseño Mecánico 4—3
A continuación se presenta una ventana de ensamblaje típica
El gestor de diseño del Feature Manager visualiza los nombres de estos
elementos.
1. Ensamblaje de nivel superior (el primer elemento del gestor)
2. Carpetas de iluminación y anotaciones
3. Planos de ensamblaje y origen
4. Componentes (subensamblajes y piezas individuales)
5. Grupos de relación de posición y relaciones de posición
2
3
4
5
1
Capitulo 4 MODELANDO ENSAMBLAJES
SolidWorks para Dibujo y Diseño Mecánico 4—4
Puede expandir o colapsar cada componente para verlo en detalle haciendo clic
en al lado del nombre del componente. Para colapsar todos los elementos del
gestor, haga clic con el botón secundario del ratón en el icono de la parte
superior del gestor y seleccione Colapsar operaciones.
Puede utilizar el mismo componente varias veces dentro de un ensamblaje.
Cada componente tiene el sufijo <n>. Para cada aparición del componente en el
ensamblaje, se incrementa el número n.
En el gestor de diseño del Feature Manager, un nombre de componente pude
tener un prefijo que proporcione información sobre el estado de sus relaciones
con otras componentes. Los prefijos son:
(-) Insuficientemente definido
(+) Definido en exceso
(f) Fijo
(?) No solucionado
La ausencia de prefijo indica que la posición del componente se define
completamente.
La barra de ensamblaje proporciona un acceso rápido a estas herramientas de
ensamblaje de uso frecuente.
Mover componente
Girar componente
Relación de posición
Relación de posición inteligente
Editar pieza
Ocultar/visualizar componente
Cambiar estado de supresión
Capitulo 4 MODELANDO ENSAMBLAJES
SolidWorks para Dibujo y Diseño Mecánico 4—5
Agregar componentes a un ensamblaje
Cuando coloca un componente (una pieza individual o un subensamblaje) en un
ensamblaje, el archivo del componente está vinculado al archivo del ensamblaje.
El componente aparece en el ensamblaje; sin embargo, los datos del
componente permanecen en el archivo de origen del componente. Los cambios
que realice en el archivo de componente actualizan el ensamblaje.
Hay varias maneras de agregar componentes en un ensamblaje nuevo o ya
existente.
 Utilice el comando en el menú Insertar, y, a continuación, localice el
componente.
 Arrastre y coloque desde la ventana de un documento abierto.
 Arrastre y coloque desde el Explorador de Windows.
 Arrastre y coloque un hipervínculo desde el Explorador de Internet.
 Arrastre y coloque dentro del ensamblaje para instancias adicionales de
los componentes ya existentes.
 Arrastre y coloque desde la paleta de operaciones.
Para agregar componentes utilizando el menú:
1. Abra un ensamblaje y haga clic en Insertar, Componente, Desde
archivo. Aparece el cuadro de diálogo Insertar componente.
2. Navegue hasta la carpeta que contiene el documento de componente que
desee insertar en el ensamblaje y seleccione el documento. (También
puede hacer doble clic en el documento para seleccionarlo y cerrar el
cuadro de diálogo en un único paso).
Para ver el componente
seleccionado antes de insertarlo,
active la casilla de verificación Vista
preliminar.
Para seleccionar la configuración
del componente que se debe
utilizar, active la casilla de
verificación Configurar.
Capitulo 4 MODELANDO ENSAMBLAJES
SolidWorks para Dibujo y Diseño Mecánico 4—6
3. Haga clic en Abrir. Si ha activado la casilla de verificación Configurar,
seleccione una configuración de la lista y haga clic en Aceptar.
4. Haga clic en la zona de gráficos de la ventana del ensamblaje donde
desee situar el componente.
Para agregar componentes arrastrándolos y colocándolos desde una
ventana de documento abierta:
1. Abra el documento del ensamblaje de destino y abra el documento de
origen (el mismo documento de componente u otro documento de
ensamblaje que contenga el componente).
2. Haga clic en Ventana, Mosaico horizontal (o Mosaico vertical).
3. Arrastre el icono del componente desde el gestor de diseño del Feature
Manager de la ventana de origen y colóquelo en la ventana del
ensamblaje de destino.
 Si agrega una pieza individual (y no un ensamblaje), también puede
arrastrarla desde la zona de gráficos. Según la entidad que utilice para
arrastrar la pieza, puede crear automáticamente relaciones de posición
cuando la coloque.
Ventanas en
Mosaico
Horizontal
Capitulo 4 MODELANDO ENSAMBLAJES
SolidWorks para Dibujo y Diseño Mecánico 4—7
Si el componente tiene diversas configuraciones, puede seleccionar la que
desee insertar:
 Para inserta la configuración que está actualmente activa, arrastre el
icono desde la parte superior del gestor de diseño del FeatureManager
del documento de componente y colóquelo en la ventana del ensamblaje.
 Para insertar una configuración que no está activa, haga clic en la
pestaña de configuración en el documento de componente y, a
continuación, arrastre y coloque el nombre de la configuración deseada.
Para agregar componentes arrastrando y colocando desde el explorador
de Windows:
1. Abra un ensamblaje.
2. Abra el explorador de Windows. Navegue hasta la carpeta que contiene el
componente deseado.
3. Arrastre el icono del documento desde la ventana del Explorador y
colóquelo en la zona de gráficos de la ventana del ensamblaje.
Capitulo 4 MODELANDO ENSAMBLAJES
SolidWorks para Dibujo y Diseño Mecánico 4—8
Si el componente tiene diversas configuraciones, aparece el cuadro de
diálogo Seleccionar una configuración. Seleccione la configuración que
desee insertar y haga clic en Aceptar.
Si el componente tiene una Referencia de relación de posición, pude
agregar ciertos tipos de relaciones de posición automáticamente.
4.3 Relación de posición de ensamblaje
Una vez colocado un componente en un ensamblaje, puede mover, girar o fijar
su posición. Esto resulta útil para el posicionamiento aproximado de los
componentes en el ensamblaje. Después podrá situar los componentes con
precisión utilizando las relaciones de posición.
Las relaciones de posición permiten situar los componentes con precisión entre
ellos en un ensamblaje. Además, permiten definir cómo se mueven y giran los
componentes en relación con otros componentes. Al agregar relaciones de
posición sucesivamente, puede mover los componentes a las posiciones que
desee.
Cada componente que se agrega a un ensamblaje posee 6 grados de libertad
antes de fijarse o de agregar alguna relación de posición. Estos son: movimiento
de traslación a lo largo de los ejes X, Y, Z y movimiento de rotación alrededor de
los mismos ejes. Un componente es capaz de moverse en un ensamblaje
dependiendo de sus grados de libertad. Las opciones Fijar y Agregar
Relaciones son utilizadas para restringir los grados de libertad.
Según vaya agregando relaciones de posición, podrá mover dentro de los
grados de libertad no restringidos, observando el funcionamiento del
mecanismo.
Fijar la posición de un componente
Puede fijar la posición de un componente de forma que no se mueva con
respecto al origen del ensamblaje. De forma predeterminada, la primera pieza de
un ensamblaje queda fija; sin embargo se puede deshacer la fijación en
cualquier momento.
Se recomienda que como mínimo un componente de ensamblaje esté fijo o en
relación de posición con los planos o con el origen del ensamblaje. Esto
proporciona un marco de referencia para todas las relaciones de posición y
puede evitar movimientos inesperados de componentes al agregar relaciones de
posición.
Capitulo 4 MODELANDO ENSAMBLAJES
SolidWorks para Dibujo y Diseño Mecánico 4—9
Para fijar un componente:
En el gestor de diseño del FeatureManager o en zona de gráficos, haga
clic con el botón secundario del ratón en el componente y seleccione
Fijar.
En el gestor de diseño del FeatureManager, el prefijo (f) aparece junto al
nombre del componente fijo. Un componente fijo queda bloqueado en un
sitio y no puede moverse.
Para flotar (deshacer la fijación de) un componente:
En el gestor de diseño del FeatureManager o en zona de gráficos, haga
clic con el botón secundario del ratón en el componente y seleccione
Flotar.
En el gestor de diseño del FeatureManager, el prefijo cambia para reflejar
el estado del componente antes de que se fijara su posición.
Mover y girar componentes
Cuando mueve un componente, éste retiene todas las relaciones de
posición (dentro de su propio grupo de relaciones de posición) con los
demás componentes. No podrá mover un componente cuya posición esté
fija o totalmente definida. Solamente puede mover un componente con los
grados de libertad que le permitan sus relaciones de posición
Para mover un componente:
Las opciones disponibles al utilizar la herramienta Mover componente
son las siguientes:
 Arrastre libre.- Seleccionar un componente y arrastrarlo en cualquier
dirección.
 A lo largo de XYZ del ensamblaje.- Seleccionar un componente y
arrastrarlo en las direcciones X, Y o Z del ensamblaje. El sistema de
coordenadas aparece en la zona de gráficos para ayudarlo a orientarse.
Para seleccionar el eje a lo largo del cual desea arrastrar el componente,
haga clic junto al eje en cuestión antes de arrastrar.
 A lo largo de la entidad.- Seleccionar una entidad y, a continuación,
seleccionar un componente para arrastrarlo a lo largo de dicha entidad. Si
la entidad es una línea, una arista o un eje, el componente que se mueve
dispone de un grado de libertad. Si la entidad es un plano o una cara
plana, el componente que se mueve dispone de dos grados de libertad.
Capitulo 4 MODELANDO ENSAMBLAJES
SolidWorks para Dibujo y Diseño Mecánico 4—10
 Por delta XYZ.- Seleccionar un componente, escribir un valor X, Y o Z en
el Property Manager Mover componente y hacer clic en Aplicar. El
componente se mueve según el valor que se haya especificado.
 A posición XYZ.- Seleccionar un punto de un componente, escribir una
coordenada X, Y o Z en el Property Manager Mover componente y hacer
clic en Aplicar. El punto de un componente se mueve hacia la
coordenada que se haya especificado. Si selecciona una entidad que no
sea un vértice o un punto, el origen del componente se coloca en la
coordenada que se haya especificado.
NOTA: Si hace clic en Trasladar de la barra de herramientas Ver,
desplazará la vista de todo el ensamblaje.
Para girar un componente:
Las opciones disponibles al utilizar la herramienta Girar componente son
las siguientes:
 Arrastre libre.- Seleccionar un componente y arrastrarlo en cualquier
dirección. En SolidWorks 2001 Si es posible girar un componente que
tenga relaciones de posición.
 Con respecto a la entidad.- Seleccionar una línea, una arista o un eje y
arrastrar el componente alrededor de la entidad seleccionada.
 Por delta XYZ.- Seleccionar un componente, escribir un valor X, Y o Z en
el Property Manager Girar componente y hacer clic en Aplicar. El
componente se mueve alrededor de los ejes del ensamblaje en función
del valor angular que se haya especificado.
NOTA: Si hace clic en Girar vista de la barra de herramientas Ver, se gira la
vista de todo el ensamblaje.
Capitulo 4 MODELANDO ENSAMBLAJES
SolidWorks para Dibujo y Diseño Mecánico 4—11
Geometría válida en relaciones de posición
La relación de posición crea relaciones geométricas, tales como coincidentes,
perpendiculares, tangentes, etc. Cada relación de posición es válida para
combinaciones específicas de geometría.
Plano Cilindro Línea Cono Punto
Plano
(cara
plana
o plano)
Coincidente
Distancia
Paralela
Perpendicular
Angulo
Cilindro
(cara
cilíndrica)
Tangente Tangente
Concéntrica
Línea
(arista
lineal,
eje o
línea de
croquis)
Coincidente
Paralela
Perpendicular
Distancia
Coincidente
Tangente
Concéntrica
Coincidente
Paralela
Perpendicular
Distancia
Angulo
Cono
(cara
cónica)
---------- Concéntrica Concéntrica Concéntrica
Punto
(origen,
vértice,
o punto
de
croquis)
Coincidente
Distancia
Coincidente
Distancia
Coincidente
Distancia
Concéntrica Coinci
dente
Distan
cia
Tabla 4-1. Tipos de geometría admitidos en las relaciones de posición.
4.4 Trabajar con subensamblajes
Cuando un ensamblaje es componente de otro ensamblaje recibe la
denominación de subensamblaje. Puede anidar subensamblajes en varios
niveles para reflejar la jerarquía de su diseño.
NOTA: Las operaciones que cambian la estructura de un ensamblaje, borran la
lista Deshacer en el ensamblaje activo. Después de realizar dichas operaciones,
no puede hacer clic en Deshacer para restaurar el ensamblaje a su estado
anterior.
Capitulo 4 MODELANDO ENSAMBLAJES
SolidWorks para Dibujo y Diseño Mecánico 4—12
Crear un subensamblaje
Hay varias formas de crear un subensamblaje:
Puede crear un documento de ensamblaje como una operación
separada y a continuación, convertirlo en un subensamblaje
insertándolo en un ensamblaje de nivel superior.
Puede insertar un subensamblaje nuevo y vacío en cualquier nivel de
la jerarquía del ensamblaje mientras edita un ensamblaje de nivel
superior y después agregarle componentes de varias maneras.
Puede formar un nuevo subensamblaje seleccionando un grupo de
componentes que ya están en el ensamblaje. Esto crea un
subensamblaje y le agrega componentes en un único paso.
No importa como cree el subensamblaje, puede abrirlo para editarlo en su propia
ventana de ensamblaje, o puede editarlo en el contexto de un ensamblaje de
nivel superior.
Técnicas de ensamblaje.
Modelar ensamblajes requiere de práctica y tiempo. Enseguida se presentan
algunas técnicas útiles para el método de modelado ascendente.
 Establezca una estructura jerárquica del ensamblaje. Esto ayuda a
organizar los subensamblajes y los componentes.
 Inserte subensambles y componentes como componentes aligerados. Los
componentes aligerados ahorran espacio en tamaño de archivos y tiempo
en reconstrucción y complejidad.
 Use los comandos Zoom y Rotar para seleccionar la geometría en el
proceso de asignar relaciones de posición. Utilice Zoom para seleccionar
la cara correcta. Los filtros son útiles para seleccionar geometría.
 Para mejorar la visualización aplique diferentas colores a operaciones y
componentes.
 Asigne relaciones de posición con planos de referencia cuando este
trabajando con geometrías complejas.
Ejemplo: El componente O-Ring no contiene una superficie o arista plana.
 Active Ejes y Planos temporales en Ver (View) del Menú principal.
Capitulo 4 MODELANDO ENSAMBLAJES
SolidWorks para Dibujo y Diseño Mecánico 4—13
 Seleccione Planos de referencia en el Feature Manager.
Expanda el componente para ver los planos
 Haga la visualización del ensamblaje menos compleja. Esconda
componentes cuando no se requieran. Suprima operaciones que no
utilice.
 Use los comandos Mover componente Move Component y Girar
Componente alrededor de un eje Rotate Component around an Axis
antes de asignar relaciones de posición. Posicione el componente en la
orientación correcta.
 Ahorre tiempo. Utilice la opción Vista Previa (Preview) durante la
operación de asignación de relaciones de posición. Esconda operaciones
que no quiera que aparezcan en la zona de gráficos. Use relaciones de
distancia con valor igual a cero en lugar de coincidentes cuando lo crea
necesario. Invierta la dirección si se requiere.
 Verifique la posición de los componentes ensamblados. Use las Vistas
Superior, Frontal, Derecha o Vista de Sección.
 Proceda con cautela cuando vea un color rojo en el ensamble. Rojo indica
que está editando una parte en el contexto del ensamble.
 Evite referencias innecesarias. Verifique sus selecciones en el Property
Manager.
Modelando el Ensamble Linterna.
En el capitulo anterior se crearon las partes necesarias para ensamblar una
linterna.
Ahora se procederá a crear un ensamblaje sencillo, utilizando el método de
ensamblaje ascendente.
Para simplificar el ensamblaje se procederá a combinar componentes en
subensamblajes, identificando el componente base para cada subensamblaje,
de acuerdo al layout que se presenta enseguida:
Capitulo 4 MODELANDO ENSAMBLAJES
SolidWorks para Dibujo y Diseño Mecánico 4—14
ENSAMBLE LINTERNA
CUBIERTA SUBENSAMBLE
TAPA- REFLECTOR-FOCO
SUBENSAMBLE
BATERÍA-TAPA BATERÍA
TAPA REFLECTOR
O-RING
SUBENSAMBLE
REFLECTOR-FOCO
REFLECTOR
FOCO
BATERIA
TAPA BATERIA
SWITCH
El Componente Base es
el primer componente en
un ensamble
Capitulo 4 MODELANDO ENSAMBLAJES
SolidWorks para Dibujo y Diseño Mecánico 4—15
Perspectiva del ensamble a crear.
Los pasos a seguir para crear el ensamblaje LINTERNA, de acuerdo con el
layout anterior se identifican como siguen:
 Creación del subensamblaje:
REFLECTOR-FOCO, utilizando las partes creadas con
anterioridad con nombres REFLECTOR y FOCO. El
REFLECTOR es el Componente Base.
 Creación del subensamblaje:
BATERÍA-TAPA BATERÍA, a partir de las piezas
BATERÍA y TAPA BATERÍA. La pieza BATERÍA es el
Componente Base.
 Creación del subensamblaje:
TAPA-REFLECTOR-FOCO, usando las piezas
TAPA REFLECTOR, O-Ring, y el subensamblaje
REFLECTOR-FOCO. La pieza TAPA
REFLECTOR es el Componente Base.
 Creación del ensamble LINTERNA.
La CUBIERTA es el Componente
Base. Se agregan a éste, el
SWITCH, el subensamblaje
BATERÍA-TAPA BATERÍA y el
subensamblaje TAPA-REFLECTOR-
FOCO.
Capitulo 4 MODELANDO ENSAMBLAJES
SolidWorks para Dibujo y Diseño Mecánico 4—16
4.4.1.1 Creación del Subensamblaje REFLECTOR-FOCO.
En este caso el REFLECTOR es el Componente Base. El subensamble
posiciona el foco en el reflector. Para crear este subensamblaje proceda como
sigue:
1. Abra un documento nuevo de ensamble y, a continuación, guarde el
documento con el nombre REFLECTOR-FOCO.
2. Inserte el componente base. Haga clic en Insertar, Componente, Desde
Archivo (Insert, Component, From File). Aparece el cuadro de diálogo
Insertar componente.
Navegue hasta la carpeta que contiene el documento
REFLECTOR y selecciónelo. Haga clic en Abrir y, a
continuación, posiciónelo en el origen de la zona de gráficos
del ensamblaje. Cambie la orientación a Isométrico.
3. Inserte el segundo componente. Proceda de la misma manera
que lo hizo para insertar el primer componente, pero
posiciónelo enfrente del REFLECTOR en la zona de gráficos
de ensamblaje.
4. Agregue las relaciones de posición entre el REFLECTOR y el FOCO.
 Cree una relación de posición Coincidente entre
el Plano Derecho del REFLECTOR y el Plano
Derecho del FOCO.
− Visualice los planos derechos de ambos
componentes
− Haga clic en Relación de Posición Mate.
Aparece la ventana de diálogo Mate.
− En la zona de gráficos seleccione el Plano
Derecho del componente REFLECTOR y
enseguida seleccione el Plano Derecho del
componente FOCO.
− Active la opción Coincidente Coincident y,
enseguida, presione el botón Preview.
− Haga clic en Aceptar .
Capitulo 4 MODELANDO ENSAMBLAJES
SolidWorks para Dibujo y Diseño Mecánico 4—17
 Cree una relación de posición Coincidente entre el Plano Superior del
REFLECTOR y el Plano Superior del FOCO.
Para crear esta relación de posición,
proceda de la misma manera que en el
paso anterior, solo que ahora seleccione
los planos Superiores de ambos
componentes
Con estas dos relaciones de posición se
han restringido dos grados de libertad al
movimiento del componente FOCO. El componente REFLECTOR, por ser
el componente base, ha quedado fijo desde el momento de insertarlo en
el ensamble.
Para comprobar los grados de libertad que tiene el FOCO, haga clic en
Mover componenete Move component y haga el intento de mover
el componente FOCO en diferentes direcciones. Observe que solo es
posible moverlo a lo largo del eje “z”. Para colocarlo en su posición,
asígnele la siguiente relación de posición.
 Cree una relación de posición de distancia CERO entre la cara posterior
del tope del foco y la cara interior del taladro refrentado en el reflector.
− Haga clic en Relación de Posición Mate.
Aparece la ventana de diálogo Mate.
− En la zona de gráficos
seleccione la cara posterior
del tope del foco y
enseguida seleccione la
cara interior del taladro
refrentado en el reflector.
− Active la opción Distancia Distance
y, enseguida, introduzca un valor de 0
pulgadas
− Haga clic en Aceptar .
El ensamble queda totalmente definido
Planos Derechos
Coincidentes
Planos Superiores
Coincidentes
Relación
Distancia cero
Capitulo 4 MODELANDO ENSAMBLAJES
SolidWorks para Dibujo y Diseño Mecánico 4—18
5. Verifique la posición del FOCO,
cambiando la orientación a Vista
Derecha.
6. Guarde el documento del subensamble
REFLECTOR-FOCO.
4.4.1.2 Creación del Subensamblaje BATERÍA-TAPA BATERÍA.
En este subensamble, la pieza BATERÍA es el Componente Base. Se utiliza este
subensamble para colocar la pieza TAPA BATERÍA en la posición correcta sobre
la BATERÍA. Siga las indicaciones siguientes:
1. Abra un documento nuevo de ensamble y, a continuación, guarde el
documento con el nombre BATERÍA-TAPA BATERIA.
2. Abra los documentos que va a utilizar en el ensamble, en este caso la parte
llamada BATERÍA y la pieza TAPA BATERÍA.
3. Haga clic en Ventana, Mosaico horizontal (Window, Tile horizontally).
4. Arrastre el icono del componente
BATERÍA desde el gestor de diseño
del Feature Manager de la ventana
del componente BATERÍA y
colóquelo en la zona de gráficos,
justamente en el origen de la ventana
del documento de ensamble
BATERÍA-TAPA BATERÍA. Cambie
la orientación del ensamblaje a Vista
Isométrico.
5. Arrastre el icono del componente
TAPA BATERÍA desde el gestor de
diseño del Feature Manager de la
ventana del componente TAPA
BATERÍA y colóquelo encima de la
BATERÍA en la zona de gráficos de
la ventana del documento de
ensamble BATERÍA-TAPA BATERÍA.
Capitulo 4 MODELANDO ENSAMBLAJES
SolidWorks para Dibujo y Diseño Mecánico 4—19
6. Maximice la ventana del ensamble BATERÍA-TAPA BATERÍA, y enseguida
presione la tecla f.
7. Agregue las relaciones de posición que correspondan entre la BATERÍA y la
TAPA BATERÍA.
 Cree una relación de posición de distancia CERO entre la cara inferior de
la TAPA BATERÍA y la cara angosta superior de la BATERÍA.
− Haga clic en Relación de Posición Mate.
Aparece la ventana de diálogo Mate.
− En la zona de gráficos seleccione la
cara inferior de la pieza TAPA
BATERÍA y, a continuación, seleccione
la cara angosta superior de la
BATERÍA.
− Active la opción Distancia
Distance y, enseguida, introduzca un
valor de 0 pulgadas
− Haga clic en Aceptar .
 Cree una relación de posición
Coincidente entre el Plano Frontal de la
BATERÍA y el Plano Frontal de la TAPA
BATERIA.
 Cree una relación de posición
Concéntrico entre la cara circular de la
terminal central de la BATERÍA y la cara
circular superior de la TAPA BATERÍA.
El subensamble BATERÍA-TAPA BATERÍA
queda completamente definido.
Caras
Concéntricas
Planos
Coincidentes
Capitulo 4 MODELANDO ENSAMBLAJES
SolidWorks para Dibujo y Diseño Mecánico 4—20
7. Verifique la posición de la TAPA BATERÍA,
cambiando la orientación a diferentes vistas o
bien girando el ensamble.
8. Guarde el documento del subensamble
BATERÍA-TAPA BATERIA.
4.4.1.3 Creación del subensamblaje TAPA-REFLECTOR-FOCO.
De acuerdo con el organigrama de nuestro ensamble principal, se creará un
subensamblaje de primer nivel a partir de un subensamblaje de segundo nivel.
El Componente Base en este subensamblaje es la parte llamada TAPA
REFLECTOR.
En este subensamblaje se posicionan el componente O-Ring y el subensamblaje
REFLECTOR-FOCO en el Componente Base TAPA REFLECTOR.
En esta ocasión se insertarán los componentes en el ensamblaje, utilizando el
Explorador de Windows. Proceda de la siguiente manera:
1. Abra un documento nuevo de ensamble y, a continuación, guarde el
documento con el nombre TAPA-REFLECTOR-FOCO.
2. Abra el Explorador de Windows. Navegue hasta la carpeta que contiene los
documentos que se van a utilizar en el subensamblaje; en este caso los
componentes son TAPA REFLECTOR, O-Ring y el subensamblaje
REFLECTOR-FOCO.
3. Haga clic en el botón Restaurar Restore de la ventana del Explorador
y acomódela de tal manera que sean visibles ambas ventanas; la del
Explorador y la del subensamblaje TAPA-REFLECTOR-FOCO.
4. Arrastre el icono del Componente Base TAPA REFLECTOR desde la
ventana del Explorador y colóquelo en la zona de gráficos, justamente en
el origen de la ventana del subensamblaje TAPA-REFLECTOR-FOCO.
Cambie la orientación del subensamblaje a Vista Isométrico.
5. Arrastre el icono del componente O-Ring desde la ventana del Explorador y
colóquelo, ligeramente atrás de la TAPA REFLECTOR en la ventana del
subensamblaje.
Capitulo 4 MODELANDO ENSAMBLAJES
SolidWorks para Dibujo y Diseño Mecánico 4—21
6. Arrastre el icono del subensamble REFLECTOR-FOCO desde la ventana
del Explorador y colóquelo, ligeramente atrás del componente O-Ring en la
ventana del subensamblaje TAPA-REFLECTRO-FOCO.
7. Maximice la ventana del ensamble TAPA-REFLECTOR-FOCO, y enseguida
presione la tecla f.
8. Agregue las relaciones de posición que correspondan entre los diferentes
componentes.
NOTA: Para mejorar la visibilidad, es recomendable esconder los
componentes que no se estén utilizando en las relaciones de posición
actuales.
El componente que no se requiere para la siguiente relación de posición es
el subensamblaje REFLECTOR-FOCO. Haga Clic Derecho sobre este
componente en el Feature Manager y seleccione Esconder(Hide).
Capitulo 4 MODELANDO ENSAMBLAJES
SolidWorks para Dibujo y Diseño Mecánico 4—22
 Cree una relación de posición Coincidente entre el Plano Derecho de la
TAPA REFLECTOR y el Plano Derecho del empaque O-Ring.
 Cree una relación de posición Coincidente entre el Plano Superior de la
TAPA REFLECTOR y el Plano Superior del empaque O-Ring.
 Cree una relación de posición de distancia entre la cara posterior interior
de la TAPA REFLECTOR y El Plano Frontal
del empaque O-Ring.
− Haga clic en Relación de Posición
Mate.
Aparece la ventana de diálogo Mate.
− En la zona de gráficos seleccione la cara
posterior interior de la TAPA REFLECTOR y,
a continuación, seleccione el
Plano Frontal del componente
O-Ring.
− Active la opción Distancia
Distance y, enseguida,
introduzca un valor de 0.125/2
pulgadas (Corresponde al
valor del radio del empaque O-
Ring)
− Haga clic en Aceptar .
NOTA: La opción de Relación de posición Distancia CERO ofrece una
flexibilidad adicional a la opción Coincidente. La Relación Distancia puede
ser modificada.
Muestre nuevamente el componente escondido REFLECTOR-FOCO. Haga
clic derecho sobre él y seleccione Mostrar (Show).
Capitulo 4 MODELANDO ENSAMBLAJES
SolidWorks para Dibujo y Diseño Mecánico 4—23
 Cree una relación de posición
Coincidente entre el Plano
Derecho de la pieza TAPA
REFLECTOR y el Plano Derecho
del subensamblaje REFLECTOR-
FOCO.
 Cree una relación de posición
Coincidente entre el Plano
Superior de la TAPA REFLECTOR
y el Plano Superior del subensamblaje
REFLECTOR-FOCO.
 Cree una relación de posición de
distancia CERO entre la cara posterior
angosta de la TAPA REFLECTOR y la
cara frontal del componente
REFLECTOR-FOCO.
El subensamble TAPA-REFLECTOR-FOCO
queda, de esta manera, completamente definido.
9. Confirme la localización del empaque O-Ring y
del REFLECTOR-FOCO, visualizando una Vista
de Sección.
10.Guarde el documento de subensamblaje
TAPA-REFLECTOR-FOCO.
Planos Derechos
Coincidentes
Planos Superiores
Coincidentes
Cara posterior
angosta
Cara Frontal
Capitulo 4 MODELANDO ENSAMBLAJES
SolidWorks para Dibujo y Diseño Mecánico 4—24
4.4.1.4 Creación del ensamble LINTERNA.
En este ensamble final el Componente Base es el componente CUBIERTA.
Este ensamble se utiliza para colocar el componente SWITCH en posición sobre
el componente CUBIERTA. Además posiciona los subensamblajes BATERÍA-
TAPA BATERÍA y TAPA REFLECTOR FOCO.
1. Abra un documento nuevo de ensamble y, a continuación, guarde el
documento con el nombre LINTERNA.
2. Siguiendo cualquiera de los procedimientos revisados anteriormente, inserte
primero el Componente Base llamado CUBIERTA, colocándolo sobre el
origen en la zona de gráficos del ensamble LINTERNA. Enseguida, inserte
el componente SWITCH en cualquier parte de la zona de gráficos del
ensamble LINTERNA.
3. Agregue las relaciones de posición entre estos dos componentes:
 Cree una relación de posición Coincidente entre el Plano Derecho de la
CUBIERTA y el Plano
Derecho del SWITCH.
 Cree una relación de
posición Coincidente
entre el Eje Temporal de
la operación Perforación
Asa y el Plano frontal del
SWITCH.
Para poder ver los ejes
temporales, haga clic en
Ver, Ejes Temporales
(View, Temporary Axes)
en el Menú Principal.
 Cree una relación de posición de
Distancia entre la cara superior del
Asa y el vértice del domo del SWITCH.
Asigne una distancia con valor igual
0.200 pulgadas.
4. Guarde el documento de ensamble
LINTERNA.
Eje Temporal y
Plano Frontal
Coincidentes
Planos Derechos
Coincidentes
Vértice de Domo y
Cara Superior de Asa
Coincidentes
Capitulo 4 MODELANDO ENSAMBLAJES
SolidWorks para Dibujo y Diseño Mecánico 4—25
5. Inserte el subensamblaje TAPA-REFLECTOR-FOCO, procediendo de la
siguiente manera:
− Haga clic en Insertar, Componente, Desde Archivo (Insert,
Component, From File) en el Menú Principal.
− Navegue hasta la carpeta en que se encuentra el subensamblaje
TAPA-REFLECTOR-FOCO, haga clic en Open e insértelo enfrente de
la CUBIERTA en la zona de gráficos de el ensamblaje LINTERNA.
6. Agregue las relaciones de posición
entre el componente CUBIERTA y el
subensamblaje TAPA-REFLECTOR-
FOCO.
 Cree una relación de posición
Coincidente entre el Plano Derecho de
la CUBIERTA y el Plano Derecho del
subensamblaje TAPA-REFLECTOR-
FOCO.
 Cree una relación de posición
Coincidente entre el Plano Superior de
la CUBIERTA y el Plano Superior del
subensamblaje TAPA-REFLECTOR- FOCO.
 Cree una relación de posición de
Distancia CERO entre la cara frontal
del Tope de la cubierta y la cara
posterior de la TAPA-REFLECTOR-
FOCO.
7. Proceda de la misma manera que en el
inciso 5 para insertar el subensamblaje
BATERÍA-TAPA BATERÍA. Colóquelo a la
izquierda de la CUBIERTA en la zona de
gráficos del ensamble LINTERNA.
8. Gire el subensamblaje BATERÍA-TAPA
BATERÍA, de tal forma que quede con el
conector del Switch apuntando hacia arriba.
Planos Derechos
Coincidentes
Planos Superiores
Coincidentes
Distancia CERO entre
Tope de cubierta y
Cara posterior de Tapa
Conector de Swich
hacia arriba
Capitulo 4 MODELANDO ENSAMBLAJES
SolidWorks para Dibujo y Diseño Mecánico 4—26
9. Agregue las relaciones de posición
entre la CUBIERTA y el subensamblaje
BATERÍA-TAPA BATERÍA.
 Cree una relación de posición
Coincidente entre el Plano Derecho
de la CUBIERTA y el Plano Frontal
del subensamblaje BATERÍA-TAPA
BATERÍA.
 Cree una relación de posición
Coincidente entre el Plano Superior
de la CUBIERTA y el Plano Derecho
del subensamblaje BATERÍA-TAPA
BATERÍA.
 Cree una relación de Distancia entre
la cara posterior de la CUBIERTA y la
cara inferior de la BATERÍA-TAPA
BATERÍA. Introduzca una distancia
igual a 0.275 pulgadas.
10.Guarde el documento de ensamble LINTERNA. Si aparece un mensaje
como el que se muestra, presione el botón Yes. Esto permite guardar el
ensamblaje y sus componentes con los cambios realizados en el
ensamblaje.
Planos
Coincidentes
Planos
Coincidentes
Relación Distancia = 0.275”
Capitulo 4 MODELANDO ENSAMBLAJES
SolidWorks para Dibujo y Diseño Mecánico 4—27
4.4.1.5 Detección de Interferencias
Revise detenidamente el ensamble LINTERNA y observe que existe un error de
diseño muy obvio en el tamaño del conector de switch en la pieza TAPA
BATERIA. El Conector de Switch de la TAPA BATERÍA fue creado muy grande,
de tal forma que no queda dentro de la CUBIERTA, o sea que en el ensamble
real no sería posible introducir la TAPA BATERÍA en la CUBIERTA de la
LINTERNA.
Además de este error, pude ser que existan más en el ensamble. SolidWorks
puede detectar si es que existen interferencias entre dos o mas piezas o entre
cualquier pieza del ensamble. Para detectar, si existen o no, interferencias en el
ensamble proceda de la siguiente manera:
1. Haga clic en Herramientas, Deteccion de interferencias (Tools,
Interference check).
Aparece la caja de diálogo Volúmenes de
Interferencia.
2. Seleccione los componentes que desea
comprobar. Primeramente haga clic en TAPA
BATERÍA y CUBIERTA en el Feature Manager,
para determinar las interferencias entre estos
dos componentes.
3. Presione el botón .
Las interferencias se visualizan en la zona de gráficos, y aparece la
información del volumen que interfiere entre ambos componentes.
En la caja de diálogo Volúmenes de interferencia, aparece en la casilla de
resultados de interferencias la ocurrencia de interferencias detectadas. En
este caso son 2 interferencias.
Conector de Switch
Capitulo 4 MODELANDO ENSAMBLAJES
SolidWorks para Dibujo y Diseño Mecánico 4—28
Para corregir estas
interferencias, es
necesario modificar las
dimensiones de los
componentes que
interfieren. Lo que
procede en este caso es
modificar la dimensión del
Conector de Switch en la
pieza TAPA BATERÍA.
Para determinar una
magnitud aceptable proceda a medir la distancia que existe entre el
Conector de Switch y la base del SWITCH.
Haga clic en Medir Measure y seleccione
los dos puntos a medir. Observe que la
distancia necesaria es aproximadamente media
pulgada. Cierre la caja de diálogo Medir.
Para cambiar la dimensión haga doble clic en la
operación Conector de Switch en el Feature
Manager y, a continuación, haga doble clic en
la dimensión 1.000 y cambie su valor a 0.500.
Reconstruya el modelo.
Ahora proceda a detectar si existen interferencias entre la BATERÍA Y LA
CUBIERTA, haciendo uso de la opción Herramientas, Deteccion de
interferencias (Tools, Interference check).
Observe que existe interferencia entre
la BATERÍA y el Nervio2 de la
CUBIERTA. El volumen que está
interfiriendo es 2.15” de ancho X 4.099”
de largo X 0.029” de alto.
Para solucionar esta interferencia,
modifique la dimensión de la altura del
nervio2, quitándole 0.029 pulgadas a su
valor actual.
Capitulo 4 MODELANDO ENSAMBLAJES
SolidWorks para Dibujo y Diseño Mecánico 4—29
Haga doble clic en Nervio2 en el Feature Manager y, de nuevo doble clic en la
dimensión 1.300” y cambie su valor a 1.300”+0.029”=1.329”.
Vuelva a utilizar la opción Herramientas, Detección de interferencias (Tools,
Interference check) para determinar si existen mas interferencias en el
modelo.
Para detectar interferencias entre la totalidad de componentes de ensamble, en
la caja de diálogo Volúmenes de Interferencia seleccione el icono del
ensamble LINTERNA.
NOTA: Entre el FOCO y la BATERÍA debe existir interferencia para
que se establezca la conexión eléctrica.
Capitulo 4 MODELANDO ENSAMBLAJES
SolidWorks para Dibujo y Diseño Mecánico 4—30
4.4.1.6 Explosionar una vista de ensamblaje.
Para la fabricación, a veces resulta útil separar los componentes de un
ensamblaje para analizar visualmente sus relaciones. Explosionar la vista de un
ensamblaje le permite mirarla con los componentes separados.
Una vista explosionada está formada por uno o más pasos de explosión.
Explosión Automática.
La función de explosión automática es útil cuando necesita crear una vista
explosionada de un ensamblaje que tenga pocos componentes.
Para crear una vista explosionada utilizando la explosión automática proceda
como sigue:
1. Haga clic en Insertar, Vista explosionada (Insert, Exploded view).
2. En el cuadro de diálogo Explosionador de ensamblajes (Assembly
exploded haga clic en Explosión automática (Auto Explode) y haga clic
en Aceptar.
El ensamblaje explosiona y se agrega una operación ExplView1 a la
configuración activa.
NOTA: Si el ensamblaje no se explosiona como es debido, intente cambiar las
relaciones de posición Coincidente entre las caras a relaciones de posición de
Distancia con un valor de cero. La explosión automática siempre puede
explosionar las relaciones de posición de Distancia; en cambio, las relaciones de
posición Coincidente no siempre explosionan automáticamente.
Capitulo 4 MODELANDO ENSAMBLAJES
SolidWorks para Dibujo y Diseño Mecánico 4—31
Explosión manual.
Para explosionar un ensamblaje manualmente siga los siguientes pasos:
1. Haga clic en Insertar, Vista explosionada (Insert, Exploded view).
El cuadro de diálogo Explosionador de ensamblaje contiene las siguientes
herramientas de editar paso:
Nuevo: Crea un nuevo paso de explosión
Paso anterior: Edita un paso de explosión anterior
Paso siguiente: Edita el siguiente paso de explosión
Deshacer: Deshace todos los cambios a partir del ultimo Aplicar
Eliminar: Elimina el paso de explosión actual
Aplicar: Aplica/actualiza el paso de explosión actual
2. Haga clic en Nuevo New. Se expandirá el cuadro de diálogo
Explosionador de ensamblajes.
Cada área del cuadro de diálogo
Explosionador de ensamblajes
se activa automáticamente en el
orden correcto necesario para
crear un paso de explosión. No
es necesario que haga clic en
ningún área del cuadro de
diálogo para activarla a no ser
que desee seleccionar y eliminar
una entrada incorrecta.
3. Haga clic en una arista o cara de
un componente que sea paralela
a la dirección que desee
explosionar. En este caso haga
clic en una arista del Asa de la
CUBIERTA.
Capitulo 4 MODELANDO ENSAMBLAJES
SolidWorks para Dibujo y Diseño Mecánico 4—32
Aparece una flecha de vista
preliminar y en el cuadro
Dirección de la explosión
aparece una descripción de lo
que ha seleccionado.
Si la flecha de vista preliminar
apunta en la dirección errónea,
active la casilla de verificación
Invertir dirección.
4. Haga clic en el componente que
desee explosionar en el Gestor de
diseño del Feature Manager o en
la zona de gráficos. En este caso
haga clic en el Feature manager
en la parte TAPA REFLECTOR.
Los nombres de los componentes aparecen en el cuadro Componentes a
explosionar.
5. Active la opción Solo parte componente (Component part only)
6. Haga clic en Aplicar Apply. El componente explosiona desde el
ensamblaje. Observe las asas de arrastre.
7. Arrastre el asa para situar el componente como desee.
8. Haga clic en Aplicar para confirmar este paso.
Si prefiere explosionar un componente con una distancia precisa, escriba el
valor en el cuadro Distancia y haga clic en Aplicar .
Para agregar el siguiente paso de explosión, haga clic en Nuevo New y
repita los pasos 3 al 8, solo que ahora seleccionando el empaque O-Ring.
No olvide hacer clic en Aplicar después de definir cada paso
Repita el mismo procedimiento para explosionar las demás partes del
ensamblaje hasta obtener una vista explosionada como la que se muestra
enseguida.
Dirección en la
que se debe
explosionar
Asa de
arrastre
Componente
que se debe
explosionar
Capitulo 4 MODELANDO ENSAMBLAJES
SolidWorks para Dibujo y Diseño Mecánico 4—33
Guarde el documento de ensamble LINTERNA. Haga clic en Yes a la pregunta
“Reconstruir el ensamble y actualizar los componentes”.
El ensamble LINTERNA ha quedado concluido.
Ahora puede continuar en la elaboración de los dibujos 2D del ensamble y sus
componentes en el siguiente capitulo.
Capitulo 5 DIBUJOS Y DOCUMENTACION
SolidWorks para Dibujo y Diseño Mecánico 5—1
55 DIBUJOS Y DOCUMENTACION
Se pueden crear dibujos 2D de las piezas y ensamblajes sólidos 3D que se
diseñen. Las piezas, ensamblajes y dibujos están vinculados a los documentos;
los cambios que se realizan en una pieza o ensamblaje cambian también el
documento de dibujo.
NOTA: Puede configurarse una relación de asociación en un solo sentido entre
los dibujos y los modelos durante la instalación de software. Esto evita
modificaciones de las cotas del modelo y modificaciones al propio modelo desde
un dibujo. Esta opción solo se puede restablecer mediante una nueva instalación
del software.
Generalmente, un dibujo está formado por varias vistas generadas desde un
modelo. Así, por ejemplo, una vista de sección se crea a partir de una vista de
dibujo existente.
En este capitulo creará un dibujo una de las piezas de los capítulos anteriores.
En este capitulo se explica como realizar lo siguiente:
Abrir una plantilla de dibujo y editar un formato de hoja
Insertar vistas estándar de un modelo de pieza
Insertar vistas etiquetadas de un modelo de pieza.
Capitulo 5 DIBUJOS Y DOCUMENTACION
SolidWorks para Dibujo y Diseño Mecánico 5—2
5.1 Abrir una plantilla de dibujo y editar un formato de hoja
Para abrir una plantilla de dibujo, proceda de la siguiente manera:
1. Haga clic en Nuevo New en la barra
de herramientas Estándar.
Aparece el cuadro de dialogo Nuevo
documento de SolidWorks.
2. Seleccione el icono Drawing y, a
continuación, haga clic en Aceptar.
Aparece el cuadro de diálogo Plantilla a utilizar.
3. Seleccione el tamaño y orientación de
hoja deseado:
 Plantilla Estándar. Seleccione una
plantilla de tamaño de hoja estándar
(por ejemplo)
A-Horizontal de la lista
4. Haga clic en Aceptar.
Se abrirá un nuevo documento de dibujo que utiliza la plantilla
seleccionada y la escala actual de la hoja se visualizará en la barra de
estado situada en el margen inferior de la ventana de SolidWorks.
Capitulo 5 DIBUJOS Y DOCUMENTACION
SolidWorks para Dibujo y Diseño Mecánico 5—3
Preparar el formato de la plantilla de dibujo
A continuación, preparará el formato de hoja de dibujo modificando algunas de
las propiedades del texto y líneas, para obtener el formato deseado.
1. Haga clic con botón secundario del ratón en cualquier lugar dentro del
dibujo y seleccione Editar formato de hoja (Edit sheet format).
2. Haga clic en Zoom a Area Zoom to Area, aplique el Zoom para
acercar el bloque del titulo de la esquina inferior derecha y, a
continuación, haga clic de nuevo en para desactivar el Zoom a Area.
3. Haga clic con el botón secundario del ratón en la nota que contiene el
texto <COMPANY NAME> y seleccione Propiedades.
Aparece el cuadro de diálogo Propiedades.
4. Cambie el Texto de nota por el nombre Instituto Tecnológico de Cd.
Juárez.
5. Haga clic en Fuente (Font).
Aparece el cuadro de diálogo Escoger fuente.
6. Escoja como tipo de letra Arial y un tamaño adecuado al recuadro y, a
continuación, haga clic en Aceptar.
7. Haga clic en Aceptar para cerrar el cuadro de diálogo Propiedades.
8. Siguiendo el procedimiento anterior, y teniendo en cuenta que para
modificar líneas del recuadro puede proceder de la misma manera que lo
ha hecho en los croquis que ha trabajado anteriormente, puede editar lo
que desee en la plantilla estándar y guardar la plantilla como Plantilla
personalizada.
9. Para agregar objetos de otras aplicaciones, tales como mapas de bips
bmp. del logotipo de una empresa, escudo de una institución, texto de
nota estándar de un archivo, etc., haga clic en Insertar, objeto (Insert,
object).
Si desea, puede crear un objeto nuevo o insertar uno desde un archivo.
Los objetos pueden estar vinculados o incrustados en los archivos de la
plantilla.
Capitulo 5 DIBUJOS Y DOCUMENTACION
SolidWorks para Dibujo y Diseño Mecánico 5—4
10.Para guardar la plantilla haga clic en Archivo, Guardar plantilla (Save,
Sheet format). La posición predeterminada donde se almacenan las
plantillas es directorio_de_instalaciondata, a menos que haya especificado
una ubicación distinta para la carpeta data al instalar el software.
Para sobrescribir una Plantilla estándar, seleccione la plantilla de la
lista y haga clic en Aceptar.
Para guardar la plantilla con otro nombre, haga clic en Plantilla
personalizada. Haga clic en Examinar, navegue hasta el directorio
deseado, especifique un nuevo nombre de plantilla y haga clic en
Guardar. (Los archivos de plantilla tienen la extensión .slddrt).
Al guardar la plantilla, todas las propiedades del archivo
personalizadas que ha agregado al documento de dibujo se guardan
en la plantilla. Las propiedades personalizadas de la plantilla se
agregan a todos los nuevos dibujos que utilicen la plantilla.
Para finalizar la edición de la plantilla y regresar a la edición de la hoja,
haga clic en Edición, hoja. También puede hacer clic con el botón
secundario del ratón en el icono o la plantilla de la hoja en el gestor de
diseño del Feature Manager o hacer clic con el botón secundario del
ratón en una zona en blanco de la hoja, y seleccionar Editar hoja.
Ahora proceda a crear y guardar una plantilla personalizada.
La plantilla a crear es la que se presenta en la siguiente página. Deberá crearla y
guardarla como Plantilla personalizada con su nombre.slddrt y debe
personalizar los siguientes parámetros:
Tamaño de hoja B Estándar
Norma ANSI
Unidades Pulgadas
Precisión Tres decimales
Proyección
Tercer
Cuadrante
Capitulo 5 DIBUJOS Y DOCUMENTACION
SolidWorks para Dibujo y Diseño Mecánico 5—5
Capitulo 5 DIBUJOS Y DOCUMENTACION
SolidWorks para Dibujo y Diseño Mecánico 5—6
5.2 Insertar vistas estándar de un modelo de pieza
Un dibujo contiene vistas estándar de un modelo, cotas geométricas y
tolerancias, notas y demás información relativa al diseño. Cuando una parte es
modificada el dibujo automáticamente se actualiza. Cuando una dimensión en el
dibujo es modificada, la parte se actualiza automáticamente.
No es posible insertar una parte en un dibujo, mientras se está trabajando en la
opción Editar Formato de Hoja (Edit Sheet Format). En esta opción se
visualizan todas las líneas en azul. Las tres vistas estándar aparecen de manera
intermitente una vez y luego desaparecen. Haga clic con el botón secundario del
ratón en la zona de gráficos y seleccione Editar Hoja (Edit Sheet).
Para insertar las vistas estándar de un modelo en un dibujo, proceda como
sigue:
1. Abra un documento nuevo de dibujo y guárdelo con el nombre TAPA
BATERÍA. sldwg
2. Abra el documento TAPA BATERIA
3. Haga clic en Ventana, Mosaico horizontal (Window, Tile horizontally).
4. Arrastre el icono del componente TAPA BATERÍA desde el gestor de diseño
del Feature Manager de la ventana del componente TAPA BATERÍA y
colóquelo en cualquier parte de la zona de gráficos del documento de
Dibujo.
5. Maximice la ventana del documento de Dibujo.
Las tres vistas estándar aparecen en la zona de gráficos de la ventana de
Dibujo. Tomará algunos segundos crear las tres vistas estándar, dependiendo
de la configuración de su computadora. Las vistas del dibujo pueden haber
quedado posicionadas muy cerca o sobre el recuadro del formato de la hoja.
Estas vistas pueden moverse, eliminarse o agregar mas vistas.
Capitulo 5 DIBUJOS Y DOCUMENTACION
SolidWorks para Dibujo y Diseño Mecánico 5—7
Mover vistas
Ahora proceda a reposicionar las vistas. Deje aproximadamente 1” a 2” entre
cada vista para colocar las cotas.
Para mover las vistas proceda de la siguiente manera:
1. Haga clic en el contorno de la vista de Dibujo Vista1 (Drawing View1). El
cursor muestra el icono Drawing View. El contorno de la vista se visualiza
en verde.
2. Posicione el cursor del ratón sobre la arista de la vista hasta que aparezca
el icono Mover Vista.
3. Arrastre la Vista1 en dirección vertical hacia arriba. Observe que la vista2
(superior) y la Vista3 (Derecha) se mueven alineándose con la Vista1
(Frontal).
4. De la misma forma, arrastre la Vista3 en una dirección de derecha a
izquierda y reposiciónela en un lugar adecuado en la hoja del dibujo.
5. Repita el mismo procedimiento para mover la Vista2 en dirección vertical,
hacia arriba ó hacia abajo para posicionarla en un lugar adecuado en la hoja
del dibujo.
5.3 Insertar Vistas Etiquetadas
Enseguida proceda a insertar una vista Isométrica de la pieza TAPA BATERIA
en la misma hoja de dibujo, de la siguiente manera:
1. Haga clic dentro del contorno de la Vista1 (Frontal). El contorno se
visualiza en verde.
2. Haga clic en Vista etiquetada Named View en la barra de herramientas
de Dibujo.
Aparecen las Vistas etiquetadas para la TAPA BATERIA.
Seleccione Isométrico en la caja de texto de la Orientación de las vistas.
Se visualiza la vista isométrica en el cursor del ratón.
Posicione la vista Isométrica, haciendo clic en la parte superior derecha de
la hoja de dibujo. Responda Yes a la pregunta: Desea cambiar la vista a cotas
isométricas (verdaderas).
Capitulo 5 DIBUJOS Y DOCUMENTACION
SolidWorks para Dibujo y Diseño Mecánico 5—8
Capitulo 5 DIBUJOS Y DOCUMENTACION
SolidWorks para Dibujo y Diseño Mecánico 5—9
5.4 Agregar anotaciones de modelo y de referencia
Las opciones para detallar un dibujo proporcionan habilidades para asignar y
manipular: dimensiones estándar, estilo de texto, marcas de centro, estilos de
cabeza de flecha, tolerancia y precisión.
En SolidWorks existen numerosos estilos y tamaños de texto. Algunas
compañías desarrollan formatos estándar de dibujo y usan alturas de texto
específicas para dibujos en el Sistema Métrico ó en el Sistema Ingles.
La mayoría de los dibujos de ingeniería usan los siguientes formatos:
Tipo de Letra (Font): Century Gothic - Todas mayúsculas.
Altura de Texto: .125” “o 3.5 mm para dibujos hasta tamaño B, 17” x
22”.
Altura de Texto: .156” ó 5 mm para dibujos mas grandes de tamaño B.
Cabezas de flecha: Rellena con una proporción de 1:3 en relación al
ancho y alto de la cabeza de flecha.
Todos estos formatos pueden personalizarse en SolidWorks a través de
Herramientas, Opciones, Propiedades de documento (Tools, Options,
Document Properties).
Las cotas en un dibujo de SolidWorks se asocian al modelo; asimismo, los
cambios en el modelo se reflejan en el dibujo.
Normalmente, las cotas se crean al crear cada operación de pieza y, a
continuación, se insertan en las distintas vistas de dibujo. Al cambiar una cota en
el modelo, el dibujo se actualiza y al cambiar una cota importada en un dibujo, el
modelo cambia.
También puede agregar cotas en el documento de dibujo, pero éstas son cotas
de referencia que además están conducidas; no se puede editar el valor de las
cotas de referencia para cambiar el modelo. Sin embargo, los valores de las
cotas de referencia cambian cuando se cambian las cotas del modelo.
Según los valores predeterminados de SolidWorks, las cotas importadas son
negras. Esto incluye las cotas que en el documento de la pieza o ensamblaje
son azules (como la profundidad de la extrusión). Las cotas de referencia son
grises y aparecen entre paréntesis. Para visualizar cotas de referencia sin
paréntesis, desactive la casilla de verificación Agregar paréntesis en forma
predeterminada en la pestaña Documentación del cuadro de diálogo
Opciones o haga clic con el botón secundario del ratón en una cota de
Capitulo 5 DIBUJOS Y DOCUMENTACION
SolidWorks para Dibujo y Diseño Mecánico 5—10
referencia individual y desactive la casilla de verificación Visualizar con
paréntesis.
Puede importar las cotas desde el modelo a todas las vistas de dibujo a la vez o
a vistas de dibujo seleccionadas.
Al importar cotas a todas las vistas a la vez, las cotas aparecen en la
vista más adecuada. Por ejemplo, el diámetro de un taladro se visualiza
en su vista Normal a. Las operaciones que aparecen en las vistas
parciales, tales como las vistas de Detalle o de Sección, se acotan
primero en dichas vistas. Al insertar cotas de este modo se reduce el
esfuerzo necesario para limpiar el dibujo.
Cuando se importan cotas a vistas seleccionadas, se pueden importar
las cotas para todo el modelo o se pueden importar de manera selectiva
las cotas para uno o más componentes (de un dibujo de ensamblaje) u
operaciones (de un dibujo de pieza o de ensamblaje).
Las cotas se sitúan solo en las vistas en las que resulten adecuadas. Las cotas
duplicadas no se importan de manera automática. Una vez importada a una
vista, una cota no vuelve a importarse a una vista distinta.
Puede eliminar una cota de una vista e importarla a otra vista distinta o moverla
o copiarla a otra vista (se verá mas adelante en la sección Mover y copiar
cotas).
Enseguida proceda a insertar las cotas del modelo en el documento de dibujo.
Primeramente inserte las cotas en la Vista Superior:
1. Haga clic dentro de la Vista2 (Superior).
2. Haga clic en Insertar, Elementos del
modelo (Insert, Model items).
Aparece el cuadro de diálogo Insertar
elementos del modelo.
3. Seleccione Cotas (Dimensions) y
desactive la casilla de verificación Incluya
elementos de operaciones escondidas
(include items from hidden Features).
4. Haga clic en Aceptar.
Capitulo 5 DIBUJOS Y DOCUMENTACION
SolidWorks para Dibujo y Diseño Mecánico 5—11
Las cotas quedan localizadas de una manera poco ordenada y algunas muy
lejos de las líneas de los perfiles. En la siguiente sección aprenderá a moverlas
para acomodarlas en la vista de dibujo requerida.
La localización de las cotas depende de:
La creación de la cota de operación en el documentote la parte.
La vista de dibujo en la que se inserten las cotas.
Mover y copiar cotas
Una vez visualizadas las cotas, puede moverlas dentro de una misma vista o a
otra vista. Al arrastrar una cota de un sitio a otro, la cota vuelve a asociarse al
modelo según la manera más conveniente. Sólo es posible mover o copiar una
cota a una vista en la que la orientación sea adecuada para dicha cota.
Capitulo 5 DIBUJOS Y DOCUMENTACION
SolidWorks para Dibujo y Diseño Mecánico 5—12
Para mover una cota dentro de una vista, arrastre la cota a la nueva
posición.
Para mover una cota de una vista a otra, mantenga presionada la tecla
mayus (Shift) al arrastrar la cota a otra vista.
Para copiar una cota de una vista a otra, mantenga presionada la
tecla Ctrl al arrastrar la cota a otra vista.
Para mover o copiar múltiples cotas a la vez, mantenga presionada la
tecla Ctrl. Al seleccionar.
A continuación proceda a mover las cotas dentro de la misma vista.
Use el cursor del ratón para arrastrar la cota y las líneas de flecha a una nueva
posición, teniendo en cuenta las siguientes recomendaciones:
− Las líneas de flecha dan la referencia del tamaño del perfil.
− Debe existir un espacio entre el perfil y la línea de flecha.
− Acorte las líneas de flecha donde se requiera para mantener un dibujo
estándar.
− Use los botones de flecha en el Property Manager para voltear las flechas
de las cotas cuando sea necesario.
Haga los movimientos de cotas necesarios para lograr acomodar las cotas como
se muestra a continuación:
Cotas a esconder
Capitulo 5 DIBUJOS Y DOCUMENTACION
SolidWorks para Dibujo y Diseño Mecánico 5—13
Observe que se han escondido las cotas de 1º que corresponde al ángulo de
inclinación (Draft) de la base del conector.
Para representar dicha acotación, utilice cotas de referencia. Trace una línea de
construcción a través del centro de la pieza y acote la inclinación de la base del
conector con respecto a ella. Proceda de la misma manera que lo hizo para
acotar croquis.
Observe también que debe crear una cota de referencia para la segunda
perforación de la tapa de diámetro igual .500”.
Enseguida esconda las cotas de las distancias entre círculos de .100” y .300”;
estas cotas se representarán en el detalle B creado a partir del corte A-A.
Capitulo 6 AJUSTES, TOLERANCIAS Y ACABADOS SUPERFICIALES
SolidWorks para Dibujo y Diseño Mecánico 6—1
66 Ajustes, Tolerancias y Acabados superficiales
En esta sección se abordarán de manera superficial los temas de tolerancias,
ajustes y acabados superficiales, dándole énfasis la manera de representarlos
en un dibujo de una pieza o ensamblaje modelado en SolidWorks.
No es el propósito de este trabajo analizar con profundidad el tema, por lo que
si requiere mayor información al respecto consulte la bibliografía complementaria
al final del presente trabajo.
6.1 Tolerancias
La fabricación competitiva de hoy en día requiere que en la producción de
muchas partes que se ensamblan con cierto ajuste exista la intercambiabilidad.
La producción de cada una de esas partes de ensambles en una dimensión
exacta, teóricamente posible, no es factible por razones económicas, puesto que
el costo de una parte se incrementa con rapidez, a medida que se aproxima a un
tamaño exacto en lo absoluto. Por esta razón, quien diseña o el que dibuja debe
indicar el error permisible (Tolerancia). La determinación de esos límites
depende de la exactitud y el claro requerido para que las partes a ensamblar, ya
sea fijas o móviles funcionen de acuerdo al trabajo requerido por quien diseña.
En conclusión, tolerancia es la variación permisible de un tamaño prescrito para
alguna parte.
Métodos para expresar las tolerancias
Las tolerancias se pueden indicar en los dibujos por medio de los siguientes
métodos:
6.1.1.1 Notas de tolerancia general
Las notas de tolerancia general son aplicables a todas las dimensiones no
limitadas del dibujo.
El empleo de notas de tolerancia general simplifica enormemente el dibujo y
evita mucho trabajo en su preparación. Los siguientes ejemplos ilustran el
amplio campo de aplicación de este sistema:
A menos que se especifique otra cosa, las tolerancias en dimensiones
decimales para acabados deben ser 005. .
A menos que se especifique otra cosa, las tolerancias para dimensiones
de acabado deben ser las siguientes:
MEDIDA (PULGADAS) TOLERANCIA
Hasta 3 005.
De 3 a 12 010.
De 12 a 24 015.
Mas de 24 020.
Capitulo 6 AJUSTES, TOLERANCIAS Y ACABADOS SUPERFICIALES
SolidWorks para Dibujo y Diseño Mecánico 6—2
6.1.1.2 Tolerancias individuales y límites
Cuando se necesita o se desea limitar o darle tolerancia a una dimensión
individual, se recomienda uno de los siguientes métodos:
Método A. Especifíquense directamente los dos límites. Las ventajas de este
método consisten en que comunican al mecánico o a quien vaya dirigido el
documento la información esencial (los límites permisibles superior e inferior) en
la forma mas simple y con menor probabilidad de interpretar erróneamente,
evitando el uso de signos matemáticos. Cuando de emplea este método, ambos
límites se deben expresar con el mismo número de cifras decimales. Se
recomienda dar primero el limite superior.
Método B. Especifíquese la dimensión
deseada, con las tolerancias dispuestas
arriba y debajo de ella, las cuales no
tienen que ser necesariamente iguales.
Este método es el preferido para
expresar tolerancias de ajustes, donde la
dimensión especifica representa la
primera condición alcanzada en el
proceso de maquinado.
Método C. Especifíquese la dimensión deseada, con la tolerancia dispuesta en
línea, las cuales tienen que ser necesariamente iguales.
TOLERANCIA BILATERAL
TOLERANCIA EN LÍMITES
TOLERANCIA SIMETRICA
Capitulo 6 AJUSTES, TOLERANCIAS Y ACABADOS SUPERFICIALES
SolidWorks para Dibujo y Diseño Mecánico 6—3
6.1.1.3 Tolerancias geométricas
Las tolerancias geométricas
especifican la variación máxima
que se puede permitir en la forma
o posición de la geometría real.
En la realidad, una tolerancia
geométrica es el ancho o el
diámetro de una zona de
tolerancia dentro de la cual
alguna superficie o eje de
algún agujero o cilindro
puede permanecer dando
por resultado una parte que
satisface las normas
señaladas de exactitud para
el funcionamiento y la
intercambiabilidad
apropiados.
Siempre que las tolerancias de
forma no se especifiquen en un
dibujo de una parte, se entiende
que la parte producida será
aceptable sin tomar en cuenta las
variaciones en la forma. Las
expresiones de las tolerancias en
la forma controlan alineación,
lisura, redondez, paralelismo,
rectangularidad, concentricidad,
desplazamiento angular, etc.
Símbolos para las tolerancias de
posición y forma.
Los símbolos se han adoptado
para usarse en lugar de notas que
expresen tolerancias de posición
y forma. En general, estos
símbolos son los mismos que se
dan en el Mil. Std. 8C-1962 para
uso de las fuerzas armadas de
Estados Unidos.
Capitulo 6 AJUSTES, TOLERANCIAS Y ACABADOS SUPERFICIALES
SolidWorks para Dibujo y Diseño Mecánico 6—4
6.2 Ajustes
Para determinar los límites de una dimensión específica, para cualquier
aplicación, lo primero que hay que determinar es el tipo y la clase de ajuste, con
base en el uso o servicio a que va a ser sometido el equipo que se está
diseñando y luego se establecen los límites de las piezas que deben acoplarse
para garantizar que se producirá el ajuste deseado.
Aunque a menudo, la experiencia en manufactura se usa para determinar los
límites apropiados de las partes de un mecanismo, es mejor y más seguro
adoptar los ajustes recomendados por el American National Standards Institute
en sus normas ANSI B4.1 y B4.2. Dichas normas se aplican a ajustes entre
partes cilíndricas planas.
Hay muchos factores que un diseñador debe tomar en cuenta cuando seleccione
ajustes para una aplicación particular. Estos factores pueden ser la carga sobre
los cojinetes, la velocidad, la lubricación, los materiales y la longitud del mismo
ajuste. Con frecuencia, deben tomarse en cuenta la temperatura y la humedad.
Se necesita bastante experiencia práctica para tomar una decisión sobre ajustes
o para hacer los ajustes subsecuentes que pudieran necesitarse para satisfacer
requisitos de funcionamiento críticos. Además nunca debe pasarse por alto la
economía de la manufactura.
Si se interesa en la selección de ajustes, debe consultar textos sobre diseño de
maquinas y publicaciones técnicas, ya que este tema queda fuera del alcance de
este libro. Sin embargo, puesto que es útil ser capaz de determinar los límites de
un tamaño que siguen después de la selección de un ajuste, en esta sección se
dirigirá la atención a el uso de las tablas de ajuste que aparecen en la mayoría
de los libros de dibujo mecánico.
Descripción de los ajustes normalizados
Ajustes giratorios o deslizantes.
Estos ajustes, para los cuales se dan las tolerancias y los juegos,
representan un tipo especial de ajustes con juego. Tienen por objeto
proporcionar un ensamble giratorio a lo largo de toda la gama de
dimensiones, con una discrepancia adecuada para la lubricación. Estos
ajustes se designan con nomenclaturas que van desde RC1 hasta RC9.
Ajustes forzados.
Los ajustes forzados se emplean únicamente para lograr la fijación de
las piezas que han de ensamblar: pueden proporcionar una fijación
rígida o exacta, como en los ajustes con interferencia, o una fijación un
tanto libre, como en los ajustes con juego. De acuerdo con esto, los
ajustes forzados se dividen en tres grupos: ajustes con juego, ajustes
de transición y ajustes con interferencia.
Capitulo 6 AJUSTES, TOLERANCIAS Y ACABADOS SUPERFICIALES
SolidWorks para Dibujo y Diseño Mecánico 6—5
La nomenclatura de los ajustes forzados con juego van desde el LC1
hasta el LC11.
La nomenclatura de los ajustes forzados de transición van desde LT1
hasta LT6.
La nomenclatura de los ajustes forzados con interferencia van desde
LN1 hasta LN6.
Ajustes por contracción.
Los ajustes por contracción constituyen un tipo especial de ajuste de
interferencia, caracterizado normalmente por el mantenimiento de
presiones constantes sobre los agujeros a lo largo de toda la gama de
tamaños. Por consiguiente la interferencia varía casi directamente y la
diferencia entre sus valores máximo y mínimo es pequeña con el fin de
mantener las presiones resultantes dentro de límites razonables. La
nomenclatura de estos ajustes va desde FN1 hasta FN5.
Sistema de agujero único.
En el sistema de agujero único, que se recomienda para uso general, la
dimensión básica será la dimensión de diseño del agujero y la tolerancia será
positiva. La dimensión de diseño para el eje será la dimensión básica menos el
juego mínimo o más la interferencia máxima y la tolerancia será menos.
EJEMPLO:
Se requiere un ajuste RC7 entre un agujero y un eje
de diámetro igual a 1 pulgada. El tamaño nominal
del agujero es 1plg. El tamaño básico del agujero es
el tamaño teórico exacto de 1.000 pulgadas.
Consultando las tablas que aparecen en el
Apéndice A, se obtienen los siguientes datos:
Tolerancia del hueco H9 =
Luz mínima = .0025
Tolerancia del eje d8 =
Los límites del agujero son :
0000.1
0020.1
0000.0000.1
0020.0000.1
Los límites del eje son:
9963.0
9975.0
0037.0000.1
0025.0000.1
-.0025
-.0037
+.0020
-.0000
Ajuste RC7
Tamaño básico
Capitulo 6 AJUSTES, TOLERANCIAS Y ACABADOS SUPERFICIALES
SolidWorks para Dibujo y Diseño Mecánico 6—6
Sistema De eje único.
Cuando un cierto número de partes requieren diferentes ajustes y tienen el
mismo tamaño nominal, y deben montarse en un mismo eje, se usa el sistema
básico de eje único porque es mucho más fácil ajustar los límites de los agujeros
que maquinar una flecha de cierto diámetro nominal a un número de juegos de
límites diferentes requeridos por diferentes ajustes.
Para los ajustes básicos de eje, el tamaño nominal del eje es básico. Los límites
de claro o de interferencia son los mismos que se aprecian en las tablas del
apéndice A para los ajustes correspondientes. Los símbolos para los ajustes
básicos de flecha son idénticos a los que se usan en ajustes estándar,
añadiendo una letra S. por ejemplo RC7S especifica un ajuste de rotación de
clase 7, como se determina sobre la base del eje básico.
Sistema de eje único: Ajustes en los claros.
Para establecer los limites que se necesitan, increméntese cada uno de
los limites obtenidos usando el sistema básico de los agujero, en el
valor dado por el limite superior de la flecha.
EJEMPLO:
Determine los límites del ejemplo anterior, utilizando el método de eje
único.
Los límites del agujero son:
0025.1
0045.1
0025.0000.1
0025.0020.1
Los límites del eje son:
9988.0
0000.1
0025.9963.
0025.9975.
Sistema de eje único: Ajustes de
interferencia y transición.
Para determinar los límites
necesarios, réstese el valor indicado como límite de la flecha superior
de los límites básicos del agujero.
EJEMPLO:
Suponga que una flecha de ½ pulgada va a tener un ajuste de clase
FN2 en un agujero de ½ pulgada, utilizando el método de eje único.
tamaño básico
Capitulo 6 AJUSTES, TOLERANCIAS Y ACABADOS SUPERFICIALES
SolidWorks para Dibujo y Diseño Mecánico 6—7
Se obtienen los datos de las tablas del Apéndice A y se determinan los
limites de la siguiente manera:
Para el agujero:
4991.0
4984.0
0016.05007.0
0016.05000.0
Para la flecha:
4996.0
5000.0
0016.05012.0
0016.05016.0
En conclusión: se puede enunciar que los limites de agujero y flecha, según se
dan en las tablas del Apéndice A, se incrementan en ajustes de claro o se
decrementan en ajustes de transición o interferencia en el valor indicado para el
limite de la flecha superior, que es la cantidad requerida para cambiar la flecha
máxima al tamaño básico.
A continuación proceda a modelar un ajuste entre un agujero en una placa y una
flecha, utilizando el método de agujero único, representando las especificaciones
de tolerancia para cada una de las piezas.
tamaño básico
OBSERVE QUE EXISTE
UNA INTERFERENCIA
ENTRE LOS DIÁMETROS
DE LA FLECHA Y EL
AGUJERO.
øeje › øagujero
Capitulo 6 AJUSTES, TOLERANCIAS Y ACABADOS SUPERFICIALES
SolidWorks para Dibujo y Diseño Mecánico 6—8
Modelando un ajuste cilíndrico
Perspectiva del ensamblaje a crear.
Se creará un ensamblaje entre dos piezas, utilizando el método de diseño
ascendente o método tradicional.
El ajuste requerido, es el calculado anteriormente CR7 y el diámetro nominal de
1 pulgada.
Enseguida identificaremos las operaciones necesarias para su creación.
Creación de la placa con el agujero al centro y sus
respectivas especificaciones de tolerancia para el
ajuste requerido.
Creación de la flecha o eje, igualmente con tolerancias
requeridas para un ajuste CR7.
Se insertan ambas piezas en un ensamblaje.
Se agregan relaciones de posición, según lo
exige el diseño.
Capitulo 6 AJUSTES, TOLERANCIAS Y ACABADOS SUPERFICIALES
SolidWorks para Dibujo y Diseño Mecánico 6—9
Ahora proceda a modelar el ensamblaje llamado AJUSTE CR7.
1. Abra un documento de parte, personalícelo en el sistema ANSI con
unidades en pulgadas y una precisión de cuatro decimales. Guarde el
documento con el nombre PLACA.
2. Realice las operaciones necesarias para crear un placa con un agujero al
centro con las dimensiones que se muestran a continuación:
3. Abra otro documento de parte y personalícelo igual que el anterior.
Guarde el documento con el nombre EJE.
4. Realice las operaciones necesarias para crear un eje con las dimensiones
que se muestran a continuación:
5. Abra un documento de ensamblaje y personalícelo igual que los
documentos anteriores. Guarde el documento con el nombre AJUSTE
CR7.
Capitulo 6 AJUSTES, TOLERANCIAS Y ACABADOS SUPERFICIALES
SolidWorks para Dibujo y Diseño Mecánico 6—10
6. Inserte en el documento AJUSTE CR7 en primer lugar
la PLACA, la cual va fija al origen del documento y, a
continuación, inserte el EJE en la zona de gráficos,
arriba de la PLACA
7. Agregue los limites de la tolerancia a las cotas de los
diámetros del agujero y del eje, según los valores calculados en la
sección anterior.
Visualice la cota del diámetro de agujero, haciendo doble clic sobre la
superficie cilíndrica del agujero.
Seleccione la cota del diámetro y en el Property Manager de la
dimensión realice los siguiente:
− en el cuadro de diálogo Tolerancia/precisión seleccione Límite del
menú desplegable tipo de tolerancia.
− Especifique los valores de la Variación máxima y/o Variación
mínima.
En la casilla de Variación máxima escriba .0020 pulgadas(De
acuerdo con los valores obtenidos de las tablas del Apéndice A).
En la casilla de variación mínima debe aparecer .0000 pulgadas.
Visualice la cota del diámetro del eje, haciendo doble clic sobre la
superficie cilíndrica de la pieza.
Seleccione la cota del diámetro y en el Property Manager de la
dimensión realice los siguiente:
− en el cuadro de diálogo Tolerancia/precisión seleccione Límite del
menú desplegable tipo de tolerancia.
Capitulo 6 AJUSTES, TOLERANCIAS Y ACABADOS SUPERFICIALES
SolidWorks para Dibujo y Diseño Mecánico 6—11
− Especifique los valores de la Variación máxima y/o Variación
mínima.
En la casilla de Variación máxima escriba - .0025 pulgadas(De
acuerdo con los valores obtenidos de las tablas del Apéndice A).
En la casilla de variación mínima escriba -.0037 pulgadas.
8. Agregue las relaciones de posición para ensamblar el eje en el agujero de
la placa.
Cree una relación de posición Concéntrica entre la cara cilíndrica del
eje y la cara cilíndrica del agujero.
Cree una relación de distancia = 0.875 pulgadas entre la cara superior
del eje y la cara superior de la placa.
9. Guarde el documento AJUSTE CR7.
10.Cree un documento de dibujo para las dos piezas, donde represente
todas las dimensiones y especificaciones de fabricación incluyendo
tolerancias geométricas que se requieran.
Relación de posición
Distancia = 0.875”
Capitulo 6 AJUSTES, TOLERANCIAS Y ACABADOS SUPERFICIALES
SolidWorks para Dibujo y Diseño Mecánico 6—12
Abra un documento de dibujo, personalícelo en norma ANSI, unidades
en pulgadas, con una precisión de cuatro decimales y proyección en el
tercer cuadrante. Guarde el documento asignándole el nombre AJUSTE
CR7.slddrw.
Inserte las tres vistas estándar de la parte PLACA.
Inserte la vista Isométrica del ensamblaje AJUSTE RC7.
Inserte las cotas y reacomódelas de la forma que se muestra abajo.
Agregue otra y hoja y repita lo anterior ahora para la parte EJE.
Capitulo 6 AJUSTES, TOLERANCIAS Y ACABADOS SUPERFICIALES
SolidWorks para Dibujo y Diseño Mecánico 6—13
11.Agregue una especificación de tolerancia en la rectitud del eje.
Una tolerancia de rectitud especifica la zona de tolerancia dentro de la
cual un eje o todos los puntos del elemento considerado deben estar. La
rectitud es una condición en la cual un eje o un elemento de superficie es
una línea recta. El símbolo que especifica a la rectitud se ilustra en la
tabla de símbolos de la pag. 6-3. El software SolidWorks ofrece soporte a
las pautas de tolerancia ANSI Y 14.5 Geométrica y Posición real.
Haga clic en el contorno cilíndrico de la longitud del eje y, a
continuación, haga clic en Tolerancia geométrica Geometric
tolerance de la barra de herramientas de Anotación o haga clic en
Insertar, Anotación, Tolerancia geométrica (Insert, Annotation,
Geometric tolerance).
En la primera fila de la sección Casilla de control de operación, haga
clic en GCS (Símbolo de característica geométrica). En el cuadro de
diálogo Símbolos, bajo Biblioteca de símbolos, asegúrese de que se
haya seleccionado Tolerancia geométrica. Escoja el símbolo Rectitud
(Straightness) y haga clic en Aceptar.
A medida que agregue elementos, aparecerá una vista preliminar del
símbolo resultante en el cuadro.
Especifique el valor de la tolerancia en el cuadro Tolerancia 1. Asigne
un valor de 0.002 pulgadas y haga clic en OK.
SIGNIFICADO:
Todo elemento longitudinal de la superficie cilíndrica debe
encontrarse entre dos líneas paralelas donde las dos líneas
y el eje nominal de la parte comparten un plano común.
.002
Capitulo 6 AJUSTES, TOLERANCIAS Y ACABADOS SUPERFICIALES
SolidWorks para Dibujo y Diseño Mecánico 6—14
12.Agregue una especificación de tolerancia para perpendicularidad en el
agujero de la placa.
La perpendicularidad es la condición de una superficie, un plano
intermedio o un eje, de estar a 90º del plano o eje de referencia. Una
tolerancia de perpendicularidad se refiere en este caso a una zona de
tolerancia cilíndrica, perpendicular a un plano de referencia dentro del
cual debe encontrarse el eje del accesorio.
Identifique el plano de referencia con respecto al cual se requiere la
perpendicularidad.
− Haga clic Símbolo de indicación de referencia de la barra de
herramientas Anotación o en Insertar, Anotación Símbolo de
indicación de referencia.
− Haga clic en la arista horizontal inferior de la placa.
Las letras de referencia se asignan alfabéticamente.
haga clic en Tolerancia geométrica Geometric tolerance de la
barra de herramientas de Anotación o haga clic en Insertar, Anotación,
Tolerancia geométrica (Insert, Annotation, Geometric tolerance).
En la primera fila de la sección Casilla de control de operación, haga
clic en GCS (Símbolo de característica geométrica). En el cuadro de
diálogo Símbolos, bajo Biblioteca de símbolos, asegúrese de que se
haya seleccionado Tolerancia geométrica. Escoja el símbolo
Perpendicularidad (Perpendicularity) y haga clic en Aceptar.
Haga clic en para incluir un símbolo de diámetro y, a continuación,
especifique el valor de la tolerancia en el cuadro Tolerancia 1,
escribiendo 0 pulgadas.
Haga clic en MC, escoja el símbolo de condición de material máximo.
Especifique el plano de referencia de la perpendicularidad, escribiendo
en el cuadro Primario la letra A y haga clic en Aceptar.
Cuando haya finalizado, haga clic en Aceptar y arrastre el símbolo
hacia la cota del agujero.
Capitulo 6 AJUSTES, TOLERANCIAS Y ACABADOS SUPERFICIALES
SolidWorks para Dibujo y Diseño Mecánico 6—15
Guarde el documento AJUSTE CR7.slddrw.
Tamaño
Del accesorio
Zona de tolerancia
En el diam. permitida
1.0000 .0000
1.0001 .0001
1.0002 .0002
1.0003 .0003
-------- -------
-------- --------
-------- --------
1.0020 .0020
SIGNIFICADO:
En MMC (condición de material máximo) el eje del accesorio
debe ser perpendicular al plano de referencia A. Cuando el
accesorio (agujero) se sale de la MMC (1.0000), se permite una
tolerancia perpendicular igual a la cantidad del distanciamiento,
como se ve en la tabla. Además, el eje debe encontrarse dentro
de la tolerancia de localización especificada.
Plano de referencia
Orientación posible
del eje
Capitulo 6 AJUSTES, TOLERANCIAS Y ACABADOS SUPERFICIALES
SolidWorks para Dibujo y Diseño Mecánico 6—16
6.3 Acabados superficiales
Hoy en día existen métodos de maquinado de alta precisión, así como una
mayor demanda de piezas de larga duración. Esto ha dado lugar a que quienes
diseñan presten mayor atención a la calidad del acabado de la superficie. Ya
que no solo la vida útil, sino también el funcionamiento apropiado de la parte
dependen de que se obtenga la calidad necesaria en la tersura de las superficies
de contacto.
En dibujo mecánico una superficie se puede representar mediante una línea si
se muestra de perfil o puede aparecer como un área limitada en una vista
relacionada. Sin embargo, las superficies maquinadas y bastas no tienen la
tersura perfecta que se representa en un dibujo. En realidad una superficie tiene
tres dimensiones (longitud, anchura y curvatura u ondulación) . Además habrá
muchos picos y valles de diferentes longitudes, anchuras y alturas.
Deben entenderse los siguientes términos antes de poder aplicar con propiedad
los símbolos de acabados superficiales.
Textura de la superficie. Este termino se refiere a las desviaciones repetitivas o
aleatorias de la superficie nominal, que forman el patrón de la superficie. Se
incluyen rugosidad, ondulación, trama y grietas.
Rugosidad. La rugosidad se forma por las irregularidades de la superficie
ligeramente espaciadas que se producen por la acción del corte del filo de las
herramientas y por granos abrasivos sobre las superficies que se maquinan.
Altura de rugosidad. La altura de la rugosidad es la desviación media (aritmética)
de la línea media del perfil. Se expresa generalmente en micras (10-6
).
Anchura de la rugosidad. La anchura de la rugosidad es la distancia entre picos
o aristas sucesivos, los cuales constituyen el patrón de rugosidad predominante.
La anchura de la rugosidad generalmente se mide en milímetros o en pulgadas.
Ondulación. La ondulación está constituida por las ondas de la superficie de
magnitud mucho mayor que las irregularidades de a rugosidad. La ondulación
puede resultar de deflexiones, vibraciones, alabeo, esfuerzos de la maquina o
del trabajo, o de causas similares.
Altura de la ondulación. El alto de la ondulación es la distancia entre pico y valle.
Generalmente se da en pulgadas o milímetros.
Capitulo 6 AJUSTES, TOLERANCIAS Y ACABADOS SUPERFICIALES
SolidWorks para Dibujo y Diseño Mecánico 6—17
Ancho de la ondulación. El ancho de la ondulación (generalmente medido en
pulgadas o milímetros) es el espacio entre valles de onda sucesivos o picos de
onda sucesivos.
Grietas. Las grietas son irregularidades, como fracturas, marcas, poros,
rasgaduras, etc., que ocurren en un lugar o a intervalos de la superficie, con
poca frecuencia y diferentes aspectos.
Aristas o surcos. Las aristas o surcos se manifiestan en la dirección
predominante de las marcas de herramienta en el patrón de la superficie.
Símbolos para especificar características de superficie.
Una superficie cuyo acabado se va a especificar debe marcarse con la marca de
acabado que tiene la forma general de una marca de verificación o paloma (),
de modo que el vértice del símbolo esté sobre la línea que representa a la
superficie, sobre una línea de prolongación o sobre un señalador que apunte a la
superficie. El buen uso dicta que la pierna mas larga y la extensión deban estar
a la derecha según se lea el dibujo.
Los símbolos de textura de superficie empleados para controlar irregularidades
en la superficie, se muestran en la figura 6.3.1. Las proporciones recomendadas
para el símbolo básico se muestran en (a). Cuando se necesita remover material
mediante maquinado, se agrega una barrita horizontal en la parte superior de la
pierna corta, como se muestra en (b). En (c) el valor añadido indica la cantidad
de material que debe eliminarse. Ese valor se puede ver en milímetros o en
pulgadas. Cuando se prohíbe la remoción de material, se agrega un pequeño
círculo dentro de la , como se muestra en (d). Ese círculo indica que la
superficie se va a producir sin remoción de material mediante algún proceso de
producción como la fundición, la metalurgia de polvos, la inyección en moldes, la
forja o la extrusión. El símbolo de textura de superficie que se muestra en (e) se
usa cuando las características de la superficie se van a especificar arriba o
debajo de la línea horizontal o a la derecha del símbolo.
FIG. 6.3.1 SIMBOLOS DE TEXTURA DE SUPERFICIE
Fuente: FUNDAMENTOS DE DIBUJO EN INGENIERÍA
Warren J. Luzzader-Jon M. Duff
Capitulo 6 AJUSTES, TOLERANCIAS Y ACABADOS SUPERFICIALES
SolidWorks para Dibujo y Diseño Mecánico 6—18
Los valores de la textura de superficie se aplican al símbolo de textura de
superficie, como se ilustra en la siguiente figura. La razón media de rugosidad
(valor máximo) se coloca sobre la  a la izquierda de la pierna larga como se
muestra en (a). La razón de altura de ondulación máxima es la primera razón
que se coloca arrima de la línea horizontal (c). Le sigue la clasificación de
espaciamiento de curvatura máxima. La designación de surcos o aristas se
indica poniendo el símbolo de surco apropiado a la derecha de la pierna larga
como se aprecia en (f) y (h). Cuando se necesita especificar el espaciamiento de
rugosidad máximo, el valor se coloca a la derecha del símbolo de surco (h). El
valor de la longitud de muestreo de la rugosidad (razón de corte) se sitúa debajo
de la línea horizontal como se ve en (g).
Si va a mostrar la naturaleza del surco preferido, se indicará mediante la adición
de una combinación de líneas, como se muestra en la figura 6.3.3.
FIG. 6.3.2 APLICACIÓN DE LOS VALORES DE TEXTURA DE SUPERFICIE A LOS SIMBOLOS
FIG. 6.3.3 VALORES DE CONTROL DE SUPERFICIES
Fuente: FUNDAMENTOS DE DIBUJO EN INGENIERÍA
Warren J. Luzzader-Jon M. Duff
Fuente: FUNDAMENTOS DE DIBUJO EN INGENIERÍA
Warren J. Luzzader-Jon M. Duff
Capitulo 6 AJUSTES, TOLERANCIAS Y ACABADOS SUPERFICIALES
SolidWorks para Dibujo y Diseño Mecánico 6—19
Las líneas paralelas o perpendiculares indican que las líneas dominantes en la
superficie serán paralelas o perpendiculares a la línea de limite de la superficie
en contacto con el símbolo como se muestra en la figura 6.3.4
La grafica de la figura 6.3.5 representa la rugosidad de superficie esperada en
micropulgadas y micrones, para superficies producidas por los métodos de
producción comunes.
FIG. 6.3.4 NOTACIONES DE SURCO O ARISTA
FIG. 6.3.5 ACABADOS DE SUPERFICIES ESPERADOS
CON MÉTODOS DE PRODUCCIÓN COMUNES.
Fuente: FUNDAMENTOS DE DIBUJO EN INGENIERÍA
Warren J. Luzzader-Jon M. Duff
Fuente: FUNDAMENTOS DE DIBUJO EN INGENIERÍA
Warren J. Luzzader-Jon M. Duff
Capitulo 6 AJUSTES, TOLERANCIAS Y ACABADOS SUPERFICIALES
SolidWorks para Dibujo y Diseño Mecánico 6—20
6.4 Insertando símbolos de acabado superficial en SolidWorks.
Utilizando el software SolidWorks, puede especificar la textura de la superficie
de la cara de una pieza utilizando un Símbolo de acabado superficial.
Simplemente seleccione una superficie del modelo y defina un símbolo que
especifique los valores y las opciones del acabado que desee obtener.
Proceda a especificar el acabado superficial de la pieza PLACA.
El acabado necesario para la cara superior de la placa es como sigue:
Requiere un maquinado de cepillado y se permite remover un máximo
de 250 micropulgadas de material.
La marca o surco del maquinado debe ser paralelo al limite con un
espaciamiento máximo de rugosidad de 200 micropulgadas.
El acabado necesario para el agujero de la placa debe ser como sigue:
Requiere ser un taladro escariado a la medida permitida por el ajuste
CR7.
La marca del maquinado será Circular y con espaciamiento máximo de
180 micropulgadas.
1. Abra el documento de dibujo AJUSTE CR7.slddrw.
2. Haga clic en la cara superior de la pieza PLACA, en la vista frontal.
3. Haga clic en Símbolo de acabado superficial de la barra de
herramientas Anotación o en Insertar, Anotación, Símbolo de acabado
superficial.
4. Construya el símbolo para la superficie seleccionada utilizando las
opciones del cuadro de diálogo Propiedades.
En el menú desplegable de la ventana de Símbolo seleccione Se
requiere maquinado (Machining required).
En la casillas de Rugosidad (Roughness) introduzca los valores
máximo, mínimo y espaciamiento del surco que deja el cepillado, de
acuerdo al tipo de maquinado que especifica la Fig. 6.3.5.
− Rugosidad máxima = 1000 micropulgadas
− Rugosidad mínima = 63 micropulgadas
− Espaciamiento máximo del surco = 200 micropulgadas
En la sección de Requerimientos especiales, en la caja de texto de
Método/tratamiento de producción escriba el tipo de maquinado, que
en este caso es Cepillado.
Capitulo 6 AJUSTES, TOLERANCIAS Y ACABADOS SUPERFICIALES
SolidWorks para Dibujo y Diseño Mecánico 6—21
En la caja de texto Eliminación
de material (Material removal)
especifique la cantidad de
material que se permite eliminar
mediante la mecanización, son
250 micropulgadas.
 En el menú desplegable de la
casilla Dirección del surco
(Direction of lay) seleccione
Paralelo.
 Observe la vista preliminar
del símbolo. Si representa
las especificaciones que se
desean, haga clic en OK.
Un símbolo de acabado superficial con línea indicativa se puede arrastrar a
cualquier posición. Si asocia un símbolo sin línea indicativa a una arista y
después lo aleja de la lista del modelo, creará una línea de extensión.
5. Repita el procedimiento anterior para crear el símbolo del acabado
superficial del taladro de la PLACA. Arrastre los símbolos creados para
posicionarlos como se muestra abajo.
6. Guarde el documento AJUSTE CR7.slddrw.
Capitulo 7 ELEMENTOS DE UNIÓN Y TRANSMISION
SolidWorks para Dibujo y Diseño Mecánico 7—1
77 ELEMENTOS DE UNIÓN Y TRANSMISION
En el campo de trabajo, donde la aplicación práctica de los dibujos de ingeniería
adopta la forma de dibujos de trabajo, es importante el conocimiento de los
distintos elementos de unión utilizados comercialmente. Siempre será necesario
que las partes ensambladas se puedan separar de una manera relativamente
fácil, ya sea con sujetadores permanentes como los remaches o bien con pernos
o tornillos que pueden quitarse con facilidad.
De igual manera, es de suma importancia el conocimiento de los diferentes
elementos de transmisión de potencia utilizados por ingenieros y diseñadores
mecánicos, dando énfasis a su uso y métodos de representación correctos, en
razón de su frecuente utilización en el campo de la ingeniería mecánica.
En este capitulo se incluyen una serie de ejercicios, utilizando SolidWorks,
destinados a que asimile algunos conceptos de los siguientes elementos de
unión y transmisión:
Tornillos
Remaches
Engranes
7.1 Tornillos
Los ingenieros, diseñadores mecánicos y dibujantes deben estar del todo
familiarizados con los tipos comunes de cuerdas y sujetadores, así como con su
uso y métodos de representación correctos, en razón de su frecuente utilización
en estructuras y maquinas. La información concerniente a tipos especiales de
sujetadores se puede obtener en los catálogos de los fabricantes.
NOMENCLATURA DE UNA ROSCA DE TORNILLO
Fuente: DIBUJO y DISEÑO de INGENIERÍA. (Jensen)
Capitulo 7 ELEMENTOS DE UNIÓN Y TRANSMISION
SolidWorks para Dibujo y Diseño Mecánico 7—2
Cuerdas
Los usos principales de las cuerdas son (1) para sujeción, (2) para ajuste y (3)
para transmisión de fuerza. Para satisfacer la mayor parte de los requerimientos
de la profesión de la ingeniería, se usan las diferentes formas de cuerdas que
aparecen enseguida.
La cuerda unificada tiene en esencia el mismo perfil básico de la rosca ISO
(Internacional Organization for Standarization). Esta es la rosca de uso general
en Estados Unidos.
Roscas derechas e izquierdas
Una rosca derecha avanza en un agujero roscado cuando gira en sentido de las
manecillas del reloj, mientras que una rosca izquierda avanza cuando gira en
sentido contrario. Esto se puede reconocer con facilidad por la inclinación de la
cuerda. Una cuerda derecha sobre un vástago horizontal se inclina siempre
hacia la izquierda () y viceversa (/).
Siempre se considera una rosca derecha si no se especifica otra cosa. Una
rosca izquierda siempre se marca IZQ en un dibujo.
CUERDAS DE TORNILLO
Fuente: DIBUJO y DISEÑO de INGENIERÍA. (Jensen)
Capitulo 7 ELEMENTOS DE UNIÓN Y TRANSMISION
SolidWorks para Dibujo y Diseño Mecánico 7—3
Paso y Avance
El paso de una rosca es la distancia entre cualquier punto de la rosca y el punto
correspondiente de la siguiente vuelta adyacente, medido paralelo al eje.
El avance de una cuerda se puede definir como la distancia que se avanza
paralela al eje cuando el tornillo gira una revolución. En una cuerda sencilla, el
avance es igual al paso.
Series de roscas y sus aplicaciones
Con el progreso y desarrollo de la industria ha aumentado la necesidad de
uniformizar los sujetadores de rosca, para hacerlos intercambiables. Los factores
que influyen en las normas de las roscas, además de las formas ya
mencionadas, son el paso de la rosca y el diámetro mayor. El paso determina el
tamaño de la rosca y es igual a:
1
Número de hilos por pulgada
Así, cuando una rosca tiene 8 hilos por pulgada, su paso es igual a 1/8 pulg.
Para completar la normalización y la intercambiabilidad, el número de hilos por
pulgada se ha fijado para cada uno de los diferentes diámetros, estableciendo
las llamadas series de roscas.
El empleo que se va a dar a la pieza roscada generalmente determina el número
aproximado de hilos por pulgada que debe tener una rosca en proporción a su
diámetro. Por conveniencia se han normalizado varias series de combinaciones
diámetro-paso que tienen aproximadamente la misma relación.
Roscas métricas de tornillo ISO
Hace algunos años se organizó un comité ISO para investigar la posibilidad de
establecer un sistema internacional único para roscas de tornillo.
Se llegó al acuerdo de aceptar dos sistemas, un sistema estándar métrico SI y
el sistema unificado en pulgadas, para usarse en Estados Unidos, Gran Bretaña
y Canadá. Por fortuna las dos normas sobre roscas se parecen, pues ambas
utilizan en esencia el mismo perfil de rosca básico. Las diferencias principales
entre estas dos normas reconocidas estriban en los tamaños básicos, la
magnitud y aplicación de juegos y tolerancias y el método para designar y
especificar las roscas. Las cuerdas métricas para tornillo, ISO, pueden verse en
la tabla que aparece en la siguiente página.
Capitulo 7 ELEMENTOS DE UNIÓN Y TRANSMISION
SolidWorks para Dibujo y Diseño Mecánico 7—4
Roscas de tornillos métricos ISO; serie con pasos constantes
Fuente: Fundamentos de DIBUJO EN INGENIERÍA (Luzadder)
Capitulo 7 ELEMENTOS DE UNIÓN Y TRANSMISION
SolidWorks para Dibujo y Diseño Mecánico 7—5
Designación de las roscas de tornillo métricas ISO
En general, las roscas métricas ISO se especifican en este libro mediante sólo la
designación básica consistente en la letra M seguida por el tamaño nominal
(diámetro mayor básico en milímetros) y a continuación, el paso en milímetros.
El tamaño nominal y el paso se separan por el signo x.
La designación completa de una rosca métrica ISO incluye la designación básica
antes expuesta, seguida de una identificación de la clase de tolerancia. La
designación de la clase de tolerancia incluye el símbolo de la tolerancia del
diámetro de paso seguido del símbolo de la tolerancia del diámetro de la cresta.
Como puede observarse en los ejemplos que siguen, cada uno de estos
símbolos consiste en un número que indica el grado de tolerancia seguido de
una letra que señala la posición de la tolerancia. La designación de la clase de
tolerancia se separa de la designación básica mediante un guión
EJEMPLO
Cuando los símbolos de tolerancia del diámetro de paso y del diámetro de cresta
son idénticos, el símbolo se da una sola vez, no se repite.
EJEMPLO
M6 x 1 – 6g
.
M6 x 1 – 5g 6g
Métrico
Tamaño nominal (mm)
Paso
Designación de clase de tolerancia
Posición de tolerancia
Grado de tolerancia
Posición de tolerancia
Grado de tolerancia
Símbolo de tolerancia
del diámetro de cresta
Símbolo de tolerancia
del diámetro de paso
Símbolos de tolerancia de los diámetro de paso y de cresta iguales
Capitulo 7 ELEMENTOS DE UNIÓN Y TRANSMISION
SolidWorks para Dibujo y Diseño Mecánico 7—6
Para los elementos principales de una rosca (diámetro de paso y diámetro de
cresta), las normas ISO proporcionan cierto número de grados de tolerancia que
reflejan varias magnitudes. Básicamente, en ISO se recomiendan tres grados de
tolerancia métrica, que son los grados 4, 6 y 8. Por lo común el grado 6 se usa
en roscas de propósito general de largo alcance.
Las posiciones de la tolerancia establecen los límites de material maximo de los
diámetros de paso y cresta en cuerdas tanto internas como externas. La serie de
símbolos de la posición de tolerancia según lo establece ISO para reflejar
cantidades variantes de juego son las siguientes:
Para roscas externas (tornillos, etc.):
e minúscula, juego grande
g minúscula, juego pequeño
h minúscula sin juego
Para roscas internas (tuercas, etc.):
G mayúscula, juego pequeño
H mayúscula, sin juego
Un ajuste deseado entre roscas que se ensamblan puede especificarse dando la
designación de la clase de tolerancia de la rosca interna seguida a continuación
por la clase de tolerancia de la rosca externa. Las dos designaciones se separan
mediante una diagonal (/), como se ve en el siguiente:
EJEMPLO
M6 x 1 – 6H/6g
Rosca unificada americana-inglesa
La rosca estándar unificada nace a raíz de un
acuerdo entre Estados Unidos, Gran Bretaña y
Canadá con la finalidad de lograr la
intercambiabilidad de roscas entre esos países,
creándose una forma nueva que es una solución
intermedia del diseño de la American Nacional
Standard y la British Whitworth. La rosca externa
de la nueva forma tiene la raíz redondeada y
puede tener la cresta plana o redondeada. La
rosca unificada es una rosca de propósito
general para tornillos, pernos, tuercas y otras
partes roscadas
Rosca unificada americana-inglesa
Fuente: Fundamentos de DIBUJO EN INGENIERÍA
(Warren J. Luzadder- Jon M. Duff)
Capitulo 7 ELEMENTOS DE UNIÓN Y TRANSMISION
SolidWorks para Dibujo y Diseño Mecánico 7—7
Series de roscas de tornillo unificada y americana
Las series de roscas de tornillo unificada y americana, consisten en seis series y
una selección de roscas especiales que corresponden a combinaciones
especiales de diámetro y paso. Cada serie difiere de las otras por el número de
hilos por pulgada para cada diámetro específico.
La serie de roscas bastas (UNC Y NC) se designa UNC para tamaños de más
de ¼ de pulgada. Esta serie se recomienda para uso general en la industria.
La serie de cuerdas finas (UNF y NF), designada UNF para tamaños mayores de
¼ de pulgada, se preparó para uso general en los campos de las industrias
automotrices y de aviación.
La serie de roscas extrafinas (UNEF y NEF) se usa en trabajos automovilísticos
y de aviación cuando se requiere un número de hilos máximo en una longitud
dada.
Clases de rosca de tornillo unificada y americana
Las clases de roscas se determinan por las cantidades de tolerancia y juego
especificadas. En el nuevo sistema unificado las clases 1A, 2A y 3A se aplican
solo a roscas externas; las clases 1B, 2B y 3B se aplican a roscas internas.
La clase 2 y la clase 3 se definen como sigue:
Ajuste de clase 2. Representa una rosca comercial de alta calidad y es un
producto que se recomienda para un gran volumen de trabajo de roscas de
tornillo intercambiables.
Ajuste de clase 3. Representa una calidad excepcionalmente alta en productos
roscados en el mercado y se recomienda sólo en aquellos casos donde se
garantice el alto costo de la herramienta de precisión y la verificación continua.
Símbolos de identificación para roscas de tornillo unificadas
Las roscas se especifican en el sistema unificado dando el diámetro, el número
de hilos por pulgada, las letras iniciales (UNC, UNF, etc.) y la clase de cuerda
(1A, 2A y 3A ó 1B, 2B y 3B).
EJEMPLO:
¾ - 10UNC – 3B
Clase de rosca
Rosca interna
Forma unificada, serie basta
Hilos por pulgada
Diámetro mayor de la rosca
Capitulo 7 ELEMENTOS DE UNIÓN Y TRANSMISION
SolidWorks para Dibujo y Diseño Mecánico 7—8
Tornillos y tuercas estándar
Los productos comerciales de tornillos y tuercas manufacturan sus productos de
acuerdo con especificaciones de normas aprobadas.
La norma estadounidense actual abarca las especificaciones de tres series de
tornillos y tuercas:
1. Serie regular. La serie regular se adoptó para uso general.
2. Serie reforzada. Las cabezas de tornillo y tuercas reforzadas están
diseñadas para satisfacer la necesidad comercial especial de superficies
de apoyo muy resistentes.
3. Tuercas de serie ligera. Las tuercas ligeras se usan en condiciones donde
se requieren ahorros importantes en el peso y el material. Por lo común
se suministran con rosca fina.
La cantidad de maquinado es la base de una ulterior clasificación de los tornillos
y tuercas hexagonales de las series regular y reforzada, en no acabadas y
semiacabadas. Las cabezas y tuercas no acabadas no están careadas con
arandela, ni están maquinadas en superficie alguna.
Las cabezas de tornillo y tuercas semiacabadas están maquinadas o tratadas en
la superficie de apoyo para proveer una cara de arandela para las cabezas de
tornillo, y ya sea una cara de arandela o una superficie circular de apoyo para
las tuercas. Las tuercas que no están careadas como arandela tienen la
superficie circular de apoyo formada por el chaflán de los bordes.
El ángulo de chaflán en la cara superior de cabezas y tuercas es de 30º en los
hexágonos y 25º en los cuadrados, pero ambos se dibujan a 30º en tornillos de
diámetro mayor que 1 pulgada.
Capitulo 7 ELEMENTOS DE UNIÓN Y TRANSMISION
SolidWorks para Dibujo y Diseño Mecánico 7—9
Especificación de tornillos Hexagonales American Standard
Los tornillo American Standard se especifican en listas de partes y en
cualquier otro lugar dando el diámetro, número de hilos por pulgada,
serie, clase de rosca, longitud, acabado y tipo de cabeza.
EJEMPLO:
½ - 13 UNC – 2A x 1¾
TORNILLO CABEZA HEXAGONAL SEMIACABADA
Con frecuencia es útil y práctico abreviar la especificación así:
½ x 1¾ UNC TORNILLO CAB HEX SEMIACABADA
Especificación de tornillos hexagonales métricos
Los tornillos hexagonales se especifican en listas de partes y en cualquier
otro lugar dando en secuencia el tamaño nominal, el paso de la rosca, el
material, el nombre del producto y, si se requiere, la cubierta protectora.
EJEMPLOS:
M10 x 1.5 x 100 TORNILLO HEX
M24 x 3 x 50 TORNILLO HEX DE ACERO INOXIDABLE
La longitud mínima de rosca para tornillos hasta de 6 pulgadas de
longitud será de dos veces el diámetro más ¼ de pulgada. Para
longitudes de más de 6 pulgadas, la longitud mínima de rosca será dos
veces el diámetro del tornillo más ½ pulgada (ANSI B18.2).
Representación de roscas de tornillo
La representación real de roscas de tornillo por curvas helicoidales
(representación detallada), requiere demasiado tiempo, y en representaciones
asistidas por computadora consume muchos recursos, por lo que rara vez se
utiliza este tipo de representación.
Para ahorrar tiempo valioso y gastos en la elaboración de dibujos, el American
National Standards Institute adoptó las series esquemática y simplificada de
símbolos de roscas para representar roscas cuyo diámetro sea de 25 mm (1 plg)
o menor.
Capitulo 7 ELEMENTOS DE UNIÓN Y TRANSMISION
SolidWorks para Dibujo y Diseño Mecánico 7—10
En SolidWorks es posible también representar las roscas de tornillo en:
1. Forma simplificada. Es la representación comúnmente utilizada en
proyectos de diseño y requiere menos tiempo y recursos su utilización.
2. Forma esquemática. Esta representación, aún y cuando no está basada
en una curva helicoidal, aparenta ser una descripción detallada de la
rosca.
3. Forma detallada. Es la representación real de roscas de tornillo basada
en curvas helicoidales.
En esta sección se explica como realizar lo siguiente:
 Crear una representación de tornillo simplificado
 Crear una representación de tornillo esquemático
 Crear una representación de tornillo detallado
 Crear una configuración para representar una serie de tamaños de
tornillos
Capitulo 7 ELEMENTOS DE UNIÓN Y TRANSMISION
SolidWorks para Dibujo y Diseño Mecánico 7—11
7.1.1.1 Modelando la pieza TORNILLO SIMPLIFICADO
Perspectiva de la pieza a crear.
Enseguida identificaremos las operaciones necesarias para su creación.
 Base extruida. La base extruida para modelar la cabeza
hexagonal del tornillo.
 Saliente extruido. La operación saliente extruido es creada
para representar la longitud del tornillo.
 Sólido de Revolución. La arandela de la cabeza del tornillo
se crea a partir de rotar un perfil croquizado en el plano
superior.
 Corte de Revolución. La operación corte de revolución es
creada para realizar el filete de la cabeza del tornillo.
 Rosca cosmética. Se inserta la representación del tipo de
rosca utilizado en el tornillo.
Capitulo 7 ELEMENTOS DE UNIÓN Y TRANSMISION
SolidWorks para Dibujo y Diseño Mecánico 7—12
Ahora proceda a crea esta pieza llamada TORNILLO SIMPLIFICADO.
1. Abra un documento nuevo de parte y personalice el documento de
acuerdo a los requerimientos de la pieza que va a crear; en este caso
cambie las unidades del documento a mm y una precisión de 3 decimales
y, a continuación, guarde el documento con el nombre TORNILLO
SIMPLIFICADO.
2. Creación de la base extruida.
 Abra un croquis en el plano frontal y dibuje el croquis que se muestra
a continuación:
 Extruya el croquis. Extruya a una
profundidad de 10 mm
3. Creación del saliente extruido.
 Abra un croquis en la cara posterior del
hexágono y dibuje un círculo con centro en
el origen y un diámetro de 12 mm.
 Extruya el croquis a una profundidad de 45
mm.
Arista vertical
Dirección de
la Extrusión
Cara
posterior
Capitulo 7 ELEMENTOS DE UNIÓN Y TRANSMISION
SolidWorks para Dibujo y Diseño Mecánico 7—13
4. Creación del sólido de revolución.
 Abra un croquis en el plano superior y dibuje el croquis que se
muestra a continuación:
 Revolucione el croquis. Cree el sólido de revolución alrededor del eje
a un ángulo de 360º.
5. Creación del corte de revolución.
 Inserte un eje por el centro del saliente extruido. Alrededor de este eje
se realizará el corte de revolución.
− Haga clic en Eje Axis o bien en Insertar, Geometría de
referencia, Eje (Insert, Reference geometry, Axis).
Aparece la caja de diálogo Construcción de ejes.
Arco Tangente
Arco Centro-Extremos
Centro del arco
coincidente con la
línea de centros
Capitulo 7 ELEMENTOS DE UNIÓN Y TRANSMISION
SolidWorks para Dibujo y Diseño Mecánico 7—14
Active la opción Superficie cilindrica/cónica (Cylindrical/conical
surface) y seleccione en el área de gráficos la superficie cilindrica del
saliente extruido que representa la longitud del tornillo.
Haga clic en OK.
 Abra un croquis en el plano derecho y dibuje lo siguiente:
 Realice el corte de revolución.
− Haga clic en Corte de revolución
Revolved cut y seleccione el corte
alrededor de 360º.
Aristas
iguales
Arco Centro-Extremos
Línea de centros
colineal con el eje
insertado
anteriormente
Capitulo 7 ELEMENTOS DE UNIÓN Y TRANSMISION
SolidWorks para Dibujo y Diseño Mecánico 7—15
6. Inserción de la risca cosmética.
 Seleccione la arista circular del saliente
extruido que representa el diámetro del
tornillo.
 Haga clic en Rosca cosmética
Cosmetic thread en la barra de
herramientas de Anotaciones o en
Insertar, Anotaciones, Rosca
cosmética (Insert, Annotations,
Cosmetic thread).
Aparece la caja de diálogo de
Rosca cosmética.
− Active la casilla de verificación
Blind e introduzca un valor a la
longitud de la rosca de 30 mm.
Asigne un valor de 9 mm al
diámetro menor de la rosca.
− Haga clic en OK.
 Guarde el documento TORNILLO SIMPLIFICADO.
NOTA: Los datos de longitud de rosca y diámetro interior deben ser
obtenidos de las tablas correspondientes al tipo de cuerda que se
está modelando.
Para visualizar la representación de la rosca cosmética con mayor detalle, abra
un documento nuevo de dibujo y genere las tres vistas estándar e isométrico del
tornillo simplificado.
El documento de dibujo personalícelo en el sistema ANSI, con unidades en
milímetros y proyección en el tercer cuadrante.
Arista
Circular
Capitulo 7 ELEMENTOS DE UNIÓN Y TRANSMISION
SolidWorks para Dibujo y Diseño Mecánico 7—16
7.1.1.2 Modelando la pieza TORNILLO ESQUEMATICO
Perspectiva de la pieza a crear.
La pieza a crear difiere de la pieza anteriormente creada, únicamente en la
representación de la rosca del tornillo, por lo que se utilizará la misma pieza
anterior con algunas modificaciones.
1. Abra el documento TORNILLO SIMPLIFICADO y a continuación, guárdelo
con el nombre TORNILLO ESQUEMATICO.
2. Elimine la inserción de rosca cosmética.
3. Creación de Chaflán. Agregue un
chaflán en el extremo del saliente
extruido que representa el diámetro
del tornillo. EL chaflán debe tener las
siguientes características: ángulo de
60º y distancia igual a la mitad del
paso del tornillo, en este caso 1.75/2
mm.
4. Creación de Corte de revolución.
 Abra un croquis en el plano derecho y dibuje
el croquis que se muestra a continuación:
 Realice el corte de revolución.
− Haga clic en Corte de revolución
Revolved cut y seleccione el corte alrededor
de 360º.
− Cambie el nombre de la operación Cut Revolve2 por Hilo.
5. Creación de una Matriz de Simetría Lineal.
 Haga clic en Matriz de simetría Lineal Lineal Pattern en la barra de
herramientas de Operaciones.
Aparece el cuadro de diálogo de Matriz de simetría lineal.
Visualice el eje temporal del saliente extruido, haciendo clic en Ver,
Ejes temporales (view, temporary Axis).
Chaflán
Ángulo 60º
Distancia .875
Capitulo 7 ELEMENTOS DE UNIÓN Y TRANSMISION
SolidWorks para Dibujo y Diseño Mecánico 7—17
− Active la casilla Dirección de Matriz
Pattern direction y seleccione el eje
temporal para definir la dirección de la
matriz. Invierta el sentido si es necesario.
− En la casilla Espaciamiento Spacing
introduzca un valor igual al paso de la
rosca, en este caso 1.75 mm.
− En la casilla de Num. de elementos
Number of instantes asigne un valor de
30/1.75 ≈ 17. Esto hace una long. de
rosca aproximadamente igual a 30 mm.
− Active la casilla Operaciones a Copiar
(Features to Pattern) y seleccione el
corte de revolución llamado Cuerda.
− En el cuadro de opciones desactive la
casilla de verificación Simetría de
geometría (Geometry Pattern)
− Haga clic en Aceptar
6. Guarde El documento TORNILLO ESQUEMATICO.
Capitulo 7 ELEMENTOS DE UNIÓN Y TRANSMISION
SolidWorks para Dibujo y Diseño Mecánico 7—18
7.1.1.3 Modelando la pieza TORNILLO DETALLADO
Perspectiva de la pieza a crear.
Al igual que la pieza anterior, la pieza a crear difiere de la pieza TORNILLO
SIMPLIFICADO únicamente en la representación de la rosca del tornillo, por lo
que se utilizará la misma pieza anterior con algunas modificaciones.
1. Abra el documento TORNILLO SIMPLIFICADO y a continuación, guárdelo
con el nombre TORNILLO DETALLADO.
2. Elimine la inserción de rosca cosmética.
3. Creación de la hélice.
 Abra un croquis en la superficie frontal
del saliente extruido que representa el
vástago del tornillo y haciendo uso de
Convertir entidades Convert
Entities extraiga la arista que
representa el diámetro del tornillo.
 Haga clic en Insertar, Curva, Hélice/Espiral (Insert, Curve,
Helix/Spiral).
Aparece el cuadro de dialogo Curva
Hélice.
− En el menú extendido de la ventana
Definición de la curva, escoja Altura y
Paso (Height and Pitch).
− Introduzca en la ventana de altura
30.00 mm.
− Asigne un valor de 1.75 mm en la ventana de
Paso de la hélice.
− Escriba 90 grados en la ventana de inicio de
la hélice.
− Active la casilla de verificación Sentido de
las manecillas del reloj (Clockwise).
− Si se requiere, invierta la dirección de la hélice.
− Haga clic en OK.
Arista
Superficie frontal
Capitulo 7 ELEMENTOS DE UNIÓN Y TRANSMISION
SolidWorks para Dibujo y Diseño Mecánico 7—19
4. Creación del perfil de la cuerda.
 Abra un croquis en el plano
derecho, cambie la orientación a
Vista Derecha y dibuje el croquis
que se muestra enseguida:
 Para posicionar el área del perfil de
la cuerda, agregue una relación
geométrica de Penetración
(Pierce) entre el punto medio de la
línea horizontal del triangulo y el
inicio de la arista de la hélice
 El croquis queda completamente definido. Cierre el croquis.
5. Creación del Corte Barrido.
 Haga clic en Insertar, Corte, Barrido (Insert,
Cut, Sweep).
Aparece el cuadro de diálogo .
− Active la casilla del perfil y seleccione el croquis
del perfil de la cuerda.
− Active la casilla de Trayectoria y seleccione la
hélice creada.
− Haga clic en Aceptar
Punto
medio
Línea de
construcción
Pierce
Capitulo 7 ELEMENTOS DE UNIÓN Y TRANSMISION
SolidWorks para Dibujo y Diseño Mecánico 7—20
6. Guarde el documento TORNILLO DETALLADO.
Capitulo 7 ELEMENTOS DE UNIÓN Y TRANSMISION
SolidWorks para Dibujo y Diseño Mecánico 7—21
7.1.1.4 Trabajar con configuraciones
Las configuraciones le permiten crear diversas variaciones de un modelo dentro
de un único documento.
En los documentos de piezas, las configuraciones le permiten crear
familias de piezas con distintas cotas, operaciones y propiedades.
En documentos de ensamblaje, las configuraciones le permiten crear
versiones simplificadas del diseño, suprimiendo u ocultando
componentes. También puede crear familias de ensamblajes utilizando
distintas configuraciones de los componentes, distintos parámetros para
operaciones de ensamblaje o distintas cotas.
Puede crear configuraciones manualmente o puede utilizar una tabla de diseño
para crear diversas configuraciones simultáneamente.
Las tablas de diseño le ofrecen una manera muy cómoda de crear y gestionar
configuraciones en una hoja de cálculo de fácil utilización. Se pueden utilizar las
tablas de diseño en los documentos de de piezas o ensamblajes y se pueden
visualizar las tablas de diseño en dibujos.
Tablas de diseño
Una tabla de diseño le permite construir múltiples configuraciones de piezas o
ensamblajes especificando parámetros en una hoja de cálculo de Microsoft
Excel incrustada.
La tabla de diseño está guardada en el documento modelo y no está vinculada al
archivo original de Excel. Las modificaciones que se realicen en el modelo no se
reflejan en el archivo original de Excel.
En una tabla de diseño puede controlar los elementos siguientes:
 Las cotas y el estado de supresión de las operaciones
 Las propiedades de la configuración, incluidos número de pieza en
una lista de materiales, comentarios y propiedades personalizadas.
Para crear una tabla de diseño, se definen los nombres de las configuraciones
que se desean crear, se especifican los parámetros que se desean controlar y
se asignan valores para cada parámetro.
En esta sección se insertará una tabla de diseño para construir una serie de
configuraciones para el documento TORNILLO SIMPLIFICADO.
Capitulo 7 ELEMENTOS DE UNIÓN Y TRANSMISION
SolidWorks para Dibujo y Diseño Mecánico 7—22
Para insertar una nueva tabla de diseño:
1. Abra el documento TORNILLO SIMPLIFICADO.
2. Personalícelo para visualizar los nombres de las cotas.
 Haga clic en Herramientas, Opciones (Tools, Options)
− Aparece el cuadro de diálogo para personalizar el sistema.
− Active la casilla de verificación Mostrar nombres de cotas (Show
dimension names).
− Haga clic en OK.
3. Asigne nombres a las operaciones o cotas que va a utilizar en la tabla de
diseño.
 Visualice las cotas del saliente extruido que representa el vástago del
tornillo, haciendo doble clic en la superficie del vástago.
 Haga clic con el botón secundario del ratón sobre la cota del diámetro
y seleccione Propiedades (Properties).
− Aparece el cuadro de diálogo de propiedades de la cota.
− En la casilla correspondiente al nombre cambie a Diam. Tornillo.
− Haga clic en OK.
Capitulo 7 ELEMENTOS DE UNIÓN Y TRANSMISION
SolidWorks para Dibujo y Diseño Mecánico 7—23
 Haga clic con el botón secundario del ratón sobre la cota de la longitud
y seleccione Propiedades (Properties).
− Aparece el cuadro de diálogo de propiedades de la cota de longitud.
− En la casilla correspondiente al nombre cambie a Long. Tornillo.
− Haga clic en 0K.
 Siguiendo el mismo procedimiento anterior, asigne nombres a las
siguientes cotas:
− Ancho Cabeza
− Altura Cabeza
− Diam. Arandela
− Long. Rosca
− Diam. Menor
4. Visualice todas las cotas del documento, haciendo clic con el botón
secundario del ratón sobre la carpeta de Anotaciones en el Feature
Manager y activando Mostrar Cotas de Operaciones (Show Feature
Dimensions).
 Ahora proceda a esconder todas las cotas que no se van a utilizar en
la tabla de diseño, dejando visibles únicamente las que tienen nombre
asignado.
5. Haga clic en Insertar, Nueva tabla de diseño (Insert, New design table)
Aparece una hoja de cálculo incrustada en la ventana y las barras de
herramientas de Excel sustituyen a las barras de herramientas de
SolidWorks. (Si ha seleccionado Editar tablas de diseño en una
Capitulo 7 ELEMENTOS DE UNIÓN Y TRANSMISION
SolidWorks para Dibujo y Diseño Mecánico 7—24
ventana separada, en herramientas, Opciones, General, la hoja de
cálculo se abre en una ventana de Excel independiente).
La celda A1 identifica la hoja de cálculo como Tabla de diseño para:
TORNILLO SIMPLIFICADO. La celda A3 contiene el nombre
predeterminado para la primera nueva configuración, Primera instancia.
6. En la fila 2, escriba los parámetros que desee controlar. (Deje la celda A2
en blanco).
Observe que la celda B2 está activada.
 En la celda B2 deberá escribir el parámetro Diam. Tornillo.
 En la celda C2 deberá escribir el parámetro Long. Tornillo.
 En la celda D2 deberá escribir el parámetro Ancho cabeza, etc.
Para escribir los parámetros en la celda correspondiente atienda la siguiente:
SUGERENCIA: Hay una forma muy sencilla de agregar ciertos tipos de
parámetros a una nueva tabla de diseño. Con la celda adecuada de la hoja de
cálculo activada:
 Cotas.
− Haga doble clic en la cota Diam. Tornillo en la zona de gráficos.
(Asegúrese de que se visualizan las cotas necesarias antes de
insertar la nueva tabla de diseño).
El parámetro Diam. Tornillo@Sketch2 se inserta en la celda y se
activa la celda C2.
− Haga doble clic en la cota Long. Tornillo en la zona de gráficos.
El parámetro Long. Tornillo@BossExtrude1 se inserta en la celda.
Siguiendo el mismo procedimiento agregue los parámetros restantes.
A medida que continúe agregando parámetros de este modo, la celda
adyacente (C2, D2, E2, etc.) se activa automáticamente. Cada
parámetro se agrega a la fila de encabezado y el valor actual se
visualiza en la fila 3 (Primera instancia).
Capitulo 7 ELEMENTOS DE UNIÓN Y TRANSMISION
SolidWorks para Dibujo y Diseño Mecánico 7—25
7. En la columna A (Celdas A3, A4, etc.), escriba los nombres de las
configuraciones que se muestran en la tabla de diseño de abajo.
8. Especifique los valores de los parámetros en las celdas de la hoja de
cálculo (Cópielos de la tabla que se muestra abajo).
Capitulo 7 ELEMENTOS DE UNIÓN Y TRANSMISION
SolidWorks para Dibujo y Diseño Mecánico 7—26
9. Cuando termine de agregar información en la hoja de cálculo, haga clic
fuera de la tabla para cerrarla.
Se visualiza un mensaje que enumera las configuraciones que se han
creado.
Para visualizar las configuraciones, haga clic en la pestaña Configuración
en la parte inferior de la ventana. Haga doble clic en el nombre de la
configuración, o haga clic con el botón secundario del ratón en el nombre
y seleccione Visualizar configuración.
10.Guarde el documento TORNILLO SIMPLIFICADO
Capitulo 7 ELEMENTOS DE UNIÓN Y TRANSMISION
SolidWorks para Dibujo y Diseño Mecánico 7—27
7.2 Remaches
Los remaches se usan para hacer juntas permanentes, generalmente entre
piezas de lámina o metal laminado. Son pequeñas barras redondas, de acero o
hierro dulce o forjado, con una cabeza formada de un extremo, y se colocan
frecuentemente en su lugar, calentados hasta el rojo, de manera que pueda
formarse otra cabeza en el otro extremo por presión o martilleo. Los agujeros
para remaches son punzonados, punzonados y escariados, o taladrados a un
diámetro mayor que el remache, y el vástago de éste se hace lo suficientemente
largo para suministrar el metal necesario para llenar completamente el agujero y
formar la cabeza.
Los remaches grandes se emplean en la construcción de acero estructural y en
la fabricación de calderas y recipientes. En el trabajo estructural, normalmente
sólo se necesitan una cuantas clases de cabezas: la de botón, la de botón alto y
la embutida o para avellanado con su parte superior plana.
Para los trabajos de calderas y recipientes se emplean la de botón, la cónica, la
embutida o para avellanado de parte superior redonda y la tipo cacerola.
Las planchas o láminas se unen con juntas traslapadas o a tope.
DE BOTÓN DE BOTÓN ALTO CÓNICA
AVELLANADA CON
TOPE PLANO
AVELLANADA CON
TOPE REDONDO
DE GARBANZO
JUNTA TRASLAPADA JUNTA A TOPE
Capitulo 7 ELEMENTOS DE UNIÓN Y TRANSMISION
SolidWorks para Dibujo y Diseño Mecánico 7—28
Remaches pesados
Los remaches grandes se fabrican en diámetros de ½ a 1¾ pulgadas, por
incrementos uniformes de ⅛ de pulgada. La longitud necesaria es regida por el
“agarre” más la longitud que se requiere para formar la cabeza, o sea depende
del espesor de los materiales que se van a remachar.
La longitud de los remaches para las distintas distancias de agarre pueden
encontrarse en el manual “Construcción de Acero” (Steel Construction),
publicado por el Instituto Norteamericano de la Construcción de Acero (American
Institute of Steel Construction); el Manual para Constructores de la Cia.
Fundidora de Fierro y Acero de Monterrey o manuales de algunos otros
fabricantes de remaches también nos proporcionan esa longitud.
Remaches livianos
Los remaches pequeños se emplean para unir formas estructurales ligeras y
laminas metálicas. Los remaches pequeños se fabrican en diámetros de 3/32 a
7/16 pulgadas, por incrementos uniformes de 1/32 de pulgada hasta 3/8 de
pulgada de diámetro.
Para la fabricación de productos en grandes cantidades, pocos elementos
igualan las ventajas de instalación a alta velocidad y bajo costo, que ofrecen los
remaches tubulares, semitubulares y abiertos. Estos remaches, ampliamente
usados para todos los tipos de uniones sometidas a cargas moderadas, pueden
instalarse, logrando altas tasas de producción, mediante el uso de equipos de
operación manual, dispositivos automáticos o equipos de instalación fija.
Aunque sus tolerancias satisfacen los requisitos de la mayoría de los trabajos de
ensamble de alta producción, los remaches no constituyen elementos de
precisión tales como son las partes de maquinaria del tipo tornillo. Tampoco
pueden ser utilizados como elementos de fijación para tensión, Sin embargo, su
resistencia a la compresión y al cizallamiento, comparada con la de los
remaches sólidos, es equivalente. De manera que, en conclusión, el costo y la
facilidad de instalación constituyen las bases principales para el uso de este tipo
de remaches.
Remaches ciegos
La técnica del remache ciego es empleada para instalar el elemento de fijación,
cuando no hay acceso al lado posterior de la unión. Sin embargo, esta técnica
se usa frecuentemente aun cuando los dos lados de la unión sean de fácil
acceso. En estos casos, el remache ciego se emplea, generalmente, para
facilitar el ensamblaje, para economizar metal, mejorar la apariencia o disminuir
los costos de instalación. Al eliminar la necesidad de operaciones secundarias,
mediante el uso de remaches ciegos, frecuentemente se logran reducciones
sustanciales en el costo y mejoras en la producción.
En esta sección se trabajará únicamente con los remaches pesados. Enseguida
se procederá a modelar algunas piezas de remaches sólidos y se creará una
configuración para una familia de remaches determinada.
Capitulo 7 ELEMENTOS DE UNIÓN Y TRANSMISION
SolidWorks para Dibujo y Diseño Mecánico 7—29
Modelando el remache cabeza de botón.
Perspectiva de la pieza a crear.
Enseguida identificaremos las operaciones necesarias para su creación.
Croquis. Crear un croquis del perfil del remache para
utilizarse en una operación de sólido de revolución.
Ecuaciones. Agregar las ecuaciones que relacionan la
cabeza del remache con su diámetro, de acuerdo a las
especificaciones del remache.
 Sólido de revolución. El sólido de revolución es creado
con una operación de revolución base a partir de un
croquis de un perfil y una línea de centros.
 Tabla de diseño. Se inserta una tabla de diseño para
crear configuraciones de remaches de diferentes
diámetros.
Ahora proceda a modelar la pieza REMACHE BOTON.
1. Abra un documento nuevo de parte y, a continuación, guarde el documento
con el nombre REMACHE BOTON.
2. Abra un croquis en el plano frontal y dibuje el croquis que se muestra a
continuación:
Línea de centros
OBSERVE QUE SE HAN
AGREGADO NOMBRES
A LAS COTAS QUE
INTERVIENEN EN LAS
ECUACIONES QUE SE
VAN A AGREGAR.
LOS NOMBRES NO
SON INDISPENSABLES,
PERO FACILITAN LA
INSERCIÓN DE LA
ECUACIÓN.
Capitulo 7 ELEMENTOS DE UNIÓN Y TRANSMISION
SolidWorks para Dibujo y Diseño Mecánico 7—30
3. Agregar ecuaciones. Es posible utilizar ecuaciones para definir relaciones
matemáticas entre parámetros o cotas.
Las ecuaciones pueden incluir las cotas de croquis y los parámetros de
operaciones (como la profundidad de una operación de extrusión o el
número de instancias de una matriz de simetría).
Las ecuaciones también se pueden utilizar para relacionar las cotas de
distintas piezas de un ensamblaje o los valores (distancias o ángulos)
utilizados en las relaciones de posición.
Para agregar una ecuación:
 Haga clic en Herramientas, Ecuaciones o bien haga clic en el icono
Ecuaciones Equations de la barra de herramientas Utilidades.
(Para visualizar la barra de herramientas utilidades, haga clic en
Herramientas, Personalizar Tools, Customize).
 En el cuadro de diálogo Ecuaciones, haga clic en Agregar (Add).
 Escriba la ecuación haciendo clic en las cotas del croquis y los números
y operadores del teclado de la calculadora en el cuadro de diálogo
Nueva ecuación o utilizando el teclado. La cantidad máxima de
caracteres permitidos en una ecuación es de 512.
Las ecuaciones se solucionan de izquierda a derecha (la expresión de la
izquierda es conducida por la expresión de la derecha) en el orden en
que aparecen en la lista. Por ello, el orden en que se especifican las
ecuaciones puede afectar a la pieza resultante.
 Haga clic en Aceptar (OK). La ecuación se lista en el cuadro de diálogo
Ecuaciones y el valor resultante se visualiza en la columna Evaluar a.
Capitulo 7 ELEMENTOS DE UNIÓN Y TRANSMISION
SolidWorks para Dibujo y Diseño Mecánico 7—31
 Para agregar la otra ecuación, vuelva a hacer clic en Agregar (Add) y
repita el mismo procedimiento anterior. Haga clic en Aceptar (OK) para
cerrar el cuadro de diálogo Ecuaciones. Observe que aparece la
carpeta Ecuaciones Equations en el gestor de diseño del Feature
Manager.
Para probar el buen funcionamiento de las ecuaciones, cambie el valor
del vástago de ½” por ¾” y revise el valor de las cotas del diámetro y alto
de la cabeza del remache; estos deben coincidir con el valor calculado
por las formulas que rigen el alto y diámetro de cabeza.
4. Revolucione el croquis. En la barra de herramientas Operaciones haga clic
en Revolución de saliente/base
Revolved boss/base.
 Acepte las opciones una dirección y
360º.
 Haga clic en Aceptar (OK)
5. Crear configuraciones. Para crear una familia de remaches de diferentes
diámetros proceda como sigue:
 Haga clic en Insertar, Nueva tabla de diseño (Insert, New design
table).
En la hoja de cálculo que aparece en la ventana, asigne los valores que
se muestran a continuación:
Capitulo 7 ELEMENTOS DE UNIÓN Y TRANSMISION
SolidWorks para Dibujo y Diseño Mecánico 7—32
 Cuando termine de agregar información en la hoja de cálculo, haga clic
fuera de la tabla para cerrarla.
Se visualiza un mensaje que enumera las configuraciones que se han
creado.
Para visualizar las configuraciones, haga clic en la pestaña Configuración
en la parte inferior de la ventana. Haga doble clic en el nombre de la
configuración, o haga clic con el botón secundario del ratón en el nombre
y seleccione Visualizar configuración.
6. Guarde el documento REMACHE BOTÓN.
Capitulo 8 DIBUJOS DE FABRICACION O TALLER
SolidWorks para Dibujo y Diseño Mecánico 8—1
88 DIBUJOS DE FABRICACION O TALLER
Un dibujo de fabricación o taller es un dibujo que suministra información e
instrucciones para la fabricación o construcción de maquinas, piezas o
estructuras. En general, los dibujos de fabricación o taller se pueden clasificar en
dos grupos:
 Dibujos de detalle, los cuales proporcionan la información necesaria
para la fabricación de partes.
 Dibujos de montaje, los cuales suministran la información necesaria
para el montaje o la instalación.
8.1 Dibujos de detalle
Un dibujo de detalle debe suministrar la información completa para la fabricación
de una pieza. Esta información debe clasificarse bajo tres aspectos: la
descripción de la forma (el número y los tipos de vistas seleccionados para
mostrar o describir completamente la forma de la pieza); la descripción del
tamaño (las dimensiones que indican los tamaños y situaciones de los detalles)
y las especificaciones (notas generales, material, tratamiento térmico, acabado,
número necesario). Esta información debe darse en el dibujo o bien, en la tira o
el recuadro del titulo.
Los dibujos de detalle pueden hacerse en hojas separadas o pueden agruparse
en una o más hojas grandes. Si los detalles son pocos, el dibujo de montaje
puede aparecer en la misma hoja que los detalles. Con frecuencia los dibujos de
detalle se agrupan de acuerdo con el departamento en el cual se fabrican las
piezas. Las piezas metálicas que se van a fabricar en el taller de mecánica
pueden aparecer en una hoja, mientras que las piezas que se van a hacer en el
taller de carpintería se pueden agrupar en otra.
Se pueden hacer varios tipos de dibujo de la misma pieza, dando cada uno de
ellos únicamente la información necesaria para una etapa particular en la
fabricación de la pieza. Por ejemplo, una pieza de hierro fundido puede tener un
dibujo de detalle para el modelista y otra para el mecánico, cada uno de ellos
únicamente con las dimensiones y especificaciones necesarias para esa etapa
particular en la fabricación de la pieza.
Capitulo 8 DIBUJOS DE FABRICACION O TALLER
SolidWorks para Dibujo y Diseño Mecánico 8—2
Elaboración de un dibujo de detalle:
Con un trazo de diseño o bocetos originales como guía, el procedimiento para
elaborar dibujos de detalle es el siguiente:
1. Se seleccionan las vistas recordando que, junto con la vista que muestra
la forma característica del objeto, debe haber tantas vistas adicionales
como sea necesario para completar la descripción de la forma. Estas
pueden ser vistas seccionales que revelen una construcción interior
complicada, o vistas auxiliares de superficies no descritas del todo en
alguna de las vistas principales.
2. Se decide una escala que permita, sin confusión, un arreglo balanceado
de todas las vistas necesarias y la localización de dimensiones y notas.
Aunque las partes muy pequeñas deben dibujarse al doble de su tamaño
o mayores, para que se aprecien sus detalles y se puedan dimensionar,
siempre que sea posible debe usarse una escala de tamaño completo
(1:1). En general, para piezas de un mismo tamaño debe usarse la misma
escala.
3. Recordando que en el software SolidWorks los dibujos se generan a partir
de un modelo de pieza, el trazo de línea, tipo de flecha para las cotas,
indicación de tipo de filetes y redondeos, etc. de acuerdo a una norma en
particular, dependerá de la manera en que se haya personalizado su
documento de trabajo en el que se generen los dibujos de pieza. Por lo
tanto solo queda insertar las vistas necesarias y sus cotas
correspondientes.
4. Reacomodar las cotas y verificar con todo cuidado el dibujo completo.
8.2 Dibujos de montaje
Todas las máquinas y mecanismos están compuestos de innumerables piezas.
Un dibujo que muestre el producto como un todo, se llama dibujo de montaje.
Los dibujos de montaje varían mucho en la cantidad y tipo de información que
dan, dependiendo de la naturaleza de la máquina o mecanismo que describen.
Las funciones primordiales del dibujo de montaje son mostrar el producto en su
forma completa, indicar las relaciones entre sus diferentes componentes y
designar estos componentes por un número de pieza o de detalle. Otra
información que también puede darse, incluye las dimensiones totales, las
dimensiones de cabida, relación de dimensiones entre piezas diferentes
(información necesaria para el montaje), instrucciones de operación y datos
sobre las características de diseño. Algunos mecanismos constituyen por si
mismos unidades montadas, pero forman parte de una máquina total. A menudo
estos mecanismos se denominan submontajes. La transmisión de un
automóvil es un ejemplo de submontaje.
Capitulo 8 DIBUJOS DE FABRICACION O TALLER
SolidWorks para Dibujo y Diseño Mecánico 8—3
Dibujos de montaje detallados
Estos dibujos se hacen frecuentemente para representar totalmente objetos
sencillos, tales como piezas de mobiliario, donde las piezas son pocas y no
tienen formas complicadas. Todas las dimensiones y la información necesarias
para la construcción de cada pieza y para el montaje de todas las piezas se dan
directamente en el dibujo de montaje. También se pueden dibujar vistas
separadas de piezas especificas o ampliaciones que muestren el ajuste entre
piezas, junto con el dibujo de montaje corriente.
Dibujos de montaje de diseño
Cuando se diseña una máquina, primero que todo se hace un dibujo o proyecto
de montaje para visualizar claramente el funcionamiento, la forma y el juego de
las diferentes piezas. A partir de este dibujo de montaje se hacen los dibujos de
detalle y a cada pieza se le asigna un número.
Para facilitar el ensamblaje de la máquina, en el dibujo de montaje se colocan
los números de las diferentes piezas o detalles. Esto se hace uniendo pequeños
círculos que contienen el número de la pieza, con las piezas correspondientes
por medio de líneas indicadoras.
Es importante que los dibujos de detalle no tengan planes de numeración
idénticos cuando se utilizan varias listas de materiales.
NOTA: Utilizando SolidWorks, primero se modelan las piezas, se
modela el ensamblaje por el método de diseño ascendente y
finalmente se generan los dibujos y lista de materiales requeridos
del ensamble
Dibujos de montaje para catálogos
Son dibujos de montaje especialmente preparados para catálogos de
compañías. Estos dibujos de montaje muestran únicamente los detalles y las
dimensiones que pueden interesar al comprador potencial. Con frecuencia el
dibujo tiene las dimensiones expresadas con letras y viene acompañado por una
tabla que se utiliza para abarcar una gama de dimensiones.
Dibujos de montaje desarmados
Cuando una maquina requiere servicio, hay casos en que las reparaciones se
hacen localmente y no se regresa la máquina a la compañía constructora. Este
tipo de dibujo se utiliza frecuentemente en la industria de reparación de
aparatos, la cual emplea los dibujos de montaje para trabajos de reparación y
para el pedido de piezas de repuesto. También es utilizado con frecuencia este
tipo de dibujo de montaje por compañías que fabrican equipos hágalo usted
mismo, tales como los equipos para fabricación de modelos, donde los dibujos
deben ser comprendidos fácilmente.
Capitulo 8 DIBUJOS DE FABRICACION O TALLER
SolidWorks para Dibujo y Diseño Mecánico 8—4
Lista de materiales
Una lista de materiales es una lista detallada de de todos los componentes
mostrados en un dibujo de montaje o en un dibujo de detalle. Con frecuencia la
lista de materiales se coloca en una hoja separada para mayor facilidad de
manejo y duplicado; aunque también se utiliza, cuando la lista es pequeña,
colocarla en la misma hoja del dibujo de ensamble o de detalle.
En general, la lista debe contener el número (articulo o su clave) de parte, el
nombre descriptivo, el material, la cantidad requerida y demás datos, de cada
pieza. En ocasiones se lista alguna información adicional, como el tamaño de
piezas en almacén, el número del modelo (de fundición) y otros datos
pertinentes.
8.3 Creación de dibujos de detalle y de montaje
A continuación, abra el documento TAPA BATERÍA. sldwg y proceda a insertar
las siguientes:
Vistas adicionales
Vista de Sección. La vista de sección muestra las operaciones internas de la
pieza. Se requiere definir un plano de corte, haciendo uso de una línea
croquizada en un plano perpendicular a la vista de sección que se desee.
Ahora proceda a crear una vista de sección completa de la Vista Superior.
1. Haga clic en la Vista2 (Superior).
2. Haga clic en Vista de Sección
Section View en la barra de
herramientas de Dibujo.
3. Trace una línea horizontal que pase
por el centro de la Vista2 (Superior).
4. Posicione la Vista de Sección
haciendo clic en una posición
aproximadamente 1” hacia arriba de la
Vista2 (Superior).
Las flechas de la sección apuntan
hacia arriba. Si desea ver el otro lado
de la sección, active la casilla de verificación Invertir dirección (Flip
direction).
5. Haga clic en Aceptar .
Capitulo 8 DIBUJOS DE FABRICACION O TALLER
SolidWorks para Dibujo y Diseño Mecánico 8—5
Vista de Detalle. Una Vista de Detalle amplifica un área de una vista existente.
Se requiere especificar localización, forma y escala.
Proceda a crear una Vista de Detalle de la sección que acaba de crear, con una
escala de 3 : 2.
1. Haga clic en la intersección de la línea
de centros del taladro y la arista de la
cara superior en la Vista de sección A-A.
2. Haga clic en Vista de Detalle Detail
View en la barra de herramientas de
Dibujo.
3. Trace un círculo haciendo centro en el
vértice seleccionado y con un
diámetro tal que abarque el soporte
del reflector en la Vista de Detalle.
4. Posicione la Vista de Detalle haciendo
clic en un punto hacia la derecha de la
Vista de Sección.
5. Cambie la escala de la vista en el
Property Manager. Introduzca un valor de 3 : 2.
6. Haga clic en Aceptar .
Centro
Capitulo 8 DIBUJOS DE FABRICACION O TALLER
SolidWorks para Dibujo y Diseño Mecánico 8—6
Inserte las cotas en todas las vistas.
Repita el mismo procedimiento utilizado para insertar las cotas en la Vista2, solo
que ahora active la casilla de verificación Importar elementos en todas las
vistas (Import ítems into all views).
Visualice las líneas ocultas de las vistas. Seleccione la vista y haga clic en
Líneas escondidas en gris Hidden in Gray.
Visualice las aristas tangentes, procediendo de la siguiente manera:
1. Seleccione la vista.
2. Haga clic con el ratón secundario del ratón
3. Seleccione Aristas tangentes (Tangent Edge)
4. Escoja la opción Aristas Tangentes punteadas (Tangent Edges with
Font).
Mueva las cotas para situarlas apropiadamente en cada vista y en la vista de
detalle B-B agregue las cotas de referencia que se muestran abajo.
Para lograr acotar con
referencia a los vértices en los
que hay un redondeo, es
necesario crear un punto
virtual en la intersección de las
aristas. Para crear el punto
virtual proceda de la siguiente
manera:
1. Mantenga presionada la
tecla Ctrl y seleccione
las dos aristas que
marcan la intersección
del punto virtual.
2. Haga clic en Punto Point en la barra de herramientas de Croquizar.
Para seleccionar el tipo de marca del punto haga clic en Herramientas,
Opciones (Tools, Options), enseguida active la pestaña Propiedades
de Documento (Document Properties) y seleccione Puntos virtuales
(Virtual Sharps). Escoja el tipo de marca que desee aparezca en su
documento para las marcas virtuales y haga clic en Aceptar.
Puntos
virtuales
Capitulo 8 DIBUJOS DE FABRICACION O TALLER
SolidWorks para Dibujo y Diseño Mecánico 8—7
Agregar notas generales
Planee por anticipado las notas generales para sus dibujos. Las notas
proporcionan información relativa a las partes o al ensamble en general. Por
ejemplo: Tipo de material, Acabados superficiales, procedimientos o
consideraciones generales de manufactura, Preferencias de proveedor, etc.
Enseguida se enuncian algunas sugerencias para crear notas generales:
Use letra mayúscula.
Use alineación hacia la extrema izquierda.
El tamaño de letra debe ser el mismo que el utilizado para las cotas.
Cree notas paramétricas cuando sea conveniente referirlas a alguna
propiedad del dibujo.
Inicie el llenado del recuadro de la hoja 1 de su documento de dibujo con los
siguientes datos:
− DIBUJÓ: En el espacio reservado para el nombre de quien creó el dibujo,
anote su nombre. Para utilizar el mismo formato (Tamaño y tipo de letra)
que el existente en el formato utilice la opción de copiar y pegar. Proceda
como sigue:
1. Haga clic derecho en la zona de gráficos y seleccione Editar formato de
hoja (Edit Sheet Format).
2. Haga clic en el texto Dibujó.
3. Haga clic en Copiar Copy
en la barra de herramientas
Estándar.
4. Haga clic en la posición que
desea insertar el texto (abajo
del texto Dibujó) y péguelo
haciendo clic en Pegar
Paste en la barra de
herramientas Estándar.
5. Edite el texto haciendo doble clic en el texto insertado y escribiendo su
nombre.
6. Posicione el texto apropiadamente en el espacio reservado para ello.
Capitulo 8 DIBUJOS DE FABRICACION O TALLER
SolidWorks para Dibujo y Diseño Mecánico 8—8
− Repita el procedimiento anterior para insertar el nombre de su maestro en
el espacio de REVISÓ. Llene también el cuadro de Acotaciones.
− LÁMINA No.: En este espacio cree una nota con el número 1.
1. Haga clic en el recuadro donde se va
a insertar la nota.
2. Haga clic en Nota Note en la
barra de herramientas Anotaciones.
Aparece la caja de diálogo de
propiedades de la nota.
Escriba “1” como texto de la nota.
Modifique el tamaño del texto. Desactive la
casilla de verificación Use letra del documento
(Use document font) y presione el botón
.
Seleccione para tamaño de texto 28 puntos.
− CREACION DE UNA NOTA PARAMETRICA.
1. Seleccione un punto dentro del cuadro Titulo y/o Subtitulo
2. Haga clic en Nota Note en la barra de herramientas Anotaciones.
Aparece la caja de diálogo de propiedades de la nota.
Haga clic en Vincular a propiedad Link to Property
Aparece la caja de diálogo Link to Property
De la lista desplegable seleccione SW-Nombre de archivo (SW-File
Name). En la caja de texto se visualiza la variable $PRP”SolidWorks File
Name”.
Haga clic en OK.
Capitulo 8 DIBUJOS DE FABRICACION O TALLER
SolidWorks para Dibujo y Diseño Mecánico 8—9
− Repita El mismo procedimiento para crear notas paramétricas en los
espacios de Escala y Fecha.
Una vez que haya terminado de llenar del recuadro, haga clic con el botón
secundario del ratón en la zona de gráficos y vuelva a Editar Hoja (Edit Sheet).
NOTAS
PARAMETRICAS
Capitulo 8 DIBUJOS DE FABRICACION O TALLER
SolidWorks para Dibujo y Diseño Mecánico 8—10
8.4 Agregar otra hoja de dibujo
Podrá agregar hojas al dibujo en cualquier momento.
Para agregar una hoja proceda de la siguiente manera:
1. Haga clic en Insertar, Hoja (Insert, Sheet). También puede hacer clic
con el botón secundario del ratón en cualquier pestaña o en cualquier
icono de la hoja en el gestor de diseño del Feature Manager y seleccionar
Agregar hoja (Add Sheet). Aparece el cuadro de diálogo Configurar
hoja con el nombre predeterminado de la hoja siguiente consecutiva, por
ejemplo Hoja 2.
2. Especifique los detalles de la hoja siguiendo el proceso descrito en la
sección anterior y haga clic en Aceptar.
Para mostrar a que proyecto pertenece la parte, en esta nueva hoja insertará lo
siguiente:
Vista Explosionada y Lista de Materiales.
Agregue una vista explosionada del ensamblaje LINTERNA. La lista de
materiales se refiere a los componentes del ensamblaje.
Para crear un dibujo con una lista de materiales debe seguir los siguientes
pasos:
Visualizar la vista explosionada del ensamblaje.
Insertar la vista explosionada del ensamblaje en el dibujo.
Identifique cada componente con una etiqueta de globo.
Cree la Lista de Materiales.
Proceda de la siguiente manera:
Visualizar la vista explosionada del ensamblaje.
1. Abra el documento del ensamblaje LINTERNA.
2. Haga clic en Configuración en la parte inferior del Feature Manager.
3. Haga doble clic en ExpView1 de la Vista Explosionada para visualizar la
vista en la zona de gráficos.
Capitulo 8 DIBUJOS DE FABRICACION O TALLER
SolidWorks para Dibujo y Diseño Mecánico 8—11
4. Regrese al Feature Manager del ensamblaje, haciendo clic en el icono
Parte .
5. Visualice toda la vista explosionada en la zona de gráficos, presionando la
tecla f.
6. Visualice las ventanas en Mosaico Horizontal.
Insertar la vista explosionada del ensamblaje en el dibujo.
1. Haga clic en Vista Etiquetada Named View en la barra de
herramientas de Dibujo. Enseguida haga clic en el icono del ensamblaje
LINTERNA en la ventana del documento del ensamblaje y seleccione
Isométrico en la caja de diálogo de Vistas etiquetadas.
2. posicione la vista dentro de la hoja de dibujo.
3. Cierre el ensamblaje y maximice la ventana de Dibujo.
4. Posicione la Vista y ajuste el tamaño del borde de la vista
Capitulo 8 DIBUJOS DE FABRICACION O TALLER
SolidWorks para Dibujo y Diseño Mecánico 8—12
Identifique cada componente con una etiqueta de globo.
Para insertar una etiqueta de identificación encerrada en un círculo utilice la
Anotación de globo. Los globos etiquetan las piezas del ensamblaje y las
relacionan con números de elementos de la lista de materiales.
Sin embargo, no es necesario que inserte una lista de materiales para agregar
anotaciones. Si el dibujo no tiene lista de materiales, los números de elemento
son los valores predeterminados que el software utilizaría si insertara una lista
de materiales. Si no hay ninguna lista de materiales en una hoja activa, pero hay
una lista de materiales en otra hoja, se utilizan los números de dicha lista de
materiales.
Los globos se suprimen automáticamente cuando se suprimen los componentes
a los que se refieren.
Los globos también se pueden agregar en documentos de ensamblaje. Para
importar globos desde un documento de ensamblaje a una vista de dibujo,
seleccione Notas en el cuadro de diálogo Insertar elementos del modelo.
Para insertar una anotación de globo:
1. Haga clic en Globo Ballon en la barra de herramientas Anotación o en
Insertar, Anotación, Globo (Insert, Annotation, Baloon).
2. Haga clic en un componente en la vista de dibujo del ensamblaje.
Un globo que contiene un número de elemento se asocia a la pieza. El
número corresponde al numero de elemento de la lista de materiales.
Continúe asignando etiquetas a los demás componentes del ensamblaje.
3. Para mover el globo o la flecha de línea indicativa, seleccione y arrastre el
globo o arrastre la línea indicativa por el asa.
Capitulo 8 DIBUJOS DE FABRICACION O TALLER
SolidWorks para Dibujo y Diseño Mecánico 8—13
Cree la Lista de Materiales.
Una Lista de Materiales solo puede insertarse en un documento de Dibujo.
NOTA: Debe haber instalado el programa de hoja de cálculo Microsoft Excel en
su sistema para insertar una lista de materiales en un dibujo.
Al activar la casilla de verificación Actualización automática de la LDM en
Herramientas, Opciones, de la pestaña Dibujos, los cambios en el ensamblaje
que afectan a la LDM se actualizaran automáticamente. Dichos cambios
incluyen agregar, eliminar o reemplazar componentes, cambiar nombres de
componentes o propiedades personalizadas, etc.
Si no activa la casilla de verificación Actualización automática de la LDM,
debe eliminar y reinsertar la LDM para actualizarla.
Para insertar una lista de materiales:
1. Seleccione la vista de dibujo del ensamblaje y haga clic en Insertar, Lista
de materiales (Insert, Bill of Materials).
Aparece el cuadro de diálogo Seleccionar la plantilla para la LDM.
2. Acepte la plantilla de Lista de Materiales predeterminada BOMTEMP.XLS.
3. En el cuadro de diálogo
Propiedades de lista de
materiales, active la casilla
de verificación Utilizar el
tipo de letra de la nota del
documento cuando se
crea la tabla también active
Visualizar solo piezas y
desactive la casilla de
verificación Utilizar punto
para posicionar tabla.
4. Haga clic en OK.
Capitulo 8 DIBUJOS DE FABRICACION O TALLER
SolidWorks para Dibujo y Diseño Mecánico 8—14
La esquina superior izquierda de la tabla de la LISTA DE MATERIALES se le
conoce como punto de anclaje. En el formato personalizado que se está
utilizando, el punto de anclaje no está en la posición correcta.
Mueva el punto de anclaje, haciendo clic en la Tabla de Materiales y
arrastrándolas para posicionarla justo en la esquina superior izquierda de la
hoja de dibujo.
La Lista de Materiales insertada incorpora la siguiente información.
ELEMENTO No.
CANTIDAD
NUMERO DE PARTE
DESCRIPCION
Para editar la lista de materiales:
A continuación edite el formato de la tabla de la lista de materiales para
personalizarla con la información requerida en el proyecto LINTERNA. Proceda
de la siguiente manera:
1. Haga doble clic dentro de la tabla de la lista de materiales.
Se visualiza la tabla con bordes sombreados y con encabezamientos de
fila y columna .
Las barras de herramientas de EXCEL reemplazan las de SolidWorks.
2. Edite la hoja de cálculo utilizando las funciones de EXCEL.
− Cambie los nombres de los encabezados de las columnas:
En la celda 1A escriba NUM. PARTE
En la celda 1B escriba CANT.
En la celda 1C escriba COMPONENETE
En la celda 1D escriba MATERIAL
− Enseguida proceda a llenar las celdas de la columna MATERIAL, de
acuerdo con la descripción que aparece en la tabla de abajo.
NUM. PARTE CANT. COMPONENTE MATERIAL
1 1 CUBIERTA ACRILICO ALTO IMPACTO
2 1 SWITCH COMPRADO
3 1 TAPAREFLECTOR ACRILICO ESTÁNDAR
4 1 O-Ring NEOPRENO
5 1 REFLECTOR ABS ALTO BRILLO
6 1 FOCO COMPRADO
7 1 BATERÍA COMPRADO
8 1 TAPABATERIA ACRILICO ALTO IMPACTO
Capitulo 8 DIBUJOS DE FABRICACION O TALLER
SolidWorks para Dibujo y Diseño Mecánico 8—15
3. Salga de EXCEL haciendo clic en cualquier punto de la hoja de dibujo.
Para terminar la hoja de dibujo proceda a llenar la información del recuadro de la
hoja 2. El nombre de titulo y/o subtitulo del dibujo debe ser LINTERNA
EXPLOSIONADA. Si requiere información como introducir los datos al recuadro,
regrese a la sección 5.4.2 Agregar notas generales.
Guarde el documento TAPA BATERÍA.sldwg.
8.5 Imprimir el dibujo
Puede imprimir o trazar una hoja completa de dibujo, o imprimir solamente el
área seleccionada de la hoja. Puede imprimir en blanco y negro
(predeterminado) o en color.
Antes de proceder a imprimir el dibujo, haga las modificaciones
correspondientes de acuerdo a como quiere visualizar el documento en la
impresión. Es posible modificar el color, el estilo y el espesor de las entidades
del dibujo, de acuerdo con lo siguiente:
Fuente de la línea de componente
Puede cambiar la fuente de línea para los componentes seleccionados en un
ensamblaje de dibujo.
Para modificar la fuente de línea para un componente seleccionado:
1. Haga clic con el botón secundario del ratón en la vista de un dibujo y
seleccione Propiedades de componente.
2. Seleccione Aristas visibles en la lista Tipo de arista.
3. Seleccione un Estilo de línea y un Espesor de línea. La línea se
visualiza en el cuadro Vista preliminar.
4. Haga clic en Aceptar. La nueva fuente se utiliza para las aristas del
componente.
Formato de línea
Puede especificar el color, espesor y estilo utilizados para las entidades de
croquis agregadas a un dibujo0. También puede modificar el aspecto de las
líneas existentes, aristas y entidades de croquis de un dibujo.
Capitulo 8 DIBUJOS DE FABRICACION O TALLER
SolidWorks para Dibujo y Diseño Mecánico 8—16
Para especificar el formato de las entidades de croquis en un dibujo:
Haga clic en un herramienta de la barra de herramientas Formato de línea
y cambie el formato según sea necesario:
Color de línea. Haga clic en Color de línea Line color , seleccione
un color de la paleta y haga clic en Aceptar.
Espesor de línea. Haga clic en Espesor de línea Line thickness
y escoja un espesor. Al mover el cursor sobre el menú, aparecerá el
nombre del espesor (Línea delgada, Línea normal, Línea gruesa,
etc.) en la barra de estado. Los espesores de las líneas
correspondientes para la impresión están definidos en Archivo,
Configurar pagina, en la pestaña Impresora, en Espesores de
líneas.
Estilo de línea. Haga clic en Estilo de línea Line style y escoja un
estilo. Al mover el cursor sobre el menú, aparecerá el nombre del estilo
correspondiente (Línea continua, Línea discontinua, Línea centrada
doble, etc.) en la barra de estado.
Si activa la casilla de verificación Predeterminar, las propiedades de la
entidad son las mismas que las de la capa activa.
Si desactiva la casilla de verificación Predeterminar, las propiedades de las
entidades que se creen serán distintas de las especificadas para la capa.
Las entidades de croquis de cualquier tipo (líneas, líneas constructivas,
círculos, etc.) que se agregan al dibujo utilizan la fuente especificada hasta
que se seleccione una fuente distinta.
Para cambiar el formato de una línea, arista o entidad de croquis:
1. Seleccione la línea, arista o entidad de croquis que desee cambiar. Para
seleccionar mas de una entidad al mismo tiempo, mantenga presionada la
tecla Ctrl al seleccionar.
2. Haga clic en una herramienta de la barra de herramientas Formato de
línea y cambie el formato según sea necesario. Puede modificar el Color
de línea , Espesor de línea o Estilo de línea .
Capitulo 8 DIBUJOS DE FABRICACION O TALLER
SolidWorks para Dibujo y Diseño Mecánico 8—17
Para cambiar el color de línea, el espesor de línea o el estilo de línea de
las entidades seleccionadas para que coincidan con el formato de línea
de la capa, active la casilla de verificación Predeterminar.
Capas
Puede crear capas en un documento de dibujo de SolidWorks. Asigne un
color de línea, un espesor de línea y un estilo de línea para las nuevas
entidades creadas en cada capa. Las nuevas entidades se agregan
automáticamente a la capa activa. Es posible ocultar o visualizar las
capas independientemente.
Las cotas y anotaciones pueden moverse en las capas; utilizan el color
especificado para la capa. Las entidades de croquis utilizan las
propiedades de la capa.
Si importa un archivo .dxf o .dwg a un dibujo de SolidWorks, se crean las
capas automáticamente. La información sobre la capa (nombres,
propiedades y ubicaciones de entidad) especificada en el sistema en el
que se origino el archivo .dxf o .dwg se mantendrá.
Si exporta un dibujo con capas como un archivo .dxf o .dwg, la
información de la capa se incluye en el archivo . Cuando se abre un
archivo en el sistema de destino, las entidades están en las mismas
capas y tienen las mismas propiedades.
Para crear capas de dibujo:
1. En un dibujo haga clic en Propiedades de capa Layer properties.
2. Haga clic en Nuevo, y especifique el Nombre de una nueva capa.
3. Especifique el formato de línea para las entidades de croquis de dicha
capa.
Para cambiar el color de línea, haga clic en el cuadro Color, seleccione
un color y haga clic en Aceptar.
Para especificar el estilo de línea o el espesor, haga clic con el botón
secundario del ratón en el cuadro Estilo o Espesor y seleccione la
fuente deseada.
Una flecha le indicará la capa que está activa. Para convertir una capa
activa, haga doble clic al lado del nombre de la capa.
Capitulo 8 DIBUJOS DE FABRICACION O TALLER
SolidWorks para Dibujo y Diseño Mecánico 8—18
Aparecerá un icono en forma de bombilla de color amarillo en la capa
visible. Para ocultar una capa, haga clic con el botón secundario del ratón
en dicho icono. El icono se volverá de color gris y todas las entidades de
la capa se ocultarán. Para volver a activarla, haga clic de nuevo con el
botón secundario del ratón en dicho icono.
Para eliminar una capa, seleccione el nombre de la capa y haga clic en
Eliminar.
Para mover las entidades a la capa activa, selecciónelas en el dibujo y
haga clic en Mover.
Para imprimir dibujos en color:
1. En un dibujo, modifique los colores de las entidades como desee.
2. Haga clic en Archivo, Configurar
página. En la pestaña Impresora,
active la casilla de verificación
Imprimir dibujos en color y haga
clic en Aceptar.
3. Haga clic en Archivo, Imprimir.
En el cuadro de diálogo Imprimir,
en el cuadro Nombre, seleccione
una impresora que ofrezca soporte
de color.
4. Haga clic en Propiedades,
verifique que las opciones
requeridas para la impresión de
color se especifiquen
adecuadamente y, a continuación,
haga clic en Aceptar. (Las opciones
varían según las impresoras).
5. Haga clic en Aceptar para imprimir.
Las entidades que aparecen en color en
la hoja de dibujo se imprimen en color.
Cuando la impresora especificada se
configura para imprimir en color, la Vista
preliminar también visualiza el dibujo en
color.
Capitulo 8 DIBUJOS DE FABRICACION O TALLER
SolidWorks para Dibujo y Diseño Mecánico 8—19
Para imprimir toda la hoja de dibujo:
1. Haga clic en Archivo, Imprimir. En el cuadro de diálogo Imprimir, en la
sección Rango de impresión, haga clic en Todo o especifique las
Paginas que desea imprimir.
2. En la sección Escala, active la casilla de verificación Reducir hasta
ajustar para imprimir toda la hoja en una pagina, o desactive la casilla de
verificación y especifique un valor de Escala (un porcentaje).
3. Haga clic en Aceptar.
Para imprimir un área seleccionada de la hoja de dibujo:
1. Haga clic en archivo, Imprimir. En el cuadro de diálogo Imprimir, en la
sección Rango de impresión, haga clic en Selección y, a continuación,
haga clic en Aceptar.
Aparece el cuadro de diálogo Imprimir selección y se visualizará un
marco de selección en la hoja de dibujo. Este marco refleja los valores
actuales de la impresora (Tamaño de la página, orientación, etc.) que
están definidos en Archivo, Configurar página, Configuración de
impresión.
2. Seleccione el factor de escala que desea aplicar al área seleccionada.
Escala del modelo (1:1). Éste es el valor predeterminado. Este valor
indica que el área seleccionada se imprime en su tamaño real; una cota
del modelo de 100 mm se imprime en un tamaño de 100 mm. La escala
de hoja predeterminada se utiliza para calcular el tamaño correcto de
impresión; por consiguiente, en el caso de las vistas que no utilizan la
escala predeterminada, deberá utilizar una escala personalizada para
conseguir el resultado deseado.
Escala de la hoja (n:n). El área seleccionada se imprime como
aparece en la hoja. Si el dibujo y el papel tienen el mismo tamaño, se
imprime la hoja completa. De lo contrario, sólo se imprime el área
seleccionada, del mismo modo que aparecería en la hoja completa.
Escala personalizada. El área seleccionada se imprime según el factor
de escala que se haya definido. Especifique loa valores deseados en
los cuadros correspondientes y haga clic en Aplicar escala.
Cuando se modifica el factor de escala, se modifica el tamaño del marco
de selección consiguientemente.
Capitulo 8 DIBUJOS DE FABRICACION O TALLER
SolidWorks para Dibujo y Diseño Mecánico 8—20
3. Arrastre el marco de selección y sitúelo en el área que desea imprimir. Si
desea, puede trasladar o aplicar el zoom a la vista o cambiar la hoja
cuando se visualice el marco de selección.
4. Haga clic en Aceptar para imprimir el área seleccionada.
Siguiendo las instrucciones anteriores, proceda a imprimir las dos hojas del
dibujo TAPA BATERÍA.
APENDICE A
SolidWorks para Dibujo y Diseño Mecánico A-1
APENDICE A.
TABLAS DE AJUSTES NORMALIZADOS
APENDICE A
SolidWorks para Dibujo y Diseño Mecánico A-2
APENDICE A
SolidWorks para Dibujo y Diseño Mecánico A-3
APENDICE A
SolidWorks para Dibujo y Diseño Mecánico A-4
APENDICE A
SolidWorks para Dibujo y Diseño Mecánico A-5
APENDICE A
SolidWorks para Dibujo y Diseño Mecánico A-6
APENDICE A
SolidWorks para Dibujo y Diseño Mecánico A-7
APENDICE B
SolidWorks para Dibujo y Diseño Mecánico B-1
APENDICE B
BIBLIOGRAFIA COMPLEMENTARIA
SolidWorks User Guide
SolidWorks Corporation
Engineering Design with SolidWorks 2001
Marie P. Planchard & David C. Planchard
Schorff Development Corporation
SolidWorks 2001 Tutorial
Marie P. Planchard & David C. Planchard
Schorff Development Corporation
Fundamentos de dibujo en ingenieria
Warren J. Luzadder – Jon M. Duff
Prentice Hall
Dibujo y diseño de ingeniería
Cecil H. Jensen
Mc Graw Hill
Dibujo de ingeniería
Thomas E. French & Charles J. Vierck
Mc Graw Hill
Gear Catalog
Boston Gear

solid-works-para-dibujo-y-diseno-mecanico

  • 1.
    CONTENIDO SolidWorks para Dibujoy Diseño Mecánico i SolidWorks para DIBUJO Y DISEÑO MECANICO I.T.C.J. CARLOS J. GARCÍA GRADO
  • 2.
    CONTENIDO SolidWorks para Dibujoy Diseño Mecánico i CONTENIDO Capitulo 1 INTRODUCCION…………………………………………….……….1-1 Meta……………………...…………………………………………………….1-1 Alcance del texto………………………………………………...……………1-1 Prerrequisitos…………………………………....…………………………....1-1 Uso del texto............................................................................................1-1 ¿Qué es SolidWorks?..............................................................................1-2 Conceptos de diseño de SolidWorks.......................................................1-3 Capitulo 2 DOMINIO DE LAS FUNCIONALIDADES BÁSICAS...................2-1 Obtener ayuda.........................................................................................2-2 Abrir una pieza, dibujo o ensamblaje de SolidWorks...............................2-3 Términos de SolidWorks..........................................................................2-6 Barras de herramientas...........................................................................2-7 El gestor de diseño del FeatureManager...............................................2-10 Capitulo 3 MODELANDO PIEZAS.................................................................3-1 Sólidos Extruidos........................................................................................3-1 Croquizar.................................................................................................3-2 Extruir......................................................................................................3-3 Modelando la pieza BATERÍA.................................................................3-4 Cambiar el color de una pieza...............................................................3-20 Visualizar una vista de sección.............................................................3-22 Girar y mover la pieza...........................................................................3-23 Modelando la pieza TAPA BATERIA....................................................3-25 Acotar Arcos y círculos.........................................................................3-32 Sólidos de Revolución...............................................................................3-37 Modelando la pieza REFLECTOR........................................................3-39 Modelando La pieza FOCO..................................................................3-51 Sólidos de Barrido.....................................................................................3-59 Barrido sencillo.....................................................................................3-59 Modelando la pieza O-Ring..................................................................3-61 Modelando la pieza TAPA REFLECTOR.............................................3-63 Sólidos de Recubrir...................................................................................3-75 Recubrimiento sencillo.........................................................................3-76 Modelando la pieza SWITCH...............................................................3-78 Modelando la pieza CUBIERTA...........................................................3-83
  • 3.
    CONTENIDO SolidWorks para Dibujoy Diseño Mecánico ii Capitulo 4 MODELANDO ENSAMBLAJES..................................................4-1 Métodos de diseño.................................................................................4-1 Crear un ensamblaje..............................................................................4-2 Agregar componentes a un ensamblaje.................................................4-5 Relación de posición de ensamblaje......................................................4-8 Geometría valida en relaciones de posición.........................................4-11 Trabajar con subensamblajes...............................................................4-11 Modelando el ensamble LINTERNA.....................................................4-13 Creación del subensamblaje REFLECTOR-FOCO..............................4-16 Creación del subensamblaje BATERÍA-TAPA BATERÍA.....................4-18 Creación del subensamblaje TAPA-REFLECTOR-FOCO...................4-20 Creación del ensamble LINTERNA......................................................4-24 Detección de Interferencias..................................................................4-27 Explosionar una vista de ensamblaje...................................................4-30 Capitulo 5 DIBUJOS Y DOCUMENTACION.................................................5-1 Abrir una plantilla de dibujo y editar un formato de hoja.........................5-2 Insertar vistas estándar de un modelo de pieza.....................................5-6 Insertar vistas etiquetadas......................................................................5-7 Agregar anotaciones de modelo y de referencia....................................5-9 Capitulo 6 TOLERANCIAS, AJUSTES Y ACABADOS SUPERFICIALES...6-1 Tolerancias..................................................................................................6-1 Notas de tolerancia general...................................................................6-1 Tolerancias individuales y limites...........................................................6-2 Tolerancias geométricas........................................................................6-3 Ajustes........................................................................................................6-4 Sistema de agujero único......................................................................6-5 Sistema de eje único.............................................................................6-6 Modelando un ajuste cilíndrico..............................................................6-8 Acabados superficiales...........................................................................6-16 Símbolos para especificar características de superficie.....................6-17 Insertando símbolos de acabado superficial en SolidWorks..............6-20 Capitulo 7 ELEMENTOS DE UNIÓN Y TRANSMISIÓN................................7-1 Tornillos......................................................................................................7-1 Modelando la pieza TORNILLO SIMPLIFICADO.................................7-11 Modelando La pieza TORNILLO ESQUEMATICO..............................7-16 Modelando la pieza TORNILLO DETALLADO....................................7-18 Trabajar con configuraciones..............................................................7-21 Remaches................................................................................................7-27 Modelando el remache cabeza de botón............................................7-29
  • 4.
    CONTENIDO SolidWorks para Dibujoy Diseño Mecánico iii Capitulo 8 DIBUJOS DE FABRICACION O TALLER...................................8-1 Dibujos de detalle..................................................................................8-1 Dibujos de montaje................................................................................8-2 Creación de dibujos de detalle y de montaje.........................................8-4 Agregar notas generales.......................................................................8-7 Agregar otra hoja de dibujo.................................................................8-10 Vista explosionada y Lista de materiales............................................8-10 Imprimir el dibujo................................................................................8-15 Apéndice A TABLAS DE AJUSTES NORMALIZADOS..................................A1 Apéndice B BIBLIOGRAFIA COMPLEMENTARIA.........................................B1
  • 5.
    Capitulo 1 INTRODUCCION SolidWorkspara Dibujo y Diseño Mecánico 1—1 11 INTRODUCCION 1.1 Meta: El propósito de este libro, es enseñar como usar el software de diseño mecánico y automatización SolidWorks en la construcción de modelos paramétricos de partes y ensamblajes, asimismo en la generación de dibujos en dos dimensiones de estas partes o ensamblajes. Enfocado especialmente para ser utilizado en las clases de Dibujo y Diseño Mecánico de la carrera de Ingeniería Mecánica y Electromecánica del Sistema de Institutos Tecnológicos. 1.2 Alcance del Texto: Las funciones y la aplicación de SolidWorks son tan amplias, que sería impráctico querer cubrir con gran detalle todos los aspectos que abarca este software, en un curso con límite de tiempo semestral. Sin embargo, se pretende que con la ayuda de este libro, se adquieran las habilidades y conceptos básicos fundamentales para utilizar exitosamente SolidWorks tanto en Dibujo como en Diseño Mecánico. 1.3 Prerrequisitos: Los participantes que atiendan al curso, utilizando este libro, se pretende que cumplan con lo siguiente: Conocimientos básicos de Dibujo Mecánico Conocimiento básico de sistema operativo WindowsTM . 1.4 Uso del Texto: Este libro intenta ser un manual de entrenamiento, para ser usado en un salón de clase tipo laboratorio, bajo la guía de un instructor o maestro experimentado en SolidWorks. Su estructura, aún y cuando incluye algunos ejercicios tutoriales, no va dirigida a ser un manual autoinstruccional. Los ejemplos y casos de estudio están diseñados para ser demostrados en vivo por el maestro o instructor.
  • 6.
    Capitulo 1 INTRODUCCION SolidWorkspara Dibujo y Diseño Mecánico 1—2 1.5 ¿Qué es SolidWorks? SolidWorks® es un software de automatización de diseño mecánico que utiliza la conocida interfaz de usuario gráfica Microsoft® Windows® . Esta herramienta de fácil aprendizaje hace posible que los diseñadores mecánicos croquicen con rapidez sus ideas, experimenten con las operaciones y cotas, y produzcan modelos y dibujos detallados. Este libro SolidWorks para Dibujo y Diseño Mecánico, da por hecho que el usuario ha utilizado Windows con anterioridad y que sabe hacer uso de sus funcionalidades básicas, tales como ejecutar programas, buscar archivos, cambiar el tamaño de las ventanas, etc. Asimismo, se da por supuesto que tiene conocimientos básicos de Dibujo Mecánico, tales como sistemas de coordenadas, planos de proyección, vistas ortogonales, etc. Antes de empezar con los ejemplos propuestos por este texto, abordaremos algunos conceptos o funcionalidades básicas de SolidWorks, con el objeto de familiarizarnos con su utilización, tales conceptos son: Conceptos de diseño de SolidWorks Términos de SolidWorks
  • 7.
    Capitulo 1 INTRODUCCION SolidWorkspara Dibujo y Diseño Mecánico 1—3 1.6 Conceptos de Diseño de SolidWorks A medida que haga los ejercicios de este libro, verá que los métodos de diseño que utilice para las piezas, los ensamblajes y los dibujos traducen un enfoque singular del proceso de diseño. Con SolidWorks, puede crear piezas 3D y no sólo dibujos 2D. Puede utilizar estas piezas 3D para crear dibujos 2D y ensamblajes 3D. CAD: Dibujos 2D, formados por líneas individuales SolidWorks: Piezas 3D SolidWorks es un sistema conducido por cotas. Puede especificar las cotas y las relaciones geométricas entre elementos. Al cambiar las cotas, cambian el tamaño y la forma de la pieza, sin por ello alterar la intención del diseño. Por ejemplo, en esta pieza la altura del saliente siempre es igual a la mitad de la altura de la base.
  • 8.
    Capitulo 1 INTRODUCCION SolidWorkspara Dibujo y Diseño Mecánico 1—4 Un modelo 3D de SolidWorks consta de piezas, ensamblajes y dibujos. Las piezas, los ensamblajes y los dibujos muestran el mismo modelo en documentos distintos. Los cambios que se efectúen en el modelo de un documento se propagan a los otros documentos que contienen dicho modelo. Usted mismo crea los croquis y los utiliza para construir la mayoría de las operaciones. Un croquis es un perfil o sección transversal 2D. Los croquis se pueden extruir, recubrir, se les puede aplicar una revolución o barrer a lo largo de una trayectoria para crear operaciones. Ensamblaje Dibujos P i e z a s Croquis Croquis extruido ½”
  • 9.
    Capitulo 1 INTRODUCCION SolidWorkspara Dibujo y Diseño Mecánico 1—5 Utiliza las operaciones para construir piezas. Las operaciones son las formas (salientes, cortes, taladros) y funciones (redondeos, chaflanes, vaciados, etc.) que se combinan para construir piezas. Operación Base Redondeo Saliente Cortes
  • 10.
    Capitulo 2 DOMINIODE LAS FUNCIONALIDADES BASICAS SolidWorks para Dibujo y Diseño Mecánico 2—1 22 DOMINIO DE LAS FUNCIONALIDADES BASICAS 2.1 La funcionalidad de la aplicación SolidWorks puede personalizarse según las necesidades del usuario. Haga clic en Herramientas, opciones en la barra del menú principal para visualizar las páginas con pestañas de las opciones disponibles. Las páginas de opciones se describen detalladamente en la guía del usuario de SolidWorks.. A continuación se describen algunas maneras de personalizar SolidWorks. Color Colores para líneas, caras, operaciones, dibujos y elementos del sistema Documentación El estándar de acotación, precisión y tolerancias, estilos de flechas, líneas de cotas, globos, o representación de intersección virtual, tamaño de fuente y estilo. Dibujos Tamaño de la hoja de dibujo, escala, tipo de proyección, visualización de aristas predeterminadas, actualización automática de la LDM y de las vistas del modelo y funcionamiento de inferencia. Aristas Visualización de tipos de arista, funcionamiento de repintar y resaltar, opciones de selección de aristas Referencias externas Preferencias sobre el modo de abrir o hacer referencia a los documentos de pieza, ensamblaje y dibujo, definición de
  • 11.
    Capitulo 2 DOMINIODE LAS FUNCIONALIDADES BASICAS SolidWorks para Dibujo y Diseño Mecánico 2—2 rutas de búsqueda para documentos externos, operaciones de paleta y piezas de paleta. General Funcionamientos opcionales en un croquis o modelo, funcionamiento del gestor de diseño del Feature Manager, incremento del ángulo y la velocidad de la rotación de la vista, opciones de copias de seguridad y recuperación automática Rejilla/Unidades Visualización de rejilla, separación y funcionamiento de enganche; tipos de unidades de longitud y tipos de unidades de ángulo; valores de incremento de los cuadros de incremento y disminución. Fuente de línea Estilo y espesor de líneas para tipos de arista seleccionados Rendimiento Las elecciones sobre la calidad de visualización del modelo, la generación de curvatura y el funcionamiento de piezas aligeradas en ensamblajes 2.2 Obtener ayuda Si le surgen preguntas al utilizar SolidWorks, puede encontrar respuestas de varias maneras: La ayuda en línea de SolidWorks le proporciona asistencia mientras trabaja.  Para obtener ayuda sobre un cuadro de diálogo activo determinado, haga clic en el botón Ayuda del cuadro de diálogo o presione la tecla F1.  Haga clic en Ayuda en la barra de herramientas Estándar, o en Ayuda, Tópicos de SolidWorks de la barra del menú principal para acceder al sistema de ayuda en línea. El sistema de ayuda en línea contiene un índice con términos para asistir a usuarios nuevos.  Haga clic en ¿Qué es esto? En la barra de herramientas estándar, luego haga clic en un elemento del gestor de diseño del Feature Manager, Configuration Manager o de una barra de herramientas, para acceder información acerca de ese elemento seleccionado.  Hay sugerencias disponibles para proporcionar información sobre las herramientas de cualquier barra o sobre los cuadros de diálogo. Cuando se mantiene el cursor sobre una herramienta durante un breve intervalo de tiempo, aparece una sugerencia que muestra el nombre de la herramienta.
  • 12.
    Capitulo 2 DOMINIODE LAS FUNCIONALIDADES BASICAS SolidWorks para Dibujo y Diseño Mecánico 2—3  Al mover el cursor sobre una herramienta o al hacer clic en un elemento del menú, la barra de estado que se encuentra en la parte inferior de la ventana de SolidWorks proporciona una breve descripción de la función de la herramienta o del elemento del menú.  Para obtener información de SolidWorks Web site, seleccione Ayuda, Acerca de SolidWorks y haga clic en conecte. 2.3 Abrir una pieza, dibujo o ensamblaje de SolidWorks En esta sección se explica cómo abrir un documento de pieza, dibujo o ensamblaje nuevo o existente. Abrir un nuevo documento de SolidWorks Para abrir un nuevo documento de pieza, dibujo o ensamblaje: 1. En una ventana de SolidWorks, haga clic en de la barra de herramienta Estándar o en Archivo, Nuevo.(File, New) 2. En el menú Nuevo, seleccione pieza, Ensamblaje o Dibujo y haga clic en Aceptar.
  • 13.
    Capitulo 2 DOMINIODE LAS FUNCIONALIDADES BASICAS SolidWorks para Dibujo y Diseño Mecánico 2—4 Abrir un nuevo documento de SolidWorks existente Para obtener una vista preliminar y abrir un documento existente de pieza, dibujo o ensamblaje: 1. En una ventana de SolidWorks, haga clic en Abrir Open o Archivo, abrir o bien presione ctrl+O. Utilice el examinador para seleccionar la pieza, el dibujo o ensamblaje. 2. Seleccione Abrir como de sólo lectura si desea abrir el documento en modo de sólo lectura. Esto permite que otros usuarios tengan acceso de escritura a la pieza al mismo tiempo. 3. Active la casilla de verificación Vista Preliminar para ver una vista preliminar de la pieza. 4. Seleccione Configurar para abrir la pieza en una configuración especificada. 5. Haga clic en Solo vista para abrir el documento con la única finalidad de visualizarlo. Si está trabajando con un documento de pieza o ensamblaje, puede cambiar al modo de edición haciendo clic con el botón secundario del ratón en la zona de gráficos y seleccionando Editar. 6. Si está abriendo un documento de ensamblaje o dibujo, puede cambiar la ruta de acceso de la que se toman las piezas de referencia haciendo clic en Referencias. En el cuadro de diálogo que aparece, seleccione y especifique la Nueva ruta de acceso y haga clic en Reemplazar. 7. Haga clic en Abrir para abrir el documento.
  • 14.
    Capitulo 2 DOMINIODE LAS FUNCIONALIDADES BASICAS SolidWorks para Dibujo y Diseño Mecánico 2—5 Abrir una pieza existente desde el explorador Puede ver una vista preliminar y abrir un documento de pieza, dibujo o ensamblaje directamente desde el explorador de Windows. Para visualizar la pieza, el dibujo o el ensamblaje sin abrir el documento: Haga clic con el botón secundario del ratón en el nombre de la pieza, el dibujo o el ensamblaje en el Explorador y seleccione Vista rápida. Vista rápida visualiza la pieza en una ventana de SolidWorks viewer. También puede ver imágenes en miniatura de piezas y ensamblajes de SolidWorks en el Explorador, así como en los cuadros de diálogo Archivo, Abrir y Archivo, Guardar como. El gráfico muestra la vista que presentaba el modelo cuando se guardó el documento. Para activar esta función, haga clic en Herramientas, Opciones y seleccione la pestaña General. Seleccione la opción Visualizar gráficos en miniatura en el explorador de Windows. Para abrir una pieza, un dibujo o un ensamblaje desde el Explorador, proceda de una de estas maneras: 1. Haga doble clic en el documento de pieza, dibujo o ensamblaje en el Explorador. 2. Haga clic con el botón secundario del ratón en el documento de pieza, dibujo o ensamblaje en el Explorador y seleccione Abrir del menú contextual. 3. Arrastre y coloque un documento de SolidWorks desde el Explorador hasta una zona vacía de la ventana de SolidWorks, que no esté ocupada por la ventana de otro documento.
  • 15.
    Capitulo 2 DOMINIODE LAS FUNCIONALIDADES BASICAS SolidWorks para Dibujo y Diseño Mecánico 2—6 2.4 Términos de SolidWorks Las ventanas de documentos de SolidWorks tienen dos paneles: Un gestor del diseño del Feature Manager, que presenta la estructura de la pieza, ensamblaje o dibujo. Una zona de gráficos en la que se puede crear y manipular la pieza, el ensamblaje o el dibujo. En esta sección se explican algunos de los términos más comunes de SolidWorks La terminología usada por SolidWorks, para referirse a los componentes de un croquis en un documento de pieza, aparecen en el croquis de la siguiente página. Debe familiarizarse con estos términos, ya que aparecen a lo largo de toda la documentación de SolidWorks utilizada en este texto. Barra de Menús Barras de Herramientas Gestor de Diseño del Feature Manager Zona de gráficos Barra de estado Ventana del documento de dibujo Ventana del documento de pieza Barra de Herramientas
  • 16.
    Capitulo 2 DOMINIODE LAS FUNCIONALIDADES BASICAS SolidWorks para Dibujo y Diseño Mecánico 2—7 Vértice Plano Cara Arista Eje Origen 2.5 Barras de Herramientas Los botones de la barra de herramientas son métodos abreviados de los comandos que se utilizan más a menudo. La mayoría de las barras de herramientas disponibles aparecen en esta ilustración de la pantalla inicial de SolidWorks, pero es posible que en la ventana de su aplicación SolidWorks no aparezcan organizadas de esta manera. Si lo desea, puede personalizar la visualización de las barras de herramientas para adaptarlas a sus necesidades.
  • 17.
    Capitulo 2 DOMINIODE LAS FUNCIONALIDADES BASICAS SolidWorks para Dibujo y Diseño Mecánico 2—8 Para visualizar u ocultar barras de herramientas individuales: Haga clic en Ver, Barras de Herramientas o haga clic con el botón secundario del ratón en el marco de la ventana de SolidWorks. Aparecerá una lista de todas las barras de herramientas. Las barras de herramientas con una marca de verificación (√) junto a su nombre son las que están visibles; las barras de herramientas sin marca de verificación están ocultas. Haga clic en el nombre en la barra de herramientas para activar o desactivar su visualización. Para realizar cambios a las barras de herramientas, haga clic en Herramientas, Personalizar. Puede mover botones de una barra de herramientas a otras barras de herramientas, cambiar los menús o restablecer las teclas de método abreviado. Personalizar y reorganizar las barras de herramientas:  Para personalizar las barras de herramientas: Haga clic en Herramientas, Personalizar o haga clic con el botón secundario del ratón en el marco de la ventana de SolidWorks y haga clic en Personalizar en la parte inferior de la lista de barras de herramientas.  En la pestaña Barras de Herramientas puede hacer lo siguiente:  Seleccionar barras de herramientas individuales para visualizarlas u ocultarlas.
  • 18.
    Capitulo 2 DOMINIODE LAS FUNCIONALIDADES BASICAS SolidWorks para Dibujo y Diseño Mecánico 2—9  Visualizar los botones de la barra de herramientas en un tamaño mayor.  Visualizar u ocultar las sugerencias que aparecen cuando el cursor pasa por encima de un botón.  En la pestaña Comandos puede hacer lo siguiente:  Reorganizar los botones de los comandos de las barras de herramientas  Mover los botones de una barra de herramientas a otra  Duplicar botones y situarlos en más de una barra de herramientas  Eliminar los botones que nunca utiliza arrastrándolos desde la barra de herramientas a la zona de gráficos.  En la pestaña Menús puede hacer lo siguiente:  Personalizar los menús de SolidWorks para adaptarlos a su estilo de trabajo  Cambiar el nombre, cambiar la posición o eliminar comandos de los menús  En la pestaña Teclado puede hacer lo siguiente:  Personalizar las teclas de método abreviado del teclado para adaptarlas a su estilo de trabajo  Asignar nuevas teclas de método abreviado, eliminar teclas de método abreviado o restablecer la configuración original de las teclas de método abreviado Para organizar las barras de herramientas: Haga clic en el espacio entre los botones y arrastre. Si arrastra la barra de herramientas hasta un borde de la ventana de SolidWorks, la barra de herramientas se acoplará automáticamente al borde de la ventana. Si arrastra una barra de herramientas alejándola del borde de la ventana, ésta se convierte en una paleta flotante.
  • 19.
    Capitulo 2 DOMINIODE LAS FUNCIONALIDADES BASICAS SolidWorks para Dibujo y Diseño Mecánico 2—10 2.6 El gestor de diseño del Feature Manager El gestor de diseño del Feature Manager hace más fácil:  Seleccionar los elementos del modelo por su nombre.  Ajustar el tipo y la cantidad de iluminación que ilumina una pieza o ensamblaje sombreada  Seleccionar un plano sobre el que se va a crear un croquis.  Suprimir u ocultar las operaciones seleccionadas.  Retroceder temporalmente el modelo o ensamblaje hasta un estado anterior mediante la barra de retroceder.  Efectuar una búsqueda del texto de un elemento en el gestor de diseño del Feature Manager. Haga clic con el botón secundario del ratón en el nombre de la pieza o el ensamblaje situado en la parte superior del gestor y seleccione ir a del menú contextual. Especifique el nombre del elemento (o una parte del nombre) en el cuadro y haga clic en el botón Buscar siguiente. El nombre aparecerá en el cuadro.  Encontrar un elemento en el gestor de diseño del Feature Manager haciendo clic con el botón secundario del ratón en la zona de gráficos y seleccionando ir a operación (en el gestor de diseño).  Identificar y cambiar el orden de reconstrucción de operaciones.  Visualizar las cotas de una operación haciendo doble clic en el nombre de la operación.  Dar un nuevo nombre a las operaciones haciendo doble clic lentamente en el nombre y escribiendo el nuevo nombre (funcionamiento estándar de Windows). También puede hacer clic con el botón secundario del ratón en un nombre, seleccionar Propiedades y especificar un nuevo nombre en el cuadro Nombre. NOTA: Los nombres de las operaciones no distinguen entre letras mayúsculas y minúsculas: “Engrane1” es lo mismo que “engrane 1”. Los nombres de operación no pueden contener el carácter @. Agregar una nueva ecuación, editar o eliminar una ecuación haciendo clic con el botón secundario del ratón en la carpeta Ecuaciones y seleccionando la acción deseada.
  • 20.
    Capitulo 2 DOMINIODE LAS FUNCIONALIDADES BASICAS SolidWorks para Dibujo y Diseño Mecánico 2—11 Cambiar entre la lista de operaciones y la lista de configuraciones etiquetadas mediante las pestañas situadas en la parte inferior del gestor de diseño del Feature Manager. Las pestañas también ofrecen sugerencias. Controlar la visualización de las cotas y de las anotaciones haciendo clic con el botón secundario del ratón en la carpeta anotaciones y seleccionando las opciones. Con el dominio de las funcionalidades básicas revisadas en este capitulo, se puede entrar en materia, trabajando en el modelado de piezas con SolidWorks. Conforme avance en temas que requieran de alguna funcionalidad de SolidWorks, o que sea conveniente utilizarla, se procederá a su explicación aprovechando la pieza, ensamblaje o dibujo que se encuentre modelando.
  • 21.
    Capitulo 3 MODELANDOPIEZAS SolidWorks para Dibujo y Diseño Mecánico 3—1 33 MODELANDO PIEZAS Perspectiva general del capitulo Este capitulo contiene la información necesaria para guiarlo primeramente en la creación de su primer modelo de SolidWorks y enseguida en la creación de piezas mas complejas, con la finalidad de adquirir los conocimientos suficientes en modelado de piezas. En este capitulo se incluyen una serie de ejercicios tutoriales destinados a que asimile los conceptos básicos de SolidWorks, organizados de la siguiente manera: 3.1 Sólidos Extruidos. Piezas 3D creados a partir de un perfil o sección transversal 2D. 3.2 Sólidos de revolución. Crea una pieza, aplicando una revolución a un croquis alrededor de una línea de centros. 3.3 Sólidos de barrido. Crea una pieza, moviendo un perfil (sección) a lo largo de un trayecto. 3.4 Sólidos de rellenado. Crea una pieza, realizando transiciones entre perfiles. Para conseguir una mayor congruencia, en los capítulos subsiguientes se tomarán las piezas que se hayan creado en este capitulo y se agregaran las operaciones necesarias para ampliar sus conocimientos a lo largo de los siguientes capítulos de este texto. Las piezas que se crean a través de éste y los siguientes dos capítulos, corresponden al modelaje de una linterna de mano, tomada como modelo para los ejercicios tutoriales. 3.1 Sólidos Extruidos Extrude En esta sección se explica como realizar lo siguiente: Croquizar en 2D Crear una operación base Agregar una operación de cortar Agregar una operación saliente Modificar operaciones (agregar redondeos, cambiar cotas) Cambiar el modo de vista y el modo de visualización
  • 22.
    Capitulo 3 MODELANDOPIEZAS SolidWorks para Dibujo y Diseño Mecánico 3—2 Croquizar La mayor parte de operaciones de SolidWorks empiezan con un croquis 2D. Por consiguiente, es muy importante estar familiarizado con las herramientas de croquizar. La explicación que contiene esta sección es suficiente para iniciarse en el tema. Sin embargo, al ir creando las piezas del resto del capítulo aprenderá, asimismo, muchas técnicas de croquizar. Croquis. En el sistema SolidWorks, el nombre utilizado para describir un perfil 2D es croquis. Los croquis deben ser creados en caras planas o planos geométricos dentro del modelo. Generalmente son la base para la creación de salientes y cortes, aunque pueden existir también de manera independiente. Los tipos de geometría típica utilizados para croquizar son líneas, arcos, círculos y elipses. Estos aparecen en la barra de herramientas de Croquizar y los irá utilizando conforme avance en el modelado de piezas. Reglas básicas para Croquizar: Hay algunas reglas generales que gobiernan lo que es considerado un croquis válido para crear una operación de croquis extruido. La mayoría de estas reglas son evidentes y naturalmente, deberán seguirse como un buen hábito de trabajo. Y como la mayoría de las reglas, hay sus excepciones. Estas excepciones serán tratadas en capítulos posteriores en este libro, durante temas y procedimientos mas avanzados. Por lo pronto deberá recordar las siguientes reglas básicas: Los croquis no deben contener contornos auto- intercectados. El croquis mostrado a la derecha no es válido porque el contorno está auto-intercectado. Las esquinas de un croquis deberán ser completamente cerradas. El croquis mostrado a la derecha no es válido porque los segmentos de una esquina se traslapan. El croquis de una operación base (la primera operación de extruir en el modelado de una pieza) no puede contener contornos desunidos. El croquis a la derecha es inválido porque contiene contornos desunidos. Para operaciones de extruido diferentes de operación base, si son permitidos los contornos desunidos. Sin embargo, deberá tener cuidado, ya que esto puede cambiar la intención de su diseño.
  • 23.
    Capitulo 3 MODELANDOPIEZAS SolidWorks para Dibujo y Diseño Mecánico 3—3 Extruir Extruir extiende el perfil de un croquis en una o dos direcciones como una operación lámina o una operación sólida. Una operación de extrusión puede agregar material a una pieza (en una base o saliente) o eliminar material de una pieza (en un corte o taladro).  La Operación sólida agrega (o elimina) volúmenes sólidos al modelo.  La Operación lámina agrega (o elimina) volúmenes de pared lámina al modelo. Una base de Operación lámina también se puede utilizar como base para una pieza de chapa metálica. Para crear una operación base Extruida: Seleccione el plano del croquis. Croquice un perfil 2D. Extruya el croquis en dirección perpendicular al plano seleccionado. Un círculo extruido como una operación sólida. Un círculo extruido como una operación lámina. Un rectángulo extruido como una operación sólida Un rectángulo extruido como una operación lámina, con ángulo de salida. Croquis de perfil 2D Croquis extruido Operación base Obtenida
  • 24.
    Capitulo 3 MODELANDOPIEZAS SolidWorks para Dibujo y Diseño Mecánico 3—4 Modelando la pieza BATERIA Perspectiva de la pieza a crear. Enseguida Identificaremos las operaciones necesarias para su creación.  Base Extruida. La base extruida es creada a partir de un croquis de un cuadrado simétrico.  Redondeo. La operación de redondeo es creada seleccionando las aristas verticales y la cara superior.  Corte Extruido. La operación de corte extruido es creada a partir de una equidistancia de las aristas de la cara superior.  Saliente extruido. La operación saliente extruido es creada para representar las terminales de la batería.
  • 25.
    Capitulo 3 MODELANDOPIEZAS SolidWorks para Dibujo y Diseño Mecánico 3—5 Ahora crearemos esta pieza sencilla llamada BATERIA: Crear un nuevo documento de pieza Para abrir un nuevo documento de pieza, dibujo o ensamblaje: 1. En una ventana de SolidWorks, haga clic en de la barra de herramienta Estándar o en Archivo, Nuevo(File, New) 2. En el menú Nuevo (New), seleccione pieza (Part) y haga clic en Aceptar (OK). Aparece una nueva ventana de pieza
  • 26.
    Capitulo 3 MODELANDOPIEZAS SolidWorks para Dibujo y Diseño Mecánico 3—6 3. Personalice su nuevo documento de acuerdo a los requerimientos de la pieza que va a crear.  Haga clic en Herramientas, Opciones (tools, Options), en el Menú principal. Aparece la ventana de Opciones Generales del Sistema. Asegurese que estén activadas las casillas Introduzca el valor de la dimensión (Input dimension value) (1) y Muestre los errores cada reconstrucción (Show errors every rebuild) (2)  Establezca las dimensiones de acuerdo a la norma ANSI, utilizando como unidades pulgadas con una precisión de 3 cifras. Haga clic en la pestaña Propiedades del Documento (Document Properties). Seleccione ANSI en la casilla Estándar para Dimensiones (Dimensioning Standard). 1 2
  • 27.
    Capitulo 3 MODELANDOPIEZAS SolidWorks para Dibujo y Diseño Mecánico 3—7 Haga clic en la opción unidades (Units). Seleccione pulgadas (Inches), en la casilla Unidades Lineales (Linear units). Haga clic en el botón Decimal e introduzca 3 en la casilla Lugar de Decimales (Decimal places).  Desactive la opción Rejilla de Croquis y el funcionamiento de Enganchar. Seleccione la opción Rejilla/Enganchar (Grid/Snap) y desactive la casilla de verificación Visualizar Rejilla (Display Grid). Enseguida desactive todas las casillas de verificación de la opción Enganchar (Snap).  Clic en Aceptar (OK) en la ventana de dialogo de Propiedades de Documento.  Guarde la plantilla de documento con el nombre de la pieza. Haga clic en Guarda Save en la barra de herramientas Estándar, o en Archivo, Guardar (File, Save). Aparece el cuadro de diálogo Guardar como. Seleccione el Directorio donde quiera guardarlo, asigne el nombre BATERIA en el cuadro de Nombre de Archivo (File name) y haga clic en Guardar (Save). La extensión .sldprt se agrega al nombre del archivo y el archivo se guarda en el directorio especificado NOTA: Los nombres de archivo no hacen distinción entre letras mayúsculas y minúsculas. Es decir los archivos denominados BATERIA .sldprt, Bateria.sldprt, y bateria.sldprt corresponden a la misma pieza.
  • 28.
    Capitulo 3 MODELANDOPIEZAS SolidWorks para Dibujo y Diseño Mecánico 3—8 Croquizar el rectángulo. La primera operación de la pieza es un cuadro extruido a partir de un perfil cuadrado croquizado. Empiece a Croquizar el cuadrado en el plano superior. 1. Para abrir un croquis 2D: Seleccione el plano en el que se creará el croquis. Haga clic en el icono del Plano Superior en el Gestor de Diseño del Feature Manager. Visualice la vista superior. Haga clic en Superior Top en la barra de herramientas Vistas Estándar.  Haga clic en Croquis Sketch en la barra de herramientas Croquis, o en Insertar, Croquis (Insert, Sketch). Se abre un croquis en el plano superior 2. Haga clic en Rectángulo Rectangle en la barra de herramientas de Croquizar, o en Herramientas, Entidad de croquis, Rectángulo (Tools, Sketch Entity, Rectangle). 3. Mueva el cursor a un punto cualquiera en la zona de gráficos, distinto al origen del croquis. Haga clic en el botón izquierdo del ratón para iniciar el movimiento del cursor con el fin de crear un rectángulo. Al mover el cursor, observe que éste le muestra las cotas del rectángulo. Haga clic en el botón del ratón para completar el rectángulo en cualquier dimensión. Si desea obtener más información acerca de la inferencia de cursores y líneas, consulte la Guía del usuario en línea de SolidWorks. 4. Haga clic en seleccionar en la barra de herramientas Croquis o en Herramientas, seleccionar (Tools, select) o bien pulse la tecla Escape, para soltar la herramienta de trazar rectángulos. Observe que todos los lados del rectángulo son de color azul. Esto indica que se pueden mover. 5. Haga clic en uno de los lados y arrastre dicho lado, o el asa de arrastre que se encuentra en alguno de los vértices para ajustar el tamaño del rectángulo.
  • 29.
    Capitulo 3 MODELANDOPIEZAS SolidWorks para Dibujo y Diseño Mecánico 3—9 Agregar cotas En esta sección se procederá a especificar el tamaño del rectángulo croquizado, agregando cotas. El software SolidWorks no exige la acotación de los croquis antes de utilizarlos para crear operaciones. Sin embargo en este ejemplo agregará las cotas ahora, con el fin de definir completamente el croquis. Al agregar las cotas a un croquis, el estado del croquis se visualizará en la barra de estado. Todo croquis de SolidWorks se encuentra en uno de tres posibles estados. Cada estado viene indicado por un color distinto: En un croquis completamente definido, las posiciones de todas las entidades están completamente descritas utilizando cotas, relaciones o ambas cosas a la vez. En un croquis completamente definido, todas las entidades son negras. En un croquis insuficientemente definido, es necesario determinar más cotas o relaciones para especificar la geometría por completo. En este estado, puede arrastrar entidades de croquis insuficientemente definidas para modificar el croquis. Una entidad de croquis insuficientemente definida es azul. En un croquis definido en exceso, los objetos tienen cotas, relaciones o ambas cosas de carácter conflictivo. Una entidad de croquis definida en exceso es roja. 1. Haga clic en Herramientas, Opciones (Tools, Options). En la pestaña Opciones de sistema (System Options), haga clic en General y, a continuación, desactive la casilla de verificación Escribir valor de cota (Input dimension value). Haga clic en Aceptar. 2. Haga clic en Cota Dimensión en la barra de herramientas Relaciones de croquis, o en Herramientas, Cota, Paralela (Tools, Dimensions, Parallel). 3. Haga clic en la arista superior del rectángulo y, a continuación, haga clic donde desee situar la cota. 4. Haga clic en la arista derecha del rectángulo y, a continuación haga clic para situar la cota. Aún cuando ya se definieron las dimensiones del rectángulo, el croquis está insuficientemente definido. Todas las aristas del rectángulo son de color azul, y la barra de estado de la esquina inferior derecha de la ventana indica que el croquis esta
  • 30.
    Capitulo 3 MODELANDOPIEZAS SolidWorks para Dibujo y Diseño Mecánico 3—10 Insuficientemente Definido (Under Defined). Esto sucede porque no se ha acotado con respecto al origen del croquis. Para definir completamente el croquis se debe agregar, o bien una cota con respecto al origen o alguna relación geométrica del rectángulo con respecto al origen. 5. Trazo de una línea de construcción. Haga clic en Línea de Centros Centerline en la barra de herramientas de Croquizar, o en Herramientas, Entidad de croquis, Centerline (Tools, Sketch Entity, Centerline) y croquice una línea constructiva diagonal entre la esquina superior izquierda y la esquina inferior derecha. Los puntos, inicial y final de la línea son coincidentes con los vértices del rectángulo. Presione la tecla Esc para soltar la herramienta Centerline. 6. Agregue una relación entre el origen y el punto medio de la línea constructiva: a) Haga clic en Agregar Relaciones Add relation en la barra de herramientas Relaciones de croquis o en Herramientas, Relaciones, Agregar (Tools, Relations, Add). Aparece el cuadro de dialogo Agregar relaciones geométricas. b) Haga clic en la línea diagonal constructiva y en el origen c) Haga clic en Punto medio (Midpoint) y, a continuación haga clic en Aplicar. El rectángulo se vuelve negro, lo que indica que el croquis está ahora completamente definido. d) Haga clic en cerrar. Verificar relaciones Verifique ahora las relaciones en este croquis: 1. Haga clic en Visualizar/Eliminar relaciones en la barra de herramientas Relaciones de croquis, o en Herramientas, Relaciones, Visualizar/eliminar
  • 31.
    Capitulo 3 MODELANDOPIEZAS SolidWorks para Dibujo y Diseño Mecánico 3—11 relaciones (Tools, Relations, Display/Delete Relations). Aparece el cuadro de diálogo Visualizar/eliminar relaciones. 2. Haga clic en Siguiente o Anterior para revisar todas las relaciones en el croquis. 3. A medida que vaya visualizando cada una de las relaciones, las entidades aparecerán resaltadas en la zona de gráficos. NOTA: Si se selecciona una entidad de croquis al hacer clic en Visualizar/Eliminar relaciones, en la lista solo aparecerán las relaciones de la entidad seleccionada. Haga clic en una entidad distinta para visualizar sus relaciones. Si lo desea, puede cambiar los Criterios en la sección Visualizar relaciones por para especificar los tipos de relaciones (Todo, Colgante, etc.) que se visualizan. 4. Haga clic en Cerrar para cerrar el cuadro de diálogo Visualizar/eliminar relaciones. Cambiar los valores de las cotas Para cambiar las cotas, utilice la herramienta Cota. 1. Haga doble clic en una de las cotas. Aparece el cuadro de diálogo Modificar. La cota actual aparece resaltada 2. Escriba 2.7 pulgadas y, a continuación haga clic en o presione Entrar. El croquis cambia de tamaño para reflejar la nueva cota. El valor de cota es ahora 2.700. 3. Haga clic en Zoom Ajustar Zoom to Fit en la barra de herramientas ver, presione la tecla f, o haga clic en Ver, modificar, Zoom ajustar (View, Modify, Zoom to Fit), para visualizar el rectángulo entero a tamaño completo y centrarlo en la zona de gráficos.
  • 32.
    Capitulo 3 MODELANDOPIEZAS SolidWorks para Dibujo y Diseño Mecánico 3—12 4. Haga doble clic en la otra cota y cambie su valor a 2.7 pulgadas. 5. Haga clic de nuevo en Zoom Ajustar Zoom to Fit para centrar el croquis. Extruir la operación base La primera operación de cualquier pieza se denomina operación base. Esta operación se crea extruyendo el cuadrado croquizado. 1. Haga clic en Extruir saliente/base (Extruded Boss/Base) en la barra de herramientas Operaciones, o en insertar, Base, Extruir (Insert, Boss, Extrude). Aparece el Property Manager Base-Extruir en el panel izquierdo, y la vista del croquis se vuelve isométrica. 2. En Dirección 1 , efectúe lo siguiente: Configure la Condición final en Hasta profundidad especificada (Blind). Configure la Profundidad en 4.1 pulgadas. Para aumentar o disminuir el valor, utilice las flechas o escriba el valor. Al hacer clic en las flechas, aparece una vista preliminar de los resultados en la zona de gráficos. 3. Haga clic en Aceptar para crear la extrusión. La nueva operación Base-Extruir (Base- Extruded), aparece en el gestor de diseño del Feature Manager. 4. Si necesita aplicar el Zoom para visualizar el modelo entero, presione Z para aplicar el Zoom alejar o Mayús+Z para aplicar el Zoom acercar. 5. Haga clic en el signo situado al lado de Base-extruir en el gestor de diseño del Feature Manager. Observe que ahora aparece en la lista bajo la operación “Croquis1”, el cual se utilizó para extruir la operación.
  • 33.
    Capitulo 3 MODELANDOPIEZAS SolidWorks para Dibujo y Diseño Mecánico 3—13 Redondear las esquinas de la pieza En esta sección se redondearán las cuatro esquinas de la pieza. Puesto que todos los redondeos tendrán un mismo radio (½ pulgada), puede crearlos todos como una única operación. 1. Haga clic en Oculto en gris . Esto facilita la selección de las aristas ocultas. 2. Haga clic en la arista de la primera esquina para seleccionarla. Observe como se resaltan las caras, las aristas y los vértices cuando el cursor pasa por encima de ellas, identificando los objetos seleccionables. Observe asimismo la forma cambiante del cursor: 3. Haga clic en seleccionar , mantenga presionada la tecla Ctrl y haga clic en las 4 aristas verticales. 4. Haga clic en Filete (Fillet) en la barra de herramientas Operaciones, o en Insertar, Operaciones, Filete/Redondo (Insert, Features, Fillet/Round). Aparece el Property Manager Redondeo (Fillet). Aparecen cuatro anotaciones que muestran el Tipo de Redondeo y el Radio . En Elementos a Redondear, el cuadro Elementos para redondear arista muestra las cuatro aristas seleccionadas. 5. Escriba .5 en el cuadro del valor del radio y mantenga los demás elementos con los valores predeterminados. 6. Haga clic en Aceptar Seleccione estas cuatro aristas
  • 34.
    Capitulo 3 MODELANDOPIEZAS SolidWorks para Dibujo y Diseño Mecánico 3—14 Las cuatro esquinas seleccionadas se redondean. La operación Filete1 (Fillet1) aparece en el gestor de diseño del Feature Manager. Cambie el nombre a la operación, escribiendo Filete lateral. Crear el corte de la cara superior A continuación proceda a crear un corte equidistante con respecto a la cara superior de la pieza. Una operación de corte extruido remueve material. En esta ocasión se utilizará la herramienta Equidistanciar entidades Offset Entities para crear la geometría del croquis. Esta herramienta toma la geometría existente, copia una entidad o conjunto de entidades y las coloca en el plano del croquis activo a una cierta equidistancia seleccionada. Croquizar y acotar el corte 1. Haga clic en la cara superior de la pieza. 2. Para visualizar un plano normal a la superficie seleccionada, haga clic en Normal a Normal to en la barra de herramientas Vistas Estándar. La pieza girará de manera que la cara del modelo seleccionado estará orientada hacia usted. 3. Haga clic en Croquis Sketch en la barra de herramientas Croquis para abrir un croquis nuevo. 4. Asegurese que la cara superior del modelo este seleccionada, si no es así, haga clic de nuevo en la cara superior y, a continuación haga clic en Equidistanciar entidades Offset Entities en la barra Herramientas de Croquizar o en Herramientas, Herramientas de Croquizar, Equidistanciar entidades (Tools, Sketch Tools, Offset Entities). 5. Configure la equidistancia en .150 pulgadas La vista preliminar visualiza la equidistancia que se extiende hacia fuera o hacia adentro de la pieza. Según aparezca, cámbiela para que vaya hacia adentro de la pieza, activando la casilla de verificación Invertir dirección (Reverse). 6. Haga clic en Aceptar
  • 35.
    Capitulo 3 MODELANDOPIEZAS SolidWorks para Dibujo y Diseño Mecánico 3—15 Se agregará un conjunto de líneas al croquis, a una distancia de .150 pulgadas desde la arista externa de la cara seleccionada. Esta relación se mantendrá aunque las aristas originales cambien. Acabado del corte Finalmente creará el corte. 1. Haga clic en Extruir Corte Extruded Cut en la barra de herramientas Operaciones, o en Insertar, Cortar, Extruir(Insert, Cut, Extrude) Aparece el Property Manager Cortar-Extruir 2. Bajo Dirección 1, configure la condición final Hasta Profundidad Especificada (Blind) y asigne un valor de .200 en la casilla de Profundidad y, a continuación, haga clic en Aceptar . 3. En el gestor de diseño del Feature Manager haga dos veces clic (espaciados en tiempo) en la operación Cut-Extrude1 con la finalidad de entrar en el modo de edición del texto y cámbielo por Corte Superior. Agregar más redondeos A continuación proceda a redondear las aristas de la cara superior. Ambas aristas, la interior y exterior requieren redondeos. Use la cara superior que quedó después del corte para crear una operación Filete de radio constante. Puede seleccionar caras y aristas antes o después de abrir el Property Manager Redondeo (Fillet). La cara superior es angosta y muy pequeña, por lo tanto representa cierta dificultad seleccionarla de la manera habitual. En esta sección se utilizará la herramienta Filtro de Selección 1. Haga clic en Redondeo Fillet en la barra de herramientas de Operaciones. 2. Visualice la barra de herramientas Filtro de Selección. En el menú principal haga clic en Ver, Herramientas, Filtro de Selección (View, Toolbars, Selection Filter). 3. Haga clic en Filtro de Caras Filter Faces en la barra de herramientas Filtro de Selección y, a continuación seleccione la cara superior sobre la que se encuentran las aristas a redondear.
  • 36.
    Capitulo 3 MODELANDOPIEZAS SolidWorks para Dibujo y Diseño Mecánico 3—16 4. Seleccione Filete Fillet de la barra de herramientas de Operaciones. Aparece el Property Manager Redondeo (Fillet). En la ventana de Elementos a redondear (Ítems to Fillet) aparece la cara seleccionada anteriormente como Face<1> 5. Escriba .050 en el cuadro del valor del radio y mantenga los demás elementos con los valores predeterminados. 6. Haga clic en Aceptar Todas las aristas de la cara seleccionada se redondean. La operación Filete2 (Fillet2) aparece en el gestor de diseño del Feature Manager. 7. Cambie el nombre Fillet2 a Filete superior. NOTA: No es posible asignar un valor al radio del filete que sea más grande que la geometría que lo rodea Ejemplo: El ancho de la cara superior que se va a redondear es 0.150”. El filete es creado en ambos lados de la cara. Un error común es asignar un radio más grande que la geometría existente. Suponga que quiere realizar un filete con radio de 0.100”, entonces requerimos un ancho mínimo de la cara de 0.200”. En este caso ocurre un error, el cual se visualiza de la siguiente manera: Para corregir el error en la reconstrucción del filete, reduzca el valor del radio del filete, o bien aumente el ancho de la cara.
  • 37.
    Capitulo 3 MODELANDOPIEZAS SolidWorks para Dibujo y Diseño Mecánico 3—17 Crear las terminales de la batería Enseguida proceda a crear dos salientes en la cara superior de la batería. Para crear operaciones adicionales en la pieza (como salientes o cortes), croquice en las caras o planos del modelo y, a continuación, extruya los croquis. NOTA: Se debe croquizar en una cara o plano a la vez y después crear una operación basada en uno o más croquis. 1. Haga clic en Sin líneas ocultas Hidden Lines Removed en la barra de herramientas Ver, o en Ver, Visualizar, Sin líneas ocultas (View, Display, Hidden lines removed). 2. Haga clic en Seleccionar Select en la barra de herramientas Croquis, si aún no esta seleccionado. 3. Haga clic en la cara superior cortada de la pieza. 4. Haga clic en Croquis Sketch en la barra de herramientas Croquis, o en el botón secundario del ratón en cualquier punto en la zona de gráficos y seleccione Insertar Croquis (Insert Sketch). Se abre un croquis. 5. Haga clic en Circulo Circle en la barra de herramientas de Croquizar, o también en Herramientas, Entidad de croquis, Circulo (Tools, Sketch entity, Circle), para tomar la herramienta de trazar círculos. El primer círculo debe ser coincidente con el punto de origen del croquis. 6. Haga clic en el punto de origen del croquis y mueva el cursor para croquizar un círculo. Haga clic de nuevo para completar el círculo. 7. Copie el circulo croquizado. Haga clic en Seleccionar Select. Mantenga presionada la tecla Ctrl mientras hace clic en el diámetro del círculo y arrastra el círculo hacia la izquierda superior del cuadrante. Suelte el botón del ratón y, a continuación libere la tecla Ctrl.
  • 38.
    Capitulo 3 MODELANDOPIEZAS SolidWorks para Dibujo y Diseño Mecánico 3—18 Acotar y Extruir el Saliente Para establecer la posición y el tamaño de los círculos, agregue las cotas necesarias. 1. Haga clic en Superior Top en la barra de herramientas Vistas Estándar, para visualizar el croquis desde la vista superior. 1. Haga clic en Cota Dimension en la barra de herramientas Relaciones de croquis, o en el botón secundario del ratón en cualquier sitio en la zona de gráficos y seleccione Cota (Dimension) del menú contextual. 2. Haga clic en el círculo para acotar su diámetro y, a continuación haga clic en el punto donde desea situar la cota. Asigne un valor de .500 pulgadas. 3. Agregue una relación de igualdad. Haga clic en Agregar relaciones Add Relations. Haga clic en la circunferencia de cada circulo y en el cuadro de diálogo Agregar relaciones haga clic en Igual (Equal). 4. Haga clic en Aplicar (Apply), y enseguida cierre el cuadro de dialogo.
  • 39.
    Capitulo 3 MODELANDOPIEZAS SolidWorks para Dibujo y Diseño Mecánico 3—19 5. Haga clic en Cota Dimension. Enseguida haga clic en los dos puntos de centro de los círculos y arrastre el texto de la dimensión hacia afuera del cuadrado para posicionarlo. Libere el botón del ratón y escriba la dimensión de 1.000 pulgadas. 6. Croquice una línea de centros, la cual se utilizará como referencia para posicionar los círculos. Haga clic en Línea de centros Centerline en la barra de herramientas Croquis y, a continuación trace una línea vertical que pase por el punto de origen del croquis. 7. Utilizando el procedimiento anterior, trace una línea de centros que pase por el centro de ambos círculos 8. Establezca una dimensión angular. Haga clic en Cota Dimension. Haga clic en la línea de centros vertical y, enseguida haga clic sobre la línea de centros entre los dos círculos. Arrastre el texto de la dimensión por entre las dos líneas de centros y hacia afuera del cuadrado. Libere el botón del ratón y escriba el valor de 45 grados. 9. Extruya el croquis. Haga clic en Extruir saliente base Extruded Boss/ Base en la barra de herramientas Operaciones. 10.En Dirección 1 realice lo siguiente: En la opción predeterminada Blind introduzca el valor de 0.6 pulgadas en la casilla de Profundidad . Para crear una forma de cono truncado para las terminales de la batería, active el botón Draft y asigne un valor de 5 grados como ángulo de inclinación. 11.Haga clic en Aceptar para crear la extrusión. 12.Cambie el nombre Boss-extruded por Terminales y guarde el documento. Líneas de Centro
  • 40.
    Capitulo 3 MODELANDOPIEZAS SolidWorks para Dibujo y Diseño Mecánico 3—20 De esta manera ha creado su primera pieza en SolidWorks. Antes de pasar a la siguiente sección y aprovechando la pieza recién creada, revisemos algunas funcionalidades de SolidWorks: Cambiar el color de una pieza Puede cambiar el color y el aspecto de una pieza o de sus operaciones. 1. Haga clic en el icono que contiene el nombre de la pieza u operación que quiere cambiar de color, en este caso Batería que aparece en la parte superior del gestor de diseño del Feature Manager. 2. Cambie la visualización de la pieza a sombreado, haciendo clic en Sombreado Shaded
  • 41.
    Capitulo 3 MODELANDOPIEZAS SolidWorks para Dibujo y Diseño Mecánico 3—21 3. Haga clic en Editar color Edit color en la barra de herramientas Estándar. Aparece el cuadro de dialogo Editar color. 4. Seleccione el color que desee de la paleta y a continuación, haga clic en Aceptar. 5. Si no aparece en la paleta de colores, un color de su predilección, puede crear el color que desee, haciendo clic en el botón Defina colores personalizados (Define Custom Colors) y seleccionar o mezclar de la gama de colores de la derecha el que sea de su preferencia, y a continuación agregarlo a la paleta de colores personalizados.
  • 42.
    Capitulo 3 MODELANDOPIEZAS SolidWorks para Dibujo y Diseño Mecánico 3—22 Visualizar una vista de sección Puede visualizar una vista de sección 3D del modelo en cualquier instante. Para especificar los planos de corte de la sección, utilice las caras o los planos del modelo. En este ejemplo, utilice el plano Derecho para cortar la vista del modelo. 1. Haga clic en Isométrico Isometric y, a continuación, haga clic en el modo de vista Sombreado Shaded. 2. Haga clic en Derecho en el gestor de diseño del Feature Manager. El plano Derecho se resalta. 3. Haga clic en Vista de sección Section view en la barra de herramientas Ver, o en Ver, Visualizar, Vista de Sección (View, Display, Section view). Aparece el cuadro de diálogo Vista de Sección. 4. Active la casilla de verificación Vista Preeliminar(Preview) Aparece una flecha de corte de sección.
  • 43.
    Capitulo 3 MODELANDOPIEZAS SolidWorks para Dibujo y Diseño Mecánico 3—23 NOTA: Al seleccionar la opción Vista Preeliminar (Preview), la vista se actualiza cada vez que modifica un valor en el cuadro de diálogo. Si aparece un mensaje que comunica que el modelo no se está seccionando correctamente, Haga clic en Aceptar. 5. Haga clic en la flecha de dirección hacia arriba en el cuadro Posición de Sección en 0 pulgadas. Aparece un plano de corte de sección. La vista se actualiza en forma dinámica al tiempo que incremente el valor, lo que corresponde a la equidistancia desde el plano Derecho hasta el plano de corte de sección. La flecha de corte de sección indica el área del modelo que estará visible, empezando en el plano de corte de sección y siguiendo la dirección de la flecha. Girar y mover la pieza Para visualizar el modelo desde ángulos distintos y seleccionar de manera mas sencilla caras, aristas, etc., puede girar y mover el modelo en la zona de gráficos. Para girar la pieza, utilice uno de los métodos siguientes:  Para girar una pieza por pasos, utilice las teclas de flechas.  Para girar la pieza en incrementos de 90º , mantenga presionada la tecla Mayús. (Shift) y utilice las teclas de flechas.  Para girar la pieza a cualquier ángulo, haga clic en Girar vista Rotate View en la barra de herramientas Ver y, a continuación arrastre.  Para girar la pieza en el sentido de las agujas del reloj o en el sentido inverso alrededor del centro de la zona de gráficos, mediante el valor de incremento, mantenga presionada la tecla Alt y utilice las teclas de flecha.  Para girar la pieza alrededor de una arista o de un vértice, haga clic en Girar vista Rotate View, a continuación, haga clic en la arista o el vértice y, finalmente, arrastre.
  • 44.
    Capitulo 3 MODELANDOPIEZAS SolidWorks para Dibujo y Diseño Mecánico 3—24  Para girar la pieza a cualquier ángulo, utilizando un ratón de tres botones, presione el botón central y arrastre para girar la pieza. Para mover la vista de la pieza, utilice uno de los métodos siguientes:  Haga clic en Trasladar Pan en la barra de herramientas Ver y, a continuación, haga clic en la pieza y arrástrela para moverla por la zona de gráficos.  Para mover la vista hacia arriba, abajo, a la izquierda o a la derecha, mantenga presionada la tecla Ctrl y utilice las teclas de flechas.  Utilice las barras de desplazamiento para trasladarse a otra zona de la ventana.  Si está utilizando un ratón de tres botones, mantenga presionada la tecla Ctrl, presione el botón central del ratón y arrastre para mover la pieza por la zona de gráficos. Si gusta utilizar el teclado con frecuencia será útil memorizar la siguiente lista de shortcut de teclado: TECLA ACCION Tecla de flechas Rotar la vista Shift+Tecla de flechas Rotar la vista en incrementos de 90o Alt+Tecla izq. O derecha de flechas Rotar normal a la pantalla Ctr+Tecla de flechas Mover la vista Shift+z Zoom acercar z Zoom alejar Ctrl+1 Vista Frontal Ctrl+2 Vista Posterior Ctrl+3 Vista lateral izquierda Ctrl+4 Vista lateral derecha Ctrl+5 Vista superior Ctrl+6 Vista inferior Ctrl+7 Vista en Isométrico
  • 45.
    Capitulo 3 MODELANDOPIEZAS SolidWorks para Dibujo y Diseño Mecánico 3—25 Modelando la pieza TAPA BATERIA Perspectiva de la pieza a crear. Enseguida Identificaremos las operaciones necesarias para su creación. La pieza a modelar, se basará en las dimensiones y operaciones ya ejecutadas en la pieza anterior llamada batería, por lo tanto: 1. Se abre el documento llamado BATERIA 2. Edición. Se ejecuta una edición para eliminar la operación Saliente Extruida (Terminales). 3. Corte Extruido. En la misma posición de las terminales se realizan dos perforaciones, para el paso de las terminales, 4. Edite la operación de Base Extruida. Esto se hace con la finalidad de cambiar la profundidad de la extrusión. 5. Saliente extruido con ángulo de salida. Se hace con la finalidad de representar el soporte del reflector del foco. 6. Dos salientes extruidos. Para representar dispositivo para conectar el SWITCH con la BATERIA 7. Redondeo. La operación de redondeo se realiza para suavizar las aristas superiores de la Tapa.
  • 46.
    Capitulo 3 MODELANDOPIEZAS SolidWorks para Dibujo y Diseño Mecánico 3—26 Creación de una parte nueva a partir de otra parte ya existente. Ahora proceda a modelar la pieza TAPA BATERIA a partir de la pieza BATERIA. 1. Abra el documento BATERIA.Sldprt y, a continuación, haga clic en Archivo, Guardar como y escriba el nombre de la parte TAPA BATERIA. Haga clic en Guardar. El icono TAPA BATERIA se visualiza en la parte superior del Gestor de Diseño del Feature Manager. 2. Edición. Elimine la operación Terminales y reutilice el croquis de los círculos.  Seleccione el icono Terminales en el Gestor de Diseño del Feature Manager y presione la tecla Eliminar (Delete). Aparece la caja de diálogo de confirmación de Eliminar. Haga clic en Si (Yes). No elimine el croquis con los dos círculos. 3. Creación de las dos perforaciones. Haga clic en Croquis 3 (Sketch 3) en el gestor de diseño del Feature Manager y seleccione Extruir Corte Extruded Cut en la barra de herramientas Operaciones. Configure la condición final para la profundidad del corte A todo lo largo (through All).  Cambie el nombre de la operación Cut- Extrude por Perforaciones. 4. Edición de la operación Base extruida.  Haga clic derecho en la operación Base Extruida (Base-Extrude) y seleccione Editar Definición (Edit Definition) del menú desplegable.  En el cuadro de diálogo de la operación, cambie el valor de la profundidad total a 0.400 pulgadas.  Active el botón Draft y asigne un valor de 1.00 en la caja de texto del ángulo de salida.
  • 47.
    Capitulo 3 MODELANDOPIEZAS SolidWorks para Dibujo y Diseño Mecánico 3—27 Haga clic en Aceptar 5. Crear el saliente extruido con ángulo de salida. El asiento del reflector del foco se crea a partir de un saliente extruido de un croquis circular:  Abra un croquis en la cara superior de la pieza.  Seleccione la arista de la perforación central de la pieza y, a continuación haga clic en Equidistanciar entidades Offset Entities en la barra Herramientas de Croquizar y configure la equidistancia a un valor de 0.300 pulgadas.  Croquice un nuevo círculo a una equidistancia de 0.100 pulgadas del círculo croquizado anteriormente. Seleccione la arista del círculo equidistante croquizado con anterioridad y, a continuación haga clic en Equidistanciar entidades Offset Entities en la barra Herramientas de Croquizar y configure la equidistancia a un valor de 0.100 pulgadas. Perforación Central
  • 48.
    Capitulo 3 MODELANDOPIEZAS SolidWorks para Dibujo y Diseño Mecánico 3—28  Extruya el croquis. Haga clic en Extruir saliente base Extruded Boss/Base en la barra de herramientas Operaciones. En la opción predeterminada Blind asigne el valor de 0.400 pulgadas en la casilla de Profundidad . Active el botón Draft e introduzca un valor de 1.00 grados como ángulo de salida. Haga clic en aceptar para crear la extrusión. Active el botón Draft y asigne un valor de 1.00 en la caja de texto del ángulo de salida.  Cambie el nombre de la operación Boss- Extrude por Soporte. Con el único objetivo de visualizar el efecto del ángulo de salida (Draft), haga una vista de sección del modelo, utilizando el plano frontal para cortar la vista de la pieza. Para que sea mas notorio el ángulo de salida, edite la operación Soporte cambiando el ángulo de inclinación de 1.00 grados a 5.00 grados. (Si no recuerda como visualizar una vista de sección, consulte la página 3-22. Si requiere ayuda para realizar la edición de una operación, consulte la sección 4 de la página 3-26 ). Observe que la extrusión del croquis de dos círculos concéntricos, cuando se aplica ángulo de salida, la cara exterior se inclina hacia adentro y la cara interior se inclina hacia fuera. Una vez visualizado el efecto del ángulo de salida, vuelva a editar la operación Soporte y asigne nuevamente el ángulo de salida original de 1.00 grados. Desactive la vista de sección.
  • 49.
    Capitulo 3 MODELANDOPIEZAS SolidWorks para Dibujo y Diseño Mecánico 3—29 6. Creación de dos salientes extruidos. Las siguientes dos operaciones de salientes extruidos son utilizados para conectar la BATERIA al SWITCH. El primer croquis es extruido en dos direcciones. El segundo croquis es extruido en una dirección. Ambos croquis utilizan simetría con el origen y la herramienta de croquizar Simetría. Creación de la primera operación de saliente extruido:  Haga un Zoom a la pieza y rótela de tal manera que se visualice con claridad la cara interior derecha.  Abra un croquis (Sketch) en la cara interior derecha.  Cambie la visualización de la pieza a vista Lateral Derecha.  Croquice un rectángulo coincidente con las aristas inferior y superior. El origen queda aproximadamente en medio de la línea inferior. NOTA: Al croquizar el rectángulo, asegúrese que al seleccionar el punto de inicio y el punto final del rectángulo aparezca el símbolo de inferencia coincidente con las aristas inferior y superior de la pieza.  Haga clic en Agregar Relaciones en la barra de herramientas Relaciones de croquis o en Herramientas, Relaciones, Agregar (Tools, Relations, Add). Aparece el cuadro de dialogo Agregar relaciones geométricas.  Seleccione el origen en el Feature Manager o en la zona de gráficos y, a continuación seleccione la línea inferior del rectángulo. Asigne la relación Punto Medio (Midpoint) y haga clic en Aplicar (Apply). Cierre el cuadro de diálogo Agregar relaciones geométricas. El croquis queda simétrico con respecto al origen.  Acote el croquis. Asigne un valor de 1.000 pulgada a la longitud de la línea horizontal inferior del rectángulo.
  • 50.
    Capitulo 3 MODELANDOPIEZAS SolidWorks para Dibujo y Diseño Mecánico 3—30 El croquis queda completamente definido, cambiando todas sus entidades a color negro.  Extruya el croquis. Primeramente cambie la visualización de la pieza a Vista Isométrico. Haga clic en Extruir saliente base Extruded Boss/ Base en la barra de herramientas Operaciones. En Dirección 1 realice lo siguiente: En la opción predeterminada Blind introduzca el valor de 0.400 pulgadas en la casilla de Profundidad . Active el botón Draft e introduzca un valor de 1.00 grados en la casilla de texto para el ángulo de inclinación. El croquis es extruido .400 pulgadas hacia la dirección de las perforaciones. Haga clic en Dirección 2 y realice lo siguiente: Seleccione el tipo de extrusión Hasta la Superficie (Up to Surface) y seleccione para la profundidad la cara exterior derecha. En la caja de diálogo, aparece la cara seleccionada como Face <1>. Para visualizar la segunda extrusión haga clic en la inferencia OK del botón derecho del ratón ó bien haga clic en Aceptar  Cambie el nombre de la operación Boss-Extrude2 por Base de Conector.
  • 51.
    Capitulo 3 MODELANDOPIEZAS SolidWorks para Dibujo y Diseño Mecánico 3—31 Creación de la segunda operación de saliente extruido:  Abra un croquis (Sketch) en la cara superior angosta de la primera operación de extrusión realizada.  Cambie la visualización de la pieza a vista Superior.  Croquice una línea de centros (Centerline), que sea horizontal y con punto inicial coincidente con el origen.  Para crear una simetría de entidades a medida que crea un croquis, haga clic en Espejo Mirror en la barra de herramientas de Croquizar. Aparecen símbolos de simetría en ambos extremos de la línea de centros para indicar que la simetría automática esta activada.  Croquice la geometría. Croquice una línea vertical que inicie en la línea de centros y colineal con la arista interior de la pieza. Enseguida croquice una línea horizontal colineal con la arista horizontal de la operación Base de Conector. De manera automática, se crea una simetría (Espejo) de las dos líneas croquizadas. Símbolos de simetría Líneas croquizadas Líneas simétricas
  • 52.
    Capitulo 3 MODELANDOPIEZAS SolidWorks para Dibujo y Diseño Mecánico 3—32  Croquice un Arco Tangente. Haga clic en Arco Tangente Tangent Arc en la barra de herramientas de croquizar para activar la herramienta Arco Tangente. Enseguida, presione el botón del ratón sobre el punto final de la línea horizontal y arrastre el arco hacia abajo, hasta que el punto inicial, el centro y el punto final del arco queden verticalmente alineados y finalmente suelte el botón del ratón.  Complete el croquis. Croquice una línea horizontal que vaya del punto final del arco a la arista exterior de la Base de Conector. Y a continuación, croquice una línea vertical colineal con la arista vertical de la Base de Conector que termine en la línea de centros.  Desactive la función Espejo o Simetría. Haga clic en Espejo Mirror.  Acote el croquis. Asigne un valor de 0.100 pulgadas al radio del arco. Y una longitud de 1.000 pulgadas a la distancia desde la arista vertical interior de la Base de Conector a la parte externa del arco.  Para acotar la longitud hasta la arista del arco, es necesario revisar la información siguiente: Acotar arcos y círculos De forma predeterminada, al acotar un arco o un círculo, la cota va hacia el punto central del arco o círculo. Si lo desea, puede editar la cota que va hacia la arista de un arco o circulo. Para cambiar las opciones de cota para los arcos y círculos: 1º.- Haga clic con el botón secundario del ratón en la cota y seleccione propiedades del menú contextual.
  • 53.
    Capitulo 3 MODELANDOPIEZAS SolidWorks para Dibujo y Diseño Mecánico 3—33 2º.- En el cuadro de diálogo propiedades de cota, seleccione la condición del primer arco y la Condición del segundo arco que proporciona la cota deseada. Las siguientes ilustraciones visualizan algunas de las opciones disponibles para acotar entre arcos y círculos.  De acuerdo con la información previamente revisada, acote la longitud hasta la arista del arco. Haga clic en Cota Dimension. A continuación, seleccione la arista vertical interior de la Base de Conector y enseguida haga clic en la arista del arco y posicione la cota. La dimensión lineal utiliza el centro del arco como referencia. Para modificar las propiedades de la cota, haga clic con el botón secundario del ratón en la cota y seleccione propiedades del menú contextual. Active el botón Max en la condición del primer arco e introduzca una cantidad de 1.000 pulgadas en la casilla de valor de la cota. Haga clic en Aceptar (OK). El croquis cambia a color negro indicando que ahora es completamente definido. 1er Arco -> 20 Arco Centro -> Mínimo Centro -> Centro Centro -> Máximo 1er Arco -> 20 Arco Mínimo -> Mínimo Máximo -> Máximo
  • 54.
    Capitulo 3 MODELANDOPIEZAS SolidWorks para Dibujo y Diseño Mecánico 3—34  Extruya el croquis. Primeramente cambie la visualización de la pieza a Vista Isométrico. Haga clic en Extruir saliente base Extruded Boss/ Base en la barra de herramientas Operaciones. En Dirección 1 realice lo siguiente: En la opción predeterminada Blind introduzca el valor de 0.100 pulgadas en la casilla de Profundidad . Active el botón Reverse direction. Haga clic en Aceptar Cambie el nombre Boss Extruded3 por Conector de Switch y guarde el documento 7. Creación del redondeo. La operación de filete se realiza para suavizar las aristas superiores de la tapa. En esta ocasión se utilizarán ambas opciones para redondeo de aristas y caras. Creación de operaciones de redondeo de aristas: Para crear un filete en la arista interior y arista exterior del Sujetador, seleccione ambas aristas (utilizando Control-Select o sea haga clic en Seleccionar , mantenga presionada la tecla Ctrl y haga clic en las 2 aristas). Haga clic en Filete (Fillet) en la barra de herramientas Operaciones. Aristas a redondear
  • 55.
    Capitulo 3 MODELANDOPIEZAS SolidWorks para Dibujo y Diseño Mecánico 3—35 Escriba .100 en el cuadro del valor del radio y mantenga los demás elementos con los valores predeterminados. Haga clic en Aceptar Cambie el nombre de la operación a Filete de Soporte. Creación de redondeo en la arista exterior del fondo del Conector. Esto es un proceso en dos pasos:  Creación de un filete de arista  Creación de un filete de cara Primeramente se creará un filete de arista en las aristas verticales del Conector y al contorno interior de la tapa. Siguiendo el método anterior, seleccione los dos aristas verticales y la arista de contorno interior, a continuación haga clic en Filete (Fillet) y asigne un valor de 0.100 pulgadas al radio del filete. Haga clic en Aceptar . Cambie el nombre de la operación por Filete Arista Conector. Enseguida se creará la operación de filete de cara. Haga clic en Filete (Fillet) y ejecute lo siguiente: - Active el botón Filete de Cara (Face Fillet) en la lista de tipo de filetes de la ventana de diálogo Filete. Aristas Verticales Aristas de contorno interior
  • 56.
    Capitulo 3 MODELANDOPIEZAS SolidWorks para Dibujo y Diseño Mecánico 3—36 - Asigne un valor de 0.050 pulgadas al radio del filete. - Active la ventana del Primer conjunto de caras (First Face set) y seleccione la cara posterior de la base del conector. - Active la ventana de Segundo conjunto de caras (Second Face set) y seleccione la cara superior de la tapa. - Haga clic en Aceptar . - Cambie el nombre de la operación por Filete Cara Conector. - Guarde el documento TAPA BATERIA. El Gestor de diseño del Feature Manager muestra los iconos de todas las operaciones exitosas en color amarillo. Cara superior de la tapa Cara posterior de La base del conector
  • 57.
    Capitulo 3 MODELANDOPIEZAS SolidWorks para Dibujo y Diseño Mecánico 3—37 3.2 Sólidos de Revolución Revolve Una operación de revolución crea una base, un saliente, un corte o una superficie aplicando una revolución a un croquis alrededor de una linea de centros. El ángulo predeterminado es de 360º. Para crear una revolución base de saliente o de superficie: Croquice una línea de centros y los perfiles.  El croquis para una operación de revolución sólida puede contener uno o más perfiles cerrados, que no se entrecrucen. Sin embargo, un perfil debe contener todos los demás perfiles para una operación de revolución base que contenga múltiples perfiles.  El croquis para una operación de revolución lámina o de superficie puede contener sólo un perfil abierto o cerrado, que no se entrecruza.  Los perfiles no pueden cruzar la línea de centros. Si el croquis contiene más de una línea de centros, seleccione la línea de centros que desea utilizar como eje de revolución. Línea de centros Correcto Correcto Incorrecto
  • 58.
    Capitulo 3 MODELANDOPIEZAS SolidWorks para Dibujo y Diseño Mecánico 3—38 Haga clic en uno de los siguientes elementos:  Revolución de saliente/base Revolved boss/base de la barra de herramientas Operaciones.  Corte de revolución Revolved cut de la barra de herramientas Operaciones.  Insertar, Superficie, Revolución (Insert, surface, revolve). Escoja un Tipo de dirección (Una dirección, Plano medio o Dos direcciones). Especifique el Ángulo de rotación.  Si selecciona Plano medio en el cuadro Tipo, el Ángulo se divide igual en ambos lados del plano de croquis.  Si selecciona Dos direcciones en el cuadro Tipo, especifique el Ángulo para cada dirección. Si utiliza las teclas de flechas para especificar el Ángulo la vista preliminar muestra la dirección de rotación. Active la casilla de verificación Invertir dirección para girar la operación en la dirección opuesta. Si crea una operación base o saliente, seleccione Operación sólida u Operación lámina en el cuadro Revolución como. Para una operación lámina, haga clic en la pestaña Operación lámina.  Escoja una dirección (para el Espesor de pared) de la lista Tipo.  Active la casilla de verificación Invertir dirección para extruir el espesor de la pared en la dirección opuesta. Haga clic en Aceptar.
  • 59.
    Capitulo 3 MODELANDOPIEZAS SolidWorks para Dibujo y Diseño Mecánico 3—39 Modelando la pieza REFLECTOR Perspectiva de la pieza a crear. Enseguida identificaremos las operaciones necesarias para su creación.  Sólido de revolución. El sólido de revolución es creado con una operación de revolución base a partir de un croquis de un perfil y una línea de centros.  Vaciado. Con la finalidad de ahuecar la pieza base, se realiza un vaciado eliminando una cara y dejando un espesor de pared constante.  Saliente Extruido. El cuello del reflector, utilizado para alojar el foco, se crea a través de un saliente extruido en la parte posterior de la pieza.  Taladro refrentado. El orifico utilizado para alojar el foco, se crea utilizando el asistente de taladros.  Saliente de revolución (Operación lámina). El saliente utilizado para conectar físicamente el reflector con la tapa batería.  Saliente extruido. El frente del reflector, para colocar la tapa de reflector y la mica, se crea a partir de un saliente extruido.
  • 60.
    Capitulo 3 MODELANDOPIEZAS SolidWorks para Dibujo y Diseño Mecánico 3—40 Ahora proceda a modelar la pieza REFLECTOR. 1. Abra un documento nuevo de parte y, a continuación, guarde el documento con el nombre REFLECTOR. 2. Creación del sólido de revolución. La operación sólido de revolución base requiere de un croquis que contenga un perfil y una línea de centros. El perfil se trazará en el plano derecho con la línea de centros colineal con el plano superior. La curva del reflector se realizará con un arco de tres puntos.  Visualice los planos. Haga clic con el botón secundario del ratón sobre el plano frontal en el Feature Manager y seleccione Mostrar (Show). Haga lo mismo para visualizar el plano superior.  Abra un croquis en el plano derecho y cambie la visualización a vista Derecha Right.  Croquice la línea de centros . Trace una línea de centros horizontal que pase por el origen y sea colineal con el plano superior.  Croquice el perfil. Trace tres líneas con las siguientes características: - Primera línea: una línea vertical que inicie en el origen y sea colineal con el plano frontal. - Segunda línea: una línea horizontal que inicie en el origen y coincidente con el plano superior. - Tercera línea: una línea vertical que inicie en el punto final de la segunda línea y con una longitud aproximada de ⅓ de la longitud de primera línea. Enseguida trace un arco de tres puntos. Un arco de tres puntos requiere:  Punto inicial  Punto final  Centro ó Radio de curvatura El punto medio del arco está alineado con el centro del arco. La posición del arco queda determinada según se arrastre el punto medio o el centro del arco hacia arriba o hacia abajo del arco.
  • 61.
    Capitulo 3 MODELANDOPIEZAS SolidWorks para Dibujo y Diseño Mecánico 3—41 Para trazar el arco de tres puntos haga lo siguiente: - En la barra de herramientas de croquizar, haga clic en Arco 3 puntos 3Pt Arc. - Situé el cursor en el punto final de la línea vertical izquierda (punto inicial del arco). - Presione el botón del ratón y arrastre hasta el punto final de la línea vertical de la derecha. - Suelte el botón del ratón - Arrastre el arco para configurar el radio del arco. - Suelte el botón del ratón. NOTA: La ayuda en línea de SolidWorks contiene animaciones para mostrar como croquizar la mayoría de las herramientas de croquizar. En este caso Haga clic en Ayuda, Índice, Arco, 3Puntos (Help, Index, Arc, 3Point). Enseguida corra la animación haciendo clic en el icono  Agregue cotas y relaciones geométricas. Para definir completamente el croquis, agregue las cotas y relaciones que se muestran abajo. Arrastre el punto medio hacia abajo Punto inicial Punto final Perfiles iguales Línea de Centros
  • 62.
    Capitulo 3 MODELANDOPIEZAS SolidWorks para Dibujo y Diseño Mecánico 3—42  Revolucione el croquis. En la barra de herramientas Operaciones haga clic en Revolución de saliente/base Revolved boss/base. Aparece la caja de diálogo de Revolución Base. Acepte los valores predeterminados haciendo clic en Aceptar . 3. Creación del vaciado. Un vaciado ahueca la pieza, dejando abiertas las caras que seleccione y paredes laminas en las caras restantes. Para insertar el vaciado haga lo siguiente:  Haga clic en Vaciado Shell en la barra de herramientas Operaciones Aparece el cuadro de diálogo de Vaciado  En la pieza, haga clic en la cara frontal, la cara se enumera en el cuadro Caras a eliminar.  Especifique el espesor de la pared con un valor de 0.250 pulgadas  Haga clic en Aceptar.  Cambie el nombre Shell1 por Concha Reflector en el Feature Manager.
  • 63.
    Capitulo 3 MODELANDOPIEZAS SolidWorks para Dibujo y Diseño Mecánico 3—43 4. Creación del cuello de reflector. Se logra a través de un saliente extruido. Para agregar el saliente extruido, haga lo siguiente:  Abra un croquis en la cara plana posterior de la pieza. Puede rotar la pieza para seleccionar la cara o bien usar la opción Seleccionar Otro (Select Other).  Croquice el perfil. Haga clic en Convertir Entidades Convert Entities en la barra de herramientas de croquizar y seleccione la cara posterior de la pieza para extraer el perfil circular de la cara.  Extruya el croquis con una profundidad de 0.400 pulgadas.  En el Feature Manager cambie el nombre de la operación a Cuello Reflector. 5. Creación de Taladro. El taladro requerido para alojar el foco, es un taladro refrentado. Para realizarlo se utilizará el asistente de taladro de SolidWorks. El asistente de taladros proporciona ayuda en operaciones de taladros simples y complejos. Para insertar el taladro requerido haga lo siguiente:  Seleccione la cara plana interior del reflector y cambie la visualización a vista Frontal.  Haga clic en Asistente de Taladros Hole Wizard. Aparece la caja de diálogo de definición de taladro.
  • 64.
    Capitulo 3 MODELANDOPIEZAS SolidWorks para Dibujo y Diseño Mecánico 3—44 Defina los parámetros. Haga clic en la pestaña Refrentado (Counterbore). Introduzca los siguientes parámetros: Presione el botón Next. Aparece el cuadro de diálogo Ubicación de taladro. Standard Ansi Inch Screw Type Hex Bolt Size ½ End condition and Depth Through All Hole Fit & Diameter Normal C’Bore Diameter 0.600 C’Bore Depth 0.200
  • 65.
    Capitulo 3 MODELANDOPIEZAS SolidWorks para Dibujo y Diseño Mecánico 3—45 Para posicionar el taladro, agregue una relación geométrica Coincidente entre el origen y el centro del taladro. Haga clic en Finalizar. En el Feature Manager cambie el nombre CBORE for 1/2 Hex Head Bolt1 por Taladro para Foco. Con la única finalidad de observar en detalle el tipo de taladro insertado, visualice una Vista de Sección utilizando el plano Derecho para cortar la pieza.  Guarde la pieza Reflector. Taladro Refrentado
  • 66.
    Capitulo 3 MODELANDOPIEZAS SolidWorks para Dibujo y Diseño Mecánico 3—46 6. Creación del Saliente de revolución en operación lámina. Esta operación se obtiene rotando un perfil abierto alrededor de una línea de centros. Para lograrlo haga lo siguiente:  Abra un croquis en el plano derecho y cambie la visualización a vista Derecha Right.  Croquice la línea de centros . Trace una línea de centros horizontal que pase por el origen y sea colineal con el plano superior.  Croquice el perfil. a. Seleccione la arista derecha del cuello del reflector y convierta la misma haciendo clic en ConvertirEntidades Convert Entities. b. Croquice un arco tangente de 90º que inicie en la parte superior de la línea trazada en (a). c. El segmento de línea vertical creado en (a) se requiere para poder trazar el arco tangente; una vez trazado el arco tangente proceda a quitar la línea vertical utilizando la herramienta Recortar Trim. d. Agregue las dimensiones. Asigne un valor de 0.100 pulgadas al valor de el radio del arco. Asigne también una relación geométrica de coincidencia para asegurar que el centro del arco se sitúe exactamente sobre la línea horizontal de la silueta del cuello del reflector. Enseguida agregue otra relación geométrica para que el centro del arco y su extremo final sean verticales, asegurando con esto que el arco sea de 90º. Con esto el croquis debe quedar completamente definido(En color negro). Seleccione esta arista para convertir Coincidentes Verticales Línea de Inferencia a 90º Recorte estas dos líneas
  • 67.
    Capitulo 3 MODELANDOPIEZAS SolidWorks para Dibujo y Diseño Mecánico 3—47  Haga la rotación del croquis. Haga clic en Revolución de saliente Revolved boss/base. Debido a que el croquis es un perfil abierto, aparece un mensaje de precaución, el cual pregunta si se desea que SolidWorks cierre automáticamente el perfil. Como se quiere hacer una operación lámina, presione el botón No, y proceda a introducir los parámetros para el sólido de revolución como se muestran en la ventana de Parámetros de revolución y haga clic en finalizar.  En el Feature Manager cambie el nombre Boss-Revolve-Thin1 por Conector de Reflector.
  • 68.
    Capitulo 3 MODELANDOPIEZAS SolidWorks para Dibujo y Diseño Mecánico 3—48 7. Creación de frente del reflector. Para que sirva de asiento a la tapa del reflector y colocación de la mica ó vidrio frontal, se crea un saliente extruido.  Abra un croquis en la cara frontal circular del reflector.  Croquice el perfil. Trace dos círculos, mediante la creación de una Equidistancia bi-direccional. Haga clic en la arista circular exterior del reflector y enseguida en Equidistanciar entidades Offset entities para visualizar la ventana Offset entities y seleccione bi- direccional, asignando un valor de .250 pulgadas a la equidistancia.  Extruya el croquis. Haga la extrusión del croquis, asignando un valor de .250 pulgadas de profundidad.  En el Feature Manager cambie el nombre Boss-Extrude2 por Frente de Reflector. Dirección de la extrusión
  • 69.
    Capitulo 3 MODELANDOPIEZAS SolidWorks para Dibujo y Diseño Mecánico 3—49  Creación de la mica o vidrio frontal. Se utiliza un saliente extruido para simular un plástico transparente. La operación extrae la arista circular interior del frente del reflector y se coloca en el plano frontal. Después se agregan propiedades de transparencia para poder visualizar el foco que se creara en la siguiente sección.  Abra un croquis en el plano Frontal.  Croquice el perfil. Seleccione la arista circular interior del frente del reflector y enseguida, haga clic en Convertir entidades Convert entities, para proyectar el círculo en el plano frontal.  Extruya el croquis. Haga la extrusión del croquis, asignando un valor de .100 pulgadas de profundidad.  Agregue transparencia al saliente extruido. Para simular un plástico transparente al saliente creado, haga lo siguiente: Dirección de la extrusión
  • 70.
    Capitulo 3 MODELANDOPIEZAS SolidWorks para Dibujo y Diseño Mecánico 3—50 Sobre el saliente creado haga clic con el botón secundario del ratón y seleccione Propiedades de Operación (Feature Properties). Aparece el cuadro de diálogo de Propiedades de operación. Presione el botón Color. Aparece el cuadro de diálogo Propiedades de entidad (Entity Property). Enseguida, presione el botón Avanzado (Advanced). Aparece el cuadro de diálogo Propiedades Avanzadas (Advanced Properties). Para asignar la propiedad de transparencia del material arrastre el deslizador Transparencia todo hacia el lado derecho. Haga clic en Aceptar (OK) en todos los cuadros de diálogo.  En el Feature Manager cambie el nombre Boss-Extrude3 por Plástico Transparente.  Guarde la pieza Reflector.
  • 71.
    Capitulo 3 MODELANDOPIEZAS SolidWorks para Dibujo y Diseño Mecánico 3—51 Modelando la pieza FOCO. Perspectiva de la pieza a crear. Enseguida identificaremos las operaciones necesarias para su creación. Sólido de Revolución. La base del foco se crea a partir de rotar un perfil croquizado en el plano derecho. Sólido de revolución. La parte de vidrio del foco se crea rotando un perfil croquizado utilizando una curva compleja llamada B-Spline. Corte de revolución. Se realiza un corte alrededor de la base del foco, utilizando una operación lámina. Operación Domo. Se crea un domo en la parte final de la base del foco. Matriz de simetría. Se realiza una serie de cortes alrededor de la base del foco a partir de un corte extruido.
  • 72.
    Capitulo 3 MODELANDOPIEZAS SolidWorks para Dibujo y Diseño Mecánico 3—52 Ahora proceda a modelar la pieza FOCO. 1. Abra un documento nuevo de parte y, a continuación, guarde el documento con el nombre FOCO. 2. Creación del sólido de revolución. La operación sólido de revolución base requiere de un croquis que contenga un perfil y una línea de centros. La base del foco deberá ensamblar dentro del taladro refrentado del reflector. Para facilitar su ensamble en el capitulo de ensamblaje de partes, se alineará el fondo del saliente del foco con el plano frontal, de igual manera que se alineó el taladro del reflector.  Visualice los planos. Haga clic con el botón secundario del ratón sobre el plano frontal en el Feature Manager y seleccione Mostrar (Show). Haga lo mismo para visualizar el plano superior.  Abra un croquis en el plano derecho y cambie la visualización a vista Derecha Right.  Croquice la línea de centros . Trace una línea de centros horizontal que pase por el origen y sea colineal con el plano superior.  Croquice el perfil. Haga un croquis con las dimensiones y localización que se muestra abajo: Plano Frontal Plano Superior Origen Línea de Centros
  • 73.
    Capitulo 3 MODELANDOPIEZAS SolidWorks para Dibujo y Diseño Mecánico 3—53  Revolucione el croquis. En la barra de herramientas Operaciones haga clic en Revolución de saliente/base Revolved boss/base. Aparece la caja de diálogo de Revolución Base. Acepte los valores predeterminados haciendo clic en Aceptar . 3. Creación del sólido de revolución. El foco requiere de una segunda operación de revolución. El perfil utiliza una curva compleja llamada Spline. Las Splines se dibujan con puntos de control. Se ajusta la forma de la curva arrastrando los puntos de control.  Abra un croquis en el plano derecho y cambie la visualización a vista Derecha Right.  Croquice la línea de centros . Trace una línea de centros horizontal que pase por el origen y sea colineal con el plano superior.  Croquice el perfil. En la barra de herramientas de croquizar, haga clic en Spline y a continuación, presione el botón del ratón sobre la línea vertical izquierda del saliente del foco y arrastre hacia la izquierda y abajo del primer punto. Presione nuevamente, ahora sobre el punto final y arrastre hacia la línea de centros. Finalmente ajuste la Spline, haciendo clic en Select y posicionando el cursor sobre el punto de control de la Spline arrastre hacia arriba o hacia abajo según se requiera. Punto Inicial Punto de Control Punto Final
  • 74.
    Capitulo 3 MODELANDOPIEZAS SolidWorks para Dibujo y Diseño Mecánico 3—54 Para completar el perfil croquice una línea horizontal y otra vertical según se muestran abajo:  Revolucione el croquis. En la barra de herramientas Operaciones haga clic en Revolución de saliente/base Revolved boss/base. Aparece la caja de diálogo de Saliente de Revolución Acepte los valores predeterminados haciendo clic en Aceptar . Agregue propiedades de media transparencia para simular cristal opaco. NOTA: SolidWorks no requiere dimensiones para crear una operación. Si al revolucionar el croquis aparece el siguiente mensaje: Configure el sistema utilizando Herramientas, Opciones (Tools, Options). En la pestaña Opciones del Sistema (System Options) seleccione Croquis (Sketch) y desactive la opción Use croquis completamente definidos (Use fully defined sketches). Líneas Horizontal y Vertical
  • 75.
    Capitulo 3 MODELANDOPIEZAS SolidWorks para Dibujo y Diseño Mecánico 3—55 4. Creación del corte de revolución. Una operación lámina de corte de revolución elimina material rotando un perfil croquizado alrededor de una línea de centros.  Abra un croquis en el plano derecho y cambie la visualización a vista Derecha Right.  Croquice la línea de centros . Trace una línea de centros horizontal que pase por el origen y sea colineal con el plano superior.  Croquice el perfil. Haga un croquis con las dimensiones y localización que se muestra abajo:  Revolucione el croquis. En la barra de herramientas Operaciones haga clic en Corte de Revolución Revolved Cut. Debido a que el croquis es un perfil abierto, aparece un mensaje de precaución, el cual pregunta si se desea que SolidWorks cierre automáticamente el perfil. Como se quiere hacer una operación lámina, presione el botón No, y proceda a introducir los parámetros para el corte de revolución como se muestran en la ventana de Corte de revolución y haga clic en finalizar. Punto medio del segmento Cambie la dirección Del corte
  • 76.
    Capitulo 3 MODELANDOPIEZAS SolidWorks para Dibujo y Diseño Mecánico 3—56 5. Creación de la Operación Domo. Una operación Domo crea una geometría de forma esférica o elíptica. Use la operación Domo para crear la parte que se usa como conector del foco.  Seleccione la cara circular posterior de la base del foco y, a continuación haga clic en Domo Dome en la barra de herramientas de operaciones. Aparece el cuadro de diálogo de Domo. Introduzca un valor de 0.100 pulgadas para la altura del domo y haga clic en Aceptar. 6. Creación de la Matriz de Simetría. Una matriz de simetría crea una o mas réplicas de una operación o grupo de operaciones. Una matriz circular coloca las réplicas alrededor de un eje de revolución. La matriz requiere de una operación inicial. La operación inicial es la primera operación en la matriz. La operación inicial que se requiere en esta sección es un Corte Extruido.  Abra un croquis en la cara frontal circular del saliente del foco y cambie la visualización a Vista Frontal .  Croquice una línea de centros . Trace una línea de centros vertical coincidente con la arista exterior e interior del saliente del foco. Extremos coincidentes Con los círculos
  • 77.
    Capitulo 3 MODELANDOPIEZAS SolidWorks para Dibujo y Diseño Mecánico 3—57  Convierta la arista exterior del saliente del foco.  Croquice dos líneas en forma de “V”. Active la herramienta Espejo Mirror y trace una línea que inicie en el punto medio de la línea de centros y termine en la arista exterior del saliente, enseguida desactive la herramienta Espejo Mirror.  Recorte las líneas externas del círculo exterior.  Agregue una relación de perpendicularidad entre las dos líneas en forma de “V”. El croquis debe quedar así, completamente definido.  Extruya el corte. Haga clic en Extruir corte Extruded cut y seleccione el tipo de corte Hasta el Siguiente Up to Next. Haga clic en OK.  Creación de la matriz circular. Para crear una matriz circular se requiere un eje de revolución y una operación inicial, en este caso la operación inicial será el corte que se acaba de crear y el eje de revolución un eje temporal. a. Visualice los ejes temporales haciendo clic en Ver, Ejes Temporales (View, Temporary Axis) del Menú principal. b. Seleccione la operación Cut Extrude en el Feature Manager. A continuación Haga clic en Matriz Circular Circular Pattern. Aparece el cuadro de diálogo de Matriz Circular. Seleccione el eje temporal en la zona de gráficos como eje de revolución. Asigne un ángulo de 360º en la caja de ángulo de rotación. Introduzca un valor de 8 copias en el cuadro de número total de replicas y active la opción Matriz de Geometría (Geometry pattern). Haga clic en OK. Punto medio de Línea de centros Recortar
  • 78.
    Capitulo 3 MODELANDOPIEZAS SolidWorks para Dibujo y Diseño Mecánico 3—58  Oculte los ejes temporales. En el menú principal haga clic en Ver y desactive Ejes temporales.  Guarde el documento FOCO
  • 79.
    Capitulo 3 MODELANDOPIEZAS SolidWorks para Dibujo y Diseño Mecánico 3—59 3.3 Sólidos de Barrido Sweep. Barrer, crea una base, saliente corte o superficie moviendo un perfil (sección) a lo largo de un trayecto de acuerdo con las siguientes normas:  Debe cerrarse el perfil para una operación de barrer base o saliente; sin embargo, para una operación de barrer superficie el perfil puede permanecer abierto o cerrado.  El trayecto puede estar abierto o cerrado.  El trayecto puede ser un conjunto de curvas croquizadas contenidas en un croquis, una curva o un conjunto de aristas del modelo.  El punto de inicio del trayecto debe estar en el plano del perfil.  Ni la sección, ni el trayecto, ni el sólido resultante pueden entrecruzarse consigo mismo. El barrido puede realizarse de las siguientes formas: Barrido sencillo Barrer usando curvas guía. Barrer usando múltiples perfiles Barrer usando operaciones lámina. Para efectos de este texto, se revisará solo lo que se refiere a barrido sencillo. Si requiere información sobre las otras formas de barrido, consulte el Manual del usuario de SolidWorks. Barrido Sencillo. Para crear un barrido sencillo: Croquice en varios planos, siguiendo estos pasos generales: 1. Croquice un perfil cerrado (que no se entrecruce) en un plano. 2. Cree el trayecto que seguirá el perfil. Utilice un croquis, aristas del modelo existentes o curvas. Trayecto de barrido Sección de barrido
  • 80.
    Capitulo 3 MODELANDOPIEZAS SolidWorks para Dibujo y Diseño Mecánico 3—60 3. Haga clic en uno de los siguientes elementos:  Barrer Sweep en la barra de herramientas Operaciones, o en Insertar, base, barrer (Insert, Base, Sweep) o Insertar, Saliente, Barrer (Insert, Boss, Sweep).  Insertar, Cortar, Barrer (Insert, Cut, Sweep).  Insertar, Superficie Barrer (Insert, Surface, Sweep). Para un barrido sencillo sólo debe utilizar la pestaña Barrer en el cuadro de diálogo. 4. Haga clic en el cuadro Sección del barrido y seleccione el perfil de sección en el modelo o en el gestor de diseño del Feature Manager. 5. Haga clic en el cuadro Trayecto del barrido y seleccione el croquis, arista o curva que desee utilizar como trayecto, ya sea en el modelo o en el gestor de diseño del Feature Manager. 6. En el cuadro Control de orientación/torsión:  Seleccione Seguir trayecto si desea que la sección permanezca siempre en el mismo ángulo respecto al trayecto. En este ejemplo, la sección siempre es de 90º respecto al trayecto.  Seleccione Mantener la normal constante si desea que la sección permanezca siempre paralela a la sección del principio. 7. Si ha escogido una arista como trayecto y desea seguir con el barrido a lo largo de todas las aristas tangentes, haga clic en Propagar a lo largo de las aristas tangentes. 8. Si desea continuar el perfil del barrido hasta la ultima cara que se encuentre en los extremos del trayecto, haga clic en Alinear con caras finales. 9. Haga clic en Aceptar. Seguir trayecto Mantener la normal constante
  • 81.
    Capitulo 3 MODELANDOPIEZAS SolidWorks para Dibujo y Diseño Mecánico 3—61 Modelando la pieza Empaque O-Ring. Perspectiva de la pieza a crear. Esta pieza se creará a partir de una operación de barrido, moviendo un perfil circular pequeño a lo largo de un trayecto circular grande. El diámetro del trayecto circular grande del O-Ring esta determinado por el diámetro del reflector y quedará colocado en el ensamble entre el reflector y la tapa de reflector. Enseguida identificaremos las operaciones necesarias para su creación. Croquis. Se requieren dos croquis: uno que contenga la sección circular pequeña y otro que contenga el recorrido circular grande. Barrido. El trayecto y la sección transversal se combinan para crear la operación de barrido. Ahora proceda a modelar la pieza O-Ring. 1. Abra un documento nuevo de parte y, a continuación, guarde el documento con el nombre O-Ring. 2. La orientación del O-Ring deba estar basada en la orientación en el ensamblaje. El barrido a crear utiliza:  Un trayecto circular croquizado en el plano frontal.  Una sección circular pequeña en el plano derecho.
  • 82.
    Capitulo 3 MODELANDOPIEZAS SolidWorks para Dibujo y Diseño Mecánico 3—62 Trazado de los croquis. - Trayecto. Abra un croquis en el plano frontal y dibuje un círculo con centro coincidente en el origen y de un diámetro de 4.350 pulgadas. Enseguida cierre el croquis y asignele el nombre Trayecto. - Sección Circular. Cambie la orientación a Isométrico. Abra un croquis en el plano derecho, y dibuje un pequeño círculo a la izquierda del círculo Trayecto. - Agregue una relación geométrica de Perforación o Penetración (Pierce) entre los dos círculos. La relación Pierce posiciona el centro de la sección circular en el círculo de trayectoria anteriormente croquizado. Haga clic en Agregar Relaciones Add relation y, a continuación, seleccione el centro del círculo mas pequeño, después seleccione la circunferencia del círculo mayor y active el botón de la relación Pierce. Con esto el punto central del círculo pequeño perfora la circunferencia de la trayectoria (Círculo grande). Acote el círculo con un valor de 0.125 pulgadas Cierre el croquis y asignele el nombre Sección. 3. Creación del barrido. Haga clic en Barrer Sweep en la barra de herramientas de Operaciones. Aparece el cuadro de diálogo de barrido. Active la casilla de Perfil Profile y seleccione en el Feature Manager ó en la zona de gráficos el círculo llamado Sección. Active la casilla de Trayectoria Path y seleccione el círculo llamado Trayectoria. Haga clic en Aceptar .
  • 83.
    Capitulo 3 MODELANDOPIEZAS SolidWorks para Dibujo y Diseño Mecánico 3—63 Modelando la pieza TAPA REFLECTOR. Perspectiva de la pieza a crear. La pieza TAPA REFLECTOR es utilizada para retener el reflector con la cubierta de la linterna. Entre el reflector y la cubierta se coloca un empaque O-ring.  Base Extruida. Una operación base extruida a partir de un croquis de un perfil circular. Se extruye con ángulo de salida (Draft).  Corte Extruido. El corte extruido debe ser igual al diámetro interior del reflector.  Vaciado. Un vaciado de la pieza para crear un hueco y obtener un espesor constante de las paredes de la tapa.  Corte de revolución. Se realiza un corte de revolución alrededor del borde de la tapa, para facilitar el ensamble. Para este corte se utiliza una operación lámina.  Matriz circular de simetría. Se agrega el corte alrededor de la tapa para crear ranuras de sujeción.  Rosca. Se crea una rosca usando una curva helicoidal como trayecto en una operación de barrido.
  • 84.
    Capitulo 3 MODELANDOPIEZAS SolidWorks para Dibujo y Diseño Mecánico 3—64 Ahora proceda a modelar la pieza TAPA REFLECTOR. 1. Abra un documento nuevo de parte y, a continuación, guarde el documento con el nombre TAPA REFLECTOR. 2. Creación de la Base Extruida.  Abra un croquis en el Plano Frontal y dibuje un círculo centrado en el origen y con un diámetro de 4.9 pulgadas.  Extruya el croquis a una profundidad de 1.725 pulgadas y con ángulo de salida (Draft) d e 5 grados en la dirección que se indica. 3. Realice el corte extruido.  Abra un croquis en la cara frontal de la base extruida y dibuje un círculo centrado en el origen y con diámetro de 3.875 pulgadas.  Extruya el corte con una profundidad de 0.275 pulgadas y un ángulo de salida (Draft) de 5 grados en la dirección indicada.  En el Feature Manager cambie el nombre de la operación Cut Extrude1 por Corte Frontal Dirección de La Extrusión Draft hacia afuera Asegúrese que la casilla Ángulo hacia fuera no se encuentre activada.
  • 85.
    Capitulo 3 MODELANDOPIEZAS SolidWorks para Dibujo y Diseño Mecánico 3—65 Creación del vaciado. El vaciado crea un hueco, removiendo material del sólido TAPA REFLECTOR.  Haga clic en Vaciado Shell en la barra de herramientas Operaciones e introduzca para el espesor de las paredes un valor de 0.150 pulgadas, dejando abiertas las caras posterior de la tapa y la del corte frontal. Si requiere recordar como se realiza un vaciado consulte la página 3-42. 4. Creación del Corte de revolución. Como se recordará, una operación de corte de revolución lámina remueve material rotando un croquis alrededor de una línea de centros.  Dibuje el croquis. Debido a que se requiere croquizar sobre la superficie cónica, en la cual se va a realizar el corte y no es posible abrir croquis sobre superficies cónicas, se utilizará como recurso una proyección desde el plano Superior. Se requiere de una arista nueva en la cara cónica para crear el perfil. Se creará esta arista con una Curva de partición (Split Curve). Una Curva de partición divide una cara y crea una arista.  Abra un croquis en el plano Frontal y dibuje una línea vertical desde el origen hasta un punto cualquiera en el espacio. La línea debe ser de una longitud mayor que el ancho de la Tapa Reflector. Haga clic en Inserte, Curva, Línea de partición (Insert, Curve, Split Line). Aparece el cuadro de diálogo de Proyección de Línea de Partición. En el cuadro de Tipos de Partición seleccione Proyección (Projection) y, a continuación, presione Siguiente (Next).
  • 86.
    Capitulo 3 MODELANDOPIEZAS SolidWorks para Dibujo y Diseño Mecánico 3—66 Active la casilla Caras a dividir (Faces to split) y seleccione la superficie cónica donde se quiere proyectar el croquis. Haga clic en Finish. Recordando que una operación de revolución requiere de una línea de rotación y un perfil. Abra un croquis para trazar la línea de centros que servirá como línea de revolución y el perfil de la arista proyectada. Abra un croquis en el plano derecho y cambie la orientación a Normal a Normal to. Dibuje la línea de Centros colineal al plano Superior y coincidente con el origen. Dibuje el perfil. Seleccione la arista superior de la parte externa de la Tapa Reflector (Proyectada en el paso anterior) y, a continuación haga clic en el icono Convertir Entidades Convert Entities. Enseguida arrastre la línea extraída para acortarla aproximadamente a 2/3 hacia la derecha. Finalmente acótela con una dimensión de .250 pulgadas.  Acabado del Corte de revolución. Línea Proyectada Arrastre el punto final izquierdo 2/3 hacia la derecha Línea de Centros
  • 87.
    Capitulo 3 MODELANDOPIEZAS SolidWorks para Dibujo y Diseño Mecánico 3—67 Revolucione el croquis haciendo clic en Corte de revolución Revolve Cut en la barra de herramientas de Operaciones. Aparece el mensaje de precaución por croquis abierto. Haga clic en No y, a continuación, active la casilla de Operación Lámina (Thin Feature). Introduzca un valor de .050 pulgadas en el espesor de la pared y cambie la dirección del corte para que quede hacia abajo y en una solo dirección. Haga clic en Aceptar En el Feature Manager cambie el nombre de la operación Cut-Revolve-Thin1 por Corte Posterior. 5. Creación del corte utilizando Matriz de simetría. Para realizar el corte inicial, se presenta la misma dificultad que en la sección 5, ya que hay que realizar una operación en una sección cónica, en la cual no es posible abrir un croquis. En esta ocasión se hará uso de un plano de referencia.  Inserte un plano de referencia. Cambie la orientación a Isométrico y haga clic en Plano Plane en la barra de herramientas de Geometría de Referencia, o en Insertar, Geometría de Referencia, Plano (Insert, Referente Geometry, Plane). Aparece el cuadro de diálogo de Construcción de planos. Seleccione la opción Sobre la Superficie (On Surface) y presione el botón . Corte Posterior
  • 88.
    Capitulo 3 MODELANDOPIEZAS SolidWorks para Dibujo y Diseño Mecánico 3—68 En la ventana de Selección de superficie, seleccione la cara cónica exterior de la pieza y un plano perpendicular a la superficie. En este caso seleccione el plano Derecho y presione el botón . En el Feature Manager, cambie el nombre de Plane1 por Plano sobre Superficie.  Dibuje el croquis. Abra un croquis en el Plano sobre la Superficie y cambie la orientación a Normal a . Extraiga hacia el croquis la línea de partición, utilizando Convertir Entidades Convert Entities. Arrastre el extremo superior de la línea convertida hasta la intersección del plano Derecho y el Corte frontal. Si el croquis aún permanece indefinido, agregue relaciones de coincidencia entre el extremo (punto final) superior de la línea y la arista circular del Corte frontal. Si se requiere agregue también, una relación de coincidencia entre el extremo inferior de la línea y la arista circular del Corte posterior.
  • 89.
    Capitulo 3 MODELANDOPIEZAS SolidWorks para Dibujo y Diseño Mecánico 3—69  Extruya el croquis como una operación lámina, seleccionando Plano Medio (Mid Plane) para el tipo de operación, con un espesor de pared de 0.500 pulgadas y una profundidad de 0.100 pulgadas. Cambie el nombre Cut-Extrude-Thin por Corte Inicial.  Acabado de la Matriz de Simetría. Haga clic en Matriz Circular Circular Pattern. Aparece el cuadro de diálogo CirPatern1. En Parámetros asigne 10 cortes, igualmente espaciados en un ángulo de 360º , y alrededor del eje temporal que pasa por el origen de la pieza. 10 cortes igualmente espaciados
  • 90.
    Capitulo 3 MODELANDOPIEZAS SolidWorks para Dibujo y Diseño Mecánico 3—70 6. Creación de la rosca. La tapa del reflector requiere una rosca para afianzarse de la cubierta de la linterna. Use una operación de barrido para crear la rosca. Como recordará, la pieza O-Ring se creó utilizando un barrido y para lograrlo se utilizaron dos croquis; uno conteniendo un recorrido circular y el otro la sección transversal que se pretende barrer. Para crear la rosca requerimos: _ Un croquis con un trayecto en espiral, a este trayecto se le llama paso de Rosca. _ Un croquis con una sección transversal, a esta sección se le llama Tipo de Rosca. Debido a que la rosca a crear no inicia exactamente en la parte posterior de la pieza y que las secciones de las roscas normalmente son pequeñas y con demasiados detalles, se requiere de numerosos pasos para crear la rosca. En este caso los pasos a seguir son: a. Crear un nuevo plano para ubicar el inicio de la rosca. b. Crear el trayecto de la rosca (Paso). c. Crear la sección transversal de la rosca (Tipo), de un tamaño más grande que su dimensión real para mejorar la visibilidad. d. Crear la operación de barrido. e. Reducir el tamaño de la sección transversal; de la rosca a su tamaño real.  Haciendo uso de Plano Plane, inserte un plano de referencia paralelo a la cara posterior de la pieza y a una distancia de 0.450 pulgadas hacia el frente de la misma. Cambie el nombre Plano2 por Plano para rosca. Cara Posterior
  • 91.
    Capitulo 3 MODELANDOPIEZAS SolidWorks para Dibujo y Diseño Mecánico 3—71 Para mejorar la visualización de la rosca que va a crear, se revisará en este momento un nuevo concepto de SolidWorks llamado Suprimir operaciones. Una operación suprimida es una operación que no se visualiza. Es de gran utilidad esconder operaciones para lograr una mejor claridad. Además suprimiendo operaciones se logra también una mejoría en el tiempo que utiliza el software para reconstruir el modelo. Suprima la operación Corte Inicial. Haga clic con el botón secundario del ratón sobre la operación Corte Inicial en el Feature manager y seleccione Propiedades (Properties). En el cuadro de diálogo de Propiedades de Operación active la casilla Suprimir (Suppressed) y presione el botón OK. La operación Corte Inicial y CirPattern aparecen en color gris en el Feature Manager, indicando que ambos quedan suprimidos y en la zona de gráficos se esconden todos los diez cortes de la matriz de simetría. La matriz de simetría, aunque no se suprimió específicamente, ya no existe porque al suprimir el Corte Inicial no tiene operación alguna con que realizar la matriz. Se dice que existe una relación de dependencia, es decir, la matriz de simetría depende directamente del Corte Inicial. A esta relación de dependencia se le conoce en SolidWorks con el nombre de relación Padre/Hijo (Parent/Child). Para averiguar la relación Padre/Hijo de cualquier operación en el Feature Manager, simplemente haga clic con el botón secundario del ratón sobre la operación en cuestión y seleccione Parent/Child.
  • 92.
    Capitulo 3 MODELANDOPIEZAS SolidWorks para Dibujo y Diseño Mecánico 3—72  Dibuje el croquis con el trayecto de la rosca. Abra un croquis en el plano para rosca. Extraiga la arista circular interior del lado posterior de la pieza, haciendo uso de Convertir Entidades Convert Entities. La arista circular aparece en el Plano para rosca. Verifique la posición del croquis cambiando distintas orientaciones. Inserte la trayectoria en forma de hélice en espiral haciendo clic en Insertar, Curva, Hélice/Espiral (Insert, Curve, Helix/ Spiral). Aparece la caja de diálogo Helix Curve Seleccione la curva definida por Paso y Número de Revoluciones e introduzca un valor de 0.250 pulgadas en la casilla de Paso (Pitch) y 2.5 en la de Número de Revoluciones (Revolution). Active la casilla Estrechar (Taper) e introduzca 5 grados en la casilla de Ángulo. Introduzca 0 grados en la casilla de Ángulo de inicio (Starting angle). Invierta el sentido de la curva, activando la casilla Dirección opuesta (Reverse direction). Finalmente Seleccione el sentido de las manecillas del reloj (Clockwise) para el sentido de giro de la espiral y presione OK. En el Feature Manager cambie el nombre Helix1 por Paso de rosca.
  • 93.
    Capitulo 3 MODELANDOPIEZAS SolidWorks para Dibujo y Diseño Mecánico 3—73  Dibuje el croquis con la sección transversal de la rosca. Abra un croquis en el plano Superior y cambie la orientación a vista Superior . Croquice el perfil de la rosca con la forma, cotas y relaciones de geometría que se muestran abajo. Dibuje en la parte superior derecha de la pieza. Cambie la orientación a Isométrico y posicione el perfil recién dibujado agregando una relación de penetración (Pierce) entre el punto medio izquierdo de la sección transversal y el inicio de la arista de la hélice Paso de rosca. La relación Pierce posiciona el punto medio de la sección transversal sobre el inicio de la trayectoria. Relación de Igualdad para las líneas izquierda, superior e inferior Relación Punto medio entre las líneas verticales y los extremos de la línea de centros Relación de penetración (Pierce)
  • 94.
    Capitulo 3 MODELANDOPIEZAS SolidWorks para Dibujo y Diseño Mecánico 3—74 Con objeto de mejorar la visualización, se dibujó el perfil de la sección transversal más grande que sus dimensiones reales. Ahora proceda a modificar sus dimensiones, asignando un valor de 0.063 pulgadas a la línea derecha y 0.125 pulgadas a la línea izquierda. Cierre el croquis y cambie el nombre Sketch6 por Tipo de rosca.  Creación del barrido. Haga clic en Barrer Sweep en la barra de herramientas de Operaciones. Aparece el cuadro de diálogo de barrido. Active la casilla de Perfil Profile y seleccione en el Feature Manager Tipo de rosca Active la casilla de Trayectoria Path y seleccione en el Feature Manager Paso de rosca. Haga clic en Aceptar . Restituya el estado de supresión de las operaciones Corte Inicial y CirPattern1 Guarde el documento TAPA REFLECTOR.
  • 95.
    Capitulo 3 MODELANDOPIEZAS SolidWorks para Dibujo y Diseño Mecánico 3—75 3.4 Sólidos de Recubrir Loft Recubrir crea una operación realizando transiciones entre perfiles. Un recubrimiento puede ser una base, un saliente, un corte o una superficie. Para realizar operaciones de Recubrir se deben seguir las siguientes normas:  Un recubrimiento se crea mediante dos o más perfiles. Sólo el primero, el último o el primero y último perfil pueden ser puntos.  Para un recubrimiento sólido, los perfiles primero y último deben ser caras del modelo o caras creadas por líneas de partición, perfiles planos o superficies. El recubrimiento puede realizarse de las siguientes formas: Recubrimiento sencillo. Recubrir usando curvas guía. Recubrir con perfiles no planos. Recubrir usando operaciones lámina. Recubrir con línea de partición. Recubrir con curva directriz. En esta sección, se revisará solo lo que se refiere a recubrimiento sencillo. Si requiere información sobre las otras formas de recubrimiento, consulte el Manual del usuario de SolidWorks. Un círculo en el Plano Frontal Un punto en el plano 1
  • 96.
    Capitulo 3 MODELANDOPIEZAS SolidWorks para Dibujo y Diseño Mecánico 3—76 Recubrimiento sencillo Para crear un recubrimiento sencillo: 1. Configure los planos necesarios para los croquis de perfil. Utilice las caras planas y los planos existentes o cree nuevos planos. Los planos no tienen que ser paralelos necesariamente. 2. Croquice los perfiles. 3. Haga clic en uno de los siguientes elementos: Recubrir de la barra de herramientas Operaciones, o en Insertar, Base, Recubrir o Insertar, Saliente Recubrir. Insertar, Cortar, Recubrir. Insertar, Superficie, Recubrir. 4. Seleccione los perfiles por orden, haciendo clic en un punto correspondiente de cada perfil. No tiene que seleccionar los vértices de manera precisa; se utiliza el vértice más cercano al punto de selección. Se visualiza una vista preliminar de la curva que conecta las entidades seleccionadas. 5. Observe la vista preliminar de la curva. Si la vista preliminar de la curva parece errónea, es posible que haya seleccionado los croquis en un orden erróneo. Utilice los botones Delante y Detrás para reorganizar los croquis. Para borrar todas las selecciones y volver a empezar, haga clic con el botón secundario del ratón en la zona de gráficos, seleccione Borrar las selecciones e inténtelo de nuevo. 6. Entre estas opciones, escoja la que necesite: Active la casilla de verificación Cerrar a lo largo de la dirección del recubrimiento para crear un cuerpo cerrado a lo largo de la dirección de recubrir. Esto conecta el primer y el último croquis automáticamente. Active la casilla de verificación Mantener tangencia para hacer que las superficies resultantes del recubrimiento sean tangentes si los segmentos de recubrir correspondientes son tangentes. Se mantienen las caras que se pueden representar como un plano, cilindro o cono. Las
  • 97.
    Capitulo 3 MODELANDOPIEZAS SolidWorks para Dibujo y Diseño Mecánico 3—77 otras caras adyacentes se fusionan y las secciones se aproximan. Los arcos de croquis se pueden convertir en Splines. Active la casilla de verificación Suavizamiento avanzado para obtener superficies suaves. Esta opción está disponible sólo si las secciones de recubrir tienen arcos circulares o elípticos. Las secciones se aproximan y los arcos de croquis se pueden convertir en Splines. 7. Haga clic en la pestaña Avanzado para especificar las opciones de tangencia, si desea (el valor prederteminado es Ninguna). 8. Haga clic en Aceptar. Ya que se revisaron los conceptos básicos de la operación Recubrir, proceda a modelar la siguiente pieza de esta sección.
  • 98.
    Capitulo 3 MODELANDOPIEZAS SolidWorks para Dibujo y Diseño Mecánico 3—78 Modelando la pieza SWITCH. Perspectiva de la pieza a crear. El switch es un ensamble complejo, para efectos de modelaje, se creará solo la parte exterior del cuerpo del switch. Para lograrlo se usará una operación de Recubrir. Una operación de Recubrir utiliza dos o más secciones transversales para definir el contorno de la geometría. Se croquiza cada sección transversal en un plano. La orientación de la pieza SWITCH está basada en su posición dentro del ensamblaje. El SWITCH está formado por tres secciones transversales, croquizadas en tres diferentes planos Enseguida identificaremos las operaciones necesarias para su creación.  Croquis. Croquis de tres secciones transversales, cada una en un plano diferente. En este caso planos paralelos.  Operación Recubrir. Crear operación base de Recubrir.  Domo. Agregar un domo en la cara superior de la operación recubrir.
  • 99.
    Capitulo 3 MODELANDOPIEZAS SolidWorks para Dibujo y Diseño Mecánico 3—79 Ahora proceda a modelar la pieza SWITCH. 1. Abra un documento nuevo de pieza y, a continuación, guarde el documento con el nombre SWITCH. 2. La operación Recubrir requiere, en este caso, de tres croquis dibujados en tres planos paralelos, por lo tanto el primer paso para lograr los croquis es la creación de los planos.  El plano para el primer croquis es el plano predeterminado Superior.  El segundo plano se creará, paralelo al plano superior y a una distancia por encima de éste de 0.500 pulgadas. Para crear el plano, en esta ocasión se hará uso de la opción de copiar. − Cambie la orientación a Isométrico. − Visualice el plano Superior. − Mantenga presionada la tecla Ctrl. − Haga clic en una arista del plano superior. − Arrastre hacia arriba el plano superior. − Suelte el botón del ratón y a continuación suelte la tecla Ctrl. Aparece un nuevo plano con un nombre predeterminado Plano1. − Haga doble clic sobre Plano1 e introduzca la distancia de 0.500 pulgadas.  El tercer plano se creará también paralelo al plano superior y a una distancia por encima de éste de 1.000 pulgadas. Para su creación, utilice el mismo método anterior. Visualice los planos desde la Vista Frontal .
  • 100.
    Capitulo 3 MODELANDOPIEZAS SolidWorks para Dibujo y Diseño Mecánico 3—80 3. Creación de los croquis.  El primer croquis es un cuadrado en el plano superior. Abra un croquis en el plano superior y dibuje un rectángulo centrado en el origen. Utilizando cotas y relaciones geométricas, asigne al cuadrado lados iguales de 0.500 pulgadas y ubíquelo centrado con respecto al origen. El croquis deberá quedar completamente definido. Cierre el croquis.  El segundo croquis es un círculo en el Plano1. Abra un croquis en el Plano1 y dibuje un círculo con su centro en el origen. Agregue una relación de Tangencia entre la arista del círculo y una arista cualquiera del cuadrado croquizado en el Plano Superior. Cierre el croquis.  El tercer croquis es un círculo en el Plano 2. Abra un croquis en el Plano 2 y dibuje un círculo centrado en el origen y con un diámetro = 0.375”. Cierre el croquis. Relación tangente entre el círculo y la línea Círculo croquizado en el plano1 Círculo croquizado en el Plano 2
  • 101.
    Capitulo 3 MODELANDOPIEZAS SolidWorks para Dibujo y Diseño Mecánico 3—81 4. Creación de la Operación Recubrir.  Esconda los planos, haciendo clic en Ver en el Menú principal y a continuación desactive la opción Planos.  Haga clic en Recubrir Loft en la barra de herramientas Operaciones. Aparece el cuadro de diálogo de Recubrir Base (Base Loft). Cambie la orientación a Isométrico. Active la ventana Perfil (Profile) y seleccione los perfiles. Haga clic en la parte frontal del Croquis1, enseguida en Croquis2 y finalmente en Croquis3. NOTA: Debe tenerse especial cuidado al seleccionar los perfiles, en cuanto al orden y localización de la selección. Ya que la operación Recubrir se crea conectando los puntos en que se selecciona el perfil. El sistema muestra una vista previa de la curva con los perfiles seleccionados. Si selecciona una localización incorrecta en alguno de los croquis, presione el botón derecho del ratón en la zona de gráficos y seleccione la opción Borrar selecciones (Clear selections). Seleccione nuevamente los perfiles. Haga clic en Aceptar Parte Frontal: Croquis1 Croquis2 Croquis3
  • 102.
    Capitulo 3 MODELANDOPIEZAS SolidWorks para Dibujo y Diseño Mecánico 3—82 5. Creación del Domo. Ahora agregue un domo en la cara superior del Switch.  Haga clic en Domo Dome en la barra de herramientas de Operaciones. Aparece la caja de diálogo de Domo. Introduzca un valor de 0.100 pulgadas en la casilla de Altura del domo (height). Active la casilla de Cara con domo (Dome face) y seleccione la cara superior del switch.  Haga clic en OK. En el Feature Manager expanda la Operación Base-Loft Feature. Haga clic en el Signo Mas al lado izquierdo del nombre de la operación y observe que la operación Recubrir (Loft) está compuesta por los corquis1, Croquis2, y Croquis3.  Guarde el documento Switch.
  • 103.
    Capitulo 3 MODELANDOPIEZAS SolidWorks para Dibujo y Diseño Mecánico 3—83 Modelando la pieza CUBIERTA. Perspectiva de la pieza a crear. La CUBIERTA de la linterna sirve para guardar y sostener en posición la batería. El SWITCH y la TAPA REFLECTOR van ensamblados en la CUBIERTA. La TAPA REFLECTOR debe ir roscada en la CUBIERTA, por lo tanto se requiere de una rosca con igual paso que la Tapa. El SWITCH se coloca a través de un taladro en la CUBIERTA. Se agregaran algunos nervios en el cuerpo de la cubierta con la finalidad de darle rigidez y de posicionar la batería. Enseguida identificaremos las operaciones necesarias para su creación. Base extruida. Iniciamos la parte frontal de la cubierta con una Operación Base Extruida. Recubrir. Se agrega una operación de recubrir con la finalidad de lograr la transición de redondo a rectangular. Saliente extruido. El saliente extruido se crea para representar la parte donde se alojará la batería. Vaciado. Para crear el hueco en la pieza se realiza un vaciado. Barrido. Se realizan dos operaciones de barrido; una para crear la rosca y la otra para crear la agarradera. Nervios y Matriz de Simetría. Se agregan algunos Nervios para dar rigidez a la pieza y a la vez para que sirvan de soporte a la batería.
  • 104.
    Capitulo 3 MODELANDOPIEZAS SolidWorks para Dibujo y Diseño Mecánico 3—84 Ahora proceda a modelar la pieza CUBIERTA. 1. Abra un documento nuevo de pieza y, a continuación, guarde el documento con el nombre CUBIERTA. 2. La base extruida es la primera operación a crear:  Abra un croquis en el plano Frontal y dibuje un círculo con centro en el origen y un diámetro de 4.375 pulgadas.  Extruya el croquis hacia enfrente a una profundidad de 1.300 pulgadas. 3. Creación de la operación Recubrir. La operación Recubrir requiere de dos perfiles. Dibuje el primer perfil en cara posterior de la base extruida recién creada y el segundo perfil en un plano paralelo a dicha cara, a una distancia de 1.300 pulgadas.  Para crear el primer perfil, abra un croquis en la cara posterior de la pieza y extraiga el perfil del contorno de la cara haciendo uso de Convertir entidades (Convert entities). Cierre el croquis.  Para crear el segundo perfil, inserte un plano de referencia paralelo a la cara posterior de la pieza y que esté ubicado a una distancia de 1.300 pulgadas hacia atrás. Enseguida, abra un croquis en este plano y dibuje el perfil que se muestra abajo.  Cierre el croquis. Dirección de Extrusión Agregue filetes a todos los vértices
  • 105.
    Capitulo 3 MODELANDOPIEZAS SolidWorks para Dibujo y Diseño Mecánico 3—85  Acabado de la operación Recubrir. Haga clic en Recubrir Loft en la barra de herramientas Operaciones y seleccione los perfiles. Haga clic en la esquina superior derecha del croquis que contiene el rectángulo y, a continuación, haga clic en la parte superior derecha del croquis que contiene el círculo.  Haga clic en Aceptar 4. Creación del saliente extruido.  Abra un croquis en la parte posterior de la pieza y extraiga la arista del contorno de ésta haciendo uso de Convertir entidades (Convert entities).  Extruya el croquis hacia atrás con una profundidad de 4.400 pulgadas y active la casilla Ángulo de salida (Draft) asignando un valor de 1.00 grados. 5. Creación del Vaciado. Como se revisó anteriormente, una operación de vaciado elimina material de la pieza. Haga el hueco, haciendo clic en Vaciado (Shell) y asignando un valor de 0.100 pulgadas a el espesor de la pared y seleccionando como caras a eliminar, la cara frontal de la pieza.
  • 106.
    Capitulo 3 MODELANDOPIEZAS SolidWorks para Dibujo y Diseño Mecánico 3—86 6. Creación de un segundo saliente extruido. Se realizara otro saliente extruido para crear un anillo sólido circular alrededor de la parte frontal de la pieza. Este anillo sólido servirá como tope para la TAPA REFLECTOR y además para agregar rigidez a la pieza en el punto de transición del área circular a rectangular.  Abra un croquis en el plano Frontal.  Con la herramienta Convertir entidades extraiga la arista frontal circular interior del hueco.  Dibuje un círculo centrado en el origen y con un diámetro de 5.125 pulgadas.  Extruya el croquis hacia enfrente con una profundidad de 0.100 pulgadas.  En el Feature Manager cambie el nombre Boss-Extrude por Tope. 7. Creación de ángulo de salida. La pieza TAPA REFLECTOR tiene un ángulo de salida de 5 grados y debe ensamblar en la parte frontal de la CUBIERTA. Por lo tanto la parte frontal exterior de la cubierta requiere un ángulo de salida igual para que pueda roscar apropiadamente la TAPA REFLECTOR en la CUBIERTA. La pared interior de la CUBIERTA no requiere ángulo de salida. Utilice la operación Ángulo de Salida Draft para levar a cabo esta tarea. Dirección de la Extrusión
  • 107.
    Capitulo 3 MODELANDOPIEZAS SolidWorks para Dibujo y Diseño Mecánico 3—87  Haga un Zoom en la cara frontal circular de la pieza y haga clic en Ángulo de Salida Draft. Aparece la caja de diálogo de la operación Draft Introduzca los siguientes parámetros: − El la casilla Tipo de Inclinación (Type of draft) seleccione Plano Neutral. − Asigne un valor de 5 grados en la casilla de Ángulo de inclinación (Draft angle). − Active la casilla Plano Neutral y seleccione la cara frontal circular de la pieza. − Active la casilla caras a inclinar (Faces to Draft) y seleccione la cara exterior. − Haga clic en Aceptar Para visualizar el ángulo de salida creado, cambie la orientación a vista Derecha. Cara exterior a inclinar Cara frontal circular (Plano Neutral) Cara exterior Inclinada 5º Cara Interior Recta
  • 108.
    Capitulo 3 MODELANDOPIEZAS SolidWorks para Dibujo y Diseño Mecánico 3—88 8. Creación de la rosca con una operación de Barrido. La CUBIERTA requiere de una rosca. La rosca de la CUBIERTA se realizará en la cara exterior con ángulo de salida. La operación de Barrido para crear la rosca requiere de dos croquis:  Trayectoria de rosca (Paso)  Perfil de rosca (Tipo) Dibuje el croquis con la trayectoria de rosca. Debido a que el inicio de la rosca no coincide con la cara frontal de la cubierta, sino que inicia a una distancia de 0.125 pulgadas hacia atrás, es necesario insertar un plano en esa localización, para croquizar el inicio de la trayectoria.  Haciendo uso de la opción Geometría de referencia, inserte un plano paralelo a la cara frontal de la CUBIERTA y a una distancia de 0.125 pulgadas hacia atrás de dicha cara. En el Feature Manager, asigne al plano creado el nombre Inicio rosca.  Abra un croquis en el Plano Inicio rosca y haciendo uso de Convertir entidades, extraiga la arista frontal circular exterior de la pieza.  Inserte la Hélice/Espiral a partir de la arista circular. En el Menú principal, haga clic en Insertar, Curva, Hélice/Espiral. Aparece la caja de diálogo de Curva Hélice.
  • 109.
    Capitulo 3 MODELANDOPIEZAS SolidWorks para Dibujo y Diseño Mecánico 3—89 Introduzca los siguientes parámetros: − Seleccione definida por Paso y Revolución (Pitch and Revolution). − Introduzca el valor del Paso (Pitch) igual a 0.250 pulgadas − En la casilla de Revolución (Revolution) asigne un valor de 2.5 Revoluciones. − Active la casilla Estrechar (Taper) e introduzca 5 grados en la casilla de Ángulo. − Active la casilla Estrechar hacia fuera (Taper outward). − Introduzca 180 grados en la casilla de Ángulo de inicio (Starting angle). − Invierta el sentido de la curva, activando la casilla Dirección opuesta (Reverse direction). − Finalmente Seleccione el sentido de las manecillas del reloj (Clockwise) para el sentido de giro de la espiral y presione OK. En el Feature Manager cambie el nombre Helix1 por Paso de rosca.  Dibuje el croquis con la sección transversal de la rosca. Como se recordará en la pieza TAPAREFLECTOR se creó un croquis con una sección transversal para la rosca. La TAPA REFLECTOR debe ensamblar roscada en la CUBIERTA, por lo tanto ambas secciones transversales (tipo de rosca) deben ser iguales. Por esta razón se puede utilizar el mismo croquis de la pieza TAPA REFLECTOR. Copie el croquis del perfil de la rosca de la pieza TAPA REFLECTOR.  Abra el documento TAPA REFLECTOR. Expanda la operación Rosca en el Feature Manager y seleccione el croquis con nombre Tipo de rosca. Enseguida proceda a copiarlo,
  • 110.
    Capitulo 3 MODELANDOPIEZAS SolidWorks para Dibujo y Diseño Mecánico 3—90 utilizando Editar, Copiar (Edit, Copy) del Menú principal.  Cierre el documento TAPA REFLECTOR.  Seleccione el Plano Superior y proceda a pegar el croquis copiado con anterioridad, utilizando Editar, Pegar Edit, Paste del Menú principal. Aparece la sección transversal en el plano Superior y en Feature Manager se agrega un nuevo croquis (Sketch7). Cambie el nombre Sketch7 por Perfil de rosca.  Para posicionarlo, agregue una relación geométrica de Perforar (Pierce). Abra el croquis Perfil de rosca, haciendo clic en el botón secundario del ratón sobre el croquis y seleccionando Editar croquis (Edit Sketch). A continuación, agregue la relación de perforar entre el punto medio del perfil de la rosca y la arista posterior de la hélice del Paso de rosca. Para mejorar la visibilidad al momento de seleccionar las entidades a relacionar haga uso de la herramienta de agrandar Zoom to Área . NOTA: No seleccione la parte frontal de la arista de la hélice. Si lo hace la rosca se creará hacia fuera de la CUBIERTA.  Cierre el croquis Punto medio Arista posterior Perfil pegado en el Plano Superior
  • 111.
    Capitulo 3 MODELANDOPIEZAS SolidWorks para Dibujo y Diseño Mecánico 3—91  Creación del barrido. Haga clic en Barrer Sweep en la barra de herramientas de Operaciones. Aparece el cuadro de diálogo de barrido. Active la casilla de Perfil Profile y seleccione en el Feature Manager ó en la zona de gráficos el croquis Perfil de rosca. Active la casilla de Trayectoria Path y seleccione el croquis Paso de rosca Haga clic en Aceptar . En el Feature Manager, cambie el nombre de la operación Boss-Sweep1 por Rosca. 9. Creación de la Agarradera. Utilice nuevamente una operación de barrido para agregar la agarradera a la CUBIERTA. Croquice la trayectoria del barrido en el plano Derecho, utilizando las aristas ya existentes en operaciones anteriores. Croquice la sección transversal del barrido en la cara posterior circular de la operación Tope. Proceda de la siguiente manera: Croquizado de la trayectoria.  Abra un croquis en el plano Derecho y croquice la trayectoria que se muestra a continuación:  Cierre el croquis y asígnele el nombre Trayectoria de Asa. Inicio coincidente con la geometría existente. Final coincidente con la geometría existente.
  • 112.
    Capitulo 3 MODELANDOPIEZAS SolidWorks para Dibujo y Diseño Mecánico 3—92 Croquizado del perfil.  Abra un croquis en la cara posterior del tope de la cubierta y croquice el perfil que se muestra a continuación:  Agregue una relación de Perforación (Pierce) entre el punto medio superior del perfil y la línea de la trayectoria.  Cierre el croquis y en el Feature Manager cambie el nombre por Perfil de asa.  Creación del barrido. Haga clic en Barrer Sweep en la barra de herramientas de Operaciones. Aparece el cuadro de diálogo de barrido. Active la casilla de Perfil Profile y seleccione en el Feature Manager ó en la zona de gráficos el croquis Perfil de Asa. Active la casilla de Trayectoria Path y seleccione el croquis Trayectoria de Asa. Haga clic en Aceptar . En el Feature Manager, cambie el nombre de la operación Boss-Sweep2 por Asa. Línea de Centros coincidente con el origen Punto medio superior Línea de la Trayectoria
  • 113.
    Capitulo 3 MODELANDOPIEZAS SolidWorks para Dibujo y Diseño Mecánico 3—93  Para terminar la creación de la agarradera de la linterna, proceda a crear la perforación donde va ensamblado el SWITCH. Abra un croquis en la cara superior del Asa y dibuje un círculo con los siguientes parámetros: − Colineal con el Plano derecho. − Diámetro igual a 0.510 pulgadas. − Distancia desde el plano frontal al centro del círculo igual a 0.450 pulgadas.  Extruya el croquis. − Haga clic en Extruir Corte Extruded Cut. − En la casilla de Tipo de corte, escoja Hasta la superficie (Up to Suirface). − En la zona de gráficos seleccione la cara interior del hueco de la pieza CUBIERTA. − Haga clic en Aceptar . − Cambie el nombre de la operación por Perforación Asa. 10.Creación de los nervios. Para agregar rigidez e integridad estructural a la pieza proceda a agregar algunos nervios, principalmente en las partes planas. La operación Nervio (Rib) es un tipo de operación de extrusión especial creada desde un contorno croquizado abierto. Agrega material de un espesor determinado en una dirección especificada entre el contorno y una pieza existente. Plano Frontal Plano Derecho Frontal
  • 114.
    Capitulo 3 MODELANDOPIEZAS SolidWorks para Dibujo y Diseño Mecánico 3—94 Una operación Nervio Rib requiere:  Un croquis  Espesor  Dirección de la extrusión En este caso, proceda de la siguiente manera:  Abra un croquis en el Plano Superior.  Cambie la orientación a Vista Superior y la visualización en Líneas ocultas en gris (Hidden in Gray).  Dibuje una línea con los parámetros siguientes: − Línea horizontal con ambos puntos inicial y final de la línea coincidentes con la pared interior del hueco de la pieza. − Distancia de la línea a la cara interior del fondo de la pieza es igual a 0.175 pulgadas.  Terminado del nervio. Haga clic en Nervio Rib en la barra de herramientas de Operaciones. Aparece la caja de diálogo de Nervio. Introduzca los siguientes parámetros: Coincidentes con la pared interior Cara interior del fondo
  • 115.
    Capitulo 3 MODELANDOPIEZAS SolidWorks para Dibujo y Diseño Mecánico 3—95 − En las opciones para el Espesor, presione el botón con la opción Crear nervio en ambas direcciones Create rib on both sides of the Sketch. − En la casilla de espesor introduzca un valor de 0.100 pulgadas. − En la dirección de la extrusión, presione el botón Paralelo . − En la zona de gráficos la flecha que indica la dirección del nervio debe estar apuntado hacia atrás (al fondo). Si no es así, cambie la dirección activando la casilla Flip material side. − Active la casilla Ángulo de salida Draft e introduzca un valor de 1.00 grados. − Active la casilla Ángulo de salida hacia fuera (Draft outward). − Haga clic en Aceptar . Observe que la geometría existente es la que define los límites del Nervio. El Nervio no penetra hacia la pared de la pieza. Nervio creado Nervio en Vista derecha
  • 116.
    Capitulo 3 MODELANDOPIEZAS SolidWorks para Dibujo y Diseño Mecánico 3—96  Creación de una Matriz lineal de simetría. La cubierta requiere nervios múltiples para soportar la batería. Una matriz lineal de simetría (Linear Pattern) crea instancias múltiples de una operación a lo largo de una línea recta. La matriz lineal de simetría será creada en este caso en dos direcciones a lo largo de una misma arista. Para crear la matriz de simetría del nervio recién creado proceda de la siguiente manera: − Haga clic en Matriz Lineal de Simetría Linear Pattern. Introduzca los siguientes parámetros para la dirección 1: − Active la casilla de dirección de la matriz (Pattern direction) y seleccione la parte superior de la artista vertical oculta. La flecha que marca la dirección debe marcar hacia arriba, en caso contrario active el botón Dirección contraria Reverse direction − Introduzca un valor de 0.500 pulgadas en la casilla de Espaciamiento (Spacing). − En la casilla de Objetos totales (Total instantes) escriba 3. Expanda la ventana para la dirección 2 e introduzca los siguientes parámetros: − Active la casilla de dirección de la matriz (Pattern direction) y seleccione la parte inferior de la artista vertical oculta. La flecha que marca la dirección debe marcar hacia abajo, en caso contrario active el botón Dirección contraria Reverse direction − Introduzca un valor de 0.500 pulgadas en la casilla de Espaciamiento (Spacing). − En la casilla de Objetos totales (Total instantes) escriba 3. − Active la casilla Pattern seed only
  • 117.
    Capitulo 3 MODELANDOPIEZAS SolidWorks para Dibujo y Diseño Mecánico 3—97 Active la casilla de Operaciones a copiar (Features to pattern) y seleccione la operación Nervio. − Haga clic en Aceptar . Creación del segundo Nervio. El segundo Nervio tiene como propósito soportar y centrar la batería. Para su creación proceda de la siguiente manera:  Inicie creando un plano en el lugar geométrico donde se localizará el centro del nervio. Inserte un plano, haciendo uso de la opción Geometría de referencia. − Haga clic en Insertar, Geometría de referencia, Plano (Insert, Referente geometry, Plane) y seleccione la opción Plano paralelo y que pase por un punto D Plane@Pt. Enseguida presione el botón . − La opción Plano-Punto requiere la información de un plano y un punto. Para el plano seleccione el plano Derecho y para el punto seleccione el vértice que se localiza en el fondo de la cubierta y hacia la derecha del asa. Enseguida presione el botón . − Asigne a este plano el nombre Plano nervio2. Plano Punto
  • 118.
    Capitulo 3 MODELANDOPIEZAS SolidWorks para Dibujo y Diseño Mecánico 3—98  Abra un croquis en el Plano nervio2 y cambie la orientación a Vista Derecha .  Dibuje una línea horizontal y un arco tangente como se muestra en el croquis de abajo:  Terminado del nervio. Haga clic en Nervio Rib en la barra de herramientas de Operaciones. Aparece la caja de diálogo de Nervio. Introduzca los datos necesarios para crear un nervio a ambos lados con un espesor de .075 pulgadas. El nervio tiene una inclinación de ángulo de salida (Draft) de 1 grado y dirigida hacia fuera Draft outward. Punto inicial de la recta coincidente con la pared interior del fondo Punto final de la recta coincidente con la línea de transición de perfil Punto final del arco Coincidente con la intersección de la arista del tope y la pared interior de la CUBIERTA Origen OJO: No es colineal con la línea horizontal de la CUBIERTA
  • 119.
    Capitulo 3 MODELANDOPIEZAS SolidWorks para Dibujo y Diseño Mecánico 3—99 Asegúrese que la flecha de dirección del nervio apunte hacia abajo, en caso contrario, cambie la dirección activando la casilla Flip material side Cambie el nombre de la operación Rib2 por Nervio2. Cambie la orientación a Isométrico.  Ahora proceda a crear otro nervio igual al anterior, localizado simétricamente al lado izquierdo de la CUBIERTA. Para realizar la creación del otro nervio se utilizará la Simetría de operación (Mirror Feature). Esta herramienta crea una copia de una operación (u operaciones), que guarda simetría respecto a un plano. Puede utilizar un plano existente o crear uno nuevo. Si modifica la operación original, la copia simétrica se actualiza para adoptar los cambios. − Haga clic en Simetría de Operación Mirror Feature en la barra de herramientas de Operaciones o en Insert, Pattern/Mirror, Mirror Feature. Aparece la caja de diálogo Mirror Pattern Feature. Nervio creado
  • 120.
    Capitulo 3 MODELANDOPIEZAS SolidWorks para Dibujo y Diseño Mecánico 3—100 − Active la casilla de plano de simetría (Mirror plane) y seleccione el plano Derecho. − Active la casilla Features to mirror y seleccione Nervio2. − Haga clic en OK.  Guarde El documento CUBIERTA. Con la creación de esta pieza quedan completas las partes necesarias para el proyecto LINTERNA. Cierre todos los documentos de Partes antes de iniciar con el siguiente capitulo sobre ensamblajes.
  • 121.
    Capitulo 4 MODELANDOENSAMBLAJES SolidWorks para Dibujo y Diseño Mecánico 4—1 44 MODELANDO ENSAMBLAJES Es posible construir ensamblajes complejos formados por muchos componentes. Este capitulo describe los conceptos básicos que intervienen en la creación de un ensamblaje a partir de componentes que ya ha construido y proporciona información general sobre el trabajo con ensamblajes de todo tipo. Se representan los siguientes temas:  Métodos de diseño  Crear un ensamblaje  Relación de posición de un ensamblaje  Trabajar con subensamblajes  Explosionar una vista de ensamblaje 4.1 Métodos de diseño Puede crear un ensamblaje utilizando diseño ascendente, diseño descendente o una combinación de ambos métodos. Este capitulo tratará únicamente el método ascendente. Diseño ascendente El diseño ascendente es el método tradicional. En el diseño ascendente: 1. Se crean piezas 2. Se insertan en un ensamblaje 3. Se relacionan según lo exige el diseño. El diseño ascendente es la técnica mas adecuada cuando se utilizan piezas estándar construidas anteriormente. Una ventaja del diseño ascendente es que, dado que los componentes se diseñan independientemente, sus relaciones y su funcionamiento en cuanto a regeneración se refiere resultan mas sencillos que en el diseño descendente. Trabajar con diseño ascendente le permite concentrarse en cada una de las piezas independientemente. Es conveniente utilizar este método si no necesita crear referencias que controlen el tamaño o la forma de las piezas con respecto de cada una. 1.- Crear piezas 2.-Crear ensamblaje 3.-Insertar y relacionar piezas
  • 122.
    Capitulo 4 MODELANDOENSAMBLAJES SolidWorks para Dibujo y Diseño Mecánico 4—2 Diseño descendente El diseño descendente es distinto porque se empieza a trabajar en el ensamblaje. Puede utilizar la geometría de una pieza para definir las otras piezas o para crear operaciones mecanizadas que se agregan cuando se han ensamblado las piezas. Puede empezar con un croquis de diseño, después definir las ubicaciones de los dispositivos, los planos, etc., y finalmente diseñar las piezas haciendo referencias a dichas definiciones. Por ejemplo, puede insertar una pieza en un ensamblaje, después construir un dispositivo basado en dicha pieza. Trabajar con diseño descendente, crear una pieza en contexto, le permite hacer referencia a la geometría de modelo de modo que puede controlar las cotas del dispositivo creando relaciones geométricas a la pieza original. De este modo, si modifica las cotas de la pieza, el dispositivo se actualiza automáticamente. 4.2 Crear un ensamblaje Un ensamblaje puede estar formado por piezas que haya diseñado previamente así como por componentes que cree dentro del propio ensamblaje. Esta sección describe como agregar, reemplazar, copiar, eliminar, verificar y guardar componentes en un ensamblaje. Entender ensamblajes Los componentes de un ensamblaje pueden incluir tanto piezas individuales como otros ensamblajes, denominados subensamblajes. Para la mayoría de operaciones, el funcionamiento de los componentes es el mismo para ambos tipos. Los componentes están vinculados al archivo del ensamblaje. Los documentos de ensamblaje tienen la extensión .sldasm. 1. Crear ensamblaje 2. Crear piezas en posición 3. Crear (o insertar) otras piezas
  • 123.
    Capitulo 4 MODELANDOENSAMBLAJES SolidWorks para Dibujo y Diseño Mecánico 4—3 A continuación se presenta una ventana de ensamblaje típica El gestor de diseño del Feature Manager visualiza los nombres de estos elementos. 1. Ensamblaje de nivel superior (el primer elemento del gestor) 2. Carpetas de iluminación y anotaciones 3. Planos de ensamblaje y origen 4. Componentes (subensamblajes y piezas individuales) 5. Grupos de relación de posición y relaciones de posición 2 3 4 5 1
  • 124.
    Capitulo 4 MODELANDOENSAMBLAJES SolidWorks para Dibujo y Diseño Mecánico 4—4 Puede expandir o colapsar cada componente para verlo en detalle haciendo clic en al lado del nombre del componente. Para colapsar todos los elementos del gestor, haga clic con el botón secundario del ratón en el icono de la parte superior del gestor y seleccione Colapsar operaciones. Puede utilizar el mismo componente varias veces dentro de un ensamblaje. Cada componente tiene el sufijo <n>. Para cada aparición del componente en el ensamblaje, se incrementa el número n. En el gestor de diseño del Feature Manager, un nombre de componente pude tener un prefijo que proporcione información sobre el estado de sus relaciones con otras componentes. Los prefijos son: (-) Insuficientemente definido (+) Definido en exceso (f) Fijo (?) No solucionado La ausencia de prefijo indica que la posición del componente se define completamente. La barra de ensamblaje proporciona un acceso rápido a estas herramientas de ensamblaje de uso frecuente. Mover componente Girar componente Relación de posición Relación de posición inteligente Editar pieza Ocultar/visualizar componente Cambiar estado de supresión
  • 125.
    Capitulo 4 MODELANDOENSAMBLAJES SolidWorks para Dibujo y Diseño Mecánico 4—5 Agregar componentes a un ensamblaje Cuando coloca un componente (una pieza individual o un subensamblaje) en un ensamblaje, el archivo del componente está vinculado al archivo del ensamblaje. El componente aparece en el ensamblaje; sin embargo, los datos del componente permanecen en el archivo de origen del componente. Los cambios que realice en el archivo de componente actualizan el ensamblaje. Hay varias maneras de agregar componentes en un ensamblaje nuevo o ya existente.  Utilice el comando en el menú Insertar, y, a continuación, localice el componente.  Arrastre y coloque desde la ventana de un documento abierto.  Arrastre y coloque desde el Explorador de Windows.  Arrastre y coloque un hipervínculo desde el Explorador de Internet.  Arrastre y coloque dentro del ensamblaje para instancias adicionales de los componentes ya existentes.  Arrastre y coloque desde la paleta de operaciones. Para agregar componentes utilizando el menú: 1. Abra un ensamblaje y haga clic en Insertar, Componente, Desde archivo. Aparece el cuadro de diálogo Insertar componente. 2. Navegue hasta la carpeta que contiene el documento de componente que desee insertar en el ensamblaje y seleccione el documento. (También puede hacer doble clic en el documento para seleccionarlo y cerrar el cuadro de diálogo en un único paso). Para ver el componente seleccionado antes de insertarlo, active la casilla de verificación Vista preliminar. Para seleccionar la configuración del componente que se debe utilizar, active la casilla de verificación Configurar.
  • 126.
    Capitulo 4 MODELANDOENSAMBLAJES SolidWorks para Dibujo y Diseño Mecánico 4—6 3. Haga clic en Abrir. Si ha activado la casilla de verificación Configurar, seleccione una configuración de la lista y haga clic en Aceptar. 4. Haga clic en la zona de gráficos de la ventana del ensamblaje donde desee situar el componente. Para agregar componentes arrastrándolos y colocándolos desde una ventana de documento abierta: 1. Abra el documento del ensamblaje de destino y abra el documento de origen (el mismo documento de componente u otro documento de ensamblaje que contenga el componente). 2. Haga clic en Ventana, Mosaico horizontal (o Mosaico vertical). 3. Arrastre el icono del componente desde el gestor de diseño del Feature Manager de la ventana de origen y colóquelo en la ventana del ensamblaje de destino.  Si agrega una pieza individual (y no un ensamblaje), también puede arrastrarla desde la zona de gráficos. Según la entidad que utilice para arrastrar la pieza, puede crear automáticamente relaciones de posición cuando la coloque. Ventanas en Mosaico Horizontal
  • 127.
    Capitulo 4 MODELANDOENSAMBLAJES SolidWorks para Dibujo y Diseño Mecánico 4—7 Si el componente tiene diversas configuraciones, puede seleccionar la que desee insertar:  Para inserta la configuración que está actualmente activa, arrastre el icono desde la parte superior del gestor de diseño del FeatureManager del documento de componente y colóquelo en la ventana del ensamblaje.  Para insertar una configuración que no está activa, haga clic en la pestaña de configuración en el documento de componente y, a continuación, arrastre y coloque el nombre de la configuración deseada. Para agregar componentes arrastrando y colocando desde el explorador de Windows: 1. Abra un ensamblaje. 2. Abra el explorador de Windows. Navegue hasta la carpeta que contiene el componente deseado. 3. Arrastre el icono del documento desde la ventana del Explorador y colóquelo en la zona de gráficos de la ventana del ensamblaje.
  • 128.
    Capitulo 4 MODELANDOENSAMBLAJES SolidWorks para Dibujo y Diseño Mecánico 4—8 Si el componente tiene diversas configuraciones, aparece el cuadro de diálogo Seleccionar una configuración. Seleccione la configuración que desee insertar y haga clic en Aceptar. Si el componente tiene una Referencia de relación de posición, pude agregar ciertos tipos de relaciones de posición automáticamente. 4.3 Relación de posición de ensamblaje Una vez colocado un componente en un ensamblaje, puede mover, girar o fijar su posición. Esto resulta útil para el posicionamiento aproximado de los componentes en el ensamblaje. Después podrá situar los componentes con precisión utilizando las relaciones de posición. Las relaciones de posición permiten situar los componentes con precisión entre ellos en un ensamblaje. Además, permiten definir cómo se mueven y giran los componentes en relación con otros componentes. Al agregar relaciones de posición sucesivamente, puede mover los componentes a las posiciones que desee. Cada componente que se agrega a un ensamblaje posee 6 grados de libertad antes de fijarse o de agregar alguna relación de posición. Estos son: movimiento de traslación a lo largo de los ejes X, Y, Z y movimiento de rotación alrededor de los mismos ejes. Un componente es capaz de moverse en un ensamblaje dependiendo de sus grados de libertad. Las opciones Fijar y Agregar Relaciones son utilizadas para restringir los grados de libertad. Según vaya agregando relaciones de posición, podrá mover dentro de los grados de libertad no restringidos, observando el funcionamiento del mecanismo. Fijar la posición de un componente Puede fijar la posición de un componente de forma que no se mueva con respecto al origen del ensamblaje. De forma predeterminada, la primera pieza de un ensamblaje queda fija; sin embargo se puede deshacer la fijación en cualquier momento. Se recomienda que como mínimo un componente de ensamblaje esté fijo o en relación de posición con los planos o con el origen del ensamblaje. Esto proporciona un marco de referencia para todas las relaciones de posición y puede evitar movimientos inesperados de componentes al agregar relaciones de posición.
  • 129.
    Capitulo 4 MODELANDOENSAMBLAJES SolidWorks para Dibujo y Diseño Mecánico 4—9 Para fijar un componente: En el gestor de diseño del FeatureManager o en zona de gráficos, haga clic con el botón secundario del ratón en el componente y seleccione Fijar. En el gestor de diseño del FeatureManager, el prefijo (f) aparece junto al nombre del componente fijo. Un componente fijo queda bloqueado en un sitio y no puede moverse. Para flotar (deshacer la fijación de) un componente: En el gestor de diseño del FeatureManager o en zona de gráficos, haga clic con el botón secundario del ratón en el componente y seleccione Flotar. En el gestor de diseño del FeatureManager, el prefijo cambia para reflejar el estado del componente antes de que se fijara su posición. Mover y girar componentes Cuando mueve un componente, éste retiene todas las relaciones de posición (dentro de su propio grupo de relaciones de posición) con los demás componentes. No podrá mover un componente cuya posición esté fija o totalmente definida. Solamente puede mover un componente con los grados de libertad que le permitan sus relaciones de posición Para mover un componente: Las opciones disponibles al utilizar la herramienta Mover componente son las siguientes:  Arrastre libre.- Seleccionar un componente y arrastrarlo en cualquier dirección.  A lo largo de XYZ del ensamblaje.- Seleccionar un componente y arrastrarlo en las direcciones X, Y o Z del ensamblaje. El sistema de coordenadas aparece en la zona de gráficos para ayudarlo a orientarse. Para seleccionar el eje a lo largo del cual desea arrastrar el componente, haga clic junto al eje en cuestión antes de arrastrar.  A lo largo de la entidad.- Seleccionar una entidad y, a continuación, seleccionar un componente para arrastrarlo a lo largo de dicha entidad. Si la entidad es una línea, una arista o un eje, el componente que se mueve dispone de un grado de libertad. Si la entidad es un plano o una cara plana, el componente que se mueve dispone de dos grados de libertad.
  • 130.
    Capitulo 4 MODELANDOENSAMBLAJES SolidWorks para Dibujo y Diseño Mecánico 4—10  Por delta XYZ.- Seleccionar un componente, escribir un valor X, Y o Z en el Property Manager Mover componente y hacer clic en Aplicar. El componente se mueve según el valor que se haya especificado.  A posición XYZ.- Seleccionar un punto de un componente, escribir una coordenada X, Y o Z en el Property Manager Mover componente y hacer clic en Aplicar. El punto de un componente se mueve hacia la coordenada que se haya especificado. Si selecciona una entidad que no sea un vértice o un punto, el origen del componente se coloca en la coordenada que se haya especificado. NOTA: Si hace clic en Trasladar de la barra de herramientas Ver, desplazará la vista de todo el ensamblaje. Para girar un componente: Las opciones disponibles al utilizar la herramienta Girar componente son las siguientes:  Arrastre libre.- Seleccionar un componente y arrastrarlo en cualquier dirección. En SolidWorks 2001 Si es posible girar un componente que tenga relaciones de posición.  Con respecto a la entidad.- Seleccionar una línea, una arista o un eje y arrastrar el componente alrededor de la entidad seleccionada.  Por delta XYZ.- Seleccionar un componente, escribir un valor X, Y o Z en el Property Manager Girar componente y hacer clic en Aplicar. El componente se mueve alrededor de los ejes del ensamblaje en función del valor angular que se haya especificado. NOTA: Si hace clic en Girar vista de la barra de herramientas Ver, se gira la vista de todo el ensamblaje.
  • 131.
    Capitulo 4 MODELANDOENSAMBLAJES SolidWorks para Dibujo y Diseño Mecánico 4—11 Geometría válida en relaciones de posición La relación de posición crea relaciones geométricas, tales como coincidentes, perpendiculares, tangentes, etc. Cada relación de posición es válida para combinaciones específicas de geometría. Plano Cilindro Línea Cono Punto Plano (cara plana o plano) Coincidente Distancia Paralela Perpendicular Angulo Cilindro (cara cilíndrica) Tangente Tangente Concéntrica Línea (arista lineal, eje o línea de croquis) Coincidente Paralela Perpendicular Distancia Coincidente Tangente Concéntrica Coincidente Paralela Perpendicular Distancia Angulo Cono (cara cónica) ---------- Concéntrica Concéntrica Concéntrica Punto (origen, vértice, o punto de croquis) Coincidente Distancia Coincidente Distancia Coincidente Distancia Concéntrica Coinci dente Distan cia Tabla 4-1. Tipos de geometría admitidos en las relaciones de posición. 4.4 Trabajar con subensamblajes Cuando un ensamblaje es componente de otro ensamblaje recibe la denominación de subensamblaje. Puede anidar subensamblajes en varios niveles para reflejar la jerarquía de su diseño. NOTA: Las operaciones que cambian la estructura de un ensamblaje, borran la lista Deshacer en el ensamblaje activo. Después de realizar dichas operaciones, no puede hacer clic en Deshacer para restaurar el ensamblaje a su estado anterior.
  • 132.
    Capitulo 4 MODELANDOENSAMBLAJES SolidWorks para Dibujo y Diseño Mecánico 4—12 Crear un subensamblaje Hay varias formas de crear un subensamblaje: Puede crear un documento de ensamblaje como una operación separada y a continuación, convertirlo en un subensamblaje insertándolo en un ensamblaje de nivel superior. Puede insertar un subensamblaje nuevo y vacío en cualquier nivel de la jerarquía del ensamblaje mientras edita un ensamblaje de nivel superior y después agregarle componentes de varias maneras. Puede formar un nuevo subensamblaje seleccionando un grupo de componentes que ya están en el ensamblaje. Esto crea un subensamblaje y le agrega componentes en un único paso. No importa como cree el subensamblaje, puede abrirlo para editarlo en su propia ventana de ensamblaje, o puede editarlo en el contexto de un ensamblaje de nivel superior. Técnicas de ensamblaje. Modelar ensamblajes requiere de práctica y tiempo. Enseguida se presentan algunas técnicas útiles para el método de modelado ascendente.  Establezca una estructura jerárquica del ensamblaje. Esto ayuda a organizar los subensamblajes y los componentes.  Inserte subensambles y componentes como componentes aligerados. Los componentes aligerados ahorran espacio en tamaño de archivos y tiempo en reconstrucción y complejidad.  Use los comandos Zoom y Rotar para seleccionar la geometría en el proceso de asignar relaciones de posición. Utilice Zoom para seleccionar la cara correcta. Los filtros son útiles para seleccionar geometría.  Para mejorar la visualización aplique diferentas colores a operaciones y componentes.  Asigne relaciones de posición con planos de referencia cuando este trabajando con geometrías complejas. Ejemplo: El componente O-Ring no contiene una superficie o arista plana.  Active Ejes y Planos temporales en Ver (View) del Menú principal.
  • 133.
    Capitulo 4 MODELANDOENSAMBLAJES SolidWorks para Dibujo y Diseño Mecánico 4—13  Seleccione Planos de referencia en el Feature Manager. Expanda el componente para ver los planos  Haga la visualización del ensamblaje menos compleja. Esconda componentes cuando no se requieran. Suprima operaciones que no utilice.  Use los comandos Mover componente Move Component y Girar Componente alrededor de un eje Rotate Component around an Axis antes de asignar relaciones de posición. Posicione el componente en la orientación correcta.  Ahorre tiempo. Utilice la opción Vista Previa (Preview) durante la operación de asignación de relaciones de posición. Esconda operaciones que no quiera que aparezcan en la zona de gráficos. Use relaciones de distancia con valor igual a cero en lugar de coincidentes cuando lo crea necesario. Invierta la dirección si se requiere.  Verifique la posición de los componentes ensamblados. Use las Vistas Superior, Frontal, Derecha o Vista de Sección.  Proceda con cautela cuando vea un color rojo en el ensamble. Rojo indica que está editando una parte en el contexto del ensamble.  Evite referencias innecesarias. Verifique sus selecciones en el Property Manager. Modelando el Ensamble Linterna. En el capitulo anterior se crearon las partes necesarias para ensamblar una linterna. Ahora se procederá a crear un ensamblaje sencillo, utilizando el método de ensamblaje ascendente. Para simplificar el ensamblaje se procederá a combinar componentes en subensamblajes, identificando el componente base para cada subensamblaje, de acuerdo al layout que se presenta enseguida:
  • 134.
    Capitulo 4 MODELANDOENSAMBLAJES SolidWorks para Dibujo y Diseño Mecánico 4—14 ENSAMBLE LINTERNA CUBIERTA SUBENSAMBLE TAPA- REFLECTOR-FOCO SUBENSAMBLE BATERÍA-TAPA BATERÍA TAPA REFLECTOR O-RING SUBENSAMBLE REFLECTOR-FOCO REFLECTOR FOCO BATERIA TAPA BATERIA SWITCH El Componente Base es el primer componente en un ensamble
  • 135.
    Capitulo 4 MODELANDOENSAMBLAJES SolidWorks para Dibujo y Diseño Mecánico 4—15 Perspectiva del ensamble a crear. Los pasos a seguir para crear el ensamblaje LINTERNA, de acuerdo con el layout anterior se identifican como siguen:  Creación del subensamblaje: REFLECTOR-FOCO, utilizando las partes creadas con anterioridad con nombres REFLECTOR y FOCO. El REFLECTOR es el Componente Base.  Creación del subensamblaje: BATERÍA-TAPA BATERÍA, a partir de las piezas BATERÍA y TAPA BATERÍA. La pieza BATERÍA es el Componente Base.  Creación del subensamblaje: TAPA-REFLECTOR-FOCO, usando las piezas TAPA REFLECTOR, O-Ring, y el subensamblaje REFLECTOR-FOCO. La pieza TAPA REFLECTOR es el Componente Base.  Creación del ensamble LINTERNA. La CUBIERTA es el Componente Base. Se agregan a éste, el SWITCH, el subensamblaje BATERÍA-TAPA BATERÍA y el subensamblaje TAPA-REFLECTOR- FOCO.
  • 136.
    Capitulo 4 MODELANDOENSAMBLAJES SolidWorks para Dibujo y Diseño Mecánico 4—16 4.4.1.1 Creación del Subensamblaje REFLECTOR-FOCO. En este caso el REFLECTOR es el Componente Base. El subensamble posiciona el foco en el reflector. Para crear este subensamblaje proceda como sigue: 1. Abra un documento nuevo de ensamble y, a continuación, guarde el documento con el nombre REFLECTOR-FOCO. 2. Inserte el componente base. Haga clic en Insertar, Componente, Desde Archivo (Insert, Component, From File). Aparece el cuadro de diálogo Insertar componente. Navegue hasta la carpeta que contiene el documento REFLECTOR y selecciónelo. Haga clic en Abrir y, a continuación, posiciónelo en el origen de la zona de gráficos del ensamblaje. Cambie la orientación a Isométrico. 3. Inserte el segundo componente. Proceda de la misma manera que lo hizo para insertar el primer componente, pero posiciónelo enfrente del REFLECTOR en la zona de gráficos de ensamblaje. 4. Agregue las relaciones de posición entre el REFLECTOR y el FOCO.  Cree una relación de posición Coincidente entre el Plano Derecho del REFLECTOR y el Plano Derecho del FOCO. − Visualice los planos derechos de ambos componentes − Haga clic en Relación de Posición Mate. Aparece la ventana de diálogo Mate. − En la zona de gráficos seleccione el Plano Derecho del componente REFLECTOR y enseguida seleccione el Plano Derecho del componente FOCO. − Active la opción Coincidente Coincident y, enseguida, presione el botón Preview. − Haga clic en Aceptar .
  • 137.
    Capitulo 4 MODELANDOENSAMBLAJES SolidWorks para Dibujo y Diseño Mecánico 4—17  Cree una relación de posición Coincidente entre el Plano Superior del REFLECTOR y el Plano Superior del FOCO. Para crear esta relación de posición, proceda de la misma manera que en el paso anterior, solo que ahora seleccione los planos Superiores de ambos componentes Con estas dos relaciones de posición se han restringido dos grados de libertad al movimiento del componente FOCO. El componente REFLECTOR, por ser el componente base, ha quedado fijo desde el momento de insertarlo en el ensamble. Para comprobar los grados de libertad que tiene el FOCO, haga clic en Mover componenete Move component y haga el intento de mover el componente FOCO en diferentes direcciones. Observe que solo es posible moverlo a lo largo del eje “z”. Para colocarlo en su posición, asígnele la siguiente relación de posición.  Cree una relación de posición de distancia CERO entre la cara posterior del tope del foco y la cara interior del taladro refrentado en el reflector. − Haga clic en Relación de Posición Mate. Aparece la ventana de diálogo Mate. − En la zona de gráficos seleccione la cara posterior del tope del foco y enseguida seleccione la cara interior del taladro refrentado en el reflector. − Active la opción Distancia Distance y, enseguida, introduzca un valor de 0 pulgadas − Haga clic en Aceptar . El ensamble queda totalmente definido Planos Derechos Coincidentes Planos Superiores Coincidentes Relación Distancia cero
  • 138.
    Capitulo 4 MODELANDOENSAMBLAJES SolidWorks para Dibujo y Diseño Mecánico 4—18 5. Verifique la posición del FOCO, cambiando la orientación a Vista Derecha. 6. Guarde el documento del subensamble REFLECTOR-FOCO. 4.4.1.2 Creación del Subensamblaje BATERÍA-TAPA BATERÍA. En este subensamble, la pieza BATERÍA es el Componente Base. Se utiliza este subensamble para colocar la pieza TAPA BATERÍA en la posición correcta sobre la BATERÍA. Siga las indicaciones siguientes: 1. Abra un documento nuevo de ensamble y, a continuación, guarde el documento con el nombre BATERÍA-TAPA BATERIA. 2. Abra los documentos que va a utilizar en el ensamble, en este caso la parte llamada BATERÍA y la pieza TAPA BATERÍA. 3. Haga clic en Ventana, Mosaico horizontal (Window, Tile horizontally). 4. Arrastre el icono del componente BATERÍA desde el gestor de diseño del Feature Manager de la ventana del componente BATERÍA y colóquelo en la zona de gráficos, justamente en el origen de la ventana del documento de ensamble BATERÍA-TAPA BATERÍA. Cambie la orientación del ensamblaje a Vista Isométrico. 5. Arrastre el icono del componente TAPA BATERÍA desde el gestor de diseño del Feature Manager de la ventana del componente TAPA BATERÍA y colóquelo encima de la BATERÍA en la zona de gráficos de la ventana del documento de ensamble BATERÍA-TAPA BATERÍA.
  • 139.
    Capitulo 4 MODELANDOENSAMBLAJES SolidWorks para Dibujo y Diseño Mecánico 4—19 6. Maximice la ventana del ensamble BATERÍA-TAPA BATERÍA, y enseguida presione la tecla f. 7. Agregue las relaciones de posición que correspondan entre la BATERÍA y la TAPA BATERÍA.  Cree una relación de posición de distancia CERO entre la cara inferior de la TAPA BATERÍA y la cara angosta superior de la BATERÍA. − Haga clic en Relación de Posición Mate. Aparece la ventana de diálogo Mate. − En la zona de gráficos seleccione la cara inferior de la pieza TAPA BATERÍA y, a continuación, seleccione la cara angosta superior de la BATERÍA. − Active la opción Distancia Distance y, enseguida, introduzca un valor de 0 pulgadas − Haga clic en Aceptar .  Cree una relación de posición Coincidente entre el Plano Frontal de la BATERÍA y el Plano Frontal de la TAPA BATERIA.  Cree una relación de posición Concéntrico entre la cara circular de la terminal central de la BATERÍA y la cara circular superior de la TAPA BATERÍA. El subensamble BATERÍA-TAPA BATERÍA queda completamente definido. Caras Concéntricas Planos Coincidentes
  • 140.
    Capitulo 4 MODELANDOENSAMBLAJES SolidWorks para Dibujo y Diseño Mecánico 4—20 7. Verifique la posición de la TAPA BATERÍA, cambiando la orientación a diferentes vistas o bien girando el ensamble. 8. Guarde el documento del subensamble BATERÍA-TAPA BATERIA. 4.4.1.3 Creación del subensamblaje TAPA-REFLECTOR-FOCO. De acuerdo con el organigrama de nuestro ensamble principal, se creará un subensamblaje de primer nivel a partir de un subensamblaje de segundo nivel. El Componente Base en este subensamblaje es la parte llamada TAPA REFLECTOR. En este subensamblaje se posicionan el componente O-Ring y el subensamblaje REFLECTOR-FOCO en el Componente Base TAPA REFLECTOR. En esta ocasión se insertarán los componentes en el ensamblaje, utilizando el Explorador de Windows. Proceda de la siguiente manera: 1. Abra un documento nuevo de ensamble y, a continuación, guarde el documento con el nombre TAPA-REFLECTOR-FOCO. 2. Abra el Explorador de Windows. Navegue hasta la carpeta que contiene los documentos que se van a utilizar en el subensamblaje; en este caso los componentes son TAPA REFLECTOR, O-Ring y el subensamblaje REFLECTOR-FOCO. 3. Haga clic en el botón Restaurar Restore de la ventana del Explorador y acomódela de tal manera que sean visibles ambas ventanas; la del Explorador y la del subensamblaje TAPA-REFLECTOR-FOCO. 4. Arrastre el icono del Componente Base TAPA REFLECTOR desde la ventana del Explorador y colóquelo en la zona de gráficos, justamente en el origen de la ventana del subensamblaje TAPA-REFLECTOR-FOCO. Cambie la orientación del subensamblaje a Vista Isométrico. 5. Arrastre el icono del componente O-Ring desde la ventana del Explorador y colóquelo, ligeramente atrás de la TAPA REFLECTOR en la ventana del subensamblaje.
  • 141.
    Capitulo 4 MODELANDOENSAMBLAJES SolidWorks para Dibujo y Diseño Mecánico 4—21 6. Arrastre el icono del subensamble REFLECTOR-FOCO desde la ventana del Explorador y colóquelo, ligeramente atrás del componente O-Ring en la ventana del subensamblaje TAPA-REFLECTRO-FOCO. 7. Maximice la ventana del ensamble TAPA-REFLECTOR-FOCO, y enseguida presione la tecla f. 8. Agregue las relaciones de posición que correspondan entre los diferentes componentes. NOTA: Para mejorar la visibilidad, es recomendable esconder los componentes que no se estén utilizando en las relaciones de posición actuales. El componente que no se requiere para la siguiente relación de posición es el subensamblaje REFLECTOR-FOCO. Haga Clic Derecho sobre este componente en el Feature Manager y seleccione Esconder(Hide).
  • 142.
    Capitulo 4 MODELANDOENSAMBLAJES SolidWorks para Dibujo y Diseño Mecánico 4—22  Cree una relación de posición Coincidente entre el Plano Derecho de la TAPA REFLECTOR y el Plano Derecho del empaque O-Ring.  Cree una relación de posición Coincidente entre el Plano Superior de la TAPA REFLECTOR y el Plano Superior del empaque O-Ring.  Cree una relación de posición de distancia entre la cara posterior interior de la TAPA REFLECTOR y El Plano Frontal del empaque O-Ring. − Haga clic en Relación de Posición Mate. Aparece la ventana de diálogo Mate. − En la zona de gráficos seleccione la cara posterior interior de la TAPA REFLECTOR y, a continuación, seleccione el Plano Frontal del componente O-Ring. − Active la opción Distancia Distance y, enseguida, introduzca un valor de 0.125/2 pulgadas (Corresponde al valor del radio del empaque O- Ring) − Haga clic en Aceptar . NOTA: La opción de Relación de posición Distancia CERO ofrece una flexibilidad adicional a la opción Coincidente. La Relación Distancia puede ser modificada. Muestre nuevamente el componente escondido REFLECTOR-FOCO. Haga clic derecho sobre él y seleccione Mostrar (Show).
  • 143.
    Capitulo 4 MODELANDOENSAMBLAJES SolidWorks para Dibujo y Diseño Mecánico 4—23  Cree una relación de posición Coincidente entre el Plano Derecho de la pieza TAPA REFLECTOR y el Plano Derecho del subensamblaje REFLECTOR- FOCO.  Cree una relación de posición Coincidente entre el Plano Superior de la TAPA REFLECTOR y el Plano Superior del subensamblaje REFLECTOR-FOCO.  Cree una relación de posición de distancia CERO entre la cara posterior angosta de la TAPA REFLECTOR y la cara frontal del componente REFLECTOR-FOCO. El subensamble TAPA-REFLECTOR-FOCO queda, de esta manera, completamente definido. 9. Confirme la localización del empaque O-Ring y del REFLECTOR-FOCO, visualizando una Vista de Sección. 10.Guarde el documento de subensamblaje TAPA-REFLECTOR-FOCO. Planos Derechos Coincidentes Planos Superiores Coincidentes Cara posterior angosta Cara Frontal
  • 144.
    Capitulo 4 MODELANDOENSAMBLAJES SolidWorks para Dibujo y Diseño Mecánico 4—24 4.4.1.4 Creación del ensamble LINTERNA. En este ensamble final el Componente Base es el componente CUBIERTA. Este ensamble se utiliza para colocar el componente SWITCH en posición sobre el componente CUBIERTA. Además posiciona los subensamblajes BATERÍA- TAPA BATERÍA y TAPA REFLECTOR FOCO. 1. Abra un documento nuevo de ensamble y, a continuación, guarde el documento con el nombre LINTERNA. 2. Siguiendo cualquiera de los procedimientos revisados anteriormente, inserte primero el Componente Base llamado CUBIERTA, colocándolo sobre el origen en la zona de gráficos del ensamble LINTERNA. Enseguida, inserte el componente SWITCH en cualquier parte de la zona de gráficos del ensamble LINTERNA. 3. Agregue las relaciones de posición entre estos dos componentes:  Cree una relación de posición Coincidente entre el Plano Derecho de la CUBIERTA y el Plano Derecho del SWITCH.  Cree una relación de posición Coincidente entre el Eje Temporal de la operación Perforación Asa y el Plano frontal del SWITCH. Para poder ver los ejes temporales, haga clic en Ver, Ejes Temporales (View, Temporary Axes) en el Menú Principal.  Cree una relación de posición de Distancia entre la cara superior del Asa y el vértice del domo del SWITCH. Asigne una distancia con valor igual 0.200 pulgadas. 4. Guarde el documento de ensamble LINTERNA. Eje Temporal y Plano Frontal Coincidentes Planos Derechos Coincidentes Vértice de Domo y Cara Superior de Asa Coincidentes
  • 145.
    Capitulo 4 MODELANDOENSAMBLAJES SolidWorks para Dibujo y Diseño Mecánico 4—25 5. Inserte el subensamblaje TAPA-REFLECTOR-FOCO, procediendo de la siguiente manera: − Haga clic en Insertar, Componente, Desde Archivo (Insert, Component, From File) en el Menú Principal. − Navegue hasta la carpeta en que se encuentra el subensamblaje TAPA-REFLECTOR-FOCO, haga clic en Open e insértelo enfrente de la CUBIERTA en la zona de gráficos de el ensamblaje LINTERNA. 6. Agregue las relaciones de posición entre el componente CUBIERTA y el subensamblaje TAPA-REFLECTOR- FOCO.  Cree una relación de posición Coincidente entre el Plano Derecho de la CUBIERTA y el Plano Derecho del subensamblaje TAPA-REFLECTOR- FOCO.  Cree una relación de posición Coincidente entre el Plano Superior de la CUBIERTA y el Plano Superior del subensamblaje TAPA-REFLECTOR- FOCO.  Cree una relación de posición de Distancia CERO entre la cara frontal del Tope de la cubierta y la cara posterior de la TAPA-REFLECTOR- FOCO. 7. Proceda de la misma manera que en el inciso 5 para insertar el subensamblaje BATERÍA-TAPA BATERÍA. Colóquelo a la izquierda de la CUBIERTA en la zona de gráficos del ensamble LINTERNA. 8. Gire el subensamblaje BATERÍA-TAPA BATERÍA, de tal forma que quede con el conector del Switch apuntando hacia arriba. Planos Derechos Coincidentes Planos Superiores Coincidentes Distancia CERO entre Tope de cubierta y Cara posterior de Tapa Conector de Swich hacia arriba
  • 146.
    Capitulo 4 MODELANDOENSAMBLAJES SolidWorks para Dibujo y Diseño Mecánico 4—26 9. Agregue las relaciones de posición entre la CUBIERTA y el subensamblaje BATERÍA-TAPA BATERÍA.  Cree una relación de posición Coincidente entre el Plano Derecho de la CUBIERTA y el Plano Frontal del subensamblaje BATERÍA-TAPA BATERÍA.  Cree una relación de posición Coincidente entre el Plano Superior de la CUBIERTA y el Plano Derecho del subensamblaje BATERÍA-TAPA BATERÍA.  Cree una relación de Distancia entre la cara posterior de la CUBIERTA y la cara inferior de la BATERÍA-TAPA BATERÍA. Introduzca una distancia igual a 0.275 pulgadas. 10.Guarde el documento de ensamble LINTERNA. Si aparece un mensaje como el que se muestra, presione el botón Yes. Esto permite guardar el ensamblaje y sus componentes con los cambios realizados en el ensamblaje. Planos Coincidentes Planos Coincidentes Relación Distancia = 0.275”
  • 147.
    Capitulo 4 MODELANDOENSAMBLAJES SolidWorks para Dibujo y Diseño Mecánico 4—27 4.4.1.5 Detección de Interferencias Revise detenidamente el ensamble LINTERNA y observe que existe un error de diseño muy obvio en el tamaño del conector de switch en la pieza TAPA BATERIA. El Conector de Switch de la TAPA BATERÍA fue creado muy grande, de tal forma que no queda dentro de la CUBIERTA, o sea que en el ensamble real no sería posible introducir la TAPA BATERÍA en la CUBIERTA de la LINTERNA. Además de este error, pude ser que existan más en el ensamble. SolidWorks puede detectar si es que existen interferencias entre dos o mas piezas o entre cualquier pieza del ensamble. Para detectar, si existen o no, interferencias en el ensamble proceda de la siguiente manera: 1. Haga clic en Herramientas, Deteccion de interferencias (Tools, Interference check). Aparece la caja de diálogo Volúmenes de Interferencia. 2. Seleccione los componentes que desea comprobar. Primeramente haga clic en TAPA BATERÍA y CUBIERTA en el Feature Manager, para determinar las interferencias entre estos dos componentes. 3. Presione el botón . Las interferencias se visualizan en la zona de gráficos, y aparece la información del volumen que interfiere entre ambos componentes. En la caja de diálogo Volúmenes de interferencia, aparece en la casilla de resultados de interferencias la ocurrencia de interferencias detectadas. En este caso son 2 interferencias. Conector de Switch
  • 148.
    Capitulo 4 MODELANDOENSAMBLAJES SolidWorks para Dibujo y Diseño Mecánico 4—28 Para corregir estas interferencias, es necesario modificar las dimensiones de los componentes que interfieren. Lo que procede en este caso es modificar la dimensión del Conector de Switch en la pieza TAPA BATERÍA. Para determinar una magnitud aceptable proceda a medir la distancia que existe entre el Conector de Switch y la base del SWITCH. Haga clic en Medir Measure y seleccione los dos puntos a medir. Observe que la distancia necesaria es aproximadamente media pulgada. Cierre la caja de diálogo Medir. Para cambiar la dimensión haga doble clic en la operación Conector de Switch en el Feature Manager y, a continuación, haga doble clic en la dimensión 1.000 y cambie su valor a 0.500. Reconstruya el modelo. Ahora proceda a detectar si existen interferencias entre la BATERÍA Y LA CUBIERTA, haciendo uso de la opción Herramientas, Deteccion de interferencias (Tools, Interference check). Observe que existe interferencia entre la BATERÍA y el Nervio2 de la CUBIERTA. El volumen que está interfiriendo es 2.15” de ancho X 4.099” de largo X 0.029” de alto. Para solucionar esta interferencia, modifique la dimensión de la altura del nervio2, quitándole 0.029 pulgadas a su valor actual.
  • 149.
    Capitulo 4 MODELANDOENSAMBLAJES SolidWorks para Dibujo y Diseño Mecánico 4—29 Haga doble clic en Nervio2 en el Feature Manager y, de nuevo doble clic en la dimensión 1.300” y cambie su valor a 1.300”+0.029”=1.329”. Vuelva a utilizar la opción Herramientas, Detección de interferencias (Tools, Interference check) para determinar si existen mas interferencias en el modelo. Para detectar interferencias entre la totalidad de componentes de ensamble, en la caja de diálogo Volúmenes de Interferencia seleccione el icono del ensamble LINTERNA. NOTA: Entre el FOCO y la BATERÍA debe existir interferencia para que se establezca la conexión eléctrica.
  • 150.
    Capitulo 4 MODELANDOENSAMBLAJES SolidWorks para Dibujo y Diseño Mecánico 4—30 4.4.1.6 Explosionar una vista de ensamblaje. Para la fabricación, a veces resulta útil separar los componentes de un ensamblaje para analizar visualmente sus relaciones. Explosionar la vista de un ensamblaje le permite mirarla con los componentes separados. Una vista explosionada está formada por uno o más pasos de explosión. Explosión Automática. La función de explosión automática es útil cuando necesita crear una vista explosionada de un ensamblaje que tenga pocos componentes. Para crear una vista explosionada utilizando la explosión automática proceda como sigue: 1. Haga clic en Insertar, Vista explosionada (Insert, Exploded view). 2. En el cuadro de diálogo Explosionador de ensamblajes (Assembly exploded haga clic en Explosión automática (Auto Explode) y haga clic en Aceptar. El ensamblaje explosiona y se agrega una operación ExplView1 a la configuración activa. NOTA: Si el ensamblaje no se explosiona como es debido, intente cambiar las relaciones de posición Coincidente entre las caras a relaciones de posición de Distancia con un valor de cero. La explosión automática siempre puede explosionar las relaciones de posición de Distancia; en cambio, las relaciones de posición Coincidente no siempre explosionan automáticamente.
  • 151.
    Capitulo 4 MODELANDOENSAMBLAJES SolidWorks para Dibujo y Diseño Mecánico 4—31 Explosión manual. Para explosionar un ensamblaje manualmente siga los siguientes pasos: 1. Haga clic en Insertar, Vista explosionada (Insert, Exploded view). El cuadro de diálogo Explosionador de ensamblaje contiene las siguientes herramientas de editar paso: Nuevo: Crea un nuevo paso de explosión Paso anterior: Edita un paso de explosión anterior Paso siguiente: Edita el siguiente paso de explosión Deshacer: Deshace todos los cambios a partir del ultimo Aplicar Eliminar: Elimina el paso de explosión actual Aplicar: Aplica/actualiza el paso de explosión actual 2. Haga clic en Nuevo New. Se expandirá el cuadro de diálogo Explosionador de ensamblajes. Cada área del cuadro de diálogo Explosionador de ensamblajes se activa automáticamente en el orden correcto necesario para crear un paso de explosión. No es necesario que haga clic en ningún área del cuadro de diálogo para activarla a no ser que desee seleccionar y eliminar una entrada incorrecta. 3. Haga clic en una arista o cara de un componente que sea paralela a la dirección que desee explosionar. En este caso haga clic en una arista del Asa de la CUBIERTA.
  • 152.
    Capitulo 4 MODELANDOENSAMBLAJES SolidWorks para Dibujo y Diseño Mecánico 4—32 Aparece una flecha de vista preliminar y en el cuadro Dirección de la explosión aparece una descripción de lo que ha seleccionado. Si la flecha de vista preliminar apunta en la dirección errónea, active la casilla de verificación Invertir dirección. 4. Haga clic en el componente que desee explosionar en el Gestor de diseño del Feature Manager o en la zona de gráficos. En este caso haga clic en el Feature manager en la parte TAPA REFLECTOR. Los nombres de los componentes aparecen en el cuadro Componentes a explosionar. 5. Active la opción Solo parte componente (Component part only) 6. Haga clic en Aplicar Apply. El componente explosiona desde el ensamblaje. Observe las asas de arrastre. 7. Arrastre el asa para situar el componente como desee. 8. Haga clic en Aplicar para confirmar este paso. Si prefiere explosionar un componente con una distancia precisa, escriba el valor en el cuadro Distancia y haga clic en Aplicar . Para agregar el siguiente paso de explosión, haga clic en Nuevo New y repita los pasos 3 al 8, solo que ahora seleccionando el empaque O-Ring. No olvide hacer clic en Aplicar después de definir cada paso Repita el mismo procedimiento para explosionar las demás partes del ensamblaje hasta obtener una vista explosionada como la que se muestra enseguida. Dirección en la que se debe explosionar Asa de arrastre Componente que se debe explosionar
  • 153.
    Capitulo 4 MODELANDOENSAMBLAJES SolidWorks para Dibujo y Diseño Mecánico 4—33 Guarde el documento de ensamble LINTERNA. Haga clic en Yes a la pregunta “Reconstruir el ensamble y actualizar los componentes”. El ensamble LINTERNA ha quedado concluido. Ahora puede continuar en la elaboración de los dibujos 2D del ensamble y sus componentes en el siguiente capitulo.
  • 154.
    Capitulo 5 DIBUJOSY DOCUMENTACION SolidWorks para Dibujo y Diseño Mecánico 5—1 55 DIBUJOS Y DOCUMENTACION Se pueden crear dibujos 2D de las piezas y ensamblajes sólidos 3D que se diseñen. Las piezas, ensamblajes y dibujos están vinculados a los documentos; los cambios que se realizan en una pieza o ensamblaje cambian también el documento de dibujo. NOTA: Puede configurarse una relación de asociación en un solo sentido entre los dibujos y los modelos durante la instalación de software. Esto evita modificaciones de las cotas del modelo y modificaciones al propio modelo desde un dibujo. Esta opción solo se puede restablecer mediante una nueva instalación del software. Generalmente, un dibujo está formado por varias vistas generadas desde un modelo. Así, por ejemplo, una vista de sección se crea a partir de una vista de dibujo existente. En este capitulo creará un dibujo una de las piezas de los capítulos anteriores. En este capitulo se explica como realizar lo siguiente: Abrir una plantilla de dibujo y editar un formato de hoja Insertar vistas estándar de un modelo de pieza Insertar vistas etiquetadas de un modelo de pieza.
  • 155.
    Capitulo 5 DIBUJOSY DOCUMENTACION SolidWorks para Dibujo y Diseño Mecánico 5—2 5.1 Abrir una plantilla de dibujo y editar un formato de hoja Para abrir una plantilla de dibujo, proceda de la siguiente manera: 1. Haga clic en Nuevo New en la barra de herramientas Estándar. Aparece el cuadro de dialogo Nuevo documento de SolidWorks. 2. Seleccione el icono Drawing y, a continuación, haga clic en Aceptar. Aparece el cuadro de diálogo Plantilla a utilizar. 3. Seleccione el tamaño y orientación de hoja deseado:  Plantilla Estándar. Seleccione una plantilla de tamaño de hoja estándar (por ejemplo) A-Horizontal de la lista 4. Haga clic en Aceptar. Se abrirá un nuevo documento de dibujo que utiliza la plantilla seleccionada y la escala actual de la hoja se visualizará en la barra de estado situada en el margen inferior de la ventana de SolidWorks.
  • 156.
    Capitulo 5 DIBUJOSY DOCUMENTACION SolidWorks para Dibujo y Diseño Mecánico 5—3 Preparar el formato de la plantilla de dibujo A continuación, preparará el formato de hoja de dibujo modificando algunas de las propiedades del texto y líneas, para obtener el formato deseado. 1. Haga clic con botón secundario del ratón en cualquier lugar dentro del dibujo y seleccione Editar formato de hoja (Edit sheet format). 2. Haga clic en Zoom a Area Zoom to Area, aplique el Zoom para acercar el bloque del titulo de la esquina inferior derecha y, a continuación, haga clic de nuevo en para desactivar el Zoom a Area. 3. Haga clic con el botón secundario del ratón en la nota que contiene el texto <COMPANY NAME> y seleccione Propiedades. Aparece el cuadro de diálogo Propiedades. 4. Cambie el Texto de nota por el nombre Instituto Tecnológico de Cd. Juárez. 5. Haga clic en Fuente (Font). Aparece el cuadro de diálogo Escoger fuente. 6. Escoja como tipo de letra Arial y un tamaño adecuado al recuadro y, a continuación, haga clic en Aceptar. 7. Haga clic en Aceptar para cerrar el cuadro de diálogo Propiedades. 8. Siguiendo el procedimiento anterior, y teniendo en cuenta que para modificar líneas del recuadro puede proceder de la misma manera que lo ha hecho en los croquis que ha trabajado anteriormente, puede editar lo que desee en la plantilla estándar y guardar la plantilla como Plantilla personalizada. 9. Para agregar objetos de otras aplicaciones, tales como mapas de bips bmp. del logotipo de una empresa, escudo de una institución, texto de nota estándar de un archivo, etc., haga clic en Insertar, objeto (Insert, object). Si desea, puede crear un objeto nuevo o insertar uno desde un archivo. Los objetos pueden estar vinculados o incrustados en los archivos de la plantilla.
  • 157.
    Capitulo 5 DIBUJOSY DOCUMENTACION SolidWorks para Dibujo y Diseño Mecánico 5—4 10.Para guardar la plantilla haga clic en Archivo, Guardar plantilla (Save, Sheet format). La posición predeterminada donde se almacenan las plantillas es directorio_de_instalaciondata, a menos que haya especificado una ubicación distinta para la carpeta data al instalar el software. Para sobrescribir una Plantilla estándar, seleccione la plantilla de la lista y haga clic en Aceptar. Para guardar la plantilla con otro nombre, haga clic en Plantilla personalizada. Haga clic en Examinar, navegue hasta el directorio deseado, especifique un nuevo nombre de plantilla y haga clic en Guardar. (Los archivos de plantilla tienen la extensión .slddrt). Al guardar la plantilla, todas las propiedades del archivo personalizadas que ha agregado al documento de dibujo se guardan en la plantilla. Las propiedades personalizadas de la plantilla se agregan a todos los nuevos dibujos que utilicen la plantilla. Para finalizar la edición de la plantilla y regresar a la edición de la hoja, haga clic en Edición, hoja. También puede hacer clic con el botón secundario del ratón en el icono o la plantilla de la hoja en el gestor de diseño del Feature Manager o hacer clic con el botón secundario del ratón en una zona en blanco de la hoja, y seleccionar Editar hoja. Ahora proceda a crear y guardar una plantilla personalizada. La plantilla a crear es la que se presenta en la siguiente página. Deberá crearla y guardarla como Plantilla personalizada con su nombre.slddrt y debe personalizar los siguientes parámetros: Tamaño de hoja B Estándar Norma ANSI Unidades Pulgadas Precisión Tres decimales Proyección Tercer Cuadrante
  • 158.
    Capitulo 5 DIBUJOSY DOCUMENTACION SolidWorks para Dibujo y Diseño Mecánico 5—5
  • 159.
    Capitulo 5 DIBUJOSY DOCUMENTACION SolidWorks para Dibujo y Diseño Mecánico 5—6 5.2 Insertar vistas estándar de un modelo de pieza Un dibujo contiene vistas estándar de un modelo, cotas geométricas y tolerancias, notas y demás información relativa al diseño. Cuando una parte es modificada el dibujo automáticamente se actualiza. Cuando una dimensión en el dibujo es modificada, la parte se actualiza automáticamente. No es posible insertar una parte en un dibujo, mientras se está trabajando en la opción Editar Formato de Hoja (Edit Sheet Format). En esta opción se visualizan todas las líneas en azul. Las tres vistas estándar aparecen de manera intermitente una vez y luego desaparecen. Haga clic con el botón secundario del ratón en la zona de gráficos y seleccione Editar Hoja (Edit Sheet). Para insertar las vistas estándar de un modelo en un dibujo, proceda como sigue: 1. Abra un documento nuevo de dibujo y guárdelo con el nombre TAPA BATERÍA. sldwg 2. Abra el documento TAPA BATERIA 3. Haga clic en Ventana, Mosaico horizontal (Window, Tile horizontally). 4. Arrastre el icono del componente TAPA BATERÍA desde el gestor de diseño del Feature Manager de la ventana del componente TAPA BATERÍA y colóquelo en cualquier parte de la zona de gráficos del documento de Dibujo. 5. Maximice la ventana del documento de Dibujo. Las tres vistas estándar aparecen en la zona de gráficos de la ventana de Dibujo. Tomará algunos segundos crear las tres vistas estándar, dependiendo de la configuración de su computadora. Las vistas del dibujo pueden haber quedado posicionadas muy cerca o sobre el recuadro del formato de la hoja. Estas vistas pueden moverse, eliminarse o agregar mas vistas.
  • 160.
    Capitulo 5 DIBUJOSY DOCUMENTACION SolidWorks para Dibujo y Diseño Mecánico 5—7 Mover vistas Ahora proceda a reposicionar las vistas. Deje aproximadamente 1” a 2” entre cada vista para colocar las cotas. Para mover las vistas proceda de la siguiente manera: 1. Haga clic en el contorno de la vista de Dibujo Vista1 (Drawing View1). El cursor muestra el icono Drawing View. El contorno de la vista se visualiza en verde. 2. Posicione el cursor del ratón sobre la arista de la vista hasta que aparezca el icono Mover Vista. 3. Arrastre la Vista1 en dirección vertical hacia arriba. Observe que la vista2 (superior) y la Vista3 (Derecha) se mueven alineándose con la Vista1 (Frontal). 4. De la misma forma, arrastre la Vista3 en una dirección de derecha a izquierda y reposiciónela en un lugar adecuado en la hoja del dibujo. 5. Repita el mismo procedimiento para mover la Vista2 en dirección vertical, hacia arriba ó hacia abajo para posicionarla en un lugar adecuado en la hoja del dibujo. 5.3 Insertar Vistas Etiquetadas Enseguida proceda a insertar una vista Isométrica de la pieza TAPA BATERIA en la misma hoja de dibujo, de la siguiente manera: 1. Haga clic dentro del contorno de la Vista1 (Frontal). El contorno se visualiza en verde. 2. Haga clic en Vista etiquetada Named View en la barra de herramientas de Dibujo. Aparecen las Vistas etiquetadas para la TAPA BATERIA. Seleccione Isométrico en la caja de texto de la Orientación de las vistas. Se visualiza la vista isométrica en el cursor del ratón. Posicione la vista Isométrica, haciendo clic en la parte superior derecha de la hoja de dibujo. Responda Yes a la pregunta: Desea cambiar la vista a cotas isométricas (verdaderas).
  • 161.
    Capitulo 5 DIBUJOSY DOCUMENTACION SolidWorks para Dibujo y Diseño Mecánico 5—8
  • 162.
    Capitulo 5 DIBUJOSY DOCUMENTACION SolidWorks para Dibujo y Diseño Mecánico 5—9 5.4 Agregar anotaciones de modelo y de referencia Las opciones para detallar un dibujo proporcionan habilidades para asignar y manipular: dimensiones estándar, estilo de texto, marcas de centro, estilos de cabeza de flecha, tolerancia y precisión. En SolidWorks existen numerosos estilos y tamaños de texto. Algunas compañías desarrollan formatos estándar de dibujo y usan alturas de texto específicas para dibujos en el Sistema Métrico ó en el Sistema Ingles. La mayoría de los dibujos de ingeniería usan los siguientes formatos: Tipo de Letra (Font): Century Gothic - Todas mayúsculas. Altura de Texto: .125” “o 3.5 mm para dibujos hasta tamaño B, 17” x 22”. Altura de Texto: .156” ó 5 mm para dibujos mas grandes de tamaño B. Cabezas de flecha: Rellena con una proporción de 1:3 en relación al ancho y alto de la cabeza de flecha. Todos estos formatos pueden personalizarse en SolidWorks a través de Herramientas, Opciones, Propiedades de documento (Tools, Options, Document Properties). Las cotas en un dibujo de SolidWorks se asocian al modelo; asimismo, los cambios en el modelo se reflejan en el dibujo. Normalmente, las cotas se crean al crear cada operación de pieza y, a continuación, se insertan en las distintas vistas de dibujo. Al cambiar una cota en el modelo, el dibujo se actualiza y al cambiar una cota importada en un dibujo, el modelo cambia. También puede agregar cotas en el documento de dibujo, pero éstas son cotas de referencia que además están conducidas; no se puede editar el valor de las cotas de referencia para cambiar el modelo. Sin embargo, los valores de las cotas de referencia cambian cuando se cambian las cotas del modelo. Según los valores predeterminados de SolidWorks, las cotas importadas son negras. Esto incluye las cotas que en el documento de la pieza o ensamblaje son azules (como la profundidad de la extrusión). Las cotas de referencia son grises y aparecen entre paréntesis. Para visualizar cotas de referencia sin paréntesis, desactive la casilla de verificación Agregar paréntesis en forma predeterminada en la pestaña Documentación del cuadro de diálogo Opciones o haga clic con el botón secundario del ratón en una cota de
  • 163.
    Capitulo 5 DIBUJOSY DOCUMENTACION SolidWorks para Dibujo y Diseño Mecánico 5—10 referencia individual y desactive la casilla de verificación Visualizar con paréntesis. Puede importar las cotas desde el modelo a todas las vistas de dibujo a la vez o a vistas de dibujo seleccionadas. Al importar cotas a todas las vistas a la vez, las cotas aparecen en la vista más adecuada. Por ejemplo, el diámetro de un taladro se visualiza en su vista Normal a. Las operaciones que aparecen en las vistas parciales, tales como las vistas de Detalle o de Sección, se acotan primero en dichas vistas. Al insertar cotas de este modo se reduce el esfuerzo necesario para limpiar el dibujo. Cuando se importan cotas a vistas seleccionadas, se pueden importar las cotas para todo el modelo o se pueden importar de manera selectiva las cotas para uno o más componentes (de un dibujo de ensamblaje) u operaciones (de un dibujo de pieza o de ensamblaje). Las cotas se sitúan solo en las vistas en las que resulten adecuadas. Las cotas duplicadas no se importan de manera automática. Una vez importada a una vista, una cota no vuelve a importarse a una vista distinta. Puede eliminar una cota de una vista e importarla a otra vista distinta o moverla o copiarla a otra vista (se verá mas adelante en la sección Mover y copiar cotas). Enseguida proceda a insertar las cotas del modelo en el documento de dibujo. Primeramente inserte las cotas en la Vista Superior: 1. Haga clic dentro de la Vista2 (Superior). 2. Haga clic en Insertar, Elementos del modelo (Insert, Model items). Aparece el cuadro de diálogo Insertar elementos del modelo. 3. Seleccione Cotas (Dimensions) y desactive la casilla de verificación Incluya elementos de operaciones escondidas (include items from hidden Features). 4. Haga clic en Aceptar.
  • 164.
    Capitulo 5 DIBUJOSY DOCUMENTACION SolidWorks para Dibujo y Diseño Mecánico 5—11 Las cotas quedan localizadas de una manera poco ordenada y algunas muy lejos de las líneas de los perfiles. En la siguiente sección aprenderá a moverlas para acomodarlas en la vista de dibujo requerida. La localización de las cotas depende de: La creación de la cota de operación en el documentote la parte. La vista de dibujo en la que se inserten las cotas. Mover y copiar cotas Una vez visualizadas las cotas, puede moverlas dentro de una misma vista o a otra vista. Al arrastrar una cota de un sitio a otro, la cota vuelve a asociarse al modelo según la manera más conveniente. Sólo es posible mover o copiar una cota a una vista en la que la orientación sea adecuada para dicha cota.
  • 165.
    Capitulo 5 DIBUJOSY DOCUMENTACION SolidWorks para Dibujo y Diseño Mecánico 5—12 Para mover una cota dentro de una vista, arrastre la cota a la nueva posición. Para mover una cota de una vista a otra, mantenga presionada la tecla mayus (Shift) al arrastrar la cota a otra vista. Para copiar una cota de una vista a otra, mantenga presionada la tecla Ctrl al arrastrar la cota a otra vista. Para mover o copiar múltiples cotas a la vez, mantenga presionada la tecla Ctrl. Al seleccionar. A continuación proceda a mover las cotas dentro de la misma vista. Use el cursor del ratón para arrastrar la cota y las líneas de flecha a una nueva posición, teniendo en cuenta las siguientes recomendaciones: − Las líneas de flecha dan la referencia del tamaño del perfil. − Debe existir un espacio entre el perfil y la línea de flecha. − Acorte las líneas de flecha donde se requiera para mantener un dibujo estándar. − Use los botones de flecha en el Property Manager para voltear las flechas de las cotas cuando sea necesario. Haga los movimientos de cotas necesarios para lograr acomodar las cotas como se muestra a continuación: Cotas a esconder
  • 166.
    Capitulo 5 DIBUJOSY DOCUMENTACION SolidWorks para Dibujo y Diseño Mecánico 5—13 Observe que se han escondido las cotas de 1º que corresponde al ángulo de inclinación (Draft) de la base del conector. Para representar dicha acotación, utilice cotas de referencia. Trace una línea de construcción a través del centro de la pieza y acote la inclinación de la base del conector con respecto a ella. Proceda de la misma manera que lo hizo para acotar croquis. Observe también que debe crear una cota de referencia para la segunda perforación de la tapa de diámetro igual .500”. Enseguida esconda las cotas de las distancias entre círculos de .100” y .300”; estas cotas se representarán en el detalle B creado a partir del corte A-A.
  • 167.
    Capitulo 6 AJUSTES,TOLERANCIAS Y ACABADOS SUPERFICIALES SolidWorks para Dibujo y Diseño Mecánico 6—1 66 Ajustes, Tolerancias y Acabados superficiales En esta sección se abordarán de manera superficial los temas de tolerancias, ajustes y acabados superficiales, dándole énfasis la manera de representarlos en un dibujo de una pieza o ensamblaje modelado en SolidWorks. No es el propósito de este trabajo analizar con profundidad el tema, por lo que si requiere mayor información al respecto consulte la bibliografía complementaria al final del presente trabajo. 6.1 Tolerancias La fabricación competitiva de hoy en día requiere que en la producción de muchas partes que se ensamblan con cierto ajuste exista la intercambiabilidad. La producción de cada una de esas partes de ensambles en una dimensión exacta, teóricamente posible, no es factible por razones económicas, puesto que el costo de una parte se incrementa con rapidez, a medida que se aproxima a un tamaño exacto en lo absoluto. Por esta razón, quien diseña o el que dibuja debe indicar el error permisible (Tolerancia). La determinación de esos límites depende de la exactitud y el claro requerido para que las partes a ensamblar, ya sea fijas o móviles funcionen de acuerdo al trabajo requerido por quien diseña. En conclusión, tolerancia es la variación permisible de un tamaño prescrito para alguna parte. Métodos para expresar las tolerancias Las tolerancias se pueden indicar en los dibujos por medio de los siguientes métodos: 6.1.1.1 Notas de tolerancia general Las notas de tolerancia general son aplicables a todas las dimensiones no limitadas del dibujo. El empleo de notas de tolerancia general simplifica enormemente el dibujo y evita mucho trabajo en su preparación. Los siguientes ejemplos ilustran el amplio campo de aplicación de este sistema: A menos que se especifique otra cosa, las tolerancias en dimensiones decimales para acabados deben ser 005. . A menos que se especifique otra cosa, las tolerancias para dimensiones de acabado deben ser las siguientes: MEDIDA (PULGADAS) TOLERANCIA Hasta 3 005. De 3 a 12 010. De 12 a 24 015. Mas de 24 020.
  • 168.
    Capitulo 6 AJUSTES,TOLERANCIAS Y ACABADOS SUPERFICIALES SolidWorks para Dibujo y Diseño Mecánico 6—2 6.1.1.2 Tolerancias individuales y límites Cuando se necesita o se desea limitar o darle tolerancia a una dimensión individual, se recomienda uno de los siguientes métodos: Método A. Especifíquense directamente los dos límites. Las ventajas de este método consisten en que comunican al mecánico o a quien vaya dirigido el documento la información esencial (los límites permisibles superior e inferior) en la forma mas simple y con menor probabilidad de interpretar erróneamente, evitando el uso de signos matemáticos. Cuando de emplea este método, ambos límites se deben expresar con el mismo número de cifras decimales. Se recomienda dar primero el limite superior. Método B. Especifíquese la dimensión deseada, con las tolerancias dispuestas arriba y debajo de ella, las cuales no tienen que ser necesariamente iguales. Este método es el preferido para expresar tolerancias de ajustes, donde la dimensión especifica representa la primera condición alcanzada en el proceso de maquinado. Método C. Especifíquese la dimensión deseada, con la tolerancia dispuesta en línea, las cuales tienen que ser necesariamente iguales. TOLERANCIA BILATERAL TOLERANCIA EN LÍMITES TOLERANCIA SIMETRICA
  • 169.
    Capitulo 6 AJUSTES,TOLERANCIAS Y ACABADOS SUPERFICIALES SolidWorks para Dibujo y Diseño Mecánico 6—3 6.1.1.3 Tolerancias geométricas Las tolerancias geométricas especifican la variación máxima que se puede permitir en la forma o posición de la geometría real. En la realidad, una tolerancia geométrica es el ancho o el diámetro de una zona de tolerancia dentro de la cual alguna superficie o eje de algún agujero o cilindro puede permanecer dando por resultado una parte que satisface las normas señaladas de exactitud para el funcionamiento y la intercambiabilidad apropiados. Siempre que las tolerancias de forma no se especifiquen en un dibujo de una parte, se entiende que la parte producida será aceptable sin tomar en cuenta las variaciones en la forma. Las expresiones de las tolerancias en la forma controlan alineación, lisura, redondez, paralelismo, rectangularidad, concentricidad, desplazamiento angular, etc. Símbolos para las tolerancias de posición y forma. Los símbolos se han adoptado para usarse en lugar de notas que expresen tolerancias de posición y forma. En general, estos símbolos son los mismos que se dan en el Mil. Std. 8C-1962 para uso de las fuerzas armadas de Estados Unidos.
  • 170.
    Capitulo 6 AJUSTES,TOLERANCIAS Y ACABADOS SUPERFICIALES SolidWorks para Dibujo y Diseño Mecánico 6—4 6.2 Ajustes Para determinar los límites de una dimensión específica, para cualquier aplicación, lo primero que hay que determinar es el tipo y la clase de ajuste, con base en el uso o servicio a que va a ser sometido el equipo que se está diseñando y luego se establecen los límites de las piezas que deben acoplarse para garantizar que se producirá el ajuste deseado. Aunque a menudo, la experiencia en manufactura se usa para determinar los límites apropiados de las partes de un mecanismo, es mejor y más seguro adoptar los ajustes recomendados por el American National Standards Institute en sus normas ANSI B4.1 y B4.2. Dichas normas se aplican a ajustes entre partes cilíndricas planas. Hay muchos factores que un diseñador debe tomar en cuenta cuando seleccione ajustes para una aplicación particular. Estos factores pueden ser la carga sobre los cojinetes, la velocidad, la lubricación, los materiales y la longitud del mismo ajuste. Con frecuencia, deben tomarse en cuenta la temperatura y la humedad. Se necesita bastante experiencia práctica para tomar una decisión sobre ajustes o para hacer los ajustes subsecuentes que pudieran necesitarse para satisfacer requisitos de funcionamiento críticos. Además nunca debe pasarse por alto la economía de la manufactura. Si se interesa en la selección de ajustes, debe consultar textos sobre diseño de maquinas y publicaciones técnicas, ya que este tema queda fuera del alcance de este libro. Sin embargo, puesto que es útil ser capaz de determinar los límites de un tamaño que siguen después de la selección de un ajuste, en esta sección se dirigirá la atención a el uso de las tablas de ajuste que aparecen en la mayoría de los libros de dibujo mecánico. Descripción de los ajustes normalizados Ajustes giratorios o deslizantes. Estos ajustes, para los cuales se dan las tolerancias y los juegos, representan un tipo especial de ajustes con juego. Tienen por objeto proporcionar un ensamble giratorio a lo largo de toda la gama de dimensiones, con una discrepancia adecuada para la lubricación. Estos ajustes se designan con nomenclaturas que van desde RC1 hasta RC9. Ajustes forzados. Los ajustes forzados se emplean únicamente para lograr la fijación de las piezas que han de ensamblar: pueden proporcionar una fijación rígida o exacta, como en los ajustes con interferencia, o una fijación un tanto libre, como en los ajustes con juego. De acuerdo con esto, los ajustes forzados se dividen en tres grupos: ajustes con juego, ajustes de transición y ajustes con interferencia.
  • 171.
    Capitulo 6 AJUSTES,TOLERANCIAS Y ACABADOS SUPERFICIALES SolidWorks para Dibujo y Diseño Mecánico 6—5 La nomenclatura de los ajustes forzados con juego van desde el LC1 hasta el LC11. La nomenclatura de los ajustes forzados de transición van desde LT1 hasta LT6. La nomenclatura de los ajustes forzados con interferencia van desde LN1 hasta LN6. Ajustes por contracción. Los ajustes por contracción constituyen un tipo especial de ajuste de interferencia, caracterizado normalmente por el mantenimiento de presiones constantes sobre los agujeros a lo largo de toda la gama de tamaños. Por consiguiente la interferencia varía casi directamente y la diferencia entre sus valores máximo y mínimo es pequeña con el fin de mantener las presiones resultantes dentro de límites razonables. La nomenclatura de estos ajustes va desde FN1 hasta FN5. Sistema de agujero único. En el sistema de agujero único, que se recomienda para uso general, la dimensión básica será la dimensión de diseño del agujero y la tolerancia será positiva. La dimensión de diseño para el eje será la dimensión básica menos el juego mínimo o más la interferencia máxima y la tolerancia será menos. EJEMPLO: Se requiere un ajuste RC7 entre un agujero y un eje de diámetro igual a 1 pulgada. El tamaño nominal del agujero es 1plg. El tamaño básico del agujero es el tamaño teórico exacto de 1.000 pulgadas. Consultando las tablas que aparecen en el Apéndice A, se obtienen los siguientes datos: Tolerancia del hueco H9 = Luz mínima = .0025 Tolerancia del eje d8 = Los límites del agujero son : 0000.1 0020.1 0000.0000.1 0020.0000.1 Los límites del eje son: 9963.0 9975.0 0037.0000.1 0025.0000.1 -.0025 -.0037 +.0020 -.0000 Ajuste RC7 Tamaño básico
  • 172.
    Capitulo 6 AJUSTES,TOLERANCIAS Y ACABADOS SUPERFICIALES SolidWorks para Dibujo y Diseño Mecánico 6—6 Sistema De eje único. Cuando un cierto número de partes requieren diferentes ajustes y tienen el mismo tamaño nominal, y deben montarse en un mismo eje, se usa el sistema básico de eje único porque es mucho más fácil ajustar los límites de los agujeros que maquinar una flecha de cierto diámetro nominal a un número de juegos de límites diferentes requeridos por diferentes ajustes. Para los ajustes básicos de eje, el tamaño nominal del eje es básico. Los límites de claro o de interferencia son los mismos que se aprecian en las tablas del apéndice A para los ajustes correspondientes. Los símbolos para los ajustes básicos de flecha son idénticos a los que se usan en ajustes estándar, añadiendo una letra S. por ejemplo RC7S especifica un ajuste de rotación de clase 7, como se determina sobre la base del eje básico. Sistema de eje único: Ajustes en los claros. Para establecer los limites que se necesitan, increméntese cada uno de los limites obtenidos usando el sistema básico de los agujero, en el valor dado por el limite superior de la flecha. EJEMPLO: Determine los límites del ejemplo anterior, utilizando el método de eje único. Los límites del agujero son: 0025.1 0045.1 0025.0000.1 0025.0020.1 Los límites del eje son: 9988.0 0000.1 0025.9963. 0025.9975. Sistema de eje único: Ajustes de interferencia y transición. Para determinar los límites necesarios, réstese el valor indicado como límite de la flecha superior de los límites básicos del agujero. EJEMPLO: Suponga que una flecha de ½ pulgada va a tener un ajuste de clase FN2 en un agujero de ½ pulgada, utilizando el método de eje único. tamaño básico
  • 173.
    Capitulo 6 AJUSTES,TOLERANCIAS Y ACABADOS SUPERFICIALES SolidWorks para Dibujo y Diseño Mecánico 6—7 Se obtienen los datos de las tablas del Apéndice A y se determinan los limites de la siguiente manera: Para el agujero: 4991.0 4984.0 0016.05007.0 0016.05000.0 Para la flecha: 4996.0 5000.0 0016.05012.0 0016.05016.0 En conclusión: se puede enunciar que los limites de agujero y flecha, según se dan en las tablas del Apéndice A, se incrementan en ajustes de claro o se decrementan en ajustes de transición o interferencia en el valor indicado para el limite de la flecha superior, que es la cantidad requerida para cambiar la flecha máxima al tamaño básico. A continuación proceda a modelar un ajuste entre un agujero en una placa y una flecha, utilizando el método de agujero único, representando las especificaciones de tolerancia para cada una de las piezas. tamaño básico OBSERVE QUE EXISTE UNA INTERFERENCIA ENTRE LOS DIÁMETROS DE LA FLECHA Y EL AGUJERO. øeje › øagujero
  • 174.
    Capitulo 6 AJUSTES,TOLERANCIAS Y ACABADOS SUPERFICIALES SolidWorks para Dibujo y Diseño Mecánico 6—8 Modelando un ajuste cilíndrico Perspectiva del ensamblaje a crear. Se creará un ensamblaje entre dos piezas, utilizando el método de diseño ascendente o método tradicional. El ajuste requerido, es el calculado anteriormente CR7 y el diámetro nominal de 1 pulgada. Enseguida identificaremos las operaciones necesarias para su creación. Creación de la placa con el agujero al centro y sus respectivas especificaciones de tolerancia para el ajuste requerido. Creación de la flecha o eje, igualmente con tolerancias requeridas para un ajuste CR7. Se insertan ambas piezas en un ensamblaje. Se agregan relaciones de posición, según lo exige el diseño.
  • 175.
    Capitulo 6 AJUSTES,TOLERANCIAS Y ACABADOS SUPERFICIALES SolidWorks para Dibujo y Diseño Mecánico 6—9 Ahora proceda a modelar el ensamblaje llamado AJUSTE CR7. 1. Abra un documento de parte, personalícelo en el sistema ANSI con unidades en pulgadas y una precisión de cuatro decimales. Guarde el documento con el nombre PLACA. 2. Realice las operaciones necesarias para crear un placa con un agujero al centro con las dimensiones que se muestran a continuación: 3. Abra otro documento de parte y personalícelo igual que el anterior. Guarde el documento con el nombre EJE. 4. Realice las operaciones necesarias para crear un eje con las dimensiones que se muestran a continuación: 5. Abra un documento de ensamblaje y personalícelo igual que los documentos anteriores. Guarde el documento con el nombre AJUSTE CR7.
  • 176.
    Capitulo 6 AJUSTES,TOLERANCIAS Y ACABADOS SUPERFICIALES SolidWorks para Dibujo y Diseño Mecánico 6—10 6. Inserte en el documento AJUSTE CR7 en primer lugar la PLACA, la cual va fija al origen del documento y, a continuación, inserte el EJE en la zona de gráficos, arriba de la PLACA 7. Agregue los limites de la tolerancia a las cotas de los diámetros del agujero y del eje, según los valores calculados en la sección anterior. Visualice la cota del diámetro de agujero, haciendo doble clic sobre la superficie cilíndrica del agujero. Seleccione la cota del diámetro y en el Property Manager de la dimensión realice los siguiente: − en el cuadro de diálogo Tolerancia/precisión seleccione Límite del menú desplegable tipo de tolerancia. − Especifique los valores de la Variación máxima y/o Variación mínima. En la casilla de Variación máxima escriba .0020 pulgadas(De acuerdo con los valores obtenidos de las tablas del Apéndice A). En la casilla de variación mínima debe aparecer .0000 pulgadas. Visualice la cota del diámetro del eje, haciendo doble clic sobre la superficie cilíndrica de la pieza. Seleccione la cota del diámetro y en el Property Manager de la dimensión realice los siguiente: − en el cuadro de diálogo Tolerancia/precisión seleccione Límite del menú desplegable tipo de tolerancia.
  • 177.
    Capitulo 6 AJUSTES,TOLERANCIAS Y ACABADOS SUPERFICIALES SolidWorks para Dibujo y Diseño Mecánico 6—11 − Especifique los valores de la Variación máxima y/o Variación mínima. En la casilla de Variación máxima escriba - .0025 pulgadas(De acuerdo con los valores obtenidos de las tablas del Apéndice A). En la casilla de variación mínima escriba -.0037 pulgadas. 8. Agregue las relaciones de posición para ensamblar el eje en el agujero de la placa. Cree una relación de posición Concéntrica entre la cara cilíndrica del eje y la cara cilíndrica del agujero. Cree una relación de distancia = 0.875 pulgadas entre la cara superior del eje y la cara superior de la placa. 9. Guarde el documento AJUSTE CR7. 10.Cree un documento de dibujo para las dos piezas, donde represente todas las dimensiones y especificaciones de fabricación incluyendo tolerancias geométricas que se requieran. Relación de posición Distancia = 0.875”
  • 178.
    Capitulo 6 AJUSTES,TOLERANCIAS Y ACABADOS SUPERFICIALES SolidWorks para Dibujo y Diseño Mecánico 6—12 Abra un documento de dibujo, personalícelo en norma ANSI, unidades en pulgadas, con una precisión de cuatro decimales y proyección en el tercer cuadrante. Guarde el documento asignándole el nombre AJUSTE CR7.slddrw. Inserte las tres vistas estándar de la parte PLACA. Inserte la vista Isométrica del ensamblaje AJUSTE RC7. Inserte las cotas y reacomódelas de la forma que se muestra abajo. Agregue otra y hoja y repita lo anterior ahora para la parte EJE.
  • 179.
    Capitulo 6 AJUSTES,TOLERANCIAS Y ACABADOS SUPERFICIALES SolidWorks para Dibujo y Diseño Mecánico 6—13 11.Agregue una especificación de tolerancia en la rectitud del eje. Una tolerancia de rectitud especifica la zona de tolerancia dentro de la cual un eje o todos los puntos del elemento considerado deben estar. La rectitud es una condición en la cual un eje o un elemento de superficie es una línea recta. El símbolo que especifica a la rectitud se ilustra en la tabla de símbolos de la pag. 6-3. El software SolidWorks ofrece soporte a las pautas de tolerancia ANSI Y 14.5 Geométrica y Posición real. Haga clic en el contorno cilíndrico de la longitud del eje y, a continuación, haga clic en Tolerancia geométrica Geometric tolerance de la barra de herramientas de Anotación o haga clic en Insertar, Anotación, Tolerancia geométrica (Insert, Annotation, Geometric tolerance). En la primera fila de la sección Casilla de control de operación, haga clic en GCS (Símbolo de característica geométrica). En el cuadro de diálogo Símbolos, bajo Biblioteca de símbolos, asegúrese de que se haya seleccionado Tolerancia geométrica. Escoja el símbolo Rectitud (Straightness) y haga clic en Aceptar. A medida que agregue elementos, aparecerá una vista preliminar del símbolo resultante en el cuadro. Especifique el valor de la tolerancia en el cuadro Tolerancia 1. Asigne un valor de 0.002 pulgadas y haga clic en OK. SIGNIFICADO: Todo elemento longitudinal de la superficie cilíndrica debe encontrarse entre dos líneas paralelas donde las dos líneas y el eje nominal de la parte comparten un plano común. .002
  • 180.
    Capitulo 6 AJUSTES,TOLERANCIAS Y ACABADOS SUPERFICIALES SolidWorks para Dibujo y Diseño Mecánico 6—14 12.Agregue una especificación de tolerancia para perpendicularidad en el agujero de la placa. La perpendicularidad es la condición de una superficie, un plano intermedio o un eje, de estar a 90º del plano o eje de referencia. Una tolerancia de perpendicularidad se refiere en este caso a una zona de tolerancia cilíndrica, perpendicular a un plano de referencia dentro del cual debe encontrarse el eje del accesorio. Identifique el plano de referencia con respecto al cual se requiere la perpendicularidad. − Haga clic Símbolo de indicación de referencia de la barra de herramientas Anotación o en Insertar, Anotación Símbolo de indicación de referencia. − Haga clic en la arista horizontal inferior de la placa. Las letras de referencia se asignan alfabéticamente. haga clic en Tolerancia geométrica Geometric tolerance de la barra de herramientas de Anotación o haga clic en Insertar, Anotación, Tolerancia geométrica (Insert, Annotation, Geometric tolerance). En la primera fila de la sección Casilla de control de operación, haga clic en GCS (Símbolo de característica geométrica). En el cuadro de diálogo Símbolos, bajo Biblioteca de símbolos, asegúrese de que se haya seleccionado Tolerancia geométrica. Escoja el símbolo Perpendicularidad (Perpendicularity) y haga clic en Aceptar. Haga clic en para incluir un símbolo de diámetro y, a continuación, especifique el valor de la tolerancia en el cuadro Tolerancia 1, escribiendo 0 pulgadas. Haga clic en MC, escoja el símbolo de condición de material máximo. Especifique el plano de referencia de la perpendicularidad, escribiendo en el cuadro Primario la letra A y haga clic en Aceptar. Cuando haya finalizado, haga clic en Aceptar y arrastre el símbolo hacia la cota del agujero.
  • 181.
    Capitulo 6 AJUSTES,TOLERANCIAS Y ACABADOS SUPERFICIALES SolidWorks para Dibujo y Diseño Mecánico 6—15 Guarde el documento AJUSTE CR7.slddrw. Tamaño Del accesorio Zona de tolerancia En el diam. permitida 1.0000 .0000 1.0001 .0001 1.0002 .0002 1.0003 .0003 -------- ------- -------- -------- -------- -------- 1.0020 .0020 SIGNIFICADO: En MMC (condición de material máximo) el eje del accesorio debe ser perpendicular al plano de referencia A. Cuando el accesorio (agujero) se sale de la MMC (1.0000), se permite una tolerancia perpendicular igual a la cantidad del distanciamiento, como se ve en la tabla. Además, el eje debe encontrarse dentro de la tolerancia de localización especificada. Plano de referencia Orientación posible del eje
  • 182.
    Capitulo 6 AJUSTES,TOLERANCIAS Y ACABADOS SUPERFICIALES SolidWorks para Dibujo y Diseño Mecánico 6—16 6.3 Acabados superficiales Hoy en día existen métodos de maquinado de alta precisión, así como una mayor demanda de piezas de larga duración. Esto ha dado lugar a que quienes diseñan presten mayor atención a la calidad del acabado de la superficie. Ya que no solo la vida útil, sino también el funcionamiento apropiado de la parte dependen de que se obtenga la calidad necesaria en la tersura de las superficies de contacto. En dibujo mecánico una superficie se puede representar mediante una línea si se muestra de perfil o puede aparecer como un área limitada en una vista relacionada. Sin embargo, las superficies maquinadas y bastas no tienen la tersura perfecta que se representa en un dibujo. En realidad una superficie tiene tres dimensiones (longitud, anchura y curvatura u ondulación) . Además habrá muchos picos y valles de diferentes longitudes, anchuras y alturas. Deben entenderse los siguientes términos antes de poder aplicar con propiedad los símbolos de acabados superficiales. Textura de la superficie. Este termino se refiere a las desviaciones repetitivas o aleatorias de la superficie nominal, que forman el patrón de la superficie. Se incluyen rugosidad, ondulación, trama y grietas. Rugosidad. La rugosidad se forma por las irregularidades de la superficie ligeramente espaciadas que se producen por la acción del corte del filo de las herramientas y por granos abrasivos sobre las superficies que se maquinan. Altura de rugosidad. La altura de la rugosidad es la desviación media (aritmética) de la línea media del perfil. Se expresa generalmente en micras (10-6 ). Anchura de la rugosidad. La anchura de la rugosidad es la distancia entre picos o aristas sucesivos, los cuales constituyen el patrón de rugosidad predominante. La anchura de la rugosidad generalmente se mide en milímetros o en pulgadas. Ondulación. La ondulación está constituida por las ondas de la superficie de magnitud mucho mayor que las irregularidades de a rugosidad. La ondulación puede resultar de deflexiones, vibraciones, alabeo, esfuerzos de la maquina o del trabajo, o de causas similares. Altura de la ondulación. El alto de la ondulación es la distancia entre pico y valle. Generalmente se da en pulgadas o milímetros.
  • 183.
    Capitulo 6 AJUSTES,TOLERANCIAS Y ACABADOS SUPERFICIALES SolidWorks para Dibujo y Diseño Mecánico 6—17 Ancho de la ondulación. El ancho de la ondulación (generalmente medido en pulgadas o milímetros) es el espacio entre valles de onda sucesivos o picos de onda sucesivos. Grietas. Las grietas son irregularidades, como fracturas, marcas, poros, rasgaduras, etc., que ocurren en un lugar o a intervalos de la superficie, con poca frecuencia y diferentes aspectos. Aristas o surcos. Las aristas o surcos se manifiestan en la dirección predominante de las marcas de herramienta en el patrón de la superficie. Símbolos para especificar características de superficie. Una superficie cuyo acabado se va a especificar debe marcarse con la marca de acabado que tiene la forma general de una marca de verificación o paloma (), de modo que el vértice del símbolo esté sobre la línea que representa a la superficie, sobre una línea de prolongación o sobre un señalador que apunte a la superficie. El buen uso dicta que la pierna mas larga y la extensión deban estar a la derecha según se lea el dibujo. Los símbolos de textura de superficie empleados para controlar irregularidades en la superficie, se muestran en la figura 6.3.1. Las proporciones recomendadas para el símbolo básico se muestran en (a). Cuando se necesita remover material mediante maquinado, se agrega una barrita horizontal en la parte superior de la pierna corta, como se muestra en (b). En (c) el valor añadido indica la cantidad de material que debe eliminarse. Ese valor se puede ver en milímetros o en pulgadas. Cuando se prohíbe la remoción de material, se agrega un pequeño círculo dentro de la , como se muestra en (d). Ese círculo indica que la superficie se va a producir sin remoción de material mediante algún proceso de producción como la fundición, la metalurgia de polvos, la inyección en moldes, la forja o la extrusión. El símbolo de textura de superficie que se muestra en (e) se usa cuando las características de la superficie se van a especificar arriba o debajo de la línea horizontal o a la derecha del símbolo. FIG. 6.3.1 SIMBOLOS DE TEXTURA DE SUPERFICIE Fuente: FUNDAMENTOS DE DIBUJO EN INGENIERÍA Warren J. Luzzader-Jon M. Duff
  • 184.
    Capitulo 6 AJUSTES,TOLERANCIAS Y ACABADOS SUPERFICIALES SolidWorks para Dibujo y Diseño Mecánico 6—18 Los valores de la textura de superficie se aplican al símbolo de textura de superficie, como se ilustra en la siguiente figura. La razón media de rugosidad (valor máximo) se coloca sobre la  a la izquierda de la pierna larga como se muestra en (a). La razón de altura de ondulación máxima es la primera razón que se coloca arrima de la línea horizontal (c). Le sigue la clasificación de espaciamiento de curvatura máxima. La designación de surcos o aristas se indica poniendo el símbolo de surco apropiado a la derecha de la pierna larga como se aprecia en (f) y (h). Cuando se necesita especificar el espaciamiento de rugosidad máximo, el valor se coloca a la derecha del símbolo de surco (h). El valor de la longitud de muestreo de la rugosidad (razón de corte) se sitúa debajo de la línea horizontal como se ve en (g). Si va a mostrar la naturaleza del surco preferido, se indicará mediante la adición de una combinación de líneas, como se muestra en la figura 6.3.3. FIG. 6.3.2 APLICACIÓN DE LOS VALORES DE TEXTURA DE SUPERFICIE A LOS SIMBOLOS FIG. 6.3.3 VALORES DE CONTROL DE SUPERFICIES Fuente: FUNDAMENTOS DE DIBUJO EN INGENIERÍA Warren J. Luzzader-Jon M. Duff Fuente: FUNDAMENTOS DE DIBUJO EN INGENIERÍA Warren J. Luzzader-Jon M. Duff
  • 185.
    Capitulo 6 AJUSTES,TOLERANCIAS Y ACABADOS SUPERFICIALES SolidWorks para Dibujo y Diseño Mecánico 6—19 Las líneas paralelas o perpendiculares indican que las líneas dominantes en la superficie serán paralelas o perpendiculares a la línea de limite de la superficie en contacto con el símbolo como se muestra en la figura 6.3.4 La grafica de la figura 6.3.5 representa la rugosidad de superficie esperada en micropulgadas y micrones, para superficies producidas por los métodos de producción comunes. FIG. 6.3.4 NOTACIONES DE SURCO O ARISTA FIG. 6.3.5 ACABADOS DE SUPERFICIES ESPERADOS CON MÉTODOS DE PRODUCCIÓN COMUNES. Fuente: FUNDAMENTOS DE DIBUJO EN INGENIERÍA Warren J. Luzzader-Jon M. Duff Fuente: FUNDAMENTOS DE DIBUJO EN INGENIERÍA Warren J. Luzzader-Jon M. Duff
  • 186.
    Capitulo 6 AJUSTES,TOLERANCIAS Y ACABADOS SUPERFICIALES SolidWorks para Dibujo y Diseño Mecánico 6—20 6.4 Insertando símbolos de acabado superficial en SolidWorks. Utilizando el software SolidWorks, puede especificar la textura de la superficie de la cara de una pieza utilizando un Símbolo de acabado superficial. Simplemente seleccione una superficie del modelo y defina un símbolo que especifique los valores y las opciones del acabado que desee obtener. Proceda a especificar el acabado superficial de la pieza PLACA. El acabado necesario para la cara superior de la placa es como sigue: Requiere un maquinado de cepillado y se permite remover un máximo de 250 micropulgadas de material. La marca o surco del maquinado debe ser paralelo al limite con un espaciamiento máximo de rugosidad de 200 micropulgadas. El acabado necesario para el agujero de la placa debe ser como sigue: Requiere ser un taladro escariado a la medida permitida por el ajuste CR7. La marca del maquinado será Circular y con espaciamiento máximo de 180 micropulgadas. 1. Abra el documento de dibujo AJUSTE CR7.slddrw. 2. Haga clic en la cara superior de la pieza PLACA, en la vista frontal. 3. Haga clic en Símbolo de acabado superficial de la barra de herramientas Anotación o en Insertar, Anotación, Símbolo de acabado superficial. 4. Construya el símbolo para la superficie seleccionada utilizando las opciones del cuadro de diálogo Propiedades. En el menú desplegable de la ventana de Símbolo seleccione Se requiere maquinado (Machining required). En la casillas de Rugosidad (Roughness) introduzca los valores máximo, mínimo y espaciamiento del surco que deja el cepillado, de acuerdo al tipo de maquinado que especifica la Fig. 6.3.5. − Rugosidad máxima = 1000 micropulgadas − Rugosidad mínima = 63 micropulgadas − Espaciamiento máximo del surco = 200 micropulgadas En la sección de Requerimientos especiales, en la caja de texto de Método/tratamiento de producción escriba el tipo de maquinado, que en este caso es Cepillado.
  • 187.
    Capitulo 6 AJUSTES,TOLERANCIAS Y ACABADOS SUPERFICIALES SolidWorks para Dibujo y Diseño Mecánico 6—21 En la caja de texto Eliminación de material (Material removal) especifique la cantidad de material que se permite eliminar mediante la mecanización, son 250 micropulgadas.  En el menú desplegable de la casilla Dirección del surco (Direction of lay) seleccione Paralelo.  Observe la vista preliminar del símbolo. Si representa las especificaciones que se desean, haga clic en OK. Un símbolo de acabado superficial con línea indicativa se puede arrastrar a cualquier posición. Si asocia un símbolo sin línea indicativa a una arista y después lo aleja de la lista del modelo, creará una línea de extensión. 5. Repita el procedimiento anterior para crear el símbolo del acabado superficial del taladro de la PLACA. Arrastre los símbolos creados para posicionarlos como se muestra abajo. 6. Guarde el documento AJUSTE CR7.slddrw.
  • 188.
    Capitulo 7 ELEMENTOSDE UNIÓN Y TRANSMISION SolidWorks para Dibujo y Diseño Mecánico 7—1 77 ELEMENTOS DE UNIÓN Y TRANSMISION En el campo de trabajo, donde la aplicación práctica de los dibujos de ingeniería adopta la forma de dibujos de trabajo, es importante el conocimiento de los distintos elementos de unión utilizados comercialmente. Siempre será necesario que las partes ensambladas se puedan separar de una manera relativamente fácil, ya sea con sujetadores permanentes como los remaches o bien con pernos o tornillos que pueden quitarse con facilidad. De igual manera, es de suma importancia el conocimiento de los diferentes elementos de transmisión de potencia utilizados por ingenieros y diseñadores mecánicos, dando énfasis a su uso y métodos de representación correctos, en razón de su frecuente utilización en el campo de la ingeniería mecánica. En este capitulo se incluyen una serie de ejercicios, utilizando SolidWorks, destinados a que asimile algunos conceptos de los siguientes elementos de unión y transmisión: Tornillos Remaches Engranes 7.1 Tornillos Los ingenieros, diseñadores mecánicos y dibujantes deben estar del todo familiarizados con los tipos comunes de cuerdas y sujetadores, así como con su uso y métodos de representación correctos, en razón de su frecuente utilización en estructuras y maquinas. La información concerniente a tipos especiales de sujetadores se puede obtener en los catálogos de los fabricantes. NOMENCLATURA DE UNA ROSCA DE TORNILLO Fuente: DIBUJO y DISEÑO de INGENIERÍA. (Jensen)
  • 189.
    Capitulo 7 ELEMENTOSDE UNIÓN Y TRANSMISION SolidWorks para Dibujo y Diseño Mecánico 7—2 Cuerdas Los usos principales de las cuerdas son (1) para sujeción, (2) para ajuste y (3) para transmisión de fuerza. Para satisfacer la mayor parte de los requerimientos de la profesión de la ingeniería, se usan las diferentes formas de cuerdas que aparecen enseguida. La cuerda unificada tiene en esencia el mismo perfil básico de la rosca ISO (Internacional Organization for Standarization). Esta es la rosca de uso general en Estados Unidos. Roscas derechas e izquierdas Una rosca derecha avanza en un agujero roscado cuando gira en sentido de las manecillas del reloj, mientras que una rosca izquierda avanza cuando gira en sentido contrario. Esto se puede reconocer con facilidad por la inclinación de la cuerda. Una cuerda derecha sobre un vástago horizontal se inclina siempre hacia la izquierda () y viceversa (/). Siempre se considera una rosca derecha si no se especifica otra cosa. Una rosca izquierda siempre se marca IZQ en un dibujo. CUERDAS DE TORNILLO Fuente: DIBUJO y DISEÑO de INGENIERÍA. (Jensen)
  • 190.
    Capitulo 7 ELEMENTOSDE UNIÓN Y TRANSMISION SolidWorks para Dibujo y Diseño Mecánico 7—3 Paso y Avance El paso de una rosca es la distancia entre cualquier punto de la rosca y el punto correspondiente de la siguiente vuelta adyacente, medido paralelo al eje. El avance de una cuerda se puede definir como la distancia que se avanza paralela al eje cuando el tornillo gira una revolución. En una cuerda sencilla, el avance es igual al paso. Series de roscas y sus aplicaciones Con el progreso y desarrollo de la industria ha aumentado la necesidad de uniformizar los sujetadores de rosca, para hacerlos intercambiables. Los factores que influyen en las normas de las roscas, además de las formas ya mencionadas, son el paso de la rosca y el diámetro mayor. El paso determina el tamaño de la rosca y es igual a: 1 Número de hilos por pulgada Así, cuando una rosca tiene 8 hilos por pulgada, su paso es igual a 1/8 pulg. Para completar la normalización y la intercambiabilidad, el número de hilos por pulgada se ha fijado para cada uno de los diferentes diámetros, estableciendo las llamadas series de roscas. El empleo que se va a dar a la pieza roscada generalmente determina el número aproximado de hilos por pulgada que debe tener una rosca en proporción a su diámetro. Por conveniencia se han normalizado varias series de combinaciones diámetro-paso que tienen aproximadamente la misma relación. Roscas métricas de tornillo ISO Hace algunos años se organizó un comité ISO para investigar la posibilidad de establecer un sistema internacional único para roscas de tornillo. Se llegó al acuerdo de aceptar dos sistemas, un sistema estándar métrico SI y el sistema unificado en pulgadas, para usarse en Estados Unidos, Gran Bretaña y Canadá. Por fortuna las dos normas sobre roscas se parecen, pues ambas utilizan en esencia el mismo perfil de rosca básico. Las diferencias principales entre estas dos normas reconocidas estriban en los tamaños básicos, la magnitud y aplicación de juegos y tolerancias y el método para designar y especificar las roscas. Las cuerdas métricas para tornillo, ISO, pueden verse en la tabla que aparece en la siguiente página.
  • 191.
    Capitulo 7 ELEMENTOSDE UNIÓN Y TRANSMISION SolidWorks para Dibujo y Diseño Mecánico 7—4 Roscas de tornillos métricos ISO; serie con pasos constantes Fuente: Fundamentos de DIBUJO EN INGENIERÍA (Luzadder)
  • 192.
    Capitulo 7 ELEMENTOSDE UNIÓN Y TRANSMISION SolidWorks para Dibujo y Diseño Mecánico 7—5 Designación de las roscas de tornillo métricas ISO En general, las roscas métricas ISO se especifican en este libro mediante sólo la designación básica consistente en la letra M seguida por el tamaño nominal (diámetro mayor básico en milímetros) y a continuación, el paso en milímetros. El tamaño nominal y el paso se separan por el signo x. La designación completa de una rosca métrica ISO incluye la designación básica antes expuesta, seguida de una identificación de la clase de tolerancia. La designación de la clase de tolerancia incluye el símbolo de la tolerancia del diámetro de paso seguido del símbolo de la tolerancia del diámetro de la cresta. Como puede observarse en los ejemplos que siguen, cada uno de estos símbolos consiste en un número que indica el grado de tolerancia seguido de una letra que señala la posición de la tolerancia. La designación de la clase de tolerancia se separa de la designación básica mediante un guión EJEMPLO Cuando los símbolos de tolerancia del diámetro de paso y del diámetro de cresta son idénticos, el símbolo se da una sola vez, no se repite. EJEMPLO M6 x 1 – 6g . M6 x 1 – 5g 6g Métrico Tamaño nominal (mm) Paso Designación de clase de tolerancia Posición de tolerancia Grado de tolerancia Posición de tolerancia Grado de tolerancia Símbolo de tolerancia del diámetro de cresta Símbolo de tolerancia del diámetro de paso Símbolos de tolerancia de los diámetro de paso y de cresta iguales
  • 193.
    Capitulo 7 ELEMENTOSDE UNIÓN Y TRANSMISION SolidWorks para Dibujo y Diseño Mecánico 7—6 Para los elementos principales de una rosca (diámetro de paso y diámetro de cresta), las normas ISO proporcionan cierto número de grados de tolerancia que reflejan varias magnitudes. Básicamente, en ISO se recomiendan tres grados de tolerancia métrica, que son los grados 4, 6 y 8. Por lo común el grado 6 se usa en roscas de propósito general de largo alcance. Las posiciones de la tolerancia establecen los límites de material maximo de los diámetros de paso y cresta en cuerdas tanto internas como externas. La serie de símbolos de la posición de tolerancia según lo establece ISO para reflejar cantidades variantes de juego son las siguientes: Para roscas externas (tornillos, etc.): e minúscula, juego grande g minúscula, juego pequeño h minúscula sin juego Para roscas internas (tuercas, etc.): G mayúscula, juego pequeño H mayúscula, sin juego Un ajuste deseado entre roscas que se ensamblan puede especificarse dando la designación de la clase de tolerancia de la rosca interna seguida a continuación por la clase de tolerancia de la rosca externa. Las dos designaciones se separan mediante una diagonal (/), como se ve en el siguiente: EJEMPLO M6 x 1 – 6H/6g Rosca unificada americana-inglesa La rosca estándar unificada nace a raíz de un acuerdo entre Estados Unidos, Gran Bretaña y Canadá con la finalidad de lograr la intercambiabilidad de roscas entre esos países, creándose una forma nueva que es una solución intermedia del diseño de la American Nacional Standard y la British Whitworth. La rosca externa de la nueva forma tiene la raíz redondeada y puede tener la cresta plana o redondeada. La rosca unificada es una rosca de propósito general para tornillos, pernos, tuercas y otras partes roscadas Rosca unificada americana-inglesa Fuente: Fundamentos de DIBUJO EN INGENIERÍA (Warren J. Luzadder- Jon M. Duff)
  • 194.
    Capitulo 7 ELEMENTOSDE UNIÓN Y TRANSMISION SolidWorks para Dibujo y Diseño Mecánico 7—7 Series de roscas de tornillo unificada y americana Las series de roscas de tornillo unificada y americana, consisten en seis series y una selección de roscas especiales que corresponden a combinaciones especiales de diámetro y paso. Cada serie difiere de las otras por el número de hilos por pulgada para cada diámetro específico. La serie de roscas bastas (UNC Y NC) se designa UNC para tamaños de más de ¼ de pulgada. Esta serie se recomienda para uso general en la industria. La serie de cuerdas finas (UNF y NF), designada UNF para tamaños mayores de ¼ de pulgada, se preparó para uso general en los campos de las industrias automotrices y de aviación. La serie de roscas extrafinas (UNEF y NEF) se usa en trabajos automovilísticos y de aviación cuando se requiere un número de hilos máximo en una longitud dada. Clases de rosca de tornillo unificada y americana Las clases de roscas se determinan por las cantidades de tolerancia y juego especificadas. En el nuevo sistema unificado las clases 1A, 2A y 3A se aplican solo a roscas externas; las clases 1B, 2B y 3B se aplican a roscas internas. La clase 2 y la clase 3 se definen como sigue: Ajuste de clase 2. Representa una rosca comercial de alta calidad y es un producto que se recomienda para un gran volumen de trabajo de roscas de tornillo intercambiables. Ajuste de clase 3. Representa una calidad excepcionalmente alta en productos roscados en el mercado y se recomienda sólo en aquellos casos donde se garantice el alto costo de la herramienta de precisión y la verificación continua. Símbolos de identificación para roscas de tornillo unificadas Las roscas se especifican en el sistema unificado dando el diámetro, el número de hilos por pulgada, las letras iniciales (UNC, UNF, etc.) y la clase de cuerda (1A, 2A y 3A ó 1B, 2B y 3B). EJEMPLO: ¾ - 10UNC – 3B Clase de rosca Rosca interna Forma unificada, serie basta Hilos por pulgada Diámetro mayor de la rosca
  • 195.
    Capitulo 7 ELEMENTOSDE UNIÓN Y TRANSMISION SolidWorks para Dibujo y Diseño Mecánico 7—8 Tornillos y tuercas estándar Los productos comerciales de tornillos y tuercas manufacturan sus productos de acuerdo con especificaciones de normas aprobadas. La norma estadounidense actual abarca las especificaciones de tres series de tornillos y tuercas: 1. Serie regular. La serie regular se adoptó para uso general. 2. Serie reforzada. Las cabezas de tornillo y tuercas reforzadas están diseñadas para satisfacer la necesidad comercial especial de superficies de apoyo muy resistentes. 3. Tuercas de serie ligera. Las tuercas ligeras se usan en condiciones donde se requieren ahorros importantes en el peso y el material. Por lo común se suministran con rosca fina. La cantidad de maquinado es la base de una ulterior clasificación de los tornillos y tuercas hexagonales de las series regular y reforzada, en no acabadas y semiacabadas. Las cabezas y tuercas no acabadas no están careadas con arandela, ni están maquinadas en superficie alguna. Las cabezas de tornillo y tuercas semiacabadas están maquinadas o tratadas en la superficie de apoyo para proveer una cara de arandela para las cabezas de tornillo, y ya sea una cara de arandela o una superficie circular de apoyo para las tuercas. Las tuercas que no están careadas como arandela tienen la superficie circular de apoyo formada por el chaflán de los bordes. El ángulo de chaflán en la cara superior de cabezas y tuercas es de 30º en los hexágonos y 25º en los cuadrados, pero ambos se dibujan a 30º en tornillos de diámetro mayor que 1 pulgada.
  • 196.
    Capitulo 7 ELEMENTOSDE UNIÓN Y TRANSMISION SolidWorks para Dibujo y Diseño Mecánico 7—9 Especificación de tornillos Hexagonales American Standard Los tornillo American Standard se especifican en listas de partes y en cualquier otro lugar dando el diámetro, número de hilos por pulgada, serie, clase de rosca, longitud, acabado y tipo de cabeza. EJEMPLO: ½ - 13 UNC – 2A x 1¾ TORNILLO CABEZA HEXAGONAL SEMIACABADA Con frecuencia es útil y práctico abreviar la especificación así: ½ x 1¾ UNC TORNILLO CAB HEX SEMIACABADA Especificación de tornillos hexagonales métricos Los tornillos hexagonales se especifican en listas de partes y en cualquier otro lugar dando en secuencia el tamaño nominal, el paso de la rosca, el material, el nombre del producto y, si se requiere, la cubierta protectora. EJEMPLOS: M10 x 1.5 x 100 TORNILLO HEX M24 x 3 x 50 TORNILLO HEX DE ACERO INOXIDABLE La longitud mínima de rosca para tornillos hasta de 6 pulgadas de longitud será de dos veces el diámetro más ¼ de pulgada. Para longitudes de más de 6 pulgadas, la longitud mínima de rosca será dos veces el diámetro del tornillo más ½ pulgada (ANSI B18.2). Representación de roscas de tornillo La representación real de roscas de tornillo por curvas helicoidales (representación detallada), requiere demasiado tiempo, y en representaciones asistidas por computadora consume muchos recursos, por lo que rara vez se utiliza este tipo de representación. Para ahorrar tiempo valioso y gastos en la elaboración de dibujos, el American National Standards Institute adoptó las series esquemática y simplificada de símbolos de roscas para representar roscas cuyo diámetro sea de 25 mm (1 plg) o menor.
  • 197.
    Capitulo 7 ELEMENTOSDE UNIÓN Y TRANSMISION SolidWorks para Dibujo y Diseño Mecánico 7—10 En SolidWorks es posible también representar las roscas de tornillo en: 1. Forma simplificada. Es la representación comúnmente utilizada en proyectos de diseño y requiere menos tiempo y recursos su utilización. 2. Forma esquemática. Esta representación, aún y cuando no está basada en una curva helicoidal, aparenta ser una descripción detallada de la rosca. 3. Forma detallada. Es la representación real de roscas de tornillo basada en curvas helicoidales. En esta sección se explica como realizar lo siguiente:  Crear una representación de tornillo simplificado  Crear una representación de tornillo esquemático  Crear una representación de tornillo detallado  Crear una configuración para representar una serie de tamaños de tornillos
  • 198.
    Capitulo 7 ELEMENTOSDE UNIÓN Y TRANSMISION SolidWorks para Dibujo y Diseño Mecánico 7—11 7.1.1.1 Modelando la pieza TORNILLO SIMPLIFICADO Perspectiva de la pieza a crear. Enseguida identificaremos las operaciones necesarias para su creación.  Base extruida. La base extruida para modelar la cabeza hexagonal del tornillo.  Saliente extruido. La operación saliente extruido es creada para representar la longitud del tornillo.  Sólido de Revolución. La arandela de la cabeza del tornillo se crea a partir de rotar un perfil croquizado en el plano superior.  Corte de Revolución. La operación corte de revolución es creada para realizar el filete de la cabeza del tornillo.  Rosca cosmética. Se inserta la representación del tipo de rosca utilizado en el tornillo.
  • 199.
    Capitulo 7 ELEMENTOSDE UNIÓN Y TRANSMISION SolidWorks para Dibujo y Diseño Mecánico 7—12 Ahora proceda a crea esta pieza llamada TORNILLO SIMPLIFICADO. 1. Abra un documento nuevo de parte y personalice el documento de acuerdo a los requerimientos de la pieza que va a crear; en este caso cambie las unidades del documento a mm y una precisión de 3 decimales y, a continuación, guarde el documento con el nombre TORNILLO SIMPLIFICADO. 2. Creación de la base extruida.  Abra un croquis en el plano frontal y dibuje el croquis que se muestra a continuación:  Extruya el croquis. Extruya a una profundidad de 10 mm 3. Creación del saliente extruido.  Abra un croquis en la cara posterior del hexágono y dibuje un círculo con centro en el origen y un diámetro de 12 mm.  Extruya el croquis a una profundidad de 45 mm. Arista vertical Dirección de la Extrusión Cara posterior
  • 200.
    Capitulo 7 ELEMENTOSDE UNIÓN Y TRANSMISION SolidWorks para Dibujo y Diseño Mecánico 7—13 4. Creación del sólido de revolución.  Abra un croquis en el plano superior y dibuje el croquis que se muestra a continuación:  Revolucione el croquis. Cree el sólido de revolución alrededor del eje a un ángulo de 360º. 5. Creación del corte de revolución.  Inserte un eje por el centro del saliente extruido. Alrededor de este eje se realizará el corte de revolución. − Haga clic en Eje Axis o bien en Insertar, Geometría de referencia, Eje (Insert, Reference geometry, Axis). Aparece la caja de diálogo Construcción de ejes. Arco Tangente Arco Centro-Extremos Centro del arco coincidente con la línea de centros
  • 201.
    Capitulo 7 ELEMENTOSDE UNIÓN Y TRANSMISION SolidWorks para Dibujo y Diseño Mecánico 7—14 Active la opción Superficie cilindrica/cónica (Cylindrical/conical surface) y seleccione en el área de gráficos la superficie cilindrica del saliente extruido que representa la longitud del tornillo. Haga clic en OK.  Abra un croquis en el plano derecho y dibuje lo siguiente:  Realice el corte de revolución. − Haga clic en Corte de revolución Revolved cut y seleccione el corte alrededor de 360º. Aristas iguales Arco Centro-Extremos Línea de centros colineal con el eje insertado anteriormente
  • 202.
    Capitulo 7 ELEMENTOSDE UNIÓN Y TRANSMISION SolidWorks para Dibujo y Diseño Mecánico 7—15 6. Inserción de la risca cosmética.  Seleccione la arista circular del saliente extruido que representa el diámetro del tornillo.  Haga clic en Rosca cosmética Cosmetic thread en la barra de herramientas de Anotaciones o en Insertar, Anotaciones, Rosca cosmética (Insert, Annotations, Cosmetic thread). Aparece la caja de diálogo de Rosca cosmética. − Active la casilla de verificación Blind e introduzca un valor a la longitud de la rosca de 30 mm. Asigne un valor de 9 mm al diámetro menor de la rosca. − Haga clic en OK.  Guarde el documento TORNILLO SIMPLIFICADO. NOTA: Los datos de longitud de rosca y diámetro interior deben ser obtenidos de las tablas correspondientes al tipo de cuerda que se está modelando. Para visualizar la representación de la rosca cosmética con mayor detalle, abra un documento nuevo de dibujo y genere las tres vistas estándar e isométrico del tornillo simplificado. El documento de dibujo personalícelo en el sistema ANSI, con unidades en milímetros y proyección en el tercer cuadrante. Arista Circular
  • 203.
    Capitulo 7 ELEMENTOSDE UNIÓN Y TRANSMISION SolidWorks para Dibujo y Diseño Mecánico 7—16 7.1.1.2 Modelando la pieza TORNILLO ESQUEMATICO Perspectiva de la pieza a crear. La pieza a crear difiere de la pieza anteriormente creada, únicamente en la representación de la rosca del tornillo, por lo que se utilizará la misma pieza anterior con algunas modificaciones. 1. Abra el documento TORNILLO SIMPLIFICADO y a continuación, guárdelo con el nombre TORNILLO ESQUEMATICO. 2. Elimine la inserción de rosca cosmética. 3. Creación de Chaflán. Agregue un chaflán en el extremo del saliente extruido que representa el diámetro del tornillo. EL chaflán debe tener las siguientes características: ángulo de 60º y distancia igual a la mitad del paso del tornillo, en este caso 1.75/2 mm. 4. Creación de Corte de revolución.  Abra un croquis en el plano derecho y dibuje el croquis que se muestra a continuación:  Realice el corte de revolución. − Haga clic en Corte de revolución Revolved cut y seleccione el corte alrededor de 360º. − Cambie el nombre de la operación Cut Revolve2 por Hilo. 5. Creación de una Matriz de Simetría Lineal.  Haga clic en Matriz de simetría Lineal Lineal Pattern en la barra de herramientas de Operaciones. Aparece el cuadro de diálogo de Matriz de simetría lineal. Visualice el eje temporal del saliente extruido, haciendo clic en Ver, Ejes temporales (view, temporary Axis). Chaflán Ángulo 60º Distancia .875
  • 204.
    Capitulo 7 ELEMENTOSDE UNIÓN Y TRANSMISION SolidWorks para Dibujo y Diseño Mecánico 7—17 − Active la casilla Dirección de Matriz Pattern direction y seleccione el eje temporal para definir la dirección de la matriz. Invierta el sentido si es necesario. − En la casilla Espaciamiento Spacing introduzca un valor igual al paso de la rosca, en este caso 1.75 mm. − En la casilla de Num. de elementos Number of instantes asigne un valor de 30/1.75 ≈ 17. Esto hace una long. de rosca aproximadamente igual a 30 mm. − Active la casilla Operaciones a Copiar (Features to Pattern) y seleccione el corte de revolución llamado Cuerda. − En el cuadro de opciones desactive la casilla de verificación Simetría de geometría (Geometry Pattern) − Haga clic en Aceptar 6. Guarde El documento TORNILLO ESQUEMATICO.
  • 205.
    Capitulo 7 ELEMENTOSDE UNIÓN Y TRANSMISION SolidWorks para Dibujo y Diseño Mecánico 7—18 7.1.1.3 Modelando la pieza TORNILLO DETALLADO Perspectiva de la pieza a crear. Al igual que la pieza anterior, la pieza a crear difiere de la pieza TORNILLO SIMPLIFICADO únicamente en la representación de la rosca del tornillo, por lo que se utilizará la misma pieza anterior con algunas modificaciones. 1. Abra el documento TORNILLO SIMPLIFICADO y a continuación, guárdelo con el nombre TORNILLO DETALLADO. 2. Elimine la inserción de rosca cosmética. 3. Creación de la hélice.  Abra un croquis en la superficie frontal del saliente extruido que representa el vástago del tornillo y haciendo uso de Convertir entidades Convert Entities extraiga la arista que representa el diámetro del tornillo.  Haga clic en Insertar, Curva, Hélice/Espiral (Insert, Curve, Helix/Spiral). Aparece el cuadro de dialogo Curva Hélice. − En el menú extendido de la ventana Definición de la curva, escoja Altura y Paso (Height and Pitch). − Introduzca en la ventana de altura 30.00 mm. − Asigne un valor de 1.75 mm en la ventana de Paso de la hélice. − Escriba 90 grados en la ventana de inicio de la hélice. − Active la casilla de verificación Sentido de las manecillas del reloj (Clockwise). − Si se requiere, invierta la dirección de la hélice. − Haga clic en OK. Arista Superficie frontal
  • 206.
    Capitulo 7 ELEMENTOSDE UNIÓN Y TRANSMISION SolidWorks para Dibujo y Diseño Mecánico 7—19 4. Creación del perfil de la cuerda.  Abra un croquis en el plano derecho, cambie la orientación a Vista Derecha y dibuje el croquis que se muestra enseguida:  Para posicionar el área del perfil de la cuerda, agregue una relación geométrica de Penetración (Pierce) entre el punto medio de la línea horizontal del triangulo y el inicio de la arista de la hélice  El croquis queda completamente definido. Cierre el croquis. 5. Creación del Corte Barrido.  Haga clic en Insertar, Corte, Barrido (Insert, Cut, Sweep). Aparece el cuadro de diálogo . − Active la casilla del perfil y seleccione el croquis del perfil de la cuerda. − Active la casilla de Trayectoria y seleccione la hélice creada. − Haga clic en Aceptar Punto medio Línea de construcción Pierce
  • 207.
    Capitulo 7 ELEMENTOSDE UNIÓN Y TRANSMISION SolidWorks para Dibujo y Diseño Mecánico 7—20 6. Guarde el documento TORNILLO DETALLADO.
  • 208.
    Capitulo 7 ELEMENTOSDE UNIÓN Y TRANSMISION SolidWorks para Dibujo y Diseño Mecánico 7—21 7.1.1.4 Trabajar con configuraciones Las configuraciones le permiten crear diversas variaciones de un modelo dentro de un único documento. En los documentos de piezas, las configuraciones le permiten crear familias de piezas con distintas cotas, operaciones y propiedades. En documentos de ensamblaje, las configuraciones le permiten crear versiones simplificadas del diseño, suprimiendo u ocultando componentes. También puede crear familias de ensamblajes utilizando distintas configuraciones de los componentes, distintos parámetros para operaciones de ensamblaje o distintas cotas. Puede crear configuraciones manualmente o puede utilizar una tabla de diseño para crear diversas configuraciones simultáneamente. Las tablas de diseño le ofrecen una manera muy cómoda de crear y gestionar configuraciones en una hoja de cálculo de fácil utilización. Se pueden utilizar las tablas de diseño en los documentos de de piezas o ensamblajes y se pueden visualizar las tablas de diseño en dibujos. Tablas de diseño Una tabla de diseño le permite construir múltiples configuraciones de piezas o ensamblajes especificando parámetros en una hoja de cálculo de Microsoft Excel incrustada. La tabla de diseño está guardada en el documento modelo y no está vinculada al archivo original de Excel. Las modificaciones que se realicen en el modelo no se reflejan en el archivo original de Excel. En una tabla de diseño puede controlar los elementos siguientes:  Las cotas y el estado de supresión de las operaciones  Las propiedades de la configuración, incluidos número de pieza en una lista de materiales, comentarios y propiedades personalizadas. Para crear una tabla de diseño, se definen los nombres de las configuraciones que se desean crear, se especifican los parámetros que se desean controlar y se asignan valores para cada parámetro. En esta sección se insertará una tabla de diseño para construir una serie de configuraciones para el documento TORNILLO SIMPLIFICADO.
  • 209.
    Capitulo 7 ELEMENTOSDE UNIÓN Y TRANSMISION SolidWorks para Dibujo y Diseño Mecánico 7—22 Para insertar una nueva tabla de diseño: 1. Abra el documento TORNILLO SIMPLIFICADO. 2. Personalícelo para visualizar los nombres de las cotas.  Haga clic en Herramientas, Opciones (Tools, Options) − Aparece el cuadro de diálogo para personalizar el sistema. − Active la casilla de verificación Mostrar nombres de cotas (Show dimension names). − Haga clic en OK. 3. Asigne nombres a las operaciones o cotas que va a utilizar en la tabla de diseño.  Visualice las cotas del saliente extruido que representa el vástago del tornillo, haciendo doble clic en la superficie del vástago.  Haga clic con el botón secundario del ratón sobre la cota del diámetro y seleccione Propiedades (Properties). − Aparece el cuadro de diálogo de propiedades de la cota. − En la casilla correspondiente al nombre cambie a Diam. Tornillo. − Haga clic en OK.
  • 210.
    Capitulo 7 ELEMENTOSDE UNIÓN Y TRANSMISION SolidWorks para Dibujo y Diseño Mecánico 7—23  Haga clic con el botón secundario del ratón sobre la cota de la longitud y seleccione Propiedades (Properties). − Aparece el cuadro de diálogo de propiedades de la cota de longitud. − En la casilla correspondiente al nombre cambie a Long. Tornillo. − Haga clic en 0K.  Siguiendo el mismo procedimiento anterior, asigne nombres a las siguientes cotas: − Ancho Cabeza − Altura Cabeza − Diam. Arandela − Long. Rosca − Diam. Menor 4. Visualice todas las cotas del documento, haciendo clic con el botón secundario del ratón sobre la carpeta de Anotaciones en el Feature Manager y activando Mostrar Cotas de Operaciones (Show Feature Dimensions).  Ahora proceda a esconder todas las cotas que no se van a utilizar en la tabla de diseño, dejando visibles únicamente las que tienen nombre asignado. 5. Haga clic en Insertar, Nueva tabla de diseño (Insert, New design table) Aparece una hoja de cálculo incrustada en la ventana y las barras de herramientas de Excel sustituyen a las barras de herramientas de SolidWorks. (Si ha seleccionado Editar tablas de diseño en una
  • 211.
    Capitulo 7 ELEMENTOSDE UNIÓN Y TRANSMISION SolidWorks para Dibujo y Diseño Mecánico 7—24 ventana separada, en herramientas, Opciones, General, la hoja de cálculo se abre en una ventana de Excel independiente). La celda A1 identifica la hoja de cálculo como Tabla de diseño para: TORNILLO SIMPLIFICADO. La celda A3 contiene el nombre predeterminado para la primera nueva configuración, Primera instancia. 6. En la fila 2, escriba los parámetros que desee controlar. (Deje la celda A2 en blanco). Observe que la celda B2 está activada.  En la celda B2 deberá escribir el parámetro Diam. Tornillo.  En la celda C2 deberá escribir el parámetro Long. Tornillo.  En la celda D2 deberá escribir el parámetro Ancho cabeza, etc. Para escribir los parámetros en la celda correspondiente atienda la siguiente: SUGERENCIA: Hay una forma muy sencilla de agregar ciertos tipos de parámetros a una nueva tabla de diseño. Con la celda adecuada de la hoja de cálculo activada:  Cotas. − Haga doble clic en la cota Diam. Tornillo en la zona de gráficos. (Asegúrese de que se visualizan las cotas necesarias antes de insertar la nueva tabla de diseño). El parámetro Diam. Tornillo@Sketch2 se inserta en la celda y se activa la celda C2. − Haga doble clic en la cota Long. Tornillo en la zona de gráficos. El parámetro Long. Tornillo@BossExtrude1 se inserta en la celda. Siguiendo el mismo procedimiento agregue los parámetros restantes. A medida que continúe agregando parámetros de este modo, la celda adyacente (C2, D2, E2, etc.) se activa automáticamente. Cada parámetro se agrega a la fila de encabezado y el valor actual se visualiza en la fila 3 (Primera instancia).
  • 212.
    Capitulo 7 ELEMENTOSDE UNIÓN Y TRANSMISION SolidWorks para Dibujo y Diseño Mecánico 7—25 7. En la columna A (Celdas A3, A4, etc.), escriba los nombres de las configuraciones que se muestran en la tabla de diseño de abajo. 8. Especifique los valores de los parámetros en las celdas de la hoja de cálculo (Cópielos de la tabla que se muestra abajo).
  • 213.
    Capitulo 7 ELEMENTOSDE UNIÓN Y TRANSMISION SolidWorks para Dibujo y Diseño Mecánico 7—26 9. Cuando termine de agregar información en la hoja de cálculo, haga clic fuera de la tabla para cerrarla. Se visualiza un mensaje que enumera las configuraciones que se han creado. Para visualizar las configuraciones, haga clic en la pestaña Configuración en la parte inferior de la ventana. Haga doble clic en el nombre de la configuración, o haga clic con el botón secundario del ratón en el nombre y seleccione Visualizar configuración. 10.Guarde el documento TORNILLO SIMPLIFICADO
  • 214.
    Capitulo 7 ELEMENTOSDE UNIÓN Y TRANSMISION SolidWorks para Dibujo y Diseño Mecánico 7—27 7.2 Remaches Los remaches se usan para hacer juntas permanentes, generalmente entre piezas de lámina o metal laminado. Son pequeñas barras redondas, de acero o hierro dulce o forjado, con una cabeza formada de un extremo, y se colocan frecuentemente en su lugar, calentados hasta el rojo, de manera que pueda formarse otra cabeza en el otro extremo por presión o martilleo. Los agujeros para remaches son punzonados, punzonados y escariados, o taladrados a un diámetro mayor que el remache, y el vástago de éste se hace lo suficientemente largo para suministrar el metal necesario para llenar completamente el agujero y formar la cabeza. Los remaches grandes se emplean en la construcción de acero estructural y en la fabricación de calderas y recipientes. En el trabajo estructural, normalmente sólo se necesitan una cuantas clases de cabezas: la de botón, la de botón alto y la embutida o para avellanado con su parte superior plana. Para los trabajos de calderas y recipientes se emplean la de botón, la cónica, la embutida o para avellanado de parte superior redonda y la tipo cacerola. Las planchas o láminas se unen con juntas traslapadas o a tope. DE BOTÓN DE BOTÓN ALTO CÓNICA AVELLANADA CON TOPE PLANO AVELLANADA CON TOPE REDONDO DE GARBANZO JUNTA TRASLAPADA JUNTA A TOPE
  • 215.
    Capitulo 7 ELEMENTOSDE UNIÓN Y TRANSMISION SolidWorks para Dibujo y Diseño Mecánico 7—28 Remaches pesados Los remaches grandes se fabrican en diámetros de ½ a 1¾ pulgadas, por incrementos uniformes de ⅛ de pulgada. La longitud necesaria es regida por el “agarre” más la longitud que se requiere para formar la cabeza, o sea depende del espesor de los materiales que se van a remachar. La longitud de los remaches para las distintas distancias de agarre pueden encontrarse en el manual “Construcción de Acero” (Steel Construction), publicado por el Instituto Norteamericano de la Construcción de Acero (American Institute of Steel Construction); el Manual para Constructores de la Cia. Fundidora de Fierro y Acero de Monterrey o manuales de algunos otros fabricantes de remaches también nos proporcionan esa longitud. Remaches livianos Los remaches pequeños se emplean para unir formas estructurales ligeras y laminas metálicas. Los remaches pequeños se fabrican en diámetros de 3/32 a 7/16 pulgadas, por incrementos uniformes de 1/32 de pulgada hasta 3/8 de pulgada de diámetro. Para la fabricación de productos en grandes cantidades, pocos elementos igualan las ventajas de instalación a alta velocidad y bajo costo, que ofrecen los remaches tubulares, semitubulares y abiertos. Estos remaches, ampliamente usados para todos los tipos de uniones sometidas a cargas moderadas, pueden instalarse, logrando altas tasas de producción, mediante el uso de equipos de operación manual, dispositivos automáticos o equipos de instalación fija. Aunque sus tolerancias satisfacen los requisitos de la mayoría de los trabajos de ensamble de alta producción, los remaches no constituyen elementos de precisión tales como son las partes de maquinaria del tipo tornillo. Tampoco pueden ser utilizados como elementos de fijación para tensión, Sin embargo, su resistencia a la compresión y al cizallamiento, comparada con la de los remaches sólidos, es equivalente. De manera que, en conclusión, el costo y la facilidad de instalación constituyen las bases principales para el uso de este tipo de remaches. Remaches ciegos La técnica del remache ciego es empleada para instalar el elemento de fijación, cuando no hay acceso al lado posterior de la unión. Sin embargo, esta técnica se usa frecuentemente aun cuando los dos lados de la unión sean de fácil acceso. En estos casos, el remache ciego se emplea, generalmente, para facilitar el ensamblaje, para economizar metal, mejorar la apariencia o disminuir los costos de instalación. Al eliminar la necesidad de operaciones secundarias, mediante el uso de remaches ciegos, frecuentemente se logran reducciones sustanciales en el costo y mejoras en la producción. En esta sección se trabajará únicamente con los remaches pesados. Enseguida se procederá a modelar algunas piezas de remaches sólidos y se creará una configuración para una familia de remaches determinada.
  • 216.
    Capitulo 7 ELEMENTOSDE UNIÓN Y TRANSMISION SolidWorks para Dibujo y Diseño Mecánico 7—29 Modelando el remache cabeza de botón. Perspectiva de la pieza a crear. Enseguida identificaremos las operaciones necesarias para su creación. Croquis. Crear un croquis del perfil del remache para utilizarse en una operación de sólido de revolución. Ecuaciones. Agregar las ecuaciones que relacionan la cabeza del remache con su diámetro, de acuerdo a las especificaciones del remache.  Sólido de revolución. El sólido de revolución es creado con una operación de revolución base a partir de un croquis de un perfil y una línea de centros.  Tabla de diseño. Se inserta una tabla de diseño para crear configuraciones de remaches de diferentes diámetros. Ahora proceda a modelar la pieza REMACHE BOTON. 1. Abra un documento nuevo de parte y, a continuación, guarde el documento con el nombre REMACHE BOTON. 2. Abra un croquis en el plano frontal y dibuje el croquis que se muestra a continuación: Línea de centros OBSERVE QUE SE HAN AGREGADO NOMBRES A LAS COTAS QUE INTERVIENEN EN LAS ECUACIONES QUE SE VAN A AGREGAR. LOS NOMBRES NO SON INDISPENSABLES, PERO FACILITAN LA INSERCIÓN DE LA ECUACIÓN.
  • 217.
    Capitulo 7 ELEMENTOSDE UNIÓN Y TRANSMISION SolidWorks para Dibujo y Diseño Mecánico 7—30 3. Agregar ecuaciones. Es posible utilizar ecuaciones para definir relaciones matemáticas entre parámetros o cotas. Las ecuaciones pueden incluir las cotas de croquis y los parámetros de operaciones (como la profundidad de una operación de extrusión o el número de instancias de una matriz de simetría). Las ecuaciones también se pueden utilizar para relacionar las cotas de distintas piezas de un ensamblaje o los valores (distancias o ángulos) utilizados en las relaciones de posición. Para agregar una ecuación:  Haga clic en Herramientas, Ecuaciones o bien haga clic en el icono Ecuaciones Equations de la barra de herramientas Utilidades. (Para visualizar la barra de herramientas utilidades, haga clic en Herramientas, Personalizar Tools, Customize).  En el cuadro de diálogo Ecuaciones, haga clic en Agregar (Add).  Escriba la ecuación haciendo clic en las cotas del croquis y los números y operadores del teclado de la calculadora en el cuadro de diálogo Nueva ecuación o utilizando el teclado. La cantidad máxima de caracteres permitidos en una ecuación es de 512. Las ecuaciones se solucionan de izquierda a derecha (la expresión de la izquierda es conducida por la expresión de la derecha) en el orden en que aparecen en la lista. Por ello, el orden en que se especifican las ecuaciones puede afectar a la pieza resultante.  Haga clic en Aceptar (OK). La ecuación se lista en el cuadro de diálogo Ecuaciones y el valor resultante se visualiza en la columna Evaluar a.
  • 218.
    Capitulo 7 ELEMENTOSDE UNIÓN Y TRANSMISION SolidWorks para Dibujo y Diseño Mecánico 7—31  Para agregar la otra ecuación, vuelva a hacer clic en Agregar (Add) y repita el mismo procedimiento anterior. Haga clic en Aceptar (OK) para cerrar el cuadro de diálogo Ecuaciones. Observe que aparece la carpeta Ecuaciones Equations en el gestor de diseño del Feature Manager. Para probar el buen funcionamiento de las ecuaciones, cambie el valor del vástago de ½” por ¾” y revise el valor de las cotas del diámetro y alto de la cabeza del remache; estos deben coincidir con el valor calculado por las formulas que rigen el alto y diámetro de cabeza. 4. Revolucione el croquis. En la barra de herramientas Operaciones haga clic en Revolución de saliente/base Revolved boss/base.  Acepte las opciones una dirección y 360º.  Haga clic en Aceptar (OK) 5. Crear configuraciones. Para crear una familia de remaches de diferentes diámetros proceda como sigue:  Haga clic en Insertar, Nueva tabla de diseño (Insert, New design table). En la hoja de cálculo que aparece en la ventana, asigne los valores que se muestran a continuación:
  • 219.
    Capitulo 7 ELEMENTOSDE UNIÓN Y TRANSMISION SolidWorks para Dibujo y Diseño Mecánico 7—32  Cuando termine de agregar información en la hoja de cálculo, haga clic fuera de la tabla para cerrarla. Se visualiza un mensaje que enumera las configuraciones que se han creado. Para visualizar las configuraciones, haga clic en la pestaña Configuración en la parte inferior de la ventana. Haga doble clic en el nombre de la configuración, o haga clic con el botón secundario del ratón en el nombre y seleccione Visualizar configuración. 6. Guarde el documento REMACHE BOTÓN.
  • 220.
    Capitulo 8 DIBUJOSDE FABRICACION O TALLER SolidWorks para Dibujo y Diseño Mecánico 8—1 88 DIBUJOS DE FABRICACION O TALLER Un dibujo de fabricación o taller es un dibujo que suministra información e instrucciones para la fabricación o construcción de maquinas, piezas o estructuras. En general, los dibujos de fabricación o taller se pueden clasificar en dos grupos:  Dibujos de detalle, los cuales proporcionan la información necesaria para la fabricación de partes.  Dibujos de montaje, los cuales suministran la información necesaria para el montaje o la instalación. 8.1 Dibujos de detalle Un dibujo de detalle debe suministrar la información completa para la fabricación de una pieza. Esta información debe clasificarse bajo tres aspectos: la descripción de la forma (el número y los tipos de vistas seleccionados para mostrar o describir completamente la forma de la pieza); la descripción del tamaño (las dimensiones que indican los tamaños y situaciones de los detalles) y las especificaciones (notas generales, material, tratamiento térmico, acabado, número necesario). Esta información debe darse en el dibujo o bien, en la tira o el recuadro del titulo. Los dibujos de detalle pueden hacerse en hojas separadas o pueden agruparse en una o más hojas grandes. Si los detalles son pocos, el dibujo de montaje puede aparecer en la misma hoja que los detalles. Con frecuencia los dibujos de detalle se agrupan de acuerdo con el departamento en el cual se fabrican las piezas. Las piezas metálicas que se van a fabricar en el taller de mecánica pueden aparecer en una hoja, mientras que las piezas que se van a hacer en el taller de carpintería se pueden agrupar en otra. Se pueden hacer varios tipos de dibujo de la misma pieza, dando cada uno de ellos únicamente la información necesaria para una etapa particular en la fabricación de la pieza. Por ejemplo, una pieza de hierro fundido puede tener un dibujo de detalle para el modelista y otra para el mecánico, cada uno de ellos únicamente con las dimensiones y especificaciones necesarias para esa etapa particular en la fabricación de la pieza.
  • 221.
    Capitulo 8 DIBUJOSDE FABRICACION O TALLER SolidWorks para Dibujo y Diseño Mecánico 8—2 Elaboración de un dibujo de detalle: Con un trazo de diseño o bocetos originales como guía, el procedimiento para elaborar dibujos de detalle es el siguiente: 1. Se seleccionan las vistas recordando que, junto con la vista que muestra la forma característica del objeto, debe haber tantas vistas adicionales como sea necesario para completar la descripción de la forma. Estas pueden ser vistas seccionales que revelen una construcción interior complicada, o vistas auxiliares de superficies no descritas del todo en alguna de las vistas principales. 2. Se decide una escala que permita, sin confusión, un arreglo balanceado de todas las vistas necesarias y la localización de dimensiones y notas. Aunque las partes muy pequeñas deben dibujarse al doble de su tamaño o mayores, para que se aprecien sus detalles y se puedan dimensionar, siempre que sea posible debe usarse una escala de tamaño completo (1:1). En general, para piezas de un mismo tamaño debe usarse la misma escala. 3. Recordando que en el software SolidWorks los dibujos se generan a partir de un modelo de pieza, el trazo de línea, tipo de flecha para las cotas, indicación de tipo de filetes y redondeos, etc. de acuerdo a una norma en particular, dependerá de la manera en que se haya personalizado su documento de trabajo en el que se generen los dibujos de pieza. Por lo tanto solo queda insertar las vistas necesarias y sus cotas correspondientes. 4. Reacomodar las cotas y verificar con todo cuidado el dibujo completo. 8.2 Dibujos de montaje Todas las máquinas y mecanismos están compuestos de innumerables piezas. Un dibujo que muestre el producto como un todo, se llama dibujo de montaje. Los dibujos de montaje varían mucho en la cantidad y tipo de información que dan, dependiendo de la naturaleza de la máquina o mecanismo que describen. Las funciones primordiales del dibujo de montaje son mostrar el producto en su forma completa, indicar las relaciones entre sus diferentes componentes y designar estos componentes por un número de pieza o de detalle. Otra información que también puede darse, incluye las dimensiones totales, las dimensiones de cabida, relación de dimensiones entre piezas diferentes (información necesaria para el montaje), instrucciones de operación y datos sobre las características de diseño. Algunos mecanismos constituyen por si mismos unidades montadas, pero forman parte de una máquina total. A menudo estos mecanismos se denominan submontajes. La transmisión de un automóvil es un ejemplo de submontaje.
  • 222.
    Capitulo 8 DIBUJOSDE FABRICACION O TALLER SolidWorks para Dibujo y Diseño Mecánico 8—3 Dibujos de montaje detallados Estos dibujos se hacen frecuentemente para representar totalmente objetos sencillos, tales como piezas de mobiliario, donde las piezas son pocas y no tienen formas complicadas. Todas las dimensiones y la información necesarias para la construcción de cada pieza y para el montaje de todas las piezas se dan directamente en el dibujo de montaje. También se pueden dibujar vistas separadas de piezas especificas o ampliaciones que muestren el ajuste entre piezas, junto con el dibujo de montaje corriente. Dibujos de montaje de diseño Cuando se diseña una máquina, primero que todo se hace un dibujo o proyecto de montaje para visualizar claramente el funcionamiento, la forma y el juego de las diferentes piezas. A partir de este dibujo de montaje se hacen los dibujos de detalle y a cada pieza se le asigna un número. Para facilitar el ensamblaje de la máquina, en el dibujo de montaje se colocan los números de las diferentes piezas o detalles. Esto se hace uniendo pequeños círculos que contienen el número de la pieza, con las piezas correspondientes por medio de líneas indicadoras. Es importante que los dibujos de detalle no tengan planes de numeración idénticos cuando se utilizan varias listas de materiales. NOTA: Utilizando SolidWorks, primero se modelan las piezas, se modela el ensamblaje por el método de diseño ascendente y finalmente se generan los dibujos y lista de materiales requeridos del ensamble Dibujos de montaje para catálogos Son dibujos de montaje especialmente preparados para catálogos de compañías. Estos dibujos de montaje muestran únicamente los detalles y las dimensiones que pueden interesar al comprador potencial. Con frecuencia el dibujo tiene las dimensiones expresadas con letras y viene acompañado por una tabla que se utiliza para abarcar una gama de dimensiones. Dibujos de montaje desarmados Cuando una maquina requiere servicio, hay casos en que las reparaciones se hacen localmente y no se regresa la máquina a la compañía constructora. Este tipo de dibujo se utiliza frecuentemente en la industria de reparación de aparatos, la cual emplea los dibujos de montaje para trabajos de reparación y para el pedido de piezas de repuesto. También es utilizado con frecuencia este tipo de dibujo de montaje por compañías que fabrican equipos hágalo usted mismo, tales como los equipos para fabricación de modelos, donde los dibujos deben ser comprendidos fácilmente.
  • 223.
    Capitulo 8 DIBUJOSDE FABRICACION O TALLER SolidWorks para Dibujo y Diseño Mecánico 8—4 Lista de materiales Una lista de materiales es una lista detallada de de todos los componentes mostrados en un dibujo de montaje o en un dibujo de detalle. Con frecuencia la lista de materiales se coloca en una hoja separada para mayor facilidad de manejo y duplicado; aunque también se utiliza, cuando la lista es pequeña, colocarla en la misma hoja del dibujo de ensamble o de detalle. En general, la lista debe contener el número (articulo o su clave) de parte, el nombre descriptivo, el material, la cantidad requerida y demás datos, de cada pieza. En ocasiones se lista alguna información adicional, como el tamaño de piezas en almacén, el número del modelo (de fundición) y otros datos pertinentes. 8.3 Creación de dibujos de detalle y de montaje A continuación, abra el documento TAPA BATERÍA. sldwg y proceda a insertar las siguientes: Vistas adicionales Vista de Sección. La vista de sección muestra las operaciones internas de la pieza. Se requiere definir un plano de corte, haciendo uso de una línea croquizada en un plano perpendicular a la vista de sección que se desee. Ahora proceda a crear una vista de sección completa de la Vista Superior. 1. Haga clic en la Vista2 (Superior). 2. Haga clic en Vista de Sección Section View en la barra de herramientas de Dibujo. 3. Trace una línea horizontal que pase por el centro de la Vista2 (Superior). 4. Posicione la Vista de Sección haciendo clic en una posición aproximadamente 1” hacia arriba de la Vista2 (Superior). Las flechas de la sección apuntan hacia arriba. Si desea ver el otro lado de la sección, active la casilla de verificación Invertir dirección (Flip direction). 5. Haga clic en Aceptar .
  • 224.
    Capitulo 8 DIBUJOSDE FABRICACION O TALLER SolidWorks para Dibujo y Diseño Mecánico 8—5 Vista de Detalle. Una Vista de Detalle amplifica un área de una vista existente. Se requiere especificar localización, forma y escala. Proceda a crear una Vista de Detalle de la sección que acaba de crear, con una escala de 3 : 2. 1. Haga clic en la intersección de la línea de centros del taladro y la arista de la cara superior en la Vista de sección A-A. 2. Haga clic en Vista de Detalle Detail View en la barra de herramientas de Dibujo. 3. Trace un círculo haciendo centro en el vértice seleccionado y con un diámetro tal que abarque el soporte del reflector en la Vista de Detalle. 4. Posicione la Vista de Detalle haciendo clic en un punto hacia la derecha de la Vista de Sección. 5. Cambie la escala de la vista en el Property Manager. Introduzca un valor de 3 : 2. 6. Haga clic en Aceptar . Centro
  • 225.
    Capitulo 8 DIBUJOSDE FABRICACION O TALLER SolidWorks para Dibujo y Diseño Mecánico 8—6 Inserte las cotas en todas las vistas. Repita el mismo procedimiento utilizado para insertar las cotas en la Vista2, solo que ahora active la casilla de verificación Importar elementos en todas las vistas (Import ítems into all views). Visualice las líneas ocultas de las vistas. Seleccione la vista y haga clic en Líneas escondidas en gris Hidden in Gray. Visualice las aristas tangentes, procediendo de la siguiente manera: 1. Seleccione la vista. 2. Haga clic con el ratón secundario del ratón 3. Seleccione Aristas tangentes (Tangent Edge) 4. Escoja la opción Aristas Tangentes punteadas (Tangent Edges with Font). Mueva las cotas para situarlas apropiadamente en cada vista y en la vista de detalle B-B agregue las cotas de referencia que se muestran abajo. Para lograr acotar con referencia a los vértices en los que hay un redondeo, es necesario crear un punto virtual en la intersección de las aristas. Para crear el punto virtual proceda de la siguiente manera: 1. Mantenga presionada la tecla Ctrl y seleccione las dos aristas que marcan la intersección del punto virtual. 2. Haga clic en Punto Point en la barra de herramientas de Croquizar. Para seleccionar el tipo de marca del punto haga clic en Herramientas, Opciones (Tools, Options), enseguida active la pestaña Propiedades de Documento (Document Properties) y seleccione Puntos virtuales (Virtual Sharps). Escoja el tipo de marca que desee aparezca en su documento para las marcas virtuales y haga clic en Aceptar. Puntos virtuales
  • 226.
    Capitulo 8 DIBUJOSDE FABRICACION O TALLER SolidWorks para Dibujo y Diseño Mecánico 8—7 Agregar notas generales Planee por anticipado las notas generales para sus dibujos. Las notas proporcionan información relativa a las partes o al ensamble en general. Por ejemplo: Tipo de material, Acabados superficiales, procedimientos o consideraciones generales de manufactura, Preferencias de proveedor, etc. Enseguida se enuncian algunas sugerencias para crear notas generales: Use letra mayúscula. Use alineación hacia la extrema izquierda. El tamaño de letra debe ser el mismo que el utilizado para las cotas. Cree notas paramétricas cuando sea conveniente referirlas a alguna propiedad del dibujo. Inicie el llenado del recuadro de la hoja 1 de su documento de dibujo con los siguientes datos: − DIBUJÓ: En el espacio reservado para el nombre de quien creó el dibujo, anote su nombre. Para utilizar el mismo formato (Tamaño y tipo de letra) que el existente en el formato utilice la opción de copiar y pegar. Proceda como sigue: 1. Haga clic derecho en la zona de gráficos y seleccione Editar formato de hoja (Edit Sheet Format). 2. Haga clic en el texto Dibujó. 3. Haga clic en Copiar Copy en la barra de herramientas Estándar. 4. Haga clic en la posición que desea insertar el texto (abajo del texto Dibujó) y péguelo haciendo clic en Pegar Paste en la barra de herramientas Estándar. 5. Edite el texto haciendo doble clic en el texto insertado y escribiendo su nombre. 6. Posicione el texto apropiadamente en el espacio reservado para ello.
  • 227.
    Capitulo 8 DIBUJOSDE FABRICACION O TALLER SolidWorks para Dibujo y Diseño Mecánico 8—8 − Repita el procedimiento anterior para insertar el nombre de su maestro en el espacio de REVISÓ. Llene también el cuadro de Acotaciones. − LÁMINA No.: En este espacio cree una nota con el número 1. 1. Haga clic en el recuadro donde se va a insertar la nota. 2. Haga clic en Nota Note en la barra de herramientas Anotaciones. Aparece la caja de diálogo de propiedades de la nota. Escriba “1” como texto de la nota. Modifique el tamaño del texto. Desactive la casilla de verificación Use letra del documento (Use document font) y presione el botón . Seleccione para tamaño de texto 28 puntos. − CREACION DE UNA NOTA PARAMETRICA. 1. Seleccione un punto dentro del cuadro Titulo y/o Subtitulo 2. Haga clic en Nota Note en la barra de herramientas Anotaciones. Aparece la caja de diálogo de propiedades de la nota. Haga clic en Vincular a propiedad Link to Property Aparece la caja de diálogo Link to Property De la lista desplegable seleccione SW-Nombre de archivo (SW-File Name). En la caja de texto se visualiza la variable $PRP”SolidWorks File Name”. Haga clic en OK.
  • 228.
    Capitulo 8 DIBUJOSDE FABRICACION O TALLER SolidWorks para Dibujo y Diseño Mecánico 8—9 − Repita El mismo procedimiento para crear notas paramétricas en los espacios de Escala y Fecha. Una vez que haya terminado de llenar del recuadro, haga clic con el botón secundario del ratón en la zona de gráficos y vuelva a Editar Hoja (Edit Sheet). NOTAS PARAMETRICAS
  • 229.
    Capitulo 8 DIBUJOSDE FABRICACION O TALLER SolidWorks para Dibujo y Diseño Mecánico 8—10 8.4 Agregar otra hoja de dibujo Podrá agregar hojas al dibujo en cualquier momento. Para agregar una hoja proceda de la siguiente manera: 1. Haga clic en Insertar, Hoja (Insert, Sheet). También puede hacer clic con el botón secundario del ratón en cualquier pestaña o en cualquier icono de la hoja en el gestor de diseño del Feature Manager y seleccionar Agregar hoja (Add Sheet). Aparece el cuadro de diálogo Configurar hoja con el nombre predeterminado de la hoja siguiente consecutiva, por ejemplo Hoja 2. 2. Especifique los detalles de la hoja siguiendo el proceso descrito en la sección anterior y haga clic en Aceptar. Para mostrar a que proyecto pertenece la parte, en esta nueva hoja insertará lo siguiente: Vista Explosionada y Lista de Materiales. Agregue una vista explosionada del ensamblaje LINTERNA. La lista de materiales se refiere a los componentes del ensamblaje. Para crear un dibujo con una lista de materiales debe seguir los siguientes pasos: Visualizar la vista explosionada del ensamblaje. Insertar la vista explosionada del ensamblaje en el dibujo. Identifique cada componente con una etiqueta de globo. Cree la Lista de Materiales. Proceda de la siguiente manera: Visualizar la vista explosionada del ensamblaje. 1. Abra el documento del ensamblaje LINTERNA. 2. Haga clic en Configuración en la parte inferior del Feature Manager. 3. Haga doble clic en ExpView1 de la Vista Explosionada para visualizar la vista en la zona de gráficos.
  • 230.
    Capitulo 8 DIBUJOSDE FABRICACION O TALLER SolidWorks para Dibujo y Diseño Mecánico 8—11 4. Regrese al Feature Manager del ensamblaje, haciendo clic en el icono Parte . 5. Visualice toda la vista explosionada en la zona de gráficos, presionando la tecla f. 6. Visualice las ventanas en Mosaico Horizontal. Insertar la vista explosionada del ensamblaje en el dibujo. 1. Haga clic en Vista Etiquetada Named View en la barra de herramientas de Dibujo. Enseguida haga clic en el icono del ensamblaje LINTERNA en la ventana del documento del ensamblaje y seleccione Isométrico en la caja de diálogo de Vistas etiquetadas. 2. posicione la vista dentro de la hoja de dibujo. 3. Cierre el ensamblaje y maximice la ventana de Dibujo. 4. Posicione la Vista y ajuste el tamaño del borde de la vista
  • 231.
    Capitulo 8 DIBUJOSDE FABRICACION O TALLER SolidWorks para Dibujo y Diseño Mecánico 8—12 Identifique cada componente con una etiqueta de globo. Para insertar una etiqueta de identificación encerrada en un círculo utilice la Anotación de globo. Los globos etiquetan las piezas del ensamblaje y las relacionan con números de elementos de la lista de materiales. Sin embargo, no es necesario que inserte una lista de materiales para agregar anotaciones. Si el dibujo no tiene lista de materiales, los números de elemento son los valores predeterminados que el software utilizaría si insertara una lista de materiales. Si no hay ninguna lista de materiales en una hoja activa, pero hay una lista de materiales en otra hoja, se utilizan los números de dicha lista de materiales. Los globos se suprimen automáticamente cuando se suprimen los componentes a los que se refieren. Los globos también se pueden agregar en documentos de ensamblaje. Para importar globos desde un documento de ensamblaje a una vista de dibujo, seleccione Notas en el cuadro de diálogo Insertar elementos del modelo. Para insertar una anotación de globo: 1. Haga clic en Globo Ballon en la barra de herramientas Anotación o en Insertar, Anotación, Globo (Insert, Annotation, Baloon). 2. Haga clic en un componente en la vista de dibujo del ensamblaje. Un globo que contiene un número de elemento se asocia a la pieza. El número corresponde al numero de elemento de la lista de materiales. Continúe asignando etiquetas a los demás componentes del ensamblaje. 3. Para mover el globo o la flecha de línea indicativa, seleccione y arrastre el globo o arrastre la línea indicativa por el asa.
  • 232.
    Capitulo 8 DIBUJOSDE FABRICACION O TALLER SolidWorks para Dibujo y Diseño Mecánico 8—13 Cree la Lista de Materiales. Una Lista de Materiales solo puede insertarse en un documento de Dibujo. NOTA: Debe haber instalado el programa de hoja de cálculo Microsoft Excel en su sistema para insertar una lista de materiales en un dibujo. Al activar la casilla de verificación Actualización automática de la LDM en Herramientas, Opciones, de la pestaña Dibujos, los cambios en el ensamblaje que afectan a la LDM se actualizaran automáticamente. Dichos cambios incluyen agregar, eliminar o reemplazar componentes, cambiar nombres de componentes o propiedades personalizadas, etc. Si no activa la casilla de verificación Actualización automática de la LDM, debe eliminar y reinsertar la LDM para actualizarla. Para insertar una lista de materiales: 1. Seleccione la vista de dibujo del ensamblaje y haga clic en Insertar, Lista de materiales (Insert, Bill of Materials). Aparece el cuadro de diálogo Seleccionar la plantilla para la LDM. 2. Acepte la plantilla de Lista de Materiales predeterminada BOMTEMP.XLS. 3. En el cuadro de diálogo Propiedades de lista de materiales, active la casilla de verificación Utilizar el tipo de letra de la nota del documento cuando se crea la tabla también active Visualizar solo piezas y desactive la casilla de verificación Utilizar punto para posicionar tabla. 4. Haga clic en OK.
  • 233.
    Capitulo 8 DIBUJOSDE FABRICACION O TALLER SolidWorks para Dibujo y Diseño Mecánico 8—14 La esquina superior izquierda de la tabla de la LISTA DE MATERIALES se le conoce como punto de anclaje. En el formato personalizado que se está utilizando, el punto de anclaje no está en la posición correcta. Mueva el punto de anclaje, haciendo clic en la Tabla de Materiales y arrastrándolas para posicionarla justo en la esquina superior izquierda de la hoja de dibujo. La Lista de Materiales insertada incorpora la siguiente información. ELEMENTO No. CANTIDAD NUMERO DE PARTE DESCRIPCION Para editar la lista de materiales: A continuación edite el formato de la tabla de la lista de materiales para personalizarla con la información requerida en el proyecto LINTERNA. Proceda de la siguiente manera: 1. Haga doble clic dentro de la tabla de la lista de materiales. Se visualiza la tabla con bordes sombreados y con encabezamientos de fila y columna . Las barras de herramientas de EXCEL reemplazan las de SolidWorks. 2. Edite la hoja de cálculo utilizando las funciones de EXCEL. − Cambie los nombres de los encabezados de las columnas: En la celda 1A escriba NUM. PARTE En la celda 1B escriba CANT. En la celda 1C escriba COMPONENETE En la celda 1D escriba MATERIAL − Enseguida proceda a llenar las celdas de la columna MATERIAL, de acuerdo con la descripción que aparece en la tabla de abajo. NUM. PARTE CANT. COMPONENTE MATERIAL 1 1 CUBIERTA ACRILICO ALTO IMPACTO 2 1 SWITCH COMPRADO 3 1 TAPAREFLECTOR ACRILICO ESTÁNDAR 4 1 O-Ring NEOPRENO 5 1 REFLECTOR ABS ALTO BRILLO 6 1 FOCO COMPRADO 7 1 BATERÍA COMPRADO 8 1 TAPABATERIA ACRILICO ALTO IMPACTO
  • 234.
    Capitulo 8 DIBUJOSDE FABRICACION O TALLER SolidWorks para Dibujo y Diseño Mecánico 8—15 3. Salga de EXCEL haciendo clic en cualquier punto de la hoja de dibujo. Para terminar la hoja de dibujo proceda a llenar la información del recuadro de la hoja 2. El nombre de titulo y/o subtitulo del dibujo debe ser LINTERNA EXPLOSIONADA. Si requiere información como introducir los datos al recuadro, regrese a la sección 5.4.2 Agregar notas generales. Guarde el documento TAPA BATERÍA.sldwg. 8.5 Imprimir el dibujo Puede imprimir o trazar una hoja completa de dibujo, o imprimir solamente el área seleccionada de la hoja. Puede imprimir en blanco y negro (predeterminado) o en color. Antes de proceder a imprimir el dibujo, haga las modificaciones correspondientes de acuerdo a como quiere visualizar el documento en la impresión. Es posible modificar el color, el estilo y el espesor de las entidades del dibujo, de acuerdo con lo siguiente: Fuente de la línea de componente Puede cambiar la fuente de línea para los componentes seleccionados en un ensamblaje de dibujo. Para modificar la fuente de línea para un componente seleccionado: 1. Haga clic con el botón secundario del ratón en la vista de un dibujo y seleccione Propiedades de componente. 2. Seleccione Aristas visibles en la lista Tipo de arista. 3. Seleccione un Estilo de línea y un Espesor de línea. La línea se visualiza en el cuadro Vista preliminar. 4. Haga clic en Aceptar. La nueva fuente se utiliza para las aristas del componente. Formato de línea Puede especificar el color, espesor y estilo utilizados para las entidades de croquis agregadas a un dibujo0. También puede modificar el aspecto de las líneas existentes, aristas y entidades de croquis de un dibujo.
  • 235.
    Capitulo 8 DIBUJOSDE FABRICACION O TALLER SolidWorks para Dibujo y Diseño Mecánico 8—16 Para especificar el formato de las entidades de croquis en un dibujo: Haga clic en un herramienta de la barra de herramientas Formato de línea y cambie el formato según sea necesario: Color de línea. Haga clic en Color de línea Line color , seleccione un color de la paleta y haga clic en Aceptar. Espesor de línea. Haga clic en Espesor de línea Line thickness y escoja un espesor. Al mover el cursor sobre el menú, aparecerá el nombre del espesor (Línea delgada, Línea normal, Línea gruesa, etc.) en la barra de estado. Los espesores de las líneas correspondientes para la impresión están definidos en Archivo, Configurar pagina, en la pestaña Impresora, en Espesores de líneas. Estilo de línea. Haga clic en Estilo de línea Line style y escoja un estilo. Al mover el cursor sobre el menú, aparecerá el nombre del estilo correspondiente (Línea continua, Línea discontinua, Línea centrada doble, etc.) en la barra de estado. Si activa la casilla de verificación Predeterminar, las propiedades de la entidad son las mismas que las de la capa activa. Si desactiva la casilla de verificación Predeterminar, las propiedades de las entidades que se creen serán distintas de las especificadas para la capa. Las entidades de croquis de cualquier tipo (líneas, líneas constructivas, círculos, etc.) que se agregan al dibujo utilizan la fuente especificada hasta que se seleccione una fuente distinta. Para cambiar el formato de una línea, arista o entidad de croquis: 1. Seleccione la línea, arista o entidad de croquis que desee cambiar. Para seleccionar mas de una entidad al mismo tiempo, mantenga presionada la tecla Ctrl al seleccionar. 2. Haga clic en una herramienta de la barra de herramientas Formato de línea y cambie el formato según sea necesario. Puede modificar el Color de línea , Espesor de línea o Estilo de línea .
  • 236.
    Capitulo 8 DIBUJOSDE FABRICACION O TALLER SolidWorks para Dibujo y Diseño Mecánico 8—17 Para cambiar el color de línea, el espesor de línea o el estilo de línea de las entidades seleccionadas para que coincidan con el formato de línea de la capa, active la casilla de verificación Predeterminar. Capas Puede crear capas en un documento de dibujo de SolidWorks. Asigne un color de línea, un espesor de línea y un estilo de línea para las nuevas entidades creadas en cada capa. Las nuevas entidades se agregan automáticamente a la capa activa. Es posible ocultar o visualizar las capas independientemente. Las cotas y anotaciones pueden moverse en las capas; utilizan el color especificado para la capa. Las entidades de croquis utilizan las propiedades de la capa. Si importa un archivo .dxf o .dwg a un dibujo de SolidWorks, se crean las capas automáticamente. La información sobre la capa (nombres, propiedades y ubicaciones de entidad) especificada en el sistema en el que se origino el archivo .dxf o .dwg se mantendrá. Si exporta un dibujo con capas como un archivo .dxf o .dwg, la información de la capa se incluye en el archivo . Cuando se abre un archivo en el sistema de destino, las entidades están en las mismas capas y tienen las mismas propiedades. Para crear capas de dibujo: 1. En un dibujo haga clic en Propiedades de capa Layer properties. 2. Haga clic en Nuevo, y especifique el Nombre de una nueva capa. 3. Especifique el formato de línea para las entidades de croquis de dicha capa. Para cambiar el color de línea, haga clic en el cuadro Color, seleccione un color y haga clic en Aceptar. Para especificar el estilo de línea o el espesor, haga clic con el botón secundario del ratón en el cuadro Estilo o Espesor y seleccione la fuente deseada. Una flecha le indicará la capa que está activa. Para convertir una capa activa, haga doble clic al lado del nombre de la capa.
  • 237.
    Capitulo 8 DIBUJOSDE FABRICACION O TALLER SolidWorks para Dibujo y Diseño Mecánico 8—18 Aparecerá un icono en forma de bombilla de color amarillo en la capa visible. Para ocultar una capa, haga clic con el botón secundario del ratón en dicho icono. El icono se volverá de color gris y todas las entidades de la capa se ocultarán. Para volver a activarla, haga clic de nuevo con el botón secundario del ratón en dicho icono. Para eliminar una capa, seleccione el nombre de la capa y haga clic en Eliminar. Para mover las entidades a la capa activa, selecciónelas en el dibujo y haga clic en Mover. Para imprimir dibujos en color: 1. En un dibujo, modifique los colores de las entidades como desee. 2. Haga clic en Archivo, Configurar página. En la pestaña Impresora, active la casilla de verificación Imprimir dibujos en color y haga clic en Aceptar. 3. Haga clic en Archivo, Imprimir. En el cuadro de diálogo Imprimir, en el cuadro Nombre, seleccione una impresora que ofrezca soporte de color. 4. Haga clic en Propiedades, verifique que las opciones requeridas para la impresión de color se especifiquen adecuadamente y, a continuación, haga clic en Aceptar. (Las opciones varían según las impresoras). 5. Haga clic en Aceptar para imprimir. Las entidades que aparecen en color en la hoja de dibujo se imprimen en color. Cuando la impresora especificada se configura para imprimir en color, la Vista preliminar también visualiza el dibujo en color.
  • 238.
    Capitulo 8 DIBUJOSDE FABRICACION O TALLER SolidWorks para Dibujo y Diseño Mecánico 8—19 Para imprimir toda la hoja de dibujo: 1. Haga clic en Archivo, Imprimir. En el cuadro de diálogo Imprimir, en la sección Rango de impresión, haga clic en Todo o especifique las Paginas que desea imprimir. 2. En la sección Escala, active la casilla de verificación Reducir hasta ajustar para imprimir toda la hoja en una pagina, o desactive la casilla de verificación y especifique un valor de Escala (un porcentaje). 3. Haga clic en Aceptar. Para imprimir un área seleccionada de la hoja de dibujo: 1. Haga clic en archivo, Imprimir. En el cuadro de diálogo Imprimir, en la sección Rango de impresión, haga clic en Selección y, a continuación, haga clic en Aceptar. Aparece el cuadro de diálogo Imprimir selección y se visualizará un marco de selección en la hoja de dibujo. Este marco refleja los valores actuales de la impresora (Tamaño de la página, orientación, etc.) que están definidos en Archivo, Configurar página, Configuración de impresión. 2. Seleccione el factor de escala que desea aplicar al área seleccionada. Escala del modelo (1:1). Éste es el valor predeterminado. Este valor indica que el área seleccionada se imprime en su tamaño real; una cota del modelo de 100 mm se imprime en un tamaño de 100 mm. La escala de hoja predeterminada se utiliza para calcular el tamaño correcto de impresión; por consiguiente, en el caso de las vistas que no utilizan la escala predeterminada, deberá utilizar una escala personalizada para conseguir el resultado deseado. Escala de la hoja (n:n). El área seleccionada se imprime como aparece en la hoja. Si el dibujo y el papel tienen el mismo tamaño, se imprime la hoja completa. De lo contrario, sólo se imprime el área seleccionada, del mismo modo que aparecería en la hoja completa. Escala personalizada. El área seleccionada se imprime según el factor de escala que se haya definido. Especifique loa valores deseados en los cuadros correspondientes y haga clic en Aplicar escala. Cuando se modifica el factor de escala, se modifica el tamaño del marco de selección consiguientemente.
  • 239.
    Capitulo 8 DIBUJOSDE FABRICACION O TALLER SolidWorks para Dibujo y Diseño Mecánico 8—20 3. Arrastre el marco de selección y sitúelo en el área que desea imprimir. Si desea, puede trasladar o aplicar el zoom a la vista o cambiar la hoja cuando se visualice el marco de selección. 4. Haga clic en Aceptar para imprimir el área seleccionada. Siguiendo las instrucciones anteriores, proceda a imprimir las dos hojas del dibujo TAPA BATERÍA.
  • 240.
    APENDICE A SolidWorks paraDibujo y Diseño Mecánico A-1 APENDICE A. TABLAS DE AJUSTES NORMALIZADOS
  • 241.
    APENDICE A SolidWorks paraDibujo y Diseño Mecánico A-2
  • 242.
    APENDICE A SolidWorks paraDibujo y Diseño Mecánico A-3
  • 243.
    APENDICE A SolidWorks paraDibujo y Diseño Mecánico A-4
  • 244.
    APENDICE A SolidWorks paraDibujo y Diseño Mecánico A-5
  • 245.
    APENDICE A SolidWorks paraDibujo y Diseño Mecánico A-6
  • 246.
    APENDICE A SolidWorks paraDibujo y Diseño Mecánico A-7
  • 247.
    APENDICE B SolidWorks paraDibujo y Diseño Mecánico B-1 APENDICE B BIBLIOGRAFIA COMPLEMENTARIA SolidWorks User Guide SolidWorks Corporation Engineering Design with SolidWorks 2001 Marie P. Planchard & David C. Planchard Schorff Development Corporation SolidWorks 2001 Tutorial Marie P. Planchard & David C. Planchard Schorff Development Corporation Fundamentos de dibujo en ingenieria Warren J. Luzadder – Jon M. Duff Prentice Hall Dibujo y diseño de ingeniería Cecil H. Jensen Mc Graw Hill Dibujo de ingeniería Thomas E. French & Charles J. Vierck Mc Graw Hill Gear Catalog Boston Gear