Taller Cross docking



   1- Defina: recepción de carga, pedido, proveedor, diagrama de flujo, centro de
       distribución, operador logístico, picking, packing, recibo de mercancías,
       despacho de mercancías, lineal, estantería, almacenamiento, mensaje EDI,
       costos administrativos, costos de producción, distribución

   2- Que es Cross Docking y principales actividades que se realizan

   3- Cuales son los Tipos de Cross Docking

   4- Elabore un diagrama de flujo de cada uno de los tipos de Cross docking

   5- Que son Códigos de barras y tipos

   6- Que es EAN 128.

   7- Que es la IAC en Colombia




                                           Solución.

   1. Recepción de carga:
      Llegada de productos al almacén
      1. Documento, factura, remisión, recepción de factura.
      2. Visual
          - Referencias
          - peso
          - fotos (si esta en mal estado)
      3. comunicación
          - área de compras
          - área de requerimiento (requisición)
          - área contable (factura)

*se queda con la e entrada al almacén la copia de la recepción.

       Proveedor: es la persona o una empresa que abastece a otras empresas con
       existencias (artículos), los cuales serán transformados para venderlos
       posteriormente o directamente se compran para su venta.

       Estas existencias adquiridas están dirigidas directamente a la actividad o
       negocio principal de la empresa que compra esos elementos.

       Diagrama de flujo: es una representación gráfica de un algoritmo o proceso. Se
       utiliza en disciplinas como la programación, la economía, los procesos
industriales y la psicología cognitiva. Estos diagramas utilizan símbolos con
significados bien definidos que representan los pasos del algoritmo, y
representan el flujo de ejecución mediante flechas que conectan los puntos de
inicio y de término.

Centro de distribución: Es una infraestructura logística en la cual se almacenan
productos y se embarcan órdenes de salida para su distribución al comercio
minorista o mayorista. Generalmente se constituye por uno o más almacenes,
en los cuales ocasionalmente se cuenta con sistemas de refrigeración o aire
acondicionado, áreas para organizar la mercancía y compuertas, rampas u otras
infraestructuras para cargar los vehículos.

Las compañías suelen definir la localización de sus centros de distribución en
función del área o la región en la que este tendrá cobertura, incluyendo los
recursos naturales, las características de la población, disponibilidad de fuerza
de trabajo, impuestos, servicios de transporte, consumidores, fuentes de
energía, entre otras.

Operador logístico: Es la persona que coordina todas las actividades de
dirección del flujo de los materiales y productos que necesite una empresa,
desde la fuente de suministro de los materiales hasta su utilización por el
consumidor final.

Algunas funciones:
-Procesamiento de pedidos
-Manejo de materiales.
-Embalaje.
-Almacenamiento.
-Control de inventarios.
-Servicio al cliente.

Lineal: donde se ponen las mercancías para ser almacenadas (lugar).


Picking: Es un proceso básico en la preparación de pedidos en los almacenes
que afecta en gran medida a la productividad de toda la cadena logística ya que
en muchos casos es el cuello de botella de la misma.

Picking and Packing
En el proceso de picking y packing se
emplean sistemas automatizados para
asegurar la efectividad y la trazabilidad del
proceso.

Estos son los pasos que se siguen en el
proceso de picking y packing:




1. Se reciben los pedidos
2. Se introducen en el sistema
3. El sistema indica el recorrido a seguir para la optimización del picking
4. Una vez completada la recogida de unidades, se empaquetan según el pedido
   (packing)
5. Se adjunta un albarán al pedido en un packing list y se identifica la caja con
   una pegatina indicando el destino final
6. Todos los pedidos son pesados y queda registrado el peso en el sistema y en
   todas las copias de los albaranes
7. Se organizan los pedidos en palets, teniendo en cuenta sus diferentes destinos



Recibo de mercancías: Es un proceso que se realiza cuando una mercancía ingresa en
la empresa.

1. El recibo de mercancía se hará por la parte posterior del negocio de ser posible.

2. Se le recibirá a los proveedores conforme vayan llegando uno por uno, no habrá
favoritismos salvo en el caso de necesidad extrema de cierta mercancía.

3. El recibo de la mercancía debe ser minucioso, es decir revisar cajas cerradas, checar
que la mercancía venga en óptimas condiciones, verificar peso de mercancía que lo
requiera, checar caducidades, etc.

4. En dado caso de que el proveedor traiga mercancía de menos o en condiciones no
óptimas para el negocio se avisara a la gerencia y se devolverán esos productos,
además que se levantara un acta de incidencia si así se requiere.

Despacho de mercancías:

Se realiza justo antes de la salida del almacén

    1. Se realiza un rutero (un plan de las rutas a seguir)

    -   zonificación por barrios
    -   cantidad de carga
-    naturaleza de la carga
   -   compatibilidad

   2. Recopilar información

   -   Orden de compra
   -   Factura
   -   Lista de empaque
   -   Remisión

 Panilla: datos del vehículo, conductor, acompañado por una remisión.

   Estibas: se almacena el material en las diversas áreas que componen la bodega,
   estos Incluyen.


   Almacenamiento: ubicar mercancía y acomodarla

   1. Ubicar sitio de almacenamiento

   -   Estantería

   -   Mezanine

   -   Doble profundidad

   -   Entre otros

   2. Posición

   Marcado de estantería

   -   numérico

   -   alfanumérico

   3. aseo

   4. inventario(el mejor es el periódico)

   5. reporte de contabilidad de contabilidad (para que se haga el estado financiero)




Mensajes EDI: constan de un sobre y series jerárquicas de elementos estructurales. El
sobre contiene un conjunto de encabezados y finalizadores, cada conjunto de éstos
describe y contiene un elemento estructural. Estos elementos estructurales son los
siguientes:

Interchange
  Group
    Transaction set/message
Segment
      Data Element
        Sub Element

La estructura de mensaje EDI es parecida a la codificación EDIFACT y X12. Los mensajes
EDI constan de lo siguiente (del nivel más alto a los más bajos):

La estructura jerárquica de un mensaje EDI habilita los conjuntos de
transacciones/mensajes y grupos que se van a procesar por lotes. Incluso si un
intercambio contiene sólo un conjunto de transacciones/mensaje y sólo un grupo, ese
intercambio se estructura con los mismos elementos estructurales básicos que tendría
si se procesara por lotes, con la excepción de que no sería un conjunto de varias
transacciones/mensajes o elementos de grupo.

Costo: se define como el valor sacrificado para adquirir bienes o servicios mediante la
reducción de activos o al incurrir en pasivos en el momento en que se obtienen los
beneficios.

CONTABILIDAD DE COSTOS:

La información requerida por la empresa se puede encontrar en el conjunto de
operaciones diarias, expresada de una forma clara en la contabilidad de costos, de la
cual se desprende la evaluación de la gestión administrativa y gerencial convirtiéndose
en una herramienta fundamental para la consolidación de las entidades.

 Para suministrar información comprensible, útil y comparable, esta debe basarse en
los ingresos y costos pasados necesarios para el costeo de productos, así como en los
ingresos y los costos proyectados para la toma de decisiones.

 Costos de producción: (también llamados costos de operación) son los gastos
necesarios para mantener un proyecto, línea de procesamiento o un equipo en
funcionamiento. En una compañía estándar, la diferencia entre el ingreso (por ventas y
otras entradas) y el costo de producción indica el beneficio bruto.

El costo de producción tiene dos características opuestas, que algunas veces no están
bien entendidas en los países en vías de desarrollo. La primera es que para producir
bienes uno debe gastar; esto significa generar un costo. La segunda característica es
que los costos deberían ser mantenidos tan bajos como sea posible y eliminados los
innecesarios. Esto no significa el corte o la eliminación de los costos
indiscriminadamente.

Distribución: es la actividad dentro de la mercadotecnia que tiene como fin poner al
alcance del consumidor un determinado bien o servicio; también puede definirse como
el conjunto de actividades interrelacionadas que tienen como objeto diseñar una
estructura a través de la cual los consumidores puedan obtener bienes y servicios.

Su función es colocar a disposición del consumidor los productos o servicios de una
compañía en las condiciones requeridas, por medio de actividades que ayuden a
almacenar, transportar, fraccionar y sufrir los productos e informar acerca del mismo,
así como contactar a los compradores.

   2. Cross-docking: corresponde a un tipo de preparación de pedido (una de las
      funciones del almacén logístico) sin colocación de mercancía en stock, ni
      operación de picking. Permite transitar materiales con diferentes destinos o
      consolidar mercancías provenientes de diferentes orígenes.
       En sentido estricto el cross-docking se hace sin ningún tipo de almacenaje
       intermedio. Evitar las operaciones de almacenamiento permite reducir el plazo
       necesario a las operaciones logísticas. Es porque este sistema es utilizado
       especialmente, para los productos frescos o la prensa, por grandes
       distribuidores, Centro Distribución Paris, Grupo
       Éxito, Servientrega, Carrefour, Cecofar, Grupo Eroski, Centro Cuesta Nacional,
       Celsur Logística Profesional, entre otros.
       Su intención es también acordar con los proveedores una preparación de la
       mercancía para reducir costes de recepción, almacenaje y preparación. Así, una
       otra ventaja de este sistema reside en la reducción del coste de
       almacenamiento y de posesión del stock.
       Para este sistema, se están implantando últimamente máquinas clasificadoras,
       que por medio de cintas transportadoras, y un sistema de clasificación, son
       capaces de distribuir automáticamente la mercancía por bocas de salida
       marcando el ritmo al operario, con el fin de abaratar costes.

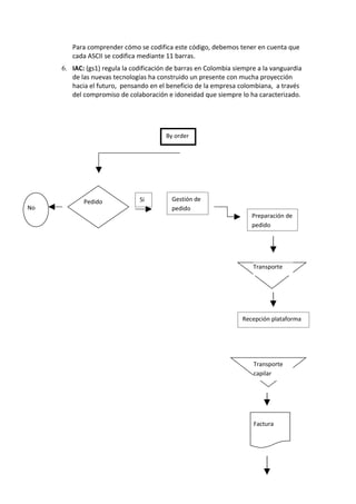
   3. tipos de cross docking:

   -   El cross docking por producto (by line)
   -   El cross docking por pedido (by order)
   -   El cross docking planificado para eventos


   4. El código de barras es un código basado en la representación mediante un
       conjunto de líneas paralelas verticales de distinto grosor y espaciado que en su
       conjunto contienen una determinada información. De este modo, el código de
       barras permite reconocer rápidamente un artículo en un punto de la cadena
       logística y así poder realizar inventario o consultar sus características asociadas.
       Actualmente, el código de barras está implantado masivamente de forma
       global.



       Los códigos de barras se dividen en dos grandes grupos: los códigos de barras
       lineales y los códigos de barras de dos dimensiones.

   5. EAN (numero de articulo europeo)128 es un código de barras de alta densidad,
      usado ampliamente para la logística y paquetería. Puede codificar caracteres
      alfanuméricos o solo numéricos. Con este código es posible representar todos
      los caracteres de la tabla ASCII, incluyendo los caracteres de control.
Para comprender cómo se codifica este código, debemos tener en cuenta que
        cada ASCII se codifica mediante 11 barras.
     6. IAC: (gs1) regula la codificación de barras en Colombia siempre a la vanguardia
        de las nuevas tecnologías ha construido un presente con mucha proyección
        hacia el futuro, pensando en el beneficio de la empresa colombiana, a través
        del compromiso de colaboración e idoneidad que siempre lo ha caracterizado.




                                        By order




            Pedido             Si         Gestión de
No                                        pedido
                                                                     Preparación de
                                                                     pedido




                                                                      Transporte




                                                                  Recepción plataforma




                                                                      Transporte
                                                                      capilar




                                                                      Factura
ok




     Gp: gestión producto

                              Cross docking planificado para
                              eventos




                                                                      Gestión de pedido
no                          evento




                                                        Producto                          pedido




                                           Gp 1           Gp 2     Gp 3          p1           p1
By line




                                  Gestión
No   Pedido
                S                de pedido
                                                       Preparación
                                                        del pedido

                                              Grande            Pequeño



                    Envió CEDI               Destino
                                                                     Cliente



               Transporte




              p.p plataforma




                Factura




                    ok

Taller cross docking[1]

  • 1.
    Taller Cross docking 1- Defina: recepción de carga, pedido, proveedor, diagrama de flujo, centro de distribución, operador logístico, picking, packing, recibo de mercancías, despacho de mercancías, lineal, estantería, almacenamiento, mensaje EDI, costos administrativos, costos de producción, distribución 2- Que es Cross Docking y principales actividades que se realizan 3- Cuales son los Tipos de Cross Docking 4- Elabore un diagrama de flujo de cada uno de los tipos de Cross docking 5- Que son Códigos de barras y tipos 6- Que es EAN 128. 7- Que es la IAC en Colombia Solución. 1. Recepción de carga: Llegada de productos al almacén 1. Documento, factura, remisión, recepción de factura. 2. Visual - Referencias - peso - fotos (si esta en mal estado) 3. comunicación - área de compras - área de requerimiento (requisición) - área contable (factura) *se queda con la e entrada al almacén la copia de la recepción. Proveedor: es la persona o una empresa que abastece a otras empresas con existencias (artículos), los cuales serán transformados para venderlos posteriormente o directamente se compran para su venta. Estas existencias adquiridas están dirigidas directamente a la actividad o negocio principal de la empresa que compra esos elementos. Diagrama de flujo: es una representación gráfica de un algoritmo o proceso. Se utiliza en disciplinas como la programación, la economía, los procesos
  • 2.
    industriales y lapsicología cognitiva. Estos diagramas utilizan símbolos con significados bien definidos que representan los pasos del algoritmo, y representan el flujo de ejecución mediante flechas que conectan los puntos de inicio y de término. Centro de distribución: Es una infraestructura logística en la cual se almacenan productos y se embarcan órdenes de salida para su distribución al comercio minorista o mayorista. Generalmente se constituye por uno o más almacenes, en los cuales ocasionalmente se cuenta con sistemas de refrigeración o aire acondicionado, áreas para organizar la mercancía y compuertas, rampas u otras infraestructuras para cargar los vehículos. Las compañías suelen definir la localización de sus centros de distribución en función del área o la región en la que este tendrá cobertura, incluyendo los recursos naturales, las características de la población, disponibilidad de fuerza de trabajo, impuestos, servicios de transporte, consumidores, fuentes de energía, entre otras. Operador logístico: Es la persona que coordina todas las actividades de dirección del flujo de los materiales y productos que necesite una empresa, desde la fuente de suministro de los materiales hasta su utilización por el consumidor final. Algunas funciones: -Procesamiento de pedidos -Manejo de materiales. -Embalaje. -Almacenamiento. -Control de inventarios. -Servicio al cliente. Lineal: donde se ponen las mercancías para ser almacenadas (lugar). Picking: Es un proceso básico en la preparación de pedidos en los almacenes que afecta en gran medida a la productividad de toda la cadena logística ya que en muchos casos es el cuello de botella de la misma. Picking and Packing
  • 3.
    En el procesode picking y packing se emplean sistemas automatizados para asegurar la efectividad y la trazabilidad del proceso. Estos son los pasos que se siguen en el proceso de picking y packing: 1. Se reciben los pedidos 2. Se introducen en el sistema 3. El sistema indica el recorrido a seguir para la optimización del picking 4. Una vez completada la recogida de unidades, se empaquetan según el pedido (packing) 5. Se adjunta un albarán al pedido en un packing list y se identifica la caja con una pegatina indicando el destino final 6. Todos los pedidos son pesados y queda registrado el peso en el sistema y en todas las copias de los albaranes 7. Se organizan los pedidos en palets, teniendo en cuenta sus diferentes destinos Recibo de mercancías: Es un proceso que se realiza cuando una mercancía ingresa en la empresa. 1. El recibo de mercancía se hará por la parte posterior del negocio de ser posible. 2. Se le recibirá a los proveedores conforme vayan llegando uno por uno, no habrá favoritismos salvo en el caso de necesidad extrema de cierta mercancía. 3. El recibo de la mercancía debe ser minucioso, es decir revisar cajas cerradas, checar que la mercancía venga en óptimas condiciones, verificar peso de mercancía que lo requiera, checar caducidades, etc. 4. En dado caso de que el proveedor traiga mercancía de menos o en condiciones no óptimas para el negocio se avisara a la gerencia y se devolverán esos productos, además que se levantara un acta de incidencia si así se requiere. Despacho de mercancías: Se realiza justo antes de la salida del almacén 1. Se realiza un rutero (un plan de las rutas a seguir) - zonificación por barrios - cantidad de carga
  • 4.
    - naturaleza de la carga - compatibilidad 2. Recopilar información - Orden de compra - Factura - Lista de empaque - Remisión Panilla: datos del vehículo, conductor, acompañado por una remisión. Estibas: se almacena el material en las diversas áreas que componen la bodega, estos Incluyen. Almacenamiento: ubicar mercancía y acomodarla 1. Ubicar sitio de almacenamiento - Estantería - Mezanine - Doble profundidad - Entre otros 2. Posición Marcado de estantería - numérico - alfanumérico 3. aseo 4. inventario(el mejor es el periódico) 5. reporte de contabilidad de contabilidad (para que se haga el estado financiero) Mensajes EDI: constan de un sobre y series jerárquicas de elementos estructurales. El sobre contiene un conjunto de encabezados y finalizadores, cada conjunto de éstos describe y contiene un elemento estructural. Estos elementos estructurales son los siguientes: Interchange Group Transaction set/message
  • 5.
    Segment Data Element Sub Element La estructura de mensaje EDI es parecida a la codificación EDIFACT y X12. Los mensajes EDI constan de lo siguiente (del nivel más alto a los más bajos): La estructura jerárquica de un mensaje EDI habilita los conjuntos de transacciones/mensajes y grupos que se van a procesar por lotes. Incluso si un intercambio contiene sólo un conjunto de transacciones/mensaje y sólo un grupo, ese intercambio se estructura con los mismos elementos estructurales básicos que tendría si se procesara por lotes, con la excepción de que no sería un conjunto de varias transacciones/mensajes o elementos de grupo. Costo: se define como el valor sacrificado para adquirir bienes o servicios mediante la reducción de activos o al incurrir en pasivos en el momento en que se obtienen los beneficios. CONTABILIDAD DE COSTOS: La información requerida por la empresa se puede encontrar en el conjunto de operaciones diarias, expresada de una forma clara en la contabilidad de costos, de la cual se desprende la evaluación de la gestión administrativa y gerencial convirtiéndose en una herramienta fundamental para la consolidación de las entidades. Para suministrar información comprensible, útil y comparable, esta debe basarse en los ingresos y costos pasados necesarios para el costeo de productos, así como en los ingresos y los costos proyectados para la toma de decisiones. Costos de producción: (también llamados costos de operación) son los gastos necesarios para mantener un proyecto, línea de procesamiento o un equipo en funcionamiento. En una compañía estándar, la diferencia entre el ingreso (por ventas y otras entradas) y el costo de producción indica el beneficio bruto. El costo de producción tiene dos características opuestas, que algunas veces no están bien entendidas en los países en vías de desarrollo. La primera es que para producir bienes uno debe gastar; esto significa generar un costo. La segunda característica es que los costos deberían ser mantenidos tan bajos como sea posible y eliminados los innecesarios. Esto no significa el corte o la eliminación de los costos indiscriminadamente. Distribución: es la actividad dentro de la mercadotecnia que tiene como fin poner al alcance del consumidor un determinado bien o servicio; también puede definirse como el conjunto de actividades interrelacionadas que tienen como objeto diseñar una estructura a través de la cual los consumidores puedan obtener bienes y servicios. Su función es colocar a disposición del consumidor los productos o servicios de una compañía en las condiciones requeridas, por medio de actividades que ayuden a
  • 6.
    almacenar, transportar, fraccionary sufrir los productos e informar acerca del mismo, así como contactar a los compradores. 2. Cross-docking: corresponde a un tipo de preparación de pedido (una de las funciones del almacén logístico) sin colocación de mercancía en stock, ni operación de picking. Permite transitar materiales con diferentes destinos o consolidar mercancías provenientes de diferentes orígenes. En sentido estricto el cross-docking se hace sin ningún tipo de almacenaje intermedio. Evitar las operaciones de almacenamiento permite reducir el plazo necesario a las operaciones logísticas. Es porque este sistema es utilizado especialmente, para los productos frescos o la prensa, por grandes distribuidores, Centro Distribución Paris, Grupo Éxito, Servientrega, Carrefour, Cecofar, Grupo Eroski, Centro Cuesta Nacional, Celsur Logística Profesional, entre otros. Su intención es también acordar con los proveedores una preparación de la mercancía para reducir costes de recepción, almacenaje y preparación. Así, una otra ventaja de este sistema reside en la reducción del coste de almacenamiento y de posesión del stock. Para este sistema, se están implantando últimamente máquinas clasificadoras, que por medio de cintas transportadoras, y un sistema de clasificación, son capaces de distribuir automáticamente la mercancía por bocas de salida marcando el ritmo al operario, con el fin de abaratar costes. 3. tipos de cross docking: - El cross docking por producto (by line) - El cross docking por pedido (by order) - El cross docking planificado para eventos 4. El código de barras es un código basado en la representación mediante un conjunto de líneas paralelas verticales de distinto grosor y espaciado que en su conjunto contienen una determinada información. De este modo, el código de barras permite reconocer rápidamente un artículo en un punto de la cadena logística y así poder realizar inventario o consultar sus características asociadas. Actualmente, el código de barras está implantado masivamente de forma global. Los códigos de barras se dividen en dos grandes grupos: los códigos de barras lineales y los códigos de barras de dos dimensiones. 5. EAN (numero de articulo europeo)128 es un código de barras de alta densidad, usado ampliamente para la logística y paquetería. Puede codificar caracteres alfanuméricos o solo numéricos. Con este código es posible representar todos los caracteres de la tabla ASCII, incluyendo los caracteres de control.
  • 7.
    Para comprender cómose codifica este código, debemos tener en cuenta que cada ASCII se codifica mediante 11 barras. 6. IAC: (gs1) regula la codificación de barras en Colombia siempre a la vanguardia de las nuevas tecnologías ha construido un presente con mucha proyección hacia el futuro, pensando en el beneficio de la empresa colombiana, a través del compromiso de colaboración e idoneidad que siempre lo ha caracterizado. By order Pedido Si Gestión de No pedido Preparación de pedido Transporte Recepción plataforma Transporte capilar Factura
  • 8.
    ok Gp: gestión producto Cross docking planificado para eventos Gestión de pedido no evento Producto pedido Gp 1 Gp 2 Gp 3 p1 p1
  • 9.
    By line Gestión No Pedido S de pedido Preparación del pedido Grande Pequeño Envió CEDI Destino Cliente Transporte p.p plataforma Factura ok