UNIVERSIDAD ABIERTA PARA ADULTOS
ASIGNATURA
TECNOLOGÍA DE LA INFORMACIÓN Y LA COMUNICACIÓN I
TEMA
LOS SISTEMAS OPERATIVOS
FACILITADORA:
Hilda Estrella
PRESENTADO POR:
Miguel Ángel Vega Hilario 16-0341
Santiago de los Caballeros
República Dominicana
Noviembre 2016
1. Mediante un párrafo explica cuál es la importancia de los sistemas
operativos. tipos, versiones, entorno, utilidad. Elige un Sistema que
conozca (Windows, Linux, Android, IOS) y enumera sus ventajas y
desventajas.
La principal importancia de los sistemas operativos es gestionar y organizar
todas las actividades que realiza la computadora. Los tipos de sistemas
operativos más populares son: Microsoft Windows, Mac OS, X Linux, IOS y
Android. Las versiones de Windows son: Windows 95, Windows 98, Windows
XP, Windows Vista, Windows 7, Windows 8 y Windows 10, abarcando también
las versiones de Android (7.0 última versión) y IOS (IOS 10.1.2). El entorno de
estos sistemas operativos en los últimos años es basado en una apariencia
similar, debido a que la gran mayoría trabaja a base de APPS y el entorno es
similar por esa razón.
Sistema Operativo Android
Ventajas Desventajas
 El código de Android es abierto
(cualquiera puede poner este
sistema en cualquier teléfono que
diseñe.)
 Hoy día hay más de 650.000
aplicaciones disponibles para
teléfonos Android.
 El sistema Android es capaz de
hacer funcionar a la vez varias
aplicaciones y además se encarga
de gestionarlas, dejarlas en modo
suspensión si no se utilizan e
incluso cerrarlas si llevan un periodo
determinado de inactividad.
 A pesar de ser una ventaja el ser un
sistema multitarea: El hecho de
tener varias aplicaciones abiertas
hacen que el consumo de la batería
aumente y como no todas las
aplicaciones Android las cierra hay
que instalar una aplicación para que
las cierre.
 Duración de la batería: la batería en
un celular Android se agota muy
rápido.
 Poco intuitivo: Para la mayoría el
sistema operativo es muy
complicado. Por ejemplo se vuelve
complicado configurar el teléfono,
esto te puede llevar mucho tiempo,
y esto es generado por la interfaz de
Android
2. Elabora una tabla de dos columnas en donde coloques las
diferentes barras de una ventana y su función.
Barra Función
1. Menú de control
2. Barra de título
3. Minimizar, Maximizar y Cerrar
4. Barra de menús
5. Barra de herramientas
6. Barra de dirección
7. Panel de tareas
8. Barras de desplazamiento y
bordes
1. Este da acceso a un menú en el
cual se encuentran las acciones que
se pueden realizar con la ventana.
2. Muestra el nombre de la ventana
que normalmente corresponde a la
que un programa está utilizando.
3. Los tres botones situados en la
parte superior derecha de la
ventana permiten ocultar, hacer
más grande o cerrar una ventana.
4. Esta barra muestra una serie de
opciones que dan acceso a las
acciones que se pueden realizar
con el programa en la ventana.
5. Estos botones dan un acceso
rápido a acciones que pueden
realizar los programas.
6. Esta muestra en qué posición nos
encontramos ubicados dentro del
sistema.
7. Proporciona acceso a las tareas
más comunes que se pueden
realizar con el objeto que esté
seleccionado.
8. Permite moverse dentro de la
ventana.
3. Indaga en la web o libro guía de texto sobre los componentes o
partes de una ventana y elabora una tabla en la que menciones
los elementos que componen el panel de control.
Componente Función
En esta parte está todo
lo relacionado a la
seguridad del ordenador
así como también la
corrección de posibles
errores del sistema.
Esta parte está
enfocada a lo
relacionado a las redes
y el internet.
Abarca todas las
conexiones de nuevos y
registrados Hardware y
el sonido del ordenador.
Este apartado está
destinado a gestionar la
desinstalación de
programas y ver los que
ya están instalados.
Está parte abarca todo
lo relacionado a la
cuenta personal del
sistema.
Abarca la
personalización del
ordenador, desde lo
más simple, hasta lo
más complejo.
Aquí se maneja la hora,
el idioma y región del
sistema y cómo estarán
éstos funcionando con
el Hardware (teclado…)
Permite la sugerencia
de Windows ante los
parámetros que se
pueden configurar.
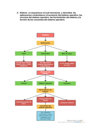
4. Elabora un esquema en el cual menciones y describas las
aplicaciones contenidas en el accesorio del sistema operativo, los
recursos del sistema operativo, las herramientas del sistema y la
función de los comandos del sistema operativo.
5. Haz un cuadro donde expliques para qué sirven los siguientes
íconos: papelera de reciclaje, mi PC, mis documentos, mis sitios de
red.
Ícono Función
Papelera de reciclaje
Es un área de almacenamiento donde
se guardan archivos y carpetas previas
a su eliminación definitiva de un medio
de almacenamiento.
Mi PC
El ícono Mi PC sirve para tener acceso
a los archivos que tiene la
computadora, tales como la Unidad C,
discos extraíbles entre otros.
Mis documentos
Guardan gran parte de la información
que contiene una computadora de
forma ordenada (música, imágenes,
vídeos, documentos y descargas).
Mis sitios de red
Es un componente de Windows que
contiene un grupo de accesos directos
a las computadoras, impresoras y otros
recursos compartidos en una red.
6. Emplea un cuadro para explicar cómo realizas los siguientes
procesos en el escritorio:
Organización de los iconos del
escritorio
1. Clic derecho al ratón en el
escritorio.
2. Presionar “organizar por”
3. Seleccionar el tipo de
organización: por nombre,
título, etc.
Cambio de fecha y hora del reloj 1. Dirigirse al panel de control
2. Seleccionar la opción “Reloj,
Idioma y Región”
3. Seleccionar “Configurar la
hora y la fecha”
Selección de los íconos 1. Presionar el lado izquierdo del
ratón
2. Desplazar el ratón por los
íconos que se desean
seleccionar
Mover un ícono 1. Presionar el lado izquierdo del
ratón (no soltarlo)
2. Mover el ícono al lugar deseado
Abrir un ícono 1. Hacer doble clic sobre el ícono o
clic derecho y presionar “Abrir”
Copiar un ícono 1. Hacer clic derecho sobre el
ícono y desplazarse hasta la
opción “Copiar” o hacer un solo
clic izquierdo con el ratón y
presionar “Ctrl” y la letra “C”
Eliminar un ícono 1. Hacer clic derecho sobre el
ícono y presionar “Eliminar” o
directamente presionar la tecla
“delete” habiendo hecho clic
izquierdo previamente.
Cambiar las propiedades o
configurar el escritorio
1. Para esto se debe hacer clic
derecho en el escrito
2. Seleccionar la opción
“Propiedades” o “Personalizar”
en W10 y cambiar las
propiedades deseadas.
Crear una carpeta 1. Hacer “clic derecho”
2. Seleccionar “Nuevo” y luego
“carpeta” o “nueva carpeta”
Nota: Cabe destacar que para realizar estos procesos me basé en el sistema
operativo actual que utilizo (Windows 10), y que para realizar todos esos
procesos existen múltiples formas, es decir, se pueden realizar de muchas
maneras.

Tarea 2

  • 1.
    UNIVERSIDAD ABIERTA PARAADULTOS ASIGNATURA TECNOLOGÍA DE LA INFORMACIÓN Y LA COMUNICACIÓN I TEMA LOS SISTEMAS OPERATIVOS FACILITADORA: Hilda Estrella PRESENTADO POR: Miguel Ángel Vega Hilario 16-0341 Santiago de los Caballeros República Dominicana Noviembre 2016
  • 2.
    1. Mediante unpárrafo explica cuál es la importancia de los sistemas operativos. tipos, versiones, entorno, utilidad. Elige un Sistema que conozca (Windows, Linux, Android, IOS) y enumera sus ventajas y desventajas. La principal importancia de los sistemas operativos es gestionar y organizar todas las actividades que realiza la computadora. Los tipos de sistemas operativos más populares son: Microsoft Windows, Mac OS, X Linux, IOS y Android. Las versiones de Windows son: Windows 95, Windows 98, Windows XP, Windows Vista, Windows 7, Windows 8 y Windows 10, abarcando también las versiones de Android (7.0 última versión) y IOS (IOS 10.1.2). El entorno de estos sistemas operativos en los últimos años es basado en una apariencia similar, debido a que la gran mayoría trabaja a base de APPS y el entorno es similar por esa razón. Sistema Operativo Android Ventajas Desventajas  El código de Android es abierto (cualquiera puede poner este sistema en cualquier teléfono que diseñe.)  Hoy día hay más de 650.000 aplicaciones disponibles para teléfonos Android.  El sistema Android es capaz de hacer funcionar a la vez varias aplicaciones y además se encarga de gestionarlas, dejarlas en modo suspensión si no se utilizan e incluso cerrarlas si llevan un periodo determinado de inactividad.  A pesar de ser una ventaja el ser un sistema multitarea: El hecho de tener varias aplicaciones abiertas hacen que el consumo de la batería aumente y como no todas las aplicaciones Android las cierra hay que instalar una aplicación para que las cierre.  Duración de la batería: la batería en un celular Android se agota muy rápido.  Poco intuitivo: Para la mayoría el sistema operativo es muy complicado. Por ejemplo se vuelve complicado configurar el teléfono, esto te puede llevar mucho tiempo, y esto es generado por la interfaz de Android
  • 3.
    2. Elabora unatabla de dos columnas en donde coloques las diferentes barras de una ventana y su función. Barra Función 1. Menú de control 2. Barra de título 3. Minimizar, Maximizar y Cerrar 4. Barra de menús 5. Barra de herramientas 6. Barra de dirección 7. Panel de tareas 8. Barras de desplazamiento y bordes 1. Este da acceso a un menú en el cual se encuentran las acciones que se pueden realizar con la ventana. 2. Muestra el nombre de la ventana que normalmente corresponde a la que un programa está utilizando. 3. Los tres botones situados en la parte superior derecha de la ventana permiten ocultar, hacer más grande o cerrar una ventana. 4. Esta barra muestra una serie de opciones que dan acceso a las acciones que se pueden realizar con el programa en la ventana. 5. Estos botones dan un acceso rápido a acciones que pueden realizar los programas. 6. Esta muestra en qué posición nos encontramos ubicados dentro del sistema. 7. Proporciona acceso a las tareas más comunes que se pueden realizar con el objeto que esté seleccionado. 8. Permite moverse dentro de la ventana.
  • 4.
    3. Indaga enla web o libro guía de texto sobre los componentes o partes de una ventana y elabora una tabla en la que menciones los elementos que componen el panel de control. Componente Función En esta parte está todo lo relacionado a la seguridad del ordenador así como también la corrección de posibles errores del sistema. Esta parte está enfocada a lo relacionado a las redes y el internet. Abarca todas las conexiones de nuevos y registrados Hardware y el sonido del ordenador. Este apartado está destinado a gestionar la desinstalación de programas y ver los que ya están instalados. Está parte abarca todo lo relacionado a la cuenta personal del sistema. Abarca la personalización del ordenador, desde lo más simple, hasta lo más complejo. Aquí se maneja la hora, el idioma y región del sistema y cómo estarán éstos funcionando con el Hardware (teclado…) Permite la sugerencia de Windows ante los parámetros que se pueden configurar.
  • 5.
    4. Elabora unesquema en el cual menciones y describas las aplicaciones contenidas en el accesorio del sistema operativo, los recursos del sistema operativo, las herramientas del sistema y la función de los comandos del sistema operativo.
  • 6.
    5. Haz uncuadro donde expliques para qué sirven los siguientes íconos: papelera de reciclaje, mi PC, mis documentos, mis sitios de red. Ícono Función Papelera de reciclaje Es un área de almacenamiento donde se guardan archivos y carpetas previas a su eliminación definitiva de un medio de almacenamiento. Mi PC El ícono Mi PC sirve para tener acceso a los archivos que tiene la computadora, tales como la Unidad C, discos extraíbles entre otros. Mis documentos Guardan gran parte de la información que contiene una computadora de forma ordenada (música, imágenes, vídeos, documentos y descargas). Mis sitios de red Es un componente de Windows que contiene un grupo de accesos directos a las computadoras, impresoras y otros recursos compartidos en una red. 6. Emplea un cuadro para explicar cómo realizas los siguientes procesos en el escritorio: Organización de los iconos del escritorio 1. Clic derecho al ratón en el escritorio. 2. Presionar “organizar por” 3. Seleccionar el tipo de organización: por nombre, título, etc. Cambio de fecha y hora del reloj 1. Dirigirse al panel de control 2. Seleccionar la opción “Reloj, Idioma y Región” 3. Seleccionar “Configurar la hora y la fecha” Selección de los íconos 1. Presionar el lado izquierdo del ratón 2. Desplazar el ratón por los íconos que se desean seleccionar
  • 7.
    Mover un ícono1. Presionar el lado izquierdo del ratón (no soltarlo) 2. Mover el ícono al lugar deseado Abrir un ícono 1. Hacer doble clic sobre el ícono o clic derecho y presionar “Abrir” Copiar un ícono 1. Hacer clic derecho sobre el ícono y desplazarse hasta la opción “Copiar” o hacer un solo clic izquierdo con el ratón y presionar “Ctrl” y la letra “C” Eliminar un ícono 1. Hacer clic derecho sobre el ícono y presionar “Eliminar” o directamente presionar la tecla “delete” habiendo hecho clic izquierdo previamente. Cambiar las propiedades o configurar el escritorio 1. Para esto se debe hacer clic derecho en el escrito 2. Seleccionar la opción “Propiedades” o “Personalizar” en W10 y cambiar las propiedades deseadas. Crear una carpeta 1. Hacer “clic derecho” 2. Seleccionar “Nuevo” y luego “carpeta” o “nueva carpeta” Nota: Cabe destacar que para realizar estos procesos me basé en el sistema operativo actual que utilizo (Windows 10), y que para realizar todos esos procesos existen múltiples formas, es decir, se pueden realizar de muchas maneras.