Estructuras básicas: conceptos básicos de programación
Salma Cerón
Nicol Priscila Gallego
Silvana Gallón
Maria Camila Guerra
Licenciado: Guillermo Mondragon
Liceo Departamental
Cali
TABLA DE CONTENIDO
1 Diagramas de flujo…………………………………………………...……….3
1.1 Características de un diagrama de flujo……………………………...……..3
1.2 Tipos de diagrama de flujo……………………………………………….....4
1.3 Símbolo………………………………………………………….………….6
1.4 Pseint………………………………………………………….…………….8
2 Características y funcionalidades……………………….………….…...…….8
2.1 Comandos………………………………………………………………….11
2.2 Conclusiones…………………………………………….………………...16
2.3 Links de blogs………………………………………………………….…..17
2
Diagramas de flujo
Un diagrama de flujo describe un proceso, sistema o algoritmo informático. Se usan
ampliamente en numerosos campos para documentar, estudiar, planificar, mejorar y
comunicar procesos que suelen ser complejos en diagramas claros y fáciles de comprender.
Los diagramas de flujo emplean
rectángulos, óvalos, diamantes y
otras numerosas figuras para definir
el tipo de paso, junto con flechas
conectoras que establecen el flujo y
la secuencia. Pueden variar desde
diagramas simples y dibujados a
mano hasta diagramas exhaustivos creados por computadora que describen múltiples pasos y
rutas.
Los diagramas de flujo a veces se denominan con nombres más especializados, como
"diagrama de flujo de procesos", "mapa de procesos", "diagrama de flujo funcional", "mapa
de procesos de negocios", "notación y modelado de procesos de negocio (BPMN)" o
"diagrama de flujo de procesos (PFD)".
Características de un diagrama de flujo:
- Es una herramienta sencilla de usar con un mínimo de formación/capacitación para
dibujarlos e interpretarlos representa visualmente una forma esquemática de todos los
pasos por los que atraviesa un proceso.
- Se utiliza una simbología en cada uno de los pasos que sigue un proceso.
3
- Se puede utilizar para dibujar un proceso complejo o dividir éste en subprocesos y
dibujar un diagrama de flujo por cada uno de ellos.
- Muestra el valor que se aporta en cada uno de los pasos para conseguir el objetivo
final del proceso (cada paso del proceso aporta algo para conseguir el objetivo final).
- Confirman una de las herramientas para conseguir la mejora continua en las
organizaciones al estudiar y plantearte el cómo se desarrollan los procesos en las
organizaciones
Tipos de diagrama de flujo:
Horizontal. El flujo de operaciones va de derecha a izquierda, según el orden de la lectura.
Es el modelo más común. Ej:
Vertical. El flujo y la secuencia de operaciones van de arriba hacia abajo. Se trata de una lista
ordenada de operaciones según su propósito. Ej:
4
Panorámico. Representan el proceso entero en una sola carta, emplea tanto el modelo
vertical como el horizontal. Ej:
Arquitectónico. Describe el itinerario de trabajo de una persona o una forma sobre su área de
trabajo. Ej:
5
Simbología:
Terminación
Significado del símbolo en diagramas de flujo:
Indica el comienzo o el final de un flujo en el
diagrama de procesos.
Retardo
Significado del símbolo en diagramas de flujo: Significa
que pasará un tiempo antes de que el flujo del proceso
continúe.
Datos
Significado del símbolo en diagramas de flujo: Representa
cualquier tipo de dato en el diagrama de flujo.
Preparación
Significado del símbolo en diagramas de flujo:
Esto indica que hay que hacer, ajustar o modificar
algo en el proceso antes de proceder.
6
Conector
Significado del símbolo en diagramas de flujo: Indica que habrá una
inspección en este punto.
Clasificar
Significado del símbolo en diagramas de flujo: Esto indica que en este punto se generará una
lista que organiza elementos en un orden determinado.
7
PSeInt
pseint es una herramienta para asistir a un estudiante en sus primeros pasos de programación,
mediante un simple e intuitivo pseudolenguaje en español (completado con un editor de
diagramas de flujo) le permite centrar su atención en los conceptos fundamentales de la
algoritmia computacional, minimizando las dificultades propias de un lenguaje y
proporcionando un entorno de trabajo con numerosas ayudas y recursos didácticos.
El pseudocódigo se suele utilizar como
primer contacto para introducir
conceptos básicos como el uso de
estructuras de control, expresiones,
variables, etc, sin tener que lidiar con
las particularidades de la sintaxis de un
lenguaje real. Este software pretende
facilitarle al principiante la tarea de
escribir algoritmos en este pseudolenguaje presentando un conjunto de ayudas y asistencias, y
brindarle además algunas herramientas adicionales que le ayuden a encontrar errores y
comprender la lógica de los algoritmos.
Características y funcionalidades.
Presenta herramientas de edición para escribir algoritmos en pseudocódigo en español.
- Autocompletado.
- Ayudas Emergentes.
- Plantillas de Comandos.
- Coloreado de Sintaxis.
- Resaltado de bloques lógicos.
- Indentado Inteligente.
- Listados de funciones, operadores y variables.
- Permite generar y editar el diagrama de flujo del algoritmo
- Puede trabajar con diagramas clásicos y de Nassi-Shneiderman
8
- Permite la edición simultánea de múltiples algoritmos
- El pseudo-lenguaje utilizado es configurable
- Ofrece perfiles de configuración predefinidos para numerosas instituciones
- Puede interpretar (ejecutar) los algoritmos escritos
- Puede modificar el algoritmo y ver los cambios en la ejecución
inmediatamente (sin reingresar los datos)
- Permite modificar uno o más datos selectos de una ejecución ya finalizada
para observar cómo varían los resultados
- Permite deshacer una ejecución para reiniciarla o repetirla desde un punto
arbitrario
- Permite ejecutar el algoritmo paso a paso controlando la velocidad e
inspeccionando variables y expresiones
- Puede confeccionar automáticamente una tabla de prueba de escritorio
- Ofrece un modo especial en el que describe las acciones realizadas en cada
paso
- Determina y marca claramente los errores
- Señala errores de sintaxis en tiempo real (mientras escribe)
- Señala claramente errores en tiempo de ejecución
- Ofrece descripciones detalladas de cada error, con sus causas y soluciones más
frecuentes.
- Permite convertir el algoritmo de pseudocódigo a código numerosos lenguajes de
programación
- C, C++, C#, Java, JavaScript, MatLab, Pascal, PHP, Python 2, Python 3,
QBasic Visual Basic
- Ofrece un sistema de ayuda integrado acerca del pseudocódigo y el uso del programa
9
- Incluye un conjunto de ejemplos de diferentes niveles de dificultad
- Es multiplataforma (probado en Microsoft Windows, GNU/Linux y Mac OS X)
- Es totalmente libre y gratuito (licencia GPLv2)
10
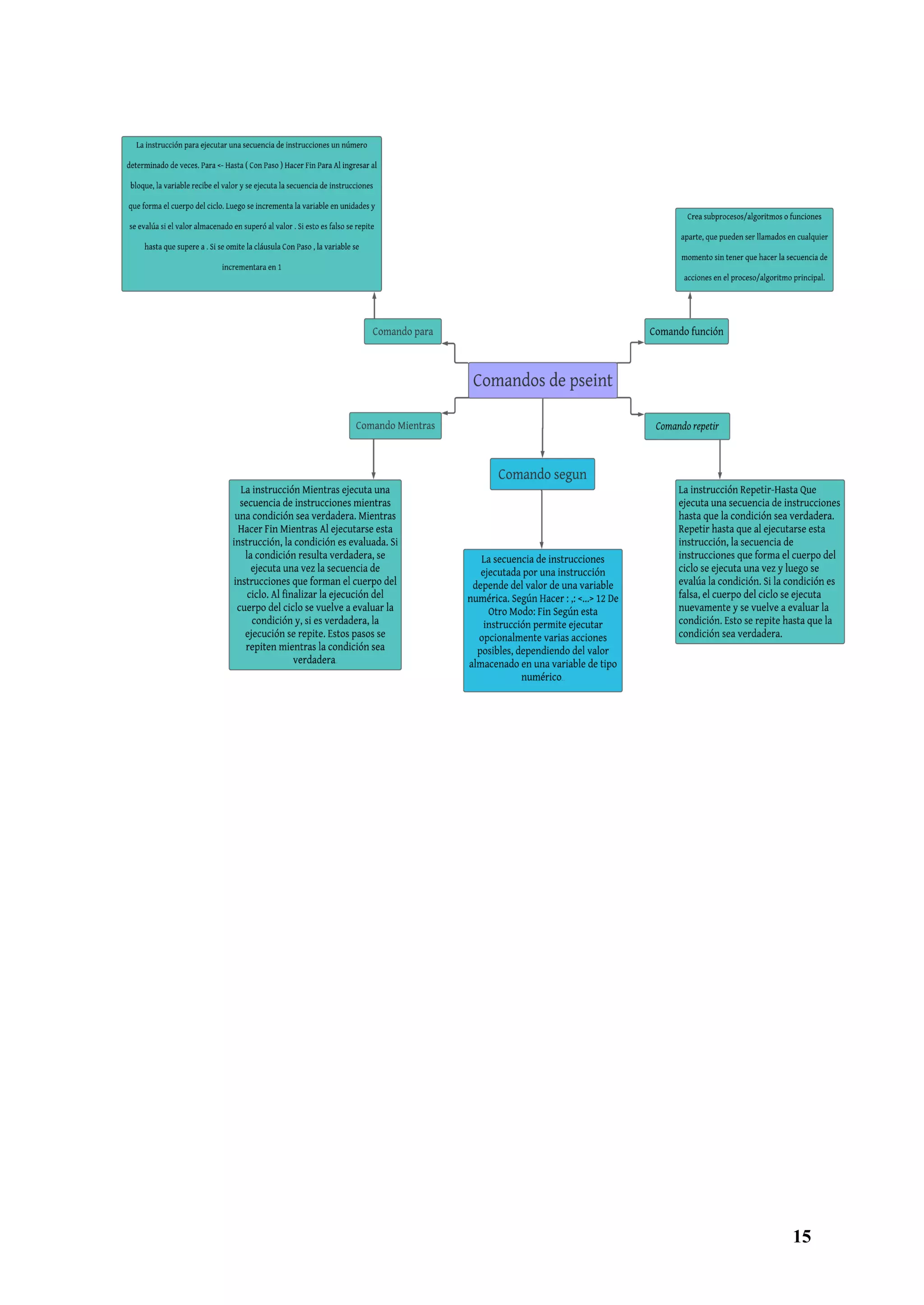
Comando según
La secuencia de instrucciones ejecutada por una instrucción depende del valor de una
variable numérica. Según Hacer : ,: <...> 12 De Otro Modo: Fin Según esta instrucción
permite ejecutar opcionalmente varias acciones posibles, dependiendo del valor almacenado
en una variable de tipo numérico. Al ejecutarse, se evalúa el contenido de la variable y se
ejecuta la secuencia de instrucciones asociada con dicho valor. Cada opción está formada por
uno o más números separados por comas, dos puntos y una
secuencia de instrucciones. Si una opción incluye varios números,
la secuencia de instrucciones asociada se debe ejecutar cuando el
valor de la variable es uno de esos números. Opcionalmente, se puede agregar una opción
final, denominada De Otro Modo, cuya secuencia de instrucciones asociada se ejecutará sólo
si el valor almacenado en la variable no coincide con ninguna de las opciones anteriores.
Comando mientras
La instrucción Mientras ejecuta una secuencia de instrucciones mientras una condición sea
verdadera. Mientras Hacer Fin Mientras Al ejecutarse esta instrucción, la condición es
evaluada. Si la condición resulta verdadera, se ejecuta una vez la
secuencia de instrucciones que forman el cuerpo del ciclo. Al
finalizar la ejecución del cuerpo del ciclo se vuelve a evaluar la
condición y, si es verdadera, la ejecución se repite. Estos pasos se repiten mientras la
condición sea verdadera. Note que las instrucciones del cuerpo del ciclo pueden no
ejecutarse nunca, si al evaluar por primera vez la condición resulta ser falsa. Si la
condición siempre es verdadera, al ejecutar esta instrucción se produce un ciclo infinito. A
11
fin de evitarlo, las instrucciones del cuerpo del ciclo deben contener alguna instrucción
que modifique la o las variables involucradas en la condición,
Comando repetir
La instrucción Repetir-Hasta Que ejecuta una secuencia de instrucciones hasta que la
condición sea verdadera. Repetir hasta que al ejecutarse esta instrucción, la secuencia de
instrucciones que forma el cuerpo del ciclo se ejecuta una vez y luego se evalúa la
condición. Si la condición es falsa, el cuerpo del ciclo se ejecuta
nuevamente y se vuelve a evaluar la condición. Esto se repite hasta
que la condición sea verdadera. Note que, dado que la condición se
evalúa al final, las instrucciones del cuerpo del ciclo serán ejecutadas al menos una vez.
Además, a fin de evitar ciclos infinitos, el cuerpo del ciclo debe contener alguna
instrucción que modifique la o las variables involucradas en la condición de modo que en
algún momento la condición sea verdadera y se finalice la ejecución del ciclo.
Comando para
La instrucción para ejecutar una secuencia de instrucciones un
número determinado de veces. Para <- Hasta ( Con Paso ) Hacer Fin
Para Al ingresar al bloque, la variable recibe el valor y se ejecuta la
secuencia de instrucciones que forma el cuerpo del ciclo. Luego se incrementa la variable
en unidades y se evalúa si el valor almacenado en superó al valor . Si esto es falso se
repite hasta que supere a . Si se omite la cláusula Con Paso , la variable se incrementará en
1.
12
Comando función
Crea subprocesos/algoritmos o funciones aparte, que pueden ser llamados en cualquier
momento sin tener que hacer la secuencia de acciones en el proceso/algoritmo principal.
● Para empezar se debe llamar el comando con la palabra
‘Función’ de primero, seguido del nombre de la función,
ejemplo
Función nombre Función
● Cabe mencionar que si la función traerá un valor de vuelta (es decir devolverá un
valor), este recibe uno o más argumentos y además requerirá una variable, de esta
manera utilizamos el argumento ‘por valor’, ejemplo:
Función variable Función <- nombreFuncion(argumentos)
● Ahora bien, podemos usar el argumento ‘por referencia’ con esto indicamos que el
valor del argumento será utilizado como variable de la función y este mismo será
modificado, al ser así no sería necesario escribir la variable de la función pero si al
lado del argumento escribir ‘por referencia’, ejemplo:
Función nombre Función(argumentos por referencia)
13
● Por último debemos crear la secuencias de acciones de la función y terminar con
un ‘Fin Funcion’, ejemplo:
Función nombreFuncion
- acciones
- Fin Función
● Este comando debe estar por encima del proceso/algoritmo principal, es decir:
Función variable Función <- nombreFuncion( argumentos )
- acciones
- Fin Función
- Algoritmo
- acciones
- Fin Algoritmo
● Las funciones devuelven el valor donde son llamadas.
14
15
Conclusiones
Con esta investigación nos hemos dado cuenta de la importancia de los diagramas de flujo y
herramientas como pseint, ya que nos simplifican la vida.Los diagramas de flujo nos ayudan
a comprender, planificar o comunicar mejor las ideas puesto que esta muy bien estructurado
y diseñado para este tipo de representaciones.
por otra parte la herramienta pseint nos proporciona facilidad para la escritura de algoritmos y
para interpretar el lenguaje de la programación el cual es muy importante para nuestra era,
pues todas las cosas que usamos en internet tienen este lenguaje. De esta forma nos damos
cuenta del trasfondo que hay en las cosas que usamos al dia dia y lo sofisticadas que son.
16
Anexos
Enlaces de blogs
-Salma Cerón https://salmaceronvlog.blogspot.com/p/3-periodo-2020.html
.Priscila Gallego:https://explorandolaweb13.blogspot.com/p/blog-page.html
-Silvana Gallonhttps://silvitic12.blogspot.com/p/periodo-3-2021.html
-Camila Guerra: https://kennytic.blogspot.com/p/periodo-3-2021.html
17
18

Tecnologia

  • 1.
    Estructuras básicas: conceptosbásicos de programación Salma Cerón Nicol Priscila Gallego Silvana Gallón Maria Camila Guerra Licenciado: Guillermo Mondragon Liceo Departamental Cali
  • 2.
    TABLA DE CONTENIDO 1Diagramas de flujo…………………………………………………...……….3 1.1 Características de un diagrama de flujo……………………………...……..3 1.2 Tipos de diagrama de flujo……………………………………………….....4 1.3 Símbolo………………………………………………………….………….6 1.4 Pseint………………………………………………………….…………….8 2 Características y funcionalidades……………………….………….…...…….8 2.1 Comandos………………………………………………………………….11 2.2 Conclusiones…………………………………………….………………...16 2.3 Links de blogs………………………………………………………….…..17 2
  • 3.
    Diagramas de flujo Undiagrama de flujo describe un proceso, sistema o algoritmo informático. Se usan ampliamente en numerosos campos para documentar, estudiar, planificar, mejorar y comunicar procesos que suelen ser complejos en diagramas claros y fáciles de comprender. Los diagramas de flujo emplean rectángulos, óvalos, diamantes y otras numerosas figuras para definir el tipo de paso, junto con flechas conectoras que establecen el flujo y la secuencia. Pueden variar desde diagramas simples y dibujados a mano hasta diagramas exhaustivos creados por computadora que describen múltiples pasos y rutas. Los diagramas de flujo a veces se denominan con nombres más especializados, como "diagrama de flujo de procesos", "mapa de procesos", "diagrama de flujo funcional", "mapa de procesos de negocios", "notación y modelado de procesos de negocio (BPMN)" o "diagrama de flujo de procesos (PFD)". Características de un diagrama de flujo: - Es una herramienta sencilla de usar con un mínimo de formación/capacitación para dibujarlos e interpretarlos representa visualmente una forma esquemática de todos los pasos por los que atraviesa un proceso. - Se utiliza una simbología en cada uno de los pasos que sigue un proceso. 3
  • 4.
    - Se puedeutilizar para dibujar un proceso complejo o dividir éste en subprocesos y dibujar un diagrama de flujo por cada uno de ellos. - Muestra el valor que se aporta en cada uno de los pasos para conseguir el objetivo final del proceso (cada paso del proceso aporta algo para conseguir el objetivo final). - Confirman una de las herramientas para conseguir la mejora continua en las organizaciones al estudiar y plantearte el cómo se desarrollan los procesos en las organizaciones Tipos de diagrama de flujo: Horizontal. El flujo de operaciones va de derecha a izquierda, según el orden de la lectura. Es el modelo más común. Ej: Vertical. El flujo y la secuencia de operaciones van de arriba hacia abajo. Se trata de una lista ordenada de operaciones según su propósito. Ej: 4
  • 5.
    Panorámico. Representan elproceso entero en una sola carta, emplea tanto el modelo vertical como el horizontal. Ej: Arquitectónico. Describe el itinerario de trabajo de una persona o una forma sobre su área de trabajo. Ej: 5
  • 6.
    Simbología: Terminación Significado del símboloen diagramas de flujo: Indica el comienzo o el final de un flujo en el diagrama de procesos. Retardo Significado del símbolo en diagramas de flujo: Significa que pasará un tiempo antes de que el flujo del proceso continúe. Datos Significado del símbolo en diagramas de flujo: Representa cualquier tipo de dato en el diagrama de flujo. Preparación Significado del símbolo en diagramas de flujo: Esto indica que hay que hacer, ajustar o modificar algo en el proceso antes de proceder. 6
  • 7.
    Conector Significado del símboloen diagramas de flujo: Indica que habrá una inspección en este punto. Clasificar Significado del símbolo en diagramas de flujo: Esto indica que en este punto se generará una lista que organiza elementos en un orden determinado. 7
  • 8.
    PSeInt pseint es unaherramienta para asistir a un estudiante en sus primeros pasos de programación, mediante un simple e intuitivo pseudolenguaje en español (completado con un editor de diagramas de flujo) le permite centrar su atención en los conceptos fundamentales de la algoritmia computacional, minimizando las dificultades propias de un lenguaje y proporcionando un entorno de trabajo con numerosas ayudas y recursos didácticos. El pseudocódigo se suele utilizar como primer contacto para introducir conceptos básicos como el uso de estructuras de control, expresiones, variables, etc, sin tener que lidiar con las particularidades de la sintaxis de un lenguaje real. Este software pretende facilitarle al principiante la tarea de escribir algoritmos en este pseudolenguaje presentando un conjunto de ayudas y asistencias, y brindarle además algunas herramientas adicionales que le ayuden a encontrar errores y comprender la lógica de los algoritmos. Características y funcionalidades. Presenta herramientas de edición para escribir algoritmos en pseudocódigo en español. - Autocompletado. - Ayudas Emergentes. - Plantillas de Comandos. - Coloreado de Sintaxis. - Resaltado de bloques lógicos. - Indentado Inteligente. - Listados de funciones, operadores y variables. - Permite generar y editar el diagrama de flujo del algoritmo - Puede trabajar con diagramas clásicos y de Nassi-Shneiderman 8
  • 9.
    - Permite laedición simultánea de múltiples algoritmos - El pseudo-lenguaje utilizado es configurable - Ofrece perfiles de configuración predefinidos para numerosas instituciones - Puede interpretar (ejecutar) los algoritmos escritos - Puede modificar el algoritmo y ver los cambios en la ejecución inmediatamente (sin reingresar los datos) - Permite modificar uno o más datos selectos de una ejecución ya finalizada para observar cómo varían los resultados - Permite deshacer una ejecución para reiniciarla o repetirla desde un punto arbitrario - Permite ejecutar el algoritmo paso a paso controlando la velocidad e inspeccionando variables y expresiones - Puede confeccionar automáticamente una tabla de prueba de escritorio - Ofrece un modo especial en el que describe las acciones realizadas en cada paso - Determina y marca claramente los errores - Señala errores de sintaxis en tiempo real (mientras escribe) - Señala claramente errores en tiempo de ejecución - Ofrece descripciones detalladas de cada error, con sus causas y soluciones más frecuentes. - Permite convertir el algoritmo de pseudocódigo a código numerosos lenguajes de programación - C, C++, C#, Java, JavaScript, MatLab, Pascal, PHP, Python 2, Python 3, QBasic Visual Basic - Ofrece un sistema de ayuda integrado acerca del pseudocódigo y el uso del programa 9
  • 10.
    - Incluye unconjunto de ejemplos de diferentes niveles de dificultad - Es multiplataforma (probado en Microsoft Windows, GNU/Linux y Mac OS X) - Es totalmente libre y gratuito (licencia GPLv2) 10
  • 11.
    Comando según La secuenciade instrucciones ejecutada por una instrucción depende del valor de una variable numérica. Según Hacer : ,: <...> 12 De Otro Modo: Fin Según esta instrucción permite ejecutar opcionalmente varias acciones posibles, dependiendo del valor almacenado en una variable de tipo numérico. Al ejecutarse, se evalúa el contenido de la variable y se ejecuta la secuencia de instrucciones asociada con dicho valor. Cada opción está formada por uno o más números separados por comas, dos puntos y una secuencia de instrucciones. Si una opción incluye varios números, la secuencia de instrucciones asociada se debe ejecutar cuando el valor de la variable es uno de esos números. Opcionalmente, se puede agregar una opción final, denominada De Otro Modo, cuya secuencia de instrucciones asociada se ejecutará sólo si el valor almacenado en la variable no coincide con ninguna de las opciones anteriores. Comando mientras La instrucción Mientras ejecuta una secuencia de instrucciones mientras una condición sea verdadera. Mientras Hacer Fin Mientras Al ejecutarse esta instrucción, la condición es evaluada. Si la condición resulta verdadera, se ejecuta una vez la secuencia de instrucciones que forman el cuerpo del ciclo. Al finalizar la ejecución del cuerpo del ciclo se vuelve a evaluar la condición y, si es verdadera, la ejecución se repite. Estos pasos se repiten mientras la condición sea verdadera. Note que las instrucciones del cuerpo del ciclo pueden no ejecutarse nunca, si al evaluar por primera vez la condición resulta ser falsa. Si la condición siempre es verdadera, al ejecutar esta instrucción se produce un ciclo infinito. A 11
  • 12.
    fin de evitarlo,las instrucciones del cuerpo del ciclo deben contener alguna instrucción que modifique la o las variables involucradas en la condición, Comando repetir La instrucción Repetir-Hasta Que ejecuta una secuencia de instrucciones hasta que la condición sea verdadera. Repetir hasta que al ejecutarse esta instrucción, la secuencia de instrucciones que forma el cuerpo del ciclo se ejecuta una vez y luego se evalúa la condición. Si la condición es falsa, el cuerpo del ciclo se ejecuta nuevamente y se vuelve a evaluar la condición. Esto se repite hasta que la condición sea verdadera. Note que, dado que la condición se evalúa al final, las instrucciones del cuerpo del ciclo serán ejecutadas al menos una vez. Además, a fin de evitar ciclos infinitos, el cuerpo del ciclo debe contener alguna instrucción que modifique la o las variables involucradas en la condición de modo que en algún momento la condición sea verdadera y se finalice la ejecución del ciclo. Comando para La instrucción para ejecutar una secuencia de instrucciones un número determinado de veces. Para <- Hasta ( Con Paso ) Hacer Fin Para Al ingresar al bloque, la variable recibe el valor y se ejecuta la secuencia de instrucciones que forma el cuerpo del ciclo. Luego se incrementa la variable en unidades y se evalúa si el valor almacenado en superó al valor . Si esto es falso se repite hasta que supere a . Si se omite la cláusula Con Paso , la variable se incrementará en 1. 12
  • 13.
    Comando función Crea subprocesos/algoritmoso funciones aparte, que pueden ser llamados en cualquier momento sin tener que hacer la secuencia de acciones en el proceso/algoritmo principal. ● Para empezar se debe llamar el comando con la palabra ‘Función’ de primero, seguido del nombre de la función, ejemplo Función nombre Función ● Cabe mencionar que si la función traerá un valor de vuelta (es decir devolverá un valor), este recibe uno o más argumentos y además requerirá una variable, de esta manera utilizamos el argumento ‘por valor’, ejemplo: Función variable Función <- nombreFuncion(argumentos) ● Ahora bien, podemos usar el argumento ‘por referencia’ con esto indicamos que el valor del argumento será utilizado como variable de la función y este mismo será modificado, al ser así no sería necesario escribir la variable de la función pero si al lado del argumento escribir ‘por referencia’, ejemplo: Función nombre Función(argumentos por referencia) 13
  • 14.
    ● Por últimodebemos crear la secuencias de acciones de la función y terminar con un ‘Fin Funcion’, ejemplo: Función nombreFuncion - acciones - Fin Función ● Este comando debe estar por encima del proceso/algoritmo principal, es decir: Función variable Función <- nombreFuncion( argumentos ) - acciones - Fin Función - Algoritmo - acciones - Fin Algoritmo ● Las funciones devuelven el valor donde son llamadas. 14
  • 15.
  • 16.
    Conclusiones Con esta investigaciónnos hemos dado cuenta de la importancia de los diagramas de flujo y herramientas como pseint, ya que nos simplifican la vida.Los diagramas de flujo nos ayudan a comprender, planificar o comunicar mejor las ideas puesto que esta muy bien estructurado y diseñado para este tipo de representaciones. por otra parte la herramienta pseint nos proporciona facilidad para la escritura de algoritmos y para interpretar el lenguaje de la programación el cual es muy importante para nuestra era, pues todas las cosas que usamos en internet tienen este lenguaje. De esta forma nos damos cuenta del trasfondo que hay en las cosas que usamos al dia dia y lo sofisticadas que son. 16
  • 17.
    Anexos Enlaces de blogs -SalmaCerón https://salmaceronvlog.blogspot.com/p/3-periodo-2020.html .Priscila Gallego:https://explorandolaweb13.blogspot.com/p/blog-page.html -Silvana Gallonhttps://silvitic12.blogspot.com/p/periodo-3-2021.html -Camila Guerra: https://kennytic.blogspot.com/p/periodo-3-2021.html 17
  • 18.