   Este documento proporciona la secuencia de pasos necesarios
    para la
   construcción de un Diagrama de Flujo.
   Muestra la importancia de dos aspectos clave en este proceso:
   - La planificación previa a la construcción requiere la definición
    clara del
   objetivo de su desarrollo y el establecimiento, a priori, del
    resultado de dicho
   proceso.
   - El Diagrama de Flujo debe expresar fielmente el proceso real
    en estudio.
   Dota de una simbología y una metodología comunes para
    todos los diagramas,
   por lo que se simplifica la interpretación de los mismos y se
    homogeneiza la
   pauta de comportamiento de todos los responsables de su
    desarrollo.
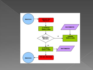
   Un diagrama de flujo siempre tiene un único punto
    de inicio y un único punto de término.
   Las siguientes son acciones previas a la realización
    del diagrama de flujo:
   Identificar las ideas principales a ser incluidas en el
    diagrama de flujo. Deben estar presentes el dueño o
    responsable del proceso, los dueños o responsables
    del proceso anterior y posterior y de otros procesos
    interrelacionados, otras partes interesadas.
   Definir qué se espera obtener del diagrama de flujo.
   Identificar quién lo empleará y cómo.
   Establecer el nivel de detalle requerido.
   Determinar los límites del proceso a describir.
   Establecer el alcance del proceso a describir. De esta
    manera quedará fijado el comienzo y el final del
    diagrama. Frecuentemente el comienzo es la salida del
    proceso previo y el final la entrada al proceso siguiente.
   Identificar y listar las principales actividades/subprocesos
    que están incluidos en el proceso a describir y su orden
    cronológico.
   Si el nivel de detalle definido incluye actividades
    menores, listarlas también.
   Identificar y listar los puntos de decisión.
   Construir el diagrama respetando la secuencia
    cronológica y asignando los correspondientes símbolos.
   Asignar un título al diagrama y verificar que esté
    completo y describa con exactitud el proceso elegido.
   Establecer el alcance del proceso a describir. De esta
    manera quedará fijado el comienzo y el final del
    diagrama. Frecuentemente el comienzo es la salida del
    proceso previo y el final la entrada al proceso siguiente.
   Identificar y listar las principales actividades/subprocesos
    que están incluidos en el proceso a describir y su orden
    cronológico.
   Si el nivel de detalle definido incluye actividades menores,
    listarlas también.
   Identificar y listar los puntos de decisión.
   Construir el diagrama respetando la secuencia
    cronológica y asignando los correspondientes símbolos.
   Asignar un título al diagrama y verificar que esté
    completo y describa con exactitud el proceso elegido.
   Ventajas de los diagramas de flujo
   Favorecen la comprensión del proceso al mostrarlo como un
    dibujo. El cerebro humano reconoce muy fácilmente los dibujos.
    Un buen diagrama de flujo reemplaza varias páginas de texto.
   Permiten identificar los problemas y las oportunidades de
    mejora del proceso. Se identifican los pasos, los flujos de los re-
    procesos, los conflictos de autoridad, las responsabilidades, los
    cuellos de botella, y los puntos de decisión.
   Muestran las interfaces cliente-proveedor y las transacciones
    que en ellas se realizan, facilitando a los empleados el análisis
    de las mismas.
   Son una excelente herramienta para capacitar a los nuevos
    empleados y también a los que desarrollan la tarea, cuando se
    realizan mejoras en el proceso.
   Al igual que el pseudocódigo, el diagrama de flujo con fines de
    análisis de algoritmos de programación puede ser ejecutado en
    un ordenador, con un Ide como Free DFD.
 Formato vertical: En él, el flujo o la secuencia de las
  operaciones, va de arriba hacia abajo. Es una lista ordenada
  de las operaciones de un proceso con toda la información que
  se considere necesaria, según su propósito.
 Formato horizontal: En él, el flujo o la secuencia de las
  operaciones, va de izquierda a derecha.
 Formato panorámico: El proceso entero está representado en
  una sola carta y puede apreciarse de una sola mirada mucho
  más rápido que leyendo el texto, lo que facilita su comprensión,
  aún para personas no familiarizadas. Registra no solo en línea
  vertical, sino también horizontal, distintas acciones simultáneas y
  la participación de más de un puesto o departamento que el
  formato vertical no registra.
 Formato Arquitectónico: Describe el itinerario de ruta de una
  forma o persona sobre el plano arquitectónico del área de
  trabajo. El primero de los flujogramas es eminentemente
  descriptivo, mientras que los utilizados son fundamentalmente
  representativos.
   Óvalo o Elipse: Inicio y término (Abre y/o cierra el
    diagrama).
   Rectángulo: Actividad (Representa la ejecución de
    una o más actividades o procedimientos).
   Rombo: Decisión (Formula una pregunta o cuestión).
   Círculo: Conector (Representa el enlace de
    actividades con otra dentro de un procedimiento).
    Triángulo boca abajo: Archivo definitivo (Guarda un
    documento en forma permanente).
   Triángulo boca arriba: Archivo temporal (Proporciona
    un tiempo para el almacenamiento del
    documento).
   Se trata de la más común y práctica
    entre todas las clases de flujogramas.
    Describe el flujo de información en un
    ente u organización, sus
    procesos, sistemas administrativos y de
    control. Permite la impresión visual de los
    procedimientos y una clara y lógica
    interpretación.
   Círculo: Procedimiento estandarizado.
   Cuadrado: Proceso de control.
   Línea ininterrumpida: Flujo de información vía
    formulario o documentación en soporte de papel
    escrito.
   Línea interrumpida: Flujo de información vía
    formulario digital.
   Rectángulo: Formulario o documentación. Se
    grafica con un doble de ancho que su altura.
   Rectángulo Pequeño: Valor o medio de pago
    (cheque, pagaré, etcétera).Se grafica con un
    cuádruple de ancho que su altura, siendo su ancho
    igual al de los formularios.
   Triángulo (base inferior): Archivo definitivo.
   Triángulo Invertido (base superior): Archivo
    Transitorio.
   Semi-óvalo: Demora.
   Rombo: División entre opciones.
   Trapezoide: Carga de datos al sistema.
   Elipsoide: Acceso por pantalla.
   Hexágono: Proceso no representado.
   Pentágono: Conector.
   Cruz de Diagonales: Destrucción de
    Formularios
   La paternidad del diagrama de flujo es en principio
    algo difusa. El método estructurado para
    documentar graficamente un proceso como un
    flujo de pasos sucesivo y alternativos, el "proceso
    de diagrama de flujo", fue expuesto por Frank
    Gilbreth, en la Sociedad Americana de Ingenieros
    Mecánicos (ASME), en 1921, bajo el enunciado de
    "Proceso de Gráficas-Primeros pasos para
    encontrar el mejor modo". Estas herramientas de
    Gilbreth rápidamente encontraron sitio en los
    programas de ingeniería industrial. Al principio de
    los 30, un ingeniero industrial, Allan H. Mogensen
    comenzó la formación de personas de negocios
    en Lake Placid, Nueva York, incluyendo el uso del
    diagrama de flujo. Art Spinanger, asistente a las
    clases de Mogesen, utilizó las herramientas en su
    trabajo en Procter & Gamble, donde desarrolló su
    “Programa Metódico de Cambios por Etapas”.
   Sin embargo, según explica Douglas Hartree
    fueron originalmente Herman Goldstine y John von
    Neumann quienes desarrollaron el diagrama de
    flujo (inicialmente llamado "diagrama") para
    planificar los programas de ordenador. Las tablas
    de programación original de flujo de Goldstine y
    von Neumann, aparecen en un informe no
    publicado, "Planificación y codificación de los
    problemas de un instrumento de computación
    electrónica, la Parte II, Volumen 1 "(1947),
    reproducido en las obras completas de von
    Neumann. Inicialmente los diagramas de flujo
    resultaron un medio popular para describir
    algoritmos de computadora, y aún se utilizan con
    este fin.
   Otro asistente al grupo de graduados en 1944, Ben S.
    Graham, Director de Ingeniería de Formcraft
    Standard Register Corporation, adaptó la Gráfica de
    flujo de procesos al tratamiento de la información en
    su empresa. Y desarrolló la Gráfica del proceso de
    múltiples flujos en múltiples pantallas, documentos, y
    sus relaciones. En 1947, ASME adoptó un conjunto de
    símbolos derivados de la obra original de Gilbreth
    como Norma ASME para los gráficos de procesos
    (preparada Mishad, Ramsan y Raiaan).
   En la década de 1970 la popularidad de los
    diagramas de flujo como método propio de la
    informática disminuyó, con el nuevo hardware y los
    nuevos lenguajes de programación de tercera
    generación. Y por otra parte se convirtieron en
    instrumentos comunes en el mundo empresarial. Son
    una expresión concisa, legible y práctica de
    algoritmos. Actualmente se aplican en muchos
    campos del conocimiento, especialmente como
    simplificación y expresión lógica de procesos, etc.
   Establecer quiénes deben participar en su
    construcción.
   El grupo de trabajo, o la persona responsable del
    estudio identificará los
   organismos implicados en el proceso, o parte del
    mismo, que debe ser
   analizado.
   Se invitará a un representante de dichos organismos
    a participar en la
   construcción del Diagrama de Flujo.
   El número de participantes en la sesión de
    construcción del Diagrama no será
   superior a 10 para que el grupo sea operativo y
    eficaz.
   Preparar la logística de la sesión de trabajo.
   Con objeto de que el ritmo de la sesión de
    trabajo sea el adecuado se debe
   prever:
   - Dar la información necesaria a los
    participantes en la reunión sobre el objeto
   de la misma y sobre este procedimiento.
   - Preparar superficies y material de escritura
    que permitan tener a la vista
   continuamente el trabajo desarrollado.
   Definir claramente la utilización del Diagrama de
    Flujo y el
   resultado que se espera obtener de la sesión de
    trabajo.
   a) En primer lugar, es necesario clarificar el objetivo
    de la construcción del
   Diagrama de Flujo y escribirlo de forma que sea
    visible para los participantes
   durante toda la sesión.
   b) Esta clarificación permitirá definir el grado de
    detalle y la estructura que se
   requieren en el diagrama para poder alcanzar dicho
    objetivo.
   Definir los límites del proceso en estudio.
   La mejor forma de definir y clarificar dicha definición de
    los límites del
   proceso es decidir cuáles son el primer y último pasos del
    Diagrama de Flujo.
   El primer paso es la respuesta a la pregunta:
   ¿Qué nos indica que empieza el proceso?
   El último paso debe contestar a la pregunta:
   ¿Cómo sabemos que el proceso ha terminado?
   Escribir estos pasos expresándolos de forma clara y
    concisa e incluirlos en la
   superficie de escritura. (El primer paso en el borde
    izquierdo o superior de la
   misma y el último paso en el borde derecho o inferior).
   Esquematizar el proceso en grandes
    bloques o áreas de
   actividades.
   Identificar los grupos de acciones más
    relevantes del proceso y establecer su
   secuencia temporal.
   Esta esquematización global del proceso a
    analizar servirá de ayuda para guiar
   el proceso de construcción del diagrama.
   Identificar y documentar los pasos del proceso.
   Esta actividad puede comenzar, tanto por el primer paso del proceso,
    como por
   el último, no existiendo ningún criterio que indique mayor eficacia en
    alguno
   de los dos enfoques. Sea cual sea la dirección en que se realice, si se
    considera
   útil, realizar una revisión en la dirección contraria.
   Las preguntas a realizar para la identificación y documentación de los
    pasos del
   proceso son las siguientes:
   - ¿Existen entradas significativas asociadas con este paso, tales como
    materias
   primas, información, etc.
   Señalar estas entradas, por medio de los símbolos apropiados, en el
    diagrama.
   Realizar el trabajo adecuado para los puntos de decisión o
   bifurcación.
   Cuando se llega a un paso en el que existe un punto de decisión o de
   bifurcación:
   Escribir la decisión o alternativa de acuerdo con la simbología utilizada
    e
   identificar los posibles caminos a seguir mediante la notación
    adecuada.
   En general, cuando se trata de una toma de decisión, se incluye dentro
    del
   símbolo una pregunta y la notación de las dos ramas posibles
    correspondientes
   se identifican con la notación SI/NO.
    Escoger la rama más natural o frecuente de la bifurcación y
    desarrollarla.
   Revisar el diagrama completo.
   Comprobar que no se han omitido pasos,
    pequeños bucles, etc. y que el
   proceso tiene una secuencia lógica.
   En caso de que existan dudas sobre parte
    del proceso representado, realizar
   una observación directa del proceso o
    contactar con expertos de ese área para
   su aclaración.
   El resultado final de este paso es el
    Diagrama de Flujo del proceso en estudio.

Diagrama de flujo pr michael

  • 2.
    Este documento proporciona la secuencia de pasos necesarios para la  construcción de un Diagrama de Flujo.  Muestra la importancia de dos aspectos clave en este proceso:  - La planificación previa a la construcción requiere la definición clara del  objetivo de su desarrollo y el establecimiento, a priori, del resultado de dicho  proceso.  - El Diagrama de Flujo debe expresar fielmente el proceso real en estudio.  Dota de una simbología y una metodología comunes para todos los diagramas,  por lo que se simplifica la interpretación de los mismos y se homogeneiza la  pauta de comportamiento de todos los responsables de su desarrollo.
  • 4.
    Un diagrama de flujo siempre tiene un único punto de inicio y un único punto de término.  Las siguientes son acciones previas a la realización del diagrama de flujo:  Identificar las ideas principales a ser incluidas en el diagrama de flujo. Deben estar presentes el dueño o responsable del proceso, los dueños o responsables del proceso anterior y posterior y de otros procesos interrelacionados, otras partes interesadas.  Definir qué se espera obtener del diagrama de flujo.  Identificar quién lo empleará y cómo.  Establecer el nivel de detalle requerido.  Determinar los límites del proceso a describir.
  • 5.
    Establecer el alcance del proceso a describir. De esta manera quedará fijado el comienzo y el final del diagrama. Frecuentemente el comienzo es la salida del proceso previo y el final la entrada al proceso siguiente.  Identificar y listar las principales actividades/subprocesos que están incluidos en el proceso a describir y su orden cronológico.  Si el nivel de detalle definido incluye actividades menores, listarlas también.  Identificar y listar los puntos de decisión.  Construir el diagrama respetando la secuencia cronológica y asignando los correspondientes símbolos.  Asignar un título al diagrama y verificar que esté completo y describa con exactitud el proceso elegido.
  • 6.
    Establecer el alcance del proceso a describir. De esta manera quedará fijado el comienzo y el final del diagrama. Frecuentemente el comienzo es la salida del proceso previo y el final la entrada al proceso siguiente.  Identificar y listar las principales actividades/subprocesos que están incluidos en el proceso a describir y su orden cronológico.  Si el nivel de detalle definido incluye actividades menores, listarlas también.  Identificar y listar los puntos de decisión.  Construir el diagrama respetando la secuencia cronológica y asignando los correspondientes símbolos.  Asignar un título al diagrama y verificar que esté completo y describa con exactitud el proceso elegido.
  • 7.
    Ventajas de los diagramas de flujo  Favorecen la comprensión del proceso al mostrarlo como un dibujo. El cerebro humano reconoce muy fácilmente los dibujos. Un buen diagrama de flujo reemplaza varias páginas de texto.  Permiten identificar los problemas y las oportunidades de mejora del proceso. Se identifican los pasos, los flujos de los re- procesos, los conflictos de autoridad, las responsabilidades, los cuellos de botella, y los puntos de decisión.  Muestran las interfaces cliente-proveedor y las transacciones que en ellas se realizan, facilitando a los empleados el análisis de las mismas.  Son una excelente herramienta para capacitar a los nuevos empleados y también a los que desarrollan la tarea, cuando se realizan mejoras en el proceso.  Al igual que el pseudocódigo, el diagrama de flujo con fines de análisis de algoritmos de programación puede ser ejecutado en un ordenador, con un Ide como Free DFD.
  • 8.
     Formato vertical:En él, el flujo o la secuencia de las operaciones, va de arriba hacia abajo. Es una lista ordenada de las operaciones de un proceso con toda la información que se considere necesaria, según su propósito.  Formato horizontal: En él, el flujo o la secuencia de las operaciones, va de izquierda a derecha.  Formato panorámico: El proceso entero está representado en una sola carta y puede apreciarse de una sola mirada mucho más rápido que leyendo el texto, lo que facilita su comprensión, aún para personas no familiarizadas. Registra no solo en línea vertical, sino también horizontal, distintas acciones simultáneas y la participación de más de un puesto o departamento que el formato vertical no registra.  Formato Arquitectónico: Describe el itinerario de ruta de una forma o persona sobre el plano arquitectónico del área de trabajo. El primero de los flujogramas es eminentemente descriptivo, mientras que los utilizados son fundamentalmente representativos.
  • 9.
    Óvalo o Elipse: Inicio y término (Abre y/o cierra el diagrama).  Rectángulo: Actividad (Representa la ejecución de una o más actividades o procedimientos).  Rombo: Decisión (Formula una pregunta o cuestión).  Círculo: Conector (Representa el enlace de actividades con otra dentro de un procedimiento).  Triángulo boca abajo: Archivo definitivo (Guarda un documento en forma permanente).  Triángulo boca arriba: Archivo temporal (Proporciona un tiempo para el almacenamiento del documento).
  • 10.
    Se trata de la más común y práctica entre todas las clases de flujogramas. Describe el flujo de información en un ente u organización, sus procesos, sistemas administrativos y de control. Permite la impresión visual de los procedimientos y una clara y lógica interpretación.
  • 11.
    Círculo: Procedimiento estandarizado.  Cuadrado: Proceso de control.  Línea ininterrumpida: Flujo de información vía formulario o documentación en soporte de papel escrito.  Línea interrumpida: Flujo de información vía formulario digital.  Rectángulo: Formulario o documentación. Se grafica con un doble de ancho que su altura.  Rectángulo Pequeño: Valor o medio de pago (cheque, pagaré, etcétera).Se grafica con un cuádruple de ancho que su altura, siendo su ancho igual al de los formularios.
  • 12.
    Triángulo (base inferior): Archivo definitivo.  Triángulo Invertido (base superior): Archivo Transitorio.  Semi-óvalo: Demora.  Rombo: División entre opciones.  Trapezoide: Carga de datos al sistema.  Elipsoide: Acceso por pantalla.  Hexágono: Proceso no representado.  Pentágono: Conector.  Cruz de Diagonales: Destrucción de Formularios
  • 14.
    La paternidad del diagrama de flujo es en principio algo difusa. El método estructurado para documentar graficamente un proceso como un flujo de pasos sucesivo y alternativos, el "proceso de diagrama de flujo", fue expuesto por Frank Gilbreth, en la Sociedad Americana de Ingenieros Mecánicos (ASME), en 1921, bajo el enunciado de "Proceso de Gráficas-Primeros pasos para encontrar el mejor modo". Estas herramientas de Gilbreth rápidamente encontraron sitio en los programas de ingeniería industrial. Al principio de los 30, un ingeniero industrial, Allan H. Mogensen comenzó la formación de personas de negocios en Lake Placid, Nueva York, incluyendo el uso del diagrama de flujo. Art Spinanger, asistente a las clases de Mogesen, utilizó las herramientas en su trabajo en Procter & Gamble, donde desarrolló su “Programa Metódico de Cambios por Etapas”.
  • 15.
    Sin embargo, según explica Douglas Hartree fueron originalmente Herman Goldstine y John von Neumann quienes desarrollaron el diagrama de flujo (inicialmente llamado "diagrama") para planificar los programas de ordenador. Las tablas de programación original de flujo de Goldstine y von Neumann, aparecen en un informe no publicado, "Planificación y codificación de los problemas de un instrumento de computación electrónica, la Parte II, Volumen 1 "(1947), reproducido en las obras completas de von Neumann. Inicialmente los diagramas de flujo resultaron un medio popular para describir algoritmos de computadora, y aún se utilizan con este fin.
  • 16.
    Otro asistente al grupo de graduados en 1944, Ben S. Graham, Director de Ingeniería de Formcraft Standard Register Corporation, adaptó la Gráfica de flujo de procesos al tratamiento de la información en su empresa. Y desarrolló la Gráfica del proceso de múltiples flujos en múltiples pantallas, documentos, y sus relaciones. En 1947, ASME adoptó un conjunto de símbolos derivados de la obra original de Gilbreth como Norma ASME para los gráficos de procesos (preparada Mishad, Ramsan y Raiaan).  En la década de 1970 la popularidad de los diagramas de flujo como método propio de la informática disminuyó, con el nuevo hardware y los nuevos lenguajes de programación de tercera generación. Y por otra parte se convirtieron en instrumentos comunes en el mundo empresarial. Son una expresión concisa, legible y práctica de algoritmos. Actualmente se aplican en muchos campos del conocimiento, especialmente como simplificación y expresión lógica de procesos, etc.
  • 23.
    Establecer quiénes deben participar en su construcción.  El grupo de trabajo, o la persona responsable del estudio identificará los  organismos implicados en el proceso, o parte del mismo, que debe ser  analizado.  Se invitará a un representante de dichos organismos a participar en la  construcción del Diagrama de Flujo.  El número de participantes en la sesión de construcción del Diagrama no será  superior a 10 para que el grupo sea operativo y eficaz.
  • 24.
    Preparar la logística de la sesión de trabajo.  Con objeto de que el ritmo de la sesión de trabajo sea el adecuado se debe  prever:  - Dar la información necesaria a los participantes en la reunión sobre el objeto  de la misma y sobre este procedimiento.  - Preparar superficies y material de escritura que permitan tener a la vista  continuamente el trabajo desarrollado.
  • 25.
    Definir claramente la utilización del Diagrama de Flujo y el  resultado que se espera obtener de la sesión de trabajo.  a) En primer lugar, es necesario clarificar el objetivo de la construcción del  Diagrama de Flujo y escribirlo de forma que sea visible para los participantes  durante toda la sesión.  b) Esta clarificación permitirá definir el grado de detalle y la estructura que se  requieren en el diagrama para poder alcanzar dicho objetivo.
  • 26.
    Definir los límites del proceso en estudio.  La mejor forma de definir y clarificar dicha definición de los límites del  proceso es decidir cuáles son el primer y último pasos del Diagrama de Flujo.  El primer paso es la respuesta a la pregunta:  ¿Qué nos indica que empieza el proceso?  El último paso debe contestar a la pregunta:  ¿Cómo sabemos que el proceso ha terminado?  Escribir estos pasos expresándolos de forma clara y concisa e incluirlos en la  superficie de escritura. (El primer paso en el borde izquierdo o superior de la  misma y el último paso en el borde derecho o inferior).
  • 27.
    Esquematizar el proceso en grandes bloques o áreas de  actividades.  Identificar los grupos de acciones más relevantes del proceso y establecer su  secuencia temporal.  Esta esquematización global del proceso a analizar servirá de ayuda para guiar  el proceso de construcción del diagrama.
  • 28.
    Identificar y documentar los pasos del proceso.  Esta actividad puede comenzar, tanto por el primer paso del proceso, como por  el último, no existiendo ningún criterio que indique mayor eficacia en alguno  de los dos enfoques. Sea cual sea la dirección en que se realice, si se considera  útil, realizar una revisión en la dirección contraria.  Las preguntas a realizar para la identificación y documentación de los pasos del  proceso son las siguientes:  - ¿Existen entradas significativas asociadas con este paso, tales como materias  primas, información, etc.  Señalar estas entradas, por medio de los símbolos apropiados, en el diagrama.
  • 29.
    Realizar el trabajo adecuado para los puntos de decisión o  bifurcación.  Cuando se llega a un paso en el que existe un punto de decisión o de  bifurcación:  Escribir la decisión o alternativa de acuerdo con la simbología utilizada e  identificar los posibles caminos a seguir mediante la notación adecuada.  En general, cuando se trata de una toma de decisión, se incluye dentro del  símbolo una pregunta y la notación de las dos ramas posibles correspondientes  se identifican con la notación SI/NO.  Escoger la rama más natural o frecuente de la bifurcación y desarrollarla.
  • 30.
    Revisar el diagrama completo.  Comprobar que no se han omitido pasos, pequeños bucles, etc. y que el  proceso tiene una secuencia lógica.  En caso de que existan dudas sobre parte del proceso representado, realizar  una observación directa del proceso o contactar con expertos de ese área para  su aclaración.  El resultado final de este paso es el Diagrama de Flujo del proceso en estudio.