CONCEPTOSGENERALESSOBRE EVALUCION DE PROYECTOS.
PRESENTADO POR:
AURA MENDEZ
SINDY ROA
CARLOS FLOREZ
UNIVERSIDAD DEL ATLANTICO
DOCENTE: HUGO HERNANDEZ PALMA
EVALUACION DE PROYECTOS
GRUPO: III
BARRANQUILLA
JUNIO DE 2020
Introducción
Todo proyecto de inversión genera efectos o impactos de naturaleza diversa, directos, indirectos,
externos e intangibles. Estos últimos rebasan con mucho las posibilidades de
su medición monetaria y sin embargo no considerarlos resulta pernicioso por lo que representan
en los estados de ánimo y definitiva satisfacción de la población beneficiaria o perjudicada, pues
esto es el objetivo de un proyecto de inversión no solo obtener una ganancia a cierto tiempo sino
también satisfacer unas necesidad de un grupo significativo de personas.
En ese sentido, la reducción de la incertidumbre en una oportunidad de negocio o la satisfacción
de una necesidad, se consigue realizando una adecuada Evaluación de Proyectos. Por ello, es de
gran importancia conocer y comprender el concepto de Evaluación de Proyectos para aplicarlo
en cada una de las etapas del estudio, debido a que este proceso juega un papel trascendente, al
permitir realizar ajustes en el diseño y ejecución del proyecto, de tal forma que facilite el
cumplimiento de las actividades programadas y el logro de los objetivos.
Por tal motivo, el presente escrito " trata de reflejar, en síntesis, algunos artículos de autores que
plasman su experiencia para mostrarnos y enseñarnos algunos datos que debemos conocer e
investigar antes de ejecutar un proyecto d inversión.
1) Listado de las palabras claves:
 Análisis de riesgo
 Inversión
 Costo
 Tasa interna de retorno
 Rentabilidad
 Desarrollo económico
 Eficacia
 Utilidad
 Capacidad financiera
 Proyección de estados financieros
 Recursos
 Indicadores financieros
 Capital de trabajo
2) Citas:
Análisis de riesgos
Del Carpio Gallegos, Javier (2006). Análisis del riesgo en la administración de proyectos de
tecnología de información. Datos industriales, 9 (1), 104-107. ISSN: 1560-9146. Disponible en:
https://www.redalyc.org/articulo.oa?id=816/81690113.
Inversión
Duarte, Tito, Jiménez Arias, Ramón, Ruiz Tibaná, Myriam (2007). Análisis económico de
proyectos de inversión. Scientia Et Technica, 8(35), 333-338. ISSN: 1560-9146. Disponible en:
https://www.redalyc.org/articulo.oa?id=84903558
Costo
Rincón de Parra, Haydeé (2001). Calidad, Productividad y Costos: Análisis de Relaciones entre
estos Tres Conceptos. Actualidad Contable Faces, 4 (4), 49-61. ISSN: 1316-8533. Disponible en:
https://www.redalyc.org/articulo.oa?id=257/25700405.
Tasa interna de retorno
Altuve G., José Germán (2004). El uso del valor actual neto y la tasa interna de retorno para la
valoración de las decisiones de inversión. Actualidad Contable Faces, 7 (9), 7-17. ISSN: 1316-
8533. Disponible en: https://www.redalyc.org/articulo.oa?id=257/25700902
Rentabilidad
Valencia, Walter Andía (2011). Indicador de Rentabilidad de Proyectos: el Valor Actual Neto
(VAN) o el Valor Económico Agregado (EVA). Datos industriales, 14 (1), 15-18. ISSN: 1560-9146.
Disponible en: https://www.redalyc.org/articulo.oa?id=816/81622582003.
Desarrollo Económico
Moreno-Brid, Juan Carlos, & Ruiz-Nápoles, Pablo. (2010). La educación superior y el desarrollo
económico en América Latina. Revista iberoamericana de educación superior, 1(1), 171-188.
Disponible en: http://www.scielo.org.mx/scielo.php?script=sci_arttext&pid=S2007-
28722010000100013&lng=es&tlng=es.
Eficacia
Rodríguez, Susana, Núñez, José C., Valle, Antonio, Blas, Rebeca,& Rosario, Pedro. (2009).
Teachers' self-efficacy, motivation and teaching strategies. Escritos de Psicología (Internet), 3(1),
1-7. Disponible en: http://scielo.isciii.es/scielo.php?script=sci_arttext&pid=S1989-
38092009000300001&lng=es&tlng=en.
Utilidad
Mete, Marcos Roberto. (2014). VALOR ACTUALNETO Y TASA DE RETORNO: SU UTILIDAD
COMO HERRAMIENTAS PARA EL ANÁLISIS Y EVALUACIÓN DE PROYECTOS DE
INVERSIÓN. Fides et Ratio - Revista de Difusión cultural y científica de la Universidad La Salle
en Bolivia, 7(7), 67-85. Disponible en:
http://www.scielo.org.bo/scielo.php?script=sci_arttext&pid=S2071-
081X2014000100006&lng=es&tlng=es.
Capacidad financiera
Aguilar Gutiérrez, Genaro. (2010). Capacidad tributaria y finanzas públicas metropolitanas en
México. Estudios demográficos y urbanos, 25(1), 103-132. Disponible en:
http://www.scielo.org.mx/scielo.php?script=sci_arttext&pid=S0186-
72102010000100103&lng=es&tlng=es.
Proyección de estados financieros
Andía Valencia, Walter, & Paucara Pinto, Elizabeth (2013). Los planes de negocios y los
proyectos de inversión: similitudes y diferencias. Industrial Data, 16(1) ,80-84. ISSN: 1560-9146.
Disponible en: https://www.redalyc.org/articulo.oa?id=816/81629469009
Recursos
Sánchez Vera, María del Mar (2012). DISEÑO DE RECURSOS DIGITALES PARA ENTORNOS
E-LEARNING EN LA ENSEÑANZAUNIVERSITARIA. RIED. Revista Iberoamericana de
Educación a Distancia, 15(2),53-74. ISSN: 1138-2783. Disponible en:
https://www.redalyc.org/articulo.oa?id=3314/331427383004
Indicadores financieros
Morelos Gómez, José, & Fontalvo Herrera, Tomás José, & de la Hoz Granadillo, Efraín (2012).
Análisis de los indicadores financieros en las sociedades portuarias de Colombia. Entramado,
8(1),14-26. ISSN: 1900-3803. Disponible en:
https://www.redalyc.org/articulo.oa?id=2654/265424601002
Capital de trabajo
Peñaloza Palomeque, Mariana (2008). ADMINISTRACIÓN DEL CAPITAL DE TRABAJO.
PERSPECTIVAS, (21),161-172. ISSN: 1994-3733. Disponible en:
https://www.redalyc.org/articulo.oa?id=4259/425942157009
Risk analysis
Hillson, D. (2002). Extending the risk process to manage opportunities. International Journal of
Project Management, 20(3), 235–240. Available
in: https://www.sciencedirect.com/science/article/abs/pii/S0263786301000746
Investment
Head, K., & Ries, J. (1996). Inter-City Competition for Foreign Investment: Static and Dynamic
Effects of China’s Incentive Areas. Journal of UrbanEconomics, 40(1), 38–60. Available in:
https://www.sciencedirect.com/science/article/abs/pii/S0094119096900224
Cost
Hartman, R. (1972). The effects of price and cost uncertainty on investment. Journal of
Economic Theory, 5(2), 258–266. Available in:
https://www.sciencedirect.com/science/article/pii/0022053172901056
Internal rate of return
David Promislow, S., & Spring, D. (1996). Postulates for the internal rate of return of an
investment project. Journal of Mathematical Economics, 26(3), 325–361.Available in:
https://www.sciencedirect.com/science/article/abs/pii/0304406895007474
Profitability
Curak, M., Poposki, K., & Pepur, S. (2012). Profitability determinants of the Macedonian
banking sector in changing environment. Procedia-Social and Behavioral Sciences, 44, 406-416.
Economic development
Acs, Z.J., Desai, S. & Hessels, J. Entrepreneurship, Economic development and
institutions. Small Bus Econ 31, 219–234 (2008). https://doi.org/10.1007/s11187-008-9135-9
Effectiveness
Derzon, J.H., Sale, E., Springer, J.F. et al. Estimating Intervention Effectiveness: Synthetic
Projection of Field Evaluation Results. J Primary Prevent 26, 321–343 (2005).
https://doi.org/10.1007/s10935-005-5391-5
Utility
Vitanić, J., Schachermayer, W. & Wang, H. Utility maximizationin incomplete markets with
random endowment. Finance Stochast 5, 259–272 (2001).
https://doi.org/10.1007/PL00013534
Financial capability
Xiao, J.J., Chen, C. & Chen, F. Consumer Financial Capability and Financial Satisfaction. Soc
Indic Res 118, 415–432 (2014). https://doi.org/10.1007/s11205-013-0414-8.
Projection of financial statements
James J. Benjamin & Keith G. Stanga (1977) Differences in Disclosure Needs of Major Users of
Financial Statements, Accounting and Business Research, 7:27, 187-192.
http://dx.doi.org/10.1080/00014788.1977.9728702
Resources
Fernando Doménech Betoret (2006): Stressors, Self‐ Efficacy, Coping Resources, and Burnout
among Secondary School Teachers in Spain, Educational Psychology: An International Journal
of Experimental Educational Psychology, 26:4, 519-539.
http://dx.doi.org/10.1080/01443410500342492
Financial performance
Husnain Haider, Rehan Sadiq & Solomon Tesfamariam (2015) Selecting performance indicators
for small and medium sized water utilities: Multi-criteria analysis using ELECTRE method,
Urban Water Journal, 12:4, 305-327. http://dx.doi.org/10.1080/1573062X.2014.900089
Working capital
Isabel Vidal (2005) Social Enterprise and Social Inclusion: Social Enterprises in the Sphere of
Work Integration, International Journal of Public Administration, 28:9-10, 807-825.
http://dx.doi.org/10.1081/PAD-200067347
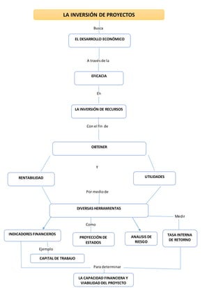
Busca
A travésde la
En
Con el fin de
Y
Por mediode
Medir
Como
Ejemplo
LA INVERSIÓN DE PROYECTOS
EL DESARROLLO ECONÓMICO
EFICACIA
LA INVERSIÓN DE RECURSOS
OBTENER
RENTABILIDAD UTILIDADES
DIVERSAS HERRAMIENTAS
INDICADORES FINANCIEROS
PROYECCIÓN DE
ESTADOS
FINANCIEROS
ANALISIS DE
RIESGO
TASA INTERNA
DE RETORNO
CAPITAL DE TRABAJO
LA CAPACIDAD FINANCIERA Y
VIABILIDAD DEL PROYECTO
Para determinar
Evaluación de proyectos y su importancia en los proyectos de inversión.
La evaluación financiera en un proyecto es muy importante, ya que es previa a cualquier
desembolso, ya que sin ella no se considerarías muchos riesgos financieros del mismo, y
aumentados todas las posibilidades de fracaso. Es importante tener claro el componente
financiero para analizar su viabilidad y tomar decisiones que mitiguen los riesgos.
Esta evaluación permite no sólo conocer los montos de inversión del proyecto, sino también sus
costos asociados, para identificar unos niveles de precios que permitan definir metas de ingresos
o ventas. Y lo más importante: permite estimar la capacidad de éste de generar riqueza o valor a
los inversionistas.
El éxito o fracaso de un proyecto depende, en gran medida, de su grado de evaluación, que no es
otra cosa que la valoración de sus riesgos, gastos, beneficios, recursos y elementos. O dicho de
otra manera, se trata de buscar la mejor alternativa de ejecución. Todo proceso de evaluación
implica situarse en escenarios hipotéticos. El objetivo es poner el proyecto en dichos escenarios
y, a la vez, tratar de plantear los retos que ello implicaría para el cumplimiento de las metas
iniciales. De esto modo, los gestores del proyecto pueden introducir los cambios que mejoren la
ejecución del mismo.
El hecho mismo de evaluar financieramente un proyecto de inversión y realizar proyecciones de
por ejemplo mejoras de productividad, incremento de ingresos, reducción de costos, etc. permite
luego evaluar y controlar la implementación del proyecto. Recuerde que uno planea (evalúa
proyectos) para controlar, y controla para planear.
Cada proyecto al ser presentado por las diferentes áreas y tener su evaluación financiera
correspondiente, tiene que tener perfectamente ubicados y determinados sus potenciales
beneficios y costos. Entonces, luego de haberse aprobado el proyecto, estas cifras servirán para
controlar el proyecto a fin de determinar si se han conseguido finalmente lo esperado. Debe
notar que no solo son cifras en unidades monetarias. Es importante proyectar y controlar el
cumplimiento de otros tipos de variables como las de productividad, tiempo, entre otros1.
1“CarlosAguirre.2015.Actualidad finanzas. https://www.esan.edu.pe/conexion/actualidad/la-contribucion-de-la-evaluacion-
financiera-de-proyectos-en-las-organizaciones”

Tema evaluacion de proyectos

  • 1.
    CONCEPTOSGENERALESSOBRE EVALUCION DEPROYECTOS. PRESENTADO POR: AURA MENDEZ SINDY ROA CARLOS FLOREZ UNIVERSIDAD DEL ATLANTICO DOCENTE: HUGO HERNANDEZ PALMA EVALUACION DE PROYECTOS GRUPO: III BARRANQUILLA JUNIO DE 2020
  • 2.
    Introducción Todo proyecto deinversión genera efectos o impactos de naturaleza diversa, directos, indirectos, externos e intangibles. Estos últimos rebasan con mucho las posibilidades de su medición monetaria y sin embargo no considerarlos resulta pernicioso por lo que representan en los estados de ánimo y definitiva satisfacción de la población beneficiaria o perjudicada, pues esto es el objetivo de un proyecto de inversión no solo obtener una ganancia a cierto tiempo sino también satisfacer unas necesidad de un grupo significativo de personas. En ese sentido, la reducción de la incertidumbre en una oportunidad de negocio o la satisfacción de una necesidad, se consigue realizando una adecuada Evaluación de Proyectos. Por ello, es de gran importancia conocer y comprender el concepto de Evaluación de Proyectos para aplicarlo en cada una de las etapas del estudio, debido a que este proceso juega un papel trascendente, al permitir realizar ajustes en el diseño y ejecución del proyecto, de tal forma que facilite el cumplimiento de las actividades programadas y el logro de los objetivos. Por tal motivo, el presente escrito " trata de reflejar, en síntesis, algunos artículos de autores que plasman su experiencia para mostrarnos y enseñarnos algunos datos que debemos conocer e investigar antes de ejecutar un proyecto d inversión.
  • 3.
    1) Listado delas palabras claves:  Análisis de riesgo  Inversión  Costo  Tasa interna de retorno  Rentabilidad  Desarrollo económico  Eficacia  Utilidad  Capacidad financiera  Proyección de estados financieros  Recursos  Indicadores financieros  Capital de trabajo 2) Citas: Análisis de riesgos Del Carpio Gallegos, Javier (2006). Análisis del riesgo en la administración de proyectos de tecnología de información. Datos industriales, 9 (1), 104-107. ISSN: 1560-9146. Disponible en: https://www.redalyc.org/articulo.oa?id=816/81690113. Inversión Duarte, Tito, Jiménez Arias, Ramón, Ruiz Tibaná, Myriam (2007). Análisis económico de proyectos de inversión. Scientia Et Technica, 8(35), 333-338. ISSN: 1560-9146. Disponible en: https://www.redalyc.org/articulo.oa?id=84903558 Costo Rincón de Parra, Haydeé (2001). Calidad, Productividad y Costos: Análisis de Relaciones entre estos Tres Conceptos. Actualidad Contable Faces, 4 (4), 49-61. ISSN: 1316-8533. Disponible en: https://www.redalyc.org/articulo.oa?id=257/25700405.
  • 4.
    Tasa interna deretorno Altuve G., José Germán (2004). El uso del valor actual neto y la tasa interna de retorno para la valoración de las decisiones de inversión. Actualidad Contable Faces, 7 (9), 7-17. ISSN: 1316- 8533. Disponible en: https://www.redalyc.org/articulo.oa?id=257/25700902 Rentabilidad Valencia, Walter Andía (2011). Indicador de Rentabilidad de Proyectos: el Valor Actual Neto (VAN) o el Valor Económico Agregado (EVA). Datos industriales, 14 (1), 15-18. ISSN: 1560-9146. Disponible en: https://www.redalyc.org/articulo.oa?id=816/81622582003. Desarrollo Económico Moreno-Brid, Juan Carlos, & Ruiz-Nápoles, Pablo. (2010). La educación superior y el desarrollo económico en América Latina. Revista iberoamericana de educación superior, 1(1), 171-188. Disponible en: http://www.scielo.org.mx/scielo.php?script=sci_arttext&pid=S2007- 28722010000100013&lng=es&tlng=es. Eficacia Rodríguez, Susana, Núñez, José C., Valle, Antonio, Blas, Rebeca,& Rosario, Pedro. (2009). Teachers' self-efficacy, motivation and teaching strategies. Escritos de Psicología (Internet), 3(1), 1-7. Disponible en: http://scielo.isciii.es/scielo.php?script=sci_arttext&pid=S1989- 38092009000300001&lng=es&tlng=en. Utilidad Mete, Marcos Roberto. (2014). VALOR ACTUALNETO Y TASA DE RETORNO: SU UTILIDAD COMO HERRAMIENTAS PARA EL ANÁLISIS Y EVALUACIÓN DE PROYECTOS DE INVERSIÓN. Fides et Ratio - Revista de Difusión cultural y científica de la Universidad La Salle en Bolivia, 7(7), 67-85. Disponible en: http://www.scielo.org.bo/scielo.php?script=sci_arttext&pid=S2071- 081X2014000100006&lng=es&tlng=es. Capacidad financiera Aguilar Gutiérrez, Genaro. (2010). Capacidad tributaria y finanzas públicas metropolitanas en México. Estudios demográficos y urbanos, 25(1), 103-132. Disponible en:
  • 5.
    http://www.scielo.org.mx/scielo.php?script=sci_arttext&pid=S0186- 72102010000100103&lng=es&tlng=es. Proyección de estadosfinancieros Andía Valencia, Walter, & Paucara Pinto, Elizabeth (2013). Los planes de negocios y los proyectos de inversión: similitudes y diferencias. Industrial Data, 16(1) ,80-84. ISSN: 1560-9146. Disponible en: https://www.redalyc.org/articulo.oa?id=816/81629469009 Recursos Sánchez Vera, María del Mar (2012). DISEÑO DE RECURSOS DIGITALES PARA ENTORNOS E-LEARNING EN LA ENSEÑANZAUNIVERSITARIA. RIED. Revista Iberoamericana de Educación a Distancia, 15(2),53-74. ISSN: 1138-2783. Disponible en: https://www.redalyc.org/articulo.oa?id=3314/331427383004 Indicadores financieros Morelos Gómez, José, & Fontalvo Herrera, Tomás José, & de la Hoz Granadillo, Efraín (2012). Análisis de los indicadores financieros en las sociedades portuarias de Colombia. Entramado, 8(1),14-26. ISSN: 1900-3803. Disponible en: https://www.redalyc.org/articulo.oa?id=2654/265424601002 Capital de trabajo Peñaloza Palomeque, Mariana (2008). ADMINISTRACIÓN DEL CAPITAL DE TRABAJO. PERSPECTIVAS, (21),161-172. ISSN: 1994-3733. Disponible en: https://www.redalyc.org/articulo.oa?id=4259/425942157009 Risk analysis Hillson, D. (2002). Extending the risk process to manage opportunities. International Journal of Project Management, 20(3), 235–240. Available in: https://www.sciencedirect.com/science/article/abs/pii/S0263786301000746 Investment Head, K., & Ries, J. (1996). Inter-City Competition for Foreign Investment: Static and Dynamic Effects of China’s Incentive Areas. Journal of UrbanEconomics, 40(1), 38–60. Available in: https://www.sciencedirect.com/science/article/abs/pii/S0094119096900224
  • 6.
    Cost Hartman, R. (1972).The effects of price and cost uncertainty on investment. Journal of Economic Theory, 5(2), 258–266. Available in: https://www.sciencedirect.com/science/article/pii/0022053172901056 Internal rate of return David Promislow, S., & Spring, D. (1996). Postulates for the internal rate of return of an investment project. Journal of Mathematical Economics, 26(3), 325–361.Available in: https://www.sciencedirect.com/science/article/abs/pii/0304406895007474 Profitability Curak, M., Poposki, K., & Pepur, S. (2012). Profitability determinants of the Macedonian banking sector in changing environment. Procedia-Social and Behavioral Sciences, 44, 406-416. Economic development Acs, Z.J., Desai, S. & Hessels, J. Entrepreneurship, Economic development and institutions. Small Bus Econ 31, 219–234 (2008). https://doi.org/10.1007/s11187-008-9135-9 Effectiveness Derzon, J.H., Sale, E., Springer, J.F. et al. Estimating Intervention Effectiveness: Synthetic Projection of Field Evaluation Results. J Primary Prevent 26, 321–343 (2005). https://doi.org/10.1007/s10935-005-5391-5 Utility Vitanić, J., Schachermayer, W. & Wang, H. Utility maximizationin incomplete markets with random endowment. Finance Stochast 5, 259–272 (2001). https://doi.org/10.1007/PL00013534 Financial capability Xiao, J.J., Chen, C. & Chen, F. Consumer Financial Capability and Financial Satisfaction. Soc Indic Res 118, 415–432 (2014). https://doi.org/10.1007/s11205-013-0414-8.
  • 7.
    Projection of financialstatements James J. Benjamin & Keith G. Stanga (1977) Differences in Disclosure Needs of Major Users of Financial Statements, Accounting and Business Research, 7:27, 187-192. http://dx.doi.org/10.1080/00014788.1977.9728702 Resources Fernando Doménech Betoret (2006): Stressors, Self‐ Efficacy, Coping Resources, and Burnout among Secondary School Teachers in Spain, Educational Psychology: An International Journal of Experimental Educational Psychology, 26:4, 519-539. http://dx.doi.org/10.1080/01443410500342492 Financial performance Husnain Haider, Rehan Sadiq & Solomon Tesfamariam (2015) Selecting performance indicators for small and medium sized water utilities: Multi-criteria analysis using ELECTRE method, Urban Water Journal, 12:4, 305-327. http://dx.doi.org/10.1080/1573062X.2014.900089 Working capital Isabel Vidal (2005) Social Enterprise and Social Inclusion: Social Enterprises in the Sphere of Work Integration, International Journal of Public Administration, 28:9-10, 807-825. http://dx.doi.org/10.1081/PAD-200067347
  • 8.
    Busca A travésde la En Conel fin de Y Por mediode Medir Como Ejemplo LA INVERSIÓN DE PROYECTOS EL DESARROLLO ECONÓMICO EFICACIA LA INVERSIÓN DE RECURSOS OBTENER RENTABILIDAD UTILIDADES DIVERSAS HERRAMIENTAS INDICADORES FINANCIEROS PROYECCIÓN DE ESTADOS FINANCIEROS ANALISIS DE RIESGO TASA INTERNA DE RETORNO CAPITAL DE TRABAJO LA CAPACIDAD FINANCIERA Y VIABILIDAD DEL PROYECTO Para determinar
  • 9.
    Evaluación de proyectosy su importancia en los proyectos de inversión. La evaluación financiera en un proyecto es muy importante, ya que es previa a cualquier desembolso, ya que sin ella no se considerarías muchos riesgos financieros del mismo, y aumentados todas las posibilidades de fracaso. Es importante tener claro el componente financiero para analizar su viabilidad y tomar decisiones que mitiguen los riesgos. Esta evaluación permite no sólo conocer los montos de inversión del proyecto, sino también sus costos asociados, para identificar unos niveles de precios que permitan definir metas de ingresos o ventas. Y lo más importante: permite estimar la capacidad de éste de generar riqueza o valor a los inversionistas. El éxito o fracaso de un proyecto depende, en gran medida, de su grado de evaluación, que no es otra cosa que la valoración de sus riesgos, gastos, beneficios, recursos y elementos. O dicho de otra manera, se trata de buscar la mejor alternativa de ejecución. Todo proceso de evaluación implica situarse en escenarios hipotéticos. El objetivo es poner el proyecto en dichos escenarios y, a la vez, tratar de plantear los retos que ello implicaría para el cumplimiento de las metas iniciales. De esto modo, los gestores del proyecto pueden introducir los cambios que mejoren la ejecución del mismo. El hecho mismo de evaluar financieramente un proyecto de inversión y realizar proyecciones de por ejemplo mejoras de productividad, incremento de ingresos, reducción de costos, etc. permite luego evaluar y controlar la implementación del proyecto. Recuerde que uno planea (evalúa proyectos) para controlar, y controla para planear. Cada proyecto al ser presentado por las diferentes áreas y tener su evaluación financiera correspondiente, tiene que tener perfectamente ubicados y determinados sus potenciales beneficios y costos. Entonces, luego de haberse aprobado el proyecto, estas cifras servirán para controlar el proyecto a fin de determinar si se han conseguido finalmente lo esperado. Debe notar que no solo son cifras en unidades monetarias. Es importante proyectar y controlar el cumplimiento de otros tipos de variables como las de productividad, tiempo, entre otros1. 1“CarlosAguirre.2015.Actualidad finanzas. https://www.esan.edu.pe/conexion/actualidad/la-contribucion-de-la-evaluacion- financiera-de-proyectos-en-las-organizaciones”