Tópicos de Data Mining en Big Data 
Ernesto Mislej - @fetnelio 
emislej@gmail.com 
Buenos Aires, 20 de Octubre de 2014
1 
Data 
Is the new Oil
2 
Data expands to 
fill the space 
available. 
Parkinson's Law of Data
3 
Modelos analíticos según la complejidad Data inputs 
Balances 
Filtro 
Colaborativo 
Social Media 
Stream 
BI - OLAP 
Cart Analysis 
Internet of Things
4 
Web Buzz! 
“…Scientific hindsight shows that Google Flu Trends 
far overstated this year's flu season…” 
David Wagner, Atlantic Wire, 
Feb 13 2013
5 
Pobre Whitney… 
“La radio pasa Whitney, voy a llorar! Qué canción triste” 
“Whitney no murió, qué tristeza, Dios!” 
“Realmente Whitney murió? Qué mal” 
“Whitney Houston y Michael Jackson, quién tenía más problemas?” 
“Cuando canta Whitney me pongo muy triste” 
“Te amamos Whitney”
6 
Límites: Correlación vs. Causalidad 
Correlation does not imply causation
7 
Principio de Bonferroni
8 
Límite estadístico 
Un gran riesgo en las tareas de big data reside en descubrir patrones carentes de significado. 
• El principio de Bonferroni: (vagamente) si en tu afán de encontrar patrones interesantes 
buscas en una cantidad muy superior de la que tus datos soportan, estás frito. 
Ejemplo: “Total Information Awareness” 
• Supongamos que creemos que existe un grupo de espías secretos que se reúne 
ocasionalmente en hoteles para diseñar sus planes. 
• Objetivo: Hallar personas que al menos 2 veces estuvieron en el mismo hotel el mismo día.
9 
Límite estadístico (cont.) 
Ejemplo: “Total Information Awareness” (ejemplo ficticio!) 
• 109 personas están alcanzadas por el sistema de monitoreo. 
• Se toma un período de 1000 días. 
• Cada persona reside en un hotel el 1% del período: 10 días de los 1000. 
• Los hoteles tienen capacidad para 100 personas. 
• Existen 105 hoteles. 
¿Si todas las personas se comportan de manera normal (no espía), 
acaso el data mining detectará a los espías?
10 
Límite estadístico (cont.) 
La probabilidad que dada las personas p y q compartan el mismo hotel el día d: 
1/100 x 1/100 x 10-5 = 10-9 
La probabilidad que p y q esten en el mismo hotel en los días d1 y d2 
10-9 x 10­−9 
= 10-18 
Pares de días 
5x105
11 
Límite estadístico (cont.) 
La probabilidad que p y q compartan el mismo hotel algún par de días d1 y d2 
5x105 x 10-18 = 5x10-13 
Pares de personas 
5x1017 
Número esperado de espías candidatos 
5x1017 x 5x10-13 = 250000
12 
Límite estadístico (cont.) 
Conclusión 
Debemos interrogar a 250mil personas para poder hallar a 10,100 espías secretos. 
Cuando busquemos una propiedad (por ejemplo que 2 personas coincidan 2 veces en el mismo 
hotel), estemos seguros que esa propiedad no se encuentre de manera aleatoria en los casos
13 
La paradoja 
de Rhine
14
15 
Qué es Big Data? 
Big Data means "a collection 
of data sets so large and 
complex that it becomes 
difficult to process using on-hand 
database management 
tools or traditional data 
processing applications."
Erupcción del Géiser Strokkur, by Andreas Tille 
16
17 
Volumen ¿Cuánto es mucho? 
"Big data sizes are a constantly moving target" 
"Hoy en 2 días generamos tanta información como toda la que se 
generó en la historia de la civilización hasta el año 2003" 
Los exabytes (mucho más que mega, giga, tera o peta) que 
generan a diario nuestras máquinas en red exceden ampliamente 
toda la información junta generada hasta el siglo XXI 
Escalabilidad
18 
Velocidad - Análisis del Stream de datos 
- Los autos modernos tienen más de 100 sensores que generan 
datosd desde nivel de combustible, presión de neumáticos, etc. 
- La NY Stock Exchange captura 1 TB de información de trading 
durante cada sesión. 
- Para el 2016 se esperan tener 19900 Millones de aparatos 
conectados. 2.5 aparatos por persona en el planeta. 
Nuevos requerimientos a las DB Transaccionales. Consistencia 
eventual
19
20
21 
Variedad – Información en distintos formatos 
- En 2011, la industria de la Salud generó +150 Exabytes (1000 Millones de Gigabytes) de 
documentación médica, tratamientos e historias clínicas. 
- 30Mil Millones de contenido compartido en Facebook por mes. 
- En 2014 se esperan vender 420 Millones de Health Monitors portátiles 
- 4Mil Millones de horas de video en YouTube vistas por mes y 400 Millones de tuits por día.
22 
Veracidad – Incerteza en los datos 
- múltiples fuentes que compiten por la verdad, 
- inconsistencia, 
- ambigüedad, 
- modelos aproximados 
Cómo manejarse en un mundo de incertezas
Erupcción del Géiser Strokkur, by Andreas Tille 
23 
+ Optimización 
+ Innovación
24 
Qué es Data Science? 
“El futuro le pertenece a las compañías y a las personas que 
convierten datos en productos.” 
Mike Loukides, O’Reilly Radar 2010 
Data science is a discipline that incorporates varying degrees of 
Data Engineering, Scientific Method, Math, Statistics, Advanced 
Computing, Visualization, Hacker mindset, and Domain Expertise. 
A practitioner of Data Science is called a Data Scientist. Data 
Scientists solve complex data analysis problems. 
Wikipedia, 2014
25 
Data Scientist: The sexiest job of 21st century! 
“…on any given day, a team member could author a multistage 
processing pipeline in Python, design a hypothesis test, perform a 
regression analysis over data samples with R, design and 
implement an algorithm for some data-intensive product or 
service in Hadoop, or communicate the results of our analyses to 
other members of the organization” 
Information Platforms as Dataspaces, 
by Jeff Hammerbacher 
Data Scientist: The Sexiest Job of the 21st Century 
Harvard Business Review article 
by Thomas H. Davenport and D.J. Patil
26 
Big Data Buzz!
27 
Diseño de Data-Products 
El diseño de nuevos productos es en sí una aventura ya que 
debemos ampliar las fronteras del negocio conocido. 
Tomémos el caso de los logs de acceso: anteriormente 
descartados, archivados o relegados a una función de monitor 
de actividad; hoy en día son la base para realizar análisis de 
click-stream, mejorar la usabilidad y experiencia de usuario, 
inducir patrones de consumo, personalización, etc. 
A R2D2 blueprint Lucasfilm Image Archives
Data + Monetization 
28
29 
¿Qué información 
derivada de nuestro 
negocio puede 
interesarles a nuestros 
clientes o proveedores?
30 
Los skills de LinkedIn 
Un tiempo atrás LinkedIn agregó la sección de skills 
permitiendo definir nuestras habilidades 
profesionales de manera más precisa y a la vez 
nuestros colegas nos las validan y sugieren nuevas. 
¿Qué skills tienen mis colegas que aún yo no tengo? 
¿Qué otros skills pueden llegar a interesarme 
adquirir? o bien, visto en red ¿qué capacidades está 
demandando el mercado laboral en Latinoamérica? 
¿Esas demandas estarán cubiertas en los próximos 
años?
31 
Tu información puede ser valiosa para algún 
vecino de tu ecosistema productivo, 
¿cómo podrías productizar esa información? 
¿Qué datos genera tu core business a los que 
aún no les has encontrado valor? 
Reserva Nacional Esteros del Ibera, Argentina, por Joshua Stone
32 
The Climate Corporation 
Monsanto 
Trilla del trigo en el Antiguo Egipto, By Carlos E. Solivérez
33 
NEST & Google
34
35 
High dim. 
data 
Locality 
sensi-ve 
hashing 
Clustering 
Dimension. 
reduc-on 
Graph 
data 
PageRank, 
SimRank 
Community 
Detec-on 
Spam 
Detec-on 
Infinite 
data 
Filtering 
data 
streams 
Web 
adver-sing 
Queries 
on 
streams 
Machine 
learning 
SVM 
Decision 
Trees 
Perceptron, 
kNN 
Apps 
Recom. 
systems 
Associa-on 
Rules 
Duplicate 
document 
detec-on
36 
Casos de Uso Big Data 
1. Gestión de Riesgo, fraude, lavado de dinero, deuda-mora de cliente, vigilancia activa 
2. Branding y sentiment-analysis: Social media analytics, buzz monitoring. 
3. Customer life-cycle analytics. 
4. Personalización & Mayor engagement 
5. Análisis de logs: Detección de Intrusiones, UX, 
6. Salud: Detección de epidemias, eHealh
37 
Customer life-cycle analytics 
- Churn analysis 
- Behavioral model del customer 
- Programa de descuentos / loyalty 
- Abandono de Carrito 
- Sistemas de recomendación 
- Up-Sell, Cross-Sell 
- Personalización & Mayor engagement
38 
Google datacenter 
1M servers 
(al 2011)
39 
CPU 
Memory 
Disk 
Machine Learning, Statistics 
“Classical” Data Mining 
Arquitectura single-node
40 
Arquitectura cluster 
CPU 
Mem 
Disk 
2-10 Gbps backbone between racks 
CPU 
Mem 
Disk 
Switch 
… 
Each rack contains 16-64 nodes 
CPU 
Mem 
Disk 
CPU 
Mem 
Disk 
Switch 
… 
1 Gbps between Switch 
any pair of nodes 
in a rack
41 
Large-scale computing para problemas de data mining sobre 
hardware commodity 
Desafío 
– ¿Cómo distribuimos el cómputo? 
– ¿Cómo escribimos software fácilmente distribuible? 
– Machines fail!: 
• Un server está vivo sin fallas ~3años (1000 días) 
• Si tenés 1000 servers, la esperanza es que falle 1 server por día 
• Google tiene ~1M servers en 2011 (?¿?¿) 
– 1000 servers fallan todos los días!!! 
41
42 
Idea & Solución 
Transmitir datos sobre la red es costoso è Llevemos la computación cerca de los datos 
Las máquinas se caen è múltiples partes&copias para garantizar reliability 
Infraestructura de Storage + File system 
Google: GFS. Hadoop: HDFS 
Huge files (100s of GB to TB). Rarely updated in place. Reads & appends 
Modelo de programación distribuida 
Map-Reduce
43 
Google MapReduce (2004) 
Amazon (2006)
44 
• Chunk servers 
– El file se parte en chunks contiguos 
– ~cada chunk es de 16-64MB 
– Cada chunk se replica ~2x ó 3x 
– La idea es mantener las réplicas en diferentes racks 
• Master node 
– a.k.a. Name Node en Hadoop’s HDFS 
– Almacena la metadata donde se cada persiste cada file 
– Puede ser replicado también 
– En Hadoop 2 el Master Node es distribuido 
• Client library for file access 
– Pregunta al Master la ubicación de los chunk servers 
– Se conecta directamente con los chunks servers para acceder a los datos
45 
File system Distribuido y Confiable 
• Data se persiste en “chunks” distribuidos sobre el cluster de máquinas 
• Cada chunk se replica en diferentes máquinas 
• La recuperación ante caídas del server o fallas de disco es transparente 
C0 C1 
C5 C2 
Chunk server 1 
C5 
D1 
Chunk server 3 
C1 
C5 C3 
Chunk server 2 
… 
D0 C2 
D0 
Llevar el cómputo hacia los datos! 
C0 C5 
C2 D0 
Chunk server N 
Chunk servers son también servers de cómputo
Ejemplo de programa map-reduce 
Contar palabras distintas 
Tenemos un documento de texto muy grande (por ej. un logfile de nuestro webserver access.log) 
Debemos contar la cantidad de ocurrencias de cada palabra 
46 
Aplicación 
Analizar los URLs más populares de nuestro site analizando los logs del webserver. 
wordsplit(doc.txt) | sort | uniq -c
47 
Escencia map-reduce 
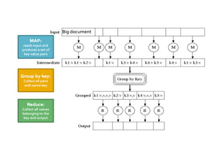
Leer de manera secuencial todo el file 
1. Map: Extraer algo interente y asociarle una key. Genera pares <key, value> 
2. Group by key: Clasificar, sort & shuffle (no se programa) 
3. Reduce: Sumarizar, filtrar, transformar, otras aggregate func., sobre todos los pares de la 
misma key. 
Escribir el resultado
48 
Escencia map-reduce
49 
Escencia map-reduce
50 
Críticas a Hadoop & map-reduce 
• Ideal para procesamiento datawarehouse 
• Grandes logfiles, textfiles 
• Orientado a batch 
• Traducción casi inmediata a HiveQL, SQL sobre textfiles para Hadoop & HDFS 
• Muy robusto. Poco performante. 
• No se ajusta a tareas realtime. 
• Las tareas O(n2) o superior, obligatoriamente son separadas del procesamiento.
51
52 
query = function (alldata)
53
54
55
Volveré y seré millones 
56 
(de datos)

Tópicos de Big Data - Introducción

  • 1.
    Tópicos de DataMining en Big Data Ernesto Mislej - @fetnelio emislej@gmail.com Buenos Aires, 20 de Octubre de 2014
  • 2.
    1 Data Isthe new Oil
  • 3.
    2 Data expandsto fill the space available. Parkinson's Law of Data
  • 4.
    3 Modelos analíticossegún la complejidad Data inputs Balances Filtro Colaborativo Social Media Stream BI - OLAP Cart Analysis Internet of Things
  • 5.
    4 Web Buzz! “…Scientific hindsight shows that Google Flu Trends far overstated this year's flu season…” David Wagner, Atlantic Wire, Feb 13 2013
  • 6.
    5 Pobre Whitney… “La radio pasa Whitney, voy a llorar! Qué canción triste” “Whitney no murió, qué tristeza, Dios!” “Realmente Whitney murió? Qué mal” “Whitney Houston y Michael Jackson, quién tenía más problemas?” “Cuando canta Whitney me pongo muy triste” “Te amamos Whitney”
  • 7.
    6 Límites: Correlaciónvs. Causalidad Correlation does not imply causation
  • 8.
    7 Principio deBonferroni
  • 9.
    8 Límite estadístico Un gran riesgo en las tareas de big data reside en descubrir patrones carentes de significado. • El principio de Bonferroni: (vagamente) si en tu afán de encontrar patrones interesantes buscas en una cantidad muy superior de la que tus datos soportan, estás frito. Ejemplo: “Total Information Awareness” • Supongamos que creemos que existe un grupo de espías secretos que se reúne ocasionalmente en hoteles para diseñar sus planes. • Objetivo: Hallar personas que al menos 2 veces estuvieron en el mismo hotel el mismo día.
  • 10.
    9 Límite estadístico(cont.) Ejemplo: “Total Information Awareness” (ejemplo ficticio!) • 109 personas están alcanzadas por el sistema de monitoreo. • Se toma un período de 1000 días. • Cada persona reside en un hotel el 1% del período: 10 días de los 1000. • Los hoteles tienen capacidad para 100 personas. • Existen 105 hoteles. ¿Si todas las personas se comportan de manera normal (no espía), acaso el data mining detectará a los espías?
  • 11.
    10 Límite estadístico(cont.) La probabilidad que dada las personas p y q compartan el mismo hotel el día d: 1/100 x 1/100 x 10-5 = 10-9 La probabilidad que p y q esten en el mismo hotel en los días d1 y d2 10-9 x 10­−9 = 10-18 Pares de días 5x105
  • 12.
    11 Límite estadístico(cont.) La probabilidad que p y q compartan el mismo hotel algún par de días d1 y d2 5x105 x 10-18 = 5x10-13 Pares de personas 5x1017 Número esperado de espías candidatos 5x1017 x 5x10-13 = 250000
  • 13.
    12 Límite estadístico(cont.) Conclusión Debemos interrogar a 250mil personas para poder hallar a 10,100 espías secretos. Cuando busquemos una propiedad (por ejemplo que 2 personas coincidan 2 veces en el mismo hotel), estemos seguros que esa propiedad no se encuentre de manera aleatoria en los casos
  • 14.
    13 La paradoja de Rhine
  • 15.
  • 16.
    15 Qué esBig Data? Big Data means "a collection of data sets so large and complex that it becomes difficult to process using on-hand database management tools or traditional data processing applications."
  • 17.
    Erupcción del GéiserStrokkur, by Andreas Tille 16
  • 18.
    17 Volumen ¿Cuántoes mucho? "Big data sizes are a constantly moving target" "Hoy en 2 días generamos tanta información como toda la que se generó en la historia de la civilización hasta el año 2003" Los exabytes (mucho más que mega, giga, tera o peta) que generan a diario nuestras máquinas en red exceden ampliamente toda la información junta generada hasta el siglo XXI Escalabilidad
  • 19.
    18 Velocidad -Análisis del Stream de datos - Los autos modernos tienen más de 100 sensores que generan datosd desde nivel de combustible, presión de neumáticos, etc. - La NY Stock Exchange captura 1 TB de información de trading durante cada sesión. - Para el 2016 se esperan tener 19900 Millones de aparatos conectados. 2.5 aparatos por persona en el planeta. Nuevos requerimientos a las DB Transaccionales. Consistencia eventual
  • 20.
  • 21.
  • 22.
    21 Variedad –Información en distintos formatos - En 2011, la industria de la Salud generó +150 Exabytes (1000 Millones de Gigabytes) de documentación médica, tratamientos e historias clínicas. - 30Mil Millones de contenido compartido en Facebook por mes. - En 2014 se esperan vender 420 Millones de Health Monitors portátiles - 4Mil Millones de horas de video en YouTube vistas por mes y 400 Millones de tuits por día.
  • 23.
    22 Veracidad –Incerteza en los datos - múltiples fuentes que compiten por la verdad, - inconsistencia, - ambigüedad, - modelos aproximados Cómo manejarse en un mundo de incertezas
  • 24.
    Erupcción del GéiserStrokkur, by Andreas Tille 23 + Optimización + Innovación
  • 25.
    24 Qué esData Science? “El futuro le pertenece a las compañías y a las personas que convierten datos en productos.” Mike Loukides, O’Reilly Radar 2010 Data science is a discipline that incorporates varying degrees of Data Engineering, Scientific Method, Math, Statistics, Advanced Computing, Visualization, Hacker mindset, and Domain Expertise. A practitioner of Data Science is called a Data Scientist. Data Scientists solve complex data analysis problems. Wikipedia, 2014
  • 26.
    25 Data Scientist:The sexiest job of 21st century! “…on any given day, a team member could author a multistage processing pipeline in Python, design a hypothesis test, perform a regression analysis over data samples with R, design and implement an algorithm for some data-intensive product or service in Hadoop, or communicate the results of our analyses to other members of the organization” Information Platforms as Dataspaces, by Jeff Hammerbacher Data Scientist: The Sexiest Job of the 21st Century Harvard Business Review article by Thomas H. Davenport and D.J. Patil
  • 27.
  • 28.
    27 Diseño deData-Products El diseño de nuevos productos es en sí una aventura ya que debemos ampliar las fronteras del negocio conocido. Tomémos el caso de los logs de acceso: anteriormente descartados, archivados o relegados a una función de monitor de actividad; hoy en día son la base para realizar análisis de click-stream, mejorar la usabilidad y experiencia de usuario, inducir patrones de consumo, personalización, etc. A R2D2 blueprint Lucasfilm Image Archives
  • 29.
  • 30.
    29 ¿Qué información derivada de nuestro negocio puede interesarles a nuestros clientes o proveedores?
  • 31.
    30 Los skillsde LinkedIn Un tiempo atrás LinkedIn agregó la sección de skills permitiendo definir nuestras habilidades profesionales de manera más precisa y a la vez nuestros colegas nos las validan y sugieren nuevas. ¿Qué skills tienen mis colegas que aún yo no tengo? ¿Qué otros skills pueden llegar a interesarme adquirir? o bien, visto en red ¿qué capacidades está demandando el mercado laboral en Latinoamérica? ¿Esas demandas estarán cubiertas en los próximos años?
  • 32.
    31 Tu informaciónpuede ser valiosa para algún vecino de tu ecosistema productivo, ¿cómo podrías productizar esa información? ¿Qué datos genera tu core business a los que aún no les has encontrado valor? Reserva Nacional Esteros del Ibera, Argentina, por Joshua Stone
  • 33.
    32 The ClimateCorporation Monsanto Trilla del trigo en el Antiguo Egipto, By Carlos E. Solivérez
  • 34.
    33 NEST &Google
  • 35.
  • 36.
    35 High dim. data Locality sensi-ve hashing Clustering Dimension. reduc-on Graph data PageRank, SimRank Community Detec-on Spam Detec-on Infinite data Filtering data streams Web adver-sing Queries on streams Machine learning SVM Decision Trees Perceptron, kNN Apps Recom. systems Associa-on Rules Duplicate document detec-on
  • 37.
    36 Casos deUso Big Data 1. Gestión de Riesgo, fraude, lavado de dinero, deuda-mora de cliente, vigilancia activa 2. Branding y sentiment-analysis: Social media analytics, buzz monitoring. 3. Customer life-cycle analytics. 4. Personalización & Mayor engagement 5. Análisis de logs: Detección de Intrusiones, UX, 6. Salud: Detección de epidemias, eHealh
  • 38.
    37 Customer life-cycleanalytics - Churn analysis - Behavioral model del customer - Programa de descuentos / loyalty - Abandono de Carrito - Sistemas de recomendación - Up-Sell, Cross-Sell - Personalización & Mayor engagement
  • 39.
    38 Google datacenter 1M servers (al 2011)
  • 40.
    39 CPU Memory Disk Machine Learning, Statistics “Classical” Data Mining Arquitectura single-node
  • 41.
    40 Arquitectura cluster CPU Mem Disk 2-10 Gbps backbone between racks CPU Mem Disk Switch … Each rack contains 16-64 nodes CPU Mem Disk CPU Mem Disk Switch … 1 Gbps between Switch any pair of nodes in a rack
  • 42.
    41 Large-scale computingpara problemas de data mining sobre hardware commodity Desafío – ¿Cómo distribuimos el cómputo? – ¿Cómo escribimos software fácilmente distribuible? – Machines fail!: • Un server está vivo sin fallas ~3años (1000 días) • Si tenés 1000 servers, la esperanza es que falle 1 server por día • Google tiene ~1M servers en 2011 (?¿?¿) – 1000 servers fallan todos los días!!! 41
  • 43.
    42 Idea &Solución Transmitir datos sobre la red es costoso è Llevemos la computación cerca de los datos Las máquinas se caen è múltiples partes&copias para garantizar reliability Infraestructura de Storage + File system Google: GFS. Hadoop: HDFS Huge files (100s of GB to TB). Rarely updated in place. Reads & appends Modelo de programación distribuida Map-Reduce
  • 44.
    43 Google MapReduce(2004) Amazon (2006)
  • 45.
    44 • Chunkservers – El file se parte en chunks contiguos – ~cada chunk es de 16-64MB – Cada chunk se replica ~2x ó 3x – La idea es mantener las réplicas en diferentes racks • Master node – a.k.a. Name Node en Hadoop’s HDFS – Almacena la metadata donde se cada persiste cada file – Puede ser replicado también – En Hadoop 2 el Master Node es distribuido • Client library for file access – Pregunta al Master la ubicación de los chunk servers – Se conecta directamente con los chunks servers para acceder a los datos
  • 46.
    45 File systemDistribuido y Confiable • Data se persiste en “chunks” distribuidos sobre el cluster de máquinas • Cada chunk se replica en diferentes máquinas • La recuperación ante caídas del server o fallas de disco es transparente C0 C1 C5 C2 Chunk server 1 C5 D1 Chunk server 3 C1 C5 C3 Chunk server 2 … D0 C2 D0 Llevar el cómputo hacia los datos! C0 C5 C2 D0 Chunk server N Chunk servers son también servers de cómputo
  • 47.
    Ejemplo de programamap-reduce Contar palabras distintas Tenemos un documento de texto muy grande (por ej. un logfile de nuestro webserver access.log) Debemos contar la cantidad de ocurrencias de cada palabra 46 Aplicación Analizar los URLs más populares de nuestro site analizando los logs del webserver. wordsplit(doc.txt) | sort | uniq -c
  • 48.
    47 Escencia map-reduce Leer de manera secuencial todo el file 1. Map: Extraer algo interente y asociarle una key. Genera pares <key, value> 2. Group by key: Clasificar, sort & shuffle (no se programa) 3. Reduce: Sumarizar, filtrar, transformar, otras aggregate func., sobre todos los pares de la misma key. Escribir el resultado
  • 49.
  • 50.
  • 51.
    50 Críticas aHadoop & map-reduce • Ideal para procesamiento datawarehouse • Grandes logfiles, textfiles • Orientado a batch • Traducción casi inmediata a HiveQL, SQL sobre textfiles para Hadoop & HDFS • Muy robusto. Poco performante. • No se ajusta a tareas realtime. • Las tareas O(n2) o superior, obligatoriamente son separadas del procesamiento.
  • 52.
  • 53.
    52 query =function (alldata)
  • 54.
  • 55.
  • 56.
  • 57.
    Volveré y serémillones 56 (de datos)

Notas del editor

  • #3 A esta altura parece una verdad de perogrullo: "Las compañías que mejor utilicen la información, serán las más preparadas para afrontar los desafíos de la competitividad en el futuro". Hemos escuchado frases como estas muchas veces. Tenemos plena convicción de que existe valor en los datos que genera nuestra compañía, sentimos que tenemos que hacer algo pronto o pereceremos. Datos emergen a borbotones, la pregunta es: ¿dónde empezamos a buscar el tan prometido valor?
  • #6 Sesgado e intervenido por la media
  • #7 Sesgado e intervenido por la media OM voz del pueblo Por qué fallan: - They don't work well at more than a very basic level They mainly use dictionary lookup for positive and negative words They classify the tweets as positive or negative, but not with respect to the keyword you're searching for - First, the keyword search just retrieves any tweet mentioning it, but not necessarily about it as a topic - Second, there is no correlation between the keyword and the sentiment: the sentiment refers to the tweet as a whole - Sometimes this is fine, but it can also go horribly wrong If you want a general overview about public sentiment on a topic like the Olympic Games or Justin Bieber, it'll probably work out OK
  • #8 Piratas y calentamiento global Quienes hablan muchos idiomas, viven más (quienes hablan muchos idiomas, tuvieron acceso a mejor educación, viaje, salud => mejor salud)
  • #9 El principio de Bonferroni nos ayuda a distinguir estas ocurrencias aleatorias y evitar tratarlas como eventos reales. Para esto necesitamos primero calcular el número esperado de ocurrencias de los eventos que se están buscando suponiendo que los datos son completamente aleatorios. Si este número es claramente mayor al número de ocurrencias reales que se espera encontrar, entonces podemos concluir que cualquier cosa que encontremos será poco concluyente. Example: We want to find (unrelated) people who at least twice have stayed at the same hotel on the same day 109 people being tracked 1,000 days Each person stays in a hotel 1% of time (1 day out of 100) Hotels hold 100 people (so 105 hotels) If everyone behaves randomly (i.e., no terrorists) will the data mining detect anything suspicious? Expected number of “suspicious” pairs of people: 250,000 … too many combinations to check – we need to have some additional evidence to find “suspicious” pairs of people in some more efficient way EXPLICARLO MEJOR!
  • #11 Normal = no regulada por el fenómeno ulterior de reunirse para desarollar los planes
  • #15 Joseph Rhine was a parapsychologist in the 1950?s who hypothesized that some people had Extra-Sensory Perception. * He devised (something like) an experiment where subjects were asked to guess 10 hidden cards ? red or blue. * He discovered that almost 1 in 1000 had ESP ? they were able to get all 10 right! == He told these people they had ESP and called them in for another test of the same type. Alas, he discovered that almost all of them had lost their ESP. What did he conclude? == He concluded that you shouldn’t tell people they have ESP; it causes them to lose it. Understanding Bonferroni?s Principle will help you look a little less stupid than a parapsychologist.
  • #17  What is Big Data? Big Data means "a collection of data sets so large and complex that it becomes difficult to process using on-hand database management tools or traditional data processing applications."
  • #18 Información poco estructurada Distribuida Muchas fuentes de información Incompleta / No-perfecta
  • #25 En la búsqueda del valor se distinguen 2 caminos: la optimización y la innovación. El primero -la optimización- consiste en utilizar los datos generados por los sistemas que soportan la operatoria del core business para hacer que éste funcione de manera más óptima, es decir, los datos nos ayudarán a vender más de lo que ya veníamos vendiendo y a un menor costo. La innovación, el tema que nos ocupa hoy, se enfocará en resignificar los datos en un nuevo modelo de negocio. Se tratará, entonces, de diseñar un nuevo producto basado en nuestros propios datos: lo que llamaremos data-product.
  • #26 Convertir datos en productos! One of the earlier data products on the Web was the CDDB database.
  • #27 15000% job post Sueldos de +100.000 USD We've just released an infographic showing the characteristics of a good data scientist—what a Harvard Business Review article called the "sexiest job of the 21st century." For more on this topic, check out the recent blog post by FICO's Andrew Jennings: How to Hire a Data Scientist.
  • #31 En este aspecto las áreas de IT han cumplido un rol protagonista en la innovación dada su posición privilegiada en la gestión de los datos y su cercanía a las herramientas. Y en una visión más macro, este mismo ver-más-allá se materializa al analizar la cadena de valor del sector donde pertenecemos. ¿Qué información derivada de nuestro negocio puede interesarles a nuestros clientes o proveedores? Una buena forma de explorar maneras de expandir la frontera es interrogarnos dónde nos ubicamos dentro del ciclo de vida del consumidor y quienes son nuestros vecinos en esa cadena. Por ejemplo: las compañías de seguros están interesadas en conocer quiénes compraron una heladera hace poco menos de 2 años, ya que se les está por vencer la garantía que ofrece el fabricante. Las mujeres que se suscribieron a sitios de información de embarazo y maternidad, luego de unos meses, comprarán pañales, libros infantiles, incluso autos familiares. Los comerciantes de antigüedades leen los avisos fúnebres.
  • #32 LinkedIn es la red profesional más grande del mundo. Originalmente una red de conexiones entre profesionales, da su salto de innovación al incluir una línea de Talent Solutions a su modelo de revenue. Hace un tiempo se agregó la sección de skills permitiendo definir nuestras habilidades profesionales de manera más precisa y a la vez nuestros colegas nos las validan y sugieren nuevas. Nuestros skills son una descripción de nuestra capacidad en un momento dado. Pero si vemos la película podemos inferir carreras profesionales y luego poder interrogarnos: ¿Qué skills tienen mis colegas que aún yo no tengo? ¿Qué otros skills pueden llegar a interesarme adquirir? o bien, visto en red ¿qué capacidades está demandando el mercado laboral en Latinoamérica? ¿Esas demandas estarán cubiertas en los próximos años? Esa información se transforma en insumo para los centros de capacitación profesional, maestrías y hasta incluso puede ayudar a confeccionar políticas de educación regionales.
  • #34 Hace unas semanas se anunció la adquisición de la empresa The Climate Corporation por parte de Monsanto por más de 1000 Millones de dólares en efectivo, hecho que revolucionó el mundo de Big Data. Climate ofrece seguros climáticos para agricultores. Recopila datos de monitoreo climático hiper-locales y la compone con información de los cultivos del cliente para desarrollar un modelo de riesgo personalizado y automatizado. Con esta adquisición, Monsanto, amplía su portfolio de productos al sumar servicios inteligente de datos a los productores agropecuarios que ya le compran semillas y agroquímicos. Según su gacetilla de prensa, Monsanto declara que: La adquisición combinará la experiencia de The Climate Corporation en ciencia de datos y risk-management con las capacidades de I+D de Monsanto, para ofrecer a los agricultores mayor información sobre los factores del éxito de sus cultivos Según Monsanto, el desarrollo de Data Products Agrícolas es donde se encontrarán los mayores desafíos en agronegocios en el futuro cercano. Existen oportunidades de optimización en cada uno de las componentes del ciclo de vida de los cultivos, desde la pre-siembra hasta la cosecha. Y, como hemos visto en el post anterior, los datos generados en un eslabón pueden resignificarse en productos de información dando sinergia a todo el ecosistema productivo.
  • #35 Cuanto compró NEST?
  • #38 1. RISK comprehensive data picture build comprehensive data picture of customer-side risk publish a consolidated set of attributes for analysis add additional context, both internal and external parse and aggregate data from different sources credit and debit cards, product payments, deposits and savings banking activity, browsing behavior, call logs, e-mails and chats merge data into a single view a “fuzzy join” among data sources structure and normalize attributes sentiment analysis, pattern recognition 2. activity records in a central repository centralized logging across all execution platforms structured and raw log data from multiple applications pattern recognition to detect anomalies/harmful behavior feature set and timeline vector are very dynamic “schema on read” provides flexibility for analysis data is primarily served and processed in HDFS with MapReduce data filtering and projection in Pig and Hive statistical modeling of data sets in R or SAS the internet generates a lot of chatter about brands understanding what’s said is key to protecting brand value facebook & twitter generate a flood of data for large brands capturing and processing direct feedback better engagement and alerting via sentiment analysis integration with other customer service systems hadoop handles the diverse data types and processing sources of data changing and semantics continuously evolving sophistication of algorithms is iteratively improving
  • #40 In 2011 it was guestimated that Google had 1M machines 20+ billion web pages x 20KB = 400+ TB 1 computer reads 30-35 MB/sec from disk ~4 months to read the web ~1,000 hard drives to store the web Takes even more to do something useful with the data! Today, a standard architecture for such problems is emerging: Cluster of commodity Linux nodes Commodity network (ethernet) to connect them
  • #47 45
  • #48 where words takes a file and outputs the words in it, one per a line
  • #49 where words takes a file and outputs the words in it, one per a line
  • #50 where words takes a file and outputs the words in it, one per a line
  • #54  All data entering the system is dispatched to both the batch layer and the speed layer for processing. The batch layer has two functions: (i) managing the master dataset (an immutable, append-only set of raw data), and (ii) to pre-compute the batch views. The serving layer indexes the batch views so that they can be queried in low-latency, ad-hoc way. The speed layer compensates for the high latency of updates to the serving layer and deals with recent data only. Any incoming query can be answered by merging results from batch views and real-time views.
  • #55 Ashok
  • #56 Ashok landscape v2 - transitions to v3
  • #57 Ashok v3