Los inventos más conocidos: computadores, fax, celulares...
fueron creados pensando en que el hombre trabajara menos y
descansara más, pero cada vez trabajamos más y descansamos
menos.
 ORGANIZADORES GRAFICOS
 MAPAS MENTALES
 ORGANIGRAMAS
 FLUJOGRAMAS
 MIND MANAGER
 MICROSOFT VISIO
 SMART ART
 POWER POINT
   Los organizadores Gráficos son técnicas de estudio que ayudan
    a comprender mejor un texto. permiten ver de manera mas
    eficiente las distintas implicancias de un contenido.

    Es una síntesis lógica y grafica; que señala relaciones y
    dependencias entre ideas principales y secundarias. Facilita la
    visión de la estructura textual.

    Es un Organizador Grafico aquel que revela la forma en que se
    relacionan los conceptos entre si. Son muy importantes los
    conectores que le dan sentido a la lectura del Mapa.
   Esquema
   Mapa conceptual
   Línea De Tiempo
   Constelación de palabras
   Cuadro Anticipatorio
   Diagrama de Venn
   Secuencia de Hechos
   Templo del saber
   Etc.
INDICE
   Un mapa mental es un diagrama usado para
    representar las palabras, ideas, tareas, u otros
    conceptos ligados y dispuestos radialmente
    alrededor de una palabra clave o de una idea
    central. Se utiliza para la generación,
    visualización, estructura, y clasificación
    taxonómica de las ideas, y como ayuda interna
    para el estudio, planificación, organización,
    resolución de problemas, toma de decisiones y
    escritura.
   Para desarrollar un mapa mental de cualquier proyecto que
    tenga en mente, utilice las siguientes instrucciones: (Necesitará
    papel, lápiz. goma y colores)
   El mapa debe estar formado por un mínimo de palabras. Utilice
    únicamente ideas clave e imágenes.
   Inicie siempre desde el centro de la hoja, colocando la idea
    central (Objetivo) y remarcándolo.
   A partir de esa idea central, genere una lluvia de ideas que
    esten relacionadas con el tema.
   Para darle más importancia a unas ideas que a otras (priorizar),
    use el sentido de las manecillas del reloj.
   Acomode esas ideas alrededor de la idea central, evitando
    amontonarlas.
   Relacione la idea central con los subtemas utilizando lineas que
    las unan.
   Remarque sus ideas encerrándolas en círculos, subrayándolas,
    poniendo colores, imágenes, etc. Use todo aquello que le sirva
    para diferenciar y hacer más clara la relacion entre las ideas.
INDICE
   Un organigrama es la representación gráfica de la estructura de una empresa
    u organización. Representa las estructuras departamentales y, en algunos
    casos, las personas que las dirigen, hacen un esquema sobre las relaciones
    jerarquicas y competenciales de vigor en la organización.
   El organigrama es un modelo abstracto y sistemático, que permite obtener una
    idea uniforme acerca de la estructura formal de una organización u empresa.
   Tiene una doble finalidad:
   Desempeña un papel informativo.
   Obtener todos los elementos de autoridad, los diferentes niveles de jerarquía, y
    la relación entre ellos.
   En el organigrama no se tiene que encontrar toda la información, para conocer
    como es la estructura total de la empresa.
   Todo organigrama tiene que compromiso los siguientes requisitos:

   Tiene que ser fácil de entender y sencillo de utilizar.
   Debe contener únicamente los elementos indispensables.
   Se conocen cinco pasos básicos que se han de seguir en
    el procedimiento para la elaboración de los
    organigramas:
   - Autorización y apoyo de los niveles superiores.
   - Acopio de la información.
   - Clasificación y registro de la información.
   - Análisis de la información.
   - Diseño del organigrama
   Autorización y Apoyo de los Niveles Superiores.
   La unidad encargada de elaborar los organigramas,
    podrá intervenir por propia iniciativa, a petición de parte
    o por órdenes superiores; sin embargo, la autorización que
    debe obtenerse de los niveles superiores representa el
    punto de partida de este procedimiento.
INDICE
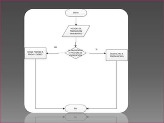
   Es una representación gráfica de la secuencia de actividades
    de un proceso.
   Además de la secuencia de actividades, el flujo grama
    muestra lo que se realiza en cada etapa, los materiales o
    servicios que entran y salen del proceso, las decisiones que
    deben ser tomadas y las personas involucradas (en la cadena
    cliente/proveedor)
   El flujo grama hace más fácil el análisis de un proceso para la
    identificación de:
   Las entradas de proveedores; las salidas de sus clientes y de
    los puntos críticos del proceso.
   Ovalo o Elipse: Inicio y término (Abre y/o cierra el
    diagrama).
   Rectángulo: Actividad (Representa la ejecución de
    una o más actividades o procedimientos).
   Rombo: Decisión (Formula una pregunta o cuestión).
   Círculo: Conector (Representa el enlace de
    actividades con otra dentro de un procedimiento).
   Triángulo boca abajo: Archivo definitivo (Guarda un
    documento en forma permanente).
   Triángulo boca arriba: Archivo temporal (Proporciona
    un tiempo para el almacenamiento del
    documento).
 MindManager, llamado MindMan, hasta la versión 3.5, es un
  programa comercial de mapas mentales (mind map por su descripción
  en inglés) desarrollado por Mindjet Corporation. Los mapas mentales
  creados en MindManager se basan en el método de mapeo de la mente
  por Tony Buzan. La última versión, MindManager 8, está disponible
  solamente para Microsoft Windows, aunque las versiones anteriores
  apoyadas Mac OS X y los archivos creados en las versiones más
  recientes son compatibles con ambas plataformas. En 2008 presentó
  Mindjet Connect, un servicio de colaboración en línea con el
  almacenamiento centralizado, Instant Meeting, y las características de
  comunicación. Connect es accesible con MindManager 8 en Windows
  y Web a través de MindManager, basado en un cliente de Flash.
 Las características que se incluyen en el manual son para el soporte de
  gestión de tareas, filtros, proceso abierto API, y el apoyo de RSS. Los
  mapas pueden extraer datos de Microsoft Excel y Outlook, y pueden
  ser exportados a Microsoft Word, Power Point, Visio y Project, así
  como a páginas web HTML y como a documentos en formato PDF.
INDICE
   Microsoft Visio es un software de dibujo vectorial para Microsoft
    Windows. Visio comenzó a formar parte de los productos de Microsoft
    cuando fue adquirida la compañía Visio en el año 2000.
   Las herramientas que lo componen permiten realizar diagramas de
    oficinas, diagramas de bases de datos, diagramas de flujo de
    programas, UML, y más, que permiten iniciar al usuario en los
    lenguajes de programación.
   El navegador Internet Explorer incluye un visor de diagramas
    Visio, cuya extensión es vsd, llamado Visio Viewer.
   Aunque originalmente apuntaba a ser una aplicación para dibujo
    técnico para el campo de Ingeniería y Arquitectura; con añadidos para
    desarrollar diagramas de negocios, su adquisición por Microsoft
    implicó drásticos cambios de directrices de tal forma que a partir de la
    versión de Visio para Microsoft Office 2003 el desarrollo de
    diagramas para negocios pasó de añadido a ser el núcleo central de
    negocio.
INDICE
   Los gráficos SmartArt otorgan color, forma y mayor
    expresión al texto y los datos, y son facilísimos de
    usar. Puede probar fácilmente la variedad de
    gráficos SmartArt para ver cuáles son los que mejores
    resultados le ofrecen. ¿Desea crear un organigrama
    o una línea temporal? ¿Qué tal un proceso que
    incorpore tareas secuenciales o elementos no
    secuenciales? Gracias a los gráficos SmartArt puede
    experimentar tanto como desee con estilos y
    formatos diferentes. Puede obtener una vista previa
    de los estilos antes de decidirse por uno, con lo que
    evitará tener que aplicar estilos una y otra vez hasta
    encontrar el que le guste.
INDICE
   Microsoft Power Point es un programa que permite hacer
    presentaciones, y es usado ampliamente los ámbitos de
    negocios y educacionales. El uso de data show o
    proyectores en conjunto con este software, hace de este
    sistema la manera óptima para comunicar ideas y
    proyectos a un directorio, a una clase de colegio o
    universitaria, o a una potencial audiencia compradora de
    productos y/o servicios.
   El sistema es bastante sencillo: se crean "diapositivas" o
    slides que contienen información, en formato de texto,
    dibujos, gráficos o videos. Para formar estas diapositivas
    se puede escoger entre una gran variedad de plantillas
    prediseñadas. Incluso es común que las empresas diseñen
    sus propias plantillas para homogenizar las presentaciones
    Power Point de sus ejecutivos, incluyendo los logos y
    colores propios de cada organización.
INDICE

Trabajo de ntics_unidad_3

  • 2.
    Los inventos másconocidos: computadores, fax, celulares... fueron creados pensando en que el hombre trabajara menos y descansara más, pero cada vez trabajamos más y descansamos menos.
  • 4.
     ORGANIZADORES GRAFICOS MAPAS MENTALES  ORGANIGRAMAS  FLUJOGRAMAS  MIND MANAGER  MICROSOFT VISIO  SMART ART  POWER POINT
  • 5.
    Los organizadores Gráficos son técnicas de estudio que ayudan a comprender mejor un texto. permiten ver de manera mas eficiente las distintas implicancias de un contenido. Es una síntesis lógica y grafica; que señala relaciones y dependencias entre ideas principales y secundarias. Facilita la visión de la estructura textual. Es un Organizador Grafico aquel que revela la forma en que se relacionan los conceptos entre si. Son muy importantes los conectores que le dan sentido a la lectura del Mapa.
  • 6.
    Esquema  Mapa conceptual  Línea De Tiempo  Constelación de palabras  Cuadro Anticipatorio  Diagrama de Venn  Secuencia de Hechos  Templo del saber  Etc.
  • 7.
  • 8.
    Un mapa mental es un diagrama usado para representar las palabras, ideas, tareas, u otros conceptos ligados y dispuestos radialmente alrededor de una palabra clave o de una idea central. Se utiliza para la generación, visualización, estructura, y clasificación taxonómica de las ideas, y como ayuda interna para el estudio, planificación, organización, resolución de problemas, toma de decisiones y escritura.
  • 9.
    Para desarrollar un mapa mental de cualquier proyecto que tenga en mente, utilice las siguientes instrucciones: (Necesitará papel, lápiz. goma y colores)  El mapa debe estar formado por un mínimo de palabras. Utilice únicamente ideas clave e imágenes.  Inicie siempre desde el centro de la hoja, colocando la idea central (Objetivo) y remarcándolo.  A partir de esa idea central, genere una lluvia de ideas que esten relacionadas con el tema.  Para darle más importancia a unas ideas que a otras (priorizar), use el sentido de las manecillas del reloj.  Acomode esas ideas alrededor de la idea central, evitando amontonarlas.  Relacione la idea central con los subtemas utilizando lineas que las unan.  Remarque sus ideas encerrándolas en círculos, subrayándolas, poniendo colores, imágenes, etc. Use todo aquello que le sirva para diferenciar y hacer más clara la relacion entre las ideas.
  • 10.
  • 11.
    Un organigrama es la representación gráfica de la estructura de una empresa u organización. Representa las estructuras departamentales y, en algunos casos, las personas que las dirigen, hacen un esquema sobre las relaciones jerarquicas y competenciales de vigor en la organización.  El organigrama es un modelo abstracto y sistemático, que permite obtener una idea uniforme acerca de la estructura formal de una organización u empresa.  Tiene una doble finalidad:  Desempeña un papel informativo.  Obtener todos los elementos de autoridad, los diferentes niveles de jerarquía, y la relación entre ellos.  En el organigrama no se tiene que encontrar toda la información, para conocer como es la estructura total de la empresa.  Todo organigrama tiene que compromiso los siguientes requisitos:  Tiene que ser fácil de entender y sencillo de utilizar.  Debe contener únicamente los elementos indispensables.
  • 12.
    Se conocen cinco pasos básicos que se han de seguir en el procedimiento para la elaboración de los organigramas:  - Autorización y apoyo de los niveles superiores.  - Acopio de la información.  - Clasificación y registro de la información.  - Análisis de la información.  - Diseño del organigrama  Autorización y Apoyo de los Niveles Superiores.  La unidad encargada de elaborar los organigramas, podrá intervenir por propia iniciativa, a petición de parte o por órdenes superiores; sin embargo, la autorización que debe obtenerse de los niveles superiores representa el punto de partida de este procedimiento.
  • 13.
  • 14.
    Es una representación gráfica de la secuencia de actividades de un proceso.  Además de la secuencia de actividades, el flujo grama muestra lo que se realiza en cada etapa, los materiales o servicios que entran y salen del proceso, las decisiones que deben ser tomadas y las personas involucradas (en la cadena cliente/proveedor)  El flujo grama hace más fácil el análisis de un proceso para la identificación de:  Las entradas de proveedores; las salidas de sus clientes y de los puntos críticos del proceso.
  • 15.
    Ovalo o Elipse: Inicio y término (Abre y/o cierra el diagrama).  Rectángulo: Actividad (Representa la ejecución de una o más actividades o procedimientos).  Rombo: Decisión (Formula una pregunta o cuestión).  Círculo: Conector (Representa el enlace de actividades con otra dentro de un procedimiento).  Triángulo boca abajo: Archivo definitivo (Guarda un documento en forma permanente).  Triángulo boca arriba: Archivo temporal (Proporciona un tiempo para el almacenamiento del documento).
  • 16.
     MindManager, llamadoMindMan, hasta la versión 3.5, es un programa comercial de mapas mentales (mind map por su descripción en inglés) desarrollado por Mindjet Corporation. Los mapas mentales creados en MindManager se basan en el método de mapeo de la mente por Tony Buzan. La última versión, MindManager 8, está disponible solamente para Microsoft Windows, aunque las versiones anteriores apoyadas Mac OS X y los archivos creados en las versiones más recientes son compatibles con ambas plataformas. En 2008 presentó Mindjet Connect, un servicio de colaboración en línea con el almacenamiento centralizado, Instant Meeting, y las características de comunicación. Connect es accesible con MindManager 8 en Windows y Web a través de MindManager, basado en un cliente de Flash.  Las características que se incluyen en el manual son para el soporte de gestión de tareas, filtros, proceso abierto API, y el apoyo de RSS. Los mapas pueden extraer datos de Microsoft Excel y Outlook, y pueden ser exportados a Microsoft Word, Power Point, Visio y Project, así como a páginas web HTML y como a documentos en formato PDF.
  • 18.
  • 19.
    Microsoft Visio es un software de dibujo vectorial para Microsoft Windows. Visio comenzó a formar parte de los productos de Microsoft cuando fue adquirida la compañía Visio en el año 2000.  Las herramientas que lo componen permiten realizar diagramas de oficinas, diagramas de bases de datos, diagramas de flujo de programas, UML, y más, que permiten iniciar al usuario en los lenguajes de programación.  El navegador Internet Explorer incluye un visor de diagramas Visio, cuya extensión es vsd, llamado Visio Viewer.  Aunque originalmente apuntaba a ser una aplicación para dibujo técnico para el campo de Ingeniería y Arquitectura; con añadidos para desarrollar diagramas de negocios, su adquisición por Microsoft implicó drásticos cambios de directrices de tal forma que a partir de la versión de Visio para Microsoft Office 2003 el desarrollo de diagramas para negocios pasó de añadido a ser el núcleo central de negocio.
  • 21.
  • 22.
    Los gráficos SmartArt otorgan color, forma y mayor expresión al texto y los datos, y son facilísimos de usar. Puede probar fácilmente la variedad de gráficos SmartArt para ver cuáles son los que mejores resultados le ofrecen. ¿Desea crear un organigrama o una línea temporal? ¿Qué tal un proceso que incorpore tareas secuenciales o elementos no secuenciales? Gracias a los gráficos SmartArt puede experimentar tanto como desee con estilos y formatos diferentes. Puede obtener una vista previa de los estilos antes de decidirse por uno, con lo que evitará tener que aplicar estilos una y otra vez hasta encontrar el que le guste.
  • 23.
  • 24.
    Microsoft Power Point es un programa que permite hacer presentaciones, y es usado ampliamente los ámbitos de negocios y educacionales. El uso de data show o proyectores en conjunto con este software, hace de este sistema la manera óptima para comunicar ideas y proyectos a un directorio, a una clase de colegio o universitaria, o a una potencial audiencia compradora de productos y/o servicios.  El sistema es bastante sencillo: se crean "diapositivas" o slides que contienen información, en formato de texto, dibujos, gráficos o videos. Para formar estas diapositivas se puede escoger entre una gran variedad de plantillas prediseñadas. Incluso es común que las empresas diseñen sus propias plantillas para homogenizar las presentaciones Power Point de sus ejecutivos, incluyendo los logos y colores propios de cada organización.
  • 25.