gestión de costos
UNIVERSIDAD TECNOLOGICA DEL PERÚ
FACULTAD DE CIENCIAS CONTABLES Y EMPRESARIALES
TEMA:
TAREA FINAL SOBR
ANALISIS FINACIERO – RATIOS FINANCIEROS Y BALANCE SCORECARD
CURSO:
GESTION DE COSTOS
DOCENTE:
HENRY MARINO OLIVERA ARTOLA
ALUMNOS:
• MARIANELA MONTENEGRO SOTO
• ROGER JOHN TITO LAURA
• ERIKA DEL ROCIO GUERRERO TICLLA
CICLO:
VII
Lima – Perú
2023
gestión de costos
1. INTRODUCCION
A través del presente trabajo, estudiaremos el análisis de los estados financieros a través de
los métodos tradicionales, horizontal, vertical y a través de los ratios financieros, ya que es
importante conocer los resultados de dichos análisis para apoyar la toma de decisiones. Las
cuentas son la base para evaluar las competencias y el desempeño que tiene la empresa.
Además, demuestra que los resultados de la gestión los gerentes usan los recursos y la forma
en que se genera liquidez que son necesarios para tomar decisiones futuras. Así mismo
aplicaremos el concepto de BALANCE SCORECARD a la empresa Minsur S.A con la finalidad de
implementar estrategias, que mejoren la situación financiera, las relaciones con los clientes,
los procesos internos y en relación con el aprendizaje y crecimiento.
Por lo tanto, la empresa debe tomar medidas del contenido relacionado con el análisis
financiero se crea de forma muy clara y analítica. Atravesar, Por ejemplo, existe la necesidad
de tener éxito en la administración de empresas, la gestión de recursos empresariales que
requiere medición de los resultados obtenidos usando indicadores o indicadores financieros,
dentro de las siguientes categorías: Indicadores de liquidez. - Indican la capacidad de pago de
los compromisos de la empresa, Indicadores de rentabilidad. – Miden la rentabilidad que
producen los activos y el patrimonio de la empresa, Indicadores de endeudamiento. - Miden la
capacidad de la empresa para soportar sus obligaciones.
gestión de costos
2. OBJETIVOS
Comprender los métodos de análisis tanto horizontal como vertical en las empresa
Minsur S.A
Comprender la información financiera con indicadores económicos
Determinar las causas y consecuencias de la situación financiera de la empresa.
Realizar un proceso de planeación estratégico con el cual se obtenga una ventaja
competitiva en: liquidez, rentabilidad y riesgo.
Analizar las comparaciones del comportamiento de liquidez, después de aplicar los
controles respectivos.
Identificar causas y efectos de la situación financiera de una compañía
Identificar los conceptos y estrategias del balance scorecard, y aplicarlos a la compañía
Minsur S.A
gestión de costos
3. ANALISIS FINANCIERO
El análisis financiero es fundamental para evaluar la situación y el desempeño económico y
financiero real de una empresa, detectar dificultades y aplicar correctivos adecuados para
solventarlas. El análisis financiero se basa en el cálculo de indicadores financieros que expresan
la liquidez, solvencia, eficiencia operativa, endeudamiento, rendimiento y rentabilidad de una
empresa. Se considera que una empresa con liquidez es solvente pero no siempre una
empresa solvente posee liquidez. El análisis financiero basado en cifras ajustadas por inflación
proporciona información financiera válida, actual, veraz y precisa.
ANALISIS FINANCIERO
Es el proceso de recopilación,
interpretación y cálculo de los
porcentajes e indicadores que resultan
formulas extraídas de la información que
se refleja en los estados financieros
OBJETIVO IMPOTANCIA
CLASIFICACIÓN
Establecer el
tratamiento
contable de los
activos
Da a conocer la rentabilidad
patrimonial de las ventas,
atender obligaciones a largo
plazo, conocer la capacidad de
endeudamiento.
ANALISIS VERTICAL ANALISIS HORIZONTAL
Busca determinar que tanto participa
un rubro dentro del total del activo,
este indicador que nos permite
determinar igualmente que tanto ha
crecido o disminuido la participación
dentro del total.
El análisis horizontal busca determinar
la variación que un rubro ha sufrido en
un periodo respecto de otro. Esto es
importante para determinar cuándo se
ha crecido o disminuido en un periodo
de tiempo determinado
gestión de costos
4. CALCULO E INTERPRETACION DEL ANALISIS FINANCIERO HORIZONTAL Y VERTICAL EN LA
EMPRESA MINSUR SA.
4.1.CALCULO HORIZONTAL DE VARIACIONES EN MINSUR SA.
Reporte de Estados Financieros
Año: 2021
Periodo: Anual
Empresa: MINSUR S.A.
Tipo: Individual
Expresado en dolares
ESTADO DE SITUACION FINANCIERA
Cuenta 2019 2020 2021 CAMBIO USD CAMBIO USD CAMBIO % CAMBIO %
Activos
Activos Corrientes
Efectivo y Equivalentes al Efectivo 79,364.00 193,433.00 110,247.00 114,069.00 -83,186.00 144% -43%
Otros Activos Financieros 318,128.00 112,311.00 17,874.00 -205,817.00 -94,437.00 -65% -84%
Cuentas por Cobrar Comerciales y Otras Cuentas por Cobrar 0.00 0.00 0.00 0.00 0.00
Cuentas por Cobrar Comerciales 44,401.00 65,698.00 141,012.00 21,297.00 75,314.00 48% 115%
Cuentas por Cobrar a Entidades Relacionadas 3,621.00 2,252.00 2,100.00 -1,369.00 -152.00 -38% -7%
Otras Cuentas por Cobrar 39,672.00 13,551.00 14,097.00 -26,121.00 546.00 -66% 4%
Anticipos 137.00 289.00 0.00 152.00 -289.00 111% -100%
Inventarios 73,852.00 67,288.00 88,338.00 -6,564.00 21,050.00 -9% 31%
Activos Biológicos 0.00 0.00 0.00 0.00 0.00
Activos por Impuestos a las Ganancias 0.00 5,428.00 0.00 5,428.00 -5,428.00 -100%
Otros Activos no Financieros 1,442.00 1,204.00 3,164.00 -238.00 1,960.00 -17% 163%
Activos Corrientes Distintos al Efectivo Pignorados como
Garantía Colateral
0.00 0.00 0.00 0.00 0.00
Activos no Corrientes o Grupos de Activos para su Disposición
Clasificados como Mantenidos para la Venta o como Mantenidos para
Distribuir a los Propietarios
0.00 5,921.00 0.00 5,921.00 -5,921.00 -100%
Total Activos Corrientes 560,617.00 467,375.00 376,832.00 -93,242.00 -90,543.00 -17% -19%
Activos No Corrientes
Otros Activos Financieros 5,278.00 4,950.00 5,199.00 -328.00 249.00 -6% 5%
Inversiones en Subsidiarias, Negocios Conjuntos y Asociadas 836,489.00 932,759.00 1,197,053.00 96,270.00 264,294.00 12% 28%
Cuentas por Cobrar Comerciales y Otras Cuentas por Cobrar 0.00 0.00 0.00 0.00 0.00
Cuentas por Cobrar Comerciales 0.00 0.00 0.00 0.00 0.00
Cuentas por Cobrar a Entidades Relacionadas 0.00 1,659.00 1,540.00 1,659.00 -119.00 -7%
Otras Cuentas por Cobrar 0.00 0.00 0.00 0.00 0.00
Anticipos 0.00 0.00 0.00 0.00 0.00
Inventarios 0.00 0.00 0.00 0.00 0.00
Activos Biológicos 0.00 0.00 0.00 0.00 0.00
Propiedades de Inversión 0.00 0.00 0.00 0.00 0.00
Propiedades, Planta y Equipo 458,813.00 464,256.00 514,843.00 5,443.00 50,587.00 1% 11%
Activos Intangibles Distintos de la Plusvalía 32,157.00 29,507.00 24,212.00 -2,650.00 -5,295.00 -8% -18%
Activos por Impuestos Diferidos 49,741.00 57,039.00 55,935.00 7,298.00 -1,104.00 15% -2%
Activos por Impuestos Corrientes, no Corrientes 0.00 0.00 0.00 0.00 0.00
Plusvalía 0.00 0.00 0.00 0.00 0.00
Otros Activos no Financieros 10,467.00 10,281.00 8,255.00 -186.00 -2,026.00 -2% -20%
Activos no Corrientes Distintos al Efectivo Pignorados como
Garantía Colateral
0.00 0.00 0.00 0.00 0.00
Total Activos No Corrientes 1,392,945.00 1,500,451.00 1,807,037.00 107,506.00 306,586.00 8% 20%
TOTAL DE ACTIVOS 1,953,562.00 1,967,826.00 2,183,869.00 14,264.00 216,043.00 1% 11%
2019-2020 2020-2021 2019-2020 2020-2021
gestión de costos
Cuenta 2019 2020 2021 CAMBIO USD CAMBIO USD CAMBIO % CAMBIO %
Pasivos y Patrimonio
Pasivos Corrientes
Otros Pasivos Financieros 116.00 15,841.00 103,886.00 15,725.00 88,045.00 13556% 556%
Cuentas por Pagar Comerciales y Otras Cuentas por
Pagar
0.00 0.00
Cuentas por Pagar Comerciales 64,282.00 77,349.00 90,229.00 13,067.00 12,880.00 20% 17%
Cuentas por Pagar a Entidades Relacionadas 6,586.00 7,979.00 6,841.00 1,393.00 -1,138.00 21% -14%
Otras Cuentas por Pagar 27,227.00 29,035.00 38,838.00 1,808.00 9,803.00 7% 34%
Ingresos Diferidos 0.00 0.00 0.00 0.00 0.00
Provisión por Beneficios a los Empleados 22,383.00 15,447.00 47,909.00 -6,936.00 32,462.00 -31% 210%
Otras Provisiones 16,098.00 8,769.00 9,068.00 -7,329.00 299.00 -46% 3%
Pasivos por Impuestos a las Ganancias 4,564.00 0.00 66,966.00 -4,564.00 66,966.00 -100%
Otros Pasivos no Financieros 0.00 0.00 0.00 0.00 0.00
Total Pasivos Corrientes 141,256.00 154,420.00 363,737.00 13,164.00 209,317.00 9% 136%
Pasivos No Corrientes
Otros Pasivos Financieros 443,433.00 479,502.00 498,332.00 36,069.00 18,830.00 8% 4%
Cuentas por Pagar Comerciales y Otras Cuentas por
Pagar
0.00 0.00
Cuentas por Pagar Comerciales 0.00 0.00 0.00 0.00 0.00
Cuentas por Pagar a Entidades Relacionadas 0.00 0.00 0.00 0.00 0.00
Otras Cuentas por Pagar 13,881.00 14,336.00 12,273.00 455.00 -2,063.00 3% -14%
Ingresos Diferidos 0.00 0.00 0.00 0.00 0.00
Provisión por Beneficios a los Empleados 0.00 0.00 0.00 0.00 0.00
Otras Provisiones 71,043.00 79,948.00 82,108.00 8,905.00 2,160.00 13% 3%
Pasivos por Impuestos Diferidos 0.00 0.00 0.00 0.00 0.00
Pasivos por Impuestos Corrientes, no Corriente 0.00 0.00 0.00 0.00 0.00
Otros Pasivos no Financieros 0.00 0.00 0.00 0.00 0.00
Total Pasivos No Corrientes 528,357.00 573,786.00 592,713.00 45,429.00 18,927.00 9% 3%
Total Pasivos 669,613.00 728,206.00 956,450.00 58,593.00 228,244.00 9% 31%
Patrimonio
Capital Emitido 601,269.00 601,269.00 601,269.00 0.00 0.00 0% 0%
Primas de Emisión 0.00 0.00 0.00 0.00 0.00
Acciones de Inversión 300,634.00 300,634.00 300,634.00 0.00 0.00 0% 0%
Acciones Propias en Cartera 0.00 0.00 0.00 0.00 0.00
Otras Reservas de Capital 174,357.00 174,357.00 174,357.00 0.00 0.00 0% 0%
Resultados Acumulados 443,261.00 449,814.00 501,060.00 6,553.00 51,246.00 1% 11%
Otras Reservas de Patrimonio -235,572.00 -286,454.00 -349,901.00 -50,882.00 -63,447.00 22% 22%
Total Patrimonio 1,283,949.00 1,239,620.00 1,227,419.00 -44,329.00 -12,201.00 -3% -1%
TOTAL PASIVO Y PATRIMONIO 1,953,562.00 1,967,826.00 2,183,869.00 14,264.00 216,043.00 1% 11%
2020-2021
2019-2020 2020-2021 2019-2020
gestión de costos
ESTADO DE RESULTADOS
Cuenta 2019 2020 2021 2019-2020 2020-2021 2019-2020 2020-2021
Ingresos de Actividades Ordinarias 529,803.00 501,830.00 1,013,340.00 -27,973.00 511,510.00 -5% 102%
Costo de Ventas -287,331.00 -297,306.00 -376,734.00 -9,975.00 -79,428.00 3% 27%
Ganancia (Pérdida) Bruta 242,472.00 204,524.00 636,606.00 -37,948.00 432,082.00 -16% 211%
Gastos de Ventas y Distribución -5,795.00 -5,239.00 -8,254.00 556.00 -3,015.00 -10% 58%
Gastos de Administración -41,345.00 -33,228.00 -58,892.00 8,117.00 -25,664.00 -20% 77%
Otros Ingresos Operativos 22,561.00 28,216.00 29,784.00 5,655.00 1,568.00 25% 6%
Otros Gastos Operativos -49,995.00 -33,447.00 -51,779.00 16,548.00 -18,332.00 -33% 55%
Otras Ganancias (Pérdidas) 0.00 0.00 0.00 0.00 0.00
Ganancia (Pérdida) Operativa 167,898.00 160,826.00 547,465.00 -7,072.00 386,639.00 -4% 240%
Ganancia (Pérdida) de la Baja en Activos Financieros medidos
al Costo Amortizado
0.00 0.00 0.00 0.00 0.00
Ingresos Financieros 22,053.00 4,283.00 1,434.00 -17,770.00 -2,849.00 -81% -67%
Ingresos por Intereses calculados usando el Metodo de Interes
Efectivo
0.00 0.00 0.00 0.00 0.00
Gastos Financieros -28,213.00 -33,207.00 -80,054.00 -4,994.00 -46,847.00 18% 141%
Ganancia (Pérdida) por Deterioro de Valor (Pérdidas Crediticias
Esperadas o Reversiones)
0.00 0.00 0.00 0.00 0.00
Otros Ingresos (Gastos) de las Subsidiarias, Asociadas y
Negocios Conjuntos
-39,899.00 -60,841.00 279,186.00 -20,942.00 340,027.00 52% -559%
Diferencias de Cambio Neto 1,442.00 -1,439.00 -702.00 -2,881.00 737.00 -200% -51%
Ganancias (Pérdidas) por Reclasificación de Activos Financieros
a Valor Razonable con cambios en Resultados antes medidos
al Costo Amortizado
0.00 0.00 0.00 0.00 0.00
Ganancia (Pérdida) Acumulada en Otro Resultado Integral por
Activos Financieros medidos a Valor Razonable reclasificados
como cambios en Resultados
0.00 0.00 0.00 0.00 0.00
Ganancias (Pérdidas) por Cobertura de un Grupo de Partidas
con posiciones de Riesgo Compensadoras
0.00 0.00 0.00 0.00 0.00
Diferencia entre el Importe en Libros de los Activos
Distribuidos y el Importe en Libros del Dividendo a pagar
0.00 0.00 0.00 0.00 0.00
Ganancia (Pérdida) antes de Impuestos 123,281.00 69,622.00 747,329.00 -53,659.00 677,707.00 -44% 973%
Ingreso (Gasto) por Impuesto -58,830.00 -62,786.00 -196,083.00 -3,956.00 -133,297.00 7% 212%
Ganancia (Pérdida) Neta de Operaciones Continuadas 64,451.00 6,836.00 551,246.00 -57,615.00 544,410.00 -89% 7964%
Ganancia (Pérdida) procedente de Operaciones
Discontinuadas, neta de Impuesto
0.00 0.00 0.00 0.00 0.00
Ganancia (Pérdida) Neta del Ejercicio 64,451.00 6,836.00 551,246.00 -57,615.00 544,410.00 -89% 7964%
VARIACION ABSOLUTA VARIACION RELATIVA
gestión de costos
4.1.1. ANALISIS E INTEPRETACION HORIZONTAL DE MINSUR SA
4.1.1.1.Variaciones en el año 2020:
Después de realizar el análisis horizontal podemos evidenciar que:
 ESTADO DE SITUACION FINANCIERA 2020
En el rubro de los activos, en el año 2020 la variación absoluta del efectivo y equivalente de
efectivo aumento en 114,069 USD, respecto al año 2019, esto se explicaría básicamente con la
variación de dos partidas, una de ellas es la variación de otras cuentas por cobrar, estas
disminuyeron en un 66%, es decir que en el año 2020 se realizaron dichos cobros; la otra partida
que explicaría el aumento del efectivo y equivalente de efectivo en el año 2020 es la variación
relativa de los inventarios la cual disminuyó en un 9% respecto al año anterior, es decir se
vendieron existencias tanto al contado como al crédito, ya que también aumentaron las cuentas
por cobrar comerciales es un 48% en relación con el año precedente.
En la partida de otros activos financieros corrientes, en el año 2020 estos disminuyeron
considerablemente en un 65% respecto al año 2019, puede darse cuando expiran, se liquidan,
caducan o prescriben los derechos de cobro, o cuando se transfieren los derechos asociados al
activo financiero, además su variación la podemos asociar con la pandemia COVID 19, donde la
mayoría de las empresas se financiaron y vendieron parte de sus activos.
En la partida de inmuebles maquinaria y equipo en el año 2020, aumento en un 1%, respecto al
año anterior, este aumento estaría representado por la siguiente operación: Al 30 de septiembre
de 2020 se adquirieron dos leasings financieros con el Banco de Crédito del Perú por maquinarias
y equipos. Así mismo las inversiones en otras subsidiarias aumentaron en un 12%, es decir que
durante ese año Misnur ha reconocido su inversión en Futura Consorcio Inmobiliario S.A., como
inversiones en asociadas considerando que son operadas por el mismo grupo económico.
En el rubro de los pasivos, las cuentas por pagar comerciales aumentaron en un 20% respecto al
año 2019, es decir que se compraron insumos y materias primas al crédito. Así mismo en la partida
de otros pasivos financieros en el año 2020 aumentaron de 116.00 USD a 15,841 USD, este
aumento está representado por Bonos corporativos y arrendamientos financieros.
Las provisiones por beneficios a los empleados y otras provisiones (Provisión para cierre de minas
y provisión por contingencias) en el año 2020 disminuyeron en un 31% y 46% respectivamente en
relación con el año 2019; es decir que la empresa durante este año tiene cierta capacidad de pago,
es por ello por lo que ya cubrió parte de sus provisiones por pagar.
gestión de costos
En relación con el patrimonio, el capital y acciones de inversión se han mantenido en 601,209.00
USD y 300,634.00 USD respectivamente, sin presentar ninguna variación. Los resultados
acumulados han aumentado en un 1%, respecto al año 2020.
 ESTADO DE RESULTADOS 2020
En el año 2020, las ventas han disminuido en un 5% respecto al 2019, sin embargo, el costo de
ventas para este año se incrementó en un 3%, por ende la utilidad bruta para el año en mención
cayo en un 16% menos al año precedente, esta disminución estaría asociada con la pandemia
COVID 19, donde las empresas mineras redujeron sus operaciones conllevando a la suspensión
de actividades de construcción y expansión de proyectos, así como el incremento de precios de
algunos insumos para la operación minera.
Los gastos de venta y administración disminuyeron en un 10 y 20% respectivamente, ya que
durante la pandemia se implementó el trabajo remoto para las áreas administrativas y ventas. A
pesar de que estos gastos disminuyeron, la utilidad operativa también disminuyo en un 4%
respecto al año anterior.
Los ingresos financieros disminuyeron en un 81%, así como los gastos financieros se
incrementaron en un 18%, tanto como los ingresos y/o gastos en subsidiarias se incrementaron
negativamente en un 52% respecto al año anterior, estas tres situaciones contribuyeron
negativamente a la operatividad de la empresa. Es por ello por lo que la utilidad antes de
impuestos y la utilidad neta disminuyeron en un 44% y 89% respectivamente.
4.1.1.2.Variaciones en el año 2021:
 ESTADO DE SITUACION FINANCIERA 2021
En el rubro de los activos, en el año 2021 la variación absoluta del efectivo y equivalente de
efectivo disminuyo en un 43%, respecto al año 2020, esto se explicaría con la variación de las
cuentas por cobrar comerciales y otras cuentas por cobrar, estas aumentaron en 75,314.00 USD y
546.00 USD respectivamente, es decir que en el año 2021 se otorgaron créditos a los clientes.
Los inventarios aumentaron en un 33% en relación con el año 2020, es decir que se vendió menos
de lo previsto, y la mayoría de estas ventas fueron al crédito, todo esto estaría explicado por la
coyuntura del COVID 19.
En la partida de otros activos financieros corrientes, en el año 2021 estos disminuyeron
considerablemente en un 84% respecto al año 2020, su variación la podemos asociar con la
pandemia COVID 19, donde la mayoría de las empresas se financiaron y vendieron parte de sus
activos.
gestión de costos
En la partida de inmuebles maquinaria y equipo en el año 2021, aumento en un 11%, respecto al
año anterior, este aumento estaría representado por la siguiente operación: Al 30 de agosto de
2021 se adquirieron Perforadoras rotativas para la UM San Rafael y Pucamarca. Así mismo las
inversiones en otras subsidiarias aumentaron en un 28%, por la misma razón de incremento del
año anterior, es decir Minsur reconoce su inversión en Futura Consorcio Inmobiliario S.A
En el rubro de los pasivos, las cuentas por pagar comerciales aumentaron en un 17% respecto al
año 2020, es decir que se compraron insumos y materias primas al crédito. Por otro lado, en la
partida de otros pasivos financieros en el año 2021 aumentaron en 88,045 USD este aumento está
representado por: Prestamos recibidos, uno de ellos es el otorgado por el Bank of América y
Santander con vencimiento entre 2024 y 2026, este préstamo fue adquirido con el objetivo de
refinanciar parte de los bonos corporativos existentes.
Las provisiones por beneficios a los empleados y otras provisiones (Provisión para cierre de minas
y provisión por contingencias) en el año 2021 aumentaron en un 210% y 3% respectivamente en
relación con el año 2019; es decir que la empresa durante este año la empresa no tuvo la liquidez
suficiente para cubrir sus provisiones por pagar.
En relación con el patrimonio, el capital y acciones de inversión se han mantenido en 601,209.00
USD y 300,634.00 USD respectivamente, sin presentar ninguna variación. Los resultados
acumulados han aumentado en un 11%, respecto al año 2020
 ESTADO DE RESULTADOS 2021
En el año 2021, las ventas han aumentaron considerablemente en un 102% más que en año 2020
y 91% respecto al 2019, lógicamente el costo de ventas para este año también se incrementó en
un 27% más, por ende, la utilidad bruta para el año en mención se incrementó en 432,082 USD
más que el año precedente.
Los gastos de venta y administración aumentaron en un 58% y 77% respectivamente, ya que,
durante el 2021, la mayoría de los trabajadores regresaron a la modalidad presencial A pesar de
que estos gastos se incrementaron, la utilidad operativa aumento en un 240% respecto al año
2020 y en un 226% respecto al año 2019.
Los ingresos financieros disminuyeron en un 67%, así como los gastos financieros se
incrementaron en un 141% más que el año anterior, este incremento de gastos financieros se
encuentra sustentado en los créditos recibidos y leasing financiero. Del mismo modo los ingresos
y/o gastos en subsidiarias se incrementaron positivamente en 340,027 USD respecto al año
anterior. La utilidad antes de impuestos presento una variación absoluta de 677,707 USD (973%)
más que el año anterior, así mismo y la utilidad neta se incrementó en 544,410 USD (7964%)
gestión de costos
4.2.CALCULO VERTICAL DE VARIACIONES EN MINSUR SA.
Reporte de Estados Financieros
Año: 2021
Periodo: Anual
Empresa: MINSUR S.A.
Tipo: Individual
Expresado en dolares
ESTADO DE SITUACION FINANCIERA
Cuenta
Activos
Activos Corrientes
Efectivo y Equivalentes al Efectivo 79,364.00 4% 193,433.00 10% 110,247.00 5%
Otros Activos Financieros 318,128.00 16% 112,311.00 6% 17,874.00 1%
Cuentas por Cobrar Comerciales y Otras Cuentas por Cobrar 0% 0% 0%
Cuentas por Cobrar Comerciales 44,401.00 2% 65,698.00 3% 141,012.00 6%
Cuentas por Cobrar a Entidades Relacionadas 3,621.00 0% 2,252.00 0% 2,100.00 0%
Otras Cuentas por Cobrar 39,672.00 2% 13,551.00 1% 14,097.00 1%
Anticipos 137.00 0% 289.00 0% 0.00 0%
Inventarios 73,852.00 4% 67,288.00 3% 88,338.00 4%
Activos Biológicos 0.00 0% 0.00 0% 0.00 0%
Activos por Impuestos a las Ganancias 0.00 0% 5,428.00 0% 0.00 0%
Otros Activos no Financieros 1,442.00 0% 1,204.00 0% 3,164.00 0%
Activos Corrientes Distintos al Efectivo Pignorados como
Garantía Colateral
0.00 0% 0.00 0% 0.00 0%
Activos no Corrientes o Grupos de Activos para su Disposición
Clasificados como Mantenidos para la Venta o como
Mantenidos para Distribuir a los Propietarios
0.00 0% 5,921.00 0% 0.00 0%
Total Activos Corrientes 560,617.00 29% 467,375.00 24% 376,832.00 17%
Activos No Corrientes
Otros Activos Financieros 5,278.00 0% 4,950.00 0% 5,199.00 0%
Inversiones en Subsidiarias, Negocios Conjuntos y Asociadas 836,489.00 43% 932,759.00 47% 1,197,053.00 55%
Cuentas por Cobrar Comerciales y Otras Cuentas por Cobrar 0% 0% 0%
Cuentas por Cobrar Comerciales 0.00 0% 0.00 0% 0.00 0%
Cuentas por Cobrar a Entidades Relacionadas 0.00 0% 1,659.00 0% 1,540.00 0%
Otras Cuentas por Cobrar 0.00 0% 0.00 0% 0.00 0%
Anticipos 0.00 0% 0.00 0% 0.00 0%
Inventarios 0.00 0% 0.00 0% 0.00 0%
Activos Biológicos 0.00 0% 0.00 0% 0.00 0%
Propiedades de Inversión 0.00 0% 0.00 0% 0.00 0%
Propiedades, Planta y Equipo 458,813.00 23% 464,256.00 24% 514,843.00 24%
Activos Intangibles Distintos de la Plusvalía 32,157.00 2% 29,507.00 1% 24,212.00 1%
Activos por Impuestos Diferidos 49,741.00 3% 57,039.00 3% 55,935.00 3%
Activos por Impuestos Corrientes, no Corrientes 0.00 0% 0.00 0% 0.00 0%
Plusvalía 0.00 0% 0.00 0% 0.00 0%
Otros Activos no Financieros 10,467.00 1% 10,281.00 1% 8,255.00 0%
Activos no Corrientes Distintos al Efectivo Pignorados como
Garantía Colateral
0.00 0% 0.00 0% 0.00 0%
Total Activos No Corrientes 1,392,945.00 71% 1,500,451.00 76% 1,807,037.00 83%
TOTAL DE ACTIVOS 1,953,562.00 100% 1,967,826.00 100% 2,183,869.00 100%
BASE DE
TOTAL
ACTIVO
BASE DE
TOTAL
ACTIVO
BASE DE
TOTAL
ACTIVO
2021
2020
2019
gestión de costos
Cuenta
Pasivos y Patrimonio
Pasivos Corrientes
Otros Pasivos Financieros 116.00 0% 15,841.00 1% 103,886.00 5%
Cuentas por Pagar Comerciales y Otras Cuentas por
Pagar
0% 0% 0%
Cuentas por Pagar Comerciales 64,282.00 3% 77,349.00 4% 90,229.00 4%
Cuentas por Pagar a Entidades Relacionadas 6,586.00 0% 7,979.00 0% 6,841.00 0%
Otras Cuentas por Pagar 27,227.00 1% 29,035.00 1% 38,838.00 2%
Ingresos Diferidos 0.00 0% 0.00 0% 0.00 0%
Provisión por Beneficios a los Empleados 22,383.00 1% 15,447.00 1% 47,909.00 2%
Otras Provisiones 16,098.00 1% 8,769.00 0% 9,068.00 0%
Pasivos por Impuestos a las Ganancias 4,564.00 0% 0.00 0% 66,966.00 3%
Otros Pasivos no Financieros 0.00 0% 0.00 0% 0.00 0%
Total Pasivos Corrientes 141,256.00 7% 154,420.00 8% 363,737.00 17%
Pasivos No Corrientes
Otros Pasivos Financieros 443,433.00 23% 479,502.00 24% 498,332.00 23%
Cuentas por Pagar Comerciales y Otras Cuentas por
Pagar
0% 0% 0%
Cuentas por Pagar Comerciales 0.00 0% 0.00 0% 0.00 0%
Cuentas por Pagar a Entidades Relacionadas 0.00 0% 0.00 0% 0.00 0%
Otras Cuentas por Pagar 13,881.00 1% 14,336.00 1% 12,273.00 1%
Ingresos Diferidos 0.00 0% 0.00 0% 0.00 0%
Provisión por Beneficios a los Empleados 0.00 0% 0.00 0% 0.00 0%
Otras Provisiones 71,043.00 4% 79,948.00 4% 82,108.00 4%
Pasivos por Impuestos Diferidos 0.00 0% 0.00 0% 0.00 0%
Pasivos por Impuestos Corrientes, no Corriente 0.00 0% 0.00 0% 0.00 0%
Otros Pasivos no Financieros 0.00 0% 0.00 0% 0.00 0%
Total Pasivos No Corrientes 528,357.00 27% 573,786.00 29% 592,713.00 27%
Total Pasivos 669,613.00 34% 728,206.00 37% 956,450.00 44%
Patrimonio 0% 0% 0%
Capital Emitido 601,269.00 31% 601,269.00 31% 601,269.00 28%
Primas de Emisión 0.00 0% 0.00 0% 0.00 0%
Acciones de Inversión 300,634.00 15% 300,634.00 15% 300,634.00 14%
Acciones Propias en Cartera 0.00 0% 0.00 0% 0.00 0%
Otras Reservas de Capital 174,357.00 9% 174,357.00 9% 174,357.00 8%
Resultados Acumulados 443,261.00 23% 449,814.00 23% 501,060.00 23%
Otras Reservas de Patrimonio -235,572.00 -12% -286,454.00 -15% -349,901.00 -16%
Total Patrimonio 1,283,949.00 66% 1,239,620.00 63% 1,227,419.00 56%
TOTAL PASIVO Y PATRIMONIO 1,953,562.00 100% 1,967,826.00 100% 2,183,869.00 100%
BASE DE
TOTAL
ACTIVO
2021
2020
2019BASE DE
TOTAL
ACTIVO
BASE DE
TOTAL
ACTIVO
gestión de costos
4.2.1. ANALISIS E INTEPRETACION VERTICAL DE MINSUR SA
4.2.1.1.Variaciones en el año 2020:
Después de realizar el análisis vertical podemos evidenciar que:
 ESTADO DE SITUACION FINANCIERA 2020
Del total activo o de la representación total monetaria de la empresa en el año 2020, posee como
activo circulante el 24% y activos que permanecen más de un periodo (año) representado por el
76%.
ESTADO DE RESULTADOS
Cuenta 2019
BASE TOTAL
VENTAS
2020
BASE TOTAL
VENTAS
2021
BASE TOTAL
VENTAS
Ingresos de Actividades Ordinarias 529,803.00 100% 501,830.00 100% 1,013,340.00 100%
Costo de Ventas -287,331.00 -54% -297,306.00 -59% -376,734.00 -37%
Ganancia (Pérdida) Bruta 242,472.00 46% 204,524.00 41% 636,606.00 63%
Gastos de Ventas y Distribución -5,795.00 -1% -5,239.00 -1% -8,254.00 -1%
Gastos de Administración -41,345.00 -8% -33,228.00 -7% -58,892.00 -6%
Otros Ingresos Operativos 22,561.00 4% 28,216.00 6% 29,784.00 3%
Otros Gastos Operativos -49,995.00 -9% -33,447.00 -7% -51,779.00 -5%
Otras Ganancias (Pérdidas) 0.00 0% 0.00 0% 0.00 0%
Ganancia (Pérdida) Operativa 167,898.00 32% 160,826.00 32% 547,465.00 54%
Ganancia (Pérdida) de la Baja en Activos Financieros medidos
al Costo Amortizado
0.00 0% 0.00 0% 0.00 0%
Ingresos Financieros 22,053.00 4% 4,283.00 1% 1,434.00 0%
Ingresos por Intereses calculados usando el Metodo de Interes
Efectivo
0.00 0% 0.00 0% 0.00 0%
Gastos Financieros -28,213.00 -5% -33,207.00 -7% -80,054.00 -8%
Ganancia (Pérdida) por Deterioro de Valor (Pérdidas Crediticias
Esperadas o Reversiones)
0.00 0% 0.00 0% 0.00 0%
Otros Ingresos (Gastos) de las Subsidiarias, Asociadas y
Negocios Conjuntos
-39,899.00 -8% -60,841.00 -12% 279,186.00 28%
Diferencias de Cambio Neto 1,442.00 0% -1,439.00 0% -702.00 0%
Ganancias (Pérdidas) por Reclasificación de Activos Financieros
a Valor Razonable con cambios en Resultados antes medidos
al Costo Amortizado
0.00 0% 0.00 0% 0.00 0%
Ganancia (Pérdida) Acumulada en Otro Resultado Integral por
Activos Financieros medidos a Valor Razonable reclasificados
como cambios en Resultados
0.00 0% 0.00 0% 0.00 0%
Ganancias (Pérdidas) por Cobertura de un Grupo de Partidas
con posiciones de Riesgo Compensadoras
0.00 0% 0.00 0% 0.00 0%
Diferencia entre el Importe en Libros de los Activos
Distribuidos y el Importe en Libros del Dividendo a pagar
0.00 0% 0.00 0% 0.00 0%
Ganancia (Pérdida) antes de Impuestos 123,281.00 23% 69,622.00 14% 747,329.00 74%
Ingreso (Gasto) por Impuesto -58,830.00 -11% -62,786.00 -13% -196,083.00 -19%
Ganancia (Pérdida) Neta de Operaciones Continuadas 64,451.00 12% 6,836.00 1% 551,246.00 54%
Ganancia (Pérdida) procedente de Operaciones
Discontinuadas, neta de Impuesto
0.00 0% 0.00 0% 0.00 0%
Ganancia (Pérdida) Neta del Ejercicio 64,451.00 12% 6,836.00 1% 551,246.00 54%
gestión de costos
Dentro de los activos corrientes, las partidas más resaltantes son el efectivo y equivalente de
efectivo representado por un 10% del total del activo y otros activos financieros (Resultados no
realizados, Intereses vencidos, Rendimiento de las acciones, Liquidación de la inversión) con un
6% de participación del activo.
Los inventarios representan el 3%, siendo estos equivalentes a las cuentas por cobrar que del
mismo modo representan el 3% del activo de la empresa.
El 24 % del valor de la empresa lo conforman los inmuebles maquinarias y equipos, el cual es un
índice adecuado ya que el rubro de Minsur es la minería
Los recursos que obtuvo la empresa como financiamiento, el 63% son recursos propios y el 37%
está financiado por terceros, situación que es muy sana para la organización.
Las deudas que representan el 37%, el 29% son a largo plazo, por lo que la empresa no tiene que
liquidar compromisos en los próximos 12 meses, salvo salarios por pagar, proveedores y
acreedores diversos que representan un 1% y 4% respectivamente.
De los recursos propios que representan el 63%, un 31% pertenecen a los accionistas, un 15% son
acciones de inversión, un 9% reservas de capital, un 23% son resultados acumulados, y una partida
patrimonial negativa, representada por un -15% otras reservas de patrimonio.
 ESTADO DE RESULTADOS 2020
Las ventas netas en ese año ascendieron a 501,830 USD, representando el 100% para el análisis
vertical del estado de resultados. Se sabe que para ese año las ventas disminuyeron por efectos
del COVID 19.
El costo de ventas representa un 59% del total de las ventas, y la utilidad bruta un 41%, durante
el año 2020, el costo de ventas estuvo muy por encima de lo que se prevée para su rubro, así
mismo la utilidad bruta representa un índice muy bajo comparado a los años precedentes. Esta
situación estaría explicada por el alza de precios en el país como el de combustibles, es así como
la utilidad operativa del ejercicio en mención, solo represento un 32% de las ventas.
La utilidad antes de impuestos representa un 14%, los gastos por impuestos representan un
13%, y por ende la utilidad neta solo fue de un 1% de las ventas
4.2.1.2.Variaciones en el año 2021:
Después de realizar el análisis vertical podemos evidenciar que:
 ESTADO DE SITUACION FINANCIERA 2021
Del total activo o de la representación total monetaria de la empresa en el año 2021, posee como
activo circulante el 17% y activos que permanecen más de un periodo (año) representado por el
83%.
gestión de costos
Dentro de los activos corrientes, las partidas más resaltantes son el efectivo y equivalente de
efectivo representado por un 5% del total del activo y las cuentas por cobrar comerciales con una
participación del 6% del activo.
Los inventarios representan el 4%, lo que indica que prácticamente se está vendiendo todo lo que
se produce y esto es un tanto bueno, ya que no se presentaran perdidas por merma o desmedro.
Durante este año 2021, al igual que en el año 2020, el 24 % del valor de la empresa lo conforman
los inmuebles maquinarias y equipos, sin embrago estos montos representan únicamente
porcentajes respecto al total activo, mas no monetariamente, es decir en el año 2021, la cuenta
33 ascendió a 514,843 USD, es decir 50,587 USD más que el año precedente, aunque ambos
representen un 24% respecto al activo total de sus años correspondientes.
Los recursos que obtuvo la empresa como financiamiento, el 56% son recursos propios y el 44%
está financiado por terceros.
Las deudas que representan el 44%, el 27% son a largo plazo, por lo que la empresa no tiene que
liquidar compromisos en los próximos 12 meses, salvo salarios por pagar, proveedores y
acreedores, y pasivos por impuestos a las ganancias, los cuales representan 2%, 4% y 3%
respectivamente.
De los recursos propios que representan el 56%, un 28% pertenecen a los accionistas, un 14% son
acciones de inversión, un 8% reservas de capital, un 23% son resultados acumulados, y una partida
patrimonial negativa, representada por un -16% otras reservas de patrimonio.
 ESTADO DE RESULTADOS 2021
Las ventas netas en ese año ascendieron a 1,013,340.00 USD, representando el 100% para el
análisis vertical del estado de resultados. Se sabe que para ese año las ventas mejoraron
considerablemente respecto al año 2020 y 2019
El costo de ventas representa un 37% del total de las ventas, y la utilidad bruta un 63%, durante
el año 2020, las cifras están de acorde con lo previsto para su rubro, es así como la utilidad
operativa representa un 54% respecto a las ventas.
Los gastos financieros disminuyeron gradualmente y se tuvo un ingreso por parte de las
subsidiarias de un 28%, lo que se ve reflejado en la utilidad antes de impuestos representada por
un 74% en relación con las ventas. Un 14%, representa los gastos por impuestos, y por ende la
utilidad neta representa un 54%, es decir que durante este año las ventas mejoraron tanto en la
empresa matriz como en las subsidiarias.
gestión de costos
5. CONCLUSIONES Y RECOMENDACIONES PARA MINSUR RESPECTO A SU ANALISIS
FINANCIERO
5.1. CONCLUSIONES:
 La cuenta del efectivo y equivalente de efectivo con mayor representación durante los
tres años estudiados fue en el año 2020.
 Las cuentas por pagar comerciales mas altas se presentaron durante el año 2021.
 Los activos corrientes con un índice más alto fueron en el 2019, representado por un
índice del 29%
 Los pasivos corrientes mas elevados se presentaron durante el 2021.
 El año en que se produjeron el índice mas elevado de ventas, fue durante el 2021, en
conclusión, este año fue el más idóneo para la empresa, ya que el costo de ventas fue
el más optimo durante los tres años, del mismo modo en este ejercicio, se presenta el
margen utilitario neto con mayor porcentaje.
 En el 2021 los pasivos corrientes se han duplicado, es recomendable ir cancelando
estas cuentas para no tener problemas con la cancelación de impuestos, beneficios a
los empleados y ctas comerciales.
5.2. RECOMENDACIONES:
 Durante el 2020 y 2021, haber optimizado la gestión del costo de ventas, es decir
reducir costos de inversión, pero sin dejar de lado la calidad de los productos.
 Reducir sus gastos financieros, ir cancelando deudas en lo posible.
 A nivel de inventarios, mantener el stock adecuado, para evitar pérdidas o mermas.
 A nivel de inmuebles maquinaria y equipo, se mantiene un índice adecuado durante
los 3 años, pero para mejorar las ventas, seria recomendable implementar
maquinarias que optimicen los procesos operativos.
 Para los tres años, ir cancelando las cuentas de reservas patrimoniales, ya que estas
presentan índices negativos.
gestión de costos
Las ratios de liquidez calculan la
capacidad de una empresa de
convertir sus activos en la caja o de
obtener caja para satisfacer su pasivo
circulante. Es decir, miden la solvencia
de una empresa en el corto plazo o el
dinero en efectivo de que dispone
para cancelar las deudas.
6. RATIOS FINANCIEROS
El
RATIOS DE LIQUIDES
Liquides corriente
Prueba acida
Prueba defensiva
Capital de trabajo
Cobertura de intereses
Permite medir la capacidad efectiva de la
empresa en el muy corto plazo; considera
únicamente los activos mantenidos en la
Caja y Bancos, descartando las demás
cuentas del activo corriente.
El ratio de prueba ácida se utiliza para
indicar la capacidad de una empresa
para pagar su pasivo corriente sin
depender de la venta de existencias o
de la obtención de financiación
adicional.
El ratio de liquidez general corresponde a
las veces que el activo corriente
sobrepasa el pasivo corriente. El activo
corriente incluye las cuentas de caja,
bancos, cuentas y letras por cobrar,
valores de fácil negociación e inventarios.
El capital de trabajo consiste en
determinar el capital que tiene la
empresa para la gestión del período; algo
así como el dinero que le queda para
poder operar en el día a día.
Este ratio nos indica hasta qué punto
pueden disminuir las utilidades sin
poner a la empresa en una situación
de dificultad para pagar sus gastos
financieros.
RATIOS DE GESTION
Rotación de Ctas, por
pagar
Rotación de Ctas,
por cobrar
Rotación de
inventarios
Ciclo del efectivo
Este ratio nos indicará el número de veces que rota la
cuentas por pagar en un período.
El ratio muestra la velocidad en que la empresa
convierte sus cuentas por cobrar en la caja. El propósito
de este ratio es medir el plazo promedio de créditos
otorgados a los clientes
El índice de rotación de inventario mide cuántas veces se
vende o se usa el inventario en un periodo
Indica el tiempo que tarda una empresa en convertir sus
inversiones en inventario y otros recursos en flujos de
efectivo procedentes de las ventas.
gestión de costos
V
RATIOS DE RENTABILIDAD
MARGEN NETO MARGEN BRUTO
Relaciona la utilidad neta con el nivel de
las ventas netas. Mide el porcentaje de
cada unidad monetaria de ventas que
queda después de que todos los gastos,
incluyendo los impuestos, han sido
deducidos. Cuanto más grande sea el
margen neto de la empresa, será mejor.
Rendimiento sobre el
patrimonio (ROE)
Corresponde al porcentaje de utilidad o
pérdida obtenido por cada nuevo sol
que los dueños han invertido en la
empresa. Este ratio refleja el
rendimiento de la empresa respecto al
patrimonio de los accionistas
Se define como la utilidad bruta sobre
las ventas netas. Indica la cantidad que
se obtiene de utilidad por cada unidad
monetaria de ventas, después de que la
empresa ha cubierto el costo de los
bienes que produce y/o vende
RATIOS DUPONT
El Sistema Dupont interrelaciona índices
financieros que miden la capacidad de la
empresa para generar utilidades.
Analiza las tres variables del crecimiento de una
empresa.
gestión de costos
7. RATIOS FINANCIEROS APLICADOS A LA COMPAÑÍA MINSUR SA, EN LOS EJERCICIOS 2019,
2020 Y 2021
7.1.RATIOS PERIODO 2019
RATIOS 2019 INTERPRETACION
I RATIOS DE LIQUIDEZ
1 LIQUIDEZ GENERAL = Activo Cte.
Pasivo Cte.
LIQUIDEZ GENERAL = S/560,617.00
S/141,256.00
LIQUIDEZ GENERAL = S/3.97
2 PRUEBA ACIDA = Activo Cte - Inventarios
Pasivo Cte.
PRUEBA ACIDA = S/486,765.00
S/141,256.00
PRUEBA ACIDA = S/3.45
3 PRUEBA DEFENSIVA = Caja y bancos
Pasivo Cte.
PRUEBA DEFENSIVA = S/79,364.00
S/141,256.00
PRUEBA DEFENSIVA = 56%
4 CAPITAL DE TRABAJO = Activo Cte. - Pasivo Cte
CAPITAL DE TRABAJO = S/419,361.00
5
COBERTURA DE INTERESES =
Utilidad antes de intereses e
impuestos
Gastos financieros
COBERTURA DE INTERESES = S/123,281.00
S/28,213.00
COBERTURA DE INTERESES = 436.97%
Recursos
ociosos
Recursos
ociosos
Un mayor valor de este ratio indica una mayor capacidad
de la empresa para cancelar sus obligaciones en el corto
plazo, sin depender de la cobranza o venta de sus
existencias
Valor monetario que mientras mas alto sea, representara
mejor eficiencia, es decir representa la cantidad de
recursos que la empresa podria invertir sin comprometer
su capacidad para pagar sus obligaciones corrientes.
> % es mejor hay mayor
cobertura, en el año 2019, esta cobertura de intereses
representa un 436%
Significa que por cada S/ 1.00 que debe la Compañía,
cuenta con 3.97 para cancelar o respaldar sus deuda.
Significa que por cada S/ 1.00 que debe la Compañía,
dispone de 3.45 para costearla; lo cual significa que la
Compañía tiene capacidad de administrar sus
obligaciones.
gestión de costos
II RATIOS DE APALANCAMIENTO
6 ENDEUDAMIENTO TOT. = Total Pasivo
Patrimonnio
ENDEUDAMIENTO TOT. = S/669,613.00
S/1,283,949.00
ENDEUDAMIENTO TOT. = S/0.52
7 GRADO DE ENDEUDAMIENTO = Total Pasivo
Total activo
GRADO DE ENDEUDAMIENTO = S/669,613.00
S/1,953,562.00
GRADO DE ENDEUDAMIENTO = S/0.34
8 APALANCAMIENTO = Total activo promedio
Patrimonio promedio
APALANCAMIENTO =
APALANCAMIENTO = #¡DIV/0!
9 DEUDA/PATRIMONIO = Total Ctas. Por pagar promedio
Patrimonio total promedio
DEUDA/PATRIMONIO =
DEUDA/PATRIMONIO = #¡DIV/0!
Es el porcentaje de los activos financiados
por deuda o financiados por capital propio.Significa que
por cada S/ 1.00 de patrimonio, los pasivos representan
el S/ 0.52,
El ratio obtenido de 0.34 significa que una parte de los
recursos con los que opera la empresa, pertenecen a los
acreedores, es decir, menos de la mitad (0.34) de los
activos es financiado mediante deuda.
IV RATIOS DE RENTABILIDAD
16 MARGEN BRUTO = Utilidad bruta
Ventas
MARGEN BRUTO = S/242,472.00
S/529,803.00
MARGEN BRUTO = 46%
17 MARGEN NETO = Utilidad neta
Ventas
MARGEN NETO = S/64,451.00
S/529,803.00
MARGEN NETO = 12%
A mayor margen mayor beneficio, cuanto más alto es el
porcentaje es mejor.Las ventas de la empresa generaron
un 46% de utilidad bruta, es decir que por cada USD
vendido, se genero 0.46 centavos de utilidad bruta
A mayor margen mayor beneficio, cuanto más alto es el
porcentaje es mejor. La utilidad neta correspondio a un
12% de las ventas netas, es decir que cada USD vendido
genera 0.12 centavos de utilidad neta
gestión de costos
7.2.RATIOS PERIODO 2020
VI RATIOS DUPPONT
18 ROE Utilidad neta
Patrimonio
ROE S/64,451.00
1,283,949.00
ROE = 5.02%
19 ROA = ROI = Utilidad Neta x Ventas
Ventas Activo T
Cálculo de retorno sobre el
patrimonio
=
ROI x Activo total
Patrimonio total
Cálculo de retorno sobre el
patrimonio
=
0.050197477
5.02%
3%
Con respecto a los activos totales, las ventas
correspondieron al 3%, es decir que cada USD, invertido
en activos totales, genero 0.03 centavos de utilidad neta
Las utilidades netas correspondieron a 5.02% del
patrimonio, es decir que los socios obtuvieron un
rendimiento sobre su inversion del 5.02%
=
=
ROA = ROI = 0.03299153
RATIOS 2020 INTERPRETACION
I RATIOS DE LIQUIDEZ
1 LIQUIDEZ GENERAL = Activo Cte.
Pasivo Cte.
LIQUIDEZ GENERAL = S/467,375.00
S/154,420.00
LIQUIDEZ GENERAL = S/3.03
2 PRUEBA ACIDA = Activo Cte - Inventarios
Pasivo Cte.
PRUEBA ACIDA = S/400,087.00
S/154,420.00
PRUEBA ACIDA = S/2.59
Recursos
ociosos
Recursos
ociosos
Significa que por cada S/ 1.00 que debe la Compañía,
dispone de 2.59 para costearla; lo cual significa que la
Compañía tiene capacidad de administrar sus
obligaciones.
Significa que por cada S/ 1.00 que debe la Compañía,
cuenta con 3.03 para cancelar o respaldar sus deuda.
gestión de costos
3 PRUEBA DEFENSIVA = Caja y bancos
Pasivo Cte.
PRUEBA DEFENSIVA = S/193,433.00
S/154,420.00
PRUEBA DEFENSIVA = 125%
4 CAPITAL DE TRABAJO = Activo Cte. - Pasivo Cte
CAPITAL DE TRABAJO = S/312,955.00
5
COBERTURA DE INTERESES =
Utilidad antes de intereses e
impuestos
Gastos financieros
COBERTURA DE INTERESES = S/69,622.00
S/33,207.00
COBERTURA DE INTERESES = 209.66%
II RATIOS DE APALANCAMIENTO
6 ENDEUDAMIENTO TOT. = Total Pasivo
Patrimonnio
ENDEUDAMIENTO TOT. = S/728,206.00
S/1,239,620.00
ENDEUDAMIENTO TOT. = S/0.59
7 GRADO DE ENDEUDAMIENTO = Total Pasivo
Total activo
GRADO DE ENDEUDAMIENTO = S/728,206.00
S/1,967,826.00
GRADO DE ENDEUDAMIENTO = S/0.37
8 APALANCAMIENTO = Total activo promedio
Patrimonio promedio
APALANCAMIENTO = S/1,960,694.00
S/1,261,784.50
APALANCAMIENTO = S/1.55
> % es mejor hay mayor
cobertura, en el año 2019, esta cobertura de intereses
representa un 436%
Por cada sol que aportan los socios, se generan activos
por S/.1.55
Un mayor valor de este ratio indica una mayor capacidad
de la empresa para cancelar sus obligaciones en el corto
plazo, sin depender de la cobranza o venta de sus
existencias
Valor monetario que mientras mas alto sea, representara
mejor eficiencia, es decir representa la cantidad de
recursos que la empresa podria invertir sin comprometer
su capacidad para pagar sus obligaciones corrientes.
Significa que por cada S/ 1.00 de patrimonio, los pasivos
representan el S/ 0.59
El ratio obtenido de 0.37 significa que una parte de los
recursos con los que opera la empresa, pertenecen a los
acreedores, es decir, menos de la mitad (0.37) de los
activos es financiado medante deuda.
gestión de costos
9 DEUDA/PATRIMONIO = Total Ctas. Por pagar promedio
Patrimonio total promedio
DEUDA/PATRIMONIO = S/155,276.50
S/1,261,784.50
DEUDA/PATRIMONIO = 12.31%
III RATIOS DE GESTION
10 Rotacion de Ctas. Por cobrar
PERIODO DE COBRANZA Prom. C x C
Ventas al credito/365
PERIODO DE COBRANZA = S/55,049.50
S/179.99
PERIODO DE COBRANZA = 306
=
Ventas al credito
Prom. C x C
= S/65,698.00
S/55,049.50
ROTACION DE CTAS x COBRAR
= 1.19
11 Rotacion de Inventarios
ROTACION DE INVENTARIOS Costo de ventas
Promedio de inventarios
ROTACION DE INVENTARIOS = S/297,306.00
S/70,570.00
ROTACION DE INVENTARIOS = 4
NUMERO DE DIAS = 365
Rotacion de inventarios
NUMERO DE DIAS = 365.00
S/4
NUMERO DE DIAS = 87
DIAS
VECES
VECES
DIAS
ROTACION DE CTAS x COBRAR
ROTACION DE CTAS x COBRAR
La empresa demora en cobrar a sus clientes 306 días
Las CxC de la empresa rotan 1.19 veces al año
Los inventarios de la Compañía se venden o rotan 4
veces al año
Los inventarios demoran 87 días en salir al mercado
gestión de costos
12 Rotacion de Cuentas por pagar
ROTACION DE CTAS x PAGAR Compras al credito
Promedio de Ctas. Por pagar
ROTACION DE CTAS x PAGAR = S/77,349.00
S/70,815.50
PERIODO DE ROTACION = 365
Rotacion de Ctas.por pagar
PERIODO DE ROTACION = 365.00
S/1.09
15 Ciclo del efectivo
=
=
IV RATIOS DE RENTABILIDAD
16 MARGEN BRUTO = Utilidad bruta
Ventas
MARGEN BRUTO = S/204,524.00
S/501,830.00
MARGEN BRUTO = 41%
17 MARGEN NETO = Utilidad neta
Ventas
MARGEN NETO = S/6,836.00
S/501,830.00
MARGEN NETO = 1.36%
VECES
DIAS
A mayor margen mayor beneficio, cuanto más alto es el
porcentaje es mejor.Las ventas de la empresa generaron
un 41% de utilidad bruta, es decir que por cada USD
vendido, se genero 0.41 centavos de utilidad bruta
A mayor margen mayor beneficio, cuanto más alto es el
porcentaje es mejor. La utilidad neta correspondio a un
1.36% de las ventas netas, es decir que cada USD vendido
genera 0.0136 centavos de utilidad neta
334
ROTACION DE CTAS x PAGAR = 1.09
=
CICLO OPERATIVO Periodo de cobro + Periodo de
inventarios - Periodo de pago
CICLO OPERATIVO
PERIODO DE ROTACION =
58
El ciclo de conversion del efectivo de la Compañía es de
58 días. Por cada sol de compra, se convierte en efectivo
en 58 dias.
La cuentas por pagar se convierten en efectivo cada 1.09
veces al año
La administración de la Compañía paga a cada proveedor
a lor 334 dias en promedio
gestión de costos
7.3.RATIOS PERIODO 2021
VI RATIOS DUPPONT
18 Utilidad neta
Patrimonio
S/6,836.00
1,239,620.00
ROE = 1%
19 ROA = ROI = Utilidad x Ventas
Ventas Activo
Cálculo de retorno sobre el
patrimonio
=
ROI x Activo total
Patrimonio total
Cálculo de retorno sobre el
patrimonio
=
0.005514593
Con respecto a los activos totales, las ventas
correspondieron al 0.35%, es decir que cada USD,
invertido en activos totales, genero 0.0035 centavos de
utilidad neta
0.35%
1%
Las utilidades netas correspondieron a 1% del
patrimonio, es decir que los socios obtuvieron un
rendimiento sobre su inversion del 1%
ROE =
ROE =
ROA = ROI = 0.0035
RATIOS 2021 INTERPRETACION
I RATIOS DE LIQUIDEZ
1 LIQUIDEZ GENERAL = Activo Cte.
Pasivo Cte.
LIQUIDEZ GENERAL = S/376,832.00
S/363,737.00
LIQUIDEZ GENERAL = S/1.04
2 PRUEBA ACIDA = Activo Cte - Inventarios
Pasivo Cte.
PRUEBA ACIDA = S/288,494.00
S/363,737.00
PRUEBA ACIDA = S/0.79
Recursos
optimos
Recursos
deficientes
Significa que por cada S/ 1.00 que debe la Compañía,
cuenta con 1.04 para cancelar o respaldar sus deuda.
Significa que por cada S/ 1.00 que debe la Compañía,
dispone de 0.79 para costearla; lo cual significa que la
Compañía no tiene capacidad de administrar sus
obligaciones.
gestión de costos
3 PRUEBA DEFENSIVA = Caja y bancos
Pasivo Cte.
PRUEBA DEFENSIVA = S/110,247.00
S/363,737.00
PRUEBA DEFENSIVA = 30%
4 CAPITAL DE TRABAJO = Activo Cte. - Pasivo Cte
CAPITAL DE TRABAJO = S/13,095.00
5
COBERTURA DE INTERESES =
Utilidad antes de intereses e
impuestos
Gastos financieros
COBERTURA DE INTERESES = S/747,329.00
S/80,054.00
COBERTURA DE INTERESES = 933.53%
II RATIOS DE APALANCAMIENTO
6 ENDEUDAMIENTO TOT. = Total Pasivo
Patrimonnio
ENDEUDAMIENTO TOT. = S/956,450.00
S/1,227,419.00
ENDEUDAMIENTO TOT. = S/0.78
7 GRADO DE ENDEUDAMIENTO = Total Pasivo
Total activo
GRADO DE ENDEUDAMIENTO = S/956,450.00
S/2,183,869.00
GRADO DE ENDEUDAMIENTO = S/0.44
8 APALANCAMIENTO = Total activo promedio
Patrimonio promedio
APALANCAMIENTO = S/2,075,847.50
S/1,233,519.50
APALANCAMIENTO = S/1.68
Un mayor valor de este ratio indica una mayor capacidad
de la empresa para cancelar sus obligaciones en el corto
plazo, sin depender de la cobranza o venta de sus
existencias
Valor monetario que mientras mas alto sea, representara
mejor eficiencia, es decir representa la cantidad de
recursos que la empresa podria invertir sin comprometer
su capacidad para pagar sus obligaciones corrientes.
> % es mejor hay mayor
cobertura, en el año 2019, esta cobertura de intereses
representa un 436%
Significa que por cada S/ 1.00 de patrimonio, los pasivos
representan el S/ 0.78
El ratio obtenido de 0.44 significa que una parte de los
recursos con los que opera la empresa, pertenecen a los
acreedores, es decir, menos de la mitad (0.44) de los
activos es financiado medante deuda.
Por cada sol que aportan los socios, se generan activos
por S/.1.68
gestión de costos
8. CONCLUSIONES Y RECOMENDACIONES PARA MINSUR RESPECTO AL ANALISIS DE RATIOS
FINANCIEROS.
8.1. CONCLUSIONES:
 Durante el 2019, Minsur obtuvo el índice de liquides corriente más alto de 3.97, a
comparación con los otros periodos, el índice significa que por cada S/ 1.00 que debe la
Compañía, cuenta con 3.97 para cancelar o respaldar su deuda.
 En el ratio capital de trabajo, en el año 2019 fue más alto y eficiente a comparación de los
otros periodos, ya que este valor monetario que mientras más alto sea, representara
mejor eficiencia, es decir representa la cantidad de recursos que la empresa podría invertir
sin comprometer su capacidad para pagar sus obligaciones corrientes
 En el ratio de cobertura de intereses, en el año 2021 se obtuvo el índice más adecuado, ya
que esta cobertura de intereses representa un 953%, mientras más alto mejor.
 En el ratio de endeudamiento total, en el año 2021, fue el más idóneo, ya que fue el índice
más bajo, este índice indica que Significa que por cada S/ 1.00 de patrimonio, los pasivos
representan el S/ 0.52 centavos, es decir que el 52% del patrimonio se encuentra
comprometido con la deuda.
 En el 2021, se obtuvo el mejor indicador de margen bruto, siendo este 63%, este indicador
indica a mayor margen mayor beneficio, cuanto más alto es el porcentaje es mejor.
 Así mismo en el 2021, se obtuvo el mejor indicador de margen neto, siendo este 54%%,
este indicador indica a mayor margen mayor beneficio, cuanto más alto es el porcentaje es
mejor.
 Según el ratio de Retorno sobre el patrimonio, durante el 2021, se obtuvo el ratio más
eficiente, es decir las utilidades netas correspondieron a 45% del patrimonio, es decir que
los socios obtuvieron un rendimiento sobre su inversión del 45%
8.2. RECOMENDACIONES:
 Para los años 2019 y 2020 presenta recursos corrientes ociosos, se recomienda invertir en
activos que generen utilidades, como mercaderías, maquinarias, etc.
 Para los tres años, reducir los días de crédito a clientes, ya que es recomendable que los
días de crédito que se otorguen a los clientes, sean menores que los días de crédito que
nos otorguen nuestros proveedores.
 Para el año 2020, optimizar el ciclo del efectivo, ya que es un índice demasiado alto para la
conversión del ciclo del efectivo.
gestión de costos
9. EL BALANCE SCORECARD
Es un sistema de gestión diseñado específicamente para evaluar más allá de los aspectos
financieros dentro de las empresas con el propósito de tomar decisiones con base en otros
elementos de valor. Este concepto fue introducido en 1992 por el contador Robert S. Kaplan y
el teórico de negocios David Norton y se ha convertido desde entonces en uno de los métodos
más populares de evaluación de objetivos y administración de empresas.
OBJETIVOS
PERSPECTIVAS
Medir sistemáticamente el logro de
objetivos
Aprendizaje y crecimiento.
BALANCE SCORECARD
El Balance Scorecard (BSC), también conocido
como cuadro de mando integral, es una
herramienta o metodología de gestión
estratégica para definir, monitorear y evaluar
la estrategia de crecimiento de una
organización
Económico financiero
Clientes
Procesos internos
Indicadores financieros
basados en las inversiones y la
rentabilidad económica de la
compañía.
Proyección a futuro de la
organización a través de la
infraestructura humana, sistemática
y de clima organizacional
Identifica los procesos y
actores de la organización que
generan las iniciativas
importantes dentro de ella.
Características del mercado en el
cual la empresa compite con datos
relevantes necesarios para
identificar, generar, atraer y
fidelizar a los clientes.
Formular una estrategia contundente
y consistente
Comunicar la estrategia a través de la
organización
Coordinar los objetivos de las
diversas unidades organizacionales
Conectar los objetivos con la
planificación financiera y
presupuestaria
gestión de costos
9.1.MAPA ESTRATEGICO DE LAS CUATRO PERSPECTIVAS DEL BALANCE SCORECARD
9.1.1. Perspectiva Aprendizaje y crecimiento
Esta perspectiva es incluida por Kaplan, Robert; Norton (2005), porque las condiciones para
que las empresas alcancen el éxito son dinámicas, se encuentran bajo constante cambio, esto
debido, a la globalización en la que compiten hoy en día las empresas. Por lo que el trabajo en
equipo y la mejora continua, son conductas que las empresas deben tener dentro de sus
mejores prácticas, con esto lograrán, ser empresas más innovadoras y el proceso de
aprendizaje se les hará más fácil en cierto sentido. Los indicadores en términos de innovación
pueden hacer referencia a lanzamiento de productos, mientras que los de aprendizaje a
mejoras de procesos existentes, etc.
9.1.2. Perspectiva Procesos internos
Los indicadores incluidos en esta perspectiva deben surgir de los procesos del negocio que
generan un mayor impacto en la satisfacción de los clientes (Kaplan, Robert; Norton, 2005).
Continuando con lo que postula el autor anterior, las empresas deben considerar las
competencias claves, que le permiten a ésta destacarse por sobre la competencia, ya sea en
gestión de costos
tecnología, procesos operativos, etc. Por lo que, se deben crear indicadores y metas, y de esta
forma se llegará a la alineación de los empleados, con la estrategia definida por los directivos.
9.1.3. Perspectiva Clientes
Gran número de las empresas definen su misión en término de sus clientes, a partir de esto el
BSC postula que deben reflejar su misión en indicadores específicos que afecten directamente
a los clientes (Kaplan, Robert; Norton, 2005). Los clientes de todos los mercados tienden a
tener los mismos factores críticos para evaluar a una organización, estos son de acuerdo con
Kaplan, Robert; Norton (2005) servicio y costo, tiempo, calidad y desempeño. De esta forma,
las empresas deben generar metas sobre estos factores, para luego transformarlos en
indicadores que les permitan a éstas, tener una idea de la percepción de los clientes frente a
sus productos o servicios. Es importante, que las metas para los indicadores de esta
perspectiva estén alineadas con las necesidades de los clientes, por lo que se puede recurrir a
consultoras y entre otras, porque si no, no se podrá saber si efectivamente las mejoras que la
empresa está realizando son percibidas por los clientes.
9.1.4. Perspectiva Económico financiero
Los indicadores de esta perspectiva son los que finalmente indican si la estrategia está
contribuyendo a los resultados esperados por los accionistas. Estos, comúnmente se
relacionan a la rentabilidad, crecimiento y valor para el accionista, sin embargo, para algunos
autores estos indicadores no mejoran la satisfacción de clientes, calidad, motivación de
empleados y tiempos de ciclo, sino que los resultados financieros, son consecuencia de las
actividades operacionales (Kaplan, Robert; Norton, 2005). Lo anterior, no quiere decir que los
indicadores financieros no son necesarios, sino que no hay que centrar la atención sólo en este
tipo de indicadores. Un sistema de control financiero bien diseñado puede potenciar el sistema
de calidad de una empresa.
9.2.APLICACIÓN DEL BALANCE SCORECARD A LA EMPRESA MINSUR S.A
La empresa Minsur S.A, es una de las tantas mineras del sector, es decir que esta cantidad de
competidores que son empresas multinacionales reconocidas a nivel mundial por su
trayectoria en los mercados de la minería, es por ello que implementaremos estrategias para
que dicha organización encuentre altos niveles de diferenciación, tanto del producto como de
la empresa, entregándole al cliente un producto de alta calidad, mejorándolo continuamente e
introduciendo nuevas tecnologías en su transformación, venta y servicio post venta.
gestión de costos
9.2.1. Definiciones estratégicas de la empresa
Misión: Generar valor transformando recursos minerales de manera sostenible.
Visión: Desarrollar y operar activos mineros de clase mundial, siendo un referente
en términos de seguridad, eficiencia operacional, responsabilidad socioambiental
y desarrollo de personas en todos los países donde operamos.
9.2.2. Implementación de las 4 perspectivas o estrategias en la empresa Minsur SA.
9.2.2.1. Perspectiva financiera:
Aumentar la rentabilidad:
 La productividad influye directamente en la rentabilidad. Ser una empresa con unos
niveles altos de productividad, siguiendo las claves para tener unos empleados
productivos y eficientes, está relacionado con mejorar los resultados financieros y
económicos.
 Reducir costes innecesarios, sin perder la calidad del producto.
Realizar seguimiento al nivel de ventas:
 Hay que hacer hincapié en el seguimiento de los rendimientos que tiene la empresa
en términos comerciales, para así poder proyectar los flujos futuros de la empresa, y
ver si se están cumpliendo las metas impuestas para el área.
Controlar costos asociados a importación:
 Conocer las fracciones arancelarias de la mercancía antes de su llegada al país.
 Verificar si las mercaderías o insumos cuentan con las restricciones y regulaciones no
arancelarias a tiempo.
 Paga el flete antes de que llegue al país para agilizar la revalidación
Optimizar costos a nivel de producción:
 Realizar un análisis exhaustivo donde se están realizando gastos innecesarios u
optimizarlos
 Comprar insumos al mayoreo, previendo los niveles de producción.
 implementar un sistema MRP o ERP (La planificación de recursos empresariales)
 Monitorear rendimientos; es básico que diariamente analicemos el rendimiento de
materias primas, herramientas y equipos auxiliares. En general, es indispensable el
gestión de costos
control de producción que requiere monitorear de forma permanente los procesos, a
fin de mantener la calidad y reducir los costos de fabricación.
9.2.2.2. Perspectiva del Cliente:
Obtener nuevos clientes:
 Es fundamental para la empresa aumentar la cantidad de clientes que posee, para
poder tener el crecimiento esperado y poder abarcar todos los clientes potenciales
que se conocen. De esta forma, se logrará aumentar el nivel de ingresos de la firma
para aumentar la rentabilidad de esta.
Trabajar fidelización de clientes:
 Identifica las expectativas de los clientes.
 Descubre por qué los clientes abandonarían la empresa
 Crear una relación de confianza, a través de los tiempos de entrega, rebajas, etc.
 Brinda una excelente experiencia, facilitar las transacciones.
 Actuar con RSE
Mejorar la satisfacción de los clientes:
 La satisfacción de los clientes es paso previo para transformarse en un cliente
fidelizado. La satisfacción se trabaja desde el punto de vista de los reclamos,
devoluciones de los clientes, entre otros, porque al poseer clientes satisfechos, hay
posibilidades de que vuelvan a comprar, y a futuro ser un cliente fidelizado, además,
ayuda a que ocurra un marketing boca a boca con otros clientes
Cumplir con estándares de calidad y tiempos de entrega de los clientes:
 Es importante debido al rubro en el que se desenvuelve la empresa, que la calidad en
los productos entregados cumpla con los requisitos del cliente, que es uno de los
pilares que caracterizan a la empresa. También juega un rol importante, el cumplir con
los plazos que define el cliente.
9.2.2.3. Perspectiva Interna:
Mejorar planificación comercial:
 Realizar el análisis FODA, para ver la situación en la que se encuentra a la organización.
 Realizar la planificación de ventas y operaciones para contar con el pronóstico de las
ventas futuras.
 Mantener la información transparente con todo el equipo.
 En los procesos internos se tiene que asegurar la calidad en los productos entregados,
con el fin de mantener fidelizados a nuestros clientes.
gestión de costos
 Minimizar el retrabajo, con la finalidad de asegurar la calidad y profesionalismo para
encontrar nuevos proveedores.
Mejorar seguimiento en la comunicación con cliente:
 Monitorear los comentarios de nuestros clientes sobre nosotros.
 Implementar todas las canales posibles para que el cliente tenga contacto con la
empresa: WEB, números telefónicos y redes sociales.
 Coherencia y transparencia, para estar a nivel del mercado competitivo que tenemos
hoy en día.
 Personalización con los clientes, para mantener la preferencia de estos.
 Servicio postventa con el cliente, para evaluar su nivel de satisfacción y recomendación
de nuestros productos.
Mejorar el ciclo operativo con la implementación de la tecnología:
 Invertir en maquinaria moderna y tecnológica: Perforadores automatizados, equipos
de anclaje, maquinaria pesada, etc. Ya que de ese modo se optimiza el tiempo y
calidad del producto.
 Hay que asegurar que se han establecido indicadores claves de desempeño de línea de
base y trabajo estándar para mitigar crisis empresarial.
 Capacitar al personal para que guíen la transición a lo digital, para garantizar una
implementación correcta.
9.2.2.4. Perspectiva de Innovación y Aprendizaje:
Formar una cultura organizacional:
 Este objetivo apunta al deseo de la empresa de tener un ambiente laboral grato para
los trabajadores, para que éstos se encuentren satisfechos y así rindan mejor en cada
una de sus tareas afines. Además, como cultura organizacional, la empresa cree que en
cualquier nivel de la organización se pueden generar ideas innovadoras, que conlleven
en la mejora de algún proceso, procedimiento, etc.
 Eventos corporativos, con el fin de afianzar los lasos entre colaboradores
Realizar capacitaciones del personal:
 Realizar capacitaciones del personal.
 Actualizar y perfeccionar conocimiento y las habilidades que requieren los empleados
para realizar su actividad.
 Enseñar al empleado como aplicar las nuevas tecnologías.
gestión de costos
 Elevar los niveles de desempeño, para contar con un personal altamente calificado y
así evitar errores
 Preparar al empleado para ocupar puestos superiores.
Transmitir conocimiento del producto:
 Este objetivo se encuentra alineado con la definición de la empresa, al ser especialista
en el rubro en el que se desempeña. A través de éste, se busca que el personal se
encuentre con altos conocimientos del producto que entrega la firma, para así
transmitir información del producto de forma transversal en la organización y que
todos tengan las capacidades para entregarle una respuesta correcta al cliente.
 Capacitación en planta a los colaboradores, con el fin de que conozcan el proceso de
elaboración de los metales a comercializar.
 Generar reuniones mensuales para la retroalimentación de los nuevos procesos y
productos.
 Brindar feedback al personal sobre los productos que vendemos.
Potenciar la cultura corporativa y sostenible:
 Invitar al talento en las organizaciones a apoyar causas en las cuales se ha decidido
enfocar esfuerzos para fortalecer lazos con algunas partes interesadas es una manera
de identificar quiénes tienen una sensibilidad especial por los asuntos sociales y
ambientales.
 Cabe mencionar que Minsur esta comprometida con el cuidado del ambiente, sus
unidades mineras, cumplen con estrictos estándares ambientales, se rigen por
normativa nacional e internacional vigente y respetan los compromisos asumidos en
los instrumentos de gestión ambiental. Cumplimos a cabalidad con los mecanismos de
monitoreo y supervisión de los organismos correspondientes, y contamos con
programas que promueven el monitoreo participativo y la conciencia ecológica.
gestión de costos
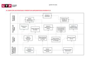
10. MAPA CON LAS ESTRATEGIAS Y PERSPECTIVAS IMPLEMENTADAS EN MINSUR S.A
gestión de costos
11. CONCLUSIONES:
Se concluye que:
El análisis financiero permite identificar los aspectos económicos y financieros que
muestran las condiciones en que operan las empresas con respecto al nivel de
liquidez, solvencia, endeudamiento, eficiencia, rendimiento y rentabilidad,
facilitando la toma de decisiones gerenciales.
Los ratios financieros son uno de los indicadores clave para valorar la situación
financiera de una compañía y gestionarla acorde con los resultados.
Las variaciones horizontales y verticales dentro de las 3 compañías son totalmente
diferentes, el aumento o disminución de sus activos dependen únicamente de la
gestión económica, financiera y operativa
El balance scorecard permite ver de manera más completa el cumplimiento de los
objetivos, relacionándolos con la misión y la visión relacionándose con las
actividades financieras.
gestión de costos
12. RECOMENDACIONES:
Hoy en día los proyectos han cambiado, se han tornado más complejos, con numerosas
métricas e indicadores de rendimiento que administrar, múltiples partes interesadas y gran
cantidad de cambios durante la ejecución, lo que dificulta su control y seguimiento. El BSC, es
precisamente una herramienta diseñada para ayudar a implementar el plan estratégico y
lograr que la empresa se enfoque en su estrategia.
 Establecimiento de sistemas de incentivos al personal al logro de los resultados fijados en
el plan estratégico.
 Reuniones mensuales de gerencia empleando el BSC para discutir avances en la
implantación del proceso.
 Fijar metas con un cambio estratégico para la empresa.
 Integrar más estrategias socioambientales.
 Formar un buen equipo que respalde cada proceso de implementación.
gestión de costos
REFERENCIAS BIBLIOGRAFICAS
Memoria y reporte de estados financieros Minsur SA. 2019, 2020 Y 2021
Página Web de la SMV
Página Web de MINSUR S.A
Kaplan, Robert; Norton, David (2012). Focusing your oroganization on strategy - with the
Balanced Scorecard. Harvard Business Review, 25(3), 243–256.
Aramburú, Carlos (2000). Visión y misión: relacionando la idea del proyecto y el grupo ejecutor.
3.2.1, 3.2.2

TRABAJO FINAL (1).pdf

  • 1.
    gestión de costos UNIVERSIDADTECNOLOGICA DEL PERÚ FACULTAD DE CIENCIAS CONTABLES Y EMPRESARIALES TEMA: TAREA FINAL SOBR ANALISIS FINACIERO – RATIOS FINANCIEROS Y BALANCE SCORECARD CURSO: GESTION DE COSTOS DOCENTE: HENRY MARINO OLIVERA ARTOLA ALUMNOS: • MARIANELA MONTENEGRO SOTO • ROGER JOHN TITO LAURA • ERIKA DEL ROCIO GUERRERO TICLLA CICLO: VII Lima – Perú 2023
  • 2.
    gestión de costos 1.INTRODUCCION A través del presente trabajo, estudiaremos el análisis de los estados financieros a través de los métodos tradicionales, horizontal, vertical y a través de los ratios financieros, ya que es importante conocer los resultados de dichos análisis para apoyar la toma de decisiones. Las cuentas son la base para evaluar las competencias y el desempeño que tiene la empresa. Además, demuestra que los resultados de la gestión los gerentes usan los recursos y la forma en que se genera liquidez que son necesarios para tomar decisiones futuras. Así mismo aplicaremos el concepto de BALANCE SCORECARD a la empresa Minsur S.A con la finalidad de implementar estrategias, que mejoren la situación financiera, las relaciones con los clientes, los procesos internos y en relación con el aprendizaje y crecimiento. Por lo tanto, la empresa debe tomar medidas del contenido relacionado con el análisis financiero se crea de forma muy clara y analítica. Atravesar, Por ejemplo, existe la necesidad de tener éxito en la administración de empresas, la gestión de recursos empresariales que requiere medición de los resultados obtenidos usando indicadores o indicadores financieros, dentro de las siguientes categorías: Indicadores de liquidez. - Indican la capacidad de pago de los compromisos de la empresa, Indicadores de rentabilidad. – Miden la rentabilidad que producen los activos y el patrimonio de la empresa, Indicadores de endeudamiento. - Miden la capacidad de la empresa para soportar sus obligaciones.
  • 3.
    gestión de costos 2.OBJETIVOS Comprender los métodos de análisis tanto horizontal como vertical en las empresa Minsur S.A Comprender la información financiera con indicadores económicos Determinar las causas y consecuencias de la situación financiera de la empresa. Realizar un proceso de planeación estratégico con el cual se obtenga una ventaja competitiva en: liquidez, rentabilidad y riesgo. Analizar las comparaciones del comportamiento de liquidez, después de aplicar los controles respectivos. Identificar causas y efectos de la situación financiera de una compañía Identificar los conceptos y estrategias del balance scorecard, y aplicarlos a la compañía Minsur S.A
  • 4.
    gestión de costos 3.ANALISIS FINANCIERO El análisis financiero es fundamental para evaluar la situación y el desempeño económico y financiero real de una empresa, detectar dificultades y aplicar correctivos adecuados para solventarlas. El análisis financiero se basa en el cálculo de indicadores financieros que expresan la liquidez, solvencia, eficiencia operativa, endeudamiento, rendimiento y rentabilidad de una empresa. Se considera que una empresa con liquidez es solvente pero no siempre una empresa solvente posee liquidez. El análisis financiero basado en cifras ajustadas por inflación proporciona información financiera válida, actual, veraz y precisa. ANALISIS FINANCIERO Es el proceso de recopilación, interpretación y cálculo de los porcentajes e indicadores que resultan formulas extraídas de la información que se refleja en los estados financieros OBJETIVO IMPOTANCIA CLASIFICACIÓN Establecer el tratamiento contable de los activos Da a conocer la rentabilidad patrimonial de las ventas, atender obligaciones a largo plazo, conocer la capacidad de endeudamiento. ANALISIS VERTICAL ANALISIS HORIZONTAL Busca determinar que tanto participa un rubro dentro del total del activo, este indicador que nos permite determinar igualmente que tanto ha crecido o disminuido la participación dentro del total. El análisis horizontal busca determinar la variación que un rubro ha sufrido en un periodo respecto de otro. Esto es importante para determinar cuándo se ha crecido o disminuido en un periodo de tiempo determinado
  • 5.
    gestión de costos 4.CALCULO E INTERPRETACION DEL ANALISIS FINANCIERO HORIZONTAL Y VERTICAL EN LA EMPRESA MINSUR SA. 4.1.CALCULO HORIZONTAL DE VARIACIONES EN MINSUR SA. Reporte de Estados Financieros Año: 2021 Periodo: Anual Empresa: MINSUR S.A. Tipo: Individual Expresado en dolares ESTADO DE SITUACION FINANCIERA Cuenta 2019 2020 2021 CAMBIO USD CAMBIO USD CAMBIO % CAMBIO % Activos Activos Corrientes Efectivo y Equivalentes al Efectivo 79,364.00 193,433.00 110,247.00 114,069.00 -83,186.00 144% -43% Otros Activos Financieros 318,128.00 112,311.00 17,874.00 -205,817.00 -94,437.00 -65% -84% Cuentas por Cobrar Comerciales y Otras Cuentas por Cobrar 0.00 0.00 0.00 0.00 0.00 Cuentas por Cobrar Comerciales 44,401.00 65,698.00 141,012.00 21,297.00 75,314.00 48% 115% Cuentas por Cobrar a Entidades Relacionadas 3,621.00 2,252.00 2,100.00 -1,369.00 -152.00 -38% -7% Otras Cuentas por Cobrar 39,672.00 13,551.00 14,097.00 -26,121.00 546.00 -66% 4% Anticipos 137.00 289.00 0.00 152.00 -289.00 111% -100% Inventarios 73,852.00 67,288.00 88,338.00 -6,564.00 21,050.00 -9% 31% Activos Biológicos 0.00 0.00 0.00 0.00 0.00 Activos por Impuestos a las Ganancias 0.00 5,428.00 0.00 5,428.00 -5,428.00 -100% Otros Activos no Financieros 1,442.00 1,204.00 3,164.00 -238.00 1,960.00 -17% 163% Activos Corrientes Distintos al Efectivo Pignorados como Garantía Colateral 0.00 0.00 0.00 0.00 0.00 Activos no Corrientes o Grupos de Activos para su Disposición Clasificados como Mantenidos para la Venta o como Mantenidos para Distribuir a los Propietarios 0.00 5,921.00 0.00 5,921.00 -5,921.00 -100% Total Activos Corrientes 560,617.00 467,375.00 376,832.00 -93,242.00 -90,543.00 -17% -19% Activos No Corrientes Otros Activos Financieros 5,278.00 4,950.00 5,199.00 -328.00 249.00 -6% 5% Inversiones en Subsidiarias, Negocios Conjuntos y Asociadas 836,489.00 932,759.00 1,197,053.00 96,270.00 264,294.00 12% 28% Cuentas por Cobrar Comerciales y Otras Cuentas por Cobrar 0.00 0.00 0.00 0.00 0.00 Cuentas por Cobrar Comerciales 0.00 0.00 0.00 0.00 0.00 Cuentas por Cobrar a Entidades Relacionadas 0.00 1,659.00 1,540.00 1,659.00 -119.00 -7% Otras Cuentas por Cobrar 0.00 0.00 0.00 0.00 0.00 Anticipos 0.00 0.00 0.00 0.00 0.00 Inventarios 0.00 0.00 0.00 0.00 0.00 Activos Biológicos 0.00 0.00 0.00 0.00 0.00 Propiedades de Inversión 0.00 0.00 0.00 0.00 0.00 Propiedades, Planta y Equipo 458,813.00 464,256.00 514,843.00 5,443.00 50,587.00 1% 11% Activos Intangibles Distintos de la Plusvalía 32,157.00 29,507.00 24,212.00 -2,650.00 -5,295.00 -8% -18% Activos por Impuestos Diferidos 49,741.00 57,039.00 55,935.00 7,298.00 -1,104.00 15% -2% Activos por Impuestos Corrientes, no Corrientes 0.00 0.00 0.00 0.00 0.00 Plusvalía 0.00 0.00 0.00 0.00 0.00 Otros Activos no Financieros 10,467.00 10,281.00 8,255.00 -186.00 -2,026.00 -2% -20% Activos no Corrientes Distintos al Efectivo Pignorados como Garantía Colateral 0.00 0.00 0.00 0.00 0.00 Total Activos No Corrientes 1,392,945.00 1,500,451.00 1,807,037.00 107,506.00 306,586.00 8% 20% TOTAL DE ACTIVOS 1,953,562.00 1,967,826.00 2,183,869.00 14,264.00 216,043.00 1% 11% 2019-2020 2020-2021 2019-2020 2020-2021
  • 6.
    gestión de costos Cuenta2019 2020 2021 CAMBIO USD CAMBIO USD CAMBIO % CAMBIO % Pasivos y Patrimonio Pasivos Corrientes Otros Pasivos Financieros 116.00 15,841.00 103,886.00 15,725.00 88,045.00 13556% 556% Cuentas por Pagar Comerciales y Otras Cuentas por Pagar 0.00 0.00 Cuentas por Pagar Comerciales 64,282.00 77,349.00 90,229.00 13,067.00 12,880.00 20% 17% Cuentas por Pagar a Entidades Relacionadas 6,586.00 7,979.00 6,841.00 1,393.00 -1,138.00 21% -14% Otras Cuentas por Pagar 27,227.00 29,035.00 38,838.00 1,808.00 9,803.00 7% 34% Ingresos Diferidos 0.00 0.00 0.00 0.00 0.00 Provisión por Beneficios a los Empleados 22,383.00 15,447.00 47,909.00 -6,936.00 32,462.00 -31% 210% Otras Provisiones 16,098.00 8,769.00 9,068.00 -7,329.00 299.00 -46% 3% Pasivos por Impuestos a las Ganancias 4,564.00 0.00 66,966.00 -4,564.00 66,966.00 -100% Otros Pasivos no Financieros 0.00 0.00 0.00 0.00 0.00 Total Pasivos Corrientes 141,256.00 154,420.00 363,737.00 13,164.00 209,317.00 9% 136% Pasivos No Corrientes Otros Pasivos Financieros 443,433.00 479,502.00 498,332.00 36,069.00 18,830.00 8% 4% Cuentas por Pagar Comerciales y Otras Cuentas por Pagar 0.00 0.00 Cuentas por Pagar Comerciales 0.00 0.00 0.00 0.00 0.00 Cuentas por Pagar a Entidades Relacionadas 0.00 0.00 0.00 0.00 0.00 Otras Cuentas por Pagar 13,881.00 14,336.00 12,273.00 455.00 -2,063.00 3% -14% Ingresos Diferidos 0.00 0.00 0.00 0.00 0.00 Provisión por Beneficios a los Empleados 0.00 0.00 0.00 0.00 0.00 Otras Provisiones 71,043.00 79,948.00 82,108.00 8,905.00 2,160.00 13% 3% Pasivos por Impuestos Diferidos 0.00 0.00 0.00 0.00 0.00 Pasivos por Impuestos Corrientes, no Corriente 0.00 0.00 0.00 0.00 0.00 Otros Pasivos no Financieros 0.00 0.00 0.00 0.00 0.00 Total Pasivos No Corrientes 528,357.00 573,786.00 592,713.00 45,429.00 18,927.00 9% 3% Total Pasivos 669,613.00 728,206.00 956,450.00 58,593.00 228,244.00 9% 31% Patrimonio Capital Emitido 601,269.00 601,269.00 601,269.00 0.00 0.00 0% 0% Primas de Emisión 0.00 0.00 0.00 0.00 0.00 Acciones de Inversión 300,634.00 300,634.00 300,634.00 0.00 0.00 0% 0% Acciones Propias en Cartera 0.00 0.00 0.00 0.00 0.00 Otras Reservas de Capital 174,357.00 174,357.00 174,357.00 0.00 0.00 0% 0% Resultados Acumulados 443,261.00 449,814.00 501,060.00 6,553.00 51,246.00 1% 11% Otras Reservas de Patrimonio -235,572.00 -286,454.00 -349,901.00 -50,882.00 -63,447.00 22% 22% Total Patrimonio 1,283,949.00 1,239,620.00 1,227,419.00 -44,329.00 -12,201.00 -3% -1% TOTAL PASIVO Y PATRIMONIO 1,953,562.00 1,967,826.00 2,183,869.00 14,264.00 216,043.00 1% 11% 2020-2021 2019-2020 2020-2021 2019-2020
  • 7.
    gestión de costos ESTADODE RESULTADOS Cuenta 2019 2020 2021 2019-2020 2020-2021 2019-2020 2020-2021 Ingresos de Actividades Ordinarias 529,803.00 501,830.00 1,013,340.00 -27,973.00 511,510.00 -5% 102% Costo de Ventas -287,331.00 -297,306.00 -376,734.00 -9,975.00 -79,428.00 3% 27% Ganancia (Pérdida) Bruta 242,472.00 204,524.00 636,606.00 -37,948.00 432,082.00 -16% 211% Gastos de Ventas y Distribución -5,795.00 -5,239.00 -8,254.00 556.00 -3,015.00 -10% 58% Gastos de Administración -41,345.00 -33,228.00 -58,892.00 8,117.00 -25,664.00 -20% 77% Otros Ingresos Operativos 22,561.00 28,216.00 29,784.00 5,655.00 1,568.00 25% 6% Otros Gastos Operativos -49,995.00 -33,447.00 -51,779.00 16,548.00 -18,332.00 -33% 55% Otras Ganancias (Pérdidas) 0.00 0.00 0.00 0.00 0.00 Ganancia (Pérdida) Operativa 167,898.00 160,826.00 547,465.00 -7,072.00 386,639.00 -4% 240% Ganancia (Pérdida) de la Baja en Activos Financieros medidos al Costo Amortizado 0.00 0.00 0.00 0.00 0.00 Ingresos Financieros 22,053.00 4,283.00 1,434.00 -17,770.00 -2,849.00 -81% -67% Ingresos por Intereses calculados usando el Metodo de Interes Efectivo 0.00 0.00 0.00 0.00 0.00 Gastos Financieros -28,213.00 -33,207.00 -80,054.00 -4,994.00 -46,847.00 18% 141% Ganancia (Pérdida) por Deterioro de Valor (Pérdidas Crediticias Esperadas o Reversiones) 0.00 0.00 0.00 0.00 0.00 Otros Ingresos (Gastos) de las Subsidiarias, Asociadas y Negocios Conjuntos -39,899.00 -60,841.00 279,186.00 -20,942.00 340,027.00 52% -559% Diferencias de Cambio Neto 1,442.00 -1,439.00 -702.00 -2,881.00 737.00 -200% -51% Ganancias (Pérdidas) por Reclasificación de Activos Financieros a Valor Razonable con cambios en Resultados antes medidos al Costo Amortizado 0.00 0.00 0.00 0.00 0.00 Ganancia (Pérdida) Acumulada en Otro Resultado Integral por Activos Financieros medidos a Valor Razonable reclasificados como cambios en Resultados 0.00 0.00 0.00 0.00 0.00 Ganancias (Pérdidas) por Cobertura de un Grupo de Partidas con posiciones de Riesgo Compensadoras 0.00 0.00 0.00 0.00 0.00 Diferencia entre el Importe en Libros de los Activos Distribuidos y el Importe en Libros del Dividendo a pagar 0.00 0.00 0.00 0.00 0.00 Ganancia (Pérdida) antes de Impuestos 123,281.00 69,622.00 747,329.00 -53,659.00 677,707.00 -44% 973% Ingreso (Gasto) por Impuesto -58,830.00 -62,786.00 -196,083.00 -3,956.00 -133,297.00 7% 212% Ganancia (Pérdida) Neta de Operaciones Continuadas 64,451.00 6,836.00 551,246.00 -57,615.00 544,410.00 -89% 7964% Ganancia (Pérdida) procedente de Operaciones Discontinuadas, neta de Impuesto 0.00 0.00 0.00 0.00 0.00 Ganancia (Pérdida) Neta del Ejercicio 64,451.00 6,836.00 551,246.00 -57,615.00 544,410.00 -89% 7964% VARIACION ABSOLUTA VARIACION RELATIVA
  • 8.
    gestión de costos 4.1.1.ANALISIS E INTEPRETACION HORIZONTAL DE MINSUR SA 4.1.1.1.Variaciones en el año 2020: Después de realizar el análisis horizontal podemos evidenciar que:  ESTADO DE SITUACION FINANCIERA 2020 En el rubro de los activos, en el año 2020 la variación absoluta del efectivo y equivalente de efectivo aumento en 114,069 USD, respecto al año 2019, esto se explicaría básicamente con la variación de dos partidas, una de ellas es la variación de otras cuentas por cobrar, estas disminuyeron en un 66%, es decir que en el año 2020 se realizaron dichos cobros; la otra partida que explicaría el aumento del efectivo y equivalente de efectivo en el año 2020 es la variación relativa de los inventarios la cual disminuyó en un 9% respecto al año anterior, es decir se vendieron existencias tanto al contado como al crédito, ya que también aumentaron las cuentas por cobrar comerciales es un 48% en relación con el año precedente. En la partida de otros activos financieros corrientes, en el año 2020 estos disminuyeron considerablemente en un 65% respecto al año 2019, puede darse cuando expiran, se liquidan, caducan o prescriben los derechos de cobro, o cuando se transfieren los derechos asociados al activo financiero, además su variación la podemos asociar con la pandemia COVID 19, donde la mayoría de las empresas se financiaron y vendieron parte de sus activos. En la partida de inmuebles maquinaria y equipo en el año 2020, aumento en un 1%, respecto al año anterior, este aumento estaría representado por la siguiente operación: Al 30 de septiembre de 2020 se adquirieron dos leasings financieros con el Banco de Crédito del Perú por maquinarias y equipos. Así mismo las inversiones en otras subsidiarias aumentaron en un 12%, es decir que durante ese año Misnur ha reconocido su inversión en Futura Consorcio Inmobiliario S.A., como inversiones en asociadas considerando que son operadas por el mismo grupo económico. En el rubro de los pasivos, las cuentas por pagar comerciales aumentaron en un 20% respecto al año 2019, es decir que se compraron insumos y materias primas al crédito. Así mismo en la partida de otros pasivos financieros en el año 2020 aumentaron de 116.00 USD a 15,841 USD, este aumento está representado por Bonos corporativos y arrendamientos financieros. Las provisiones por beneficios a los empleados y otras provisiones (Provisión para cierre de minas y provisión por contingencias) en el año 2020 disminuyeron en un 31% y 46% respectivamente en relación con el año 2019; es decir que la empresa durante este año tiene cierta capacidad de pago, es por ello por lo que ya cubrió parte de sus provisiones por pagar.
  • 9.
    gestión de costos Enrelación con el patrimonio, el capital y acciones de inversión se han mantenido en 601,209.00 USD y 300,634.00 USD respectivamente, sin presentar ninguna variación. Los resultados acumulados han aumentado en un 1%, respecto al año 2020.  ESTADO DE RESULTADOS 2020 En el año 2020, las ventas han disminuido en un 5% respecto al 2019, sin embargo, el costo de ventas para este año se incrementó en un 3%, por ende la utilidad bruta para el año en mención cayo en un 16% menos al año precedente, esta disminución estaría asociada con la pandemia COVID 19, donde las empresas mineras redujeron sus operaciones conllevando a la suspensión de actividades de construcción y expansión de proyectos, así como el incremento de precios de algunos insumos para la operación minera. Los gastos de venta y administración disminuyeron en un 10 y 20% respectivamente, ya que durante la pandemia se implementó el trabajo remoto para las áreas administrativas y ventas. A pesar de que estos gastos disminuyeron, la utilidad operativa también disminuyo en un 4% respecto al año anterior. Los ingresos financieros disminuyeron en un 81%, así como los gastos financieros se incrementaron en un 18%, tanto como los ingresos y/o gastos en subsidiarias se incrementaron negativamente en un 52% respecto al año anterior, estas tres situaciones contribuyeron negativamente a la operatividad de la empresa. Es por ello por lo que la utilidad antes de impuestos y la utilidad neta disminuyeron en un 44% y 89% respectivamente. 4.1.1.2.Variaciones en el año 2021:  ESTADO DE SITUACION FINANCIERA 2021 En el rubro de los activos, en el año 2021 la variación absoluta del efectivo y equivalente de efectivo disminuyo en un 43%, respecto al año 2020, esto se explicaría con la variación de las cuentas por cobrar comerciales y otras cuentas por cobrar, estas aumentaron en 75,314.00 USD y 546.00 USD respectivamente, es decir que en el año 2021 se otorgaron créditos a los clientes. Los inventarios aumentaron en un 33% en relación con el año 2020, es decir que se vendió menos de lo previsto, y la mayoría de estas ventas fueron al crédito, todo esto estaría explicado por la coyuntura del COVID 19. En la partida de otros activos financieros corrientes, en el año 2021 estos disminuyeron considerablemente en un 84% respecto al año 2020, su variación la podemos asociar con la pandemia COVID 19, donde la mayoría de las empresas se financiaron y vendieron parte de sus activos.
  • 10.
    gestión de costos Enla partida de inmuebles maquinaria y equipo en el año 2021, aumento en un 11%, respecto al año anterior, este aumento estaría representado por la siguiente operación: Al 30 de agosto de 2021 se adquirieron Perforadoras rotativas para la UM San Rafael y Pucamarca. Así mismo las inversiones en otras subsidiarias aumentaron en un 28%, por la misma razón de incremento del año anterior, es decir Minsur reconoce su inversión en Futura Consorcio Inmobiliario S.A En el rubro de los pasivos, las cuentas por pagar comerciales aumentaron en un 17% respecto al año 2020, es decir que se compraron insumos y materias primas al crédito. Por otro lado, en la partida de otros pasivos financieros en el año 2021 aumentaron en 88,045 USD este aumento está representado por: Prestamos recibidos, uno de ellos es el otorgado por el Bank of América y Santander con vencimiento entre 2024 y 2026, este préstamo fue adquirido con el objetivo de refinanciar parte de los bonos corporativos existentes. Las provisiones por beneficios a los empleados y otras provisiones (Provisión para cierre de minas y provisión por contingencias) en el año 2021 aumentaron en un 210% y 3% respectivamente en relación con el año 2019; es decir que la empresa durante este año la empresa no tuvo la liquidez suficiente para cubrir sus provisiones por pagar. En relación con el patrimonio, el capital y acciones de inversión se han mantenido en 601,209.00 USD y 300,634.00 USD respectivamente, sin presentar ninguna variación. Los resultados acumulados han aumentado en un 11%, respecto al año 2020  ESTADO DE RESULTADOS 2021 En el año 2021, las ventas han aumentaron considerablemente en un 102% más que en año 2020 y 91% respecto al 2019, lógicamente el costo de ventas para este año también se incrementó en un 27% más, por ende, la utilidad bruta para el año en mención se incrementó en 432,082 USD más que el año precedente. Los gastos de venta y administración aumentaron en un 58% y 77% respectivamente, ya que, durante el 2021, la mayoría de los trabajadores regresaron a la modalidad presencial A pesar de que estos gastos se incrementaron, la utilidad operativa aumento en un 240% respecto al año 2020 y en un 226% respecto al año 2019. Los ingresos financieros disminuyeron en un 67%, así como los gastos financieros se incrementaron en un 141% más que el año anterior, este incremento de gastos financieros se encuentra sustentado en los créditos recibidos y leasing financiero. Del mismo modo los ingresos y/o gastos en subsidiarias se incrementaron positivamente en 340,027 USD respecto al año anterior. La utilidad antes de impuestos presento una variación absoluta de 677,707 USD (973%) más que el año anterior, así mismo y la utilidad neta se incrementó en 544,410 USD (7964%)
  • 11.
    gestión de costos 4.2.CALCULOVERTICAL DE VARIACIONES EN MINSUR SA. Reporte de Estados Financieros Año: 2021 Periodo: Anual Empresa: MINSUR S.A. Tipo: Individual Expresado en dolares ESTADO DE SITUACION FINANCIERA Cuenta Activos Activos Corrientes Efectivo y Equivalentes al Efectivo 79,364.00 4% 193,433.00 10% 110,247.00 5% Otros Activos Financieros 318,128.00 16% 112,311.00 6% 17,874.00 1% Cuentas por Cobrar Comerciales y Otras Cuentas por Cobrar 0% 0% 0% Cuentas por Cobrar Comerciales 44,401.00 2% 65,698.00 3% 141,012.00 6% Cuentas por Cobrar a Entidades Relacionadas 3,621.00 0% 2,252.00 0% 2,100.00 0% Otras Cuentas por Cobrar 39,672.00 2% 13,551.00 1% 14,097.00 1% Anticipos 137.00 0% 289.00 0% 0.00 0% Inventarios 73,852.00 4% 67,288.00 3% 88,338.00 4% Activos Biológicos 0.00 0% 0.00 0% 0.00 0% Activos por Impuestos a las Ganancias 0.00 0% 5,428.00 0% 0.00 0% Otros Activos no Financieros 1,442.00 0% 1,204.00 0% 3,164.00 0% Activos Corrientes Distintos al Efectivo Pignorados como Garantía Colateral 0.00 0% 0.00 0% 0.00 0% Activos no Corrientes o Grupos de Activos para su Disposición Clasificados como Mantenidos para la Venta o como Mantenidos para Distribuir a los Propietarios 0.00 0% 5,921.00 0% 0.00 0% Total Activos Corrientes 560,617.00 29% 467,375.00 24% 376,832.00 17% Activos No Corrientes Otros Activos Financieros 5,278.00 0% 4,950.00 0% 5,199.00 0% Inversiones en Subsidiarias, Negocios Conjuntos y Asociadas 836,489.00 43% 932,759.00 47% 1,197,053.00 55% Cuentas por Cobrar Comerciales y Otras Cuentas por Cobrar 0% 0% 0% Cuentas por Cobrar Comerciales 0.00 0% 0.00 0% 0.00 0% Cuentas por Cobrar a Entidades Relacionadas 0.00 0% 1,659.00 0% 1,540.00 0% Otras Cuentas por Cobrar 0.00 0% 0.00 0% 0.00 0% Anticipos 0.00 0% 0.00 0% 0.00 0% Inventarios 0.00 0% 0.00 0% 0.00 0% Activos Biológicos 0.00 0% 0.00 0% 0.00 0% Propiedades de Inversión 0.00 0% 0.00 0% 0.00 0% Propiedades, Planta y Equipo 458,813.00 23% 464,256.00 24% 514,843.00 24% Activos Intangibles Distintos de la Plusvalía 32,157.00 2% 29,507.00 1% 24,212.00 1% Activos por Impuestos Diferidos 49,741.00 3% 57,039.00 3% 55,935.00 3% Activos por Impuestos Corrientes, no Corrientes 0.00 0% 0.00 0% 0.00 0% Plusvalía 0.00 0% 0.00 0% 0.00 0% Otros Activos no Financieros 10,467.00 1% 10,281.00 1% 8,255.00 0% Activos no Corrientes Distintos al Efectivo Pignorados como Garantía Colateral 0.00 0% 0.00 0% 0.00 0% Total Activos No Corrientes 1,392,945.00 71% 1,500,451.00 76% 1,807,037.00 83% TOTAL DE ACTIVOS 1,953,562.00 100% 1,967,826.00 100% 2,183,869.00 100% BASE DE TOTAL ACTIVO BASE DE TOTAL ACTIVO BASE DE TOTAL ACTIVO 2021 2020 2019
  • 12.
    gestión de costos Cuenta Pasivosy Patrimonio Pasivos Corrientes Otros Pasivos Financieros 116.00 0% 15,841.00 1% 103,886.00 5% Cuentas por Pagar Comerciales y Otras Cuentas por Pagar 0% 0% 0% Cuentas por Pagar Comerciales 64,282.00 3% 77,349.00 4% 90,229.00 4% Cuentas por Pagar a Entidades Relacionadas 6,586.00 0% 7,979.00 0% 6,841.00 0% Otras Cuentas por Pagar 27,227.00 1% 29,035.00 1% 38,838.00 2% Ingresos Diferidos 0.00 0% 0.00 0% 0.00 0% Provisión por Beneficios a los Empleados 22,383.00 1% 15,447.00 1% 47,909.00 2% Otras Provisiones 16,098.00 1% 8,769.00 0% 9,068.00 0% Pasivos por Impuestos a las Ganancias 4,564.00 0% 0.00 0% 66,966.00 3% Otros Pasivos no Financieros 0.00 0% 0.00 0% 0.00 0% Total Pasivos Corrientes 141,256.00 7% 154,420.00 8% 363,737.00 17% Pasivos No Corrientes Otros Pasivos Financieros 443,433.00 23% 479,502.00 24% 498,332.00 23% Cuentas por Pagar Comerciales y Otras Cuentas por Pagar 0% 0% 0% Cuentas por Pagar Comerciales 0.00 0% 0.00 0% 0.00 0% Cuentas por Pagar a Entidades Relacionadas 0.00 0% 0.00 0% 0.00 0% Otras Cuentas por Pagar 13,881.00 1% 14,336.00 1% 12,273.00 1% Ingresos Diferidos 0.00 0% 0.00 0% 0.00 0% Provisión por Beneficios a los Empleados 0.00 0% 0.00 0% 0.00 0% Otras Provisiones 71,043.00 4% 79,948.00 4% 82,108.00 4% Pasivos por Impuestos Diferidos 0.00 0% 0.00 0% 0.00 0% Pasivos por Impuestos Corrientes, no Corriente 0.00 0% 0.00 0% 0.00 0% Otros Pasivos no Financieros 0.00 0% 0.00 0% 0.00 0% Total Pasivos No Corrientes 528,357.00 27% 573,786.00 29% 592,713.00 27% Total Pasivos 669,613.00 34% 728,206.00 37% 956,450.00 44% Patrimonio 0% 0% 0% Capital Emitido 601,269.00 31% 601,269.00 31% 601,269.00 28% Primas de Emisión 0.00 0% 0.00 0% 0.00 0% Acciones de Inversión 300,634.00 15% 300,634.00 15% 300,634.00 14% Acciones Propias en Cartera 0.00 0% 0.00 0% 0.00 0% Otras Reservas de Capital 174,357.00 9% 174,357.00 9% 174,357.00 8% Resultados Acumulados 443,261.00 23% 449,814.00 23% 501,060.00 23% Otras Reservas de Patrimonio -235,572.00 -12% -286,454.00 -15% -349,901.00 -16% Total Patrimonio 1,283,949.00 66% 1,239,620.00 63% 1,227,419.00 56% TOTAL PASIVO Y PATRIMONIO 1,953,562.00 100% 1,967,826.00 100% 2,183,869.00 100% BASE DE TOTAL ACTIVO 2021 2020 2019BASE DE TOTAL ACTIVO BASE DE TOTAL ACTIVO
  • 13.
    gestión de costos 4.2.1.ANALISIS E INTEPRETACION VERTICAL DE MINSUR SA 4.2.1.1.Variaciones en el año 2020: Después de realizar el análisis vertical podemos evidenciar que:  ESTADO DE SITUACION FINANCIERA 2020 Del total activo o de la representación total monetaria de la empresa en el año 2020, posee como activo circulante el 24% y activos que permanecen más de un periodo (año) representado por el 76%. ESTADO DE RESULTADOS Cuenta 2019 BASE TOTAL VENTAS 2020 BASE TOTAL VENTAS 2021 BASE TOTAL VENTAS Ingresos de Actividades Ordinarias 529,803.00 100% 501,830.00 100% 1,013,340.00 100% Costo de Ventas -287,331.00 -54% -297,306.00 -59% -376,734.00 -37% Ganancia (Pérdida) Bruta 242,472.00 46% 204,524.00 41% 636,606.00 63% Gastos de Ventas y Distribución -5,795.00 -1% -5,239.00 -1% -8,254.00 -1% Gastos de Administración -41,345.00 -8% -33,228.00 -7% -58,892.00 -6% Otros Ingresos Operativos 22,561.00 4% 28,216.00 6% 29,784.00 3% Otros Gastos Operativos -49,995.00 -9% -33,447.00 -7% -51,779.00 -5% Otras Ganancias (Pérdidas) 0.00 0% 0.00 0% 0.00 0% Ganancia (Pérdida) Operativa 167,898.00 32% 160,826.00 32% 547,465.00 54% Ganancia (Pérdida) de la Baja en Activos Financieros medidos al Costo Amortizado 0.00 0% 0.00 0% 0.00 0% Ingresos Financieros 22,053.00 4% 4,283.00 1% 1,434.00 0% Ingresos por Intereses calculados usando el Metodo de Interes Efectivo 0.00 0% 0.00 0% 0.00 0% Gastos Financieros -28,213.00 -5% -33,207.00 -7% -80,054.00 -8% Ganancia (Pérdida) por Deterioro de Valor (Pérdidas Crediticias Esperadas o Reversiones) 0.00 0% 0.00 0% 0.00 0% Otros Ingresos (Gastos) de las Subsidiarias, Asociadas y Negocios Conjuntos -39,899.00 -8% -60,841.00 -12% 279,186.00 28% Diferencias de Cambio Neto 1,442.00 0% -1,439.00 0% -702.00 0% Ganancias (Pérdidas) por Reclasificación de Activos Financieros a Valor Razonable con cambios en Resultados antes medidos al Costo Amortizado 0.00 0% 0.00 0% 0.00 0% Ganancia (Pérdida) Acumulada en Otro Resultado Integral por Activos Financieros medidos a Valor Razonable reclasificados como cambios en Resultados 0.00 0% 0.00 0% 0.00 0% Ganancias (Pérdidas) por Cobertura de un Grupo de Partidas con posiciones de Riesgo Compensadoras 0.00 0% 0.00 0% 0.00 0% Diferencia entre el Importe en Libros de los Activos Distribuidos y el Importe en Libros del Dividendo a pagar 0.00 0% 0.00 0% 0.00 0% Ganancia (Pérdida) antes de Impuestos 123,281.00 23% 69,622.00 14% 747,329.00 74% Ingreso (Gasto) por Impuesto -58,830.00 -11% -62,786.00 -13% -196,083.00 -19% Ganancia (Pérdida) Neta de Operaciones Continuadas 64,451.00 12% 6,836.00 1% 551,246.00 54% Ganancia (Pérdida) procedente de Operaciones Discontinuadas, neta de Impuesto 0.00 0% 0.00 0% 0.00 0% Ganancia (Pérdida) Neta del Ejercicio 64,451.00 12% 6,836.00 1% 551,246.00 54%
  • 14.
    gestión de costos Dentrode los activos corrientes, las partidas más resaltantes son el efectivo y equivalente de efectivo representado por un 10% del total del activo y otros activos financieros (Resultados no realizados, Intereses vencidos, Rendimiento de las acciones, Liquidación de la inversión) con un 6% de participación del activo. Los inventarios representan el 3%, siendo estos equivalentes a las cuentas por cobrar que del mismo modo representan el 3% del activo de la empresa. El 24 % del valor de la empresa lo conforman los inmuebles maquinarias y equipos, el cual es un índice adecuado ya que el rubro de Minsur es la minería Los recursos que obtuvo la empresa como financiamiento, el 63% son recursos propios y el 37% está financiado por terceros, situación que es muy sana para la organización. Las deudas que representan el 37%, el 29% son a largo plazo, por lo que la empresa no tiene que liquidar compromisos en los próximos 12 meses, salvo salarios por pagar, proveedores y acreedores diversos que representan un 1% y 4% respectivamente. De los recursos propios que representan el 63%, un 31% pertenecen a los accionistas, un 15% son acciones de inversión, un 9% reservas de capital, un 23% son resultados acumulados, y una partida patrimonial negativa, representada por un -15% otras reservas de patrimonio.  ESTADO DE RESULTADOS 2020 Las ventas netas en ese año ascendieron a 501,830 USD, representando el 100% para el análisis vertical del estado de resultados. Se sabe que para ese año las ventas disminuyeron por efectos del COVID 19. El costo de ventas representa un 59% del total de las ventas, y la utilidad bruta un 41%, durante el año 2020, el costo de ventas estuvo muy por encima de lo que se prevée para su rubro, así mismo la utilidad bruta representa un índice muy bajo comparado a los años precedentes. Esta situación estaría explicada por el alza de precios en el país como el de combustibles, es así como la utilidad operativa del ejercicio en mención, solo represento un 32% de las ventas. La utilidad antes de impuestos representa un 14%, los gastos por impuestos representan un 13%, y por ende la utilidad neta solo fue de un 1% de las ventas 4.2.1.2.Variaciones en el año 2021: Después de realizar el análisis vertical podemos evidenciar que:  ESTADO DE SITUACION FINANCIERA 2021 Del total activo o de la representación total monetaria de la empresa en el año 2021, posee como activo circulante el 17% y activos que permanecen más de un periodo (año) representado por el 83%.
  • 15.
    gestión de costos Dentrode los activos corrientes, las partidas más resaltantes son el efectivo y equivalente de efectivo representado por un 5% del total del activo y las cuentas por cobrar comerciales con una participación del 6% del activo. Los inventarios representan el 4%, lo que indica que prácticamente se está vendiendo todo lo que se produce y esto es un tanto bueno, ya que no se presentaran perdidas por merma o desmedro. Durante este año 2021, al igual que en el año 2020, el 24 % del valor de la empresa lo conforman los inmuebles maquinarias y equipos, sin embrago estos montos representan únicamente porcentajes respecto al total activo, mas no monetariamente, es decir en el año 2021, la cuenta 33 ascendió a 514,843 USD, es decir 50,587 USD más que el año precedente, aunque ambos representen un 24% respecto al activo total de sus años correspondientes. Los recursos que obtuvo la empresa como financiamiento, el 56% son recursos propios y el 44% está financiado por terceros. Las deudas que representan el 44%, el 27% son a largo plazo, por lo que la empresa no tiene que liquidar compromisos en los próximos 12 meses, salvo salarios por pagar, proveedores y acreedores, y pasivos por impuestos a las ganancias, los cuales representan 2%, 4% y 3% respectivamente. De los recursos propios que representan el 56%, un 28% pertenecen a los accionistas, un 14% son acciones de inversión, un 8% reservas de capital, un 23% son resultados acumulados, y una partida patrimonial negativa, representada por un -16% otras reservas de patrimonio.  ESTADO DE RESULTADOS 2021 Las ventas netas en ese año ascendieron a 1,013,340.00 USD, representando el 100% para el análisis vertical del estado de resultados. Se sabe que para ese año las ventas mejoraron considerablemente respecto al año 2020 y 2019 El costo de ventas representa un 37% del total de las ventas, y la utilidad bruta un 63%, durante el año 2020, las cifras están de acorde con lo previsto para su rubro, es así como la utilidad operativa representa un 54% respecto a las ventas. Los gastos financieros disminuyeron gradualmente y se tuvo un ingreso por parte de las subsidiarias de un 28%, lo que se ve reflejado en la utilidad antes de impuestos representada por un 74% en relación con las ventas. Un 14%, representa los gastos por impuestos, y por ende la utilidad neta representa un 54%, es decir que durante este año las ventas mejoraron tanto en la empresa matriz como en las subsidiarias.
  • 16.
    gestión de costos 5.CONCLUSIONES Y RECOMENDACIONES PARA MINSUR RESPECTO A SU ANALISIS FINANCIERO 5.1. CONCLUSIONES:  La cuenta del efectivo y equivalente de efectivo con mayor representación durante los tres años estudiados fue en el año 2020.  Las cuentas por pagar comerciales mas altas se presentaron durante el año 2021.  Los activos corrientes con un índice más alto fueron en el 2019, representado por un índice del 29%  Los pasivos corrientes mas elevados se presentaron durante el 2021.  El año en que se produjeron el índice mas elevado de ventas, fue durante el 2021, en conclusión, este año fue el más idóneo para la empresa, ya que el costo de ventas fue el más optimo durante los tres años, del mismo modo en este ejercicio, se presenta el margen utilitario neto con mayor porcentaje.  En el 2021 los pasivos corrientes se han duplicado, es recomendable ir cancelando estas cuentas para no tener problemas con la cancelación de impuestos, beneficios a los empleados y ctas comerciales. 5.2. RECOMENDACIONES:  Durante el 2020 y 2021, haber optimizado la gestión del costo de ventas, es decir reducir costos de inversión, pero sin dejar de lado la calidad de los productos.  Reducir sus gastos financieros, ir cancelando deudas en lo posible.  A nivel de inventarios, mantener el stock adecuado, para evitar pérdidas o mermas.  A nivel de inmuebles maquinaria y equipo, se mantiene un índice adecuado durante los 3 años, pero para mejorar las ventas, seria recomendable implementar maquinarias que optimicen los procesos operativos.  Para los tres años, ir cancelando las cuentas de reservas patrimoniales, ya que estas presentan índices negativos.
  • 17.
    gestión de costos Lasratios de liquidez calculan la capacidad de una empresa de convertir sus activos en la caja o de obtener caja para satisfacer su pasivo circulante. Es decir, miden la solvencia de una empresa en el corto plazo o el dinero en efectivo de que dispone para cancelar las deudas. 6. RATIOS FINANCIEROS El RATIOS DE LIQUIDES Liquides corriente Prueba acida Prueba defensiva Capital de trabajo Cobertura de intereses Permite medir la capacidad efectiva de la empresa en el muy corto plazo; considera únicamente los activos mantenidos en la Caja y Bancos, descartando las demás cuentas del activo corriente. El ratio de prueba ácida se utiliza para indicar la capacidad de una empresa para pagar su pasivo corriente sin depender de la venta de existencias o de la obtención de financiación adicional. El ratio de liquidez general corresponde a las veces que el activo corriente sobrepasa el pasivo corriente. El activo corriente incluye las cuentas de caja, bancos, cuentas y letras por cobrar, valores de fácil negociación e inventarios. El capital de trabajo consiste en determinar el capital que tiene la empresa para la gestión del período; algo así como el dinero que le queda para poder operar en el día a día. Este ratio nos indica hasta qué punto pueden disminuir las utilidades sin poner a la empresa en una situación de dificultad para pagar sus gastos financieros. RATIOS DE GESTION Rotación de Ctas, por pagar Rotación de Ctas, por cobrar Rotación de inventarios Ciclo del efectivo Este ratio nos indicará el número de veces que rota la cuentas por pagar en un período. El ratio muestra la velocidad en que la empresa convierte sus cuentas por cobrar en la caja. El propósito de este ratio es medir el plazo promedio de créditos otorgados a los clientes El índice de rotación de inventario mide cuántas veces se vende o se usa el inventario en un periodo Indica el tiempo que tarda una empresa en convertir sus inversiones en inventario y otros recursos en flujos de efectivo procedentes de las ventas.
  • 18.
    gestión de costos V RATIOSDE RENTABILIDAD MARGEN NETO MARGEN BRUTO Relaciona la utilidad neta con el nivel de las ventas netas. Mide el porcentaje de cada unidad monetaria de ventas que queda después de que todos los gastos, incluyendo los impuestos, han sido deducidos. Cuanto más grande sea el margen neto de la empresa, será mejor. Rendimiento sobre el patrimonio (ROE) Corresponde al porcentaje de utilidad o pérdida obtenido por cada nuevo sol que los dueños han invertido en la empresa. Este ratio refleja el rendimiento de la empresa respecto al patrimonio de los accionistas Se define como la utilidad bruta sobre las ventas netas. Indica la cantidad que se obtiene de utilidad por cada unidad monetaria de ventas, después de que la empresa ha cubierto el costo de los bienes que produce y/o vende RATIOS DUPONT El Sistema Dupont interrelaciona índices financieros que miden la capacidad de la empresa para generar utilidades. Analiza las tres variables del crecimiento de una empresa.
  • 19.
    gestión de costos 7.RATIOS FINANCIEROS APLICADOS A LA COMPAÑÍA MINSUR SA, EN LOS EJERCICIOS 2019, 2020 Y 2021 7.1.RATIOS PERIODO 2019 RATIOS 2019 INTERPRETACION I RATIOS DE LIQUIDEZ 1 LIQUIDEZ GENERAL = Activo Cte. Pasivo Cte. LIQUIDEZ GENERAL = S/560,617.00 S/141,256.00 LIQUIDEZ GENERAL = S/3.97 2 PRUEBA ACIDA = Activo Cte - Inventarios Pasivo Cte. PRUEBA ACIDA = S/486,765.00 S/141,256.00 PRUEBA ACIDA = S/3.45 3 PRUEBA DEFENSIVA = Caja y bancos Pasivo Cte. PRUEBA DEFENSIVA = S/79,364.00 S/141,256.00 PRUEBA DEFENSIVA = 56% 4 CAPITAL DE TRABAJO = Activo Cte. - Pasivo Cte CAPITAL DE TRABAJO = S/419,361.00 5 COBERTURA DE INTERESES = Utilidad antes de intereses e impuestos Gastos financieros COBERTURA DE INTERESES = S/123,281.00 S/28,213.00 COBERTURA DE INTERESES = 436.97% Recursos ociosos Recursos ociosos Un mayor valor de este ratio indica una mayor capacidad de la empresa para cancelar sus obligaciones en el corto plazo, sin depender de la cobranza o venta de sus existencias Valor monetario que mientras mas alto sea, representara mejor eficiencia, es decir representa la cantidad de recursos que la empresa podria invertir sin comprometer su capacidad para pagar sus obligaciones corrientes. > % es mejor hay mayor cobertura, en el año 2019, esta cobertura de intereses representa un 436% Significa que por cada S/ 1.00 que debe la Compañía, cuenta con 3.97 para cancelar o respaldar sus deuda. Significa que por cada S/ 1.00 que debe la Compañía, dispone de 3.45 para costearla; lo cual significa que la Compañía tiene capacidad de administrar sus obligaciones.
  • 20.
    gestión de costos IIRATIOS DE APALANCAMIENTO 6 ENDEUDAMIENTO TOT. = Total Pasivo Patrimonnio ENDEUDAMIENTO TOT. = S/669,613.00 S/1,283,949.00 ENDEUDAMIENTO TOT. = S/0.52 7 GRADO DE ENDEUDAMIENTO = Total Pasivo Total activo GRADO DE ENDEUDAMIENTO = S/669,613.00 S/1,953,562.00 GRADO DE ENDEUDAMIENTO = S/0.34 8 APALANCAMIENTO = Total activo promedio Patrimonio promedio APALANCAMIENTO = APALANCAMIENTO = #¡DIV/0! 9 DEUDA/PATRIMONIO = Total Ctas. Por pagar promedio Patrimonio total promedio DEUDA/PATRIMONIO = DEUDA/PATRIMONIO = #¡DIV/0! Es el porcentaje de los activos financiados por deuda o financiados por capital propio.Significa que por cada S/ 1.00 de patrimonio, los pasivos representan el S/ 0.52, El ratio obtenido de 0.34 significa que una parte de los recursos con los que opera la empresa, pertenecen a los acreedores, es decir, menos de la mitad (0.34) de los activos es financiado mediante deuda. IV RATIOS DE RENTABILIDAD 16 MARGEN BRUTO = Utilidad bruta Ventas MARGEN BRUTO = S/242,472.00 S/529,803.00 MARGEN BRUTO = 46% 17 MARGEN NETO = Utilidad neta Ventas MARGEN NETO = S/64,451.00 S/529,803.00 MARGEN NETO = 12% A mayor margen mayor beneficio, cuanto más alto es el porcentaje es mejor.Las ventas de la empresa generaron un 46% de utilidad bruta, es decir que por cada USD vendido, se genero 0.46 centavos de utilidad bruta A mayor margen mayor beneficio, cuanto más alto es el porcentaje es mejor. La utilidad neta correspondio a un 12% de las ventas netas, es decir que cada USD vendido genera 0.12 centavos de utilidad neta
  • 21.
    gestión de costos 7.2.RATIOSPERIODO 2020 VI RATIOS DUPPONT 18 ROE Utilidad neta Patrimonio ROE S/64,451.00 1,283,949.00 ROE = 5.02% 19 ROA = ROI = Utilidad Neta x Ventas Ventas Activo T Cálculo de retorno sobre el patrimonio = ROI x Activo total Patrimonio total Cálculo de retorno sobre el patrimonio = 0.050197477 5.02% 3% Con respecto a los activos totales, las ventas correspondieron al 3%, es decir que cada USD, invertido en activos totales, genero 0.03 centavos de utilidad neta Las utilidades netas correspondieron a 5.02% del patrimonio, es decir que los socios obtuvieron un rendimiento sobre su inversion del 5.02% = = ROA = ROI = 0.03299153 RATIOS 2020 INTERPRETACION I RATIOS DE LIQUIDEZ 1 LIQUIDEZ GENERAL = Activo Cte. Pasivo Cte. LIQUIDEZ GENERAL = S/467,375.00 S/154,420.00 LIQUIDEZ GENERAL = S/3.03 2 PRUEBA ACIDA = Activo Cte - Inventarios Pasivo Cte. PRUEBA ACIDA = S/400,087.00 S/154,420.00 PRUEBA ACIDA = S/2.59 Recursos ociosos Recursos ociosos Significa que por cada S/ 1.00 que debe la Compañía, dispone de 2.59 para costearla; lo cual significa que la Compañía tiene capacidad de administrar sus obligaciones. Significa que por cada S/ 1.00 que debe la Compañía, cuenta con 3.03 para cancelar o respaldar sus deuda.
  • 22.
    gestión de costos 3PRUEBA DEFENSIVA = Caja y bancos Pasivo Cte. PRUEBA DEFENSIVA = S/193,433.00 S/154,420.00 PRUEBA DEFENSIVA = 125% 4 CAPITAL DE TRABAJO = Activo Cte. - Pasivo Cte CAPITAL DE TRABAJO = S/312,955.00 5 COBERTURA DE INTERESES = Utilidad antes de intereses e impuestos Gastos financieros COBERTURA DE INTERESES = S/69,622.00 S/33,207.00 COBERTURA DE INTERESES = 209.66% II RATIOS DE APALANCAMIENTO 6 ENDEUDAMIENTO TOT. = Total Pasivo Patrimonnio ENDEUDAMIENTO TOT. = S/728,206.00 S/1,239,620.00 ENDEUDAMIENTO TOT. = S/0.59 7 GRADO DE ENDEUDAMIENTO = Total Pasivo Total activo GRADO DE ENDEUDAMIENTO = S/728,206.00 S/1,967,826.00 GRADO DE ENDEUDAMIENTO = S/0.37 8 APALANCAMIENTO = Total activo promedio Patrimonio promedio APALANCAMIENTO = S/1,960,694.00 S/1,261,784.50 APALANCAMIENTO = S/1.55 > % es mejor hay mayor cobertura, en el año 2019, esta cobertura de intereses representa un 436% Por cada sol que aportan los socios, se generan activos por S/.1.55 Un mayor valor de este ratio indica una mayor capacidad de la empresa para cancelar sus obligaciones en el corto plazo, sin depender de la cobranza o venta de sus existencias Valor monetario que mientras mas alto sea, representara mejor eficiencia, es decir representa la cantidad de recursos que la empresa podria invertir sin comprometer su capacidad para pagar sus obligaciones corrientes. Significa que por cada S/ 1.00 de patrimonio, los pasivos representan el S/ 0.59 El ratio obtenido de 0.37 significa que una parte de los recursos con los que opera la empresa, pertenecen a los acreedores, es decir, menos de la mitad (0.37) de los activos es financiado medante deuda.
  • 23.
    gestión de costos 9DEUDA/PATRIMONIO = Total Ctas. Por pagar promedio Patrimonio total promedio DEUDA/PATRIMONIO = S/155,276.50 S/1,261,784.50 DEUDA/PATRIMONIO = 12.31% III RATIOS DE GESTION 10 Rotacion de Ctas. Por cobrar PERIODO DE COBRANZA Prom. C x C Ventas al credito/365 PERIODO DE COBRANZA = S/55,049.50 S/179.99 PERIODO DE COBRANZA = 306 = Ventas al credito Prom. C x C = S/65,698.00 S/55,049.50 ROTACION DE CTAS x COBRAR = 1.19 11 Rotacion de Inventarios ROTACION DE INVENTARIOS Costo de ventas Promedio de inventarios ROTACION DE INVENTARIOS = S/297,306.00 S/70,570.00 ROTACION DE INVENTARIOS = 4 NUMERO DE DIAS = 365 Rotacion de inventarios NUMERO DE DIAS = 365.00 S/4 NUMERO DE DIAS = 87 DIAS VECES VECES DIAS ROTACION DE CTAS x COBRAR ROTACION DE CTAS x COBRAR La empresa demora en cobrar a sus clientes 306 días Las CxC de la empresa rotan 1.19 veces al año Los inventarios de la Compañía se venden o rotan 4 veces al año Los inventarios demoran 87 días en salir al mercado
  • 24.
    gestión de costos 12Rotacion de Cuentas por pagar ROTACION DE CTAS x PAGAR Compras al credito Promedio de Ctas. Por pagar ROTACION DE CTAS x PAGAR = S/77,349.00 S/70,815.50 PERIODO DE ROTACION = 365 Rotacion de Ctas.por pagar PERIODO DE ROTACION = 365.00 S/1.09 15 Ciclo del efectivo = = IV RATIOS DE RENTABILIDAD 16 MARGEN BRUTO = Utilidad bruta Ventas MARGEN BRUTO = S/204,524.00 S/501,830.00 MARGEN BRUTO = 41% 17 MARGEN NETO = Utilidad neta Ventas MARGEN NETO = S/6,836.00 S/501,830.00 MARGEN NETO = 1.36% VECES DIAS A mayor margen mayor beneficio, cuanto más alto es el porcentaje es mejor.Las ventas de la empresa generaron un 41% de utilidad bruta, es decir que por cada USD vendido, se genero 0.41 centavos de utilidad bruta A mayor margen mayor beneficio, cuanto más alto es el porcentaje es mejor. La utilidad neta correspondio a un 1.36% de las ventas netas, es decir que cada USD vendido genera 0.0136 centavos de utilidad neta 334 ROTACION DE CTAS x PAGAR = 1.09 = CICLO OPERATIVO Periodo de cobro + Periodo de inventarios - Periodo de pago CICLO OPERATIVO PERIODO DE ROTACION = 58 El ciclo de conversion del efectivo de la Compañía es de 58 días. Por cada sol de compra, se convierte en efectivo en 58 dias. La cuentas por pagar se convierten en efectivo cada 1.09 veces al año La administración de la Compañía paga a cada proveedor a lor 334 dias en promedio
  • 25.
    gestión de costos 7.3.RATIOSPERIODO 2021 VI RATIOS DUPPONT 18 Utilidad neta Patrimonio S/6,836.00 1,239,620.00 ROE = 1% 19 ROA = ROI = Utilidad x Ventas Ventas Activo Cálculo de retorno sobre el patrimonio = ROI x Activo total Patrimonio total Cálculo de retorno sobre el patrimonio = 0.005514593 Con respecto a los activos totales, las ventas correspondieron al 0.35%, es decir que cada USD, invertido en activos totales, genero 0.0035 centavos de utilidad neta 0.35% 1% Las utilidades netas correspondieron a 1% del patrimonio, es decir que los socios obtuvieron un rendimiento sobre su inversion del 1% ROE = ROE = ROA = ROI = 0.0035 RATIOS 2021 INTERPRETACION I RATIOS DE LIQUIDEZ 1 LIQUIDEZ GENERAL = Activo Cte. Pasivo Cte. LIQUIDEZ GENERAL = S/376,832.00 S/363,737.00 LIQUIDEZ GENERAL = S/1.04 2 PRUEBA ACIDA = Activo Cte - Inventarios Pasivo Cte. PRUEBA ACIDA = S/288,494.00 S/363,737.00 PRUEBA ACIDA = S/0.79 Recursos optimos Recursos deficientes Significa que por cada S/ 1.00 que debe la Compañía, cuenta con 1.04 para cancelar o respaldar sus deuda. Significa que por cada S/ 1.00 que debe la Compañía, dispone de 0.79 para costearla; lo cual significa que la Compañía no tiene capacidad de administrar sus obligaciones.
  • 26.
    gestión de costos 3PRUEBA DEFENSIVA = Caja y bancos Pasivo Cte. PRUEBA DEFENSIVA = S/110,247.00 S/363,737.00 PRUEBA DEFENSIVA = 30% 4 CAPITAL DE TRABAJO = Activo Cte. - Pasivo Cte CAPITAL DE TRABAJO = S/13,095.00 5 COBERTURA DE INTERESES = Utilidad antes de intereses e impuestos Gastos financieros COBERTURA DE INTERESES = S/747,329.00 S/80,054.00 COBERTURA DE INTERESES = 933.53% II RATIOS DE APALANCAMIENTO 6 ENDEUDAMIENTO TOT. = Total Pasivo Patrimonnio ENDEUDAMIENTO TOT. = S/956,450.00 S/1,227,419.00 ENDEUDAMIENTO TOT. = S/0.78 7 GRADO DE ENDEUDAMIENTO = Total Pasivo Total activo GRADO DE ENDEUDAMIENTO = S/956,450.00 S/2,183,869.00 GRADO DE ENDEUDAMIENTO = S/0.44 8 APALANCAMIENTO = Total activo promedio Patrimonio promedio APALANCAMIENTO = S/2,075,847.50 S/1,233,519.50 APALANCAMIENTO = S/1.68 Un mayor valor de este ratio indica una mayor capacidad de la empresa para cancelar sus obligaciones en el corto plazo, sin depender de la cobranza o venta de sus existencias Valor monetario que mientras mas alto sea, representara mejor eficiencia, es decir representa la cantidad de recursos que la empresa podria invertir sin comprometer su capacidad para pagar sus obligaciones corrientes. > % es mejor hay mayor cobertura, en el año 2019, esta cobertura de intereses representa un 436% Significa que por cada S/ 1.00 de patrimonio, los pasivos representan el S/ 0.78 El ratio obtenido de 0.44 significa que una parte de los recursos con los que opera la empresa, pertenecen a los acreedores, es decir, menos de la mitad (0.44) de los activos es financiado medante deuda. Por cada sol que aportan los socios, se generan activos por S/.1.68
  • 27.
    gestión de costos 8.CONCLUSIONES Y RECOMENDACIONES PARA MINSUR RESPECTO AL ANALISIS DE RATIOS FINANCIEROS. 8.1. CONCLUSIONES:  Durante el 2019, Minsur obtuvo el índice de liquides corriente más alto de 3.97, a comparación con los otros periodos, el índice significa que por cada S/ 1.00 que debe la Compañía, cuenta con 3.97 para cancelar o respaldar su deuda.  En el ratio capital de trabajo, en el año 2019 fue más alto y eficiente a comparación de los otros periodos, ya que este valor monetario que mientras más alto sea, representara mejor eficiencia, es decir representa la cantidad de recursos que la empresa podría invertir sin comprometer su capacidad para pagar sus obligaciones corrientes  En el ratio de cobertura de intereses, en el año 2021 se obtuvo el índice más adecuado, ya que esta cobertura de intereses representa un 953%, mientras más alto mejor.  En el ratio de endeudamiento total, en el año 2021, fue el más idóneo, ya que fue el índice más bajo, este índice indica que Significa que por cada S/ 1.00 de patrimonio, los pasivos representan el S/ 0.52 centavos, es decir que el 52% del patrimonio se encuentra comprometido con la deuda.  En el 2021, se obtuvo el mejor indicador de margen bruto, siendo este 63%, este indicador indica a mayor margen mayor beneficio, cuanto más alto es el porcentaje es mejor.  Así mismo en el 2021, se obtuvo el mejor indicador de margen neto, siendo este 54%%, este indicador indica a mayor margen mayor beneficio, cuanto más alto es el porcentaje es mejor.  Según el ratio de Retorno sobre el patrimonio, durante el 2021, se obtuvo el ratio más eficiente, es decir las utilidades netas correspondieron a 45% del patrimonio, es decir que los socios obtuvieron un rendimiento sobre su inversión del 45% 8.2. RECOMENDACIONES:  Para los años 2019 y 2020 presenta recursos corrientes ociosos, se recomienda invertir en activos que generen utilidades, como mercaderías, maquinarias, etc.  Para los tres años, reducir los días de crédito a clientes, ya que es recomendable que los días de crédito que se otorguen a los clientes, sean menores que los días de crédito que nos otorguen nuestros proveedores.  Para el año 2020, optimizar el ciclo del efectivo, ya que es un índice demasiado alto para la conversión del ciclo del efectivo.
  • 28.
    gestión de costos 9.EL BALANCE SCORECARD Es un sistema de gestión diseñado específicamente para evaluar más allá de los aspectos financieros dentro de las empresas con el propósito de tomar decisiones con base en otros elementos de valor. Este concepto fue introducido en 1992 por el contador Robert S. Kaplan y el teórico de negocios David Norton y se ha convertido desde entonces en uno de los métodos más populares de evaluación de objetivos y administración de empresas. OBJETIVOS PERSPECTIVAS Medir sistemáticamente el logro de objetivos Aprendizaje y crecimiento. BALANCE SCORECARD El Balance Scorecard (BSC), también conocido como cuadro de mando integral, es una herramienta o metodología de gestión estratégica para definir, monitorear y evaluar la estrategia de crecimiento de una organización Económico financiero Clientes Procesos internos Indicadores financieros basados en las inversiones y la rentabilidad económica de la compañía. Proyección a futuro de la organización a través de la infraestructura humana, sistemática y de clima organizacional Identifica los procesos y actores de la organización que generan las iniciativas importantes dentro de ella. Características del mercado en el cual la empresa compite con datos relevantes necesarios para identificar, generar, atraer y fidelizar a los clientes. Formular una estrategia contundente y consistente Comunicar la estrategia a través de la organización Coordinar los objetivos de las diversas unidades organizacionales Conectar los objetivos con la planificación financiera y presupuestaria
  • 29.
    gestión de costos 9.1.MAPAESTRATEGICO DE LAS CUATRO PERSPECTIVAS DEL BALANCE SCORECARD 9.1.1. Perspectiva Aprendizaje y crecimiento Esta perspectiva es incluida por Kaplan, Robert; Norton (2005), porque las condiciones para que las empresas alcancen el éxito son dinámicas, se encuentran bajo constante cambio, esto debido, a la globalización en la que compiten hoy en día las empresas. Por lo que el trabajo en equipo y la mejora continua, son conductas que las empresas deben tener dentro de sus mejores prácticas, con esto lograrán, ser empresas más innovadoras y el proceso de aprendizaje se les hará más fácil en cierto sentido. Los indicadores en términos de innovación pueden hacer referencia a lanzamiento de productos, mientras que los de aprendizaje a mejoras de procesos existentes, etc. 9.1.2. Perspectiva Procesos internos Los indicadores incluidos en esta perspectiva deben surgir de los procesos del negocio que generan un mayor impacto en la satisfacción de los clientes (Kaplan, Robert; Norton, 2005). Continuando con lo que postula el autor anterior, las empresas deben considerar las competencias claves, que le permiten a ésta destacarse por sobre la competencia, ya sea en
  • 30.
    gestión de costos tecnología,procesos operativos, etc. Por lo que, se deben crear indicadores y metas, y de esta forma se llegará a la alineación de los empleados, con la estrategia definida por los directivos. 9.1.3. Perspectiva Clientes Gran número de las empresas definen su misión en término de sus clientes, a partir de esto el BSC postula que deben reflejar su misión en indicadores específicos que afecten directamente a los clientes (Kaplan, Robert; Norton, 2005). Los clientes de todos los mercados tienden a tener los mismos factores críticos para evaluar a una organización, estos son de acuerdo con Kaplan, Robert; Norton (2005) servicio y costo, tiempo, calidad y desempeño. De esta forma, las empresas deben generar metas sobre estos factores, para luego transformarlos en indicadores que les permitan a éstas, tener una idea de la percepción de los clientes frente a sus productos o servicios. Es importante, que las metas para los indicadores de esta perspectiva estén alineadas con las necesidades de los clientes, por lo que se puede recurrir a consultoras y entre otras, porque si no, no se podrá saber si efectivamente las mejoras que la empresa está realizando son percibidas por los clientes. 9.1.4. Perspectiva Económico financiero Los indicadores de esta perspectiva son los que finalmente indican si la estrategia está contribuyendo a los resultados esperados por los accionistas. Estos, comúnmente se relacionan a la rentabilidad, crecimiento y valor para el accionista, sin embargo, para algunos autores estos indicadores no mejoran la satisfacción de clientes, calidad, motivación de empleados y tiempos de ciclo, sino que los resultados financieros, son consecuencia de las actividades operacionales (Kaplan, Robert; Norton, 2005). Lo anterior, no quiere decir que los indicadores financieros no son necesarios, sino que no hay que centrar la atención sólo en este tipo de indicadores. Un sistema de control financiero bien diseñado puede potenciar el sistema de calidad de una empresa. 9.2.APLICACIÓN DEL BALANCE SCORECARD A LA EMPRESA MINSUR S.A La empresa Minsur S.A, es una de las tantas mineras del sector, es decir que esta cantidad de competidores que son empresas multinacionales reconocidas a nivel mundial por su trayectoria en los mercados de la minería, es por ello que implementaremos estrategias para que dicha organización encuentre altos niveles de diferenciación, tanto del producto como de la empresa, entregándole al cliente un producto de alta calidad, mejorándolo continuamente e introduciendo nuevas tecnologías en su transformación, venta y servicio post venta.
  • 31.
    gestión de costos 9.2.1.Definiciones estratégicas de la empresa Misión: Generar valor transformando recursos minerales de manera sostenible. Visión: Desarrollar y operar activos mineros de clase mundial, siendo un referente en términos de seguridad, eficiencia operacional, responsabilidad socioambiental y desarrollo de personas en todos los países donde operamos. 9.2.2. Implementación de las 4 perspectivas o estrategias en la empresa Minsur SA. 9.2.2.1. Perspectiva financiera: Aumentar la rentabilidad:  La productividad influye directamente en la rentabilidad. Ser una empresa con unos niveles altos de productividad, siguiendo las claves para tener unos empleados productivos y eficientes, está relacionado con mejorar los resultados financieros y económicos.  Reducir costes innecesarios, sin perder la calidad del producto. Realizar seguimiento al nivel de ventas:  Hay que hacer hincapié en el seguimiento de los rendimientos que tiene la empresa en términos comerciales, para así poder proyectar los flujos futuros de la empresa, y ver si se están cumpliendo las metas impuestas para el área. Controlar costos asociados a importación:  Conocer las fracciones arancelarias de la mercancía antes de su llegada al país.  Verificar si las mercaderías o insumos cuentan con las restricciones y regulaciones no arancelarias a tiempo.  Paga el flete antes de que llegue al país para agilizar la revalidación Optimizar costos a nivel de producción:  Realizar un análisis exhaustivo donde se están realizando gastos innecesarios u optimizarlos  Comprar insumos al mayoreo, previendo los niveles de producción.  implementar un sistema MRP o ERP (La planificación de recursos empresariales)  Monitorear rendimientos; es básico que diariamente analicemos el rendimiento de materias primas, herramientas y equipos auxiliares. En general, es indispensable el
  • 32.
    gestión de costos controlde producción que requiere monitorear de forma permanente los procesos, a fin de mantener la calidad y reducir los costos de fabricación. 9.2.2.2. Perspectiva del Cliente: Obtener nuevos clientes:  Es fundamental para la empresa aumentar la cantidad de clientes que posee, para poder tener el crecimiento esperado y poder abarcar todos los clientes potenciales que se conocen. De esta forma, se logrará aumentar el nivel de ingresos de la firma para aumentar la rentabilidad de esta. Trabajar fidelización de clientes:  Identifica las expectativas de los clientes.  Descubre por qué los clientes abandonarían la empresa  Crear una relación de confianza, a través de los tiempos de entrega, rebajas, etc.  Brinda una excelente experiencia, facilitar las transacciones.  Actuar con RSE Mejorar la satisfacción de los clientes:  La satisfacción de los clientes es paso previo para transformarse en un cliente fidelizado. La satisfacción se trabaja desde el punto de vista de los reclamos, devoluciones de los clientes, entre otros, porque al poseer clientes satisfechos, hay posibilidades de que vuelvan a comprar, y a futuro ser un cliente fidelizado, además, ayuda a que ocurra un marketing boca a boca con otros clientes Cumplir con estándares de calidad y tiempos de entrega de los clientes:  Es importante debido al rubro en el que se desenvuelve la empresa, que la calidad en los productos entregados cumpla con los requisitos del cliente, que es uno de los pilares que caracterizan a la empresa. También juega un rol importante, el cumplir con los plazos que define el cliente. 9.2.2.3. Perspectiva Interna: Mejorar planificación comercial:  Realizar el análisis FODA, para ver la situación en la que se encuentra a la organización.  Realizar la planificación de ventas y operaciones para contar con el pronóstico de las ventas futuras.  Mantener la información transparente con todo el equipo.  En los procesos internos se tiene que asegurar la calidad en los productos entregados, con el fin de mantener fidelizados a nuestros clientes.
  • 33.
    gestión de costos Minimizar el retrabajo, con la finalidad de asegurar la calidad y profesionalismo para encontrar nuevos proveedores. Mejorar seguimiento en la comunicación con cliente:  Monitorear los comentarios de nuestros clientes sobre nosotros.  Implementar todas las canales posibles para que el cliente tenga contacto con la empresa: WEB, números telefónicos y redes sociales.  Coherencia y transparencia, para estar a nivel del mercado competitivo que tenemos hoy en día.  Personalización con los clientes, para mantener la preferencia de estos.  Servicio postventa con el cliente, para evaluar su nivel de satisfacción y recomendación de nuestros productos. Mejorar el ciclo operativo con la implementación de la tecnología:  Invertir en maquinaria moderna y tecnológica: Perforadores automatizados, equipos de anclaje, maquinaria pesada, etc. Ya que de ese modo se optimiza el tiempo y calidad del producto.  Hay que asegurar que se han establecido indicadores claves de desempeño de línea de base y trabajo estándar para mitigar crisis empresarial.  Capacitar al personal para que guíen la transición a lo digital, para garantizar una implementación correcta. 9.2.2.4. Perspectiva de Innovación y Aprendizaje: Formar una cultura organizacional:  Este objetivo apunta al deseo de la empresa de tener un ambiente laboral grato para los trabajadores, para que éstos se encuentren satisfechos y así rindan mejor en cada una de sus tareas afines. Además, como cultura organizacional, la empresa cree que en cualquier nivel de la organización se pueden generar ideas innovadoras, que conlleven en la mejora de algún proceso, procedimiento, etc.  Eventos corporativos, con el fin de afianzar los lasos entre colaboradores Realizar capacitaciones del personal:  Realizar capacitaciones del personal.  Actualizar y perfeccionar conocimiento y las habilidades que requieren los empleados para realizar su actividad.  Enseñar al empleado como aplicar las nuevas tecnologías.
  • 34.
    gestión de costos Elevar los niveles de desempeño, para contar con un personal altamente calificado y así evitar errores  Preparar al empleado para ocupar puestos superiores. Transmitir conocimiento del producto:  Este objetivo se encuentra alineado con la definición de la empresa, al ser especialista en el rubro en el que se desempeña. A través de éste, se busca que el personal se encuentre con altos conocimientos del producto que entrega la firma, para así transmitir información del producto de forma transversal en la organización y que todos tengan las capacidades para entregarle una respuesta correcta al cliente.  Capacitación en planta a los colaboradores, con el fin de que conozcan el proceso de elaboración de los metales a comercializar.  Generar reuniones mensuales para la retroalimentación de los nuevos procesos y productos.  Brindar feedback al personal sobre los productos que vendemos. Potenciar la cultura corporativa y sostenible:  Invitar al talento en las organizaciones a apoyar causas en las cuales se ha decidido enfocar esfuerzos para fortalecer lazos con algunas partes interesadas es una manera de identificar quiénes tienen una sensibilidad especial por los asuntos sociales y ambientales.  Cabe mencionar que Minsur esta comprometida con el cuidado del ambiente, sus unidades mineras, cumplen con estrictos estándares ambientales, se rigen por normativa nacional e internacional vigente y respetan los compromisos asumidos en los instrumentos de gestión ambiental. Cumplimos a cabalidad con los mecanismos de monitoreo y supervisión de los organismos correspondientes, y contamos con programas que promueven el monitoreo participativo y la conciencia ecológica.
  • 35.
    gestión de costos 10.MAPA CON LAS ESTRATEGIAS Y PERSPECTIVAS IMPLEMENTADAS EN MINSUR S.A
  • 36.
    gestión de costos 11.CONCLUSIONES: Se concluye que: El análisis financiero permite identificar los aspectos económicos y financieros que muestran las condiciones en que operan las empresas con respecto al nivel de liquidez, solvencia, endeudamiento, eficiencia, rendimiento y rentabilidad, facilitando la toma de decisiones gerenciales. Los ratios financieros son uno de los indicadores clave para valorar la situación financiera de una compañía y gestionarla acorde con los resultados. Las variaciones horizontales y verticales dentro de las 3 compañías son totalmente diferentes, el aumento o disminución de sus activos dependen únicamente de la gestión económica, financiera y operativa El balance scorecard permite ver de manera más completa el cumplimiento de los objetivos, relacionándolos con la misión y la visión relacionándose con las actividades financieras.
  • 37.
    gestión de costos 12.RECOMENDACIONES: Hoy en día los proyectos han cambiado, se han tornado más complejos, con numerosas métricas e indicadores de rendimiento que administrar, múltiples partes interesadas y gran cantidad de cambios durante la ejecución, lo que dificulta su control y seguimiento. El BSC, es precisamente una herramienta diseñada para ayudar a implementar el plan estratégico y lograr que la empresa se enfoque en su estrategia.  Establecimiento de sistemas de incentivos al personal al logro de los resultados fijados en el plan estratégico.  Reuniones mensuales de gerencia empleando el BSC para discutir avances en la implantación del proceso.  Fijar metas con un cambio estratégico para la empresa.  Integrar más estrategias socioambientales.  Formar un buen equipo que respalde cada proceso de implementación.
  • 38.
    gestión de costos REFERENCIASBIBLIOGRAFICAS Memoria y reporte de estados financieros Minsur SA. 2019, 2020 Y 2021 Página Web de la SMV Página Web de MINSUR S.A Kaplan, Robert; Norton, David (2012). Focusing your oroganization on strategy - with the Balanced Scorecard. Harvard Business Review, 25(3), 243–256. Aramburú, Carlos (2000). Visión y misión: relacionando la idea del proyecto y el grupo ejecutor. 3.2.1, 3.2.2