TABAQUISMO COLEGIO:   2º año   PEROFESORES :   Micaela Alione Flavia Tosello   GRUPO:   Labarre Cristian Liendo Soledad  Ortenzi Fiamma   MATERIA:   Quimica Psicología
El Tabaco El tabaco resulta del secado de las hojas de la planta denominada  "Nicotina Tabacum".  La Nicotina Tabacum crece en diferentes partes del mundo, y contiene la droga estimulante llamada  NICOTINA  (su principal alcaloide).
Sustancia que componen el tabaco El humo del tabaco contiene básicamente 4 componentes: los alquitranes, el monóxido de carbono, las sustancias irritantes y la nicotina.  NICOTINA  es un estimulante que se encuentra en forma natural en las hojas de la planta de tabaco. De naturaleza volátil, se vaporiza en humo cuando el tabaco es quemado y es la sustancia que le da su olor característico, siendo además la que genera la dependencia física.. ALQUITRANES  son las sustancias responsables de las diferentes formas de cáncer atribuibles al tabaquismo, especialmente cáncer de pulmón, pero también de boca, faringe, laringe y esófago.    MONÓXIDO DE CARBONO  es producido por la combustión del tabaco y del papel que envuelve el cigarrillo. Cuando éste penetra en los pulmones, la oxigenación de los tejidos disminuye sensiblemente. Esta sustancia favorece la aparición de enfermedades cardiovasculares. SUSTANCIAS IRRITANTES  dificultan a los cilios que tapizan la mucosa del árbol respiratorio limpiar los microorganismos que penetran con el aire inspirado. Son las responsables de la tos y el aumento de la mucosidad en los fumadores, y a largo plazo, de enfermedades respiratorias como la bronquitis crónica y el enfisema pulmonar.
Composición  La nicotina es el principio activo del tabaco. Fue aislada por Posset y Reiman en 1828.  Según su variedad, el tabaco contiene entre 0.5 y 16% de nicotina. El resto es el llamado alquitrán, una sustancia oscura y resinosa compuesta por varios agentes químicos, muchos de los cuales se generan como resultado de la combustión (cianuro de hidrógeno, monóxido de carbono, dióxido de carbono, óxido de nitrógeno, amoníaco, etc.)
Órganos afectados: Sistema nervioso: La nicotina excita el sistema nervioso y si se consume en altas dosis , pueden llegar a ser muy perjudicial. La vista: el humo del cigarrillo al contener sustancias tòxicas , provoca irritación en la vista. . La traquea: El hollín y el alquitrán contenido en el humo del tabaco altera la membranas de la mucosa y produce afección crónica de la misma. Lo pulmones :un excesivo consumo de tabaco aumenta el riesgo de cáncer de pulmón y altera el normal intercambio gaseoso. Circulación sanguínea: El humo del tabaco contiene sustancias que originan la contracción de las paredes de los vasos sanguíneos, sobre todo de la arteria coronaria del corazón. Hígado:El hígado es un órgano encargado de eliminar los productos tóxicos del organismo, por lo que un aumento de los mismos puede alterar a largo tiempo, las células hepáticas. .
Estómago: El tabaco es también origen de diversas afecciones gástricas. Riñones: El tabaco puede afectar a la expulsión de la orina.  Intestino: El fumar tiene un efecto laxante.
Enfermedades producidas por el tabaquismo. Se incluyen dos enfermedades fundamentalmente:  Enfisema: Un  enfisema pulmonar  se define por el agrandamiento permanente de los espacios aéreos dístales a los bronquiolos terminales, con destrucción de la pared alveolar, con o sin fibrosis manifiesta y que se suele evidenciar en la clínica por polipnea y taquipnea pero con disminución del murmullo vesicular a la auscultación y por aumento del espacio retroesternal en la radiografía lateral izquierda de tórax.  Bronquitis crónica: definida en términos clínicos y cronológicos como tos y expectoración en la mayor parte de los días durante 3 meses al año, en al menos 2 años consecutivos  Las mas comunes son: Enfisema  Cáncer de: Pulmón labios Boca Garganta Laringe Páncreas Estómago Hígado Vejiga Leucemia Enfermedad cardiovascular
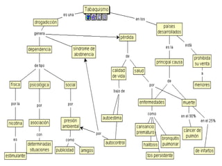
El tabaco es una droga El tabaco, junto con el alcohol, es una de las drogas de venta legal más consumida por la población. En la mayoría de los casos, el tabaco se fuma en forma de cigarrillos, puros o tabaco para pipa, aunque también se puede consumir en forma de rapé o de tabaco de mascar. La nicotina, el principio activo del tabaco, es estimulante del sistema nervioso central, altamente adictiva y responsable de los efectos psicoactivos y de la dependencia física que provoca el tabaco.
Dependencias psicológicas El establecimiento de este tipo de dependencia depende fundamentalmente de la configuración de la personalidad de cada fumador.  Tenemos los factores por los que el fumador comenzó con el consumo, que suelen ser bastante generalizables siendo el entorno (amigos, familiares.....) y lo social (la imitación de la conducta adulta, la presión de grupo) uno de sus fundamentos.
 
 
 

Trabajo tabaquismo

  • 1.
    TABAQUISMO COLEGIO: 2º año PEROFESORES : Micaela Alione Flavia Tosello GRUPO: Labarre Cristian Liendo Soledad Ortenzi Fiamma MATERIA: Quimica Psicología
  • 2.
    El Tabaco Eltabaco resulta del secado de las hojas de la planta denominada "Nicotina Tabacum". La Nicotina Tabacum crece en diferentes partes del mundo, y contiene la droga estimulante llamada NICOTINA (su principal alcaloide).
  • 3.
    Sustancia que componenel tabaco El humo del tabaco contiene básicamente 4 componentes: los alquitranes, el monóxido de carbono, las sustancias irritantes y la nicotina. NICOTINA es un estimulante que se encuentra en forma natural en las hojas de la planta de tabaco. De naturaleza volátil, se vaporiza en humo cuando el tabaco es quemado y es la sustancia que le da su olor característico, siendo además la que genera la dependencia física.. ALQUITRANES son las sustancias responsables de las diferentes formas de cáncer atribuibles al tabaquismo, especialmente cáncer de pulmón, pero también de boca, faringe, laringe y esófago.   MONÓXIDO DE CARBONO es producido por la combustión del tabaco y del papel que envuelve el cigarrillo. Cuando éste penetra en los pulmones, la oxigenación de los tejidos disminuye sensiblemente. Esta sustancia favorece la aparición de enfermedades cardiovasculares. SUSTANCIAS IRRITANTES dificultan a los cilios que tapizan la mucosa del árbol respiratorio limpiar los microorganismos que penetran con el aire inspirado. Son las responsables de la tos y el aumento de la mucosidad en los fumadores, y a largo plazo, de enfermedades respiratorias como la bronquitis crónica y el enfisema pulmonar.
  • 4.
    Composición Lanicotina es el principio activo del tabaco. Fue aislada por Posset y Reiman en 1828. Según su variedad, el tabaco contiene entre 0.5 y 16% de nicotina. El resto es el llamado alquitrán, una sustancia oscura y resinosa compuesta por varios agentes químicos, muchos de los cuales se generan como resultado de la combustión (cianuro de hidrógeno, monóxido de carbono, dióxido de carbono, óxido de nitrógeno, amoníaco, etc.)
  • 5.
    Órganos afectados: Sistemanervioso: La nicotina excita el sistema nervioso y si se consume en altas dosis , pueden llegar a ser muy perjudicial. La vista: el humo del cigarrillo al contener sustancias tòxicas , provoca irritación en la vista. . La traquea: El hollín y el alquitrán contenido en el humo del tabaco altera la membranas de la mucosa y produce afección crónica de la misma. Lo pulmones :un excesivo consumo de tabaco aumenta el riesgo de cáncer de pulmón y altera el normal intercambio gaseoso. Circulación sanguínea: El humo del tabaco contiene sustancias que originan la contracción de las paredes de los vasos sanguíneos, sobre todo de la arteria coronaria del corazón. Hígado:El hígado es un órgano encargado de eliminar los productos tóxicos del organismo, por lo que un aumento de los mismos puede alterar a largo tiempo, las células hepáticas. .
  • 6.
    Estómago: El tabacoes también origen de diversas afecciones gástricas. Riñones: El tabaco puede afectar a la expulsión de la orina. Intestino: El fumar tiene un efecto laxante.
  • 7.
    Enfermedades producidas porel tabaquismo. Se incluyen dos enfermedades fundamentalmente: Enfisema: Un enfisema pulmonar se define por el agrandamiento permanente de los espacios aéreos dístales a los bronquiolos terminales, con destrucción de la pared alveolar, con o sin fibrosis manifiesta y que se suele evidenciar en la clínica por polipnea y taquipnea pero con disminución del murmullo vesicular a la auscultación y por aumento del espacio retroesternal en la radiografía lateral izquierda de tórax. Bronquitis crónica: definida en términos clínicos y cronológicos como tos y expectoración en la mayor parte de los días durante 3 meses al año, en al menos 2 años consecutivos Las mas comunes son: Enfisema Cáncer de: Pulmón labios Boca Garganta Laringe Páncreas Estómago Hígado Vejiga Leucemia Enfermedad cardiovascular
  • 8.
    El tabaco esuna droga El tabaco, junto con el alcohol, es una de las drogas de venta legal más consumida por la población. En la mayoría de los casos, el tabaco se fuma en forma de cigarrillos, puros o tabaco para pipa, aunque también se puede consumir en forma de rapé o de tabaco de mascar. La nicotina, el principio activo del tabaco, es estimulante del sistema nervioso central, altamente adictiva y responsable de los efectos psicoactivos y de la dependencia física que provoca el tabaco.
  • 9.
    Dependencias psicológicas Elestablecimiento de este tipo de dependencia depende fundamentalmente de la configuración de la personalidad de cada fumador. Tenemos los factores por los que el fumador comenzó con el consumo, que suelen ser bastante generalizables siendo el entorno (amigos, familiares.....) y lo social (la imitación de la conducta adulta, la presión de grupo) uno de sus fundamentos.
  • 10.
  • 11.
  • 12.