Incrustar presentación
Descargar para leer sin conexión

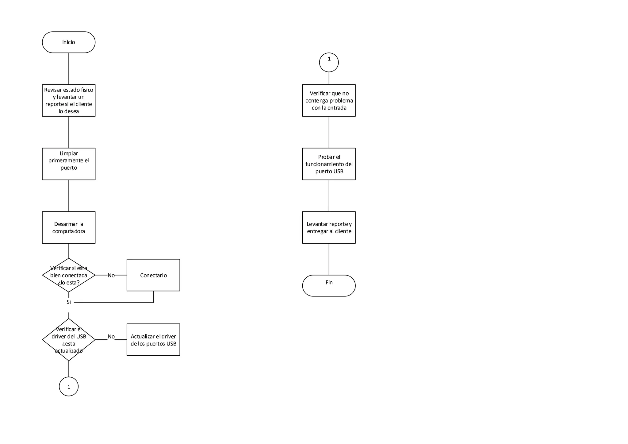
El documento describe los pasos para verificar el funcionamiento de un puerto USB. Estos incluyen limpiar el puerto, desarmar la computadora, verificar la conexión del puerto y actualizar el driver si es necesario. Finalmente, se prueba el funcionamiento del puerto USB y se entrega un reporte al cliente.
