Aparejos
Aparejo Diatónico
Tipos de Aparejo:
 Aparejo de Sardinel
 Aparejo de Soga
 Aparejo de Soga y Tizón
 Aparejo de Tizón o a la española
 Aparejo Belga o aparejo cruzado
 Aparejo Flamenco o aparejo gótico
 Aparejo Holandés
 Aparejo Inglés
 Aparejo Inglés Antiguo
 Aparejo Isódomo
 Aparejo Seudoisódomo
 Aparejo Diatónico
 Aparejo de Panderete
 Aparejo Americano
 Aparejo de Espiga
Descripción Ampliada
Los aparejos son las distintas maneras de disponer los ladrillos sobre las obras de fábrica. Es conveniente
trabar las sucesivas hiladas para evitar la continuidad de las juntas verticales. La superposición mínima de un
ladrillo superior con otro inferior es de una cuarta parte. Los ladrillos se deben cortar sin que queden fisuras en
las partes, operación necesaria para formar las cabeceras, los ángulos y los encuentros entre muros.
Se podrá tomar como espesor de un muro con rehundidos el nominal definido por los paramentos exteriores si
cumple todas las condiciones siguientes:
 La profundidad de los rehundidos no es mayor que 1/4 del espesor nominal, ni que 1/4 de soga.
 La anchura de los rehundidos no es superior a una soga más dos juntas.
 La altura de los rehundidos no es superior a tres hilados más una junta.
 La distancia entre centros de rehundidos y el borde del muro, en cualquier dirección, no es superior a cuatro
veces la dimensión del rehundido en dicha dirección.
Si no se cumple alguna de estas condiciones, el espesor del muro será igual al nominal menos la profundidad
máxima de los rehundidos.
Aparejo de Sardinel
 Aparejo formado por piezas dispuestas a
sardinel, es decir, de canto, de manera que se
ven los tizones.
Aparejo de Soga
Aparejo formado por piezas colocadas a soga, es decir, en el sentido longitudinal paralelo al muro sobre la
tabla, de manera que se ven las sogas, y avanzando a cada hilada la longitud del tizón en relación a la hilada
anterior.
Aparejo de Soga y Tizón
 Aparejo en que se combina el Aparejo de Soga con el Aparejo de Tizón en una hilada, de manera que se ven
alternadamente las sogas y los tizones, y se desplaza cada hilada respecto al anterior de modo que bajo una
pieza dispuesta en soga haya una dispuesta a tizón.
 Es el empleado en la arquitectura hispanomusulmana alternando una soga y un tizón (diatónico) o una soga y
dos tizones (flamenco).
Soga y Tizón diacónico.
Aparejo de Tizón o A la española
Cuando los costados del muro están formados por los tizones del ladrillo o la parte más corta del mismo. Se
suele emplear en los muros que soportan
cargas estructurales.
Aparejo Belga o Aparejo cruzado
El Aparejo Belga alterna hiladas de tizones con hiladas de soga. Existe correspondencia entre las juntas
verticales de las hiladas de un mismo tipo.
Soga y Tizón flamenco.
Aparejo Flamenco o Aparejo gótico
El Aparejo Flamenco o Aparejo Gótico es aquél en que se forma el aparejo
alternando hiladas de soga y de tizones con otra de tizones solamente.
Aparejo Holandés
El Aparejo Holandés es un aparejo muy utilizado. En una misma hilada se disponen ladrillos colocados
de soga y tizón, formando cruces con las otras hiladas para que las juntas correspondan adecuadamente.
Aparejo Inglés
El Aparejo Inglés es aquél en que se disponen los ladrillos en forma
alternada: en las cabeceras alternan hiladas de tizones,
comenzando con un cuarto ladrillo de, luego con medio ladrillo y en
la otra tres cuartos de ladrillo de soga.
Aparejo inglés
Aparejo Inglés Antiguo
Aparejo Isódomo
En el Aparejo Isódomo, todas las hiladas tienen la misma altura. Se emplea el aparejo de Aparejo de Soga,
deAparejo de Tizón, o de Aparejo de Soga y Tizón, ya sea con los ladrillos colocados normalmente o bien de
canto, tanto a lo ancho como a lo largo.
Aparejo Seudoisódomo
En el Aparejo Seudoisódomo, las hiladas horizontales tienen
alturas diferentes, ya sea monoalternas, bialternas o
trialternas.
Cuando la longitud de las hiladas no es igual, o no está unida
por una relación aritmética simple, se dice que es un aparejo isódomo imperfecto o pseudoisódomo.
Aparejo de Panderete
Caracterizado por su disposición de los ladrillos de panderete; colocadas todas sus hiladas con la cara de
mayor superficie a la vista.
Suele ser el empleado para tabiques. Cada ladrillo soporta dos ladrillos en su hilada superior.
Aparejo Americano
En el Aparejo Americano cada 5 o 6 hiladas de ladrillos colocados "a soga" se
coloca una de ladrillos en forma transversal o " a tizón", a fin de vincular las
dos hojas.
Aparejo de Espiga
En el Aparejo de Espiga la disposición del ladrillo se realiza en forma de
espiga o espina.
Aparejo Palomero.
Es como el aparejo en panderete pero dejando huecos entre las piezas horizontales. Se emplea en aquellos
tabiques provisionales que deben dejar ventilar la estancia y en la construcción de las pendientes de la
cubierta.
ANEXOS
(OTROS TIPOS DE APAREJOS)
BLOCK
En la construcción de muros con block se deben cumplir 3 reglas básicas:
- Alineación.
- Nivelación.
- Plomeado.
La alineación tiene como objetivo que la construcción del muro no se salga de su eje.
La nivelación tiene como objetivo que las carreras de block estén construidas en forma horizontal, es
decir que tengan el mismo nivel.
El plomeado tiene como objetivo que el muro esté construido en forma vertical.
Al cumplir con estas 3 reglas el muro no sufrirá grietas o cuarteaduras al paso del tiempo por efecto de
concentración de cargas. Además, si el muro no está plomeado se gastará más en material y mano de
obra en el zarpeo y acabados interiores.
 Mampostería: Viene de la palabra mampuesto (sobre puesto) se llama mampostería a la junta posición
de elementos prefabricados de la misma medida y unidos entre sí por medio de un mortero o material
ligente.
Cuando la mampostería se combina con el hierro, estamos hablando de mampostería reforzada.
Formas de colocación de la mampostería: La mampostería puede colocarse de 3 formas distintas:
1. De Soga: Es cuando los elementos están puestos en forma tradicional en donde el ancho del elemento
es el ancho de la pared que se esté construyendo, generalmente se traslapan estos elementos.
2. De Canto: Es cuando el elemento se coloca sobre su base y alto
0.40
0.10–0.20
3. De Punta: Es cuando el elemento se coloca sobre su sección longitudinal
Block: Los blocks son elementos de mampostería que dependiendo de su acabado y su resistencia y
material con que se hagan pueden ser:
a. Pómez
0.10mts x 0.20mts x 0.40
0.15mts x 0.20mts x 0.40
0.20mts x 0.20mts x 0.40
b. Concreto
0.09mts x 0.19mts x 0.39mts
0.14mts x 0.19mts x 0.39mts
0.19mts x 0.19mts x 0.39mts
Las resistencias de este block son: 35 PSI, 50PSI Y 70PSI
Ladrillo
Un ladrillo es una pieza de construcción, generalmente cerámica y con forma ortoédrica, cuyas dimensiones
permiten que se pueda colocar con una sola mano por parte de un operario. Se emplea en albañilería para la
ejecución de fábricas en general.
Ladrillos de tejar y manual.
El ladrillo como elemento constructivo
La arcilla
La arcilla con la que se elaboran los ladrillos es un material sedimentario de partículas muy pequeñas de
silicatos hidratados de alúmina, además de otros minerales como el caolín, la montmorillonita y la illita. Se
considera el adobe como el precursor del ladrillo, puesto que se basa en el concepto de utilización de barro
arcilloso para la ejecución de muros, aunque el adobe no experimenta los cambios físico-químicos de la
cocción. El ladrillo es la versión irreversible del adobe, producto de la cocción a altas temperaturas (350º).
Geometría
Nomenclatura de las caras y aristas de un ladrillo.
Su forma es la de un prisma rectangular, en el que sus diferentes dimensiones reciben el nombre
de soga, tizón y grueso, siendo la soga su dimensión mayor. Asimismo, las diferentes caras del ladrillo reciben
el nombre de tabla, canto y testa (la tabla es la mayor). Por lo general, la soga es del doble de longitud que
el tizón o, más exactamente, dos tizones más una junta, lo que permite combinarlos libremente. El grueso, por
el contrario, puede no estar modulado.
Existen diferentes formatos de ladrillo, por lo general son de un tamaño que permita manejarlo con una mano.
En particular, destacan el formato métrico, en el que las dimensiones son 24 × 11,5 × 5,25 / 7 / 3,5 cm (cada
dimensión es dos veces la inmediatamente menor, más 1 cm de junta) y el formato catalán de dimensiones 29
× 14 × 5,2 / 7,5 / 6 cm, y los más normalizados que miden 25 × 12 × 5 cm.
Actualmente también se utilizan por su gran demanda, dado su reducido coste en obra, medidas de 50 x 24 x
5 cm.
Tipos de ladrillo
Según su forma, los ladrillos se clasifican en:
 Ladrillo perforado, que son todos aquellos que tienen perforaciones en la tabla que ocupen más del 10 %
de la superficie de la misma. Se utilizan en la ejecución de fachadas de ladrillo.
 Ladrillo macizo, aquellos con menos de un 10 % de perforaciones en la tabla. Algunos modelos presentan
rebajes en dichas tablas y en las testas para ejecución de muros sin llagas.
 Ladrillo tejar o manual, simulan los antiguos ladrillos de fabricación artesanal, con apariencia tosca y caras
rugosas. Tienen buenas propiedades ornamentales.
 Ladrillo aplantillado, aquel que tiene un perfil curvo, de forma que al colocar una hilada de ladrillo,
generalmente a sardinel, conforman una moldura corrida. El nombre proviene de las plantillas que
utilizaban los canteros para labrar las piedras, y que se utilizan para dar la citada forma al ladrillo.
 Ladrillo hueco, son aquellos que poseen perforaciones en el canto o en la testa que reducen el peso y el
volumen del material empleado en ellos, facilitando su corte y manejo. Aquellos que poseen orificios
horizontales son utilizados para tabiquería que no vaya a soportar grandes cargas. Pueden ser de varios
tipos:
 Rasilla: su soga y tizón son mucho mayores que su grueso. En España, sus dimensiones más
habituales son 24 × 11,5 × 2,5 cm.
 Ladrillo hueco simple: posee una hilera de perforaciones en la testa.
 Ladrillo hueco doble: con dos hileras de perforaciones en la testa.
 Ladrillo hueco triple: posee tres hileras de perforaciones en la testa.
 Ladrillo caravista: son aquellos que se utilizan en exteriores con un acabado especial.
 Ladrillo refractario: se coloca en lugares donde debe soportar altas temperaturas, como hornos o
chimeneas.
Usos
Los ladrillos son utilizados en construcción en cerramientos, fachadas y particiones. Se utiliza principalmente
para construir Paredes, muros o tabiques. Aunque se pueden colocar a hueso, lo habitual es que se reciban
con mortero. La disposición de los ladrillos en el muro se conoce como aparejo, existiendo gran variedad de
ellos.
Fabricación de ladrillos
Proceso de elaboración
Hoy día, en cualquier fábrica de ladrillos se llevan a cabo una serie de procesos estándar que comprenden
desde la elección del material arcilloso al proceso de empacado final. La materia prima utilizada para la
producción de ladrillos es, fundamentalmente, la arcilla. Este material está compuesto, en esencia,
de sílice, alúmina, agua y cantidades variables de óxidos de hierro y otros materiales alcalinos, como
los óxidos de calcio y los óxidos de magnesio.
Las partículas del material son capaces de absorber higroscópicamente hasta un 70 % de su peso en agua.
Cuando está hidratada, la arcilla adquiere la plasticidad suficiente para ser moldeada, a diferencia de cuando
está seca; estado en el que presenta un aspecto terroso.
Durante la fase de endurecimiento, por secado o por cocción, el material arcilloso adquiere características de
notable solidez, y experimenta una disminución de masa, por pérdida de agua, de entre un 5 y un 15 %.
Una vez seleccionado el tipo de arcilla el proceso puede resumirse en:
 Maduración
 Tratamiento mecánico previo
 Depósito de materia prima procesada
 Humidificación
 Moldeado
 Secado
 Cocción
 Almacenaje
Maduración
Antes de incorporar la arcilla al ciclo de producción hay que someterla a ciertos tratamientos
de trituración, homogeneización y reposo en acopio, con la finalidad de obtener una adecuada consistencia y
uniformidad de las características físicas y químicas deseadas.
El reposo a la intemperie tiene la finalidad de facilitar el desmenuzamiento de los terrones y la disolución de
los nódulos para impedir las aglomeraciones de partículas arcillosas. La exposición a la acción atmosférica
(aire, lluvia, sol, hielo, etc.) favorece además la descomposición de la materia orgánica que pueda estar
presente y permite la purificación química y biológica del material. De esta manera se obtiene un material
completamente inerte y poco dado a posteriores transformaciones mecánicas o químicas.
Tratamiento mecánico previo
Después de la maduración, que se produce en la zona de acopio, sigue la fase de pre-elaboración, que
consiste en una serie de operaciones que tienen la finalidad de purificar y refinar la materia prima. Los
instrumentos utilizados en la pre-elaboración, para un tratamiento puramente mecánico suelen ser:
 Rompe-terrones: como su propio nombre indica, sirve para reducir las dimensiones de los terrones hasta
un diámetro de entre 15 y 30 mm.
 Eliminador de piedras: está constituido generalmente por dos cilindros que giran a diferentes velocidades,
capaces de separar la arcilla de las piedras o «chinos».
 Desintegrador: se encarga de triturar los terrones de mayor tamaño, más duros y compactos, por la acción
de una serie de cilindros dentados.
 Laminador refinador: está formado por dos cilindros rotatorios lisos montados en ejes paralelos, con
separación, entre sí, de 1 a 2 mm, espacio por el cual se hace pasar la arcilla sometiéndola a un
aplastamiento y un planchado que hacen aún más pequeñas las partículas. En esta última fase se
consigue la eventual trituración de los últimos nódulos que pudieran estar todavía en el interior del
material.
Depósito de materia prima procesada
A la fase de pre-elaboración, sigue el depósito de material en silos especiales en un lugar techado, donde el
material se homogeneiza definitivamente tanto en apariencia como en características físico-químicas.
Humidificación
Antes de llegar a la operación de moldeo, se saca la arcilla de los silos y se lleva a un laminador refinador, y
posteriormente a un mezclador humedecedor, donde se agrega agua para obtener la humedad precisa.
Moldeado
El moldeado consiste en hacer pasar la mezcla de arcilla a través de una boquilla al final de la estructura. La
boquilla es una plancha perforada que tiene la forma del objeto que se quiere producir.
El moldeado se suele hacer en caliente utilizando vapor saturado aproximadamente a 130 °C y
a presión reducida. Procediendo de esta manera se obtiene una humedad más uniforme y una masa más
compacta, puesto que el vapor tiene un mayor poder de penetración que el agua.
Secado
El secado es una de las fases más delicadas del proceso de producción. De esta etapa depende, en gran
parte, el buen resultado y calidad del material, más que nada en lo que respecta a la ausencia de fisuras. El
secado tiene la finalidad de eliminar el agua agregada en la fase de moldeado para poder pasar a la fase de
cocción.
Esta fase se realiza en secaderos que pueden ser de diferentes tipos. A veces se hace circular aire de un
extremo a otro por el interior del secadero, y otras veces es el material el que circula por el interior del
secadero sin inducir corrientes de aire. Lo más normal es que la eliminación del agua del material crudo se
lleve a cabo insuflando aire caliente con una cantidad de humedad variable. Eso permite evitar golpes
termohigrométricos que puedan producir una disminución de la masa de agua a ritmos diferentes en distintas
zonas del material y, por lo tanto, a producir fisuras localizadas.
Cocción
Se realiza en hornos de túnel, que en algunos casos pueden llegar a medir hasta 120 m de longitud, y donde
la temperatura de la zona de cocción oscila entre 900 °C y 1000 °C.
En el interior del horno la temperatura varía de forma continua y uniforme. El material secado se coloca en
carros especiales, en paquetes estándar y es introducido por una de las extremidades del túnel, saliendo por
el extremo opuesto una vez que está cocido.
Es durante la cocción cuando se produce la sinterización, de manera que la cocción resulta una de las
instancias cruciales del proceso en lo que a la resistencia del ladrillo respecta.
Almacenaje
Antes del embalaje se procede a la formación de paquetes sobre pallets, que permitirán después moverlos
fácilmente con carretillas de horquilla. El proceso de embalaje consiste en envolver los paquetes con cintas de
plástico o de metal, de modo que puedan ser depositados en lugares de almacenamiento, para
posteriormente ser trasladados en camiones.
Ladrillo: El ladrillo a diferencia del block está hecho de barro que se cose en hornos a altas temperaturas. Los
ladrillos a diferencia del block pueden ser:
1. Tayuyo
2. Perforado
3. Tubular
ADOBES
Cuidado con tierra gris lleva cal o magnesio y se dice que es la menos durable, ante la duda es mejor no
usarla. Un adobe hecho con una tierra que esponja es un adobe que se puede desboronar fácilmente en
contacto con agua si no está bien hecho. A todas las tierras con alto contenido de barro es recomendable
agregarle algo de arena para evitar que se agriete el adobe. Hay muchas variables más que pueden
determinar la calidad del adobe. A continuación, hay tres pruebas sencillas que pueden servir como guía:
1. Prueba de sedimentación (según CRATerre)
Se disuelven unos 2-3 puños de barro en un frasco con bastante agua. Los contenidos del barro se van
asentando en 3–4 niveles. Más abajo se encuentra la grava seguido por la arena, después sigue la arcilla y
por último el del barro. El espesor del barro debe tener un mínimo del 30% del total de los asentamientos en el
frasco (medido con regla) para que se trate de una tierra que sirva para hacer adobes.
2. Prueba de Bolita
El barro para la prueba solamente debe de ser lo suficiente húmedo para poder formar una bolita de 4 cm.
Amasa bien el barro y deja caer la bolita al suelo desde una altura de 1.50 metros. Si se desborona por
completo, como la muestra de la derecha, es que contiene mucha arena y apenas sirve para mortero de barro.
Si la bola solamente se aplasta como la muestra del extremo izquierdo, entonces contiene mucho barro y
tiene que ser rebajado con arena para poder servir para adobes. La segunda prueba (por la izquierda) ya no
tiene tanta adhesión, pero todavía sirve para adobes hechos a mano. La tercera prueba (por la izquierda) es
un barro con demasiada arena y no sirve para hacer adobes.
3. Hacer una prueba al adobe.
Para comenzar se puede hacer un adobe de pequeña dimensión, en forma de una “torta” de 20 cm con un
espesor de 4 cm. Amasa la tierra bien por unos minutos con consistencia de plastilina suave (que la tierra no
embarra la piel), forma la torta y déjalo secar. Si se agrieta, falta arena. La mezcla ideal es 30% de barro con
70% de arena y eventualmente algo de paja, preferiblemente molida o recortada (tiras de 5-10 cm). Casi
siempre, cualquier tierra ya contiene un cierto porcentaje de arena, así que agrega tal vez un 30 % de arena,
haga otra prueba y vea cómo se comporta. Rompa la prueba con la mano sobre la esquina de una mesa. Si
se quiebra con un “clack” con un corte limpio, entonces es un adobe bueno. Si el corte tiene un aspecto de
tierra suelta, desboronada, falta tiempo de batida o de plano la tierra no sirve.
Como prueba final es recomendable hacer unos adobes del tamaño que se va usar para ver cómo se
comporta. Grietas indican que todavía falta agregar más arena. Se puede simular una prueba de
resistencia de la siguiente manera; se deja caer el adobe seco desde la altura de la cadera a un suelo firme.
Si no se rompe, se puede suponer que tiene suficiente resistencia para ser usado en la construcción. Otra
prueba es sumergir al adobe anteriormente bien secado en una cubeta o un tambor con agua por varias
horas. Si no se empieza a desboronar y no se deshace sacándolo del agua, se trata de un buen adobe.
TAMAÑO DE LOS ADOBES.
(Los tamaños propuestas son: largo x ancho x grueso) Aquí tenemos una pregunta que frecuentemente
termina en discusiones. La regla dorada es: La altura máxima de una pared de adobe es 10 veces su
espesor. Así que una pared con una altura de 4 metros debe de tener un mínimo de 40 cm de ancho. Para
aprovechar al factor térmico se recomienda un espesor de la pared de 38 cm mínimo. Por otra parte hay que
pensar en los tamaños (y gastos) de la madera, si la casa lleva un anillo de madera a la altura de las puertas y
ventanas. Tamaños estándar de vigas que se pueden usar para el anillo son: 10 x 15 cm para un adobe de 28
cm, y 15 x 20 cm para adobes de 38 cm. Para el anillo, por lo general, se usan dos vigas, empleando como
base su lado más ancho, 30 y 40 cm respectivamente. Se podría recomendar hacer un adobe de 38 x 35 x 12
cm y para una estructura pequeña el tamaño de 28 x 25 x 12 cm. Con estos tamaños se asegura que el
repello aplicado se queda más alineado con las vigas del anillo. Para estructuras pequeñas se puede usar un
adobe de 25 x 13 x 12 cm, y 25 x 15 x 12 cm si no se aplica un repello. Tenga en cuenta que para una casa
de dos pisos generalmente se reduce el tamaño del adobe en el segundo piso por un 10% para reducir el
peso! A cualquier casa le conviene un muro grueso por razones de estabilidad (particularmente en zonas
sísmicas), aspecto estético y del factor térmico. Se gastan algunos adobes más, poniéndolos travesados, pero
bueno…. Si se encuentra en graves apuros acerca del tamaño, pueden intentarlo con un adobe cuadrado o
inventar un tamaño personalizado a su medida. Con la misma mezcla con que se hace el adobe se puede
hacer un mortero. Solamente un poco más delgado (suave), sin paja y con algo más de arena.
RECETAS:
 ADOBE:
Para elaborar pruebas por favor vea el apartado “Introducción” – párrafo 3. La medida en cubetas es para
hacer las pruebas y las carretillas para la producción. Si se encuentra en el peor de los casos, en el que tiene
que comprar todo el barro, se pueden calcular unos 15 camiones de volteo (arena incluido) para hacer 4000
adobes del tamaño de 38 x 35 x 12 cm y unos 40 pacas de paja molida de trigo (sin semilla). La paja tiene que
ser de trigo, la avena se descompone demasiado rápido. La paja entera puede formar nidos y debilitar
significativamente al adobe si no está bien distribuida en el adobe. En caso de duda usa paja molida o
recortada (machete o molino de tractor con la criba más grande). Si es posible, muele las pacas en el sitio de
la obra. Si no, va tener que conseguir costales de una panadería para empacar la paja (75 costales para 40
pacas).
– Tierra (Barro): una cubeta (carga completa: 4 carretillas)
– Arena: ¼ cubeta (carga completa: 1 carretilla)
– Paja recortada: ¼ cubeta (carga completa: 3 cubetas)
Elaboración: El punto clave para un buen adobe resistente es la batida. Mezcla los ingredientes en seco y
agrega el agua. La consistencia correcta es cuando el lodo batido no se queda pegado en los pies al terminar
de batirlo. Si es posible, pisa el lodo intensamente unos 10 minutos, como mínimo. En el laboratorio se
comprobó que el adobe alcanza su máxima fuerza de adhesión y resistencia al batirlo durante 10 minutos. Tal
vez conviene hacer cargas más pequeñas y asegurarse de esta manera que esté bien batida. Moja el interior
del molde con agua y arroja la mezcla con fuerza al interior. Al arrojarlo con más fuerza, más se comprime y
mejora así la resistencia final del adobe. Empuja la mezcla en las esquinas con el puño y un movimiento
redondo hacia abajo y después un poco hacia arriba para que estas se llenen bien. Nivela la superficie con la
mano. Levanta el molde con un movimiento brusco hacia arriba para que se desprenda el adobe del molde.
En un clima muy seco y caluroso, tal vez conviene tapar los adobes con una lona o paja para evitar que se
agrieten por secarse demasiado rápido. Deja secar el adobe hasta que alcance la firmeza para poder
levantarlo sin que se rompa (un día). Entonces se acuesta el adobe en su costado y se empareja la superficie
que estaba en contacto con el suelo. Se deja secar el adobe por un día o dos más y apiladlo si no vaya a ser
usado de inmediato.
 REPELLO DE LODO
Una mezcla bien batida sin cemento tiene mejor resistencia que una mezcla mal batida y reforzada con
mortero. Conviene invertir en un barro bueno para asegurar la buena calidad del repello. Para el interior de
una casa de 10 x 15 metros se pueden calcular más o menos un camión de volteo con barro y otro de arena,
más unos 24 bultos de mortero y 20 pacas (37 costales) de paja molida de trigo, sin semilla. Si se quiere un
acabado liso de la pared, se puede moler la paja con el molino de tractor con la criba más pequeña. Si se
prefiere ver la textura de la paja ha de emplearse la criba mediana. La siguiente mezcla esta comprobada y
produce un repello de buena resistencia. La mezcla empleada para hacer una estufa (“Lorena”) produce
también un excelente enjarre (Lorena).
– Barro………………..2 carretillas
– Arena cribada….2 carretillas (criba fina de 2 – 3 mm)
– Mortero……………1 Bulto
– Paja molida……….3 cubetas
Elaboración para acabado rústico: Mezcla todos los ingredientes en seco. Agrega el agua, batiendo bien la
mezcla para que tenga una consistencia suave. Moja bien la pared, anteriormente “forrado” con corcho-latas
(2 por adobe) y/o ranurada, y aplique la primera mano, emparejando la superficie con una regla de madera o
metal (Es normal que se agriete). Al día siguiente se puede aplicar la segunda mano con la llana (flota). Dejar
secar la superficie por poco tiempo y comprimirla con una llana de madera. Afinar con la esponja roja,
mojándola a cada rato en una cubeta con agua. Dejar secar la superficie unos 15 min. y pasar por encima con
la esponja negra para hacer visible la textura de la paja. Si prefiere un acabado liso, solamente se aplica la
segunda mano con la llana de metal. Si busca un acabado liso perfecto, se recomienda la contratación de
personal cualificado.
Otros tipos de repello: Se puede experimentar con una mezcla de cal pura con arena, que da buenos
resultados.
¿CÓMO HACER ADOBES?
El molde para hacer los adobes puede ser de madera. Respecto a las medidas, se ha de tener en cuenta que
el adobe encoge un poco al secar. Se mantienen los moldes permanentemente mojados con agua (en un
tambor de 100 o 200 litros) mientras que están en uso. Del mismo modo se mojan bien antes de cargarlas,
para facilitar que se desprenda el adobe. En el apartado de “Recetas” hay mas instrucciones acerca de la
elaboración del adobe.
Molde de madera.
Preparar el adobe.
Mezclar y Batir
Mezcla lista.
Llenar el molde.
Emparejar.
Primera etapa de secado.
Segunda etapa de secado.
¿CÓMO APLICAR UN REPELLO DE LODO?
Lo más efectivo para ranurarlo es hacerlo en el momento en que se adhieren los adobes, cuando el lodo
todavía está fresco y fácil de remover. (Si se hace después, es recomendable mojar la pared para no tener
que “comer” kilos de polvo)
0. Corcho - Latas
1. Ranuras.
2. Primera mano.
3. Emparejar.
4. Comprimir / 5. Alisar superficie con esponja mojada, de este modo también resalta a la vista las tiritas de
paja.
TABLAYESO
1. Materiales
Tablero de yeso marca TABLAROCA®; espesores 3/8_, ½_, ancho de 1.22
mts. y largo de 2.44 mts.
Postes metálicos
Ancho: 1 5/8_, 2 ½_, 3 5/8_
Largos: 8_, 9_, 10_, 12_
Canal metálico
Ancho: 1 5/8_, 2 ½_, 3 5/8_
Largos: 8_, 9_, 10_, 12_
Pasta marca TABLAROCA®
Cinta de papel, Metalflex
Tornillos para unir metales ½_, 1_, 1 5/8_, 2_, 3_
Esquinero metálico de 2.44 y 3.05 mts.
2. Herramienta
Metro
Nivel, hilo y lápices
Regla T
Navaja multiusos
Atornillador eléctrico
Serrucho de punta
Lija núm. 100, 150,180, 220
Espátulas
Martillo para tablero de
yeso o de carpintero
Cortador de tiras
Escofina
Doblador de esquinas
Tijeras para lámina
Remachador de esquineros
La construcción de muros con tablero de yeso comprende las siguientes etapas básicas:
Trazo y fijación de los canales de amarre.
Instalación de postes metálicos y tuberías ocultas
Forrado de estructura metálica con tablero de yeso marca TABLAROCA®.
Tratamiento de juntas y cabezas de tornillos o clavos.
3. Instalación de estructura metálica para muros divisorios
a. Trazo
Con la ayuda de un hilo o lápiz,
trace sobre el piso y el techo el
lugar en donde colocará el muro,
este trazo deberá marcar el ancho
de los canales de carga, verificando
con plomo o nivel.
b. Fijación de canales
Sobre el trazo hecho, fije los
canales de amarre superior e
inferior con anclas adecuadas
espaciados a una distancia
máxima de 60 cm a centros.
c. Colocación de postes
Inserte dentro de los canales los
postes metálicos cerciorándose de
que estén plomeados con una
longitud de un centímetro menor a la
altura total entre piso y techo.
Coloque un poste a cada 61 cm a
centros como espaciamiento máximo.
d. Colocación de
instalaciones
En el caso de que el muro lleve
instalaciones, colóquelas usando
las aberturas de los postes, fije a
los postes las salidas y cajas de
instalaciones que se requieran por
medio de tornillos.
FIBROLIT
La plancha de Fibrolit cuenta con una versatilidad y trabajabilidad que brindan soluciones arquitectónicas y
estéticas de alto nivel.
Por ser liviana se puede transportar fácilmente a cualquier lugar
Es práctica de trabajar, se puede utilizar para divisiones, reparaciones, ampliaciones, remodelaciones y mucho
más.
MUROS FUNDIDOS
Sistema constructivo OUTINORD
Emplea técnica francesa que permite la industrialización ‘in situ’. Emplea formaletas, concreto y acero de
refuerzo. Es un sistema que cuenta con una muestra amplia de construcciones de varios pisos realizadas en
Bogotá. El empleo de formaletas metálicas que permiten una rotación diaria le confiere una apreciable celeridad
de ejecución con muy poco desperdicio de materiales, pues el sistema tipo túnel conduce a la construcción
integral de los muros estructurales y las placas de entrepiso. El sistema está certificado frente a la NSR-
2010. Su unidad de medida es metro cuadrado o metro cúbico.
-Elementos del sistema:
COMPONENTES
Encofrado de túnel
Semitúnel
Panel vertical
Panel horizontal
Panel de fondo
Laterales de forjado y topes de
muro
Encofrado de principio de muro
Cuadro de reserva
Accesorios
- Mano de obra: Para la construcción de una unidad habitacional de unos 90 m2 se requiere de una cuadrilla
de aproximadamente 16 personas, que incluyen al personal del equipo (maestro, operador de grúa, ejeros,
armadores e instaladores eléctricos).
- Equipo y almacenamiento: torre grúas, vibrador para el concreto, equipo bombeo concreto. Para el
almacenamiento de la formaleta en caso de que no se utilice se sugiere almacenarla desarmada y protegida
con un barniz anticorrosivo.
- Rendimiento: un equipo de trabajo de 16 personas puede llegar a producir 120 m2 diarios, aproximadamente
1 o 2 apartamento diarios. La formaleta se puede utilizar entre 850 y 1500 usos.
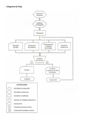
Proceso constructivo (1):
(1)El diagrama de flujo y el esquema del proceso de construcción fueron extractados de Vivienda de interés
social, inventario de sistemas constructivos, Metrovivienda, U. Andes. 2000.
i. Diagrama de Flujo
ii. Esquema proceso constructivo
iii. Proceso
i. Diagrama de flujo.
ii. Esquema proceso constructivo.
iii. Proceso:
Cimentación: a partir de la cimentación se deben dejar los arranques de los muros con varillas de ½” y de
1m de altura. Luego se funde la placa de cimentación y el talón de muro con una formaleta denominada
“talón de muro”. Una vez fundida la placa y el talón de muro, queda preparada para recibir los túneles.
Armado muro: con los arranques se arma la malla de refuerzo de los muros, se colocan las instalaciones
eléctricas e hidrósanitarias.
Armado de placa: se coloca el refuerzo y las instalaciones eléctricas e hidráulicas, y se dejan los pases de
las instalaciones sanitarias. La tubería de las instalaciones sanitarias, se ubican fuera de la placa para que
quede registrable y con ello se logra un mejor mantenimiento de las instalaciones a largo plazo.
Se traen las formaletas Outinord, se limpian y engrasan.
Se coloca la formaleta Outinord y se funden inicialmente los muros, luego la placa y por último el talón del
nivel superior. El proceso de vibrado se hace mecánico, acompañado de golpes en la parte inferior de los
muros con el chapulín.
Desencofrado: Al día siguiente. Antes de empezar el proceso de desencofrado, se debe revisar que el concreto
no se encuentre fresco o que por lo menos haya alcanzado resistencia mínima para desencofrar.
- Ventajas y desventajas del sistema:
Ventajas:
La construcción con formaletas metálicas permite un buen acabado y el ensamble monolítico de muros y
losas de entrepiso le confieren un buen comportamiento frente a la acción de sismos intensos.
Las fachadas se pueden construir sin limitaciones arquitectónicas y el aislamiento acústico y térmico resulta
aceptable, similar al de otros sistemas como los de mampostería o prefabricación en grandes paneles de
concreto reforzado.
La calidad de la estructura de la vivienda es muy alta, debido a que las paredes son de concreto colado en
sitio de una muy alta resistencia (muros de 200 kg/cm2 y losas de 250 Kg/cm2), resistencias superiores a
las normalmente usadas en los procesos de sistemas convencionales como la resistencia de tabique y
bloque.
Los muros y las losas de la vivienda están armadas con aceros de alta calidad construidos en un proceso
cuidadosamente supervisado.
Con ello, se cuenta con una estructura altamente confiable y con una gran resistencia a sismos, vientos,
deterioro ambiental provocado por lluvia, corrosión, salitre, etc.
Una de las grandes ventajas de la vivienda es la calidad del material tanto de muros como de losas, ya que
el concreto al sufrir menor deterioro con el paso del tiempo permite que los recubrimientos y pinturas tengan
una mayor duración, por la firmeza de la base con la que fueron aplicados.
Desventajas:
El monolitismo de la placa de cubierta con los muros portantes ha generado algunos agrietamientos típicos
que admiten soluciones ya ensayadas en Santa Fe de Bogotá.
Cuando el clima es muy frío, puede incidir en la celeridad del desencofrado.
El sistema tiene el inconveniente del alto costo de la formaleta.
Como otros sistemas prefabricados no permite modificaciones futuras de la construcción, ni ofrece
flexibilidad arquitectónica por el proceso mismo de construcción.
Sistema constructivo Con-tech
Es un sistema constructivo desarrollado en Estados Unidos de amplio uso en el contexto internacional. Emplea
formaleta, concreto y acero de refuerzo. Para la construcción se funden muros de concreto ‘in situ’ empleando
formaletas de aluminio que permiten obtener un buen terminado con un notable rendimiento de construcción
puesto que las instalaciones y el refuerzo resultan de fácil colocación en la obra. El sistema está certificado
frente a la NSR-2010. Su unidad de medida es el metro cuadrado o metro cúbico.
-Elementos del sistema:
ESTRUCTURA CONCRETO
Se emplean formaletas en
aluminio de muro
ENTREPISO CONCRETO
Se emplean formaletas en
aluminio de placa u otra
alternativa constructiva.
MUROS CONCRETO
Se emplean formaletas en
aluminio de muro.
- Mano de obra: Se necesita una cuadrilla de 8 personas incluyendo el capataz y siete auxiliares quienes son
los encargados de manejar la formaleta, armado del refuerzo y colocación del concreto.
- Equipos y almacenamiento: los módulos de formaleta se pueden transportar fácilmente por el personal de
la obra; sin embargo, si se cuenta con una torre grúa, se puede agilizar el transporte de un piso a otro. El
almacenamiento de la formaleta es fácil en obra cuando no se está utilizando.
-Rendimiento: un apartamento por día, incluyendo trabajos de trazado, guías, ensamblaje, alineación,
colocación de concreto y retirado de la formaleta; en otros términos 55-80 m2/día, trabajando con una cuadrilla
entre 8- 12 personas.
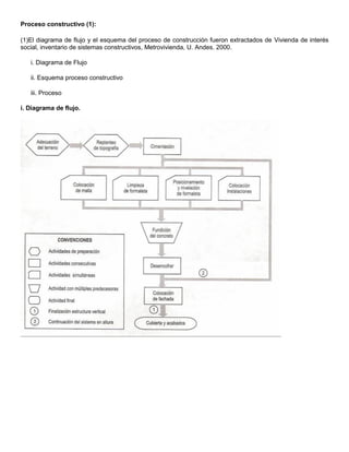
Proceso constructivo (2):
(2)El diagrama de flujo y el esquema del proceso de construcción fueron extractados de Vivienda de interés
social, inventario de sistemas constructivos, Metrovivienda, U. Andes. 2000.
i. Diagrama de Flujo
ii. Esquema proceso constructivo
iii. Proceso
i. Diagrama de Flujo
ii. Esquema proceso constructivo:
iii. Proceso:
Adecuación del terreno y replanteo topográfico.
Cimentación: generalmente para edificios de 4-5 pisos es una placa maciza de bajo espesor. Antes de
fundir la placa de cimentación se deben colocar los arranques de los muros y las tuberías. Posteriormente,
se funde la placa.
Levantar muros: antes de colocar las mallas de refuerzo se deben trazar en el piso la ubicación exacta de
las caras de la formaleta colocando guías. Luego, se coloca la malla de refuerzo y las instalaciones.
Después, se ensamblan los módulos del sistema asegurándolos con pasadores y cuñas; se ploman los
muros y se colocan las corbatas de los muros que aseguradas a ambas caras de la formaleta garantizan el
espesor del muro. Finalmente, se hace el vaciado del concreto por bombeo utilizando andamios.
Placas de entrepiso: se pueden hacer por el mismo sistema de los muros a través de placas macizas en
concreto de 10- 12 cms de espesor, o en placas prefabricadas. Al armar las placas, se deben colocar las
instalaciones eléctricas e hidráulicas, y dejar los pases de las instalaciones sanitarias. La tubería de
instalaciones sanitarias va por fuera de la placa, facilitando su mantenimiento a largo plazo.
Desencofrado: se hace a las 12 horas del vaciado.
- Ventajas y desventajas del sistema:
Ventajas:
El sistema permite una alta eficiencia de ejecución con muy bajos desperdicios de material.
Los muros conforman una estructura portante con buen comportamiento frente a la acción de sismos
intensos.
Las características de aislamiento acústico y térmico con las cuales resultan las construcciones se
consideran aceptables.
Dado que el sistema emplea una formaleta flexible en cuanto a las dimensiones de la construcción, se
pueden obtener diferentes modelos arquitectónicos en edificaciones de varios pisos, que han dado buen
resultado en Santa Fe de Bogotá.
Ahorro en acabados: con los módulos de la formaleta, se pueden obtener acabados lisos o con textura de
ladrillo.
El sistema está compuesto por muros longitudinales y transversales, que soportan adecuadamente las
cargas horizontales generadas por un sismo, soportándolas en ambas direcciones.
Puede vaciarse más de una vivienda al día.
El proceso constructivo es sencillo y permite variar el diseño de un proyecto a otro gracias a la modulación.
Por su forma y modulación, las formaletas son fáciles de almacenar en una obra cuando no se está
utilizando, necesitando de un espacio reducido.
Durante su utilización la formaleta se está rotando permanentemente y no necesita estar almacenada
durante este tiempo.
Desventajas:
La formaleta empleada es relativamente costosa lo cual limita las posibilidades de adquisición para
contratistas menores, al tiempo que elimina posibilidades de autoconstrucción.
Como en otros sistemas en los cuales los muros conforman la estructura, la edificación terminada no puede
modificarse interviniendo los muros.
MUROS DE MADERA
La madera como material de construcción
 La madera es uno de los materiales más antiguos que se han empleado en la construcción: se
usa como estructura, como cerramiento interior y exterior, en laminados, en carpinterías, en
techumbres y cubiertas, en pavimentos, etc.
Medidas comerciales:
1x2 3x6(vigas)
1x3 3x7
1x4 1x3
2x2 4x4(columnas)
2x3 4x6(vigas)
2x4 5x5(vigas)
2x6
3x4
3x5
Ventajas de la madera
- Resistencia. Valorando la carga a soportar y el peso propio de la estructura, la madera es más
resistente que el acero y el hormigón. Posee además una gran capacidad para absorber
energía y resistir cargas de impacto, lo que la hace idónea para construir casas de madera
con ella en zonas sísmicas.
- Fácil de trabajar. Se puede cortar y trabajar en diversas formas y tamaños utilizando
herramientas y máquinas sencillas. En las casas prefabricadas se puede ensamblar y pegar
con adhesivos apropiados, unir con clavos, tornillos, pernos y conectores especiales que
producen uniones limpias, resistentes y duraderas.
- Buen aislante. Al ser un material compuesto de fibras huecas y alineadas axialmente a la
longitud del árbol, estos huecos contienen aire que aporta excelentes cualidades como
aislante acústico y térmico. También es un buen aislante eléctrico. La madera aísla 15 veces
más que el cemento, 400 veces más que el acero y 1.770 veces más que el aluminio.
- Ecológica. La madera es el único material de construcción que es renovable y reutilizable,
reciclable y biodegradable. Los árboles ayudan a mejorar el medio ambiente estabilizando el
suelo, protegiendo del viento, proporcionando sombra, siendo el hábitat de la fauna y la flora,
mejorando la calidad del aire y el agua, etc.
PAREDES DE MADERA
- Son tanto tabiques como revestimientos de muros en los que la madera es el elemento más
visible en forma de tabla, tablero, panel o plafón.
Las piezas principales que conforman los tabiques son:
 1 Solera inferior
 2 Pie derecho
 3 Solera superior
 4 Transversal cortafuego (cadeneta)
 5 Jamba
 6 Dintel
 7 Alféizar
 8 Puntal de dintel
 9 Muchacho
Amarres de aluminio
Casas de madera

1. Aparejos y muros

  • 1.
    Aparejos Aparejo Diatónico Tipos deAparejo:  Aparejo de Sardinel  Aparejo de Soga  Aparejo de Soga y Tizón  Aparejo de Tizón o a la española  Aparejo Belga o aparejo cruzado  Aparejo Flamenco o aparejo gótico  Aparejo Holandés  Aparejo Inglés  Aparejo Inglés Antiguo  Aparejo Isódomo  Aparejo Seudoisódomo  Aparejo Diatónico  Aparejo de Panderete  Aparejo Americano  Aparejo de Espiga Descripción Ampliada Los aparejos son las distintas maneras de disponer los ladrillos sobre las obras de fábrica. Es conveniente trabar las sucesivas hiladas para evitar la continuidad de las juntas verticales. La superposición mínima de un ladrillo superior con otro inferior es de una cuarta parte. Los ladrillos se deben cortar sin que queden fisuras en las partes, operación necesaria para formar las cabeceras, los ángulos y los encuentros entre muros. Se podrá tomar como espesor de un muro con rehundidos el nominal definido por los paramentos exteriores si cumple todas las condiciones siguientes:  La profundidad de los rehundidos no es mayor que 1/4 del espesor nominal, ni que 1/4 de soga.  La anchura de los rehundidos no es superior a una soga más dos juntas.  La altura de los rehundidos no es superior a tres hilados más una junta.  La distancia entre centros de rehundidos y el borde del muro, en cualquier dirección, no es superior a cuatro veces la dimensión del rehundido en dicha dirección. Si no se cumple alguna de estas condiciones, el espesor del muro será igual al nominal menos la profundidad máxima de los rehundidos. Aparejo de Sardinel  Aparejo formado por piezas dispuestas a sardinel, es decir, de canto, de manera que se ven los tizones.
  • 2.
    Aparejo de Soga Aparejoformado por piezas colocadas a soga, es decir, en el sentido longitudinal paralelo al muro sobre la tabla, de manera que se ven las sogas, y avanzando a cada hilada la longitud del tizón en relación a la hilada anterior. Aparejo de Soga y Tizón  Aparejo en que se combina el Aparejo de Soga con el Aparejo de Tizón en una hilada, de manera que se ven alternadamente las sogas y los tizones, y se desplaza cada hilada respecto al anterior de modo que bajo una pieza dispuesta en soga haya una dispuesta a tizón.  Es el empleado en la arquitectura hispanomusulmana alternando una soga y un tizón (diatónico) o una soga y dos tizones (flamenco). Soga y Tizón diacónico. Aparejo de Tizón o A la española Cuando los costados del muro están formados por los tizones del ladrillo o la parte más corta del mismo. Se suele emplear en los muros que soportan cargas estructurales. Aparejo Belga o Aparejo cruzado El Aparejo Belga alterna hiladas de tizones con hiladas de soga. Existe correspondencia entre las juntas verticales de las hiladas de un mismo tipo. Soga y Tizón flamenco.
  • 3.
    Aparejo Flamenco oAparejo gótico El Aparejo Flamenco o Aparejo Gótico es aquél en que se forma el aparejo alternando hiladas de soga y de tizones con otra de tizones solamente. Aparejo Holandés El Aparejo Holandés es un aparejo muy utilizado. En una misma hilada se disponen ladrillos colocados de soga y tizón, formando cruces con las otras hiladas para que las juntas correspondan adecuadamente.
  • 4.
    Aparejo Inglés El AparejoInglés es aquél en que se disponen los ladrillos en forma alternada: en las cabeceras alternan hiladas de tizones, comenzando con un cuarto ladrillo de, luego con medio ladrillo y en la otra tres cuartos de ladrillo de soga. Aparejo inglés Aparejo Inglés Antiguo Aparejo Isódomo En el Aparejo Isódomo, todas las hiladas tienen la misma altura. Se emplea el aparejo de Aparejo de Soga, deAparejo de Tizón, o de Aparejo de Soga y Tizón, ya sea con los ladrillos colocados normalmente o bien de canto, tanto a lo ancho como a lo largo. Aparejo Seudoisódomo En el Aparejo Seudoisódomo, las hiladas horizontales tienen alturas diferentes, ya sea monoalternas, bialternas o trialternas. Cuando la longitud de las hiladas no es igual, o no está unida por una relación aritmética simple, se dice que es un aparejo isódomo imperfecto o pseudoisódomo.
  • 5.
    Aparejo de Panderete Caracterizadopor su disposición de los ladrillos de panderete; colocadas todas sus hiladas con la cara de mayor superficie a la vista. Suele ser el empleado para tabiques. Cada ladrillo soporta dos ladrillos en su hilada superior. Aparejo Americano En el Aparejo Americano cada 5 o 6 hiladas de ladrillos colocados "a soga" se coloca una de ladrillos en forma transversal o " a tizón", a fin de vincular las dos hojas. Aparejo de Espiga En el Aparejo de Espiga la disposición del ladrillo se realiza en forma de espiga o espina. Aparejo Palomero. Es como el aparejo en panderete pero dejando huecos entre las piezas horizontales. Se emplea en aquellos tabiques provisionales que deben dejar ventilar la estancia y en la construcción de las pendientes de la cubierta.
  • 6.
  • 9.
    BLOCK En la construcciónde muros con block se deben cumplir 3 reglas básicas: - Alineación. - Nivelación. - Plomeado. La alineación tiene como objetivo que la construcción del muro no se salga de su eje. La nivelación tiene como objetivo que las carreras de block estén construidas en forma horizontal, es decir que tengan el mismo nivel. El plomeado tiene como objetivo que el muro esté construido en forma vertical. Al cumplir con estas 3 reglas el muro no sufrirá grietas o cuarteaduras al paso del tiempo por efecto de concentración de cargas. Además, si el muro no está plomeado se gastará más en material y mano de obra en el zarpeo y acabados interiores.  Mampostería: Viene de la palabra mampuesto (sobre puesto) se llama mampostería a la junta posición de elementos prefabricados de la misma medida y unidos entre sí por medio de un mortero o material ligente. Cuando la mampostería se combina con el hierro, estamos hablando de mampostería reforzada. Formas de colocación de la mampostería: La mampostería puede colocarse de 3 formas distintas: 1. De Soga: Es cuando los elementos están puestos en forma tradicional en donde el ancho del elemento es el ancho de la pared que se esté construyendo, generalmente se traslapan estos elementos. 2. De Canto: Es cuando el elemento se coloca sobre su base y alto
  • 10.
    0.40 0.10–0.20 3. De Punta:Es cuando el elemento se coloca sobre su sección longitudinal Block: Los blocks son elementos de mampostería que dependiendo de su acabado y su resistencia y material con que se hagan pueden ser: a. Pómez 0.10mts x 0.20mts x 0.40 0.15mts x 0.20mts x 0.40 0.20mts x 0.20mts x 0.40 b. Concreto 0.09mts x 0.19mts x 0.39mts 0.14mts x 0.19mts x 0.39mts 0.19mts x 0.19mts x 0.39mts Las resistencias de este block son: 35 PSI, 50PSI Y 70PSI
  • 11.
    Ladrillo Un ladrillo esuna pieza de construcción, generalmente cerámica y con forma ortoédrica, cuyas dimensiones permiten que se pueda colocar con una sola mano por parte de un operario. Se emplea en albañilería para la ejecución de fábricas en general. Ladrillos de tejar y manual. El ladrillo como elemento constructivo La arcilla La arcilla con la que se elaboran los ladrillos es un material sedimentario de partículas muy pequeñas de silicatos hidratados de alúmina, además de otros minerales como el caolín, la montmorillonita y la illita. Se considera el adobe como el precursor del ladrillo, puesto que se basa en el concepto de utilización de barro arcilloso para la ejecución de muros, aunque el adobe no experimenta los cambios físico-químicos de la cocción. El ladrillo es la versión irreversible del adobe, producto de la cocción a altas temperaturas (350º). Geometría Nomenclatura de las caras y aristas de un ladrillo. Su forma es la de un prisma rectangular, en el que sus diferentes dimensiones reciben el nombre de soga, tizón y grueso, siendo la soga su dimensión mayor. Asimismo, las diferentes caras del ladrillo reciben el nombre de tabla, canto y testa (la tabla es la mayor). Por lo general, la soga es del doble de longitud que el tizón o, más exactamente, dos tizones más una junta, lo que permite combinarlos libremente. El grueso, por el contrario, puede no estar modulado. Existen diferentes formatos de ladrillo, por lo general son de un tamaño que permita manejarlo con una mano. En particular, destacan el formato métrico, en el que las dimensiones son 24 × 11,5 × 5,25 / 7 / 3,5 cm (cada dimensión es dos veces la inmediatamente menor, más 1 cm de junta) y el formato catalán de dimensiones 29 × 14 × 5,2 / 7,5 / 6 cm, y los más normalizados que miden 25 × 12 × 5 cm. Actualmente también se utilizan por su gran demanda, dado su reducido coste en obra, medidas de 50 x 24 x 5 cm.
  • 12.
    Tipos de ladrillo Segúnsu forma, los ladrillos se clasifican en:  Ladrillo perforado, que son todos aquellos que tienen perforaciones en la tabla que ocupen más del 10 % de la superficie de la misma. Se utilizan en la ejecución de fachadas de ladrillo.  Ladrillo macizo, aquellos con menos de un 10 % de perforaciones en la tabla. Algunos modelos presentan rebajes en dichas tablas y en las testas para ejecución de muros sin llagas.  Ladrillo tejar o manual, simulan los antiguos ladrillos de fabricación artesanal, con apariencia tosca y caras rugosas. Tienen buenas propiedades ornamentales.  Ladrillo aplantillado, aquel que tiene un perfil curvo, de forma que al colocar una hilada de ladrillo, generalmente a sardinel, conforman una moldura corrida. El nombre proviene de las plantillas que utilizaban los canteros para labrar las piedras, y que se utilizan para dar la citada forma al ladrillo.  Ladrillo hueco, son aquellos que poseen perforaciones en el canto o en la testa que reducen el peso y el volumen del material empleado en ellos, facilitando su corte y manejo. Aquellos que poseen orificios horizontales son utilizados para tabiquería que no vaya a soportar grandes cargas. Pueden ser de varios tipos:  Rasilla: su soga y tizón son mucho mayores que su grueso. En España, sus dimensiones más habituales son 24 × 11,5 × 2,5 cm.  Ladrillo hueco simple: posee una hilera de perforaciones en la testa.  Ladrillo hueco doble: con dos hileras de perforaciones en la testa.  Ladrillo hueco triple: posee tres hileras de perforaciones en la testa.  Ladrillo caravista: son aquellos que se utilizan en exteriores con un acabado especial.  Ladrillo refractario: se coloca en lugares donde debe soportar altas temperaturas, como hornos o chimeneas. Usos Los ladrillos son utilizados en construcción en cerramientos, fachadas y particiones. Se utiliza principalmente para construir Paredes, muros o tabiques. Aunque se pueden colocar a hueso, lo habitual es que se reciban con mortero. La disposición de los ladrillos en el muro se conoce como aparejo, existiendo gran variedad de ellos. Fabricación de ladrillos Proceso de elaboración Hoy día, en cualquier fábrica de ladrillos se llevan a cabo una serie de procesos estándar que comprenden desde la elección del material arcilloso al proceso de empacado final. La materia prima utilizada para la producción de ladrillos es, fundamentalmente, la arcilla. Este material está compuesto, en esencia, de sílice, alúmina, agua y cantidades variables de óxidos de hierro y otros materiales alcalinos, como los óxidos de calcio y los óxidos de magnesio. Las partículas del material son capaces de absorber higroscópicamente hasta un 70 % de su peso en agua. Cuando está hidratada, la arcilla adquiere la plasticidad suficiente para ser moldeada, a diferencia de cuando está seca; estado en el que presenta un aspecto terroso. Durante la fase de endurecimiento, por secado o por cocción, el material arcilloso adquiere características de notable solidez, y experimenta una disminución de masa, por pérdida de agua, de entre un 5 y un 15 %. Una vez seleccionado el tipo de arcilla el proceso puede resumirse en:  Maduración  Tratamiento mecánico previo  Depósito de materia prima procesada  Humidificación  Moldeado  Secado
  • 13.
     Cocción  Almacenaje Maduración Antesde incorporar la arcilla al ciclo de producción hay que someterla a ciertos tratamientos de trituración, homogeneización y reposo en acopio, con la finalidad de obtener una adecuada consistencia y uniformidad de las características físicas y químicas deseadas. El reposo a la intemperie tiene la finalidad de facilitar el desmenuzamiento de los terrones y la disolución de los nódulos para impedir las aglomeraciones de partículas arcillosas. La exposición a la acción atmosférica (aire, lluvia, sol, hielo, etc.) favorece además la descomposición de la materia orgánica que pueda estar presente y permite la purificación química y biológica del material. De esta manera se obtiene un material completamente inerte y poco dado a posteriores transformaciones mecánicas o químicas. Tratamiento mecánico previo Después de la maduración, que se produce en la zona de acopio, sigue la fase de pre-elaboración, que consiste en una serie de operaciones que tienen la finalidad de purificar y refinar la materia prima. Los instrumentos utilizados en la pre-elaboración, para un tratamiento puramente mecánico suelen ser:  Rompe-terrones: como su propio nombre indica, sirve para reducir las dimensiones de los terrones hasta un diámetro de entre 15 y 30 mm.  Eliminador de piedras: está constituido generalmente por dos cilindros que giran a diferentes velocidades, capaces de separar la arcilla de las piedras o «chinos».  Desintegrador: se encarga de triturar los terrones de mayor tamaño, más duros y compactos, por la acción de una serie de cilindros dentados.  Laminador refinador: está formado por dos cilindros rotatorios lisos montados en ejes paralelos, con separación, entre sí, de 1 a 2 mm, espacio por el cual se hace pasar la arcilla sometiéndola a un aplastamiento y un planchado que hacen aún más pequeñas las partículas. En esta última fase se consigue la eventual trituración de los últimos nódulos que pudieran estar todavía en el interior del material. Depósito de materia prima procesada A la fase de pre-elaboración, sigue el depósito de material en silos especiales en un lugar techado, donde el material se homogeneiza definitivamente tanto en apariencia como en características físico-químicas. Humidificación Antes de llegar a la operación de moldeo, se saca la arcilla de los silos y se lleva a un laminador refinador, y posteriormente a un mezclador humedecedor, donde se agrega agua para obtener la humedad precisa. Moldeado El moldeado consiste en hacer pasar la mezcla de arcilla a través de una boquilla al final de la estructura. La boquilla es una plancha perforada que tiene la forma del objeto que se quiere producir. El moldeado se suele hacer en caliente utilizando vapor saturado aproximadamente a 130 °C y a presión reducida. Procediendo de esta manera se obtiene una humedad más uniforme y una masa más compacta, puesto que el vapor tiene un mayor poder de penetración que el agua. Secado El secado es una de las fases más delicadas del proceso de producción. De esta etapa depende, en gran parte, el buen resultado y calidad del material, más que nada en lo que respecta a la ausencia de fisuras. El secado tiene la finalidad de eliminar el agua agregada en la fase de moldeado para poder pasar a la fase de cocción. Esta fase se realiza en secaderos que pueden ser de diferentes tipos. A veces se hace circular aire de un extremo a otro por el interior del secadero, y otras veces es el material el que circula por el interior del secadero sin inducir corrientes de aire. Lo más normal es que la eliminación del agua del material crudo se lleve a cabo insuflando aire caliente con una cantidad de humedad variable. Eso permite evitar golpes
  • 14.
    termohigrométricos que puedanproducir una disminución de la masa de agua a ritmos diferentes en distintas zonas del material y, por lo tanto, a producir fisuras localizadas. Cocción Se realiza en hornos de túnel, que en algunos casos pueden llegar a medir hasta 120 m de longitud, y donde la temperatura de la zona de cocción oscila entre 900 °C y 1000 °C. En el interior del horno la temperatura varía de forma continua y uniforme. El material secado se coloca en carros especiales, en paquetes estándar y es introducido por una de las extremidades del túnel, saliendo por el extremo opuesto una vez que está cocido. Es durante la cocción cuando se produce la sinterización, de manera que la cocción resulta una de las instancias cruciales del proceso en lo que a la resistencia del ladrillo respecta. Almacenaje Antes del embalaje se procede a la formación de paquetes sobre pallets, que permitirán después moverlos fácilmente con carretillas de horquilla. El proceso de embalaje consiste en envolver los paquetes con cintas de plástico o de metal, de modo que puedan ser depositados en lugares de almacenamiento, para posteriormente ser trasladados en camiones. Ladrillo: El ladrillo a diferencia del block está hecho de barro que se cose en hornos a altas temperaturas. Los ladrillos a diferencia del block pueden ser: 1. Tayuyo 2. Perforado 3. Tubular
  • 15.
    ADOBES Cuidado con tierragris lleva cal o magnesio y se dice que es la menos durable, ante la duda es mejor no usarla. Un adobe hecho con una tierra que esponja es un adobe que se puede desboronar fácilmente en contacto con agua si no está bien hecho. A todas las tierras con alto contenido de barro es recomendable agregarle algo de arena para evitar que se agriete el adobe. Hay muchas variables más que pueden determinar la calidad del adobe. A continuación, hay tres pruebas sencillas que pueden servir como guía: 1. Prueba de sedimentación (según CRATerre) Se disuelven unos 2-3 puños de barro en un frasco con bastante agua. Los contenidos del barro se van asentando en 3–4 niveles. Más abajo se encuentra la grava seguido por la arena, después sigue la arcilla y por último el del barro. El espesor del barro debe tener un mínimo del 30% del total de los asentamientos en el frasco (medido con regla) para que se trate de una tierra que sirva para hacer adobes. 2. Prueba de Bolita El barro para la prueba solamente debe de ser lo suficiente húmedo para poder formar una bolita de 4 cm. Amasa bien el barro y deja caer la bolita al suelo desde una altura de 1.50 metros. Si se desborona por completo, como la muestra de la derecha, es que contiene mucha arena y apenas sirve para mortero de barro. Si la bola solamente se aplasta como la muestra del extremo izquierdo, entonces contiene mucho barro y tiene que ser rebajado con arena para poder servir para adobes. La segunda prueba (por la izquierda) ya no tiene tanta adhesión, pero todavía sirve para adobes hechos a mano. La tercera prueba (por la izquierda) es un barro con demasiada arena y no sirve para hacer adobes. 3. Hacer una prueba al adobe. Para comenzar se puede hacer un adobe de pequeña dimensión, en forma de una “torta” de 20 cm con un espesor de 4 cm. Amasa la tierra bien por unos minutos con consistencia de plastilina suave (que la tierra no embarra la piel), forma la torta y déjalo secar. Si se agrieta, falta arena. La mezcla ideal es 30% de barro con 70% de arena y eventualmente algo de paja, preferiblemente molida o recortada (tiras de 5-10 cm). Casi siempre, cualquier tierra ya contiene un cierto porcentaje de arena, así que agrega tal vez un 30 % de arena,
  • 16.
    haga otra pruebay vea cómo se comporta. Rompa la prueba con la mano sobre la esquina de una mesa. Si se quiebra con un “clack” con un corte limpio, entonces es un adobe bueno. Si el corte tiene un aspecto de tierra suelta, desboronada, falta tiempo de batida o de plano la tierra no sirve. Como prueba final es recomendable hacer unos adobes del tamaño que se va usar para ver cómo se comporta. Grietas indican que todavía falta agregar más arena. Se puede simular una prueba de resistencia de la siguiente manera; se deja caer el adobe seco desde la altura de la cadera a un suelo firme. Si no se rompe, se puede suponer que tiene suficiente resistencia para ser usado en la construcción. Otra prueba es sumergir al adobe anteriormente bien secado en una cubeta o un tambor con agua por varias horas. Si no se empieza a desboronar y no se deshace sacándolo del agua, se trata de un buen adobe. TAMAÑO DE LOS ADOBES. (Los tamaños propuestas son: largo x ancho x grueso) Aquí tenemos una pregunta que frecuentemente termina en discusiones. La regla dorada es: La altura máxima de una pared de adobe es 10 veces su espesor. Así que una pared con una altura de 4 metros debe de tener un mínimo de 40 cm de ancho. Para aprovechar al factor térmico se recomienda un espesor de la pared de 38 cm mínimo. Por otra parte hay que pensar en los tamaños (y gastos) de la madera, si la casa lleva un anillo de madera a la altura de las puertas y ventanas. Tamaños estándar de vigas que se pueden usar para el anillo son: 10 x 15 cm para un adobe de 28 cm, y 15 x 20 cm para adobes de 38 cm. Para el anillo, por lo general, se usan dos vigas, empleando como base su lado más ancho, 30 y 40 cm respectivamente. Se podría recomendar hacer un adobe de 38 x 35 x 12 cm y para una estructura pequeña el tamaño de 28 x 25 x 12 cm. Con estos tamaños se asegura que el repello aplicado se queda más alineado con las vigas del anillo. Para estructuras pequeñas se puede usar un adobe de 25 x 13 x 12 cm, y 25 x 15 x 12 cm si no se aplica un repello. Tenga en cuenta que para una casa de dos pisos generalmente se reduce el tamaño del adobe en el segundo piso por un 10% para reducir el peso! A cualquier casa le conviene un muro grueso por razones de estabilidad (particularmente en zonas sísmicas), aspecto estético y del factor térmico. Se gastan algunos adobes más, poniéndolos travesados, pero bueno…. Si se encuentra en graves apuros acerca del tamaño, pueden intentarlo con un adobe cuadrado o inventar un tamaño personalizado a su medida. Con la misma mezcla con que se hace el adobe se puede hacer un mortero. Solamente un poco más delgado (suave), sin paja y con algo más de arena. RECETAS:  ADOBE: Para elaborar pruebas por favor vea el apartado “Introducción” – párrafo 3. La medida en cubetas es para hacer las pruebas y las carretillas para la producción. Si se encuentra en el peor de los casos, en el que tiene que comprar todo el barro, se pueden calcular unos 15 camiones de volteo (arena incluido) para hacer 4000 adobes del tamaño de 38 x 35 x 12 cm y unos 40 pacas de paja molida de trigo (sin semilla). La paja tiene que ser de trigo, la avena se descompone demasiado rápido. La paja entera puede formar nidos y debilitar significativamente al adobe si no está bien distribuida en el adobe. En caso de duda usa paja molida o recortada (machete o molino de tractor con la criba más grande). Si es posible, muele las pacas en el sitio de la obra. Si no, va tener que conseguir costales de una panadería para empacar la paja (75 costales para 40 pacas). – Tierra (Barro): una cubeta (carga completa: 4 carretillas) – Arena: ¼ cubeta (carga completa: 1 carretilla)
  • 17.
    – Paja recortada:¼ cubeta (carga completa: 3 cubetas) Elaboración: El punto clave para un buen adobe resistente es la batida. Mezcla los ingredientes en seco y agrega el agua. La consistencia correcta es cuando el lodo batido no se queda pegado en los pies al terminar de batirlo. Si es posible, pisa el lodo intensamente unos 10 minutos, como mínimo. En el laboratorio se comprobó que el adobe alcanza su máxima fuerza de adhesión y resistencia al batirlo durante 10 minutos. Tal vez conviene hacer cargas más pequeñas y asegurarse de esta manera que esté bien batida. Moja el interior del molde con agua y arroja la mezcla con fuerza al interior. Al arrojarlo con más fuerza, más se comprime y mejora así la resistencia final del adobe. Empuja la mezcla en las esquinas con el puño y un movimiento redondo hacia abajo y después un poco hacia arriba para que estas se llenen bien. Nivela la superficie con la mano. Levanta el molde con un movimiento brusco hacia arriba para que se desprenda el adobe del molde. En un clima muy seco y caluroso, tal vez conviene tapar los adobes con una lona o paja para evitar que se agrieten por secarse demasiado rápido. Deja secar el adobe hasta que alcance la firmeza para poder levantarlo sin que se rompa (un día). Entonces se acuesta el adobe en su costado y se empareja la superficie que estaba en contacto con el suelo. Se deja secar el adobe por un día o dos más y apiladlo si no vaya a ser usado de inmediato.  REPELLO DE LODO Una mezcla bien batida sin cemento tiene mejor resistencia que una mezcla mal batida y reforzada con mortero. Conviene invertir en un barro bueno para asegurar la buena calidad del repello. Para el interior de una casa de 10 x 15 metros se pueden calcular más o menos un camión de volteo con barro y otro de arena, más unos 24 bultos de mortero y 20 pacas (37 costales) de paja molida de trigo, sin semilla. Si se quiere un acabado liso de la pared, se puede moler la paja con el molino de tractor con la criba más pequeña. Si se prefiere ver la textura de la paja ha de emplearse la criba mediana. La siguiente mezcla esta comprobada y produce un repello de buena resistencia. La mezcla empleada para hacer una estufa (“Lorena”) produce también un excelente enjarre (Lorena). – Barro………………..2 carretillas – Arena cribada….2 carretillas (criba fina de 2 – 3 mm) – Mortero……………1 Bulto – Paja molida……….3 cubetas Elaboración para acabado rústico: Mezcla todos los ingredientes en seco. Agrega el agua, batiendo bien la mezcla para que tenga una consistencia suave. Moja bien la pared, anteriormente “forrado” con corcho-latas (2 por adobe) y/o ranurada, y aplique la primera mano, emparejando la superficie con una regla de madera o metal (Es normal que se agriete). Al día siguiente se puede aplicar la segunda mano con la llana (flota). Dejar secar la superficie por poco tiempo y comprimirla con una llana de madera. Afinar con la esponja roja, mojándola a cada rato en una cubeta con agua. Dejar secar la superficie unos 15 min. y pasar por encima con la esponja negra para hacer visible la textura de la paja. Si prefiere un acabado liso, solamente se aplica la segunda mano con la llana de metal. Si busca un acabado liso perfecto, se recomienda la contratación de personal cualificado. Otros tipos de repello: Se puede experimentar con una mezcla de cal pura con arena, que da buenos resultados.
  • 18.
    ¿CÓMO HACER ADOBES? Elmolde para hacer los adobes puede ser de madera. Respecto a las medidas, se ha de tener en cuenta que el adobe encoge un poco al secar. Se mantienen los moldes permanentemente mojados con agua (en un tambor de 100 o 200 litros) mientras que están en uso. Del mismo modo se mojan bien antes de cargarlas, para facilitar que se desprenda el adobe. En el apartado de “Recetas” hay mas instrucciones acerca de la elaboración del adobe. Molde de madera. Preparar el adobe. Mezclar y Batir
  • 19.
    Mezcla lista. Llenar elmolde. Emparejar.
  • 20.
    Primera etapa desecado. Segunda etapa de secado. ¿CÓMO APLICAR UN REPELLO DE LODO? Lo más efectivo para ranurarlo es hacerlo en el momento en que se adhieren los adobes, cuando el lodo todavía está fresco y fácil de remover. (Si se hace después, es recomendable mojar la pared para no tener que “comer” kilos de polvo) 0. Corcho - Latas
  • 21.
    1. Ranuras. 2. Primeramano. 3. Emparejar. 4. Comprimir / 5. Alisar superficie con esponja mojada, de este modo también resalta a la vista las tiritas de paja.
  • 22.
    TABLAYESO 1. Materiales Tablero deyeso marca TABLAROCA®; espesores 3/8_, ½_, ancho de 1.22 mts. y largo de 2.44 mts. Postes metálicos Ancho: 1 5/8_, 2 ½_, 3 5/8_ Largos: 8_, 9_, 10_, 12_ Canal metálico Ancho: 1 5/8_, 2 ½_, 3 5/8_ Largos: 8_, 9_, 10_, 12_ Pasta marca TABLAROCA® Cinta de papel, Metalflex Tornillos para unir metales ½_, 1_, 1 5/8_, 2_, 3_ Esquinero metálico de 2.44 y 3.05 mts. 2. Herramienta Metro Nivel, hilo y lápices Regla T Navaja multiusos Atornillador eléctrico Serrucho de punta Lija núm. 100, 150,180, 220 Espátulas Martillo para tablero de yeso o de carpintero Cortador de tiras Escofina Doblador de esquinas Tijeras para lámina Remachador de esquineros La construcción de muros con tablero de yeso comprende las siguientes etapas básicas: Trazo y fijación de los canales de amarre. Instalación de postes metálicos y tuberías ocultas Forrado de estructura metálica con tablero de yeso marca TABLAROCA®. Tratamiento de juntas y cabezas de tornillos o clavos.
  • 23.
    3. Instalación deestructura metálica para muros divisorios a. Trazo Con la ayuda de un hilo o lápiz, trace sobre el piso y el techo el lugar en donde colocará el muro, este trazo deberá marcar el ancho de los canales de carga, verificando con plomo o nivel. b. Fijación de canales Sobre el trazo hecho, fije los canales de amarre superior e inferior con anclas adecuadas espaciados a una distancia máxima de 60 cm a centros.
  • 24.
    c. Colocación depostes Inserte dentro de los canales los postes metálicos cerciorándose de que estén plomeados con una longitud de un centímetro menor a la altura total entre piso y techo. Coloque un poste a cada 61 cm a centros como espaciamiento máximo. d. Colocación de instalaciones En el caso de que el muro lleve instalaciones, colóquelas usando las aberturas de los postes, fije a los postes las salidas y cajas de instalaciones que se requieran por medio de tornillos.
  • 25.
    FIBROLIT La plancha deFibrolit cuenta con una versatilidad y trabajabilidad que brindan soluciones arquitectónicas y estéticas de alto nivel. Por ser liviana se puede transportar fácilmente a cualquier lugar Es práctica de trabajar, se puede utilizar para divisiones, reparaciones, ampliaciones, remodelaciones y mucho más.
  • 26.
    MUROS FUNDIDOS Sistema constructivoOUTINORD Emplea técnica francesa que permite la industrialización ‘in situ’. Emplea formaletas, concreto y acero de refuerzo. Es un sistema que cuenta con una muestra amplia de construcciones de varios pisos realizadas en Bogotá. El empleo de formaletas metálicas que permiten una rotación diaria le confiere una apreciable celeridad de ejecución con muy poco desperdicio de materiales, pues el sistema tipo túnel conduce a la construcción integral de los muros estructurales y las placas de entrepiso. El sistema está certificado frente a la NSR- 2010. Su unidad de medida es metro cuadrado o metro cúbico. -Elementos del sistema: COMPONENTES Encofrado de túnel Semitúnel Panel vertical Panel horizontal Panel de fondo Laterales de forjado y topes de muro Encofrado de principio de muro Cuadro de reserva Accesorios - Mano de obra: Para la construcción de una unidad habitacional de unos 90 m2 se requiere de una cuadrilla de aproximadamente 16 personas, que incluyen al personal del equipo (maestro, operador de grúa, ejeros, armadores e instaladores eléctricos). - Equipo y almacenamiento: torre grúas, vibrador para el concreto, equipo bombeo concreto. Para el almacenamiento de la formaleta en caso de que no se utilice se sugiere almacenarla desarmada y protegida con un barniz anticorrosivo. - Rendimiento: un equipo de trabajo de 16 personas puede llegar a producir 120 m2 diarios, aproximadamente 1 o 2 apartamento diarios. La formaleta se puede utilizar entre 850 y 1500 usos.
  • 27.
    Proceso constructivo (1): (1)Eldiagrama de flujo y el esquema del proceso de construcción fueron extractados de Vivienda de interés social, inventario de sistemas constructivos, Metrovivienda, U. Andes. 2000. i. Diagrama de Flujo ii. Esquema proceso constructivo iii. Proceso i. Diagrama de flujo.
  • 28.
    ii. Esquema procesoconstructivo.
  • 29.
    iii. Proceso: Cimentación: apartir de la cimentación se deben dejar los arranques de los muros con varillas de ½” y de 1m de altura. Luego se funde la placa de cimentación y el talón de muro con una formaleta denominada “talón de muro”. Una vez fundida la placa y el talón de muro, queda preparada para recibir los túneles. Armado muro: con los arranques se arma la malla de refuerzo de los muros, se colocan las instalaciones eléctricas e hidrósanitarias. Armado de placa: se coloca el refuerzo y las instalaciones eléctricas e hidráulicas, y se dejan los pases de las instalaciones sanitarias. La tubería de las instalaciones sanitarias, se ubican fuera de la placa para que quede registrable y con ello se logra un mejor mantenimiento de las instalaciones a largo plazo. Se traen las formaletas Outinord, se limpian y engrasan. Se coloca la formaleta Outinord y se funden inicialmente los muros, luego la placa y por último el talón del nivel superior. El proceso de vibrado se hace mecánico, acompañado de golpes en la parte inferior de los muros con el chapulín. Desencofrado: Al día siguiente. Antes de empezar el proceso de desencofrado, se debe revisar que el concreto no se encuentre fresco o que por lo menos haya alcanzado resistencia mínima para desencofrar. - Ventajas y desventajas del sistema: Ventajas: La construcción con formaletas metálicas permite un buen acabado y el ensamble monolítico de muros y losas de entrepiso le confieren un buen comportamiento frente a la acción de sismos intensos. Las fachadas se pueden construir sin limitaciones arquitectónicas y el aislamiento acústico y térmico resulta aceptable, similar al de otros sistemas como los de mampostería o prefabricación en grandes paneles de concreto reforzado.
  • 30.
    La calidad dela estructura de la vivienda es muy alta, debido a que las paredes son de concreto colado en sitio de una muy alta resistencia (muros de 200 kg/cm2 y losas de 250 Kg/cm2), resistencias superiores a las normalmente usadas en los procesos de sistemas convencionales como la resistencia de tabique y bloque. Los muros y las losas de la vivienda están armadas con aceros de alta calidad construidos en un proceso cuidadosamente supervisado. Con ello, se cuenta con una estructura altamente confiable y con una gran resistencia a sismos, vientos, deterioro ambiental provocado por lluvia, corrosión, salitre, etc. Una de las grandes ventajas de la vivienda es la calidad del material tanto de muros como de losas, ya que el concreto al sufrir menor deterioro con el paso del tiempo permite que los recubrimientos y pinturas tengan una mayor duración, por la firmeza de la base con la que fueron aplicados. Desventajas: El monolitismo de la placa de cubierta con los muros portantes ha generado algunos agrietamientos típicos que admiten soluciones ya ensayadas en Santa Fe de Bogotá. Cuando el clima es muy frío, puede incidir en la celeridad del desencofrado. El sistema tiene el inconveniente del alto costo de la formaleta. Como otros sistemas prefabricados no permite modificaciones futuras de la construcción, ni ofrece flexibilidad arquitectónica por el proceso mismo de construcción. Sistema constructivo Con-tech Es un sistema constructivo desarrollado en Estados Unidos de amplio uso en el contexto internacional. Emplea formaleta, concreto y acero de refuerzo. Para la construcción se funden muros de concreto ‘in situ’ empleando formaletas de aluminio que permiten obtener un buen terminado con un notable rendimiento de construcción puesto que las instalaciones y el refuerzo resultan de fácil colocación en la obra. El sistema está certificado frente a la NSR-2010. Su unidad de medida es el metro cuadrado o metro cúbico. -Elementos del sistema: ESTRUCTURA CONCRETO Se emplean formaletas en aluminio de muro
  • 31.
    ENTREPISO CONCRETO Se empleanformaletas en aluminio de placa u otra alternativa constructiva. MUROS CONCRETO Se emplean formaletas en aluminio de muro. - Mano de obra: Se necesita una cuadrilla de 8 personas incluyendo el capataz y siete auxiliares quienes son los encargados de manejar la formaleta, armado del refuerzo y colocación del concreto. - Equipos y almacenamiento: los módulos de formaleta se pueden transportar fácilmente por el personal de la obra; sin embargo, si se cuenta con una torre grúa, se puede agilizar el transporte de un piso a otro. El almacenamiento de la formaleta es fácil en obra cuando no se está utilizando. -Rendimiento: un apartamento por día, incluyendo trabajos de trazado, guías, ensamblaje, alineación, colocación de concreto y retirado de la formaleta; en otros términos 55-80 m2/día, trabajando con una cuadrilla entre 8- 12 personas. Proceso constructivo (2): (2)El diagrama de flujo y el esquema del proceso de construcción fueron extractados de Vivienda de interés social, inventario de sistemas constructivos, Metrovivienda, U. Andes. 2000. i. Diagrama de Flujo ii. Esquema proceso constructivo iii. Proceso
  • 32.
  • 33.
    ii. Esquema procesoconstructivo:
  • 34.
    iii. Proceso: Adecuación delterreno y replanteo topográfico. Cimentación: generalmente para edificios de 4-5 pisos es una placa maciza de bajo espesor. Antes de fundir la placa de cimentación se deben colocar los arranques de los muros y las tuberías. Posteriormente, se funde la placa. Levantar muros: antes de colocar las mallas de refuerzo se deben trazar en el piso la ubicación exacta de las caras de la formaleta colocando guías. Luego, se coloca la malla de refuerzo y las instalaciones. Después, se ensamblan los módulos del sistema asegurándolos con pasadores y cuñas; se ploman los muros y se colocan las corbatas de los muros que aseguradas a ambas caras de la formaleta garantizan el espesor del muro. Finalmente, se hace el vaciado del concreto por bombeo utilizando andamios. Placas de entrepiso: se pueden hacer por el mismo sistema de los muros a través de placas macizas en concreto de 10- 12 cms de espesor, o en placas prefabricadas. Al armar las placas, se deben colocar las instalaciones eléctricas e hidráulicas, y dejar los pases de las instalaciones sanitarias. La tubería de instalaciones sanitarias va por fuera de la placa, facilitando su mantenimiento a largo plazo. Desencofrado: se hace a las 12 horas del vaciado. - Ventajas y desventajas del sistema: Ventajas: El sistema permite una alta eficiencia de ejecución con muy bajos desperdicios de material. Los muros conforman una estructura portante con buen comportamiento frente a la acción de sismos intensos. Las características de aislamiento acústico y térmico con las cuales resultan las construcciones se consideran aceptables. Dado que el sistema emplea una formaleta flexible en cuanto a las dimensiones de la construcción, se pueden obtener diferentes modelos arquitectónicos en edificaciones de varios pisos, que han dado buen resultado en Santa Fe de Bogotá. Ahorro en acabados: con los módulos de la formaleta, se pueden obtener acabados lisos o con textura de ladrillo. El sistema está compuesto por muros longitudinales y transversales, que soportan adecuadamente las cargas horizontales generadas por un sismo, soportándolas en ambas direcciones. Puede vaciarse más de una vivienda al día. El proceso constructivo es sencillo y permite variar el diseño de un proyecto a otro gracias a la modulación. Por su forma y modulación, las formaletas son fáciles de almacenar en una obra cuando no se está utilizando, necesitando de un espacio reducido. Durante su utilización la formaleta se está rotando permanentemente y no necesita estar almacenada durante este tiempo.
  • 35.
    Desventajas: La formaleta empleadaes relativamente costosa lo cual limita las posibilidades de adquisición para contratistas menores, al tiempo que elimina posibilidades de autoconstrucción. Como en otros sistemas en los cuales los muros conforman la estructura, la edificación terminada no puede modificarse interviniendo los muros.
  • 36.
    MUROS DE MADERA Lamadera como material de construcción  La madera es uno de los materiales más antiguos que se han empleado en la construcción: se usa como estructura, como cerramiento interior y exterior, en laminados, en carpinterías, en techumbres y cubiertas, en pavimentos, etc. Medidas comerciales: 1x2 3x6(vigas) 1x3 3x7 1x4 1x3 2x2 4x4(columnas) 2x3 4x6(vigas) 2x4 5x5(vigas) 2x6 3x4 3x5
  • 37.
    Ventajas de lamadera - Resistencia. Valorando la carga a soportar y el peso propio de la estructura, la madera es más resistente que el acero y el hormigón. Posee además una gran capacidad para absorber energía y resistir cargas de impacto, lo que la hace idónea para construir casas de madera con ella en zonas sísmicas. - Fácil de trabajar. Se puede cortar y trabajar en diversas formas y tamaños utilizando herramientas y máquinas sencillas. En las casas prefabricadas se puede ensamblar y pegar con adhesivos apropiados, unir con clavos, tornillos, pernos y conectores especiales que producen uniones limpias, resistentes y duraderas. - Buen aislante. Al ser un material compuesto de fibras huecas y alineadas axialmente a la longitud del árbol, estos huecos contienen aire que aporta excelentes cualidades como aislante acústico y térmico. También es un buen aislante eléctrico. La madera aísla 15 veces más que el cemento, 400 veces más que el acero y 1.770 veces más que el aluminio. - Ecológica. La madera es el único material de construcción que es renovable y reutilizable, reciclable y biodegradable. Los árboles ayudan a mejorar el medio ambiente estabilizando el suelo, protegiendo del viento, proporcionando sombra, siendo el hábitat de la fauna y la flora, mejorando la calidad del aire y el agua, etc. PAREDES DE MADERA - Son tanto tabiques como revestimientos de muros en los que la madera es el elemento más visible en forma de tabla, tablero, panel o plafón.
  • 38.
    Las piezas principalesque conforman los tabiques son:  1 Solera inferior  2 Pie derecho  3 Solera superior  4 Transversal cortafuego (cadeneta)  5 Jamba  6 Dintel  7 Alféizar  8 Puntal de dintel  9 Muchacho
  • 39.