19-septiembre-2014
Tenorio Jiménez Pedro Guadalupe
Fuente de consulta: http://latecnologiaysuentorno.wordpress.com/2014/03/06/articulo-beneficios-de-las-alianzas-tecnologicas-y-convenios-de-
transmision-de-la-tecnologia/
CONTEXTO NACIONAL E INTERNACIONAL III 2CM32
Mapa Conceptual
19-septiembre-2014
Tenorio Jiménez Pedro Guadalupe
Fuente de consulta: http://latecnologiaysuentorno.wordpress.com/2014/03/06/articulo-beneficios-de-las-alianzas-tecnologicas-y-convenios-de-
transmision-de-la-tecnologia/
CONTEXTO NACIONAL E INTERNACIONAL III 2CM32
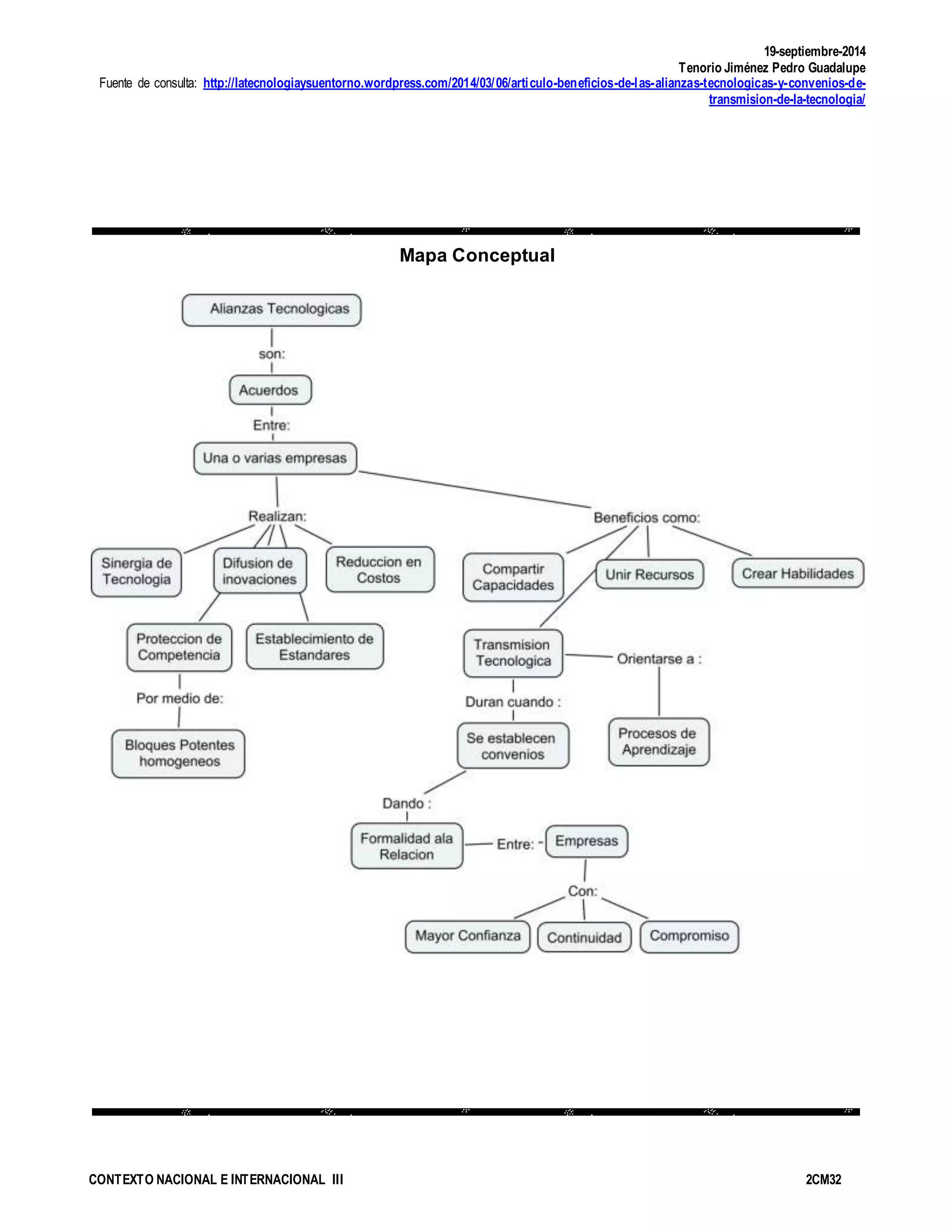
En la actualidad las alianzas tecnológicas se pude decir que son las relaciones o acuerdos
de cooperación entre una o varias empresas, que tienen un fin en común. Tienen ciertas
funciones o actividades que realizan en conjunto, como disminución de costos en
investigaciones, unión de criterios de estándares, con esto permite que avance la difusión y
sinergia de tecnologías e innovaciones. En las alianzas tecnológicas se pueden tener
grandes beneficios, ellas nos permiten crear habilidades simultáneas para lograr ser más
competitivas frente a la competencia.
En las alianzas tecnológicas siempre se busca ir un paso delante de la competencia por ello
utilizan todos los recursos con los que cuentan para explotarlos al máximo y lograr las metas
planteadas entre los acuerdos. También lo que buscan con estas alianzas es incorporarse a
nuevos mercados. En los convenios hechos por las empresas deben ser siempre claros para
que no exista inconformidad de alguno, logrando tener una formalidad que permita establecer
una buena relación entre las empresas, para el mejor logro de resultados.
Conclusiones
Dentro del mundo empresarial siempre se busca unir una empresa con una o más creando
alianzas que nos permiten alcanzar un mayor grado de competitividad, siendo de mayor
prestigio, ofreciendo mejores productos en el mercado que casi siempre superan las
expectativas del consumidor. Por esto la gran importancia de que se pueden lograr alianzas
con diferentes empresas logrando siempre resultados satisfactorios para las empresas.

c32cm32 tenorio j pedro-19-09-2014

  • 1.
    19-septiembre-2014 Tenorio Jiménez PedroGuadalupe Fuente de consulta: http://latecnologiaysuentorno.wordpress.com/2014/03/06/articulo-beneficios-de-las-alianzas-tecnologicas-y-convenios-de- transmision-de-la-tecnologia/ CONTEXTO NACIONAL E INTERNACIONAL III 2CM32 Mapa Conceptual
  • 2.
    19-septiembre-2014 Tenorio Jiménez PedroGuadalupe Fuente de consulta: http://latecnologiaysuentorno.wordpress.com/2014/03/06/articulo-beneficios-de-las-alianzas-tecnologicas-y-convenios-de- transmision-de-la-tecnologia/ CONTEXTO NACIONAL E INTERNACIONAL III 2CM32 En la actualidad las alianzas tecnológicas se pude decir que son las relaciones o acuerdos de cooperación entre una o varias empresas, que tienen un fin en común. Tienen ciertas funciones o actividades que realizan en conjunto, como disminución de costos en investigaciones, unión de criterios de estándares, con esto permite que avance la difusión y sinergia de tecnologías e innovaciones. En las alianzas tecnológicas se pueden tener grandes beneficios, ellas nos permiten crear habilidades simultáneas para lograr ser más competitivas frente a la competencia. En las alianzas tecnológicas siempre se busca ir un paso delante de la competencia por ello utilizan todos los recursos con los que cuentan para explotarlos al máximo y lograr las metas planteadas entre los acuerdos. También lo que buscan con estas alianzas es incorporarse a nuevos mercados. En los convenios hechos por las empresas deben ser siempre claros para que no exista inconformidad de alguno, logrando tener una formalidad que permita establecer una buena relación entre las empresas, para el mejor logro de resultados. Conclusiones Dentro del mundo empresarial siempre se busca unir una empresa con una o más creando alianzas que nos permiten alcanzar un mayor grado de competitividad, siendo de mayor prestigio, ofreciendo mejores productos en el mercado que casi siempre superan las expectativas del consumidor. Por esto la gran importancia de que se pueden lograr alianzas con diferentes empresas logrando siempre resultados satisfactorios para las empresas.