epam s.a. e.s.p.Ministerio de Ambiente, Vivienda y
Desarrollo Territorial - FONAM -
MINISTERIO DE AMBIENTE, VIVIENDA Y DESARROLLO
TERRITORIAL
VICEMINISTERIO DE AMBIENTE
CONSTRUCCIÓN DE CRITERIOS TÉCNICOS
PARA EL APROVECHAMIENTO Y
VALORIZACIÓN DE RESIDUOS SÓLIDOS
ORGÁNICOS CON ALTA TASA DE
BIODEGRADACIÓN, PLÁSTICOS, VIDRIO,
PAPEL Y CARTÓN.
MANUAL 3: ORGÁNICOS, PAPEL Y CARTÓN
epam sa esp
Bogotá D.C., diciembre de 2008
epam s.a. e.s.p.Ministerio de Ambiente, Vivienda y
Desarrollo Territorial - FONAM -
epam s.a. e.s.p.Ministerio de Ambiente, Vivienda y
Desarrollo Territorial - FONAM -
CONTENIDO
PROLOGO. 1
INTRODUCCIÓN. 2
1. APROVECHAMIENTO Y VALORIZACIÓN DE LOS RESIDUOS
SÓLIDOS ORGÁNICOS CON ALTA TASA DE BIODEGRADACIÓN. 5
1.1 Definiciones. 5
1.2 Problemática ambiental de los residuos sólidos orgánicos. 6
1.3 Beneficios del aprovechamiento de los residuos sólidos orgánicos
con alta tasa de biodegradación. 7
1.4 Elementos generales de la gestión de residuos orgánicos con alta
tasa de biodegradación. 8
1.4.1 Aprovechamiento para reciclaje. 8
1.4.2 Aprovechamiento energético. 8
1.4.3 Disposición final. 9
1.5 Descripción de los residuos orgánicos con alta tasa de
Biodegradabilidad. 9
1.5.1 Residuos de poda y corte. 9
1.5.2 Residuos de cosechas industriales. 11
1.5.3 Residuos de plazas de mercado. 11
1.5.4 Residuos cárnicos. 11
1.5.5 Residuos orgánicos urbanos de origen doméstico. 12
1.5.6 Lodos de plantas de tratamiento de aguas. 12
1.6 Técnicas para el aprovechamiento y valorización de los residuos
orgánicos con alta tasa de biodegradación. 13
1.6.1 Compostaje. 13
1.6.2 Lombricultura 25
1.6.3 Aprovechamiento energético. 35
1.6.4 Otras técnicas de aprovechamiento. 40
1.7 Construcción de infraestructuras mínimas y adquisición de equipos. 50
1.7.1 Centros de acopio con procesamiento de residuos orgánicos. 50
1.7.2 Planta de recuperación de materiales. 52
1.8 Control de calidad de productos y buenas practicas de manufactura. 55
1.8.1 Recomendaciones generales plantas de aprovechamiento. 55
1.8.2 Medidas de higiene y seguridad industrial. 55
1.8.3 Requisitos de calidad productos terminados. 57
2. APROVECHAMIENTO Y VALORIZACION DE RESIDUOS DE PAPEL
Y CARTON. 60
2.1 Definiciones. 60
2.2 Problemática ambiental de los residuos de papel y cartón. 61
2.3 Beneficios del aprovechamiento de los residuos de papel y cartón. 62
2.4 Elementos generales de la gestión de los residuos de papel y cartón. 62
2.4.1 Reutilización del papel y cartón. 63
2.4.2 Aprovechamiento del papel y cartón. 63
2.4.3 Disposición final controlada. 63
2.5 Descripción del papel y el cartón. 66
2.5.1 Papel periódico. 67
2.5.2 Papel de impresión y escritura. 67
2.5.3 Papel higiénico – sanitario. 67
epam s.a. e.s.p.Ministerio de Ambiente, Vivienda y
Desarrollo Territorial - FONAM -
2.5.4 Papel para envase o embalaje. 67
2.5.5 Papeles especiales. 68
2.5.6 Papeles y cartones compuestos. 68
2.6 Técnicas para el aprovechamiento y valorización de los residuos
de papel y cartón. 69
2.6.1 Aprovechamiento de papeles y cartones. 69
2.6.2 Producción de TECTAN (Madera sintética), a partir de papeles
y cartones compuestos. 74
2.7 Construcción de infraestructuras mínima y adquisición de equipos. 77
2.7.1 Centros de acopio con procesamiento de orgánicos. 77
2.7.2 Plantas de recuperación de materiales. 77
2.8 Control de calidad y buenas prácticas de manufactura. 79
2.8.1 Recomendaciones generales. 79
2.8.2 Medidas de higiene y seguridad. 81
BIBLIOGRAFIA. 82
CONSTRUCCION DE CRITERIOS TÉCNICOS PARA ELCONSTRUCCION DE CRITERIOS TÉCNICOS PARA ELCONSTRUCCION DE CRITERIOS TÉCNICOS PARA ELCONSTRUCCION DE CRITERIOS TÉCNICOS PARA EL
APROVECHAMIENTO Y VALORIZACIÓNAPROVECHAMIENTO Y VALORIZACIÓNAPROVECHAMIENTO Y VALORIZACIÓNAPROVECHAMIENTO Y VALORIZACIÓN
DE RESIDUOD SÓLIDOS.DE RESIDUOD SÓLIDOS.DE RESIDUOD SÓLIDOS.DE RESIDUOD SÓLIDOS.
Manual 3:Manual 3:Manual 3:Manual 3:
RESIDUOS ORGÁNICOS, PAPEL YRESIDUOS ORGÁNICOS, PAPEL YRESIDUOS ORGÁNICOS, PAPEL YRESIDUOS ORGÁNICOS, PAPEL Y
CARTÓN.CARTÓN.CARTÓN.CARTÓN. - 1 -
PRIMERA PARTE: APROVECHAMIENTO Y VALORIZACIÓN DE RESIDUOS ORGANICOS CON ALTA TASA DE BIODEGRADBILIDADPRIMERA PARTE: APROVECHAMIENTO Y VALORIZACIÓN DE RESIDUOS ORGANICOS CON ALTA TASA DE BIODEGRADBILIDADPRIMERA PARTE: APROVECHAMIENTO Y VALORIZACIÓN DE RESIDUOS ORGANICOS CON ALTA TASA DE BIODEGRADBILIDADPRIMERA PARTE: APROVECHAMIENTO Y VALORIZACIÓN DE RESIDUOS ORGANICOS CON ALTA TASA DE BIODEGRADBILIDAD
epam s.a. e.s.p.Ministerio de Ambiente, Vivienda y
Desarrollo Territorial - FONAM -
PROLOGO
Una de las características de nuestros tiempos es el aumento incontrolado en la
producción y acumulación de residuos sólidos. Grandes cantidades de residuos son
generados diariamente sin tener un horizonte claro sobre su destino final, generando
en la mayoría de los casos una inadecuada disposición final y por ende un aumento en
el deterioro ambiental (aire, aguas superficiales y subterráneas, suelo, paisaje),
problemas en la salud pública y seguridad personal.
El Ministerio de Ambiente Vivienda y Desarrollo Territorial, con base en su política de
gestión integral de los residuos sólidos, ha venido desarrollando programas con el fin
de cambiar el panorama nacional de los residuos de forma tal que estos puedan llegar
a ser aprovechados y considerados un recurso que pueda ser base en la generación
de empleo y el desarrollo de una actividad económica sostenible.
En forma general se puede afirmar que para dar solución a los problemas generados
por los residuos sólidos urbanos se tienen dos opciones, que deben ser aplicadas
simultáneamente para lograr resultados óptimos.
• La primera opción, de acuerdo a la política nacional para gestión integral de los
residuos sólidos, consiste en dar prioridad al manejo integral de los mismos,
resaltando dentro de las operaciones de gestión, aquellas enfocadas al
aprovechamiento y valorización de los distintos materiales que conforman los
residuos sólidos urbanos.
• La segunda, es dar una disposición final adecuada a los residuos que no sean
susceptibles de aprovechamiento, en rellenos sanitarios operados
técnicamente.
La CONSTRUCCION DE LOS CRITERIOS TECNICOS PARA EL
APROVECHAMIENTO Y VALORIZACION DE RESIDUOS SÓLIDOS ORGÁNICOS
CON ALTA TASA DE BIODEGRADABILIDAD, PAPEL Y CARTÓN (temática
desarrollada en el siguiente manual), busca mejorar las condiciones técnicas,
ambientales y socio económicas de los proyectos de reciclaje, que se cumpla la
normatividad ambiental vigente y que se establezcan de un mínimo de condiciones
para que éstos puedan realizarse dentro de un marco de sustentabilidad en el tiempo.
CONSTRUCCION DE CRITERIOS TÉCNICOS PARA ELCONSTRUCCION DE CRITERIOS TÉCNICOS PARA ELCONSTRUCCION DE CRITERIOS TÉCNICOS PARA ELCONSTRUCCION DE CRITERIOS TÉCNICOS PARA EL
APROVECHAMIENTO Y VALORIZACIÓNAPROVECHAMIENTO Y VALORIZACIÓNAPROVECHAMIENTO Y VALORIZACIÓNAPROVECHAMIENTO Y VALORIZACIÓN
DE RESIDUOD SÓLIDOS.DE RESIDUOD SÓLIDOS.DE RESIDUOD SÓLIDOS.DE RESIDUOD SÓLIDOS.
Manual 3:Manual 3:Manual 3:Manual 3:
RESIDUOS ORGÁNICOS, PAPEL YRESIDUOS ORGÁNICOS, PAPEL YRESIDUOS ORGÁNICOS, PAPEL YRESIDUOS ORGÁNICOS, PAPEL Y
CARTÓN.CARTÓN.CARTÓN.CARTÓN. - 2 -
PRIMERA PARTE: APROVECHAMIENTO Y VALORIZACIÓN DE RESIDUOS ORGANICOS CON ALTA TASA DE BIODEGRADBILIDADPRIMERA PARTE: APROVECHAMIENTO Y VALORIZACIÓN DE RESIDUOS ORGANICOS CON ALTA TASA DE BIODEGRADBILIDADPRIMERA PARTE: APROVECHAMIENTO Y VALORIZACIÓN DE RESIDUOS ORGANICOS CON ALTA TASA DE BIODEGRADBILIDADPRIMERA PARTE: APROVECHAMIENTO Y VALORIZACIÓN DE RESIDUOS ORGANICOS CON ALTA TASA DE BIODEGRADBILIDAD
epam s.a. e.s.p.Ministerio de Ambiente, Vivienda y
Desarrollo Territorial - FONAM -
INTRODUCCIÓN
El objetivo de este manual es proponer los criterios técnicos a tener en cuenta para los
proyectos de aprovechamiento y valorización de residuos sólidos orgánicos con altas
tasas de biodegradación, así como de los residuos de papel y cartón.
De acuerdo con las definiciones contempladas en el Manual 1: Generalidades, los
residuos orgánicos biodegradables son aquellos que tienen la cualidad de
descomponerse en periodos cortos por procesos biológicos y que cuentan con la
capacidad de reincorporarse a los materiales naturales del medio ambiente. Estos
tipos de residuos se originan principalmente en las actividades domésticas, como
resultado del procesamiento y consumo de alimentos, así como del mantenimiento de
parques, antejardines y espacios verdes en general en las zonas urbanas. En general,
en Colombia los residuos orgánicos constituyen el principal componente de los
residuos sólidos urbanos.
Los papeles y cartones son productos obtenidos industrialmente a partir del
procesamiento de fibras vegetales de celulosa, las cuales se entrecruzan formando
hojas de diferente resistencia y flexibilidad. Los residuos de papel y cartón provienen
de múltiples actividades humanas, tanto domésticas como comerciales, industriales y
de servicios, toda vez que constituyen un insumo muy importante tanto para la
comunicación de información como para la manipulación de otros productos
(envolturas, limpieza y otros usos).
Este manual no es un compendio de métodos de aprovechamiento y valorización de
residuos, sino una guía sobre los conceptos y criterios generales de tipo técnico y legal
a tener en cuenta por las instituciones, organizaciones o personas que tengan a su
cargo el manejo de residuos sólidos municipales y que deseen iniciar programas de
aprovechamiento de residuos orgánicos, papeles y cartones.
Para el desarrollo del documento se partió de la recolección, procesamiento, análisis y
evaluación de información existente sobre el tema a nivel nacional e internacional, se
realizaron visitas de campo para conocer las experiencias nacionales en la materia, se
consultó a diferentes actores nacionales involucrados, se desarrollaron talleres de
trabajo, se adelantaron actividades de investigación y desarrollo de criterios técnicos y,
con base en todo el material acopiado, procesado y analizado, se elaboró el presente
documento final que se entrega para consulta de las instituciones, organizaciones y
público en general interesado en estos temas.
De especial importancia fue la consulta y el aporte de entidades tales como el
Ministerio del Ambiente, Vivienda y Desarrollo Territorial, las Corporaciones
Autónomas Regionales (CARs), Biblioteca Luís Ángel Arango, la Gobernación de
Cundinamarca y algunos municipios con experiencia en el tema, así como de centros
de documentación de universidades con escuelas o programas de pre y postgrado en
ciencias ambientales y sanitarias. Paralelamente se llevó a cabo la consulta de las
normas legales y/o reglamentos existentes sobre residuos sólidos y, en especial, sobre
los temas de aprovechamiento y reciclaje, también se tomó en cuenta información
técnica aplicable recopilada de diversas experiencias a nivel internacional. Finalmente,
se realizaron tres (3) talleres de consulta en Bogota, Cali y Medellín, con el fin de
conocer las experiencias y recoger los importantes aportes de las personas y
entidades involucradas con las diferentes actividades de la gestión integral de residuos
en el país.
CONSTRUCCION DE CRITERIOS TÉCNICOS PARA ELCONSTRUCCION DE CRITERIOS TÉCNICOS PARA ELCONSTRUCCION DE CRITERIOS TÉCNICOS PARA ELCONSTRUCCION DE CRITERIOS TÉCNICOS PARA EL
APROVECHAMIENTO Y VALORIZACIÓNAPROVECHAMIENTO Y VALORIZACIÓNAPROVECHAMIENTO Y VALORIZACIÓNAPROVECHAMIENTO Y VALORIZACIÓN
DE RESIDUOD SÓLIDOS.DE RESIDUOD SÓLIDOS.DE RESIDUOD SÓLIDOS.DE RESIDUOD SÓLIDOS.
Manual 3:Manual 3:Manual 3:Manual 3:
RESIDUOS ORGÁNICOS, PAPEL YRESIDUOS ORGÁNICOS, PAPEL YRESIDUOS ORGÁNICOS, PAPEL YRESIDUOS ORGÁNICOS, PAPEL Y
CARTÓN.CARTÓN.CARTÓN.CARTÓN. - 3 -
PRIMERA PARTE: APROVECHAMIENTO Y VALORIZACIÓN DE RESIDUOS ORGANICOS CON ALTA TASA DE BIODEGRADBILIDADPRIMERA PARTE: APROVECHAMIENTO Y VALORIZACIÓN DE RESIDUOS ORGANICOS CON ALTA TASA DE BIODEGRADBILIDADPRIMERA PARTE: APROVECHAMIENTO Y VALORIZACIÓN DE RESIDUOS ORGANICOS CON ALTA TASA DE BIODEGRADBILIDADPRIMERA PARTE: APROVECHAMIENTO Y VALORIZACIÓN DE RESIDUOS ORGANICOS CON ALTA TASA DE BIODEGRADBILIDAD
epam s.a. e.s.p.Ministerio de Ambiente, Vivienda y
Desarrollo Territorial - FONAM -
El aprovechamiento adecuado de los residuos sólidos exige un conjunto de
actividades previas destinadas a la separación en la fuente, la recolección selectiva y
la clasificación, las cuales han sido descritas en el Manual 1, Generalidades. Una vez
clasificados y en planta los residuos, se podrá iniciar los procesos de
acondicionamiento y tratamiento. (ver Figura 1):
Para los residuos orgánicos con alta tasas de biodegradabilidad, en este Manual se
han contemplado tres tipos de aprovechamiento:
- Tratamiento biológico.
- Aprovechamiento alimenticio.
- Aprovechamiento energético.
No obstante lo anterior, el énfasis del manual se ha puesto en los procesos de
tratamiento biológico, en especial en el compostaje y la lombricultura, toda vez que los
aprovechamientos alimenticios y energéticos requieren por lo general de montajes de
tipo industrial que no son factibles actualmente, en especial en municipios con niveles
de complejidad bajos y medios por impedimentos de tipo técnico y económico.
Finalmente, para el papel y cartón, se describen ampliamente los procesos de
acondicionamiento de estos materiales para su comercialización, en consideración a
que es una actividad industrial altamente especializada, para la cual se requieren los
montajes propios de la industria papelera.
epam s.a. e.s.p.Ministerio de Ambiente, Vivienda y
Desarrollo Territorial - FONAM -
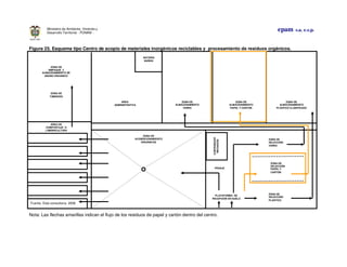
Figura 1. Diagrama de flujo general del aprovechamiento de
residuos orgánicos con alta tasa de
biodegradabilidad, papel y cartón.
Fuente: Esta consultaría. 2008
Generación de
Residuos Sólidos
Separación en la
Fuente
Recolección
Selectiva
Orgánicos con alta tasa de
biodegradación
Vidrio
Papel y cartón
Tratamiento biológico
Acondicionamiento
(Compactación y embalaje)
Aprovechamiento
energético
Gasificación
Generación Energía o
Biocombustibles
Compostaje
Lombricultura
Biodigestión
(Abono Orgánico)
Acondicionamiento
(Limpieza y triturado)
Plásticos
Aprovechamiento
energético
Tratamientos mecánicos
Tratamientos químicos
Primario y secundario
Producción de madera
plástica
Pirolisis
Gasificación
Hidrogenación
(Biocombustibles)
Quimiólisis
(Plásticos)
Gasificación
Generación de energía o
combustibles
Producción
de
vidrio
Producción
de
papel y cartón
Aprovechamiento
alimenticio
Producción de
concentrados para
animales.
Clasificación de
residuos
aprovechables
en planta.
Papel y cartón compuestos
Trituración,
Compactación en altas
temperaturas
Producción
de
Tectán
CONSTRUCCION DE CRITERIOS TÉCNICOS PARA ELCONSTRUCCION DE CRITERIOS TÉCNICOS PARA ELCONSTRUCCION DE CRITERIOS TÉCNICOS PARA ELCONSTRUCCION DE CRITERIOS TÉCNICOS PARA EL
APROVECHAMIENTO Y VALORAPROVECHAMIENTO Y VALORAPROVECHAMIENTO Y VALORAPROVECHAMIENTO Y VALORIZACIÓN DE RESIDUOD SÓLIDOS.IZACIÓN DE RESIDUOD SÓLIDOS.IZACIÓN DE RESIDUOD SÓLIDOS.IZACIÓN DE RESIDUOD SÓLIDOS.
Manual 3:Manual 3:Manual 3:Manual 3:
RESIDUOS ORGÁNICOS, PAPEL Y CARTÓN.RESIDUOS ORGÁNICOS, PAPEL Y CARTÓN.RESIDUOS ORGÁNICOS, PAPEL Y CARTÓN.RESIDUOS ORGÁNICOS, PAPEL Y CARTÓN.
- 5 -
PRIMERA PARTE: APROVECHAMIENTO Y VALORIZACIÓN DE RESIDUOS ORGANICOS CON ALTAPRIMERA PARTE: APROVECHAMIENTO Y VALORIZACIÓN DE RESIDUOS ORGANICOS CON ALTAPRIMERA PARTE: APROVECHAMIENTO Y VALORIZACIÓN DE RESIDUOS ORGANICOS CON ALTAPRIMERA PARTE: APROVECHAMIENTO Y VALORIZACIÓN DE RESIDUOS ORGANICOS CON ALTA TASA DE BIODEGRADBILIDADTASA DE BIODEGRADBILIDADTASA DE BIODEGRADBILIDADTASA DE BIODEGRADBILIDAD
epam s.a. e.s.p.Ministerio de Ambiente, Vivienda y
Desarrollo Territorial - FONAM -
1. APROVECHAMIENTO Y VALORIZACIÓN DE RESIDUOS SÓLIDOS
ORGÁNICOS CON ALTA TASA DE BIODEGRADACIÓN
1.1 DEFINICIONES
Abono orgánico. Producto sólido obtenido a partir de la estabilización de residuos
orgánicos separados en la fuente. Aporta nutrientes necesarios a las cosechas. (Esta
consultoría).
Aerobio. Proceso bioquímico o condición ambiental que tiene lugar en presencia de
oxígeno. También se identifica así a los microorganismos que viven bajo esas
condiciones. (NTC 5167).
Afrecho. Cáscara de cereales y granos. (NTC 5167).
Anaerobio. Proceso bioquímico que ocurre en ausencia de oxigeno. También se
nombra con este termino a los microorganismos que no requieren oxigeno para vivir.
(NTC 5167).
Biogas. Mezcla de gases, producto del proceso de descomposición anaerobia de la
materia orgánica o biodegradación de los residuos, cuyo componente principal es el
metano. (Res. 1096 de 2000).
Biomasa. Materia orgánica originada en un proceso biológico, espontáneo o
provocado, utilizable como fuente de energía. (Diccionario de la Real Academia
Española).
Compostaje. El compostaje aerobio es un proceso de estabilización de la materia
orgánica presente en los residuos, a través de la actividad de microorganismos que se
alimentan de ella. Esta tecnología se presenta como una opción para disponer la
basura orgánica de una manera sencilla y útil. El producto es un material húmico
estable conocido como compost, que puede ser utilizado como mejorador de suelos,
ya que le aporta nutrientes y le ayuda a conservar la humedad. (NTC 5167)
Compost. Producto final del proceso de compostaje. Utilizado como abono orgánico.
(NTC 5167)
Descomposición. Degradación de la materia orgánica por efecto de
microorganismos. (Adaptado Res. 1096 de 2000).
Generador o productor. Persona que produce residuos sólidos y es usuaria del
servicio de aseo. (Dec 1713 del 2002).
Humus. Estado final de descomposición de la materia orgánica sólida por acción de
microorganismos, cuya composición depende del sustrato y grado de descomposición.
(NTC 5167).
Lignocelulosa. Es una combinación de polisacáridos de la celulosa y lignina,
contribuye a que se mantenga erguida la estructura de las paredes celulares de las
plantas. Este compuesto dota a los tallos de rigidez y firmeza al entrelazar los tres
componentes mencionados.
CONSTRUCCION DE CRITERIOS TÉCNICOS PARA ELCONSTRUCCION DE CRITERIOS TÉCNICOS PARA ELCONSTRUCCION DE CRITERIOS TÉCNICOS PARA ELCONSTRUCCION DE CRITERIOS TÉCNICOS PARA EL
APROVECHAMIENTO Y VALORAPROVECHAMIENTO Y VALORAPROVECHAMIENTO Y VALORAPROVECHAMIENTO Y VALORIZACIÓN DE RESIDUOD SÓLIDOS.IZACIÓN DE RESIDUOD SÓLIDOS.IZACIÓN DE RESIDUOD SÓLIDOS.IZACIÓN DE RESIDUOD SÓLIDOS.
Manual 3:Manual 3:Manual 3:Manual 3:
RESIDUOS ORGÁNICOS, PAPEL Y CARTÓN.RESIDUOS ORGÁNICOS, PAPEL Y CARTÓN.RESIDUOS ORGÁNICOS, PAPEL Y CARTÓN.RESIDUOS ORGÁNICOS, PAPEL Y CARTÓN.
- 6 -
PRIMERA PARTE: APROVECHAMIENTO Y VALORIZACIÓN DE RESIDUOS ORGANICOS CON ALTAPRIMERA PARTE: APROVECHAMIENTO Y VALORIZACIÓN DE RESIDUOS ORGANICOS CON ALTAPRIMERA PARTE: APROVECHAMIENTO Y VALORIZACIÓN DE RESIDUOS ORGANICOS CON ALTAPRIMERA PARTE: APROVECHAMIENTO Y VALORIZACIÓN DE RESIDUOS ORGANICOS CON ALTA TASA DE BIODEGRADBILIDADTASA DE BIODEGRADBILIDADTASA DE BIODEGRADBILIDADTASA DE BIODEGRADBILIDAD
epam s.a. e.s.p.Ministerio de Ambiente, Vivienda y
Desarrollo Territorial - FONAM -
Lombricultura: La lombricultura o cultivo de lombrices es la técnica de criar en
cautiverio lombrices de tierra logrando obtener una rápida y masiva reproducción y un
crecimiento en espacios reducidos y la utilización de residuos orgánicos domésticos
para su alimentación produciendo como resultado la transformación de estos en
humus y en proteínas para la alimentación de aves, peces y cerdos. (NTC 5167).
Síntesis térmica: Este método consiste en un proceso de cocción con temperatura a
presión de los residuos orgánicos provenientes de plazas de mercado y beneficio de
animales. A partir de este proceso se obtienen diferentes productos para consumo
animal como jugos, compotas y polvo para concentrado.(Esta consultoría).
1.2 PROBLEMÁTICA AMBIENTAL DE LOS RESIDUOS SÓLIDOS ORGÁNICOS
Entre los residuos sólidos urbanos, los orgánicos son tal vez los residuos que más
problemas ambientales generan, tanto por su volumen, toda vez que constituyen el
componente más importante (ver Manual 1, Generalidades) como por las
características de sus procesos naturales de descomposición.
En efecto, la descomposición de la materia orgánica es un proceso natural. Los
organismos biológicos nacen, crecen, se reproducen, mueren y se descomponen para
reintegrarse a los ciclos biogeoquímicos propios de la naturaleza. Esta
descomposición se lleva a cabo normalmente gracias a la acción de numerosos
microorganismos, especialmente bacterias, cuya función es transformar a la materia
orgánica en sus componentes básicos, a saber: gases (especialmente dióxido de
carbono - CO2), vapor de agua y minerales. Los dos primeros pasan a la atmósfera y
los minerales son devueltos al suelo y/o al agua. Estos procesos son normales en
todos los ecosistemas, tanto naturales como artificiales. En un ecosistema natural, la
descomposición está normalmente en equilibrio con la producción de biomasa, salvo
durante los períodos de catástrofes (incendios, inundaciones, maremotos,
movimientos de tierra y similares). En ecosistemas agrícolas, la producción es
cosechada y transportada a los sitios de consumo, por lo cual se quita al suelo la
posibilidad de retorno de los minerales, lo que exige su fertilización periódica para el
mantenimiento de la producción.
No obstante, el consumo de alimentos y otros productos orgánicos en los centros
urbanos hace que se genere en ellos un volumen tal de residuos orgánicos y a unas
tasas tales que la naturaleza no puede descomponerlos a sus tasas normales de
descomposición.
Como consecuencia, la acumulación de tales residuos genera numerosos problemas,
entre los cuales los más importantes y conocidos son:
- Proliferación de insectos y roedores vectores de enfermedades.
- Incremento de poblaciones de aves (gallinazos) y otros animales consumidores
de materia orgánica en descomposición.
- Contaminación del aire por emisión de gases producto de la descomposición
de la materia orgánica (metano, dióxido de carbono, otros).
- Malos olores
- Contaminación del suelo
- Contaminación de las aguas superficiales y subterráneas debido a los lixiviados
o líquidos generados en el proceso de descomposición de la materia orgánica.
- Afectación del paisaje
CONSTRUCCION DE CRITERIOS TÉCNICOS PARA ELCONSTRUCCION DE CRITERIOS TÉCNICOS PARA ELCONSTRUCCION DE CRITERIOS TÉCNICOS PARA ELCONSTRUCCION DE CRITERIOS TÉCNICOS PARA EL
APROVECHAMIENTO Y VALORAPROVECHAMIENTO Y VALORAPROVECHAMIENTO Y VALORAPROVECHAMIENTO Y VALORIZACIÓN DE RESIDUOD SÓLIDOS.IZACIÓN DE RESIDUOD SÓLIDOS.IZACIÓN DE RESIDUOD SÓLIDOS.IZACIÓN DE RESIDUOD SÓLIDOS.
Manual 3:Manual 3:Manual 3:Manual 3:
RESIDUOS ORGÁNICOS, PAPEL Y CARTÓN.RESIDUOS ORGÁNICOS, PAPEL Y CARTÓN.RESIDUOS ORGÁNICOS, PAPEL Y CARTÓN.RESIDUOS ORGÁNICOS, PAPEL Y CARTÓN.
- 7 -
PRIMERA PARTE: APROVECHAMIENTO Y VALORIZACIÓN DE RESIDUOS ORGANICOS CON ALTAPRIMERA PARTE: APROVECHAMIENTO Y VALORIZACIÓN DE RESIDUOS ORGANICOS CON ALTAPRIMERA PARTE: APROVECHAMIENTO Y VALORIZACIÓN DE RESIDUOS ORGANICOS CON ALTAPRIMERA PARTE: APROVECHAMIENTO Y VALORIZACIÓN DE RESIDUOS ORGANICOS CON ALTA TASA DE BIODEGRADBILIDADTASA DE BIODEGRADBILIDADTASA DE BIODEGRADBILIDADTASA DE BIODEGRADBILIDAD
epam s.a. e.s.p.Ministerio de Ambiente, Vivienda y
Desarrollo Territorial - FONAM -
- Deterioro de la salud de la población rural o urbana localizada en los
alrededores de los botaderos o sitios de acumulación.
Todos estos problemas exigen que se dé una adecuada disposición de los residuos
orgánicos, en rellenos sanitarios técnicamente diseñados que tengan en cuenta el
control de la contaminación del aire, el suelo y el agua, así como de los olores,
insectos y fauna consumidora de estos residuos.
No obstante, dado que el volumen creciente de generación de residuos exige
superficies de tierra cada vez más grandes para rellenos sanitarios y que la población
normalmente rechaza este tipo de instalaciones en los alrededores de sus
asentamientos urbanos o rurales, se hace necesario buscar la disminución de los
residuos a disponer. Para ello una de las alternativas es el aprovechamiento de los
residuos orgánicos, para atender otras necesidades humanas.
En este sentido, el aprovechamiento biológico, encaminado a la producción de abonos
o fertilizantes orgánicos mediante técnicas de compostaje y lombricultura se ha
mostrado como uno de los más eficaces y útiles. También su aprovechamiento para
fines de generación de energía mediante incineración y para la producción de
alimentos son opciones altamente interesantes que cada vez adquieren mayor
importancia en el mundo.
1.3 BENEFICIOS DEL APROVECHAMIENTO DE LOS RESIDUOS SÓLIDOS
ORGÁNICOS CON ALTA TASA DE BIODEGRADACIÓN.
Específicamente el aprovechamiento biológico mediante el compostaje y la
lombricultura tiene los siguientes beneficios:
- Es un proceso que puede transformar los residuos orgánicos y puede operarse
de forma manual o mecanizada, en función del volumen de los residuos
disponibles.
- Es un sistema económicamente viable, si bien es necesario advertir que la
economía de escala juega un papel muy importante en la rentabilidad de los
procesos de transformación y aprovechamiento.
- Mejora los suelos de forma natural, debido a que el compost y/o el humus
producidos son fertilizantes orgánicos naturales.
- Al disminuir los residuos a disponer, reduce la mayor parte de los impactos
ambientales de los sitios de disposición, sean éstos rellenos sanitarios o
botaderos, en especial los impactos sobre el suelo, el agua y el aire.
- Aumenta la vida útil de los rellenos sanitarios porque disminuye
significativamente la carga de residuos orgánicos, que, como se dijo,
constituyen la mayor parte de los residuos sólidos generados en las ciudades
colombianas.
- Permite reducir volúmenes y gastos de transporte, lo que incide en un menor
costo de las tarifas del servicio de aseo
- Genera empleo e ingresos para las municipalidades y/o para comunidades
rurales y suburbanas involucradas en los procesos de transformación de los
CONSTRUCCION DE CRITERIOS TÉCNICOS PARA ELCONSTRUCCION DE CRITERIOS TÉCNICOS PARA ELCONSTRUCCION DE CRITERIOS TÉCNICOS PARA ELCONSTRUCCION DE CRITERIOS TÉCNICOS PARA EL
APROVECHAMIENTO Y VALORAPROVECHAMIENTO Y VALORAPROVECHAMIENTO Y VALORAPROVECHAMIENTO Y VALORIZACIÓN DE RESIDUOD SÓLIDOS.IZACIÓN DE RESIDUOD SÓLIDOS.IZACIÓN DE RESIDUOD SÓLIDOS.IZACIÓN DE RESIDUOD SÓLIDOS.
Manual 3:Manual 3:Manual 3:Manual 3:
RESIDUOS ORGÁNICOS, PAPEL Y CARTÓN.RESIDUOS ORGÁNICOS, PAPEL Y CARTÓN.RESIDUOS ORGÁNICOS, PAPEL Y CARTÓN.RESIDUOS ORGÁNICOS, PAPEL Y CARTÓN.
- 8 -
PRIMERA PARTE: APROVECHAMIENTO Y VALORIZACIÓN DE RESIDUOS ORGANICOS CON ALTAPRIMERA PARTE: APROVECHAMIENTO Y VALORIZACIÓN DE RESIDUOS ORGANICOS CON ALTAPRIMERA PARTE: APROVECHAMIENTO Y VALORIZACIÓN DE RESIDUOS ORGANICOS CON ALTAPRIMERA PARTE: APROVECHAMIENTO Y VALORIZACIÓN DE RESIDUOS ORGANICOS CON ALTA TASA DE BIODEGRADBILIDADTASA DE BIODEGRADBILIDADTASA DE BIODEGRADBILIDADTASA DE BIODEGRADBILIDAD
epam s.a. e.s.p.Ministerio de Ambiente, Vivienda y
Desarrollo Territorial - FONAM -
residuos.
1.4 ELEMENTOS GENERALES DE LA GESTIÓN DE RESIDUOS ORGÁNICOS
CON ALTA TASA DE BIODEGRADACIÓN.
La gestión de los residuos orgánicos, debe basarse en diferentes acciones de manejo,
dando prioridad a las actividades que apuntan al aprovechamiento de los materiales
para reciclaje de nutrientes, continuando con las acciones encaminadas al
aprovechamiento energético y finalmente, si las demás alternativas no son aplicables,
se debe realizar una disposición final adecuada a los mismos.
Por lo tanto, en el presente manual, la gestión de los residuos orgánicos esta
compuesta por tres (3) elementos básicos a saber: el primero es el aprovechamiento
para reciclaje, en el siguiente lugar se encuentra el aprovechamiento energético y
como última alternativa se encuentra la disposición final controlada, esta gestión se
ilustra en la figura 2.
Figura 2. Gestión de residuos orgánicos con alta tasa de biodegradación.
Fuente: Esta consultoría. 2008.
1.4.1 Aprovechamiento para reciclaje de nutrientes.
Este tipo de residuos, representan un excelente fuente de nutrientes orgánicos para el
sector agropecuario. Pueden ser utilizados para mejorar la fertilidad de los suelos o
para la nutrición del ganado, por lo tanto la primera etapa de gestión de los residuos
orgánicos debe estar enfocada a la recuperación de estos materiales por medio de
diferentes procesos de transformación ya sea biológica como en el caso del
compostaje, o físico-química como en el aprovechamiento para alimentación animal.
La responsabilidad de este tipo de procesos recae, en los generadores, quienes tienen
la responsabilidad de realizar una separación adecuada de sus residuos y sobre las
iniciativas privadas o municipales dedicadas a la actividad económica de
aprovechamiento de residuos sólidos.
APROVECHAMIENTO
PARA
RECICLAJE DE
NUTRIENTES
DISPOSICIÓN FINAL
APROVECHAMIENTO
ENERGÉTICO
CONSTRUCCION DE CRITERIOS TÉCNICOS PARA ELCONSTRUCCION DE CRITERIOS TÉCNICOS PARA ELCONSTRUCCION DE CRITERIOS TÉCNICOS PARA ELCONSTRUCCION DE CRITERIOS TÉCNICOS PARA EL
APROVECHAMIENTO Y VALORAPROVECHAMIENTO Y VALORAPROVECHAMIENTO Y VALORAPROVECHAMIENTO Y VALORIZACIÓN DE RESIDUOD SÓLIDOS.IZACIÓN DE RESIDUOD SÓLIDOS.IZACIÓN DE RESIDUOD SÓLIDOS.IZACIÓN DE RESIDUOD SÓLIDOS.
Manual 3:Manual 3:Manual 3:Manual 3:
RESIDUOS ORGÁNICOS, PAPEL Y CARTÓN.RESIDUOS ORGÁNICOS, PAPEL Y CARTÓN.RESIDUOS ORGÁNICOS, PAPEL Y CARTÓN.RESIDUOS ORGÁNICOS, PAPEL Y CARTÓN.
- 9 -
PRIMERA PARTE: APROVECHAMIENTO Y VALORIZACIÓN DE RESIDUOS ORGANICOS CON ALTAPRIMERA PARTE: APROVECHAMIENTO Y VALORIZACIÓN DE RESIDUOS ORGANICOS CON ALTAPRIMERA PARTE: APROVECHAMIENTO Y VALORIZACIÓN DE RESIDUOS ORGANICOS CON ALTAPRIMERA PARTE: APROVECHAMIENTO Y VALORIZACIÓN DE RESIDUOS ORGANICOS CON ALTA TASA DE BIODEGRADBILIDADTASA DE BIODEGRADBILIDADTASA DE BIODEGRADBILIDADTASA DE BIODEGRADBILIDAD
epam s.a. e.s.p.Ministerio de Ambiente, Vivienda y
Desarrollo Territorial - FONAM -
1.4.2 Aprovechamiento energético.
Otra alternativa aplicable es la utilización de los residuos orgánicos con fines
energéticos. La biomasa de la que están compuestos, representa una de las fuentes
de energía más antiguos en la historia del hombre y puede ser transformada en
diferentes tipos de combustibles líquidos o sólidos, mediante diferentes procesos de
tratamiento físico, químico o térmico. El aprovechamiento energético de los residuos
orgánicos requiere complejos montajes industriales y por lo tanto grandes inversiones
de capital para ponerlo en marcha. En el país, este tipo de tratamiento es aplicado por
entidades de carácter privado, en especial por empresas productoras o
transformadoras de alimentos.
1.4.3 Disposición final.
Aquellos residuos orgánicos que por alguna razón no sean susceptibles de
aprovechamiento a través de alguna de las acciones descritas anteriormente, deben
ser destinados a una disposición final controlada, en un relleno sanitario operado
técnicamente y cumpliendo con la normatividad ambiental vigente en el país. Esta
actividad es responsabilidad de las empresas prestadoras del servicio de aseo y de los
operadores de los rellenos sanitarios en el país.
1.5 DESCRIPCIÓN DE LOS RESIDUOS ORGÁNICOS CON ALTA TASA DE
BIODEGRADABILIDAD.
Los residuos sólidos orgánicos son aquellos que provienen de procesamiento y
transformación de materias primas vegetales y animales así como del uso de los
productos que se realizan a partir de ellas.
De acuerdo con la composición porcentual de los residuos sólidos en Colombia, la
mayor fracción está representada por los residuos orgánicos con alta tasa de
biodegradación, los cuales provienen de diversos procesos productivos y económicos.
En la Tabla 1 se presenta la clasificación de los residuos orgánicos con respecto a los
diferentes generadores. Los residuos orgánicos susceptibles de aprovechamiento y
valorización se presentan en los siguientes numerales.
1.5.4 Residuos de poda y corte.
Residuos de poda y corte se definen como residuos vegetales originados en
actividades de mantenimiento de céspedes, árboles, zonas verdes y jardines y
actividades de paisajismo y mantenimiento de terrenos tanto a nivel doméstico
(antejardines y patios), como a nivel institucional y municipal. Este tipo de residuos
están compuestos por hojas caídas, cortes de césped y residuos de madera – ramas,
tallos, podas y raíces.
Foto 1. Residuos de poda y corte.
CONSTRUCCION DE CRITERIOS TÉCNICOS PARA ELCONSTRUCCION DE CRITERIOS TÉCNICOS PARA ELCONSTRUCCION DE CRITERIOS TÉCNICOS PARA ELCONSTRUCCION DE CRITERIOS TÉCNICOS PARA EL
APROVECHAMIENTO Y VALORAPROVECHAMIENTO Y VALORAPROVECHAMIENTO Y VALORAPROVECHAMIENTO Y VALORIZACIÓN DE RESIDUOD SÓLIDOS.IZACIÓN DE RESIDUOD SÓLIDOS.IZACIÓN DE RESIDUOD SÓLIDOS.IZACIÓN DE RESIDUOD SÓLIDOS.
Manual 3:Manual 3:Manual 3:Manual 3:
RESIDUOS ORGÁNICOS, PAPEL Y CARTÓN.RESIDUOS ORGÁNICOS, PAPEL Y CARTÓN.RESIDUOS ORGÁNICOS, PAPEL Y CARTÓN.RESIDUOS ORGÁNICOS, PAPEL Y CARTÓN.
- 10 -
PRIMERA PARTE: APROVECHAMIENTO Y VALORIZACIÓN DE RESIDUOS ORGANICOS CON ALTAPRIMERA PARTE: APROVECHAMIENTO Y VALORIZACIÓN DE RESIDUOS ORGANICOS CON ALTAPRIMERA PARTE: APROVECHAMIENTO Y VALORIZACIÓN DE RESIDUOS ORGANICOS CON ALTAPRIMERA PARTE: APROVECHAMIENTO Y VALORIZACIÓN DE RESIDUOS ORGANICOS CON ALTA TASA DE BIODEGRADBILIDADTASA DE BIODEGRADBILIDADTASA DE BIODEGRADBILIDADTASA DE BIODEGRADBILIDAD
epam s.a. e.s.p.Ministerio de Ambiente, Vivienda y
Desarrollo Territorial - FONAM -
Tabla 1. Tipo de residuos orgánicos.
Tipo de
generador
Tipo de
residuos
Descripción
NATURALES -
FORESTALES
− Residuos de leña
− Ramaje
− Follaje
AGRÍCOLA
Actividades
Pecuarias
− Residuos generados por el manejo de animales
− Estiércol
− Mortalidad natural
Agricultura − Residuos vegetales de cosechas.
INDUSTRIAL
Industrias
procesadoras
de alimentos.
Cárnicos
− Salas de beneficio: plumas, escamas,
estiércol, sangre, despojos.
− Salas de corral: estiércol, tamos.
− Productos deteriorados.
− Desechos y excedentes de proceso.
Lácteos
− Grasas
− Productos deteriorados
− Desechos y excedentes de procesos
Bebidas
alcohólicas
− Cascarilla
− Afrecho
− Pulpa de papel
− Levaduras
Frutas y
verduras
− Bagazo
− Cáscara o semilla
− Residuos provenientes de barreduras
− Residuos orgánicos excedentes de
proceso
Grasas
− Grasa
− Tortas de oleaginosas
Cereales y
otros granos
− Afrecho
− Almidones
− Bagazo
− Borra de café
Azúcar
− Bagazo
− Subproductos
Curtiembres − Proceso de pelambre: grasa, pelo y carnaza.
Madera y
pulpa
− Viruta y aserrín
− Almidón
Otras
industrias
Lodos orgánicos provenientes de plantas de tratamiento
(incluye aguas provenientes de aguas domesticas).
INSTITUCION
AL Y
COMERCIAL
Plazas de
mercado,
actividades
turísticas,
recreaciona-
les.
− Residuos orgánicos frescos y procesados
− Residuos de poda y jardinería
DOMÉSTICO Hogar
− Residuos orgánicos frescos y procesados
− Residuos de poda y jardinería.
Fuente: GTC 53-7 Guía para el aprovechamiento de residuos sólidos orgánicos no peligrosos.
CONSTRUCCION DE CRITERIOS TÉCNICOS PARA ELCONSTRUCCION DE CRITERIOS TÉCNICOS PARA ELCONSTRUCCION DE CRITERIOS TÉCNICOS PARA ELCONSTRUCCION DE CRITERIOS TÉCNICOS PARA EL
APROVECHAMIENTO Y VALORAPROVECHAMIENTO Y VALORAPROVECHAMIENTO Y VALORAPROVECHAMIENTO Y VALORIZACIÓN DE RESIDUOD SÓLIDOS.IZACIÓN DE RESIDUOD SÓLIDOS.IZACIÓN DE RESIDUOD SÓLIDOS.IZACIÓN DE RESIDUOD SÓLIDOS.
Manual 3:Manual 3:Manual 3:Manual 3:
RESIDUOS ORGÁNICOS, PAPEL Y CARTÓN.RESIDUOS ORGÁNICOS, PAPEL Y CARTÓN.RESIDUOS ORGÁNICOS, PAPEL Y CARTÓN.RESIDUOS ORGÁNICOS, PAPEL Y CARTÓN.
- 11 -
PRIMERA PARTE: APROVECHAMIENTO Y VALORIZACIÓN DE RESIDUOS ORGANICOS CON ALTAPRIMERA PARTE: APROVECHAMIENTO Y VALORIZACIÓN DE RESIDUOS ORGANICOS CON ALTAPRIMERA PARTE: APROVECHAMIENTO Y VALORIZACIÓN DE RESIDUOS ORGANICOS CON ALTAPRIMERA PARTE: APROVECHAMIENTO Y VALORIZACIÓN DE RESIDUOS ORGANICOS CON ALTA TASA DE BIODEGRADBILIDADTASA DE BIODEGRADBILIDADTASA DE BIODEGRADBILIDADTASA DE BIODEGRADBILIDAD
epam s.a. e.s.p.Ministerio de Ambiente, Vivienda y
Desarrollo Territorial - FONAM -
1.5.2 Residuos de cosechas industriales.
Los residuos de cosechas industriales corresponden a la porción de las mismas que
debe ser separada para obtener el fruto o para facilitar el cultivo posterior de la tierra.
Este tipo de residuos provienen de las zonas rurales, directamente de los cultivos o
de las industrias procesadoras de alimentos y se componen de raíces, hojas o frutos
no aprovechables, cascarillas, bagazos, semillas, tallos, etc.
Foto 2. Cascarilla de arroz.
1.5.3 Residuos de plazas de mercado.
Los residuos de plazas de mercado incluyen los restos de alimentos que provienen de
las actividades de acondicionamiento y venta, es decir los excedentes del producto
antes de la transformación y consumo. Presentan altas tasas de generación y alta
calidad debido a su bajo mezclado y a su rápida recolección y transporte para
tratamiento. Estos residuos se componen en un 90% de materia orgánica, aunque,
debido a la falta de capacitación en la separación en la fuente dentro de las centrales
de abastos, estos residuos son contaminados con residuos de tipo industrial como:
pilas y residuos plásticos entre otros.
Foto 3. Residuos de plazas de mercado.
1.5.4 Residuos carnicos.
Este tipo de residuos son generados por los mataderos de bovinos, porcinos y aves de
corral, incluyendo todo aquello que no se utiliza para alimentación humana como:
vísceras, huesos, pezuñas, patas, picos, plumas, entre otros, los que a su vez
CONSTRUCCION DE CRITERIOS TÉCNICOS PARA ELCONSTRUCCION DE CRITERIOS TÉCNICOS PARA ELCONSTRUCCION DE CRITERIOS TÉCNICOS PARA ELCONSTRUCCION DE CRITERIOS TÉCNICOS PARA EL
APROVECHAMIENTO Y VALORAPROVECHAMIENTO Y VALORAPROVECHAMIENTO Y VALORAPROVECHAMIENTO Y VALORIZACIÓN DE RESIDUOD SÓLIDOS.IZACIÓN DE RESIDUOD SÓLIDOS.IZACIÓN DE RESIDUOD SÓLIDOS.IZACIÓN DE RESIDUOD SÓLIDOS.
Manual 3:Manual 3:Manual 3:Manual 3:
RESIDUOS ORGÁNICOS, PAPEL Y CARTÓN.RESIDUOS ORGÁNICOS, PAPEL Y CARTÓN.RESIDUOS ORGÁNICOS, PAPEL Y CARTÓN.RESIDUOS ORGÁNICOS, PAPEL Y CARTÓN.
- 12 -
PRIMERA PARTE: APROVECHAMIENTO Y VALORIZACIÓN DE RESIDUOS ORGANICOS CON ALTAPRIMERA PARTE: APROVECHAMIENTO Y VALORIZACIÓN DE RESIDUOS ORGANICOS CON ALTAPRIMERA PARTE: APROVECHAMIENTO Y VALORIZACIÓN DE RESIDUOS ORGANICOS CON ALTAPRIMERA PARTE: APROVECHAMIENTO Y VALORIZACIÓN DE RESIDUOS ORGANICOS CON ALTA TASA DE BIODEGRADBILIDADTASA DE BIODEGRADBILIDADTASA DE BIODEGRADBILIDADTASA DE BIODEGRADBILIDAD
epam s.a. e.s.p.Ministerio de Ambiente, Vivienda y
Desarrollo Territorial - FONAM -
contienen una gran cantidad de grasa que se extrae de su procesamiento y que debe
ser considerada dentro de este tipo de residuos debido a su alta tasa de generación.
Dentro de estos residuos también se puede considerar los residuos ruminales y
excrementos provenientes las plantas de beneficio de animales y que son utilizados
para la producción de abonos y generación de biogás.
Foto 4. Residuos cárnicos.
Fuente: Indalpe S.A. 2008
1.5.5 Residuos orgánicos urbanos de origen doméstico.
Los residuos orgánicos urbanos de origen doméstico son producto de la preparación y
consumo de alimentos ya sean de origen vegetal o animal como: restos de comida,
cáscaras de huevo, restos de café, servilletas, papeles, cartones y contaminados con
restos de comida. Este tipo de residuos se encuentran en el flujo de los residuos
sólidos urbanos y generalmente son llevados a disposición final en rellenos sanitarios,
aún cuando son susceptibles de ser reciclados.
Foto 5. Residuos orgánicos de origen doméstico.
1.5.6 Lodos de plantas de tratamiento de aguas.
Son residuos provenientes de los procesos de tratamiento de las aguas residuales
domésticas con características de alta biodegradabilidad, un gran componente
orgánico y alto contenido de nutrientes inorgánicos como:
- Nitrógeno orgánico
- Nitrógeno amoniacal
- Nitratos
CONSTRUCCION DE CRITERIOS TÉCNICOS PARA ELCONSTRUCCION DE CRITERIOS TÉCNICOS PARA ELCONSTRUCCION DE CRITERIOS TÉCNICOS PARA ELCONSTRUCCION DE CRITERIOS TÉCNICOS PARA EL
APROVECHAMIENTO Y VALORAPROVECHAMIENTO Y VALORAPROVECHAMIENTO Y VALORAPROVECHAMIENTO Y VALORIZACIÓN DE RESIDUOD SÓLIDOS.IZACIÓN DE RESIDUOD SÓLIDOS.IZACIÓN DE RESIDUOD SÓLIDOS.IZACIÓN DE RESIDUOD SÓLIDOS.
Manual 3:Manual 3:Manual 3:Manual 3:
RESIDUOS ORGÁNICOS, PAPEL Y CARTÓN.RESIDUOS ORGÁNICOS, PAPEL Y CARTÓN.RESIDUOS ORGÁNICOS, PAPEL Y CARTÓN.RESIDUOS ORGÁNICOS, PAPEL Y CARTÓN.
- 13 -
PRIMERA PARTE: APROVECHAMIENTO Y VALORIZACIÓN DE RESIDUOS ORGANICOS CON ALTAPRIMERA PARTE: APROVECHAMIENTO Y VALORIZACIÓN DE RESIDUOS ORGANICOS CON ALTAPRIMERA PARTE: APROVECHAMIENTO Y VALORIZACIÓN DE RESIDUOS ORGANICOS CON ALTAPRIMERA PARTE: APROVECHAMIENTO Y VALORIZACIÓN DE RESIDUOS ORGANICOS CON ALTA TASA DE BIODEGRADBILIDADTASA DE BIODEGRADBILIDADTASA DE BIODEGRADBILIDADTASA DE BIODEGRADBILIDAD
epam s.a. e.s.p.Ministerio de Ambiente, Vivienda y
Desarrollo Territorial - FONAM -
- Nitritos
- Fósforo total
Adicionalmente se puede contar entre este tipo de residuos, los provenientes de
curtiembres, ya que debido a la legislación vigente, cada una de estas plantas cuenta
con su sistema de tratamiento para poder obtener su licencia de vertimientos. Los
residuos procesados en estas plantas son de tipo cárnico y la pelusa que es retirada
del cuero. Los lodos generados en estos sistemas presentan un alto contenido de
sólidos y características similares a las mencionadas anteriormente.
Foto 6. Lodos de planta de tratamiento de aguas.
1.6 TECNICAS PARA EL APROVECHAMIENTO Y VALORIZACIÓN DE LOS
RESIDUOS ORGÁNICOS CON ALTA TASA DE BIODEGRADACIÓN.
Los residuos orgánicos como tal, no tienen valor y crean de forma inmediata tres tipos
de problemas: la acumulación, el transporte y la eliminación. Además, de incendios
forestales, propagación de plagas en los cultivos, la proliferación de vectores (moscas,
ratas, cucarachas), malos olores e importantes impactos visuales y paisajísticos, lo
que hace evidente que los residuos orgánicos tienen una gran incidencia negativa
sobre el ambiente.
Para contrarrestar esta problemática, existen varias técnicas de aprovechamiento
aplicables a los residuos orgánicos basados en la transformación física, biológica,
química o térmica de estos materiales.
1.6.1 Compostaje.
El compostaje es un proceso aeróbico de descomposición de la materia orgánica,
llevado a cabo por una amplia gama de poblaciones de bacterias, hongos y
actinomicetos.
Esta técnica permite transformar los residuos orgánicos en fertilizantes destinados a
mejorar las condiciones de los suelos y aumentar su capacidad agrícola productiva. La
Figura 2 muestra el diagrama de flujo general de un proceso de compostaje típico.
CONSTRUCCION DE CRITERIOS TÉCNICOS PARA ELCONSTRUCCION DE CRITERIOS TÉCNICOS PARA ELCONSTRUCCION DE CRITERIOS TÉCNICOS PARA ELCONSTRUCCION DE CRITERIOS TÉCNICOS PARA EL
APROVECHAMIENTO Y VALORAPROVECHAMIENTO Y VALORAPROVECHAMIENTO Y VALORAPROVECHAMIENTO Y VALORIZACIÓN DE RESIDUOD SÓLIDOS.IZACIÓN DE RESIDUOD SÓLIDOS.IZACIÓN DE RESIDUOD SÓLIDOS.IZACIÓN DE RESIDUOD SÓLIDOS.
Manual 3:Manual 3:Manual 3:Manual 3:
RESIDUOS ORGÁNICOS, PAPEL Y CARTÓN.RESIDUOS ORGÁNICOS, PAPEL Y CARTÓN.RESIDUOS ORGÁNICOS, PAPEL Y CARTÓN.RESIDUOS ORGÁNICOS, PAPEL Y CARTÓN.
- 14 -
PRIMERA PARTE: APROVECHAMIENTO Y VALORIZACIÓN DE RESIDUOS ORGANICOS CON ALTAPRIMERA PARTE: APROVECHAMIENTO Y VALORIZACIÓN DE RESIDUOS ORGANICOS CON ALTAPRIMERA PARTE: APROVECHAMIENTO Y VALORIZACIÓN DE RESIDUOS ORGANICOS CON ALTAPRIMERA PARTE: APROVECHAMIENTO Y VALORIZACIÓN DE RESIDUOS ORGANICOS CON ALTA TASA DE BIODEGRADBILIDADTASA DE BIODEGRADBILIDADTASA DE BIODEGRADBILIDADTASA DE BIODEGRADBILIDAD
epam s.a. e.s.p.Ministerio de Ambiente, Vivienda y
Desarrollo Territorial - FONAM -
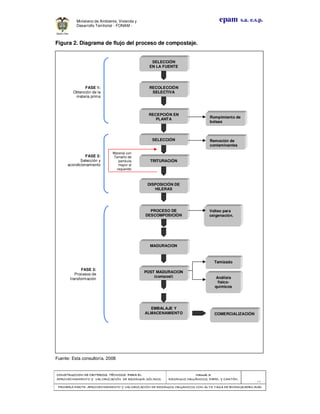
Figura 2. Diagrama de flujo del proceso de compostaje.
Fuente: Esta consultoría. 2008
FASE 2:
Selección y
acondicionamiento
FASE 1:
Obtención de la
materia prima
Material con
Tamaño de
partícula
mayor al
requerido
SELECCIÓN
EN LA FUENTE
TRITURACIÓN
DISPOSICIÓN DE
HILERAS
PROCESO DE
DESCOMPOSICIÓN
EMBALAJE Y
ALMACENAMIENTO COMERCIALIZACIÓN
SELECCIÓN
RECEPCIÓN EN
PLANTA
Tamizado
Rompimiento de
bolsas
FASE 3:
Procesos de
transformación
Volteo para
oxigenación.
Remoción de
contaminantes
MADURACION
POST MADURACION
(compost) Análisis
físico-
químicos
RECOLECCIÓN
SELECTIVA
CONSTRUCCION DE CRITERIOS TÉCNICOS PARA ELCONSTRUCCION DE CRITERIOS TÉCNICOS PARA ELCONSTRUCCION DE CRITERIOS TÉCNICOS PARA ELCONSTRUCCION DE CRITERIOS TÉCNICOS PARA EL
APROVECHAMIENTO Y VALORAPROVECHAMIENTO Y VALORAPROVECHAMIENTO Y VALORAPROVECHAMIENTO Y VALORIZACIÓN DE RESIDUOD SÓLIDOS.IZACIÓN DE RESIDUOD SÓLIDOS.IZACIÓN DE RESIDUOD SÓLIDOS.IZACIÓN DE RESIDUOD SÓLIDOS.
Manual 3:Manual 3:Manual 3:Manual 3:
RESIDUOS ORGÁNICOS, PAPEL Y CARTÓN.RESIDUOS ORGÁNICOS, PAPEL Y CARTÓN.RESIDUOS ORGÁNICOS, PAPEL Y CARTÓN.RESIDUOS ORGÁNICOS, PAPEL Y CARTÓN.
- 15 -
PRIMERA PARTE: APROVECHAMIENTO Y VALORIZACIÓN DE RESIDUOS ORGANICOS CON ALTAPRIMERA PARTE: APROVECHAMIENTO Y VALORIZACIÓN DE RESIDUOS ORGANICOS CON ALTAPRIMERA PARTE: APROVECHAMIENTO Y VALORIZACIÓN DE RESIDUOS ORGANICOS CON ALTAPRIMERA PARTE: APROVECHAMIENTO Y VALORIZACIÓN DE RESIDUOS ORGANICOS CON ALTA TASA DE BIODEGRADBILIDADTASA DE BIODEGRADBILIDADTASA DE BIODEGRADBILIDADTASA DE BIODEGRADBILIDAD
epam s.a. e.s.p.Ministerio de Ambiente, Vivienda y
Desarrollo Territorial - FONAM -
El proceso de compostaje puede ser aplicado a los siguientes tipos de residuos
orgánicos:
- Restos de cosechas. Los restos vegetales jóvenes como hojas, frutos, tubérculos,
etc., son ricos en nitrógeno y pobres en carbono. Los restos vegetales más adultos
como troncos, ramas, tallos, etc., son menos ricos en nitrógeno.
- Abonos verdes, cortes de césped, malas hierbas, etc.
- Hojas. Pueden tardar de 6 meses a dos años en descomponerse, por lo que se
recomienda mezclarlas en pequeñas cantidades con otros materiales.
- Restos urbanos. Restos orgánicos procedentes de las cocinas como pueden ser
restos de fruta y hortalizas, alimentos crudos o preparados.
- Estiércol animal. Destaca el estiércol de vaca, aunque otros de gran interés son la
gallinaza, conejina o sirle, estiércol de caballo, de oveja y los purines.
- Lodos de plantas de tratamiento.
Fase 1: Obtención de la materia prima.
• Separación en la fuente. Como se explico en el Manual 1: Generalidades, la
separación en la fuente consiste en la clasificación de los residuos sólidos en el
lugar en que se producen. Su objeto es la selección de aquellos materiales aptos
para ser procesados y reintroducidos al ciclo económico como materia prima de
diversos procesos productivos.
De acuerdo con el documento de actualización del título F del RAS 2008, los
residuos deben ser separados por los consumidores en las siguientes fracciones:
- Fracciones de materiales inertes reciclables.(vidrio, plástico, papel y cartón)
- Fracciones de materiales orgánicos biodegradables.
- Fracciones de materiales a disposición final (residuos domésticos peligrosos y
no aprovechables).
• Recolección selectiva. Los residuos orgánicos generados por los usuarios de tipo
residencial, comercial e institucional, con baja tasa de generación, deben ser
recogidos de forma selectiva por medio de las rutas que los prestadores del
servicio establezcan para tal fin. De esta forma se garantiza que los residuos serán
transportados hasta las plantas de aprovechamiento para ser acondicionados y
trasformados para su posterior aprovechamiento.
En el caso de los residuos orgánicos industriales (procesamiento de alimentos,
bebidas, carnicos), los residuos de poda y corte, residuos de plazas de mercados y
demás orgánicos con altas tasas de generación, deben ser recolectados de forma
individual, en vehículos que cumplan con los requerimientos sanitarios que
apliquen para el transporte de este tipo de materiales, y su recolección es
responsabilidad de empresas especializadas o de los destinatarios finales que los
utilizarán como materia prima de sus procesos productivo.
Es indispensable que la recolección de los residuos orgánicos de cualquier tipo, se
realice de manera oportuna con el fin de evitar su descomposición y generación de
lixiviados, olores y evitar así la proliferación de vectores como moscas y roedores.
Preferiblemente la frecuencia de recolección debe ser diaria o con un máximo de
dos días.
CONSTRUCCION DE CRITERIOS TÉCNICOS PARA ELCONSTRUCCION DE CRITERIOS TÉCNICOS PARA ELCONSTRUCCION DE CRITERIOS TÉCNICOS PARA ELCONSTRUCCION DE CRITERIOS TÉCNICOS PARA EL
APROVECHAMIENTO Y VALORAPROVECHAMIENTO Y VALORAPROVECHAMIENTO Y VALORAPROVECHAMIENTO Y VALORIZACIÓN DE RESIDUOD SÓLIDOS.IZACIÓN DE RESIDUOD SÓLIDOS.IZACIÓN DE RESIDUOD SÓLIDOS.IZACIÓN DE RESIDUOD SÓLIDOS.
Manual 3:Manual 3:Manual 3:Manual 3:
RESIDUOS ORGÁNICOS, PAPEL Y CARTÓN.RESIDUOS ORGÁNICOS, PAPEL Y CARTÓN.RESIDUOS ORGÁNICOS, PAPEL Y CARTÓN.RESIDUOS ORGÁNICOS, PAPEL Y CARTÓN.
- 16 -
PRIMERA PARTE: APROVECHAMIENTO Y VALORIZACIÓN DE RESIDUOS ORGANICOS CON ALTAPRIMERA PARTE: APROVECHAMIENTO Y VALORIZACIÓN DE RESIDUOS ORGANICOS CON ALTAPRIMERA PARTE: APROVECHAMIENTO Y VALORIZACIÓN DE RESIDUOS ORGANICOS CON ALTAPRIMERA PARTE: APROVECHAMIENTO Y VALORIZACIÓN DE RESIDUOS ORGANICOS CON ALTA TASA DE BIODEGRADBILIDADTASA DE BIODEGRADBILIDADTASA DE BIODEGRADBILIDADTASA DE BIODEGRADBILIDAD
epam s.a. e.s.p.Ministerio de Ambiente, Vivienda y
Desarrollo Territorial - FONAM -
Para su aprovechamiento por proceso de compostaje, estos residuos deben estar
libres de materiales inorgánicos como vidrios, plásticos, metales y residuos peligrosos
tanto de tipo industrial como los producidos en los domicilios (pilas, residuos de
medicamentos, materiales contaminados con fluidos corporales humanos y/o
animales), con el fin de evitar su contaminación y posteriores interferencias en los
tiempos y procesos físico-químicos de la degradación biológica.
En el caso de los lodos de plantas de tratamiento, estos deben presentar un
porcentaje de humedad menor al 30%.
Fase 2: Selección y acondicionamiento
Una vez en planta, los residuos orgánicos destinados al proceso de compostaje deben
ser separados de los contaminantes y triturados para facilitar el proceso de
descomposición.
a.) Selección de residuos.
En esta etapa se busca, como se anotó anteriormente, separar lo residuos orgánicos
de aquellos que no son o son muy poco biodegradables. Esta operación se puede
llevar a cabo de forma manual o de forma mecánica.
- Selección manual: se lleva a cabo directamente sobre el suelo, para lo cual
no se requieren equipos especiales sino herramientas manuales como rastrillos
y palas, y carros montacargas de tracción humana o carretillas para el
transporte de los materiales desde el lugar de recepción hasta las pilas de
compostaje. Los materiales no aptos para compostaje deben ser enviados al
relleno sanitario.
- Selección semi-mecanizada o mecanizada: se lleva a cabo mediante el uso
de tolvas alimentadas por cargadores y bandas transportadoras, a lo largo de
las cuales se retiran los residuos reciclables y al final sólo quedan los residuos
orgánicos, los cuales se llevan al sitio de compostaje.
La selección de los residuos en el centro de acopio o en la planta se facilita y agiliza
grandemente si previamente ha habido separación en la fuente.
b.) Trituración.
La trituración busca reducir el tamaño de los materiales para que sean descompuestos
más rápidamente en los procesos aerobios involucrados en el compostaje. Esta
operación se lleva a cabo en molinos trituradores para residuos orgánicos. La
trituradora de desperdicios debe tener la capacidad para procesar el volumen de
producción de residuos sólidos orgánicos generados por día en el municipio o
municipios servidos.
CONSTRUCCION DE CRITERIOS TÉCNICOS PARA ELCONSTRUCCION DE CRITERIOS TÉCNICOS PARA ELCONSTRUCCION DE CRITERIOS TÉCNICOS PARA ELCONSTRUCCION DE CRITERIOS TÉCNICOS PARA EL
APROVECHAMIENTO Y VALORAPROVECHAMIENTO Y VALORAPROVECHAMIENTO Y VALORAPROVECHAMIENTO Y VALORIZACIÓN DE RESIDUOD SÓLIDOS.IZACIÓN DE RESIDUOD SÓLIDOS.IZACIÓN DE RESIDUOD SÓLIDOS.IZACIÓN DE RESIDUOD SÓLIDOS.
Manual 3:Manual 3:Manual 3:Manual 3:
RESIDUOS ORGÁNICOS, PAPEL Y CARTÓN.RESIDUOS ORGÁNICOS, PAPEL Y CARTÓN.RESIDUOS ORGÁNICOS, PAPEL Y CARTÓN.RESIDUOS ORGÁNICOS, PAPEL Y CARTÓN.
- 17 -
PRIMERA PARTE: APROVECHAMIENTO Y VALORIZACIÓN DE RESIDUOS ORGANICOS CON ALTAPRIMERA PARTE: APROVECHAMIENTO Y VALORIZACIÓN DE RESIDUOS ORGANICOS CON ALTAPRIMERA PARTE: APROVECHAMIENTO Y VALORIZACIÓN DE RESIDUOS ORGANICOS CON ALTAPRIMERA PARTE: APROVECHAMIENTO Y VALORIZACIÓN DE RESIDUOS ORGANICOS CON ALTA TASA DE BIODEGRADBILIDADTASA DE BIODEGRADBILIDADTASA DE BIODEGRADBILIDADTASA DE BIODEGRADBILIDAD
epam s.a. e.s.p.Ministerio de Ambiente, Vivienda y
Desarrollo Territorial - FONAM -
Foto 7. Triturador de residuos orgánicos.
Fuente: Planta de reciclaje Tibú. 2008
c.) Disposición en hileras y dimensionamiento de las eras de compostaje.
En la medida en que el material sea triturado y transportado hasta la sección de
compostaje, este material se dispondrá en pilas, cuya forma y dimensiones
dependerán de la cantidad de residuos diarios a compostar.
- Pilas cónicas. Son aplicadas para cantidades pequeñas de residuos
orgánicos, se conforman manualmente, con diámetro de 3,5 metros y altura de
2 metros. El área de cada pila, incluida el área de manejo del material, será en
este caso de 33,4 m2
. Se construirán tantas pilas como sea necesario, en
función del volumen de residuos (Figura 3).
- Pilas rectangulares. Estas pilas presentan base rectangular y sección
triangular o trapezoidal. El ancho de las pilas no debe sobrepasar los 2 m. y la
longitud debe ser proporcional al volumen diario de residuos. En la figura 4, se
muestra un ejemplo de dimensionamiento incluyendo el área de manejo de
materiales.
Figura 3. Pilas cónicas de compostaje.
Fuente: Epam. 1999
PILA DE COMPOSTAJEPILA DE COMPOSTAJE
0.75
3.50
4.25
0.75
CONSTRUCCION DE CRITERIOS TÉCNICOS PARA ELCONSTRUCCION DE CRITERIOS TÉCNICOS PARA ELCONSTRUCCION DE CRITERIOS TÉCNICOS PARA ELCONSTRUCCION DE CRITERIOS TÉCNICOS PARA EL
APROVECHAMIENTO Y VALORAPROVECHAMIENTO Y VALORAPROVECHAMIENTO Y VALORAPROVECHAMIENTO Y VALORIZACIÓN DE RESIDUOD SÓLIDOS.IZACIÓN DE RESIDUOD SÓLIDOS.IZACIÓN DE RESIDUOD SÓLIDOS.IZACIÓN DE RESIDUOD SÓLIDOS.
Manual 3:Manual 3:Manual 3:Manual 3:
RESIDUOS ORGÁNICOS, PAPEL Y CARTÓN.RESIDUOS ORGÁNICOS, PAPEL Y CARTÓN.RESIDUOS ORGÁNICOS, PAPEL Y CARTÓN.RESIDUOS ORGÁNICOS, PAPEL Y CARTÓN.
- 18 -
PRIMERA PARTE: APROVECHAMIENTO Y VALORIZACIÓN DE RESIDUOS ORGANICOS CON ALTAPRIMERA PARTE: APROVECHAMIENTO Y VALORIZACIÓN DE RESIDUOS ORGANICOS CON ALTAPRIMERA PARTE: APROVECHAMIENTO Y VALORIZACIÓN DE RESIDUOS ORGANICOS CON ALTAPRIMERA PARTE: APROVECHAMIENTO Y VALORIZACIÓN DE RESIDUOS ORGANICOS CON ALTA TASA DE BIODEGRADBILIDADTASA DE BIODEGRADBILIDADTASA DE BIODEGRADBILIDADTASA DE BIODEGRADBILIDAD
epam s.a. e.s.p.Ministerio de Ambiente, Vivienda y
Desarrollo Territorial - FONAM -
Figura 4. Pilas rectangulares de compostaje.
Fuente: Epam. 1999
Las pilas se deben numerar para llevar un control sobre ellas, colocando en fichas los
datos concernientes al proceso de digestión, tales como fecha de inicio del proceso,
temperatura, pH y humedad.
- Compostaje en silos: Se emplea en la fabricación de compost poco
voluminosos, en el cual los materiales se introducen en un silo vertical de unos
2 o 3 metros de altura, redondo o cuadrado, cuyos lados están calados para
permitir la aireación. El silo se carga por la parte superior y el compost ya
elaborado de descarga por una abertura que existe debajo del silo. Si la
cantidad de material es pequeña, el silo puede funcionar de forma continua: se
retira el compost maduro a la vez que se recarga el silo por la parte superior.
- Compostaje en superficie: Consiste en esparcir sobre el terreno una delgada
capa de material orgánico finamente dividido, dejándolo descomponerse y
penetrar poco a poco en el suelo. Este material sufre una descomposición
aerobia y asegura la cobertura y protección del suelo, aunque presenta
pérdidas de N mayores, que son compensadas por la fijación de nitrógeno
atmosférico.
17.0 m.
19.0 m.
2.0 m.
5.5m.
2.5m.
Area de manejo del compost
Pila de compost
17.0 m.
19.0 m.
2.0 m.
5.5m.
2.5m.
Area de manejo del compost
Pila de compost
3.0m.
PILAS DE COMPOST
DRENAJE
Pendiente drenaje del 1%
PILAS DE COMPOST
DRENAJE
Pendiente drenaje del 1%
CONSTRUCCION DE CRITERIOS TÉCNICOS PARA ELCONSTRUCCION DE CRITERIOS TÉCNICOS PARA ELCONSTRUCCION DE CRITERIOS TÉCNICOS PARA ELCONSTRUCCION DE CRITERIOS TÉCNICOS PARA EL
APROVECHAMIENTO Y VALORAPROVECHAMIENTO Y VALORAPROVECHAMIENTO Y VALORAPROVECHAMIENTO Y VALORIZACIÓN DE RESIDUOD SÓLIDOS.IZACIÓN DE RESIDUOD SÓLIDOS.IZACIÓN DE RESIDUOD SÓLIDOS.IZACIÓN DE RESIDUOD SÓLIDOS.
Manual 3:Manual 3:Manual 3:Manual 3:
RESIDUOS ORGÁNICOS, PAPEL Y CARTÓN.RESIDUOS ORGÁNICOS, PAPEL Y CARTÓN.RESIDUOS ORGÁNICOS, PAPEL Y CARTÓN.RESIDUOS ORGÁNICOS, PAPEL Y CARTÓN.
- 19 -
PRIMERA PARTE: APROVECHAMIENTO Y VALORIZACIÓN DE RESIDUOS ORGANICOS CON ALTAPRIMERA PARTE: APROVECHAMIENTO Y VALORIZACIÓN DE RESIDUOS ORGANICOS CON ALTAPRIMERA PARTE: APROVECHAMIENTO Y VALORIZACIÓN DE RESIDUOS ORGANICOS CON ALTAPRIMERA PARTE: APROVECHAMIENTO Y VALORIZACIÓN DE RESIDUOS ORGANICOS CON ALTA TASA DE BIODEGRADBILIDADTASA DE BIODEGRADBILIDADTASA DE BIODEGRADBILIDADTASA DE BIODEGRADBILIDAD
epam s.a. e.s.p.Ministerio de Ambiente, Vivienda y
Desarrollo Territorial - FONAM -
- Compostaje en celdas: Para esta técnica, es necesario escavar una celda en
el suelo, recubrir su interior con geomembrana, y distribuir en fondo de la
excavación un sistema de tuberías para la recolección de los lixiviados y un
sistema de mangueras perforadas para la ventilación del compost. Una vez
dispuestos los sistemas de drenaje y aireación, se depositan los residuos
triturados para que se inicie el proceso de descomposición. Es este tipo de
compostaje, no se requiere el volteo de los materiales, ya que el oxigeno
requerido se inyecta en la celda por medio de una bomba de aire comprimido.
Para evitar el ingreso de aguas lluvias a la celda, se recomienda construir una
cubierta tipo invernadero.
CONSTRUCCION DE CRITERIOS TÉCNICOS PARA ELCONSTRUCCION DE CRITERIOS TÉCNICOS PARA ELCONSTRUCCION DE CRITERIOS TÉCNICOS PARA ELCONSTRUCCION DE CRITERIOS TÉCNICOS PARA EL
APROVECHAMIENTO Y VALORAPROVECHAMIENTO Y VALORAPROVECHAMIENTO Y VALORAPROVECHAMIENTO Y VALORIZACIÓN DE RESIDUOD SÓLIDOS.IZACIÓN DE RESIDUOD SÓLIDOS.IZACIÓN DE RESIDUOD SÓLIDOS.IZACIÓN DE RESIDUOD SÓLIDOS.
Manual 3:Manual 3:Manual 3:Manual 3:
RESIDUOS ORGÁNICOS, PAPEL Y CARTÓN.RESIDUOS ORGÁNICOS, PAPEL Y CARTÓN.RESIDUOS ORGÁNICOS, PAPEL Y CARTÓN.RESIDUOS ORGÁNICOS, PAPEL Y CARTÓN.
- 20 -
PRIMERA PARTE: APROVECHAMIENTO Y VALORIZACIÓN DE RESIDUOS ORGANICOS CON ALTAPRIMERA PARTE: APROVECHAMIENTO Y VALORIZACIÓN DE RESIDUOS ORGANICOS CON ALTAPRIMERA PARTE: APROVECHAMIENTO Y VALORIZACIÓN DE RESIDUOS ORGANICOS CON ALTAPRIMERA PARTE: APROVECHAMIENTO Y VALORIZACIÓN DE RESIDUOS ORGANICOS CON ALTA TASA DE BIODEGRADBILIDADTASA DE BIODEGRADBILIDADTASA DE BIODEGRADBILIDADTASA DE BIODEGRADBILIDAD
epam s.a. e.s.p.Ministerio de Ambiente, Vivienda y
Desarrollo Territorial - FONAM -
Foto 8. Eras rectangulares de compostaje típicas.
Fase 3: Proceso de transformación.
Una vez conformadas las pilas o eras de compostaje, se procederá a su manejo, para
lo cual se contemplan, entre otras, las siguientes actividades: aireación, maduración y
recolección del compost. A continuación se describe el proceso típico de compostaje.
a.) Aireación.
Como se explicó anteriormente, el compostaje es un proceso biológico a través del
cual los microorganismos convierten materiales orgánicos en compost, consumiendo
oxígeno para extraer energía y nutrientes de estos. Por lo tanto es de suma
importancia suministrar suficiente oxígeno a los residuos para lograr una
transformación completa de los mismos y evitar así sectores anaerobios que generen
malos olores o lixiviados.
La aireación, se puede llevar a cabo, de dos formas:
- Volteo: Este método, se aplica al compostaje en pilas, ya sean circulares o
rectangulares. Tiene por objeto remover todo el material de cada pila,
buscando que el material que esté localizado al interior de la misma quede en
la superficie. Esto se hace con el fin de homogeneizar la descomposición de
los residuos, ya que los que están en el interior de la pila, por estar sujetos a
más altas temperaturas, se descompondrán más rápidamente.
En el caso de sistemas de complejidad baja, el volteo se puede realizar
manualmente, mediante un operador con pala. En el caso de niveles medio,
medio-alto y alto, se requiere el uso de un buldózer durante algunas horas. La
frecuencia de volteo debe ser en promedio 6 veces en veinte días.
El personal involucrado durante esta labor debe vestir su overol, guantes, peto
y mascarilla contra malos olores, con el fin de prevenir que se enfermen.
- Inyección de aire comprimido: Este método se aplica a los métodos de
compostaje estático como: los silos o las celdas. Consiste en disponer bajo los
residuos un sistema de ventilación alimentado por una bomba de aire
comprimido, que inyecta el aire garantizando los procesos aeróbios.
CONSTRUCCION DE CRITERIOS TÉCNICOS PARA ELCONSTRUCCION DE CRITERIOS TÉCNICOS PARA ELCONSTRUCCION DE CRITERIOS TÉCNICOS PARA ELCONSTRUCCION DE CRITERIOS TÉCNICOS PARA EL
APROVECHAMIENTO Y VALORAPROVECHAMIENTO Y VALORAPROVECHAMIENTO Y VALORAPROVECHAMIENTO Y VALORIZACIÓN DE RESIDUOD SÓLIDOS.IZACIÓN DE RESIDUOD SÓLIDOS.IZACIÓN DE RESIDUOD SÓLIDOS.IZACIÓN DE RESIDUOD SÓLIDOS.
Manual 3:Manual 3:Manual 3:Manual 3:
RESIDUOS ORGÁNICOS, PAPEL Y CARTÓN.RESIDUOS ORGÁNICOS, PAPEL Y CARTÓN.RESIDUOS ORGÁNICOS, PAPEL Y CARTÓN.RESIDUOS ORGÁNICOS, PAPEL Y CARTÓN.
- 21 -
PRIMERA PARTE: APROVECHAMIENTO Y VALORIZACIÓN DE RESIDUOS ORGANICOS CON ALTAPRIMERA PARTE: APROVECHAMIENTO Y VALORIZACIÓN DE RESIDUOS ORGANICOS CON ALTAPRIMERA PARTE: APROVECHAMIENTO Y VALORIZACIÓN DE RESIDUOS ORGANICOS CON ALTAPRIMERA PARTE: APROVECHAMIENTO Y VALORIZACIÓN DE RESIDUOS ORGANICOS CON ALTA TASA DE BIODEGRADBILIDADTASA DE BIODEGRADBILIDADTASA DE BIODEGRADBILIDADTASA DE BIODEGRADBILIDAD
epam s.a. e.s.p.Ministerio de Ambiente, Vivienda y
Desarrollo Territorial - FONAM -
c.) Maduración y recolección del compost
En la etapa de maduración, la temperatura de la pila disminuye al nivel mesofílica y,
subsecuentemente, al nivel ambiente. Este período se caracteriza por la estabilización
de la temperatura de la pila, la cual se presenta normalmente entre el día 17 y 21, de
acuerdo a las condiciones climáticas del lugar en donde se lleve a cabo el proceso de
compostaje.
El compost ya está listo y se debe recoger cuando:
- La temperatura se estabiliza (cerca de la temperatura ambiente).
- La humedad sea del 60% (debe formar masa al apretarlo).
- El aspecto sea de forma granulada (suelto).
- Esté libre de olores.
d.) Postmaduración y almacenamiento
- Tamizado. Cuando el material ya esté compostado se somete a una selección
física con el fin de eliminar el material grueso que no se ha transformado, el
cual, si es de índole orgánica, se devuelve a las pilas de material en proceso y
si es no biodegradable se acumula y luego se retira de la planta de compostaje.
- Caracterización fisicoquímica. El material compostado es analizado en un
laboratorio para definir sus cualidades como elemento recuperador de suelos
de cultivo y/o como abono orgánico. De acuerdo con los resultados obtenidos,
se realizan ajustes químicos y/o físicos y se dispone para el uso definido. Los
análisis del abono orgánico se deben realizar en laboratorios autorizados por el
ICA de tal manera que aseguren el cumplimiento de sus normas.
Una vez recogido, el compost se puede empacar en costales, y se debe almacenar al
interior de las instalaciones de la planta, o bajo un invernadero cubierto con tela de
plástico, donde podrá secar más antes de ser vendido o distribuido a los usuarios.
Foto 9. Embalaje compost.
Parámetros de operación que deben ser controlados durante el proceso de
compostaje.
CONSTRUCCION DE CRITERIOS TÉCNICOS PARA ELCONSTRUCCION DE CRITERIOS TÉCNICOS PARA ELCONSTRUCCION DE CRITERIOS TÉCNICOS PARA ELCONSTRUCCION DE CRITERIOS TÉCNICOS PARA EL
APROVECHAMIENTO Y VALORAPROVECHAMIENTO Y VALORAPROVECHAMIENTO Y VALORAPROVECHAMIENTO Y VALORIZACIÓN DE RESIDUOD SÓLIDOS.IZACIÓN DE RESIDUOD SÓLIDOS.IZACIÓN DE RESIDUOD SÓLIDOS.IZACIÓN DE RESIDUOD SÓLIDOS.
Manual 3:Manual 3:Manual 3:Manual 3:
RESIDUOS ORGÁNICOS, PAPEL Y CARTÓN.RESIDUOS ORGÁNICOS, PAPEL Y CARTÓN.RESIDUOS ORGÁNICOS, PAPEL Y CARTÓN.RESIDUOS ORGÁNICOS, PAPEL Y CARTÓN.
- 22 -
PRIMERA PARTE: APROVECHAMIENTO Y VALORIZACIÓN DE RESIDUOS ORGANICOS CON ALTAPRIMERA PARTE: APROVECHAMIENTO Y VALORIZACIÓN DE RESIDUOS ORGANICOS CON ALTAPRIMERA PARTE: APROVECHAMIENTO Y VALORIZACIÓN DE RESIDUOS ORGANICOS CON ALTAPRIMERA PARTE: APROVECHAMIENTO Y VALORIZACIÓN DE RESIDUOS ORGANICOS CON ALTA TASA DE BIODEGRADBILIDADTASA DE BIODEGRADBILIDADTASA DE BIODEGRADBILIDADTASA DE BIODEGRADBILIDAD
epam s.a. e.s.p.Ministerio de Ambiente, Vivienda y
Desarrollo Territorial - FONAM -
El medio base a emplear es el material orgánico, que químicamente no es definido,
por lo cual se considera un medio complejo útil para el cultivo de una amplia gama de
microorganismos. Para el crecimiento de éstos y la obtención del compost se debe
cumplir con los siguientes parámetros:
a.) Balance de nutrientes.
Dentro del proceso de la digestión o estabilización del compostaje es importante
monitorear la relación Carbono / Nitrógeno ó relación C/N, ya que demasiado
carbono genera una limitación del nitrógeno en la actividad microbiana. La digestión o
estabilización del compost se logra cuando la temperatura baja y se estabiliza, la
apariencia es de humus, la humedad es adecuada y la relación C/N es cercana a 20.
El fósforo (P) es el siguiente en importancia, seguido por el azufre (S), potasio (K),
calcio (Ca) y trazas de muchos otros elementos que juegan un importante papel en el
metabolismo celular.
Estos parámetros deben monitorearse semestralmente, mediante un análisis de
laboratorio que se ejecuta sobre el compost.
b.) Tamaño del material y soporte estructural de la pila de compost.
El tamaño de las partículas del material a compostar debe ser tan pequeño como sea
posible (dicho tamaño lo da la acción de trituración de las cuchillas rotativas de la
maquina trituradora de desperdicios). No se requiere la adición de otros materiales
para dar soporte estructural a la pila, ni incrementar las bolsas de aire en la mezcla o
reducir el peso específico del material, dado que los desechos municipales poseen
estas propiedades.
c.) Fase de crecimiento.
Se caracteriza por un incremento inicial de la temperatura como consecuencia de la
aparición de la flora mesofílica (microorganismos capaces de crecer entre los 25°C y
40°C, los cuales son responsables de la actividad metabólica dentro de la pila). Esta
temperatura se da durante los primeros 5–8 días del proceso y debe ser monitoreada
por parte de un operario debidamente entrenado.
El personal involucrado durante esta labor debe vestir su overol, guantes, peto y
mascarilla contra malos olores, con el fin de prevenir que se enfermen.
d.) Fase termofílica.
Se caracteriza por una nueva subida de la temperatura (hasta 60°C); esta temperatura
se da durante los días 9 a 16 del proceso y debe ser monitoreada por parte de un
operario debidamente entrenado. En esta fase del proceso de compostación casi todos
los organismos patógenos se eliminan. Es importante aclarar que no se conoce en la
práctica casos de trabajadores que hayan sido infectados por hongos o bacterias
durante la manipulación de los desechos sólidos comportados.
Precaución: el personal involucrado durante esta labor debe vestir su overol, guantes,
peto y mascarilla contra malos olores, con el fin de prevenir enfermedades
ocupacionales.
CONSTRUCCION DE CRITERIOS TÉCNICOS PARA ELCONSTRUCCION DE CRITERIOS TÉCNICOS PARA ELCONSTRUCCION DE CRITERIOS TÉCNICOS PARA ELCONSTRUCCION DE CRITERIOS TÉCNICOS PARA EL
APROVECHAMIENTO Y VALORAPROVECHAMIENTO Y VALORAPROVECHAMIENTO Y VALORAPROVECHAMIENTO Y VALORIZACIÓN DE RESIDUOD SÓLIDOS.IZACIÓN DE RESIDUOD SÓLIDOS.IZACIÓN DE RESIDUOD SÓLIDOS.IZACIÓN DE RESIDUOD SÓLIDOS.
Manual 3:Manual 3:Manual 3:Manual 3:
RESIDUOS ORGÁNICOS, PAPEL Y CARTÓN.RESIDUOS ORGÁNICOS, PAPEL Y CARTÓN.RESIDUOS ORGÁNICOS, PAPEL Y CARTÓN.RESIDUOS ORGÁNICOS, PAPEL Y CARTÓN.
- 23 -
PRIMERA PARTE: APROVECHAMIENTO Y VALORIZACIÓN DE RESIDUOS ORGANICOS CON ALTAPRIMERA PARTE: APROVECHAMIENTO Y VALORIZACIÓN DE RESIDUOS ORGANICOS CON ALTAPRIMERA PARTE: APROVECHAMIENTO Y VALORIZACIÓN DE RESIDUOS ORGANICOS CON ALTAPRIMERA PARTE: APROVECHAMIENTO Y VALORIZACIÓN DE RESIDUOS ORGANICOS CON ALTA TASA DE BIODEGRADBILIDADTASA DE BIODEGRADBILIDADTASA DE BIODEGRADBILIDADTASA DE BIODEGRADBILIDAD
epam s.a. e.s.p.Ministerio de Ambiente, Vivienda y
Desarrollo Territorial - FONAM -
e.) Control de humedad.
Un contenido óptimo de humedad en la mezcla de material a compostar es importante
para facilitar la descomposición microbiana de los desechos orgánicos. Dado que el
agua es esencial para la solubilización de nutrientes y el bienestar del protoplasma
celular, un contenido de humedad abajo del 20% puede inhibir severamente el
proceso. Un contenido demasiado alto de humedad causará un flujo de lixiviados de
la pila de compost. Además, en compostaje aeróbico, demasiada agua bloquea el
paso del aire, haciendo que el proceso de compostaje se torne predominantemente
anaerobio. Un contenido de humedad entre 50% y 70% (en promedio 60%) es el más
adecuado para el proceso de compostaje aeróbico.
Durante la operación, el contenido de humedad puede ser controlado adicionando
agua a las pilas de compost una o dos veces por día (o como el operador de
compostaje crea necesario). El contenido de agua ideal es tal que al tomarlo en una
mano y apretarlo, forma una masa semicompacta, es decir que está húmedo, pero que
no escurre agua.
f.) pH.
El pH inicial del material compostado generalmente se sitúa entre 5 y 7. El pH
desciende hasta un valor de 5 ó menos en los primeros dos o tres días de
compostación y luego empieza a aumentar de nuevo hasta alcanzar valores cercanos
de 8.5 ó más, manteniéndose constante mientras persistan las condiciones aeróbicas.
Si el compostado se torna anaerobio, el pH desciende hasta 4.5. El valor
recomendado debe oscilar entre 6 y 8. Con la medición del pH, el operador puede
conocer la tendencia del proceso de compostación y estar alerta a cualquier cambio
extraño.
g.) Temperatura.
El calor biológicamente generado dentro de la pila es importante por dos razones:
• Maximiza la velocidad de descomposición.
• Produce un material microbiologicamente seguro para su uso.
Inicialmente los desechos sólidos se descomponen en fase mesofílica (temperaturas
de 25ºC a 40ºC), pero después de sobrepasar las etapas ácidas de la descomposición
la temperatura se eleva de 35ºC a unos 65ºC. La digestión se lleva a cabo a una
temperatura promedio de 60ºC a 70ºC. Temperaturas entre 66ºC y 71ºC son
alcanzadas por espacio de diez días. Es por esto que la temperatura es uno de los
mejores indicadores del grado de estabilización obtenido.
La temperatura dentro de la pila puede ser regulada mediante el control de humedad y
ventilación sobre la misma. Para el control de la misma se sugiere el uso de un
termómetro.
h.) Control de la densidad.
CONSTRUCCION DE CRITERIOS TÉCNICOS PARA ELCONSTRUCCION DE CRITERIOS TÉCNICOS PARA ELCONSTRUCCION DE CRITERIOS TÉCNICOS PARA ELCONSTRUCCION DE CRITERIOS TÉCNICOS PARA EL
APROVECHAMIENTO Y VALORAPROVECHAMIENTO Y VALORAPROVECHAMIENTO Y VALORAPROVECHAMIENTO Y VALORIZACIÓN DE RESIDUOD SÓLIDOS.IZACIÓN DE RESIDUOD SÓLIDOS.IZACIÓN DE RESIDUOD SÓLIDOS.IZACIÓN DE RESIDUOD SÓLIDOS.
Manual 3:Manual 3:Manual 3:Manual 3:
RESIDUOS ORGÁNICOS, PAPEL Y CARTÓN.RESIDUOS ORGÁNICOS, PAPEL Y CARTÓN.RESIDUOS ORGÁNICOS, PAPEL Y CARTÓN.RESIDUOS ORGÁNICOS, PAPEL Y CARTÓN.
- 24 -
PRIMERA PARTE: APROVECHAMIENTO Y VALORIZACIÓN DE RESIDUOS ORGANICOS CON ALTAPRIMERA PARTE: APROVECHAMIENTO Y VALORIZACIÓN DE RESIDUOS ORGANICOS CON ALTAPRIMERA PARTE: APROVECHAMIENTO Y VALORIZACIÓN DE RESIDUOS ORGANICOS CON ALTAPRIMERA PARTE: APROVECHAMIENTO Y VALORIZACIÓN DE RESIDUOS ORGANICOS CON ALTA TASA DE BIODEGRADBILIDADTASA DE BIODEGRADBILIDADTASA DE BIODEGRADBILIDADTASA DE BIODEGRADBILIDAD
epam s.a. e.s.p.Ministerio de Ambiente, Vivienda y
Desarrollo Territorial - FONAM -
Para fines de diseño del proceso debe tenerse en cuenta que la densidad de los
materiales varía con la fase de compostaje. De densidades del orden de 150 Kg./m3
durante la fase inicial, se pasa a 415 Kg./m3
al final del compostaje, lo que implica
reducciones en la masa total de cerca del 60%.
i.) Control de olores.
En una planta de compostaje bien operada no deben existir olores desagradables. Los
olores debidos a productos químicos o materia en descomposición se presentan
ocasionalmente. Para prevenirlos se deben cubrir las pilas de compost con una manta
o cobija fabricada con fibras sintéticas como polipropileno. Igualmente se puede
esparcir cal en el suelo con el mismo fin. Si los malos olores persisten, se debe
voltear, triturar y agregar ó disminuir agua.
j.) Control de moscas.
Para este fin las pilas se pueden cubrir con una manta o cobija fabricada con fibras
sintéticas como polietileno o polipropileno. Si los malos olores persisten se debe
voltear, triturar y agregar o disminuir agua.
k.) Control de hormigas (opcional).
Si la presencia de hormigas arrieras llega a amenazar la estabilidad estructural de las
pilas (sacando material vegetal con el fin de llevarlo a sus colonias), el control de
hormigas se hace de tres formas:
- Sembrando plantas aromáticas (limonaria) alrededor de la zona de compostaje.
- Controlando el contenido de humedad en la pila (a mayor contenido de agua,
las hormigas se van).
- Cubriendo las pilas con cartones impregnados de melaza; cuando las hormigas
se peguen al cartón el mismo se retira y se incinera.
No se debe emplear ningún tipo de insecticida, dado que por accidente o mal manejo
se puede afectar el proceso de lombricultura ulterior.
l.) Control de roedores.
Se puede regar cal viva en las proximidades de la pila; al mismo tiempo se dejan
pocetas con agua donde estos animales puedan beberla. El efecto en estos animales
es una muerte por resecamiento de los órganos internos de los mismos.
m.) Cuidados con el sistema de drenaje.
Se debe revisar periódicamente, en especial después de lluvias fuertes, que el drenaje
de cada terraza o era de compostaje esté en buenas condiciones de funcionamiento,
sobre todo que no sea obstaculizado por hierbas, palos, tierra u otros.
n.) Transporte del compost a la sección de lombricultura.
Cuando el compost esté listo, un operario de la sección de compostaje debe cargar el
compost en una carretilla y llevar su contenido a la sección de lombricultura.
CONSTRUCCION DE CRITERIOS TÉCNICOS PARA ELCONSTRUCCION DE CRITERIOS TÉCNICOS PARA ELCONSTRUCCION DE CRITERIOS TÉCNICOS PARA ELCONSTRUCCION DE CRITERIOS TÉCNICOS PARA EL
APROVECHAMIENTO Y VALORAPROVECHAMIENTO Y VALORAPROVECHAMIENTO Y VALORAPROVECHAMIENTO Y VALORIZACIÓN DE RESIDUOD SÓLIDOS.IZACIÓN DE RESIDUOD SÓLIDOS.IZACIÓN DE RESIDUOD SÓLIDOS.IZACIÓN DE RESIDUOD SÓLIDOS.
Manual 3:Manual 3:Manual 3:Manual 3:
RESIDUOS ORGÁNICOS, PAPEL Y CARTÓN.RESIDUOS ORGÁNICOS, PAPEL Y CARTÓN.RESIDUOS ORGÁNICOS, PAPEL Y CARTÓN.RESIDUOS ORGÁNICOS, PAPEL Y CARTÓN.
- 25 -
PRIMERA PARTE: APROVECHAMIENTO Y VALORIZACIÓN DE RESIDUOS ORGANICOS CON ALTAPRIMERA PARTE: APROVECHAMIENTO Y VALORIZACIÓN DE RESIDUOS ORGANICOS CON ALTAPRIMERA PARTE: APROVECHAMIENTO Y VALORIZACIÓN DE RESIDUOS ORGANICOS CON ALTAPRIMERA PARTE: APROVECHAMIENTO Y VALORIZACIÓN DE RESIDUOS ORGANICOS CON ALTA TASA DE BIODEGRADBILIDADTASA DE BIODEGRADBILIDADTASA DE BIODEGRADBILIDADTASA DE BIODEGRADBILIDAD
epam s.a. e.s.p.Ministerio de Ambiente, Vivienda y
Desarrollo Territorial - FONAM -
Balance de Masas
El balance de masas para el proceso de compostaje, se determinó con base de
cálculo una tonelada de residuos orgánicos.
Figura 5. Balance de masas proceso de compostaje.
RECOLECCIÓN
SELECTIVA
TRITURACIÓN
DISPOSICIÓN DE
HILERAS
PROCESO DE
DESCOMPOSICIÓN
EMBALAJE Y
ALMACENAMIENTO COMERCIALIZACIÓN
SELECCIÓN
RECEPCIÓN EN
PLANTA
Tamizado
Rompimiento de
bolsas
Volteo para
oxigenación.
Remoción de
contaminantes
MADURACION
POST MADURACION
(compost) Análisis
físico-
químicos
ENTRADAS SALIDAS
SELECCIÓN
EN LA FUENTE
1 Ton de
Residuos
orgánicos
0.01 ton
de
plástico
0.99 Ton de
Residuos
orgánicos
0.02 ton
de
material
es
inorgáni
cos
0.97 Ton de
Residuos
orgánicos
0.68 Ton
de
Compost
0.01 Ton
de
rechazos
0.67 Ton
de
Compost
0.68 Ton de
Compost
0.67 Ton de
Compost
CONSTRUCCION DE CRITERIOS TÉCNICOS PARA ELCONSTRUCCION DE CRITERIOS TÉCNICOS PARA ELCONSTRUCCION DE CRITERIOS TÉCNICOS PARA ELCONSTRUCCION DE CRITERIOS TÉCNICOS PARA EL
APROVECHAMIENTO Y VALORAPROVECHAMIENTO Y VALORAPROVECHAMIENTO Y VALORAPROVECHAMIENTO Y VALORIZACIÓN DE RESIDUOD SÓLIDOS.IZACIÓN DE RESIDUOD SÓLIDOS.IZACIÓN DE RESIDUOD SÓLIDOS.IZACIÓN DE RESIDUOD SÓLIDOS.
Manual 3:Manual 3:Manual 3:Manual 3:
RESIDUOS ORGÁNICOS, PAPEL Y CARTÓN.RESIDUOS ORGÁNICOS, PAPEL Y CARTÓN.RESIDUOS ORGÁNICOS, PAPEL Y CARTÓN.RESIDUOS ORGÁNICOS, PAPEL Y CARTÓN.
- 26 -
PRIMERA PARTE: APROVECHAMIENTO Y VALORIZACIÓN DE RESIDUOS ORGANICOS CON ALTAPRIMERA PARTE: APROVECHAMIENTO Y VALORIZACIÓN DE RESIDUOS ORGANICOS CON ALTAPRIMERA PARTE: APROVECHAMIENTO Y VALORIZACIÓN DE RESIDUOS ORGANICOS CON ALTAPRIMERA PARTE: APROVECHAMIENTO Y VALORIZACIÓN DE RESIDUOS ORGANICOS CON ALTA TASA DE BIODEGRADBILIDADTASA DE BIODEGRADBILIDADTASA DE BIODEGRADBILIDADTASA DE BIODEGRADBILIDAD
epam s.a. e.s.p.Ministerio de Ambiente, Vivienda y
Desarrollo Territorial - FONAM -
Fuente: Esta consultoría. 2008
CONSTRUCCION DE CRITERIOS TÉCNICOS PARA ELCONSTRUCCION DE CRITERIOS TÉCNICOS PARA ELCONSTRUCCION DE CRITERIOS TÉCNICOS PARA ELCONSTRUCCION DE CRITERIOS TÉCNICOS PARA EL
APROVECHAMIENTO Y VALORAPROVECHAMIENTO Y VALORAPROVECHAMIENTO Y VALORAPROVECHAMIENTO Y VALORIZACIÓN DE RESIDUOD SÓLIDOS.IZACIÓN DE RESIDUOD SÓLIDOS.IZACIÓN DE RESIDUOD SÓLIDOS.IZACIÓN DE RESIDUOD SÓLIDOS.
Manual 3:Manual 3:Manual 3:Manual 3:
RESIDUOS ORGÁNICOS, PAPEL Y CARTÓN.RESIDUOS ORGÁNICOS, PAPEL Y CARTÓN.RESIDUOS ORGÁNICOS, PAPEL Y CARTÓN.RESIDUOS ORGÁNICOS, PAPEL Y CARTÓN.
- 27 -
PRIMERA PARTE: APROVECHAMIENTO Y VALORIZACIÓN DE RESIDUOS ORGANICOS CON ALTAPRIMERA PARTE: APROVECHAMIENTO Y VALORIZACIÓN DE RESIDUOS ORGANICOS CON ALTAPRIMERA PARTE: APROVECHAMIENTO Y VALORIZACIÓN DE RESIDUOS ORGANICOS CON ALTAPRIMERA PARTE: APROVECHAMIENTO Y VALORIZACIÓN DE RESIDUOS ORGANICOS CON ALTA TASA DE BIODEGRADBILIDADTASA DE BIODEGRADBILIDADTASA DE BIODEGRADBILIDADTASA DE BIODEGRADBILIDAD
epam s.a. e.s.p.Ministerio de Ambiente, Vivienda y
Desarrollo Territorial - FONAM -
1.6.2 Lombricultura.
La lombricultura tiene por objeto producir un humus de alta calidad para uso en la
agricultura, a partir del compost producido en las pilas de compostaje.
Complementariamente se produce una alta cantidad de biomasa de lombrices, la cual
puede ser objeto de comercialización. A continuación se describen las
especificaciones técnicas del proceso. La Figura 6 muestra el diagrama de flujo del
proceso de lombricultura.
Figura 6. Diagrama del proceso de lombricultura
Fuente: Esta consultaría. 2008
FASE 2:
Acondicionamiento
FASE 3:
Proceso de
transformación
FASE 1:
Obtención de la
materia prima
COMPOST
CONFORMACION
CAMAS DE
LOMBRICULTURA
SIEMBRA DE
LOMBRICES AL
SUSTRATO
EMBALAJE Y
ALMACENAMIENTO
COMERCIALIZACIÓN
HUMUS
MADURACION DEL
SUSTRATO
SEPARACION DEL
HUMUS Y LAS
LOMBRICES
SECADOLOMBRICES
TAMIZADO
ANALISIS
FÍSICO-
QUÍMICOS
CONSTRUCCION DE CRITERIOS TÉCNICOS PARA ELCONSTRUCCION DE CRITERIOS TÉCNICOS PARA ELCONSTRUCCION DE CRITERIOS TÉCNICOS PARA ELCONSTRUCCION DE CRITERIOS TÉCNICOS PARA EL
APROVECHAMIENTO Y VALORAPROVECHAMIENTO Y VALORAPROVECHAMIENTO Y VALORAPROVECHAMIENTO Y VALORIZACIÓN DE RESIDUOD SÓLIDOS.IZACIÓN DE RESIDUOD SÓLIDOS.IZACIÓN DE RESIDUOD SÓLIDOS.IZACIÓN DE RESIDUOD SÓLIDOS.
Manual 3:Manual 3:Manual 3:Manual 3:
RESIDUOS ORGÁNICOS, PAPEL Y CARTÓN.RESIDUOS ORGÁNICOS, PAPEL Y CARTÓN.RESIDUOS ORGÁNICOS, PAPEL Y CARTÓN.RESIDUOS ORGÁNICOS, PAPEL Y CARTÓN.
- 28 -
PRIMERA PARTE: APROVECHAMIENTO Y VALORIZACIÓN DE RESIDUOS ORGANICOS CON ALTAPRIMERA PARTE: APROVECHAMIENTO Y VALORIZACIÓN DE RESIDUOS ORGANICOS CON ALTAPRIMERA PARTE: APROVECHAMIENTO Y VALORIZACIÓN DE RESIDUOS ORGANICOS CON ALTAPRIMERA PARTE: APROVECHAMIENTO Y VALORIZACIÓN DE RESIDUOS ORGANICOS CON ALTA TASA DE BIODEGRADBILIDADTASA DE BIODEGRADBILIDADTASA DE BIODEGRADBILIDADTASA DE BIODEGRADBILIDAD
epam s.a. e.s.p.Ministerio de Ambiente, Vivienda y
Desarrollo Territorial - FONAM -
Fase 1: Obtención de la materia prima.
La materia prima para esta técnica, es el compost maduro obtenido de los procesos de
compostaje.
Fase 2: Acondicionamiento.
a.) Conformación de las camas de lombricultura, una (1) por día.
El proceso de lombricultura se lleva a cabo en camas rectangulares de dimensiones
variables según el volumen de residuos a tratar. De acuerdo con la experiencia
lograda en algunas plantas (Pasca, Epam, 2001) el tiempo necesario para producir un
humus de alta calidad es de 90 días, a partir del compost generado en 20 días de
proceso.
En plantas de procesamiento que tengan implementado el proceso de compostaje, se
aconseja construir camas de lombricultura en tal forma que a cada una vaya el
compost producido cada día. Las dimensiones de las camas pueden ser de 1,1 metros
de ancho, 0,60 metros de altura útil, 0,70 metros de altura total y longitud proporcional
al volumen diario de compost a tratar (desde 15-18 metros en adelante).
En la Figura 7 se aprecia la forma de elaborar una cama para lombricultura. Para la
construcción de las camas se recomienda:
- La estructura puede ser en estacas de madera inmunizada (aplicar una parte de
ACPM por cuatro de creosota), de 1 metro de longitud y 4 cm. de diámetros,
hincando una estaca cada 2 metros.
- En la base la cama se debe extender una capa de 5 cm. de gravilla, para evitar la
retención de agua.
- Las paredes del perímetro de las camas podrán construirse en geotextil Permaflex
S500 o similar, el cual va adherido a estacas de madera mediante grapas de acero
galvanizadas.
No obstante lo anterior, las camas pueden construirse en otros materiales tales como
concreto, ladrillo, tabla, lona u otros disponibles.
b.) Procedimiento de llenado de la cama
En el llenado de las camas de lombricultura, se debe tener en cuenta:
- La estructura de retención anteriormente diseñada se llena con compost hasta una
altura de 60-62 centímetros desde la base de gravilla.
- Se debe llenar una estructura de retención por día. Para fines de diseño, una cama
puede procesar por año el compost producido en cuatro días en la sección de
compostaje.
- Las camas se deben numerar para llevar un control sobre ellas, colocando en
fichas los datos concernientes al proceso de digestión, tales como fecha de inicio
del proceso, temperatura, pH y humedad.
La Figura 8 muestra la disposición de estas camas.
CONSTRUCCION DE CRITERIOS TÉCNICOS PARA ELCONSTRUCCION DE CRITERIOS TÉCNICOS PARA ELCONSTRUCCION DE CRITERIOS TÉCNICOS PARA ELCONSTRUCCION DE CRITERIOS TÉCNICOS PARA EL
APROVECHAMIENTO Y VALORAPROVECHAMIENTO Y VALORAPROVECHAMIENTO Y VALORAPROVECHAMIENTO Y VALORIZACIÓN DE RESIDUOD SÓLIDOS.IZACIÓN DE RESIDUOD SÓLIDOS.IZACIÓN DE RESIDUOD SÓLIDOS.IZACIÓN DE RESIDUOD SÓLIDOS.
Manual 3:Manual 3:Manual 3:Manual 3:
RESIDUOS ORGÁNICOS, PAPEL Y CARTÓN.RESIDUOS ORGÁNICOS, PAPEL Y CARTÓN.RESIDUOS ORGÁNICOS, PAPEL Y CARTÓN.RESIDUOS ORGÁNICOS, PAPEL Y CARTÓN.
- 29 -
PRIMERA PARTE: APROVECHAMIENTO Y VALORIZACIÓN DE RESIDUOS ORGANICOS CON ALTAPRIMERA PARTE: APROVECHAMIENTO Y VALORIZACIÓN DE RESIDUOS ORGANICOS CON ALTAPRIMERA PARTE: APROVECHAMIENTO Y VALORIZACIÓN DE RESIDUOS ORGANICOS CON ALTAPRIMERA PARTE: APROVECHAMIENTO Y VALORIZACIÓN DE RESIDUOS ORGANICOS CON ALTA TASA DE BIODEGRADBILIDADTASA DE BIODEGRADBILIDADTASA DE BIODEGRADBILIDADTASA DE BIODEGRADBILIDAD
epam s.a. e.s.p.Ministerio de Ambiente, Vivienda y
Desarrollo Territorial - FONAM -
Figura 7. Estructura de una cama típica de lombricultura
Fuente: Epam, 1999
Figura 8. Disposición típica de las camas de lombricultura
Fuente: Epam, 1999
c.) Siembra
Consiste en depositar lombrices en las camas para que las mismas se reproduzcan y
procesen el compost presente en el lecho. La variedad a utilizar es la lombriz roja
californiana, cuyo pie de cría se debe adquirir ya adaptado para consumir compost
proveniente de residuos sólidos.
• Cantidad: se debe sembrar 5 Kg. de lombrices vivas por metro cuadrado, para un
total de 100 Kg. por cama; este dato se aplica a partir del día # 22 de operación de
la planta, cuando la sección de lombricultura produzca el pie de cría necesario
para las nuevas camas.
• Técnica: las lombrices se entierran suavemente a unos 10 centímetros de
profundidad en cada cama, a distancias de 90 centímetros. No debe sembrarse
toda la semilla al mismo tiempo. Antes debe hacerse una prueba con unas 20
lombrices puestas sobre la superficie. Si éstas se introducen por sí solas y
permanecen vivas por un tiempo largo, significa que el sustrato reúne las
condiciones adecuadas como hábitat y alimento. Si se quedan en la superficie es
ESTACA
GEOTEXTIL
BASE EN GRAVILLA e=5 cm.
2.0 m.
0.70m.
1.0m.
ESTACA
GEOTEXTIL
BASE EN GRAVILLA e=5 cm.
2.0 m.
0.70m.
1.0m.
Disposición18 m. 18 m.0.20 m.
ESPACIO DE MANEJO
CAMA CAMA
CAMA CAMA
Disposición18 m. 18 m.0.20 m.
ESPACIO DE MANEJO
CAMA CAMA
CAMA CAMA
18 m. 18 m.0.20 m.
ESPACIO DE MANEJO
CAMA CAMA
CAMA CAMA
CONSTRUCCION DE CRITERIOS TÉCNICOS PARA ELCONSTRUCCION DE CRITERIOS TÉCNICOS PARA ELCONSTRUCCION DE CRITERIOS TÉCNICOS PARA ELCONSTRUCCION DE CRITERIOS TÉCNICOS PARA EL
APROVECHAMIENTO Y VALORAPROVECHAMIENTO Y VALORAPROVECHAMIENTO Y VALORAPROVECHAMIENTO Y VALORIZACIÓN DE RESIDUOD SÓLIDOS.IZACIÓN DE RESIDUOD SÓLIDOS.IZACIÓN DE RESIDUOD SÓLIDOS.IZACIÓN DE RESIDUOD SÓLIDOS.
Manual 3:Manual 3:Manual 3:Manual 3:
RESIDUOS ORGÁNICOS, PAPEL Y CARTÓN.RESIDUOS ORGÁNICOS, PAPEL Y CARTÓN.RESIDUOS ORGÁNICOS, PAPEL Y CARTÓN.RESIDUOS ORGÁNICOS, PAPEL Y CARTÓN.
- 30 -
PRIMERA PARTE: APROVECHAMIENTO Y VALORIZACIÓN DE RESIDUOS ORGANICOS CON ALTAPRIMERA PARTE: APROVECHAMIENTO Y VALORIZACIÓN DE RESIDUOS ORGANICOS CON ALTAPRIMERA PARTE: APROVECHAMIENTO Y VALORIZACIÓN DE RESIDUOS ORGANICOS CON ALTAPRIMERA PARTE: APROVECHAMIENTO Y VALORIZACIÓN DE RESIDUOS ORGANICOS CON ALTA TASA DE BIODEGRADBILIDADTASA DE BIODEGRADBILIDADTASA DE BIODEGRADBILIDADTASA DE BIODEGRADBILIDAD
epam s.a. e.s.p.Ministerio de Ambiente, Vivienda y
Desarrollo Territorial - FONAM -
necesario lavar el sustrato y repetir la prueba anterior. La siembra debe realizarse
a luz natural.
Cualquier época del año es propicia para ejecutar una explotación de lombrices.
• Ciclo de vida de la lombriz. La Eisenia Foetida (lombriz roja californiana, ver foto
10), tiene una vida muy larga, llega hasta los 16 años y es muy prolífica. Se
cataloga como hermafrodita antigónica, ya que necesita acoplamiento para
conseguir el intercambio de espermios con otra lombriz. La madurez sexual la
alcanzan entre 90 y 120 días, y el desarrollo completo a los 7 meses.
La lombriz roja cuando es adulta mide de 5 a 6 centímetros, su diámetro oscila
entre 3 y 5 milímetros, es de color rojo y pesa aproximadamente un gramo;
diariamente requiere una cantidad de alimento equivalente a su peso, excretando
en forma de humus el 60% del mismo; el 40% restante es asimilado y utilizado en
el incremento de la biomasa.
Cuando la temperatura y la humedad del medio ambiente donde habitan son
adecuadas, se acoplan dos lombrices en un periodo de 7 días obteniendo 2
capullos. Los capullos se abren pasados 21 días de incubación y de cada uno de
ellos sale un número de cría entre 2 y 20 lombrices. Las lombrices recién nacidas
son de color blanco, se vuelven rosadas a los 6 días y toman su color rojo a los 15
ó 20 días. La población de lombrices se dobla cada 3 meses.
Foto 10. Lombriz roja californiana.
Fase 3: Proceso de transformación
a.) Etapa de maduración: transformación del compost en humus.
Las lombrices tardan 90 días en transformar el compost producido en humus o abono
orgánico de alta calidad. No se requiere el volteo del material depositado en las
camas. Se debe aplicar riego por medio de aspersores cada vez que el sustrato lo
necesite, preferiblemente en horas de la mañana.
b.) Separación del humus y las lombrices
El humus ya esta listo cuando (ver foto 11):
CONSTRUCCION DE CRITERIOS TÉCNICOS PARA ELCONSTRUCCION DE CRITERIOS TÉCNICOS PARA ELCONSTRUCCION DE CRITERIOS TÉCNICOS PARA ELCONSTRUCCION DE CRITERIOS TÉCNICOS PARA EL
APROVECHAMIENTO Y VALORAPROVECHAMIENTO Y VALORAPROVECHAMIENTO Y VALORAPROVECHAMIENTO Y VALORIZACIÓN DE RESIDUOD SÓLIDOS.IZACIÓN DE RESIDUOD SÓLIDOS.IZACIÓN DE RESIDUOD SÓLIDOS.IZACIÓN DE RESIDUOD SÓLIDOS.
Manual 3:Manual 3:Manual 3:Manual 3:
RESIDUOS ORGÁNICOS, PAPEL Y CARTÓN.RESIDUOS ORGÁNICOS, PAPEL Y CARTÓN.RESIDUOS ORGÁNICOS, PAPEL Y CARTÓN.RESIDUOS ORGÁNICOS, PAPEL Y CARTÓN.
- 31 -
PRIMERA PARTE: APROVECHAMIENTO Y VALORIZACIÓN DE RESIDUOS ORGANICOS CON ALTAPRIMERA PARTE: APROVECHAMIENTO Y VALORIZACIÓN DE RESIDUOS ORGANICOS CON ALTAPRIMERA PARTE: APROVECHAMIENTO Y VALORIZACIÓN DE RESIDUOS ORGANICOS CON ALTAPRIMERA PARTE: APROVECHAMIENTO Y VALORIZACIÓN DE RESIDUOS ORGANICOS CON ALTA TASA DE BIODEGRADBILIDADTASA DE BIODEGRADBILIDADTASA DE BIODEGRADBILIDADTASA DE BIODEGRADBILIDAD
epam s.a. e.s.p.Ministerio de Ambiente, Vivienda y
Desarrollo Territorial - FONAM -
- Su aspecto es suelto (forma granulada).
- Su color es negruzco.
- Se encuentra libre de olores.
- El pH es medianamente alcalino (8).
Para la separación del humus y las lombrices se utiliza un proceso denominado
“trampeo” que se lleva a cabo a los 84 días de procesos y consiste en:
- Extender sobre la superficie de la cama costales de polipropileno con tamaño
de orificios de 3/16”.
- Colocar sobre los costales, una capa de compost proveniente de la sección de
compostaje; las lombrices migran a través de los agujeros del costal a la
superficie buscando la comida fresca.
- Luego el sustrato que está sobre los costales se retira y así se hace
sucesivamente cada 2 días tres veces, hasta que no haya lombrices en el
humus.
Existen otros métodos como el tamizado del material presente en las camas, pero no
es aconsejable dado que, como todo ser vivo, las lombrices se estresan y hasta
pueden morir a causa de los movimientos bruscos.
Las lombrices que se producen como consecuencia del proceso pueden ser usadas
para ser sembradas en otras camas en la planta y para la venta.
c.) Secado del abono o lombricompuesto
Una vez se han sacado las lombrices de las camas, el paso siguiente es sacar el
humus de las mismas y someterlo a un proceso de secado, antes de proceder a su
clasificación y empaque.
• Retiro de las camas. Una vez separadas las lombrices del humus, tal como
quedó dicho anteriormente, se procede a retirar el lombricompuesto de las camas
y a cargarlo en carretillas de llanta neumática, mediante el uso de palas.
• Conformación de pilas de secado. El lombricompuesto es transportado hasta el
invernadero de secado, donde se deposita en el suelo conformando una pila de
sección triangular cuya base tenga un ancho de 1 metro, un largo de 10 metros y
una altura de 0,2 –0,7 metros (máximo 1 m). Cada día se debe elaborar una pila
con el humus proveniente de una cama de lombricultura. Cuando el material de
una pila complete siete días de secado se transfiere a la sección de clasificación.
• Cuidados con la cubierta plástica. Dado que el techo del invernadero de la
sección de secado es plástico, se debe revisar periódicamente, en especial
después de lluvias fuertes, que no haya fisuras o huecos en el plástico, lo que
conllevaría la filtración de agua al invernadero y el mojado del humus.
• Cuidados con el sistema de drenaje. Se debe revisar periódicamente, en
especial después de lluvias fuertes, que el drenaje perimetral que rodea el
invernadero este libre de obstáculos (hierbas, palos, piedras, tierra) que impidan el
libre flujo de agua.
CONSTRUCCION DE CRITERIOS TÉCNICOS PARA ELCONSTRUCCION DE CRITERIOS TÉCNICOS PARA ELCONSTRUCCION DE CRITERIOS TÉCNICOS PARA ELCONSTRUCCION DE CRITERIOS TÉCNICOS PARA EL
APROVECHAMIENTO Y VALORAPROVECHAMIENTO Y VALORAPROVECHAMIENTO Y VALORAPROVECHAMIENTO Y VALORIZACIÓN DE RESIDUOD SÓLIDOS.IZACIÓN DE RESIDUOD SÓLIDOS.IZACIÓN DE RESIDUOD SÓLIDOS.IZACIÓN DE RESIDUOD SÓLIDOS.
Manual 3:Manual 3:Manual 3:Manual 3:
RESIDUOS ORGÁNICOS, PAPEL Y CARTÓN.RESIDUOS ORGÁNICOS, PAPEL Y CARTÓN.RESIDUOS ORGÁNICOS, PAPEL Y CARTÓN.RESIDUOS ORGÁNICOS, PAPEL Y CARTÓN.
- 32 -
PRIMERA PARTE: APROVECHAMIENTO Y VALORIZACIÓN DE RESIDUOS ORGANICOS CON ALTAPRIMERA PARTE: APROVECHAMIENTO Y VALORIZACIÓN DE RESIDUOS ORGANICOS CON ALTAPRIMERA PARTE: APROVECHAMIENTO Y VALORIZACIÓN DE RESIDUOS ORGANICOS CON ALTAPRIMERA PARTE: APROVECHAMIENTO Y VALORIZACIÓN DE RESIDUOS ORGANICOS CON ALTA TASA DE BIODEGRADBILIDADTASA DE BIODEGRADBILIDADTASA DE BIODEGRADBILIDADTASA DE BIODEGRADBILIDAD
epam s.a. e.s.p.Ministerio de Ambiente, Vivienda y
Desarrollo Territorial - FONAM -
d.) Clasificación y almacenamiento del abono
Una vez seco, el humus debe clasificarse según su tamaño, proceso en el cual
también se debe retirar elementos desechables que por su tamaño no se ha podido
retirar antes (tapas de botellas, pedacitos de vidrio y otros).
Para el desarrollo de esta actividad se requiere la adquisición de una zaranda vibratoria
de una capacidad mínima de 0,650 toneladas por hora, equipada para clasificar 3
tamaños, mallas # 4 de 3/16” y ½” en tela de caucho o alambre perfilado inoxidable,
potenciada por un motor eléctrico trifásico con las protecciones eléctricas adecuadas, y
recubrimientos anticorrosivos, dado que va a trabajar al aire libre.
Figura 9. Diagrama de flujo de la clasificación.
Fuente: Esta consultoría. 2008.
El equipo de clasificación debe estar ubicado en la sección de secado con el fin de
facilitar el posterior empaque del lombricompuesto y transporte a la bodega de
almacenamiento. En este lugar el operario alimenta la zaranda vibratoria mediante el
uso de una pala, utilizando el humus de la pila que ya completó 7 días de secado.
• Clasificación y empaque. A la salida de la zaranda vibratoria, el humus libre de
contaminantes queda clasificado en los siguientes tamaños:
- Tamaño mayor a ½”.
- Tamaño entre ½” y 3/16”.
- Tamaño menor a 3/16”.
Luego es empacado manualmente con una pala según los tamaños especificados
anteriormente, en costales de polipropileno con capacidad de 40 kilogramos.
Posteriormente, los costales de lona son cerrados usando cordel de polipropileno o
cabuya de fique (Ver foto 11). Se debe tener especial cuidado en el manejo del humus
empacado, de no mezclar los costales con humus de un tamaño con otros que
contienen humus de diferente tamaño
• Separación de desechos. Los residuos sólidos no biodegradables como vidrio,
metal y plástico de pequeñas dimensiones que resultan en el proceso de clasificación
deben ser recogidos manualmente y llevados al relleno sanitario directamente, dado que
es muy engorroso recuperar este material por su pequeño tamaño.
VIENE DE SECADO CLASIFICACION
POR TAMIZADO
RETIRO DE
MATERIAL NO
EMPAQUE DEL
HUMUS
ALMACENAMIENTO VENTA
CLASIFICACION
POR TAMIZADO
RETIRO DE
MATERIAL NO
DESEADO
EMPAQUE DEL
HUMUS
ALMACENAMIENTO
AL RELLENO
VENTA
CONSTRUCCION DE CRITERIOS TÉCNICOS PARA ELCONSTRUCCION DE CRITERIOS TÉCNICOS PARA ELCONSTRUCCION DE CRITERIOS TÉCNICOS PARA ELCONSTRUCCION DE CRITERIOS TÉCNICOS PARA EL
APROVECHAMIENTO Y VALORAPROVECHAMIENTO Y VALORAPROVECHAMIENTO Y VALORAPROVECHAMIENTO Y VALORIZACIÓN DE RESIDUOD SÓLIDOS.IZACIÓN DE RESIDUOD SÓLIDOS.IZACIÓN DE RESIDUOD SÓLIDOS.IZACIÓN DE RESIDUOD SÓLIDOS.
Manual 3:Manual 3:Manual 3:Manual 3:
RESIDUOS ORGÁNICOS, PAPEL Y CARTÓN.RESIDUOS ORGÁNICOS, PAPEL Y CARTÓN.RESIDUOS ORGÁNICOS, PAPEL Y CARTÓN.RESIDUOS ORGÁNICOS, PAPEL Y CARTÓN.
- 33 -
PRIMERA PARTE: APROVECHAMIENTO Y VALORIZACIÓN DE RESIDUOS ORGANICOS CON ALTAPRIMERA PARTE: APROVECHAMIENTO Y VALORIZACIÓN DE RESIDUOS ORGANICOS CON ALTAPRIMERA PARTE: APROVECHAMIENTO Y VALORIZACIÓN DE RESIDUOS ORGANICOS CON ALTAPRIMERA PARTE: APROVECHAMIENTO Y VALORIZACIÓN DE RESIDUOS ORGANICOS CON ALTA TASA DE BIODEGRADBILIDADTASA DE BIODEGRADBILIDADTASA DE BIODEGRADBILIDADTASA DE BIODEGRADBILIDAD
epam s.a. e.s.p.Ministerio de Ambiente, Vivienda y
Desarrollo Territorial - FONAM -
Foto 11. Embalaje humus listo para la venta.
• Almacenamiento del abono. Una vez empacado, el abono debe ser almacenado
en un sitio seguro y no expuesto a la lluvia, en espera de los clientes.
Los costales con el lombricompuesto son transportados manualmente en una
carretilla de llanta neumática a la bodega de almacenamiento; allí se apilan los
costales teniendo en cuenta el tamaño del humus que contiene.
El lombricompuesto puede ser almacenado por largo tiempo, pero pierde en parte su
calidad dado que el lombricompuesto se seca y por ende mueren los microorganismos
presentes en él, aunque seguirá siendo un producto rico en minerales y saludable para
el suelo. Por la razón anterior lo mejor es comercializar el lombricompuesto en un
período menor a 60 días.
e.) Análisis del lombricompuesto.
Una vez el humus o lombricompuesto esté seco y listo para la venta se debe verificar
periódicamente (semestralmente) la calidad del abono orgánico generado en la planta,
para así garantizar el producto a los posibles compradores. Dicho análisis debe
contemplar los siguientes parámetros:
- Humedad, % en masa.
- Nitrógeno orgánico como % en masa.
- Carbono orgánico % en masa.
- Fósforo total como P2O5, % en masa.
- Materia orgánica, % en masa.
- Potasio como % en masa.
- Sodio como Na, % en masa.
- Calcio como CaO, % en masa.
- Magnesio como MgO3, % en masa.
- Sulfatos, % en masa.
- Plomo como Pb , mg/kg.
- Hierro como Fe, % en masa.
- Manganeso como Mn, mg/kg.
- Cobre como Cu, mg/kg.
CONSTRUCCION DE CRITERIOS TÉCNICOS PARA ELCONSTRUCCION DE CRITERIOS TÉCNICOS PARA ELCONSTRUCCION DE CRITERIOS TÉCNICOS PARA ELCONSTRUCCION DE CRITERIOS TÉCNICOS PARA EL
APROVECHAMIENTO Y VALORAPROVECHAMIENTO Y VALORAPROVECHAMIENTO Y VALORAPROVECHAMIENTO Y VALORIZACIÓN DE RESIDUOD SÓLIDOS.IZACIÓN DE RESIDUOD SÓLIDOS.IZACIÓN DE RESIDUOD SÓLIDOS.IZACIÓN DE RESIDUOD SÓLIDOS.
Manual 3:Manual 3:Manual 3:Manual 3:
RESIDUOS ORGÁNICOS, PAPEL Y CARTÓN.RESIDUOS ORGÁNICOS, PAPEL Y CARTÓN.RESIDUOS ORGÁNICOS, PAPEL Y CARTÓN.RESIDUOS ORGÁNICOS, PAPEL Y CARTÓN.
- 34 -
PRIMERA PARTE: APROVECHAMIENTO Y VALORIZACIÓN DE RESIDUOS ORGANICOS CON ALTAPRIMERA PARTE: APROVECHAMIENTO Y VALORIZACIÓN DE RESIDUOS ORGANICOS CON ALTAPRIMERA PARTE: APROVECHAMIENTO Y VALORIZACIÓN DE RESIDUOS ORGANICOS CON ALTAPRIMERA PARTE: APROVECHAMIENTO Y VALORIZACIÓN DE RESIDUOS ORGANICOS CON ALTA TASA DE BIODEGRADBILIDADTASA DE BIODEGRADBILIDADTASA DE BIODEGRADBILIDADTASA DE BIODEGRADBILIDAD
epam s.a. e.s.p.Ministerio de Ambiente, Vivienda y
Desarrollo Territorial - FONAM -
Parámetros de operación que deben ser controlados.
Para que el proceso sea exitoso se deben manejar las siguientes condiciones:
a.) Aireación de las camas.
Debe impedirse la compactación del sustrato, con el fin de permitir el paso del aíre:
Para esto se mezcla continuamente con un rastrillo de puntas redondeadas y se
agrega algún material que facilite la entrada de aire, como pasto seco.
b.) Tamaño del material.
El tamaño de las partículas del material para lombricultura debe ser tan pequeño
como sea posible (dicho tamaño lo da la acción de trituración de las cuchillas rotativas
de la maquina trituradora de desperdicios).
c.) Control de humedad.
El valor promedio es del 80%. Este nivel óptimo puede probarse tomando un puñado
del sustrato en la mano y que al comprimirlo no escurra agua. Si los lechos se mojan
demasiado, la disponibilidad de oxigeno disminuye y las lombrices pueden morir por
anoxia, presentando una coloración roja negruzca. Si hay exceso de agua en las
camas se debe hacer un desagüe a la misma.
d.) El pH.
El valor ideal oscila entre 6 y 8. Si el sustrato es muy ácido se corrige adicionándole
CaCO3 en proporción de 200 gramos por metro cuadrado; si es muy alcalino se puede
agregar papel picado. El pH puede medirse con papel tornasol, para lo cual se debe
humectar la muestra (evitando que escurra), luego se aplica el papel de tornasol y, de
acuerdo con la escala de tonos, se puede establecer el valor del pH.
e.) Temperatura.
La temperatura ideal para la lombriz roja es de 20° (ambiente); ella puede ser
regulada mediante el control de la humedad y la ventilación. Si la temperatura al
interior de las camas es muy alta el compost debe dejarse madurar por un período
mayor, según lo considere necesario el operario entrenado por parte del contratista en
procesos de compostaje. Por esta razón no es aconsejable construir un invernadero
en plástico sobre las camas, pues, si se considera que la temperatura media anual de
Guaduas es 23.5ºC, el invernadero puede incrementar la temperatura a valores que
podrían afectar el desarrollo normal de las lombrices.
f.) Control de olores.
En las camas de lombricultura no se presentan malos olores, excepto en los primeros
días del proceso, lo cual es algo normal.
g.) Control de hormigas.
Se debe hacer énfasis en que las hormigas no son predadoras de las lombrices, sino
tan solo competidoras por el alimento (azucares), crías y huevos, por lo cual deben ser
controladas. En el sitio de la planta hay presencia de varias clases de hormigas, las
cuales se pueden controlar de tres maneras, en caso de ser necesario:
CONSTRUCCION DE CRITERIOS TÉCNICOS PARA ELCONSTRUCCION DE CRITERIOS TÉCNICOS PARA ELCONSTRUCCION DE CRITERIOS TÉCNICOS PARA ELCONSTRUCCION DE CRITERIOS TÉCNICOS PARA EL
APROVECHAMIENTO Y VALORAPROVECHAMIENTO Y VALORAPROVECHAMIENTO Y VALORAPROVECHAMIENTO Y VALORIZACIÓN DE RESIDUOD SÓLIDOS.IZACIÓN DE RESIDUOD SÓLIDOS.IZACIÓN DE RESIDUOD SÓLIDOS.IZACIÓN DE RESIDUOD SÓLIDOS.
Manual 3:Manual 3:Manual 3:Manual 3:
RESIDUOS ORGÁNICOS, PAPEL Y CARTÓN.RESIDUOS ORGÁNICOS, PAPEL Y CARTÓN.RESIDUOS ORGÁNICOS, PAPEL Y CARTÓN.RESIDUOS ORGÁNICOS, PAPEL Y CARTÓN.
- 35 -
PRIMERA PARTE: APROVECHAMIENTO Y VALORIZACIÓN DE RESIDUOS ORGANICOS CON ALTAPRIMERA PARTE: APROVECHAMIENTO Y VALORIZACIÓN DE RESIDUOS ORGANICOS CON ALTAPRIMERA PARTE: APROVECHAMIENTO Y VALORIZACIÓN DE RESIDUOS ORGANICOS CON ALTAPRIMERA PARTE: APROVECHAMIENTO Y VALORIZACIÓN DE RESIDUOS ORGANICOS CON ALTA TASA DE BIODEGRADBILIDADTASA DE BIODEGRADBILIDADTASA DE BIODEGRADBILIDADTASA DE BIODEGRADBILIDAD
epam s.a. e.s.p.Ministerio de Ambiente, Vivienda y
Desarrollo Territorial - FONAM -
- Sembrando plantas aromáticas (limonaria u otra) alrededor de las camas.
- Controlando el contenido de humedad en la pila, lo cual se hace regando las
camas con agua sin llegar a inundarlas (a mayor contenido de agua, las
hormigas se van).
- Cubriendo las pilas con cartones impregnados de melaza; cuando las hormigas
se peguen al cartón, el mismo se retira y se incinera.
No se debe emplear ningún tipo de insecticida, pues las lombrices son altamente
sensibles a los mismos.
h.) Control de chizas.
Las chizas, en cambio, sí se alimentan de lombrices, por lo cual deben ser
controladas. El mejor método para ello es la búsqueda, extracción y eliminación
manual. Se recomienda buscar bien pues, usualmente, las chizas están en grupos de
2 ó más.
i.) Ácaros rojos.
No atacan a la lombriz, pero compiten por la comida. El mejor control es no colocar
comida demasiado fresca y evitar la humedad excesiva de la cama.
j.) Control de roedores.
Los topos son los únicos roedores que se pueden constituir en un problema. El control
consiste en regar cal viva cerca de la cama y dejar pocetas con agua donde estos
animales puedan beberla, lo cual les produce la muerte por resecamiento de sus
órganos internos.
k.) Control de aves.
Si hay problemas con aves se pueden cubrir las camas con ramas secas de plátano o
de otra planta de hojas anchas.
l.) Aplicación de sustancias químicas u orgánicas venenosas.
Por experiencia, es altamente perjudicial (mortal) aplicar herbicidas, insecticidas,
fungicidas, raticidas ó cualquier otra sustancia de origen orgánico ó inorgánico tóxicas,
en la proximidad de las camas de lombricultura, dado que las extermina.
Balance de masas.
El balance de masas para el proceso de lombricultura, se determino para una cama
con las siguientes dimensiones:
- Longitud: 18 m.
- Ancho: 1.1 m.
- Alto efectivo: 0.61 m.
Para la determinación de la cantidad inicial de compost a tratar, se tuvo en cuenta una
densidad de 415 kg/m3
.
CONSTRUCCION DE CRITERIOS TÉCNICOS PARA ELCONSTRUCCION DE CRITERIOS TÉCNICOS PARA ELCONSTRUCCION DE CRITERIOS TÉCNICOS PARA ELCONSTRUCCION DE CRITERIOS TÉCNICOS PARA EL
APROVECHAMIENTO Y VALORAPROVECHAMIENTO Y VALORAPROVECHAMIENTO Y VALORAPROVECHAMIENTO Y VALORIZACIÓN DE RESIDUOD SÓLIDOS.IZACIÓN DE RESIDUOD SÓLIDOS.IZACIÓN DE RESIDUOD SÓLIDOS.IZACIÓN DE RESIDUOD SÓLIDOS.
Manual 3:Manual 3:Manual 3:Manual 3:
RESIDUOS ORGÁNICOS, PAPEL Y CARTÓN.RESIDUOS ORGÁNICOS, PAPEL Y CARTÓN.RESIDUOS ORGÁNICOS, PAPEL Y CARTÓN.RESIDUOS ORGÁNICOS, PAPEL Y CARTÓN.
- 36 -
PRIMERA PARTE: APROVECHAMIENTO Y VALORIZACIÓN DE RESIDUOS ORGANICOS CON ALTAPRIMERA PARTE: APROVECHAMIENTO Y VALORIZACIÓN DE RESIDUOS ORGANICOS CON ALTAPRIMERA PARTE: APROVECHAMIENTO Y VALORIZACIÓN DE RESIDUOS ORGANICOS CON ALTAPRIMERA PARTE: APROVECHAMIENTO Y VALORIZACIÓN DE RESIDUOS ORGANICOS CON ALTA TASA DE BIODEGRADBILIDADTASA DE BIODEGRADBILIDADTASA DE BIODEGRADBILIDADTASA DE BIODEGRADBILIDAD
epam s.a. e.s.p.Ministerio de Ambiente, Vivienda y
Desarrollo Territorial - FONAM -
Figura 10. Balance de masas proceso de lombricultura.
Fuente: Esta consultoría. 2008
COMPOST
CONFORMACION
CAMAS DE
LOMBRICULTURA
SIEMBRA DE
LOMBRICES AL
SUSTRATO
EMBALAJE Y
ALMACENAMIENTO
COMERCIALIZACIÓN
HUMUS
MADURACION DEL
SUSTRATO
SEPARACION DEL
HUMUS Y LAS
LOMBRICES
LOMBRICES
ENTRADAS SALIDAS
SECADO
TAMIZADO
ANALISIS
FÍSICO-
QUÍMICOS
5 ton de compost.
0.1 ton de lombrices
Agua
3 ton de humus.
0.2 ton de lombrices
3 ton de humus 2.85 ton de humus
2.85 ton de humus 0.001 ton residuos
inorgánicos
2.849 ton de humus
2.849 ton de humus
2.849 ton de humus
CONSTRUCCION DE CRITERIOS TÉCNICOS PARA ELCONSTRUCCION DE CRITERIOS TÉCNICOS PARA ELCONSTRUCCION DE CRITERIOS TÉCNICOS PARA ELCONSTRUCCION DE CRITERIOS TÉCNICOS PARA EL
APROVECHAMIENTO Y VALORAPROVECHAMIENTO Y VALORAPROVECHAMIENTO Y VALORAPROVECHAMIENTO Y VALORIZACIÓN DE RESIDUOD SÓLIDOS.IZACIÓN DE RESIDUOD SÓLIDOS.IZACIÓN DE RESIDUOD SÓLIDOS.IZACIÓN DE RESIDUOD SÓLIDOS.
Manual 3:Manual 3:Manual 3:Manual 3:
RESIDUOS ORGÁNICOS, PAPEL Y CARTÓN.RESIDUOS ORGÁNICOS, PAPEL Y CARTÓN.RESIDUOS ORGÁNICOS, PAPEL Y CARTÓN.RESIDUOS ORGÁNICOS, PAPEL Y CARTÓN.
- 37 -
PRIMERA PARTE: APROVECHAMIENTO Y VALORIZACIÓN DE RESIDUOS ORGANICOS CON ALTAPRIMERA PARTE: APROVECHAMIENTO Y VALORIZACIÓN DE RESIDUOS ORGANICOS CON ALTAPRIMERA PARTE: APROVECHAMIENTO Y VALORIZACIÓN DE RESIDUOS ORGANICOS CON ALTAPRIMERA PARTE: APROVECHAMIENTO Y VALORIZACIÓN DE RESIDUOS ORGANICOS CON ALTA TASA DE BIODEGRADBILIDADTASA DE BIODEGRADBILIDADTASA DE BIODEGRADBILIDADTASA DE BIODEGRADBILIDAD
epam s.a. e.s.p.Ministerio de Ambiente, Vivienda y
Desarrollo Territorial - FONAM -
1.6.3 Aprovechamiento energético.
El aprovechamiento de los residuos orgánicos (biomasa), con fines energéticos no es
nada nuevo. Desde los tiempos más antiguos, el hombre ha venido utilizando como
combustible desde la leña hasta el excremento de ganado desecado. En la medida en
que el grado de desarrollo de algunos países ha ido aumentando estos combustibles
tradicionales se han ido sustituyendo por otros convencionales como el carbón, el
petróleo, etc. Hoy la crisis energética ha aumentado la investigación en el desarrollo
de energías alternativas considerando el aprovechamiento energético de los residuos
con alta tasa de biodegradación como una alternativa para la generación de energía,
biocombustibles, etc.
La biomasa proveniente de los residuos orgánicos con alta tasa de biodegradabilidad,
y algunas de sus características como la baja densidad física y la alta humedad no
permiten su empleo directo en procesos de aprovechamiento energético, por lo tanto
se necesitan ciertos tratamientos para adecuarlas a las condiciones de explotación con
alta eficiencia.
Por medio de la aplicación de dichos tratamientos a la biomasa, se generan
biocombustibles que pueden sustituir a los combustibles fósiles sólidos (carbón),
líquidos (petróleo) o gaseosos (gas natural), ya que presentan, en general, las
siguientes características:
- Alto contenido energético por unidad de volumen.
- Facilidad de transporte y almacenamiento.
- Buena combustión.
Los procesos de extracción y/o transformación para aprovechamiento energético de la
biomasa, son variados y requieren de montajes industriales especializados. En la
figura 11 se presenta un esquema de las diferentes alternativas de aprovechamiento
de los residuos orgánicos con fines energéticos.
Fase 1: Obtención de la materia prima.
Al igual que en los procesos de aprovechamiento biológico, tanto la separación de los
residuos sólidos en la fuente de generación, como la recolección selectiva, son los
primeros pasos para conseguir materia prima apropiada para los procesos de
aprovechamiento energético. (Ver numeral 2.5.1, Fase 1.)
Fase 2: Selección y acondicionamiento.
Los procesos de aprovechamiento energético de la biomasa varían de acuerdo al
contenido de humedad de la misma. (Ver tabla 2.)
• Biomasa Húmeda. Aquellos residuos que presentan un contenido de
humedad elevado (mayor o igual al 50%), deberán ser aprovechados mediante
procesos bioquímicos para los cuales no requieren acondicionamiento alguno.
• Biomasa Seca. En el caso de los residuos orgánicos con contenidos de
medianamente elevados entre 30% y 50%) serán destinados a aprovechamiento
mediante procesos termoquímicos, por ello deben ser sometidos a una serie de
procesos de acondicionamiento que permitan garantizar propiedades físicas mínimas
que permitan la explotación de la materia prima con eficiencias energéticas
adecuadas.
epam s.a. e.s.p.Ministerio de Ambiente, Vivienda y
Desarrollo Territorial - FONAM -
Figura 11. Alternativas de aprovechamiento energético de residuos orgánicos con alta tasa de biodegradabilidad.
Fuente: Esta consultaría. 2008
EXTRACCIÓN
(Residuos vegetales
post-cosecha)
PROCESOS
BIOQUÍMICOS
(Biomasa húmeda)
RESIDUOS
ORGÁNICOS
(BIOMASA)
PROCESOS
TERMOQUÍMICOS
(Biomasa seca)
• SECADO
• MOLIENDA
• ASTILLADO
• TAMIZADO
DESTILACIÓN
DESTRUCTIVA
PIRÓLISIS
GASIFICACIÓN
COMBUSTIÓN
FERMENTACIÓN
SECADO Y
EXTRUSIÓN
ADICIÓN DE
SOLVENTES
HIDROCARBUROS Y
COMPUESTOS
AFINES.
• SECADO
• MOLIENDA
• ASTILLADO
• TAMIZADO
ENERGÍA PARA
PRODUCCIÓN
ELECTRICIDAD,
CALOR, ETC.
DIGESTION
ANAERÓBIA
HIDRÓLISIS ÁCIDA
DIGESTIÓN AEROBIA
BIOCOMBUSTIBLES
LÍQUIDOS
BIOGAS
PRODUCTOS
QUÍMICOS
COMPACTACIÓN
PRODUCTOS
COMBUSTIBLES
CONSTRUCCION DE CRITERIOS TÉCNICOS PARA ELCONSTRUCCION DE CRITERIOS TÉCNICOS PARA ELCONSTRUCCION DE CRITERIOS TÉCNICOS PARA ELCONSTRUCCION DE CRITERIOS TÉCNICOS PARA EL
APROVECHAMIENTO Y VALORIZACIÓN DE RESIDUOD SÓLIDOS.APROVECHAMIENTO Y VALORIZACIÓN DE RESIDUOD SÓLIDOS.APROVECHAMIENTO Y VALORIZACIÓN DE RESIDUOD SÓLIDOS.APROVECHAMIENTO Y VALORIZACIÓN DE RESIDUOD SÓLIDOS.
Manual 3:Manual 3:Manual 3:Manual 3:
RESIDUOS ORGÁNICOS, PAPEL Y CARTÓN.RESIDUOS ORGÁNICOS, PAPEL Y CARTÓN.RESIDUOS ORGÁNICOS, PAPEL Y CARTÓN.RESIDUOS ORGÁNICOS, PAPEL Y CARTÓN.
- 36 -
PRIMERA PARTE: APROVECHAMIENTO Y VALORIZACIÓN DE RESIDUOS ORGANICOS CON ALTA TASA DE BIODEGRADBILIDADPRIMERA PARTE: APROVECHAMIENTO Y VALORIZACIÓN DE RESIDUOS ORGANICOS CON ALTA TASA DE BIODEGRADBILIDADPRIMERA PARTE: APROVECHAMIENTO Y VALORIZACIÓN DE RESIDUOS ORGANICOS CON ALTA TASA DE BIODEGRADBILIDADPRIMERA PARTE: APROVECHAMIENTO Y VALORIZACIÓN DE RESIDUOS ORGANICOS CON ALTA TASA DE BIODEGRADBILIDAD
epam s.a. e.s.p.Ministerio de Ambiente, Vivienda y
Desarrollo Territorial - FONAM -
Tabla 2. Ejemplos de biomasa de acuerdo al contenido de humedad.
Fuente: Esta consultoría. 2008.
a.) Secado
El secado, es uno de los procesos más importantes de acondicionamiento de biomasa
para aprovechamiento energético por procesos termoquímicos. Esta actividad se
busca reducir el contenido de humedad de la biomasa y puede llevarse a cabo de
forma natural, aprovechando la energía de sol, ó forzada, empleando algún otro
elemento como agente calefactor.
- Secado natural: Se expone a la biomasa a la intemperie siempre que su
contenido de humedad sea mayor que el contenido del aire ambiente, por
transferencia de materia tenderá al equilibrio con el medio entregando cierta
cantidad de agua en forma de vapor al mismo. Debe tenerse bien claro hasta que
valor llegará el contenido de humedad después de logrado el equilibrio con el
medio ambiente.
- Secado artificial o forzado: Suele realizarse en secadores que emplean algún
agente caloportador (humos producto de la combustión, vapor de agua exhausto,
etc.). En este caso hay que tener en cuenta que es un proceso que puede
introducir costos y pérdidas desde el punto s de vista económica y hay que definir
previamente como se asumirá el secado, que agente emplear y de qué manera.
Existen infinidad de secadores en el mercado que habría que estudiar para su
selección. La tecnología del diseño de estos equipos también está a mano de
forma que puede ser acometida.
El secado es importante ya que evita perder energía en la aplicación de los procesos
termoquímicos en la primera etapa de los procesos dirigida al desprendimiento de la
humedad contenida en la biomasa, de manera que la mayor parte de la energía
generada sea energía útil.
b.) Molienda
Esta es una operación que se realiza fundamentalmente en biomasas lignocelulósicas
que presenten una distribución de tamaño no acorde con el proceso de transformación
a la que debe ser sometida.
La biomasa se muele para estar en congruencia con el sistema de alimentación que se
vaya a emplear y con las condiciones de diseño del sistema de aprovechamiento
energético a utilizar. Hay que tener en cuenta el tipo de biomasa a ser molida, por sus
BIOMASA HUMEDA BIOMASA SECA
- Lodos de tratamiento de aguas
residuales urbanas o industriales de
tipo orgánico.
- Residuos líquidos del beneficio de
ganado.
- Algas
- Licores residuales
- Residuos sólidos urbanos.
- Residuos forestales.
- Residuos agrícolas.
CONSTRUCCION DE CRITERIOS TÉCNICOS PARA ELCONSTRUCCION DE CRITERIOS TÉCNICOS PARA ELCONSTRUCCION DE CRITERIOS TÉCNICOS PARA ELCONSTRUCCION DE CRITERIOS TÉCNICOS PARA EL
APROVECHAMIENTO Y VALORIZACIÓN DE RESIDUOD SÓLIDOS.APROVECHAMIENTO Y VALORIZACIÓN DE RESIDUOD SÓLIDOS.APROVECHAMIENTO Y VALORIZACIÓN DE RESIDUOD SÓLIDOS.APROVECHAMIENTO Y VALORIZACIÓN DE RESIDUOD SÓLIDOS.
Manual 3:Manual 3:Manual 3:Manual 3:
RESIDUOS ORGÁNICOS, PAPEL Y CARTÓN.RESIDUOS ORGÁNICOS, PAPEL Y CARTÓN.RESIDUOS ORGÁNICOS, PAPEL Y CARTÓN.RESIDUOS ORGÁNICOS, PAPEL Y CARTÓN.
- 37 -
PRIMERA PARTE: APROVECHAMIENTO Y VALORIZACIÓN DE RESIDUOS ORGANICOS CON ALTA TASA DE BIODEGRADBILIDADPRIMERA PARTE: APROVECHAMIENTO Y VALORIZACIÓN DE RESIDUOS ORGANICOS CON ALTA TASA DE BIODEGRADBILIDADPRIMERA PARTE: APROVECHAMIENTO Y VALORIZACIÓN DE RESIDUOS ORGANICOS CON ALTA TASA DE BIODEGRADBILIDADPRIMERA PARTE: APROVECHAMIENTO Y VALORIZACIÓN DE RESIDUOS ORGANICOS CON ALTA TASA DE BIODEGRADBILIDAD
epam s.a. e.s.p.Ministerio de Ambiente, Vivienda y
Desarrollo Territorial - FONAM -
propiedades físicas; las materias biomásicas altamente fibrosas son muy difíciles de
moler, teniéndose que buscar el molino más adecuado para ello.
c.) Astillado
Esta operación se realiza a los residuos agrícolas o forestales después que son
cortados o colectados de forma primaria, generalmente para residuos forestales,
restos de podas o mantenimiento de zonas verdes.
El astillado está encaminado a convertir en astillas unas maderas o materiales
biomásicos cuyo transporte en bruto no sería económico o técnicamente factible.
Generalmente se lleva a cabo de forma mecánica, existiendo ya equipos con una
altísima eficiencia y alcance en la operación.
d.) Compactación
Es un proceso intermedio de aprovechamiento, que consiste en la conformación de
productos combustibles apropiados para pequeñas instalaciones domésticas
individuales o colectivas de madera o carbón, (chimeneas, hornos, fogatas, etc.). Las
técnicas más representativas son:
- Paletizado: Se emplean prensas de granulación similares a las utilizadas para
preparar algunos tipos concentrado para alimentación animal, aunque con
modificaciones. El material se forma por extrusión hacia el exterior, a través de una
matriz cilíndrica, con orificios donde el material se alimenta desde dentro y es
aprisionado por un sistema de rodillos.
La compactación se puede hacer de forma natural o mediante el empleo de
aditivos que no contengan elementos químicos contaminantes. En cualquier caso
la materia prima debe tener determinadas condiciones de granulometría y
humedad reducida. Para una misma máquina peletizadora y el mismo tipo de
materia prima, el rendimiento varía en función principalmente del diámetro del
producto final y de la utilización o no de aditivos.
El resultado del proceso de peletizado es un producto combustible llamado pellets,
que son pequeños cilindros entre 7 y 20 mm de diámetro y de 25 a 60 mm de
longitud. Es un producto muy manejable y limpio, que se puede servir a granel o
envasado. (Ver foto 12.)
Foto 12. Pellets combustibles.
CONSTRUCCION DE CRITERIOS TÉCNICOS PARA ELCONSTRUCCION DE CRITERIOS TÉCNICOS PARA ELCONSTRUCCION DE CRITERIOS TÉCNICOS PARA ELCONSTRUCCION DE CRITERIOS TÉCNICOS PARA EL
APROVECHAMIENTO Y VALORIZACIÓN DE RESIDUOD SÓLIDOS.APROVECHAMIENTO Y VALORIZACIÓN DE RESIDUOD SÓLIDOS.APROVECHAMIENTO Y VALORIZACIÓN DE RESIDUOD SÓLIDOS.APROVECHAMIENTO Y VALORIZACIÓN DE RESIDUOD SÓLIDOS.
Manual 3:Manual 3:Manual 3:Manual 3:
RESIDUOS ORGÁNICOS, PAPEL Y CARTÓN.RESIDUOS ORGÁNICOS, PAPEL Y CARTÓN.RESIDUOS ORGÁNICOS, PAPEL Y CARTÓN.RESIDUOS ORGÁNICOS, PAPEL Y CARTÓN.
- 38 -
PRIMERA PARTE: APROVECHAMIENTO Y VALORIZACIÓN DE RESIDUOS ORGANICOS CON ALTA TASA DE BIODEGRADBILIDADPRIMERA PARTE: APROVECHAMIENTO Y VALORIZACIÓN DE RESIDUOS ORGANICOS CON ALTA TASA DE BIODEGRADBILIDADPRIMERA PARTE: APROVECHAMIENTO Y VALORIZACIÓN DE RESIDUOS ORGANICOS CON ALTA TASA DE BIODEGRADBILIDADPRIMERA PARTE: APROVECHAMIENTO Y VALORIZACIÓN DE RESIDUOS ORGANICOS CON ALTA TASA DE BIODEGRADBILIDAD
epam s.a. e.s.p.Ministerio de Ambiente, Vivienda y
Desarrollo Territorial - FONAM -
- Briqueteado: En este proceso se usan prensas de pistón que actúan mediante
compresión, empleando volantes de inercia para conseguir elevadas presiones.
Se obtienen como producto final las briquetas, que son similares a los pellets
en su forma cilíndrica, pero de mayor tamaño, ya que el diámetro puede variar
entre 50 y 130 mm y la longitud entre 50 y 300 mm. Al igual que los pellets, su
densidad es alta, pudiendo oscilar entre 1000 y 1300 kg/m3
.
La compactación se realiza de forma natural, ya que la compresión produce
una elevación de la temperatura y la baquelización del producto en la
superficie. El producto final obtenido se presenta en el mercado embalado en
cajas de cartón o bolsas de plástico haciendo fácil y limpio su manejo. Va
destinado a su utilización en chimeneas, cocinas de leña, etc., en sustitución
de la madera o el carbón. Sus características le permiten la comercialización a
través de los mismos canales que los habituales para cualquier otro producto
de consumo doméstico diario, siendo esta una importante ventaja competitiva
frente a las otras alternativas. (Ver foto 13).
Foto 13. Briquetas combustibles.
Fase 3: Proceso de transformación.
a.) Extracción
Existen numerosas especies vegetales que producen en su metabolismo
hidrocarburos o compuestos afines, de elevado poder calorífico, que se pueden utilizar
directamente como combustibles. Estos compuestos se pueden obtener a través de un
proceso de extracción directa, aunque en la actualidad no está completamente
definido el esquema de operación, debido a que está condicionado a cada tipo de
especie vegetal. No obstante, los ensayos realizados en laboratorios indican que un
proceso general de extracción directa podría ser el que aparece en la figura 12.
En general, el proceso consiste en secar y triturar los residuos vegetales, hasta
obtener partículas pequeñas, que se someten a extracción con acetona u otro
disolvente similar. Extracciones posteriores con hexano y benceno permiten obtener
un aceite negro con propiedades similares a los crudos, formados por hidrocarburos y
un residuo rico en proteínas e hidratos de carbono, que puede ser utilizado como
materia prima para la producción de etanol por fermentación.
CONSTRUCCION DE CRITERIOS TÉCNICOS PARA ELCONSTRUCCION DE CRITERIOS TÉCNICOS PARA ELCONSTRUCCION DE CRITERIOS TÉCNICOS PARA ELCONSTRUCCION DE CRITERIOS TÉCNICOS PARA EL
APROVECHAMIENTO Y VALORIZACIÓN DE RESIDUOD SÓLIDOS.APROVECHAMIENTO Y VALORIZACIÓN DE RESIDUOD SÓLIDOS.APROVECHAMIENTO Y VALORIZACIÓN DE RESIDUOD SÓLIDOS.APROVECHAMIENTO Y VALORIZACIÓN DE RESIDUOD SÓLIDOS.
Manual 3:Manual 3:Manual 3:Manual 3:
RESIDUOS ORGÁNICOS, PAPEL Y CARTÓN.RESIDUOS ORGÁNICOS, PAPEL Y CARTÓN.RESIDUOS ORGÁNICOS, PAPEL Y CARTÓN.RESIDUOS ORGÁNICOS, PAPEL Y CARTÓN.
- 39 -
PRIMERA PARTE: APROVECHAMIENTO Y VALORIZACIÓN DE RESIDUOS ORGANICOS CON ALTA TASA DE BIODEGRADBILIDADPRIMERA PARTE: APROVECHAMIENTO Y VALORIZACIÓN DE RESIDUOS ORGANICOS CON ALTA TASA DE BIODEGRADBILIDADPRIMERA PARTE: APROVECHAMIENTO Y VALORIZACIÓN DE RESIDUOS ORGANICOS CON ALTA TASA DE BIODEGRADBILIDADPRIMERA PARTE: APROVECHAMIENTO Y VALORIZACIÓN DE RESIDUOS ORGANICOS CON ALTA TASA DE BIODEGRADBILIDAD
epam s.a. e.s.p.Ministerio de Ambiente, Vivienda y
Desarrollo Territorial - FONAM -
Figura 12. Extracción de hidrocarburos a partir de biomasa vegetal.
Fuente: FERNANDEZ, JAVIER. Energía de la biomasa y su aprovechamiento energético. Centro de
inmunología molecular. Ciudad Habana – Cuba. 2005.
Como se puede observar en la tabla 3 la biomasa con alto grado de humedad puede
transformarse mediante procesos bioquímicos generando una buena variedad de
subproductos con un nivel de aplicación determinado en cada caso.
Los procesos termoquímicos de conversión se basan en someter a la biomasa a la
acción de altas temperaturas y pueden dividirse en 3 amplias categorías, dependiendo
de que el calentamiento se lleve a cabo con exceso de aire (combustión), en
presencia de cantidades limitadas de aire (gasificación) o en ausencia total del mismo
(pirólisis).
Tabla Procesos de transformación de la biomasa en energía.
Fuente: FERNANDEZ, JAVIER. Energía de la biomasa y su aprovechamiento energético. Centro de
inmunología molecular. Ciudad Habana – Cuba. 2005.
a.) Procesos termoquímicos
Estos procesos se basan en la descomposición térmica de la biomasa, la cual es
sometida a altas temperaturas, para dar lugar a transformaciones químicas de la
misma. A partir de este tratamiento se obtienen productos combustibles o
directamente a energía para la producción de electricidad u otro tipo de energía útil.
Los procesos a través de los cuales ocurre la transformación química de la biomasa a
partir de su degradación térmica, son: la combustión, la gasificación y la pirólisis como
se muestra en la tabla 3.
b.) Procesos bioquímicos.
Se dividen a su vez en procesos microbiológicos y procesos químicos.
- Procesos microbiológicos: Se desarrollan por el crecimiento de
microorganismos, que degradan la materia orgánica al nutrirse de ella,
originando unos productos de interés energético, que pueden ser líquidos,
sólidos y/o gaseosos.
Este tipo de proceso presenta grandes posibilidades, debido a la gran variedad
de microorganismos, enzimas y microbios, entre las que se encuentran
actualmente, la producción de biocombustibles líquidos (bioetanol), y de
productos químicos (ácidos orgánicos, alcoholes, cetonas y polímeros de
diferente naturaleza).
Para que estos procesos se puedan llevar a cabo es preciso que la biomasa
tenga un alto contenido de humedad ( 50 %).
CONSTRUCCION DE CRITERIOS TÉCNICOS PARA ELCONSTRUCCION DE CRITERIOS TÉCNICOS PARA ELCONSTRUCCION DE CRITERIOS TÉCNICOS PARA ELCONSTRUCCION DE CRITERIOS TÉCNICOS PARA EL
APROVECHAMIENTO Y VALORIZACIÓN DE RESIDUOD SÓLIDOS.APROVECHAMIENTO Y VALORIZACIÓN DE RESIDUOD SÓLIDOS.APROVECHAMIENTO Y VALORIZACIÓN DE RESIDUOD SÓLIDOS.APROVECHAMIENTO Y VALORIZACIÓN DE RESIDUOD SÓLIDOS.
Manual 3:Manual 3:Manual 3:Manual 3:
RESIDUOS ORGÁNICOS, PAPEL Y CARTÓN.RESIDUOS ORGÁNICOS, PAPEL Y CARTÓN.RESIDUOS ORGÁNICOS, PAPEL Y CARTÓN.RESIDUOS ORGÁNICOS, PAPEL Y CARTÓN.
- 40 -
PRIMERA PARTE: APROVECHAMIENTO Y VALORIZACIÓN DE RESIDUOS ORGANICOS CON ALTA TASA DE BIODEGRADBILIDADPRIMERA PARTE: APROVECHAMIENTO Y VALORIZACIÓN DE RESIDUOS ORGANICOS CON ALTA TASA DE BIODEGRADBILIDADPRIMERA PARTE: APROVECHAMIENTO Y VALORIZACIÓN DE RESIDUOS ORGANICOS CON ALTA TASA DE BIODEGRADBILIDADPRIMERA PARTE: APROVECHAMIENTO Y VALORIZACIÓN DE RESIDUOS ORGANICOS CON ALTA TASA DE BIODEGRADBILIDAD
epam s.a. e.s.p.Ministerio de Ambiente, Vivienda y
Desarrollo Territorial - FONAM -
Tabla 3. Procesos descomposición térmica de biomasa.
PROCESO DESCRIPCIÓN
Combustión
Se produce en atmósfera oxidante, normalmente de aire u oxígeno,
dando lugar a productos gaseosos derivados de la reacción de
oxidación, que puede variar si esta ocurre de forma completa o
incompleta. También se suelen generar productos sólidos (cenizas),
que proceden del contenido de sales inorgánicas del combustible.
Pirólisis
Es el proceso a través del cual la biomasa se degrada térmicamente
en ausencia total de un oxidante (oxígeno). En dependencia de la
velocidad y la temperatura de la reacción, se obtienen diferentes
productos además de los gaseosos; desde el carbón vegetal (pirólisis
lenta de 300º a 500º C), hasta aceites y líquidos piróleñosos (pirólisis
rápida de 800º a 1.200º C).
Fuente: Esta consultoría. 2008
- Procesos químicos: Estos procesos están relacionados con reacciones de
degradación o digestión química, generalmente por hidrólisis, de los
componentes de la biomasa: poliazúcares (almidón, celulosa, hemicelulosa),
de los cuales se obtienen compuestos más simples como los monosacáridos,
muy importante en la obtención de productos energéticos (bioetanol) y lignina
de la cual se obtienen derivados fenólicos, muy apreciados en la industria del
plástico y las resinas.
Otro ejemplo de proceso químico es la transesterificación de aceites vegetales,
que consiste en la reacción de estos productos con alcoholes como el metanol
y etanol, para dar lugar a estéres, denominados genéricamente biogasóleos y
biodiesel, por poderse utilizar en motores diesel en sustitución del gasóleo.
1.6.4 Otras técnicas de aprovechamiento.
En este numeral de hará referencia de manera general a dos tipos de
aprovechamiento de residuos orgánicos: la síntesis térmica y la gasificación.
• Síntesis Térmica.
Los procesos de síntesis térmica tienen como fin aprovechar los residuos orgánicos
para fines de alimentación animal, producción de cebo y jabones, de esta forma no se
desperdicia el contenido proteínico y graso de este tipo de materiales. La síntesis
térmica requiere de montajes industriales especializados de acuerdo al tipo de
producto que se desea generar. A continuación se presentan las diferentes fases de
proceso.
Fase 1: Obtención de la materia prima
Esta alternativa de tratamiento está enfocada al aprovechamiento de los residuos
orgánicos (vegetales y animales) provenientes de los siguientes generadores:
- Plazas de mercado.
- Supermercados.
- Avícolas y mataderos.
CONSTRUCCION DE CRITERIOS TÉCNICOS PARA ELCONSTRUCCION DE CRITERIOS TÉCNICOS PARA ELCONSTRUCCION DE CRITERIOS TÉCNICOS PARA ELCONSTRUCCION DE CRITERIOS TÉCNICOS PARA EL
APROVECHAMIENTO Y VALORIZACIÓN DE RESIDUOD SÓLIDOS.APROVECHAMIENTO Y VALORIZACIÓN DE RESIDUOD SÓLIDOS.APROVECHAMIENTO Y VALORIZACIÓN DE RESIDUOD SÓLIDOS.APROVECHAMIENTO Y VALORIZACIÓN DE RESIDUOD SÓLIDOS.
Manual 3:Manual 3:Manual 3:Manual 3:
RESIDUOS ORGÁNICOS, PAPEL Y CARTÓN.RESIDUOS ORGÁNICOS, PAPEL Y CARTÓN.RESIDUOS ORGÁNICOS, PAPEL Y CARTÓN.RESIDUOS ORGÁNICOS, PAPEL Y CARTÓN.
- 41 -
PRIMERA PARTE: APROVECHAMIENTO Y VALORIZACIÓN DE RESIDUOS ORGANICOS CON ALTA TASA DE BIODEGRADBILIDADPRIMERA PARTE: APROVECHAMIENTO Y VALORIZACIÓN DE RESIDUOS ORGANICOS CON ALTA TASA DE BIODEGRADBILIDADPRIMERA PARTE: APROVECHAMIENTO Y VALORIZACIÓN DE RESIDUOS ORGANICOS CON ALTA TASA DE BIODEGRADBILIDADPRIMERA PARTE: APROVECHAMIENTO Y VALORIZACIÓN DE RESIDUOS ORGANICOS CON ALTA TASA DE BIODEGRADBILIDAD
epam s.a. e.s.p.Ministerio de Ambiente, Vivienda y
Desarrollo Territorial - FONAM -
La selección de estos residuos es llevada a cabo por cada uno de los establecimientos
nombrados y su recolección es realizada de forma selectiva, por las empresas
dedicadas al aprovechamiento de este tipo de residuos directamente.
Los vehículos utilizados para este tipo de residuos, deben cumplir los requerimientos
normativos establecidos para el transporte de alimentos y son llevados directamente a
las plantas de aprovechamiento. En cuento a las frecuencias de recolección deben ser
diarias para evitar que los residuos inicien su ciclo natural de biodegradación y se
pierdan por putrefacción.
Fase 2: Selección y acondicionamiento.
El proceso de síntesis térmica, se lleva a cabo por separado para los residuos
vegetales (generados en plazas de mercado y supermercados) y para los residuos
animales (generados por los beneficiaderos de ganado aviar, ovino, bovino, porcino,
etc.)
- Residuos Vegetales: Corresponden a verduras, frutas y hierbas, que deben
ser separadas manualmente de otros materiales como plásticos, vidrios,
cartones, papeles, etc. En seguida, los restos vegetales son colocados sobre
una banda transportadora o tornillo sin fin conectados a un sistema magnético
que permite retirar finalmente aquellos elementos metálicos que se puedan
encontrar. Después los residuos vegetales son sometidos a un proceso de
lavado y a un proceso de mezcla.
- Residuos Cárnicos: Estos residuos son sometidos a un proceso de lavado en
una canasta giratoria con agua hirviendo y soda.
Se recomienda mantener refrigerados los residuos vegetales y cárnicos hasta que son
introducidos en el procesamiento de transformación, con el fin de evitar malos olores.
Fase 3: Procesos de transformación.
La transformación de los residuos vegetales y cárnicos requiere de la cocción de los
mismos en condiciones de altas temperaturas y presión, de acuerdo con el tipo de
producto que se desee generar, el proceso presentará algunas variaciones.
Producción de jugos. (Frutas).
Una vez lavadas y clasificadas, las frutas se someten a cocción con temperatura a
presión en un cooker (Ver foto 14), se extraen los jugos y de acuerdo con las
necesidades del producto final se llevan a diferentes grados brix (dulzor), generando
jugos para consumo de animales. El flujo del proceso se ilustra en figura 14.
Producción de compotas. (Frutas y vegetales).
La mezcla de frutas y verduras se somete a cocción con temperatura a presión y se
lleva al punto de humedad que se necesite para obtener la compota, para consumo
animal.
CONSTRUCCION DE CRITERIOS TÉCNICOS PARA ELCONSTRUCCION DE CRITERIOS TÉCNICOS PARA ELCONSTRUCCION DE CRITERIOS TÉCNICOS PARA ELCONSTRUCCION DE CRITERIOS TÉCNICOS PARA EL
APROVECHAMIENTO Y VALORIZACIÓN DE RESIDUOD SÓLIDOS.APROVECHAMIENTO Y VALORIZACIÓN DE RESIDUOD SÓLIDOS.APROVECHAMIENTO Y VALORIZACIÓN DE RESIDUOD SÓLIDOS.APROVECHAMIENTO Y VALORIZACIÓN DE RESIDUOD SÓLIDOS.
Manual 3:Manual 3:Manual 3:Manual 3:
RESIDUOS ORGÁNICOS, PAPEL Y CARTÓN.RESIDUOS ORGÁNICOS, PAPEL Y CARTÓN.RESIDUOS ORGÁNICOS, PAPEL Y CARTÓN.RESIDUOS ORGÁNICOS, PAPEL Y CARTÓN.
- 42 -
PRIMERA PARTE: APROVECHAMIENTO Y VALORIZACIÓN DE RESIDUOS ORGANICOS CON ALTA TASA DE BIODEGRADBILIDADPRIMERA PARTE: APROVECHAMIENTO Y VALORIZACIÓN DE RESIDUOS ORGANICOS CON ALTA TASA DE BIODEGRADBILIDADPRIMERA PARTE: APROVECHAMIENTO Y VALORIZACIÓN DE RESIDUOS ORGANICOS CON ALTA TASA DE BIODEGRADBILIDADPRIMERA PARTE: APROVECHAMIENTO Y VALORIZACIÓN DE RESIDUOS ORGANICOS CON ALTA TASA DE BIODEGRADBILIDAD
epam s.a. e.s.p.Ministerio de Ambiente, Vivienda y
Desarrollo Territorial - FONAM -
Foto 14. Equipo Cooker para síntesis térmica.
Fuente: Indalpe S.A.
Figura 14. Diagrama de flujo síntesis térmica (producción jugos o compotas
para consumo animal).
Fuente: Alejandro Moncayo Ing. Químico UN.
SEPARACIÓN DE
CONTAMINANTES Y
RECHAZOS
MEZCLADO
EXTRACCIÓN DE
JUGOS O
COMPOTAS
COCCIÓN CON ALTAS
TEMPERTURAS Y
PRESIÓN
CLASIFICACIÓN Y
LAVADO
COMERCIALIZACIÓN
EMPAQUE
RESIDUOS DE FRUTAS
O VEGETALES
CONSTRUCCION DE CRITERIOS TÉCNICOS PARA ELCONSTRUCCION DE CRITERIOS TÉCNICOS PARA ELCONSTRUCCION DE CRITERIOS TÉCNICOS PARA ELCONSTRUCCION DE CRITERIOS TÉCNICOS PARA EL
APROVECHAMIENTO Y VALORIZACIÓN DE RESIDUOD SÓLIDOS.APROVECHAMIENTO Y VALORIZACIÓN DE RESIDUOD SÓLIDOS.APROVECHAMIENTO Y VALORIZACIÓN DE RESIDUOD SÓLIDOS.APROVECHAMIENTO Y VALORIZACIÓN DE RESIDUOD SÓLIDOS.
Manual 3:Manual 3:Manual 3:Manual 3:
RESIDUOS ORGÁNICOS, PAPEL Y CARTÓN.RESIDUOS ORGÁNICOS, PAPEL Y CARTÓN.RESIDUOS ORGÁNICOS, PAPEL Y CARTÓN.RESIDUOS ORGÁNICOS, PAPEL Y CARTÓN.
- 43 -
PRIMERA PARTE: APROVECHAMIENTO Y VALORIZACIÓN DE RESIDUOS ORGANICOS CON ALTA TASA DE BIODEGRADBILIDADPRIMERA PARTE: APROVECHAMIENTO Y VALORIZACIÓN DE RESIDUOS ORGANICOS CON ALTA TASA DE BIODEGRADBILIDADPRIMERA PARTE: APROVECHAMIENTO Y VALORIZACIÓN DE RESIDUOS ORGANICOS CON ALTA TASA DE BIODEGRADBILIDADPRIMERA PARTE: APROVECHAMIENTO Y VALORIZACIÓN DE RESIDUOS ORGANICOS CON ALTA TASA DE BIODEGRADBILIDAD
epam s.a. e.s.p.Ministerio de Ambiente, Vivienda y
Desarrollo Territorial - FONAM -
Producción de concentrado en polvo para alimentación animal. (Verduras,
frutas y hierbas).
Una vez se han limpiado, los residuos vegetales, se someten a un proceso de
molienda en un reactor, donde se realiza un precocimiento; después son triturados en
molinos, luego se cocinan en cooker donde se define el grado brix del producto final;
allí se agregan los aditivos químicos que dependen del producto que se desee
obtener, se llevan a enfriamiento o destilación dependiendo del grado de humedad que
se requiera y se someten a un proceso de micropulverización, para finalmente obtener
una torta – harina con un alto contenido de nutrientes. La figura 15 muestra el flujo de
proceso.
Figura 15. Diagrama de flujo síntesis térmica (producción de concentrados para
consumo animal).
Fuente: Alejandro Moncayo Ing. Químico UN.
SEPARACIÓN DE
CONTAMINANTES Y
RECHAZOS
MOLIENDA Y
PRECOCIMIENTO
ADITIVACIÓN
COCCIÓN CON ALTAS
TEMPERTURAS Y
PRESIÓN
LAVADO
COMERCIALIZACIÓN
ENFRIAMIENTO
MICROPULVERIZACIÓN
Y MOLDEO
RESIDUOS DE
VERDURAS, FRUTAS Y
HIERBAS
CONSTRUCCION DE CRITERIOS TÉCNICOS PARA ELCONSTRUCCION DE CRITERIOS TÉCNICOS PARA ELCONSTRUCCION DE CRITERIOS TÉCNICOS PARA ELCONSTRUCCION DE CRITERIOS TÉCNICOS PARA EL
APROVECHAMIENTO Y VALORIZACIÓN DE RESIDUOD SÓLIDOS.APROVECHAMIENTO Y VALORIZACIÓN DE RESIDUOD SÓLIDOS.APROVECHAMIENTO Y VALORIZACIÓN DE RESIDUOD SÓLIDOS.APROVECHAMIENTO Y VALORIZACIÓN DE RESIDUOD SÓLIDOS.
Manual 3:Manual 3:Manual 3:Manual 3:
RESIDUOS ORGÁNICOS, PAPEL Y CARTÓN.RESIDUOS ORGÁNICOS, PAPEL Y CARTÓN.RESIDUOS ORGÁNICOS, PAPEL Y CARTÓN.RESIDUOS ORGÁNICOS, PAPEL Y CARTÓN.
- 44 -
PRIMERA PARTE: APROVECHAMIENTO Y VALORIZACIÓN DE RESIDUOS ORGANICOS CON ALTA TASA DE BIODEGRADBILIDADPRIMERA PARTE: APROVECHAMIENTO Y VALORIZACIÓN DE RESIDUOS ORGANICOS CON ALTA TASA DE BIODEGRADBILIDADPRIMERA PARTE: APROVECHAMIENTO Y VALORIZACIÓN DE RESIDUOS ORGANICOS CON ALTA TASA DE BIODEGRADBILIDADPRIMERA PARTE: APROVECHAMIENTO Y VALORIZACIÓN DE RESIDUOS ORGANICOS CON ALTA TASA DE BIODEGRADBILIDAD
epam s.a. e.s.p.Ministerio de Ambiente, Vivienda y
Desarrollo Territorial - FONAM -
Producción de cebo y concentrado en polvo para consumo animal.
(Residuos cárnicos).
Una vez lavados los residuos de matadero y empresas avicolas, se realiza un
cocimiento en un reactor con centrífuga donde se obtiene dos productos, proteína
animal y cebo líquido. La proteína se lleva a un proceso de secado hasta obtener el
punto de humedad necesario para consumo animal. El proceso es similar a de la
producción de concentrado animal de origen vegetal. (Ver foto 15)
Foto 15. Proteína animal para producción de concentrado.
Fuente: Indalpe S.A.
El sebo líquido va una centrífuga lavadora, en la cual, por diferencia de densidades, se
obtiene agua con impurezas y cebo húmedo; el cebo húmedo se somete a secado
hasta obtener un porcentaje de humedad máximo de 0,1; con el cebo de buena
calidad se produce margarina; el cebo de mala calidad es materia prima para la
producción en jabonería. (Ver Figura 16).
Producción de jabón (Residuos de grasas).
Los residuos se funden a 100 grados centígrados, después se llevan a un proceso de
agitación hasta que de el punto y se deja decantar, allí se separa los residuos sólidos
los cuales se reintegran al proceso, se espera un día aproximadamente y se realiza un
nueva purga, después se le da forma al jabón y se empaca.
CONSTRUCCION DE CRITERIOS TÉCNICOS PARA ELCONSTRUCCION DE CRITERIOS TÉCNICOS PARA ELCONSTRUCCION DE CRITERIOS TÉCNICOS PARA ELCONSTRUCCION DE CRITERIOS TÉCNICOS PARA EL
APROVECHAMIENTO Y VALORIZACIÓN DE RESIDUOD SÓLIDOS.APROVECHAMIENTO Y VALORIZACIÓN DE RESIDUOD SÓLIDOS.APROVECHAMIENTO Y VALORIZACIÓN DE RESIDUOD SÓLIDOS.APROVECHAMIENTO Y VALORIZACIÓN DE RESIDUOD SÓLIDOS.
Manual 3:Manual 3:Manual 3:Manual 3:
RESIDUOS ORGÁNICOS, PAPEL Y CARTÓN.RESIDUOS ORGÁNICOS, PAPEL Y CARTÓN.RESIDUOS ORGÁNICOS, PAPEL Y CARTÓN.RESIDUOS ORGÁNICOS, PAPEL Y CARTÓN.
- 45 -
PRIMERA PARTE: APROVECHAMIENTO Y VALORIZACIÓN DE RESIDUOS ORGANICOS CON ALTA TASA DE BIODEGRADBILIDADPRIMERA PARTE: APROVECHAMIENTO Y VALORIZACIÓN DE RESIDUOS ORGANICOS CON ALTA TASA DE BIODEGRADBILIDADPRIMERA PARTE: APROVECHAMIENTO Y VALORIZACIÓN DE RESIDUOS ORGANICOS CON ALTA TASA DE BIODEGRADBILIDADPRIMERA PARTE: APROVECHAMIENTO Y VALORIZACIÓN DE RESIDUOS ORGANICOS CON ALTA TASA DE BIODEGRADBILIDAD
epam s.a. e.s.p.Ministerio de Ambiente, Vivienda y
Desarrollo Territorial - FONAM -
Figura 16. Diagrama de flujo síntesis térmica (producción de proteína animal y
cebo)
Fuente: Alejandro Moncayo Ing. Químico UN.
LAVADO EN
CANASTA
GIRATÓRIA
ENFRIAMIENTO SEPARACIÓN POR
DENSIDADES EN
CENTRIFUGA
COCCIÓN EN
REACTOR CON
CENTRIFUGA
COMERCIALIZACIÓN DE
CONCENTRADO
SECADO
RESIDUOS DE
MATADERO Y
EMPRESAS
AVICOLAS
Agua y
soda
PROTEINA
ANIMAL
CEBO
LÍQUIDO
MICROPULVERIZACIÓN
Y MOLDEO
CEBO
HÚMEDO
AGUA
CONTAMINADA
CEBO PARA
MARGARINA
CEBO PARA
JABONES
CONSTRUCCION DE CRITERIOS TÉCNICOS PARA ELCONSTRUCCION DE CRITERIOS TÉCNICOS PARA ELCONSTRUCCION DE CRITERIOS TÉCNICOS PARA ELCONSTRUCCION DE CRITERIOS TÉCNICOS PARA EL
APROVECHAMIENTO Y VALORIZACIÓN DE RESIDUOD SÓLIDOS.APROVECHAMIENTO Y VALORIZACIÓN DE RESIDUOD SÓLIDOS.APROVECHAMIENTO Y VALORIZACIÓN DE RESIDUOD SÓLIDOS.APROVECHAMIENTO Y VALORIZACIÓN DE RESIDUOD SÓLIDOS.
Manual 3:Manual 3:Manual 3:Manual 3:
RESIDUOS ORGÁNICOS, PAPEL Y CARTÓN.RESIDUOS ORGÁNICOS, PAPEL Y CARTÓN.RESIDUOS ORGÁNICOS, PAPEL Y CARTÓN.RESIDUOS ORGÁNICOS, PAPEL Y CARTÓN.
- 46 -
PRIMERA PARTE: APROVECHAMIENTO Y VALORIZACIÓN DE RESIDUOS ORGANICOS CON ALTA TASA DE BIODEGRADBILIDADPRIMERA PARTE: APROVECHAMIENTO Y VALORIZACIÓN DE RESIDUOS ORGANICOS CON ALTA TASA DE BIODEGRADBILIDADPRIMERA PARTE: APROVECHAMIENTO Y VALORIZACIÓN DE RESIDUOS ORGANICOS CON ALTA TASA DE BIODEGRADBILIDADPRIMERA PARTE: APROVECHAMIENTO Y VALORIZACIÓN DE RESIDUOS ORGANICOS CON ALTA TASA DE BIODEGRADBILIDAD
epam s.a. e.s.p.Ministerio de Ambiente, Vivienda y
Desarrollo Territorial - FONAM -
• Gasificación.
La gasificación de residuos orgánicos es una tecnología diseñada para obtener un gas
de síntesis, es decir, un producto que puede ser empleado para producir energía,
combustibles, o diferentes productos químicos. Puede definirse como un proceso
pirolítico optimizado, por medio del cual una sustancia sólida o líquida, con alto
contenido en carbono, es transformada en una mezcla gaseosa combustible, mediante
su oxidación parcial, con base en la aplicación de calor.
El gas pobre resultante puede ser utilizado en turbinas de gas o en motores de
combustión interna. Ambos motores térmicos pueden ser acoplados a un generador
para la producción de electricidad. Como agente oxidante se emplea el vapor, el
oxígeno o el aire. Si se utiliza aire como agente oxidante, el gas resultante contiene
monóxido de carbono (CO), dióxido de carbono (CO2), hidrógeno (H), metano (CH4),
alquitrán, agua y pequeñas cantidades de hidrocarburos tales como el etano. Este gas
posee un bajo poder calórico, del orden de 4 a 7 MJ/m3; en cambio, si se emplea
como agente oxidante el O2 se pueden alcanzar de 10 a 18 MJ/m3. La tecnología más
empleada es, sin embargo, la que utiliza aire como agente oxidante, por razones
económicas y tecnológicas.
Foto 16. Instalaciones de una planta de gasificación de residuos sólidos
Fuente: Acquaire Ltda.
No existe una estequiometría exacta del proceso, ya que ésta varía según la velocidad
de calentamiento, el tiempo de permanencia de los gases en los reactores y la
temperatura del proceso. El proceso de transformación de moléculas complejas como
aceites, grasas, plásticos, etc., en moléculas sencillas, es el resultado de múltiples
reacciones de reducción en fase sólido-gaseosa o gaseosa-gaseosa, las cuales llegan
a producir, finalmente, un gas de composición estable, que posteriormente será
empleado en alguna aplicación externa al reactor.
Fase 1: Obtención de la materia prima.
Este proceso se puede aplicara cualquier tipo de residuo de origen orgánico como:
− Residuos sólidos urbanos.
− Residuos forestales, agricolas vegetales o animales.
− Lodos de tratamiento de aguas.
− Aceites usados.
− Flujos de plásticos mezclados.
CONSTRUCCION DE CRITERIOS TÉCNICOS PARA ELCONSTRUCCION DE CRITERIOS TÉCNICOS PARA ELCONSTRUCCION DE CRITERIOS TÉCNICOS PARA ELCONSTRUCCION DE CRITERIOS TÉCNICOS PARA EL
APROVECHAMIENTO Y VALORIZACIÓN DE RESIDUOD SÓLIDOS.APROVECHAMIENTO Y VALORIZACIÓN DE RESIDUOD SÓLIDOS.APROVECHAMIENTO Y VALORIZACIÓN DE RESIDUOD SÓLIDOS.APROVECHAMIENTO Y VALORIZACIÓN DE RESIDUOD SÓLIDOS.
Manual 3:Manual 3:Manual 3:Manual 3:
RESIDUOS ORGÁNICOS, PAPEL Y CARTÓN.RESIDUOS ORGÁNICOS, PAPEL Y CARTÓN.RESIDUOS ORGÁNICOS, PAPEL Y CARTÓN.RESIDUOS ORGÁNICOS, PAPEL Y CARTÓN.
- 47 -
PRIMERA PARTE: APROVECHAMIENTO Y VALORIZACIÓN DE RESIDUOS ORGANICOS CON ALTA TASA DE BIODEGRADBILIDADPRIMERA PARTE: APROVECHAMIENTO Y VALORIZACIÓN DE RESIDUOS ORGANICOS CON ALTA TASA DE BIODEGRADBILIDADPRIMERA PARTE: APROVECHAMIENTO Y VALORIZACIÓN DE RESIDUOS ORGANICOS CON ALTA TASA DE BIODEGRADBILIDADPRIMERA PARTE: APROVECHAMIENTO Y VALORIZACIÓN DE RESIDUOS ORGANICOS CON ALTA TASA DE BIODEGRADBILIDAD
epam s.a. e.s.p.Ministerio de Ambiente, Vivienda y
Desarrollo Territorial - FONAM -
− Llantas usadas y otros artículos de caucho.
− Residuos urbanos peligrosos.
− Etcetera.
Los únicos materiales que no son susceptibles de tratamiento mediante este proceso
son los vidrios y los metales.
Teniendo en cuenta lo anterior, la separación en la fuente precedente al proceso de
gasificación, debe consistir en la clasificación de los residuos en dos flujos, uno de
vidrios y metales y otro con los demás materiales desechados.
La recolección se debe hacer de forma selectiva, teniendo en cuenta que los vidrios y
metales deben ser destinados a los lugares en los cuales se acopian y comercializan
estos materiales. En cuanto a los demás residuos deben ser conducidos a las plantas
de gasificación directamente.
Fase 2: Selección y acondicionamiento.
Para el tratamiento de gasificación no es necesario realizar una selección previa de los
materiales, estos pueden ser tratados de forma conjunta dentro de los equipos
gasificadores.
El único proceso de acondicionamiento requerido es la unificación de tamaños de
partícula de los residuos a tratar, sin importar de que material están hechos. Para
lograr esto, los residuos deben ser sometidos a un proceso de trituración, mediante el
uso de trituradores industriales de martillo o cuchilla, que permitan llevar los materiales
a un tamaño de articula igual o inferior a 2 cm2
. Adicionalmente al llevar a cabo esta
operación se logra la homogenización de la mezcla de materiales a tratar.
Fase 3: Proceso de transformación.
Existe en el mercado una gran variedad de reactores, o dispositivos de contacto, entre
el combustible y el comburente, denominados gasificadores, que emplean distintos
tipos de sistemas combustible - comburente que se adaptan a las necesidades del
producto a tratar y del gas final obtenido. Las posibilidades de sistema combustible-
comburente son varias: oxígeno, aire, vapor de agua, aire rico en oxígeno, etc.
En el caso de la gasificación de biomasa, si se emplea aire como agente gasificante,
se obtiene un gas de bajo poder calorífico aprovechable con fines energéticos.
Empleando oxígeno se obtiene un gas de menor poder calorífico pero de mayor
calidad que se puede emplear como combustible, o en la síntesis de metanol, mientras
que aplicando vapor de agua se obtiene un gas rico en H2 y CO apto para la síntesis
de gasolinas, metanol, etc. Por último, en el caso de emplear hidrógeno, se obtiene un
gas con alto porcentaje de metano que puede llegar a sustituir al gas natural.
Por otro lado, el sentido del flujo del gas y el sólido a gasificar divide a los
gasificadores en dos grupos: en contracorriente o up draft, y en corriente directa o
down draft. En cualquier caso se produce una serie de reacciones de pirólisis,
oxidación y reducción o gasificación. En el primer caso se descompone el sólido
original en una mezcla sólido-líquido-gas. En la segunda, reacciona el agente
gasificante y libera la energía calorífica que mantiene el sistema y, por último, se
produce la reducción del sólido remanente y su conversión en gas.
CONSTRUCCION DE CRITERIOS TÉCNICOS PARA ELCONSTRUCCION DE CRITERIOS TÉCNICOS PARA ELCONSTRUCCION DE CRITERIOS TÉCNICOS PARA ELCONSTRUCCION DE CRITERIOS TÉCNICOS PARA EL
APROVECHAMIENTO Y VALORIZACIÓN DE RESIDUOD SÓLIDOS.APROVECHAMIENTO Y VALORIZACIÓN DE RESIDUOD SÓLIDOS.APROVECHAMIENTO Y VALORIZACIÓN DE RESIDUOD SÓLIDOS.APROVECHAMIENTO Y VALORIZACIÓN DE RESIDUOD SÓLIDOS.
Manual 3:Manual 3:Manual 3:Manual 3:
RESIDUOS ORGÁNICOS, PAPEL Y CARTÓN.RESIDUOS ORGÁNICOS, PAPEL Y CARTÓN.RESIDUOS ORGÁNICOS, PAPEL Y CARTÓN.RESIDUOS ORGÁNICOS, PAPEL Y CARTÓN.
- 48 -
PRIMERA PARTE: APROVECHAMIENTO Y VALORIZACIÓN DE RESIDUOS ORGANICOS CON ALTA TASA DE BIODEGRADBILIDADPRIMERA PARTE: APROVECHAMIENTO Y VALORIZACIÓN DE RESIDUOS ORGANICOS CON ALTA TASA DE BIODEGRADBILIDADPRIMERA PARTE: APROVECHAMIENTO Y VALORIZACIÓN DE RESIDUOS ORGANICOS CON ALTA TASA DE BIODEGRADBILIDADPRIMERA PARTE: APROVECHAMIENTO Y VALORIZACIÓN DE RESIDUOS ORGANICOS CON ALTA TASA DE BIODEGRADBILIDAD
epam s.a. e.s.p.Ministerio de Ambiente, Vivienda y
Desarrollo Territorial - FONAM -
El funcionamiento de ambos gasificadores es muy similar. Su mayor diferencia estriba
en la menor temperatura de los gases obtenidos y en su mayor poder calorífico. En el
interior de un reactor en contracorriente existen distintas zonas: la primera es de
secado, la segunda de eliminación del agua de constitución, donde el sólido se
calienta a unos 450 °C, posteriormente alcanza los 600°C y entra en la zona de
gasificación propiamente dicha, en la que, primero se produce la reducción de gases
como CO2 y H2O, para formar CO y H2 y, por último, en la zona inferior se produce el
contacto del sólido casi descompuesto, con los gases de reacción, produciéndose las
últimas reacciones de oxidación. En la figura 17 se presenta el flujo de proceso dentro
del equipo de gasificación.
Figura 17. Fujo de procesos dentro de un gasificador.
Fuente: Acquaire Ltda.
ZONA DE SECADO
ZONA DE PIRÓLISIS
GARGÁNTA
INGRESO
DE AIRE
REJILLA
CENIZA
GAS DE
SINTESIS
ZONADE
COMBUSTIÓN
ZONADE
REDUCCIÓN
ALIMENTACIÓN DE
RESIDUOS SÓLIDOS
ORGÁNICOS.
CONSTRUCCION DE CRITERIOS TÉCNICOS PARA ELCONSTRUCCION DE CRITERIOS TÉCNICOS PARA ELCONSTRUCCION DE CRITERIOS TÉCNICOS PARA ELCONSTRUCCION DE CRITERIOS TÉCNICOS PARA EL
APROVECHAMIENTO Y VALORIZACIÓN DE RESIDUOD SÓLIDOS.APROVECHAMIENTO Y VALORIZACIÓN DE RESIDUOD SÓLIDOS.APROVECHAMIENTO Y VALORIZACIÓN DE RESIDUOD SÓLIDOS.APROVECHAMIENTO Y VALORIZACIÓN DE RESIDUOD SÓLIDOS.
Manual 3:Manual 3:Manual 3:Manual 3:
RESIDUOS ORGÁNICOS, PAPEL Y CARTÓN.RESIDUOS ORGÁNICOS, PAPEL Y CARTÓN.RESIDUOS ORGÁNICOS, PAPEL Y CARTÓN.RESIDUOS ORGÁNICOS, PAPEL Y CARTÓN.
- 49 -
PRIMERA PARTE: APROVECHAMIENTO Y VALORIZACIÓN DE RESIDUOS ORGANICOS CON ALTA TASA DE BIODEGRADBILIDADPRIMERA PARTE: APROVECHAMIENTO Y VALORIZACIÓN DE RESIDUOS ORGANICOS CON ALTA TASA DE BIODEGRADBILIDADPRIMERA PARTE: APROVECHAMIENTO Y VALORIZACIÓN DE RESIDUOS ORGANICOS CON ALTA TASA DE BIODEGRADBILIDADPRIMERA PARTE: APROVECHAMIENTO Y VALORIZACIÓN DE RESIDUOS ORGANICOS CON ALTA TASA DE BIODEGRADBILIDAD
epam s.a. e.s.p.Ministerio de Ambiente, Vivienda y
Desarrollo Territorial - FONAM -
En la figura 18 se presenta el esquema general de procesos dentro de una planta de
gasificación.
Figura 18. Esquema general de proceso planta de gasificación.
Fuente: Ingeniero Nelson Cuervo N.
CONSTRUCCION DE CRITERIOS TÉCNICOS PARA ELCONSTRUCCION DE CRITERIOS TÉCNICOS PARA ELCONSTRUCCION DE CRITERIOS TÉCNICOS PARA ELCONSTRUCCION DE CRITERIOS TÉCNICOS PARA EL
APROVECHAMIENTO Y VALORIZACIÓN DE RESIDUOD SÓLIDOS.APROVECHAMIENTO Y VALORIZACIÓN DE RESIDUOD SÓLIDOS.APROVECHAMIENTO Y VALORIZACIÓN DE RESIDUOD SÓLIDOS.APROVECHAMIENTO Y VALORIZACIÓN DE RESIDUOD SÓLIDOS.
Manual 3:Manual 3:Manual 3:Manual 3:
RESIDUOS ORGÁNICOS, PAPEL Y CARTÓN.RESIDUOS ORGÁNICOS, PAPEL Y CARTÓN.RESIDUOS ORGÁNICOS, PAPEL Y CARTÓN.RESIDUOS ORGÁNICOS, PAPEL Y CARTÓN.
- 50 -
PRIMERA PARTE: APROVECHAMIENTO Y VALORIZACIÓN DE RESIDUOS ORGANICOS CON ALTA TASA DE BIODEGRADBILIDADPRIMERA PARTE: APROVECHAMIENTO Y VALORIZACIÓN DE RESIDUOS ORGANICOS CON ALTA TASA DE BIODEGRADBILIDADPRIMERA PARTE: APROVECHAMIENTO Y VALORIZACIÓN DE RESIDUOS ORGANICOS CON ALTA TASA DE BIODEGRADBILIDADPRIMERA PARTE: APROVECHAMIENTO Y VALORIZACIÓN DE RESIDUOS ORGANICOS CON ALTA TASA DE BIODEGRADBILIDAD
epam s.a. e.s.p.Ministerio de Ambiente, Vivienda y
Desarrollo Territorial - FONAM -
1.7 Construcción de infraestructuras mínimas y adquisición de equipos.
Como se explicó ampliamente en el Manual 1 de Generalidades, los parámetros
constructivos de la plantas de aprovechamiento dependerán del nivel de complejidad
del proyecto.
1.7.1 Centros de acopio con procesamiento de residuos orgánicos.
Este tipo de instalaciones para el aprovechamiento de residuos está especificado para
municipios con niveles de complejidad bajos y medios (ver las especificaciones
técnicas de construcción en el Manual 1, Generalidades). En la figura 19 se presenta
la distribución recomendada para este tipo de instalaciones y el flujo de los residuos
dentro de la planta.
a.) Adecuación del sitio: descapote, excavaciones, drenajes
El sitio para el centro de acopio o planta de transformación debe cumplir con las
siguientes condiciones mínimas:
- Cercanía al relleno sanitario y al centroide de generación de residuos sólidos,
con el fin de disminuir los costos del transporte.
- Condiciones de acceso adecuadas.
- Existencia de terreno firme y con adecuado nivel para los procesos de
compostaje y lombricultura
- Que el sitio no presente amenaza de inundación ni movimientos de tierra y que
no esté dentro de la zona de ronda o retiro de las quebradas o ríos cercanos.
- Infraestructura de servicios existente, en especial energía eléctrica, dado que
los servicios sanitarios pueden ser instalados o construidos dentro del marco
del proyecto.
- Existencia de espacio para la construcción de la bodega para la maquinaria y el
compost terminado.
El área de selección y trituración requerida debe contar con las siguientes
características:
- Cubierta y sin ingreso de agua por efecto de lluvias
- Buena ventilación, para lo cual es muy útil un área cubierta de doble altura (4,5
metros libres)
- Zona dura donde se operen los equipos (preferiblemente en concreto).
- Con instalaciones eléctricas disponibles de acuerdo a los detalles de los
equipos que se requieran.
- Debe tener cercana el área de servicios sanitarios adecuados para el personal
operativo de la planta
- Se debe contar con un servicio de agua que permita la dilución del acelerante
bioquímico.
- El área debe ser segura, de tal forma que no exista riesgo de daño de los
equipos por factores diferentes a su operación
El área de compostaje requiere ser cubierta con un techo estilo invernadero para evitar
la influencia de las lluvias sobre el material en compostaje. También debe diseñarse
de tal forma que permita la recolección de los lixiviados para su posterior uso y/o
tratamiento y disposición.
epam s.a. e.s.p.Ministerio de Ambiente, Vivienda y
Desarrollo Territorial - FONAM -
Figura 19. Esquema tipo Centro de acopio de materiales inorgánicos reciclables y procesamiento de residuos orgánicos.
Nota: Las flechas verdes indican el flujo de los residuos orgánicos dentro del centro.
Fuente: Esta consultoría. 2008
ÁREA
ADMINISTRATIVA
ZONA DE
ALMACENAMIENTO
VIDRIO
ZONA DE
ALMACENAMIENTO
PAPEL Y CARTÓN
ZONA DE
ALMACENAMIENTO
PLÁSTICO
CONTENEDOR
RECHAZOS
ZONA DE
SELECCIÓN
PLÁSTICO
ZONA DE
SELECCIÓN
VIDRIO
ZONA DE
SELECCIÓN
PAPEL Y
CARTÓN
ZONA DE
TAMIZADO
ZONA DE
EMPAQUE Y
ALMACENAMIENTO DE
ABONO ORGÁNICO
PESAJE
BATERIA
BAÑOS
PLATAFORMA DE
RECEPCIÓN EN SUELO
ÁREA DE COMPOSTAJE O LOMBRICULTURA
ZONA DE
ACONDICIONAMIENT
O ORGÁNICOS
CONSTRUCCION DE CRITERIOS TÉCNICOS PARA ELCONSTRUCCION DE CRITERIOS TÉCNICOS PARA ELCONSTRUCCION DE CRITERIOS TÉCNICOS PARA ELCONSTRUCCION DE CRITERIOS TÉCNICOS PARA EL
APROVECHAMIENTO Y VALORIZACIÓN DE RESIDUODAPROVECHAMIENTO Y VALORIZACIÓN DE RESIDUODAPROVECHAMIENTO Y VALORIZACIÓN DE RESIDUODAPROVECHAMIENTO Y VALORIZACIÓN DE RESIDUOD SÓLIDOS.SÓLIDOS.SÓLIDOS.SÓLIDOS.
Manual 3:Manual 3:Manual 3:Manual 3:
RESIDUOS ORGÁNICOS, PAPEL Y CARTÓN.RESIDUOS ORGÁNICOS, PAPEL Y CARTÓN.RESIDUOS ORGÁNICOS, PAPEL Y CARTÓN.RESIDUOS ORGÁNICOS, PAPEL Y CARTÓN.
- 52 -
PRIMERA PARTE: APROVECHAMIENTO Y VALORIZACIÓN DE RESIDUOS ORGANICOS CON ALTA TASA DE BIODEGRADBIPRIMERA PARTE: APROVECHAMIENTO Y VALORIZACIÓN DE RESIDUOS ORGANICOS CON ALTA TASA DE BIODEGRADBIPRIMERA PARTE: APROVECHAMIENTO Y VALORIZACIÓN DE RESIDUOS ORGANICOS CON ALTA TASA DE BIODEGRADBIPRIMERA PARTE: APROVECHAMIENTO Y VALORIZACIÓN DE RESIDUOS ORGANICOS CON ALTA TASA DE BIODEGRADBILIDADLIDADLIDADLIDAD
epam s.a. e.s.p.Ministerio de Ambiente, Vivienda y
Desarrollo Territorial - FONAM -
b.) Selección y dimensionamiento del sistema de drenaje de aguas lluvias y
lixiviados.
Una vez seleccionado el terreno se debe iniciar le diseños de instalaciones hidráulicas
y sanitarias el cual debe comprender el manejo de las aguas lluvias a través de un
sistema de canales perimetrales y un sistema de bajantes de las cubiertas que hagan
parte de la infraestructura instalada que debe ser llevado en lo posible a un sistema de
alcantarillado para este tipo de aguas o de lo contrario al curso de agua más cercano.
Las aguas residuales de tipo doméstico se deben conducir al alcantarillado existente o
de lo contrario deberán ser tratados para poder ser vertidos al curso de agua más
cercano o realizar infiltración en el terreno.
Los líquidos lixiviados producidos por los materiales a ser aprovechados deberán tener
sus canales de recepción de donde deben ser conducidos en forma independiente
hasta el lugar destinado para su tratamiento.
c.) Equipos y mano de obra.
En relación con los equipos y mano de obra a emplear, las necesidades básicas son:
• Mano de obra:
- Un (1) técnico en compostaje (tiempo parcial)
- Dos (2) operarios
• Herramientas y equipos:
- Trituradora de desperdicios.
- Bulldózer (parcial)
- Planta de microorganismos (5.000 litros de capacidad)
- Carretillas
- Herramientas manuales
1.7.2 Plantas de recuperación de materiales.
Este tipo de instalaciones son recomendadas para municipios con niveles de
complejidad medio-alto y alto (ver las especificaciones técnicas de construcción en el
Manual 1, Generalidades). En la figura 20 se presenta la distribución recomendada
para este tipo de instalaciones y el flujo de los residuos dentro de la planta.
Las instalaciones de aprovechamiento de residuos para municipios con niveles de
complejidad medio-alto y alto, presentan algunas diferencias en el manejo de residuos
orgánico, con respecto al nivel bajo y medio:
• Las actividades de siembra, digestión y maduración serán fundamentalmente las
mismas del nivel bajo y medio de complejidad, con la diferencia de que, si se
desea mejorar la calidad del compost, el tiempo total de compostación podrá
aumentarse a 40 días. En función de la calidad del compost producido al cabo de
los 40 días, el supervisor de la planta podrá tomar la decisión de eliminar la
lombricultura como proceso complementario. En este caso, las terrazas de
epam s.a. e.s.p.Ministerio de Ambiente, Vivienda y
Desarrollo Territorial - FONAM -
Figura 20. Esquema tipo Planta de recuperación de materiales orgánicos e inorgánicos.
Fuente: Esta consultoría. 2008
Nota: Las flechas verdes indican el flujo de los residuos orgánicos dentro de la planta.
Cafetería
ZONA DE
ACONDICIONAMIENTO
VIDRIO
ZONA DE
ACONDICIONAMIENTO
PAPEL Y CARTÓN
ZONA DE
ACONDICIONAMIENTO
PLÁSTICO
Contenedor
rechazos
ZONA DE
TAMIZADO
ZONA DE
EMPAQUE Y
ALMACENAMIENTO DE
ABONO ORGÁNICO
PLATAFORMA DE
DESCARGA EN PISO
Tolva de
recepción
Zona de
selección
manual
Limpiezay
clasificaciónpor
resinasycolores
Lavado
Secado Paletizado
Almacenamientode
pacasdepelletspor
tipoderesina
Triturado
Compactacióny
embalaje
Almacenamiento de pacas por
tipo de papel
Caseta control
de ingreso
Limpiezay
clasificaciónpor
color
LavadoTriturado
Almacenamientode
cascoporcolores.
Batería de baños
con ducha.
ZONA DE ADMINISTRACIÓN
Vestier
Pesaje
Almacenamientode
pacasportipodepapel
Clasificaciónpor
tipodepapel
ÁREA DE COMPOSTAJE O LOMBRICULTURA
ZONA DE
ACONDICIONAMIENT
O ORGÁNICOS
CONSTRUCCION DE CRITERIOS TÉCNICOS PARA ELCONSTRUCCION DE CRITERIOS TÉCNICOS PARA ELCONSTRUCCION DE CRITERIOS TÉCNICOS PARA ELCONSTRUCCION DE CRITERIOS TÉCNICOS PARA EL
APROVECHAMIENTO Y VALORIZACIÓN DE RESIDUOD SÓLIDOS.APROVECHAMIENTO Y VALORIZACIÓN DE RESIDUOD SÓLIDOS.APROVECHAMIENTO Y VALORIZACIÓN DE RESIDUOD SÓLIDOS.APROVECHAMIENTO Y VALORIZACIÓN DE RESIDUOD SÓLIDOS.
Manual 3:Manual 3:Manual 3:Manual 3:
RESIDUOS ORGÁNICOS, PAPEL Y CARTÓN.RESIDUOS ORGÁNICOS, PAPEL Y CARTÓN.RESIDUOS ORGÁNICOS, PAPEL Y CARTÓN.RESIDUOS ORGÁNICOS, PAPEL Y CARTÓN.
- 54 -
PRIMERA PARTE: APROVECHAMIENTO Y VALORIZACIÓN DE RESIDUOS ORGANICOS CON ALTA TASA DE BIODEGRADBILIDADPRIMERA PARTE: APROVECHAMIENTO Y VALORIZACIÓN DE RESIDUOS ORGANICOS CON ALTA TASA DE BIODEGRADBILIDADPRIMERA PARTE: APROVECHAMIENTO Y VALORIZACIÓN DE RESIDUOS ORGANICOS CON ALTA TASA DE BIODEGRADBILIDADPRIMERA PARTE: APROVECHAMIENTO Y VALORIZACIÓN DE RESIDUOS ORGANICOS CON ALTA TASA DE BIODEGRADBILIDAD
epam s.a. e.s.p.Ministerio de Ambiente, Vivienda y
Desarrollo Territorial - FONAM -
lombicultura se podrán utilizar para aumentar la superficie de compostaje implicada
por el aumento del tiempo de este proceso en la segunda etapa.
• El volteo se hará con la máquina compostadora, mediante dos pasadas cada
semana, para un total de 10 pasadas si el tiempo del proceso es de 40 días, o 5
pasadas si es de 21 días. Para su operación, la máquina compostadora requiere
ser tirada por un tractor, cuya adquisición es necesario prever. (Ver foto 17)
Foto 17. Ejemplo de empleo de compostadora y tractor
Fuente: Epam. 1995.
• La recolección del compost se podrá seguir haciendo con carretilla, pero también
podrá hacerse con el cargador, el cual llevará el material directamente al inicio de
cada terraza de lombricultura, donde podrá ser recogido por los operarios en
carretilla y depositarlo en las camas de lombricultura.
• En principio, no será necesaria la trituración previa del material, ya que la máquina
compostadora cumplirá esta función en sus pasos sucesivos sobre las pilas de
compost.
• La conformación de las pilas de compostaje será diferente para facilitar el paso de
la máquina compostadora. Su forma será aproximadamente la de un
paralelipípedo como el mostrado en la Figura 4. Las pilas tendrán una longitud
mayor (del orden de 50 a 80 metros), en otro caso proporcional al volumen diario
de residuos, aunque, para facilitar la operación de la compostadora, su ancho debe
ser de 2,5 metros y su altura 1 metro. En consecuencia, el volumen de cada pila
variará en función del volumen diario de residuos.
• Las pilas se deben numerar para llevar un control sobre ellas, colocando en fichas
los datos concernientes al proceso de digestión, tales como fecha de inicio del
proceso, temperatura, pH y humedad. A continuación se muestra la forma y
disposición de estas pilas.
• El personal recomendado para el control de los procesos de tratamiento de
residuos orgánicos es el siguiente:
- Un (1) tractorista.
- Un (1) técnico en compostaje.
- Dos (2) operarios (o más según el tamaño de la planta).
CONSTRUCCION DE CRITERIOS TÉCNICOS PARA ELCONSTRUCCION DE CRITERIOS TÉCNICOS PARA ELCONSTRUCCION DE CRITERIOS TÉCNICOS PARA ELCONSTRUCCION DE CRITERIOS TÉCNICOS PARA EL
APROVECHAMIENTO Y VALORIZACIÓN DE RESIDUOD SÓLIDOS.APROVECHAMIENTO Y VALORIZACIÓN DE RESIDUOD SÓLIDOS.APROVECHAMIENTO Y VALORIZACIÓN DE RESIDUOD SÓLIDOS.APROVECHAMIENTO Y VALORIZACIÓN DE RESIDUOD SÓLIDOS.
Manual 3:Manual 3:Manual 3:Manual 3:
RESIDUOS ORGÁNICOS, PAPEL Y CARTÓN.RESIDUOS ORGÁNICOS, PAPEL Y CARTÓN.RESIDUOS ORGÁNICOS, PAPEL Y CARTÓN.RESIDUOS ORGÁNICOS, PAPEL Y CARTÓN.
- 55 -
PRIMERA PARTE: APROVECHAMIENTO Y VALORIZACIÓN DE RESIDUOS ORGANICOS CON ALTA TASA DE BIODEGRADBILIDADPRIMERA PARTE: APROVECHAMIENTO Y VALORIZACIÓN DE RESIDUOS ORGANICOS CON ALTA TASA DE BIODEGRADBILIDADPRIMERA PARTE: APROVECHAMIENTO Y VALORIZACIÓN DE RESIDUOS ORGANICOS CON ALTA TASA DE BIODEGRADBILIDADPRIMERA PARTE: APROVECHAMIENTO Y VALORIZACIÓN DE RESIDUOS ORGANICOS CON ALTA TASA DE BIODEGRADBILIDAD
epam s.a. e.s.p.Ministerio de Ambiente, Vivienda y
Desarrollo Territorial - FONAM -
• En cuanto a las herramientas y equipos se requieren:
- Tractor.
- Cargador.
- Compostadora.
- Trituradora (opcional).
- Bulldózer (parcial).
- Planta de microorganismos (5.000 litros de capacidad).
- Herramientas manuales (Carretilla).
1.8 CONTROL DE CALIDAD DE PRODUCTOS Y BUENAS PRÁCTICAS DE
MANUFACTURA.
La importancia del control de calidad en los procesos de aprovechamiento de los
residuos orgánicos es necesaria para conseguir materiales procesados que respondan
a las estrictas especificaciones del mercado. Con el fin de conseguir el mejor precio
posible para los productos obtenidos en los procesos de compostaje y lombricultura,
es necesario tener en cuenta los parámetros que se describen en los siguientes
numerales.
1.8.1 Recomendaciones generales plantas de aprovechamiento.
• Administración de inventarios: Se debe llevar un estricto control del ingreso de
residuos a las plantas, teniendo especial cuidado en procesar los materiales de
acuerdo a su orden de llegada con el fin de minimizar la degradación de los
residuos orgánicos; de esta manera se puede disminuir la generación de olores
indeseables.
• Programas de mantenimiento preventivo: El establecimiento de las necesidades
de mantenimiento de los equipos y herramientas utilizados para los diferentes
procesos de aprovechamiento de los residuos plásticos elimina o minimiza
emisiones generadas por fugas, ruido, gases y mejoran el desempeño y
rendimiento de los mismos.
• Cuidado de los recursos hídricos. Se deben evitar fugas y desperdicios en los
diferentes sistemas de las plantas de aprovechamiento. Es necesario dar el
tratamiento adecuado a los lixiviados que se pudieran generar durante los
procesos de aprovechamiento biológico para evitar la contaminación de las fuentes
de agua cercanas.
1.8.2 Medidas de higiene y seguridad industrial.
De acuerdo con la normatividad laboral vigente, todo centro de trabajo debe asegurar
unas condiciones laborales seguras que eviten accidentes o enfermedades
profesionales a los trabajadores, por lo tanto las plantas para el aprovechamiento de
residuos orgánicos deben contar con instalaciones bien iluminadas, ventiladas y con
zonas de trabajo, transito vehicular y peatonal correctamente demarcadas y libres de
obstáculos para facilitar el manejo y transporte de materiales.
CONSTRUCCION DE CRITERIOS TÉCNICOS PARA ELCONSTRUCCION DE CRITERIOS TÉCNICOS PARA ELCONSTRUCCION DE CRITERIOS TÉCNICOS PARA ELCONSTRUCCION DE CRITERIOS TÉCNICOS PARA EL
APROVECHAMIENTO Y VALORIZACIÓN DE RESIDUOD SÓLIDOS.APROVECHAMIENTO Y VALORIZACIÓN DE RESIDUOD SÓLIDOS.APROVECHAMIENTO Y VALORIZACIÓN DE RESIDUOD SÓLIDOS.APROVECHAMIENTO Y VALORIZACIÓN DE RESIDUOD SÓLIDOS.
Manual 3:Manual 3:Manual 3:Manual 3:
RESIDUOS ORGÁNICOS, PAPEL Y CARTÓN.RESIDUOS ORGÁNICOS, PAPEL Y CARTÓN.RESIDUOS ORGÁNICOS, PAPEL Y CARTÓN.RESIDUOS ORGÁNICOS, PAPEL Y CARTÓN.
- 56 -
PRIMERA PARTE: APROVECHAMIENTO Y VALORIZACIÓN DE RESIDUOS ORGANICOS CON ALTA TASA DE BIODEGRADBILIDADPRIMERA PARTE: APROVECHAMIENTO Y VALORIZACIÓN DE RESIDUOS ORGANICOS CON ALTA TASA DE BIODEGRADBILIDADPRIMERA PARTE: APROVECHAMIENTO Y VALORIZACIÓN DE RESIDUOS ORGANICOS CON ALTA TASA DE BIODEGRADBILIDADPRIMERA PARTE: APROVECHAMIENTO Y VALORIZACIÓN DE RESIDUOS ORGANICOS CON ALTA TASA DE BIODEGRADBILIDAD
epam s.a. e.s.p.Ministerio de Ambiente, Vivienda y
Desarrollo Territorial - FONAM -
También se deben cumplir todas las disposiciones del Programa de Salud
Ocupacional descrito en el Manual 1 Generalidades, teniendo especial cuidado con el
control de los riesgos laborales generados por las diferentes actividades de
aprovechamiento de residuos orgánicos, relacionadas en la tabla 4.
Tabla 4. Riesgos ocupacionales del aprovechamiento de residuos orgánicos.
Actividad Peligro Riesgo Medida de control
Selección de
materiales.
Malos olores.
Afectación a la
salud.
Utilización de mascarillas para
protección respiratoria.
Manipulación
de residuos
sólidos.
Contacto con
sustancias
peligrosas.
Cortaduras,
heridas,
infecciones,
tétano u otra
enfermedad.
Guantes de cuero o malla de
acero.
Botiquín de primeros auxilios.
Ruido. Hipoacusia.
Mantenimiento preventivo y
utilización de protección
auditiva. Manejo del tiempo de
exposición. Programas de
vigilancia epidemiológica.
Trituración.
Proyección de
partículas.
Laceraciones en
los ojos.
Utilización de protección visual
tipo monogafa.
Ruido. Hipoacusia.
Aislamiento acústico de los
equipos, mantenimiento
preventivo y utilización de
protección auditiva.
Peligros
generados por
el proceso de
carga de
materiales.
Heridas y
cortaduras
Utilización de guantes de
malla de acero. Capacitación y
entrenamiento. Instructivos de
las medidas de seguridad.
Transformación
Ruido. Hipoacusia.
Mantenimiento preventivo y
utilización de protección
auditiva. Manejo del tiempo de
exposición. Programas de
vigilancia epidemiológica.
Manipulación
de sustancias
en
descomposició
n
Enfermedades
infecciosas,
dermatitis, otras
afectaciones a
la salud.
Utilización de guantes de
plástico y ropa de trabajo
adecuada, se recomienda la
utilización de petos o
delantales de plástico o
caucho y botas de caucho.
Ergonómico
por actividad
de volteo
manual.
Lesiones de
espalda, dolores
lumbares o
musculares.
Capacitación en técnicas de
volteo. Hacer ejercicios para
relajación de espalda después
de terminar la labor.
Malos olores.
Afectación a la
salud.
Utilización de mascarillas para
protección respiratoria.
Peligros
mecánicos y
eléctricos.
Accidentes de
trabajo.
Capacitación y entrenamiento.
Instructivos claros del
proceso.
CONSTRUCCION DE CRITERIOS TÉCNICOS PARA ELCONSTRUCCION DE CRITERIOS TÉCNICOS PARA ELCONSTRUCCION DE CRITERIOS TÉCNICOS PARA ELCONSTRUCCION DE CRITERIOS TÉCNICOS PARA EL
APROVECHAMIENTO Y VALORIZACIÓN DE RESIDUOD SÓLIDOS.APROVECHAMIENTO Y VALORIZACIÓN DE RESIDUOD SÓLIDOS.APROVECHAMIENTO Y VALORIZACIÓN DE RESIDUOD SÓLIDOS.APROVECHAMIENTO Y VALORIZACIÓN DE RESIDUOD SÓLIDOS.
Manual 3:Manual 3:Manual 3:Manual 3:
RESIDUOS ORGÁNICOS, PAPEL Y CARTÓN.RESIDUOS ORGÁNICOS, PAPEL Y CARTÓN.RESIDUOS ORGÁNICOS, PAPEL Y CARTÓN.RESIDUOS ORGÁNICOS, PAPEL Y CARTÓN.
- 57 -
PRIMERA PARTE: APROVECHAMIENTO Y VALORIZACIÓN DE RESIDUOS ORGANICOS CON ALTA TASA DE BIODEGRADBILIDADPRIMERA PARTE: APROVECHAMIENTO Y VALORIZACIÓN DE RESIDUOS ORGANICOS CON ALTA TASA DE BIODEGRADBILIDADPRIMERA PARTE: APROVECHAMIENTO Y VALORIZACIÓN DE RESIDUOS ORGANICOS CON ALTA TASA DE BIODEGRADBILIDADPRIMERA PARTE: APROVECHAMIENTO Y VALORIZACIÓN DE RESIDUOS ORGANICOS CON ALTA TASA DE BIODEGRADBILIDAD
epam s.a. e.s.p.Ministerio de Ambiente, Vivienda y
Desarrollo Territorial - FONAM -
Actividad Peligro Riesgo Medida de control
Proceso
mecanizados.
Almacenamiento Ergonómico
Lesiones de
espalda por mal
manejo de
cargas.
Capacitación en manejo de
cargas. Utilización de equipos
para el transporte de residuos.
Mantenimiento
de maquinaria,
equipos e
infraestructura.
Peligros
mecánicos y
eléctricos.
Accidentes de
trabajo.
Capacitación y entrenamiento.
Instructivos claros del
proceso.
Fuente: Esta consultoría. 2008
1.8.3 Requisitos de calidad productos terminados.
En el Titulo F del RAS versión 2008, se establecen los límites máximos permisibles de
contenidos microbiológicos y químicos para los compost obtenidos en los procesos de
estabilización de materia orgánica. De acuerdo a estos límites, el documento define,
tres categorías de calidad de compost de acuerdo con los usos finales para los cuales
este destinado. Las categorías A y B, son considerados compost no peligrosos, la
categoría C presenta valores de referencia de los parámetros diferentes (superiores e
inferiores en donde aplique).
En la tabla 5 se presentan los límites máximos permisibles en el compost y en la tabla
6 se encuentran los usos del compost de acuerdo a cada categoría.
Tabla 5. Límites máximos permisibles en el compost.
Parámetro Valor de referencia
Parámetros físico químicos Categoría A Categoría B
Contenido de humedad (%) ≤ 20,0 ≤ 25
Contenido de cenizas (%) < 60,0
Contenido de carbono orgánico
oxidable total (%)
> 15,0
Capacidad de intercambio
catiónico (meq/100g)
> 30,0 > 20
Capacidad de retención de
humedad (%)
> 100,0 > 100
pH (Unidades) 4,0 < pH < 9,0
Densidad real (g/cm3
Base Seca) < 0,6
N total, P2O5 y K2O (%)
Declararlos si cada uno
es > 1,0%
Metales pesados (mg/Kg Base
Seca)
USO
AGRÍCOLA
OTROS
USOS
Arsénico (As) 15,0 140,0 75,0
Cadmio (Cd) 0,7 39,0 85,0
Cobre (Cu) 70,0 1.500,0 4.300,0
Cromo (Cr) 70,0 1.200,0 3.000,0
Mercurio (Hg) 0,4 17,0 57,0
Níquel (Ni) 25,0 420,0 420,0
Plomo (Pb) 45,0 300,0 840,0
CONSTRUCCION DE CRITERIOS TÉCNICOS PARA ELCONSTRUCCION DE CRITERIOS TÉCNICOS PARA ELCONSTRUCCION DE CRITERIOS TÉCNICOS PARA ELCONSTRUCCION DE CRITERIOS TÉCNICOS PARA EL
APROVECHAMIENTO Y VALORIZACIÓN DE RESIDUOD SÓLIDOS.APROVECHAMIENTO Y VALORIZACIÓN DE RESIDUOD SÓLIDOS.APROVECHAMIENTO Y VALORIZACIÓN DE RESIDUOD SÓLIDOS.APROVECHAMIENTO Y VALORIZACIÓN DE RESIDUOD SÓLIDOS.
Manual 3:Manual 3:Manual 3:Manual 3:
RESIDUOS ORGÁNICOS, PAPEL Y CARTÓN.RESIDUOS ORGÁNICOS, PAPEL Y CARTÓN.RESIDUOS ORGÁNICOS, PAPEL Y CARTÓN.RESIDUOS ORGÁNICOS, PAPEL Y CARTÓN.
- 58 -
PRIMERA PARTE: APROVECHAMIENTO Y VALORIZACIÓN DE RESIDUOS ORGANICOS CON ALTA TASA DE BIODEGRADBILIDADPRIMERA PARTE: APROVECHAMIENTO Y VALORIZACIÓN DE RESIDUOS ORGANICOS CON ALTA TASA DE BIODEGRADBILIDADPRIMERA PARTE: APROVECHAMIENTO Y VALORIZACIÓN DE RESIDUOS ORGANICOS CON ALTA TASA DE BIODEGRADBILIDADPRIMERA PARTE: APROVECHAMIENTO Y VALORIZACIÓN DE RESIDUOS ORGANICOS CON ALTA TASA DE BIODEGRADBILIDAD
epam s.a. e.s.p.Ministerio de Ambiente, Vivienda y
Desarrollo Territorial - FONAM -
Parámetro Valor de referencia
Selenio (Se) 15,0 36,0 100,0
Zinc (Zn) 200,0 2.800,0 7.500,0
Parámetros microbiológicos Categoría A Categoría B
Salmonella sp.
Ausente en 25 gramos de
muestra de producto final
(En base seca)
< 1,00 E(+3) UFC/g
de muestra de
producto final base
se
Entero bacterias totales
< 1,00 E(+3) NMP/g de
producto final (En base
seca)
Huevos de Helmintos
< 1 Huevo de Helminto
Viable/4 g de muestra de
producto final (En base
seca)
Coliformes Fecales
< 2,00 E(+6) UFC/g
de muestra de
producto final base
seca
Contenido de materiales inertes
para las dos categorías
Tamaño de partícula
Valor de referencia
(% en peso base
seca)
Plástico, metal, caucho Tamaño > 2,0 mm < 0,20
Vidrio
2,0 mm < Tamaño < 16,0
mm
< 0,02
Tamaño ≥ 16,0 mm Ausente
Piedras Tamaño > 5,0 mm < 2,00
Fuente: CRA. Reglamento Técnico Sector Agua Potable Y Saneamiento Básico RAS. Sección II Titulo F.
Capitulo 6. Ministerio de Ambiente, Vivienda y Desarrollo Territorial. Documento de actualización. Bogotá.
2008.
Tabla 6. Posibilidades de uso del compost.
CATEGORÍA USOS
A
• En agricultura, como abonos orgánicos o acondicionadores
orgánicos no húmicos de suelos en cultivos hortícolas, frutícolas,
forraje, fibras y praderas para pastoreo.
• Para remediación de suelos contaminados, lechos biológicos
para el tratamiento de emisiones y vertimientos, soporte físico y
sustrato biológico en sistemas de filtración, absorción y
adsorción.
• En la fabricación de briquetas y pellets para procesos de
tratamiento térmico de residuos y en procesos de oxidación
térmica o reducción térmica, como combustible alternativo.
• Como insumo en la obtención de materiales de construcción.
• Los mismos usos que en la categoría B.
Nota: Para uso como abono orgánico se recomienda que los
residuos a compostar provengan únicamente de plazas de mercado,
poda y corte, industrias alimenticias (Frutas, verduras, bebidas).
B
• En la estabilización de taludes de proyectos de la red vial nacional,
secundaria y/o terciaria.
CONSTRUCCION DE CRITERIOS TÉCNICOS PARA ELCONSTRUCCION DE CRITERIOS TÉCNICOS PARA ELCONSTRUCCION DE CRITERIOS TÉCNICOS PARA ELCONSTRUCCION DE CRITERIOS TÉCNICOS PARA EL
APROVECHAMIENTO Y VALORIZACIÓN DE RESIDUOD SÓLIDOS.APROVECHAMIENTO Y VALORIZACIÓN DE RESIDUOD SÓLIDOS.APROVECHAMIENTO Y VALORIZACIÓN DE RESIDUOD SÓLIDOS.APROVECHAMIENTO Y VALORIZACIÓN DE RESIDUOD SÓLIDOS.
Manual 3:Manual 3:Manual 3:Manual 3:
RESIDUOS ORGÁNICOS, PAPEL Y CARTÓN.RESIDUOS ORGÁNICOS, PAPEL Y CARTÓN.RESIDUOS ORGÁNICOS, PAPEL Y CARTÓN.RESIDUOS ORGÁNICOS, PAPEL Y CARTÓN.
- 59 -
PRIMERA PARTE: APROVECHAMIENTO Y VALORIZACIÓN DE RESIDUOS ORGANICOS CON ALTA TASA DE BIODEGRADBILIDADPRIMERA PARTE: APROVECHAMIENTO Y VALORIZACIÓN DE RESIDUOS ORGANICOS CON ALTA TASA DE BIODEGRADBILIDADPRIMERA PARTE: APROVECHAMIENTO Y VALORIZACIÓN DE RESIDUOS ORGANICOS CON ALTA TASA DE BIODEGRADBILIDADPRIMERA PARTE: APROVECHAMIENTO Y VALORIZACIÓN DE RESIDUOS ORGANICOS CON ALTA TASA DE BIODEGRADBILIDAD
epam s.a. e.s.p.Ministerio de Ambiente, Vivienda y
Desarrollo Territorial - FONAM -
• En la rehabilitación y recuperación de suelos degradados de uso no
agrícola, áreas destinadas al ornato y la recreación, jardines,
parques y zonas verdes.
• En la revegetalización de suelos degradados de uso no agrícola.
• Como material para cobertura y revegetalización de áreas
erosionadas y de minería a cielo abierto.
• En plantaciones forestales.
• En la fabricación de briquetas y pellets para procesos de
tratamiento térmico de residuos como combustible alternativo.
• Los mismos usos que en la categoría C.
C
• En las coberturas intermedias de cierre de plataformas y cobertura
final de clausura en sistemas de disposición final de residuos
sólidos, tipo relleno sanitario para revegetalización y paisajismo.
• En la disposición conjunta con residuos sólidos en sistemas tipo
relleno sanitario y en sistemas de disposición final exclusivos de
biosólidos y/o materiales orgánicos estabilizados.
Fuente: Adaptado de: CRA. Reglamento Técnico Sector Agua Potable Y Saneamiento Básico RAS.
Sección II Titulo F. Capitulo 6. Ministerio de Ambiente, Vivienda y Desarrollo Territorial. Documento de
actualización. Bogotá. 2008.
CONSTRUCCION DE CRITERIOS TÉCNICOS PARA ELCONSTRUCCION DE CRITERIOS TÉCNICOS PARA ELCONSTRUCCION DE CRITERIOS TÉCNICOS PARA ELCONSTRUCCION DE CRITERIOS TÉCNICOS PARA EL
APROVECHAMIENTO Y VALORIZACIÓN DE RESIDUOD SÓLIDOS.APROVECHAMIENTO Y VALORIZACIÓN DE RESIDUOD SÓLIDOS.APROVECHAMIENTO Y VALORIZACIÓN DE RESIDUOD SÓLIDOS.APROVECHAMIENTO Y VALORIZACIÓN DE RESIDUOD SÓLIDOS.
Manual 3:Manual 3:Manual 3:Manual 3:
RESIDUOS ORGÁNICOS, PAPEL Y CARTÓN.RESIDUOS ORGÁNICOS, PAPEL Y CARTÓN.RESIDUOS ORGÁNICOS, PAPEL Y CARTÓN.RESIDUOS ORGÁNICOS, PAPEL Y CARTÓN.
- 60 -
PRIMERA PARTE: APROVECHAMIENTO Y VALORIZACIÓN DE RESIDUOS ORGANICOS CON ALTA TASA DE BIODEGRADBILIDADPRIMERA PARTE: APROVECHAMIENTO Y VALORIZACIÓN DE RESIDUOS ORGANICOS CON ALTA TASA DE BIODEGRADBILIDADPRIMERA PARTE: APROVECHAMIENTO Y VALORIZACIÓN DE RESIDUOS ORGANICOS CON ALTA TASA DE BIODEGRADBILIDADPRIMERA PARTE: APROVECHAMIENTO Y VALORIZACIÓN DE RESIDUOS ORGANICOS CON ALTA TASA DE BIODEGRADBILIDAD
epam s.a. e.s.p.Ministerio de Ambiente, Vivienda y
Desarrollo Territorial - FONAM -
2. APROVECHAMIENTO Y VALORIZACIÓN DE RESIDUOS DE PAPEL Y
CARTÓN
2.1 DEFINICIONES
Celulosa. Material que forma las paredes celulares de plantas y árboles y se usa para
hacer papel. (La tecnología del papel. Glosario. Disponible online:
http://www.carolinacurriculum.com/stc/glossaries/Spanish_glossaries/TP-Gloss-SP.pdf)
Fibra virgen: Fibra de papel hecha de material de planta nuevo; no reciclado. (La
tecnología del papel. Glosario. Disponible online:
http://www.carolinacurriculum.com/stc/glossaries/Spanish_glossaries/TP-Gloss-SP.pdf)
Lignina: Sustancia pegajosa en las paredes celulares de las plantas. (La tecnología
del papel. Glosario. Disponible online:
http://www.carolinacurriculum.com/stc/glossaries/Spanish_glossaries/TP-Gloss-SP.pdf)
Pulpa: Suspensión acuosa del producto resultante de la madera tratada por
desintegración mecánica o tratamiento químico. En el primer caso, la pulpa (p.
mecánica) está formada por minúsculos fragmentos de madera; en el segundo
(pulpa química) está formada por fibras celulósicas, habiendo sido separada la
lignina por digestión química a partir de una pulpa mecánica. Existen tratamientos
intermedios y variantes de los químicos, que proporcionan diferentes variedades
de pulpas.( Papelnet.cl. Glosario. Disponible online:
http://www.papelnet.cl/ayuda/glosario_p.htm)
Papel y cartón compuesto. Material compuesto por la mezcla de papel y/o cartón con
otros materiales (plásticos, aluminio, vidrio, minerales, etc.), elaborado bajo procesos
de laminación, recubrimiento, deposición, y evaporación; los cuales permiten generar
productos con propiedades específicas de durabilidad, variedad de resistencias
mecánicas, resistencia a la humedad y características adecuadas para ser usados, por
ejemplo, como carátulas de cuadernos, portadas de revistas, cajas plegadizas y
empaques para el envasado de productos alimenticios.(GTC 53-4)
Residuos de papeles y cartones plastificados. Residuos de papel compuestos de
fibra y una o más capas de plástico. El plástico se emplea para mejorar las
condiciones de durabilidad del producto. (GTC 53-4)
Residuos de los residuos compuestos con más de dos materiales: residuo de
empaque compuesto principalmente de papel rígido o cartón con laminación de otros
materiales tales como plásticos, aluminio, etc. Este material es normalmente usado
como envase de productos alimenticios. (GTC 53-4)
Repulpeo. Actividad consistente en desfibrar los materiales compuestos de papel y
cartón, con el fin de extraer la pulpa aprovechable y generar nuevos productos. (GTC
53-4)
CONSTRUCCION DE CRITERIOS TÉCNICOS PARA ELCONSTRUCCION DE CRITERIOS TÉCNICOS PARA ELCONSTRUCCION DE CRITERIOS TÉCNICOS PARA ELCONSTRUCCION DE CRITERIOS TÉCNICOS PARA EL
APROVECHAMIENTO Y VALORIZACIÓN DE RESIDUOD SÓLIDOS.APROVECHAMIENTO Y VALORIZACIÓN DE RESIDUOD SÓLIDOS.APROVECHAMIENTO Y VALORIZACIÓN DE RESIDUOD SÓLIDOS.APROVECHAMIENTO Y VALORIZACIÓN DE RESIDUOD SÓLIDOS.
Manual 3:Manual 3:Manual 3:Manual 3:
RESIDUOS ORGÁNICOS, PAPEL Y CARTÓN.RESIDUOS ORGÁNICOS, PAPEL Y CARTÓN.RESIDUOS ORGÁNICOS, PAPEL Y CARTÓN.RESIDUOS ORGÁNICOS, PAPEL Y CARTÓN.
- 61 -
PRIMERA PARTE: APROVECHAMIENTO Y VALORIZACIÓN DE RESIDUOS ORGANICOS CON ALTA TASA DE BIODEGRADBILIDADPRIMERA PARTE: APROVECHAMIENTO Y VALORIZACIÓN DE RESIDUOS ORGANICOS CON ALTA TASA DE BIODEGRADBILIDADPRIMERA PARTE: APROVECHAMIENTO Y VALORIZACIÓN DE RESIDUOS ORGANICOS CON ALTA TASA DE BIODEGRADBILIDADPRIMERA PARTE: APROVECHAMIENTO Y VALORIZACIÓN DE RESIDUOS ORGANICOS CON ALTA TASA DE BIODEGRADBILIDAD
epam s.a. e.s.p.Ministerio de Ambiente, Vivienda y
Desarrollo Territorial - FONAM -
2.2 PROBLEMÁTICA AMBIENTAL DE LOS RESIDUOS DE PAPEL Y
CARTON.
El papel y los productos relacionados con él se elaboran a partir de fibras de celulosa
presentes en las plantas. Estas fibras pueden provenir de diferentes vegetales:
algodón, madera, paja de cereales, etc., pero actualmente la mayor parte de la
producción mundial del papel proviene de la madera. Se estima que un tercio del total
de madera procesada en el mundo se emplea para la fabricación de pasta para papel.
El rápido y mantenido crecimiento de la demanda de productos de papel ha ido de la
mano de una mayor escasez en la provisión de madera, provocando la desaparición
de bosques nativos con los consecuentes impactos sobre los ecosistemas que forman
parte de ellos.
Adicionalmente, la deforestación trae consigo otro tipo de problemas ambientales
como lo son:
- Sequías: donde hay mucha vegetación aumenta la humedad ambiental, así como
las reservas de agua en el subsuelo.
- Erosión: los árboles impiden que el viento y el agua se lleven la tierra fértil, y que
el sol desertice el suelo. El suelo del bosque suele ser blando, mientras que donde
no hay árboles es duro, como una costra.
- Inundaciones: el humus del suelo boscoso retiene el agua de lluvia, y las raíces
evitan que se vaya la tierra. En los lugares donde no hay cobertura vegetal, el
suelo se compacta e impide que el agua se infiltre, por lo cual las corrientes de
agua fluyen sobre el suelo aumentando las probabilidades de inundaciones.
La elaboración de papel a partir de madera requiere grandes cantidades de agua y
energía. Por ejemplo, la producción de una tonelada de papel de alta calidad,
consume en promedio 200.000 litros de agua y 7.600 kwh de energía. También se
emiten a la atmósfera sustancias contaminantes como compuestos orgánicos volátiles,
óxidos nitrosos y de azufre, acetona, metanol, organoclorados, ácido clorhídrico y
sulfúrico, partículas y monóxido de carbono. Además, con frecuencia produce el
molesto olor a huevos podridos de los compuestos de azufre. Debido al elevado
consumo energético, también origina indirectamente, emisiones de dióxido de
carbono, responsables del efecto invernadero.
En cuanto a los vertimientos, se tiene que los efluentes de las fábricas de papel
contienen una gran cantidad y diversidad de contaminantes, como fibras de celulosa
disueltas, compuestos orgánicos de azufre, resinas ácidas y otros desechos de la
madera. Estos residuos tienen una elevada toxicidad y requieren complejos y costosos
sistemas de tratamiento para reducir su impacto sobre los cauces receptores.
El papel es un recurso natural renovable y reciclable, por lo tanto, la problemática
ambiental generada dentro de los procesos de producción del mismo, puede ser
resuelta mediante la aplicación de procesos de producción más limpios y eficientes,
que reduzcan el consumo de materias primas (fibras vírgenes, agua y energía) y la
contaminación ligada al proceso (mejorar los métodos para eliminar la lignina,
reutilización de productos químicos, etc.). Todo ello con el objetivo de reducir costos y
conseguir un ciclo cerrado en el que se genere menos contaminación del aire, del
agua y del suelo, y se genere menos explotación de bosques en el país, buscando una
gestión forestal sostenible y un uso cada vez más del papel y cartón usado como
materia prima.
CONSTRUCCION DE CRITERIOS TÉCNICOS PARA ELCONSTRUCCION DE CRITERIOS TÉCNICOS PARA ELCONSTRUCCION DE CRITERIOS TÉCNICOS PARA ELCONSTRUCCION DE CRITERIOS TÉCNICOS PARA EL
APROVECHAMIENTO Y VALORIZACIÓN DE RESIDUOD SÓLIDOS.APROVECHAMIENTO Y VALORIZACIÓN DE RESIDUOD SÓLIDOS.APROVECHAMIENTO Y VALORIZACIÓN DE RESIDUOD SÓLIDOS.APROVECHAMIENTO Y VALORIZACIÓN DE RESIDUOD SÓLIDOS.
Manual 3:Manual 3:Manual 3:Manual 3:
RESIDUOS ORGÁNICOS, PAPEL Y CARTÓN.RESIDUOS ORGÁNICOS, PAPEL Y CARTÓN.RESIDUOS ORGÁNICOS, PAPEL Y CARTÓN.RESIDUOS ORGÁNICOS, PAPEL Y CARTÓN.
- 62 -
PRIMERA PARTE: APROVECHAMIENTO Y VALORIZACIÓN DE RESIDUOS ORGANICOS CON ALTA TASA DE BIODEGRADBILIDADPRIMERA PARTE: APROVECHAMIENTO Y VALORIZACIÓN DE RESIDUOS ORGANICOS CON ALTA TASA DE BIODEGRADBILIDADPRIMERA PARTE: APROVECHAMIENTO Y VALORIZACIÓN DE RESIDUOS ORGANICOS CON ALTA TASA DE BIODEGRADBILIDADPRIMERA PARTE: APROVECHAMIENTO Y VALORIZACIÓN DE RESIDUOS ORGANICOS CON ALTA TASA DE BIODEGRADBILIDAD
epam s.a. e.s.p.Ministerio de Ambiente, Vivienda y
Desarrollo Territorial - FONAM -
Una vez usado, el papel se convierte en un residuo sólido desechable que
generalmente se dispone junto con los demás residuos sólidos en botaderos y rellenos
sanitarios. No obstante, gran parte de los papeles y cartones usados son susceptibles
de reincorporar a los ciclos productivos económicos, mediante su reciclaje o
transformación en nuevos tipos de papel.
2.3 BENEFICIOS DEL APROVECHAMIENTO DE LOS RESIDUOS DE PAPEL Y
CARTÓN
El reciclaje y transformación de los residuos de papel y cartón para su reuso al interior
de los ciclos económicos tiene varios beneficios:
• En primer lugar reduce la demanda de fabricación de papeles y cartones, lo que
tiene un efecto positivo indirecto sobre la deforestación destinada a la producción
de madera para pulpas de papel.
• En segundo lugar, reduce los impactos negativos sobre el agua, el aire y el suelo
ligados a los procesos de fabricación de papel.
• En tercer lugar, reduce la cantidad de residuos sólidos generados por las
actividades humanas y destinados a ser dispuestos en rellenos sanitarios, lo que
disminuye la demanda de superficie para disposición y los consiguientes
problemas y conflictos sociales relacionados con la presencia de rellenos
sanitarios.
• En cuarto lugar, la recolección, reciclaje y transformación de residuos de papel y
cartón es una de las actividades que más empleo e ingresos genera, en especial
para poblaciones pobres que, por esta misma condición, se dedican a la
recolección y venta de estos tipos de residuos.
• De igual manera, los costos de la fabricación de papel y cartón a partir de estos
mismos residuos son significativamente menores que los costos de fabricación de
papel a partir de la transformación de la madera en pasta de papel y de ésta en
papel, incluida la tala de los bosques y el transporte de la madera.
2.4 ELEMENTOS GENERALES DE LA GESTION DE LOS RESIDUOS DE
PAPEL Y CARTÓN.
La gestión de los residuos de papel y cartón, planteada en este manual, esta
compuesta por tres (3) acciones de manejo a saber: la primera es la reutilización de
los productos antes de ser desechados, en seguida se tiene el aprovechamiento para
reciclaje y como última opción se tiene la disposición final controlada, como se
muestra en la figura 21.
CONSTRUCCION DE CRITERIOS TÉCNICOS PARA ELCONSTRUCCION DE CRITERIOS TÉCNICOS PARA ELCONSTRUCCION DE CRITERIOS TÉCNICOS PARA ELCONSTRUCCION DE CRITERIOS TÉCNICOS PARA EL
APROVECHAMIENTO Y VALORIZACIÓN DE RESIDUOD SÓLIDOS.APROVECHAMIENTO Y VALORIZACIÓN DE RESIDUOD SÓLIDOS.APROVECHAMIENTO Y VALORIZACIÓN DE RESIDUOD SÓLIDOS.APROVECHAMIENTO Y VALORIZACIÓN DE RESIDUOD SÓLIDOS.
Manual 3:Manual 3:Manual 3:Manual 3:
RESIDUOS ORGÁNICOS, PAPEL Y CARTÓN.RESIDUOS ORGÁNICOS, PAPEL Y CARTÓN.RESIDUOS ORGÁNICOS, PAPEL Y CARTÓN.RESIDUOS ORGÁNICOS, PAPEL Y CARTÓN.
- 63 -
PRIMERA PARTE: APROVECHAMIENTO Y VALORIZACIÓN DE RESIDUOS ORGANICOS CON ALTA TASA DE BIODEGRADBILIDADPRIMERA PARTE: APROVECHAMIENTO Y VALORIZACIÓN DE RESIDUOS ORGANICOS CON ALTA TASA DE BIODEGRADBILIDADPRIMERA PARTE: APROVECHAMIENTO Y VALORIZACIÓN DE RESIDUOS ORGANICOS CON ALTA TASA DE BIODEGRADBILIDADPRIMERA PARTE: APROVECHAMIENTO Y VALORIZACIÓN DE RESIDUOS ORGANICOS CON ALTA TASA DE BIODEGRADBILIDAD
epam s.a. e.s.p.Ministerio de Ambiente, Vivienda y
Desarrollo Territorial - FONAM -
Figura 21. Gestión de residuos de papel y cartón.
Fuente: Esta consultoría. 2008.
2.4.1 Reutilización del papel y cartón.
La primera acción recomendada para la gestión del papel y cartón es la reutilización
de dichos materiales antes de desecharlos, esta actividad debe ser llevada a cabo por
los generadores directamente, y tiene que ver con el máximo aprovechamiento del
recurso para aumentar su vida útil.
Los consumidores deben acoger los principios del consumo responsable y tomar
conciencia de la importancia del reuso para la conservación de los recursos naturales.
En el caso del papel, se debe fomentar es el uso de ambas caras de las hojas, ya sea
para fotocopiado, reimpresión o para la fabricación de cuadernos de notas. Para el
cartón, es recomendable que se reutilice para almacenamiento cuantas veces sea
posible antes de desecharlo.
2.4.2 Aprovechamiento para reciclaje.
El siguiente paso de la gestión de los residuos de papel y cartón es el reciclado que
implica una eficaz selección en origen y recogida selectiva de los residuos. Por lo tanto
la colaboración de la comunidad en este punto es de vital importancia.
Una vez transportados a las plantas de aprovechamiento, los residuos de papel y
cartón son sometidos a procesos de acondicionamiento relativamente sencillos, por lo
que estos materiales, puede convertirse fácilmente en materia prima secundaria para
los procesos productivos. Esta actividad es llevada a cabo por las iniciativas privadas o
municipales, dedicadas al reciclaje de materiales.
2.4.3 Disposición final controlada.
Aquellos papeles y cartones que por alguna razón no sean susceptibles de
aprovechamiento por reciclaje, deben ser destinados a una disposición final
controlada, en un relleno sanitario operado técnicamente y cumpliendo con la
normatividad ambiental vigente en el país. Esta actividad será responsabilidad de las
entidades prestadoras del servicio de aseo y de los operadores de los rellenos
sanitarios.
REUTILIZACION DE
RESIDUOS
APROVECHAMIENTO
PARA
RECICLAJE
DISPOSICIÓN FINAL
CONTROLADA
CONSTRUCCION DE CRITERIOS TÉCNICOS PARA ELCONSTRUCCION DE CRITERIOS TÉCNICOS PARA ELCONSTRUCCION DE CRITERIOS TÉCNICOS PARA ELCONSTRUCCION DE CRITERIOS TÉCNICOS PARA EL
APROVECHAMIENTO Y VALORIZACIÓN DE RESIDUOD SÓLIDOS.APROVECHAMIENTO Y VALORIZACIÓN DE RESIDUOD SÓLIDOS.APROVECHAMIENTO Y VALORIZACIÓN DE RESIDUOD SÓLIDOS.APROVECHAMIENTO Y VALORIZACIÓN DE RESIDUOD SÓLIDOS.
Manual 3:Manual 3:Manual 3:Manual 3:
RESIDUOS ORGÁNICOS, PAPEL Y CARTÓN.RESIDUOS ORGÁNICOS, PAPEL Y CARTÓN.RESIDUOS ORGÁNICOS, PAPEL Y CARTÓN.RESIDUOS ORGÁNICOS, PAPEL Y CARTÓN.
- 64 -
PRIMERA PARTE: APROVECHAMIENTO Y VALORIZACIÓN DE RESIDUOS ORGANICOS CON ALTA TASA DE BIODEGRADBILIDADPRIMERA PARTE: APROVECHAMIENTO Y VALORIZACIÓN DE RESIDUOS ORGANICOS CON ALTA TASA DE BIODEGRADBILIDADPRIMERA PARTE: APROVECHAMIENTO Y VALORIZACIÓN DE RESIDUOS ORGANICOS CON ALTA TASA DE BIODEGRADBILIDADPRIMERA PARTE: APROVECHAMIENTO Y VALORIZACIÓN DE RESIDUOS ORGANICOS CON ALTA TASA DE BIODEGRADBILIDAD
epam s.a. e.s.p.Ministerio de Ambiente, Vivienda y
Desarrollo Territorial - FONAM -
Una adecuada gestión del papel y el cartón, permite aumentar la vida útil de este
material y disminuir los impactos ambientales generados por las diferentes etapas de
su ciclo de vida. En la figura 22 se presenta el esquema de ciclo de vida ideal del
papel.
CONSTRUCCION DE CRITERIOS TÉCNICOS PARA ELCONSTRUCCION DE CRITERIOS TÉCNICOS PARA ELCONSTRUCCION DE CRITERIOS TÉCNICOS PARA ELCONSTRUCCION DE CRITERIOS TÉCNICOS PARA EL
APROVECHAMIENTO Y VALORIZACIÓN DE RESIDUOD SÓLIDOS.APROVECHAMIENTO Y VALORIZACIÓN DE RESIDUOD SÓLIDOS.APROVECHAMIENTO Y VALORIZACIÓN DE RESIDUOD SÓLIDOS.APROVECHAMIENTO Y VALORIZACIÓN DE RESIDUOD SÓLIDOS.
Manual 3:Manual 3:Manual 3:Manual 3:
RESIDUOS ORGRESIDUOS ORGRESIDUOS ORGRESIDUOS ORGÁNICOS, PAPEL Y CARTÓN.ÁNICOS, PAPEL Y CARTÓN.ÁNICOS, PAPEL Y CARTÓN.ÁNICOS, PAPEL Y CARTÓN.
- 65 -
PRIMERA PARTE: APROVECHAMIENTO Y VALORIZACIÓN DE RESIDUOS ORGANICOS CON ALTA TASA DE BIODEGRADBILIDADPRIMERA PARTE: APROVECHAMIENTO Y VALORIZACIÓN DE RESIDUOS ORGANICOS CON ALTA TASA DE BIODEGRADBILIDADPRIMERA PARTE: APROVECHAMIENTO Y VALORIZACIÓN DE RESIDUOS ORGANICOS CON ALTA TASA DE BIODEGRADBILIDADPRIMERA PARTE: APROVECHAMIENTO Y VALORIZACIÓN DE RESIDUOS ORGANICOS CON ALTA TASA DE BIODEGRADBILIDAD
epam s.a. e.s.p.Ministerio de Ambiente, Vivienda y
Desarrollo Territorial - FONAM -
Figura 22. Esquema ciclo de vida ideal del papel.
Fuente: Esta consultoría. 2008.
RREECCIICCLLAAJJEE
FFAABBRRIICCAACCIIÓÓNN DDEE PPAAPPEELL
CCOONNSSUUMMIIDDOORR
MMAATTEERRIIAASS
PPRRIIMMAASS
DDIISSPPOOSSIICCIIÓÓNN FFIINNAALL
PPRROODDUUCCTTOOSS
DDEE PPAAPPEELL
RREESSIIDDUUOOSS DDEE PPAAPPEELL
SSEEPPAARRAACCIIÓÓNN EENN
LLAA FFUUEENNTTEE
CONSTRUCCION DECONSTRUCCION DECONSTRUCCION DECONSTRUCCION DE CRITERIOS TÉCNICOS PARA ELCRITERIOS TÉCNICOS PARA ELCRITERIOS TÉCNICOS PARA ELCRITERIOS TÉCNICOS PARA EL
APROVECHAMIENTO Y VALORIZACIÓN DE RESIDUOD SÓLIDOS.APROVECHAMIENTO Y VALORIZACIÓN DE RESIDUOD SÓLIDOS.APROVECHAMIENTO Y VALORIZACIÓN DE RESIDUOD SÓLIDOS.APROVECHAMIENTO Y VALORIZACIÓN DE RESIDUOD SÓLIDOS.
Manual 3:Manual 3:Manual 3:Manual 3:
RESIDUOS ORGÁNICOS, PAPEL Y CARTÓN.RESIDUOS ORGÁNICOS, PAPEL Y CARTÓN.RESIDUOS ORGÁNICOS, PAPEL Y CARTÓN.RESIDUOS ORGÁNICOS, PAPEL Y CARTÓN.
- 66 -
PRIMERA PARTE: APROVPRIMERA PARTE: APROVPRIMERA PARTE: APROVPRIMERA PARTE: APROVECHAMIENTO Y VALORIZACIÓN DE RESIDUOS ORGANICOS CON ALTA TASA DE BIODEGRADBILIDADECHAMIENTO Y VALORIZACIÓN DE RESIDUOS ORGANICOS CON ALTA TASA DE BIODEGRADBILIDADECHAMIENTO Y VALORIZACIÓN DE RESIDUOS ORGANICOS CON ALTA TASA DE BIODEGRADBILIDADECHAMIENTO Y VALORIZACIÓN DE RESIDUOS ORGANICOS CON ALTA TASA DE BIODEGRADBILIDAD
epam s.a. e.s.p.Ministerio de Ambiente, Vivienda y
Desarrollo Territorial - FONAM -
2.5 DESCRIPCIÓN DEL PAPEL Y EL CARTÓN
El papel es una estructura obtenida en base a fibras vegetales de celulosa, las cuales
se entrecruzan formando una hoja resistente y flexible. Estas fibras provienen de la
madera y, según su longitud, se habla de fibras largas -de aproximadamente 3
milímetros (generalmente obtenidas de pino u otras coníferas)- o de fibras cortas -de 1
a 2 milímetros (obtenidas principalmente del eucalipto).
Para la producción de papel a partir de fibras vírgenes, es necesario remover la lignina
de la madera para liberar la fibra de celulosa. Existen dos procesos de elaboración de
la pulpa de celulosa, el mecánico o el químico, cada una de las cuales da origen a
diferentes tipos de papel en cuanto a rigidez y blancura.
• Pulpa mecánica. En este proceso, las fibras se separan triturando la madera.
Aunque el proceso es muy eficaz, el papel obtenido a partir del tratamiento
mecánico de la fibra para obtención de pulpa, tiende a ser débil, y a decolorarse
fácilmente cuando se expone a la luz. Ello se debe a la presencia de residuos de
lignina, componente de la madera, que mantiene juntas las fibras de celulosa.
La pasta o pulpa obtenida de este proceso se utiliza para la elaboración de
papeles de baja calidad (por ejemplo: papel prensa para periódicos); tiene más
aprovechamiento pero menos calidad, además tiene escasa consistencia y
amarillea al poco tiempo de fabricación.
• Pulpa química. En la pulpa obtenida por métodos químicos, los trozos de madera
o de papel reciclado se combinan con agua y productos químicos y se calientan
hasta que se separan las fibras de celulosa. En este proceso se somete la madera
a una cocción con hidróxido de sodio (NaOH) y sulfuro de sodio (Na2S), solución
denominada licor blanco, a alta temperatura y alta presión. La pulpa producida se
lava con agua, se clasifica para eliminar las impurezas y sustancias químicas
residuales. Los papeles obtenidos a partir de este tipo de pulpa son de alta calidad,
como los papeles blancos para impresión.
Dependiendo del uso final que se le dé al papel, en su fabricación se utiliza una
mezcla de diferentes tipos de pulpas o se incluye dentro de la pulpa recortes de papel
reciclado, estas mezclas le aportarán sus características específicas al producto final.
Para el blanqueo de la pasta, con el objetivo de producir celulosa blanca pura, es
necesario remover la lignina.
La pulpa mecánica, que como se dijo, se aclara usualmente con peróxido de
hidrógeno que cambia la estructura de la lignina y altera el color, pero no la elimina. En
las tecnologías convencionales de blanqueo de la pasta química, la lignina se degrada
y remueve con la ayuda de gas cloro (Cl2). La pasta se blanquea luego en varias
etapas que emplean dióxido de cloro (ClO2) e hipoclorito de sodio (lavandina, NaOCI).
Finalmente, la pasta es secada y mezclada con diversos aditivos, con el fin de formar
las hojas de los distintos tipos de papel. De acuerdo con el uso que tendrán, los
papeles se pueden clasificar en 6 grandes grupos que se describen en los siguientes
numerales.
CONSTRUCCION DECONSTRUCCION DECONSTRUCCION DECONSTRUCCION DE CRITERIOS TÉCNICOS PARA ELCRITERIOS TÉCNICOS PARA ELCRITERIOS TÉCNICOS PARA ELCRITERIOS TÉCNICOS PARA EL
APROVECHAMIENTO Y VALORIZACIÓN DE RESIDUOD SÓLIDOS.APROVECHAMIENTO Y VALORIZACIÓN DE RESIDUOD SÓLIDOS.APROVECHAMIENTO Y VALORIZACIÓN DE RESIDUOD SÓLIDOS.APROVECHAMIENTO Y VALORIZACIÓN DE RESIDUOD SÓLIDOS.
Manual 3:Manual 3:Manual 3:Manual 3:
RESIDUOS ORGÁNICOS, PAPEL Y CARTÓN.RESIDUOS ORGÁNICOS, PAPEL Y CARTÓN.RESIDUOS ORGÁNICOS, PAPEL Y CARTÓN.RESIDUOS ORGÁNICOS, PAPEL Y CARTÓN.
- 67 -
PRIMERA PARTE: APROVPRIMERA PARTE: APROVPRIMERA PARTE: APROVPRIMERA PARTE: APROVECHAMIENTO Y VALORIZACIÓN DE RESIDUOS ORGANICOS CON ALTA TASA DE BIODEGRADBILIDADECHAMIENTO Y VALORIZACIÓN DE RESIDUOS ORGANICOS CON ALTA TASA DE BIODEGRADBILIDADECHAMIENTO Y VALORIZACIÓN DE RESIDUOS ORGANICOS CON ALTA TASA DE BIODEGRADBILIDADECHAMIENTO Y VALORIZACIÓN DE RESIDUOS ORGANICOS CON ALTA TASA DE BIODEGRADBILIDAD
epam s.a. e.s.p.Ministerio de Ambiente, Vivienda y
Desarrollo Territorial - FONAM -
2.5.1 Papel periódico.
Para este uso se utilizan fundamentalmente papeles específicos elaborados con pasta
mecánica mezclada con otras fibras y con pasta proveniente de papel recuperado, con
un gramaje de entre 50 y 60 gr/m2
. Este tipo de papel se considera de baja calidad, ya
que se amarillea al poco tiempo de producido, pero, por otro lado, presenta
propiedades de rigidez y de absorción de humedad, por lo cual también es utilizado
para fines de limpieza.
2.5.2 Papel de impresión y escritura.
Existe gran variedad de productos con diversas texturas, colores, grosores, etc., cuya
composición varía desde el papel producido con pasta mecánica hasta papeles de
gran calidad fabricados con celulosa pura, pudiéndose distinguir los siguientes tipos
genéricos: papel para fotocopiadora, papel continuo, autocopiativo, kraft, cartulina,
etc., con gramajes comprendidos entre los 50 y 90 gr/m2
en papeles para impresión y
entre los 100 y los 320 gr/m2
en cartulinas y papeles de impresión de calidad superior.
En la actualidad, también se fabrican papeles para impresión y escritura a partir de
pulpas de material reciclado.
2.5.3 Papel higiénico-sanitario.
Papel de bajo gramaje, suave, compuesto predominantemente de fibras naturales, de
pasta química virgen o reciclada, a veces mezclada con pasta de alto rendimiento
(químico-mecánicas). Es tan delgado que difícilmente se usa en una simple capa.
Dependiendo de los requerimientos se suelen combinar dos o más capas. Se
caracteriza por su buena flexibilidad, suavidad superficial, baja densidad y alta
capacidad para absorber líquidos. Se usan para fines higiénicos y domésticos, tales
como pañuelos, servilletas, toallas y productos absorbentes similares que se
desintegran en agua.
2.5.4 Papel para envases o embalaje.
Existen varios tipos de papeles para embalaje:
• Papel Kraft. El papel kratf presenta unas cualidades específicas que le permite ser
utilizado para la producción de sacos de gran capacidad y bolsas de papel. Este
tipo de papel se produce únicamente con pasta kraft con un compuesto vegetal
proveniente de coníferas, y no contiene cargas por lo que la pasta presenta un alto
grado de refinamiento. Las propiedades que presenta este papel son la tenacidad
y la resistencia a la tracción, al alargamiento y a la rotura.
• Cartón corrugado. Es una estructura formada por un nervio central de papel
ondulado (papel onda), reforzado externamente por dos capas de papel pegadas
con adhesivo en las crestas de la onda. Es un material liviano, cuya resistencia se
basa en el trabajo conjunto y vertical de estas tres láminas de papel. Este tipo de
papel se fabrica con pasta semiquímica, pasta kraft o pasta proveniente de papel
recuperado. También se combina la pasta kraft en la cubierta con pastas
provenientes de papel recuperado en las caras inferiores. Básicamente se utiliza
para embalajes de productos frágiles y cajas de embalaje en general.
CONSTRUCCION DECONSTRUCCION DECONSTRUCCION DECONSTRUCCION DE CRITERIOS TÉCNICOS PARA ELCRITERIOS TÉCNICOS PARA ELCRITERIOS TÉCNICOS PARA ELCRITERIOS TÉCNICOS PARA EL
APROVECHAMIENTO Y VALORIZACIÓN DE RESIDUOD SÓLIDOS.APROVECHAMIENTO Y VALORIZACIÓN DE RESIDUOD SÓLIDOS.APROVECHAMIENTO Y VALORIZACIÓN DE RESIDUOD SÓLIDOS.APROVECHAMIENTO Y VALORIZACIÓN DE RESIDUOD SÓLIDOS.
Manual 3:Manual 3:Manual 3:Manual 3:
RESIDUOS ORGÁNICOS, PAPEL Y CARTÓN.RESIDUOS ORGÁNICOS, PAPEL Y CARTÓN.RESIDUOS ORGÁNICOS, PAPEL Y CARTÓN.RESIDUOS ORGÁNICOS, PAPEL Y CARTÓN.
- 68 -
PRIMERA PARTE: APROVPRIMERA PARTE: APROVPRIMERA PARTE: APROVPRIMERA PARTE: APROVECHAMIENTO Y VALORIZACIÓN DE RESIDUOS ORGANICOS CON ALTA TASA DE BIODEGRADBILIDADECHAMIENTO Y VALORIZACIÓN DE RESIDUOS ORGANICOS CON ALTA TASA DE BIODEGRADBILIDADECHAMIENTO Y VALORIZACIÓN DE RESIDUOS ORGANICOS CON ALTA TASA DE BIODEGRADBILIDADECHAMIENTO Y VALORIZACIÓN DE RESIDUOS ORGANICOS CON ALTA TASA DE BIODEGRADBILIDAD
epam s.a. e.s.p.Ministerio de Ambiente, Vivienda y
Desarrollo Territorial - FONAM -
• Cartón gris. Se utiliza principalmente para cartonaje y encuadernación. Se fabrica
a partir de papel recuperado (calidades ordinarias).
• Cartón compacto. Este tipo de cartón se emplea para la realización de cajas y
envases de mercancías. El cartón está formado por diversas hojas pegadas entre
sí, con un grosor que puede alcanzar los 3 ó 4 milímetros. Se utiliza pasta
proveniente de papel recuperado, pudiendo utilizarse para la cubierta exterior
pasta kraft.
2.5.5 Papeles especiales.
Estos papeles son utilizados para diferentes usos específicos como la producción de
sellos, de papeles de seguridad, papeles para la alimentación o papeles de alta
tecnología:
• Papel Biblia. Se fabrica con pasta mecánica y el resultado es un papel con un
gramaje inferior a los 50 gr/m2 con una resistencia importante al doblado y al
rasgado. Se emplea para la impresión de Biblias, enciclopedias y diccionarios.
• Papel de valores. Papel de seguridad que tiene la propiedad de ser resistente al
plegado y al frotamiento superficial. Es un papel de alta calidad producido con
celulosa blanqueada y con pasta de trapo, que suele tener un encolado superficial
para mejorar la calidad de la superficie. Se emplea en papel de imprimir para
títulos valores, seguros, cheques, billetes, etc.
• Papel de estraza, papel de celulosa, papel parafinado. Se emplean en el sector
alimenticio como embalajes o como envoltorios.
Foto 18. Productos de papel y cartón.
2.5.6 Papeles y cartones compuestos.
Material compuesto por la mezcla de papel y/o cartón con otros materiales (plásticos,
aluminio, vidrio, minerales, etc.), elaborado bajo procesos de laminación,
recubrimiento, deposición, y evaporación; los cuales permiten generar productos con
propiedades específicas de durabilidad, variedad de resistencias mecánicas,
CONSTRUCCION DECONSTRUCCION DECONSTRUCCION DECONSTRUCCION DE CRITERIOS TÉCNICOS PARA ELCRITERIOS TÉCNICOS PARA ELCRITERIOS TÉCNICOS PARA ELCRITERIOS TÉCNICOS PARA EL
APROVECHAMIENTO Y VALORIZACIÓN DE RESIDUOD SÓLIDOS.APROVECHAMIENTO Y VALORIZACIÓN DE RESIDUOD SÓLIDOS.APROVECHAMIENTO Y VALORIZACIÓN DE RESIDUOD SÓLIDOS.APROVECHAMIENTO Y VALORIZACIÓN DE RESIDUOD SÓLIDOS.
Manual 3:Manual 3:Manual 3:Manual 3:
RESIDUOS ORGÁNICOS, PAPEL Y CARTÓN.RESIDUOS ORGÁNICOS, PAPEL Y CARTÓN.RESIDUOS ORGÁNICOS, PAPEL Y CARTÓN.RESIDUOS ORGÁNICOS, PAPEL Y CARTÓN.
- 69 -
PRIMERA PARTE: APROVPRIMERA PARTE: APROVPRIMERA PARTE: APROVPRIMERA PARTE: APROVECHAMIENTO Y VALORIZACIÓN DE RESIDUOS ORGANICOS CON ALTA TASA DE BIODEGRADBILIDADECHAMIENTO Y VALORIZACIÓN DE RESIDUOS ORGANICOS CON ALTA TASA DE BIODEGRADBILIDADECHAMIENTO Y VALORIZACIÓN DE RESIDUOS ORGANICOS CON ALTA TASA DE BIODEGRADBILIDADECHAMIENTO Y VALORIZACIÓN DE RESIDUOS ORGANICOS CON ALTA TASA DE BIODEGRADBILIDAD
epam s.a. e.s.p.Ministerio de Ambiente, Vivienda y
Desarrollo Territorial - FONAM -
resistencia a la humedad y características adecuadas para ser usados, por ejemplo,
como carátulas de cuadernos, portadas de revistas, cajas plegadizas y empaques para
el envasado de productos alimenticios.
Foto 19. Envases y empaques de cartón compuesto con más de dos materiales.
2.6 TECNICAS PARA EL APROVECHAMIENTO Y VALORIZACIÓN DE LOS
RESIDUOS DE PAPEL Y CARTÓN.
2.6.1 Aprovechamiento de papeles y cartones.
El reciclaje del papel y cartón, es un proceso muy sencillo, que requiere tan sólo de
una correcta selección para poder reintroducir los materiales al ciclo productivo de las
empresas papeleras, quienes se encargan de transformar dichos materiales en nuevos
productos. En la figura 23 se presenta el diagrama de flujo para aprovechamiento de
estos materiales.
Fase 1: Obtención de la materia prima.
Como se explicó en el Manual 1: Generalidades, los residuos deben ser separados en
la fuente de generación por parte de los usuarios del servicio de aseo. Por lo tanto, los
papeles y cartones deben ser presentados para recolección junto con los demás
materiales reciclables inorgánicos.
Los residuos de papel y cartón susceptibles de ser reciclados provienen de diversos
productos como: el papel blanco de oficina, periódicos, revistas, cuadernos, libros,
directorios telefónicos, cajas de huevo, rollo de papel higiénico, papel de envoltorios,
publicidad e invitaciones, cajas de cartón, entre otros. Con el fin de facilitar las
actividades de aprovechamiento y reciclaje de este tipo de residuos, se recomienda a
los generadores:
- No arrugar las hojas de papel, retirarles objetos como anillas metálicas o plásticas,
clips y cintas adhesivas.
CONSTRUCCION DECONSTRUCCION DECONSTRUCCION DECONSTRUCCION DE CRITERIOS TÉCNICOS PARA ELCRITERIOS TÉCNICOS PARA ELCRITERIOS TÉCNICOS PARA ELCRITERIOS TÉCNICOS PARA EL
APROVECHAMIENTO Y VALORIZACIÓN DE RESIDUOD SÓLIDOS.APROVECHAMIENTO Y VALORIZACIÓN DE RESIDUOD SÓLIDOS.APROVECHAMIENTO Y VALORIZACIÓN DE RESIDUOD SÓLIDOS.APROVECHAMIENTO Y VALORIZACIÓN DE RESIDUOD SÓLIDOS.
Manual 3:Manual 3:Manual 3:Manual 3:
RESIDUOS ORGÁNICOS, PAPEL Y CARTÓN.RESIDUOS ORGÁNICOS, PAPEL Y CARTÓN.RESIDUOS ORGÁNICOS, PAPEL Y CARTÓN.RESIDUOS ORGÁNICOS, PAPEL Y CARTÓN.
- 70 -
PRIMERA PARTE: APROVPRIMERA PARTE: APROVPRIMERA PARTE: APROVPRIMERA PARTE: APROVECHAMIENTO Y VALORIZACIÓN DE RESIDUOS ORGANICOS CON ALTA TASA DE BIODEGRADBILIDADECHAMIENTO Y VALORIZACIÓN DE RESIDUOS ORGANICOS CON ALTA TASA DE BIODEGRADBILIDADECHAMIENTO Y VALORIZACIÓN DE RESIDUOS ORGANICOS CON ALTA TASA DE BIODEGRADBILIDADECHAMIENTO Y VALORIZACIÓN DE RESIDUOS ORGANICOS CON ALTA TASA DE BIODEGRADBILIDAD
epam s.a. e.s.p.Ministerio de Ambiente, Vivienda y
Desarrollo Territorial - FONAM -
Figura 23. Fases de aprovechamiento del papel y cartón.
Fuente: Esta consultoría. 2008
- En cuanto a las cajas de cartón corrugado, deben extenderse y retirárseles los
restos de cintas o envoltorios, grapas metálicas y demás objetos de otros
materiales.
- Es fundamental que los residuos de papel y cartón se mantengan separados de los
residuos orgánicos para evitar su contaminación.
La recolección debe ser selectiva, con el fin de garantizar que los residuos separados
anteriormente, sean conducidos hacia las plantas de aprovechamiento y no hacia los
rellenos sanitarios.
Una vez recibidos los materiales en la planta de aprovechamiento, los residuos
aprovechables, deben separarse en diferentes flujos de materiales. Adicionalmente se
deben retirar del flujo de papeles y cartones los siguientes materiales que no son
susceptibles de aprovechamiento por reciclaje:
- Papeles y cartones contaminados con comida.
- Servilletas usadas.
- Papel de cera.
- Papel carbón.
- Productos sanitarios o pañuelos de papel.
- Papel térmico para el fax.
- Calcomanías.
FASE 2:
Selección y
acondicionamiento
FASE 3:
Proceso de
transformación
EMBALAJE Y
ALMACENAMIENTO
POR TIPO DE PAPEL
COMERCIALIZACIÓN
SELECCIÓN POR
TIPO DE PAPEL
RECEPCIÓN EN
PLANTA
PRODUCCIÓN
INDUSTRIAL DE
VIDRIO
FASE 1:
Obtención de la
materia prima
SELECCIÓN EN LA
FUENTE
RECOLECCIÓN
SELECTIVA
CONSTRUCCION DECONSTRUCCION DECONSTRUCCION DECONSTRUCCION DE CRITERIOS TÉCNICOS PARA ELCRITERIOS TÉCNICOS PARA ELCRITERIOS TÉCNICOS PARA ELCRITERIOS TÉCNICOS PARA EL
APROVECHAMIENTO Y VALORIZACIÓN DE RESIDUOD SÓLIDOS.APROVECHAMIENTO Y VALORIZACIÓN DE RESIDUOD SÓLIDOS.APROVECHAMIENTO Y VALORIZACIÓN DE RESIDUOD SÓLIDOS.APROVECHAMIENTO Y VALORIZACIÓN DE RESIDUOD SÓLIDOS.
Manual 3:Manual 3:Manual 3:Manual 3:
RESIDUOS ORGÁNICOS, PAPEL Y CARTÓN.RESIDUOS ORGÁNICOS, PAPEL Y CARTÓN.RESIDUOS ORGÁNICOS, PAPEL Y CARTÓN.RESIDUOS ORGÁNICOS, PAPEL Y CARTÓN.
- 71 -
PRIMERA PARTE: APROVPRIMERA PARTE: APROVPRIMERA PARTE: APROVPRIMERA PARTE: APROVECHAMIENTO Y VALORIZACIÓN DE RESIDUOS ORGANICOS CON ALTA TASA DE BIODEGRADBILIDADECHAMIENTO Y VALORIZACIÓN DE RESIDUOS ORGANICOS CON ALTA TASA DE BIODEGRADBILIDADECHAMIENTO Y VALORIZACIÓN DE RESIDUOS ORGANICOS CON ALTA TASA DE BIODEGRADBILIDADECHAMIENTO Y VALORIZACIÓN DE RESIDUOS ORGANICOS CON ALTA TASA DE BIODEGRADBILIDAD
epam s.a. e.s.p.Ministerio de Ambiente, Vivienda y
Desarrollo Territorial - FONAM -
Tampoco se puede reciclar el papel que tenga cualquier tipo de contaminación, este
tipo de residuos deben ser considerados dentro del aprovechamiento energético.
Fase 2: Selección, embalaje y almacenamiento.
a.) Selección por tipo de papel.
El flujo de papeles y cartones debe encontrarse libre de otros materiales como grapas
metálicas, fibras o telas, cintas adhesivas, etc., por lo que es necesario que se retiren
este tipo de materiales de forma manual.
La selección de los tipos de papeles depende de la calidad del producto que se desee
fabricar. De acuerdo a la selección realizada en los materiales, el producto de venta
adquirirá un mayor valor en el mercado. En la Tabla 3 se presenta la clasificación
propuesta por la Guía Técnica Colombiana GTC 53-4 para el reciclaje de papel y
cartón.
Tabla 3. Clasificación de los residuos de cartón y papel.
Residuo Características Especificaciones
Blanco de 1
a
Recortes, pedazos de hojas de papel
bond blancas, del tipo papel fino de
correspondencia y escritura.
Sin uso y sin impresión alguna. Material
proveniente de procesos industriales de
editores, tipografías y convertidoras.
Archivo blanco Pedazos de hojas de papeles blancos,
que parte de sus superficie tenga
impresión.
Hojas y recortes de archivos de papeles
bond blancos.
Con parte de su superficie impresa o
escrita a una sola tinta negra o azul.
Archivo color
Pedazos de hojas de papeles tenues.
Hojas y recortes de archivos de papel
bond. Hojas de papel blanco. Listados de
computador impresos o no, libres de
papel carbón.
Con parte de su superficie impresa. Las
hojas de papel blanco pueden tener la
superficie escrita en varias tintas. No se
admiten listados fabricados con pastas
mecánicas.
Revistas fibras
químicas
Revistas sin lomo, libros sin pastas y
desperdicios de procesos de editoriales y
tipografías.
Impresos sobre papeles esmaltados o
satinados de fibra química.
Revistas fibra
mecánica
Revistas sin lomo, libros sin pastas y
desperdicios de procesos de editoriales y
tipografías.
Impresos sobre papeles esmaltados o
satinados de fibra mecánica (Reacciona
violeta con el fluoroglucinol).
Periódicos sin
impresión
(P.S.I.)
Recortes y hojas de papel periódico.
Desperdicios de procesos industriales y
tipografías (preconsumo).
Sin impresión alguna en su superficie.
Periódicos
impresos
limpios (P.I.L.)
Periódico de sobre edición de casa
editoriales y agencias distribuidoras, así
como el adquirido por recolección en
casas particulares.
Secos, que no hayan sufrido deterioro por
otro uso, por acción del tiempo
(Amarillento) o este impregnado de
cualquier otro contaminante.
Directorios Sobre-ediciones, recortes y guías
telefónicas.
Sin lomo, separado por colores.
Kraft de 1
a
Bolsas enteras, rotas, pedazos y colillas
de rollos de desperdicio de fabricantes de
bolsas kraft (Preconsumo)
Completamente limpias que no hayan
sido pegadas con Hotmelt.
Kraft de 2
a
Bolsas enteras, rotas, pedazos de
material usado y de recolección.
Debidamente sacudidos para eliminar
completamente los residuos del
contenido de las bolsas totalmente.
Corrugado
planta.
Láminas, cajas y cortes del material de
proceso de fabricación de las plantas
corrugadotas y fabricantes de partes
interiores.
Sin tratamiento químico de parafinado,
Hotmelt o barnizado resistente al agua
(preconsumo).
Corrugado
bodega
Láminas, cajas y pedazos de cartón
corrugado usado, del mercado nacional y
Sin tratamiento químico, parafinado,
hotmelt o barnizado resistente a la
CONSTRUCCION DECONSTRUCCION DECONSTRUCCION DECONSTRUCCION DE CRITERIOS TÉCNICOS PARA ELCRITERIOS TÉCNICOS PARA ELCRITERIOS TÉCNICOS PARA ELCRITERIOS TÉCNICOS PARA EL
APROVECHAMIENTO Y VALORIZACIÓN DE RESIDUOD SÓLIDOS.APROVECHAMIENTO Y VALORIZACIÓN DE RESIDUOD SÓLIDOS.APROVECHAMIENTO Y VALORIZACIÓN DE RESIDUOD SÓLIDOS.APROVECHAMIENTO Y VALORIZACIÓN DE RESIDUOD SÓLIDOS.
Manual 3:Manual 3:Manual 3:Manual 3:
RESIDUOS ORGÁNICOS, PAPEL Y CARTÓN.RESIDUOS ORGÁNICOS, PAPEL Y CARTÓN.RESIDUOS ORGÁNICOS, PAPEL Y CARTÓN.RESIDUOS ORGÁNICOS, PAPEL Y CARTÓN.
- 72 -
PRIMERA PARTE: APROVPRIMERA PARTE: APROVPRIMERA PARTE: APROVPRIMERA PARTE: APROVECHAMIENTO Y VALORIZACIÓN DE RESIDUOS ORGANICOS CON ALTA TASA DE BIODEGRADBILIDADECHAMIENTO Y VALORIZACIÓN DE RESIDUOS ORGANICOS CON ALTA TASA DE BIODEGRADBILIDADECHAMIENTO Y VALORIZACIÓN DE RESIDUOS ORGANICOS CON ALTA TASA DE BIODEGRADBILIDADECHAMIENTO Y VALORIZACIÓN DE RESIDUOS ORGANICOS CON ALTA TASA DE BIODEGRADBILIDAD
epam s.a. e.s.p.Ministerio de Ambiente, Vivienda y
Desarrollo Territorial - FONAM -
Residuo Características Especificaciones
del desempaque de materiales
procedentes del comercio,
supermercados y recolección callejera.
humedad.
Plegadiza de 1
a
Cajas plegadizas y recortes con o sin
impresión. Material de desperdicio
industrial de fabricantes de plegadizas y
microcorrugados. (Preconsumo).
Donde el material con que fueron
fabricados tenga por lo menos una cara
blanca. Sin tratamiento químico,
parafinado, laminado de metal, o
barnizado resistente a la humedad.
Plegadiza de 2
a
Material de desperdicio industrial en
material kraft plegable y chip, conos para
hilos, tubos de material gris,
microcorrugado y plegadiza de
recolección callejera.
Con o sin impresión.
Mezclado Suma o conjunto de toda clase de
papeles, periódicos, cartulinas y cartones.
Libres de suciedad, materiales nocivos y
cuerpos extraños.
Fuente: Guía Técnica Colombiana GTC 53-4
b.) Embalaje y almacenamiento.
Cada tipo de papel seleccionado en las plantas de aprovechamiento, debe ser
empacado en pacas de dimensiones y peso estandarizados. Este proceso se lleva a
cabo mediante una máquina compactadora que realiza la compresión del material.
(Fotos 20 y 21).
Foto 20. Compactadora de carga frontal.
Fuente: PGIRS San Andrés Isla. 2006
Foto 21. Embalaje de papel reciclado.
CONSTRUCCION DECONSTRUCCION DECONSTRUCCION DECONSTRUCCION DE CRITERIOS TÉCNICOS PARA ELCRITERIOS TÉCNICOS PARA ELCRITERIOS TÉCNICOS PARA ELCRITERIOS TÉCNICOS PARA EL
APROVECHAMIENTO Y VALORIZACIÓN DE RESIDUOD SÓLIDOS.APROVECHAMIENTO Y VALORIZACIÓN DE RESIDUOD SÓLIDOS.APROVECHAMIENTO Y VALORIZACIÓN DE RESIDUOD SÓLIDOS.APROVECHAMIENTO Y VALORIZACIÓN DE RESIDUOD SÓLIDOS.
Manual 3:Manual 3:Manual 3:Manual 3:
RESIDUOS ORGÁNICOS, PAPEL Y CARTÓN.RESIDUOS ORGÁNICOS, PAPEL Y CARTÓN.RESIDUOS ORGÁNICOS, PAPEL Y CARTÓN.RESIDUOS ORGÁNICOS, PAPEL Y CARTÓN.
- 73 -
PRIMERA PARTE: APROVPRIMERA PARTE: APROVPRIMERA PARTE: APROVPRIMERA PARTE: APROVECHAMIENTO Y VALORIZACIÓN DE RESIDUOS ORGANICOS CON ALTA TASA DE BIODEGRADBILIDADECHAMIENTO Y VALORIZACIÓN DE RESIDUOS ORGANICOS CON ALTA TASA DE BIODEGRADBILIDADECHAMIENTO Y VALORIZACIÓN DE RESIDUOS ORGANICOS CON ALTA TASA DE BIODEGRADBILIDADECHAMIENTO Y VALORIZACIÓN DE RESIDUOS ORGANICOS CON ALTA TASA DE BIODEGRADBILIDAD
epam s.a. e.s.p.Ministerio de Ambiente, Vivienda y
Desarrollo Territorial - FONAM -
Para el almacenamiento de las pacas de cada tipo de papel se recomienda:
- Dividir la zona de almacenamiento en secciones exclusivas para cada tipo de
papel.
-
- Depositar las pacas de material sobre estibas y no directamente sobre el suelo
para evitar la contaminación del material.
- Apilar las pacas de papel, si se cuenta con equipos montacargas. Se
recomienda que el número máximo de pacas por columna sea de tres.
- Adicionalmente se deben mantener en lugares cubiertos, frescos con bajos
niveles de humedad, alejados de fuentes de ignición y sustancias inflamables o
explosivas.
- La planta de aprovechamiento, debe contar con un estricto programa de control
de plagas y vectores, ya que el almacenamiento este tipo de materiales puede
generar la proliferación de los mismos.
Las zonas de almacenamiento deben cumplir con los requerimientos normativos
vigentes, por ejemplo:
- Deben encontrarse debidamente señalizadas.
- El espacio de almacenamiento debe contar con espacios libres para la
circulación del personal y la manipulación de los materiales.
- Debe contar con equipos portátiles para el control de incendios.
Fase 3: Proceso de transformación.
Los papeles y cartones reciclados son vendidos como materia prima secundaria a las
empresas procesadoras de papel en donde los materiales son sometidos a los
siguientes procesos:
• Operación de pulpado. Su objetivo es separar las fibras que contiene el papel
usado, sin romperlas.
• Eliminación de objetos. La pasta de papel se filtra por tamices de distintos
tamaños para separar plásticos, alambres, tierra, etc.
• Destintado. Se elimina la tinta mediante jabón y proyectando aire a presión. El
aire y el jabón forman pompas que suben a la superficie, donde unos potentes
aspiradores recogen la mezcla de tintas que tenía el papel usado.
• Lavados y espesados sucesivos. Consiste en ir reduciendo la cantidad de agua
que tiene la pasta de papel.
• Máquina de papel. El papel es secado por completo y se obtiene una lámina de
papel consistente.
CONSTRUCCION DECONSTRUCCION DECONSTRUCCION DECONSTRUCCION DE CRITERIOS TÉCNICOS PARA ELCRITERIOS TÉCNICOS PARA ELCRITERIOS TÉCNICOS PARA ELCRITERIOS TÉCNICOS PARA EL
APROVECHAMIENTO Y VALORIZACIÓN DE RESIDUOD SÓLIDOS.APROVECHAMIENTO Y VALORIZACIÓN DE RESIDUOD SÓLIDOS.APROVECHAMIENTO Y VALORIZACIÓN DE RESIDUOD SÓLIDOS.APROVECHAMIENTO Y VALORIZACIÓN DE RESIDUOD SÓLIDOS.
Manual 3:Manual 3:Manual 3:Manual 3:
RESIDUOS ORGÁNICOS, PAPEL Y CARTÓN.RESIDUOS ORGÁNICOS, PAPEL Y CARTÓN.RESIDUOS ORGÁNICOS, PAPEL Y CARTÓN.RESIDUOS ORGÁNICOS, PAPEL Y CARTÓN.
- 74 -
PRIMERA PARTE: APROVPRIMERA PARTE: APROVPRIMERA PARTE: APROVPRIMERA PARTE: APROVECHAMIENTO Y VALORIZACIÓN DE RESIDUOS ORGANICOS CON ALTA TASA DE BIODEGRADBILIDADECHAMIENTO Y VALORIZACIÓN DE RESIDUOS ORGANICOS CON ALTA TASA DE BIODEGRADBILIDADECHAMIENTO Y VALORIZACIÓN DE RESIDUOS ORGANICOS CON ALTA TASA DE BIODEGRADBILIDADECHAMIENTO Y VALORIZACIÓN DE RESIDUOS ORGANICOS CON ALTA TASA DE BIODEGRADBILIDAD
epam s.a. e.s.p.Ministerio de Ambiente, Vivienda y
Desarrollo Territorial - FONAM -
Como se explico ampliamente en los numerales 2.2 y 2.3, las industrias papeleras que
introducen dentro de su proceso productivo, fibras recicladas, disminuyen sus
impactos ambientales sobre el entorno debido a que:
- Se reduce la demanda de madera y por ende la deforestación.
- Los requerimientos de agua y energía son mucho menores.
- Las emisiones atmosféricas y los vertimientos también se reducen en un alto
porcentaje.
- Ayuda a disminuir la cantidad de residuos destinados a disposición final
aumentando de esta forma la vida útil de los rellenos sanitarios.
2.6.2 Producción de TECTAN (Madera sintética) a partir de papeles y cartones
compuestos.
Los papeles y cartones compuestos, son materiales muy utilizados en la industria
alimenticia, ya que su composición de materiales mixtos permite el almacenamiento de
bebidas durante mucho tiempo de una forma segura y aséptica.
Este tipo de materiales, al estar conformados por diferentes láminas de plástico,
metales y cartón, no pueden ser aprovechados como insumo para las industrias
papeleras, por lo tanto deben ser destinados a la producción de nuevos materiales
como la madera sintética.
Este tipo de aprovechamiento, requiere de instalaciones industriales especializadas
como se muestra en la figura 24.
Figura 24. Proceso de fabricación de la madera sintética.
CONSTRUCCION DECONSTRUCCION DECONSTRUCCION DECONSTRUCCION DE CRITERIOS TÉCNICOS PARA ELCRITERIOS TÉCNICOS PARA ELCRITERIOS TÉCNICOS PARA ELCRITERIOS TÉCNICOS PARA EL
APROVECHAMIENTO Y VALORIZACIÓN DE RESIDUOD SÓLIDOS.APROVECHAMIENTO Y VALORIZACIÓN DE RESIDUOD SÓLIDOS.APROVECHAMIENTO Y VALORIZACIÓN DE RESIDUOD SÓLIDOS.APROVECHAMIENTO Y VALORIZACIÓN DE RESIDUOD SÓLIDOS.
Manual 3:Manual 3:Manual 3:Manual 3:
RESIDUOS ORGÁNICOS, PAPEL Y CARTÓN.RESIDUOS ORGÁNICOS, PAPEL Y CARTÓN.RESIDUOS ORGÁNICOS, PAPEL Y CARTÓN.RESIDUOS ORGÁNICOS, PAPEL Y CARTÓN.
- 75 -
PRIMERA PARTE: APROVPRIMERA PARTE: APROVPRIMERA PARTE: APROVPRIMERA PARTE: APROVECHAMIENTO Y VALORIZACIÓN DE RESIDUOS ORGANICOS CON ALTA TASA DE BIODEGRADBILIDADECHAMIENTO Y VALORIZACIÓN DE RESIDUOS ORGANICOS CON ALTA TASA DE BIODEGRADBILIDADECHAMIENTO Y VALORIZACIÓN DE RESIDUOS ORGANICOS CON ALTA TASA DE BIODEGRADBILIDADECHAMIENTO Y VALORIZACIÓN DE RESIDUOS ORGANICOS CON ALTA TASA DE BIODEGRADBILIDAD
epam s.a. e.s.p.Ministerio de Ambiente, Vivienda y
Desarrollo Territorial - FONAM -
Fuente: INCHE MITMA, JORGE, VERGIU CANTO, JORGE, MAVILA HINOJOZA, DANIEL et al. Diseño y
evaluación de una planta de reciclaje de envases tetrapak a pequeña escala. Ind. Data, jul./dic. 2004,
Vol.7, No.2, p.07-17.
Fase 1: Obtención de la materia prima.
Al igual que los demás materiales reciclables, los envases de cartón compuesto,
deben ser separados en la fuente de generación, por parte de los usuarios del servicio
de aseo y deben ser recolectados de forma selectiva, para ser transportados hasta las
industrias procesadoras de madera sintética (TECTAN).
Los generadores deben tener en cuenta las siguientes recomendaciones para facilitar
los procesos de aprovechamiento de los papeles y cartones compuestos:
- Los empaques o envases de productos alimenticios, deben ser lavados para
retirar los restos que puedan contener.
- Evitar su contaminación con residuos orgánicos.
Fase 2: Selección y acondicionamiento.
• Separación y limpieza. En la industria procesadora, se realiza una revisión de los
envases, para eliminar los residuos líquidos aun existentes. Esta operación se
realiza de forma manual.
• Molienda. La molienda se lleva a cabo por trabajo mecánico, aplicando fuerzas de
tensión, compresión y corte. Esta operación permite la obtención de pequeños
fragmentos cercanos a 3 mm. Este proceso se lleva a cabo mediante una
trituradora de cuchillas la cual funciona de manera similar a unas tijeras haciendo
simple el triturado, sin la necesidad de pulverizar ni de utilizar calor. (Ver foto 22).
Foto 22. Trituradora de cuchillas.
Fuente: INCHE MITMA, JORGE, VERGIU CANTO, JORGE, MAVILA HINOJOZA, DANIEL et al. Diseño y
evaluación de una planta de reciclaje de envases tetrapak a pequeña escala. Ind. Data, jul./dic. 2004,
Vol.7, No.2, p.07-17.
Fase 3: Proceso de transformación.
• Prensado. El material triturado se extiende en una capa de aproximadamente 10
cm. Después se somete a compresión mediante una prensa hidráulica a 170°C. El
calor funde el contenido de polietileno (PE) que une la fibra densamente
comprimida y los fragmentos de aluminio en una matriz elástica.
CONSTRUCCION DECONSTRUCCION DECONSTRUCCION DECONSTRUCCION DE CRITERIOS TÉCNICOS PARA ELCRITERIOS TÉCNICOS PARA ELCRITERIOS TÉCNICOS PARA ELCRITERIOS TÉCNICOS PARA EL
APROVECHAMIENTO Y VALORIZACIÓN DE RESIDUOD SÓLIDOS.APROVECHAMIENTO Y VALORIZACIÓN DE RESIDUOD SÓLIDOS.APROVECHAMIENTO Y VALORIZACIÓN DE RESIDUOD SÓLIDOS.APROVECHAMIENTO Y VALORIZACIÓN DE RESIDUOD SÓLIDOS.
Manual 3:Manual 3:Manual 3:Manual 3:
RESIDUOS ORGÁNICOS, PAPEL Y CARTÓN.RESIDUOS ORGÁNICOS, PAPEL Y CARTÓN.RESIDUOS ORGÁNICOS, PAPEL Y CARTÓN.RESIDUOS ORGÁNICOS, PAPEL Y CARTÓN.
- 76 -
PRIMERA PARTE: APROVPRIMERA PARTE: APROVPRIMERA PARTE: APROVPRIMERA PARTE: APROVECHAMIENTO Y VALORIZACIÓN DE RESIDUOS ORGANICOS CON ALTA TASA DE BIODEGRADBILIDADECHAMIENTO Y VALORIZACIÓN DE RESIDUOS ORGANICOS CON ALTA TASA DE BIODEGRADBILIDADECHAMIENTO Y VALORIZACIÓN DE RESIDUOS ORGANICOS CON ALTA TASA DE BIODEGRADBILIDADECHAMIENTO Y VALORIZACIÓN DE RESIDUOS ORGANICOS CON ALTA TASA DE BIODEGRADBILIDAD
epam s.a. e.s.p.Ministerio de Ambiente, Vivienda y
Desarrollo Territorial - FONAM -
• Enfriado. La matriz resultante se enfría después rápidamente, formando un duro
aglomerado con una superficie brillante e impermeable. El polietileno es un agente
de unión muy eficaz, de manera que no es necesario añadir cola u otros productos
químicos.
El producto obtenido son planchas de aglomerado que pueden ser destinadas a
diferentes usos (material de construcción, fabricación de muebles y enseres, mobiliario
urbano, etc.). Las ventajas de este aglomerado sobre los convencionales son:
- Resistencia a los elementos a causa de su impermeabilidad.
- No requiere de pegamentos para su fabricación.
- Es termoformable.
- Retardada el fuego.
En la foto 23 se presentan algunos elementos construidos a partir de TECTAN.
Foto 23. Productos de TECTAN.
Panel recubrimiento de paredes. Muebles
Productos varios para el hogar.
CONSTRUCCION DECONSTRUCCION DECONSTRUCCION DECONSTRUCCION DE CRITERIOS TÉCNICOS PARA ELCRITERIOS TÉCNICOS PARA ELCRITERIOS TÉCNICOS PARA ELCRITERIOS TÉCNICOS PARA EL
APROVECHAMIENTO Y VALORIZACIÓN DE RESIDUOD SÓLIDOS.APROVECHAMIENTO Y VALORIZACIÓN DE RESIDUOD SÓLIDOS.APROVECHAMIENTO Y VALORIZACIÓN DE RESIDUOD SÓLIDOS.APROVECHAMIENTO Y VALORIZACIÓN DE RESIDUOD SÓLIDOS.
Manual 3:Manual 3:Manual 3:Manual 3:
RESIDUOS ORGÁNICOS, PAPEL Y CARTÓN.RESIDUOS ORGÁNICOS, PAPEL Y CARTÓN.RESIDUOS ORGÁNICOS, PAPEL Y CARTÓN.RESIDUOS ORGÁNICOS, PAPEL Y CARTÓN.
- 77 -
PRIMERA PARTE: APROVPRIMERA PARTE: APROVPRIMERA PARTE: APROVPRIMERA PARTE: APROVECHAMIENTO Y VALORIZACIÓN DE RESIDUOS ORGANICOS CON ALTA TASA DE BIODEGRADBILIDADECHAMIENTO Y VALORIZACIÓN DE RESIDUOS ORGANICOS CON ALTA TASA DE BIODEGRADBILIDADECHAMIENTO Y VALORIZACIÓN DE RESIDUOS ORGANICOS CON ALTA TASA DE BIODEGRADBILIDADECHAMIENTO Y VALORIZACIÓN DE RESIDUOS ORGANICOS CON ALTA TASA DE BIODEGRADBILIDAD
epam s.a. e.s.p.Ministerio de Ambiente, Vivienda y
Desarrollo Territorial - FONAM -
2.7 CONSTRUCCIÓN DE INFRAESTRUCTURA MÍNIMA Y ADQUISICIÓN DE
EQUIPOS.
Como se explicó ampliamente en el Manual 1 de Generalidades, los parámetros
constructivos de la plantas de aprovechamiento dependerán del nivel de complejidad
del proyecto.
2.7.1 Centros de acopio con procesamiento de orgánicos.
Como se mencionó anteriormente, este tipo de instalaciones son recomendadas para
los niveles de complejidad bajo y medio. Las especificaciones técnicas de construcción
están contenidas en el Manual 1: Generalidades. En la figura 25 se presenta la
distribución recomendada para este tipo de instalaciones y el flujo de los residuos
orgánicos dentro de la planta.
En este tipo de instalaciones se recomienda clasificar los papeles y cartones en forma
manual y sencilla, de tal forma que las instalaciones no requieran inversiones en
maquinas de selección mecánica o incremento en mano de obra y capacitación, que
aumentaría los costos de operación la separación. La separación sugerida es:
- Archivo.
- Cartón.
- Periódico.
Para optimizar el espacio de almacenamiento es necesaria la adquisición de una
máquina compactadora de papel, en cuanto el movimiento interno de las pacas de
material seleccionado, se recomienda un carro montacarga de tracción humana y para
el pesaje, una báscula de reloj o de piso mecánica.
2.7.2 Plantas de recuperación de materiales.
Las características constructivas, técnicas y operativas de las plantas de recuperación
de materiales especificadas para los proyectos de complejidad media-alta y alta son
descritas extensamente en el Manual 1: Generalidades. En la figura 26se muestra la
distribución física de la planta y el flujo de residuos recomendado para este tipo de
instalaciones.
En estas plantas, se realiza una clasificación preliminar de los residuos inorgánicos
reciclables, por medio de un sistema compuesto por una tolva de recepción dotada de
un tornillo rompedor de bolsas, conectada a una cinta o banda transportadora donde
se logra la separación de los materiales ferrosos y no ferrosos, la cual entrega los
residuos a una segunda banda transportadora a lo largo de la cual se establecen
puntos de selección manual por cada tipo de material que se vaya a recuperar.
En el caso de los proyectos con niveles de complejidad medio – alto, se recomienda
establecer programas continuos de capacitación al personal de selección, en cuanto a
la identificación de los diferentes tipos de papeles y cartones para lograr así aumentar
la eficiencia de separación manual y obtener mayores dividendos. La clasificación
sugerida para este tipo de instalaciones es:
epam s.a. e.s.p.Ministerio de Ambiente, Vivienda y
Desarrollo Territorial - FONAM -
Figura 25. Esquema tipo Centro de acopio de materiales inorgánicos reciclables y procesamiento de residuos orgánicos.
Nota: Las flechas amarillas indican el flujo de los residuos de papel y cartón dentro del centro.
ÁREA
ADMINISTRATIVA
ZONA DE
ALMACENAMIENTO
VIDRIO
ZONA DE
ALMACENAMIENTO
PAPEL Y CARTÓN
ZONA DE
ALMACENAMIENTO
PLÁSTICO CLASIFICADO
ZONA DE
ACONDICIONAMIENTO
ORGÁNICOS
CONTENEDOR
RECHAZOS
ZONA DE
SELECCIÓN
PLÁSTICO
ZONA DE
SELECCIÓN
VIDRIO
ZONA DE
SELECCIÓN
PAPEL Y
CARTÓN
ÁREA DE
COMPOSTAJE O
LOMBRICULTURA
ZONA DE
TAMIZADO
ZONA DE
EMPAQUE Y
ALMACENAMIENTO DE
ABONO ORGÁNICO
PESAJE
BATERIA
BAÑOS
PLATAFORMA DE
RECEPCIÓN EN SUELO
Fuente: Esta consultoría. 2008
CONSTRUCCION DE CRITERIOS TÉCNICOS PARA ELCONSTRUCCION DE CRITERIOS TÉCNICOS PARA ELCONSTRUCCION DE CRITERIOS TÉCNICOS PARA ELCONSTRUCCION DE CRITERIOS TÉCNICOS PARA EL
APROVECHAMIENTO Y VALORIZACIÓN DE RESIDUOD SÓLIDOS.APROVECHAMIENTO Y VALORIZACIÓN DE RESIDUOD SÓLIDOS.APROVECHAMIENTO Y VALORIZACIÓN DE RESIDUOD SÓLIDOS.APROVECHAMIENTO Y VALORIZACIÓN DE RESIDUOD SÓLIDOS.
Manual 3:Manual 3:Manual 3:Manual 3:
RESIDUOS ORGÁNICOS, PAPEL Y CARTÓN.RESIDUOS ORGÁNICOS, PAPEL Y CARTÓN.RESIDUOS ORGÁNICOS, PAPEL Y CARTÓN.RESIDUOS ORGÁNICOS, PAPEL Y CARTÓN.
- 79 -
PRIMERA PARTE: APROVECHAMIENTO Y VALORIZACIÓN DE RESIDUOS ORGANICOS CON ALTA TASA DE BIODEGRADBILIDADPRIMERA PARTE: APROVECHAMIENTO Y VALORIZACIÓN DE RESIDUOS ORGANICOS CON ALTA TASA DE BIODEGRADBILIDADPRIMERA PARTE: APROVECHAMIENTO Y VALORIZACIÓN DE RESIDUOS ORGANICOS CON ALTA TASA DE BIODEGRADBILIDADPRIMERA PARTE: APROVECHAMIENTO Y VALORIZACIÓN DE RESIDUOS ORGANICOS CON ALTA TASA DE BIODEGRADBILIDAD
epam s.a. e.s.p.Ministerio de Ambiente, Vivienda y
Desarrollo Territorial - FONAM -
− Blanco.
− Archivo blanco y de color.
− Periódico.
− Kraft.
− Cartón.
− Plegadiza.
Los proyectos de nivel de complejidad alto, podrán incluir dentro de su sistema de
separación la mecanización como sistemas de separación ópticos de tal forma que al
ser entregados y comercializados estos residuos no contengan trazas de otros
materiales como plásticos y demás.
La densificación y embalaje del material seleccionado debe realizarse por medio de
equipos compactadores, para el transporte interno de los materiales embalados, se
recomienda la adquisición de un minicargador y finalmente, el pesaje del material debe
realizarse con una báscula de piso mecánica o de piso electrónica con pedestal.
2.8 CONTROL DE CALIDAD Y BUENAS PRÁCTICAS DE MANUFACTURA.
Para que el papel y cartón proveniente de las plantas de aprovechamiento cumpla con
las estrictas normas de calidad del mercado nacional y obtenga un mejor precio de
venta, se requiere controlar los parámetros que se describen a continuación.
2.8.1 Recomendaciones generales.
- Los papeles y cartones reciclados deben estar correctamente separados por
tipo de material.
- El contenido de humedad del material no debe sobrepasar el 10%, mayores
contenidos de humedad disminuirán el precio de compra.
- El embalaje debe ser lo sufientemente resistente para permitir el traslado de los
materiales, tanto dentro de las plantas de aprovechamiento como en las
empresas procesadoras. El precio de compra mejora de acuerdo a la densidad
(peso/volumen) de las pacas de papel o cartón, por lo tanto una correcta
compactación es muy importante.
- Los materiales destinados a comercialización deben mantenerse aislados de
los residuos orgánicos, con el fin de evitar su contaminación.
Es necesario recordar que algunos tipos de papeles no se pueden utilizar como
materia prima secundaria en la industria papelera, por lo tanto son considerados
contaminantes y se deben evitar a toda costa, con el fin de obtener los mejores precios
de compra del mercado, dichos papeles son:
- Papeles y cartones contaminados con comida.
- Servilletas usadas.
- Papel de cera.
- Papel carbón.
- Productos sanitarios o pañuelos de papel.
- Papel térmico para el fax.
- Calcomanías.
epam s.a. e.s.p.Ministerio de Ambiente, Vivienda y
Desarrollo Territorial - FONAM -
Figura 26. Esquema tipo Planta de recuperación de materiales orgánicos e inorgánicos.
Fuente: Esta consultoría. 2008
Nota: Las flechas amarillas indican el flujo de los residuos de papel y cartón dentro de la planta.
Cafetería
ZONA DE
ACONDICIONAMIENTO
VIDRIO
ZONA DE
ACONDICIONAMIENTO
PAPEL Y CARTÓN
ZONA DE
ACONDICIONAMIENTO
PLÁSTICO
ZONA DE
ACONDICIONAMIENTO
ORGÁNICOS
Contenedor
rechazos
ÁREA DE
COMPOSTAJE O LOMBRICULTURA
ZONA DE
TAMIZADO
ZONA DE
EMPAQUE Y
ALMACENAMIENTO DE
ABONO ORGÁNICO
PLATAFORMA DE
DESCARGA EN PISO
Tolva de
recepción
Zona de
selección
manual
Limpiezay
clasificaciónpor
resinasycolores
Lavado
Secado Paletizado
Almacenamientode
pacasdepelletspor
tipoderesina
Triturado
Compactacióny
embalaje
Almacenamiento de pacas por
tipo de papel
Caseta control
de ingreso
Limpiezay
clasificaciónpor
color
LavadoTriturado
Almacenamientode
cascoporcolores.
Batería de baños
con ducha.
ZONA DE ADMINISTRACIÓN
Vestier
Pesaje
Almacenamientode
pacasportipodepapel
Clasificaciónpor
tipodepapel
CONSTRUCCION DE CRITERIOS TÉCNICOSCONSTRUCCION DE CRITERIOS TÉCNICOSCONSTRUCCION DE CRITERIOS TÉCNICOSCONSTRUCCION DE CRITERIOS TÉCNICOS PARA ELPARA ELPARA ELPARA EL
APROVECHAMIENTO Y VALORIZACIÓN DE RESIDUOD SÓLIDOS.APROVECHAMIENTO Y VALORIZACIÓN DE RESIDUOD SÓLIDOS.APROVECHAMIENTO Y VALORIZACIÓN DE RESIDUOD SÓLIDOS.APROVECHAMIENTO Y VALORIZACIÓN DE RESIDUOD SÓLIDOS.
Manual 3:Manual 3:Manual 3:Manual 3:
RESIDUOS ORGÁNICOS, PAPEL Y CARTÓN.RESIDUOS ORGÁNICOS, PAPEL Y CARTÓN.RESIDUOS ORGÁNICOS, PAPEL Y CARTÓN.RESIDUOS ORGÁNICOS, PAPEL Y CARTÓN.
- 81 -
PRIMERA PARTE: APROVECHAMIENTO Y VALORIZACPRIMERA PARTE: APROVECHAMIENTO Y VALORIZACPRIMERA PARTE: APROVECHAMIENTO Y VALORIZACPRIMERA PARTE: APROVECHAMIENTO Y VALORIZACIÓN DE RESIDUOS ORGANICOS CON ALTA TASA DE BIODEGRADBILIDADIÓN DE RESIDUOS ORGANICOS CON ALTA TASA DE BIODEGRADBILIDADIÓN DE RESIDUOS ORGANICOS CON ALTA TASA DE BIODEGRADBILIDADIÓN DE RESIDUOS ORGANICOS CON ALTA TASA DE BIODEGRADBILIDAD
epam s.a. e.s.p.Ministerio de Ambiente, Vivienda y
Desarrollo Territorial - FONAM -
2.8.2 Medidas de higiene y seguridad industrial.
De acuerdo con la normatividad laboral vigente, todo centro de trabajo debe asegurar
unas condiciones laborales seguras que eviten accidentes o enfermedades
profesionales a los trabajadores, por lo cual las plantas para el aprovechamiento de
vidrio deben contar con instalaciones bien iluminadas, ventiladas y con zonas de
trabajo, tránsito vehicular y peatonal correctamente demarcadas y libres de obstáculos
para facilitar el manejo y transporte de materiales.
También se debe cumplir todas las disposiciones del Programa de Salud Ocupacional
descrito en el Manual 1, Generalidades, teniendo especial cuidado con el control de
los riesgos laborales generados por las diferentes actividades de aprovechamiento del
vidrio, relacionados en la tabla 7.
Tabla 7. Riesgos ocupacionales del aprovechamiento de papel y cartón.
Actividad Peligro Riesgo Medida de control
Selección de
materiales.
Malos olores.
Afectación a la
salud. Utilización de mascarillas para protección
respiratoria.
Material particulado
Enfermedades
respiratorias
Contacto con
material reciclable.
Dermatitis
Utilización de guantes de caucho para
protección de las manos.
Ruido. Hipoacusia.
Mantenimiento preventivo y utilización de
protección auditiva. Manejo del tiempo de
exposición. Programas de vigilancia
epidemiológica.
Embalaje
Ruido. Hipoacusia.
Aislamiento acústico de los equipos,
mantenimiento preventivo y utilización de
protección auditiva. Manejo del tiempo de
exposición. Programas de vigilancia
epidemiológica.
Contacto con
material reciclable.
Dermatitis
Utilización de guantes de caucho para
protección de las manos.
Peligros generados
por el proceso de
carga de
materiales.
Heridas, golpes,
lesiones
osteomusculares
Capacitación y entrenamiento.
Instructivos de las medidas de seguridad.
Almacena-
miento
Ergonómico
Lesiones de
espalda por mal
manejo de
cargas.
Capacitación en manejo de cargas.
Utilización de equipos para el transporte
de residuos.
Mantenimiento
de maquinaria,
equipos e
infraestructura.
Peligros mecánicos
y eléctricos.
Accidentes de
trabajo.
Capacitación y entrenamiento.
Instructivos claros del proceso.
Fuente: Esta consultoría. 2008
CONSTRUCCION DE CRITERIOS TÉCNICOSCONSTRUCCION DE CRITERIOS TÉCNICOSCONSTRUCCION DE CRITERIOS TÉCNICOSCONSTRUCCION DE CRITERIOS TÉCNICOS PARA ELPARA ELPARA ELPARA EL
APROVECHAMIENTO Y VALORIZACIÓN DE RESIDUOD SÓLIDOS.APROVECHAMIENTO Y VALORIZACIÓN DE RESIDUOD SÓLIDOS.APROVECHAMIENTO Y VALORIZACIÓN DE RESIDUOD SÓLIDOS.APROVECHAMIENTO Y VALORIZACIÓN DE RESIDUOD SÓLIDOS.
Manual 3:Manual 3:Manual 3:Manual 3:
RESIDUOS ORGÁNICOS, PAPEL Y CARTÓN.RESIDUOS ORGÁNICOS, PAPEL Y CARTÓN.RESIDUOS ORGÁNICOS, PAPEL Y CARTÓN.RESIDUOS ORGÁNICOS, PAPEL Y CARTÓN.
- 82 -
PRIMERA PARTE: APROVECHAMIENTO Y VALORIZACPRIMERA PARTE: APROVECHAMIENTO Y VALORIZACPRIMERA PARTE: APROVECHAMIENTO Y VALORIZACPRIMERA PARTE: APROVECHAMIENTO Y VALORIZACIÓN DE RESIDUOS ORGANICOS CON ALTA TASA DE BIODEGRADBILIDADIÓN DE RESIDUOS ORGANICOS CON ALTA TASA DE BIODEGRADBILIDADIÓN DE RESIDUOS ORGANICOS CON ALTA TASA DE BIODEGRADBILIDADIÓN DE RESIDUOS ORGANICOS CON ALTA TASA DE BIODEGRADBILIDAD
epam s.a. e.s.p.Ministerio de Ambiente, Vivienda y
Desarrollo Territorial - FONAM -
BIBLIOGRAFIA
AFÁN DE RIBERA CRISTINA. Los beneficios medioambientales de la recuperación y
reciclaje del papel. Asociación Española de Recuperadores de papel y cartón
-REPACAR-. Madrid. 2007.
AMIGOS DE LA TIERRA. Reciclaje de papel. Bogotá. 2008. Documento online:
http://www.tierra.org/spip/IMG/pdf/Adt_reciclaje-papel-2.pdf
AUBERT, C. El huerto biológico. Ed. Integral. 252 pp. Barcelona. 1998.
CANOVAS, A. Tratado de agricultura ecológica. Ed. Instituto de Estudios Almerienses
de la Diputación de Almería. 190 pp. Almería. 1993.
CERISOLA, C.I. Lecciones de Agricultura Biológica. Ed. Mundi-Prensa. Madrid. 1989.
CONDADO DE LOS ÁNGELES. Materiales reciclados frecuentemente. Departament
of public work. http://ladpw.org/EPD/Recycling/spanish/crm.cfm..
EPAM Ltda. – GHK Colombia. Actualización del diseño de la planta de manejo integral
de los residuos sólidos del municipio de Guaduas – Cundinamarca. Bogotá. 1999.
FERNANDEZ, JAVIER. Energía de la biomasa y su aprovechamiento energético.
Centro de inmunología molecular. Ciudad Habana – Cuba. 2005.
FUNDACIÓN ECOLOGÍA Y DESARROLLO. Departamento de Medio Ambiente.
Gobierno de Aragón. Impactos Ambientales de la fabricación de pasta de papel.
Aragón. 2008. Documento online:
http://www.reciclapapel.org/htm/info/tecnica/ciclo/impacto2.asp
FUNDACIÓN ECOLOGÍA Y DESARROLLO. Departamento de Medio Ambiente.
Gobierno de Aragón. Aragón. 2008. Tipos de papel. Documento online:
http://www.reciclapapel.org/htm/info/tecnica/ciclo/Tipospapel.htm
GARCÍA, A. Diez temas sobre agricultura biológica. 1987.
GREEN PEACE. Argentina. Impactos de la producción de papel. Buenos Aires. 2008.
Documento online: http://www.greenpeace.org/raw/content/argentina/contaminaci-
n/impactos-de-la-producci-n-de-.pdf
GUIBERTEAU, A.; LABRADOR, J. Técnicas de cultivo en Agricultura Ecológica. Hoja
Divulgadora Num. 8/91 HD. Ministerio de Agricultura, Pesca y Alimentación. 144 pp.
Madrid. 1991.
IBÁÑEZ J. Valorización de Residuos Sólidos Urbanos. Anuario 2002 – F.C.E. –
U.N.P.S.J.B. p. 43, 57 y 58. Buenos Aires. 2002
ICONTEC. Compendio Guías para la Gestión Integral de los Residuos. Bogotá 2007
IDEAM. Indicadores socioeconómicos. Generación de residuos sólidos domiciliarios
por habitante. Bogotá. 2001. Documento online:
http://www.ideam.gov.co/indicadores/socio11.htm.
CONSTRUCCION DE CRITERIOS TÉCNICOSCONSTRUCCION DE CRITERIOS TÉCNICOSCONSTRUCCION DE CRITERIOS TÉCNICOSCONSTRUCCION DE CRITERIOS TÉCNICOS PARA ELPARA ELPARA ELPARA EL
APROVECHAMIENTO Y VALORIZACIÓN DE RESIDUOD SÓLIDOS.APROVECHAMIENTO Y VALORIZACIÓN DE RESIDUOD SÓLIDOS.APROVECHAMIENTO Y VALORIZACIÓN DE RESIDUOD SÓLIDOS.APROVECHAMIENTO Y VALORIZACIÓN DE RESIDUOD SÓLIDOS.
Manual 3:Manual 3:Manual 3:Manual 3:
RESIDUOS ORGÁNICOS, PAPEL Y CARTÓN.RESIDUOS ORGÁNICOS, PAPEL Y CARTÓN.RESIDUOS ORGÁNICOS, PAPEL Y CARTÓN.RESIDUOS ORGÁNICOS, PAPEL Y CARTÓN.
- 83 -
PRIMERA PARTE: APROVECHAMIENTO Y VALORIZACPRIMERA PARTE: APROVECHAMIENTO Y VALORIZACPRIMERA PARTE: APROVECHAMIENTO Y VALORIZACPRIMERA PARTE: APROVECHAMIENTO Y VALORIZACIÓN DE RESIDUOS ORGANICOS CON ALTA TASA DE BIODEGRADBILIDADIÓN DE RESIDUOS ORGANICOS CON ALTA TASA DE BIODEGRADBILIDADIÓN DE RESIDUOS ORGANICOS CON ALTA TASA DE BIODEGRADBILIDADIÓN DE RESIDUOS ORGANICOS CON ALTA TASA DE BIODEGRADBILIDAD
epam s.a. e.s.p.Ministerio de Ambiente, Vivienda y
Desarrollo Territorial - FONAM -
INCHE MITMA, JORGE, VERGIU CANTO, JORGE, MAVILA HINOJOZA, DANIEL et
al. Diseño y evaluación de una planta de reciclaje de envases tetrapak a pequeña
escala. Ind. Data, jul./dic. 2004, Vol.7, No.2, p.07-17. issn 1810-9993.
INFOAGRO.COM. EL compostaje partes 1 y 2. Documento online:
http://www.infoagro.com/abonos/compostaje.htm. 2008.
JÓDAR MANUEL. El papel. Página urbano ambiental. Documento online:
http://www.manueljodar.com/pua/pua3.htm.
LUND, HERBERT. F. Manual McGraw-Hill de reciclaje / Herbert F. Lund; traducción y
revisión técnica Juan Ignacio Tejero Monzón et al. McGraw-Hill, Vol 1 y 2. Madrid.
1996.
MINISTERIO DE MEDIO AMBIENTE. Política para la gestión de residuos. Bogotá.
1997
MINISTERIO DE MEDIO AMBIENTE, VIVIENDA Y DESARROLLO TERRITORIAL.
Gestión Integral de Residuos Sólidos. Manizales. 2004. Documento online:
http://www.corpocaldas.gov.co/admin/files/Ane-Noticia_105200485448.pdf
MINISTERIO DE AMBIENTE VIVIENDA Y DESARROLLO TERRITORIAL,
SUPERINTENDENCIA DE SERVICIOS PÚBLICOS DOMICILIARIOS, COMISIÓN DE
REGULACIÓN DE AGUA POTABLE Y SANEAMIENTO BÁSICO, DNP: DDUPA.
Documento CONPES 3530: Lineamientos y estrategias para fortalecer el servicio
público de aseo en el marco de la gestión integral de residuos sólidos. Bogotá. 2008.
MORETTON JUAN. El problema ambiental de los residuos
en la elaboración de celulosa para papel. Universidad de Buenos Aires. Facultad de
Farmacia y Bioquímica. Buenos Aires. 2008. Documento On line:
http://www.monografias.com/trabajos34/contaminacion-papeleras/contaminacion-
papeleras.shtml
ODRIOZOLA VERÓNICA. Impactos de la producción de papel. Greenpeace Argentina.
Buenos Aires. 1997.
OPS Plan regional de inversiones en ambiente y en salud. Análisis Sectorial de
Residuos sólidos en Colombia. Washington D.C. U.S. 1997.
PORTA, J; LÓPEZ-ACEVEDO, M; ROQUERO, C. 1994. Edafología para la agricultura
y el medio ambiente. Ed. Mundi-Prensa. 807 pp. Madrid. 1994. 807 pp.
http://www.infoagro.com/abonos/compostaje.asp
CONSTRUCCION DE CRITERIOS TÉCNICOSCONSTRUCCION DE CRITERIOS TÉCNICOSCONSTRUCCION DE CRITERIOS TÉCNICOSCONSTRUCCION DE CRITERIOS TÉCNICOS PARA ELPARA ELPARA ELPARA EL
APROVECHAMIENTO Y VALORIZACIÓN DE RESIDUOD SÓLIDOS.APROVECHAMIENTO Y VALORIZACIÓN DE RESIDUOD SÓLIDOS.APROVECHAMIENTO Y VALORIZACIÓN DE RESIDUOD SÓLIDOS.APROVECHAMIENTO Y VALORIZACIÓN DE RESIDUOD SÓLIDOS.
Manual 3:Manual 3:Manual 3:Manual 3:
RESIDUOS ORGÁNICOS, PAPEL Y CARTÓN.RESIDUOS ORGÁNICOS, PAPEL Y CARTÓN.RESIDUOS ORGÁNICOS, PAPEL Y CARTÓN.RESIDUOS ORGÁNICOS, PAPEL Y CARTÓN.
- 84 -
PRIMERA PARTE: APROVECHAMIENTO Y VALORIZACPRIMERA PARTE: APROVECHAMIENTO Y VALORIZACPRIMERA PARTE: APROVECHAMIENTO Y VALORIZACPRIMERA PARTE: APROVECHAMIENTO Y VALORIZACIÓN DE RESIDUOS ORGANICOS CON ALTA TASA DE BIODEGRADBILIDADIÓN DE RESIDUOS ORGANICOS CON ALTA TASA DE BIODEGRADBILIDADIÓN DE RESIDUOS ORGANICOS CON ALTA TASA DE BIODEGRADBILIDADIÓN DE RESIDUOS ORGANICOS CON ALTA TASA DE BIODEGRADBILIDAD
epam s.a. e.s.p.Ministerio de Ambiente, Vivienda y
Desarrollo Territorial - FONAM -

4077 170909 criterios_tec_residuos_org

  • 1.
    epam s.a. e.s.p.Ministeriode Ambiente, Vivienda y Desarrollo Territorial - FONAM - MINISTERIO DE AMBIENTE, VIVIENDA Y DESARROLLO TERRITORIAL VICEMINISTERIO DE AMBIENTE CONSTRUCCIÓN DE CRITERIOS TÉCNICOS PARA EL APROVECHAMIENTO Y VALORIZACIÓN DE RESIDUOS SÓLIDOS ORGÁNICOS CON ALTA TASA DE BIODEGRADACIÓN, PLÁSTICOS, VIDRIO, PAPEL Y CARTÓN. MANUAL 3: ORGÁNICOS, PAPEL Y CARTÓN epam sa esp Bogotá D.C., diciembre de 2008
  • 2.
    epam s.a. e.s.p.Ministeriode Ambiente, Vivienda y Desarrollo Territorial - FONAM -
  • 3.
    epam s.a. e.s.p.Ministeriode Ambiente, Vivienda y Desarrollo Territorial - FONAM - CONTENIDO PROLOGO. 1 INTRODUCCIÓN. 2 1. APROVECHAMIENTO Y VALORIZACIÓN DE LOS RESIDUOS SÓLIDOS ORGÁNICOS CON ALTA TASA DE BIODEGRADACIÓN. 5 1.1 Definiciones. 5 1.2 Problemática ambiental de los residuos sólidos orgánicos. 6 1.3 Beneficios del aprovechamiento de los residuos sólidos orgánicos con alta tasa de biodegradación. 7 1.4 Elementos generales de la gestión de residuos orgánicos con alta tasa de biodegradación. 8 1.4.1 Aprovechamiento para reciclaje. 8 1.4.2 Aprovechamiento energético. 8 1.4.3 Disposición final. 9 1.5 Descripción de los residuos orgánicos con alta tasa de Biodegradabilidad. 9 1.5.1 Residuos de poda y corte. 9 1.5.2 Residuos de cosechas industriales. 11 1.5.3 Residuos de plazas de mercado. 11 1.5.4 Residuos cárnicos. 11 1.5.5 Residuos orgánicos urbanos de origen doméstico. 12 1.5.6 Lodos de plantas de tratamiento de aguas. 12 1.6 Técnicas para el aprovechamiento y valorización de los residuos orgánicos con alta tasa de biodegradación. 13 1.6.1 Compostaje. 13 1.6.2 Lombricultura 25 1.6.3 Aprovechamiento energético. 35 1.6.4 Otras técnicas de aprovechamiento. 40 1.7 Construcción de infraestructuras mínimas y adquisición de equipos. 50 1.7.1 Centros de acopio con procesamiento de residuos orgánicos. 50 1.7.2 Planta de recuperación de materiales. 52 1.8 Control de calidad de productos y buenas practicas de manufactura. 55 1.8.1 Recomendaciones generales plantas de aprovechamiento. 55 1.8.2 Medidas de higiene y seguridad industrial. 55 1.8.3 Requisitos de calidad productos terminados. 57 2. APROVECHAMIENTO Y VALORIZACION DE RESIDUOS DE PAPEL Y CARTON. 60 2.1 Definiciones. 60 2.2 Problemática ambiental de los residuos de papel y cartón. 61 2.3 Beneficios del aprovechamiento de los residuos de papel y cartón. 62 2.4 Elementos generales de la gestión de los residuos de papel y cartón. 62 2.4.1 Reutilización del papel y cartón. 63 2.4.2 Aprovechamiento del papel y cartón. 63 2.4.3 Disposición final controlada. 63 2.5 Descripción del papel y el cartón. 66 2.5.1 Papel periódico. 67 2.5.2 Papel de impresión y escritura. 67 2.5.3 Papel higiénico – sanitario. 67
  • 4.
    epam s.a. e.s.p.Ministeriode Ambiente, Vivienda y Desarrollo Territorial - FONAM - 2.5.4 Papel para envase o embalaje. 67 2.5.5 Papeles especiales. 68 2.5.6 Papeles y cartones compuestos. 68 2.6 Técnicas para el aprovechamiento y valorización de los residuos de papel y cartón. 69 2.6.1 Aprovechamiento de papeles y cartones. 69 2.6.2 Producción de TECTAN (Madera sintética), a partir de papeles y cartones compuestos. 74 2.7 Construcción de infraestructuras mínima y adquisición de equipos. 77 2.7.1 Centros de acopio con procesamiento de orgánicos. 77 2.7.2 Plantas de recuperación de materiales. 77 2.8 Control de calidad y buenas prácticas de manufactura. 79 2.8.1 Recomendaciones generales. 79 2.8.2 Medidas de higiene y seguridad. 81 BIBLIOGRAFIA. 82
  • 5.
    CONSTRUCCION DE CRITERIOSTÉCNICOS PARA ELCONSTRUCCION DE CRITERIOS TÉCNICOS PARA ELCONSTRUCCION DE CRITERIOS TÉCNICOS PARA ELCONSTRUCCION DE CRITERIOS TÉCNICOS PARA EL APROVECHAMIENTO Y VALORIZACIÓNAPROVECHAMIENTO Y VALORIZACIÓNAPROVECHAMIENTO Y VALORIZACIÓNAPROVECHAMIENTO Y VALORIZACIÓN DE RESIDUOD SÓLIDOS.DE RESIDUOD SÓLIDOS.DE RESIDUOD SÓLIDOS.DE RESIDUOD SÓLIDOS. Manual 3:Manual 3:Manual 3:Manual 3: RESIDUOS ORGÁNICOS, PAPEL YRESIDUOS ORGÁNICOS, PAPEL YRESIDUOS ORGÁNICOS, PAPEL YRESIDUOS ORGÁNICOS, PAPEL Y CARTÓN.CARTÓN.CARTÓN.CARTÓN. - 1 - PRIMERA PARTE: APROVECHAMIENTO Y VALORIZACIÓN DE RESIDUOS ORGANICOS CON ALTA TASA DE BIODEGRADBILIDADPRIMERA PARTE: APROVECHAMIENTO Y VALORIZACIÓN DE RESIDUOS ORGANICOS CON ALTA TASA DE BIODEGRADBILIDADPRIMERA PARTE: APROVECHAMIENTO Y VALORIZACIÓN DE RESIDUOS ORGANICOS CON ALTA TASA DE BIODEGRADBILIDADPRIMERA PARTE: APROVECHAMIENTO Y VALORIZACIÓN DE RESIDUOS ORGANICOS CON ALTA TASA DE BIODEGRADBILIDAD epam s.a. e.s.p.Ministerio de Ambiente, Vivienda y Desarrollo Territorial - FONAM - PROLOGO Una de las características de nuestros tiempos es el aumento incontrolado en la producción y acumulación de residuos sólidos. Grandes cantidades de residuos son generados diariamente sin tener un horizonte claro sobre su destino final, generando en la mayoría de los casos una inadecuada disposición final y por ende un aumento en el deterioro ambiental (aire, aguas superficiales y subterráneas, suelo, paisaje), problemas en la salud pública y seguridad personal. El Ministerio de Ambiente Vivienda y Desarrollo Territorial, con base en su política de gestión integral de los residuos sólidos, ha venido desarrollando programas con el fin de cambiar el panorama nacional de los residuos de forma tal que estos puedan llegar a ser aprovechados y considerados un recurso que pueda ser base en la generación de empleo y el desarrollo de una actividad económica sostenible. En forma general se puede afirmar que para dar solución a los problemas generados por los residuos sólidos urbanos se tienen dos opciones, que deben ser aplicadas simultáneamente para lograr resultados óptimos. • La primera opción, de acuerdo a la política nacional para gestión integral de los residuos sólidos, consiste en dar prioridad al manejo integral de los mismos, resaltando dentro de las operaciones de gestión, aquellas enfocadas al aprovechamiento y valorización de los distintos materiales que conforman los residuos sólidos urbanos. • La segunda, es dar una disposición final adecuada a los residuos que no sean susceptibles de aprovechamiento, en rellenos sanitarios operados técnicamente. La CONSTRUCCION DE LOS CRITERIOS TECNICOS PARA EL APROVECHAMIENTO Y VALORIZACION DE RESIDUOS SÓLIDOS ORGÁNICOS CON ALTA TASA DE BIODEGRADABILIDAD, PAPEL Y CARTÓN (temática desarrollada en el siguiente manual), busca mejorar las condiciones técnicas, ambientales y socio económicas de los proyectos de reciclaje, que se cumpla la normatividad ambiental vigente y que se establezcan de un mínimo de condiciones para que éstos puedan realizarse dentro de un marco de sustentabilidad en el tiempo.
  • 6.
    CONSTRUCCION DE CRITERIOSTÉCNICOS PARA ELCONSTRUCCION DE CRITERIOS TÉCNICOS PARA ELCONSTRUCCION DE CRITERIOS TÉCNICOS PARA ELCONSTRUCCION DE CRITERIOS TÉCNICOS PARA EL APROVECHAMIENTO Y VALORIZACIÓNAPROVECHAMIENTO Y VALORIZACIÓNAPROVECHAMIENTO Y VALORIZACIÓNAPROVECHAMIENTO Y VALORIZACIÓN DE RESIDUOD SÓLIDOS.DE RESIDUOD SÓLIDOS.DE RESIDUOD SÓLIDOS.DE RESIDUOD SÓLIDOS. Manual 3:Manual 3:Manual 3:Manual 3: RESIDUOS ORGÁNICOS, PAPEL YRESIDUOS ORGÁNICOS, PAPEL YRESIDUOS ORGÁNICOS, PAPEL YRESIDUOS ORGÁNICOS, PAPEL Y CARTÓN.CARTÓN.CARTÓN.CARTÓN. - 2 - PRIMERA PARTE: APROVECHAMIENTO Y VALORIZACIÓN DE RESIDUOS ORGANICOS CON ALTA TASA DE BIODEGRADBILIDADPRIMERA PARTE: APROVECHAMIENTO Y VALORIZACIÓN DE RESIDUOS ORGANICOS CON ALTA TASA DE BIODEGRADBILIDADPRIMERA PARTE: APROVECHAMIENTO Y VALORIZACIÓN DE RESIDUOS ORGANICOS CON ALTA TASA DE BIODEGRADBILIDADPRIMERA PARTE: APROVECHAMIENTO Y VALORIZACIÓN DE RESIDUOS ORGANICOS CON ALTA TASA DE BIODEGRADBILIDAD epam s.a. e.s.p.Ministerio de Ambiente, Vivienda y Desarrollo Territorial - FONAM - INTRODUCCIÓN El objetivo de este manual es proponer los criterios técnicos a tener en cuenta para los proyectos de aprovechamiento y valorización de residuos sólidos orgánicos con altas tasas de biodegradación, así como de los residuos de papel y cartón. De acuerdo con las definiciones contempladas en el Manual 1: Generalidades, los residuos orgánicos biodegradables son aquellos que tienen la cualidad de descomponerse en periodos cortos por procesos biológicos y que cuentan con la capacidad de reincorporarse a los materiales naturales del medio ambiente. Estos tipos de residuos se originan principalmente en las actividades domésticas, como resultado del procesamiento y consumo de alimentos, así como del mantenimiento de parques, antejardines y espacios verdes en general en las zonas urbanas. En general, en Colombia los residuos orgánicos constituyen el principal componente de los residuos sólidos urbanos. Los papeles y cartones son productos obtenidos industrialmente a partir del procesamiento de fibras vegetales de celulosa, las cuales se entrecruzan formando hojas de diferente resistencia y flexibilidad. Los residuos de papel y cartón provienen de múltiples actividades humanas, tanto domésticas como comerciales, industriales y de servicios, toda vez que constituyen un insumo muy importante tanto para la comunicación de información como para la manipulación de otros productos (envolturas, limpieza y otros usos). Este manual no es un compendio de métodos de aprovechamiento y valorización de residuos, sino una guía sobre los conceptos y criterios generales de tipo técnico y legal a tener en cuenta por las instituciones, organizaciones o personas que tengan a su cargo el manejo de residuos sólidos municipales y que deseen iniciar programas de aprovechamiento de residuos orgánicos, papeles y cartones. Para el desarrollo del documento se partió de la recolección, procesamiento, análisis y evaluación de información existente sobre el tema a nivel nacional e internacional, se realizaron visitas de campo para conocer las experiencias nacionales en la materia, se consultó a diferentes actores nacionales involucrados, se desarrollaron talleres de trabajo, se adelantaron actividades de investigación y desarrollo de criterios técnicos y, con base en todo el material acopiado, procesado y analizado, se elaboró el presente documento final que se entrega para consulta de las instituciones, organizaciones y público en general interesado en estos temas. De especial importancia fue la consulta y el aporte de entidades tales como el Ministerio del Ambiente, Vivienda y Desarrollo Territorial, las Corporaciones Autónomas Regionales (CARs), Biblioteca Luís Ángel Arango, la Gobernación de Cundinamarca y algunos municipios con experiencia en el tema, así como de centros de documentación de universidades con escuelas o programas de pre y postgrado en ciencias ambientales y sanitarias. Paralelamente se llevó a cabo la consulta de las normas legales y/o reglamentos existentes sobre residuos sólidos y, en especial, sobre los temas de aprovechamiento y reciclaje, también se tomó en cuenta información técnica aplicable recopilada de diversas experiencias a nivel internacional. Finalmente, se realizaron tres (3) talleres de consulta en Bogota, Cali y Medellín, con el fin de conocer las experiencias y recoger los importantes aportes de las personas y entidades involucradas con las diferentes actividades de la gestión integral de residuos en el país.
  • 7.
    CONSTRUCCION DE CRITERIOSTÉCNICOS PARA ELCONSTRUCCION DE CRITERIOS TÉCNICOS PARA ELCONSTRUCCION DE CRITERIOS TÉCNICOS PARA ELCONSTRUCCION DE CRITERIOS TÉCNICOS PARA EL APROVECHAMIENTO Y VALORIZACIÓNAPROVECHAMIENTO Y VALORIZACIÓNAPROVECHAMIENTO Y VALORIZACIÓNAPROVECHAMIENTO Y VALORIZACIÓN DE RESIDUOD SÓLIDOS.DE RESIDUOD SÓLIDOS.DE RESIDUOD SÓLIDOS.DE RESIDUOD SÓLIDOS. Manual 3:Manual 3:Manual 3:Manual 3: RESIDUOS ORGÁNICOS, PAPEL YRESIDUOS ORGÁNICOS, PAPEL YRESIDUOS ORGÁNICOS, PAPEL YRESIDUOS ORGÁNICOS, PAPEL Y CARTÓN.CARTÓN.CARTÓN.CARTÓN. - 3 - PRIMERA PARTE: APROVECHAMIENTO Y VALORIZACIÓN DE RESIDUOS ORGANICOS CON ALTA TASA DE BIODEGRADBILIDADPRIMERA PARTE: APROVECHAMIENTO Y VALORIZACIÓN DE RESIDUOS ORGANICOS CON ALTA TASA DE BIODEGRADBILIDADPRIMERA PARTE: APROVECHAMIENTO Y VALORIZACIÓN DE RESIDUOS ORGANICOS CON ALTA TASA DE BIODEGRADBILIDADPRIMERA PARTE: APROVECHAMIENTO Y VALORIZACIÓN DE RESIDUOS ORGANICOS CON ALTA TASA DE BIODEGRADBILIDAD epam s.a. e.s.p.Ministerio de Ambiente, Vivienda y Desarrollo Territorial - FONAM - El aprovechamiento adecuado de los residuos sólidos exige un conjunto de actividades previas destinadas a la separación en la fuente, la recolección selectiva y la clasificación, las cuales han sido descritas en el Manual 1, Generalidades. Una vez clasificados y en planta los residuos, se podrá iniciar los procesos de acondicionamiento y tratamiento. (ver Figura 1): Para los residuos orgánicos con alta tasas de biodegradabilidad, en este Manual se han contemplado tres tipos de aprovechamiento: - Tratamiento biológico. - Aprovechamiento alimenticio. - Aprovechamiento energético. No obstante lo anterior, el énfasis del manual se ha puesto en los procesos de tratamiento biológico, en especial en el compostaje y la lombricultura, toda vez que los aprovechamientos alimenticios y energéticos requieren por lo general de montajes de tipo industrial que no son factibles actualmente, en especial en municipios con niveles de complejidad bajos y medios por impedimentos de tipo técnico y económico. Finalmente, para el papel y cartón, se describen ampliamente los procesos de acondicionamiento de estos materiales para su comercialización, en consideración a que es una actividad industrial altamente especializada, para la cual se requieren los montajes propios de la industria papelera.
  • 8.
    epam s.a. e.s.p.Ministeriode Ambiente, Vivienda y Desarrollo Territorial - FONAM - Figura 1. Diagrama de flujo general del aprovechamiento de residuos orgánicos con alta tasa de biodegradabilidad, papel y cartón. Fuente: Esta consultaría. 2008 Generación de Residuos Sólidos Separación en la Fuente Recolección Selectiva Orgánicos con alta tasa de biodegradación Vidrio Papel y cartón Tratamiento biológico Acondicionamiento (Compactación y embalaje) Aprovechamiento energético Gasificación Generación Energía o Biocombustibles Compostaje Lombricultura Biodigestión (Abono Orgánico) Acondicionamiento (Limpieza y triturado) Plásticos Aprovechamiento energético Tratamientos mecánicos Tratamientos químicos Primario y secundario Producción de madera plástica Pirolisis Gasificación Hidrogenación (Biocombustibles) Quimiólisis (Plásticos) Gasificación Generación de energía o combustibles Producción de vidrio Producción de papel y cartón Aprovechamiento alimenticio Producción de concentrados para animales. Clasificación de residuos aprovechables en planta. Papel y cartón compuestos Trituración, Compactación en altas temperaturas Producción de Tectán
  • 9.
    CONSTRUCCION DE CRITERIOSTÉCNICOS PARA ELCONSTRUCCION DE CRITERIOS TÉCNICOS PARA ELCONSTRUCCION DE CRITERIOS TÉCNICOS PARA ELCONSTRUCCION DE CRITERIOS TÉCNICOS PARA EL APROVECHAMIENTO Y VALORAPROVECHAMIENTO Y VALORAPROVECHAMIENTO Y VALORAPROVECHAMIENTO Y VALORIZACIÓN DE RESIDUOD SÓLIDOS.IZACIÓN DE RESIDUOD SÓLIDOS.IZACIÓN DE RESIDUOD SÓLIDOS.IZACIÓN DE RESIDUOD SÓLIDOS. Manual 3:Manual 3:Manual 3:Manual 3: RESIDUOS ORGÁNICOS, PAPEL Y CARTÓN.RESIDUOS ORGÁNICOS, PAPEL Y CARTÓN.RESIDUOS ORGÁNICOS, PAPEL Y CARTÓN.RESIDUOS ORGÁNICOS, PAPEL Y CARTÓN. - 5 - PRIMERA PARTE: APROVECHAMIENTO Y VALORIZACIÓN DE RESIDUOS ORGANICOS CON ALTAPRIMERA PARTE: APROVECHAMIENTO Y VALORIZACIÓN DE RESIDUOS ORGANICOS CON ALTAPRIMERA PARTE: APROVECHAMIENTO Y VALORIZACIÓN DE RESIDUOS ORGANICOS CON ALTAPRIMERA PARTE: APROVECHAMIENTO Y VALORIZACIÓN DE RESIDUOS ORGANICOS CON ALTA TASA DE BIODEGRADBILIDADTASA DE BIODEGRADBILIDADTASA DE BIODEGRADBILIDADTASA DE BIODEGRADBILIDAD epam s.a. e.s.p.Ministerio de Ambiente, Vivienda y Desarrollo Territorial - FONAM - 1. APROVECHAMIENTO Y VALORIZACIÓN DE RESIDUOS SÓLIDOS ORGÁNICOS CON ALTA TASA DE BIODEGRADACIÓN 1.1 DEFINICIONES Abono orgánico. Producto sólido obtenido a partir de la estabilización de residuos orgánicos separados en la fuente. Aporta nutrientes necesarios a las cosechas. (Esta consultoría). Aerobio. Proceso bioquímico o condición ambiental que tiene lugar en presencia de oxígeno. También se identifica así a los microorganismos que viven bajo esas condiciones. (NTC 5167). Afrecho. Cáscara de cereales y granos. (NTC 5167). Anaerobio. Proceso bioquímico que ocurre en ausencia de oxigeno. También se nombra con este termino a los microorganismos que no requieren oxigeno para vivir. (NTC 5167). Biogas. Mezcla de gases, producto del proceso de descomposición anaerobia de la materia orgánica o biodegradación de los residuos, cuyo componente principal es el metano. (Res. 1096 de 2000). Biomasa. Materia orgánica originada en un proceso biológico, espontáneo o provocado, utilizable como fuente de energía. (Diccionario de la Real Academia Española). Compostaje. El compostaje aerobio es un proceso de estabilización de la materia orgánica presente en los residuos, a través de la actividad de microorganismos que se alimentan de ella. Esta tecnología se presenta como una opción para disponer la basura orgánica de una manera sencilla y útil. El producto es un material húmico estable conocido como compost, que puede ser utilizado como mejorador de suelos, ya que le aporta nutrientes y le ayuda a conservar la humedad. (NTC 5167) Compost. Producto final del proceso de compostaje. Utilizado como abono orgánico. (NTC 5167) Descomposición. Degradación de la materia orgánica por efecto de microorganismos. (Adaptado Res. 1096 de 2000). Generador o productor. Persona que produce residuos sólidos y es usuaria del servicio de aseo. (Dec 1713 del 2002). Humus. Estado final de descomposición de la materia orgánica sólida por acción de microorganismos, cuya composición depende del sustrato y grado de descomposición. (NTC 5167). Lignocelulosa. Es una combinación de polisacáridos de la celulosa y lignina, contribuye a que se mantenga erguida la estructura de las paredes celulares de las plantas. Este compuesto dota a los tallos de rigidez y firmeza al entrelazar los tres componentes mencionados.
  • 10.
    CONSTRUCCION DE CRITERIOSTÉCNICOS PARA ELCONSTRUCCION DE CRITERIOS TÉCNICOS PARA ELCONSTRUCCION DE CRITERIOS TÉCNICOS PARA ELCONSTRUCCION DE CRITERIOS TÉCNICOS PARA EL APROVECHAMIENTO Y VALORAPROVECHAMIENTO Y VALORAPROVECHAMIENTO Y VALORAPROVECHAMIENTO Y VALORIZACIÓN DE RESIDUOD SÓLIDOS.IZACIÓN DE RESIDUOD SÓLIDOS.IZACIÓN DE RESIDUOD SÓLIDOS.IZACIÓN DE RESIDUOD SÓLIDOS. Manual 3:Manual 3:Manual 3:Manual 3: RESIDUOS ORGÁNICOS, PAPEL Y CARTÓN.RESIDUOS ORGÁNICOS, PAPEL Y CARTÓN.RESIDUOS ORGÁNICOS, PAPEL Y CARTÓN.RESIDUOS ORGÁNICOS, PAPEL Y CARTÓN. - 6 - PRIMERA PARTE: APROVECHAMIENTO Y VALORIZACIÓN DE RESIDUOS ORGANICOS CON ALTAPRIMERA PARTE: APROVECHAMIENTO Y VALORIZACIÓN DE RESIDUOS ORGANICOS CON ALTAPRIMERA PARTE: APROVECHAMIENTO Y VALORIZACIÓN DE RESIDUOS ORGANICOS CON ALTAPRIMERA PARTE: APROVECHAMIENTO Y VALORIZACIÓN DE RESIDUOS ORGANICOS CON ALTA TASA DE BIODEGRADBILIDADTASA DE BIODEGRADBILIDADTASA DE BIODEGRADBILIDADTASA DE BIODEGRADBILIDAD epam s.a. e.s.p.Ministerio de Ambiente, Vivienda y Desarrollo Territorial - FONAM - Lombricultura: La lombricultura o cultivo de lombrices es la técnica de criar en cautiverio lombrices de tierra logrando obtener una rápida y masiva reproducción y un crecimiento en espacios reducidos y la utilización de residuos orgánicos domésticos para su alimentación produciendo como resultado la transformación de estos en humus y en proteínas para la alimentación de aves, peces y cerdos. (NTC 5167). Síntesis térmica: Este método consiste en un proceso de cocción con temperatura a presión de los residuos orgánicos provenientes de plazas de mercado y beneficio de animales. A partir de este proceso se obtienen diferentes productos para consumo animal como jugos, compotas y polvo para concentrado.(Esta consultoría). 1.2 PROBLEMÁTICA AMBIENTAL DE LOS RESIDUOS SÓLIDOS ORGÁNICOS Entre los residuos sólidos urbanos, los orgánicos son tal vez los residuos que más problemas ambientales generan, tanto por su volumen, toda vez que constituyen el componente más importante (ver Manual 1, Generalidades) como por las características de sus procesos naturales de descomposición. En efecto, la descomposición de la materia orgánica es un proceso natural. Los organismos biológicos nacen, crecen, se reproducen, mueren y se descomponen para reintegrarse a los ciclos biogeoquímicos propios de la naturaleza. Esta descomposición se lleva a cabo normalmente gracias a la acción de numerosos microorganismos, especialmente bacterias, cuya función es transformar a la materia orgánica en sus componentes básicos, a saber: gases (especialmente dióxido de carbono - CO2), vapor de agua y minerales. Los dos primeros pasan a la atmósfera y los minerales son devueltos al suelo y/o al agua. Estos procesos son normales en todos los ecosistemas, tanto naturales como artificiales. En un ecosistema natural, la descomposición está normalmente en equilibrio con la producción de biomasa, salvo durante los períodos de catástrofes (incendios, inundaciones, maremotos, movimientos de tierra y similares). En ecosistemas agrícolas, la producción es cosechada y transportada a los sitios de consumo, por lo cual se quita al suelo la posibilidad de retorno de los minerales, lo que exige su fertilización periódica para el mantenimiento de la producción. No obstante, el consumo de alimentos y otros productos orgánicos en los centros urbanos hace que se genere en ellos un volumen tal de residuos orgánicos y a unas tasas tales que la naturaleza no puede descomponerlos a sus tasas normales de descomposición. Como consecuencia, la acumulación de tales residuos genera numerosos problemas, entre los cuales los más importantes y conocidos son: - Proliferación de insectos y roedores vectores de enfermedades. - Incremento de poblaciones de aves (gallinazos) y otros animales consumidores de materia orgánica en descomposición. - Contaminación del aire por emisión de gases producto de la descomposición de la materia orgánica (metano, dióxido de carbono, otros). - Malos olores - Contaminación del suelo - Contaminación de las aguas superficiales y subterráneas debido a los lixiviados o líquidos generados en el proceso de descomposición de la materia orgánica. - Afectación del paisaje
  • 11.
    CONSTRUCCION DE CRITERIOSTÉCNICOS PARA ELCONSTRUCCION DE CRITERIOS TÉCNICOS PARA ELCONSTRUCCION DE CRITERIOS TÉCNICOS PARA ELCONSTRUCCION DE CRITERIOS TÉCNICOS PARA EL APROVECHAMIENTO Y VALORAPROVECHAMIENTO Y VALORAPROVECHAMIENTO Y VALORAPROVECHAMIENTO Y VALORIZACIÓN DE RESIDUOD SÓLIDOS.IZACIÓN DE RESIDUOD SÓLIDOS.IZACIÓN DE RESIDUOD SÓLIDOS.IZACIÓN DE RESIDUOD SÓLIDOS. Manual 3:Manual 3:Manual 3:Manual 3: RESIDUOS ORGÁNICOS, PAPEL Y CARTÓN.RESIDUOS ORGÁNICOS, PAPEL Y CARTÓN.RESIDUOS ORGÁNICOS, PAPEL Y CARTÓN.RESIDUOS ORGÁNICOS, PAPEL Y CARTÓN. - 7 - PRIMERA PARTE: APROVECHAMIENTO Y VALORIZACIÓN DE RESIDUOS ORGANICOS CON ALTAPRIMERA PARTE: APROVECHAMIENTO Y VALORIZACIÓN DE RESIDUOS ORGANICOS CON ALTAPRIMERA PARTE: APROVECHAMIENTO Y VALORIZACIÓN DE RESIDUOS ORGANICOS CON ALTAPRIMERA PARTE: APROVECHAMIENTO Y VALORIZACIÓN DE RESIDUOS ORGANICOS CON ALTA TASA DE BIODEGRADBILIDADTASA DE BIODEGRADBILIDADTASA DE BIODEGRADBILIDADTASA DE BIODEGRADBILIDAD epam s.a. e.s.p.Ministerio de Ambiente, Vivienda y Desarrollo Territorial - FONAM - - Deterioro de la salud de la población rural o urbana localizada en los alrededores de los botaderos o sitios de acumulación. Todos estos problemas exigen que se dé una adecuada disposición de los residuos orgánicos, en rellenos sanitarios técnicamente diseñados que tengan en cuenta el control de la contaminación del aire, el suelo y el agua, así como de los olores, insectos y fauna consumidora de estos residuos. No obstante, dado que el volumen creciente de generación de residuos exige superficies de tierra cada vez más grandes para rellenos sanitarios y que la población normalmente rechaza este tipo de instalaciones en los alrededores de sus asentamientos urbanos o rurales, se hace necesario buscar la disminución de los residuos a disponer. Para ello una de las alternativas es el aprovechamiento de los residuos orgánicos, para atender otras necesidades humanas. En este sentido, el aprovechamiento biológico, encaminado a la producción de abonos o fertilizantes orgánicos mediante técnicas de compostaje y lombricultura se ha mostrado como uno de los más eficaces y útiles. También su aprovechamiento para fines de generación de energía mediante incineración y para la producción de alimentos son opciones altamente interesantes que cada vez adquieren mayor importancia en el mundo. 1.3 BENEFICIOS DEL APROVECHAMIENTO DE LOS RESIDUOS SÓLIDOS ORGÁNICOS CON ALTA TASA DE BIODEGRADACIÓN. Específicamente el aprovechamiento biológico mediante el compostaje y la lombricultura tiene los siguientes beneficios: - Es un proceso que puede transformar los residuos orgánicos y puede operarse de forma manual o mecanizada, en función del volumen de los residuos disponibles. - Es un sistema económicamente viable, si bien es necesario advertir que la economía de escala juega un papel muy importante en la rentabilidad de los procesos de transformación y aprovechamiento. - Mejora los suelos de forma natural, debido a que el compost y/o el humus producidos son fertilizantes orgánicos naturales. - Al disminuir los residuos a disponer, reduce la mayor parte de los impactos ambientales de los sitios de disposición, sean éstos rellenos sanitarios o botaderos, en especial los impactos sobre el suelo, el agua y el aire. - Aumenta la vida útil de los rellenos sanitarios porque disminuye significativamente la carga de residuos orgánicos, que, como se dijo, constituyen la mayor parte de los residuos sólidos generados en las ciudades colombianas. - Permite reducir volúmenes y gastos de transporte, lo que incide en un menor costo de las tarifas del servicio de aseo - Genera empleo e ingresos para las municipalidades y/o para comunidades rurales y suburbanas involucradas en los procesos de transformación de los
  • 12.
    CONSTRUCCION DE CRITERIOSTÉCNICOS PARA ELCONSTRUCCION DE CRITERIOS TÉCNICOS PARA ELCONSTRUCCION DE CRITERIOS TÉCNICOS PARA ELCONSTRUCCION DE CRITERIOS TÉCNICOS PARA EL APROVECHAMIENTO Y VALORAPROVECHAMIENTO Y VALORAPROVECHAMIENTO Y VALORAPROVECHAMIENTO Y VALORIZACIÓN DE RESIDUOD SÓLIDOS.IZACIÓN DE RESIDUOD SÓLIDOS.IZACIÓN DE RESIDUOD SÓLIDOS.IZACIÓN DE RESIDUOD SÓLIDOS. Manual 3:Manual 3:Manual 3:Manual 3: RESIDUOS ORGÁNICOS, PAPEL Y CARTÓN.RESIDUOS ORGÁNICOS, PAPEL Y CARTÓN.RESIDUOS ORGÁNICOS, PAPEL Y CARTÓN.RESIDUOS ORGÁNICOS, PAPEL Y CARTÓN. - 8 - PRIMERA PARTE: APROVECHAMIENTO Y VALORIZACIÓN DE RESIDUOS ORGANICOS CON ALTAPRIMERA PARTE: APROVECHAMIENTO Y VALORIZACIÓN DE RESIDUOS ORGANICOS CON ALTAPRIMERA PARTE: APROVECHAMIENTO Y VALORIZACIÓN DE RESIDUOS ORGANICOS CON ALTAPRIMERA PARTE: APROVECHAMIENTO Y VALORIZACIÓN DE RESIDUOS ORGANICOS CON ALTA TASA DE BIODEGRADBILIDADTASA DE BIODEGRADBILIDADTASA DE BIODEGRADBILIDADTASA DE BIODEGRADBILIDAD epam s.a. e.s.p.Ministerio de Ambiente, Vivienda y Desarrollo Territorial - FONAM - residuos. 1.4 ELEMENTOS GENERALES DE LA GESTIÓN DE RESIDUOS ORGÁNICOS CON ALTA TASA DE BIODEGRADACIÓN. La gestión de los residuos orgánicos, debe basarse en diferentes acciones de manejo, dando prioridad a las actividades que apuntan al aprovechamiento de los materiales para reciclaje de nutrientes, continuando con las acciones encaminadas al aprovechamiento energético y finalmente, si las demás alternativas no son aplicables, se debe realizar una disposición final adecuada a los mismos. Por lo tanto, en el presente manual, la gestión de los residuos orgánicos esta compuesta por tres (3) elementos básicos a saber: el primero es el aprovechamiento para reciclaje, en el siguiente lugar se encuentra el aprovechamiento energético y como última alternativa se encuentra la disposición final controlada, esta gestión se ilustra en la figura 2. Figura 2. Gestión de residuos orgánicos con alta tasa de biodegradación. Fuente: Esta consultoría. 2008. 1.4.1 Aprovechamiento para reciclaje de nutrientes. Este tipo de residuos, representan un excelente fuente de nutrientes orgánicos para el sector agropecuario. Pueden ser utilizados para mejorar la fertilidad de los suelos o para la nutrición del ganado, por lo tanto la primera etapa de gestión de los residuos orgánicos debe estar enfocada a la recuperación de estos materiales por medio de diferentes procesos de transformación ya sea biológica como en el caso del compostaje, o físico-química como en el aprovechamiento para alimentación animal. La responsabilidad de este tipo de procesos recae, en los generadores, quienes tienen la responsabilidad de realizar una separación adecuada de sus residuos y sobre las iniciativas privadas o municipales dedicadas a la actividad económica de aprovechamiento de residuos sólidos. APROVECHAMIENTO PARA RECICLAJE DE NUTRIENTES DISPOSICIÓN FINAL APROVECHAMIENTO ENERGÉTICO
  • 13.
    CONSTRUCCION DE CRITERIOSTÉCNICOS PARA ELCONSTRUCCION DE CRITERIOS TÉCNICOS PARA ELCONSTRUCCION DE CRITERIOS TÉCNICOS PARA ELCONSTRUCCION DE CRITERIOS TÉCNICOS PARA EL APROVECHAMIENTO Y VALORAPROVECHAMIENTO Y VALORAPROVECHAMIENTO Y VALORAPROVECHAMIENTO Y VALORIZACIÓN DE RESIDUOD SÓLIDOS.IZACIÓN DE RESIDUOD SÓLIDOS.IZACIÓN DE RESIDUOD SÓLIDOS.IZACIÓN DE RESIDUOD SÓLIDOS. Manual 3:Manual 3:Manual 3:Manual 3: RESIDUOS ORGÁNICOS, PAPEL Y CARTÓN.RESIDUOS ORGÁNICOS, PAPEL Y CARTÓN.RESIDUOS ORGÁNICOS, PAPEL Y CARTÓN.RESIDUOS ORGÁNICOS, PAPEL Y CARTÓN. - 9 - PRIMERA PARTE: APROVECHAMIENTO Y VALORIZACIÓN DE RESIDUOS ORGANICOS CON ALTAPRIMERA PARTE: APROVECHAMIENTO Y VALORIZACIÓN DE RESIDUOS ORGANICOS CON ALTAPRIMERA PARTE: APROVECHAMIENTO Y VALORIZACIÓN DE RESIDUOS ORGANICOS CON ALTAPRIMERA PARTE: APROVECHAMIENTO Y VALORIZACIÓN DE RESIDUOS ORGANICOS CON ALTA TASA DE BIODEGRADBILIDADTASA DE BIODEGRADBILIDADTASA DE BIODEGRADBILIDADTASA DE BIODEGRADBILIDAD epam s.a. e.s.p.Ministerio de Ambiente, Vivienda y Desarrollo Territorial - FONAM - 1.4.2 Aprovechamiento energético. Otra alternativa aplicable es la utilización de los residuos orgánicos con fines energéticos. La biomasa de la que están compuestos, representa una de las fuentes de energía más antiguos en la historia del hombre y puede ser transformada en diferentes tipos de combustibles líquidos o sólidos, mediante diferentes procesos de tratamiento físico, químico o térmico. El aprovechamiento energético de los residuos orgánicos requiere complejos montajes industriales y por lo tanto grandes inversiones de capital para ponerlo en marcha. En el país, este tipo de tratamiento es aplicado por entidades de carácter privado, en especial por empresas productoras o transformadoras de alimentos. 1.4.3 Disposición final. Aquellos residuos orgánicos que por alguna razón no sean susceptibles de aprovechamiento a través de alguna de las acciones descritas anteriormente, deben ser destinados a una disposición final controlada, en un relleno sanitario operado técnicamente y cumpliendo con la normatividad ambiental vigente en el país. Esta actividad es responsabilidad de las empresas prestadoras del servicio de aseo y de los operadores de los rellenos sanitarios en el país. 1.5 DESCRIPCIÓN DE LOS RESIDUOS ORGÁNICOS CON ALTA TASA DE BIODEGRADABILIDAD. Los residuos sólidos orgánicos son aquellos que provienen de procesamiento y transformación de materias primas vegetales y animales así como del uso de los productos que se realizan a partir de ellas. De acuerdo con la composición porcentual de los residuos sólidos en Colombia, la mayor fracción está representada por los residuos orgánicos con alta tasa de biodegradación, los cuales provienen de diversos procesos productivos y económicos. En la Tabla 1 se presenta la clasificación de los residuos orgánicos con respecto a los diferentes generadores. Los residuos orgánicos susceptibles de aprovechamiento y valorización se presentan en los siguientes numerales. 1.5.4 Residuos de poda y corte. Residuos de poda y corte se definen como residuos vegetales originados en actividades de mantenimiento de céspedes, árboles, zonas verdes y jardines y actividades de paisajismo y mantenimiento de terrenos tanto a nivel doméstico (antejardines y patios), como a nivel institucional y municipal. Este tipo de residuos están compuestos por hojas caídas, cortes de césped y residuos de madera – ramas, tallos, podas y raíces. Foto 1. Residuos de poda y corte.
  • 14.
    CONSTRUCCION DE CRITERIOSTÉCNICOS PARA ELCONSTRUCCION DE CRITERIOS TÉCNICOS PARA ELCONSTRUCCION DE CRITERIOS TÉCNICOS PARA ELCONSTRUCCION DE CRITERIOS TÉCNICOS PARA EL APROVECHAMIENTO Y VALORAPROVECHAMIENTO Y VALORAPROVECHAMIENTO Y VALORAPROVECHAMIENTO Y VALORIZACIÓN DE RESIDUOD SÓLIDOS.IZACIÓN DE RESIDUOD SÓLIDOS.IZACIÓN DE RESIDUOD SÓLIDOS.IZACIÓN DE RESIDUOD SÓLIDOS. Manual 3:Manual 3:Manual 3:Manual 3: RESIDUOS ORGÁNICOS, PAPEL Y CARTÓN.RESIDUOS ORGÁNICOS, PAPEL Y CARTÓN.RESIDUOS ORGÁNICOS, PAPEL Y CARTÓN.RESIDUOS ORGÁNICOS, PAPEL Y CARTÓN. - 10 - PRIMERA PARTE: APROVECHAMIENTO Y VALORIZACIÓN DE RESIDUOS ORGANICOS CON ALTAPRIMERA PARTE: APROVECHAMIENTO Y VALORIZACIÓN DE RESIDUOS ORGANICOS CON ALTAPRIMERA PARTE: APROVECHAMIENTO Y VALORIZACIÓN DE RESIDUOS ORGANICOS CON ALTAPRIMERA PARTE: APROVECHAMIENTO Y VALORIZACIÓN DE RESIDUOS ORGANICOS CON ALTA TASA DE BIODEGRADBILIDADTASA DE BIODEGRADBILIDADTASA DE BIODEGRADBILIDADTASA DE BIODEGRADBILIDAD epam s.a. e.s.p.Ministerio de Ambiente, Vivienda y Desarrollo Territorial - FONAM - Tabla 1. Tipo de residuos orgánicos. Tipo de generador Tipo de residuos Descripción NATURALES - FORESTALES − Residuos de leña − Ramaje − Follaje AGRÍCOLA Actividades Pecuarias − Residuos generados por el manejo de animales − Estiércol − Mortalidad natural Agricultura − Residuos vegetales de cosechas. INDUSTRIAL Industrias procesadoras de alimentos. Cárnicos − Salas de beneficio: plumas, escamas, estiércol, sangre, despojos. − Salas de corral: estiércol, tamos. − Productos deteriorados. − Desechos y excedentes de proceso. Lácteos − Grasas − Productos deteriorados − Desechos y excedentes de procesos Bebidas alcohólicas − Cascarilla − Afrecho − Pulpa de papel − Levaduras Frutas y verduras − Bagazo − Cáscara o semilla − Residuos provenientes de barreduras − Residuos orgánicos excedentes de proceso Grasas − Grasa − Tortas de oleaginosas Cereales y otros granos − Afrecho − Almidones − Bagazo − Borra de café Azúcar − Bagazo − Subproductos Curtiembres − Proceso de pelambre: grasa, pelo y carnaza. Madera y pulpa − Viruta y aserrín − Almidón Otras industrias Lodos orgánicos provenientes de plantas de tratamiento (incluye aguas provenientes de aguas domesticas). INSTITUCION AL Y COMERCIAL Plazas de mercado, actividades turísticas, recreaciona- les. − Residuos orgánicos frescos y procesados − Residuos de poda y jardinería DOMÉSTICO Hogar − Residuos orgánicos frescos y procesados − Residuos de poda y jardinería. Fuente: GTC 53-7 Guía para el aprovechamiento de residuos sólidos orgánicos no peligrosos.
  • 15.
    CONSTRUCCION DE CRITERIOSTÉCNICOS PARA ELCONSTRUCCION DE CRITERIOS TÉCNICOS PARA ELCONSTRUCCION DE CRITERIOS TÉCNICOS PARA ELCONSTRUCCION DE CRITERIOS TÉCNICOS PARA EL APROVECHAMIENTO Y VALORAPROVECHAMIENTO Y VALORAPROVECHAMIENTO Y VALORAPROVECHAMIENTO Y VALORIZACIÓN DE RESIDUOD SÓLIDOS.IZACIÓN DE RESIDUOD SÓLIDOS.IZACIÓN DE RESIDUOD SÓLIDOS.IZACIÓN DE RESIDUOD SÓLIDOS. Manual 3:Manual 3:Manual 3:Manual 3: RESIDUOS ORGÁNICOS, PAPEL Y CARTÓN.RESIDUOS ORGÁNICOS, PAPEL Y CARTÓN.RESIDUOS ORGÁNICOS, PAPEL Y CARTÓN.RESIDUOS ORGÁNICOS, PAPEL Y CARTÓN. - 11 - PRIMERA PARTE: APROVECHAMIENTO Y VALORIZACIÓN DE RESIDUOS ORGANICOS CON ALTAPRIMERA PARTE: APROVECHAMIENTO Y VALORIZACIÓN DE RESIDUOS ORGANICOS CON ALTAPRIMERA PARTE: APROVECHAMIENTO Y VALORIZACIÓN DE RESIDUOS ORGANICOS CON ALTAPRIMERA PARTE: APROVECHAMIENTO Y VALORIZACIÓN DE RESIDUOS ORGANICOS CON ALTA TASA DE BIODEGRADBILIDADTASA DE BIODEGRADBILIDADTASA DE BIODEGRADBILIDADTASA DE BIODEGRADBILIDAD epam s.a. e.s.p.Ministerio de Ambiente, Vivienda y Desarrollo Territorial - FONAM - 1.5.2 Residuos de cosechas industriales. Los residuos de cosechas industriales corresponden a la porción de las mismas que debe ser separada para obtener el fruto o para facilitar el cultivo posterior de la tierra. Este tipo de residuos provienen de las zonas rurales, directamente de los cultivos o de las industrias procesadoras de alimentos y se componen de raíces, hojas o frutos no aprovechables, cascarillas, bagazos, semillas, tallos, etc. Foto 2. Cascarilla de arroz. 1.5.3 Residuos de plazas de mercado. Los residuos de plazas de mercado incluyen los restos de alimentos que provienen de las actividades de acondicionamiento y venta, es decir los excedentes del producto antes de la transformación y consumo. Presentan altas tasas de generación y alta calidad debido a su bajo mezclado y a su rápida recolección y transporte para tratamiento. Estos residuos se componen en un 90% de materia orgánica, aunque, debido a la falta de capacitación en la separación en la fuente dentro de las centrales de abastos, estos residuos son contaminados con residuos de tipo industrial como: pilas y residuos plásticos entre otros. Foto 3. Residuos de plazas de mercado. 1.5.4 Residuos carnicos. Este tipo de residuos son generados por los mataderos de bovinos, porcinos y aves de corral, incluyendo todo aquello que no se utiliza para alimentación humana como: vísceras, huesos, pezuñas, patas, picos, plumas, entre otros, los que a su vez
  • 16.
    CONSTRUCCION DE CRITERIOSTÉCNICOS PARA ELCONSTRUCCION DE CRITERIOS TÉCNICOS PARA ELCONSTRUCCION DE CRITERIOS TÉCNICOS PARA ELCONSTRUCCION DE CRITERIOS TÉCNICOS PARA EL APROVECHAMIENTO Y VALORAPROVECHAMIENTO Y VALORAPROVECHAMIENTO Y VALORAPROVECHAMIENTO Y VALORIZACIÓN DE RESIDUOD SÓLIDOS.IZACIÓN DE RESIDUOD SÓLIDOS.IZACIÓN DE RESIDUOD SÓLIDOS.IZACIÓN DE RESIDUOD SÓLIDOS. Manual 3:Manual 3:Manual 3:Manual 3: RESIDUOS ORGÁNICOS, PAPEL Y CARTÓN.RESIDUOS ORGÁNICOS, PAPEL Y CARTÓN.RESIDUOS ORGÁNICOS, PAPEL Y CARTÓN.RESIDUOS ORGÁNICOS, PAPEL Y CARTÓN. - 12 - PRIMERA PARTE: APROVECHAMIENTO Y VALORIZACIÓN DE RESIDUOS ORGANICOS CON ALTAPRIMERA PARTE: APROVECHAMIENTO Y VALORIZACIÓN DE RESIDUOS ORGANICOS CON ALTAPRIMERA PARTE: APROVECHAMIENTO Y VALORIZACIÓN DE RESIDUOS ORGANICOS CON ALTAPRIMERA PARTE: APROVECHAMIENTO Y VALORIZACIÓN DE RESIDUOS ORGANICOS CON ALTA TASA DE BIODEGRADBILIDADTASA DE BIODEGRADBILIDADTASA DE BIODEGRADBILIDADTASA DE BIODEGRADBILIDAD epam s.a. e.s.p.Ministerio de Ambiente, Vivienda y Desarrollo Territorial - FONAM - contienen una gran cantidad de grasa que se extrae de su procesamiento y que debe ser considerada dentro de este tipo de residuos debido a su alta tasa de generación. Dentro de estos residuos también se puede considerar los residuos ruminales y excrementos provenientes las plantas de beneficio de animales y que son utilizados para la producción de abonos y generación de biogás. Foto 4. Residuos cárnicos. Fuente: Indalpe S.A. 2008 1.5.5 Residuos orgánicos urbanos de origen doméstico. Los residuos orgánicos urbanos de origen doméstico son producto de la preparación y consumo de alimentos ya sean de origen vegetal o animal como: restos de comida, cáscaras de huevo, restos de café, servilletas, papeles, cartones y contaminados con restos de comida. Este tipo de residuos se encuentran en el flujo de los residuos sólidos urbanos y generalmente son llevados a disposición final en rellenos sanitarios, aún cuando son susceptibles de ser reciclados. Foto 5. Residuos orgánicos de origen doméstico. 1.5.6 Lodos de plantas de tratamiento de aguas. Son residuos provenientes de los procesos de tratamiento de las aguas residuales domésticas con características de alta biodegradabilidad, un gran componente orgánico y alto contenido de nutrientes inorgánicos como: - Nitrógeno orgánico - Nitrógeno amoniacal - Nitratos
  • 17.
    CONSTRUCCION DE CRITERIOSTÉCNICOS PARA ELCONSTRUCCION DE CRITERIOS TÉCNICOS PARA ELCONSTRUCCION DE CRITERIOS TÉCNICOS PARA ELCONSTRUCCION DE CRITERIOS TÉCNICOS PARA EL APROVECHAMIENTO Y VALORAPROVECHAMIENTO Y VALORAPROVECHAMIENTO Y VALORAPROVECHAMIENTO Y VALORIZACIÓN DE RESIDUOD SÓLIDOS.IZACIÓN DE RESIDUOD SÓLIDOS.IZACIÓN DE RESIDUOD SÓLIDOS.IZACIÓN DE RESIDUOD SÓLIDOS. Manual 3:Manual 3:Manual 3:Manual 3: RESIDUOS ORGÁNICOS, PAPEL Y CARTÓN.RESIDUOS ORGÁNICOS, PAPEL Y CARTÓN.RESIDUOS ORGÁNICOS, PAPEL Y CARTÓN.RESIDUOS ORGÁNICOS, PAPEL Y CARTÓN. - 13 - PRIMERA PARTE: APROVECHAMIENTO Y VALORIZACIÓN DE RESIDUOS ORGANICOS CON ALTAPRIMERA PARTE: APROVECHAMIENTO Y VALORIZACIÓN DE RESIDUOS ORGANICOS CON ALTAPRIMERA PARTE: APROVECHAMIENTO Y VALORIZACIÓN DE RESIDUOS ORGANICOS CON ALTAPRIMERA PARTE: APROVECHAMIENTO Y VALORIZACIÓN DE RESIDUOS ORGANICOS CON ALTA TASA DE BIODEGRADBILIDADTASA DE BIODEGRADBILIDADTASA DE BIODEGRADBILIDADTASA DE BIODEGRADBILIDAD epam s.a. e.s.p.Ministerio de Ambiente, Vivienda y Desarrollo Territorial - FONAM - - Nitritos - Fósforo total Adicionalmente se puede contar entre este tipo de residuos, los provenientes de curtiembres, ya que debido a la legislación vigente, cada una de estas plantas cuenta con su sistema de tratamiento para poder obtener su licencia de vertimientos. Los residuos procesados en estas plantas son de tipo cárnico y la pelusa que es retirada del cuero. Los lodos generados en estos sistemas presentan un alto contenido de sólidos y características similares a las mencionadas anteriormente. Foto 6. Lodos de planta de tratamiento de aguas. 1.6 TECNICAS PARA EL APROVECHAMIENTO Y VALORIZACIÓN DE LOS RESIDUOS ORGÁNICOS CON ALTA TASA DE BIODEGRADACIÓN. Los residuos orgánicos como tal, no tienen valor y crean de forma inmediata tres tipos de problemas: la acumulación, el transporte y la eliminación. Además, de incendios forestales, propagación de plagas en los cultivos, la proliferación de vectores (moscas, ratas, cucarachas), malos olores e importantes impactos visuales y paisajísticos, lo que hace evidente que los residuos orgánicos tienen una gran incidencia negativa sobre el ambiente. Para contrarrestar esta problemática, existen varias técnicas de aprovechamiento aplicables a los residuos orgánicos basados en la transformación física, biológica, química o térmica de estos materiales. 1.6.1 Compostaje. El compostaje es un proceso aeróbico de descomposición de la materia orgánica, llevado a cabo por una amplia gama de poblaciones de bacterias, hongos y actinomicetos. Esta técnica permite transformar los residuos orgánicos en fertilizantes destinados a mejorar las condiciones de los suelos y aumentar su capacidad agrícola productiva. La Figura 2 muestra el diagrama de flujo general de un proceso de compostaje típico.
  • 18.
    CONSTRUCCION DE CRITERIOSTÉCNICOS PARA ELCONSTRUCCION DE CRITERIOS TÉCNICOS PARA ELCONSTRUCCION DE CRITERIOS TÉCNICOS PARA ELCONSTRUCCION DE CRITERIOS TÉCNICOS PARA EL APROVECHAMIENTO Y VALORAPROVECHAMIENTO Y VALORAPROVECHAMIENTO Y VALORAPROVECHAMIENTO Y VALORIZACIÓN DE RESIDUOD SÓLIDOS.IZACIÓN DE RESIDUOD SÓLIDOS.IZACIÓN DE RESIDUOD SÓLIDOS.IZACIÓN DE RESIDUOD SÓLIDOS. Manual 3:Manual 3:Manual 3:Manual 3: RESIDUOS ORGÁNICOS, PAPEL Y CARTÓN.RESIDUOS ORGÁNICOS, PAPEL Y CARTÓN.RESIDUOS ORGÁNICOS, PAPEL Y CARTÓN.RESIDUOS ORGÁNICOS, PAPEL Y CARTÓN. - 14 - PRIMERA PARTE: APROVECHAMIENTO Y VALORIZACIÓN DE RESIDUOS ORGANICOS CON ALTAPRIMERA PARTE: APROVECHAMIENTO Y VALORIZACIÓN DE RESIDUOS ORGANICOS CON ALTAPRIMERA PARTE: APROVECHAMIENTO Y VALORIZACIÓN DE RESIDUOS ORGANICOS CON ALTAPRIMERA PARTE: APROVECHAMIENTO Y VALORIZACIÓN DE RESIDUOS ORGANICOS CON ALTA TASA DE BIODEGRADBILIDADTASA DE BIODEGRADBILIDADTASA DE BIODEGRADBILIDADTASA DE BIODEGRADBILIDAD epam s.a. e.s.p.Ministerio de Ambiente, Vivienda y Desarrollo Territorial - FONAM - Figura 2. Diagrama de flujo del proceso de compostaje. Fuente: Esta consultoría. 2008 FASE 2: Selección y acondicionamiento FASE 1: Obtención de la materia prima Material con Tamaño de partícula mayor al requerido SELECCIÓN EN LA FUENTE TRITURACIÓN DISPOSICIÓN DE HILERAS PROCESO DE DESCOMPOSICIÓN EMBALAJE Y ALMACENAMIENTO COMERCIALIZACIÓN SELECCIÓN RECEPCIÓN EN PLANTA Tamizado Rompimiento de bolsas FASE 3: Procesos de transformación Volteo para oxigenación. Remoción de contaminantes MADURACION POST MADURACION (compost) Análisis físico- químicos RECOLECCIÓN SELECTIVA
  • 19.
    CONSTRUCCION DE CRITERIOSTÉCNICOS PARA ELCONSTRUCCION DE CRITERIOS TÉCNICOS PARA ELCONSTRUCCION DE CRITERIOS TÉCNICOS PARA ELCONSTRUCCION DE CRITERIOS TÉCNICOS PARA EL APROVECHAMIENTO Y VALORAPROVECHAMIENTO Y VALORAPROVECHAMIENTO Y VALORAPROVECHAMIENTO Y VALORIZACIÓN DE RESIDUOD SÓLIDOS.IZACIÓN DE RESIDUOD SÓLIDOS.IZACIÓN DE RESIDUOD SÓLIDOS.IZACIÓN DE RESIDUOD SÓLIDOS. Manual 3:Manual 3:Manual 3:Manual 3: RESIDUOS ORGÁNICOS, PAPEL Y CARTÓN.RESIDUOS ORGÁNICOS, PAPEL Y CARTÓN.RESIDUOS ORGÁNICOS, PAPEL Y CARTÓN.RESIDUOS ORGÁNICOS, PAPEL Y CARTÓN. - 15 - PRIMERA PARTE: APROVECHAMIENTO Y VALORIZACIÓN DE RESIDUOS ORGANICOS CON ALTAPRIMERA PARTE: APROVECHAMIENTO Y VALORIZACIÓN DE RESIDUOS ORGANICOS CON ALTAPRIMERA PARTE: APROVECHAMIENTO Y VALORIZACIÓN DE RESIDUOS ORGANICOS CON ALTAPRIMERA PARTE: APROVECHAMIENTO Y VALORIZACIÓN DE RESIDUOS ORGANICOS CON ALTA TASA DE BIODEGRADBILIDADTASA DE BIODEGRADBILIDADTASA DE BIODEGRADBILIDADTASA DE BIODEGRADBILIDAD epam s.a. e.s.p.Ministerio de Ambiente, Vivienda y Desarrollo Territorial - FONAM - El proceso de compostaje puede ser aplicado a los siguientes tipos de residuos orgánicos: - Restos de cosechas. Los restos vegetales jóvenes como hojas, frutos, tubérculos, etc., son ricos en nitrógeno y pobres en carbono. Los restos vegetales más adultos como troncos, ramas, tallos, etc., son menos ricos en nitrógeno. - Abonos verdes, cortes de césped, malas hierbas, etc. - Hojas. Pueden tardar de 6 meses a dos años en descomponerse, por lo que se recomienda mezclarlas en pequeñas cantidades con otros materiales. - Restos urbanos. Restos orgánicos procedentes de las cocinas como pueden ser restos de fruta y hortalizas, alimentos crudos o preparados. - Estiércol animal. Destaca el estiércol de vaca, aunque otros de gran interés son la gallinaza, conejina o sirle, estiércol de caballo, de oveja y los purines. - Lodos de plantas de tratamiento. Fase 1: Obtención de la materia prima. • Separación en la fuente. Como se explico en el Manual 1: Generalidades, la separación en la fuente consiste en la clasificación de los residuos sólidos en el lugar en que se producen. Su objeto es la selección de aquellos materiales aptos para ser procesados y reintroducidos al ciclo económico como materia prima de diversos procesos productivos. De acuerdo con el documento de actualización del título F del RAS 2008, los residuos deben ser separados por los consumidores en las siguientes fracciones: - Fracciones de materiales inertes reciclables.(vidrio, plástico, papel y cartón) - Fracciones de materiales orgánicos biodegradables. - Fracciones de materiales a disposición final (residuos domésticos peligrosos y no aprovechables). • Recolección selectiva. Los residuos orgánicos generados por los usuarios de tipo residencial, comercial e institucional, con baja tasa de generación, deben ser recogidos de forma selectiva por medio de las rutas que los prestadores del servicio establezcan para tal fin. De esta forma se garantiza que los residuos serán transportados hasta las plantas de aprovechamiento para ser acondicionados y trasformados para su posterior aprovechamiento. En el caso de los residuos orgánicos industriales (procesamiento de alimentos, bebidas, carnicos), los residuos de poda y corte, residuos de plazas de mercados y demás orgánicos con altas tasas de generación, deben ser recolectados de forma individual, en vehículos que cumplan con los requerimientos sanitarios que apliquen para el transporte de este tipo de materiales, y su recolección es responsabilidad de empresas especializadas o de los destinatarios finales que los utilizarán como materia prima de sus procesos productivo. Es indispensable que la recolección de los residuos orgánicos de cualquier tipo, se realice de manera oportuna con el fin de evitar su descomposición y generación de lixiviados, olores y evitar así la proliferación de vectores como moscas y roedores. Preferiblemente la frecuencia de recolección debe ser diaria o con un máximo de dos días.
  • 20.
    CONSTRUCCION DE CRITERIOSTÉCNICOS PARA ELCONSTRUCCION DE CRITERIOS TÉCNICOS PARA ELCONSTRUCCION DE CRITERIOS TÉCNICOS PARA ELCONSTRUCCION DE CRITERIOS TÉCNICOS PARA EL APROVECHAMIENTO Y VALORAPROVECHAMIENTO Y VALORAPROVECHAMIENTO Y VALORAPROVECHAMIENTO Y VALORIZACIÓN DE RESIDUOD SÓLIDOS.IZACIÓN DE RESIDUOD SÓLIDOS.IZACIÓN DE RESIDUOD SÓLIDOS.IZACIÓN DE RESIDUOD SÓLIDOS. Manual 3:Manual 3:Manual 3:Manual 3: RESIDUOS ORGÁNICOS, PAPEL Y CARTÓN.RESIDUOS ORGÁNICOS, PAPEL Y CARTÓN.RESIDUOS ORGÁNICOS, PAPEL Y CARTÓN.RESIDUOS ORGÁNICOS, PAPEL Y CARTÓN. - 16 - PRIMERA PARTE: APROVECHAMIENTO Y VALORIZACIÓN DE RESIDUOS ORGANICOS CON ALTAPRIMERA PARTE: APROVECHAMIENTO Y VALORIZACIÓN DE RESIDUOS ORGANICOS CON ALTAPRIMERA PARTE: APROVECHAMIENTO Y VALORIZACIÓN DE RESIDUOS ORGANICOS CON ALTAPRIMERA PARTE: APROVECHAMIENTO Y VALORIZACIÓN DE RESIDUOS ORGANICOS CON ALTA TASA DE BIODEGRADBILIDADTASA DE BIODEGRADBILIDADTASA DE BIODEGRADBILIDADTASA DE BIODEGRADBILIDAD epam s.a. e.s.p.Ministerio de Ambiente, Vivienda y Desarrollo Territorial - FONAM - Para su aprovechamiento por proceso de compostaje, estos residuos deben estar libres de materiales inorgánicos como vidrios, plásticos, metales y residuos peligrosos tanto de tipo industrial como los producidos en los domicilios (pilas, residuos de medicamentos, materiales contaminados con fluidos corporales humanos y/o animales), con el fin de evitar su contaminación y posteriores interferencias en los tiempos y procesos físico-químicos de la degradación biológica. En el caso de los lodos de plantas de tratamiento, estos deben presentar un porcentaje de humedad menor al 30%. Fase 2: Selección y acondicionamiento Una vez en planta, los residuos orgánicos destinados al proceso de compostaje deben ser separados de los contaminantes y triturados para facilitar el proceso de descomposición. a.) Selección de residuos. En esta etapa se busca, como se anotó anteriormente, separar lo residuos orgánicos de aquellos que no son o son muy poco biodegradables. Esta operación se puede llevar a cabo de forma manual o de forma mecánica. - Selección manual: se lleva a cabo directamente sobre el suelo, para lo cual no se requieren equipos especiales sino herramientas manuales como rastrillos y palas, y carros montacargas de tracción humana o carretillas para el transporte de los materiales desde el lugar de recepción hasta las pilas de compostaje. Los materiales no aptos para compostaje deben ser enviados al relleno sanitario. - Selección semi-mecanizada o mecanizada: se lleva a cabo mediante el uso de tolvas alimentadas por cargadores y bandas transportadoras, a lo largo de las cuales se retiran los residuos reciclables y al final sólo quedan los residuos orgánicos, los cuales se llevan al sitio de compostaje. La selección de los residuos en el centro de acopio o en la planta se facilita y agiliza grandemente si previamente ha habido separación en la fuente. b.) Trituración. La trituración busca reducir el tamaño de los materiales para que sean descompuestos más rápidamente en los procesos aerobios involucrados en el compostaje. Esta operación se lleva a cabo en molinos trituradores para residuos orgánicos. La trituradora de desperdicios debe tener la capacidad para procesar el volumen de producción de residuos sólidos orgánicos generados por día en el municipio o municipios servidos.
  • 21.
    CONSTRUCCION DE CRITERIOSTÉCNICOS PARA ELCONSTRUCCION DE CRITERIOS TÉCNICOS PARA ELCONSTRUCCION DE CRITERIOS TÉCNICOS PARA ELCONSTRUCCION DE CRITERIOS TÉCNICOS PARA EL APROVECHAMIENTO Y VALORAPROVECHAMIENTO Y VALORAPROVECHAMIENTO Y VALORAPROVECHAMIENTO Y VALORIZACIÓN DE RESIDUOD SÓLIDOS.IZACIÓN DE RESIDUOD SÓLIDOS.IZACIÓN DE RESIDUOD SÓLIDOS.IZACIÓN DE RESIDUOD SÓLIDOS. Manual 3:Manual 3:Manual 3:Manual 3: RESIDUOS ORGÁNICOS, PAPEL Y CARTÓN.RESIDUOS ORGÁNICOS, PAPEL Y CARTÓN.RESIDUOS ORGÁNICOS, PAPEL Y CARTÓN.RESIDUOS ORGÁNICOS, PAPEL Y CARTÓN. - 17 - PRIMERA PARTE: APROVECHAMIENTO Y VALORIZACIÓN DE RESIDUOS ORGANICOS CON ALTAPRIMERA PARTE: APROVECHAMIENTO Y VALORIZACIÓN DE RESIDUOS ORGANICOS CON ALTAPRIMERA PARTE: APROVECHAMIENTO Y VALORIZACIÓN DE RESIDUOS ORGANICOS CON ALTAPRIMERA PARTE: APROVECHAMIENTO Y VALORIZACIÓN DE RESIDUOS ORGANICOS CON ALTA TASA DE BIODEGRADBILIDADTASA DE BIODEGRADBILIDADTASA DE BIODEGRADBILIDADTASA DE BIODEGRADBILIDAD epam s.a. e.s.p.Ministerio de Ambiente, Vivienda y Desarrollo Territorial - FONAM - Foto 7. Triturador de residuos orgánicos. Fuente: Planta de reciclaje Tibú. 2008 c.) Disposición en hileras y dimensionamiento de las eras de compostaje. En la medida en que el material sea triturado y transportado hasta la sección de compostaje, este material se dispondrá en pilas, cuya forma y dimensiones dependerán de la cantidad de residuos diarios a compostar. - Pilas cónicas. Son aplicadas para cantidades pequeñas de residuos orgánicos, se conforman manualmente, con diámetro de 3,5 metros y altura de 2 metros. El área de cada pila, incluida el área de manejo del material, será en este caso de 33,4 m2 . Se construirán tantas pilas como sea necesario, en función del volumen de residuos (Figura 3). - Pilas rectangulares. Estas pilas presentan base rectangular y sección triangular o trapezoidal. El ancho de las pilas no debe sobrepasar los 2 m. y la longitud debe ser proporcional al volumen diario de residuos. En la figura 4, se muestra un ejemplo de dimensionamiento incluyendo el área de manejo de materiales. Figura 3. Pilas cónicas de compostaje. Fuente: Epam. 1999 PILA DE COMPOSTAJEPILA DE COMPOSTAJE 0.75 3.50 4.25 0.75
  • 22.
    CONSTRUCCION DE CRITERIOSTÉCNICOS PARA ELCONSTRUCCION DE CRITERIOS TÉCNICOS PARA ELCONSTRUCCION DE CRITERIOS TÉCNICOS PARA ELCONSTRUCCION DE CRITERIOS TÉCNICOS PARA EL APROVECHAMIENTO Y VALORAPROVECHAMIENTO Y VALORAPROVECHAMIENTO Y VALORAPROVECHAMIENTO Y VALORIZACIÓN DE RESIDUOD SÓLIDOS.IZACIÓN DE RESIDUOD SÓLIDOS.IZACIÓN DE RESIDUOD SÓLIDOS.IZACIÓN DE RESIDUOD SÓLIDOS. Manual 3:Manual 3:Manual 3:Manual 3: RESIDUOS ORGÁNICOS, PAPEL Y CARTÓN.RESIDUOS ORGÁNICOS, PAPEL Y CARTÓN.RESIDUOS ORGÁNICOS, PAPEL Y CARTÓN.RESIDUOS ORGÁNICOS, PAPEL Y CARTÓN. - 18 - PRIMERA PARTE: APROVECHAMIENTO Y VALORIZACIÓN DE RESIDUOS ORGANICOS CON ALTAPRIMERA PARTE: APROVECHAMIENTO Y VALORIZACIÓN DE RESIDUOS ORGANICOS CON ALTAPRIMERA PARTE: APROVECHAMIENTO Y VALORIZACIÓN DE RESIDUOS ORGANICOS CON ALTAPRIMERA PARTE: APROVECHAMIENTO Y VALORIZACIÓN DE RESIDUOS ORGANICOS CON ALTA TASA DE BIODEGRADBILIDADTASA DE BIODEGRADBILIDADTASA DE BIODEGRADBILIDADTASA DE BIODEGRADBILIDAD epam s.a. e.s.p.Ministerio de Ambiente, Vivienda y Desarrollo Territorial - FONAM - Figura 4. Pilas rectangulares de compostaje. Fuente: Epam. 1999 Las pilas se deben numerar para llevar un control sobre ellas, colocando en fichas los datos concernientes al proceso de digestión, tales como fecha de inicio del proceso, temperatura, pH y humedad. - Compostaje en silos: Se emplea en la fabricación de compost poco voluminosos, en el cual los materiales se introducen en un silo vertical de unos 2 o 3 metros de altura, redondo o cuadrado, cuyos lados están calados para permitir la aireación. El silo se carga por la parte superior y el compost ya elaborado de descarga por una abertura que existe debajo del silo. Si la cantidad de material es pequeña, el silo puede funcionar de forma continua: se retira el compost maduro a la vez que se recarga el silo por la parte superior. - Compostaje en superficie: Consiste en esparcir sobre el terreno una delgada capa de material orgánico finamente dividido, dejándolo descomponerse y penetrar poco a poco en el suelo. Este material sufre una descomposición aerobia y asegura la cobertura y protección del suelo, aunque presenta pérdidas de N mayores, que son compensadas por la fijación de nitrógeno atmosférico. 17.0 m. 19.0 m. 2.0 m. 5.5m. 2.5m. Area de manejo del compost Pila de compost 17.0 m. 19.0 m. 2.0 m. 5.5m. 2.5m. Area de manejo del compost Pila de compost 3.0m. PILAS DE COMPOST DRENAJE Pendiente drenaje del 1% PILAS DE COMPOST DRENAJE Pendiente drenaje del 1%
  • 23.
    CONSTRUCCION DE CRITERIOSTÉCNICOS PARA ELCONSTRUCCION DE CRITERIOS TÉCNICOS PARA ELCONSTRUCCION DE CRITERIOS TÉCNICOS PARA ELCONSTRUCCION DE CRITERIOS TÉCNICOS PARA EL APROVECHAMIENTO Y VALORAPROVECHAMIENTO Y VALORAPROVECHAMIENTO Y VALORAPROVECHAMIENTO Y VALORIZACIÓN DE RESIDUOD SÓLIDOS.IZACIÓN DE RESIDUOD SÓLIDOS.IZACIÓN DE RESIDUOD SÓLIDOS.IZACIÓN DE RESIDUOD SÓLIDOS. Manual 3:Manual 3:Manual 3:Manual 3: RESIDUOS ORGÁNICOS, PAPEL Y CARTÓN.RESIDUOS ORGÁNICOS, PAPEL Y CARTÓN.RESIDUOS ORGÁNICOS, PAPEL Y CARTÓN.RESIDUOS ORGÁNICOS, PAPEL Y CARTÓN. - 19 - PRIMERA PARTE: APROVECHAMIENTO Y VALORIZACIÓN DE RESIDUOS ORGANICOS CON ALTAPRIMERA PARTE: APROVECHAMIENTO Y VALORIZACIÓN DE RESIDUOS ORGANICOS CON ALTAPRIMERA PARTE: APROVECHAMIENTO Y VALORIZACIÓN DE RESIDUOS ORGANICOS CON ALTAPRIMERA PARTE: APROVECHAMIENTO Y VALORIZACIÓN DE RESIDUOS ORGANICOS CON ALTA TASA DE BIODEGRADBILIDADTASA DE BIODEGRADBILIDADTASA DE BIODEGRADBILIDADTASA DE BIODEGRADBILIDAD epam s.a. e.s.p.Ministerio de Ambiente, Vivienda y Desarrollo Territorial - FONAM - - Compostaje en celdas: Para esta técnica, es necesario escavar una celda en el suelo, recubrir su interior con geomembrana, y distribuir en fondo de la excavación un sistema de tuberías para la recolección de los lixiviados y un sistema de mangueras perforadas para la ventilación del compost. Una vez dispuestos los sistemas de drenaje y aireación, se depositan los residuos triturados para que se inicie el proceso de descomposición. Es este tipo de compostaje, no se requiere el volteo de los materiales, ya que el oxigeno requerido se inyecta en la celda por medio de una bomba de aire comprimido. Para evitar el ingreso de aguas lluvias a la celda, se recomienda construir una cubierta tipo invernadero.
  • 24.
    CONSTRUCCION DE CRITERIOSTÉCNICOS PARA ELCONSTRUCCION DE CRITERIOS TÉCNICOS PARA ELCONSTRUCCION DE CRITERIOS TÉCNICOS PARA ELCONSTRUCCION DE CRITERIOS TÉCNICOS PARA EL APROVECHAMIENTO Y VALORAPROVECHAMIENTO Y VALORAPROVECHAMIENTO Y VALORAPROVECHAMIENTO Y VALORIZACIÓN DE RESIDUOD SÓLIDOS.IZACIÓN DE RESIDUOD SÓLIDOS.IZACIÓN DE RESIDUOD SÓLIDOS.IZACIÓN DE RESIDUOD SÓLIDOS. Manual 3:Manual 3:Manual 3:Manual 3: RESIDUOS ORGÁNICOS, PAPEL Y CARTÓN.RESIDUOS ORGÁNICOS, PAPEL Y CARTÓN.RESIDUOS ORGÁNICOS, PAPEL Y CARTÓN.RESIDUOS ORGÁNICOS, PAPEL Y CARTÓN. - 20 - PRIMERA PARTE: APROVECHAMIENTO Y VALORIZACIÓN DE RESIDUOS ORGANICOS CON ALTAPRIMERA PARTE: APROVECHAMIENTO Y VALORIZACIÓN DE RESIDUOS ORGANICOS CON ALTAPRIMERA PARTE: APROVECHAMIENTO Y VALORIZACIÓN DE RESIDUOS ORGANICOS CON ALTAPRIMERA PARTE: APROVECHAMIENTO Y VALORIZACIÓN DE RESIDUOS ORGANICOS CON ALTA TASA DE BIODEGRADBILIDADTASA DE BIODEGRADBILIDADTASA DE BIODEGRADBILIDADTASA DE BIODEGRADBILIDAD epam s.a. e.s.p.Ministerio de Ambiente, Vivienda y Desarrollo Territorial - FONAM - Foto 8. Eras rectangulares de compostaje típicas. Fase 3: Proceso de transformación. Una vez conformadas las pilas o eras de compostaje, se procederá a su manejo, para lo cual se contemplan, entre otras, las siguientes actividades: aireación, maduración y recolección del compost. A continuación se describe el proceso típico de compostaje. a.) Aireación. Como se explicó anteriormente, el compostaje es un proceso biológico a través del cual los microorganismos convierten materiales orgánicos en compost, consumiendo oxígeno para extraer energía y nutrientes de estos. Por lo tanto es de suma importancia suministrar suficiente oxígeno a los residuos para lograr una transformación completa de los mismos y evitar así sectores anaerobios que generen malos olores o lixiviados. La aireación, se puede llevar a cabo, de dos formas: - Volteo: Este método, se aplica al compostaje en pilas, ya sean circulares o rectangulares. Tiene por objeto remover todo el material de cada pila, buscando que el material que esté localizado al interior de la misma quede en la superficie. Esto se hace con el fin de homogeneizar la descomposición de los residuos, ya que los que están en el interior de la pila, por estar sujetos a más altas temperaturas, se descompondrán más rápidamente. En el caso de sistemas de complejidad baja, el volteo se puede realizar manualmente, mediante un operador con pala. En el caso de niveles medio, medio-alto y alto, se requiere el uso de un buldózer durante algunas horas. La frecuencia de volteo debe ser en promedio 6 veces en veinte días. El personal involucrado durante esta labor debe vestir su overol, guantes, peto y mascarilla contra malos olores, con el fin de prevenir que se enfermen. - Inyección de aire comprimido: Este método se aplica a los métodos de compostaje estático como: los silos o las celdas. Consiste en disponer bajo los residuos un sistema de ventilación alimentado por una bomba de aire comprimido, que inyecta el aire garantizando los procesos aeróbios.
  • 25.
    CONSTRUCCION DE CRITERIOSTÉCNICOS PARA ELCONSTRUCCION DE CRITERIOS TÉCNICOS PARA ELCONSTRUCCION DE CRITERIOS TÉCNICOS PARA ELCONSTRUCCION DE CRITERIOS TÉCNICOS PARA EL APROVECHAMIENTO Y VALORAPROVECHAMIENTO Y VALORAPROVECHAMIENTO Y VALORAPROVECHAMIENTO Y VALORIZACIÓN DE RESIDUOD SÓLIDOS.IZACIÓN DE RESIDUOD SÓLIDOS.IZACIÓN DE RESIDUOD SÓLIDOS.IZACIÓN DE RESIDUOD SÓLIDOS. Manual 3:Manual 3:Manual 3:Manual 3: RESIDUOS ORGÁNICOS, PAPEL Y CARTÓN.RESIDUOS ORGÁNICOS, PAPEL Y CARTÓN.RESIDUOS ORGÁNICOS, PAPEL Y CARTÓN.RESIDUOS ORGÁNICOS, PAPEL Y CARTÓN. - 21 - PRIMERA PARTE: APROVECHAMIENTO Y VALORIZACIÓN DE RESIDUOS ORGANICOS CON ALTAPRIMERA PARTE: APROVECHAMIENTO Y VALORIZACIÓN DE RESIDUOS ORGANICOS CON ALTAPRIMERA PARTE: APROVECHAMIENTO Y VALORIZACIÓN DE RESIDUOS ORGANICOS CON ALTAPRIMERA PARTE: APROVECHAMIENTO Y VALORIZACIÓN DE RESIDUOS ORGANICOS CON ALTA TASA DE BIODEGRADBILIDADTASA DE BIODEGRADBILIDADTASA DE BIODEGRADBILIDADTASA DE BIODEGRADBILIDAD epam s.a. e.s.p.Ministerio de Ambiente, Vivienda y Desarrollo Territorial - FONAM - c.) Maduración y recolección del compost En la etapa de maduración, la temperatura de la pila disminuye al nivel mesofílica y, subsecuentemente, al nivel ambiente. Este período se caracteriza por la estabilización de la temperatura de la pila, la cual se presenta normalmente entre el día 17 y 21, de acuerdo a las condiciones climáticas del lugar en donde se lleve a cabo el proceso de compostaje. El compost ya está listo y se debe recoger cuando: - La temperatura se estabiliza (cerca de la temperatura ambiente). - La humedad sea del 60% (debe formar masa al apretarlo). - El aspecto sea de forma granulada (suelto). - Esté libre de olores. d.) Postmaduración y almacenamiento - Tamizado. Cuando el material ya esté compostado se somete a una selección física con el fin de eliminar el material grueso que no se ha transformado, el cual, si es de índole orgánica, se devuelve a las pilas de material en proceso y si es no biodegradable se acumula y luego se retira de la planta de compostaje. - Caracterización fisicoquímica. El material compostado es analizado en un laboratorio para definir sus cualidades como elemento recuperador de suelos de cultivo y/o como abono orgánico. De acuerdo con los resultados obtenidos, se realizan ajustes químicos y/o físicos y se dispone para el uso definido. Los análisis del abono orgánico se deben realizar en laboratorios autorizados por el ICA de tal manera que aseguren el cumplimiento de sus normas. Una vez recogido, el compost se puede empacar en costales, y se debe almacenar al interior de las instalaciones de la planta, o bajo un invernadero cubierto con tela de plástico, donde podrá secar más antes de ser vendido o distribuido a los usuarios. Foto 9. Embalaje compost. Parámetros de operación que deben ser controlados durante el proceso de compostaje.
  • 26.
    CONSTRUCCION DE CRITERIOSTÉCNICOS PARA ELCONSTRUCCION DE CRITERIOS TÉCNICOS PARA ELCONSTRUCCION DE CRITERIOS TÉCNICOS PARA ELCONSTRUCCION DE CRITERIOS TÉCNICOS PARA EL APROVECHAMIENTO Y VALORAPROVECHAMIENTO Y VALORAPROVECHAMIENTO Y VALORAPROVECHAMIENTO Y VALORIZACIÓN DE RESIDUOD SÓLIDOS.IZACIÓN DE RESIDUOD SÓLIDOS.IZACIÓN DE RESIDUOD SÓLIDOS.IZACIÓN DE RESIDUOD SÓLIDOS. Manual 3:Manual 3:Manual 3:Manual 3: RESIDUOS ORGÁNICOS, PAPEL Y CARTÓN.RESIDUOS ORGÁNICOS, PAPEL Y CARTÓN.RESIDUOS ORGÁNICOS, PAPEL Y CARTÓN.RESIDUOS ORGÁNICOS, PAPEL Y CARTÓN. - 22 - PRIMERA PARTE: APROVECHAMIENTO Y VALORIZACIÓN DE RESIDUOS ORGANICOS CON ALTAPRIMERA PARTE: APROVECHAMIENTO Y VALORIZACIÓN DE RESIDUOS ORGANICOS CON ALTAPRIMERA PARTE: APROVECHAMIENTO Y VALORIZACIÓN DE RESIDUOS ORGANICOS CON ALTAPRIMERA PARTE: APROVECHAMIENTO Y VALORIZACIÓN DE RESIDUOS ORGANICOS CON ALTA TASA DE BIODEGRADBILIDADTASA DE BIODEGRADBILIDADTASA DE BIODEGRADBILIDADTASA DE BIODEGRADBILIDAD epam s.a. e.s.p.Ministerio de Ambiente, Vivienda y Desarrollo Territorial - FONAM - El medio base a emplear es el material orgánico, que químicamente no es definido, por lo cual se considera un medio complejo útil para el cultivo de una amplia gama de microorganismos. Para el crecimiento de éstos y la obtención del compost se debe cumplir con los siguientes parámetros: a.) Balance de nutrientes. Dentro del proceso de la digestión o estabilización del compostaje es importante monitorear la relación Carbono / Nitrógeno ó relación C/N, ya que demasiado carbono genera una limitación del nitrógeno en la actividad microbiana. La digestión o estabilización del compost se logra cuando la temperatura baja y se estabiliza, la apariencia es de humus, la humedad es adecuada y la relación C/N es cercana a 20. El fósforo (P) es el siguiente en importancia, seguido por el azufre (S), potasio (K), calcio (Ca) y trazas de muchos otros elementos que juegan un importante papel en el metabolismo celular. Estos parámetros deben monitorearse semestralmente, mediante un análisis de laboratorio que se ejecuta sobre el compost. b.) Tamaño del material y soporte estructural de la pila de compost. El tamaño de las partículas del material a compostar debe ser tan pequeño como sea posible (dicho tamaño lo da la acción de trituración de las cuchillas rotativas de la maquina trituradora de desperdicios). No se requiere la adición de otros materiales para dar soporte estructural a la pila, ni incrementar las bolsas de aire en la mezcla o reducir el peso específico del material, dado que los desechos municipales poseen estas propiedades. c.) Fase de crecimiento. Se caracteriza por un incremento inicial de la temperatura como consecuencia de la aparición de la flora mesofílica (microorganismos capaces de crecer entre los 25°C y 40°C, los cuales son responsables de la actividad metabólica dentro de la pila). Esta temperatura se da durante los primeros 5–8 días del proceso y debe ser monitoreada por parte de un operario debidamente entrenado. El personal involucrado durante esta labor debe vestir su overol, guantes, peto y mascarilla contra malos olores, con el fin de prevenir que se enfermen. d.) Fase termofílica. Se caracteriza por una nueva subida de la temperatura (hasta 60°C); esta temperatura se da durante los días 9 a 16 del proceso y debe ser monitoreada por parte de un operario debidamente entrenado. En esta fase del proceso de compostación casi todos los organismos patógenos se eliminan. Es importante aclarar que no se conoce en la práctica casos de trabajadores que hayan sido infectados por hongos o bacterias durante la manipulación de los desechos sólidos comportados. Precaución: el personal involucrado durante esta labor debe vestir su overol, guantes, peto y mascarilla contra malos olores, con el fin de prevenir enfermedades ocupacionales.
  • 27.
    CONSTRUCCION DE CRITERIOSTÉCNICOS PARA ELCONSTRUCCION DE CRITERIOS TÉCNICOS PARA ELCONSTRUCCION DE CRITERIOS TÉCNICOS PARA ELCONSTRUCCION DE CRITERIOS TÉCNICOS PARA EL APROVECHAMIENTO Y VALORAPROVECHAMIENTO Y VALORAPROVECHAMIENTO Y VALORAPROVECHAMIENTO Y VALORIZACIÓN DE RESIDUOD SÓLIDOS.IZACIÓN DE RESIDUOD SÓLIDOS.IZACIÓN DE RESIDUOD SÓLIDOS.IZACIÓN DE RESIDUOD SÓLIDOS. Manual 3:Manual 3:Manual 3:Manual 3: RESIDUOS ORGÁNICOS, PAPEL Y CARTÓN.RESIDUOS ORGÁNICOS, PAPEL Y CARTÓN.RESIDUOS ORGÁNICOS, PAPEL Y CARTÓN.RESIDUOS ORGÁNICOS, PAPEL Y CARTÓN. - 23 - PRIMERA PARTE: APROVECHAMIENTO Y VALORIZACIÓN DE RESIDUOS ORGANICOS CON ALTAPRIMERA PARTE: APROVECHAMIENTO Y VALORIZACIÓN DE RESIDUOS ORGANICOS CON ALTAPRIMERA PARTE: APROVECHAMIENTO Y VALORIZACIÓN DE RESIDUOS ORGANICOS CON ALTAPRIMERA PARTE: APROVECHAMIENTO Y VALORIZACIÓN DE RESIDUOS ORGANICOS CON ALTA TASA DE BIODEGRADBILIDADTASA DE BIODEGRADBILIDADTASA DE BIODEGRADBILIDADTASA DE BIODEGRADBILIDAD epam s.a. e.s.p.Ministerio de Ambiente, Vivienda y Desarrollo Territorial - FONAM - e.) Control de humedad. Un contenido óptimo de humedad en la mezcla de material a compostar es importante para facilitar la descomposición microbiana de los desechos orgánicos. Dado que el agua es esencial para la solubilización de nutrientes y el bienestar del protoplasma celular, un contenido de humedad abajo del 20% puede inhibir severamente el proceso. Un contenido demasiado alto de humedad causará un flujo de lixiviados de la pila de compost. Además, en compostaje aeróbico, demasiada agua bloquea el paso del aire, haciendo que el proceso de compostaje se torne predominantemente anaerobio. Un contenido de humedad entre 50% y 70% (en promedio 60%) es el más adecuado para el proceso de compostaje aeróbico. Durante la operación, el contenido de humedad puede ser controlado adicionando agua a las pilas de compost una o dos veces por día (o como el operador de compostaje crea necesario). El contenido de agua ideal es tal que al tomarlo en una mano y apretarlo, forma una masa semicompacta, es decir que está húmedo, pero que no escurre agua. f.) pH. El pH inicial del material compostado generalmente se sitúa entre 5 y 7. El pH desciende hasta un valor de 5 ó menos en los primeros dos o tres días de compostación y luego empieza a aumentar de nuevo hasta alcanzar valores cercanos de 8.5 ó más, manteniéndose constante mientras persistan las condiciones aeróbicas. Si el compostado se torna anaerobio, el pH desciende hasta 4.5. El valor recomendado debe oscilar entre 6 y 8. Con la medición del pH, el operador puede conocer la tendencia del proceso de compostación y estar alerta a cualquier cambio extraño. g.) Temperatura. El calor biológicamente generado dentro de la pila es importante por dos razones: • Maximiza la velocidad de descomposición. • Produce un material microbiologicamente seguro para su uso. Inicialmente los desechos sólidos se descomponen en fase mesofílica (temperaturas de 25ºC a 40ºC), pero después de sobrepasar las etapas ácidas de la descomposición la temperatura se eleva de 35ºC a unos 65ºC. La digestión se lleva a cabo a una temperatura promedio de 60ºC a 70ºC. Temperaturas entre 66ºC y 71ºC son alcanzadas por espacio de diez días. Es por esto que la temperatura es uno de los mejores indicadores del grado de estabilización obtenido. La temperatura dentro de la pila puede ser regulada mediante el control de humedad y ventilación sobre la misma. Para el control de la misma se sugiere el uso de un termómetro. h.) Control de la densidad.
  • 28.
    CONSTRUCCION DE CRITERIOSTÉCNICOS PARA ELCONSTRUCCION DE CRITERIOS TÉCNICOS PARA ELCONSTRUCCION DE CRITERIOS TÉCNICOS PARA ELCONSTRUCCION DE CRITERIOS TÉCNICOS PARA EL APROVECHAMIENTO Y VALORAPROVECHAMIENTO Y VALORAPROVECHAMIENTO Y VALORAPROVECHAMIENTO Y VALORIZACIÓN DE RESIDUOD SÓLIDOS.IZACIÓN DE RESIDUOD SÓLIDOS.IZACIÓN DE RESIDUOD SÓLIDOS.IZACIÓN DE RESIDUOD SÓLIDOS. Manual 3:Manual 3:Manual 3:Manual 3: RESIDUOS ORGÁNICOS, PAPEL Y CARTÓN.RESIDUOS ORGÁNICOS, PAPEL Y CARTÓN.RESIDUOS ORGÁNICOS, PAPEL Y CARTÓN.RESIDUOS ORGÁNICOS, PAPEL Y CARTÓN. - 24 - PRIMERA PARTE: APROVECHAMIENTO Y VALORIZACIÓN DE RESIDUOS ORGANICOS CON ALTAPRIMERA PARTE: APROVECHAMIENTO Y VALORIZACIÓN DE RESIDUOS ORGANICOS CON ALTAPRIMERA PARTE: APROVECHAMIENTO Y VALORIZACIÓN DE RESIDUOS ORGANICOS CON ALTAPRIMERA PARTE: APROVECHAMIENTO Y VALORIZACIÓN DE RESIDUOS ORGANICOS CON ALTA TASA DE BIODEGRADBILIDADTASA DE BIODEGRADBILIDADTASA DE BIODEGRADBILIDADTASA DE BIODEGRADBILIDAD epam s.a. e.s.p.Ministerio de Ambiente, Vivienda y Desarrollo Territorial - FONAM - Para fines de diseño del proceso debe tenerse en cuenta que la densidad de los materiales varía con la fase de compostaje. De densidades del orden de 150 Kg./m3 durante la fase inicial, se pasa a 415 Kg./m3 al final del compostaje, lo que implica reducciones en la masa total de cerca del 60%. i.) Control de olores. En una planta de compostaje bien operada no deben existir olores desagradables. Los olores debidos a productos químicos o materia en descomposición se presentan ocasionalmente. Para prevenirlos se deben cubrir las pilas de compost con una manta o cobija fabricada con fibras sintéticas como polipropileno. Igualmente se puede esparcir cal en el suelo con el mismo fin. Si los malos olores persisten, se debe voltear, triturar y agregar ó disminuir agua. j.) Control de moscas. Para este fin las pilas se pueden cubrir con una manta o cobija fabricada con fibras sintéticas como polietileno o polipropileno. Si los malos olores persisten se debe voltear, triturar y agregar o disminuir agua. k.) Control de hormigas (opcional). Si la presencia de hormigas arrieras llega a amenazar la estabilidad estructural de las pilas (sacando material vegetal con el fin de llevarlo a sus colonias), el control de hormigas se hace de tres formas: - Sembrando plantas aromáticas (limonaria) alrededor de la zona de compostaje. - Controlando el contenido de humedad en la pila (a mayor contenido de agua, las hormigas se van). - Cubriendo las pilas con cartones impregnados de melaza; cuando las hormigas se peguen al cartón el mismo se retira y se incinera. No se debe emplear ningún tipo de insecticida, dado que por accidente o mal manejo se puede afectar el proceso de lombricultura ulterior. l.) Control de roedores. Se puede regar cal viva en las proximidades de la pila; al mismo tiempo se dejan pocetas con agua donde estos animales puedan beberla. El efecto en estos animales es una muerte por resecamiento de los órganos internos de los mismos. m.) Cuidados con el sistema de drenaje. Se debe revisar periódicamente, en especial después de lluvias fuertes, que el drenaje de cada terraza o era de compostaje esté en buenas condiciones de funcionamiento, sobre todo que no sea obstaculizado por hierbas, palos, tierra u otros. n.) Transporte del compost a la sección de lombricultura. Cuando el compost esté listo, un operario de la sección de compostaje debe cargar el compost en una carretilla y llevar su contenido a la sección de lombricultura.
  • 29.
    CONSTRUCCION DE CRITERIOSTÉCNICOS PARA ELCONSTRUCCION DE CRITERIOS TÉCNICOS PARA ELCONSTRUCCION DE CRITERIOS TÉCNICOS PARA ELCONSTRUCCION DE CRITERIOS TÉCNICOS PARA EL APROVECHAMIENTO Y VALORAPROVECHAMIENTO Y VALORAPROVECHAMIENTO Y VALORAPROVECHAMIENTO Y VALORIZACIÓN DE RESIDUOD SÓLIDOS.IZACIÓN DE RESIDUOD SÓLIDOS.IZACIÓN DE RESIDUOD SÓLIDOS.IZACIÓN DE RESIDUOD SÓLIDOS. Manual 3:Manual 3:Manual 3:Manual 3: RESIDUOS ORGÁNICOS, PAPEL Y CARTÓN.RESIDUOS ORGÁNICOS, PAPEL Y CARTÓN.RESIDUOS ORGÁNICOS, PAPEL Y CARTÓN.RESIDUOS ORGÁNICOS, PAPEL Y CARTÓN. - 25 - PRIMERA PARTE: APROVECHAMIENTO Y VALORIZACIÓN DE RESIDUOS ORGANICOS CON ALTAPRIMERA PARTE: APROVECHAMIENTO Y VALORIZACIÓN DE RESIDUOS ORGANICOS CON ALTAPRIMERA PARTE: APROVECHAMIENTO Y VALORIZACIÓN DE RESIDUOS ORGANICOS CON ALTAPRIMERA PARTE: APROVECHAMIENTO Y VALORIZACIÓN DE RESIDUOS ORGANICOS CON ALTA TASA DE BIODEGRADBILIDADTASA DE BIODEGRADBILIDADTASA DE BIODEGRADBILIDADTASA DE BIODEGRADBILIDAD epam s.a. e.s.p.Ministerio de Ambiente, Vivienda y Desarrollo Territorial - FONAM - Balance de Masas El balance de masas para el proceso de compostaje, se determinó con base de cálculo una tonelada de residuos orgánicos. Figura 5. Balance de masas proceso de compostaje. RECOLECCIÓN SELECTIVA TRITURACIÓN DISPOSICIÓN DE HILERAS PROCESO DE DESCOMPOSICIÓN EMBALAJE Y ALMACENAMIENTO COMERCIALIZACIÓN SELECCIÓN RECEPCIÓN EN PLANTA Tamizado Rompimiento de bolsas Volteo para oxigenación. Remoción de contaminantes MADURACION POST MADURACION (compost) Análisis físico- químicos ENTRADAS SALIDAS SELECCIÓN EN LA FUENTE 1 Ton de Residuos orgánicos 0.01 ton de plástico 0.99 Ton de Residuos orgánicos 0.02 ton de material es inorgáni cos 0.97 Ton de Residuos orgánicos 0.68 Ton de Compost 0.01 Ton de rechazos 0.67 Ton de Compost 0.68 Ton de Compost 0.67 Ton de Compost
  • 30.
    CONSTRUCCION DE CRITERIOSTÉCNICOS PARA ELCONSTRUCCION DE CRITERIOS TÉCNICOS PARA ELCONSTRUCCION DE CRITERIOS TÉCNICOS PARA ELCONSTRUCCION DE CRITERIOS TÉCNICOS PARA EL APROVECHAMIENTO Y VALORAPROVECHAMIENTO Y VALORAPROVECHAMIENTO Y VALORAPROVECHAMIENTO Y VALORIZACIÓN DE RESIDUOD SÓLIDOS.IZACIÓN DE RESIDUOD SÓLIDOS.IZACIÓN DE RESIDUOD SÓLIDOS.IZACIÓN DE RESIDUOD SÓLIDOS. Manual 3:Manual 3:Manual 3:Manual 3: RESIDUOS ORGÁNICOS, PAPEL Y CARTÓN.RESIDUOS ORGÁNICOS, PAPEL Y CARTÓN.RESIDUOS ORGÁNICOS, PAPEL Y CARTÓN.RESIDUOS ORGÁNICOS, PAPEL Y CARTÓN. - 26 - PRIMERA PARTE: APROVECHAMIENTO Y VALORIZACIÓN DE RESIDUOS ORGANICOS CON ALTAPRIMERA PARTE: APROVECHAMIENTO Y VALORIZACIÓN DE RESIDUOS ORGANICOS CON ALTAPRIMERA PARTE: APROVECHAMIENTO Y VALORIZACIÓN DE RESIDUOS ORGANICOS CON ALTAPRIMERA PARTE: APROVECHAMIENTO Y VALORIZACIÓN DE RESIDUOS ORGANICOS CON ALTA TASA DE BIODEGRADBILIDADTASA DE BIODEGRADBILIDADTASA DE BIODEGRADBILIDADTASA DE BIODEGRADBILIDAD epam s.a. e.s.p.Ministerio de Ambiente, Vivienda y Desarrollo Territorial - FONAM - Fuente: Esta consultoría. 2008
  • 31.
    CONSTRUCCION DE CRITERIOSTÉCNICOS PARA ELCONSTRUCCION DE CRITERIOS TÉCNICOS PARA ELCONSTRUCCION DE CRITERIOS TÉCNICOS PARA ELCONSTRUCCION DE CRITERIOS TÉCNICOS PARA EL APROVECHAMIENTO Y VALORAPROVECHAMIENTO Y VALORAPROVECHAMIENTO Y VALORAPROVECHAMIENTO Y VALORIZACIÓN DE RESIDUOD SÓLIDOS.IZACIÓN DE RESIDUOD SÓLIDOS.IZACIÓN DE RESIDUOD SÓLIDOS.IZACIÓN DE RESIDUOD SÓLIDOS. Manual 3:Manual 3:Manual 3:Manual 3: RESIDUOS ORGÁNICOS, PAPEL Y CARTÓN.RESIDUOS ORGÁNICOS, PAPEL Y CARTÓN.RESIDUOS ORGÁNICOS, PAPEL Y CARTÓN.RESIDUOS ORGÁNICOS, PAPEL Y CARTÓN. - 27 - PRIMERA PARTE: APROVECHAMIENTO Y VALORIZACIÓN DE RESIDUOS ORGANICOS CON ALTAPRIMERA PARTE: APROVECHAMIENTO Y VALORIZACIÓN DE RESIDUOS ORGANICOS CON ALTAPRIMERA PARTE: APROVECHAMIENTO Y VALORIZACIÓN DE RESIDUOS ORGANICOS CON ALTAPRIMERA PARTE: APROVECHAMIENTO Y VALORIZACIÓN DE RESIDUOS ORGANICOS CON ALTA TASA DE BIODEGRADBILIDADTASA DE BIODEGRADBILIDADTASA DE BIODEGRADBILIDADTASA DE BIODEGRADBILIDAD epam s.a. e.s.p.Ministerio de Ambiente, Vivienda y Desarrollo Territorial - FONAM - 1.6.2 Lombricultura. La lombricultura tiene por objeto producir un humus de alta calidad para uso en la agricultura, a partir del compost producido en las pilas de compostaje. Complementariamente se produce una alta cantidad de biomasa de lombrices, la cual puede ser objeto de comercialización. A continuación se describen las especificaciones técnicas del proceso. La Figura 6 muestra el diagrama de flujo del proceso de lombricultura. Figura 6. Diagrama del proceso de lombricultura Fuente: Esta consultaría. 2008 FASE 2: Acondicionamiento FASE 3: Proceso de transformación FASE 1: Obtención de la materia prima COMPOST CONFORMACION CAMAS DE LOMBRICULTURA SIEMBRA DE LOMBRICES AL SUSTRATO EMBALAJE Y ALMACENAMIENTO COMERCIALIZACIÓN HUMUS MADURACION DEL SUSTRATO SEPARACION DEL HUMUS Y LAS LOMBRICES SECADOLOMBRICES TAMIZADO ANALISIS FÍSICO- QUÍMICOS
  • 32.
    CONSTRUCCION DE CRITERIOSTÉCNICOS PARA ELCONSTRUCCION DE CRITERIOS TÉCNICOS PARA ELCONSTRUCCION DE CRITERIOS TÉCNICOS PARA ELCONSTRUCCION DE CRITERIOS TÉCNICOS PARA EL APROVECHAMIENTO Y VALORAPROVECHAMIENTO Y VALORAPROVECHAMIENTO Y VALORAPROVECHAMIENTO Y VALORIZACIÓN DE RESIDUOD SÓLIDOS.IZACIÓN DE RESIDUOD SÓLIDOS.IZACIÓN DE RESIDUOD SÓLIDOS.IZACIÓN DE RESIDUOD SÓLIDOS. Manual 3:Manual 3:Manual 3:Manual 3: RESIDUOS ORGÁNICOS, PAPEL Y CARTÓN.RESIDUOS ORGÁNICOS, PAPEL Y CARTÓN.RESIDUOS ORGÁNICOS, PAPEL Y CARTÓN.RESIDUOS ORGÁNICOS, PAPEL Y CARTÓN. - 28 - PRIMERA PARTE: APROVECHAMIENTO Y VALORIZACIÓN DE RESIDUOS ORGANICOS CON ALTAPRIMERA PARTE: APROVECHAMIENTO Y VALORIZACIÓN DE RESIDUOS ORGANICOS CON ALTAPRIMERA PARTE: APROVECHAMIENTO Y VALORIZACIÓN DE RESIDUOS ORGANICOS CON ALTAPRIMERA PARTE: APROVECHAMIENTO Y VALORIZACIÓN DE RESIDUOS ORGANICOS CON ALTA TASA DE BIODEGRADBILIDADTASA DE BIODEGRADBILIDADTASA DE BIODEGRADBILIDADTASA DE BIODEGRADBILIDAD epam s.a. e.s.p.Ministerio de Ambiente, Vivienda y Desarrollo Territorial - FONAM - Fase 1: Obtención de la materia prima. La materia prima para esta técnica, es el compost maduro obtenido de los procesos de compostaje. Fase 2: Acondicionamiento. a.) Conformación de las camas de lombricultura, una (1) por día. El proceso de lombricultura se lleva a cabo en camas rectangulares de dimensiones variables según el volumen de residuos a tratar. De acuerdo con la experiencia lograda en algunas plantas (Pasca, Epam, 2001) el tiempo necesario para producir un humus de alta calidad es de 90 días, a partir del compost generado en 20 días de proceso. En plantas de procesamiento que tengan implementado el proceso de compostaje, se aconseja construir camas de lombricultura en tal forma que a cada una vaya el compost producido cada día. Las dimensiones de las camas pueden ser de 1,1 metros de ancho, 0,60 metros de altura útil, 0,70 metros de altura total y longitud proporcional al volumen diario de compost a tratar (desde 15-18 metros en adelante). En la Figura 7 se aprecia la forma de elaborar una cama para lombricultura. Para la construcción de las camas se recomienda: - La estructura puede ser en estacas de madera inmunizada (aplicar una parte de ACPM por cuatro de creosota), de 1 metro de longitud y 4 cm. de diámetros, hincando una estaca cada 2 metros. - En la base la cama se debe extender una capa de 5 cm. de gravilla, para evitar la retención de agua. - Las paredes del perímetro de las camas podrán construirse en geotextil Permaflex S500 o similar, el cual va adherido a estacas de madera mediante grapas de acero galvanizadas. No obstante lo anterior, las camas pueden construirse en otros materiales tales como concreto, ladrillo, tabla, lona u otros disponibles. b.) Procedimiento de llenado de la cama En el llenado de las camas de lombricultura, se debe tener en cuenta: - La estructura de retención anteriormente diseñada se llena con compost hasta una altura de 60-62 centímetros desde la base de gravilla. - Se debe llenar una estructura de retención por día. Para fines de diseño, una cama puede procesar por año el compost producido en cuatro días en la sección de compostaje. - Las camas se deben numerar para llevar un control sobre ellas, colocando en fichas los datos concernientes al proceso de digestión, tales como fecha de inicio del proceso, temperatura, pH y humedad. La Figura 8 muestra la disposición de estas camas.
  • 33.
    CONSTRUCCION DE CRITERIOSTÉCNICOS PARA ELCONSTRUCCION DE CRITERIOS TÉCNICOS PARA ELCONSTRUCCION DE CRITERIOS TÉCNICOS PARA ELCONSTRUCCION DE CRITERIOS TÉCNICOS PARA EL APROVECHAMIENTO Y VALORAPROVECHAMIENTO Y VALORAPROVECHAMIENTO Y VALORAPROVECHAMIENTO Y VALORIZACIÓN DE RESIDUOD SÓLIDOS.IZACIÓN DE RESIDUOD SÓLIDOS.IZACIÓN DE RESIDUOD SÓLIDOS.IZACIÓN DE RESIDUOD SÓLIDOS. Manual 3:Manual 3:Manual 3:Manual 3: RESIDUOS ORGÁNICOS, PAPEL Y CARTÓN.RESIDUOS ORGÁNICOS, PAPEL Y CARTÓN.RESIDUOS ORGÁNICOS, PAPEL Y CARTÓN.RESIDUOS ORGÁNICOS, PAPEL Y CARTÓN. - 29 - PRIMERA PARTE: APROVECHAMIENTO Y VALORIZACIÓN DE RESIDUOS ORGANICOS CON ALTAPRIMERA PARTE: APROVECHAMIENTO Y VALORIZACIÓN DE RESIDUOS ORGANICOS CON ALTAPRIMERA PARTE: APROVECHAMIENTO Y VALORIZACIÓN DE RESIDUOS ORGANICOS CON ALTAPRIMERA PARTE: APROVECHAMIENTO Y VALORIZACIÓN DE RESIDUOS ORGANICOS CON ALTA TASA DE BIODEGRADBILIDADTASA DE BIODEGRADBILIDADTASA DE BIODEGRADBILIDADTASA DE BIODEGRADBILIDAD epam s.a. e.s.p.Ministerio de Ambiente, Vivienda y Desarrollo Territorial - FONAM - Figura 7. Estructura de una cama típica de lombricultura Fuente: Epam, 1999 Figura 8. Disposición típica de las camas de lombricultura Fuente: Epam, 1999 c.) Siembra Consiste en depositar lombrices en las camas para que las mismas se reproduzcan y procesen el compost presente en el lecho. La variedad a utilizar es la lombriz roja californiana, cuyo pie de cría se debe adquirir ya adaptado para consumir compost proveniente de residuos sólidos. • Cantidad: se debe sembrar 5 Kg. de lombrices vivas por metro cuadrado, para un total de 100 Kg. por cama; este dato se aplica a partir del día # 22 de operación de la planta, cuando la sección de lombricultura produzca el pie de cría necesario para las nuevas camas. • Técnica: las lombrices se entierran suavemente a unos 10 centímetros de profundidad en cada cama, a distancias de 90 centímetros. No debe sembrarse toda la semilla al mismo tiempo. Antes debe hacerse una prueba con unas 20 lombrices puestas sobre la superficie. Si éstas se introducen por sí solas y permanecen vivas por un tiempo largo, significa que el sustrato reúne las condiciones adecuadas como hábitat y alimento. Si se quedan en la superficie es ESTACA GEOTEXTIL BASE EN GRAVILLA e=5 cm. 2.0 m. 0.70m. 1.0m. ESTACA GEOTEXTIL BASE EN GRAVILLA e=5 cm. 2.0 m. 0.70m. 1.0m. Disposición18 m. 18 m.0.20 m. ESPACIO DE MANEJO CAMA CAMA CAMA CAMA Disposición18 m. 18 m.0.20 m. ESPACIO DE MANEJO CAMA CAMA CAMA CAMA 18 m. 18 m.0.20 m. ESPACIO DE MANEJO CAMA CAMA CAMA CAMA
  • 34.
    CONSTRUCCION DE CRITERIOSTÉCNICOS PARA ELCONSTRUCCION DE CRITERIOS TÉCNICOS PARA ELCONSTRUCCION DE CRITERIOS TÉCNICOS PARA ELCONSTRUCCION DE CRITERIOS TÉCNICOS PARA EL APROVECHAMIENTO Y VALORAPROVECHAMIENTO Y VALORAPROVECHAMIENTO Y VALORAPROVECHAMIENTO Y VALORIZACIÓN DE RESIDUOD SÓLIDOS.IZACIÓN DE RESIDUOD SÓLIDOS.IZACIÓN DE RESIDUOD SÓLIDOS.IZACIÓN DE RESIDUOD SÓLIDOS. Manual 3:Manual 3:Manual 3:Manual 3: RESIDUOS ORGÁNICOS, PAPEL Y CARTÓN.RESIDUOS ORGÁNICOS, PAPEL Y CARTÓN.RESIDUOS ORGÁNICOS, PAPEL Y CARTÓN.RESIDUOS ORGÁNICOS, PAPEL Y CARTÓN. - 30 - PRIMERA PARTE: APROVECHAMIENTO Y VALORIZACIÓN DE RESIDUOS ORGANICOS CON ALTAPRIMERA PARTE: APROVECHAMIENTO Y VALORIZACIÓN DE RESIDUOS ORGANICOS CON ALTAPRIMERA PARTE: APROVECHAMIENTO Y VALORIZACIÓN DE RESIDUOS ORGANICOS CON ALTAPRIMERA PARTE: APROVECHAMIENTO Y VALORIZACIÓN DE RESIDUOS ORGANICOS CON ALTA TASA DE BIODEGRADBILIDADTASA DE BIODEGRADBILIDADTASA DE BIODEGRADBILIDADTASA DE BIODEGRADBILIDAD epam s.a. e.s.p.Ministerio de Ambiente, Vivienda y Desarrollo Territorial - FONAM - necesario lavar el sustrato y repetir la prueba anterior. La siembra debe realizarse a luz natural. Cualquier época del año es propicia para ejecutar una explotación de lombrices. • Ciclo de vida de la lombriz. La Eisenia Foetida (lombriz roja californiana, ver foto 10), tiene una vida muy larga, llega hasta los 16 años y es muy prolífica. Se cataloga como hermafrodita antigónica, ya que necesita acoplamiento para conseguir el intercambio de espermios con otra lombriz. La madurez sexual la alcanzan entre 90 y 120 días, y el desarrollo completo a los 7 meses. La lombriz roja cuando es adulta mide de 5 a 6 centímetros, su diámetro oscila entre 3 y 5 milímetros, es de color rojo y pesa aproximadamente un gramo; diariamente requiere una cantidad de alimento equivalente a su peso, excretando en forma de humus el 60% del mismo; el 40% restante es asimilado y utilizado en el incremento de la biomasa. Cuando la temperatura y la humedad del medio ambiente donde habitan son adecuadas, se acoplan dos lombrices en un periodo de 7 días obteniendo 2 capullos. Los capullos se abren pasados 21 días de incubación y de cada uno de ellos sale un número de cría entre 2 y 20 lombrices. Las lombrices recién nacidas son de color blanco, se vuelven rosadas a los 6 días y toman su color rojo a los 15 ó 20 días. La población de lombrices se dobla cada 3 meses. Foto 10. Lombriz roja californiana. Fase 3: Proceso de transformación a.) Etapa de maduración: transformación del compost en humus. Las lombrices tardan 90 días en transformar el compost producido en humus o abono orgánico de alta calidad. No se requiere el volteo del material depositado en las camas. Se debe aplicar riego por medio de aspersores cada vez que el sustrato lo necesite, preferiblemente en horas de la mañana. b.) Separación del humus y las lombrices El humus ya esta listo cuando (ver foto 11):
  • 35.
    CONSTRUCCION DE CRITERIOSTÉCNICOS PARA ELCONSTRUCCION DE CRITERIOS TÉCNICOS PARA ELCONSTRUCCION DE CRITERIOS TÉCNICOS PARA ELCONSTRUCCION DE CRITERIOS TÉCNICOS PARA EL APROVECHAMIENTO Y VALORAPROVECHAMIENTO Y VALORAPROVECHAMIENTO Y VALORAPROVECHAMIENTO Y VALORIZACIÓN DE RESIDUOD SÓLIDOS.IZACIÓN DE RESIDUOD SÓLIDOS.IZACIÓN DE RESIDUOD SÓLIDOS.IZACIÓN DE RESIDUOD SÓLIDOS. Manual 3:Manual 3:Manual 3:Manual 3: RESIDUOS ORGÁNICOS, PAPEL Y CARTÓN.RESIDUOS ORGÁNICOS, PAPEL Y CARTÓN.RESIDUOS ORGÁNICOS, PAPEL Y CARTÓN.RESIDUOS ORGÁNICOS, PAPEL Y CARTÓN. - 31 - PRIMERA PARTE: APROVECHAMIENTO Y VALORIZACIÓN DE RESIDUOS ORGANICOS CON ALTAPRIMERA PARTE: APROVECHAMIENTO Y VALORIZACIÓN DE RESIDUOS ORGANICOS CON ALTAPRIMERA PARTE: APROVECHAMIENTO Y VALORIZACIÓN DE RESIDUOS ORGANICOS CON ALTAPRIMERA PARTE: APROVECHAMIENTO Y VALORIZACIÓN DE RESIDUOS ORGANICOS CON ALTA TASA DE BIODEGRADBILIDADTASA DE BIODEGRADBILIDADTASA DE BIODEGRADBILIDADTASA DE BIODEGRADBILIDAD epam s.a. e.s.p.Ministerio de Ambiente, Vivienda y Desarrollo Territorial - FONAM - - Su aspecto es suelto (forma granulada). - Su color es negruzco. - Se encuentra libre de olores. - El pH es medianamente alcalino (8). Para la separación del humus y las lombrices se utiliza un proceso denominado “trampeo” que se lleva a cabo a los 84 días de procesos y consiste en: - Extender sobre la superficie de la cama costales de polipropileno con tamaño de orificios de 3/16”. - Colocar sobre los costales, una capa de compost proveniente de la sección de compostaje; las lombrices migran a través de los agujeros del costal a la superficie buscando la comida fresca. - Luego el sustrato que está sobre los costales se retira y así se hace sucesivamente cada 2 días tres veces, hasta que no haya lombrices en el humus. Existen otros métodos como el tamizado del material presente en las camas, pero no es aconsejable dado que, como todo ser vivo, las lombrices se estresan y hasta pueden morir a causa de los movimientos bruscos. Las lombrices que se producen como consecuencia del proceso pueden ser usadas para ser sembradas en otras camas en la planta y para la venta. c.) Secado del abono o lombricompuesto Una vez se han sacado las lombrices de las camas, el paso siguiente es sacar el humus de las mismas y someterlo a un proceso de secado, antes de proceder a su clasificación y empaque. • Retiro de las camas. Una vez separadas las lombrices del humus, tal como quedó dicho anteriormente, se procede a retirar el lombricompuesto de las camas y a cargarlo en carretillas de llanta neumática, mediante el uso de palas. • Conformación de pilas de secado. El lombricompuesto es transportado hasta el invernadero de secado, donde se deposita en el suelo conformando una pila de sección triangular cuya base tenga un ancho de 1 metro, un largo de 10 metros y una altura de 0,2 –0,7 metros (máximo 1 m). Cada día se debe elaborar una pila con el humus proveniente de una cama de lombricultura. Cuando el material de una pila complete siete días de secado se transfiere a la sección de clasificación. • Cuidados con la cubierta plástica. Dado que el techo del invernadero de la sección de secado es plástico, se debe revisar periódicamente, en especial después de lluvias fuertes, que no haya fisuras o huecos en el plástico, lo que conllevaría la filtración de agua al invernadero y el mojado del humus. • Cuidados con el sistema de drenaje. Se debe revisar periódicamente, en especial después de lluvias fuertes, que el drenaje perimetral que rodea el invernadero este libre de obstáculos (hierbas, palos, piedras, tierra) que impidan el libre flujo de agua.
  • 36.
    CONSTRUCCION DE CRITERIOSTÉCNICOS PARA ELCONSTRUCCION DE CRITERIOS TÉCNICOS PARA ELCONSTRUCCION DE CRITERIOS TÉCNICOS PARA ELCONSTRUCCION DE CRITERIOS TÉCNICOS PARA EL APROVECHAMIENTO Y VALORAPROVECHAMIENTO Y VALORAPROVECHAMIENTO Y VALORAPROVECHAMIENTO Y VALORIZACIÓN DE RESIDUOD SÓLIDOS.IZACIÓN DE RESIDUOD SÓLIDOS.IZACIÓN DE RESIDUOD SÓLIDOS.IZACIÓN DE RESIDUOD SÓLIDOS. Manual 3:Manual 3:Manual 3:Manual 3: RESIDUOS ORGÁNICOS, PAPEL Y CARTÓN.RESIDUOS ORGÁNICOS, PAPEL Y CARTÓN.RESIDUOS ORGÁNICOS, PAPEL Y CARTÓN.RESIDUOS ORGÁNICOS, PAPEL Y CARTÓN. - 32 - PRIMERA PARTE: APROVECHAMIENTO Y VALORIZACIÓN DE RESIDUOS ORGANICOS CON ALTAPRIMERA PARTE: APROVECHAMIENTO Y VALORIZACIÓN DE RESIDUOS ORGANICOS CON ALTAPRIMERA PARTE: APROVECHAMIENTO Y VALORIZACIÓN DE RESIDUOS ORGANICOS CON ALTAPRIMERA PARTE: APROVECHAMIENTO Y VALORIZACIÓN DE RESIDUOS ORGANICOS CON ALTA TASA DE BIODEGRADBILIDADTASA DE BIODEGRADBILIDADTASA DE BIODEGRADBILIDADTASA DE BIODEGRADBILIDAD epam s.a. e.s.p.Ministerio de Ambiente, Vivienda y Desarrollo Territorial - FONAM - d.) Clasificación y almacenamiento del abono Una vez seco, el humus debe clasificarse según su tamaño, proceso en el cual también se debe retirar elementos desechables que por su tamaño no se ha podido retirar antes (tapas de botellas, pedacitos de vidrio y otros). Para el desarrollo de esta actividad se requiere la adquisición de una zaranda vibratoria de una capacidad mínima de 0,650 toneladas por hora, equipada para clasificar 3 tamaños, mallas # 4 de 3/16” y ½” en tela de caucho o alambre perfilado inoxidable, potenciada por un motor eléctrico trifásico con las protecciones eléctricas adecuadas, y recubrimientos anticorrosivos, dado que va a trabajar al aire libre. Figura 9. Diagrama de flujo de la clasificación. Fuente: Esta consultoría. 2008. El equipo de clasificación debe estar ubicado en la sección de secado con el fin de facilitar el posterior empaque del lombricompuesto y transporte a la bodega de almacenamiento. En este lugar el operario alimenta la zaranda vibratoria mediante el uso de una pala, utilizando el humus de la pila que ya completó 7 días de secado. • Clasificación y empaque. A la salida de la zaranda vibratoria, el humus libre de contaminantes queda clasificado en los siguientes tamaños: - Tamaño mayor a ½”. - Tamaño entre ½” y 3/16”. - Tamaño menor a 3/16”. Luego es empacado manualmente con una pala según los tamaños especificados anteriormente, en costales de polipropileno con capacidad de 40 kilogramos. Posteriormente, los costales de lona son cerrados usando cordel de polipropileno o cabuya de fique (Ver foto 11). Se debe tener especial cuidado en el manejo del humus empacado, de no mezclar los costales con humus de un tamaño con otros que contienen humus de diferente tamaño • Separación de desechos. Los residuos sólidos no biodegradables como vidrio, metal y plástico de pequeñas dimensiones que resultan en el proceso de clasificación deben ser recogidos manualmente y llevados al relleno sanitario directamente, dado que es muy engorroso recuperar este material por su pequeño tamaño. VIENE DE SECADO CLASIFICACION POR TAMIZADO RETIRO DE MATERIAL NO EMPAQUE DEL HUMUS ALMACENAMIENTO VENTA CLASIFICACION POR TAMIZADO RETIRO DE MATERIAL NO DESEADO EMPAQUE DEL HUMUS ALMACENAMIENTO AL RELLENO VENTA
  • 37.
    CONSTRUCCION DE CRITERIOSTÉCNICOS PARA ELCONSTRUCCION DE CRITERIOS TÉCNICOS PARA ELCONSTRUCCION DE CRITERIOS TÉCNICOS PARA ELCONSTRUCCION DE CRITERIOS TÉCNICOS PARA EL APROVECHAMIENTO Y VALORAPROVECHAMIENTO Y VALORAPROVECHAMIENTO Y VALORAPROVECHAMIENTO Y VALORIZACIÓN DE RESIDUOD SÓLIDOS.IZACIÓN DE RESIDUOD SÓLIDOS.IZACIÓN DE RESIDUOD SÓLIDOS.IZACIÓN DE RESIDUOD SÓLIDOS. Manual 3:Manual 3:Manual 3:Manual 3: RESIDUOS ORGÁNICOS, PAPEL Y CARTÓN.RESIDUOS ORGÁNICOS, PAPEL Y CARTÓN.RESIDUOS ORGÁNICOS, PAPEL Y CARTÓN.RESIDUOS ORGÁNICOS, PAPEL Y CARTÓN. - 33 - PRIMERA PARTE: APROVECHAMIENTO Y VALORIZACIÓN DE RESIDUOS ORGANICOS CON ALTAPRIMERA PARTE: APROVECHAMIENTO Y VALORIZACIÓN DE RESIDUOS ORGANICOS CON ALTAPRIMERA PARTE: APROVECHAMIENTO Y VALORIZACIÓN DE RESIDUOS ORGANICOS CON ALTAPRIMERA PARTE: APROVECHAMIENTO Y VALORIZACIÓN DE RESIDUOS ORGANICOS CON ALTA TASA DE BIODEGRADBILIDADTASA DE BIODEGRADBILIDADTASA DE BIODEGRADBILIDADTASA DE BIODEGRADBILIDAD epam s.a. e.s.p.Ministerio de Ambiente, Vivienda y Desarrollo Territorial - FONAM - Foto 11. Embalaje humus listo para la venta. • Almacenamiento del abono. Una vez empacado, el abono debe ser almacenado en un sitio seguro y no expuesto a la lluvia, en espera de los clientes. Los costales con el lombricompuesto son transportados manualmente en una carretilla de llanta neumática a la bodega de almacenamiento; allí se apilan los costales teniendo en cuenta el tamaño del humus que contiene. El lombricompuesto puede ser almacenado por largo tiempo, pero pierde en parte su calidad dado que el lombricompuesto se seca y por ende mueren los microorganismos presentes en él, aunque seguirá siendo un producto rico en minerales y saludable para el suelo. Por la razón anterior lo mejor es comercializar el lombricompuesto en un período menor a 60 días. e.) Análisis del lombricompuesto. Una vez el humus o lombricompuesto esté seco y listo para la venta se debe verificar periódicamente (semestralmente) la calidad del abono orgánico generado en la planta, para así garantizar el producto a los posibles compradores. Dicho análisis debe contemplar los siguientes parámetros: - Humedad, % en masa. - Nitrógeno orgánico como % en masa. - Carbono orgánico % en masa. - Fósforo total como P2O5, % en masa. - Materia orgánica, % en masa. - Potasio como % en masa. - Sodio como Na, % en masa. - Calcio como CaO, % en masa. - Magnesio como MgO3, % en masa. - Sulfatos, % en masa. - Plomo como Pb , mg/kg. - Hierro como Fe, % en masa. - Manganeso como Mn, mg/kg. - Cobre como Cu, mg/kg.
  • 38.
    CONSTRUCCION DE CRITERIOSTÉCNICOS PARA ELCONSTRUCCION DE CRITERIOS TÉCNICOS PARA ELCONSTRUCCION DE CRITERIOS TÉCNICOS PARA ELCONSTRUCCION DE CRITERIOS TÉCNICOS PARA EL APROVECHAMIENTO Y VALORAPROVECHAMIENTO Y VALORAPROVECHAMIENTO Y VALORAPROVECHAMIENTO Y VALORIZACIÓN DE RESIDUOD SÓLIDOS.IZACIÓN DE RESIDUOD SÓLIDOS.IZACIÓN DE RESIDUOD SÓLIDOS.IZACIÓN DE RESIDUOD SÓLIDOS. Manual 3:Manual 3:Manual 3:Manual 3: RESIDUOS ORGÁNICOS, PAPEL Y CARTÓN.RESIDUOS ORGÁNICOS, PAPEL Y CARTÓN.RESIDUOS ORGÁNICOS, PAPEL Y CARTÓN.RESIDUOS ORGÁNICOS, PAPEL Y CARTÓN. - 34 - PRIMERA PARTE: APROVECHAMIENTO Y VALORIZACIÓN DE RESIDUOS ORGANICOS CON ALTAPRIMERA PARTE: APROVECHAMIENTO Y VALORIZACIÓN DE RESIDUOS ORGANICOS CON ALTAPRIMERA PARTE: APROVECHAMIENTO Y VALORIZACIÓN DE RESIDUOS ORGANICOS CON ALTAPRIMERA PARTE: APROVECHAMIENTO Y VALORIZACIÓN DE RESIDUOS ORGANICOS CON ALTA TASA DE BIODEGRADBILIDADTASA DE BIODEGRADBILIDADTASA DE BIODEGRADBILIDADTASA DE BIODEGRADBILIDAD epam s.a. e.s.p.Ministerio de Ambiente, Vivienda y Desarrollo Territorial - FONAM - Parámetros de operación que deben ser controlados. Para que el proceso sea exitoso se deben manejar las siguientes condiciones: a.) Aireación de las camas. Debe impedirse la compactación del sustrato, con el fin de permitir el paso del aíre: Para esto se mezcla continuamente con un rastrillo de puntas redondeadas y se agrega algún material que facilite la entrada de aire, como pasto seco. b.) Tamaño del material. El tamaño de las partículas del material para lombricultura debe ser tan pequeño como sea posible (dicho tamaño lo da la acción de trituración de las cuchillas rotativas de la maquina trituradora de desperdicios). c.) Control de humedad. El valor promedio es del 80%. Este nivel óptimo puede probarse tomando un puñado del sustrato en la mano y que al comprimirlo no escurra agua. Si los lechos se mojan demasiado, la disponibilidad de oxigeno disminuye y las lombrices pueden morir por anoxia, presentando una coloración roja negruzca. Si hay exceso de agua en las camas se debe hacer un desagüe a la misma. d.) El pH. El valor ideal oscila entre 6 y 8. Si el sustrato es muy ácido se corrige adicionándole CaCO3 en proporción de 200 gramos por metro cuadrado; si es muy alcalino se puede agregar papel picado. El pH puede medirse con papel tornasol, para lo cual se debe humectar la muestra (evitando que escurra), luego se aplica el papel de tornasol y, de acuerdo con la escala de tonos, se puede establecer el valor del pH. e.) Temperatura. La temperatura ideal para la lombriz roja es de 20° (ambiente); ella puede ser regulada mediante el control de la humedad y la ventilación. Si la temperatura al interior de las camas es muy alta el compost debe dejarse madurar por un período mayor, según lo considere necesario el operario entrenado por parte del contratista en procesos de compostaje. Por esta razón no es aconsejable construir un invernadero en plástico sobre las camas, pues, si se considera que la temperatura media anual de Guaduas es 23.5ºC, el invernadero puede incrementar la temperatura a valores que podrían afectar el desarrollo normal de las lombrices. f.) Control de olores. En las camas de lombricultura no se presentan malos olores, excepto en los primeros días del proceso, lo cual es algo normal. g.) Control de hormigas. Se debe hacer énfasis en que las hormigas no son predadoras de las lombrices, sino tan solo competidoras por el alimento (azucares), crías y huevos, por lo cual deben ser controladas. En el sitio de la planta hay presencia de varias clases de hormigas, las cuales se pueden controlar de tres maneras, en caso de ser necesario:
  • 39.
    CONSTRUCCION DE CRITERIOSTÉCNICOS PARA ELCONSTRUCCION DE CRITERIOS TÉCNICOS PARA ELCONSTRUCCION DE CRITERIOS TÉCNICOS PARA ELCONSTRUCCION DE CRITERIOS TÉCNICOS PARA EL APROVECHAMIENTO Y VALORAPROVECHAMIENTO Y VALORAPROVECHAMIENTO Y VALORAPROVECHAMIENTO Y VALORIZACIÓN DE RESIDUOD SÓLIDOS.IZACIÓN DE RESIDUOD SÓLIDOS.IZACIÓN DE RESIDUOD SÓLIDOS.IZACIÓN DE RESIDUOD SÓLIDOS. Manual 3:Manual 3:Manual 3:Manual 3: RESIDUOS ORGÁNICOS, PAPEL Y CARTÓN.RESIDUOS ORGÁNICOS, PAPEL Y CARTÓN.RESIDUOS ORGÁNICOS, PAPEL Y CARTÓN.RESIDUOS ORGÁNICOS, PAPEL Y CARTÓN. - 35 - PRIMERA PARTE: APROVECHAMIENTO Y VALORIZACIÓN DE RESIDUOS ORGANICOS CON ALTAPRIMERA PARTE: APROVECHAMIENTO Y VALORIZACIÓN DE RESIDUOS ORGANICOS CON ALTAPRIMERA PARTE: APROVECHAMIENTO Y VALORIZACIÓN DE RESIDUOS ORGANICOS CON ALTAPRIMERA PARTE: APROVECHAMIENTO Y VALORIZACIÓN DE RESIDUOS ORGANICOS CON ALTA TASA DE BIODEGRADBILIDADTASA DE BIODEGRADBILIDADTASA DE BIODEGRADBILIDADTASA DE BIODEGRADBILIDAD epam s.a. e.s.p.Ministerio de Ambiente, Vivienda y Desarrollo Territorial - FONAM - - Sembrando plantas aromáticas (limonaria u otra) alrededor de las camas. - Controlando el contenido de humedad en la pila, lo cual se hace regando las camas con agua sin llegar a inundarlas (a mayor contenido de agua, las hormigas se van). - Cubriendo las pilas con cartones impregnados de melaza; cuando las hormigas se peguen al cartón, el mismo se retira y se incinera. No se debe emplear ningún tipo de insecticida, pues las lombrices son altamente sensibles a los mismos. h.) Control de chizas. Las chizas, en cambio, sí se alimentan de lombrices, por lo cual deben ser controladas. El mejor método para ello es la búsqueda, extracción y eliminación manual. Se recomienda buscar bien pues, usualmente, las chizas están en grupos de 2 ó más. i.) Ácaros rojos. No atacan a la lombriz, pero compiten por la comida. El mejor control es no colocar comida demasiado fresca y evitar la humedad excesiva de la cama. j.) Control de roedores. Los topos son los únicos roedores que se pueden constituir en un problema. El control consiste en regar cal viva cerca de la cama y dejar pocetas con agua donde estos animales puedan beberla, lo cual les produce la muerte por resecamiento de sus órganos internos. k.) Control de aves. Si hay problemas con aves se pueden cubrir las camas con ramas secas de plátano o de otra planta de hojas anchas. l.) Aplicación de sustancias químicas u orgánicas venenosas. Por experiencia, es altamente perjudicial (mortal) aplicar herbicidas, insecticidas, fungicidas, raticidas ó cualquier otra sustancia de origen orgánico ó inorgánico tóxicas, en la proximidad de las camas de lombricultura, dado que las extermina. Balance de masas. El balance de masas para el proceso de lombricultura, se determino para una cama con las siguientes dimensiones: - Longitud: 18 m. - Ancho: 1.1 m. - Alto efectivo: 0.61 m. Para la determinación de la cantidad inicial de compost a tratar, se tuvo en cuenta una densidad de 415 kg/m3 .
  • 40.
    CONSTRUCCION DE CRITERIOSTÉCNICOS PARA ELCONSTRUCCION DE CRITERIOS TÉCNICOS PARA ELCONSTRUCCION DE CRITERIOS TÉCNICOS PARA ELCONSTRUCCION DE CRITERIOS TÉCNICOS PARA EL APROVECHAMIENTO Y VALORAPROVECHAMIENTO Y VALORAPROVECHAMIENTO Y VALORAPROVECHAMIENTO Y VALORIZACIÓN DE RESIDUOD SÓLIDOS.IZACIÓN DE RESIDUOD SÓLIDOS.IZACIÓN DE RESIDUOD SÓLIDOS.IZACIÓN DE RESIDUOD SÓLIDOS. Manual 3:Manual 3:Manual 3:Manual 3: RESIDUOS ORGÁNICOS, PAPEL Y CARTÓN.RESIDUOS ORGÁNICOS, PAPEL Y CARTÓN.RESIDUOS ORGÁNICOS, PAPEL Y CARTÓN.RESIDUOS ORGÁNICOS, PAPEL Y CARTÓN. - 36 - PRIMERA PARTE: APROVECHAMIENTO Y VALORIZACIÓN DE RESIDUOS ORGANICOS CON ALTAPRIMERA PARTE: APROVECHAMIENTO Y VALORIZACIÓN DE RESIDUOS ORGANICOS CON ALTAPRIMERA PARTE: APROVECHAMIENTO Y VALORIZACIÓN DE RESIDUOS ORGANICOS CON ALTAPRIMERA PARTE: APROVECHAMIENTO Y VALORIZACIÓN DE RESIDUOS ORGANICOS CON ALTA TASA DE BIODEGRADBILIDADTASA DE BIODEGRADBILIDADTASA DE BIODEGRADBILIDADTASA DE BIODEGRADBILIDAD epam s.a. e.s.p.Ministerio de Ambiente, Vivienda y Desarrollo Territorial - FONAM - Figura 10. Balance de masas proceso de lombricultura. Fuente: Esta consultoría. 2008 COMPOST CONFORMACION CAMAS DE LOMBRICULTURA SIEMBRA DE LOMBRICES AL SUSTRATO EMBALAJE Y ALMACENAMIENTO COMERCIALIZACIÓN HUMUS MADURACION DEL SUSTRATO SEPARACION DEL HUMUS Y LAS LOMBRICES LOMBRICES ENTRADAS SALIDAS SECADO TAMIZADO ANALISIS FÍSICO- QUÍMICOS 5 ton de compost. 0.1 ton de lombrices Agua 3 ton de humus. 0.2 ton de lombrices 3 ton de humus 2.85 ton de humus 2.85 ton de humus 0.001 ton residuos inorgánicos 2.849 ton de humus 2.849 ton de humus 2.849 ton de humus
  • 41.
    CONSTRUCCION DE CRITERIOSTÉCNICOS PARA ELCONSTRUCCION DE CRITERIOS TÉCNICOS PARA ELCONSTRUCCION DE CRITERIOS TÉCNICOS PARA ELCONSTRUCCION DE CRITERIOS TÉCNICOS PARA EL APROVECHAMIENTO Y VALORAPROVECHAMIENTO Y VALORAPROVECHAMIENTO Y VALORAPROVECHAMIENTO Y VALORIZACIÓN DE RESIDUOD SÓLIDOS.IZACIÓN DE RESIDUOD SÓLIDOS.IZACIÓN DE RESIDUOD SÓLIDOS.IZACIÓN DE RESIDUOD SÓLIDOS. Manual 3:Manual 3:Manual 3:Manual 3: RESIDUOS ORGÁNICOS, PAPEL Y CARTÓN.RESIDUOS ORGÁNICOS, PAPEL Y CARTÓN.RESIDUOS ORGÁNICOS, PAPEL Y CARTÓN.RESIDUOS ORGÁNICOS, PAPEL Y CARTÓN. - 37 - PRIMERA PARTE: APROVECHAMIENTO Y VALORIZACIÓN DE RESIDUOS ORGANICOS CON ALTAPRIMERA PARTE: APROVECHAMIENTO Y VALORIZACIÓN DE RESIDUOS ORGANICOS CON ALTAPRIMERA PARTE: APROVECHAMIENTO Y VALORIZACIÓN DE RESIDUOS ORGANICOS CON ALTAPRIMERA PARTE: APROVECHAMIENTO Y VALORIZACIÓN DE RESIDUOS ORGANICOS CON ALTA TASA DE BIODEGRADBILIDADTASA DE BIODEGRADBILIDADTASA DE BIODEGRADBILIDADTASA DE BIODEGRADBILIDAD epam s.a. e.s.p.Ministerio de Ambiente, Vivienda y Desarrollo Territorial - FONAM - 1.6.3 Aprovechamiento energético. El aprovechamiento de los residuos orgánicos (biomasa), con fines energéticos no es nada nuevo. Desde los tiempos más antiguos, el hombre ha venido utilizando como combustible desde la leña hasta el excremento de ganado desecado. En la medida en que el grado de desarrollo de algunos países ha ido aumentando estos combustibles tradicionales se han ido sustituyendo por otros convencionales como el carbón, el petróleo, etc. Hoy la crisis energética ha aumentado la investigación en el desarrollo de energías alternativas considerando el aprovechamiento energético de los residuos con alta tasa de biodegradación como una alternativa para la generación de energía, biocombustibles, etc. La biomasa proveniente de los residuos orgánicos con alta tasa de biodegradabilidad, y algunas de sus características como la baja densidad física y la alta humedad no permiten su empleo directo en procesos de aprovechamiento energético, por lo tanto se necesitan ciertos tratamientos para adecuarlas a las condiciones de explotación con alta eficiencia. Por medio de la aplicación de dichos tratamientos a la biomasa, se generan biocombustibles que pueden sustituir a los combustibles fósiles sólidos (carbón), líquidos (petróleo) o gaseosos (gas natural), ya que presentan, en general, las siguientes características: - Alto contenido energético por unidad de volumen. - Facilidad de transporte y almacenamiento. - Buena combustión. Los procesos de extracción y/o transformación para aprovechamiento energético de la biomasa, son variados y requieren de montajes industriales especializados. En la figura 11 se presenta un esquema de las diferentes alternativas de aprovechamiento de los residuos orgánicos con fines energéticos. Fase 1: Obtención de la materia prima. Al igual que en los procesos de aprovechamiento biológico, tanto la separación de los residuos sólidos en la fuente de generación, como la recolección selectiva, son los primeros pasos para conseguir materia prima apropiada para los procesos de aprovechamiento energético. (Ver numeral 2.5.1, Fase 1.) Fase 2: Selección y acondicionamiento. Los procesos de aprovechamiento energético de la biomasa varían de acuerdo al contenido de humedad de la misma. (Ver tabla 2.) • Biomasa Húmeda. Aquellos residuos que presentan un contenido de humedad elevado (mayor o igual al 50%), deberán ser aprovechados mediante procesos bioquímicos para los cuales no requieren acondicionamiento alguno. • Biomasa Seca. En el caso de los residuos orgánicos con contenidos de medianamente elevados entre 30% y 50%) serán destinados a aprovechamiento mediante procesos termoquímicos, por ello deben ser sometidos a una serie de procesos de acondicionamiento que permitan garantizar propiedades físicas mínimas que permitan la explotación de la materia prima con eficiencias energéticas adecuadas.
  • 42.
    epam s.a. e.s.p.Ministeriode Ambiente, Vivienda y Desarrollo Territorial - FONAM - Figura 11. Alternativas de aprovechamiento energético de residuos orgánicos con alta tasa de biodegradabilidad. Fuente: Esta consultaría. 2008 EXTRACCIÓN (Residuos vegetales post-cosecha) PROCESOS BIOQUÍMICOS (Biomasa húmeda) RESIDUOS ORGÁNICOS (BIOMASA) PROCESOS TERMOQUÍMICOS (Biomasa seca) • SECADO • MOLIENDA • ASTILLADO • TAMIZADO DESTILACIÓN DESTRUCTIVA PIRÓLISIS GASIFICACIÓN COMBUSTIÓN FERMENTACIÓN SECADO Y EXTRUSIÓN ADICIÓN DE SOLVENTES HIDROCARBUROS Y COMPUESTOS AFINES. • SECADO • MOLIENDA • ASTILLADO • TAMIZADO ENERGÍA PARA PRODUCCIÓN ELECTRICIDAD, CALOR, ETC. DIGESTION ANAERÓBIA HIDRÓLISIS ÁCIDA DIGESTIÓN AEROBIA BIOCOMBUSTIBLES LÍQUIDOS BIOGAS PRODUCTOS QUÍMICOS COMPACTACIÓN PRODUCTOS COMBUSTIBLES
  • 43.
    CONSTRUCCION DE CRITERIOSTÉCNICOS PARA ELCONSTRUCCION DE CRITERIOS TÉCNICOS PARA ELCONSTRUCCION DE CRITERIOS TÉCNICOS PARA ELCONSTRUCCION DE CRITERIOS TÉCNICOS PARA EL APROVECHAMIENTO Y VALORIZACIÓN DE RESIDUOD SÓLIDOS.APROVECHAMIENTO Y VALORIZACIÓN DE RESIDUOD SÓLIDOS.APROVECHAMIENTO Y VALORIZACIÓN DE RESIDUOD SÓLIDOS.APROVECHAMIENTO Y VALORIZACIÓN DE RESIDUOD SÓLIDOS. Manual 3:Manual 3:Manual 3:Manual 3: RESIDUOS ORGÁNICOS, PAPEL Y CARTÓN.RESIDUOS ORGÁNICOS, PAPEL Y CARTÓN.RESIDUOS ORGÁNICOS, PAPEL Y CARTÓN.RESIDUOS ORGÁNICOS, PAPEL Y CARTÓN. - 36 - PRIMERA PARTE: APROVECHAMIENTO Y VALORIZACIÓN DE RESIDUOS ORGANICOS CON ALTA TASA DE BIODEGRADBILIDADPRIMERA PARTE: APROVECHAMIENTO Y VALORIZACIÓN DE RESIDUOS ORGANICOS CON ALTA TASA DE BIODEGRADBILIDADPRIMERA PARTE: APROVECHAMIENTO Y VALORIZACIÓN DE RESIDUOS ORGANICOS CON ALTA TASA DE BIODEGRADBILIDADPRIMERA PARTE: APROVECHAMIENTO Y VALORIZACIÓN DE RESIDUOS ORGANICOS CON ALTA TASA DE BIODEGRADBILIDAD epam s.a. e.s.p.Ministerio de Ambiente, Vivienda y Desarrollo Territorial - FONAM - Tabla 2. Ejemplos de biomasa de acuerdo al contenido de humedad. Fuente: Esta consultoría. 2008. a.) Secado El secado, es uno de los procesos más importantes de acondicionamiento de biomasa para aprovechamiento energético por procesos termoquímicos. Esta actividad se busca reducir el contenido de humedad de la biomasa y puede llevarse a cabo de forma natural, aprovechando la energía de sol, ó forzada, empleando algún otro elemento como agente calefactor. - Secado natural: Se expone a la biomasa a la intemperie siempre que su contenido de humedad sea mayor que el contenido del aire ambiente, por transferencia de materia tenderá al equilibrio con el medio entregando cierta cantidad de agua en forma de vapor al mismo. Debe tenerse bien claro hasta que valor llegará el contenido de humedad después de logrado el equilibrio con el medio ambiente. - Secado artificial o forzado: Suele realizarse en secadores que emplean algún agente caloportador (humos producto de la combustión, vapor de agua exhausto, etc.). En este caso hay que tener en cuenta que es un proceso que puede introducir costos y pérdidas desde el punto s de vista económica y hay que definir previamente como se asumirá el secado, que agente emplear y de qué manera. Existen infinidad de secadores en el mercado que habría que estudiar para su selección. La tecnología del diseño de estos equipos también está a mano de forma que puede ser acometida. El secado es importante ya que evita perder energía en la aplicación de los procesos termoquímicos en la primera etapa de los procesos dirigida al desprendimiento de la humedad contenida en la biomasa, de manera que la mayor parte de la energía generada sea energía útil. b.) Molienda Esta es una operación que se realiza fundamentalmente en biomasas lignocelulósicas que presenten una distribución de tamaño no acorde con el proceso de transformación a la que debe ser sometida. La biomasa se muele para estar en congruencia con el sistema de alimentación que se vaya a emplear y con las condiciones de diseño del sistema de aprovechamiento energético a utilizar. Hay que tener en cuenta el tipo de biomasa a ser molida, por sus BIOMASA HUMEDA BIOMASA SECA - Lodos de tratamiento de aguas residuales urbanas o industriales de tipo orgánico. - Residuos líquidos del beneficio de ganado. - Algas - Licores residuales - Residuos sólidos urbanos. - Residuos forestales. - Residuos agrícolas.
  • 44.
    CONSTRUCCION DE CRITERIOSTÉCNICOS PARA ELCONSTRUCCION DE CRITERIOS TÉCNICOS PARA ELCONSTRUCCION DE CRITERIOS TÉCNICOS PARA ELCONSTRUCCION DE CRITERIOS TÉCNICOS PARA EL APROVECHAMIENTO Y VALORIZACIÓN DE RESIDUOD SÓLIDOS.APROVECHAMIENTO Y VALORIZACIÓN DE RESIDUOD SÓLIDOS.APROVECHAMIENTO Y VALORIZACIÓN DE RESIDUOD SÓLIDOS.APROVECHAMIENTO Y VALORIZACIÓN DE RESIDUOD SÓLIDOS. Manual 3:Manual 3:Manual 3:Manual 3: RESIDUOS ORGÁNICOS, PAPEL Y CARTÓN.RESIDUOS ORGÁNICOS, PAPEL Y CARTÓN.RESIDUOS ORGÁNICOS, PAPEL Y CARTÓN.RESIDUOS ORGÁNICOS, PAPEL Y CARTÓN. - 37 - PRIMERA PARTE: APROVECHAMIENTO Y VALORIZACIÓN DE RESIDUOS ORGANICOS CON ALTA TASA DE BIODEGRADBILIDADPRIMERA PARTE: APROVECHAMIENTO Y VALORIZACIÓN DE RESIDUOS ORGANICOS CON ALTA TASA DE BIODEGRADBILIDADPRIMERA PARTE: APROVECHAMIENTO Y VALORIZACIÓN DE RESIDUOS ORGANICOS CON ALTA TASA DE BIODEGRADBILIDADPRIMERA PARTE: APROVECHAMIENTO Y VALORIZACIÓN DE RESIDUOS ORGANICOS CON ALTA TASA DE BIODEGRADBILIDAD epam s.a. e.s.p.Ministerio de Ambiente, Vivienda y Desarrollo Territorial - FONAM - propiedades físicas; las materias biomásicas altamente fibrosas son muy difíciles de moler, teniéndose que buscar el molino más adecuado para ello. c.) Astillado Esta operación se realiza a los residuos agrícolas o forestales después que son cortados o colectados de forma primaria, generalmente para residuos forestales, restos de podas o mantenimiento de zonas verdes. El astillado está encaminado a convertir en astillas unas maderas o materiales biomásicos cuyo transporte en bruto no sería económico o técnicamente factible. Generalmente se lleva a cabo de forma mecánica, existiendo ya equipos con una altísima eficiencia y alcance en la operación. d.) Compactación Es un proceso intermedio de aprovechamiento, que consiste en la conformación de productos combustibles apropiados para pequeñas instalaciones domésticas individuales o colectivas de madera o carbón, (chimeneas, hornos, fogatas, etc.). Las técnicas más representativas son: - Paletizado: Se emplean prensas de granulación similares a las utilizadas para preparar algunos tipos concentrado para alimentación animal, aunque con modificaciones. El material se forma por extrusión hacia el exterior, a través de una matriz cilíndrica, con orificios donde el material se alimenta desde dentro y es aprisionado por un sistema de rodillos. La compactación se puede hacer de forma natural o mediante el empleo de aditivos que no contengan elementos químicos contaminantes. En cualquier caso la materia prima debe tener determinadas condiciones de granulometría y humedad reducida. Para una misma máquina peletizadora y el mismo tipo de materia prima, el rendimiento varía en función principalmente del diámetro del producto final y de la utilización o no de aditivos. El resultado del proceso de peletizado es un producto combustible llamado pellets, que son pequeños cilindros entre 7 y 20 mm de diámetro y de 25 a 60 mm de longitud. Es un producto muy manejable y limpio, que se puede servir a granel o envasado. (Ver foto 12.) Foto 12. Pellets combustibles.
  • 45.
    CONSTRUCCION DE CRITERIOSTÉCNICOS PARA ELCONSTRUCCION DE CRITERIOS TÉCNICOS PARA ELCONSTRUCCION DE CRITERIOS TÉCNICOS PARA ELCONSTRUCCION DE CRITERIOS TÉCNICOS PARA EL APROVECHAMIENTO Y VALORIZACIÓN DE RESIDUOD SÓLIDOS.APROVECHAMIENTO Y VALORIZACIÓN DE RESIDUOD SÓLIDOS.APROVECHAMIENTO Y VALORIZACIÓN DE RESIDUOD SÓLIDOS.APROVECHAMIENTO Y VALORIZACIÓN DE RESIDUOD SÓLIDOS. Manual 3:Manual 3:Manual 3:Manual 3: RESIDUOS ORGÁNICOS, PAPEL Y CARTÓN.RESIDUOS ORGÁNICOS, PAPEL Y CARTÓN.RESIDUOS ORGÁNICOS, PAPEL Y CARTÓN.RESIDUOS ORGÁNICOS, PAPEL Y CARTÓN. - 38 - PRIMERA PARTE: APROVECHAMIENTO Y VALORIZACIÓN DE RESIDUOS ORGANICOS CON ALTA TASA DE BIODEGRADBILIDADPRIMERA PARTE: APROVECHAMIENTO Y VALORIZACIÓN DE RESIDUOS ORGANICOS CON ALTA TASA DE BIODEGRADBILIDADPRIMERA PARTE: APROVECHAMIENTO Y VALORIZACIÓN DE RESIDUOS ORGANICOS CON ALTA TASA DE BIODEGRADBILIDADPRIMERA PARTE: APROVECHAMIENTO Y VALORIZACIÓN DE RESIDUOS ORGANICOS CON ALTA TASA DE BIODEGRADBILIDAD epam s.a. e.s.p.Ministerio de Ambiente, Vivienda y Desarrollo Territorial - FONAM - - Briqueteado: En este proceso se usan prensas de pistón que actúan mediante compresión, empleando volantes de inercia para conseguir elevadas presiones. Se obtienen como producto final las briquetas, que son similares a los pellets en su forma cilíndrica, pero de mayor tamaño, ya que el diámetro puede variar entre 50 y 130 mm y la longitud entre 50 y 300 mm. Al igual que los pellets, su densidad es alta, pudiendo oscilar entre 1000 y 1300 kg/m3 . La compactación se realiza de forma natural, ya que la compresión produce una elevación de la temperatura y la baquelización del producto en la superficie. El producto final obtenido se presenta en el mercado embalado en cajas de cartón o bolsas de plástico haciendo fácil y limpio su manejo. Va destinado a su utilización en chimeneas, cocinas de leña, etc., en sustitución de la madera o el carbón. Sus características le permiten la comercialización a través de los mismos canales que los habituales para cualquier otro producto de consumo doméstico diario, siendo esta una importante ventaja competitiva frente a las otras alternativas. (Ver foto 13). Foto 13. Briquetas combustibles. Fase 3: Proceso de transformación. a.) Extracción Existen numerosas especies vegetales que producen en su metabolismo hidrocarburos o compuestos afines, de elevado poder calorífico, que se pueden utilizar directamente como combustibles. Estos compuestos se pueden obtener a través de un proceso de extracción directa, aunque en la actualidad no está completamente definido el esquema de operación, debido a que está condicionado a cada tipo de especie vegetal. No obstante, los ensayos realizados en laboratorios indican que un proceso general de extracción directa podría ser el que aparece en la figura 12. En general, el proceso consiste en secar y triturar los residuos vegetales, hasta obtener partículas pequeñas, que se someten a extracción con acetona u otro disolvente similar. Extracciones posteriores con hexano y benceno permiten obtener un aceite negro con propiedades similares a los crudos, formados por hidrocarburos y un residuo rico en proteínas e hidratos de carbono, que puede ser utilizado como materia prima para la producción de etanol por fermentación.
  • 46.
    CONSTRUCCION DE CRITERIOSTÉCNICOS PARA ELCONSTRUCCION DE CRITERIOS TÉCNICOS PARA ELCONSTRUCCION DE CRITERIOS TÉCNICOS PARA ELCONSTRUCCION DE CRITERIOS TÉCNICOS PARA EL APROVECHAMIENTO Y VALORIZACIÓN DE RESIDUOD SÓLIDOS.APROVECHAMIENTO Y VALORIZACIÓN DE RESIDUOD SÓLIDOS.APROVECHAMIENTO Y VALORIZACIÓN DE RESIDUOD SÓLIDOS.APROVECHAMIENTO Y VALORIZACIÓN DE RESIDUOD SÓLIDOS. Manual 3:Manual 3:Manual 3:Manual 3: RESIDUOS ORGÁNICOS, PAPEL Y CARTÓN.RESIDUOS ORGÁNICOS, PAPEL Y CARTÓN.RESIDUOS ORGÁNICOS, PAPEL Y CARTÓN.RESIDUOS ORGÁNICOS, PAPEL Y CARTÓN. - 39 - PRIMERA PARTE: APROVECHAMIENTO Y VALORIZACIÓN DE RESIDUOS ORGANICOS CON ALTA TASA DE BIODEGRADBILIDADPRIMERA PARTE: APROVECHAMIENTO Y VALORIZACIÓN DE RESIDUOS ORGANICOS CON ALTA TASA DE BIODEGRADBILIDADPRIMERA PARTE: APROVECHAMIENTO Y VALORIZACIÓN DE RESIDUOS ORGANICOS CON ALTA TASA DE BIODEGRADBILIDADPRIMERA PARTE: APROVECHAMIENTO Y VALORIZACIÓN DE RESIDUOS ORGANICOS CON ALTA TASA DE BIODEGRADBILIDAD epam s.a. e.s.p.Ministerio de Ambiente, Vivienda y Desarrollo Territorial - FONAM - Figura 12. Extracción de hidrocarburos a partir de biomasa vegetal. Fuente: FERNANDEZ, JAVIER. Energía de la biomasa y su aprovechamiento energético. Centro de inmunología molecular. Ciudad Habana – Cuba. 2005. Como se puede observar en la tabla 3 la biomasa con alto grado de humedad puede transformarse mediante procesos bioquímicos generando una buena variedad de subproductos con un nivel de aplicación determinado en cada caso. Los procesos termoquímicos de conversión se basan en someter a la biomasa a la acción de altas temperaturas y pueden dividirse en 3 amplias categorías, dependiendo de que el calentamiento se lleve a cabo con exceso de aire (combustión), en presencia de cantidades limitadas de aire (gasificación) o en ausencia total del mismo (pirólisis). Tabla Procesos de transformación de la biomasa en energía. Fuente: FERNANDEZ, JAVIER. Energía de la biomasa y su aprovechamiento energético. Centro de inmunología molecular. Ciudad Habana – Cuba. 2005. a.) Procesos termoquímicos Estos procesos se basan en la descomposición térmica de la biomasa, la cual es sometida a altas temperaturas, para dar lugar a transformaciones químicas de la misma. A partir de este tratamiento se obtienen productos combustibles o directamente a energía para la producción de electricidad u otro tipo de energía útil. Los procesos a través de los cuales ocurre la transformación química de la biomasa a partir de su degradación térmica, son: la combustión, la gasificación y la pirólisis como se muestra en la tabla 3. b.) Procesos bioquímicos. Se dividen a su vez en procesos microbiológicos y procesos químicos. - Procesos microbiológicos: Se desarrollan por el crecimiento de microorganismos, que degradan la materia orgánica al nutrirse de ella, originando unos productos de interés energético, que pueden ser líquidos, sólidos y/o gaseosos. Este tipo de proceso presenta grandes posibilidades, debido a la gran variedad de microorganismos, enzimas y microbios, entre las que se encuentran actualmente, la producción de biocombustibles líquidos (bioetanol), y de productos químicos (ácidos orgánicos, alcoholes, cetonas y polímeros de diferente naturaleza). Para que estos procesos se puedan llevar a cabo es preciso que la biomasa tenga un alto contenido de humedad ( 50 %).
  • 47.
    CONSTRUCCION DE CRITERIOSTÉCNICOS PARA ELCONSTRUCCION DE CRITERIOS TÉCNICOS PARA ELCONSTRUCCION DE CRITERIOS TÉCNICOS PARA ELCONSTRUCCION DE CRITERIOS TÉCNICOS PARA EL APROVECHAMIENTO Y VALORIZACIÓN DE RESIDUOD SÓLIDOS.APROVECHAMIENTO Y VALORIZACIÓN DE RESIDUOD SÓLIDOS.APROVECHAMIENTO Y VALORIZACIÓN DE RESIDUOD SÓLIDOS.APROVECHAMIENTO Y VALORIZACIÓN DE RESIDUOD SÓLIDOS. Manual 3:Manual 3:Manual 3:Manual 3: RESIDUOS ORGÁNICOS, PAPEL Y CARTÓN.RESIDUOS ORGÁNICOS, PAPEL Y CARTÓN.RESIDUOS ORGÁNICOS, PAPEL Y CARTÓN.RESIDUOS ORGÁNICOS, PAPEL Y CARTÓN. - 40 - PRIMERA PARTE: APROVECHAMIENTO Y VALORIZACIÓN DE RESIDUOS ORGANICOS CON ALTA TASA DE BIODEGRADBILIDADPRIMERA PARTE: APROVECHAMIENTO Y VALORIZACIÓN DE RESIDUOS ORGANICOS CON ALTA TASA DE BIODEGRADBILIDADPRIMERA PARTE: APROVECHAMIENTO Y VALORIZACIÓN DE RESIDUOS ORGANICOS CON ALTA TASA DE BIODEGRADBILIDADPRIMERA PARTE: APROVECHAMIENTO Y VALORIZACIÓN DE RESIDUOS ORGANICOS CON ALTA TASA DE BIODEGRADBILIDAD epam s.a. e.s.p.Ministerio de Ambiente, Vivienda y Desarrollo Territorial - FONAM - Tabla 3. Procesos descomposición térmica de biomasa. PROCESO DESCRIPCIÓN Combustión Se produce en atmósfera oxidante, normalmente de aire u oxígeno, dando lugar a productos gaseosos derivados de la reacción de oxidación, que puede variar si esta ocurre de forma completa o incompleta. También se suelen generar productos sólidos (cenizas), que proceden del contenido de sales inorgánicas del combustible. Pirólisis Es el proceso a través del cual la biomasa se degrada térmicamente en ausencia total de un oxidante (oxígeno). En dependencia de la velocidad y la temperatura de la reacción, se obtienen diferentes productos además de los gaseosos; desde el carbón vegetal (pirólisis lenta de 300º a 500º C), hasta aceites y líquidos piróleñosos (pirólisis rápida de 800º a 1.200º C). Fuente: Esta consultoría. 2008 - Procesos químicos: Estos procesos están relacionados con reacciones de degradación o digestión química, generalmente por hidrólisis, de los componentes de la biomasa: poliazúcares (almidón, celulosa, hemicelulosa), de los cuales se obtienen compuestos más simples como los monosacáridos, muy importante en la obtención de productos energéticos (bioetanol) y lignina de la cual se obtienen derivados fenólicos, muy apreciados en la industria del plástico y las resinas. Otro ejemplo de proceso químico es la transesterificación de aceites vegetales, que consiste en la reacción de estos productos con alcoholes como el metanol y etanol, para dar lugar a estéres, denominados genéricamente biogasóleos y biodiesel, por poderse utilizar en motores diesel en sustitución del gasóleo. 1.6.4 Otras técnicas de aprovechamiento. En este numeral de hará referencia de manera general a dos tipos de aprovechamiento de residuos orgánicos: la síntesis térmica y la gasificación. • Síntesis Térmica. Los procesos de síntesis térmica tienen como fin aprovechar los residuos orgánicos para fines de alimentación animal, producción de cebo y jabones, de esta forma no se desperdicia el contenido proteínico y graso de este tipo de materiales. La síntesis térmica requiere de montajes industriales especializados de acuerdo al tipo de producto que se desea generar. A continuación se presentan las diferentes fases de proceso. Fase 1: Obtención de la materia prima Esta alternativa de tratamiento está enfocada al aprovechamiento de los residuos orgánicos (vegetales y animales) provenientes de los siguientes generadores: - Plazas de mercado. - Supermercados. - Avícolas y mataderos.
  • 48.
    CONSTRUCCION DE CRITERIOSTÉCNICOS PARA ELCONSTRUCCION DE CRITERIOS TÉCNICOS PARA ELCONSTRUCCION DE CRITERIOS TÉCNICOS PARA ELCONSTRUCCION DE CRITERIOS TÉCNICOS PARA EL APROVECHAMIENTO Y VALORIZACIÓN DE RESIDUOD SÓLIDOS.APROVECHAMIENTO Y VALORIZACIÓN DE RESIDUOD SÓLIDOS.APROVECHAMIENTO Y VALORIZACIÓN DE RESIDUOD SÓLIDOS.APROVECHAMIENTO Y VALORIZACIÓN DE RESIDUOD SÓLIDOS. Manual 3:Manual 3:Manual 3:Manual 3: RESIDUOS ORGÁNICOS, PAPEL Y CARTÓN.RESIDUOS ORGÁNICOS, PAPEL Y CARTÓN.RESIDUOS ORGÁNICOS, PAPEL Y CARTÓN.RESIDUOS ORGÁNICOS, PAPEL Y CARTÓN. - 41 - PRIMERA PARTE: APROVECHAMIENTO Y VALORIZACIÓN DE RESIDUOS ORGANICOS CON ALTA TASA DE BIODEGRADBILIDADPRIMERA PARTE: APROVECHAMIENTO Y VALORIZACIÓN DE RESIDUOS ORGANICOS CON ALTA TASA DE BIODEGRADBILIDADPRIMERA PARTE: APROVECHAMIENTO Y VALORIZACIÓN DE RESIDUOS ORGANICOS CON ALTA TASA DE BIODEGRADBILIDADPRIMERA PARTE: APROVECHAMIENTO Y VALORIZACIÓN DE RESIDUOS ORGANICOS CON ALTA TASA DE BIODEGRADBILIDAD epam s.a. e.s.p.Ministerio de Ambiente, Vivienda y Desarrollo Territorial - FONAM - La selección de estos residuos es llevada a cabo por cada uno de los establecimientos nombrados y su recolección es realizada de forma selectiva, por las empresas dedicadas al aprovechamiento de este tipo de residuos directamente. Los vehículos utilizados para este tipo de residuos, deben cumplir los requerimientos normativos establecidos para el transporte de alimentos y son llevados directamente a las plantas de aprovechamiento. En cuento a las frecuencias de recolección deben ser diarias para evitar que los residuos inicien su ciclo natural de biodegradación y se pierdan por putrefacción. Fase 2: Selección y acondicionamiento. El proceso de síntesis térmica, se lleva a cabo por separado para los residuos vegetales (generados en plazas de mercado y supermercados) y para los residuos animales (generados por los beneficiaderos de ganado aviar, ovino, bovino, porcino, etc.) - Residuos Vegetales: Corresponden a verduras, frutas y hierbas, que deben ser separadas manualmente de otros materiales como plásticos, vidrios, cartones, papeles, etc. En seguida, los restos vegetales son colocados sobre una banda transportadora o tornillo sin fin conectados a un sistema magnético que permite retirar finalmente aquellos elementos metálicos que se puedan encontrar. Después los residuos vegetales son sometidos a un proceso de lavado y a un proceso de mezcla. - Residuos Cárnicos: Estos residuos son sometidos a un proceso de lavado en una canasta giratoria con agua hirviendo y soda. Se recomienda mantener refrigerados los residuos vegetales y cárnicos hasta que son introducidos en el procesamiento de transformación, con el fin de evitar malos olores. Fase 3: Procesos de transformación. La transformación de los residuos vegetales y cárnicos requiere de la cocción de los mismos en condiciones de altas temperaturas y presión, de acuerdo con el tipo de producto que se desee generar, el proceso presentará algunas variaciones. Producción de jugos. (Frutas). Una vez lavadas y clasificadas, las frutas se someten a cocción con temperatura a presión en un cooker (Ver foto 14), se extraen los jugos y de acuerdo con las necesidades del producto final se llevan a diferentes grados brix (dulzor), generando jugos para consumo de animales. El flujo del proceso se ilustra en figura 14. Producción de compotas. (Frutas y vegetales). La mezcla de frutas y verduras se somete a cocción con temperatura a presión y se lleva al punto de humedad que se necesite para obtener la compota, para consumo animal.
  • 49.
    CONSTRUCCION DE CRITERIOSTÉCNICOS PARA ELCONSTRUCCION DE CRITERIOS TÉCNICOS PARA ELCONSTRUCCION DE CRITERIOS TÉCNICOS PARA ELCONSTRUCCION DE CRITERIOS TÉCNICOS PARA EL APROVECHAMIENTO Y VALORIZACIÓN DE RESIDUOD SÓLIDOS.APROVECHAMIENTO Y VALORIZACIÓN DE RESIDUOD SÓLIDOS.APROVECHAMIENTO Y VALORIZACIÓN DE RESIDUOD SÓLIDOS.APROVECHAMIENTO Y VALORIZACIÓN DE RESIDUOD SÓLIDOS. Manual 3:Manual 3:Manual 3:Manual 3: RESIDUOS ORGÁNICOS, PAPEL Y CARTÓN.RESIDUOS ORGÁNICOS, PAPEL Y CARTÓN.RESIDUOS ORGÁNICOS, PAPEL Y CARTÓN.RESIDUOS ORGÁNICOS, PAPEL Y CARTÓN. - 42 - PRIMERA PARTE: APROVECHAMIENTO Y VALORIZACIÓN DE RESIDUOS ORGANICOS CON ALTA TASA DE BIODEGRADBILIDADPRIMERA PARTE: APROVECHAMIENTO Y VALORIZACIÓN DE RESIDUOS ORGANICOS CON ALTA TASA DE BIODEGRADBILIDADPRIMERA PARTE: APROVECHAMIENTO Y VALORIZACIÓN DE RESIDUOS ORGANICOS CON ALTA TASA DE BIODEGRADBILIDADPRIMERA PARTE: APROVECHAMIENTO Y VALORIZACIÓN DE RESIDUOS ORGANICOS CON ALTA TASA DE BIODEGRADBILIDAD epam s.a. e.s.p.Ministerio de Ambiente, Vivienda y Desarrollo Territorial - FONAM - Foto 14. Equipo Cooker para síntesis térmica. Fuente: Indalpe S.A. Figura 14. Diagrama de flujo síntesis térmica (producción jugos o compotas para consumo animal). Fuente: Alejandro Moncayo Ing. Químico UN. SEPARACIÓN DE CONTAMINANTES Y RECHAZOS MEZCLADO EXTRACCIÓN DE JUGOS O COMPOTAS COCCIÓN CON ALTAS TEMPERTURAS Y PRESIÓN CLASIFICACIÓN Y LAVADO COMERCIALIZACIÓN EMPAQUE RESIDUOS DE FRUTAS O VEGETALES
  • 50.
    CONSTRUCCION DE CRITERIOSTÉCNICOS PARA ELCONSTRUCCION DE CRITERIOS TÉCNICOS PARA ELCONSTRUCCION DE CRITERIOS TÉCNICOS PARA ELCONSTRUCCION DE CRITERIOS TÉCNICOS PARA EL APROVECHAMIENTO Y VALORIZACIÓN DE RESIDUOD SÓLIDOS.APROVECHAMIENTO Y VALORIZACIÓN DE RESIDUOD SÓLIDOS.APROVECHAMIENTO Y VALORIZACIÓN DE RESIDUOD SÓLIDOS.APROVECHAMIENTO Y VALORIZACIÓN DE RESIDUOD SÓLIDOS. Manual 3:Manual 3:Manual 3:Manual 3: RESIDUOS ORGÁNICOS, PAPEL Y CARTÓN.RESIDUOS ORGÁNICOS, PAPEL Y CARTÓN.RESIDUOS ORGÁNICOS, PAPEL Y CARTÓN.RESIDUOS ORGÁNICOS, PAPEL Y CARTÓN. - 43 - PRIMERA PARTE: APROVECHAMIENTO Y VALORIZACIÓN DE RESIDUOS ORGANICOS CON ALTA TASA DE BIODEGRADBILIDADPRIMERA PARTE: APROVECHAMIENTO Y VALORIZACIÓN DE RESIDUOS ORGANICOS CON ALTA TASA DE BIODEGRADBILIDADPRIMERA PARTE: APROVECHAMIENTO Y VALORIZACIÓN DE RESIDUOS ORGANICOS CON ALTA TASA DE BIODEGRADBILIDADPRIMERA PARTE: APROVECHAMIENTO Y VALORIZACIÓN DE RESIDUOS ORGANICOS CON ALTA TASA DE BIODEGRADBILIDAD epam s.a. e.s.p.Ministerio de Ambiente, Vivienda y Desarrollo Territorial - FONAM - Producción de concentrado en polvo para alimentación animal. (Verduras, frutas y hierbas). Una vez se han limpiado, los residuos vegetales, se someten a un proceso de molienda en un reactor, donde se realiza un precocimiento; después son triturados en molinos, luego se cocinan en cooker donde se define el grado brix del producto final; allí se agregan los aditivos químicos que dependen del producto que se desee obtener, se llevan a enfriamiento o destilación dependiendo del grado de humedad que se requiera y se someten a un proceso de micropulverización, para finalmente obtener una torta – harina con un alto contenido de nutrientes. La figura 15 muestra el flujo de proceso. Figura 15. Diagrama de flujo síntesis térmica (producción de concentrados para consumo animal). Fuente: Alejandro Moncayo Ing. Químico UN. SEPARACIÓN DE CONTAMINANTES Y RECHAZOS MOLIENDA Y PRECOCIMIENTO ADITIVACIÓN COCCIÓN CON ALTAS TEMPERTURAS Y PRESIÓN LAVADO COMERCIALIZACIÓN ENFRIAMIENTO MICROPULVERIZACIÓN Y MOLDEO RESIDUOS DE VERDURAS, FRUTAS Y HIERBAS
  • 51.
    CONSTRUCCION DE CRITERIOSTÉCNICOS PARA ELCONSTRUCCION DE CRITERIOS TÉCNICOS PARA ELCONSTRUCCION DE CRITERIOS TÉCNICOS PARA ELCONSTRUCCION DE CRITERIOS TÉCNICOS PARA EL APROVECHAMIENTO Y VALORIZACIÓN DE RESIDUOD SÓLIDOS.APROVECHAMIENTO Y VALORIZACIÓN DE RESIDUOD SÓLIDOS.APROVECHAMIENTO Y VALORIZACIÓN DE RESIDUOD SÓLIDOS.APROVECHAMIENTO Y VALORIZACIÓN DE RESIDUOD SÓLIDOS. Manual 3:Manual 3:Manual 3:Manual 3: RESIDUOS ORGÁNICOS, PAPEL Y CARTÓN.RESIDUOS ORGÁNICOS, PAPEL Y CARTÓN.RESIDUOS ORGÁNICOS, PAPEL Y CARTÓN.RESIDUOS ORGÁNICOS, PAPEL Y CARTÓN. - 44 - PRIMERA PARTE: APROVECHAMIENTO Y VALORIZACIÓN DE RESIDUOS ORGANICOS CON ALTA TASA DE BIODEGRADBILIDADPRIMERA PARTE: APROVECHAMIENTO Y VALORIZACIÓN DE RESIDUOS ORGANICOS CON ALTA TASA DE BIODEGRADBILIDADPRIMERA PARTE: APROVECHAMIENTO Y VALORIZACIÓN DE RESIDUOS ORGANICOS CON ALTA TASA DE BIODEGRADBILIDADPRIMERA PARTE: APROVECHAMIENTO Y VALORIZACIÓN DE RESIDUOS ORGANICOS CON ALTA TASA DE BIODEGRADBILIDAD epam s.a. e.s.p.Ministerio de Ambiente, Vivienda y Desarrollo Territorial - FONAM - Producción de cebo y concentrado en polvo para consumo animal. (Residuos cárnicos). Una vez lavados los residuos de matadero y empresas avicolas, se realiza un cocimiento en un reactor con centrífuga donde se obtiene dos productos, proteína animal y cebo líquido. La proteína se lleva a un proceso de secado hasta obtener el punto de humedad necesario para consumo animal. El proceso es similar a de la producción de concentrado animal de origen vegetal. (Ver foto 15) Foto 15. Proteína animal para producción de concentrado. Fuente: Indalpe S.A. El sebo líquido va una centrífuga lavadora, en la cual, por diferencia de densidades, se obtiene agua con impurezas y cebo húmedo; el cebo húmedo se somete a secado hasta obtener un porcentaje de humedad máximo de 0,1; con el cebo de buena calidad se produce margarina; el cebo de mala calidad es materia prima para la producción en jabonería. (Ver Figura 16). Producción de jabón (Residuos de grasas). Los residuos se funden a 100 grados centígrados, después se llevan a un proceso de agitación hasta que de el punto y se deja decantar, allí se separa los residuos sólidos los cuales se reintegran al proceso, se espera un día aproximadamente y se realiza un nueva purga, después se le da forma al jabón y se empaca.
  • 52.
    CONSTRUCCION DE CRITERIOSTÉCNICOS PARA ELCONSTRUCCION DE CRITERIOS TÉCNICOS PARA ELCONSTRUCCION DE CRITERIOS TÉCNICOS PARA ELCONSTRUCCION DE CRITERIOS TÉCNICOS PARA EL APROVECHAMIENTO Y VALORIZACIÓN DE RESIDUOD SÓLIDOS.APROVECHAMIENTO Y VALORIZACIÓN DE RESIDUOD SÓLIDOS.APROVECHAMIENTO Y VALORIZACIÓN DE RESIDUOD SÓLIDOS.APROVECHAMIENTO Y VALORIZACIÓN DE RESIDUOD SÓLIDOS. Manual 3:Manual 3:Manual 3:Manual 3: RESIDUOS ORGÁNICOS, PAPEL Y CARTÓN.RESIDUOS ORGÁNICOS, PAPEL Y CARTÓN.RESIDUOS ORGÁNICOS, PAPEL Y CARTÓN.RESIDUOS ORGÁNICOS, PAPEL Y CARTÓN. - 45 - PRIMERA PARTE: APROVECHAMIENTO Y VALORIZACIÓN DE RESIDUOS ORGANICOS CON ALTA TASA DE BIODEGRADBILIDADPRIMERA PARTE: APROVECHAMIENTO Y VALORIZACIÓN DE RESIDUOS ORGANICOS CON ALTA TASA DE BIODEGRADBILIDADPRIMERA PARTE: APROVECHAMIENTO Y VALORIZACIÓN DE RESIDUOS ORGANICOS CON ALTA TASA DE BIODEGRADBILIDADPRIMERA PARTE: APROVECHAMIENTO Y VALORIZACIÓN DE RESIDUOS ORGANICOS CON ALTA TASA DE BIODEGRADBILIDAD epam s.a. e.s.p.Ministerio de Ambiente, Vivienda y Desarrollo Territorial - FONAM - Figura 16. Diagrama de flujo síntesis térmica (producción de proteína animal y cebo) Fuente: Alejandro Moncayo Ing. Químico UN. LAVADO EN CANASTA GIRATÓRIA ENFRIAMIENTO SEPARACIÓN POR DENSIDADES EN CENTRIFUGA COCCIÓN EN REACTOR CON CENTRIFUGA COMERCIALIZACIÓN DE CONCENTRADO SECADO RESIDUOS DE MATADERO Y EMPRESAS AVICOLAS Agua y soda PROTEINA ANIMAL CEBO LÍQUIDO MICROPULVERIZACIÓN Y MOLDEO CEBO HÚMEDO AGUA CONTAMINADA CEBO PARA MARGARINA CEBO PARA JABONES
  • 53.
    CONSTRUCCION DE CRITERIOSTÉCNICOS PARA ELCONSTRUCCION DE CRITERIOS TÉCNICOS PARA ELCONSTRUCCION DE CRITERIOS TÉCNICOS PARA ELCONSTRUCCION DE CRITERIOS TÉCNICOS PARA EL APROVECHAMIENTO Y VALORIZACIÓN DE RESIDUOD SÓLIDOS.APROVECHAMIENTO Y VALORIZACIÓN DE RESIDUOD SÓLIDOS.APROVECHAMIENTO Y VALORIZACIÓN DE RESIDUOD SÓLIDOS.APROVECHAMIENTO Y VALORIZACIÓN DE RESIDUOD SÓLIDOS. Manual 3:Manual 3:Manual 3:Manual 3: RESIDUOS ORGÁNICOS, PAPEL Y CARTÓN.RESIDUOS ORGÁNICOS, PAPEL Y CARTÓN.RESIDUOS ORGÁNICOS, PAPEL Y CARTÓN.RESIDUOS ORGÁNICOS, PAPEL Y CARTÓN. - 46 - PRIMERA PARTE: APROVECHAMIENTO Y VALORIZACIÓN DE RESIDUOS ORGANICOS CON ALTA TASA DE BIODEGRADBILIDADPRIMERA PARTE: APROVECHAMIENTO Y VALORIZACIÓN DE RESIDUOS ORGANICOS CON ALTA TASA DE BIODEGRADBILIDADPRIMERA PARTE: APROVECHAMIENTO Y VALORIZACIÓN DE RESIDUOS ORGANICOS CON ALTA TASA DE BIODEGRADBILIDADPRIMERA PARTE: APROVECHAMIENTO Y VALORIZACIÓN DE RESIDUOS ORGANICOS CON ALTA TASA DE BIODEGRADBILIDAD epam s.a. e.s.p.Ministerio de Ambiente, Vivienda y Desarrollo Territorial - FONAM - • Gasificación. La gasificación de residuos orgánicos es una tecnología diseñada para obtener un gas de síntesis, es decir, un producto que puede ser empleado para producir energía, combustibles, o diferentes productos químicos. Puede definirse como un proceso pirolítico optimizado, por medio del cual una sustancia sólida o líquida, con alto contenido en carbono, es transformada en una mezcla gaseosa combustible, mediante su oxidación parcial, con base en la aplicación de calor. El gas pobre resultante puede ser utilizado en turbinas de gas o en motores de combustión interna. Ambos motores térmicos pueden ser acoplados a un generador para la producción de electricidad. Como agente oxidante se emplea el vapor, el oxígeno o el aire. Si se utiliza aire como agente oxidante, el gas resultante contiene monóxido de carbono (CO), dióxido de carbono (CO2), hidrógeno (H), metano (CH4), alquitrán, agua y pequeñas cantidades de hidrocarburos tales como el etano. Este gas posee un bajo poder calórico, del orden de 4 a 7 MJ/m3; en cambio, si se emplea como agente oxidante el O2 se pueden alcanzar de 10 a 18 MJ/m3. La tecnología más empleada es, sin embargo, la que utiliza aire como agente oxidante, por razones económicas y tecnológicas. Foto 16. Instalaciones de una planta de gasificación de residuos sólidos Fuente: Acquaire Ltda. No existe una estequiometría exacta del proceso, ya que ésta varía según la velocidad de calentamiento, el tiempo de permanencia de los gases en los reactores y la temperatura del proceso. El proceso de transformación de moléculas complejas como aceites, grasas, plásticos, etc., en moléculas sencillas, es el resultado de múltiples reacciones de reducción en fase sólido-gaseosa o gaseosa-gaseosa, las cuales llegan a producir, finalmente, un gas de composición estable, que posteriormente será empleado en alguna aplicación externa al reactor. Fase 1: Obtención de la materia prima. Este proceso se puede aplicara cualquier tipo de residuo de origen orgánico como: − Residuos sólidos urbanos. − Residuos forestales, agricolas vegetales o animales. − Lodos de tratamiento de aguas. − Aceites usados. − Flujos de plásticos mezclados.
  • 54.
    CONSTRUCCION DE CRITERIOSTÉCNICOS PARA ELCONSTRUCCION DE CRITERIOS TÉCNICOS PARA ELCONSTRUCCION DE CRITERIOS TÉCNICOS PARA ELCONSTRUCCION DE CRITERIOS TÉCNICOS PARA EL APROVECHAMIENTO Y VALORIZACIÓN DE RESIDUOD SÓLIDOS.APROVECHAMIENTO Y VALORIZACIÓN DE RESIDUOD SÓLIDOS.APROVECHAMIENTO Y VALORIZACIÓN DE RESIDUOD SÓLIDOS.APROVECHAMIENTO Y VALORIZACIÓN DE RESIDUOD SÓLIDOS. Manual 3:Manual 3:Manual 3:Manual 3: RESIDUOS ORGÁNICOS, PAPEL Y CARTÓN.RESIDUOS ORGÁNICOS, PAPEL Y CARTÓN.RESIDUOS ORGÁNICOS, PAPEL Y CARTÓN.RESIDUOS ORGÁNICOS, PAPEL Y CARTÓN. - 47 - PRIMERA PARTE: APROVECHAMIENTO Y VALORIZACIÓN DE RESIDUOS ORGANICOS CON ALTA TASA DE BIODEGRADBILIDADPRIMERA PARTE: APROVECHAMIENTO Y VALORIZACIÓN DE RESIDUOS ORGANICOS CON ALTA TASA DE BIODEGRADBILIDADPRIMERA PARTE: APROVECHAMIENTO Y VALORIZACIÓN DE RESIDUOS ORGANICOS CON ALTA TASA DE BIODEGRADBILIDADPRIMERA PARTE: APROVECHAMIENTO Y VALORIZACIÓN DE RESIDUOS ORGANICOS CON ALTA TASA DE BIODEGRADBILIDAD epam s.a. e.s.p.Ministerio de Ambiente, Vivienda y Desarrollo Territorial - FONAM - − Llantas usadas y otros artículos de caucho. − Residuos urbanos peligrosos. − Etcetera. Los únicos materiales que no son susceptibles de tratamiento mediante este proceso son los vidrios y los metales. Teniendo en cuenta lo anterior, la separación en la fuente precedente al proceso de gasificación, debe consistir en la clasificación de los residuos en dos flujos, uno de vidrios y metales y otro con los demás materiales desechados. La recolección se debe hacer de forma selectiva, teniendo en cuenta que los vidrios y metales deben ser destinados a los lugares en los cuales se acopian y comercializan estos materiales. En cuanto a los demás residuos deben ser conducidos a las plantas de gasificación directamente. Fase 2: Selección y acondicionamiento. Para el tratamiento de gasificación no es necesario realizar una selección previa de los materiales, estos pueden ser tratados de forma conjunta dentro de los equipos gasificadores. El único proceso de acondicionamiento requerido es la unificación de tamaños de partícula de los residuos a tratar, sin importar de que material están hechos. Para lograr esto, los residuos deben ser sometidos a un proceso de trituración, mediante el uso de trituradores industriales de martillo o cuchilla, que permitan llevar los materiales a un tamaño de articula igual o inferior a 2 cm2 . Adicionalmente al llevar a cabo esta operación se logra la homogenización de la mezcla de materiales a tratar. Fase 3: Proceso de transformación. Existe en el mercado una gran variedad de reactores, o dispositivos de contacto, entre el combustible y el comburente, denominados gasificadores, que emplean distintos tipos de sistemas combustible - comburente que se adaptan a las necesidades del producto a tratar y del gas final obtenido. Las posibilidades de sistema combustible- comburente son varias: oxígeno, aire, vapor de agua, aire rico en oxígeno, etc. En el caso de la gasificación de biomasa, si se emplea aire como agente gasificante, se obtiene un gas de bajo poder calorífico aprovechable con fines energéticos. Empleando oxígeno se obtiene un gas de menor poder calorífico pero de mayor calidad que se puede emplear como combustible, o en la síntesis de metanol, mientras que aplicando vapor de agua se obtiene un gas rico en H2 y CO apto para la síntesis de gasolinas, metanol, etc. Por último, en el caso de emplear hidrógeno, se obtiene un gas con alto porcentaje de metano que puede llegar a sustituir al gas natural. Por otro lado, el sentido del flujo del gas y el sólido a gasificar divide a los gasificadores en dos grupos: en contracorriente o up draft, y en corriente directa o down draft. En cualquier caso se produce una serie de reacciones de pirólisis, oxidación y reducción o gasificación. En el primer caso se descompone el sólido original en una mezcla sólido-líquido-gas. En la segunda, reacciona el agente gasificante y libera la energía calorífica que mantiene el sistema y, por último, se produce la reducción del sólido remanente y su conversión en gas.
  • 55.
    CONSTRUCCION DE CRITERIOSTÉCNICOS PARA ELCONSTRUCCION DE CRITERIOS TÉCNICOS PARA ELCONSTRUCCION DE CRITERIOS TÉCNICOS PARA ELCONSTRUCCION DE CRITERIOS TÉCNICOS PARA EL APROVECHAMIENTO Y VALORIZACIÓN DE RESIDUOD SÓLIDOS.APROVECHAMIENTO Y VALORIZACIÓN DE RESIDUOD SÓLIDOS.APROVECHAMIENTO Y VALORIZACIÓN DE RESIDUOD SÓLIDOS.APROVECHAMIENTO Y VALORIZACIÓN DE RESIDUOD SÓLIDOS. Manual 3:Manual 3:Manual 3:Manual 3: RESIDUOS ORGÁNICOS, PAPEL Y CARTÓN.RESIDUOS ORGÁNICOS, PAPEL Y CARTÓN.RESIDUOS ORGÁNICOS, PAPEL Y CARTÓN.RESIDUOS ORGÁNICOS, PAPEL Y CARTÓN. - 48 - PRIMERA PARTE: APROVECHAMIENTO Y VALORIZACIÓN DE RESIDUOS ORGANICOS CON ALTA TASA DE BIODEGRADBILIDADPRIMERA PARTE: APROVECHAMIENTO Y VALORIZACIÓN DE RESIDUOS ORGANICOS CON ALTA TASA DE BIODEGRADBILIDADPRIMERA PARTE: APROVECHAMIENTO Y VALORIZACIÓN DE RESIDUOS ORGANICOS CON ALTA TASA DE BIODEGRADBILIDADPRIMERA PARTE: APROVECHAMIENTO Y VALORIZACIÓN DE RESIDUOS ORGANICOS CON ALTA TASA DE BIODEGRADBILIDAD epam s.a. e.s.p.Ministerio de Ambiente, Vivienda y Desarrollo Territorial - FONAM - El funcionamiento de ambos gasificadores es muy similar. Su mayor diferencia estriba en la menor temperatura de los gases obtenidos y en su mayor poder calorífico. En el interior de un reactor en contracorriente existen distintas zonas: la primera es de secado, la segunda de eliminación del agua de constitución, donde el sólido se calienta a unos 450 °C, posteriormente alcanza los 600°C y entra en la zona de gasificación propiamente dicha, en la que, primero se produce la reducción de gases como CO2 y H2O, para formar CO y H2 y, por último, en la zona inferior se produce el contacto del sólido casi descompuesto, con los gases de reacción, produciéndose las últimas reacciones de oxidación. En la figura 17 se presenta el flujo de proceso dentro del equipo de gasificación. Figura 17. Fujo de procesos dentro de un gasificador. Fuente: Acquaire Ltda. ZONA DE SECADO ZONA DE PIRÓLISIS GARGÁNTA INGRESO DE AIRE REJILLA CENIZA GAS DE SINTESIS ZONADE COMBUSTIÓN ZONADE REDUCCIÓN ALIMENTACIÓN DE RESIDUOS SÓLIDOS ORGÁNICOS.
  • 56.
    CONSTRUCCION DE CRITERIOSTÉCNICOS PARA ELCONSTRUCCION DE CRITERIOS TÉCNICOS PARA ELCONSTRUCCION DE CRITERIOS TÉCNICOS PARA ELCONSTRUCCION DE CRITERIOS TÉCNICOS PARA EL APROVECHAMIENTO Y VALORIZACIÓN DE RESIDUOD SÓLIDOS.APROVECHAMIENTO Y VALORIZACIÓN DE RESIDUOD SÓLIDOS.APROVECHAMIENTO Y VALORIZACIÓN DE RESIDUOD SÓLIDOS.APROVECHAMIENTO Y VALORIZACIÓN DE RESIDUOD SÓLIDOS. Manual 3:Manual 3:Manual 3:Manual 3: RESIDUOS ORGÁNICOS, PAPEL Y CARTÓN.RESIDUOS ORGÁNICOS, PAPEL Y CARTÓN.RESIDUOS ORGÁNICOS, PAPEL Y CARTÓN.RESIDUOS ORGÁNICOS, PAPEL Y CARTÓN. - 49 - PRIMERA PARTE: APROVECHAMIENTO Y VALORIZACIÓN DE RESIDUOS ORGANICOS CON ALTA TASA DE BIODEGRADBILIDADPRIMERA PARTE: APROVECHAMIENTO Y VALORIZACIÓN DE RESIDUOS ORGANICOS CON ALTA TASA DE BIODEGRADBILIDADPRIMERA PARTE: APROVECHAMIENTO Y VALORIZACIÓN DE RESIDUOS ORGANICOS CON ALTA TASA DE BIODEGRADBILIDADPRIMERA PARTE: APROVECHAMIENTO Y VALORIZACIÓN DE RESIDUOS ORGANICOS CON ALTA TASA DE BIODEGRADBILIDAD epam s.a. e.s.p.Ministerio de Ambiente, Vivienda y Desarrollo Territorial - FONAM - En la figura 18 se presenta el esquema general de procesos dentro de una planta de gasificación. Figura 18. Esquema general de proceso planta de gasificación. Fuente: Ingeniero Nelson Cuervo N.
  • 57.
    CONSTRUCCION DE CRITERIOSTÉCNICOS PARA ELCONSTRUCCION DE CRITERIOS TÉCNICOS PARA ELCONSTRUCCION DE CRITERIOS TÉCNICOS PARA ELCONSTRUCCION DE CRITERIOS TÉCNICOS PARA EL APROVECHAMIENTO Y VALORIZACIÓN DE RESIDUOD SÓLIDOS.APROVECHAMIENTO Y VALORIZACIÓN DE RESIDUOD SÓLIDOS.APROVECHAMIENTO Y VALORIZACIÓN DE RESIDUOD SÓLIDOS.APROVECHAMIENTO Y VALORIZACIÓN DE RESIDUOD SÓLIDOS. Manual 3:Manual 3:Manual 3:Manual 3: RESIDUOS ORGÁNICOS, PAPEL Y CARTÓN.RESIDUOS ORGÁNICOS, PAPEL Y CARTÓN.RESIDUOS ORGÁNICOS, PAPEL Y CARTÓN.RESIDUOS ORGÁNICOS, PAPEL Y CARTÓN. - 50 - PRIMERA PARTE: APROVECHAMIENTO Y VALORIZACIÓN DE RESIDUOS ORGANICOS CON ALTA TASA DE BIODEGRADBILIDADPRIMERA PARTE: APROVECHAMIENTO Y VALORIZACIÓN DE RESIDUOS ORGANICOS CON ALTA TASA DE BIODEGRADBILIDADPRIMERA PARTE: APROVECHAMIENTO Y VALORIZACIÓN DE RESIDUOS ORGANICOS CON ALTA TASA DE BIODEGRADBILIDADPRIMERA PARTE: APROVECHAMIENTO Y VALORIZACIÓN DE RESIDUOS ORGANICOS CON ALTA TASA DE BIODEGRADBILIDAD epam s.a. e.s.p.Ministerio de Ambiente, Vivienda y Desarrollo Territorial - FONAM - 1.7 Construcción de infraestructuras mínimas y adquisición de equipos. Como se explicó ampliamente en el Manual 1 de Generalidades, los parámetros constructivos de la plantas de aprovechamiento dependerán del nivel de complejidad del proyecto. 1.7.1 Centros de acopio con procesamiento de residuos orgánicos. Este tipo de instalaciones para el aprovechamiento de residuos está especificado para municipios con niveles de complejidad bajos y medios (ver las especificaciones técnicas de construcción en el Manual 1, Generalidades). En la figura 19 se presenta la distribución recomendada para este tipo de instalaciones y el flujo de los residuos dentro de la planta. a.) Adecuación del sitio: descapote, excavaciones, drenajes El sitio para el centro de acopio o planta de transformación debe cumplir con las siguientes condiciones mínimas: - Cercanía al relleno sanitario y al centroide de generación de residuos sólidos, con el fin de disminuir los costos del transporte. - Condiciones de acceso adecuadas. - Existencia de terreno firme y con adecuado nivel para los procesos de compostaje y lombricultura - Que el sitio no presente amenaza de inundación ni movimientos de tierra y que no esté dentro de la zona de ronda o retiro de las quebradas o ríos cercanos. - Infraestructura de servicios existente, en especial energía eléctrica, dado que los servicios sanitarios pueden ser instalados o construidos dentro del marco del proyecto. - Existencia de espacio para la construcción de la bodega para la maquinaria y el compost terminado. El área de selección y trituración requerida debe contar con las siguientes características: - Cubierta y sin ingreso de agua por efecto de lluvias - Buena ventilación, para lo cual es muy útil un área cubierta de doble altura (4,5 metros libres) - Zona dura donde se operen los equipos (preferiblemente en concreto). - Con instalaciones eléctricas disponibles de acuerdo a los detalles de los equipos que se requieran. - Debe tener cercana el área de servicios sanitarios adecuados para el personal operativo de la planta - Se debe contar con un servicio de agua que permita la dilución del acelerante bioquímico. - El área debe ser segura, de tal forma que no exista riesgo de daño de los equipos por factores diferentes a su operación El área de compostaje requiere ser cubierta con un techo estilo invernadero para evitar la influencia de las lluvias sobre el material en compostaje. También debe diseñarse de tal forma que permita la recolección de los lixiviados para su posterior uso y/o tratamiento y disposición.
  • 58.
    epam s.a. e.s.p.Ministeriode Ambiente, Vivienda y Desarrollo Territorial - FONAM - Figura 19. Esquema tipo Centro de acopio de materiales inorgánicos reciclables y procesamiento de residuos orgánicos. Nota: Las flechas verdes indican el flujo de los residuos orgánicos dentro del centro. Fuente: Esta consultoría. 2008 ÁREA ADMINISTRATIVA ZONA DE ALMACENAMIENTO VIDRIO ZONA DE ALMACENAMIENTO PAPEL Y CARTÓN ZONA DE ALMACENAMIENTO PLÁSTICO CONTENEDOR RECHAZOS ZONA DE SELECCIÓN PLÁSTICO ZONA DE SELECCIÓN VIDRIO ZONA DE SELECCIÓN PAPEL Y CARTÓN ZONA DE TAMIZADO ZONA DE EMPAQUE Y ALMACENAMIENTO DE ABONO ORGÁNICO PESAJE BATERIA BAÑOS PLATAFORMA DE RECEPCIÓN EN SUELO ÁREA DE COMPOSTAJE O LOMBRICULTURA ZONA DE ACONDICIONAMIENT O ORGÁNICOS
  • 59.
    CONSTRUCCION DE CRITERIOSTÉCNICOS PARA ELCONSTRUCCION DE CRITERIOS TÉCNICOS PARA ELCONSTRUCCION DE CRITERIOS TÉCNICOS PARA ELCONSTRUCCION DE CRITERIOS TÉCNICOS PARA EL APROVECHAMIENTO Y VALORIZACIÓN DE RESIDUODAPROVECHAMIENTO Y VALORIZACIÓN DE RESIDUODAPROVECHAMIENTO Y VALORIZACIÓN DE RESIDUODAPROVECHAMIENTO Y VALORIZACIÓN DE RESIDUOD SÓLIDOS.SÓLIDOS.SÓLIDOS.SÓLIDOS. Manual 3:Manual 3:Manual 3:Manual 3: RESIDUOS ORGÁNICOS, PAPEL Y CARTÓN.RESIDUOS ORGÁNICOS, PAPEL Y CARTÓN.RESIDUOS ORGÁNICOS, PAPEL Y CARTÓN.RESIDUOS ORGÁNICOS, PAPEL Y CARTÓN. - 52 - PRIMERA PARTE: APROVECHAMIENTO Y VALORIZACIÓN DE RESIDUOS ORGANICOS CON ALTA TASA DE BIODEGRADBIPRIMERA PARTE: APROVECHAMIENTO Y VALORIZACIÓN DE RESIDUOS ORGANICOS CON ALTA TASA DE BIODEGRADBIPRIMERA PARTE: APROVECHAMIENTO Y VALORIZACIÓN DE RESIDUOS ORGANICOS CON ALTA TASA DE BIODEGRADBIPRIMERA PARTE: APROVECHAMIENTO Y VALORIZACIÓN DE RESIDUOS ORGANICOS CON ALTA TASA DE BIODEGRADBILIDADLIDADLIDADLIDAD epam s.a. e.s.p.Ministerio de Ambiente, Vivienda y Desarrollo Territorial - FONAM - b.) Selección y dimensionamiento del sistema de drenaje de aguas lluvias y lixiviados. Una vez seleccionado el terreno se debe iniciar le diseños de instalaciones hidráulicas y sanitarias el cual debe comprender el manejo de las aguas lluvias a través de un sistema de canales perimetrales y un sistema de bajantes de las cubiertas que hagan parte de la infraestructura instalada que debe ser llevado en lo posible a un sistema de alcantarillado para este tipo de aguas o de lo contrario al curso de agua más cercano. Las aguas residuales de tipo doméstico se deben conducir al alcantarillado existente o de lo contrario deberán ser tratados para poder ser vertidos al curso de agua más cercano o realizar infiltración en el terreno. Los líquidos lixiviados producidos por los materiales a ser aprovechados deberán tener sus canales de recepción de donde deben ser conducidos en forma independiente hasta el lugar destinado para su tratamiento. c.) Equipos y mano de obra. En relación con los equipos y mano de obra a emplear, las necesidades básicas son: • Mano de obra: - Un (1) técnico en compostaje (tiempo parcial) - Dos (2) operarios • Herramientas y equipos: - Trituradora de desperdicios. - Bulldózer (parcial) - Planta de microorganismos (5.000 litros de capacidad) - Carretillas - Herramientas manuales 1.7.2 Plantas de recuperación de materiales. Este tipo de instalaciones son recomendadas para municipios con niveles de complejidad medio-alto y alto (ver las especificaciones técnicas de construcción en el Manual 1, Generalidades). En la figura 20 se presenta la distribución recomendada para este tipo de instalaciones y el flujo de los residuos dentro de la planta. Las instalaciones de aprovechamiento de residuos para municipios con niveles de complejidad medio-alto y alto, presentan algunas diferencias en el manejo de residuos orgánico, con respecto al nivel bajo y medio: • Las actividades de siembra, digestión y maduración serán fundamentalmente las mismas del nivel bajo y medio de complejidad, con la diferencia de que, si se desea mejorar la calidad del compost, el tiempo total de compostación podrá aumentarse a 40 días. En función de la calidad del compost producido al cabo de los 40 días, el supervisor de la planta podrá tomar la decisión de eliminar la lombricultura como proceso complementario. En este caso, las terrazas de
  • 60.
    epam s.a. e.s.p.Ministeriode Ambiente, Vivienda y Desarrollo Territorial - FONAM - Figura 20. Esquema tipo Planta de recuperación de materiales orgánicos e inorgánicos. Fuente: Esta consultoría. 2008 Nota: Las flechas verdes indican el flujo de los residuos orgánicos dentro de la planta. Cafetería ZONA DE ACONDICIONAMIENTO VIDRIO ZONA DE ACONDICIONAMIENTO PAPEL Y CARTÓN ZONA DE ACONDICIONAMIENTO PLÁSTICO Contenedor rechazos ZONA DE TAMIZADO ZONA DE EMPAQUE Y ALMACENAMIENTO DE ABONO ORGÁNICO PLATAFORMA DE DESCARGA EN PISO Tolva de recepción Zona de selección manual Limpiezay clasificaciónpor resinasycolores Lavado Secado Paletizado Almacenamientode pacasdepelletspor tipoderesina Triturado Compactacióny embalaje Almacenamiento de pacas por tipo de papel Caseta control de ingreso Limpiezay clasificaciónpor color LavadoTriturado Almacenamientode cascoporcolores. Batería de baños con ducha. ZONA DE ADMINISTRACIÓN Vestier Pesaje Almacenamientode pacasportipodepapel Clasificaciónpor tipodepapel ÁREA DE COMPOSTAJE O LOMBRICULTURA ZONA DE ACONDICIONAMIENT O ORGÁNICOS
  • 61.
    CONSTRUCCION DE CRITERIOSTÉCNICOS PARA ELCONSTRUCCION DE CRITERIOS TÉCNICOS PARA ELCONSTRUCCION DE CRITERIOS TÉCNICOS PARA ELCONSTRUCCION DE CRITERIOS TÉCNICOS PARA EL APROVECHAMIENTO Y VALORIZACIÓN DE RESIDUOD SÓLIDOS.APROVECHAMIENTO Y VALORIZACIÓN DE RESIDUOD SÓLIDOS.APROVECHAMIENTO Y VALORIZACIÓN DE RESIDUOD SÓLIDOS.APROVECHAMIENTO Y VALORIZACIÓN DE RESIDUOD SÓLIDOS. Manual 3:Manual 3:Manual 3:Manual 3: RESIDUOS ORGÁNICOS, PAPEL Y CARTÓN.RESIDUOS ORGÁNICOS, PAPEL Y CARTÓN.RESIDUOS ORGÁNICOS, PAPEL Y CARTÓN.RESIDUOS ORGÁNICOS, PAPEL Y CARTÓN. - 54 - PRIMERA PARTE: APROVECHAMIENTO Y VALORIZACIÓN DE RESIDUOS ORGANICOS CON ALTA TASA DE BIODEGRADBILIDADPRIMERA PARTE: APROVECHAMIENTO Y VALORIZACIÓN DE RESIDUOS ORGANICOS CON ALTA TASA DE BIODEGRADBILIDADPRIMERA PARTE: APROVECHAMIENTO Y VALORIZACIÓN DE RESIDUOS ORGANICOS CON ALTA TASA DE BIODEGRADBILIDADPRIMERA PARTE: APROVECHAMIENTO Y VALORIZACIÓN DE RESIDUOS ORGANICOS CON ALTA TASA DE BIODEGRADBILIDAD epam s.a. e.s.p.Ministerio de Ambiente, Vivienda y Desarrollo Territorial - FONAM - lombicultura se podrán utilizar para aumentar la superficie de compostaje implicada por el aumento del tiempo de este proceso en la segunda etapa. • El volteo se hará con la máquina compostadora, mediante dos pasadas cada semana, para un total de 10 pasadas si el tiempo del proceso es de 40 días, o 5 pasadas si es de 21 días. Para su operación, la máquina compostadora requiere ser tirada por un tractor, cuya adquisición es necesario prever. (Ver foto 17) Foto 17. Ejemplo de empleo de compostadora y tractor Fuente: Epam. 1995. • La recolección del compost se podrá seguir haciendo con carretilla, pero también podrá hacerse con el cargador, el cual llevará el material directamente al inicio de cada terraza de lombricultura, donde podrá ser recogido por los operarios en carretilla y depositarlo en las camas de lombricultura. • En principio, no será necesaria la trituración previa del material, ya que la máquina compostadora cumplirá esta función en sus pasos sucesivos sobre las pilas de compost. • La conformación de las pilas de compostaje será diferente para facilitar el paso de la máquina compostadora. Su forma será aproximadamente la de un paralelipípedo como el mostrado en la Figura 4. Las pilas tendrán una longitud mayor (del orden de 50 a 80 metros), en otro caso proporcional al volumen diario de residuos, aunque, para facilitar la operación de la compostadora, su ancho debe ser de 2,5 metros y su altura 1 metro. En consecuencia, el volumen de cada pila variará en función del volumen diario de residuos. • Las pilas se deben numerar para llevar un control sobre ellas, colocando en fichas los datos concernientes al proceso de digestión, tales como fecha de inicio del proceso, temperatura, pH y humedad. A continuación se muestra la forma y disposición de estas pilas. • El personal recomendado para el control de los procesos de tratamiento de residuos orgánicos es el siguiente: - Un (1) tractorista. - Un (1) técnico en compostaje. - Dos (2) operarios (o más según el tamaño de la planta).
  • 62.
    CONSTRUCCION DE CRITERIOSTÉCNICOS PARA ELCONSTRUCCION DE CRITERIOS TÉCNICOS PARA ELCONSTRUCCION DE CRITERIOS TÉCNICOS PARA ELCONSTRUCCION DE CRITERIOS TÉCNICOS PARA EL APROVECHAMIENTO Y VALORIZACIÓN DE RESIDUOD SÓLIDOS.APROVECHAMIENTO Y VALORIZACIÓN DE RESIDUOD SÓLIDOS.APROVECHAMIENTO Y VALORIZACIÓN DE RESIDUOD SÓLIDOS.APROVECHAMIENTO Y VALORIZACIÓN DE RESIDUOD SÓLIDOS. Manual 3:Manual 3:Manual 3:Manual 3: RESIDUOS ORGÁNICOS, PAPEL Y CARTÓN.RESIDUOS ORGÁNICOS, PAPEL Y CARTÓN.RESIDUOS ORGÁNICOS, PAPEL Y CARTÓN.RESIDUOS ORGÁNICOS, PAPEL Y CARTÓN. - 55 - PRIMERA PARTE: APROVECHAMIENTO Y VALORIZACIÓN DE RESIDUOS ORGANICOS CON ALTA TASA DE BIODEGRADBILIDADPRIMERA PARTE: APROVECHAMIENTO Y VALORIZACIÓN DE RESIDUOS ORGANICOS CON ALTA TASA DE BIODEGRADBILIDADPRIMERA PARTE: APROVECHAMIENTO Y VALORIZACIÓN DE RESIDUOS ORGANICOS CON ALTA TASA DE BIODEGRADBILIDADPRIMERA PARTE: APROVECHAMIENTO Y VALORIZACIÓN DE RESIDUOS ORGANICOS CON ALTA TASA DE BIODEGRADBILIDAD epam s.a. e.s.p.Ministerio de Ambiente, Vivienda y Desarrollo Territorial - FONAM - • En cuanto a las herramientas y equipos se requieren: - Tractor. - Cargador. - Compostadora. - Trituradora (opcional). - Bulldózer (parcial). - Planta de microorganismos (5.000 litros de capacidad). - Herramientas manuales (Carretilla). 1.8 CONTROL DE CALIDAD DE PRODUCTOS Y BUENAS PRÁCTICAS DE MANUFACTURA. La importancia del control de calidad en los procesos de aprovechamiento de los residuos orgánicos es necesaria para conseguir materiales procesados que respondan a las estrictas especificaciones del mercado. Con el fin de conseguir el mejor precio posible para los productos obtenidos en los procesos de compostaje y lombricultura, es necesario tener en cuenta los parámetros que se describen en los siguientes numerales. 1.8.1 Recomendaciones generales plantas de aprovechamiento. • Administración de inventarios: Se debe llevar un estricto control del ingreso de residuos a las plantas, teniendo especial cuidado en procesar los materiales de acuerdo a su orden de llegada con el fin de minimizar la degradación de los residuos orgánicos; de esta manera se puede disminuir la generación de olores indeseables. • Programas de mantenimiento preventivo: El establecimiento de las necesidades de mantenimiento de los equipos y herramientas utilizados para los diferentes procesos de aprovechamiento de los residuos plásticos elimina o minimiza emisiones generadas por fugas, ruido, gases y mejoran el desempeño y rendimiento de los mismos. • Cuidado de los recursos hídricos. Se deben evitar fugas y desperdicios en los diferentes sistemas de las plantas de aprovechamiento. Es necesario dar el tratamiento adecuado a los lixiviados que se pudieran generar durante los procesos de aprovechamiento biológico para evitar la contaminación de las fuentes de agua cercanas. 1.8.2 Medidas de higiene y seguridad industrial. De acuerdo con la normatividad laboral vigente, todo centro de trabajo debe asegurar unas condiciones laborales seguras que eviten accidentes o enfermedades profesionales a los trabajadores, por lo tanto las plantas para el aprovechamiento de residuos orgánicos deben contar con instalaciones bien iluminadas, ventiladas y con zonas de trabajo, transito vehicular y peatonal correctamente demarcadas y libres de obstáculos para facilitar el manejo y transporte de materiales.
  • 63.
    CONSTRUCCION DE CRITERIOSTÉCNICOS PARA ELCONSTRUCCION DE CRITERIOS TÉCNICOS PARA ELCONSTRUCCION DE CRITERIOS TÉCNICOS PARA ELCONSTRUCCION DE CRITERIOS TÉCNICOS PARA EL APROVECHAMIENTO Y VALORIZACIÓN DE RESIDUOD SÓLIDOS.APROVECHAMIENTO Y VALORIZACIÓN DE RESIDUOD SÓLIDOS.APROVECHAMIENTO Y VALORIZACIÓN DE RESIDUOD SÓLIDOS.APROVECHAMIENTO Y VALORIZACIÓN DE RESIDUOD SÓLIDOS. Manual 3:Manual 3:Manual 3:Manual 3: RESIDUOS ORGÁNICOS, PAPEL Y CARTÓN.RESIDUOS ORGÁNICOS, PAPEL Y CARTÓN.RESIDUOS ORGÁNICOS, PAPEL Y CARTÓN.RESIDUOS ORGÁNICOS, PAPEL Y CARTÓN. - 56 - PRIMERA PARTE: APROVECHAMIENTO Y VALORIZACIÓN DE RESIDUOS ORGANICOS CON ALTA TASA DE BIODEGRADBILIDADPRIMERA PARTE: APROVECHAMIENTO Y VALORIZACIÓN DE RESIDUOS ORGANICOS CON ALTA TASA DE BIODEGRADBILIDADPRIMERA PARTE: APROVECHAMIENTO Y VALORIZACIÓN DE RESIDUOS ORGANICOS CON ALTA TASA DE BIODEGRADBILIDADPRIMERA PARTE: APROVECHAMIENTO Y VALORIZACIÓN DE RESIDUOS ORGANICOS CON ALTA TASA DE BIODEGRADBILIDAD epam s.a. e.s.p.Ministerio de Ambiente, Vivienda y Desarrollo Territorial - FONAM - También se deben cumplir todas las disposiciones del Programa de Salud Ocupacional descrito en el Manual 1 Generalidades, teniendo especial cuidado con el control de los riesgos laborales generados por las diferentes actividades de aprovechamiento de residuos orgánicos, relacionadas en la tabla 4. Tabla 4. Riesgos ocupacionales del aprovechamiento de residuos orgánicos. Actividad Peligro Riesgo Medida de control Selección de materiales. Malos olores. Afectación a la salud. Utilización de mascarillas para protección respiratoria. Manipulación de residuos sólidos. Contacto con sustancias peligrosas. Cortaduras, heridas, infecciones, tétano u otra enfermedad. Guantes de cuero o malla de acero. Botiquín de primeros auxilios. Ruido. Hipoacusia. Mantenimiento preventivo y utilización de protección auditiva. Manejo del tiempo de exposición. Programas de vigilancia epidemiológica. Trituración. Proyección de partículas. Laceraciones en los ojos. Utilización de protección visual tipo monogafa. Ruido. Hipoacusia. Aislamiento acústico de los equipos, mantenimiento preventivo y utilización de protección auditiva. Peligros generados por el proceso de carga de materiales. Heridas y cortaduras Utilización de guantes de malla de acero. Capacitación y entrenamiento. Instructivos de las medidas de seguridad. Transformación Ruido. Hipoacusia. Mantenimiento preventivo y utilización de protección auditiva. Manejo del tiempo de exposición. Programas de vigilancia epidemiológica. Manipulación de sustancias en descomposició n Enfermedades infecciosas, dermatitis, otras afectaciones a la salud. Utilización de guantes de plástico y ropa de trabajo adecuada, se recomienda la utilización de petos o delantales de plástico o caucho y botas de caucho. Ergonómico por actividad de volteo manual. Lesiones de espalda, dolores lumbares o musculares. Capacitación en técnicas de volteo. Hacer ejercicios para relajación de espalda después de terminar la labor. Malos olores. Afectación a la salud. Utilización de mascarillas para protección respiratoria. Peligros mecánicos y eléctricos. Accidentes de trabajo. Capacitación y entrenamiento. Instructivos claros del proceso.
  • 64.
    CONSTRUCCION DE CRITERIOSTÉCNICOS PARA ELCONSTRUCCION DE CRITERIOS TÉCNICOS PARA ELCONSTRUCCION DE CRITERIOS TÉCNICOS PARA ELCONSTRUCCION DE CRITERIOS TÉCNICOS PARA EL APROVECHAMIENTO Y VALORIZACIÓN DE RESIDUOD SÓLIDOS.APROVECHAMIENTO Y VALORIZACIÓN DE RESIDUOD SÓLIDOS.APROVECHAMIENTO Y VALORIZACIÓN DE RESIDUOD SÓLIDOS.APROVECHAMIENTO Y VALORIZACIÓN DE RESIDUOD SÓLIDOS. Manual 3:Manual 3:Manual 3:Manual 3: RESIDUOS ORGÁNICOS, PAPEL Y CARTÓN.RESIDUOS ORGÁNICOS, PAPEL Y CARTÓN.RESIDUOS ORGÁNICOS, PAPEL Y CARTÓN.RESIDUOS ORGÁNICOS, PAPEL Y CARTÓN. - 57 - PRIMERA PARTE: APROVECHAMIENTO Y VALORIZACIÓN DE RESIDUOS ORGANICOS CON ALTA TASA DE BIODEGRADBILIDADPRIMERA PARTE: APROVECHAMIENTO Y VALORIZACIÓN DE RESIDUOS ORGANICOS CON ALTA TASA DE BIODEGRADBILIDADPRIMERA PARTE: APROVECHAMIENTO Y VALORIZACIÓN DE RESIDUOS ORGANICOS CON ALTA TASA DE BIODEGRADBILIDADPRIMERA PARTE: APROVECHAMIENTO Y VALORIZACIÓN DE RESIDUOS ORGANICOS CON ALTA TASA DE BIODEGRADBILIDAD epam s.a. e.s.p.Ministerio de Ambiente, Vivienda y Desarrollo Territorial - FONAM - Actividad Peligro Riesgo Medida de control Proceso mecanizados. Almacenamiento Ergonómico Lesiones de espalda por mal manejo de cargas. Capacitación en manejo de cargas. Utilización de equipos para el transporte de residuos. Mantenimiento de maquinaria, equipos e infraestructura. Peligros mecánicos y eléctricos. Accidentes de trabajo. Capacitación y entrenamiento. Instructivos claros del proceso. Fuente: Esta consultoría. 2008 1.8.3 Requisitos de calidad productos terminados. En el Titulo F del RAS versión 2008, se establecen los límites máximos permisibles de contenidos microbiológicos y químicos para los compost obtenidos en los procesos de estabilización de materia orgánica. De acuerdo a estos límites, el documento define, tres categorías de calidad de compost de acuerdo con los usos finales para los cuales este destinado. Las categorías A y B, son considerados compost no peligrosos, la categoría C presenta valores de referencia de los parámetros diferentes (superiores e inferiores en donde aplique). En la tabla 5 se presentan los límites máximos permisibles en el compost y en la tabla 6 se encuentran los usos del compost de acuerdo a cada categoría. Tabla 5. Límites máximos permisibles en el compost. Parámetro Valor de referencia Parámetros físico químicos Categoría A Categoría B Contenido de humedad (%) ≤ 20,0 ≤ 25 Contenido de cenizas (%) < 60,0 Contenido de carbono orgánico oxidable total (%) > 15,0 Capacidad de intercambio catiónico (meq/100g) > 30,0 > 20 Capacidad de retención de humedad (%) > 100,0 > 100 pH (Unidades) 4,0 < pH < 9,0 Densidad real (g/cm3 Base Seca) < 0,6 N total, P2O5 y K2O (%) Declararlos si cada uno es > 1,0% Metales pesados (mg/Kg Base Seca) USO AGRÍCOLA OTROS USOS Arsénico (As) 15,0 140,0 75,0 Cadmio (Cd) 0,7 39,0 85,0 Cobre (Cu) 70,0 1.500,0 4.300,0 Cromo (Cr) 70,0 1.200,0 3.000,0 Mercurio (Hg) 0,4 17,0 57,0 Níquel (Ni) 25,0 420,0 420,0 Plomo (Pb) 45,0 300,0 840,0
  • 65.
    CONSTRUCCION DE CRITERIOSTÉCNICOS PARA ELCONSTRUCCION DE CRITERIOS TÉCNICOS PARA ELCONSTRUCCION DE CRITERIOS TÉCNICOS PARA ELCONSTRUCCION DE CRITERIOS TÉCNICOS PARA EL APROVECHAMIENTO Y VALORIZACIÓN DE RESIDUOD SÓLIDOS.APROVECHAMIENTO Y VALORIZACIÓN DE RESIDUOD SÓLIDOS.APROVECHAMIENTO Y VALORIZACIÓN DE RESIDUOD SÓLIDOS.APROVECHAMIENTO Y VALORIZACIÓN DE RESIDUOD SÓLIDOS. Manual 3:Manual 3:Manual 3:Manual 3: RESIDUOS ORGÁNICOS, PAPEL Y CARTÓN.RESIDUOS ORGÁNICOS, PAPEL Y CARTÓN.RESIDUOS ORGÁNICOS, PAPEL Y CARTÓN.RESIDUOS ORGÁNICOS, PAPEL Y CARTÓN. - 58 - PRIMERA PARTE: APROVECHAMIENTO Y VALORIZACIÓN DE RESIDUOS ORGANICOS CON ALTA TASA DE BIODEGRADBILIDADPRIMERA PARTE: APROVECHAMIENTO Y VALORIZACIÓN DE RESIDUOS ORGANICOS CON ALTA TASA DE BIODEGRADBILIDADPRIMERA PARTE: APROVECHAMIENTO Y VALORIZACIÓN DE RESIDUOS ORGANICOS CON ALTA TASA DE BIODEGRADBILIDADPRIMERA PARTE: APROVECHAMIENTO Y VALORIZACIÓN DE RESIDUOS ORGANICOS CON ALTA TASA DE BIODEGRADBILIDAD epam s.a. e.s.p.Ministerio de Ambiente, Vivienda y Desarrollo Territorial - FONAM - Parámetro Valor de referencia Selenio (Se) 15,0 36,0 100,0 Zinc (Zn) 200,0 2.800,0 7.500,0 Parámetros microbiológicos Categoría A Categoría B Salmonella sp. Ausente en 25 gramos de muestra de producto final (En base seca) < 1,00 E(+3) UFC/g de muestra de producto final base se Entero bacterias totales < 1,00 E(+3) NMP/g de producto final (En base seca) Huevos de Helmintos < 1 Huevo de Helminto Viable/4 g de muestra de producto final (En base seca) Coliformes Fecales < 2,00 E(+6) UFC/g de muestra de producto final base seca Contenido de materiales inertes para las dos categorías Tamaño de partícula Valor de referencia (% en peso base seca) Plástico, metal, caucho Tamaño > 2,0 mm < 0,20 Vidrio 2,0 mm < Tamaño < 16,0 mm < 0,02 Tamaño ≥ 16,0 mm Ausente Piedras Tamaño > 5,0 mm < 2,00 Fuente: CRA. Reglamento Técnico Sector Agua Potable Y Saneamiento Básico RAS. Sección II Titulo F. Capitulo 6. Ministerio de Ambiente, Vivienda y Desarrollo Territorial. Documento de actualización. Bogotá. 2008. Tabla 6. Posibilidades de uso del compost. CATEGORÍA USOS A • En agricultura, como abonos orgánicos o acondicionadores orgánicos no húmicos de suelos en cultivos hortícolas, frutícolas, forraje, fibras y praderas para pastoreo. • Para remediación de suelos contaminados, lechos biológicos para el tratamiento de emisiones y vertimientos, soporte físico y sustrato biológico en sistemas de filtración, absorción y adsorción. • En la fabricación de briquetas y pellets para procesos de tratamiento térmico de residuos y en procesos de oxidación térmica o reducción térmica, como combustible alternativo. • Como insumo en la obtención de materiales de construcción. • Los mismos usos que en la categoría B. Nota: Para uso como abono orgánico se recomienda que los residuos a compostar provengan únicamente de plazas de mercado, poda y corte, industrias alimenticias (Frutas, verduras, bebidas). B • En la estabilización de taludes de proyectos de la red vial nacional, secundaria y/o terciaria.
  • 66.
    CONSTRUCCION DE CRITERIOSTÉCNICOS PARA ELCONSTRUCCION DE CRITERIOS TÉCNICOS PARA ELCONSTRUCCION DE CRITERIOS TÉCNICOS PARA ELCONSTRUCCION DE CRITERIOS TÉCNICOS PARA EL APROVECHAMIENTO Y VALORIZACIÓN DE RESIDUOD SÓLIDOS.APROVECHAMIENTO Y VALORIZACIÓN DE RESIDUOD SÓLIDOS.APROVECHAMIENTO Y VALORIZACIÓN DE RESIDUOD SÓLIDOS.APROVECHAMIENTO Y VALORIZACIÓN DE RESIDUOD SÓLIDOS. Manual 3:Manual 3:Manual 3:Manual 3: RESIDUOS ORGÁNICOS, PAPEL Y CARTÓN.RESIDUOS ORGÁNICOS, PAPEL Y CARTÓN.RESIDUOS ORGÁNICOS, PAPEL Y CARTÓN.RESIDUOS ORGÁNICOS, PAPEL Y CARTÓN. - 59 - PRIMERA PARTE: APROVECHAMIENTO Y VALORIZACIÓN DE RESIDUOS ORGANICOS CON ALTA TASA DE BIODEGRADBILIDADPRIMERA PARTE: APROVECHAMIENTO Y VALORIZACIÓN DE RESIDUOS ORGANICOS CON ALTA TASA DE BIODEGRADBILIDADPRIMERA PARTE: APROVECHAMIENTO Y VALORIZACIÓN DE RESIDUOS ORGANICOS CON ALTA TASA DE BIODEGRADBILIDADPRIMERA PARTE: APROVECHAMIENTO Y VALORIZACIÓN DE RESIDUOS ORGANICOS CON ALTA TASA DE BIODEGRADBILIDAD epam s.a. e.s.p.Ministerio de Ambiente, Vivienda y Desarrollo Territorial - FONAM - • En la rehabilitación y recuperación de suelos degradados de uso no agrícola, áreas destinadas al ornato y la recreación, jardines, parques y zonas verdes. • En la revegetalización de suelos degradados de uso no agrícola. • Como material para cobertura y revegetalización de áreas erosionadas y de minería a cielo abierto. • En plantaciones forestales. • En la fabricación de briquetas y pellets para procesos de tratamiento térmico de residuos como combustible alternativo. • Los mismos usos que en la categoría C. C • En las coberturas intermedias de cierre de plataformas y cobertura final de clausura en sistemas de disposición final de residuos sólidos, tipo relleno sanitario para revegetalización y paisajismo. • En la disposición conjunta con residuos sólidos en sistemas tipo relleno sanitario y en sistemas de disposición final exclusivos de biosólidos y/o materiales orgánicos estabilizados. Fuente: Adaptado de: CRA. Reglamento Técnico Sector Agua Potable Y Saneamiento Básico RAS. Sección II Titulo F. Capitulo 6. Ministerio de Ambiente, Vivienda y Desarrollo Territorial. Documento de actualización. Bogotá. 2008.
  • 67.
    CONSTRUCCION DE CRITERIOSTÉCNICOS PARA ELCONSTRUCCION DE CRITERIOS TÉCNICOS PARA ELCONSTRUCCION DE CRITERIOS TÉCNICOS PARA ELCONSTRUCCION DE CRITERIOS TÉCNICOS PARA EL APROVECHAMIENTO Y VALORIZACIÓN DE RESIDUOD SÓLIDOS.APROVECHAMIENTO Y VALORIZACIÓN DE RESIDUOD SÓLIDOS.APROVECHAMIENTO Y VALORIZACIÓN DE RESIDUOD SÓLIDOS.APROVECHAMIENTO Y VALORIZACIÓN DE RESIDUOD SÓLIDOS. Manual 3:Manual 3:Manual 3:Manual 3: RESIDUOS ORGÁNICOS, PAPEL Y CARTÓN.RESIDUOS ORGÁNICOS, PAPEL Y CARTÓN.RESIDUOS ORGÁNICOS, PAPEL Y CARTÓN.RESIDUOS ORGÁNICOS, PAPEL Y CARTÓN. - 60 - PRIMERA PARTE: APROVECHAMIENTO Y VALORIZACIÓN DE RESIDUOS ORGANICOS CON ALTA TASA DE BIODEGRADBILIDADPRIMERA PARTE: APROVECHAMIENTO Y VALORIZACIÓN DE RESIDUOS ORGANICOS CON ALTA TASA DE BIODEGRADBILIDADPRIMERA PARTE: APROVECHAMIENTO Y VALORIZACIÓN DE RESIDUOS ORGANICOS CON ALTA TASA DE BIODEGRADBILIDADPRIMERA PARTE: APROVECHAMIENTO Y VALORIZACIÓN DE RESIDUOS ORGANICOS CON ALTA TASA DE BIODEGRADBILIDAD epam s.a. e.s.p.Ministerio de Ambiente, Vivienda y Desarrollo Territorial - FONAM - 2. APROVECHAMIENTO Y VALORIZACIÓN DE RESIDUOS DE PAPEL Y CARTÓN 2.1 DEFINICIONES Celulosa. Material que forma las paredes celulares de plantas y árboles y se usa para hacer papel. (La tecnología del papel. Glosario. Disponible online: http://www.carolinacurriculum.com/stc/glossaries/Spanish_glossaries/TP-Gloss-SP.pdf) Fibra virgen: Fibra de papel hecha de material de planta nuevo; no reciclado. (La tecnología del papel. Glosario. Disponible online: http://www.carolinacurriculum.com/stc/glossaries/Spanish_glossaries/TP-Gloss-SP.pdf) Lignina: Sustancia pegajosa en las paredes celulares de las plantas. (La tecnología del papel. Glosario. Disponible online: http://www.carolinacurriculum.com/stc/glossaries/Spanish_glossaries/TP-Gloss-SP.pdf) Pulpa: Suspensión acuosa del producto resultante de la madera tratada por desintegración mecánica o tratamiento químico. En el primer caso, la pulpa (p. mecánica) está formada por minúsculos fragmentos de madera; en el segundo (pulpa química) está formada por fibras celulósicas, habiendo sido separada la lignina por digestión química a partir de una pulpa mecánica. Existen tratamientos intermedios y variantes de los químicos, que proporcionan diferentes variedades de pulpas.( Papelnet.cl. Glosario. Disponible online: http://www.papelnet.cl/ayuda/glosario_p.htm) Papel y cartón compuesto. Material compuesto por la mezcla de papel y/o cartón con otros materiales (plásticos, aluminio, vidrio, minerales, etc.), elaborado bajo procesos de laminación, recubrimiento, deposición, y evaporación; los cuales permiten generar productos con propiedades específicas de durabilidad, variedad de resistencias mecánicas, resistencia a la humedad y características adecuadas para ser usados, por ejemplo, como carátulas de cuadernos, portadas de revistas, cajas plegadizas y empaques para el envasado de productos alimenticios.(GTC 53-4) Residuos de papeles y cartones plastificados. Residuos de papel compuestos de fibra y una o más capas de plástico. El plástico se emplea para mejorar las condiciones de durabilidad del producto. (GTC 53-4) Residuos de los residuos compuestos con más de dos materiales: residuo de empaque compuesto principalmente de papel rígido o cartón con laminación de otros materiales tales como plásticos, aluminio, etc. Este material es normalmente usado como envase de productos alimenticios. (GTC 53-4) Repulpeo. Actividad consistente en desfibrar los materiales compuestos de papel y cartón, con el fin de extraer la pulpa aprovechable y generar nuevos productos. (GTC 53-4)
  • 68.
    CONSTRUCCION DE CRITERIOSTÉCNICOS PARA ELCONSTRUCCION DE CRITERIOS TÉCNICOS PARA ELCONSTRUCCION DE CRITERIOS TÉCNICOS PARA ELCONSTRUCCION DE CRITERIOS TÉCNICOS PARA EL APROVECHAMIENTO Y VALORIZACIÓN DE RESIDUOD SÓLIDOS.APROVECHAMIENTO Y VALORIZACIÓN DE RESIDUOD SÓLIDOS.APROVECHAMIENTO Y VALORIZACIÓN DE RESIDUOD SÓLIDOS.APROVECHAMIENTO Y VALORIZACIÓN DE RESIDUOD SÓLIDOS. Manual 3:Manual 3:Manual 3:Manual 3: RESIDUOS ORGÁNICOS, PAPEL Y CARTÓN.RESIDUOS ORGÁNICOS, PAPEL Y CARTÓN.RESIDUOS ORGÁNICOS, PAPEL Y CARTÓN.RESIDUOS ORGÁNICOS, PAPEL Y CARTÓN. - 61 - PRIMERA PARTE: APROVECHAMIENTO Y VALORIZACIÓN DE RESIDUOS ORGANICOS CON ALTA TASA DE BIODEGRADBILIDADPRIMERA PARTE: APROVECHAMIENTO Y VALORIZACIÓN DE RESIDUOS ORGANICOS CON ALTA TASA DE BIODEGRADBILIDADPRIMERA PARTE: APROVECHAMIENTO Y VALORIZACIÓN DE RESIDUOS ORGANICOS CON ALTA TASA DE BIODEGRADBILIDADPRIMERA PARTE: APROVECHAMIENTO Y VALORIZACIÓN DE RESIDUOS ORGANICOS CON ALTA TASA DE BIODEGRADBILIDAD epam s.a. e.s.p.Ministerio de Ambiente, Vivienda y Desarrollo Territorial - FONAM - 2.2 PROBLEMÁTICA AMBIENTAL DE LOS RESIDUOS DE PAPEL Y CARTON. El papel y los productos relacionados con él se elaboran a partir de fibras de celulosa presentes en las plantas. Estas fibras pueden provenir de diferentes vegetales: algodón, madera, paja de cereales, etc., pero actualmente la mayor parte de la producción mundial del papel proviene de la madera. Se estima que un tercio del total de madera procesada en el mundo se emplea para la fabricación de pasta para papel. El rápido y mantenido crecimiento de la demanda de productos de papel ha ido de la mano de una mayor escasez en la provisión de madera, provocando la desaparición de bosques nativos con los consecuentes impactos sobre los ecosistemas que forman parte de ellos. Adicionalmente, la deforestación trae consigo otro tipo de problemas ambientales como lo son: - Sequías: donde hay mucha vegetación aumenta la humedad ambiental, así como las reservas de agua en el subsuelo. - Erosión: los árboles impiden que el viento y el agua se lleven la tierra fértil, y que el sol desertice el suelo. El suelo del bosque suele ser blando, mientras que donde no hay árboles es duro, como una costra. - Inundaciones: el humus del suelo boscoso retiene el agua de lluvia, y las raíces evitan que se vaya la tierra. En los lugares donde no hay cobertura vegetal, el suelo se compacta e impide que el agua se infiltre, por lo cual las corrientes de agua fluyen sobre el suelo aumentando las probabilidades de inundaciones. La elaboración de papel a partir de madera requiere grandes cantidades de agua y energía. Por ejemplo, la producción de una tonelada de papel de alta calidad, consume en promedio 200.000 litros de agua y 7.600 kwh de energía. También se emiten a la atmósfera sustancias contaminantes como compuestos orgánicos volátiles, óxidos nitrosos y de azufre, acetona, metanol, organoclorados, ácido clorhídrico y sulfúrico, partículas y monóxido de carbono. Además, con frecuencia produce el molesto olor a huevos podridos de los compuestos de azufre. Debido al elevado consumo energético, también origina indirectamente, emisiones de dióxido de carbono, responsables del efecto invernadero. En cuanto a los vertimientos, se tiene que los efluentes de las fábricas de papel contienen una gran cantidad y diversidad de contaminantes, como fibras de celulosa disueltas, compuestos orgánicos de azufre, resinas ácidas y otros desechos de la madera. Estos residuos tienen una elevada toxicidad y requieren complejos y costosos sistemas de tratamiento para reducir su impacto sobre los cauces receptores. El papel es un recurso natural renovable y reciclable, por lo tanto, la problemática ambiental generada dentro de los procesos de producción del mismo, puede ser resuelta mediante la aplicación de procesos de producción más limpios y eficientes, que reduzcan el consumo de materias primas (fibras vírgenes, agua y energía) y la contaminación ligada al proceso (mejorar los métodos para eliminar la lignina, reutilización de productos químicos, etc.). Todo ello con el objetivo de reducir costos y conseguir un ciclo cerrado en el que se genere menos contaminación del aire, del agua y del suelo, y se genere menos explotación de bosques en el país, buscando una gestión forestal sostenible y un uso cada vez más del papel y cartón usado como materia prima.
  • 69.
    CONSTRUCCION DE CRITERIOSTÉCNICOS PARA ELCONSTRUCCION DE CRITERIOS TÉCNICOS PARA ELCONSTRUCCION DE CRITERIOS TÉCNICOS PARA ELCONSTRUCCION DE CRITERIOS TÉCNICOS PARA EL APROVECHAMIENTO Y VALORIZACIÓN DE RESIDUOD SÓLIDOS.APROVECHAMIENTO Y VALORIZACIÓN DE RESIDUOD SÓLIDOS.APROVECHAMIENTO Y VALORIZACIÓN DE RESIDUOD SÓLIDOS.APROVECHAMIENTO Y VALORIZACIÓN DE RESIDUOD SÓLIDOS. Manual 3:Manual 3:Manual 3:Manual 3: RESIDUOS ORGÁNICOS, PAPEL Y CARTÓN.RESIDUOS ORGÁNICOS, PAPEL Y CARTÓN.RESIDUOS ORGÁNICOS, PAPEL Y CARTÓN.RESIDUOS ORGÁNICOS, PAPEL Y CARTÓN. - 62 - PRIMERA PARTE: APROVECHAMIENTO Y VALORIZACIÓN DE RESIDUOS ORGANICOS CON ALTA TASA DE BIODEGRADBILIDADPRIMERA PARTE: APROVECHAMIENTO Y VALORIZACIÓN DE RESIDUOS ORGANICOS CON ALTA TASA DE BIODEGRADBILIDADPRIMERA PARTE: APROVECHAMIENTO Y VALORIZACIÓN DE RESIDUOS ORGANICOS CON ALTA TASA DE BIODEGRADBILIDADPRIMERA PARTE: APROVECHAMIENTO Y VALORIZACIÓN DE RESIDUOS ORGANICOS CON ALTA TASA DE BIODEGRADBILIDAD epam s.a. e.s.p.Ministerio de Ambiente, Vivienda y Desarrollo Territorial - FONAM - Una vez usado, el papel se convierte en un residuo sólido desechable que generalmente se dispone junto con los demás residuos sólidos en botaderos y rellenos sanitarios. No obstante, gran parte de los papeles y cartones usados son susceptibles de reincorporar a los ciclos productivos económicos, mediante su reciclaje o transformación en nuevos tipos de papel. 2.3 BENEFICIOS DEL APROVECHAMIENTO DE LOS RESIDUOS DE PAPEL Y CARTÓN El reciclaje y transformación de los residuos de papel y cartón para su reuso al interior de los ciclos económicos tiene varios beneficios: • En primer lugar reduce la demanda de fabricación de papeles y cartones, lo que tiene un efecto positivo indirecto sobre la deforestación destinada a la producción de madera para pulpas de papel. • En segundo lugar, reduce los impactos negativos sobre el agua, el aire y el suelo ligados a los procesos de fabricación de papel. • En tercer lugar, reduce la cantidad de residuos sólidos generados por las actividades humanas y destinados a ser dispuestos en rellenos sanitarios, lo que disminuye la demanda de superficie para disposición y los consiguientes problemas y conflictos sociales relacionados con la presencia de rellenos sanitarios. • En cuarto lugar, la recolección, reciclaje y transformación de residuos de papel y cartón es una de las actividades que más empleo e ingresos genera, en especial para poblaciones pobres que, por esta misma condición, se dedican a la recolección y venta de estos tipos de residuos. • De igual manera, los costos de la fabricación de papel y cartón a partir de estos mismos residuos son significativamente menores que los costos de fabricación de papel a partir de la transformación de la madera en pasta de papel y de ésta en papel, incluida la tala de los bosques y el transporte de la madera. 2.4 ELEMENTOS GENERALES DE LA GESTION DE LOS RESIDUOS DE PAPEL Y CARTÓN. La gestión de los residuos de papel y cartón, planteada en este manual, esta compuesta por tres (3) acciones de manejo a saber: la primera es la reutilización de los productos antes de ser desechados, en seguida se tiene el aprovechamiento para reciclaje y como última opción se tiene la disposición final controlada, como se muestra en la figura 21.
  • 70.
    CONSTRUCCION DE CRITERIOSTÉCNICOS PARA ELCONSTRUCCION DE CRITERIOS TÉCNICOS PARA ELCONSTRUCCION DE CRITERIOS TÉCNICOS PARA ELCONSTRUCCION DE CRITERIOS TÉCNICOS PARA EL APROVECHAMIENTO Y VALORIZACIÓN DE RESIDUOD SÓLIDOS.APROVECHAMIENTO Y VALORIZACIÓN DE RESIDUOD SÓLIDOS.APROVECHAMIENTO Y VALORIZACIÓN DE RESIDUOD SÓLIDOS.APROVECHAMIENTO Y VALORIZACIÓN DE RESIDUOD SÓLIDOS. Manual 3:Manual 3:Manual 3:Manual 3: RESIDUOS ORGÁNICOS, PAPEL Y CARTÓN.RESIDUOS ORGÁNICOS, PAPEL Y CARTÓN.RESIDUOS ORGÁNICOS, PAPEL Y CARTÓN.RESIDUOS ORGÁNICOS, PAPEL Y CARTÓN. - 63 - PRIMERA PARTE: APROVECHAMIENTO Y VALORIZACIÓN DE RESIDUOS ORGANICOS CON ALTA TASA DE BIODEGRADBILIDADPRIMERA PARTE: APROVECHAMIENTO Y VALORIZACIÓN DE RESIDUOS ORGANICOS CON ALTA TASA DE BIODEGRADBILIDADPRIMERA PARTE: APROVECHAMIENTO Y VALORIZACIÓN DE RESIDUOS ORGANICOS CON ALTA TASA DE BIODEGRADBILIDADPRIMERA PARTE: APROVECHAMIENTO Y VALORIZACIÓN DE RESIDUOS ORGANICOS CON ALTA TASA DE BIODEGRADBILIDAD epam s.a. e.s.p.Ministerio de Ambiente, Vivienda y Desarrollo Territorial - FONAM - Figura 21. Gestión de residuos de papel y cartón. Fuente: Esta consultoría. 2008. 2.4.1 Reutilización del papel y cartón. La primera acción recomendada para la gestión del papel y cartón es la reutilización de dichos materiales antes de desecharlos, esta actividad debe ser llevada a cabo por los generadores directamente, y tiene que ver con el máximo aprovechamiento del recurso para aumentar su vida útil. Los consumidores deben acoger los principios del consumo responsable y tomar conciencia de la importancia del reuso para la conservación de los recursos naturales. En el caso del papel, se debe fomentar es el uso de ambas caras de las hojas, ya sea para fotocopiado, reimpresión o para la fabricación de cuadernos de notas. Para el cartón, es recomendable que se reutilice para almacenamiento cuantas veces sea posible antes de desecharlo. 2.4.2 Aprovechamiento para reciclaje. El siguiente paso de la gestión de los residuos de papel y cartón es el reciclado que implica una eficaz selección en origen y recogida selectiva de los residuos. Por lo tanto la colaboración de la comunidad en este punto es de vital importancia. Una vez transportados a las plantas de aprovechamiento, los residuos de papel y cartón son sometidos a procesos de acondicionamiento relativamente sencillos, por lo que estos materiales, puede convertirse fácilmente en materia prima secundaria para los procesos productivos. Esta actividad es llevada a cabo por las iniciativas privadas o municipales, dedicadas al reciclaje de materiales. 2.4.3 Disposición final controlada. Aquellos papeles y cartones que por alguna razón no sean susceptibles de aprovechamiento por reciclaje, deben ser destinados a una disposición final controlada, en un relleno sanitario operado técnicamente y cumpliendo con la normatividad ambiental vigente en el país. Esta actividad será responsabilidad de las entidades prestadoras del servicio de aseo y de los operadores de los rellenos sanitarios. REUTILIZACION DE RESIDUOS APROVECHAMIENTO PARA RECICLAJE DISPOSICIÓN FINAL CONTROLADA
  • 71.
    CONSTRUCCION DE CRITERIOSTÉCNICOS PARA ELCONSTRUCCION DE CRITERIOS TÉCNICOS PARA ELCONSTRUCCION DE CRITERIOS TÉCNICOS PARA ELCONSTRUCCION DE CRITERIOS TÉCNICOS PARA EL APROVECHAMIENTO Y VALORIZACIÓN DE RESIDUOD SÓLIDOS.APROVECHAMIENTO Y VALORIZACIÓN DE RESIDUOD SÓLIDOS.APROVECHAMIENTO Y VALORIZACIÓN DE RESIDUOD SÓLIDOS.APROVECHAMIENTO Y VALORIZACIÓN DE RESIDUOD SÓLIDOS. Manual 3:Manual 3:Manual 3:Manual 3: RESIDUOS ORGÁNICOS, PAPEL Y CARTÓN.RESIDUOS ORGÁNICOS, PAPEL Y CARTÓN.RESIDUOS ORGÁNICOS, PAPEL Y CARTÓN.RESIDUOS ORGÁNICOS, PAPEL Y CARTÓN. - 64 - PRIMERA PARTE: APROVECHAMIENTO Y VALORIZACIÓN DE RESIDUOS ORGANICOS CON ALTA TASA DE BIODEGRADBILIDADPRIMERA PARTE: APROVECHAMIENTO Y VALORIZACIÓN DE RESIDUOS ORGANICOS CON ALTA TASA DE BIODEGRADBILIDADPRIMERA PARTE: APROVECHAMIENTO Y VALORIZACIÓN DE RESIDUOS ORGANICOS CON ALTA TASA DE BIODEGRADBILIDADPRIMERA PARTE: APROVECHAMIENTO Y VALORIZACIÓN DE RESIDUOS ORGANICOS CON ALTA TASA DE BIODEGRADBILIDAD epam s.a. e.s.p.Ministerio de Ambiente, Vivienda y Desarrollo Territorial - FONAM - Una adecuada gestión del papel y el cartón, permite aumentar la vida útil de este material y disminuir los impactos ambientales generados por las diferentes etapas de su ciclo de vida. En la figura 22 se presenta el esquema de ciclo de vida ideal del papel.
  • 72.
    CONSTRUCCION DE CRITERIOSTÉCNICOS PARA ELCONSTRUCCION DE CRITERIOS TÉCNICOS PARA ELCONSTRUCCION DE CRITERIOS TÉCNICOS PARA ELCONSTRUCCION DE CRITERIOS TÉCNICOS PARA EL APROVECHAMIENTO Y VALORIZACIÓN DE RESIDUOD SÓLIDOS.APROVECHAMIENTO Y VALORIZACIÓN DE RESIDUOD SÓLIDOS.APROVECHAMIENTO Y VALORIZACIÓN DE RESIDUOD SÓLIDOS.APROVECHAMIENTO Y VALORIZACIÓN DE RESIDUOD SÓLIDOS. Manual 3:Manual 3:Manual 3:Manual 3: RESIDUOS ORGRESIDUOS ORGRESIDUOS ORGRESIDUOS ORGÁNICOS, PAPEL Y CARTÓN.ÁNICOS, PAPEL Y CARTÓN.ÁNICOS, PAPEL Y CARTÓN.ÁNICOS, PAPEL Y CARTÓN. - 65 - PRIMERA PARTE: APROVECHAMIENTO Y VALORIZACIÓN DE RESIDUOS ORGANICOS CON ALTA TASA DE BIODEGRADBILIDADPRIMERA PARTE: APROVECHAMIENTO Y VALORIZACIÓN DE RESIDUOS ORGANICOS CON ALTA TASA DE BIODEGRADBILIDADPRIMERA PARTE: APROVECHAMIENTO Y VALORIZACIÓN DE RESIDUOS ORGANICOS CON ALTA TASA DE BIODEGRADBILIDADPRIMERA PARTE: APROVECHAMIENTO Y VALORIZACIÓN DE RESIDUOS ORGANICOS CON ALTA TASA DE BIODEGRADBILIDAD epam s.a. e.s.p.Ministerio de Ambiente, Vivienda y Desarrollo Territorial - FONAM - Figura 22. Esquema ciclo de vida ideal del papel. Fuente: Esta consultoría. 2008. RREECCIICCLLAAJJEE FFAABBRRIICCAACCIIÓÓNN DDEE PPAAPPEELL CCOONNSSUUMMIIDDOORR MMAATTEERRIIAASS PPRRIIMMAASS DDIISSPPOOSSIICCIIÓÓNN FFIINNAALL PPRROODDUUCCTTOOSS DDEE PPAAPPEELL RREESSIIDDUUOOSS DDEE PPAAPPEELL SSEEPPAARRAACCIIÓÓNN EENN LLAA FFUUEENNTTEE
  • 73.
    CONSTRUCCION DECONSTRUCCION DECONSTRUCCIONDECONSTRUCCION DE CRITERIOS TÉCNICOS PARA ELCRITERIOS TÉCNICOS PARA ELCRITERIOS TÉCNICOS PARA ELCRITERIOS TÉCNICOS PARA EL APROVECHAMIENTO Y VALORIZACIÓN DE RESIDUOD SÓLIDOS.APROVECHAMIENTO Y VALORIZACIÓN DE RESIDUOD SÓLIDOS.APROVECHAMIENTO Y VALORIZACIÓN DE RESIDUOD SÓLIDOS.APROVECHAMIENTO Y VALORIZACIÓN DE RESIDUOD SÓLIDOS. Manual 3:Manual 3:Manual 3:Manual 3: RESIDUOS ORGÁNICOS, PAPEL Y CARTÓN.RESIDUOS ORGÁNICOS, PAPEL Y CARTÓN.RESIDUOS ORGÁNICOS, PAPEL Y CARTÓN.RESIDUOS ORGÁNICOS, PAPEL Y CARTÓN. - 66 - PRIMERA PARTE: APROVPRIMERA PARTE: APROVPRIMERA PARTE: APROVPRIMERA PARTE: APROVECHAMIENTO Y VALORIZACIÓN DE RESIDUOS ORGANICOS CON ALTA TASA DE BIODEGRADBILIDADECHAMIENTO Y VALORIZACIÓN DE RESIDUOS ORGANICOS CON ALTA TASA DE BIODEGRADBILIDADECHAMIENTO Y VALORIZACIÓN DE RESIDUOS ORGANICOS CON ALTA TASA DE BIODEGRADBILIDADECHAMIENTO Y VALORIZACIÓN DE RESIDUOS ORGANICOS CON ALTA TASA DE BIODEGRADBILIDAD epam s.a. e.s.p.Ministerio de Ambiente, Vivienda y Desarrollo Territorial - FONAM - 2.5 DESCRIPCIÓN DEL PAPEL Y EL CARTÓN El papel es una estructura obtenida en base a fibras vegetales de celulosa, las cuales se entrecruzan formando una hoja resistente y flexible. Estas fibras provienen de la madera y, según su longitud, se habla de fibras largas -de aproximadamente 3 milímetros (generalmente obtenidas de pino u otras coníferas)- o de fibras cortas -de 1 a 2 milímetros (obtenidas principalmente del eucalipto). Para la producción de papel a partir de fibras vírgenes, es necesario remover la lignina de la madera para liberar la fibra de celulosa. Existen dos procesos de elaboración de la pulpa de celulosa, el mecánico o el químico, cada una de las cuales da origen a diferentes tipos de papel en cuanto a rigidez y blancura. • Pulpa mecánica. En este proceso, las fibras se separan triturando la madera. Aunque el proceso es muy eficaz, el papel obtenido a partir del tratamiento mecánico de la fibra para obtención de pulpa, tiende a ser débil, y a decolorarse fácilmente cuando se expone a la luz. Ello se debe a la presencia de residuos de lignina, componente de la madera, que mantiene juntas las fibras de celulosa. La pasta o pulpa obtenida de este proceso se utiliza para la elaboración de papeles de baja calidad (por ejemplo: papel prensa para periódicos); tiene más aprovechamiento pero menos calidad, además tiene escasa consistencia y amarillea al poco tiempo de fabricación. • Pulpa química. En la pulpa obtenida por métodos químicos, los trozos de madera o de papel reciclado se combinan con agua y productos químicos y se calientan hasta que se separan las fibras de celulosa. En este proceso se somete la madera a una cocción con hidróxido de sodio (NaOH) y sulfuro de sodio (Na2S), solución denominada licor blanco, a alta temperatura y alta presión. La pulpa producida se lava con agua, se clasifica para eliminar las impurezas y sustancias químicas residuales. Los papeles obtenidos a partir de este tipo de pulpa son de alta calidad, como los papeles blancos para impresión. Dependiendo del uso final que se le dé al papel, en su fabricación se utiliza una mezcla de diferentes tipos de pulpas o se incluye dentro de la pulpa recortes de papel reciclado, estas mezclas le aportarán sus características específicas al producto final. Para el blanqueo de la pasta, con el objetivo de producir celulosa blanca pura, es necesario remover la lignina. La pulpa mecánica, que como se dijo, se aclara usualmente con peróxido de hidrógeno que cambia la estructura de la lignina y altera el color, pero no la elimina. En las tecnologías convencionales de blanqueo de la pasta química, la lignina se degrada y remueve con la ayuda de gas cloro (Cl2). La pasta se blanquea luego en varias etapas que emplean dióxido de cloro (ClO2) e hipoclorito de sodio (lavandina, NaOCI). Finalmente, la pasta es secada y mezclada con diversos aditivos, con el fin de formar las hojas de los distintos tipos de papel. De acuerdo con el uso que tendrán, los papeles se pueden clasificar en 6 grandes grupos que se describen en los siguientes numerales.
  • 74.
    CONSTRUCCION DECONSTRUCCION DECONSTRUCCIONDECONSTRUCCION DE CRITERIOS TÉCNICOS PARA ELCRITERIOS TÉCNICOS PARA ELCRITERIOS TÉCNICOS PARA ELCRITERIOS TÉCNICOS PARA EL APROVECHAMIENTO Y VALORIZACIÓN DE RESIDUOD SÓLIDOS.APROVECHAMIENTO Y VALORIZACIÓN DE RESIDUOD SÓLIDOS.APROVECHAMIENTO Y VALORIZACIÓN DE RESIDUOD SÓLIDOS.APROVECHAMIENTO Y VALORIZACIÓN DE RESIDUOD SÓLIDOS. Manual 3:Manual 3:Manual 3:Manual 3: RESIDUOS ORGÁNICOS, PAPEL Y CARTÓN.RESIDUOS ORGÁNICOS, PAPEL Y CARTÓN.RESIDUOS ORGÁNICOS, PAPEL Y CARTÓN.RESIDUOS ORGÁNICOS, PAPEL Y CARTÓN. - 67 - PRIMERA PARTE: APROVPRIMERA PARTE: APROVPRIMERA PARTE: APROVPRIMERA PARTE: APROVECHAMIENTO Y VALORIZACIÓN DE RESIDUOS ORGANICOS CON ALTA TASA DE BIODEGRADBILIDADECHAMIENTO Y VALORIZACIÓN DE RESIDUOS ORGANICOS CON ALTA TASA DE BIODEGRADBILIDADECHAMIENTO Y VALORIZACIÓN DE RESIDUOS ORGANICOS CON ALTA TASA DE BIODEGRADBILIDADECHAMIENTO Y VALORIZACIÓN DE RESIDUOS ORGANICOS CON ALTA TASA DE BIODEGRADBILIDAD epam s.a. e.s.p.Ministerio de Ambiente, Vivienda y Desarrollo Territorial - FONAM - 2.5.1 Papel periódico. Para este uso se utilizan fundamentalmente papeles específicos elaborados con pasta mecánica mezclada con otras fibras y con pasta proveniente de papel recuperado, con un gramaje de entre 50 y 60 gr/m2 . Este tipo de papel se considera de baja calidad, ya que se amarillea al poco tiempo de producido, pero, por otro lado, presenta propiedades de rigidez y de absorción de humedad, por lo cual también es utilizado para fines de limpieza. 2.5.2 Papel de impresión y escritura. Existe gran variedad de productos con diversas texturas, colores, grosores, etc., cuya composición varía desde el papel producido con pasta mecánica hasta papeles de gran calidad fabricados con celulosa pura, pudiéndose distinguir los siguientes tipos genéricos: papel para fotocopiadora, papel continuo, autocopiativo, kraft, cartulina, etc., con gramajes comprendidos entre los 50 y 90 gr/m2 en papeles para impresión y entre los 100 y los 320 gr/m2 en cartulinas y papeles de impresión de calidad superior. En la actualidad, también se fabrican papeles para impresión y escritura a partir de pulpas de material reciclado. 2.5.3 Papel higiénico-sanitario. Papel de bajo gramaje, suave, compuesto predominantemente de fibras naturales, de pasta química virgen o reciclada, a veces mezclada con pasta de alto rendimiento (químico-mecánicas). Es tan delgado que difícilmente se usa en una simple capa. Dependiendo de los requerimientos se suelen combinar dos o más capas. Se caracteriza por su buena flexibilidad, suavidad superficial, baja densidad y alta capacidad para absorber líquidos. Se usan para fines higiénicos y domésticos, tales como pañuelos, servilletas, toallas y productos absorbentes similares que se desintegran en agua. 2.5.4 Papel para envases o embalaje. Existen varios tipos de papeles para embalaje: • Papel Kraft. El papel kratf presenta unas cualidades específicas que le permite ser utilizado para la producción de sacos de gran capacidad y bolsas de papel. Este tipo de papel se produce únicamente con pasta kraft con un compuesto vegetal proveniente de coníferas, y no contiene cargas por lo que la pasta presenta un alto grado de refinamiento. Las propiedades que presenta este papel son la tenacidad y la resistencia a la tracción, al alargamiento y a la rotura. • Cartón corrugado. Es una estructura formada por un nervio central de papel ondulado (papel onda), reforzado externamente por dos capas de papel pegadas con adhesivo en las crestas de la onda. Es un material liviano, cuya resistencia se basa en el trabajo conjunto y vertical de estas tres láminas de papel. Este tipo de papel se fabrica con pasta semiquímica, pasta kraft o pasta proveniente de papel recuperado. También se combina la pasta kraft en la cubierta con pastas provenientes de papel recuperado en las caras inferiores. Básicamente se utiliza para embalajes de productos frágiles y cajas de embalaje en general.
  • 75.
    CONSTRUCCION DECONSTRUCCION DECONSTRUCCIONDECONSTRUCCION DE CRITERIOS TÉCNICOS PARA ELCRITERIOS TÉCNICOS PARA ELCRITERIOS TÉCNICOS PARA ELCRITERIOS TÉCNICOS PARA EL APROVECHAMIENTO Y VALORIZACIÓN DE RESIDUOD SÓLIDOS.APROVECHAMIENTO Y VALORIZACIÓN DE RESIDUOD SÓLIDOS.APROVECHAMIENTO Y VALORIZACIÓN DE RESIDUOD SÓLIDOS.APROVECHAMIENTO Y VALORIZACIÓN DE RESIDUOD SÓLIDOS. Manual 3:Manual 3:Manual 3:Manual 3: RESIDUOS ORGÁNICOS, PAPEL Y CARTÓN.RESIDUOS ORGÁNICOS, PAPEL Y CARTÓN.RESIDUOS ORGÁNICOS, PAPEL Y CARTÓN.RESIDUOS ORGÁNICOS, PAPEL Y CARTÓN. - 68 - PRIMERA PARTE: APROVPRIMERA PARTE: APROVPRIMERA PARTE: APROVPRIMERA PARTE: APROVECHAMIENTO Y VALORIZACIÓN DE RESIDUOS ORGANICOS CON ALTA TASA DE BIODEGRADBILIDADECHAMIENTO Y VALORIZACIÓN DE RESIDUOS ORGANICOS CON ALTA TASA DE BIODEGRADBILIDADECHAMIENTO Y VALORIZACIÓN DE RESIDUOS ORGANICOS CON ALTA TASA DE BIODEGRADBILIDADECHAMIENTO Y VALORIZACIÓN DE RESIDUOS ORGANICOS CON ALTA TASA DE BIODEGRADBILIDAD epam s.a. e.s.p.Ministerio de Ambiente, Vivienda y Desarrollo Territorial - FONAM - • Cartón gris. Se utiliza principalmente para cartonaje y encuadernación. Se fabrica a partir de papel recuperado (calidades ordinarias). • Cartón compacto. Este tipo de cartón se emplea para la realización de cajas y envases de mercancías. El cartón está formado por diversas hojas pegadas entre sí, con un grosor que puede alcanzar los 3 ó 4 milímetros. Se utiliza pasta proveniente de papel recuperado, pudiendo utilizarse para la cubierta exterior pasta kraft. 2.5.5 Papeles especiales. Estos papeles son utilizados para diferentes usos específicos como la producción de sellos, de papeles de seguridad, papeles para la alimentación o papeles de alta tecnología: • Papel Biblia. Se fabrica con pasta mecánica y el resultado es un papel con un gramaje inferior a los 50 gr/m2 con una resistencia importante al doblado y al rasgado. Se emplea para la impresión de Biblias, enciclopedias y diccionarios. • Papel de valores. Papel de seguridad que tiene la propiedad de ser resistente al plegado y al frotamiento superficial. Es un papel de alta calidad producido con celulosa blanqueada y con pasta de trapo, que suele tener un encolado superficial para mejorar la calidad de la superficie. Se emplea en papel de imprimir para títulos valores, seguros, cheques, billetes, etc. • Papel de estraza, papel de celulosa, papel parafinado. Se emplean en el sector alimenticio como embalajes o como envoltorios. Foto 18. Productos de papel y cartón. 2.5.6 Papeles y cartones compuestos. Material compuesto por la mezcla de papel y/o cartón con otros materiales (plásticos, aluminio, vidrio, minerales, etc.), elaborado bajo procesos de laminación, recubrimiento, deposición, y evaporación; los cuales permiten generar productos con propiedades específicas de durabilidad, variedad de resistencias mecánicas,
  • 76.
    CONSTRUCCION DECONSTRUCCION DECONSTRUCCIONDECONSTRUCCION DE CRITERIOS TÉCNICOS PARA ELCRITERIOS TÉCNICOS PARA ELCRITERIOS TÉCNICOS PARA ELCRITERIOS TÉCNICOS PARA EL APROVECHAMIENTO Y VALORIZACIÓN DE RESIDUOD SÓLIDOS.APROVECHAMIENTO Y VALORIZACIÓN DE RESIDUOD SÓLIDOS.APROVECHAMIENTO Y VALORIZACIÓN DE RESIDUOD SÓLIDOS.APROVECHAMIENTO Y VALORIZACIÓN DE RESIDUOD SÓLIDOS. Manual 3:Manual 3:Manual 3:Manual 3: RESIDUOS ORGÁNICOS, PAPEL Y CARTÓN.RESIDUOS ORGÁNICOS, PAPEL Y CARTÓN.RESIDUOS ORGÁNICOS, PAPEL Y CARTÓN.RESIDUOS ORGÁNICOS, PAPEL Y CARTÓN. - 69 - PRIMERA PARTE: APROVPRIMERA PARTE: APROVPRIMERA PARTE: APROVPRIMERA PARTE: APROVECHAMIENTO Y VALORIZACIÓN DE RESIDUOS ORGANICOS CON ALTA TASA DE BIODEGRADBILIDADECHAMIENTO Y VALORIZACIÓN DE RESIDUOS ORGANICOS CON ALTA TASA DE BIODEGRADBILIDADECHAMIENTO Y VALORIZACIÓN DE RESIDUOS ORGANICOS CON ALTA TASA DE BIODEGRADBILIDADECHAMIENTO Y VALORIZACIÓN DE RESIDUOS ORGANICOS CON ALTA TASA DE BIODEGRADBILIDAD epam s.a. e.s.p.Ministerio de Ambiente, Vivienda y Desarrollo Territorial - FONAM - resistencia a la humedad y características adecuadas para ser usados, por ejemplo, como carátulas de cuadernos, portadas de revistas, cajas plegadizas y empaques para el envasado de productos alimenticios. Foto 19. Envases y empaques de cartón compuesto con más de dos materiales. 2.6 TECNICAS PARA EL APROVECHAMIENTO Y VALORIZACIÓN DE LOS RESIDUOS DE PAPEL Y CARTÓN. 2.6.1 Aprovechamiento de papeles y cartones. El reciclaje del papel y cartón, es un proceso muy sencillo, que requiere tan sólo de una correcta selección para poder reintroducir los materiales al ciclo productivo de las empresas papeleras, quienes se encargan de transformar dichos materiales en nuevos productos. En la figura 23 se presenta el diagrama de flujo para aprovechamiento de estos materiales. Fase 1: Obtención de la materia prima. Como se explicó en el Manual 1: Generalidades, los residuos deben ser separados en la fuente de generación por parte de los usuarios del servicio de aseo. Por lo tanto, los papeles y cartones deben ser presentados para recolección junto con los demás materiales reciclables inorgánicos. Los residuos de papel y cartón susceptibles de ser reciclados provienen de diversos productos como: el papel blanco de oficina, periódicos, revistas, cuadernos, libros, directorios telefónicos, cajas de huevo, rollo de papel higiénico, papel de envoltorios, publicidad e invitaciones, cajas de cartón, entre otros. Con el fin de facilitar las actividades de aprovechamiento y reciclaje de este tipo de residuos, se recomienda a los generadores: - No arrugar las hojas de papel, retirarles objetos como anillas metálicas o plásticas, clips y cintas adhesivas.
  • 77.
    CONSTRUCCION DECONSTRUCCION DECONSTRUCCIONDECONSTRUCCION DE CRITERIOS TÉCNICOS PARA ELCRITERIOS TÉCNICOS PARA ELCRITERIOS TÉCNICOS PARA ELCRITERIOS TÉCNICOS PARA EL APROVECHAMIENTO Y VALORIZACIÓN DE RESIDUOD SÓLIDOS.APROVECHAMIENTO Y VALORIZACIÓN DE RESIDUOD SÓLIDOS.APROVECHAMIENTO Y VALORIZACIÓN DE RESIDUOD SÓLIDOS.APROVECHAMIENTO Y VALORIZACIÓN DE RESIDUOD SÓLIDOS. Manual 3:Manual 3:Manual 3:Manual 3: RESIDUOS ORGÁNICOS, PAPEL Y CARTÓN.RESIDUOS ORGÁNICOS, PAPEL Y CARTÓN.RESIDUOS ORGÁNICOS, PAPEL Y CARTÓN.RESIDUOS ORGÁNICOS, PAPEL Y CARTÓN. - 70 - PRIMERA PARTE: APROVPRIMERA PARTE: APROVPRIMERA PARTE: APROVPRIMERA PARTE: APROVECHAMIENTO Y VALORIZACIÓN DE RESIDUOS ORGANICOS CON ALTA TASA DE BIODEGRADBILIDADECHAMIENTO Y VALORIZACIÓN DE RESIDUOS ORGANICOS CON ALTA TASA DE BIODEGRADBILIDADECHAMIENTO Y VALORIZACIÓN DE RESIDUOS ORGANICOS CON ALTA TASA DE BIODEGRADBILIDADECHAMIENTO Y VALORIZACIÓN DE RESIDUOS ORGANICOS CON ALTA TASA DE BIODEGRADBILIDAD epam s.a. e.s.p.Ministerio de Ambiente, Vivienda y Desarrollo Territorial - FONAM - Figura 23. Fases de aprovechamiento del papel y cartón. Fuente: Esta consultoría. 2008 - En cuanto a las cajas de cartón corrugado, deben extenderse y retirárseles los restos de cintas o envoltorios, grapas metálicas y demás objetos de otros materiales. - Es fundamental que los residuos de papel y cartón se mantengan separados de los residuos orgánicos para evitar su contaminación. La recolección debe ser selectiva, con el fin de garantizar que los residuos separados anteriormente, sean conducidos hacia las plantas de aprovechamiento y no hacia los rellenos sanitarios. Una vez recibidos los materiales en la planta de aprovechamiento, los residuos aprovechables, deben separarse en diferentes flujos de materiales. Adicionalmente se deben retirar del flujo de papeles y cartones los siguientes materiales que no son susceptibles de aprovechamiento por reciclaje: - Papeles y cartones contaminados con comida. - Servilletas usadas. - Papel de cera. - Papel carbón. - Productos sanitarios o pañuelos de papel. - Papel térmico para el fax. - Calcomanías. FASE 2: Selección y acondicionamiento FASE 3: Proceso de transformación EMBALAJE Y ALMACENAMIENTO POR TIPO DE PAPEL COMERCIALIZACIÓN SELECCIÓN POR TIPO DE PAPEL RECEPCIÓN EN PLANTA PRODUCCIÓN INDUSTRIAL DE VIDRIO FASE 1: Obtención de la materia prima SELECCIÓN EN LA FUENTE RECOLECCIÓN SELECTIVA
  • 78.
    CONSTRUCCION DECONSTRUCCION DECONSTRUCCIONDECONSTRUCCION DE CRITERIOS TÉCNICOS PARA ELCRITERIOS TÉCNICOS PARA ELCRITERIOS TÉCNICOS PARA ELCRITERIOS TÉCNICOS PARA EL APROVECHAMIENTO Y VALORIZACIÓN DE RESIDUOD SÓLIDOS.APROVECHAMIENTO Y VALORIZACIÓN DE RESIDUOD SÓLIDOS.APROVECHAMIENTO Y VALORIZACIÓN DE RESIDUOD SÓLIDOS.APROVECHAMIENTO Y VALORIZACIÓN DE RESIDUOD SÓLIDOS. Manual 3:Manual 3:Manual 3:Manual 3: RESIDUOS ORGÁNICOS, PAPEL Y CARTÓN.RESIDUOS ORGÁNICOS, PAPEL Y CARTÓN.RESIDUOS ORGÁNICOS, PAPEL Y CARTÓN.RESIDUOS ORGÁNICOS, PAPEL Y CARTÓN. - 71 - PRIMERA PARTE: APROVPRIMERA PARTE: APROVPRIMERA PARTE: APROVPRIMERA PARTE: APROVECHAMIENTO Y VALORIZACIÓN DE RESIDUOS ORGANICOS CON ALTA TASA DE BIODEGRADBILIDADECHAMIENTO Y VALORIZACIÓN DE RESIDUOS ORGANICOS CON ALTA TASA DE BIODEGRADBILIDADECHAMIENTO Y VALORIZACIÓN DE RESIDUOS ORGANICOS CON ALTA TASA DE BIODEGRADBILIDADECHAMIENTO Y VALORIZACIÓN DE RESIDUOS ORGANICOS CON ALTA TASA DE BIODEGRADBILIDAD epam s.a. e.s.p.Ministerio de Ambiente, Vivienda y Desarrollo Territorial - FONAM - Tampoco se puede reciclar el papel que tenga cualquier tipo de contaminación, este tipo de residuos deben ser considerados dentro del aprovechamiento energético. Fase 2: Selección, embalaje y almacenamiento. a.) Selección por tipo de papel. El flujo de papeles y cartones debe encontrarse libre de otros materiales como grapas metálicas, fibras o telas, cintas adhesivas, etc., por lo que es necesario que se retiren este tipo de materiales de forma manual. La selección de los tipos de papeles depende de la calidad del producto que se desee fabricar. De acuerdo a la selección realizada en los materiales, el producto de venta adquirirá un mayor valor en el mercado. En la Tabla 3 se presenta la clasificación propuesta por la Guía Técnica Colombiana GTC 53-4 para el reciclaje de papel y cartón. Tabla 3. Clasificación de los residuos de cartón y papel. Residuo Características Especificaciones Blanco de 1 a Recortes, pedazos de hojas de papel bond blancas, del tipo papel fino de correspondencia y escritura. Sin uso y sin impresión alguna. Material proveniente de procesos industriales de editores, tipografías y convertidoras. Archivo blanco Pedazos de hojas de papeles blancos, que parte de sus superficie tenga impresión. Hojas y recortes de archivos de papeles bond blancos. Con parte de su superficie impresa o escrita a una sola tinta negra o azul. Archivo color Pedazos de hojas de papeles tenues. Hojas y recortes de archivos de papel bond. Hojas de papel blanco. Listados de computador impresos o no, libres de papel carbón. Con parte de su superficie impresa. Las hojas de papel blanco pueden tener la superficie escrita en varias tintas. No se admiten listados fabricados con pastas mecánicas. Revistas fibras químicas Revistas sin lomo, libros sin pastas y desperdicios de procesos de editoriales y tipografías. Impresos sobre papeles esmaltados o satinados de fibra química. Revistas fibra mecánica Revistas sin lomo, libros sin pastas y desperdicios de procesos de editoriales y tipografías. Impresos sobre papeles esmaltados o satinados de fibra mecánica (Reacciona violeta con el fluoroglucinol). Periódicos sin impresión (P.S.I.) Recortes y hojas de papel periódico. Desperdicios de procesos industriales y tipografías (preconsumo). Sin impresión alguna en su superficie. Periódicos impresos limpios (P.I.L.) Periódico de sobre edición de casa editoriales y agencias distribuidoras, así como el adquirido por recolección en casas particulares. Secos, que no hayan sufrido deterioro por otro uso, por acción del tiempo (Amarillento) o este impregnado de cualquier otro contaminante. Directorios Sobre-ediciones, recortes y guías telefónicas. Sin lomo, separado por colores. Kraft de 1 a Bolsas enteras, rotas, pedazos y colillas de rollos de desperdicio de fabricantes de bolsas kraft (Preconsumo) Completamente limpias que no hayan sido pegadas con Hotmelt. Kraft de 2 a Bolsas enteras, rotas, pedazos de material usado y de recolección. Debidamente sacudidos para eliminar completamente los residuos del contenido de las bolsas totalmente. Corrugado planta. Láminas, cajas y cortes del material de proceso de fabricación de las plantas corrugadotas y fabricantes de partes interiores. Sin tratamiento químico de parafinado, Hotmelt o barnizado resistente al agua (preconsumo). Corrugado bodega Láminas, cajas y pedazos de cartón corrugado usado, del mercado nacional y Sin tratamiento químico, parafinado, hotmelt o barnizado resistente a la
  • 79.
    CONSTRUCCION DECONSTRUCCION DECONSTRUCCIONDECONSTRUCCION DE CRITERIOS TÉCNICOS PARA ELCRITERIOS TÉCNICOS PARA ELCRITERIOS TÉCNICOS PARA ELCRITERIOS TÉCNICOS PARA EL APROVECHAMIENTO Y VALORIZACIÓN DE RESIDUOD SÓLIDOS.APROVECHAMIENTO Y VALORIZACIÓN DE RESIDUOD SÓLIDOS.APROVECHAMIENTO Y VALORIZACIÓN DE RESIDUOD SÓLIDOS.APROVECHAMIENTO Y VALORIZACIÓN DE RESIDUOD SÓLIDOS. Manual 3:Manual 3:Manual 3:Manual 3: RESIDUOS ORGÁNICOS, PAPEL Y CARTÓN.RESIDUOS ORGÁNICOS, PAPEL Y CARTÓN.RESIDUOS ORGÁNICOS, PAPEL Y CARTÓN.RESIDUOS ORGÁNICOS, PAPEL Y CARTÓN. - 72 - PRIMERA PARTE: APROVPRIMERA PARTE: APROVPRIMERA PARTE: APROVPRIMERA PARTE: APROVECHAMIENTO Y VALORIZACIÓN DE RESIDUOS ORGANICOS CON ALTA TASA DE BIODEGRADBILIDADECHAMIENTO Y VALORIZACIÓN DE RESIDUOS ORGANICOS CON ALTA TASA DE BIODEGRADBILIDADECHAMIENTO Y VALORIZACIÓN DE RESIDUOS ORGANICOS CON ALTA TASA DE BIODEGRADBILIDADECHAMIENTO Y VALORIZACIÓN DE RESIDUOS ORGANICOS CON ALTA TASA DE BIODEGRADBILIDAD epam s.a. e.s.p.Ministerio de Ambiente, Vivienda y Desarrollo Territorial - FONAM - Residuo Características Especificaciones del desempaque de materiales procedentes del comercio, supermercados y recolección callejera. humedad. Plegadiza de 1 a Cajas plegadizas y recortes con o sin impresión. Material de desperdicio industrial de fabricantes de plegadizas y microcorrugados. (Preconsumo). Donde el material con que fueron fabricados tenga por lo menos una cara blanca. Sin tratamiento químico, parafinado, laminado de metal, o barnizado resistente a la humedad. Plegadiza de 2 a Material de desperdicio industrial en material kraft plegable y chip, conos para hilos, tubos de material gris, microcorrugado y plegadiza de recolección callejera. Con o sin impresión. Mezclado Suma o conjunto de toda clase de papeles, periódicos, cartulinas y cartones. Libres de suciedad, materiales nocivos y cuerpos extraños. Fuente: Guía Técnica Colombiana GTC 53-4 b.) Embalaje y almacenamiento. Cada tipo de papel seleccionado en las plantas de aprovechamiento, debe ser empacado en pacas de dimensiones y peso estandarizados. Este proceso se lleva a cabo mediante una máquina compactadora que realiza la compresión del material. (Fotos 20 y 21). Foto 20. Compactadora de carga frontal. Fuente: PGIRS San Andrés Isla. 2006 Foto 21. Embalaje de papel reciclado.
  • 80.
    CONSTRUCCION DECONSTRUCCION DECONSTRUCCIONDECONSTRUCCION DE CRITERIOS TÉCNICOS PARA ELCRITERIOS TÉCNICOS PARA ELCRITERIOS TÉCNICOS PARA ELCRITERIOS TÉCNICOS PARA EL APROVECHAMIENTO Y VALORIZACIÓN DE RESIDUOD SÓLIDOS.APROVECHAMIENTO Y VALORIZACIÓN DE RESIDUOD SÓLIDOS.APROVECHAMIENTO Y VALORIZACIÓN DE RESIDUOD SÓLIDOS.APROVECHAMIENTO Y VALORIZACIÓN DE RESIDUOD SÓLIDOS. Manual 3:Manual 3:Manual 3:Manual 3: RESIDUOS ORGÁNICOS, PAPEL Y CARTÓN.RESIDUOS ORGÁNICOS, PAPEL Y CARTÓN.RESIDUOS ORGÁNICOS, PAPEL Y CARTÓN.RESIDUOS ORGÁNICOS, PAPEL Y CARTÓN. - 73 - PRIMERA PARTE: APROVPRIMERA PARTE: APROVPRIMERA PARTE: APROVPRIMERA PARTE: APROVECHAMIENTO Y VALORIZACIÓN DE RESIDUOS ORGANICOS CON ALTA TASA DE BIODEGRADBILIDADECHAMIENTO Y VALORIZACIÓN DE RESIDUOS ORGANICOS CON ALTA TASA DE BIODEGRADBILIDADECHAMIENTO Y VALORIZACIÓN DE RESIDUOS ORGANICOS CON ALTA TASA DE BIODEGRADBILIDADECHAMIENTO Y VALORIZACIÓN DE RESIDUOS ORGANICOS CON ALTA TASA DE BIODEGRADBILIDAD epam s.a. e.s.p.Ministerio de Ambiente, Vivienda y Desarrollo Territorial - FONAM - Para el almacenamiento de las pacas de cada tipo de papel se recomienda: - Dividir la zona de almacenamiento en secciones exclusivas para cada tipo de papel. - - Depositar las pacas de material sobre estibas y no directamente sobre el suelo para evitar la contaminación del material. - Apilar las pacas de papel, si se cuenta con equipos montacargas. Se recomienda que el número máximo de pacas por columna sea de tres. - Adicionalmente se deben mantener en lugares cubiertos, frescos con bajos niveles de humedad, alejados de fuentes de ignición y sustancias inflamables o explosivas. - La planta de aprovechamiento, debe contar con un estricto programa de control de plagas y vectores, ya que el almacenamiento este tipo de materiales puede generar la proliferación de los mismos. Las zonas de almacenamiento deben cumplir con los requerimientos normativos vigentes, por ejemplo: - Deben encontrarse debidamente señalizadas. - El espacio de almacenamiento debe contar con espacios libres para la circulación del personal y la manipulación de los materiales. - Debe contar con equipos portátiles para el control de incendios. Fase 3: Proceso de transformación. Los papeles y cartones reciclados son vendidos como materia prima secundaria a las empresas procesadoras de papel en donde los materiales son sometidos a los siguientes procesos: • Operación de pulpado. Su objetivo es separar las fibras que contiene el papel usado, sin romperlas. • Eliminación de objetos. La pasta de papel se filtra por tamices de distintos tamaños para separar plásticos, alambres, tierra, etc. • Destintado. Se elimina la tinta mediante jabón y proyectando aire a presión. El aire y el jabón forman pompas que suben a la superficie, donde unos potentes aspiradores recogen la mezcla de tintas que tenía el papel usado. • Lavados y espesados sucesivos. Consiste en ir reduciendo la cantidad de agua que tiene la pasta de papel. • Máquina de papel. El papel es secado por completo y se obtiene una lámina de papel consistente.
  • 81.
    CONSTRUCCION DECONSTRUCCION DECONSTRUCCIONDECONSTRUCCION DE CRITERIOS TÉCNICOS PARA ELCRITERIOS TÉCNICOS PARA ELCRITERIOS TÉCNICOS PARA ELCRITERIOS TÉCNICOS PARA EL APROVECHAMIENTO Y VALORIZACIÓN DE RESIDUOD SÓLIDOS.APROVECHAMIENTO Y VALORIZACIÓN DE RESIDUOD SÓLIDOS.APROVECHAMIENTO Y VALORIZACIÓN DE RESIDUOD SÓLIDOS.APROVECHAMIENTO Y VALORIZACIÓN DE RESIDUOD SÓLIDOS. Manual 3:Manual 3:Manual 3:Manual 3: RESIDUOS ORGÁNICOS, PAPEL Y CARTÓN.RESIDUOS ORGÁNICOS, PAPEL Y CARTÓN.RESIDUOS ORGÁNICOS, PAPEL Y CARTÓN.RESIDUOS ORGÁNICOS, PAPEL Y CARTÓN. - 74 - PRIMERA PARTE: APROVPRIMERA PARTE: APROVPRIMERA PARTE: APROVPRIMERA PARTE: APROVECHAMIENTO Y VALORIZACIÓN DE RESIDUOS ORGANICOS CON ALTA TASA DE BIODEGRADBILIDADECHAMIENTO Y VALORIZACIÓN DE RESIDUOS ORGANICOS CON ALTA TASA DE BIODEGRADBILIDADECHAMIENTO Y VALORIZACIÓN DE RESIDUOS ORGANICOS CON ALTA TASA DE BIODEGRADBILIDADECHAMIENTO Y VALORIZACIÓN DE RESIDUOS ORGANICOS CON ALTA TASA DE BIODEGRADBILIDAD epam s.a. e.s.p.Ministerio de Ambiente, Vivienda y Desarrollo Territorial - FONAM - Como se explico ampliamente en los numerales 2.2 y 2.3, las industrias papeleras que introducen dentro de su proceso productivo, fibras recicladas, disminuyen sus impactos ambientales sobre el entorno debido a que: - Se reduce la demanda de madera y por ende la deforestación. - Los requerimientos de agua y energía son mucho menores. - Las emisiones atmosféricas y los vertimientos también se reducen en un alto porcentaje. - Ayuda a disminuir la cantidad de residuos destinados a disposición final aumentando de esta forma la vida útil de los rellenos sanitarios. 2.6.2 Producción de TECTAN (Madera sintética) a partir de papeles y cartones compuestos. Los papeles y cartones compuestos, son materiales muy utilizados en la industria alimenticia, ya que su composición de materiales mixtos permite el almacenamiento de bebidas durante mucho tiempo de una forma segura y aséptica. Este tipo de materiales, al estar conformados por diferentes láminas de plástico, metales y cartón, no pueden ser aprovechados como insumo para las industrias papeleras, por lo tanto deben ser destinados a la producción de nuevos materiales como la madera sintética. Este tipo de aprovechamiento, requiere de instalaciones industriales especializadas como se muestra en la figura 24. Figura 24. Proceso de fabricación de la madera sintética.
  • 82.
    CONSTRUCCION DECONSTRUCCION DECONSTRUCCIONDECONSTRUCCION DE CRITERIOS TÉCNICOS PARA ELCRITERIOS TÉCNICOS PARA ELCRITERIOS TÉCNICOS PARA ELCRITERIOS TÉCNICOS PARA EL APROVECHAMIENTO Y VALORIZACIÓN DE RESIDUOD SÓLIDOS.APROVECHAMIENTO Y VALORIZACIÓN DE RESIDUOD SÓLIDOS.APROVECHAMIENTO Y VALORIZACIÓN DE RESIDUOD SÓLIDOS.APROVECHAMIENTO Y VALORIZACIÓN DE RESIDUOD SÓLIDOS. Manual 3:Manual 3:Manual 3:Manual 3: RESIDUOS ORGÁNICOS, PAPEL Y CARTÓN.RESIDUOS ORGÁNICOS, PAPEL Y CARTÓN.RESIDUOS ORGÁNICOS, PAPEL Y CARTÓN.RESIDUOS ORGÁNICOS, PAPEL Y CARTÓN. - 75 - PRIMERA PARTE: APROVPRIMERA PARTE: APROVPRIMERA PARTE: APROVPRIMERA PARTE: APROVECHAMIENTO Y VALORIZACIÓN DE RESIDUOS ORGANICOS CON ALTA TASA DE BIODEGRADBILIDADECHAMIENTO Y VALORIZACIÓN DE RESIDUOS ORGANICOS CON ALTA TASA DE BIODEGRADBILIDADECHAMIENTO Y VALORIZACIÓN DE RESIDUOS ORGANICOS CON ALTA TASA DE BIODEGRADBILIDADECHAMIENTO Y VALORIZACIÓN DE RESIDUOS ORGANICOS CON ALTA TASA DE BIODEGRADBILIDAD epam s.a. e.s.p.Ministerio de Ambiente, Vivienda y Desarrollo Territorial - FONAM - Fuente: INCHE MITMA, JORGE, VERGIU CANTO, JORGE, MAVILA HINOJOZA, DANIEL et al. Diseño y evaluación de una planta de reciclaje de envases tetrapak a pequeña escala. Ind. Data, jul./dic. 2004, Vol.7, No.2, p.07-17. Fase 1: Obtención de la materia prima. Al igual que los demás materiales reciclables, los envases de cartón compuesto, deben ser separados en la fuente de generación, por parte de los usuarios del servicio de aseo y deben ser recolectados de forma selectiva, para ser transportados hasta las industrias procesadoras de madera sintética (TECTAN). Los generadores deben tener en cuenta las siguientes recomendaciones para facilitar los procesos de aprovechamiento de los papeles y cartones compuestos: - Los empaques o envases de productos alimenticios, deben ser lavados para retirar los restos que puedan contener. - Evitar su contaminación con residuos orgánicos. Fase 2: Selección y acondicionamiento. • Separación y limpieza. En la industria procesadora, se realiza una revisión de los envases, para eliminar los residuos líquidos aun existentes. Esta operación se realiza de forma manual. • Molienda. La molienda se lleva a cabo por trabajo mecánico, aplicando fuerzas de tensión, compresión y corte. Esta operación permite la obtención de pequeños fragmentos cercanos a 3 mm. Este proceso se lleva a cabo mediante una trituradora de cuchillas la cual funciona de manera similar a unas tijeras haciendo simple el triturado, sin la necesidad de pulverizar ni de utilizar calor. (Ver foto 22). Foto 22. Trituradora de cuchillas. Fuente: INCHE MITMA, JORGE, VERGIU CANTO, JORGE, MAVILA HINOJOZA, DANIEL et al. Diseño y evaluación de una planta de reciclaje de envases tetrapak a pequeña escala. Ind. Data, jul./dic. 2004, Vol.7, No.2, p.07-17. Fase 3: Proceso de transformación. • Prensado. El material triturado se extiende en una capa de aproximadamente 10 cm. Después se somete a compresión mediante una prensa hidráulica a 170°C. El calor funde el contenido de polietileno (PE) que une la fibra densamente comprimida y los fragmentos de aluminio en una matriz elástica.
  • 83.
    CONSTRUCCION DECONSTRUCCION DECONSTRUCCIONDECONSTRUCCION DE CRITERIOS TÉCNICOS PARA ELCRITERIOS TÉCNICOS PARA ELCRITERIOS TÉCNICOS PARA ELCRITERIOS TÉCNICOS PARA EL APROVECHAMIENTO Y VALORIZACIÓN DE RESIDUOD SÓLIDOS.APROVECHAMIENTO Y VALORIZACIÓN DE RESIDUOD SÓLIDOS.APROVECHAMIENTO Y VALORIZACIÓN DE RESIDUOD SÓLIDOS.APROVECHAMIENTO Y VALORIZACIÓN DE RESIDUOD SÓLIDOS. Manual 3:Manual 3:Manual 3:Manual 3: RESIDUOS ORGÁNICOS, PAPEL Y CARTÓN.RESIDUOS ORGÁNICOS, PAPEL Y CARTÓN.RESIDUOS ORGÁNICOS, PAPEL Y CARTÓN.RESIDUOS ORGÁNICOS, PAPEL Y CARTÓN. - 76 - PRIMERA PARTE: APROVPRIMERA PARTE: APROVPRIMERA PARTE: APROVPRIMERA PARTE: APROVECHAMIENTO Y VALORIZACIÓN DE RESIDUOS ORGANICOS CON ALTA TASA DE BIODEGRADBILIDADECHAMIENTO Y VALORIZACIÓN DE RESIDUOS ORGANICOS CON ALTA TASA DE BIODEGRADBILIDADECHAMIENTO Y VALORIZACIÓN DE RESIDUOS ORGANICOS CON ALTA TASA DE BIODEGRADBILIDADECHAMIENTO Y VALORIZACIÓN DE RESIDUOS ORGANICOS CON ALTA TASA DE BIODEGRADBILIDAD epam s.a. e.s.p.Ministerio de Ambiente, Vivienda y Desarrollo Territorial - FONAM - • Enfriado. La matriz resultante se enfría después rápidamente, formando un duro aglomerado con una superficie brillante e impermeable. El polietileno es un agente de unión muy eficaz, de manera que no es necesario añadir cola u otros productos químicos. El producto obtenido son planchas de aglomerado que pueden ser destinadas a diferentes usos (material de construcción, fabricación de muebles y enseres, mobiliario urbano, etc.). Las ventajas de este aglomerado sobre los convencionales son: - Resistencia a los elementos a causa de su impermeabilidad. - No requiere de pegamentos para su fabricación. - Es termoformable. - Retardada el fuego. En la foto 23 se presentan algunos elementos construidos a partir de TECTAN. Foto 23. Productos de TECTAN. Panel recubrimiento de paredes. Muebles Productos varios para el hogar.
  • 84.
    CONSTRUCCION DECONSTRUCCION DECONSTRUCCIONDECONSTRUCCION DE CRITERIOS TÉCNICOS PARA ELCRITERIOS TÉCNICOS PARA ELCRITERIOS TÉCNICOS PARA ELCRITERIOS TÉCNICOS PARA EL APROVECHAMIENTO Y VALORIZACIÓN DE RESIDUOD SÓLIDOS.APROVECHAMIENTO Y VALORIZACIÓN DE RESIDUOD SÓLIDOS.APROVECHAMIENTO Y VALORIZACIÓN DE RESIDUOD SÓLIDOS.APROVECHAMIENTO Y VALORIZACIÓN DE RESIDUOD SÓLIDOS. Manual 3:Manual 3:Manual 3:Manual 3: RESIDUOS ORGÁNICOS, PAPEL Y CARTÓN.RESIDUOS ORGÁNICOS, PAPEL Y CARTÓN.RESIDUOS ORGÁNICOS, PAPEL Y CARTÓN.RESIDUOS ORGÁNICOS, PAPEL Y CARTÓN. - 77 - PRIMERA PARTE: APROVPRIMERA PARTE: APROVPRIMERA PARTE: APROVPRIMERA PARTE: APROVECHAMIENTO Y VALORIZACIÓN DE RESIDUOS ORGANICOS CON ALTA TASA DE BIODEGRADBILIDADECHAMIENTO Y VALORIZACIÓN DE RESIDUOS ORGANICOS CON ALTA TASA DE BIODEGRADBILIDADECHAMIENTO Y VALORIZACIÓN DE RESIDUOS ORGANICOS CON ALTA TASA DE BIODEGRADBILIDADECHAMIENTO Y VALORIZACIÓN DE RESIDUOS ORGANICOS CON ALTA TASA DE BIODEGRADBILIDAD epam s.a. e.s.p.Ministerio de Ambiente, Vivienda y Desarrollo Territorial - FONAM - 2.7 CONSTRUCCIÓN DE INFRAESTRUCTURA MÍNIMA Y ADQUISICIÓN DE EQUIPOS. Como se explicó ampliamente en el Manual 1 de Generalidades, los parámetros constructivos de la plantas de aprovechamiento dependerán del nivel de complejidad del proyecto. 2.7.1 Centros de acopio con procesamiento de orgánicos. Como se mencionó anteriormente, este tipo de instalaciones son recomendadas para los niveles de complejidad bajo y medio. Las especificaciones técnicas de construcción están contenidas en el Manual 1: Generalidades. En la figura 25 se presenta la distribución recomendada para este tipo de instalaciones y el flujo de los residuos orgánicos dentro de la planta. En este tipo de instalaciones se recomienda clasificar los papeles y cartones en forma manual y sencilla, de tal forma que las instalaciones no requieran inversiones en maquinas de selección mecánica o incremento en mano de obra y capacitación, que aumentaría los costos de operación la separación. La separación sugerida es: - Archivo. - Cartón. - Periódico. Para optimizar el espacio de almacenamiento es necesaria la adquisición de una máquina compactadora de papel, en cuanto el movimiento interno de las pacas de material seleccionado, se recomienda un carro montacarga de tracción humana y para el pesaje, una báscula de reloj o de piso mecánica. 2.7.2 Plantas de recuperación de materiales. Las características constructivas, técnicas y operativas de las plantas de recuperación de materiales especificadas para los proyectos de complejidad media-alta y alta son descritas extensamente en el Manual 1: Generalidades. En la figura 26se muestra la distribución física de la planta y el flujo de residuos recomendado para este tipo de instalaciones. En estas plantas, se realiza una clasificación preliminar de los residuos inorgánicos reciclables, por medio de un sistema compuesto por una tolva de recepción dotada de un tornillo rompedor de bolsas, conectada a una cinta o banda transportadora donde se logra la separación de los materiales ferrosos y no ferrosos, la cual entrega los residuos a una segunda banda transportadora a lo largo de la cual se establecen puntos de selección manual por cada tipo de material que se vaya a recuperar. En el caso de los proyectos con niveles de complejidad medio – alto, se recomienda establecer programas continuos de capacitación al personal de selección, en cuanto a la identificación de los diferentes tipos de papeles y cartones para lograr así aumentar la eficiencia de separación manual y obtener mayores dividendos. La clasificación sugerida para este tipo de instalaciones es:
  • 85.
    epam s.a. e.s.p.Ministeriode Ambiente, Vivienda y Desarrollo Territorial - FONAM - Figura 25. Esquema tipo Centro de acopio de materiales inorgánicos reciclables y procesamiento de residuos orgánicos. Nota: Las flechas amarillas indican el flujo de los residuos de papel y cartón dentro del centro. ÁREA ADMINISTRATIVA ZONA DE ALMACENAMIENTO VIDRIO ZONA DE ALMACENAMIENTO PAPEL Y CARTÓN ZONA DE ALMACENAMIENTO PLÁSTICO CLASIFICADO ZONA DE ACONDICIONAMIENTO ORGÁNICOS CONTENEDOR RECHAZOS ZONA DE SELECCIÓN PLÁSTICO ZONA DE SELECCIÓN VIDRIO ZONA DE SELECCIÓN PAPEL Y CARTÓN ÁREA DE COMPOSTAJE O LOMBRICULTURA ZONA DE TAMIZADO ZONA DE EMPAQUE Y ALMACENAMIENTO DE ABONO ORGÁNICO PESAJE BATERIA BAÑOS PLATAFORMA DE RECEPCIÓN EN SUELO Fuente: Esta consultoría. 2008
  • 86.
    CONSTRUCCION DE CRITERIOSTÉCNICOS PARA ELCONSTRUCCION DE CRITERIOS TÉCNICOS PARA ELCONSTRUCCION DE CRITERIOS TÉCNICOS PARA ELCONSTRUCCION DE CRITERIOS TÉCNICOS PARA EL APROVECHAMIENTO Y VALORIZACIÓN DE RESIDUOD SÓLIDOS.APROVECHAMIENTO Y VALORIZACIÓN DE RESIDUOD SÓLIDOS.APROVECHAMIENTO Y VALORIZACIÓN DE RESIDUOD SÓLIDOS.APROVECHAMIENTO Y VALORIZACIÓN DE RESIDUOD SÓLIDOS. Manual 3:Manual 3:Manual 3:Manual 3: RESIDUOS ORGÁNICOS, PAPEL Y CARTÓN.RESIDUOS ORGÁNICOS, PAPEL Y CARTÓN.RESIDUOS ORGÁNICOS, PAPEL Y CARTÓN.RESIDUOS ORGÁNICOS, PAPEL Y CARTÓN. - 79 - PRIMERA PARTE: APROVECHAMIENTO Y VALORIZACIÓN DE RESIDUOS ORGANICOS CON ALTA TASA DE BIODEGRADBILIDADPRIMERA PARTE: APROVECHAMIENTO Y VALORIZACIÓN DE RESIDUOS ORGANICOS CON ALTA TASA DE BIODEGRADBILIDADPRIMERA PARTE: APROVECHAMIENTO Y VALORIZACIÓN DE RESIDUOS ORGANICOS CON ALTA TASA DE BIODEGRADBILIDADPRIMERA PARTE: APROVECHAMIENTO Y VALORIZACIÓN DE RESIDUOS ORGANICOS CON ALTA TASA DE BIODEGRADBILIDAD epam s.a. e.s.p.Ministerio de Ambiente, Vivienda y Desarrollo Territorial - FONAM - − Blanco. − Archivo blanco y de color. − Periódico. − Kraft. − Cartón. − Plegadiza. Los proyectos de nivel de complejidad alto, podrán incluir dentro de su sistema de separación la mecanización como sistemas de separación ópticos de tal forma que al ser entregados y comercializados estos residuos no contengan trazas de otros materiales como plásticos y demás. La densificación y embalaje del material seleccionado debe realizarse por medio de equipos compactadores, para el transporte interno de los materiales embalados, se recomienda la adquisición de un minicargador y finalmente, el pesaje del material debe realizarse con una báscula de piso mecánica o de piso electrónica con pedestal. 2.8 CONTROL DE CALIDAD Y BUENAS PRÁCTICAS DE MANUFACTURA. Para que el papel y cartón proveniente de las plantas de aprovechamiento cumpla con las estrictas normas de calidad del mercado nacional y obtenga un mejor precio de venta, se requiere controlar los parámetros que se describen a continuación. 2.8.1 Recomendaciones generales. - Los papeles y cartones reciclados deben estar correctamente separados por tipo de material. - El contenido de humedad del material no debe sobrepasar el 10%, mayores contenidos de humedad disminuirán el precio de compra. - El embalaje debe ser lo sufientemente resistente para permitir el traslado de los materiales, tanto dentro de las plantas de aprovechamiento como en las empresas procesadoras. El precio de compra mejora de acuerdo a la densidad (peso/volumen) de las pacas de papel o cartón, por lo tanto una correcta compactación es muy importante. - Los materiales destinados a comercialización deben mantenerse aislados de los residuos orgánicos, con el fin de evitar su contaminación. Es necesario recordar que algunos tipos de papeles no se pueden utilizar como materia prima secundaria en la industria papelera, por lo tanto son considerados contaminantes y se deben evitar a toda costa, con el fin de obtener los mejores precios de compra del mercado, dichos papeles son: - Papeles y cartones contaminados con comida. - Servilletas usadas. - Papel de cera. - Papel carbón. - Productos sanitarios o pañuelos de papel. - Papel térmico para el fax. - Calcomanías.
  • 87.
    epam s.a. e.s.p.Ministeriode Ambiente, Vivienda y Desarrollo Territorial - FONAM - Figura 26. Esquema tipo Planta de recuperación de materiales orgánicos e inorgánicos. Fuente: Esta consultoría. 2008 Nota: Las flechas amarillas indican el flujo de los residuos de papel y cartón dentro de la planta. Cafetería ZONA DE ACONDICIONAMIENTO VIDRIO ZONA DE ACONDICIONAMIENTO PAPEL Y CARTÓN ZONA DE ACONDICIONAMIENTO PLÁSTICO ZONA DE ACONDICIONAMIENTO ORGÁNICOS Contenedor rechazos ÁREA DE COMPOSTAJE O LOMBRICULTURA ZONA DE TAMIZADO ZONA DE EMPAQUE Y ALMACENAMIENTO DE ABONO ORGÁNICO PLATAFORMA DE DESCARGA EN PISO Tolva de recepción Zona de selección manual Limpiezay clasificaciónpor resinasycolores Lavado Secado Paletizado Almacenamientode pacasdepelletspor tipoderesina Triturado Compactacióny embalaje Almacenamiento de pacas por tipo de papel Caseta control de ingreso Limpiezay clasificaciónpor color LavadoTriturado Almacenamientode cascoporcolores. Batería de baños con ducha. ZONA DE ADMINISTRACIÓN Vestier Pesaje Almacenamientode pacasportipodepapel Clasificaciónpor tipodepapel
  • 88.
    CONSTRUCCION DE CRITERIOSTÉCNICOSCONSTRUCCION DE CRITERIOS TÉCNICOSCONSTRUCCION DE CRITERIOS TÉCNICOSCONSTRUCCION DE CRITERIOS TÉCNICOS PARA ELPARA ELPARA ELPARA EL APROVECHAMIENTO Y VALORIZACIÓN DE RESIDUOD SÓLIDOS.APROVECHAMIENTO Y VALORIZACIÓN DE RESIDUOD SÓLIDOS.APROVECHAMIENTO Y VALORIZACIÓN DE RESIDUOD SÓLIDOS.APROVECHAMIENTO Y VALORIZACIÓN DE RESIDUOD SÓLIDOS. Manual 3:Manual 3:Manual 3:Manual 3: RESIDUOS ORGÁNICOS, PAPEL Y CARTÓN.RESIDUOS ORGÁNICOS, PAPEL Y CARTÓN.RESIDUOS ORGÁNICOS, PAPEL Y CARTÓN.RESIDUOS ORGÁNICOS, PAPEL Y CARTÓN. - 81 - PRIMERA PARTE: APROVECHAMIENTO Y VALORIZACPRIMERA PARTE: APROVECHAMIENTO Y VALORIZACPRIMERA PARTE: APROVECHAMIENTO Y VALORIZACPRIMERA PARTE: APROVECHAMIENTO Y VALORIZACIÓN DE RESIDUOS ORGANICOS CON ALTA TASA DE BIODEGRADBILIDADIÓN DE RESIDUOS ORGANICOS CON ALTA TASA DE BIODEGRADBILIDADIÓN DE RESIDUOS ORGANICOS CON ALTA TASA DE BIODEGRADBILIDADIÓN DE RESIDUOS ORGANICOS CON ALTA TASA DE BIODEGRADBILIDAD epam s.a. e.s.p.Ministerio de Ambiente, Vivienda y Desarrollo Territorial - FONAM - 2.8.2 Medidas de higiene y seguridad industrial. De acuerdo con la normatividad laboral vigente, todo centro de trabajo debe asegurar unas condiciones laborales seguras que eviten accidentes o enfermedades profesionales a los trabajadores, por lo cual las plantas para el aprovechamiento de vidrio deben contar con instalaciones bien iluminadas, ventiladas y con zonas de trabajo, tránsito vehicular y peatonal correctamente demarcadas y libres de obstáculos para facilitar el manejo y transporte de materiales. También se debe cumplir todas las disposiciones del Programa de Salud Ocupacional descrito en el Manual 1, Generalidades, teniendo especial cuidado con el control de los riesgos laborales generados por las diferentes actividades de aprovechamiento del vidrio, relacionados en la tabla 7. Tabla 7. Riesgos ocupacionales del aprovechamiento de papel y cartón. Actividad Peligro Riesgo Medida de control Selección de materiales. Malos olores. Afectación a la salud. Utilización de mascarillas para protección respiratoria. Material particulado Enfermedades respiratorias Contacto con material reciclable. Dermatitis Utilización de guantes de caucho para protección de las manos. Ruido. Hipoacusia. Mantenimiento preventivo y utilización de protección auditiva. Manejo del tiempo de exposición. Programas de vigilancia epidemiológica. Embalaje Ruido. Hipoacusia. Aislamiento acústico de los equipos, mantenimiento preventivo y utilización de protección auditiva. Manejo del tiempo de exposición. Programas de vigilancia epidemiológica. Contacto con material reciclable. Dermatitis Utilización de guantes de caucho para protección de las manos. Peligros generados por el proceso de carga de materiales. Heridas, golpes, lesiones osteomusculares Capacitación y entrenamiento. Instructivos de las medidas de seguridad. Almacena- miento Ergonómico Lesiones de espalda por mal manejo de cargas. Capacitación en manejo de cargas. Utilización de equipos para el transporte de residuos. Mantenimiento de maquinaria, equipos e infraestructura. Peligros mecánicos y eléctricos. Accidentes de trabajo. Capacitación y entrenamiento. Instructivos claros del proceso. Fuente: Esta consultoría. 2008
  • 89.
    CONSTRUCCION DE CRITERIOSTÉCNICOSCONSTRUCCION DE CRITERIOS TÉCNICOSCONSTRUCCION DE CRITERIOS TÉCNICOSCONSTRUCCION DE CRITERIOS TÉCNICOS PARA ELPARA ELPARA ELPARA EL APROVECHAMIENTO Y VALORIZACIÓN DE RESIDUOD SÓLIDOS.APROVECHAMIENTO Y VALORIZACIÓN DE RESIDUOD SÓLIDOS.APROVECHAMIENTO Y VALORIZACIÓN DE RESIDUOD SÓLIDOS.APROVECHAMIENTO Y VALORIZACIÓN DE RESIDUOD SÓLIDOS. Manual 3:Manual 3:Manual 3:Manual 3: RESIDUOS ORGÁNICOS, PAPEL Y CARTÓN.RESIDUOS ORGÁNICOS, PAPEL Y CARTÓN.RESIDUOS ORGÁNICOS, PAPEL Y CARTÓN.RESIDUOS ORGÁNICOS, PAPEL Y CARTÓN. - 82 - PRIMERA PARTE: APROVECHAMIENTO Y VALORIZACPRIMERA PARTE: APROVECHAMIENTO Y VALORIZACPRIMERA PARTE: APROVECHAMIENTO Y VALORIZACPRIMERA PARTE: APROVECHAMIENTO Y VALORIZACIÓN DE RESIDUOS ORGANICOS CON ALTA TASA DE BIODEGRADBILIDADIÓN DE RESIDUOS ORGANICOS CON ALTA TASA DE BIODEGRADBILIDADIÓN DE RESIDUOS ORGANICOS CON ALTA TASA DE BIODEGRADBILIDADIÓN DE RESIDUOS ORGANICOS CON ALTA TASA DE BIODEGRADBILIDAD epam s.a. e.s.p.Ministerio de Ambiente, Vivienda y Desarrollo Territorial - FONAM - BIBLIOGRAFIA AFÁN DE RIBERA CRISTINA. Los beneficios medioambientales de la recuperación y reciclaje del papel. Asociación Española de Recuperadores de papel y cartón -REPACAR-. Madrid. 2007. AMIGOS DE LA TIERRA. Reciclaje de papel. Bogotá. 2008. Documento online: http://www.tierra.org/spip/IMG/pdf/Adt_reciclaje-papel-2.pdf AUBERT, C. El huerto biológico. Ed. Integral. 252 pp. Barcelona. 1998. CANOVAS, A. Tratado de agricultura ecológica. Ed. Instituto de Estudios Almerienses de la Diputación de Almería. 190 pp. Almería. 1993. CERISOLA, C.I. Lecciones de Agricultura Biológica. Ed. Mundi-Prensa. Madrid. 1989. CONDADO DE LOS ÁNGELES. Materiales reciclados frecuentemente. Departament of public work. http://ladpw.org/EPD/Recycling/spanish/crm.cfm.. EPAM Ltda. – GHK Colombia. Actualización del diseño de la planta de manejo integral de los residuos sólidos del municipio de Guaduas – Cundinamarca. Bogotá. 1999. FERNANDEZ, JAVIER. Energía de la biomasa y su aprovechamiento energético. Centro de inmunología molecular. Ciudad Habana – Cuba. 2005. FUNDACIÓN ECOLOGÍA Y DESARROLLO. Departamento de Medio Ambiente. Gobierno de Aragón. Impactos Ambientales de la fabricación de pasta de papel. Aragón. 2008. Documento online: http://www.reciclapapel.org/htm/info/tecnica/ciclo/impacto2.asp FUNDACIÓN ECOLOGÍA Y DESARROLLO. Departamento de Medio Ambiente. Gobierno de Aragón. Aragón. 2008. Tipos de papel. Documento online: http://www.reciclapapel.org/htm/info/tecnica/ciclo/Tipospapel.htm GARCÍA, A. Diez temas sobre agricultura biológica. 1987. GREEN PEACE. Argentina. Impactos de la producción de papel. Buenos Aires. 2008. Documento online: http://www.greenpeace.org/raw/content/argentina/contaminaci- n/impactos-de-la-producci-n-de-.pdf GUIBERTEAU, A.; LABRADOR, J. Técnicas de cultivo en Agricultura Ecológica. Hoja Divulgadora Num. 8/91 HD. Ministerio de Agricultura, Pesca y Alimentación. 144 pp. Madrid. 1991. IBÁÑEZ J. Valorización de Residuos Sólidos Urbanos. Anuario 2002 – F.C.E. – U.N.P.S.J.B. p. 43, 57 y 58. Buenos Aires. 2002 ICONTEC. Compendio Guías para la Gestión Integral de los Residuos. Bogotá 2007 IDEAM. Indicadores socioeconómicos. Generación de residuos sólidos domiciliarios por habitante. Bogotá. 2001. Documento online: http://www.ideam.gov.co/indicadores/socio11.htm.
  • 90.
    CONSTRUCCION DE CRITERIOSTÉCNICOSCONSTRUCCION DE CRITERIOS TÉCNICOSCONSTRUCCION DE CRITERIOS TÉCNICOSCONSTRUCCION DE CRITERIOS TÉCNICOS PARA ELPARA ELPARA ELPARA EL APROVECHAMIENTO Y VALORIZACIÓN DE RESIDUOD SÓLIDOS.APROVECHAMIENTO Y VALORIZACIÓN DE RESIDUOD SÓLIDOS.APROVECHAMIENTO Y VALORIZACIÓN DE RESIDUOD SÓLIDOS.APROVECHAMIENTO Y VALORIZACIÓN DE RESIDUOD SÓLIDOS. Manual 3:Manual 3:Manual 3:Manual 3: RESIDUOS ORGÁNICOS, PAPEL Y CARTÓN.RESIDUOS ORGÁNICOS, PAPEL Y CARTÓN.RESIDUOS ORGÁNICOS, PAPEL Y CARTÓN.RESIDUOS ORGÁNICOS, PAPEL Y CARTÓN. - 83 - PRIMERA PARTE: APROVECHAMIENTO Y VALORIZACPRIMERA PARTE: APROVECHAMIENTO Y VALORIZACPRIMERA PARTE: APROVECHAMIENTO Y VALORIZACPRIMERA PARTE: APROVECHAMIENTO Y VALORIZACIÓN DE RESIDUOS ORGANICOS CON ALTA TASA DE BIODEGRADBILIDADIÓN DE RESIDUOS ORGANICOS CON ALTA TASA DE BIODEGRADBILIDADIÓN DE RESIDUOS ORGANICOS CON ALTA TASA DE BIODEGRADBILIDADIÓN DE RESIDUOS ORGANICOS CON ALTA TASA DE BIODEGRADBILIDAD epam s.a. e.s.p.Ministerio de Ambiente, Vivienda y Desarrollo Territorial - FONAM - INCHE MITMA, JORGE, VERGIU CANTO, JORGE, MAVILA HINOJOZA, DANIEL et al. Diseño y evaluación de una planta de reciclaje de envases tetrapak a pequeña escala. Ind. Data, jul./dic. 2004, Vol.7, No.2, p.07-17. issn 1810-9993. INFOAGRO.COM. EL compostaje partes 1 y 2. Documento online: http://www.infoagro.com/abonos/compostaje.htm. 2008. JÓDAR MANUEL. El papel. Página urbano ambiental. Documento online: http://www.manueljodar.com/pua/pua3.htm. LUND, HERBERT. F. Manual McGraw-Hill de reciclaje / Herbert F. Lund; traducción y revisión técnica Juan Ignacio Tejero Monzón et al. McGraw-Hill, Vol 1 y 2. Madrid. 1996. MINISTERIO DE MEDIO AMBIENTE. Política para la gestión de residuos. Bogotá. 1997 MINISTERIO DE MEDIO AMBIENTE, VIVIENDA Y DESARROLLO TERRITORIAL. Gestión Integral de Residuos Sólidos. Manizales. 2004. Documento online: http://www.corpocaldas.gov.co/admin/files/Ane-Noticia_105200485448.pdf MINISTERIO DE AMBIENTE VIVIENDA Y DESARROLLO TERRITORIAL, SUPERINTENDENCIA DE SERVICIOS PÚBLICOS DOMICILIARIOS, COMISIÓN DE REGULACIÓN DE AGUA POTABLE Y SANEAMIENTO BÁSICO, DNP: DDUPA. Documento CONPES 3530: Lineamientos y estrategias para fortalecer el servicio público de aseo en el marco de la gestión integral de residuos sólidos. Bogotá. 2008. MORETTON JUAN. El problema ambiental de los residuos en la elaboración de celulosa para papel. Universidad de Buenos Aires. Facultad de Farmacia y Bioquímica. Buenos Aires. 2008. Documento On line: http://www.monografias.com/trabajos34/contaminacion-papeleras/contaminacion- papeleras.shtml ODRIOZOLA VERÓNICA. Impactos de la producción de papel. Greenpeace Argentina. Buenos Aires. 1997. OPS Plan regional de inversiones en ambiente y en salud. Análisis Sectorial de Residuos sólidos en Colombia. Washington D.C. U.S. 1997. PORTA, J; LÓPEZ-ACEVEDO, M; ROQUERO, C. 1994. Edafología para la agricultura y el medio ambiente. Ed. Mundi-Prensa. 807 pp. Madrid. 1994. 807 pp. http://www.infoagro.com/abonos/compostaje.asp
  • 91.
    CONSTRUCCION DE CRITERIOSTÉCNICOSCONSTRUCCION DE CRITERIOS TÉCNICOSCONSTRUCCION DE CRITERIOS TÉCNICOSCONSTRUCCION DE CRITERIOS TÉCNICOS PARA ELPARA ELPARA ELPARA EL APROVECHAMIENTO Y VALORIZACIÓN DE RESIDUOD SÓLIDOS.APROVECHAMIENTO Y VALORIZACIÓN DE RESIDUOD SÓLIDOS.APROVECHAMIENTO Y VALORIZACIÓN DE RESIDUOD SÓLIDOS.APROVECHAMIENTO Y VALORIZACIÓN DE RESIDUOD SÓLIDOS. Manual 3:Manual 3:Manual 3:Manual 3: RESIDUOS ORGÁNICOS, PAPEL Y CARTÓN.RESIDUOS ORGÁNICOS, PAPEL Y CARTÓN.RESIDUOS ORGÁNICOS, PAPEL Y CARTÓN.RESIDUOS ORGÁNICOS, PAPEL Y CARTÓN. - 84 - PRIMERA PARTE: APROVECHAMIENTO Y VALORIZACPRIMERA PARTE: APROVECHAMIENTO Y VALORIZACPRIMERA PARTE: APROVECHAMIENTO Y VALORIZACPRIMERA PARTE: APROVECHAMIENTO Y VALORIZACIÓN DE RESIDUOS ORGANICOS CON ALTA TASA DE BIODEGRADBILIDADIÓN DE RESIDUOS ORGANICOS CON ALTA TASA DE BIODEGRADBILIDADIÓN DE RESIDUOS ORGANICOS CON ALTA TASA DE BIODEGRADBILIDADIÓN DE RESIDUOS ORGANICOS CON ALTA TASA DE BIODEGRADBILIDAD epam s.a. e.s.p.Ministerio de Ambiente, Vivienda y Desarrollo Territorial - FONAM -