PLAN DE GESTIÓN INTEGRAL DE RESIDUOS SÓLIDOS URBANOSVANESSA DITTA S.JESICA GONZALEZ.
FORMULACIÓN DEL PROBLEMALa problemática es que los residuos sólidos urbanos, está asociada a una serie de aspectos negativos: Existencia de basurales a cielo abierto. Problemas serios de salud.Marginación . Degradación de la calidad del medio ambiente.
JUSTIFICACIÓNLa variable sustancial para asegurar la implementación y el funcionamiento de un Plan de Gestión de RSU es la participación ciudadana. Este trabajo otorga vital importancia en focalizar acciones de sensibilización en los distintos actores de la comunidad, como clave importante para el éxito del mismo.
OBJETIVOSOBJETIVO GENERALCompilar el Plan de Gestión Integralde Residuos Sólidos Urbanos, de manera que permitan generar una cultura que oriente al cambio progresivo de los hábitos y costumbres en el manejo de los residuos sólidos, desde el lugar de origen, almacenamiento y disposición; en el marco de la sensibilización ciudadana para asumir responsabilidad ambiental, que generen procesos prácticos de aprovechamiento de material.
OBJETIVOS ESPECIFICOSFortalecer la parte investigativa presente en la Universidad Francisco de Paula Santander de un Plan de Gestión Integral de Residuos Sólidos Urbanos. Conocer el Impacto que ocasionan los residuos sólidos urbanos al medio ambiente y a la salud Realizar un análisis crítico y reflexivo sobre la eficiencia del aprovechamiento de los residuos sólidos orgánicos en Colombia. Hacer un rastreo de la información documental relacionado con los Planes de Gestión de Residuos Sólidos Urbanos.
HISTORIALos restos de los alimentos, los excrementos y los residuos de todo tipo acababan arrojados en las calles, generalmente sin pavimento, en los terrenos sin edificar y en las cercanías de las ciudades. Los vertidos de residuos en los núcleos urbanos causaron una enorme proliferación de ratas, cuyas pulgas xenopsylla cheapis, provocaron durante años la peste bubónica. España estuvo azotada por esta plaga, algo más benigna que en Europa, donde murieron un tercio de sus habitantes, durante los siglos XIV, XV, XVI y XVII.
En el siglo XX, y especialmente en su segunda mitad, una vez paliadas las deficiencias más acuciantes y tras el desarrollo y asentamiento social de las ideas ecológicas que logran dar una visión más completa, real e integral de los problemas del ecosistema humano, es cuando los residuos surgen como un problema medioambiental de consideración.
La forma más fácil que encontró el hombre primitivo de disponer de desechos no comibles por los animales fue arrojarlos en un sitio cercano a su vivienda; así nació el botadero a cielo abierto.La revolución industrial, la ciencia y la tecnología nos han traído, además de fabulosos cambios, el desarrollo científico tecnológico. Cambios en nuestros hábitos de consumo: el novedoso sistema de cosas desechables, tarros desechables, frascos, pañales, vestidos de usar y botar, doble, triple y cuádruple empaque, platos para usar y dejar.
ESTUDIOS REALIZADOSSegún un grupo de Investigación en Ingeniería Ambiental-GIIAUD de la Universidad Distrital Francisco José de Caldas. Realizaron una metodología de diseño para la recogida de residuos sólidos urbanos mediante factores punta de generación: sistemas de caja fija (scf). Donde La variación temporal se ha incluido mediante el empleo de tres factores punta de generación: coeficiente punta semanal (Cps), coeficiente punta diario (Cpd) y coeficiente punta diario de distribución heterogénea (Cpdh).
VÁSQUEZ, Oscar. Presenta un modelo que permite simular el impacto de un plan de gestión para el manejo de los residuos sólidos domiciliarios en la región metropolitana de Chile. El modelo fue construido utilizando dinámica de sistemas y programado en Powersim®. El modelo integra los diversos componentes participantes, tales como: población, condición socioeconómica, recolección de residuos, vertederos ilegales de residuos, estaciones de transferencias y rellenos sanitarios.
CONCEPTUALIZACIÓN
RESIDUOS SÓLIDOSEs cualquier objeto, material, sustancia o elemento sólido resultante del consumo o uso de un bien en actividades domésticas, industriales, comerciales, institucionales o de servicios.
CLASIFICACIÓN DE LOS RESIDUOS SÓLIDOS Clasificación por origen Residuos sólidos urbanos Residuos industrialesResiduos minerosResiduos hospitalarios
Clasificación por tipo de manejo Se puede clasificar un residuo por presentar alguna característica asociada al manejo que debe ser realizado, así: Residuo peligrosoResiduo inerte
Los residuos sólidos orgánicosSon aquellos residuos que provienen de restos de productos de origen orgánico, la mayoría de ellos son biodegradables (se descomponen naturalmente). Se pueden desintegrar o degradar rápidamente, transformándose en otro tipo de materia orgánica.
ClasificaciónSegún su fuente de generación: Según su naturaleza y/o característica física: GENERACIÓN DE RESIDUOS ORGÁNICOS El ministerio del Medio Ambiente, enuncia en la Política para la Gestión de residuos que desde el punto de vista ambiental, que este problema está relacionado también con: Falta de sensibilización ciudadana sobre la relación entre los residuos, el ambiente, la economía familiar y nacional. Ausencia de un marco de apoyo a la introducción de tecnologías limpias. Ausencia del establecimiento de responsabilidad de los sectores productivos en la generación, manejo y disposición de residuos postconsumo.
Anivel mundial DANTE enuncia que en la mayoría de los países de América Latina y el Caribe, la cantidad de materia orgánica presente en los residuos sólidos urbanos supera el 50% del total generado. Composición de los residuos sólidos municipales en diversos países de América Latina (porcentaje en peso). De los cuales aproximadamente el 2% recibe tratamiento adecuado para su aprovechamiento; el resto es confinado en vertederos o rellenos sanitarios; otro porcentaje es dispuesto inadecuadamente en botaderos o es destinado a la alimentación de cerdos, sin un debido control y procesamiento sanitario.
A nivel nacional La generación de residuos sólidos, es la siguiente: Cuatro grandes ciudades (Medellín, Bogotá, Cali y Barranquilla): 11.275 Ton/día, lo que equivale al (41%) de residuos generados, solo Bogotá genera 6500 ton/día. En las 28 ciudades capitales se generan 5.142 Ton/día (18.7%). En los 1054 municipios se generan 11.083 ton/ día (40.3%).
Clasificación Residuos SólidosUrbanos Según su Grado de:
BIODEGRADABILIDADFACILMENTE DEGRADABLESSE CLASIFICAN DE LA SIGUIENTE MANERAMODERADAMENTEDEGRADABLESDIFICILMENTEDEGRADABLENO DEGRADABLES
CARACTERISTICAS DE LOS RESIDUOS SÓLIDOSVOLUMENCOMPONENTES PRINCIPALESPESO ESPECIFICOHUMEDADCOMPOSICION FISICA
RIESGOS ASOCIADOS A LOS RESIDUOS SOLIDOS
GESTION POSITIVACONSERVACION DE RECURSOSRECICLAJERECUPERACION DE AREAS
LA GESTION INTEGRAL DE LOS RESIDUOS SOLIDOSla Política para la Gestión de Residuos establece de forma específica lo siguiente. 
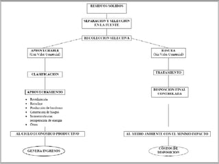
GESTION INTEGRAL DE LOS RESIDUOS SOLIDOSAPROVECHAMIENTO Y VALORIZACIONREDUCCION EN EL ORIGENDISPOSICION FINAL CONTROLADATRATAMIENTO Y TRANSFORMACION
ANÁLISIS INTEGRAL DEL CICLO PRODUCTIVOEN EL ANÁLISIS DE LA GENERACIÓN DE LOS RESIDUOS SÓLIDOS Y DE LOS IMPACTOS QUE CAUSAN AL MEDIO AMBIENTE, DEBE EFECTUARSE UNA EVALUACIÓN INTEGRAL DEL CICLO DEL PRODUCTO.• CONSIDERAR LOS DIFERENTES IMPACTOS AL MEDIO AMBIENTE QUE CAUSA UN PRODUCTO DESDE SU ORIGEN HASTA SU DISPOSICION FINAL.• EVALUAR LOS IMPACTOS AMBIENTALES DE UN PRODUCTO, NO SÓLO POSTCONSUMO SINO, TENIENDO EN CUENTA LOS DIFERENTES IMPACTOS QUE PRODUJO EN ETAPAS ANTERIORES.
GESTIÓN DIFERENCIAL DE RESIDUOS APROVECHABLES Y BASURAS.RESPONSABILIDADPLANIFICACIONGRADUALIDAD
ETAPAS PARA LA ELABORACIÓN DEL DIAGNÓSTICO 
EDUCACIÓN AMBIENTAL“Lo importante para la Educación Ambiental y para sus propósitos es que las comunidades se apropien de sus proyectos y los inserten en sus planes de desarrollo y en sus propias dinámicas regionales…”
LA EDUCACIÓN AMBIENTAL DENTRO DEL PROCESO DE GENERACIÓN DE UNA NUEVA CULTURA DE PARTICIPACIÓN EN EL MANEJO INTEGRAL DE LOS RESIDUOS COMO INSTAURAR HERRAMIENTAS PEDAGÓGICAS EN TORNO A LA GESTIÓN INTEGRAL DE LOS RESIDUOS SÓLIDOS.
COMO INTROYECTAR BUENOS HÁBITOS EN TORNO A LOS RESIDUOS SÓLIDOS  
ANÁLISIS REFLEXIVO
BIEN ES SABIDO QUE TODAS LAS ACTIVIDADES HUMANAS CREAN EFECTOS ADVERSOS SOBRE EL MEDIO AMBIENTE, PORQUE EN ELPROCESO DE PRODUCCIÓN Y REPRODUCCIÓN DE SUS CONDICIONES MATERIALES DE VIDA EL HOMBRE EXPLORA, TRANSFORMA, ALMACENA, DISTRIBUYE, INTERCAMBIA Y CONSUME BIENES Y SERVICIOS.
MARCO LEGAL
LA NORMATIVIDAD EN MATERIA DE RESIDUOS SÓLIDOS ES AMPLIA DEBIDO A QUE ABARCA LEYES POLÍTICAS, DECRETOS Y RESOLUCIONES, ENTRE OTROS, TENDIENTES A REGLAMENTAR LA GESTIÓN INTEGRAL DE LOS RESIDUOS SÓLIDOS EN COLOMBIA. A CONTINUACIÓN SE RESUMEN EN ORDEN CRONOLÓGICO:
LEYES, POLÍTICAS, DECRETOS Y RESOLUCIONES SOBRE RESIDUOS SÓLIDOS La normatividad más relevante se describe a continuación:
DISEÑO METODOLOGICO PRELIMINARTipo de Investigación Este tipo de investigación se hará de manera temática mediante un desarrollo en donde los parámetros a seguir son los siguientes:Mediante la recopilación bibliográficaBúsqueda de información. Selección de temas. Lectura. Organización.
PERSONAS QUE PARTICIPAN EN EL PROYECTOPROPONENTES:Jenitza Vanessa Ditta Sarmiento, Estudiante de Ingeniería AmbientalJessica González Lobo, Estudiante de Ingeniería AmbientalDIRECTOR.Juan Carlos Hernández Criado, Ingeniero  Ambiental, Especialista en Salud Ocupacional.
. RECURSOS DISPONIBLESMaterialesPara la recolección de la información se emplearán los siguientes elementos: Computador, resma de papel, Internet, revistas, impresora, carpetas, grapas, libros. InstitucionalesUniversidad Francisco de Paula Santander, Biblioteca Argemiro Bayona Portillo.Biblioteca del SENA-Ocaña (Servicio Nacional de Aprendizaje).Biblioteca Páez Courvel. 
FinancierosLos recursos de esta investigación serán financiados por los autores del proyecto.PRESUPUESTO
PGIRS
PGIRS
PGIRS

PGIRS

  • 1.
    PLAN DE GESTIÓNINTEGRAL DE RESIDUOS SÓLIDOS URBANOSVANESSA DITTA S.JESICA GONZALEZ.
  • 2.
    FORMULACIÓN DEL PROBLEMALaproblemática es que los residuos sólidos urbanos, está asociada a una serie de aspectos negativos: Existencia de basurales a cielo abierto. Problemas serios de salud.Marginación . Degradación de la calidad del medio ambiente.
  • 3.
    JUSTIFICACIÓNLa variable sustancialpara asegurar la implementación y el funcionamiento de un Plan de Gestión de RSU es la participación ciudadana. Este trabajo otorga vital importancia en focalizar acciones de sensibilización en los distintos actores de la comunidad, como clave importante para el éxito del mismo.
  • 4.
    OBJETIVOSOBJETIVO GENERALCompilar elPlan de Gestión Integralde Residuos Sólidos Urbanos, de manera que permitan generar una cultura que oriente al cambio progresivo de los hábitos y costumbres en el manejo de los residuos sólidos, desde el lugar de origen, almacenamiento y disposición; en el marco de la sensibilización ciudadana para asumir responsabilidad ambiental, que generen procesos prácticos de aprovechamiento de material.
  • 5.
    OBJETIVOS ESPECIFICOSFortalecer laparte investigativa presente en la Universidad Francisco de Paula Santander de un Plan de Gestión Integral de Residuos Sólidos Urbanos. Conocer el Impacto que ocasionan los residuos sólidos urbanos al medio ambiente y a la salud Realizar un análisis crítico y reflexivo sobre la eficiencia del aprovechamiento de los residuos sólidos orgánicos en Colombia. Hacer un rastreo de la información documental relacionado con los Planes de Gestión de Residuos Sólidos Urbanos.
  • 6.
    HISTORIALos restos delos alimentos, los excrementos y los residuos de todo tipo acababan arrojados en las calles, generalmente sin pavimento, en los terrenos sin edificar y en las cercanías de las ciudades. Los vertidos de residuos en los núcleos urbanos causaron una enorme proliferación de ratas, cuyas pulgas xenopsylla cheapis, provocaron durante años la peste bubónica. España estuvo azotada por esta plaga, algo más benigna que en Europa, donde murieron un tercio de sus habitantes, durante los siglos XIV, XV, XVI y XVII.
  • 7.
    En el sigloXX, y especialmente en su segunda mitad, una vez paliadas las deficiencias más acuciantes y tras el desarrollo y asentamiento social de las ideas ecológicas que logran dar una visión más completa, real e integral de los problemas del ecosistema humano, es cuando los residuos surgen como un problema medioambiental de consideración.
  • 8.
    La forma másfácil que encontró el hombre primitivo de disponer de desechos no comibles por los animales fue arrojarlos en un sitio cercano a su vivienda; así nació el botadero a cielo abierto.La revolución industrial, la ciencia y la tecnología nos han traído, además de fabulosos cambios, el desarrollo científico tecnológico. Cambios en nuestros hábitos de consumo: el novedoso sistema de cosas desechables, tarros desechables, frascos, pañales, vestidos de usar y botar, doble, triple y cuádruple empaque, platos para usar y dejar.
  • 9.
    ESTUDIOS REALIZADOSSegún ungrupo de Investigación en Ingeniería Ambiental-GIIAUD de la Universidad Distrital Francisco José de Caldas. Realizaron una metodología de diseño para la recogida de residuos sólidos urbanos mediante factores punta de generación: sistemas de caja fija (scf). Donde La variación temporal se ha incluido mediante el empleo de tres factores punta de generación: coeficiente punta semanal (Cps), coeficiente punta diario (Cpd) y coeficiente punta diario de distribución heterogénea (Cpdh).
  • 10.
    VÁSQUEZ, Oscar. Presentaun modelo que permite simular el impacto de un plan de gestión para el manejo de los residuos sólidos domiciliarios en la región metropolitana de Chile. El modelo fue construido utilizando dinámica de sistemas y programado en Powersim®. El modelo integra los diversos componentes participantes, tales como: población, condición socioeconómica, recolección de residuos, vertederos ilegales de residuos, estaciones de transferencias y rellenos sanitarios.
  • 11.
  • 12.
    RESIDUOS SÓLIDOSEs cualquierobjeto, material, sustancia o elemento sólido resultante del consumo o uso de un bien en actividades domésticas, industriales, comerciales, institucionales o de servicios.
  • 13.
    CLASIFICACIÓN DE LOSRESIDUOS SÓLIDOS Clasificación por origen Residuos sólidos urbanos Residuos industrialesResiduos minerosResiduos hospitalarios
  • 14.
    Clasificación por tipode manejo Se puede clasificar un residuo por presentar alguna característica asociada al manejo que debe ser realizado, así: Residuo peligrosoResiduo inerte
  • 15.
    Los residuos sólidosorgánicosSon aquellos residuos que provienen de restos de productos de origen orgánico, la mayoría de ellos son biodegradables (se descomponen naturalmente). Se pueden desintegrar o degradar rápidamente, transformándose en otro tipo de materia orgánica.
  • 16.
    ClasificaciónSegún su fuentede generación: Según su naturaleza y/o característica física: GENERACIÓN DE RESIDUOS ORGÁNICOS El ministerio del Medio Ambiente, enuncia en la Política para la Gestión de residuos que desde el punto de vista ambiental, que este problema está relacionado también con: Falta de sensibilización ciudadana sobre la relación entre los residuos, el ambiente, la economía familiar y nacional. Ausencia de un marco de apoyo a la introducción de tecnologías limpias. Ausencia del establecimiento de responsabilidad de los sectores productivos en la generación, manejo y disposición de residuos postconsumo.
  • 17.
    Anivel mundial DANTEenuncia que en la mayoría de los países de América Latina y el Caribe, la cantidad de materia orgánica presente en los residuos sólidos urbanos supera el 50% del total generado. Composición de los residuos sólidos municipales en diversos países de América Latina (porcentaje en peso). De los cuales aproximadamente el 2% recibe tratamiento adecuado para su aprovechamiento; el resto es confinado en vertederos o rellenos sanitarios; otro porcentaje es dispuesto inadecuadamente en botaderos o es destinado a la alimentación de cerdos, sin un debido control y procesamiento sanitario.
  • 19.
    A nivel nacionalLa generación de residuos sólidos, es la siguiente: Cuatro grandes ciudades (Medellín, Bogotá, Cali y Barranquilla): 11.275 Ton/día, lo que equivale al (41%) de residuos generados, solo Bogotá genera 6500 ton/día. En las 28 ciudades capitales se generan 5.142 Ton/día (18.7%). En los 1054 municipios se generan 11.083 ton/ día (40.3%).
  • 21.
  • 22.
    BIODEGRADABILIDADFACILMENTE DEGRADABLESSE CLASIFICANDE LA SIGUIENTE MANERAMODERADAMENTEDEGRADABLESDIFICILMENTEDEGRADABLENO DEGRADABLES
  • 23.
    CARACTERISTICAS DE LOSRESIDUOS SÓLIDOSVOLUMENCOMPONENTES PRINCIPALESPESO ESPECIFICOHUMEDADCOMPOSICION FISICA
  • 24.
    RIESGOS ASOCIADOS ALOS RESIDUOS SOLIDOS
  • 26.
    GESTION POSITIVACONSERVACION DERECURSOSRECICLAJERECUPERACION DE AREAS
  • 27.
    LA GESTION INTEGRALDE LOS RESIDUOS SOLIDOSla Política para la Gestión de Residuos establece de forma específica lo siguiente. 
  • 28.
    GESTION INTEGRAL DELOS RESIDUOS SOLIDOSAPROVECHAMIENTO Y VALORIZACIONREDUCCION EN EL ORIGENDISPOSICION FINAL CONTROLADATRATAMIENTO Y TRANSFORMACION
  • 29.
    ANÁLISIS INTEGRAL DELCICLO PRODUCTIVOEN EL ANÁLISIS DE LA GENERACIÓN DE LOS RESIDUOS SÓLIDOS Y DE LOS IMPACTOS QUE CAUSAN AL MEDIO AMBIENTE, DEBE EFECTUARSE UNA EVALUACIÓN INTEGRAL DEL CICLO DEL PRODUCTO.• CONSIDERAR LOS DIFERENTES IMPACTOS AL MEDIO AMBIENTE QUE CAUSA UN PRODUCTO DESDE SU ORIGEN HASTA SU DISPOSICION FINAL.• EVALUAR LOS IMPACTOS AMBIENTALES DE UN PRODUCTO, NO SÓLO POSTCONSUMO SINO, TENIENDO EN CUENTA LOS DIFERENTES IMPACTOS QUE PRODUJO EN ETAPAS ANTERIORES.
  • 30.
    GESTIÓN DIFERENCIAL DERESIDUOS APROVECHABLES Y BASURAS.RESPONSABILIDADPLANIFICACIONGRADUALIDAD
  • 34.
    ETAPAS PARA LAELABORACIÓN DEL DIAGNÓSTICO 
  • 36.
    EDUCACIÓN AMBIENTAL“Lo importantepara la Educación Ambiental y para sus propósitos es que las comunidades se apropien de sus proyectos y los inserten en sus planes de desarrollo y en sus propias dinámicas regionales…”
  • 37.
    LA EDUCACIÓN AMBIENTALDENTRO DEL PROCESO DE GENERACIÓN DE UNA NUEVA CULTURA DE PARTICIPACIÓN EN EL MANEJO INTEGRAL DE LOS RESIDUOS COMO INSTAURAR HERRAMIENTAS PEDAGÓGICAS EN TORNO A LA GESTIÓN INTEGRAL DE LOS RESIDUOS SÓLIDOS.
  • 38.
    COMO INTROYECTAR BUENOSHÁBITOS EN TORNO A LOS RESIDUOS SÓLIDOS  
  • 39.
  • 40.
    BIEN ES SABIDOQUE TODAS LAS ACTIVIDADES HUMANAS CREAN EFECTOS ADVERSOS SOBRE EL MEDIO AMBIENTE, PORQUE EN ELPROCESO DE PRODUCCIÓN Y REPRODUCCIÓN DE SUS CONDICIONES MATERIALES DE VIDA EL HOMBRE EXPLORA, TRANSFORMA, ALMACENA, DISTRIBUYE, INTERCAMBIA Y CONSUME BIENES Y SERVICIOS.
  • 41.
  • 42.
    LA NORMATIVIDAD ENMATERIA DE RESIDUOS SÓLIDOS ES AMPLIA DEBIDO A QUE ABARCA LEYES POLÍTICAS, DECRETOS Y RESOLUCIONES, ENTRE OTROS, TENDIENTES A REGLAMENTAR LA GESTIÓN INTEGRAL DE LOS RESIDUOS SÓLIDOS EN COLOMBIA. A CONTINUACIÓN SE RESUMEN EN ORDEN CRONOLÓGICO:
  • 43.
    LEYES, POLÍTICAS, DECRETOSY RESOLUCIONES SOBRE RESIDUOS SÓLIDOS La normatividad más relevante se describe a continuación:
  • 45.
    DISEÑO METODOLOGICO PRELIMINARTipode Investigación Este tipo de investigación se hará de manera temática mediante un desarrollo en donde los parámetros a seguir son los siguientes:Mediante la recopilación bibliográficaBúsqueda de información. Selección de temas. Lectura. Organización.
  • 46.
    PERSONAS QUE PARTICIPANEN EL PROYECTOPROPONENTES:Jenitza Vanessa Ditta Sarmiento, Estudiante de Ingeniería AmbientalJessica González Lobo, Estudiante de Ingeniería AmbientalDIRECTOR.Juan Carlos Hernández Criado, Ingeniero Ambiental, Especialista en Salud Ocupacional.
  • 47.
    . RECURSOS DISPONIBLESMaterialesParala recolección de la información se emplearán los siguientes elementos: Computador, resma de papel, Internet, revistas, impresora, carpetas, grapas, libros. InstitucionalesUniversidad Francisco de Paula Santander, Biblioteca Argemiro Bayona Portillo.Biblioteca del SENA-Ocaña (Servicio Nacional de Aprendizaje).Biblioteca Páez Courvel. 
  • 48.
    FinancierosLos recursos deesta investigación serán financiados por los autores del proyecto.PRESUPUESTO