CETIS 109
Michelle Peña Rodriguez
PROGRAMACION 2° “A”
PROFA.: MARGARITA ROMERO ALVARADO
50 programas con pseudocódigo,
diagramas de flujo y prueba de escritorio
AREA
1. Cuadrado.
Autor: Michelle Peña Rodriguez
INICIO
Variables: LADO 1, AREA: NUMERICO
ENTERO
Escribir “Programa de sacar el área de
un cuadrado”
Escribir “Introduzca el primer lado”
Leer LADO1
AREA= LADO1*LADO1
Escribir “El área del cuadrado es: ”, AREA
Fin
PRUEBA DE ESCRITORIO
Si LADO1=5
AREA=LADO1*LADO1
AREA=5*5
AREA=25
LADO 1, AREA:
NUMERICO
ENTERO
AREA=
LADO1*LADO1
INICIO
AREA
FIN
2.Rectángulo
Autor:Michelle PeñaRodriguez
INICIO
Variables:BASE,ALTURA, AREA:NUMERICO
ENTERO
Escribir“Programa de sacar el áreade un
rectángulo”
Escribir“Introduzcala base”
LeerBASE
Escribir:“Introduzcala altura”
LeerALTURA
AREA= BASE*ALTURA
Escribir“El área del rectángulo es:”,AREA
Fin
PRUEBADEESCRITORIO
Sibase=15
Sialtura=5
AREA=BASE*ALTURA
AREA=15*5
AREA=75
BASE, ALTURA,
AREA: NUMERICO
ENTERO
AREA= BASE*ALTURA
INICIO
AREA
FIN
3.CIRCULO.
Autor:Michelle PeñaRodriguez
INICIO
Variables:PI,RADIO,AREA:NUMERICOREAL
Escribir“Programa de sacar el áreade uncirculo”
Escribir“Introduzcael valorde pi”
LeerPI
Escribir:“Introduzcael valorde radio”
LeerRADIO
AREA= PI*(RADIO*RADIO)
Escribir“El área del circuloes:”,AREA
Fin
PRUEBADEESCRITORIO
SiPi= 3.1416
SiRADIO= 5
AREA=PI*(RADIO*RADIO)
AREA= 3.1416*(5*5)
AREA= 78.54
PI, RADIO, AREA:
NUMERICO REAL
AREA=
PI*(RADIO*RADIO)
INICIO
AREA
FIN
4.Triangulo
Autor:Michelle PeñaRodriguez
INICIO
Variables:BASE,ALTURA, AREA:NUMERICO
ENTERO
Escribir“Programa de sacar el áreade un
triángulo”
Escribir“Introduzcala base”
LeerBASE
Escribir:“Introduzcala altura”
LeerALTURA
AREA= (BASE*ALTURA)/2
Escribir“El área del triánguloes:”,AREA
Fin
PRUEBADEESCRITORIO
SiBase= 5
SiAltura=7
Area=Base*Altura/2
Area=5*7/2
Area=17.5
BASE, ALTURA, AREA:
NUMERICO ENTERO
AREA= (BASE*ALTURA)/2
INICIO
AREA
FIN
5. Hexágono
Autor:Michelle PeñaRodriguez
INICIO
Variables:PERIMETRO,APOTEMA, AREA:
NUMERICO ENTERO
Escribir“Programa de sacar el áreade un
hexágono”
Escribir“Introduzcael perímetro”
LeerPERIMETRO
Escribir:“Introduzcala apotema”
LeerAPOTEMA
AREA= (PERIMETRO*APOTEMA)/2
Escribir“El área del hexágonoes:”,AREA
Fin
PRUEBADEESCRITORIO
Siperímetro=36
Siapotema=4
AREA=(PERIMETRO*APOTEMA)/2
Area=36*4/2
Area=72
PERIMETRO ,
APOTEMA, AREA:
NUMERICO ENTERO
AREA=
(PERIMETRO*APOTEMA)/2
INICIO
AREA
FIN
6.ROMBO
Autor:Michelle PeñaRodriguez
INICIO
Variables:DIAGONALMAYOR,DIAGONALMENOR,
AREA:NUMERICO ENTERO
Escribir“Programa de sacar el áreade unrombo”
Escribir“Introduzcael valorde ladiagonal mayor”
LeerDIAGONALMAYOR
Escribir:“Introduzcael valorde ladiagonal
menor”
LeerDIAGONALMENOR
AREA= (DIAGONALMAYOR*DIAGONALMENOR)/2
Escribir“El área del romboes:”,AREA
Fin
PRUEBADEESCRITORIO
SiDiagonalmayor=10
SiDiagonalmenor=5
AREA=(DIAGONALMAYOR*DIAGONALMENOR)/2
Area=10*5/2
Area=25
DIAGONALMAYOR ,
DIAGONALMENOR,
AREA: NUMERICO
ENTERO
AREA=
(DIAGONALMAYOR*DIAGONAL
MENOR)/2
INICIO
AREA
FIN
7.Pentágono
Autor:Michelle PeñaRodriguez
INICIO
Variables:PERIMETRO,APOTEMA, AREA:
NUMERICO ENTERO
Escribir“Programa de sacar el áreade un
pentágono”
Escribir“Introduzcael perímetro”
LeerPERIMETRO
Escribir:“Introduzcala apotema”
LeerAPOTEMA
AREA= (PERIMETRO*APOTEMA)/2
Escribir“El área del pentágono es:”,AREA
Fin
PRUEBADEESCRITORIO
SiPERIMETRO=20
SI APOTEMA=5
AREA=(PERIMETRO*APOTEMA)/2
AREA=20*5/2
AREA=50
PERIMETRO ,
APOTEMA, AREA:
NUMERICO ENTERO
AREA=
(PERIMETRO*APOTEMA)/2
INICIO
AREA
FIN
8.Hexágono
Autor:Michelle PeñaRodriguez
INICIO
Variables:PERIMETRO,APOTEMA, AREA:
NUMERICO ENTERO
Escribir“Programa de sacar el áreade un
hexágono”
Escribir“Introduzcael perímetro”
LeerPERIMETRO
Escribir:“Introduzcala apotema”
LeerAPOTEMA
AREA= (PERIMETRO*APOTEMA)/2
Escribir“El área del hexágonoes:”,AREA
Fin
PRUEBADEESCRITORIO
Siperímetro=36
Siapotema=4
AREA=(PERIMETRO*APOTEMA)/2
Area=36*4/2
Area=72
PERIMETRO ,
APOTEMA, AREA:
NUMERICO ENTERO
AREA=
(PERIMETRO*APOTEMA)/2
INICIO
AREA
FIN
9.Nonágono
Autor:Michelle PeñaRodriguez
INICIO
Variables:PERIMETRO,APOTEMA, AREA:
NUMERICO ENTERO
Escribir“Programa de sacar el áreade un
nonágono”
Escribir“Introduzcael perímetro”
LeerPERIMETRO
Escribir:“Introduzcala apotema”
LeerAPOTEMA
AREA= (PERIMETRO*APOTEMA)/2
Escribir“El área del nonágono es:”,AREA
Fin
PRUEBADE ESCRITORIO
PRUEBADEESCRITORIO
Siperímetro=54
Siapotema=9
AREA=(PERIMETRO*APOTEMA)/2
Area=54*9/2
Area=243
PERIMETRO ,
APOTEMA, AREA:
NUMERICO ENTERO
AREA=
(PERIMETRO*APOTEMA)/2
INICIO
AREA
FIN
10. PERIMETROS
11. Pentágono.
Autor:Michelle PeñaRodriguez
INICIO
Variables:LADO,PERIMETRO:NUMERICO
ENTERO
Escribir“Programa de sacar el perímetrode un
pentágono”
Escribir“Introduzcael valordel ladodel
pentágono”
LeerLADO
PERIMETRO=LADO*5
Escribir“el perímetrodel pentágonoes:”,
PERIMETRO
Fin
PRUEBADEESCRITORIO
SI LADO=9
PERIMETRO=LADO*5
PERIMETRO=9*5
PERIMETRO=45
LADO, PERIMETRO:
NUMERICO ENTERO
PERIMETRO=LADO*5
INICIO
PERIMETRO
FIN
12. Rombo
Autor:Michelle PeñaRodriguez
INICIO
Variables:LADO,PERIMETRO:NUMERICO
ENTERO
Escribir“Programa de sacar el perímetrode un
rombo”
Escribir“Introduzcael valordel ladodel rombo”
LeerLADO
PERIMETRO=LADO*4
Escribir“el perímetrodel romboes:”,PERIMETRO
Fin
PRUEBADEESCRITORIO
SI LADO= 13
PERIMETRO=LADO*4
PERIMETRO=13*4
PERIMETRO=52
LADO, PERIMETRO:
NUMERICO ENTERO
PERIMETRO=LADO*4
INICIO
PERIMETRO
FIN
13.Circulo
Autor:Michelle PeñaRodriguez
INICIO
Variables:PI,DIAMETRO,PERIMETRO:
NUMERICO REAL
Escribir“Programa de sacar el perímetrode un
circulo”
Escribir“Introduzcael valorde Pi”
LeerPI
Escribir“Introduzcael valordel diámetro”
LeerDIAMETRO
PERIMETRO=PI*DIAMETRO
Escribir“el perímetrodel circuloes:”,
PERIMETRO
Fin
PI, DIAMETRO,
PERIMETRO:
NUMERICO REAL
PERIMETRO=PI*DIAMETRO
INICIO
PERIMETRO
FIN
PRUEBADE ESCRITORIO
SI PI=3.1416
SI DIAMETRO=69
PERIMETRO=PI*DIAMETRO
PERIMETRO=3.1416*69
PERIMETRO=216.77
14.Rectángulo
Autor:Michelle PeñaRodriguez
INICIO
Variables:BASE,ALTURA, PERIMETRO:
NUMERICO ENTERO
Escribir“Programa de sacar el perímetrode un
rectángulo”
Escribir“Introduzcael valorde labase”
LeerBASE
Escribir“Introduzcael valorde laaltura”
LeerALTURA
PERIMETRO= 2*BASE+2*ALTURA
Escribir“el perímetrodel rectángulo es:”,
PERIMETRO
Fin
PRUEBADEESCRITORIO
SI BASE=10
SI ALTURA=14
PERIMETRO=2*BASE+2*ALTURA
PERIMERO=2(10)+2(14)
PERIMETRO=48
BASE, ALTURA,
PERIMETRO:
NUMERICO ENTERO
PERIMETRO= 2*BASE+2*ALTURA
INICIO
PERIMETRO
FIN
15.Cuadrado.
Autor:Michelle PeñaRodriguez
INICIO
Variables:LADO,PERIMETRO:NUMERICO
ENTERO
Escribir“Programa de sacar el perímetrode un
cuadrado”
Escribir“Introduzcael valorde el lado”
LeerLADO
PERIMETRO= LADO*4
Escribir“el perímetrodel cuadrado es:”,
PERIMETRO
Fin
PRUEBADEESCRITORIO
SI LADO= 256
PERIMETRO=LADO*4
PERIMETRO=1024
LADO, PERIMETRO:
NUMERICO ENTERO
PERIMETRO= LADO*4
INICIO
PERIMETRO
FIN
16.Triangulo.
Autor:Michelle PeñaRodriguez
INICIO
Variables:LADO,PERIMETRO:NUMERICO
ENTERO
Escribir“Programa de sacar el perímetrode un
triángulo”
Escribir“Introduzcael valordel lado”
LeerLADO
PERIMETRO= LADO*3
Escribir“El perímetrodel triánguloes:”,
PERIMETRO
Fin
LADO, PERIMETRO:
NUMERICO ENTERO
PERIMETRO= LADO*3
INICIO
PERIMETRO
FIN
17.Hexágono.
PRUEBADEESCRITORIO
SI LADO= 12
PERIMETRO=LADO*3
PERIMETRO=12*3
PERIMETRO=36
Autor:Michelle PeñaRodriguez
INICIO
Variables:LADO, PERIMETRO:NUMERICO
ENTERO
Escribir“Programa de sacar el perímetrode un
hexágono”
Escribir“Introduzcael valordel lado”
LeerLADO
PERIMETRO= LADO*6
Escribir“El perímetrodel hexágonoes:”,
PERIMETRO
Fin
LADO, PERIMETRO:
NUMERICO ENTERO
PERIMETRO= LADO*6
INICIO
PERIMETRO
FIN
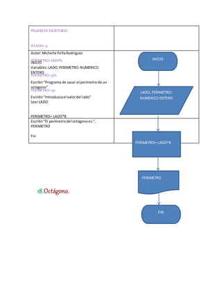
18.Octágono.
PRUEBADEESCRITORIO
SI LADO= 25
PERIMETRO=LADO*6
PERIMETRO=25*6
PERIMETRO=150
Autor:Michelle PeñaRodriguez
INICIO
Variables:LADO,PERIMETRO:NUMERICO
ENTERO
Escribir“Programa de sacar el perímetrode un
octágono”
Escribir“Introduzcael valordel lado”
LeerLADO
PERIMETRO= LADO*8
Escribir“El perímetrodel octágonoes:”,
PERIMETRO
Fin
LADO, PERIMETRO:
NUMERICO ENTERO
PERIMETRO= LADO*8
INICIO
PERIMETRO
FIN
19.Nonágono
PRUEBADEESCRITORIO
SI LADO= 23
PERIMETRO=LADO*8
PERIMETRO=23*8
PERIMETRO=184
Autor:Michelle PeñaRodriguez
INICIO
Variables:LADO,PERIMETRO:NUMERICO
ENTERO
Escribir“Programa de sacar el perímetrode un
nonágono”
Escribir“Introduzcael valordel lado”
LeerLADO
PERIMETRO= LADO*9
Escribir“El perímetrodel nonágonoes:”,
PERIMETRO
Fin
LADO, PERIMETRO:
NUMERICO ENTERO
PERIMETRO= LADO*9
INICIO
PERIMETRO
FIN
VOLUMENES
20. CUBO
PRUEBADEESCRITORIO
SI LADO= 33
PERIMETRO=LADO*9
PERIMETRO=33*9
PERIMETRO=297
Autor:Michelle PeñaRodriguez
INICIO
Variables:LADO,VOLUMEN:NUMERICO ENTERO
Escribir“Programa de sacar el volumende un
cubo”
Escribir“Introduzcael valordel lado”
LeerLADO
VOLUMEN=LADO*LADO*LADO
Escribir“El volumendel cuboes:”, VOLUMEN
Fin
LADO, VOLUMEN:
NUMERICO
ENTERO
VOLUMEN=LADO*LADO
*LADO
INICIO
VOLUMEN
FIN
21.PRISMA RECTANGULAR
PRUEBADEESCRITORIO
SI LADO= 11
VOLUMEN= LADO*LADO*LADO
VOLUMEN=1 1*11*11
VOLUMEN= 1331
Autor:Michelle PeñaRodriguez
INICIO
Variables:LARGO,ANCHO,ALTURA,VOLUMEN:
NUMERICO ENTERO
Escribir“Programa de sacar el volumen de una
prismarectangular”
Escribir“Introduzcael valordel largo de la base”
LeerLARGO
Escribir“Introduzcael valordel ancho de la base”
LeerANCHO
Escribir“Introduzcael valorde laaltura de la
prisma”
LeerALTURA
VOLUMEN=LARGO*ANCHO*ALTURA
Escribir“El volumen de laprismarectangular
es:”, VOLUMEN
Fin
LARGO, ANCHO,
ALTURA,
VOLUMEN:
NUMERICO ENTERO
VOLUMEN=LARGO*ANCHO*A
LTURA
INICIO
VOLUMEN
FIN
22.Cilindro
Autor:Michelle PeñaRodriguez
INICIO
Variables:PI, RADIO,ALTURA,VOLUMEN:
NUMERICO REAL
Escribir“Programa de sacar el volumende un
cilindro”
Escribir“Introduzcael valorde Pi”
LeerPI
Escribir“Introduzcael valordel radio”
LeerRADIO
Escribir“Introduzcael valorde laaltura”
LeerALTURA
VOLUMEN= PI*(RADIO*RADIO)*ALTURA
Escribir“el volumen del cilindroes:”, VOLUMEN
PRUEBADEESCRITORIO
SI LARGO= 19
SI ANCHO= 25
SI ALTURA=40
VOLUMEN=LARGO*ANCHO*ALTURA
VOLUMEN= 19*25*40
VOLUMEN= 19000
PI, RADIO,
ALTURA,VOLUMEN:
NUMERICO REAL
VOLUMEN=
PI*(RADIO*RADIO)*ALTURA
INICIO
Fin
PRUEBADEESCRITORIO
SI PI=3.1416
SI RADIO=10
SI ALTURA=12
VOLUMEN=PI*(RADIO*RADIO)*ALTURA
VOLUMEN= 3.1416*(10*10)*12
VOLUMEN= 3769.92
23.Esfera
Autor:Michelle PeñaRodriguez
INICIO
Variables:PI,RADIO,VOLUMEN:NUMERICO REAL
Escribir“Programa de sacar el volumende una
esfera”
Escribir“Introduzcael valorde Pi”
LeerPI
Escribir“Introduzcael valordel radio”
LeerRADIO
VOLUMEN=4/3 *PI*(RADIO*RADIO*RADIO)
Escribir“el volumende laesfera es:”,VOLUMEN
Fin
PRUEBADEESCRITORIO
SI PI=3.1416
SI RADIO=3
VOLUMEN=4/3PI*(RADIO*RADIO*RADIO)
VOLUMEN= 4/3 *3.1416(5*5*5)
VOLUMEN=523.6
PI, RADIO, VOLUMEN:
NUMERICO REAL
VOLUMEN=4/3
PI*(RADIO*RADIO*RADIO)
INICIO
VOLUMEN
FIN
24. Octaedro
Autor:Michelle PeñaRodriguez
INICIO
Variables:AREABASE,ALTURA,VOLUMEN:
NUMERICO ENTERO
Escribir“Programa de sacar el volumende un
octaedro”
Escribir“Introduzcael valorde áreade la base”
LeerAREABASE
Escribir“Introduzcael valorde laaltura”
LeerALTURA
VOLUMEN=AREABASE*ALTURA/3*2
Escribir“el volumendel octaedro es:”,
VOLUMEN
Fin
AREABASE, ALTURA,
VOLUMEN: NUMERICO
ENTERO
VOLUMEN=AREABASE*ALTU
RA/3*2
INICIO
VOLUMEN
FIN
PRUEBADEESCRITORIO
SI AREABASE=10
SI ALTURA=7
VOLUMEN=AREABASE*ALTURA/3*2
VOLUMEN=10*7/3*2
VOLUMEN= 13
25.PIRAMIDE
Autor:Michelle PeñaRodriguez
INICIO
Variables:LARGO,ANCHO, ALTURA,VOLUMEN:
NUMERICO ENTERO
Escribir“Programa de sacar el volumende una
pirámide”
Escribir“Introduzcael valordel largo de la base
de la pirámide”
LeerLARGO
Escribir“Introduzcael valordel ancho de la base
de la pirámide”
LeerANCHO
Escribir“Introduzcael valorde laaltura”
LeerALTURA
VOLUMEN= LARGO*ANCHO*ALTURA/3
Escribir“el volumende lapirámide es:”,
VOLUMEN
Fin
PRUEBADEESCRITORIO
SI LARGO=12
SI ANCHO=11
SI ALTURA=15
VOLUMEN=LARGO*ANCHO*ALTURA/3
VOLUMEN=12*11*15/3
VOLUMEN=660
LARGO, ANCHO,
ALTURA,VOLUMEN:
NUMERICO ENTERO
VOLUMEN=
LARGO*ANCHO*ALTURA/3
INICIO
VOLUMEN
FIN
26. Cono
Autor:Michelle PeñaRodriguez
INICIO
Variables:PI,RADIO, ALTURA,VOLUMEN:
NUMERICO REAL
Escribir“Programa de sacar el volumende un
cono”
Escribir“Introduzcael valorde pi”
LeerPI
Escribir“Introduzcael valordel radiode labase
del cono”
LeerRADIO
Escribir“Introduzcael valorde laaltura”
LeerALTURA
VOLUMEN= PI*(RADIO*RADIO)*ALTURA/3
Escribir“el volumendel cono es:”,VOLUMEN
Fin
PRUEBADEESCRITORIO
SI PI=3.1416
SI RADIO=6
SI ALTURA=15
VOLUMEN=PI*(RADIO*RADIO)ALTURA/3
VOLUMEN= 3.1416*(6*6)*15/3
PI, RADIO,
ALTURA,VOLUMEN:
NUMERICO REAL
VOLUMEN=
PI*(RADIO*RADIO)*ALTURA/
3
INICIO
VOLUMEN
FIN
VOLUMEN= 565.488
CONVERSIONES
27. DE METROSA CENTIMETROS
Autor:Michelle PeñaRodriguez
INICIO
Variables:METROS, CONVERSION:NUMERICO
ENTERO
Escribir“Programa para convertirmetrosa
centímetros”
Escribir“Introduzcacuantos metrosdesea
convertir”
LeerMETROS
CONVERSION=METROS*100
Escribir“El total de centímetroses:”,
CONVERSION
Fin
PRUEBADEESCRITORIO
SI METROS=12
CONVERSION=METROS*100
CONVERSION=12*100
CONVERSION=1200
28. DE METROSA MILIMETROS
METROS,
CONVERSION:
NUMERICO ENTERO
CONVERSION=METROS*100
INICIO
CONVERSION
FIN
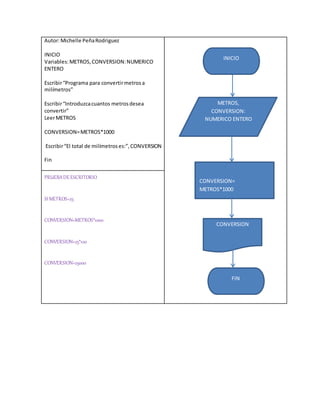
Autor:Michelle PeñaRodriguez
INICIO
Variables:METROS,CONVERSION:NUMERICO
ENTERO
Escribir“Programa para convertirmetrosa
milímetros”
Escribir“Introduzcacuantos metrosdesea
convertir”
LeerMETROS
CONVERSION=METROS*1000
Escribir“El total de milímetroses:”,CONVERSION
Fin
PRUEBADEESCRITORIO
SI METROS=25
CONVERSION=METROS*1000
CONVERSION=25*100
CONVERSION=25000
METROS,
CONVERSION:
NUMERICO ENTERO
CONVERSION=
METROS*1000
INICIO
CONVERSION
FIN
29. DE CENTIMETROS-MILIMETROS
Autor:Michelle PeñaRodriguez
INICIO
Variables:CENTIMETROS,CONVERSION:
NUMERICO ENTERO
Escribir“Programa para convertircentímetrosa
milímetros”
Escribir“Introduzcacuantos centímetrosdesea
convertir”
LeerCENTIMETROS
CONVERSION=CENTIMETROS*10
Escribir“El total de milímetroses:”,CONVERSION
Fin
PRUEBADEESCRITORIO
SI CENTIMETROS=19
CONVERSION=CENTIMETROS*10
CONVERSION=19*10
CONVERSION=190
CENTIMETROS,
CONVERSION:
NUMERICO ENTERO
CONVERSION=CENTIMETROS*10
INICIO
CONVERSION
FIN
30. DE METROSA PULGADAS.
Autor:Michelle PeñaRodriguez
INICIO
Variables:METROS,CONVERSION:NUMERICO
REAL
Escribir“Programa para convertirmetrosa
pulgadas”
Escribir“Introduzcacuantos metrosdesea
convertir”
LeerMETROS
CONVERSION=METROS*39.3701
Escribir“El total de pulgadases:”,CONVERSION
Fin
METROS,
CONVERSION:
NUMERICO REAL
CONVERSION=METROS*39.3701
INICIO
CONVERSION
FIN
PRUEBADEESCRITORIO
SI METROS=19
CONVERSION=METROS*39.3701
CONVERSION=19*39.3701
CONVERSION=748.0319
31.DE METROSA PIES
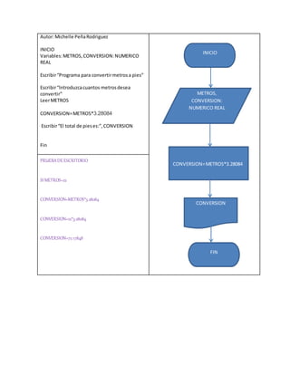
Autor:Michelle PeñaRodriguez
INICIO
Variables:METROS,CONVERSION:NUMERICO
REAL
Escribir“Programa para convertirmetrosa pies”
Escribir“Introduzcacuantos metrosdesea
convertir”
LeerMETROS
CONVERSION=METROS*3.28084
Escribir“El total de pieses:”,CONVERSION
Fin
PRUEBADEESCRITORIO
SI METROS=22
CONVERSION=METROS*3.28084
CONVERSION=22*3.28084
CONVERSION=72.17848
METROS,
CONVERSION:
NUMERICO REAL
CONVERSION=METROS*3.28084
INICIO
CONVERSION
FIN
32.DE METROSA YARDAS
Autor:Michelle PeñaRodriguez
INICIO
Variables:METROS,CONVERSION:NUMERICO
REAL
Escribir“Programa para convertirmetrosa
yardas”
Escribir“Introduzcacuantos metrosdesea
convertir”
LeerMETROS
CONVERSION=METROS*1.09361
Escribir“El total de yardas es:”,CONVERSION
Fin
PRUEBADEESCRITORIO
SI METROS=22
CONVERSION=METROS*1.09361
CONVERSION=22*1.09361
CONVERSION=24.05942
CENTIMETROS,
CONVERSION:
NUMERICO REAL
CONVERSION=METROS*1.09361
INICIO
CONVERSION
FIN
33.DE KILOMETROSA METROS
Autor:Michelle PeñaRodriguez
INICIO
Variables:KILOMETROS,CONVERSION:
NUMERICO ENTERO
Escribir“Programa para convertirkilómetrosa
metros”
Escribir“Introduzcacuantos kilómetrosdesea
convertir”
LeerKILOMETROS
CONVERSION=KILOMETROS*1000
Escribir“El total de metroses:”,CONVERSION
Fin
KILOMETROS,
CONVERSION:
NUMERICO ENTERO
CONVERSION=KILOMETROS*1000
INICIO
CONVERSION
FIN
PRUEBADEESCRITORIO
SI METROS=17
CONVERSION=KILOMETROS*1000
CONVERSION=17*1000
CONVERSION=17000
34. DE PULGADASA CENTIMETROS
Autor:Michelle PeñaRodriguez
INICIO
Variables:PULGADAS,CONVERSION:NUMERICO
REAL
Escribir“Programa para convertirpulgadasa
centímetros”
Escribir“Introduzcacuantas pulgadasdesea
convertir”
LeerPULGADAS
CONVERSION=PULGADAS*2.54
Escribir“El total de centímetros es:”,
CONVERSION
Fin
PRUEBADEESCRITORIO
SI PULGADAS=24
CONVERSION=PULGADAS*
CONVERSION=24*2.54
CONVERSION=60.96
PULGADAS,
CONVERSION:
NUMERICO REAL
CONVERSION=PULGADAS*2.54
INICIO
CONVERSION
FIN
35. DE PIESA METROS
Autor:Michelle PeñaRodriguez
INICIO
Variables:PIES,CONVERSION:NUMERICOREAL
Escribir“Programa para convertirpies a metros”
Escribir“Introduzcacuantos piesdeseaconvertir”
LeerPIES
CONVERSION=PIES*0.3048
Escribir“El total de metros es:”,CONVERSION
Fin
PRUEBADEESCRITORIO
SI PIES=55
CONVERSION=PIES*0.3048
CONVERSION=55*0.3048
CONVERSION=16.764
PIES, CONVERSION:
NUMERICO REAL
CONVERSION=PIES*0.3048
INICIO
CONVERSION
FIN
36. DE HORASA MINUTOS
Autor:Michelle PeñaRodriguez
INICIO
Variables:HORAS,CONVERSION:NUMERICO
ENTERO
Escribir“Programa para convertirhorasa
minutos”
Escribir“Introduzcacuantas horasdesea
convertir”
LeerHORAS
CONVERSION=HORAS*60
Escribir“El total de minutos es:”,CONVERSION
Fin
HORAS,
CONVERSION:
NUMERICO ENTERO
CONVERSION=HORAS*60
INICIO
CONVERSION
FIN
PRUEBADEESCRITORIO
SI HORAS=2
CONVERSION=HORAS*
CONVERSION=2*60
CONVERSION=120
37. DE MINUTOSA SEGUNDOS
Autor:Michelle PeñaRodriguez
INICIO
Variables:MINUTOS,CONVERSION:NUMERICO
ENTERO
Escribir“Programa para convertirminutosa
segundos”
Escribir“Introduzcacuantos minutosdesea
convertir”
LeerMINUTOS
CONVERSION=MINUTOS*60
Escribir“El total de segundos es: ”, CONVERSION
Fin
PRUEBADEESCRITORIO
SI MINUTOS=3
CONVERSION=MINUTOS*60
CONVERSION=3*60
CONVERSION=180
MINUTOS,
CONVERSION:
NUMERICO ENTERO
CONVERSION=MINUTOS*60
INICIO
CONVERSION
FIN
38. DE HORASA SEGUNDOS
Autor:Michelle PeñaRodriguez
INICIO
Variables:HORAS,CONVERSION:NUMERICO
ENTERO
Escribir“Programa para convertirhorasa
segundos”
Escribir“Introduzcacuantas horasdesea
convertir”
LeerHORAS
CONVERSION=HORAS*3600
Escribir“El total de segundos es:”,CONVERSION
Fin
PRUEBADEESCRITORIO
SI HORAS=3
CONVERSION=HORAS*
CONVERSION=3*3600
CONVERSION=10800
HORAS,
CONVERSION:
NUMERICO ENTERO
CONVERSION=HORAS*3600
INICIO
CONVERSION
FIN
39. DE TONELADAS A KILOGRAMOS
Autor:Michelle PeñaRodriguez
INICIO
Variables:TONELADAS,CONVERSION:NUMERICO
ENTERO
Escribir“Programa para convertirtoneladasa
kilogramos”
Escribir“Introduzcacuantas toneladasdesea
convertir”
LeerTONELADAS
CONVERSION=TONELADAS*1000
Escribir“El total de kilogramos es: ”,
CONVERSION
Fin
PRUEBADEESCRITORIO
SI TONELADAS =7
CONVERSION= TONELADAS *1000
CONVERSION=7*1000
CONVERSION=7000
TONELADAS,
CONVERSION:
NUMERICO ENTERO
CONVERSION=TONELADAS*1000
INICIO
CONVERSION
FIN
40. DE KILOGRAMOSA GRAMOS
Autor:Michelle PeñaRodriguez
INICIO
Variables:KILOGRAMOS,CONVERSION:
NUMERICO ENTERO
Escribir“Programa para convertirkilogramosa
gramos”
Escribir“Introduzcacuantas kilogramosdesea
convertir”
LeerKILOGRAMOS
CONVERSION=KILOGRAMOS*1000
Escribir“El total de gramos es: ”, CONVERSION
Fin
KILOGRAMOS,
CONVERSION:
NUMERICO ENTERO
CONVERSION=KILOGRAMOS*1000
INICIO
CONVERSION
FIN
PRUEBADEESCRITORIO
SI KILOGRAMOS =12
CONVERSION= KILOGRAMOS *1000
CONVERSION=12*1000
CONVERSION=12000
41.DE PULGADASA METROS
Autor:Michelle PeñaRodriguez
INICIO
Variables:PULGADAS,CONVERSION:NUMERICO
REAL
Escribir“Programa para convertirpulgadasa
metros”
Escribir“Introduzcacuantas pulgadasdesea
convertir”
LeerPULGADAS
CONVERSION=PULGADAS*0.0254
Escribir“El total de metroses: ”, CONVERSION
Fin
PRUEBADEESCRITORIO
SI PULGADAS =12
CONVERSION= PULGADAS *0.0254
CONVERSION=12*0.0254
CONVERSION=0.3048l
PULGADAS,
CONVERSION:
NUMERICO REAL
CONVERSION=PULGADAS*0.0254
INICIO
CONVERSION
FIN
42. DE YARDASA CENTIMETROS
Autor:Michelle PeñaRodriguez
INICIO
Variables:YARDAS,CONVERSION:NUMERICO
REAL
Escribir“Programa para convertiryardasa
centímetros“
Escribir“Introduzcacuantas yardasdesea
convertir”
LeerYARDAS
CONVERSION=YARDAS* 91.44
Escribir“El total de centímetros es: ”,
CONVERSION
Fin
PRUEBADEESCRITORIO
SI YARDAS =56
CONVERSION= YARDAS * 91.44
CONVERSION=56* 91.44
CONVERSION=5120.64
YARDAS,
CONVERSION:
NUMERICO REAL
CONVERSION=YARDAS*91.44
INICIO
CONVERSION
FIN
43. DE PIESA YARDAS
Autor:Michelle PeñaRodriguez
INICIO
Variables:PIES,CONVERSION:NUMERICOREAL
Escribir“Programa para convertirpiesayardas”
Escribir“Introduzcacuantos piesdeseaconvertir”
LeerPIES
CONVERSION=PIES* 0.333333
Escribir“El total de yardas es: ”, CONVERSION
Fin
PRUEBADEESCRITORIO
SI PIES =88
CONVERSION= PIES * 0.333333
CONVERSION=88* 0.333333
CONVERSION=29.333304
PIES, CONVERSION:
NUMERICO REAL
CONVERSION=PIES*0.333333
INICIO
CONVERSION
FIN
44. DE YARDASA PIES
Autor:Michelle PeñaRodriguez
INICIO
Variables:YARDAS,CONVERSION:NUMERICO
ENTERO
Escribir“Programa para convertiryardasa pies”
Escribir“Introduzcacuantas yardasdesea
convertir”
LeerYARDAS
CONVERSION=YARDAS*3
Escribir“El total de pieses: ”, CONVERSION
Fin
YARDAS,
CONVERSION:
NUMERICO ENTERO
CONVERSION=YARDAS*3
INICIO
CONVERSION
FIN
PRUEBADEESCRITORIO
SI YARDAS =96
CONVERSION= YARDAS *3
CONVERSION=96*3
CONVERSION=288
45. DE MILLASA PIES
Autor:Michelle PeñaRodriguez
INICIO
Variables:MILLAS,CONVERSION:NUMERICO
REAL
Escribir“Programa para convertirmillasapies”
Escribir“Introduzcacuantas millasdesea
convertir”
LeerMILLAS
CONVERSION=MILLAS* 5280
Escribir“El total de pieses: ”, CONVERSION
Fin
PRUEBADEESCRITORIO
SI MILLAS =20
CONVERSION= MILLAS *5280
CONVERSION=20*
CONVERSION=105600
MILLAS,
CONVERSION:
NUMERICO REAL
CONVERSION=YARDAS*5280
INICIO
CONVERSION
FIN
46. PIESA CENTIMETROS
Autor:Michelle PeñaRodriguez
INICIO
Variables:PIES,CONVERSION:NUMERICOREAL
Escribir“Programa para convertirpiesa
centímetros”
Escribir“Introduzcacuantos piesdeseaconvertir”
LeerPIES
CONVERSION=PIES*30.48
Escribir“El total de centímetroses: ”,
CONVERSION
Fin
PRUEBADEESCRITORIO
SI PIES =54
CONVERSION= PIES *30.48
CONVERSION=54*30.48
CONVERSION=1645.92
PIES, CONVERSION:
NUMERICO REAL
CONVERSION=PIES*30.48
INICIO
CONVERSION
FIN
47. Centímetroscúbicos a mililitros.
Autor:Michelle PeñaRodriguez
INICIO
Variables:CENTIMETROS3,CONVERSION:
NUMERICO ENTERO
Escribir“Programa para convertircentímetros
cúbicosa mililitros”
Escribir“Introduzcacuantos centímetroscúbicos
deseaconvertir”
LeerCENTIMETROS3
CONVERSION=CENTIMETROS3*1000
Escribir“El total de mililitros es: ”,
CONVERSION
Fin
CENTIMETROS3,
CONVERSION:
NUMERICO ENTERO
CONVERSION=
CENTIMETROS3*1000
INICIO
CONVERSION
FIN
PRUEBADEESCRITORIO
SI CENTIMETROS3=54
CONVERSION= CENTIMETROS *1000
CONVERSION=54*1000
CONVERSION=54000
48. DE METROSCUBICOS A LITROS
Autor:Michelle PeñaRodriguez
INICIO
Variables:METROS3,CONVERSION:NUMERICO
ENTERO
Escribir“Programa para convertirmetroscúbicos
a litros”
Escribir“Introduzcacuantos metroscúbicos
deseaconvertir”
LeerMETROS3
CONVERSION=METROS3*1000
Escribir“El total de litros es: ”, CONVERSION
Fin
METROS3,
CONVERSION:
NUMERICO ENTERO
CONVERSION=METROS3*1000
INICIO
PRUEBADEESCRITORIO
SI METROS3=42
CONVERSION= METROS3*1000
CONVERSION=42*1000
CONVERSION=42000
49. Sumaelevado alcuadrado
Autor:Michelle PeñaRodriguez
INICIO
Variables:PRIMERNUM,SEGUNDONUM, SUMA:
NUMERICO ENTERO
Escribir“Programa para dos numeroelevadosal
cuadrado”
Escribir“Introduzcael primernúmero”
LeerPRIMERNUM
Escribir“Introduzcael segundonúmero”
LeerSEGUNDONUM
SUMA= (PRIMERNUM*PRIMERNUM)+
(SEGUNDONUM*SEGUNDONUM)
Escribir“El total de la suma es: ”, SUMA
Fin
PRUEBADE ESCRITORIO
SI PRIMERNUM=42
SI SEGUNDONUM=12
SUMA= (PRIMERNUM*PRIMERNUM)+
(SEGUNDONUM*SEGUNDONUM)
SUMA= (42*42)+(12*12)
SUMA= 1908
50. RESTADETRESVALORES
METROS3,
CONVERSION:
NUMERICO ENTERO
CONVERSION=METROS3*1000
INICIO
CONVERSION
FIN
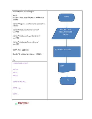
Autor:Michelle PeñaRodriguez
INICIO
Variables:NO1, NO2,NO3,RESTA: NUMERICO
ENTERO
Escribir“Programa para hacer una restade tres
valores”
Escribir“Introduzcael primernúmero”
LeerNO1
Escribir“Introduzcael segundonúmero”
LeerNO2
Escribir“Introduzcael tercernúmero”
LeerNO3
RESTA= NO1-NO2-NO3
Escribir“El total de la resta es: ”, RESTA
Fin
PRUEBADEESCRITORIO
SI NO1=10
SI NO2= 4
SI NO3=2
RESTA=NO1-NO2-NO3
RESTA=10-4-2
RESTA=4
51.DIVISION
NO1, NO2, NO3,
RESTA: NUMERICO
ENTERO
RESTA= NO1-NO2-NO3
INICIO
RESTA
FIN
Autor:Michelle PeñaRodriguez
INICIO
Variables:NO1,NO2,, DIVISION:NUMERICO
REAL
Escribir“Programa para hacer una divisiónde
dos valores”
Escribir“Introduzcael primernúmero”
LeerNO1
Escribir“Introduzcael segundonúmero”
LeerNO2
DIVISION=NO1/NO2
Escribir“El total de la división es: ”, DIVISION
Fin
PRUEBADEESCRITORIO
SI NO1=10
SI NO2= 4
DIVISION=NO1/NO2
DIVISION=10/4
DIVISION=2.5
NO1, NO2, ,
DIVISION:
NUMERICO REAL
DIVISION=NO1/NO2
INICIO
DIVISION
FIN

50 programas pseudocódigo y diagramas de flujo

  • 1.
    CETIS 109 Michelle PeñaRodriguez PROGRAMACION 2° “A” PROFA.: MARGARITA ROMERO ALVARADO 50 programas con pseudocódigo, diagramas de flujo y prueba de escritorio
  • 2.
    AREA 1. Cuadrado. Autor: MichellePeña Rodriguez INICIO Variables: LADO 1, AREA: NUMERICO ENTERO Escribir “Programa de sacar el área de un cuadrado” Escribir “Introduzca el primer lado” Leer LADO1 AREA= LADO1*LADO1 Escribir “El área del cuadrado es: ”, AREA Fin PRUEBA DE ESCRITORIO Si LADO1=5 AREA=LADO1*LADO1 AREA=5*5 AREA=25 LADO 1, AREA: NUMERICO ENTERO AREA= LADO1*LADO1 INICIO AREA FIN
  • 3.
    2.Rectángulo Autor:Michelle PeñaRodriguez INICIO Variables:BASE,ALTURA, AREA:NUMERICO ENTERO Escribir“Programade sacar el áreade un rectángulo” Escribir“Introduzcala base” LeerBASE Escribir:“Introduzcala altura” LeerALTURA AREA= BASE*ALTURA Escribir“El área del rectángulo es:”,AREA Fin PRUEBADEESCRITORIO Sibase=15 Sialtura=5 AREA=BASE*ALTURA AREA=15*5 AREA=75 BASE, ALTURA, AREA: NUMERICO ENTERO AREA= BASE*ALTURA INICIO AREA FIN
  • 4.
    3.CIRCULO. Autor:Michelle PeñaRodriguez INICIO Variables:PI,RADIO,AREA:NUMERICOREAL Escribir“Programa desacar el áreade uncirculo” Escribir“Introduzcael valorde pi” LeerPI Escribir:“Introduzcael valorde radio” LeerRADIO AREA= PI*(RADIO*RADIO) Escribir“El área del circuloes:”,AREA Fin PRUEBADEESCRITORIO SiPi= 3.1416 SiRADIO= 5 AREA=PI*(RADIO*RADIO) AREA= 3.1416*(5*5) AREA= 78.54 PI, RADIO, AREA: NUMERICO REAL AREA= PI*(RADIO*RADIO) INICIO AREA FIN
  • 5.
    4.Triangulo Autor:Michelle PeñaRodriguez INICIO Variables:BASE,ALTURA, AREA:NUMERICO ENTERO Escribir“Programade sacar el áreade un triángulo” Escribir“Introduzcala base” LeerBASE Escribir:“Introduzcala altura” LeerALTURA AREA= (BASE*ALTURA)/2 Escribir“El área del triánguloes:”,AREA Fin PRUEBADEESCRITORIO SiBase= 5 SiAltura=7 Area=Base*Altura/2 Area=5*7/2 Area=17.5 BASE, ALTURA, AREA: NUMERICO ENTERO AREA= (BASE*ALTURA)/2 INICIO AREA FIN
  • 6.
    5. Hexágono Autor:Michelle PeñaRodriguez INICIO Variables:PERIMETRO,APOTEMA,AREA: NUMERICO ENTERO Escribir“Programa de sacar el áreade un hexágono” Escribir“Introduzcael perímetro” LeerPERIMETRO Escribir:“Introduzcala apotema” LeerAPOTEMA AREA= (PERIMETRO*APOTEMA)/2 Escribir“El área del hexágonoes:”,AREA Fin PRUEBADEESCRITORIO Siperímetro=36 Siapotema=4 AREA=(PERIMETRO*APOTEMA)/2 Area=36*4/2 Area=72 PERIMETRO , APOTEMA, AREA: NUMERICO ENTERO AREA= (PERIMETRO*APOTEMA)/2 INICIO AREA FIN
  • 7.
    6.ROMBO Autor:Michelle PeñaRodriguez INICIO Variables:DIAGONALMAYOR,DIAGONALMENOR, AREA:NUMERICO ENTERO Escribir“Programade sacar el áreade unrombo” Escribir“Introduzcael valorde ladiagonal mayor” LeerDIAGONALMAYOR Escribir:“Introduzcael valorde ladiagonal menor” LeerDIAGONALMENOR AREA= (DIAGONALMAYOR*DIAGONALMENOR)/2 Escribir“El área del romboes:”,AREA Fin PRUEBADEESCRITORIO SiDiagonalmayor=10 SiDiagonalmenor=5 AREA=(DIAGONALMAYOR*DIAGONALMENOR)/2 Area=10*5/2 Area=25 DIAGONALMAYOR , DIAGONALMENOR, AREA: NUMERICO ENTERO AREA= (DIAGONALMAYOR*DIAGONAL MENOR)/2 INICIO AREA FIN
  • 8.
    7.Pentágono Autor:Michelle PeñaRodriguez INICIO Variables:PERIMETRO,APOTEMA, AREA: NUMERICOENTERO Escribir“Programa de sacar el áreade un pentágono” Escribir“Introduzcael perímetro” LeerPERIMETRO Escribir:“Introduzcala apotema” LeerAPOTEMA AREA= (PERIMETRO*APOTEMA)/2 Escribir“El área del pentágono es:”,AREA Fin PRUEBADEESCRITORIO SiPERIMETRO=20 SI APOTEMA=5 AREA=(PERIMETRO*APOTEMA)/2 AREA=20*5/2 AREA=50 PERIMETRO , APOTEMA, AREA: NUMERICO ENTERO AREA= (PERIMETRO*APOTEMA)/2 INICIO AREA FIN
  • 9.
    8.Hexágono Autor:Michelle PeñaRodriguez INICIO Variables:PERIMETRO,APOTEMA, AREA: NUMERICOENTERO Escribir“Programa de sacar el áreade un hexágono” Escribir“Introduzcael perímetro” LeerPERIMETRO Escribir:“Introduzcala apotema” LeerAPOTEMA AREA= (PERIMETRO*APOTEMA)/2 Escribir“El área del hexágonoes:”,AREA Fin PRUEBADEESCRITORIO Siperímetro=36 Siapotema=4 AREA=(PERIMETRO*APOTEMA)/2 Area=36*4/2 Area=72 PERIMETRO , APOTEMA, AREA: NUMERICO ENTERO AREA= (PERIMETRO*APOTEMA)/2 INICIO AREA FIN
  • 10.
    9.Nonágono Autor:Michelle PeñaRodriguez INICIO Variables:PERIMETRO,APOTEMA, AREA: NUMERICOENTERO Escribir“Programa de sacar el áreade un nonágono” Escribir“Introduzcael perímetro” LeerPERIMETRO Escribir:“Introduzcala apotema” LeerAPOTEMA AREA= (PERIMETRO*APOTEMA)/2 Escribir“El área del nonágono es:”,AREA Fin PRUEBADE ESCRITORIO PRUEBADEESCRITORIO Siperímetro=54 Siapotema=9 AREA=(PERIMETRO*APOTEMA)/2 Area=54*9/2 Area=243 PERIMETRO , APOTEMA, AREA: NUMERICO ENTERO AREA= (PERIMETRO*APOTEMA)/2 INICIO AREA FIN
  • 11.
    10. PERIMETROS 11. Pentágono. Autor:MichellePeñaRodriguez INICIO Variables:LADO,PERIMETRO:NUMERICO ENTERO Escribir“Programa de sacar el perímetrode un pentágono” Escribir“Introduzcael valordel ladodel pentágono” LeerLADO PERIMETRO=LADO*5 Escribir“el perímetrodel pentágonoes:”, PERIMETRO Fin PRUEBADEESCRITORIO SI LADO=9 PERIMETRO=LADO*5 PERIMETRO=9*5 PERIMETRO=45 LADO, PERIMETRO: NUMERICO ENTERO PERIMETRO=LADO*5 INICIO PERIMETRO FIN
  • 12.
    12. Rombo Autor:Michelle PeñaRodriguez INICIO Variables:LADO,PERIMETRO:NUMERICO ENTERO Escribir“Programade sacar el perímetrode un rombo” Escribir“Introduzcael valordel ladodel rombo” LeerLADO PERIMETRO=LADO*4 Escribir“el perímetrodel romboes:”,PERIMETRO Fin PRUEBADEESCRITORIO SI LADO= 13 PERIMETRO=LADO*4 PERIMETRO=13*4 PERIMETRO=52 LADO, PERIMETRO: NUMERICO ENTERO PERIMETRO=LADO*4 INICIO PERIMETRO FIN
  • 13.
    13.Circulo Autor:Michelle PeñaRodriguez INICIO Variables:PI,DIAMETRO,PERIMETRO: NUMERICO REAL Escribir“Programade sacar el perímetrode un circulo” Escribir“Introduzcael valorde Pi” LeerPI Escribir“Introduzcael valordel diámetro” LeerDIAMETRO PERIMETRO=PI*DIAMETRO Escribir“el perímetrodel circuloes:”, PERIMETRO Fin PI, DIAMETRO, PERIMETRO: NUMERICO REAL PERIMETRO=PI*DIAMETRO INICIO PERIMETRO FIN
  • 14.
    PRUEBADE ESCRITORIO SI PI=3.1416 SIDIAMETRO=69 PERIMETRO=PI*DIAMETRO PERIMETRO=3.1416*69 PERIMETRO=216.77 14.Rectángulo
  • 15.
    Autor:Michelle PeñaRodriguez INICIO Variables:BASE,ALTURA, PERIMETRO: NUMERICOENTERO Escribir“Programa de sacar el perímetrode un rectángulo” Escribir“Introduzcael valorde labase” LeerBASE Escribir“Introduzcael valorde laaltura” LeerALTURA PERIMETRO= 2*BASE+2*ALTURA Escribir“el perímetrodel rectángulo es:”, PERIMETRO Fin PRUEBADEESCRITORIO SI BASE=10 SI ALTURA=14 PERIMETRO=2*BASE+2*ALTURA PERIMERO=2(10)+2(14) PERIMETRO=48 BASE, ALTURA, PERIMETRO: NUMERICO ENTERO PERIMETRO= 2*BASE+2*ALTURA INICIO PERIMETRO FIN
  • 16.
    15.Cuadrado. Autor:Michelle PeñaRodriguez INICIO Variables:LADO,PERIMETRO:NUMERICO ENTERO Escribir“Programa desacar el perímetrode un cuadrado” Escribir“Introduzcael valorde el lado” LeerLADO PERIMETRO= LADO*4 Escribir“el perímetrodel cuadrado es:”, PERIMETRO Fin PRUEBADEESCRITORIO SI LADO= 256 PERIMETRO=LADO*4 PERIMETRO=1024 LADO, PERIMETRO: NUMERICO ENTERO PERIMETRO= LADO*4 INICIO PERIMETRO FIN
  • 17.
    16.Triangulo. Autor:Michelle PeñaRodriguez INICIO Variables:LADO,PERIMETRO:NUMERICO ENTERO Escribir“Programa desacar el perímetrode un triángulo” Escribir“Introduzcael valordel lado” LeerLADO PERIMETRO= LADO*3 Escribir“El perímetrodel triánguloes:”, PERIMETRO Fin LADO, PERIMETRO: NUMERICO ENTERO PERIMETRO= LADO*3 INICIO PERIMETRO FIN
  • 18.
    17.Hexágono. PRUEBADEESCRITORIO SI LADO= 12 PERIMETRO=LADO*3 PERIMETRO=12*3 PERIMETRO=36 Autor:MichellePeñaRodriguez INICIO Variables:LADO, PERIMETRO:NUMERICO ENTERO Escribir“Programa de sacar el perímetrode un hexágono” Escribir“Introduzcael valordel lado” LeerLADO PERIMETRO= LADO*6 Escribir“El perímetrodel hexágonoes:”, PERIMETRO Fin LADO, PERIMETRO: NUMERICO ENTERO PERIMETRO= LADO*6 INICIO PERIMETRO FIN
  • 19.
    18.Octágono. PRUEBADEESCRITORIO SI LADO= 25 PERIMETRO=LADO*6 PERIMETRO=25*6 PERIMETRO=150 Autor:MichellePeñaRodriguez INICIO Variables:LADO,PERIMETRO:NUMERICO ENTERO Escribir“Programa de sacar el perímetrode un octágono” Escribir“Introduzcael valordel lado” LeerLADO PERIMETRO= LADO*8 Escribir“El perímetrodel octágonoes:”, PERIMETRO Fin LADO, PERIMETRO: NUMERICO ENTERO PERIMETRO= LADO*8 INICIO PERIMETRO FIN
  • 20.
    19.Nonágono PRUEBADEESCRITORIO SI LADO= 23 PERIMETRO=LADO*8 PERIMETRO=23*8 PERIMETRO=184 Autor:MichellePeñaRodriguez INICIO Variables:LADO,PERIMETRO:NUMERICO ENTERO Escribir“Programa de sacar el perímetrode un nonágono” Escribir“Introduzcael valordel lado” LeerLADO PERIMETRO= LADO*9 Escribir“El perímetrodel nonágonoes:”, PERIMETRO Fin LADO, PERIMETRO: NUMERICO ENTERO PERIMETRO= LADO*9 INICIO PERIMETRO FIN
  • 21.
    VOLUMENES 20. CUBO PRUEBADEESCRITORIO SI LADO=33 PERIMETRO=LADO*9 PERIMETRO=33*9 PERIMETRO=297 Autor:Michelle PeñaRodriguez INICIO Variables:LADO,VOLUMEN:NUMERICO ENTERO Escribir“Programa de sacar el volumende un cubo” Escribir“Introduzcael valordel lado” LeerLADO VOLUMEN=LADO*LADO*LADO Escribir“El volumendel cuboes:”, VOLUMEN Fin LADO, VOLUMEN: NUMERICO ENTERO VOLUMEN=LADO*LADO *LADO INICIO VOLUMEN FIN
  • 22.
    21.PRISMA RECTANGULAR PRUEBADEESCRITORIO SI LADO=11 VOLUMEN= LADO*LADO*LADO VOLUMEN=1 1*11*11 VOLUMEN= 1331 Autor:Michelle PeñaRodriguez INICIO Variables:LARGO,ANCHO,ALTURA,VOLUMEN: NUMERICO ENTERO Escribir“Programa de sacar el volumen de una prismarectangular” Escribir“Introduzcael valordel largo de la base” LeerLARGO Escribir“Introduzcael valordel ancho de la base” LeerANCHO Escribir“Introduzcael valorde laaltura de la prisma” LeerALTURA VOLUMEN=LARGO*ANCHO*ALTURA Escribir“El volumen de laprismarectangular es:”, VOLUMEN Fin LARGO, ANCHO, ALTURA, VOLUMEN: NUMERICO ENTERO VOLUMEN=LARGO*ANCHO*A LTURA INICIO VOLUMEN FIN
  • 23.
    22.Cilindro Autor:Michelle PeñaRodriguez INICIO Variables:PI, RADIO,ALTURA,VOLUMEN: NUMERICOREAL Escribir“Programa de sacar el volumende un cilindro” Escribir“Introduzcael valorde Pi” LeerPI Escribir“Introduzcael valordel radio” LeerRADIO Escribir“Introduzcael valorde laaltura” LeerALTURA VOLUMEN= PI*(RADIO*RADIO)*ALTURA Escribir“el volumen del cilindroes:”, VOLUMEN PRUEBADEESCRITORIO SI LARGO= 19 SI ANCHO= 25 SI ALTURA=40 VOLUMEN=LARGO*ANCHO*ALTURA VOLUMEN= 19*25*40 VOLUMEN= 19000 PI, RADIO, ALTURA,VOLUMEN: NUMERICO REAL VOLUMEN= PI*(RADIO*RADIO)*ALTURA INICIO
  • 24.
    Fin PRUEBADEESCRITORIO SI PI=3.1416 SI RADIO=10 SIALTURA=12 VOLUMEN=PI*(RADIO*RADIO)*ALTURA VOLUMEN= 3.1416*(10*10)*12 VOLUMEN= 3769.92
  • 25.
    23.Esfera Autor:Michelle PeñaRodriguez INICIO Variables:PI,RADIO,VOLUMEN:NUMERICO REAL Escribir“Programade sacar el volumende una esfera” Escribir“Introduzcael valorde Pi” LeerPI Escribir“Introduzcael valordel radio” LeerRADIO VOLUMEN=4/3 *PI*(RADIO*RADIO*RADIO) Escribir“el volumende laesfera es:”,VOLUMEN Fin PRUEBADEESCRITORIO SI PI=3.1416 SI RADIO=3 VOLUMEN=4/3PI*(RADIO*RADIO*RADIO) VOLUMEN= 4/3 *3.1416(5*5*5) VOLUMEN=523.6 PI, RADIO, VOLUMEN: NUMERICO REAL VOLUMEN=4/3 PI*(RADIO*RADIO*RADIO) INICIO VOLUMEN FIN
  • 26.
    24. Octaedro Autor:Michelle PeñaRodriguez INICIO Variables:AREABASE,ALTURA,VOLUMEN: NUMERICOENTERO Escribir“Programa de sacar el volumende un octaedro” Escribir“Introduzcael valorde áreade la base” LeerAREABASE Escribir“Introduzcael valorde laaltura” LeerALTURA VOLUMEN=AREABASE*ALTURA/3*2 Escribir“el volumendel octaedro es:”, VOLUMEN Fin AREABASE, ALTURA, VOLUMEN: NUMERICO ENTERO VOLUMEN=AREABASE*ALTU RA/3*2 INICIO VOLUMEN FIN
  • 27.
  • 28.
    Autor:Michelle PeñaRodriguez INICIO Variables:LARGO,ANCHO, ALTURA,VOLUMEN: NUMERICOENTERO Escribir“Programa de sacar el volumende una pirámide” Escribir“Introduzcael valordel largo de la base de la pirámide” LeerLARGO Escribir“Introduzcael valordel ancho de la base de la pirámide” LeerANCHO Escribir“Introduzcael valorde laaltura” LeerALTURA VOLUMEN= LARGO*ANCHO*ALTURA/3 Escribir“el volumende lapirámide es:”, VOLUMEN Fin PRUEBADEESCRITORIO SI LARGO=12 SI ANCHO=11 SI ALTURA=15 VOLUMEN=LARGO*ANCHO*ALTURA/3 VOLUMEN=12*11*15/3 VOLUMEN=660 LARGO, ANCHO, ALTURA,VOLUMEN: NUMERICO ENTERO VOLUMEN= LARGO*ANCHO*ALTURA/3 INICIO VOLUMEN FIN
  • 29.
    26. Cono Autor:Michelle PeñaRodriguez INICIO Variables:PI,RADIO,ALTURA,VOLUMEN: NUMERICO REAL Escribir“Programa de sacar el volumende un cono” Escribir“Introduzcael valorde pi” LeerPI Escribir“Introduzcael valordel radiode labase del cono” LeerRADIO Escribir“Introduzcael valorde laaltura” LeerALTURA VOLUMEN= PI*(RADIO*RADIO)*ALTURA/3 Escribir“el volumendel cono es:”,VOLUMEN Fin PRUEBADEESCRITORIO SI PI=3.1416 SI RADIO=6 SI ALTURA=15 VOLUMEN=PI*(RADIO*RADIO)ALTURA/3 VOLUMEN= 3.1416*(6*6)*15/3 PI, RADIO, ALTURA,VOLUMEN: NUMERICO REAL VOLUMEN= PI*(RADIO*RADIO)*ALTURA/ 3 INICIO VOLUMEN FIN
  • 30.
  • 31.
    Autor:Michelle PeñaRodriguez INICIO Variables:METROS, CONVERSION:NUMERICO ENTERO Escribir“Programapara convertirmetrosa centímetros” Escribir“Introduzcacuantos metrosdesea convertir” LeerMETROS CONVERSION=METROS*100 Escribir“El total de centímetroses:”, CONVERSION Fin PRUEBADEESCRITORIO SI METROS=12 CONVERSION=METROS*100 CONVERSION=12*100 CONVERSION=1200 28. DE METROSA MILIMETROS METROS, CONVERSION: NUMERICO ENTERO CONVERSION=METROS*100 INICIO CONVERSION FIN
  • 32.
    Autor:Michelle PeñaRodriguez INICIO Variables:METROS,CONVERSION:NUMERICO ENTERO Escribir“Programa paraconvertirmetrosa milímetros” Escribir“Introduzcacuantos metrosdesea convertir” LeerMETROS CONVERSION=METROS*1000 Escribir“El total de milímetroses:”,CONVERSION Fin PRUEBADEESCRITORIO SI METROS=25 CONVERSION=METROS*1000 CONVERSION=25*100 CONVERSION=25000 METROS, CONVERSION: NUMERICO ENTERO CONVERSION= METROS*1000 INICIO CONVERSION FIN
  • 33.
    29. DE CENTIMETROS-MILIMETROS Autor:MichellePeñaRodriguez INICIO Variables:CENTIMETROS,CONVERSION: NUMERICO ENTERO Escribir“Programa para convertircentímetrosa milímetros” Escribir“Introduzcacuantos centímetrosdesea convertir” LeerCENTIMETROS CONVERSION=CENTIMETROS*10 Escribir“El total de milímetroses:”,CONVERSION Fin PRUEBADEESCRITORIO SI CENTIMETROS=19 CONVERSION=CENTIMETROS*10 CONVERSION=19*10 CONVERSION=190 CENTIMETROS, CONVERSION: NUMERICO ENTERO CONVERSION=CENTIMETROS*10 INICIO CONVERSION FIN
  • 34.
    30. DE METROSAPULGADAS. Autor:Michelle PeñaRodriguez INICIO Variables:METROS,CONVERSION:NUMERICO REAL Escribir“Programa para convertirmetrosa pulgadas” Escribir“Introduzcacuantos metrosdesea convertir” LeerMETROS CONVERSION=METROS*39.3701 Escribir“El total de pulgadases:”,CONVERSION Fin METROS, CONVERSION: NUMERICO REAL CONVERSION=METROS*39.3701 INICIO CONVERSION FIN
  • 35.
  • 36.
    Autor:Michelle PeñaRodriguez INICIO Variables:METROS,CONVERSION:NUMERICO REAL Escribir“Programa paraconvertirmetrosa pies” Escribir“Introduzcacuantos metrosdesea convertir” LeerMETROS CONVERSION=METROS*3.28084 Escribir“El total de pieses:”,CONVERSION Fin PRUEBADEESCRITORIO SI METROS=22 CONVERSION=METROS*3.28084 CONVERSION=22*3.28084 CONVERSION=72.17848 METROS, CONVERSION: NUMERICO REAL CONVERSION=METROS*3.28084 INICIO CONVERSION FIN
  • 37.
    32.DE METROSA YARDAS Autor:MichellePeñaRodriguez INICIO Variables:METROS,CONVERSION:NUMERICO REAL Escribir“Programa para convertirmetrosa yardas” Escribir“Introduzcacuantos metrosdesea convertir” LeerMETROS CONVERSION=METROS*1.09361 Escribir“El total de yardas es:”,CONVERSION Fin PRUEBADEESCRITORIO SI METROS=22 CONVERSION=METROS*1.09361 CONVERSION=22*1.09361 CONVERSION=24.05942 CENTIMETROS, CONVERSION: NUMERICO REAL CONVERSION=METROS*1.09361 INICIO CONVERSION FIN
  • 38.
    33.DE KILOMETROSA METROS Autor:MichellePeñaRodriguez INICIO Variables:KILOMETROS,CONVERSION: NUMERICO ENTERO Escribir“Programa para convertirkilómetrosa metros” Escribir“Introduzcacuantos kilómetrosdesea convertir” LeerKILOMETROS CONVERSION=KILOMETROS*1000 Escribir“El total de metroses:”,CONVERSION Fin KILOMETROS, CONVERSION: NUMERICO ENTERO CONVERSION=KILOMETROS*1000 INICIO CONVERSION FIN
  • 39.
  • 40.
    Autor:Michelle PeñaRodriguez INICIO Variables:PULGADAS,CONVERSION:NUMERICO REAL Escribir“Programa paraconvertirpulgadasa centímetros” Escribir“Introduzcacuantas pulgadasdesea convertir” LeerPULGADAS CONVERSION=PULGADAS*2.54 Escribir“El total de centímetros es:”, CONVERSION Fin PRUEBADEESCRITORIO SI PULGADAS=24 CONVERSION=PULGADAS* CONVERSION=24*2.54 CONVERSION=60.96 PULGADAS, CONVERSION: NUMERICO REAL CONVERSION=PULGADAS*2.54 INICIO CONVERSION FIN
  • 41.
    35. DE PIESAMETROS Autor:Michelle PeñaRodriguez INICIO Variables:PIES,CONVERSION:NUMERICOREAL Escribir“Programa para convertirpies a metros” Escribir“Introduzcacuantos piesdeseaconvertir” LeerPIES CONVERSION=PIES*0.3048 Escribir“El total de metros es:”,CONVERSION Fin PRUEBADEESCRITORIO SI PIES=55 CONVERSION=PIES*0.3048 CONVERSION=55*0.3048 CONVERSION=16.764 PIES, CONVERSION: NUMERICO REAL CONVERSION=PIES*0.3048 INICIO CONVERSION FIN
  • 42.
    36. DE HORASAMINUTOS Autor:Michelle PeñaRodriguez INICIO Variables:HORAS,CONVERSION:NUMERICO ENTERO Escribir“Programa para convertirhorasa minutos” Escribir“Introduzcacuantas horasdesea convertir” LeerHORAS CONVERSION=HORAS*60 Escribir“El total de minutos es:”,CONVERSION Fin HORAS, CONVERSION: NUMERICO ENTERO CONVERSION=HORAS*60 INICIO CONVERSION FIN
  • 43.
  • 44.
    Autor:Michelle PeñaRodriguez INICIO Variables:MINUTOS,CONVERSION:NUMERICO ENTERO Escribir“Programa paraconvertirminutosa segundos” Escribir“Introduzcacuantos minutosdesea convertir” LeerMINUTOS CONVERSION=MINUTOS*60 Escribir“El total de segundos es: ”, CONVERSION Fin PRUEBADEESCRITORIO SI MINUTOS=3 CONVERSION=MINUTOS*60 CONVERSION=3*60 CONVERSION=180 MINUTOS, CONVERSION: NUMERICO ENTERO CONVERSION=MINUTOS*60 INICIO CONVERSION FIN
  • 45.
    38. DE HORASASEGUNDOS Autor:Michelle PeñaRodriguez INICIO Variables:HORAS,CONVERSION:NUMERICO ENTERO Escribir“Programa para convertirhorasa segundos” Escribir“Introduzcacuantas horasdesea convertir” LeerHORAS CONVERSION=HORAS*3600 Escribir“El total de segundos es:”,CONVERSION Fin PRUEBADEESCRITORIO SI HORAS=3 CONVERSION=HORAS* CONVERSION=3*3600 CONVERSION=10800 HORAS, CONVERSION: NUMERICO ENTERO CONVERSION=HORAS*3600 INICIO CONVERSION FIN
  • 46.
    39. DE TONELADASA KILOGRAMOS Autor:Michelle PeñaRodriguez INICIO Variables:TONELADAS,CONVERSION:NUMERICO ENTERO Escribir“Programa para convertirtoneladasa kilogramos” Escribir“Introduzcacuantas toneladasdesea convertir” LeerTONELADAS CONVERSION=TONELADAS*1000 Escribir“El total de kilogramos es: ”, CONVERSION Fin PRUEBADEESCRITORIO SI TONELADAS =7 CONVERSION= TONELADAS *1000 CONVERSION=7*1000 CONVERSION=7000 TONELADAS, CONVERSION: NUMERICO ENTERO CONVERSION=TONELADAS*1000 INICIO CONVERSION FIN
  • 47.
    40. DE KILOGRAMOSAGRAMOS Autor:Michelle PeñaRodriguez INICIO Variables:KILOGRAMOS,CONVERSION: NUMERICO ENTERO Escribir“Programa para convertirkilogramosa gramos” Escribir“Introduzcacuantas kilogramosdesea convertir” LeerKILOGRAMOS CONVERSION=KILOGRAMOS*1000 Escribir“El total de gramos es: ”, CONVERSION Fin KILOGRAMOS, CONVERSION: NUMERICO ENTERO CONVERSION=KILOGRAMOS*1000 INICIO CONVERSION FIN
  • 48.
    PRUEBADEESCRITORIO SI KILOGRAMOS =12 CONVERSION=KILOGRAMOS *1000 CONVERSION=12*1000 CONVERSION=12000 41.DE PULGADASA METROS
  • 49.
    Autor:Michelle PeñaRodriguez INICIO Variables:PULGADAS,CONVERSION:NUMERICO REAL Escribir“Programa paraconvertirpulgadasa metros” Escribir“Introduzcacuantas pulgadasdesea convertir” LeerPULGADAS CONVERSION=PULGADAS*0.0254 Escribir“El total de metroses: ”, CONVERSION Fin PRUEBADEESCRITORIO SI PULGADAS =12 CONVERSION= PULGADAS *0.0254 CONVERSION=12*0.0254 CONVERSION=0.3048l PULGADAS, CONVERSION: NUMERICO REAL CONVERSION=PULGADAS*0.0254 INICIO CONVERSION FIN
  • 50.
    42. DE YARDASACENTIMETROS Autor:Michelle PeñaRodriguez INICIO Variables:YARDAS,CONVERSION:NUMERICO REAL Escribir“Programa para convertiryardasa centímetros“ Escribir“Introduzcacuantas yardasdesea convertir” LeerYARDAS CONVERSION=YARDAS* 91.44 Escribir“El total de centímetros es: ”, CONVERSION Fin PRUEBADEESCRITORIO SI YARDAS =56 CONVERSION= YARDAS * 91.44 CONVERSION=56* 91.44 CONVERSION=5120.64 YARDAS, CONVERSION: NUMERICO REAL CONVERSION=YARDAS*91.44 INICIO CONVERSION FIN
  • 51.
    43. DE PIESAYARDAS Autor:Michelle PeñaRodriguez INICIO Variables:PIES,CONVERSION:NUMERICOREAL Escribir“Programa para convertirpiesayardas” Escribir“Introduzcacuantos piesdeseaconvertir” LeerPIES CONVERSION=PIES* 0.333333 Escribir“El total de yardas es: ”, CONVERSION Fin PRUEBADEESCRITORIO SI PIES =88 CONVERSION= PIES * 0.333333 CONVERSION=88* 0.333333 CONVERSION=29.333304 PIES, CONVERSION: NUMERICO REAL CONVERSION=PIES*0.333333 INICIO CONVERSION FIN
  • 52.
    44. DE YARDASAPIES Autor:Michelle PeñaRodriguez INICIO Variables:YARDAS,CONVERSION:NUMERICO ENTERO Escribir“Programa para convertiryardasa pies” Escribir“Introduzcacuantas yardasdesea convertir” LeerYARDAS CONVERSION=YARDAS*3 Escribir“El total de pieses: ”, CONVERSION Fin YARDAS, CONVERSION: NUMERICO ENTERO CONVERSION=YARDAS*3 INICIO CONVERSION FIN
  • 53.
    PRUEBADEESCRITORIO SI YARDAS =96 CONVERSION=YARDAS *3 CONVERSION=96*3 CONVERSION=288 45. DE MILLASA PIES
  • 54.
    Autor:Michelle PeñaRodriguez INICIO Variables:MILLAS,CONVERSION:NUMERICO REAL Escribir“Programa paraconvertirmillasapies” Escribir“Introduzcacuantas millasdesea convertir” LeerMILLAS CONVERSION=MILLAS* 5280 Escribir“El total de pieses: ”, CONVERSION Fin PRUEBADEESCRITORIO SI MILLAS =20 CONVERSION= MILLAS *5280 CONVERSION=20* CONVERSION=105600 MILLAS, CONVERSION: NUMERICO REAL CONVERSION=YARDAS*5280 INICIO CONVERSION FIN
  • 55.
    46. PIESA CENTIMETROS Autor:MichellePeñaRodriguez INICIO Variables:PIES,CONVERSION:NUMERICOREAL Escribir“Programa para convertirpiesa centímetros” Escribir“Introduzcacuantos piesdeseaconvertir” LeerPIES CONVERSION=PIES*30.48 Escribir“El total de centímetroses: ”, CONVERSION Fin PRUEBADEESCRITORIO SI PIES =54 CONVERSION= PIES *30.48 CONVERSION=54*30.48 CONVERSION=1645.92 PIES, CONVERSION: NUMERICO REAL CONVERSION=PIES*30.48 INICIO CONVERSION FIN
  • 56.
    47. Centímetroscúbicos amililitros. Autor:Michelle PeñaRodriguez INICIO Variables:CENTIMETROS3,CONVERSION: NUMERICO ENTERO Escribir“Programa para convertircentímetros cúbicosa mililitros” Escribir“Introduzcacuantos centímetroscúbicos deseaconvertir” LeerCENTIMETROS3 CONVERSION=CENTIMETROS3*1000 Escribir“El total de mililitros es: ”, CONVERSION Fin CENTIMETROS3, CONVERSION: NUMERICO ENTERO CONVERSION= CENTIMETROS3*1000 INICIO CONVERSION FIN
  • 57.
    PRUEBADEESCRITORIO SI CENTIMETROS3=54 CONVERSION= CENTIMETROS*1000 CONVERSION=54*1000 CONVERSION=54000 48. DE METROSCUBICOS A LITROS Autor:Michelle PeñaRodriguez INICIO Variables:METROS3,CONVERSION:NUMERICO ENTERO Escribir“Programa para convertirmetroscúbicos a litros” Escribir“Introduzcacuantos metroscúbicos deseaconvertir” LeerMETROS3 CONVERSION=METROS3*1000 Escribir“El total de litros es: ”, CONVERSION Fin METROS3, CONVERSION: NUMERICO ENTERO CONVERSION=METROS3*1000 INICIO
  • 58.
  • 59.
    Autor:Michelle PeñaRodriguez INICIO Variables:PRIMERNUM,SEGUNDONUM, SUMA: NUMERICOENTERO Escribir“Programa para dos numeroelevadosal cuadrado” Escribir“Introduzcael primernúmero” LeerPRIMERNUM Escribir“Introduzcael segundonúmero” LeerSEGUNDONUM SUMA= (PRIMERNUM*PRIMERNUM)+ (SEGUNDONUM*SEGUNDONUM) Escribir“El total de la suma es: ”, SUMA Fin PRUEBADE ESCRITORIO SI PRIMERNUM=42 SI SEGUNDONUM=12 SUMA= (PRIMERNUM*PRIMERNUM)+ (SEGUNDONUM*SEGUNDONUM) SUMA= (42*42)+(12*12) SUMA= 1908 50. RESTADETRESVALORES METROS3, CONVERSION: NUMERICO ENTERO CONVERSION=METROS3*1000 INICIO CONVERSION FIN
  • 60.
    Autor:Michelle PeñaRodriguez INICIO Variables:NO1, NO2,NO3,RESTA:NUMERICO ENTERO Escribir“Programa para hacer una restade tres valores” Escribir“Introduzcael primernúmero” LeerNO1 Escribir“Introduzcael segundonúmero” LeerNO2 Escribir“Introduzcael tercernúmero” LeerNO3 RESTA= NO1-NO2-NO3 Escribir“El total de la resta es: ”, RESTA Fin PRUEBADEESCRITORIO SI NO1=10 SI NO2= 4 SI NO3=2 RESTA=NO1-NO2-NO3 RESTA=10-4-2 RESTA=4 51.DIVISION NO1, NO2, NO3, RESTA: NUMERICO ENTERO RESTA= NO1-NO2-NO3 INICIO RESTA FIN
  • 61.
    Autor:Michelle PeñaRodriguez INICIO Variables:NO1,NO2,, DIVISION:NUMERICO REAL Escribir“Programapara hacer una divisiónde dos valores” Escribir“Introduzcael primernúmero” LeerNO1 Escribir“Introduzcael segundonúmero” LeerNO2 DIVISION=NO1/NO2 Escribir“El total de la división es: ”, DIVISION Fin PRUEBADEESCRITORIO SI NO1=10 SI NO2= 4 DIVISION=NO1/NO2 DIVISION=10/4 DIVISION=2.5 NO1, NO2, , DIVISION: NUMERICO REAL DIVISION=NO1/NO2 INICIO DIVISION FIN