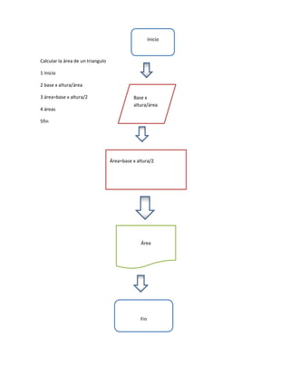
El documento contiene instrucciones para realizar diferentes cálculos y operaciones matemáticas como sumar números, calcular el área de figuras geométricas, sacar promedios, resolver ecuaciones y ordenar letras. Explica los pasos a seguir para llevar a cabo cada operación de manera secuencial.