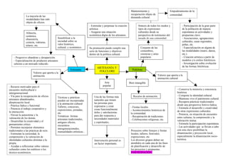
Mantenimiento y                      Empoderamiento de la
                                                                                                                 recuperación objeto de               comunidad.
                La mayoría de las                                                                                demanda cultural.
                modalidades han sido
                objeto de oficios.
                                                                          - Estimular y perpetuar la creación           Síntesis de todos los modos y           - Participación de la gran parte
                                                                          artística.                                    tipos de expresiones                    de la población de manera
                Alfarería,                                                - Asegurar una situación                      culturales desde su                     espontánea en actividades y
                cerámica,                                                 económica digna de los artesanos.             perspectiva de testimonio del           propuestas clave.
                ebanistería,                 Sensibilizar a la                                                          pasado de una comunidad.                - Asociaciones, agrupaciones
                cestería, vidrieras,         sociedad sobre su                                                                                                  culturales, casas regionales,
                telares, etc.                valor histórico,                                                                                                   peñas, etc.
                                             cultural, y económico.       Su promoción puede cumplir una                  Conjunto de las                       - Especialización en alguna de
                                                                          serie de funciones y objetivos                  costumbres,                           las modalidades (teatro, danza,
                                                                          dentro de la política cultural.                 creencias y artes                     etc.).
    - Progresivo abandono y desaparición.                                                                                 populares                             - Creación artística a partir de
    - Especialización de productos artesanos                                                                                                                    modelos y/o estilos folclóricos.
    selectos a un mercado reducido.                                                                                                                             - Investigación sobre evolución
                                                                                                                                                                de las formas folclóricas.
                                                                                 ARTESANÍA Y
                                                        Artesanía                 FOLCLORE                         Folclore
                       Valores que aporta a la
                       animación.                                                                                                         Valores que aporta a la
                                                                                                                                          animación cultural
                                                                                       Arte                     Bien intangible
- Recurso motivador para el                                                           popular
encuentro multicultural e                                                                                                                                   - Conserva la memoria y conciencia
intergeneracional.                                                                                                                                          histórica.
- Vía para la recuperación de oficios                                                                              Recurso de animación.                    - Compone la identidad cultural.
                                             Técnicas y prácticas             Una de las formas más
artesanos abandonados,                                                                                                                                      - Mantiene vivo el patrimonio cultural.
                                             pueden ser incorporadas          naturales que tienen
dinamización local.                                                                                                                                         - Recupera prácticas tradicionales
                                             a la animación cultural.         las personas para
- Práctica lúdica y funcional.                                                expresarse y crear                                                            desde una perspectiva festivo-lúdica.
                                             Talleres, concursos,                                                - Fiestas locales.                         - Estimula el desarrollo y creatividad
- Potencia el trabajo cooperativo y          exposiciones, jornadas,          cosas funcionalmente               - Acontecimientos históricos de            de otras expresiones culturales.
la interacción.                              etc.                             útiles y satisfactorias            la comunidad.                              - Potencia, en situación de encuentro
- Elevan la autoestima y la                  Temáticas: formas                para dar respuesta a               - Recuperación de tradiciones.             entre culturas, la comprensión y la
valoración de los demás.                     artesanas tradicionales,         necesidades materiales             - Celebraciones religiosas, etc.           valoración mutua.
- Desarrollan la creatividad y el            antiguos oficios,                y espirituales.
pensamiento crítico.                                                                                                                                        - Estimula la participación espontánea.
                                             encuentros                                                                                                     - Las actividades que se llevan a cabo
- Permiten incorporar elementos              intergeneracionales,
tradicionales a las prácticas de ocio.                                                                           Proyectos sobre festejos y fiestas         con esta clave posibilitan la
                                             manualidades artísticas...                                                                                     dinamización y proyección local,
- Estimulan la curiosidad, la                                                                                    locales, talleres, festivales,
comprensión y la valoración de                                                                                   exposiciones, etc.                         especialmente la dinamización socio-
identidades culturales distintas a la                                         Intervención personal es           Los diversos grupos deben ser              turística.
propia.                                                                       un factor importante.              atendidos en cada una de las fases
- Ayudan a reflexionar sobre valores                                                                             de planificación y desarrollo de
culturales como los estéticos o los                                                                              los proyectos y propuestas.
técnico-económicos.                                                                                              PARTICIPACIÓN.
Artesanía y folclore (1)

Artesanía y folclore (1)

  • 2.
    Mantenimiento y Empoderamiento de la recuperación objeto de comunidad. La mayoría de las demanda cultural. modalidades han sido objeto de oficios. - Estimular y perpetuar la creación Síntesis de todos los modos y - Participación de la gran parte artística. tipos de expresiones de la población de manera Alfarería, - Asegurar una situación culturales desde su espontánea en actividades y cerámica, económica digna de los artesanos. perspectiva de testimonio del propuestas clave. ebanistería, Sensibilizar a la pasado de una comunidad. - Asociaciones, agrupaciones cestería, vidrieras, sociedad sobre su culturales, casas regionales, telares, etc. valor histórico, peñas, etc. cultural, y económico. Su promoción puede cumplir una Conjunto de las - Especialización en alguna de serie de funciones y objetivos costumbres, las modalidades (teatro, danza, dentro de la política cultural. creencias y artes etc.). - Progresivo abandono y desaparición. populares - Creación artística a partir de - Especialización de productos artesanos modelos y/o estilos folclóricos. selectos a un mercado reducido. - Investigación sobre evolución de las formas folclóricas. ARTESANÍA Y Artesanía FOLCLORE Folclore Valores que aporta a la animación. Valores que aporta a la animación cultural Arte Bien intangible - Recurso motivador para el popular encuentro multicultural e - Conserva la memoria y conciencia intergeneracional. histórica. - Vía para la recuperación de oficios Recurso de animación. - Compone la identidad cultural. Técnicas y prácticas Una de las formas más artesanos abandonados, - Mantiene vivo el patrimonio cultural. pueden ser incorporadas naturales que tienen dinamización local. - Recupera prácticas tradicionales a la animación cultural. las personas para - Práctica lúdica y funcional. expresarse y crear desde una perspectiva festivo-lúdica. Talleres, concursos, - Fiestas locales. - Estimula el desarrollo y creatividad - Potencia el trabajo cooperativo y exposiciones, jornadas, cosas funcionalmente - Acontecimientos históricos de de otras expresiones culturales. la interacción. etc. útiles y satisfactorias la comunidad. - Potencia, en situación de encuentro - Elevan la autoestima y la Temáticas: formas para dar respuesta a - Recuperación de tradiciones. entre culturas, la comprensión y la valoración de los demás. artesanas tradicionales, necesidades materiales - Celebraciones religiosas, etc. valoración mutua. - Desarrollan la creatividad y el antiguos oficios, y espirituales. pensamiento crítico. - Estimula la participación espontánea. encuentros - Las actividades que se llevan a cabo - Permiten incorporar elementos intergeneracionales, tradicionales a las prácticas de ocio. Proyectos sobre festejos y fiestas con esta clave posibilitan la manualidades artísticas... dinamización y proyección local, - Estimulan la curiosidad, la locales, talleres, festivales, comprensión y la valoración de exposiciones, etc. especialmente la dinamización socio- identidades culturales distintas a la Intervención personal es Los diversos grupos deben ser turística. propia. un factor importante. atendidos en cada una de las fases - Ayudan a reflexionar sobre valores de planificación y desarrollo de culturales como los estéticos o los los proyectos y propuestas. técnico-económicos. PARTICIPACIÓN.