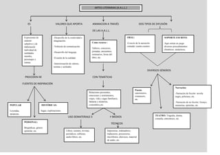
ARTES LITERARIAS (A.A.L.L.)




                    ES                           VALORES QUE APORTA                      ANIMACION A TRAVÉS                                DOS TIPOS DE DIFUSIÓN

                                                                                         DE LAS A.A.L.L.

                 Expresiones de                -Desarrollo de la creatividad e                                               ORAL:                                SOPORTE ESCRITO:
                 carácter                      imaginación.
                                                                                         Como recurso :                      A través de la narración             Aquí entran en juego
                 subjetivo y de
                 elaboración                   -Vehículo de comunicación.                                                    contada/ cuenta cuentos.             diversos procedimientos
                                                                                         Talleres, concursos,
                 individual de                                                                                                                                    (fonéticos, sintácticos,
                                               -Desarrollo del lenguaje.                 jornadas, encuentros,
                 realidades                                                                                                                                       semánticos)
                                                                                         seminarios, ferias del
                 mundos,
                                               -Evasión de la realidad.                  libro, etc.
                 personajes y
                 tramas.
                                               -Interiorización de valores,
                                               normas y actitudes.
                                                                                                                                                     DIVERSOS GÉNEROS

                 PROCEDEN DE                                                             CON TEMÁTICAS

             FUENTES DE INSPIRACIÓN
                                                                                                                                                                             Narración:
                                                                                                                                      Poesía:
                                                                                     Relaciones personales,                           cancioneros,                           -Narración de ficción: novela
                                                                                     emociones y sentimientos,                        romancero,                             negra, policiaca, etc.
                                                                                     viajes, vida y sagas familiares,                 etc.
                                                                                     fantasía y misterios,                                                                   -Narración de no ficción: Ensayo,
POPULAR                           HISTÓRICAS:                                        costumbres,etc.                                                                         memorias, epístolas, etc.

Leyendas,                         Sagas, exploraciones.
epopeyas,
                                                                                                                                                          TEATRO: Tragedia, drama,
romances, etc.                                                USO DEMATERIALE S                             Y MEDIOS
                                                                                                                                                          comedia, entremeses, etc.
                 PERSONAL:
                                                                                                             TÉCNICOS
                 Biográficas, género
                 epistolar, etc.       n                    Libros, cuentos, revistas,                   Impresoras, ordenadores,
                                                            periódicos, software,                        traductores, proyectores,
                                                            audio-libros, etc.                           micrófonos, altavoces, material
                                                                                                         de audio, etc.

Mapa artes literarias

  • 1.
    ARTES LITERARIAS (A.A.L.L.) ES VALORES QUE APORTA ANIMACION A TRAVÉS DOS TIPOS DE DIFUSIÓN DE LAS A.A.L.L. Expresiones de -Desarrollo de la creatividad e ORAL: SOPORTE ESCRITO: carácter imaginación. Como recurso : A través de la narración Aquí entran en juego subjetivo y de elaboración -Vehículo de comunicación. contada/ cuenta cuentos. diversos procedimientos Talleres, concursos, individual de (fonéticos, sintácticos, -Desarrollo del lenguaje. jornadas, encuentros, realidades semánticos) seminarios, ferias del mundos, -Evasión de la realidad. libro, etc. personajes y tramas. -Interiorización de valores, normas y actitudes. DIVERSOS GÉNEROS PROCEDEN DE CON TEMÁTICAS FUENTES DE INSPIRACIÓN Narración: Poesía: Relaciones personales, cancioneros, -Narración de ficción: novela emociones y sentimientos, romancero, negra, policiaca, etc. viajes, vida y sagas familiares, etc. fantasía y misterios, -Narración de no ficción: Ensayo, POPULAR HISTÓRICAS: costumbres,etc. memorias, epístolas, etc. Leyendas, Sagas, exploraciones. epopeyas, TEATRO: Tragedia, drama, romances, etc. USO DEMATERIALE S Y MEDIOS comedia, entremeses, etc. PERSONAL: TÉCNICOS Biográficas, género epistolar, etc. n Libros, cuentos, revistas, Impresoras, ordenadores, periódicos, software, traductores, proyectores, audio-libros, etc. micrófonos, altavoces, material de audio, etc.