ESCUELA SUPERIOR DE POLICÌA

        KDT: JOSÉ LOAIZA
      CURSO: SEGUNDO “B”
     DOCENTE: BYRON FLORES
CÓDIGO ORGÁNICO DE
                                    ENTIDADES DE SEGURIDAD
                                          CIUDADANA




                                                                                                       Artículo 2
   Artículo 1




                                                          Responsabilidad.


Objeto y Ámbito



                                                   Todas las actividades de
                                                          seguridad
                                                 es responsabilidad del Estado
               Regula la rectoría, las
          actividades, la organización, las                                              La máxima autoridad jerárquica
            competencias, la gestión de                                                         es el Presidente
         personal, y finalmente el régimen
          administrativo disciplinario del
                      personal.




                                                                             El Gabinete de Seguridad y el
                                                                                 Ministerio del Interior
                                                                           competentes de decisión, en el la
                                                                                   Policía Nacional.
Parágrafo I

                                                                                              De los Principio,
                                                                                         Caracteres y Fines de las
                                                                                         Actividades de Seguridad
           Probidad: Es el desempeño
                                                                                                Ciudadana
          de sus funciones observando
              una buena conducta.


                                                          Imparcialidad: Siendo
                                                       servidores públicos no hay
                                                           que favorecer con su
                                                         intervención a persona                                Participación ciudadana.-
                Diligencia: Atención oportuna                     alguna.                                 Interacción de la ciudadanía con la
                 y ágil en cumplimiento a los                                                                gestión de la Policía Nacional.
                    procedimientos legales.




Artículo 3.-
Principios




                Eficiencia y eficacia:
                   La competencia                                                                                                Equidad de
                    profesional en               Igualdad.- Equivalencia                                                        género: Es el
                     función de la                     de trato y de                                                              acceso en
                                                                                     Discreción: Comportamiento
                       Seguridad                    oportunidades sin                                                            igualdad de
                                                                                    que distingue el proceder de los
                ciudadana, protecció              discriminación alguna                                                        oportunidades
                                                                                     servidores o servidoras de las
                  n interna y orden             reconociendo la igualdad                                                          tanto para
                                                                                        instituciones indicadas.
                        público.                     de las personas                                                              hombres y
                                                                                                                                   mujeres.
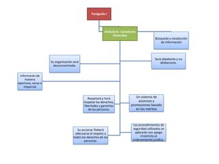
Parágrafo I




                                                          Artículo 4.- Caracteres
                                                                Generales
                                                                                               Búsqueda y recolección
                                                                                                  de información




                                                                                               Será obediente y no
                    Su organización será                                                           deliberante.
                      desconcentrada.


 Informarán de
     manera
oportuna, veraz e
    imparcial


                                              Respetará y hará                  Un sistema de
                                           respetar los derechos,                ascensos y
                                           libertades y garantías            promociones basado
                                              de las personas.                  en los méritos



                                                                               Los procedimientos de
                                       Su accionar Deberá                      seguridad utilizados se
                                     adecuarse al respeto a                     aplicarán con apego
                                    todos los derechos de las                       irrestricto al
                                            personas.                          ordenamiento jurídico.
Parágrafo I




Apoyar el cumplimiento de                                  Facilitar el uso de medidas
   las decisiones de la                                    alternativas de resolución
 autoridad competente.                Artículo 5.- Fines           de conflictos.




                                                              Protección a mandatarios
                                                                   o mandatarias,
Proteger el libre ejercicio                                  funcionarios o funcionarías
de los derechos humanos                                              del Estado




                                                                Colaborar con la
           Prevenir la comisión de
                                                             administración de justicia
                infracciones.
Parágrafo II
                                                         Disposiciones Comunes sobre los
                                                         Grados, Jerarquía, Clasificación de
                                                                    Servidores,
                                                            Mando, Dirección y Cargos




 Artículo 6.- Grado             Artículo 7.- Jerarquía             Artículo 8.- Mando




Cada lugar de la escala en la         Es el orden de
jerarquía de una institución         precedencia de              Es la facultad que permite al
      Policía Nacional.              los grados de el          superior policial ejercer autoridad
                                       Orgánico de                  sobre sus subalternos.
                                     personal policial
                                          o civil
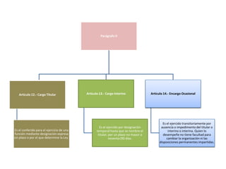
Parágrafo II


                                                                      Artículo 11.-
Artículo 9.- Dirección                                          Circunstancias del cargo
                                  Artículo 10.- Cargo




      Es el ejercicio del mando
      de manera específica en
         los componentes o          Es el puesto establecido                  Titular
       dependencias, de cada        en la estructura orgánica
       una de las instituciones       de la Policía Nacional
          mencionadas, por           para el ejercicio de sus
            designación o                   funciones.
             subrogación.
                                                                              Interino;




                                                                              Ocasional
Parágrafo II




   Artículo 12.- Cargo Titular             Artículo 13.- Cargo Interino               Artículo 14.- Encargo Ocasional




                                                                                              Es el ejercido transitoriamente por
                                                    Es el ejercido por designación           ausencia o impedimento del titular o
Es el conferido para el ejercicio de una          temporal hasta que se nombre el                 interino o interina. Quien lo
función mediante designación expresa               titular, por un plazo no mayor a            desempeñe no tiene facultad para
sin plazo o por el que determine la Ley.                    noventa (90 días.                    cambiar la organización ni las
                                                                                            disposiciones permanentes impartidas.

Articulo 1 al 14

  • 1.
    ESCUELA SUPERIOR DEPOLICÌA KDT: JOSÉ LOAIZA CURSO: SEGUNDO “B” DOCENTE: BYRON FLORES
  • 2.
    CÓDIGO ORGÁNICO DE ENTIDADES DE SEGURIDAD CIUDADANA Artículo 2 Artículo 1 Responsabilidad. Objeto y Ámbito Todas las actividades de seguridad es responsabilidad del Estado Regula la rectoría, las actividades, la organización, las La máxima autoridad jerárquica competencias, la gestión de es el Presidente personal, y finalmente el régimen administrativo disciplinario del personal. El Gabinete de Seguridad y el Ministerio del Interior competentes de decisión, en el la Policía Nacional.
  • 3.
    Parágrafo I De los Principio, Caracteres y Fines de las Actividades de Seguridad Probidad: Es el desempeño Ciudadana de sus funciones observando una buena conducta. Imparcialidad: Siendo servidores públicos no hay que favorecer con su intervención a persona Participación ciudadana.- Diligencia: Atención oportuna alguna. Interacción de la ciudadanía con la y ágil en cumplimiento a los gestión de la Policía Nacional. procedimientos legales. Artículo 3.- Principios Eficiencia y eficacia: La competencia Equidad de profesional en Igualdad.- Equivalencia género: Es el función de la de trato y de acceso en Discreción: Comportamiento Seguridad oportunidades sin igualdad de que distingue el proceder de los ciudadana, protecció discriminación alguna oportunidades servidores o servidoras de las n interna y orden reconociendo la igualdad tanto para instituciones indicadas. público. de las personas hombres y mujeres.
  • 4.
    Parágrafo I Artículo 4.- Caracteres Generales Búsqueda y recolección de información Será obediente y no Su organización será deliberante. desconcentrada. Informarán de manera oportuna, veraz e imparcial Respetará y hará Un sistema de respetar los derechos, ascensos y libertades y garantías promociones basado de las personas. en los méritos Los procedimientos de Su accionar Deberá seguridad utilizados se adecuarse al respeto a aplicarán con apego todos los derechos de las irrestricto al personas. ordenamiento jurídico.
  • 5.
    Parágrafo I Apoyar elcumplimiento de Facilitar el uso de medidas las decisiones de la alternativas de resolución autoridad competente. Artículo 5.- Fines de conflictos. Protección a mandatarios o mandatarias, Proteger el libre ejercicio funcionarios o funcionarías de los derechos humanos del Estado Colaborar con la Prevenir la comisión de administración de justicia infracciones.
  • 6.
    Parágrafo II Disposiciones Comunes sobre los Grados, Jerarquía, Clasificación de Servidores, Mando, Dirección y Cargos Artículo 6.- Grado Artículo 7.- Jerarquía Artículo 8.- Mando Cada lugar de la escala en la Es el orden de jerarquía de una institución precedencia de Es la facultad que permite al Policía Nacional. los grados de el superior policial ejercer autoridad Orgánico de sobre sus subalternos. personal policial o civil
  • 7.
    Parágrafo II Artículo 11.- Artículo 9.- Dirección Circunstancias del cargo Artículo 10.- Cargo Es el ejercicio del mando de manera específica en los componentes o Es el puesto establecido Titular dependencias, de cada en la estructura orgánica una de las instituciones de la Policía Nacional mencionadas, por para el ejercicio de sus designación o funciones. subrogación. Interino; Ocasional
  • 8.
    Parágrafo II Artículo 12.- Cargo Titular Artículo 13.- Cargo Interino Artículo 14.- Encargo Ocasional Es el ejercido transitoriamente por Es el ejercido por designación ausencia o impedimento del titular o Es el conferido para el ejercicio de una temporal hasta que se nombre el interino o interina. Quien lo función mediante designación expresa titular, por un plazo no mayor a desempeñe no tiene facultad para sin plazo o por el que determine la Ley. noventa (90 días. cambiar la organización ni las disposiciones permanentes impartidas.