Incrustar presentación
Descargado 207 veces




















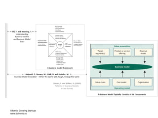
El documento describe la evolución del concepto de modelo de negocio a través del tiempo, comenzando como una herramienta conceptual en la década de 1950 y convirtiéndose en un elemento clave de la estrategia empresarial en la actualidad. El modelo de negocio se ha vuelto más sofisticado con el tiempo y ahora se utiliza para articular cómo una empresa crea, entrega y captura valor.


















