INSTITUCION EDUCATIVA ACADEMICO




TRABAJO DE SALUD OCUPACIONAL.




JUAN CAMILO ECHEVERRI ARENAS.

    GEOVANI ANDRES ROJAS.




           MATINAL

              10-1

        CARTAGO-VALLE

           2012-03-26
TABLA DE CONTENIDO.




1. SALUD FISICA


2. SALUD MENTAL


3. SALUD SOCIAL


4. DIAGRAMA DE LA EMPRESA



 4.1 EJEMPLO DE LA EMPRESA
SALUD FISICA




La salud física, consiste en el óptimo funcionamiento fisiológico del organismo
preservando el bienestar del individuo; La salud física nos conserva aptos y
dispuestos para la actividad física, mental y espiritual. Ayuda a desarrollar la
naturalidad, espontaneidad y creatividad, ejercita la voluntad y la capacidad de
rendimiento, además, favorece la autodisciplina, la superación y el equilibrio, los
cuales contribuyen a fomentar la alegría, la satisfacción y el sentimiento de auto-
relación.


La educación física contribuyen con la formación integral del individuo sirviendo
como medio para preservar y mejorar la salud física, fomentando el desarrollo de
hábitos y conocimientos básicos para una conciencia ciudadana digna de
conservación, defensa y mejoramiento del ambiente, la calidad de vida y el uso
racional de los recursos naturales.
Los individuos que gozan de salud física poseen un desarrollo normal del peso y la
tabla de acuerdo a la edad; tienen el cabello brillante, los ojos vivos, la dentadura
sana y piel lisa y sin manchas.
SALUD MENTAL




Salud mental o "estado mental" es la manera como se reconoce, en
términos generales, el estado de equilibrio entre una persona y su
entorno socio-cultural lo que garantiza su participación laboral,
intelectual y de relaciones para alcanzar un bienestar y calidad de vida.
Se dice "salud mental" como analogía de lo que se conoce como "salud
o estado físico", pero en lo referente a la salud mental indudablemente
existen dimensiones más complejas que el funcionamiento orgánico y
físico del individuo. La salud mental ha sido definida de múltiples formas
por estudiosos de diferentes culturas. Los conceptos de salud mental
incluyen el bienestar subjetivo, la autonomía y potencial emocional,
entre otros. Sin embargo, las precisiones de la Organización Mundial de
la Salud (OMS) establecen que no existe una definición "oficial" sobre lo
que es salud mental y que cualquier definición al respecto estará
siempre influenciada por diferencias culturales, asunciones subjetivas,
disputas entre teorías profesionales y demás. Manera también, como las
personas relacionan su entorno con la realidad.

En cambio, un punto en común en el cual coinciden los expertos es que
"salud mental" y "enfermedades mentales" no son dos conceptos
opuestos, es decir, la ausencia de un reconocido desorden mental no
indica necesariamente que se tenga salud mental y, al revés, sufrir un
determinado trastorno mental no es óbice para disfrutar de una salud
mental razonablemente buena.
SALUD SOCIAL



Hay tres aspectos en la definición de salud. Estos tres aspectos son salud física,
salud mental y salud social. La salud social se puede aplicar tanto a las
sociedades en general y para el individuo. La salud social de una sociedad se
define como lo bien que hace la sociedad a ofrecer a todos los ciudadanos la
igualdad de oportunidades para obtener acceso a los bienes y servicios críticos a
ser capaz de funcionar como un miembro activo de la sociedad. Asegurarse de
que existe igualdad de acceso para todos debe ser una base fundamental para la
sociedad y el acceso a bienes y servicios que permiten a los ciudadanos para
contribuir y mantener su vida debe ser protegida.

La Organización Mundial de la Salud por primera vez da la idea de salud social en
1947. Se definió el concepto de " salud "y que incluía la salud social como un
factor importante en esta definición general. Según su razonamiento, la mejora de
la salud social del individuo, mejor será su salud en general. Las personas también
se han encontrado para vivir más y tener una recuperación mucho más corto y
más simple cuando son víctimas de la enfermedad si tienen un alto grado de salud
social
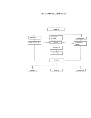
DIAGRAMA DE LA EMPRESA




                              EMPRESA



 EMPRESARIO                ACTIVIDADES Y
                           PROCESOS           TRABAJADORES


DAÑOS MATERIALES               RIESGOS       ACCIDENTES DE
                                             TRABAJO

                              PRODUCCION



                               GANANCIAS




                                 PERDIDAS




 HUMANAS                        DE CAPITAL      AMBIENTALES
EJEMPLO DE LA EMPRESA



ACTIVIDADES Y PROCESOS

EMPRESA: GRANOS SAN JORGE
PRODUCCIÓN DE FRIJOL



Alquiler del lote y preparación




Siembra del frijol
Germinación y cuidado del frijol




Cosecha del frijol




Clasificación del frijol
Empaquetado del frijol para el transporte




Empaque para la distribución




Transporte hacia la tienda o supermercado
DAÑOS MATERIALES




Plagas que acaben con el cultivo




Inundaciones o deslizamientos daño del cultivo
Mal manejo del producto y perdida de él.




                     ACCIDENTES DE TRABAJO.




Cortaduras con los instrumentos de trabajo.
O lastimarse las manos en la cosecha.
Accidentes en el transporte del producto.




En los daños materiales y los accidentes de trabajo se genera pérdidas
por que el trabajador tiene que cumplir con una incapacidad y no está
trabajando para generar ingreso a la empresa. Y en lo daños materiales
también genera perdida por que se acaba el producto y no dentro nada
de dinero para sostener la empresa por esto pueden haber perdidas de
personas, de capital, y ambientales.

Camiloooooo

  • 1.
    INSTITUCION EDUCATIVA ACADEMICO TRABAJODE SALUD OCUPACIONAL. JUAN CAMILO ECHEVERRI ARENAS. GEOVANI ANDRES ROJAS. MATINAL 10-1 CARTAGO-VALLE 2012-03-26
  • 2.
    TABLA DE CONTENIDO. 1.SALUD FISICA 2. SALUD MENTAL 3. SALUD SOCIAL 4. DIAGRAMA DE LA EMPRESA 4.1 EJEMPLO DE LA EMPRESA
  • 3.
    SALUD FISICA La saludfísica, consiste en el óptimo funcionamiento fisiológico del organismo preservando el bienestar del individuo; La salud física nos conserva aptos y dispuestos para la actividad física, mental y espiritual. Ayuda a desarrollar la naturalidad, espontaneidad y creatividad, ejercita la voluntad y la capacidad de rendimiento, además, favorece la autodisciplina, la superación y el equilibrio, los cuales contribuyen a fomentar la alegría, la satisfacción y el sentimiento de auto- relación. La educación física contribuyen con la formación integral del individuo sirviendo como medio para preservar y mejorar la salud física, fomentando el desarrollo de hábitos y conocimientos básicos para una conciencia ciudadana digna de conservación, defensa y mejoramiento del ambiente, la calidad de vida y el uso racional de los recursos naturales. Los individuos que gozan de salud física poseen un desarrollo normal del peso y la tabla de acuerdo a la edad; tienen el cabello brillante, los ojos vivos, la dentadura sana y piel lisa y sin manchas.
  • 4.
    SALUD MENTAL Salud mentalo "estado mental" es la manera como se reconoce, en términos generales, el estado de equilibrio entre una persona y su entorno socio-cultural lo que garantiza su participación laboral, intelectual y de relaciones para alcanzar un bienestar y calidad de vida. Se dice "salud mental" como analogía de lo que se conoce como "salud o estado físico", pero en lo referente a la salud mental indudablemente existen dimensiones más complejas que el funcionamiento orgánico y físico del individuo. La salud mental ha sido definida de múltiples formas por estudiosos de diferentes culturas. Los conceptos de salud mental incluyen el bienestar subjetivo, la autonomía y potencial emocional, entre otros. Sin embargo, las precisiones de la Organización Mundial de la Salud (OMS) establecen que no existe una definición "oficial" sobre lo que es salud mental y que cualquier definición al respecto estará siempre influenciada por diferencias culturales, asunciones subjetivas, disputas entre teorías profesionales y demás. Manera también, como las personas relacionan su entorno con la realidad. En cambio, un punto en común en el cual coinciden los expertos es que "salud mental" y "enfermedades mentales" no son dos conceptos opuestos, es decir, la ausencia de un reconocido desorden mental no indica necesariamente que se tenga salud mental y, al revés, sufrir un determinado trastorno mental no es óbice para disfrutar de una salud mental razonablemente buena.
  • 5.
    SALUD SOCIAL Hay tresaspectos en la definición de salud. Estos tres aspectos son salud física, salud mental y salud social. La salud social se puede aplicar tanto a las sociedades en general y para el individuo. La salud social de una sociedad se define como lo bien que hace la sociedad a ofrecer a todos los ciudadanos la igualdad de oportunidades para obtener acceso a los bienes y servicios críticos a ser capaz de funcionar como un miembro activo de la sociedad. Asegurarse de que existe igualdad de acceso para todos debe ser una base fundamental para la sociedad y el acceso a bienes y servicios que permiten a los ciudadanos para contribuir y mantener su vida debe ser protegida. La Organización Mundial de la Salud por primera vez da la idea de salud social en 1947. Se definió el concepto de " salud "y que incluía la salud social como un factor importante en esta definición general. Según su razonamiento, la mejora de la salud social del individuo, mejor será su salud en general. Las personas también se han encontrado para vivir más y tener una recuperación mucho más corto y más simple cuando son víctimas de la enfermedad si tienen un alto grado de salud social
  • 6.
    DIAGRAMA DE LAEMPRESA EMPRESA EMPRESARIO ACTIVIDADES Y PROCESOS TRABAJADORES DAÑOS MATERIALES RIESGOS ACCIDENTES DE TRABAJO PRODUCCION GANANCIAS PERDIDAS HUMANAS DE CAPITAL AMBIENTALES
  • 7.
    EJEMPLO DE LAEMPRESA ACTIVIDADES Y PROCESOS EMPRESA: GRANOS SAN JORGE PRODUCCIÓN DE FRIJOL Alquiler del lote y preparación Siembra del frijol
  • 8.
    Germinación y cuidadodel frijol Cosecha del frijol Clasificación del frijol
  • 9.
    Empaquetado del frijolpara el transporte Empaque para la distribución Transporte hacia la tienda o supermercado
  • 10.
    DAÑOS MATERIALES Plagas queacaben con el cultivo Inundaciones o deslizamientos daño del cultivo
  • 11.
    Mal manejo delproducto y perdida de él. ACCIDENTES DE TRABAJO. Cortaduras con los instrumentos de trabajo. O lastimarse las manos en la cosecha.
  • 12.
    Accidentes en eltransporte del producto. En los daños materiales y los accidentes de trabajo se genera pérdidas por que el trabajador tiene que cumplir con una incapacidad y no está trabajando para generar ingreso a la empresa. Y en lo daños materiales también genera perdida por que se acaba el producto y no dentro nada de dinero para sostener la empresa por esto pueden haber perdidas de personas, de capital, y ambientales.