Universidad VeracruzanaFacultad de AdministraciónLSCAExperiencia Educativa:Soluciones Integrales en las OrganizacionesTema:“Iniciativa empresarial en Wal-Mart: Sistemas de Identificación por Radiofrecuencia (RFID)”Catedrático:Dr. Carlos A. Torres Gastelú Equipo 1:Carbajal Sardá Pablo de JesúsMoreno Coatzozón GustavoH. Veracruz, Ver. Marzo 20114806315-490220<br />Antecedentes<br />Wal Mart de México<br />Wal-Mart Stores, Inc. es una empresa multinacional de origen estadounidense, la más grande, minorista del mundo; y por sus ventas y número de empleados, la mayor compañía del mundo. Su concepto de negocio es la tienda de autoservicio de bajo precio y alto volumen.<br />La compañía fue fundada por Sam Walton en 1962, se incorporó el 31 de octubre de 1969, y cotiza en la Bolsa de Nueva York desde 1972. Walmart es el mayor empleador privado y el mayor minorista de comestibles en los Estados Unidos. También es propietaria de los almacenes al por mayor Sam's Club que operan en América del Norte.<br />En 1991, Wal Mart se asocia con la empresa Cifra, operadora de los supermercados Aurrerá, para introducir al mercado mexicano la primera sucursal de Sam's Club.<br />Hasta 1993, inicia operaciones Wal Mart Supercenter que, paulatinamente, absorbería a todos los almacenes Aurrerá.<br />En 1994, se integra a esta sociedad la empresa departamental Suburbia y la cadena de restaurantes Vips y más tarde la cadena de minisupers Superama.<br />En el año 2000, se modifica su razón social de Cifra S.A. de C.V. por Nueva Walmart de México S. de R.L. de C.V.<br />Desde el año 2007 Walmart comienza a homologar su imagen con la de Estados Unidos, al mismo tiempo que se crean los conceptos Bodega Aurrerá express mismos que también cambian su imagen ligeramente en el transcurso del 2008 sin embargo hasta la fecha no se ha completado la homologación de imagen en todos los establecimientos.<br />Sin embargo la filial Bodega Aurrera y todos sus tipos de sucursales han cambiado a un logotipo reminiscente a la época anterior pero más estilizado y moderno con los colores verde, rojo y amarillo.<br />En 2006, fue autorizada oficialmente para constituirse como entidad financiera, conformándose así, Banco Walmart de México.<br />En 2010, Walmart de México compra el 100% de las acciones de Walmart de Centroamerica, siendo la unica empresa Walmart fuera de Estados Unidos que se vuelve internacional, Walmart de México tambien conocida como Walmex el 49% de sus acciones son de empresarios Mexicanos, y Wal-Mart Stores, Inc. es accionista mayoritario con el 51% del total.<br />Walmart opera más de 2.115 tiendas en México, incluyendo restaurantes y supermercados, bajo las marcas Walmart Supercenter, Walmart Superama, Suburbia, VIPS, Sam's Club y Bodega Aurrerá.<br />Tecnología RFID<br />339661515240RFID (siglas de Radio Frequency IDentification, en español identificación por radiofrecuencia) es un sistema de almacenamiento y recuperación de datos remoto que usa dispositivos denominados etiquetas, tarjetas, transpondedores o tags RFID. El propósito fundamental de la tecnología RFID es transmitir la identidad de un objeto (similar a un número de serie único) mediante ondas de radio. Las tecnologías RFID se agrupan dentro de las denominadas Auto ID (automatic identification, o identificación automática).<br />Las etiquetas RFID son unos dispositivos pequeños, similares a una pegatina, que pueden ser adheridas o incorporadas a un producto, un animal o una persona. Contienen antenas para permitirles recibir y responder a peticiones por radiofrecuencia desde un emisor-receptor RFID. Las etiquetas pasivas no necesitan alimentación eléctrica interna, mientras que las activas sí lo requieren. Una de las ventajas del uso de radiofrecuencia (en lugar, por ejemplo, de infrarrojos) es que no se requiere visión directa entre emisor y receptor. <br />Funcionamiento de la tecnología RFID<br />Esta tecnología permite almacenar información de cada producto, pero en gran escala, beneficio que los grandes proveedores aprovechan al máximo para mantener un control más exhaustivo de la mercadería que producen, despachan y venden. Las etiquetas inteligentes o \"
tags\"
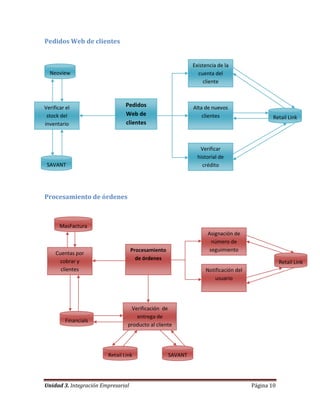
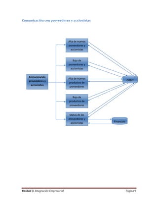
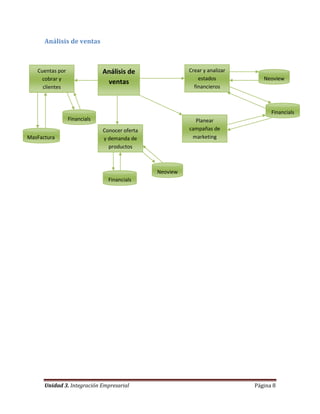
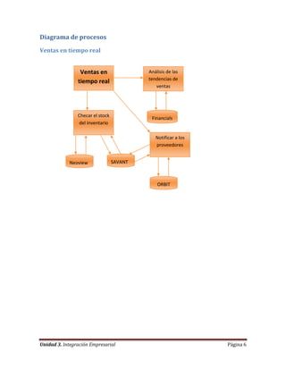
 (un sticker con un microchip incorporado), tienen un costo de 0.40 dlls cada una y pueden almacenar información como precio, origen, marca, lugar de producción, empresa que lo elaboró, calorías e infinidad de datos de cada artículo. <br />El funcionamiento es simple: el proveedor carga información en la etiqueta, después envía un pallet lleno de artículos etiquetados, y mediante un software especial se controla el recorrido que ese paquete de mercadería hace desde que sale de la productora hasta que llega al supermercado. <br />Lectura de los tags. Los lectores están situados en puntos de paso (puertas de embarque) que leen cada etiqueta (tags) de los artículos.<br />Software EPC SAVANT. El lector está conectado a un sistema controlado por el software SAVANT. Este envía una consulta por internet al Object Name Services para averiguar a donde debe enviar la información (a que fabricante corresponde).<br />Object Name Services. Igual que el DNS de internet, el ONS enlaza números con la dirección del servidor que contiene información del producto.<br />Physical Markup Language (PML). El servidor utiliza el lenguaje PML para almacenar datos de los productos del fabricante. Estos datos son actualizados y consultados por el software SAVANT que gestiona a cada lector.<br />En el momento en que un cliente toma el producto del estand, automáticamente se registra en la base de datos para generar una nueva orden de compra al proveedor. Después se manda la información al centro de distribución de Wal-Mart, en donde se checa y se junta con otras del mismo producto pero de diferentes tiendas, y así se manda solo una orden de compra con el proveedor, este recibe la orden y programa la ruta de su camión hacia el centro de distribución con el producto solicitado.<br />Ya en el centro de distribución, los productos se cargan a diferentes camiones que van hacia el Wal-Mart que solicito la mercancía requerida, por medio de los tags.<br />Para el futuro se prevé que después de que el consumidor carga el producto en su carrito, finalmente pasa por un arco metálico que lee y contabiliza la totalidad de la compra. Y sin pasar por la caja, el cliente recibe un mensaje de texto en su celular que le avisa que el pago es de debitó y se carga a su cuenta electrónica. Para que el RFID funcione en el sector de consumo masivo, las proveedoras deberían implementarlo cuanto antes. Arcor, Procter & Gamble y Unilever ya trabajan en el desarrollo de sistemas propios.<br />Capítulo 9:<br />Arquitectura de integración de procesos<br />Diagrama de flujo para la aceptación de una orden<br />Recibir la solicitud de pedidoVerificación de créditoActualización de statusCumplir con el pedidoOrden de envió Cerrar ordenEnvió de solicitud de pedido en líneaRecibir status Recibir ordenRetail LinkPedidoFacturaOrden aceptadaOrden rechazadaFactura<br />Procesamiento de  pedido<br />ClientesVentasAlmacénSolicitud de servicioPagarSolicitud de servicioTomar pedidoEntregar pedidoCumplir con el pedido<br />Diagrama de procesos<br />Ventas en tiempo real<br />Ventas en tiempo realAnálisis de las tendencias de ventasAnálisis de las tendencias de ventasChecar el stock del inventarioNeoview SAVANTNotificar a los proveedoresORBITFinancials<br />Pedidos de productos a proveedores<br />MasFacturaSAVANTPedidos de productos a  proveedoresFinancialsInformar relación de productos-proveedoresComunicar a  los centros de distribución el flujo de mercancíaORBITConocer el estado de los productosCuentas por pagar y créditosORBIT<br />Análisis de ventas<br />Análisis de ventasCrear y analizar estados financierosNeoviewConocer oferta y demanda de productosPlanear campañas de marketingFinancialsFinancialsNeoviewCuentas por cobrar y clientesFinancialsMasFactura<br />Comunicación con proveedores y accionistas<br />Comunicación proveedores y accionistasAlta de nuevos proveedores y accionistasBaja de proveedores y accionistasAlta de nuevos productos de proveedoresBaja de productos de proveedoresStatus de los proveedores y accionistasFinancialsORBIT<br />Pedidos Web de clientes<br />Pedidos Web de clientesExistencia de la cuenta del clienteAlta de nuevos clientesVerificar historial de créditoRetail LinkVerificar el stock del inventarioNeoviewSAVANT<br />Procesamiento de órdenes<br />Procesamiento de órdenesCuentas por cobrar y clientesAsignación de número de seguimientoNotificación del usuarioRetail LinkVerificación  de entrega de producto al clienteSAVANTRetail LinkFinancialsMasFactura<br />-3810557530Proceso de orden de productos a los proveedores<br />
Capitulo 9. Arquitectura de Integración de Procesos
Capitulo 9. Arquitectura de Integración de Procesos
Capitulo 9. Arquitectura de Integración de Procesos
Capitulo 9. Arquitectura de Integración de Procesos
Capitulo 9. Arquitectura de Integración de Procesos
Capitulo 9. Arquitectura de Integración de Procesos
Capitulo 9. Arquitectura de Integración de Procesos
Capitulo 9. Arquitectura de Integración de Procesos
Capitulo 9. Arquitectura de Integración de Procesos
Capitulo 9. Arquitectura de Integración de Procesos

Capitulo 9. Arquitectura de Integración de Procesos

  • 1.
    Universidad VeracruzanaFacultad deAdministraciónLSCAExperiencia Educativa:Soluciones Integrales en las OrganizacionesTema:“Iniciativa empresarial en Wal-Mart: Sistemas de Identificación por Radiofrecuencia (RFID)”Catedrático:Dr. Carlos A. Torres Gastelú Equipo 1:Carbajal Sardá Pablo de JesúsMoreno Coatzozón GustavoH. Veracruz, Ver. Marzo 20114806315-490220<br />Antecedentes<br />Wal Mart de México<br />Wal-Mart Stores, Inc. es una empresa multinacional de origen estadounidense, la más grande, minorista del mundo; y por sus ventas y número de empleados, la mayor compañía del mundo. Su concepto de negocio es la tienda de autoservicio de bajo precio y alto volumen.<br />La compañía fue fundada por Sam Walton en 1962, se incorporó el 31 de octubre de 1969, y cotiza en la Bolsa de Nueva York desde 1972. Walmart es el mayor empleador privado y el mayor minorista de comestibles en los Estados Unidos. También es propietaria de los almacenes al por mayor Sam's Club que operan en América del Norte.<br />En 1991, Wal Mart se asocia con la empresa Cifra, operadora de los supermercados Aurrerá, para introducir al mercado mexicano la primera sucursal de Sam's Club.<br />Hasta 1993, inicia operaciones Wal Mart Supercenter que, paulatinamente, absorbería a todos los almacenes Aurrerá.<br />En 1994, se integra a esta sociedad la empresa departamental Suburbia y la cadena de restaurantes Vips y más tarde la cadena de minisupers Superama.<br />En el año 2000, se modifica su razón social de Cifra S.A. de C.V. por Nueva Walmart de México S. de R.L. de C.V.<br />Desde el año 2007 Walmart comienza a homologar su imagen con la de Estados Unidos, al mismo tiempo que se crean los conceptos Bodega Aurrerá express mismos que también cambian su imagen ligeramente en el transcurso del 2008 sin embargo hasta la fecha no se ha completado la homologación de imagen en todos los establecimientos.<br />Sin embargo la filial Bodega Aurrera y todos sus tipos de sucursales han cambiado a un logotipo reminiscente a la época anterior pero más estilizado y moderno con los colores verde, rojo y amarillo.<br />En 2006, fue autorizada oficialmente para constituirse como entidad financiera, conformándose así, Banco Walmart de México.<br />En 2010, Walmart de México compra el 100% de las acciones de Walmart de Centroamerica, siendo la unica empresa Walmart fuera de Estados Unidos que se vuelve internacional, Walmart de México tambien conocida como Walmex el 49% de sus acciones son de empresarios Mexicanos, y Wal-Mart Stores, Inc. es accionista mayoritario con el 51% del total.<br />Walmart opera más de 2.115 tiendas en México, incluyendo restaurantes y supermercados, bajo las marcas Walmart Supercenter, Walmart Superama, Suburbia, VIPS, Sam's Club y Bodega Aurrerá.<br />Tecnología RFID<br />339661515240RFID (siglas de Radio Frequency IDentification, en español identificación por radiofrecuencia) es un sistema de almacenamiento y recuperación de datos remoto que usa dispositivos denominados etiquetas, tarjetas, transpondedores o tags RFID. El propósito fundamental de la tecnología RFID es transmitir la identidad de un objeto (similar a un número de serie único) mediante ondas de radio. Las tecnologías RFID se agrupan dentro de las denominadas Auto ID (automatic identification, o identificación automática).<br />Las etiquetas RFID son unos dispositivos pequeños, similares a una pegatina, que pueden ser adheridas o incorporadas a un producto, un animal o una persona. Contienen antenas para permitirles recibir y responder a peticiones por radiofrecuencia desde un emisor-receptor RFID. Las etiquetas pasivas no necesitan alimentación eléctrica interna, mientras que las activas sí lo requieren. Una de las ventajas del uso de radiofrecuencia (en lugar, por ejemplo, de infrarrojos) es que no se requiere visión directa entre emisor y receptor. <br />Funcionamiento de la tecnología RFID<br />Esta tecnología permite almacenar información de cada producto, pero en gran escala, beneficio que los grandes proveedores aprovechan al máximo para mantener un control más exhaustivo de la mercadería que producen, despachan y venden. Las etiquetas inteligentes o \" tags\" (un sticker con un microchip incorporado), tienen un costo de 0.40 dlls cada una y pueden almacenar información como precio, origen, marca, lugar de producción, empresa que lo elaboró, calorías e infinidad de datos de cada artículo. <br />El funcionamiento es simple: el proveedor carga información en la etiqueta, después envía un pallet lleno de artículos etiquetados, y mediante un software especial se controla el recorrido que ese paquete de mercadería hace desde que sale de la productora hasta que llega al supermercado. <br />Lectura de los tags. Los lectores están situados en puntos de paso (puertas de embarque) que leen cada etiqueta (tags) de los artículos.<br />Software EPC SAVANT. El lector está conectado a un sistema controlado por el software SAVANT. Este envía una consulta por internet al Object Name Services para averiguar a donde debe enviar la información (a que fabricante corresponde).<br />Object Name Services. Igual que el DNS de internet, el ONS enlaza números con la dirección del servidor que contiene información del producto.<br />Physical Markup Language (PML). El servidor utiliza el lenguaje PML para almacenar datos de los productos del fabricante. Estos datos son actualizados y consultados por el software SAVANT que gestiona a cada lector.<br />En el momento en que un cliente toma el producto del estand, automáticamente se registra en la base de datos para generar una nueva orden de compra al proveedor. Después se manda la información al centro de distribución de Wal-Mart, en donde se checa y se junta con otras del mismo producto pero de diferentes tiendas, y así se manda solo una orden de compra con el proveedor, este recibe la orden y programa la ruta de su camión hacia el centro de distribución con el producto solicitado.<br />Ya en el centro de distribución, los productos se cargan a diferentes camiones que van hacia el Wal-Mart que solicito la mercancía requerida, por medio de los tags.<br />Para el futuro se prevé que después de que el consumidor carga el producto en su carrito, finalmente pasa por un arco metálico que lee y contabiliza la totalidad de la compra. Y sin pasar por la caja, el cliente recibe un mensaje de texto en su celular que le avisa que el pago es de debitó y se carga a su cuenta electrónica. Para que el RFID funcione en el sector de consumo masivo, las proveedoras deberían implementarlo cuanto antes. Arcor, Procter & Gamble y Unilever ya trabajan en el desarrollo de sistemas propios.<br />Capítulo 9:<br />Arquitectura de integración de procesos<br />Diagrama de flujo para la aceptación de una orden<br />Recibir la solicitud de pedidoVerificación de créditoActualización de statusCumplir con el pedidoOrden de envió Cerrar ordenEnvió de solicitud de pedido en líneaRecibir status Recibir ordenRetail LinkPedidoFacturaOrden aceptadaOrden rechazadaFactura<br />Procesamiento de pedido<br />ClientesVentasAlmacénSolicitud de servicioPagarSolicitud de servicioTomar pedidoEntregar pedidoCumplir con el pedido<br />Diagrama de procesos<br />Ventas en tiempo real<br />Ventas en tiempo realAnálisis de las tendencias de ventasAnálisis de las tendencias de ventasChecar el stock del inventarioNeoview SAVANTNotificar a los proveedoresORBITFinancials<br />Pedidos de productos a proveedores<br />MasFacturaSAVANTPedidos de productos a proveedoresFinancialsInformar relación de productos-proveedoresComunicar a los centros de distribución el flujo de mercancíaORBITConocer el estado de los productosCuentas por pagar y créditosORBIT<br />Análisis de ventas<br />Análisis de ventasCrear y analizar estados financierosNeoviewConocer oferta y demanda de productosPlanear campañas de marketingFinancialsFinancialsNeoviewCuentas por cobrar y clientesFinancialsMasFactura<br />Comunicación con proveedores y accionistas<br />Comunicación proveedores y accionistasAlta de nuevos proveedores y accionistasBaja de proveedores y accionistasAlta de nuevos productos de proveedoresBaja de productos de proveedoresStatus de los proveedores y accionistasFinancialsORBIT<br />Pedidos Web de clientes<br />Pedidos Web de clientesExistencia de la cuenta del clienteAlta de nuevos clientesVerificar historial de créditoRetail LinkVerificar el stock del inventarioNeoviewSAVANT<br />Procesamiento de órdenes<br />Procesamiento de órdenesCuentas por cobrar y clientesAsignación de número de seguimientoNotificación del usuarioRetail LinkVerificación de entrega de producto al clienteSAVANTRetail LinkFinancialsMasFactura<br />-3810557530Proceso de orden de productos a los proveedores<br />