CCNA - Cisco Certified Network Associate   MicroCisco - staky




                                                            1
CCNA - Cisco Certified Network Associate   MicroCisco - staky




2
CCNA - Cisco Certified Network Associate                                               MicroCisco - staky


Módulo 1: Introducción al enrutamiento sin clase
Descripción general
Los administradores de red deben anticipar y manejar el crecimiento físico de las redes. Es posible que esto
signifique la compra o el alquiler de otro piso del edificio para colocar los nuevos equipos de red como por
ejemplo bastidores, paneles de conexión, switches y routers. Los diseñadores de red deberán elegir
esquemas de direccionamiento que permitan el crecimiento. La máscara de subred de longitud variable
(VLSM) se utiliza para crear esquemas de direccionamiento eficientes y escalables.

La implementación de un esquema de direccionamiento IP es necesaria para casi todas las empresas.
Muchas organizaciones seleccionan TCP/IP como el único protocolo enrutado para utilizar en sus redes.
Desafortunadamente, los diseñadores de TCP/IP no pudieron predecir que, con el tiempo, su protocolo
sostendría una red global de información, comercio y entretenimiento.

IPv4 ofreció una estrategia de direccionamiento escalable durante un tiempo pero que pronto dio como
resultado una asignación de direcciones totalmente ineficiente. Es posible que IPv4 pronto sea reemplazado
por IP versión 6 (IPv6) como protocolo dominante de Internet. IPv6 posee un espacio de direccionamiento
prácticamente ilimitado y algunas redes ya han empezado a implementarlo. Durante los últimos veinte años,
los ingenieros han modificado con éxito el protocolo IPv4 para que pueda sobrevivir al crecimiento
exponencial de Internet. VLSM es una de las modificaciones que ha ayudado a reducir la brecha entre los
protocolos IPv4 e IPv6.

Las redes deben ser escalables, debido a la evolución de las necesidades de los usuarios. Cuando una red
es escalable, puede crecer de manera lógica, eficiente y económica. El protocolo de enrutamiento utilizado
en una red ayuda a determinar la escalabilidad de la red. Es importante elegir bien el protocolo de
enrutamiento. La versión 1 del Protocolo de Información de Enrutamiento (RIP v1) es adecuada en el caso
de redes pequeñas. Sin embargo, no es escalable para las redes de gran envergadura. La versión 2 de RIP
(RIP v2) se desarrolló para superar estas limitaciones.

Este módulo abarca algunos de los objetivos de los exámenes CCNA 640-801 e ICND 640-811.

Los estudiantes que completen este módulo deberán ser capaces de realizar las siguientes tareas:
    • Definir VLSM y describir brevemente las razones para su utilización
    • Dividir una red principal en subredes de distintos tamaños con VLSM
    • Definir la unificación de rutas y su resumen a medida en relación con VLSM
    • Configurar un router con VLSM
    • Identificar las características clave de RIP v1 y RIP v2
    • Identificar las diferencias principales entre RIP v1 y RIP v2
    • Configurar RIP v2
    • Verificar y realizar el diagnóstico de fallas en la operación de RIP v2
    • Configurar las rutas por defecto mediante los comandos ip route e ip default-network

1.1 VLSM
1.1.1 ¿Qué es VLSM y por qué se usa?
A medida que las subredes IP han crecido, los administradores han buscado formas de utilizar su espacio
de direccionamiento con más eficiencia. En esta sección se presenta una técnica que se denomina VLSM.
Con VLSM, un administrador de red puede usar una máscara larga en las redes con pocos hosts, y una
máscara corta en las subredes con muchos hosts.




                                                 Figura 1


                                                                                                          3
CCNA - Cisco Certified Network Associate                                          MicroCisco - staky




                                               Figura 2




                                               Figura 3

Para poder implementar VLSM, un administrador de red debe usar un protocolo de enrutamiento que brinde
soporte para él. Los routers Cisco admiten VLSM con los protocolos de enrutamiento OSPF, IS-IS
integrado,EIGRP, RIP v2 y enrutamiento estático.




                                               Figura 4

VLSM permite que una organización utilice más de una máscara de subred dentro del mismo espacio de
direccionamiento de red. La implementación de VLSM maximiza la eficiencia del direccionamiento y con
frecuencia se la conoce como división de subredes en subredes.




                                               Figura 5

Los protocolos de enrutamiento con clase necesitan que una sola red utilice la misma máscara de subred.
Por ejemplo, una red con la dirección de 192.168.187.0 puede usar sólo una máscara de subred, por
ejemplo 255.255.255.0.



4
CCNA - Cisco Certified Network Associate                                               MicroCisco - staky
Un protocolo de enrutamiento que admite VLSM le confiere al administrador de red la libertad para usar
distintas máscaras de subred para redes que se encuentran dentro de un sistema autónomo. La Figura
muestra un ejemplo de cómo un administrador de red puede usar una máscara de 30 bits para las
conexiones de red, una máscara de 24 bits para las redes de usuario e incluso una máscara de 22 bits para
las redes con hasta 1000 usuarios.




                                                  Figura 6




                                                  Figura 7

En la siguiente sección se tratarán los esquemas de direccionamiento de red.

1.1.2 Un desperdicio de espacio
En esta sección se explicará cómo determinados esquemas de direccionamiento pueden desperdiciar
espacio de direccionamiento.

En el pasado, se suponía que la primera y la última subred no debían utilizarse. El uso de la primera subred,
conocida como la subred cero, no se recomendaba debido a la confusión que podría producirse si una red y
una subred tuvieran la misma dirección. Este concepto también se aplicaba al uso de la última subred,
conocida como la subred de unos. Con la evolución de las tecnologías de red y el agotamiento de las
direcciones IP, el uso de la primera y la última subred se ha convertido en una práctica aceptable si se
utilizan junto con VLSM.




                                                  Figura 1

En la Figura , el equipo de administración de red ha pedido prestados tres bits de la porción de host de la
dirección Clase C que se ha seleccionado para este esquema de direccionamiento. Si el equipo decide usar
la subred cero, habrá ocho subredes utilizables. Cada subred puede admitir 30 hosts. Si el equipo decide

                                                                                                           5
CCNA - Cisco Certified Network Associate                                              MicroCisco - staky
utilizar el comando no ip subnet-zero, habrá siete subredes utilizables con 30 hosts en cada subred. Los
routers Cisco con la versión 12.0 o posterior del IOS Cisco, utilizan la subred cero por defecto.

En la Figura , cada una de las oficinas remotas de Sydney, Brisbane, Perth y Melbourne puede tener 30
hosts. El equipo se da cuenta que tiene que direccionar los tres enlaces WAN punto a punto entre Sydney,
Brisbane, Perth y Melbourne. Si el equipo utiliza las tres últimas subredes para los enlaces WAN, se usarán
todas las direcciones disponibles y no habrá más espacio para el crecimiento. El equipo también habrá
desperdiciado las 28 direcciones de host de cada subred simplemente para direccionar tres redes punto a
punto. Este esquema de direccionamiento implicaría un desperdicio de un tercio del espacio de
direccionamiento potencial.




                                                 Figura 2

Este tipo de esquema de direccionamiento es adecuado para las LAN pequeñas. Sin embargo, representa
un enorme desperdicio si se utilizan conexiones punto a punto.




                                                 Figura 3

En la siguiente sección se explicará la forma de evitar el desperdicio de direcciones mediante el uso de
VLSM.

1.1.3 Cuándo usar VLSM
Es importante diseñar un esquema de direccionamiento que permita el crecimiento y no implique el
desperdicio de direcciones. Esta sección permitirá analizar la manera de usar VLSM para evitar el
desperdicio de direcciones en los enlaces punto a punto.




6
CCNA - Cisco Certified Network Associate                                           MicroCisco - staky
Como se muestra en la Figura , el equipo de administración de red ha decidido evitar el desperdicio
debido al uso de la máscara /27 en los enlaces punto a punto. El equipo aplica VLSM al problema de
direccionamiento.




                                                Figura 1

Para aplicar VLSM al problema de direccionamiento, el equipo divide la dirección Clase C en subredes de
distintos tamaños. Subredes más grandes se crean para las LAN. Se crean subredes muy pequeñas para
los enlaces WAN y otros casos especiales. Una máscara de 30 bits se utiliza para crear subredes con sólo
dos direcciones de host válidas. Ésta es la mejor solución para las conexiones punto a punto. El equipo
tomará una de las tres subredes que anteriormente quedaba asignada a los enlaces WAN y la volverá a
dividir en subredes con una máscara de 30 bits.

En el ejemplo, el equipo ha tomado una de las últimas tres subredes, la subred 6, y la ha dividido
nuevamente en varias subredes. Esta vez, el equipo utiliza una máscara de 30 bits. Las Figuras y
demuestran que después de aplicar VLSM, el equipo posee ocho intervalos de direcciones que se pueden
usar para los enlaces punto a punto.




                                                Figura 2


                                                                                                      7
CCNA - Cisco Certified Network Associate                                              MicroCisco - staky




                                                Figura 3

En la siguiente sección se enseñará a los estudiantes a calcular subredes con VLSM.

1.1.4 Cálculo de subredes con VLSM
VLSM ayuda a manejar las direcciones IP. En esta sección se explicará cómo usar VLSM para establecer
máscaras de subred que cumplan con los requisitos del enlace o del segmento. Una máscara de subred
debe satisfacer los requisitos de una LAN con una máscara de subred y los requisitos de una WAN punto a
punto con otra máscara de subred.

El ejemplo de la Figura   muestra una red que necesita un esquema de direccionamiento.




                                                Figura 1

El ejemplo incluye una dirección Clase B de 172.16.0.0 y dos LAN que requieren al menos 250 hosts cada
una. Si los routers usan un protocolo de enrutamiento con clase, el enlace WAN debe formar una subred de
la misma red de Clase B. Los protocolos de enrutamiento con clase, como por ejemplo RIP v1, IGRP y EGP,
no admiten VLSM. Sin VLSM, el enlace WAN necesitaría la misma máscara de subred que los segmentos
LAN. La máscara de 24 bits de 255.255.255.0 puede admitir 250 hosts.

El enlace WAN sólo necesita dos direcciones, una para cada router. Esto significa que se han desperdiciado
252 direcciones.

Si se hubiera utilizado VLSM, todavía se podría aplicar una máscara de 24 bits en los segmentos LAN para
los 250 hosts. Se podría usar una máscara de 30 bits para el enlace WAN dado que sólo se necesitan dos
direcciones de host. La Figura muestra dónde se pueden aplicar las direcciones de subred de acuerdo a
los requisitos de cantidad de host. Los enlaces WAN usan direcciones de subred con un prefijo de /30. Este
prefijo sólo permite dos direcciones de host lo que es justo lo suficiente para una conexión punto a punto
entre un par de routers.




8
CCNA - Cisco Certified Network Associate                                               MicroCisco - staky




                                                 Figura 2




                                                 Figura 3




                                                 Figura 4

En la Figura las direcciones de subred utilizadas se generan cuando la subred 172.16.32.0/20 se divide en
subredes /26.

Para calcular las direcciones de subred que se utilizan en los enlaces WAN, siga subdividiendo una de las
subredes /26 que no se utilizan. En este ejemplo, 172.16.33.0/26 se sigue subdividiendo con un prefijo de
/30. Esto permite obtener cuatro bits de subred adicionales y por lo tanto 16 (24) subredes para las WAN. La
Figura muestra cómo calcular un sistema VLSM.

VLSM se puede usar para dividir en subredes una dirección que ya está dividida en subredes. Se puede
tomar a modo de ejemplo, dirección de subred 172.16.32.0/20 y una red que necesita diez direcciones de
host. Con esta dirección de subred, existen 212 – 2 ó 4094 direcciones de host, la mayoría de las cuales
quedarán desperdiciadas. Con VLSM es posible dividir 172.16.32.0/20 en subredes para crear más
direcciones de red con menos hosts por red. Cuando 172.16.32.0/20 se divide en subredes dando como
resultado 172.16.32.0/26, existe una ganancia de 26 ó 64 subredes. Cada subred puede admitir 26 – 2 ó 62
hosts.


                                                                                                          9
CCNA - Cisco Certified Network Associate                                              MicroCisco - staky




                                                    Figura 5




                                                    Figura 6

Para aplicar VLSM en 172.16.32.0/20, siga los pasos que aparecen a continuación:

Paso 1 Escribir172.16.32.0 en su forma binaria.

Paso 2 Trazar una líneavertical entre el bit número 20 y 21, tal como aparece en la Figura    . El límite de
subred original fue /20.

Paso 3 Trazar una línea vertical entre el bit número26 y 27, tal como aparece en la Figura    . El límite de
subred original /20 se extiende a seis bits hacia la derecha, convirtiéndose en /26.

Paso 4 Calcular las 64 direcciones de subred por medio de los bits que se encuentran entre las dos líneas
verticales, desde el menor hasta el mayor valor. La figura muestra las primeras cinco subredes disponibles.

Es importante recordar que se pueden seguir subdividiendo sólo las subredes no utilizadas. Si se utiliza
alguna dirección de una subred, esa subred ya no se puede subdividir más. En la Figura , se utilizan
cuatro números de subred en las LAN. La subred 172.16.33.0/26 no utilizada se sigue subdividiendo para
utilizarse en los enlaces WAN.

La práctica de laboratorio ayudará a los estudiantes a calcular las subredes VLSM.

En la sección siguiente se describirá la unificación de rutas.


10
CCNA - Cisco Certified Network Associate                                              MicroCisco - staky
1.1.5 Unificación de rutas con VLSM
En esta sección se explicarán los beneficios de la unificación de rutas con VLSM.

Cuando se utiliza VLSM, es importante mantener la cantidad de subredes agrupadas en la red para permitir
la unificación. Por ejemplo, redes como 172.16.14.0 y 172.16.15.0 deberían estar cerca de manera que los
routers sólo tengan que poseer una ruta para 172.16.14.0/23.




                                                  Figura 1

El uso de enrutamiento entre dominios sin clase (CIDR) y VLSM evita el desperdicio de direcciones y
promueve la unificación o el resumen de rutas. Sin el resumen de rutas, es probable que el enrutamiento
por el backbone de Internet se habría desplomado antes de 1997.




                                                  Figura 2

La Figura muestra cómo el resumen de rutas reduce la carga de los routers corriente arriba. Esta
compleja jerarquía de redes y subredes de varios tamaños se resume en diferentes puntos con una
dirección prefijo, hasta que la red completa se publica como sola ruta unificada de 200.199.48.0/22. El
resumen de ruta o la superred, sólo es posible si los routers de una red utilizan un protocolo de
enrutamiento sin clase, como por ejemplo OSPF o EIGRP. Los protocolos de enrutamiento sin clase llevan
un prefijo que consiste en una dirección IP de 32 bits y una máscara de bits en las actualizaciones de
enrutamiento. En la Figura , el resumen de ruta que finalmente llega al proveedor contiene un prefijo de 20
bits común a todas las direcciones de la organización. Esa dirección es 200.199.48.0/22 ó
11001000.11000111.0011. Para que el resumen funcione, las direcciones se deben asignar
cuidadosamente de manera jerárquica para que las direcciones resumidas compartan la misma cantidad de
bits de mayor peso.

Es importante recordar las siguientes reglas:
    • Un router debe conocer con detalle los números de las subredes conectadas a él.
    • No es necesario que un router informe a los demás routers de cada subred si el router puede enviar
       una ruta unificada que represente un conjunto de routers.
    • Un router que usa rutas unificadas tiene menos entradas en su tabla de enrutamiento.

VLSM aumenta la flexibilidad del resumen de ruta porque utiliza los bits de mayor peso compartidos a la
izquierda, aun cuando las redes no sean contiguas.

                                                                                                        11
CCNA - Cisco Certified Network Associate                                                MicroCisco - staky




                                                  Figura 3

La Figura muestra que las direcciones comparten los primeros 20 bits. Estos bits aparecen en rojo. El bit
número 21 no es igual para todos los routers. Por lo tanto, el prefijo para el resumen de ruta será de 20 bits
de largo. Esto se utiliza para calcular el número de red del resumen de ruta.

La Figura muestra que las direcciones comparten los primeros 21 bits. Estos bits aparecen en rojo. El bit
número 22 no es igual para todos los routers. Por lo tanto, el prefijo para el resumen de ruta será de 21 bits
de largo. Esto se utiliza para calcular el número de red del resumen de ruta.




                                                  Figura 4

La siguiente sección le enseñará a los estudiantes como configurar VLSM.

1.1.6 Configuración de VLSM
En esta sección se enseñará a los estudiantes cómo calcular y configurar VLSM correctamente.

A continuación, se presentan los cálculos de VLSM para las conexiones LAN de la Figura :
    • Dirección de red: 192.168.10.0
    • El router Perth tiene que admitir 60 hosts. Esto significa que se necesita un mínimo de seis bits en la
        porción de host de la dirección. Seis bits proporcionan 26 – 2 ó 62 direcciones de host posibles. Se
        asigna la subred 192.168.10.0/26 a la conexión LAN para el router Perth.
    • Los routers Sydney y Singapur deben admitir 12 hosts cada uno. Esto significa que se necesitan un
        mínimo de cuatro bits en la porción de host de la dirección. Cuatro bits proporcionan 24 – 2 ó 14
        direcciones de host posibles. Se asigna la subred 192.168.10.96/28 a la conexión LAN para el
        router Sydney y la subred 192.168.10.112/28 a la conexión LAN para el router Singapur.
    • El router KL tiene que admitir 28 hosts. Esto significa que se necesitan un mínimo de cinco bits en la
        porción de host de la dirección. Cinco bits proporcionan 25 – 2 ó 30 direcciones de host posibles. Se
        asigna la subred 192.168.10.64/27 a la conexión LAN para el router KL.

A continuación, se presentan los cálculos de VLSM para las conexiones punto a punto de la Figura      :


12
CCNA - Cisco Certified Network Associate                                              MicroCisco - staky
   •   La conexión de Perth a Kuala Lumpur requiere sólo dos direcciones de host. Esto significa que se
       necesita un mínimo de dos bits en la porción de host de la dirección. Dos bits proporcionan 22 – 2 ó
       2 direcciones de host posibles. Se asigna la subred 192.168.10.128/30 a la conexión de Perth a
       Kuala Lumpur.
   •   La conexión de Sydney a Kuala Lumpur requiere sólo dos direcciones de host. Esto significa que se
       necesita un mínimo de dos bits en la porción de host de la dirección. Dos bits proporcionan 22 – 2 ó
       2 direcciones de host posibles. Se asigna la subred 192.168.10.132/30 a la conexión de Sydney a
       Kuala Lumpur.
   •   La conexión de Singapur a Kuala Lumpur requiere sólo dos direcciones de host. Esto significa que
       se necesita un mínimo de dos bits en la porción de host de la dirección. Dos bits proporcionan 22 – 2
       ó 2 direcciones de host posibles. Se asigna la subred 192.168.10.136/30 a la conexión de Singapur
       a Kuala Lumpur.




                                                 Figura 1




                                                 Figura 2

La siguiente configuración es para la conexión punto a punto de Singapur a KL:

Singapore(config)#interface serial 0
Singapore(config-if)#ip address 192.168.10.137 255.255.255.252
KualaLumpur(config)#interface serial 1
KualaLumpur(config-if)#ip address 192.168.10.138 255.255.255.252




                                                                                                         13
CCNA - Cisco Certified Network Associate                                              MicroCisco - staky
Con esta sección se concluye la lección. En la siguiente lección se hablará de RIP. En la primera sección se
describe RIP v1.

1.2 RIP Versión 2
1.2.1 Historia de RIP
En esta sección se explicarán las funciones y limitaciones de RIP.

La Internet es una colección de varios sistemas autónomos (AS). Cada AS posee una tecnología de
enrutamiento que puede diferir de otros sistemas autónomos. El protocolo de enrutamiento utilizado dentro
de un AS se conoce como Protocolo de enrutamiento interior (IGP). Un protocolo distinto utilizado para
transferir información de enrutamiento entre los distintos sistemas autónomos se conoce como Protocolo de
enrutamiento exterior (EGP). RIP está diseñado para trabajar como IGP en un AS de tamaño moderado. No
ha sido concebido para utilizarse en entornos más complejos.

RIP v1 se considera un IGP con clase.     RIP v1 es un protocolo de vector-distancia que envía la tabla de
enrutamiento completa en broadcast a cada router vecino a determinados intervalos. El intervalo por defecto
es de 30 segundos. RIP utiliza el número de saltos como métrica, siendo 15 el número máximo de saltos.




                                                  Figura 1




                                                  Figura 2

Si el router recibe información sobre una red y la interfaz receptora pertenece a la misma red pero se
encuentra en una subred diferente, el router aplica la máscara de subred que está configurada en la interfaz
receptora:
    • Para las direcciones de Clase A, la máscara con clase por defecto es 255.0.0.0.
    • Para las direcciones de Clase B, la máscara con clase por defecto es 255.255.0.0.
    • Para las direcciones de Clase C, la máscara con clase por defecto es 255.255.255.0.

RIP v1 es un protocolo de enrutamiento común dado que prácticamente todos los routers IP lo admiten. La
popularidad de RIP v1 se basa en la simplicidad y su demostrada compatibilidad universal. RIP es capaz de
equilibrar las cargas hasta en seis rutas de igual costo, siendo cuatro rutas la cantidad por defecto.

14
CCNA - Cisco Certified Network Associate                                                MicroCisco - staky

RIP v1 posee las siguientes limitaciones:
   • No envía información de máscara de subred en sus actualizaciones.
   • Envía las actualizaciones en broadcasts a 255.255.255.255.
   • No admite la autenticación
   • No puede admitir enrutamiento entre dominios de VLSM o sin clase (CIDR).

RIP v1 es de muy fácil configuración, como lo muestra la Figura    .

En la sección siguiente se presenta RIP v2.

1.2.2 Funciones de RIP v2
En esta sección se analizará RIP v2, que es una versión mejorada de RIP v1. Ambas versiones de RIP
comparten las siguientes funciones:
   • Es un protocolo de vector-distancia que usa el número de saltos como métrica.
   • Utiliza temporizadores de espera para evitar los bucles de enrutamiento – la opción por defecto es
       180 segundos.
   • Utiliza horizonte dividido para evitar los bucles de enrutamiento.
   • Utiliza 16 saltos como métrica para representar una distancia infinita




                                                  Figura 1

RIP v2 ofrece el enrutamiento por prefijo, que le permite enviar información de máscara de subred con la
actualización de la ruta. Por lo tanto, RIP v2 admite el uso de enrutamiento sin clase en el cual diferentes
subredes dentro de una misma red pueden utilizar distintas mascaras de subred, como lo hace VLSM.

RIP v2 ofrece autenticación en sus actualizaciones. Se puede utilizar un conjunto de claves en una interfaz
como verificación de autenticación. RIP v2 permite elegir el tipo de autenticación que se utilizará en los
paquetes RIP v2. Se puede elegir texto no cifrado o cifrado con Message-Digest 5 (MD5). El texto no cifrado
es la opción por defecto. MD5 se puede usar para autenticar el origen de una actualización de enrutamiento.
MD5 se utiliza generalmente para cifrar las contraseñas enable secret y no existe forma reconocida de
descifrarlo.

RIP v2 envía sus actualizaciones de enrutamiento en multicast con la dirección Clase D 224.0.0.9, lo cual
ofrece mejor eficiencia.

En la sección siguiente se analizará RIP en mayor detalle.

1.2.3 Comparación entre RIP v1 y v2
En esta sección se presentará información sobre el funcionamiento de RIP. También describirá las
diferencias entre RIP v1 y RIP v2.

RIP utiliza algoritmos por vector-distancia para determinar la dirección y la distancia hacia cualquier enlace
en la internetwork. Si existen varias rutas hasta un destino, RIP elige la ruta con el menor número de saltos.

                                                                                                           15
CCNA - Cisco Certified Network Associate                                                MicroCisco - staky
Sin embargo, debido a que el número de saltos es la única métrica de enrutamiento que RIP utiliza, no
siempre elige el camino más rápido hacia el destino.




                                                  Figura 1

RIP v1 permite que los routers actualicen sus tablas de enrutamiento a intervalos programables. El intervalo
por defecto es de 30 segundos. El envío continuo de actualizaciones de enrutamiento por parte de RIP v1
implica un crecimiento muy rápido del tráfico de red. Para evitar que un paquete entre en un bucle
interminable, RIP permite un número máximo de 15 saltos. Si es necesario pasar por más que 15 routers
para llegar al destino, la red se considera inalcanzable y el paquete se descarta. Esta situación crea un
problema de escalabilidad cuando se efectúa el enrutamiento en redes heterogéneas más grandes. RIP v1
usa el horizonte dividido para evitar los bucles. Esto significa que RIP v1 publica las rutas por una interfaz
sólo si las rutas no se conocieron por medio de actualizaciones que entraron por esa interfaz. Utiliza
temporizadores de espera para evitar bucles de enrutamiento. Las esperas pasan por alto cualquier nueva
información acerca de una subred si esa subred tiene una métrica menos conveniente en un lapso de
tiempo igual al del temporizador de espera.

La Figura   resume el comportamiento de RIP v1 cuando lo utiliza un router.




                                                  Figura 2




16
CCNA - Cisco Certified Network Associate                                              MicroCisco - staky
RIP v2 es una versión mejorada de RIP v1. Comparte muchas de las mismas funciones que RIP v1. RIP v2
también es un protocolo de vector-distancia que utiliza el número de saltos, temporizadores de espera y
horizonte dividido. La Figura muestra las similitudes y diferencias entre RIP v1 y RIP v2.




                                                  Figura 3

La primera práctica de laboratorio de esta sección enseñará a los estudiantes cómo instalar y configurar el
RIP en los routers. La segunda actividad de laboratorio revisará la configuración básica de los routers. La
actividad de medios interactivos ayudará a los estudiantes a comprender las diferencias entre RIP v1 y RIP
v2.

En la siguiente sección se explicará la configuración de RIP v2.

1.2.4 Configuración de RIP v2
En esta sección se enseñará los estudiantes cómo configurar RIP v2.

RIP v2 es un protocolo de enrutamiento dinámico que se configura dando al protocolo de enrutamiento el
nombre de RIP Versión 2 y luego asignando números de red IP sin especificar los valores de subred. Esta
sección describe los comandos básicos que se utilizan para configurar RIP v2 en un router Cisco.




                                                  Figura 1


                                                                                                        17
CCNA - Cisco Certified Network Associate                                              MicroCisco - staky
Para habilitar un protocolo de enrutamiento dinámico, se deberán completar las siguientes tareas:
   • Seleccionar un protocolo de enrutamiento como por ejemplo RIP v2.
   • Asignar los números de red IP sin especificar los valores de subred.
   • Asignar a las interfaces las direcciones de red o de subred y la máscara de subred adecuada.

RIP v2 se comunica con otros routers por medio de multicast. La métrica de enrutamiento ayuda a los
routers a encontrar la mejor ruta hacia cada red o subred.

El comando router inicia el proceso de enrutamiento. El comando network provoca la implementación de
las siguientes tres funciones:
    • Las actualizaciones de enrutamiento se envían por una interfaz en multicast.
    • Se procesan las actualizaciones de enrutamiento si entran por la misma interfaz.
    • Se publica la subred que se conecta directamente a esa interfaz.




                                                 Figura 2

El comando network es necesario, ya que permite que el proceso de enrutamiento determine cuáles son
las interfaces que participan en el envío y la recepción de las actualizaciones de enrutamiento. El comando
network inicia el protocolo de enrutamiento en todas las interfaces que posee el router en la red
especificada. El comando network también permite que router publique esa red.

La combinación de los comandos router rip y version 2 especifica RIP v2 como el protocolo de
enrutamiento, mientras que el comando network identifica una red adjunta participante.




                                                 Figura 3



18
CCNA - Cisco Certified Network Associate                                               MicroCisco - staky
En este ejemplo, la configuración del Router A incluye lo siguiente:
    • router rip – Habilita el protocolo de enrutamiento RIP
    • version 2 – Indica que se utilizará la versión 2 de RIP
    • network 172.16.0.0 – Especifica una red directamente conectada
    • network 10.0.0.0 – Especifica una red directamente conectada.

La interfaces del Router A conectadas a las redes 172.16.0.0 y 10.0.0.0, o las subredes correspondientes,
enviarán y recibirán las actualizaciones de RIP v2. Estas actualizaciones de enrutamiento permiten que el
router aprenda la topología de red. Los routers B y C tienen configuraciones RIP similares pero con distintos
números de red.




                                                  Figura 4

La Figura   muestra otro ejemplo de una configuración de RIP v2.

Las actividades de laboratorio en esta sección le mostrarán a los estudiantes cómo convertir RIP v1 en RIP
v2.

1.2.5 Verificación de RIP v2
Los comandos show ip protocols y show ip route muestran información sobre los protocolos de
enrutamiento y la tabla de enrutamiento. En esta sección se explica cómo se utilizan los comandos show
para verificar una configuración RIP.




                                                  Figura 1


                                                                                                          19
CCNA - Cisco Certified Network Associate                                              MicroCisco - staky
El comando show ip protocols muestra valores sobre los protocolos de enrutamiento e información sobre
el temporizador de protocolo de enrutamiento asociado al router. En el ejemplo, el router está configurado
con RIP y envía información de la tabla de enrutamiento actualizada cada 30 segundos. Este intervalo se
puede configurar. Si un router que ejecuta RIP no recibe una actualización de otro router por 180 segundos
o más, el primer router marca las rutas proporcionadas por el router que no envía actualizaciones como no
válidas. En la Figura , el temporizador de espera se ha establecido en 180 segundos. Por lo tanto, la
actualización de una ruta que estuvo deshabilitada y que ahora está habilitada podría quedarse en el estado
de espera hasta que transcurran los 180 segundos en su totalidad.

Si después de 240 segundos no ha habido actualización, el router elimina las entradas de la tabla de
enrutamiento. El router inyecta rutas para las redes que aparecen a continuación de la línea "Routing for
networks". El router recibe rutas de parte de los routers RIP vecinos que aparecen después de la línea
"Routing Information Sources". La distancia por defecto de 120 se refiere a la distancia administrativa para
la ruta de RIP.

El comando show ip interface brief también se puede usar para visualizar un resumen de la información y
del estado de la interfaz.

El comando show ip route muestra el contenido de una tabla de enrutamiento IP.             La tabla de
enrutamiento contiene entradas para todas las redes y subredes conocidas, así como un código que indica
la forma en que se obtuvo la información.




                                                 Figura 2

Examine el resultado para ver si la tabla de enrutamiento tiene información de enrutamiento. Si faltan
entradas, la información de enrutamiento no se está intercambiando. Ejecute los comandos EXEC
privilegiados show running-config o show ip protocols en el router para verificar la posibilidad de que
exista un protocolo de enrutamiento mal configurado.

La actividad de laboratorio enseñará a los estudiantes cómo usar los comandos show para verificar las
configuraciones de RIP v2.

En la siguiente sección se analizará el comando debug ip rip.

1.2.6 Diagnóstico de fallas de RIP v2
Esta sección explica el uso del comando debug ip rip.
El comando debug ip rip muestra las actualizaciones de enrutamiento RIP a medida que éstas se envían y
reciben. Los comandos no debug all o undebug all desactivarán totalmente la depuración.


20
CCNA - Cisco Certified Network Associate                                           MicroCisco - staky




                                                 Figura 1

El ejemplo muestra que el router que se está depurando ha recibido actualizaciones de parte de un router
con dirección origen 10.1.1.2. El router de la dirección origen 10.1.1.2 envió información sobre dos
destinos en la actualización de la tabla de enrutamiento. El router que se está depurando también envió
actualizaciones, en ambos casos utilizando la dirección de multicast 224.0.0.9 como destino. El número
entre paréntesis representa la dirección origen encapsulada en el encabezado IP.




                                                 Figura 2

Las siguientes entradas representan algunos de los otros resultados que aparecen a veces con el comando
debug ip rip:

RIP: broadcasting general request on Ethernet0
RIP: broadcasting general request on Ethernet1

Estos resultados aparecen en el inicio o cuando se produce un evento como por ejemplo una transición de
interfaz o cuando un usuario despeja la tabla de enrutamiento manualmente.




                                                 Figura 3

                                                                                                     21
CCNA - Cisco Certified Network Associate                                                MicroCisco - staky
Es probable que una entrada, como la que aparece a continuación, se deba un paquete mal formado desde
el transmisor:

RIP: bad version 128 from 160.89.80.43

En la Figura   aparecen ejemplos de resultados de debug ip rip y su significado.

Las actividades de laboratorio ayudarán a los estudiantes a familiarizarse con los comandos debug.

En la sección siguiente se analizarán las rutas por defecto.

1.2.7 Rutas por defecto
En esta sección se describirán las rutas por defecto y se explicará su configuración.

Por defecto, los routers aprenden las rutas hacia el destino de tres formas diferentes:
    • Rutas estáticas: El administrador del sistema define manualmente las rutas estáticas como el
        siguiente salto hacia un destino. Las rutas estáticas son útiles para la seguridad y la reducción del
        tráfico ya que no se conoce ninguna otra ruta.
    • Rutas por defecto: El administrador del sistema también define manualmente las rutas por defecto
        como la ruta a tomar cuando no existe ninguna ruta conocida para llegar al destino Las rutas por
        defecto mantienen las tablas de enrutamiento más cortas. Cuando no existe una entrada para una
        red destino en una tabla de enrutamiento, el paquete se envía a la red por defecto.
    • Rutas dinámicas: El enrutamiento dinámico significa que el router va averiguando las rutas para
        llegar al destino por medio de actualizaciones periódicas enviadas desde otros routers.

En la Figura   , una ruta estática se indica con el siguiente comando:

Router(config)#ip route 172.16.1.0 255.255.255.0 172.16.2.1




                                                   Figura 1

El comando ip default-network establece una ruta por defecto en las redes que utilizan protocolos de
enrutamiento dinámico:

Router(config)#ip default-network 192.168.20.0




                                                   Figura 2

Por lo general, después de establecer la tabla de enrutamiento para manejar todas las redes que deben
configurarse, resulta útil garantizar que todos los demás paquetes se dirijan hacia una ubicación específica.
Un ejemplo es un router que se conecta a la Internet. Éste se denomina ruta por defecto para el router.
Todos los paquetes que no se definen en la tabla de enrutamiento irán a la interfaz indicada del router por
defecto.

Generalmente, se configura el comando ip default-network en los routers que se conectan a un router con
una ruta estática por defecto.


22
CCNA - Cisco Certified Network Associate                                               MicroCisco - staky
En la Figura , Hong Kong 2 y Hong Kong 3 usarían Hong Kong 4 como el gateway por defecto. Hong
Kong 4 usaría la interfaz 192.168.19.2 como su gateway por defecto. Hong Kong 1 enrutaría los paquetes
hacia la Internet para todos los hosts internos. Para permitir que Hong Kong 1 enrute estos paquetes es
necesario configurar una ruta por defecto de la siguiente manera:

HongKong1(config)#ip route 0.0.0.0 0.0.0.0 192.168.20.2




                                                 Figura 3

Los ceros representan cualquier red destino con cualquier máscara. Las rutas por defecto se conocen como
rutas quad zero. En el diagrama, la única forma de que Hong Kong 1 pueda acceder a la Internet es a través
de la interfaz 192.168.20.2.

Con esta sección se concluye la lección. En la siguiente sección se resumen los puntos principales de este
módulo.

Resumen
En esta sección se resumen los temas analizados en este módulo.

Máscaras de subred de longitud variable (VLSM), las cuales se conocen comúnmente como "división de
subredes en subredes", se utilizan para maximizar la eficiencia del direccionamiento. Es una función que
permite que un solo sistema autónomo tenga redes con distintas máscaras de subred. El administrador de
red puede usar una máscara larga en las redes con pocos hosts y una máscara corta en las redes con
muchos hosts.

Es importante diseñar un esquema de direccionamiento que permita el crecimiento y sin el desperdicio de
direcciones. Para aplicar el VLSM al problema de direccionamiento, se crean grandes subredes para
direccionar a las LAN. Se crean subredes muy pequeñas para los enlaces WAN y otros casos especiales.

VLSM ayuda a manejar las direcciones IP. VLSM permite la configuración de una máscara de subred
adecuada para los requisitos del enlace o del segmento. Una máscara de subred debe satisfacer los
requisitos de una LAN con una máscara de subred y los requisitos de una WAN punto a punto con otra
máscara de subred.

Las direcciones se asignan de manera jerárquica para que las direcciones resumidas compartan los mismos
bits de mayor peso. Existen reglas específicas para un router. Debe conocer con detalle los números de
subred conectados a él y no necesita comunicar a los demás routers acerca de cada subred individual si el
router puede enviar una ruta unificada para un conjunto de routers. Un router que usa rutas unificadas tiene
menos entradas en sus tablas de enrutamiento.



                                                                                                         23
CCNA - Cisco Certified Network Associate                                             MicroCisco - staky
Si se elige usar el esquema VLSM, es necesario calcularlo y configurarlo correctamente.

RIP v1 se considera un protocolo de enrutamiento interior con clase. RIP v1 es un protocolo de vector-
distancia que envía en broadcast la tabla de enrutamiento en su totalidad a cada router vecino a
determinados intervalos. El intervalo por defecto es de 30 segundos. RIP utiliza el número de saltos como
métrica, siendo 15 el número máximo de saltos.

Para habilitar un protocolo de enrutamiento dinámico, seleccione un protocolo de enrutamiento, como por
ejemplo RIP v2, asigne los números de red IP sin especificar los valores de subred y luego asigne a las
interfaces las direcciones de red o de subred y la máscara de subred adecuada. En RIP v2, el comando
router inicia el proceso de enrutamiento. El comando network provoca la implementación de tres funciones.
Las actualizaciones de enrutamiento se envían en multicast por una interfaz, se procesan las
actualizaciones de enrutamiento si entran por esa misma interfaz y la subred que se encuentra directamente
conectada a esa interfaz se publica. El comando version 2 habilita RIP v2.

El comando show ip protocols muestra valores sobre los protocolos de enrutamiento e información sobre
el temporizador de protocolo de enrutamiento asociado al router. El comando debug ip rip muestra las
actualizaciones de enrutamiento RIP a medida que éstas se envían y reciben. Los comandos no debug all
o undebug all desactivarán totalmente la depuración.




24
CCNA - Cisco Certified Network Associate                                               MicroCisco - staky


Módulo 2: OSPF de un área
Descripción general
Las dos clases principales de IGP son de vector-distancia y del estado de enlace. Ambos tipos de
protocolos de enrutamiento buscan rutas a través de sistemas autónomos. Los protocolos de enrutamiento
por vector-distancia y del estado de enlace utilizan distintos métodos para realizar las mismas tareas.

Los algoritmos de enrutamiento del estado de enlace, también conocidos como algoritmos Primero la ruta
libre más corta (SPF ), mantienen una compleja base de datos de información de topología. El algoritmo de
enrutamiento del estado de enlace mantiene información completa sobre routers lejanos y su interconexión.
Por otra parte, los algoritmos de vector-distancia proporcionan información no especifica sobre las redes
lejanas y no tiene información acerca de los routers distantes.

Es importante entender la manera en que operan los protocolos de enrutamiento del estado de enlace para
poder configurarlos, verificarlos y realizar el diagnóstico de fallas. Este módulo explica cómo funcionan los
protocolos de enrutamiento del estado de enlace, describe sus funciones, describe el algoritmo que utilizan
y pone de relieve las ventajas y desventajas del enrutamiento del estado de enlace.

Todos los primeros protocolos de enrutamiento como RIP v1 eran protocolos de vector-distancia. En la
actualidad, se usan muchos protocolos de enrutamiento por vector-distancia, como por ejemplo RIP v2,
IGRP y el protocolo de enrutamiento híbrido EIGRP. A medida que las redes se hicieron más grandes y más
complejas, las limitaciones de los protocolos de vector-distancia se volvieron más aparentes. Los routers
que utilizan un protocolo de enrutamiento por vector-distancia aprenden la topología de red a partir de las
actualizaciones de la tabla de enrutamiento de los routers vecinos. El uso del ancho de banda es alto debido
al intercambio periódico de las actualizaciones de enrutamiento y la convergencia de red es lenta, lo que da
como resultado malas decisiones de enrutamiento.

Los protocolos de enrutamiento del estado de enlace difieren de los protocolos de vector-distancia. Los
protocolos del estado de enlace generan una inundación de información de ruta, que da a cada router una
visión completa de la topología de red. El método de actualización desencadenada por eventos permite el
uso eficiente del ancho de banda y una convergencia más rápida. Los cambios en el estado de un enlace se
envían a todos los routers en la red tan pronto como se produce el cambio.

OSPF es uno de los protocolos del estado de enlace más importantes. OSPF se basa en las normas de
código abierto, lo que significa que muchos fabricantes lo pueden desarrollar y mejorar. Es un protocolo
complejo cuya implementación en redes más amplias representa un verdadero desafío. Los principios
básicos de OSPF se tratan en este módulo.

La configuración de OSPF en un router Cisco es parecido a la configuración de otros protocolos de
enrutamiento. De igual manera, es necesario habilitar OSPF en un router e identificar las redes que serán
publicadas por OSPF. OSPF cuenta con varias funciones y procedimientos de configuración únicos. Estas
funciones aumentan las capacidades de OSPF como protocolo de enrutamiento, pero también complican su
configuración.

En grandes redes, OSPF se puede configurar para abarcar varias áreas y distintos tipos de área. La
capacidad para diseñar e implementar OSPF en las grandes redes comienza con la capacidad para
configurar OSPF en una sola área. Este módulo también tratará la configuración de OSPF en una sola área.
Este módulo abarca algunos de los objetivos de los exámenes CCNA 640-801 e ICND 640-811.

Los estudiantes que completen este módulo deberán ser capaces de realizar las siguientes tareas:
    • Identificar las funciones clave de los protocolos de enrutamiento del estado de enlace.
    • Explicar la forma de mantiene la información de enrutamiento del estado de enlace
    • Analizar el algoritmo del enrutamiento del estado de enlace
    • Examinar las ventajas y desventajas de los protocolos de enrutamiento del estado de enlace
    • Indicar las similitudes y diferencias entre los protocolos de enrutamiento del estado de enlace y los
        protocolos de enrutamiento por vector-distancia
    • Habilitar OSPF en un router
    • Configurar una dirección de loopback para establecer la prioridad del router
    • Modificar la métrica de costo para cambiar la preferencia de ruta de OSPF
    • Configurar la autenticación de OSPF

                                                                                                          25
CCNA - Cisco Certified Network Associate                                               MicroCisco - staky
     •   Cambiar los temporizadores de OSPF
     •   Describir los pasos para crear y propagar una ruta por defecto
     •   Usar los comandos show para verificar la operación de OSPF.
     •   Configurar el proceso de enrutamiento de OSPF
     •   Definir los términos clave de OSPF
     •   Describir los distintos tipos de red OSPF
     •   Describir el protocolo Hello de OSPF
     •   Identificar los pasos básicos de la operación de OSPF

2.1 Protocolo de enrutamiento del estado de enlace
2.1.1 Descripción general del enrutamiento del estado de enlace
El funcionamiento de los protocolos de enrutamiento del estado de enlace es distinto al de los protocolos de
vector-distancia. Esta sección explicará las diferencias entre los protocolos de vector-distancia y los del
estado de enlace. Esta información es esencial para los administradores de red. Una diferencia importante
es que los protocolos de vector-distancia utilizan un método más sencillo para intercambiar información de
ruta. La Figura expone las características de los protocolos de vector-distancia y del estado de enlace.




                                                  Figura 1

Los protocolos de enrutamiento de estado del enlace mantienen una base de datos compleja, con la
información de la topología de la red. Mientras que el algoritmo de vector-distancia posee información no
específica acerca de las redes distantes y ningún conocimiento acerca de los routers distantes, un algoritmo
de enrutamiento del estado de enlace tiene pleno conocimiento de los routers distantes y la forma en que se
interconectan.

La Actividad de Medios Interactivos ayudará a los estudiantes a identificar las distintas funciones de los
protocolos de vector-distancia y del estado de enlace.

La siguiente sección describirá los protocolos de enrutamiento del estado de enlace.



26
CCNA - Cisco Certified Network Associate                                              MicroCisco - staky
2.1.2 Características del protocolo de enrutamiento del estado de enlace
En esta sección se explica de qué manera los protocolos del estado de enlace enrutan los datos.

Los protocolos de enrutamiento del estado de enlace reúnen la información de ruta de todos los demás
routers de la red o dentro de un área definida de la red. Una vez que se haya reunido toda la información,
cada router calcula las mejores rutas hacia todos los destinos de la red. Dado que cada router mantiene su
propia visión de la red, es menos probable que se propague información incorrecta de parte de cualquiera
de los routers vecinos.

   •   A continuación, se presentan algunas funciones de los protocolos de enrutamiento del estado de
       enlace: Responden rápidamente a los cambios de red
   •   Envían actualizaciones desencadenadas sólo cuando se haya producido un cambio de red
   •   Envían actualizaciones periódicas conocidas como actualizaciones del estado de enlace
   •   Usan un mecanismo hello para determinar la posibilidad de comunicarse con los vecinos




                                                 Figura 1




                                                 Figura 2

Cada router envía los paquetes hello en multicast para realizar un seguimiento del estado de los routers
vecinos. Cada router usa varias LSA para realizar el seguimiento de todos los routers en el área donde se
encuentra la red. Los paquetes hello contienen información acerca de las redes conectadas al router. En la
Figura , P4 conoce a sus vecinos, P1 y P3, en la red Perth3. Las LSA proporcionan actualizaciones sobre
el estado de los enlaces que son interfaces en otros routers de la red.

   •   Los routers que usan protocolos de enrutamiento del estado de enlace tienen las siguientes
       características: Usan la información hello y las LSA que han recibido de otros routers para crear una
       base de datos de la red

                                                                                                         27
CCNA - Cisco Certified Network Associate                                               MicroCisco - staky
     •   Usan el algoritmo SPF para calcular la ruta más corta hacia cada red
     •   Almacenan la información de ruta en la tabla de enrutamiento




                                                  Figura 3

En la siguiente sección se ofrece más información sobre los protocolos del estado de enlace.

2.1.3 Mantenimiento de la información de enrutamiento
En esta sección se explica la forma en que los protocolos del estado de enlace utilizan las siguientes
funciones.

     •   Las LSA
     •   Una base de datos topológica
     •   El algoritmo SPF
     •   El árbol SPF
     •   Una tabla de enrutamiento de rutas y puertos para determinar la mejor ruta para los paquetes




                                                  Figura 1

Los protocolos de enrutamiento del estado de enlace se diseñaron para superar las limitaciones de los
protocolos de enrutamiento por vector-distancia. Por ejemplo, los protocolos de vector-distancia sólo
intercambian actualizaciones de enrutamiento con sus vecinos inmediatos mientras que los protocolos de


28
CCNA - Cisco Certified Network Associate                                                 MicroCisco - staky
enrutamiento del estado de enlace intercambian información de enrutamiento a través de un área mucho
más amplia.

Cuando se produce una falla en la red, como por ejemplo que un vecino se vuelve inalcanzable, los
protocolos del estado de enlace inundan el área con LSA mediante una dirección multicast especial. La
inundación es un proceso que envía información por todos los puertos, salvo el puerto donde se recibió la
información. Cada router de estado de enlace toma una copia de la LSA y actualiza su base de datos del
estado de enlace o topológica. Luego, el router de estado de enlace envía la LSA a todos los dispositivos
vecinos. Las LSA hacen que cada router que se encuentra dentro del área vuelva a calcular las rutas. Por
esta razón, es necesario limitar la cantidad de routers de estado de enlace dentro de un área.

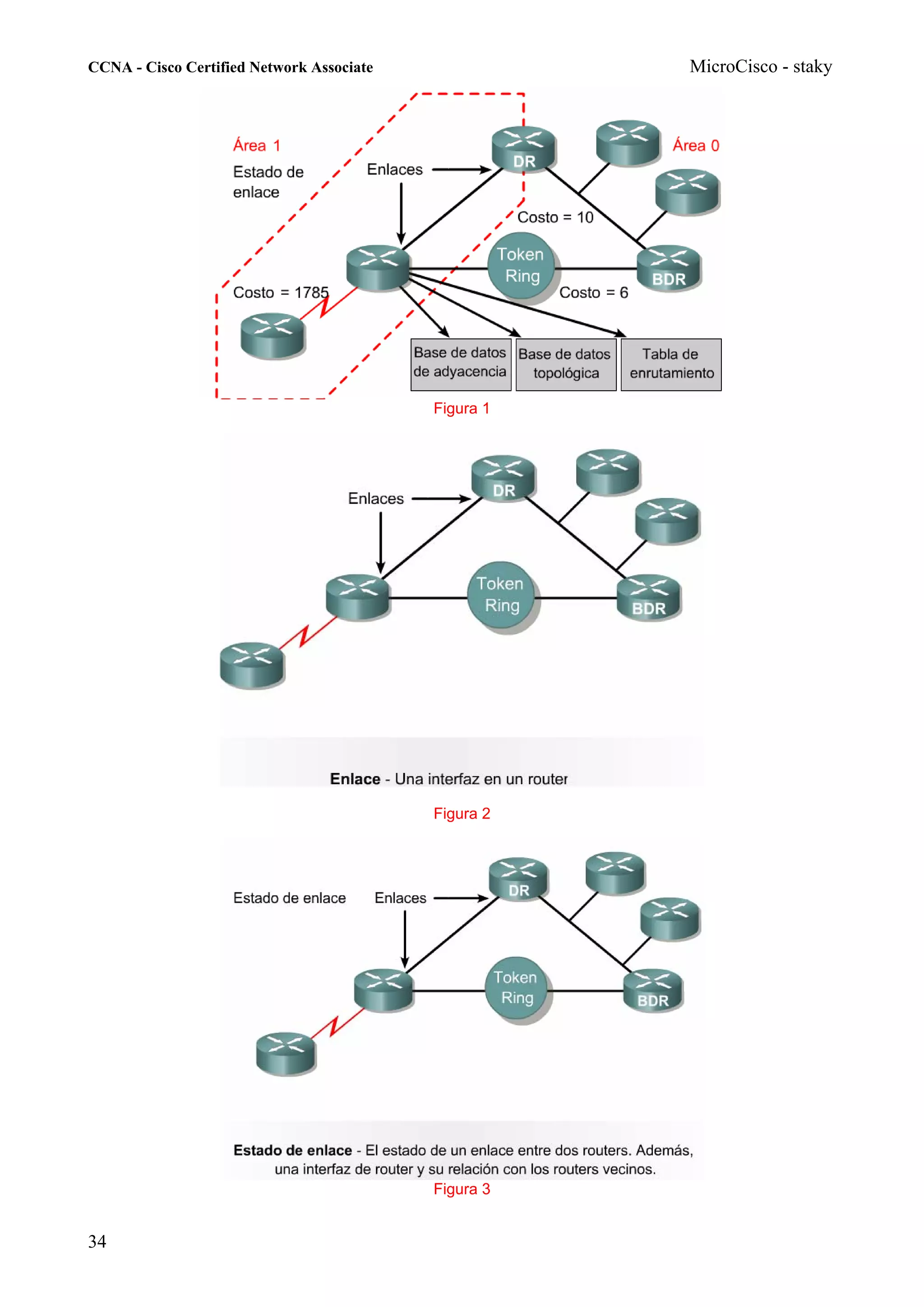
Un enlace es igual a una interfaz en un router. El estado de enlace es la descripción de una interfaz y de su
relación con los routers vecinos. Por ejemplo, una descripción de interfaz incluiría la dirección IP de la
interfaz, la máscara de subred, el tipo de red a la cual está conectada, los routers conectados a esa red, etc.
La recopilación de estados de enlace forma una base de datos del estado de enlace que con frecuencia se
denomina base de datos topológica. La base de datos del estado de enlace se utiliza para calcular las
mejores rutas por la red. Los routers de estado de enlace aplican el algoritmo de Primero la ruta libre más
corta de Dijkstra a la base de datos del estado de enlace. Esto permite crear el árbol SPF utilizando el router
local como raíz. Luego se seleccionan las mejores rutas del árbol SPF y se colocan en la tabla de
enrutamiento.

En la siguiente sección se describe el algoritmo de enrutamiento del estado de enlace.

2.1.4 Algoritmos de enrutamiento del estado de enlace
Los algoritmos de enrutamiento del estado de enlace mantienen una base de datos compleja de la topología
de red intercambiando publicaciones del estado de enlace (LSAs) con otros routers de una red. En esta
sección se describe el algoritmo de enrutamiento del estado de enlace.

Los algoritmos de enrutamiento del estado de enlace poseen las siguientes características:
    • Se conocen colectivamente como protocolos SPF.
    • Mantienen una base de datos compleja de la topología de la red.
    • Se basan en el algoritmo Dijkstra.

Los protocolos del estado de enlace desarrollan y mantienen pleno conocimiento de los routers de la red y
de su interconexión. Esto se logra a través del intercambio de LSA con otros routers de la red.

Cada router construye una base de datos topológica a base de las LSA que recibe. Entonces se utiliza el
algoritmo SPF para computar la forma de alcanzar los destinos. Esta información se utiliza para actualizar la
tabla de enrutamiento. A través de este proceso se puede descubrir los cambios en la topología de red
provocados por la falla de algunos componentes o el crecimiento de la red.




                                                   Figura 1




                                                                                                            29
CCNA - Cisco Certified Network Associate                                                MicroCisco - staky
El intercambio de LSA se desencadena por medio de un evento en la red en lugar de actualizaciones
periódicas. Esto acelera el proceso de convergencia porque no hay necesidad de esperar que un conjunto
de temporizadores expire antes de que los routers puedan convergir.

Si en la red que se muestra en la figura , se está utilizando un protocolo de estado de enlace; éste se hará
cargo de la comunicación entre los routers A y B. Basado en el protocolo que se emplea y en la métrica que
se selecciona, el protocolo de enrutamiento puede discriminar entre dos rutas con el mismo destino y utilizar
la mejor ruta. En la Figura aparecen dos entradas de enrutamiento en la tabla para la ruta que va desde el
Router A hasta el Router D. En esta figura, la rutas tienen costos iguales y, por lo tanto, el protocolo de
enrutamiento del estado de enlace registra ambas rutas. Algunos protocolos del estado de enlace ofrecen
una forma de evaluar las capacidades de rendimiento de las dos rutas y elegir la mejor. Si la ruta preferida a
través del Router C experimenta dificultades operacionales como por ejemplo congestión o falla en algún
componente, el protocolo de enrutamiento del estado de enlace puede detectar este cambio y enrutar los
paquetes a través del Router B.




                                                  Figura 2

En la siguiente sección se describen algunas ventajas de los protocolos del estado de enlace.

2.1.5 Ventajas y desventajas del enrutamiento del estado de enlace
En esta sección se enumeran las ventajas y desventajas de los protocolos de enrutamiento de estado de
enlace.




                                                  Figura 1

A continuación, se presentan las ventajas de los protocolos de enrutamiento de estado de enlace:


30
CCNA - Cisco Certified Network Associate                                                MicroCisco - staky
    •   Los protocolos del estado de enlace utilizan métricas de costo para elegir rutas a través de la red.
        La métrica del costo refleja la capacidad de los enlaces en estas rutas.
    •   Los protocolos del estado de enlace utilizan actualizaciones generadas por eventos e inundaciones
        de LSA para informar los cambios en la topología de red a todos los routers de la red de forma
        inmediata. Esto da como resultado tiempos de convergencia más rápidos.
    •   Cada router posee una imagen completa y sincronizada de la red. Por lo tanto, es muy difícil que se
        produzcan bucles de enrutamiento.
    •   Los routers utilizan la información más actualizada para tomar las mejores decisiones de
        enrutamiento.
    •   El tamaño de la base de datos del estado de enlace se pueden minimizar con un cuidadoso diseño
        de red. Esto hace que los cálculos de Dijkstra sean más cortos y la convergencia más rápida.
    •   Cada router, al menos, asigna una topología de su propia área de la red. Este atributo ayuda a
        diagnosticar los problemas que pudieran producirse.
    •   Los protocolos del estado de enlace admiten CIDR y VLSM.

A continuación, se presentan las desventajas de los protocolos de enrutamiento de estado de enlace:
    • Requieren más memoria y potencia de procesamiento que los protocolos de vector-distancia. Esto
        hace que su uso resulte más caro para las organizaciones de bajo presupuesto y con hardware de
        legado.
    • Requieren un diseño de red jerárquico estricto para que una red se pueda dividir en áreas más
        pequeñas a fin de reducir el tamaño de las tablas de topología.
    • Requieren un administrador que comprenda bien los protocolos.
    • Inundan la red de LSA durante el proceso inicial de detección. Este proceso puede reducir
        significativamente la capacidad de la red para transportar datos. Puede degradar considerablemente
        el rendimiento de la red.

En la siguiente sección continúa la comparación de los protocolos del estado de enlace y de vector-
distancia.

2.1.6 Similitudes y diferencias entre el enrutamiento por vector-distancia y del
estado de enlace.
En esta sección se analizan las similitudes y diferencias entre el enrutamiento por vector-distancia y del
estado de enlace.

Todos los protocolos de vector-distancia aprenden rutas y luego envían estas rutas a los vecinos
directamente conectados. Sin embargo, los routers de estado de enlace publican los estados de sus
enlaces a todos los demás routers que se encuentren en el área, de manera que cada router pueda crear
una base de datos del estado de enlace completa. Estas publicaciones se denominan publicaciones del
estado de enlace o LSA. A diferencia de los routers de vector-distancia, los routers de estado de enlace
pueden formar relaciones especiales con sus vecinos y otros routers de estado de enlace. Esto permite
asegurar un intercambio correcto y eficaz de la información de la LSA.




                                                  Figura 1

La inundación inicial de LSA permite que los routers obtengan la información necesaria para crear una base
de datos del estado de enlace. Las actualizaciones de enrutamiento ocurren sólo al producirse cambios en
la red. Si no hay cambios, las actualizaciones de enrutamiento se producen después de un intervalo
específico. Si la red cambia, se envía una actualización parcial de inmediato. Esta actualización parcial sólo
contiene información acerca de los enlaces que han cambiado. Los administradores de red encargados de

                                                                                                           31
CCNA - Cisco Certified Network Associate                                                  MicroCisco - staky
la utilización de los enlaces WAN descubrirán que estas actualizaciones parciales y poco frecuentes son
una alternativa eficiente a los protocolos de enrutamiento por vector-distancia, los cuales envían una tabla
de enrutamiento completa cada 30 segundos. Cuando se produce un cambio, se notifica simultáneamente a
todos los routers de estado de enlace mediante la actualización parcial. Los routers de vector-distancia
esperan que los vecinos anoten el cambio, implementen este cambio y luego transmitan la actualización a
los routers vecinos.

Las ventajas de los protocolos del estado de enlace sobre los de vector-distancia incluyen una convergencia
más rápida y una utilización mejorada del ancho de banda. Los protocolos del estado de enlace admiten
CIDR y VLSM. Esto hace que sean muy buenas opciones para las redes más complejas y escalables. De
hecho, los protocolos del estado de enlace generalmente superan a los protocolos de vector-distancia en
una red de cualquier tamaño. Los protocolos del estado de enlace no se implementan en cada red dado que
requieren más memoria y potencia de procesador que los protocolos de vector-distancia y pueden abrumar
al equipo más lento. Otra razón por la cual no se han implementado más comunmente es el hecho de que
los protocolos del estado de enlace son bastante complejos. Los protocolos de enrutamiento de estado de
enlace requieren administradores muy capacitados para que los configuren y los mantengan correctamente.

Con esta sección se concluye la lección. La siguiente lección presenta un protocolo del estado de enlace
denominado OSPF. En la primera sección se ofrece una descripción general.

2.2 Conceptos de OSPF de área única
2.2.1 Descripción general de OSPF
En esta sección se presenta el protocolo OSPF. OSPF es un protocolo de enrutamiento del estado de
enlace basado en estándares abiertos. Se describe en diversos estándares de la Fuerza de Tareas de
Ingeniería de Internet (IETF). El término "libre" en "Primero la ruta libre más corta" significa que está abierto
al público y no es propiedad de ninguna empresa.




                                                    Figura 1




                                                    Figura 2



32
CCNA - Cisco Certified Network Associate                                              MicroCisco - staky
En comparación con RIP v1 y v2, OSPF es el IGP preferido porque es escalable. RIP se limita a 15 saltos,
converge lentamente y a veces elige rutas lentas porque pasa por alto ciertos factores críticos como por
ejemplo el ancho de banda a la hora de determinar la ruta.       OSPF ha superado estas limitaciones y se
ha convertido en un protocolo de enrutamiento sólido y escalable adecuado para la redes modernas. OSPF
se puede usar y configurar en una sola área en las redes pequeñas. También se puede utilizar en las
redes grandes. Tal como se muestra en la Figura , las redes OSPF grandes utilizan un diseño jerárquico.
Varias áreas se conectan a un área de distribución o a un área 0 que también se denomina backbone. El
enfoque del diseño permite el control extenso de las actualizaciones de enrutamiento. La definición de área
reduce el gasto de procesamiento, acelera la convergencia, limita la inestabilidad de la red a un área y
mejora el rendimiento.




                                                 Figura 3




                                                 Figura 4

La siguiente sección proporciona más información acerca de OSPF.

2.2.2 Terminología de OSPF
En esta sección se presentan algunos términos relacionados con el protocolo OSPF.

Los routers de estado de enlace identifican a los routers vecinos y luego se comunican con los vecinos
identificados. El protocolo OSPF tiene su propia terminología. Los nuevos términos aparecen en la Figura

OSPF reúne la información de los routers vecinos acerca del estado de enlace de cada router OSPF. Con
esta información se inunda a todos los vecinos. Un router OSPF publica sus propios estados de enlace y
traslada los estados de enlace recibidos.

                                                                                                        33
CCNA - Cisco Certified Network Associate              MicroCisco - staky




                                           Figura 1




                                           Figura 2




                                           Figura 3


34
CCNA - Cisco Certified Network Associate                                             MicroCisco - staky
Los routers procesan la información acerca de los estados de enlace y crean una base de datos del estado
de enlace. Cada router del área OSPF tendrá la misma base de datos del estado de enlace. Por lo
tanto, cada router tiene la misma información sobre el estado del enlace y los vecinos de cada uno de los
demás routers.




                                                Figura 4




                                                Figura 5

Cada router luego aplica el algoritmo SPF a su propia copia de la base de datos. Este cálculo determina la
mejor ruta hacia un destino. El algoritmo SPF va sumando el costo, un valor que corresponde generalmente
al ancho de banda. La ruta de menor costo se agrega a la tabla de enrutamiento, que se conoce también
como la base de datos de envío.

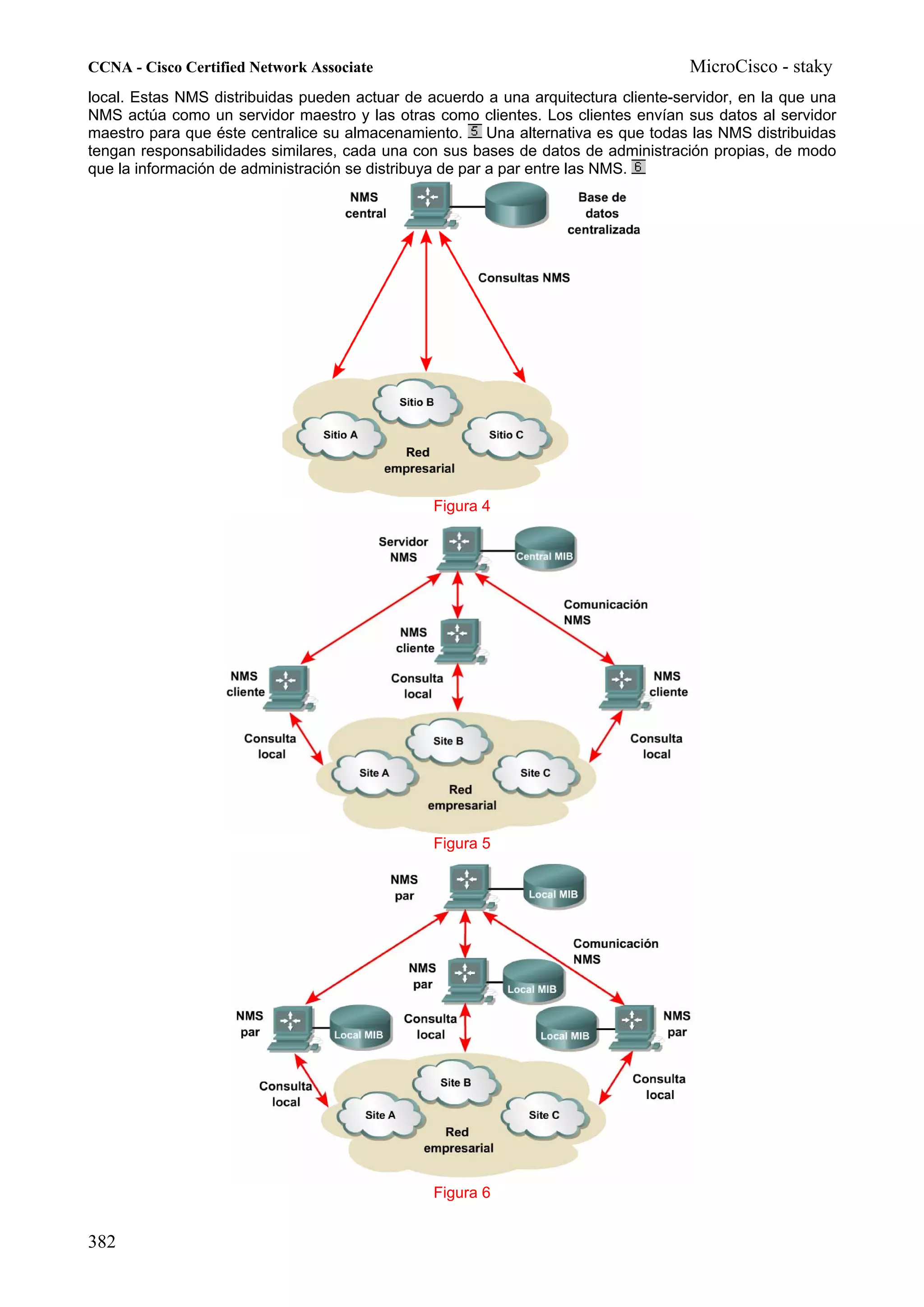
Cada router mantiene una lista de vecinos adyacentes, que se conoce como base de datos de adyacencia.
La base de datos de adyacencia es una lista de todos los routers vecinos con los que un router ha
establecido comunicación bidireccional. Esto es exclusivo de cada router.

Para reducir la cantidad de intercambios de la información de enrutamiento entre los distintos vecinos de
una misma red, los routers de OSPF seleccionan un router designado (DR) y un router designado de
respaldo (BDR) que sirven como puntos de enfoque para el intercambio de información de enrutamiento.




                                                                                                       35
CCNA - Cisco Certified Network Associate              MicroCisco - staky




                                           Figura 6




                                           Figura 7




                                           Figura 8



36
CCNA - Cisco Certified Network Associate                                              MicroCisco - staky




                                                 Figura 9

En la siguiente sección se hace comparación entre OSPF y los protocolos de vector-distancia.

2.2.3 Comparación de OSPF con los protocolos de vector-distancia
En esta sección se explica la comparación entre el protocolo OSPF y los protocolos de vector-distancia
como RIP. Los routers de estado de enlace mantienen una imagen común de la red e intercambian
información de enlace en el momento de la detección inicial o de efectuar cambios en la red. Los routers de
estado de enlace no envían las tablas de enrutamiento en broadcasts periódicos como lo hacen los
protocolos de vector-distancia. Por lo tanto, los routers de estado de enlace utilizan menos ancho de
banda para enrutar el mantenimiento de la tabla de enrutamiento.




                                                 Figura 1

RIP es adecuado para pequeñas redes y la mejor ruta se basa en el menor número de saltos. OSPF es
apropiado para internetworks grandes y escalables y la mejor ruta se determina a base de la velocidad del
enlace. RIP, así como otros protocolos de vector-distancia, utiliza algoritmos sencillos para calcular las
mejores rutas. El algoritmo SPF es complejo. Los routers que implementan los protocolos de vector-
distancia necesitan menos memoria y menos potencia de procesamiento que los que implementan el
protocolo OSPF.



                                                                                                        37
CCNA - Cisco Certified Network Associate                                              MicroCisco - staky
OSPF selecciona las rutas en base al costo, lo que se relaciona con la velocidad. Cuanto mayor sea la
velocidad, menor será el costo de OSPF del enlace.

OSPF selecciona la ruta más rápida y sin bucles del árbol SPF como la mejor ruta de la red.

OSPF garantiza un enrutamiento sin bucles. Los protocolos de vector-distancia pueden provocar bucles de
enrutamiento.




                                                 Figura 2

Si los enlaces son poco estables, la inundación de la información del estado de enlace puede provocar
publicaciones del estado de enlace no sincronizadas y decisiones incoherentes entre los routers.




                                                 Figura 3

OSPF ofrece soluciones a los siguientes problemas:
   • Velocidad de convergencia
   • Admite la Máscara de subred de longitud variable (VLSM)
   • Tamaño de la red
   • Selección de ruta.
   • Agrupación de miembros


38
CCNA - Cisco Certified Network Associate                                              MicroCisco - staky
En las redes grandes, la convergencia de RIP puede tardar varios minutos dado que la tabla de
enrutamiento de cada router se copia y se comparte con routers directamente conectados. Después de la
convergencia OSPF inicial, el mantenimiento de un estado convergente es más rápido porque se inundan
los otros routers del área con los cambios en la red.

OSPF admite VLSM y por lo tanto se conoce como un protocolo sin clase. RIP v1 no admite VLSM, pero
RIP v2 sí la admite.

RIP considera inalcanzable a una red que se encuentra a más de 15 routers de distancia porque el número
de saltos se limita a 15. Esto limita el RIP a pequeñas topologías. OSPF no tiene límites de tamaño y es
adecuado para las redes intermedias a grandes.

RIP selecciona una ruta hacia una red agregando uno al número de saltos informado por un vecino.
Compara los números de saltos hacia un destino y selecciona la ruta con la distancia más corta o menos
saltos. Este algoritmo es sencillo y no requiere ningún router poderoso ni demasiada memoria. RIP no toma
en cuenta el ancho de banda disponible en la determinación de la mejor ruta.

OSPF selecciona la ruta mediante el costo, una métrica basada en el ancho de banda. Todos los routers
OSPF deben obtener información acerca de la redes de cada router en su totalidad para calcular la ruta más
corta. Éste es un algoritmo complejo. Por lo tanto, OSPF requiere routers más poderosos y más memoria
que RIP.

RIP utiliza una topología plana. Los routers de una región RIP intercambian información con todos los
routers. OSPF utiliza el concepto de áreas. Una red puede subdividirse en grupos de routers. De esta
manera, OSPF puede limitar el tráfico a estas áreas. Los cambios en un área no afectan el rendimiento de
otras áreas. Este enfoque jerárquico permite el eficiente crecimiento de una red.




                                                   Figura 4

La Actividad de Medios Interactivos ayudará a los estudiantes a entender las diferencias que existen entre
los protocolos del estado de enlace y de vector-distancia.

En la siguiente sección se analiza el algoritmo de la ruta más corta.

2.2.4 Algoritmo de la ruta más corta
En esta sección se explica la manera en que OSPF utiliza el algoritmo de la ruta más corta para determinar
la mejor ruta hacia un destino.

En este algoritmo, la mejor ruta es la de menor costo. El algoritmo fue desarrollado por Dijkstra, un
especialista holandés en informática en 1959. El algoritmo considera la red como un conjunto de nodos
conectados con enlaces punto a punto. Cada enlace tiene un costo. Cada nodo tiene un nombre. Cada
nodo cuenta con una base de datos completa de todos los enlaces y por lo tanto se conoce la información
sobre la topología física en su totalidad. Todas las bases de datos del estado de enlace, dentro de un área
determinada, son idénticas. La tabla de la Figura muestra la información que el nodo D ha recibido. Por
ejemplo, D recibió información de que estaba conectado al nodo C con un costo de enlace de 4 y al nodo E
con un costo de enlace de 1.




                                                                                                        39
CCNA - Cisco Certified Network Associate                                              MicroCisco - staky




                                                 Figura 1

El algoritmo de la ruta más corta calcula entonces una topología sin bucles con el nodo como punto de
partida y examinando a su vez la información que posee sobre nodos adyacentes. En la Figura , el nodo B
ha calculado la mejor ruta hacia D, la cual es a través del nodo E, con un costo de 4. Esta información se
convierte en una entrada de ruta en B que enviará el tráfico a C. Los paquetes hacia D desde B fluirán de B
a C y a E, luego a D en esta red OSPF.




                                                 Figura 2

En el ejemplo, el nodo B determinó que para llegar al nodo F la ruta más corta tiene un costo de 5, a través
del nodo C. Todas las demás topologías posibles tendrán bucles o rutas con costos más altos.

La siguiente sección explicará el concepto de las redes OSPF.

2.2.5 Tipos de red OSPF
En esta sección se presentan los tres tipos de red OSPF.

Se requiere una relación de vecino para que los routers OSPF puedan compartir la información de
enrutamiento. Un router tiende a ser adyacente (o vecino) con por lo menos un router en cada red IP a la
cual está conectado. Los routers OSPF determinan con qué routers pueden intentar formar adyacencias

40
CCNA - Cisco Certified Network Associate                                                 MicroCisco - staky
tomando como base el tipo de red a la cual están conectados. Algunos routers tratarán de tender a la
adyacencia con respecto a todos los routers vecinos. Otros routers tratarán de hacerse adyacentes con
respecto a sólo uno o dos de los routers vecinos. Una vez que se forma una adyacencia entre vecinos, se
intercambia la información del estado de enlace.

Las interfaces OSPF reconocen tres tipos de redes:
    • Multiacceso de broadcast como por ejemplo Ethernet
    • Redes punto a punto.
    • Multiacceso sin broadcast (NBMA), como por ejemplo Frame Relay




                                                  Figura 1

Un administrador puede configurar un cuarto tipo, punto a multipunto, en una interfaz.




                                                  Figura 2

En una red multiacceso, no se sabe de antemano cuántos routers estarán conectados. En las redes punto a
punto, sólo se pueden conectar dos routers.

En un segmento de red multiacceso de broadcast, se pueden conectar muchos routers. Si cada router
tuviera que establecer adyacencia completa con cada uno de los otros routers e intercambiar información
del estado de enlace con cada vecino, el procesamiento tendría un gasto demasiado grande. Si existieran 5
routers, se necesitarían 10 relaciones de adyacencia y se enviarían 10 estados de enlace. Si existieran 10
routers, entonces se necesitarían 45 adyacencias. Por lo general, para n routers, se necesitan n*(n-1)/2
adyacencias. La solución para este gasto es elegir un router designado (DR). Este router se hace adyacente
a todos los demás routers del segmento de broadcast. Todos los demás routers del segmento envían su
información del estado de enlace al DR. El DR a su vez actúa como portavoz del segmento. El DR envía
información del estado de enlace a todos los demás routers del segmento a través de la dirección de
multicast 224.0.0.5 para todos los routers OSPF.

A pesar de la ganancia en eficiencia que permite la elección de DR, existe una desventaja. El DR
representa un punto único de falla. Se elige un segundo router como router designado de respaldo (BDR)

                                                                                                        41
CCNA - Cisco Certified Network Associate                                              MicroCisco - staky
para que se haga cargo de las responsabilidades del DR en caso de que éste fallara. Para asegurar de
que tanto el DR como el BDR vean todos los estados de enlace que los routers envían a través del
segmento, se utiliza la dirección multicast 224.0.0.6 para todos los routers designados.




                                                  Figura 3

En las redes punto a punto sólo existen dos nodos y no se elige ningún DR ni BDR. Ambos routers llegan a
ser completamente adyacentes entre sí.

En la siguiente sección se describe el protocolo Hello de OSPF.

2.2.6 Protocolo Hello de OSPF
En esta sección se presentan los paquetes hello y el protocolo Hello.

Cuando un router inicia un proceso de enrutamiento OSPF en una interfaz, envía un paquete hello y sigue
enviando hellos a intervalos regulares. Las reglas que gobiernan el intercambio de paquetes hello de OSPF
se denominan protocolo Hello.

En la capa 3 del modelo OSI, los paquetes hello se direccionan hacia la dirección multicast 224.0.0.5. Esta
dirección equivale a "todos los routers OSPF". Los routers OSPF utilizan los paquetes hello para iniciar
nuevas adyacencias y asegurarse de que los routers vecinos sigan funcionando. Los Hellos se envían cada
10 segundos por defecto en las redes multiacceso de broadcast y punto a punto. En las interfaces que se
conectan a las redes NBMA, como por ejemplo Frame Relay, el tiempo por defecto es de 30 segundos.

En las redes multiacceso el protocolo Hello elige un router designado (DR) y un router designado de
respaldo (BDR).

Aunque el paquete hello es pequeño, consiste en un encabezado de paquete OSPF.            Para el paquete
hello, el campo de tipo se establece en 1.




                                                  Figura 1

El paquete hello transmite información para la cual todos los vecinos deben estar de acuerdo antes de que
se forme una adyacencia y que se pueda intercambiar información del estado de enlace.




42
CCNA - Cisco Certified Network Associate                                              MicroCisco - staky




                                                 Figura 2

En la siguiente sección se describe el proceso de enrutamiento OSPF.

2.2.7 Pasos en la operación de OSPF
En esta sección se explica de qué manera se comunican los routers en una red OSPF.

Cuando un router inicia un proceso de enrutamiento OSPF en una interfaz, envía un paquete Hello y sigue
enviando Hellos a intervalos regulares. El conjunto de reglas que rigen el intercambio de paquetes Hello de
OSPF se denomina protocolo Hello. En las redes multiacceso el protocolo Hello elige un router designado
(DR) y un router designado de respaldo (BDR). Hello transmite información que todos los vecinos deberán
aceptar para que se pueda formar una adyacencia y para que se pueda intercambiar información del estado
de enlace. En las redes multiaceso, el DR y el BDR mantienen adyacencias con todos los demás routers
OSPF en la red.




                                                 Figura 1

Los routers adyacentes pasan por una secuencia de estados. Los routers adyacentes deben estar en su
estado completo antes de crear tablas de enrutamiento y enrutar el tráfico. Cada router envía publicaciones
del estado de enlace (LSA) en paquetes de actualización del estado de enlace (LSU). Estas LSA describen
todos los enlaces de los routers. Cada router que recibe una LSA de su vecino registra la LSA en la base de
datos del estado de enlace. Este proceso se repite para todos los routers de la red OSPF.

Una vez completas las bases de datos, cada router utiliza el algoritmo SPF para calcular una topología
lógica sin bucles hacia cada red conocida. Se utiliza la ruta más corta con el menor costo para crear esta
topología, por lo tanto, se selecciona la mejor ruta.

                                                                                                        43
CCNA - Cisco Certified Network Associate                                              MicroCisco - staky




                                                 Figura 2




                                                 Figura 3

La información de enrutamiento ahora se mantiene. Cuando existe un cambio en el estado de un enlace, los
routers utilizan un proceso de inundación para notificar a los demás routers en la red acerca del cambio. El
intervalo muerto del protocolo Hello ofrece un mecanismo sencillo para determinar que un vecino adyacente
está desactivado.

Con esta sección se concluye la lección. En la siguiente lección se ofrecen más explicaciones acerca de
OSPF. En la primera sección se analiza la configuración de OSPF.

2.3 Configuración de OSPF de un área
2.3.1 Configuración del proceso de enrutamiento OSPF
En esta sección se enseñará a los estudiantes a realizar la configuración de OSPF.




                                                 Figura 1




44
CCNA - Cisco Certified Network Associate                                                MicroCisco - staky
El enrutamiento OSPF utiliza el concepto de áreas. Cada router contiene una base de datos completa de los
estados de enlace de un área específica. A un área de la red OSPF se le puede asignar cualquier número
de 0 a 65.535. Sin embargo a una sola área se le asigna el número 0 y se la conoce como área 0. En las
redes OSPF con varias áreas, se requiere que todas las áreas se conecten al área 0. El área 0 también se
denomina el área backbone.

La configuración de OSPF requiere que el proceso de enrutamiento OSPF esté activo en el router con las
direcciones de red y la información de área especificadas. Las direcciones de red se configuran con una
máscara wildcard y no con una máscara de subred. La máscara wildcard representa las direcciones de
enlaces o de host que pueden estar presentes en este segmento. Los ID de área se pueden escribir como
número entero o con la notación decimal punteada.




                                                  Figura 2

Para habilitar el enrutamiento OSPF, utilice la sintaxis de comando de configuración global:

Router(config)#router ospf process-id

El ID de proceso es un número que se utiliza para identificar un proceso de enrutamiento OSPF en el router.
Se pueden iniciar varios procesos OSPF en el mismo router. El número puede tener cualquier valor entre 1
y 65.535. La mayoría de los administradores de red mantienen el mismo ID de proceso en todo un sistema
autónomo, pero esto no es un requisito. Rara vez es necesario ejecutar más de un proceso OSPF en un
router. Las redes IP se publican de la siguiente manera en OSPF:

Router(config-router)#network address wildcard-mask area area-id

Cada red se debe identificar con un área a la cual pertenece. La dirección de red puede ser una red
completa, una subred o la dirección de la interfaz. La máscara wildcard representa el conjunto de
direcciones de host que admite el segmento. Esto es distinto de lo que ocurre con una máscara de subred
que se utiliza al configurar las direcciones IP en las interfaces.

Las prácticas de laboratorio ayudarán a los estudiantes a configurar y verificar el enrutamiento OSPF.

En la siguiente sección se enseña a los estudiantes a configurar una interfaz de loopback OSPF.

2.3.2 Configuración de la dirección de loopback OSPF y la prioridad del
router
En esta sección se explica el propósito de una interfaz de loopback OSPF. Los estudiantes también
aprenderán a asignar una dirección IP a una interfaz de loopback.

Cuando se inicia el proceso OSPF, Cisco IOS utiliza la dirección IP activa local más alta como su ID de
router OSPF. Si no existe ninguna interfaz activa, el proceso OSPF no se iniciará. Si la interfaz activa se


                                                                                                         45
CCNA - Cisco Certified Network Associate                                              MicroCisco - staky
desactiva, el proceso OSPF se queda sin ID de router y por lo tanto deja de funcionar hasta que la interfaz
vuelve a activarse.

Para asegurar la estabilidad de OSPF, deberá haber una interfaz activa para el proceso OSPF en todo
momento. Es posible configurar una interfaz de loopback, que es una interfaz lógica, para este propósito. Al
configurarse una interfaz loopback, OSPF usa esta dirección como ID del router, sin importar el valor. En un
router que tiene más de una interfaz loopback, OSPF toma la dirección IP de loopback más alta como su ID
de router.

Para crear y asignar una dirección IP a una interfaz de loopback use los siguientes comandos:

Router(config)#interface loopback number
Router(config-if)#ip address ip-address subnet-mask

Se considera buena práctica usar interfaces loopback para todos los routers que ejecutan OSPF. Esta
interfaz de loopback se debe configurar con una dirección que use una máscara de subred de 32 bits de
255.255.255.255. Una máscara de subred de 32 bits se denomina una máscara de host porque la máscara
de subred especifica la red de un host. Cuando se solicita que OSPF publique una red loopback, OSPF
siempre publica el loopback como una ruta de host con una máscara de 32 bits.




                                                 Figura 1

En las redes multiacceso de broadcast es posible que haya más de dos routers. OSPF elige un router
designado (DR) para que sea el punto de enfoque de todas las actualizaciones del estado de enlace y de
las publicaciones del estado de enlace. Debido a que la función del DR es crítica, se elige un router
designado de respaldo (BDR) para que reemplace a DR en caso de que éste falle.

Si el tipo de red de una interfaz es broadcast, la prioridad OSPF por defecto es 1. Cuando las prioridades
OSPF son iguales, la elección de OSPF para DR se decide a base del ID del router. Se selecciona el router
de ID más elevado.

El resultado de la elección puede determinarse asegurándose de que las votaciones, los paquetes hello,
contengan un prioridad para dicha interfaz de router. La interfaz que registra la mayor prioridad para un
router permitirá asegurar de que se convertirá en DR.

Las prioridades se pueden establecer en cualquier valor de 0 a 255. Un valor de 0 evita que el router sea
elegido. Se seleccionará como DR al router con la prioridad OSPF más alta. El router con la segunda
prioridad más alta será BDR. Después del proceso de elección, el DR y el BDR conservan sus funciones
aun cuando se agreguen a la red routers con valores de prioridad OSPF más altos.

Se modifica la prioridad OSPF introduciendo el comando de configuración de interfaz ip ospf priority en
una interfaz que participa en OSPF. El comando show ip ospf interface mostrará el valor de prioridad de
interfaz así como otra información clave.
Router(config-if)#ip ospf priority number
Router#show ip ospf interface type number

La actividad de laboratorio enseñará a los estudiantes a configurar las interfaces loopback para OSPF y les
permitirá observar el proceso de elección para DR y BDR.


46
CCNA - Cisco Certified Network Associate                            MicroCisco - staky




                                                 Figura 2




                                                 Figura 3




                                                 Figura 4

En la siguiente sección se describe la métrica de costos de OSPF.

                                                                                   47
CCNA - Cisco Certified Network Associate                                                 MicroCisco - staky
2.3.3 Modificación de la métrica de costos de OSPF
En esta sección se enseña a los estudiantes a modificar los valores de costo en las interfaces de red.




                                                   Figura 1

OSPF utiliza el costo como métrica para determinar la mejor ruta. Un costo se asocia con el lado de salida
de cada interfaz de router. Los costos también se asocian con datos de enrutamiento derivados en forma
externa. Por lo general, el costo de ruta se calcula mediante la fórmula 10^8/ancho de banda, donde el
ancho de banda se expresa en bps. El administrador de sistema también puede usar otros métodos para
configurar el costo. Cuanto más bajo sea el costo, más probabilidad hay de que la interfaz sea utilizada para
enviar tráfico de datos. Cisco IOS determina automáticamente el costo en base al ancho de banda de la
interfaz. Resulta esencial para la operación correcta de OSPF que se establezca el ancho de banda de
interfaz correcto.

Router(config)#interface serial 0/0
Router(config-if)#bandwidth 64

El ancho de banda por defecto para las interfaces seriales Cisco es 1,544 Mbps o 1544 kbps.

Es posible cambiar el costo para afectar el resultado de los cálculos de costo OSPF. Una situación común
que requiere un cambio de costo es un entorno de enrutamiento de diversos fabricantes. Un cambio de
costo puede asegurar que el valor de costo de un fabricante coincida con el valor de costo de otro
fabricante. Otra situación se produce al utilizar Gigabit Ethernet. Con la configuración por defecto, se asigna
el valor de costo más bajo (1) a un enlace de 100 Mbps. En una situación con con enlaces Gigabit Ethernet
y 100-Mbps, los valores de costo por defecto podrían hacer que el enrutamiento tome una ruta menos
deseable a menos que estos se ajusten. El número de costo se puede establecer entre 1 y 65.535.




                                                   Figura 2

Utilice el siguiente comando de configuración de interfaz para establecer el costo del enlace:



48
CCNA - Cisco Certified Network Associate                                                 MicroCisco - staky
Router(config-if)#ip ospf cost number

Las prácticas de laboratorio demostrarán a los estudiantes cómo modificar la métrica de costo OSPF de una
interfaz.

La siguiente sección explicará la configuración de la autenticación de OSPF.

2.3.4 Configuración de la autenticación de OSPF
En esta sección se explica la razón por la que se utilizan las claves de autenticación de OSPF y la manera
de configurarlas.

Por defecto, un router confía en que la información de enrutamiento proviene de un router que debería estar
enviando información. Un router también confía en que la información no haya sido alterada a lo largo de la
ruta.

Para garantizar esta confianza, los routers de un área específica pueden configurarse para autenticarse
entre sí.




                                                   Figura 1

Cada interfaz OSPF puede presentar una clave de autenticación para que la usen los routers que envían
información de OSPF hacia otros routers del segmento. La clave de autenticación, conocida como
contraseña, es un secreto compartido entre los routers. Esta clave se utiliza para generar los datos de
autenticación en el encabezado del paquete de OSPF. La contraseña puede contener hasta ocho
caracteres. Utilice la siguiente sintaxis de comando para configurar la autenticación de OSPF:

Router(config-if)#ip ospf authentication-key password
Una vez configurada la contraseña, se debe habilitar la autenticación:
Router(config-router)#area area-number authentication

Con la autenticación sencilla, se envía la contraseña como texto sin cifrar. Esto significa que se puede
decodificar fácilmente si un husmeador de paquetes captura un paquete de OSPF.

Se recomienda cifrar la información de autenticación. Para enviar la información de autenticación cifrada y
asegurar mayor seguridad, se utiliza la palabra clave message-digest. La palabra clave MD5 especifica el
tipo de algoritmo de hash de message-digest a utilizar y el campo de tipo de cifrado se refiere al tipo de
cifrado, donde 0 significa ninguno y 7 significa propietario.

Utilice la sintaxis del modo de comando de configuración de interfaz:

Router(config-if)#ip ospf message-digest-key key-id encryption-type md5 key

El key-id es un identificador y toma un valor en el intervalo de 1 a 255. Key es una contraseña alfanumérica
de hasta dieciséis caracteres. Los routers vecinos deben usar el mismo identificador clave con el mismo
valor clave.

Se configura lo siguiente en el modo de configuración del router:

Router(config-router)#area area-id authentication message-digest

La autenticación MD5 crea un message-digest. Un message-digest son datos cifrados en base a la
contraseña y el contenido del paquete. El router receptor utiliza la contraseña compartida y el paquete para
recalcular el digest. Si los digests coinciden, el router considera que el origen y el contenido del paquete no


                                                                                                            49
CCNA - Cisco Certified Network Associate                                                 MicroCisco - staky
han sido alterados. El tipo de autenticación identifica qué clase de autenticación, de haber alguna, se está
utilizando. En el caso de la autenticación del message-digest, el campo de datos de autenticación contiene
el key-id y la longitud del message-digest que se ha adjuntado al paquete. El message-digest es como una
filigrana que no se puede falsificar.




                                                   Figura 2

En las Prácticas de Laboratorio se requerirá que los estudiantes establezcan un esquema de dirección IP
para un área OSPF. Los estudiantes luego configurarán una autenticación de OSPF para el área.

En la siguiente sección se enseñará a los estudiantes cómo configurar los temporizadores de OSPF.

2.3.5 Configuración de los temporizadores OSPF
En esta sección se explica la forma en que los intervalos hello y muertos se configuran en una red OSPF.
Los routers OSPF deben tener los mismos intervalos hello y los mismos intervalos muertos para
intercambiar información. Por defecto, el intervalo muerto es de cuatro veces el valor del intervalo hello.
Esto significa que un router tiene cuatro oportunidades de enviar un paquete hello antes de ser declarado
muerto.

En las redes OSPF de broadcast, el intervalo hello por defecto es de 10 segundos y el intervalo muerto por
defecto es de 40 segundos. En las redes que no son de broadcast, el intervalo hello por defecto es de 30
segundos y el intervalo muerto por defecto es de 120 segundos. Estos valores por defecto dan como
resultado una operación eficiente de OSPF y muy pocas veces necesitan ser modificados.

Un administrador de red puede elegir estos valores de temporizador. Se necesita una justificación de que el
rendimiento de red OSPF mejorará antes de cambiar los temporizadores. Estos temporizadores deben
configurarse para que coincidan con los de cualquier router vecino.




                                                   Figura 1

Para configurar los intervalos hello y muertos de una interfaz, utilice los siguientes comandos:


50
CCNA - Cisco Certified Network Associate                                              MicroCisco - staky
Router(config-if)#ip ospf hello-interval seconds
Router(config-if)#ip ospf dead-interval seconds

Las Actividades de Laboratorio ayudarán a los estudiantes a comprender cómo configurar los
temporizadores OSPF para mejorar la eficiencia de red.

La siguiente sección explicará la configuración de una ruta por defecto.

2.3.6 OSPF, propagación de una ruta por defecto
En esta sección se enseña a los estudiantes cómo configurar una ruta por defecto para un router OSPF.

El enrutamiento OSPF asegura rutas sin bucles para cada red dentro del dominio. Para alcanzar las redes
fuera del dominio, OSPF debe conocer la red u OSPF debe tener una ruta por defecto. Tener una entrada
para cada red del mundo requeriría enormes recursos para cada router.

Una alternativa práctica es agregar una ruta por defecto al router OSPF conectado a la red externa. Esta
ruta se puede redistribuir a cada router en el AS mediante las actualizaciones OSPF normales.




                                                   Figura 1

Un router utiliza la ruta por defecto configurada para generar un gateway de último recurso. La sintaxis de
configuración de la ruta estática por defecto utiliza la dirección de red 0.0.0.0 y una máscara de subred
0.0.0.0:

Router(config)#ip route 0.0.0.0 0.0.0.0 [interface | next-hop address]

Esto se conoce como la ruta quad-zero y la coincidencia con cualquier dirección de red se basa en la
siguiente regla. El gateway de red se determina haciendo AND al destino de paquete con la máscara de
subred.

La siguiente sentencia de configuración propagará esta ruta hacia todos los routers en un área de OSPF
normal:

Router(config-router)#default-information originate

Todos ls routers del área OSPF aprenderán una ruta por defecto siempre y cuando la interfaz del router
límite hacia el gateway por defecto esté activa.

Las actividades de laboratorio ayudarán a los estudiantes a configurar una red OSFP y luego a configurar
una ruta por defecto.

En la siguiente sección se presentan algunas consideraciones importantes para los routers OSPF.




                                                                                                        51
CCNA - Cisco Certified Network Associate                                              MicroCisco - staky
2.3.7 Problemas frecuentes en la configuración de OSPF
En esta sección se presentarán algunos temas de configuración que podrían impedir la comunicación entre
los routers OSPF.




                                                Figura 1

Un router OSPF debe establecer una relación de vecino o de adyacencia con otro router OSPF para
intercambiar la información de enrutamiento. A continuación se presentan las razones por las cuales no se
establece esta relación de vecino:
     • Los Hellos no se envían desde ambos vecinos.
     • Los temporizadores de los intervalos hello y muertos no son iguales.
     • Las interfaces se encuentran en tipos de red distintos.
     • Las contraseñas o claves de autenticación son distintas.

En el enrutamiento OSPF también es importante asegurar lo siguiente:
    • Todas las interfaces tienen las direcciones y la mascara de subred correctas.
    • Las sentencias network area tienen las máscaras wildcard correctas.
    • Las sentencias network area colocan a las interfaces en el área correcta.

En la siguiente sección se presentan algunos comandos show.

2.3.8 Verificación de configuración OSPF




                                                Figura 1

52
CCNA - Cisco Certified Network Associate                                                 MicroCisco - staky
En esta sección se explica la manera en que los comandos show se pueden utilizar para realizar el
diagnóstico de fallas de OSPF.

Para verificar la configuración de OSPF existe una serie de comandos show. La Figura enumera estos
comandos. La Figura muestra los comandos que resultan útiles para el diagnóstico de fallas de OSPF.




                                                   Figura 2

Con esta sección se concluye la lección. En la siguiente sección se resumen los puntos principales de este
módulo.

Resumen
En esta sección se resumen los temas analizados en este módulo.

Una diferencia esencial entre los protocolos de enrutamiento de estado de enlace y los protocolos de vector-
distancia es la forma en que intercambian información de enrutamiento. Los protocolos de enrutamiento de
estado de enlace responden rápidamente a los cambios de red, envían actualizaciones desencadenadas
por eventos sólo cuando se ha producido un cambio en la red, envían actualizaciones periódicas conocidas
como actualizaciones del estado de enlace y utilizan un mecanismo hello para determinar la posibilidad de
alcanzar a los vecinos.

Un router que ejecuta un protocolo del estado de enlace utiliza la información hello y LSA que recibe desde
otros routers para crear una base de datos acerca de la red. También utiliza el algoritmo Primero la ruta libre
más corta (SPF) para calcular la ruta más corta a cada red.

Para superar las limitaciones de los protocolos de vector-distancia, los protocolos de enrutamiento de
estado de enlace utilizan publicaciones del estado de enlace (LSA), una base de datos topológica, el
algoritmo de ruta más corta (SPF), el consiguiente árbol SPF y una tabla de enrutamiento de rutas y puertos
para que cada red determine las mejores rutas para los paquetes.

Un enlace es igual a una interfaz en un router. El estado de enlace es la descripción de una interfaz y la
relación que tiene con los routers vecinos. A través de las LSA, los routers de estado de enlace publican los
estados de sus enlaces a todos los demás routers que se encuentran en el área, de manera que cada router
pueda crear una base de datos del estado de enlace completa. Tienen relaciones especiales con sus
vecinos y con los demás routers de estado de enlace. Los routers de estado de enlace son una buena
elección para las redes complejas y escalables. Las ventajas de los protocolos de enrutamiento de estado
de enlace sobre los de vector-distancia incluyen una convergencia más rápida y una utilización mejorada del
ancho de banda. Los protocolos del estado de enlace admiten un enrutamiento interdominio sin clase
(CIDR) y una máscara de subred de longitud variable (VLSM).

El protocolo público conocido como Primero la ruta libre más corta (OSPF) es un protocolo de enrutamiento
de estado del enlace basado en estándares abiertos. El término "libre" en OSPF significa que está abierto al
público y no es propiedad de ninguna empresa. Los routers OSPF seleccionan un router designado (DR) y
un router designado de respaldo (BDR) que sirve como punto de enfoque para el intercambio de
información de enrutamiento a fin de reducir el número de intercambios de información de enrutamiento
entre varios vecinos en la misma red. OSPF selecciona las rutas a base del costo, que en la implementación
de Cisco se relaciona con el ancho de banda. OSPF selecciona la ruta más rápida sin bucles del árbol
Primero la ruta libre más corta como la mejor ruta en la red. OSPF garantiza un enrutamiento sin bucles. Los
protocolos de vector-distancia pueden provocar bucles de enrutamiento. Cuando un router inicia un proceso
de enrutamiento OSPF en una interfaz, envía un paquete hello y sigue enviando hellos a intervalos
regulares. Las reglas que gobiernan el intercambio de paquetes hello de OSPF se denominan protocolo
Hello. Si todos los parámetros de los paquetes Hello de OSPF concuerdan, los routers se convierten en
vecinos.

                                                                                                            53
CCNA - Cisco Certified Network Associate                                              MicroCisco - staky

Cada router envía publicaciones del estado de enlace (LSA) en paquetes de actualización del estado de
enlace (LSU). Cada router que recibe una LSA de su vecino registra la LSA en la base de datos del estado
de enlace. Este proceso se repite para todos los routers de la red OSPF. Una vez completas las bases de
datos, cada router utiliza el algoritmo SPF para calcular una topología lógica sin bucles para cada red
conocida. Se utiliza la ruta más corta con el menor costo para crear esta topología, por lo tanto, se
selecciona la mejor ruta.

Esta información de enrutamiento se mantiene. Cuando existe un cambio en el estado de un enlace, los
routers utilizan un proceso de inundación para notificar a los demás routers en la red acerca del cambio. El
intervalo muerto del protocolo Hello ofrece un mecanismo sencillo para determinar que un vecino adyacente
está desactivado.




54
CCNA - Cisco Certified Network Associate                                               MicroCisco - staky


Módulo 3: EIGRP
Descripción general
EIGRP es un protocolo de enrutamiento propietario de Cisco basado en IGRP.

EIGRP admite CIDR y VLSM, lo que permite que los diseñadores de red maximicen el espacio de
direccionamiento. En comparación con IGRP, que es un protocolo de enrutamiento con clase, EIGRP ofrece
tiempos de convergencia más rápidos, mejor escalabilidad y gestión superior de los bucles de enrutamiento.
Además, EIGRP puede reemplazar al Protocolo de Mantenimiento de Tablas de Enrutamiento (RTMP)
AppleTalk y Novell RIP. EIGRP funciona en las redes IPX y AppleTalk con potente eficiencia.

Con frecuenca, se describe EIGRP como un protocolo de enrutamiento híbrido que ofrece lo mejor de los
algoritmos de vector-distancia y del estado de enlace.

EIGRP es un protocolo de enrutamiento avanzado que se basa en las características normalmente
asociadas con los protocolos del estado de enlace. Algunas de las mejores funciones de OSPF, como las
actualizaciones parciales y la detección de vecinos, se usan de forma similar con EIGRP. Sin embargo,
EIGRP es más fácil de configurar que OSPF.

EIGRP es una opción ideal para las grandes redes multiprotocolo construidas principalmente con routers
Cisco.

Este módulo abarca las tareas de configuración comunes de EIGRP. Se enfatiza la forma en que EIGRP
establece relaciones con routers adyacentes, la manera en que calcula las rutas primaria y de respaldo y
cómo responde a las fallas en las rutas conocidas hacia un destino en particular.

Una red se compone de varios dispositivos, protocolos y medios que permiten la comunicación de datos.
Cuando un componente de red no funciona correctamente, puede afectar toda la red. En todo caso, los
administradores de red deben identificar y diagnosticar los problemas rápidamente cuando se produzcan. A
continuación se presentan algunas de las razones por las que surgen problemas en la red.

   •   Se introducen comandos de forma incorrecta
   •   Se construyen o colocan las listas de acceso de forma incorrecta
   •   Los routers, switch u otros dispositivos de red están configurados de forma incorrecta
   •   Las conexiones físicas son de mala calidad

Un administrador de red debe realizar el diagnóstico de fallas de forma metódica, mediante un modelo
general de resolución de problemas. A menudo es útil verificar si hay problemas de la capa física en primer
lugar y luego ir subiendo por las capas de forma organizada. Aunque este módulo se concentra en la forma
de diagnosticar las fallas de los protocolos de Capa 3, es importante diagnosticar y eliminar los problemas
existentes en las capas inferiores.

Este módulo abarca algunos de los objetivos de los exámenes CCNA 640-801 e ICND 640-811.

Los estudiantes que completen este módulo deberán ser capaces de realizar las siguientes tareas:
    • Describir las diferencias entre EIGRP e IGRP.
    • Describir los conceptos, tecnologías y estructuras de datos claves de EIGRP
    • Comprender la convergencia de EIGRP y la operación básica del Algoritmo de Actualización Difusa
        (DUAL)
    • Realizar una configuración básica de EIGRP
    • Configurar el resumen de rutas EIGRP
    • Describir los procesos utilizados por EIGRP para construir y mantener las tablas de enrutamiento
    • Verificar las operaciones de EIGRP
    • Describir el proceso de ocho pasos para la detección general de fallas
    • Aplicar un proceso lógico para diagnosticar las fallas de enrutamiento
    • Usar los comandos show y debug para diagnosticar las fallas de RIP
    • Usar los comandos show y debug para diagnosticar las fallas de IGRP
    • Usar los comandos show y debug para diagnosticar las fallas de EIGRP
    • Usar los comandos show y debug para diagnosticar las fallas de OSPF


                                                                                                        55
CCNA - Cisco Certified Network Associate                                                MicroCisco - staky
3.1 EIGRP
3.1.1 Comparación entre IGRP e EIGRP
Cisco lanzó EIGRP en 1994 como una versión escalable y mejorada de su protocolo propietario de
enrutamiento por vector-distancia, IGRP. En esta sección se explican las diferencias y similitudes existentes
entre EIGRP e IGRP. La información de distancia y la tecnología de vector-distancia que se usan en IGRP
también se utilizan en EIGRP.

EIGRP mejora las propiedades de convergencia y opera con mayor eficiencia que IGRP. Esto permite que
una red tenga una arquitectura mejorada y pueda mantener las inversiones actuales en IGRP.

Las comparaciones entre EIGRP e IGRP se pueden dividir en las siguientes categorías principales:
    • Modo de compatibilidad
    • Cálculo de métrica
    • Número de saltos
    • Redistribución automática de protocolos
    • Etiquetado de rutas

IGRP y EIGRP son compatibles entre sí. Esta compatibilidad ofrece una interoperabilidad transparente con
los routers IGRP. Esto es importante, dado que los usuarios pueden aprovechar los beneficios de ambos
protocolos. EIGRP ofrece compatibilidad multiprotocolo, mientras que IGRP no lo hace.

EIGRP e IGRP usan cálculos de métrica diferentes. EIGRP multiplica la métrica de IGRP por un factor de
256. Esto ocurre porque EIGRP usa una métrica que tiene 32 bits de largo, e IGRP usa una métrica de 24
bits. La información EIGRP puede multiplicarse o dividirse por 256 para un intercambio fácil con IGRP.




                                                  Figura 1

IGRP tiene un número de saltos máximo de 255. El límite máximo para el número de saltos en EIGRP es
224. Esto es más que suficiente para admitir los internetworks grandes y correctamente diseñadas.

Se requiere una configuración avanzada para permitir que protocolos de enrutamiento diferentes como
OSPF y RIP compartan información. La redistribución, o la capacidad para compartir rutas, es automática
entre IGRP e EIGRP, siempre y cuando ambos procesos usen el mismo número AS. En la Figura , RTB
distribuye de forma automática las rutas aprendidas de EIGRP al AS de IGRP, y viceversa. EIGRP rotula
como externas las rutas aprendidas de IGRP o cualquier otra fuente externa porque no se originan en los
routers EIGRP. IGRP no puede diferenciar entre rutas internas y externas.

Observe que en el resultado del comando show ip route de los routers de la Figura , las rutas de EIGRP
se rotulan con una D, mientras que las rutas externas se rotulan con EX. RTA identifica la diferencia entre la
red 172.16.0.0, que se aprendió mediante EIGRP, y la red 192.168.1.0 que se redistribuyó desde IGRP. En
la tabla RTC, el protocolo IGRP no indica este tipo de diferencia. RTC, que usa solamente IGRP, sólo ve las
rutas IGRP, a pesar de que tanto 10.1.1.0 como 172.16.0.0 se redistribuyeron desde EIGRP.


56
CCNA - Cisco Certified Network Associate                                              MicroCisco - staky




                                                 Figura 2




                                                 Figura 3

La Actividad de Medios Interactivos ayudará a los estudiantes a reconocer las características de IGRP y
EIGRP.

En la sección siguiente se explica EIGRP con mayor detalle.

3.1.2 Conceptos y terminología de EIGRP
En esta sección se analizan las tres tablas que EIGRP utiliza para almacenar información de red.

Los routers EIGRP mantienen información de ruta y topología a disposición en la RAM, para que puedan
reaccionar rápidamente ante los cambios. Al igual que OSPF, EIGRP guarda esta información en varias
tablas y bases de datos.

EIGRP guarda las rutas que se aprenden de maneras específicas. Las rutas reciben un estado específico y
se pueden rotular para proporcionar información adicional de utilidad.

EIGRP mantiene las siguientes tres tablas:


                                                                                                     57
CCNA - Cisco Certified Network Associate                                                  MicroCisco - staky
     •   Tabla de vecinos
     •   Tabla de topología
     •   Tabla de enrutamiento

La tabla de vecinos es la más importante de EIGRP. Cada router EIGRP mantiene una tabla de vecinos que
enumera a los routers adyacentes. Esta tabla puede compararse con la base de datos de adyacencia
utilizada por OSPF. Existe una tabla de vecinos por cada protocolo que admite EIGRP.




                                                   Figura 1

Al conocer nuevos vecinos, se registran la dirección y la interfaz del vecino. Esta información se guarda en
la estructura de datos del vecino. Cuando un vecino envía un paquete hello, publica un tiempo de espera. El
tiempo de espera es la cantidad de tiempo durante el cual un router considera que un vecino se puede
alcanzar y que funciona. Si un paquete de salutación (hello) no se recibe dentro del tiempo de espera,
entonces vence el tiempo de espera. Cuando vence el tiempo de espera, se informa al Algoritmo de
Actualización Difusa (DUAL), que es el algoritmo de vector-distancia de EIGRP, acerca del cambio en la
topología para que recalcule la nueva topología.




                                                   Figura 2

La tabla de topología se compone de todas las tablas de enrutamiento EIGRP en el sistema autónomo.
DUAL toma la información proporcionada en la tabla de vecinos y la tabla de topología y calcula las rutas de
menor costo hacia cada destino.       EIGRP rastrea esta información para que los routers EIGRP puedan
identificar y conmutar a rutas alternativas rápidamente. La información que el router recibe de DUAL se
utiliza para determinar la ruta del sucesor, que es el término utilizado para identificar la ruta principal o la

58
CCNA - Cisco Certified Network Associate                                                  MicroCisco - staky
mejor. Esta información también se introduce a la tabla de topología. Los routers EIGRP mantienen una
tabla de topología por cada protocolo configurado de red. La tabla de enrutamiento mantiene las rutas que
se aprenden de forma dinámica.

A continuación se muestran los campos que conforman la tabla de enrutamiento:
    • Distancia factible (FD): Ésta es la métrica calculada más baja hacia cada destino. Por ejemplo, la
        distancia factible a 32.0.0.0 es 2195456.
    • Origen de la ruta: Número de identificación del router que publicó esa ruta en primer lugar. Este
        campo se llena sólo para las rutas que se aprenden de una fuente externa a la red EIGRP. El
        rotulado de rutas puede resultar particularmente útil con el enrutamiento basado en políticas. Por
        ejemplo, el origen de la ruta a 32.0.0.0 es 200.10.10.10 a 200.10.10.10.
    • Distancia informada (RD): La distancia informada (RD) de la ruta es la distancia informada por un
        vecino adyacente hacia un destino específico. Por ejemplo, la distancia informada a 32.0.0.0 es
        2195456 tal como lo indica (90/2195456).
    • Información de interfaz: La interfaz a través de la cual se puede alcanzar el destino.
    • Estado de ruta: El estado de una ruta. Una ruta se puede identificar como pasiva, lo que significa
        que la ruta es estable y está lista para usar, o activa, lo que significa que la ruta se encuentra en el
        proceso de recálculo por parte de DUAL.

La tabla de enrutamiento EIGRP contiene las mejores rutas hacia un destino. Esta información se recupera
de la tabla de topología. Los routers EIGRP mantienen una tabla de enrutamiento por cada protocolo de red.
Un sucesor es una ruta seleccionada como ruta principal para alcanzar un destino.        DUAL identifica esta
ruta en base a la información que contienen las tablas de vecinos y de topología y la coloca en la tabla de
enrutamiento. Puede haber hasta cuatro rutas de sucesor para cada destino en particular. Éstas pueden ser
de costo igual o desigual y se identifican como las mejores rutas sin bucles hacia un destino determinado.
Un sucesor factible (FS) es una ruta de respaldo.       Estas rutas se identifican al mismo tiempo que los
sucesores, pero sólo se mantienen en la tabla de topología. Los múltiples sucesores factibles para un
destino se pueden mantener en la tabla de topología, aunque no es obligatorio.




                                                   Figura 3

Un router visualiza los sucesores factibles como vecinos corriente abajo, o más cerca del destino que él. El
costo del sucesor factible se calcula a base del costo publicado del router vecino hacia el destino. Si una
ruta del sucesor colapsa, el router busca un sucesor factible identificado. Esta ruta se promoverá al estado
de sucesor. Un sucesor factible debe tener un costo publicado menor que el costo del sucesor actual hacia
el destino. Si es imposible identificar un sucesor factible en base a la información actual, el router coloca un
estado Activo en una ruta y envía paquetes de consulta a todos los vecinos para recalcular la topología
actual. El router puede identificar cualquier nuevo sucesor o sucesor factible a partir de los nuevos datos
recibidos de los paquetes de respuesta que responden a los pedidos de consulta. Entonces, el router
establecerá el estado de la ruta en Pasivo.

Es posible registrar información adicional acerca de cada ruta en la tabla de topología. EIGRP clasifica a las
rutas como internas o externas. EIGRP agrega un rótulo de ruta a cada ruta para identificar esta
clasificación. Las rutas internas se originan dentro del AS EIGRP.




                                                                                                             59
CCNA - Cisco Certified Network Associate              MicroCisco - staky




                                           Figura 4




                                           Figura 5




                                           Figura 6


60
CCNA - Cisco Certified Network Associate                                            MicroCisco - staky
Las rutas externas se originan fuera del AS EIGRP. Las rutas aprendidas o redistribuidas desde otros
protocolos de enrutamiento como RIP, OSPF e IGRP son externas. Las rutas estáticas que se originan
fuera del AS EIGRP son externas. El rótulo puede establecerse en un número entre 0-255 para adaptar el
rótulo.




                                                Figura 7

En la sección siguiente se explican algunas ventajas de EIGRP.

3.1.3 Características de diseño de EIGRP
Esta sección describe algunos de los aspectos claves del diseño de EIGRP.

EIGRP opera de una manera bastante diferente de IGRP. EIGRP es un protocolo de enrutamiento por
vector-distancia avanzado, pero también actúa como protocolo del estado de enlace en la manera en que
actualiza a los vecinos y mantiene la información de enrutamiento. A continuación se presentan algunas de
las ventajas de EIGRP sobre los protocolos de vector-distancia simples:
    • Convergencia rápida
    • Uso eficiente del ancho de banda
    • Compatibilidad con VLSM y CIDR
    • Compatibilidad con capas de varias redes
    • Independencia de los protocolos enrutados




                                                Figura 1

Los módulos dependientes de protocolo (PDM) protegen a EIGRP de las revisiones prolongadas. Es posible
que los protocolos enrutados en evolución, como IP, requieran un nuevo módulo de protocolo, pero no
necesariamente una reelaboración del propio EIGRP.

Los routers EIGRP convergen rápidamente porque se basan en DUAL. DUAL garantiza una operación sin
bucles durante todo el cálculo de rutas, lo que permite la sincronización simultánea de todos los routers
involucrados en cambio de topología.

EIGRP envía actualizaciones parciales y limitadas, y hace un uso eficiente del ancho de banda. EIGRP usa
un ancho de banda mínimo cuando la red es estable. Los routers EIGRP no envían las tablas en su

                                                                                                      61
CCNA - Cisco Certified Network Associate                                              MicroCisco - staky
totalidad, sino que envían actualizaciones parciales e incrementales. Esto es parecido a la operación de
OSPF, salvo que los routers EIGRP envían estas actualizaciones parciales sólo a los routers que necesitan
la información, no a todos los routers del área. Por este motivo, se denominan actualizaciones limitadas. En
vez de enviar actualizaciones de enrutamiento temporizadas, los routers EIGRP usan pequeños paquetes
hello para mantener la comunicación entre sí. Aunque se intercambian con regularidad, los paquetes hello
no usan una cantidad significativa de ancho de banda.

EIRGP admite IP, IPX y AppleTalk mediante los PDM. EIGRP puede redistribuir información de IPX, RIP y
SAP para mejorar el desempeño general. En efecto, EIGRP puede reemplazar estos dos protocolos. Los
routers EIGRP reciben actualizaciones de enrutamiento y de servicio y actualizan otros routers sólo cuando
se producen cambios en las tablas de enrutamiento o de SAP. En las redes EIGRP, las actualizaciones de
enrutamiento se realizan por medio de actualizaciones parciales. EIGRP también puede reemplazar el
RTMP de AppleTalk. Como protocolo de enrutamiento por vector-distancia, RTMP se basa en intercambios
periódicos y completos de información de enrutamiento. Para reducir el gasto, EIGRP usa actualizaciones
desencadenadas por eventos para redistribuir la información de enrutamiento AppleTalk. EIGRP también
usa una métrica compuesta configurable para determinar la mejor ruta a una red AppleTalk. RTMP usa el
número de saltos, lo que puede dar como resultado un enrutamiento por debajo del óptimo. Los clientes
AppleTalk esperan información RTMP desde los routers locales, de manera que EIGRP para AppleTalk sólo
debe ejecutarse en una red sin clientes, como un enlace WAN.

En la sección siguiente se analizan algunas tecnologías EIGRP.

3.1.4 Tecnologías EIGRP
En esta sección se analizan algunas de las nuevas tecnologías que incluye EIGRP. Cada nueva tecnología
representa una mejora con respecto a la eficiencia en la operación de EIGRP, la velocidad de convergencia
o la funcionalidad con respecto a IGRP y otros protocolos de enrutamiento. Estas tecnologías pertenecen a
una de las siguientes cuatro categorías:
    • Detección y recuperación de vecinos
    • Protocolo de transporte confiable
    • Algoritmo de máquina de estado finito DUAL
    • Módulos dependientes de protocolo

Los routers de vector-distancia simples no establecen ninguna relación con sus vecinos. Los routers RIP e
IGRP simplemente envían las actualizaciones en broadcast o multicast por las interfaces configuradas. En
cambio, los routers EIGRP establecen relaciones activamente con los vecinos, tal como lo hacen los routers
OSPF.




                                                 Figura 1

     •   Los routers EIGRP establecen adyacencias tal como se describe en la Figura . Los routers EIGRP
         lo logran mediante paquetes hello pequeños. Los hellos se envían por defecto cada cinco segundos.
         Un router EIGRP supone que, siempre y cuando reciba paquetes hello de los vecinos conocidos,

62
CCNA - Cisco Certified Network Associate                                               MicroCisco - staky
        estos vecinos y sus rutas seguirán siendo viables o pasivas. Lo siguiente puede ocurrir cuando los
        routers EIGRP forman adyacencias: Aprender de forma dinámica las nuevas rutas que se unen a la
        red
    •   Identificar los routers que llegan a ser inalcanzables o inoperables
    •   Redetectar los routers que habían estado inalcanzables anteriormente

El Protocolo de Transporte Confiable (RTP) es un protocolo de capa de transporte que garantiza la entrega
ordenada de paquetes EIGRP a todos los vecinos. En una red IP, los hosts usan TCP para secuenciar los
paquetes y asegurarse de que se entreguen de manera oportuna. Sin embargo, EIGRP es independente de
los protocolos. Esto significa que no se basa en TCP/IP para intercambiar información de enrutamiento de la
forma en que lo hacen RIP, IGRP y OSPF. Para mantenerse independiente de IP, EIGRP usa RTP como su
protocolo de capa de transporte propietario para garantizar la entrega de información de enrutamiento.
EIGRP puede hacer una llamada a RTP para que proporcione un servicio confiable o no confiable, según lo
requiera la situación. Por ejemplo, los paquetes hello no requieren el gasto de la entrega confiable porque
se envían con frecuencia y se deben mantener pequeños. La entrega confiable de otra información de
enrutamiento puede realmente acelerar la convergencia porque entonces los routers EIGRP no tienen que
esperar a que un temporizador expire antes de retransmitir.

Con RTP, EIGRP puede realizar envíos en multicast y en unicast a diferentes pares de forma simultánea.
Esto maximiza la eficiencia.

El núcleo de EIGRP es DUAL, que es el motor de cálculo de rutas de EIGRP. El nombre completo de esta
tecnología es máquina de estado finito DUAL (FSM). Una FSM es una máquina de algoritmos, no un
dispositivo mecánico con piezas que se mueven. Las FSM definen un conjunto de los posibles estados de
algo, los acontecimientos que provocan esos estados y los eventos que resultan de estos estados. Los
diseñadores usan las FSM para describir de qué manera un dispositivo, programa de computador o
algoritmo de enrutamiento reaccionará ante un conjunto de eventos de entrada. La FSM DUAL contiene
toda la lógica que se utiliza para calcular y comparar rutas en una red EIGRP.

DUAL rastrea todas las rutas publicadas por los vecinos. Se comparan mediante la métrica compuesta de
cada ruta.        DUAL también garantiza que cada ruta esté libre de bucles. DUAL inserta las rutas de
menor costo en la tabla de enrutamiento. Estas rutas principales se denominan rutas del sucesor. Una copia
de las rutas del sucesor también se coloca en la tabla de enrutamiento.




                                                 Figura 2

EIGRP mantiene información importante de ruta y topología a disposición en una tabla de vecinos y una
tabla de topología. Estas tablas proporcionan información detallada de las rutas a DUAL en caso de
problemas en la red. DUAL usa la información de estas tablas para seleccionar rápidamente las rutas
alternativas. Si un enlace se desactiva, DUAL busca una ruta alternativa, o sucesor factible, en la tabla de
topología.



                                                                                                         63
CCNA - Cisco Certified Network Associate                                          MicroCisco - staky
Una de las mejores características de EIGRP es su diseño modular. Se ha demostrado que los diseños
modulares o en capas son los más escalables y adaptables. EIRGP logra la compatibilidad con los
protocolos enrutados, como IP, IPX y AppleTalk, mediante los PDM. En teoría, EIGRP puede agregar PDM
para adaptarse fácilmente a los protocolos enrutados nuevos o revisados como IPv6.




                                                 Figura 3

Cada PDM es responsable de todas las funciones relacionadas con su protocolo enrutado específico. El
módulo IP-EIGRP es responsable de las siguientes funciones:
   • Enviar y recibir paquetes EIGRP que contengan datos IP
   • Avisar a DUAL una vez que se recibe la nueva información de enrutamiento IP
   • Mantener de los resultados de las decisiones de enrutamiento DUAL en la tabla de enrutamiento IP
   • Redistribuir la información de enrutamiento que se aprendió de otros protocolos de enrutamiento
       capacitados para IP

En la sección siguiente se analizan los tipos de paquetes EIGRP.

3.1.5 Estructura de datos EIGRP
Al igual que OSPF, EIGRP depende de diferentes tipos de paquetes para mantener sus tablas y establecer
relaciones con los routers vecinos. Esta sección describirá estos tipos de paquetes.




                                                 Figura 1

A continuación se presentan los cinco tipos de paquetes EIGRP:
    • Hello
    • Acuse de recibo
    • Actualización
    • Consulta
    • Respuesta



64
CCNA - Cisco Certified Network Associate                                              MicroCisco - staky
EIGRP depende de los paquetes hello para detectar, verificar y volver a detectar los routers vecinos. La
segunda detección se produce si los routers EIGRP no intercambian hellos durante un intervalo de tiempo
de espera pero después vuelven a establecer la comunicación.




                                                 Figura 2

Los routers EIGRP envían hellos con un intervalo fijo pero configurable que se denomina el intervalo hello.
El intervalo hello por defecto depende del ancho de banda de la interfaz.     En las redes IP, los routers
EIGRP envían hellos a la dirección IP multicast 224.0.0.10.




                                                 Figura 3

Los routers EIGRP almacenan la información sobre los vecinos en la tabla de vecinos. La tabla de vecinos
incluye el campo de Número de Secuencia (Seq No) para registrar el número del último paquete EIGRP
recibido que fue enviado por cada vecino. La tabla de vecinos también incluye un campo de Tiempo de
Espera que registra el momento en que se recibió el último paquete. Los paquetes deben recibirse dentro
del período correspondiente al intervalo de Tiempo de Espera para mantenerse en el estado Pasivo. El
estado Pasivo significa un estado alcanzable y operacional.

Si EIGRP no recibe un paquete de un vecino dentro del tiempo de espera, EIGRP supone que el vecino no
está disponible. En ese momento, interviene DUAL para reevaluar la tabla de enrutamiento. Por defecto, el
tiempo de espera es equivalente al triple del intervalo hello, pero un administrador puede configurar ambos
temporizadores según lo desee.

OSPF requiere que los routers vecinos tengan los mismos intervalos hello e intervalos muertos para
comunicarse. EIGRP no posee este tipo de restricción. Los routers vecinos conocen el valor de cada uno de
los temporizadores respectivos de los demás mediante el intercambio de paquetes hello. Entonces, usan la
información para forjar una relación estable aunque los temporizadores no sean iguales. Los paquetes hello
siempre se envían de forma no confiable. Esto significa que no se transmite un acuse de recibo.

Los routers EIGRP usan paquetes de acuse de recibo para indicar la recepción de cualquier paquete EIGRP
durante un intercambio confiable. RTP proporciona comunicación confiable entre hosts EIGRP. El receptor
debe enviar acuse de recibo de un mensaje recibido para que sea confiable. Los paquetes de acuse de
recibo, que son paquetes hello sin datos, se usan con este fin. Al contrario de los hellos multicast, los



                                                                                                        65
CCNA - Cisco Certified Network Associate                                               MicroCisco - staky
paquetes de acuse de recibo se envían en unicast. Los acuses de recibo pueden adjuntarse a otros tipos de
paquetes EIGRP, como los paquetes de respuesta.

Los paquetes de actualización se utilizan cuando un router detecta un nuevo vecino. Los routers EIGRP
envían paquetes de actualización en unicast a ese nuevo vecino para que pueda aumentar su tabla de
topología. Es posible que se necesite más de un paquete de actualización para transmitir toda la
información de topología al vecino recientemente detectado.

Los paquetes de actualización también se utilizan cuando un router detecta un cambio en la topología. En
este caso, el router EIGRP envía un paquete de actualización en multicast a todos los vecinos, avisándolos
del cambio. Todos los paquetes de actualización se envían de forma confiable.

Un router EIGRP usa paquetes de consulta siempre que necesite información específica de uno o de todos
sus vecinos. Se usa un paquete de respuesta para contestar a una consulta.

Si un router EIGRP pierde su sucesor y no puede encontrar un sucesor factible para una ruta, DUAL coloca
la ruta en el estado Activo. Entonces se envía una consulta en multicast a todos los vecinos con el fin de
ubicar un sucesor para la red destino. Los vecinos deben enviar respuestas que suministren información
sobre sucesores o indiquen que no hay información disponible. Las consultas se pueden enviar en multicast
o en unicast, mientras que las respuestas siempre se envían en unicast. Ambos tipos de paquetes se
envían de forma confiable.

En la sección siguiente se describe el algoritmo EIGRP.

3.1.6 Algoritmo EIGRP
Esta sección describe el algoritmo DUAL, al que se debe la convergencia excepcionalmente rápida de
EIGRP. Para comprender mejor la convergencia con DUAL, vea el ejemplo en la Figura . Cada router ha
construido una tabla de topología que contiene información acerca de la manera de enrutar al destino Red
A.




                                                  Figura 1

     •   Cada tabla de topología identifica la siguiente información: El protocolo de enrutamiento o EIGRP
     •   El costo más bajo de la ruta, denominado distancia factible (FD)
     •   El costo de la ruta, según lo publica el router vecino, denominado distancia informada (RD)

La columna de Topología identifica la ruta principal denominada ruta del sucesor (sucesor), y, cuando se
identifica, la ruta de respaldo denominada sucesor factible (FS). Observe que no es necesario contar con un
sucesor factible identificado.




66
CCNA - Cisco Certified Network Associate                                                   MicroCisco - staky
La red EIGRP sigue una secuencia de acciones para permitir la convergencia entre los routers, que
actualmente tienen la siguiente información de topología:
    • El router C tiene una ruta del sucesor a través del router B.
    • El router C tiene una ruta del sucesor factible a través del router D.
    • El router D tiene una ruta del sucesor a través del router B.
    • El router D no tiene una ruta del sucesor factible.
    • El router E tiene una ruta del sucesor a través del router D.
    • El router E no tiene un sucesor factible.

Las normas para la selección de la ruta del sucesor factible se especifican en la Figura    .




                                                  Figura 2

El siguiente ejemplo demuestra la forma en que cada router de la topología aplica las normas de selección
del sucesor factible cuando se desactiva la ruta del router D al router B:
    • En el router D
            o La ruta que pasa por el router B se elimina de la tabla de topología.
            o Ésta es la ruta del sucesor. El router D no cuenta con un sucesor factible identificado.
            o El router D debe realizar un nuevo cálculo de ruta.




                                                  Figura 3

                                                                                                          67
CCNA - Cisco Certified Network Associate                                             MicroCisco - staky
     •   En el Router C
            o La ruta a la Red A a través del router D está deshabilitada.
            o La ruta que pasa por el router D se elimina de la tabla.
            o Ésta es la ruta del sucesor factible para el router C.
     •   En el router D
            o El router D no tiene un sucesor factible. Por lo tanto, no puede cambiarse a una ruta
                 alternativa identificada de respaldo.
            o El router D debe recalcular la topología de la red. La ruta al destino Red A se establece en
                 Activa.
            o El router D envía un paquete de consulta a todos los routers vecinos conectados para
                 solicitar información de topología.
            o El router C tiene una entrada anterior para el router D.
            o El router D no tiene una entrada anterior para el router E.




                                                 Figura 4

     •   En el Router E
            o La ruta a la Red A a través del router D está deshabilitada.
            o La ruta que pasa por el router D se elimina de la tabla.
            o Ésta es la ruta del sucesor para el router E.
            o El router E no tiene una ruta factible identificada.
            o Observe que el costo RD de enrutar a través del router C es 3. Este costo es igual al de la
                ruta del sucesor a través del router D.




                                                 Figura 5

68
CCNA - Cisco Certified Network Associate                                             MicroCisco - staky
   •   En el Router C
          o El router E envía un paquete de consulta al router C.
          o El router C elimina el router E de la tabla.
          o El router C responde al router D con una nueva ruta a la Red A.
   •   En el router D
          o La ruta al destino Red A sigue en estado Activa. El cálculo aún no se ha terminado.
          o El router C ha respondido al router D para confirmar que hay una ruta disponible al destino
               Red A con un costo de 5.
          o El router D sigue esperando respuesta del router E.
   •   En el Router E
          o El router E no tiene un sucesor factible para alcanzar el destino Red A.
          o Por lo tanto el router E rotula la ruta a la red destino como Activa.
          o El router E tiene que recalcular la topología de red.
          o El router E elimina de la tabla la ruta que pasa por el router D.
          o El router D envía una consulta al router C, para solicitar información de topología.
          o El router E ya tiene una entrada a través del router C. Tiene un costo de 3, igual que la ruta
               del sucesor.




                                                Figura 6




                                                Figura 7


                                                                                                       69
CCNA - Cisco Certified Network Associate                                              MicroCisco - staky
     •   En el Router E
            o El router C responde con una RD de 3.
            o El router E ahora puede establecer la ruta a través del router C como el nuevo sucesor, con
                 una FD de 4 y una RD de 3.
            o El router E cambia el estado Activo de la ruta al destino Red A a un estado Pasivo. Observe
                 que el estado por defecto de una ruta es Pasivo siempre que se sigan recibiendo los
                 paquetes hello. En este ejemplo, sólo se marcan las rutas de estado Activo.
     •   En el Router E
            o El router E envía una respuesta al router D, para informarle la información de topología del
                 router E.
     •   En el router D
            o El router D recibe la respuesta empaquetada desde el router E
            o El router D entra estos datos para la ruta al destino Red A a través del router E.
            o Esta ruta llega a ser una ruta del sucesor adicional dado que el costo es igual al
                 enrutamiento a través del router C y la RD es menor que el costo FD de 5.

La convergencia se produce entre todos los routers EIGRP que usan el algoritmo DUAL.

Con esta sección se concluye la lección. En la lección siguiente se analiza la configuración de EIGRP. En la
sección siguiente se explica cómo se configura EIGRP.

3.2 Configuración EIGRP
3.2.1 Configuración de EIGRP
A pesar de la complejidad de DUAL, la configuración de EIGRP puede ser relativamente sencilla. Los
comandos de configuración de EIGRP varían según el protocolo que debe enrutarse. Algunos ejemplos de
estos protocolos son IP, IPX y AppleTalk. Esta sección describe la configuración de EIGRP para el protocolo
IP.




                                                 Figura 1

Siga estos pasos para configurar rutas EIGRP para IP:
    1. Use lo siguiente para habilitar EIGRP y definir el sistema autónomo:
        router(config)#router eigrp autonomous-system-number
        El número de sistema autónomo se usa para identificar todos los routers que pertenecen a la
        internetwork. Este valor debe coincidir para todos los routers dentro de la internetwork.
    2. Indique cuáles son las redes que pertenecen al sistema autónomo EIGRP en el router local
        mediante el siguiente comando:
        router(config-router)#network network-number
        Network-number es el número de red que determina cuáles son las interfaces del router que
        participan en EIGRP y cuáles son las redes publicadas por el router.



70
CCNA - Cisco Certified Network Associate                                              MicroCisco - staky
      El comando network configura sólo las redes conectadas. Por ejemplo, la red 3.1.0.0, que se
      encuentra en el extremo izquierdo de la Figura principal, no se encuentra directamente conectada al
      router A. Como consecuencia, esa red no forma parte de la configuración del Router A.
   3. Al configurar los enlaces seriales mediante EIGRP, es importante configurar el valor del ancho de
      banda en la interfaz. Si el ancho de banda de estas interfaces no se modifica, EIGRP supone el
      ancho de banda por defecto en el enlace en lugar del verdadero ancho de banda. Si el enlace es
      más lento, es posible que el router no pueda convergir, que se pierdan las actualizaciones de
      enrutamiento o se produzca una selección de rutas por debajo de la óptima. Para establecer el
      ancho de banda para la interfaz, aplique la siguiente sintaxis:
      router(config-if)#bandwidth kilobits
      Sólo el proceso de enrutamiento utiliza el comando bandwidth y es necesario configurar el comando
      para que coincida con la velocidad de línea de la interfaz.
   4. Cisco también recomienda agregar el siguiente comando a todas las configuraciones EIGRP:
      router(config-router)#eigrp log-neighbor-changes
      Este comando habilita el registro de los cambios de adyacencia de vecinos para monitorear la
      estabilidad del sistema de enrutamiento y para ayudar a detectar problemas.

En las Prácticas de Laboratorio, los estudiantes establecerán un esquema de direccionamiento IP y
configurarán EIGRP.

En la siguiente sección se analiza el resumen de EIGRP.

3.2.2 Configuración del resumen de EIGRP
En esta sección se enseñará a los estudiantes a configurar manualmente las direcciones de resumen.

EIGRP resume automáticamente las rutas en el límite con clase. Este es el límite donde termina la dirección
de red, de acuerdo con la definición del direccionamiento basado en clase. Esto significa que, aunque RTC
esté conectado a la subred 2.1.1.0 solamente, publicará que está conectada a toda la red Clase A, 2.0.0.0.
En la mayoría de los casos, el resumen automático es beneficioso porque mantiene las tablas de
enrutamiento lo más compactas posible.




                                                 Figura 1




                                                 Figura 2

                                                                                                        71
CCNA - Cisco Certified Network Associate                                              MicroCisco - staky
Sin embargo, es posible que el resumen automático no sea la mejor opción en ciertos casos. Por ejemplo, si
existen subredes no contiguas el resumen automático debe deshabilitarse para que el enrutamiento
funcione correctamente. Para desconectar el resumen automático, use el siguiente comando:

router(config-router)#no auto-summary

Con EIGRP, una dirección de resumen se puede configurar manualmente al configurar una red prefijo. Las
rutas de resumen manuales se configuran por interfaz, de manera que la interfaz que propagará el resumen
de ruta se debe seleccionar primero. Entonces, la dirección de resumen se puede definir con el comando ip
summary-address eigrp:

router(config-if)#ip summary-address eigrp autonomous-system-number ip-address mask administrative-
distance

Las rutas de resumen EIGRP tienen una distancia administrativa por defecto de 5. De manera opcional, se
pueden configurar con un valor entre 1 y 255.




                                                  Figura 3

En la Figura   , RTC se puede configurar mediante los comandos que aparecen a continuación:

RTC(config)#router eigrp 2446
RTC(config-router)#no auto-summary
RTC(config-router)#exit
RTC(config)#interface serial 0/0
RTC(config-if)#ip summary-address eigrp 2446 2.1.0.0 255.255.0.0

Por lo tanto, RTC agrega una ruta a esta tabla de la siguiente manera:

D 2.1.0.0/16 is a summary, 00:00:22, Null0

Observe que la ruta de resumen se obtiene a partir de Null0 y no de una interfaz real. Esto ocurre porque
esta ruta se usa para fines de publicación y no representa una ruta que RTC puede tomar para alcanzar esa
red. En RTC, esta ruta tiene una distancia administrativa de 5.

RTD no es consciente del resumen pero acepta la ruta. A la ruta se le asigna la distancia administrativa de
una ruta EIGRP normal, que es 90 por defecto.

En la configuración de RTC, el resumen automático se desactiva con el comando no auto-summary. Si no
se desactivara el resumen automático, RTD recibiría dos rutas, la dirección de resumen manual, que es
2.1.0.0 /16, y la dirección de resumen automática con clase, que es 2.0.0.0 /8.

En la mayoría de los casos, cuando se hace el resumen manual, se debe ejecutar el comando no auto-
summary.

En la siguiente sección se explica a los estudiantes cómo verificar EIGRP.

3.2.3 Verificación básica de EIGRP
Esta sección explica la manera de verificar las configuraciones EIGRP mediante los comandos show. La
Figura enumera los comandos show clave para EIGRP y analiza brevemente sus funciones.

La función debug de Cisco IOS también ofrece comandos de monitoreo EIGRP de utilidad.

72
CCNA - Cisco Certified Network Associate                                            MicroCisco - staky




                                                 Figura 1




                                                 Figura 2

En las Prácticas de Laboratorio, los estudiantes establecerán un esquema de direccionamiento IP y
verificarán las configuraciones EIGRP.

En la siguiente sección se analizan las tablas de vecinos EIGRP.

3.2.4 Construcción de tablas de vecinos
En esta sección se explica la construcción de tablas de vecinos de EIGRP. Los estudiantes también
aprenderán sobre la información que se almacena en una tabla de vecinos y cómo se usa.

Los routers de vector-distancia simples no establecen ninguna relación con sus vecinos. Los routers RIP e
IGRP simplemente envían las actualizaciones en broadcast o multicast por las interfaces configuradas. En
cambio, los routers EIGRP establecen relaciones con sus vecinos activamente, al igual que los routers
OSPF.

La tabla de vecinos es la más importante de EIGRP. Cada router EIGRP mantiene una tabla de vecinos que
enumera a los routers adyacentes. Esta tabla puede compararse con la base de datos de adyacencia
utilizada por OSPF. Existe una tabla de vecinos por cada protocolo que admite EIGRP.



                                                                                                      73
CCNA - Cisco Certified Network Associate                                            MicroCisco - staky




                                                Figura 1

Los routers EIGRP establecen adyacencias con los routers vecinos mediante pequeños paquetes hello. Los
hellos se envían por defecto cada cinco segundos. Un router EIGRP supone que, siempre y cuando reciba
paquetes hello de los vecinos conocidos, estos vecinos y sus rutas seguirán siendo viables o pasivas. Al
formar adyacencias, los routers EIGRP hacen lo siguiente:
    • Aprenden de forma dinámica nuevas rutas que unen su red
    • Identifican los routers que llegan a ser inalcanzables o inoperables
    • Redetectan los routers que habían estado inalcanzables anteriormente




                                                Figura 2

A continuación se presentan los campos que aparecen la tabla de vecinos:
    • Dirección de vecino: Esta es la dirección de la capa de red del router vecino.
    • Tiempo de espera: Éste es el intervalo que se debe esperar sin recibir nada de un vecino antes de
        considerar al enlace como no disponible. Originalmente, el paquete esperado era un paquete hello,
        pero en las versiones actuales del software Cisco IOS, cualquier paquete EIGRP que se recibe
        después del primer hello reconfigurará el temporizador.




74
CCNA - Cisco Certified Network Associate                                                MicroCisco - staky
    •   Temporizador normal de viaje de ida y vuelta (SRTT): Éste es el tiempo promedio que se
        requiere para enviar y recibir paquetes de un vecino. Este temporizador se utiliza para determinar el
        intervalo de retransmisión (RTO).
    •   Número de cola (Q Cnt): Ésta es la cantidad de paquetes que se encuentran en una cola
        esperando su envío. Si este valor es continuamente mayor a cero, es posible que haya un problema
        de congestión en el router. Un cero significa que no hay paquetes EIGRP en la cola.
    •   Número de secuencia (Seq No): Éste es el número del último paquete que se recibió desde ese
        vecino. EIGRP usa este campo para acusar recibo de la transmisión de un vecino y para identificar
        los paquetes fuera de secuencia. La tabla de vecinos se usa para proporcionar una entrega
        confiable y secuenciada de paquetes y se puede considerar como análogo del protocolo TCP que
        se utiliza en la entrega confiable de paquetes IP.

En la siguiente sección se describe de qué manera se usa la información de ruta y topología para enrutar
los datos.

3.2.5 Detectar rutas
En esta sección se explica la forma en la que EIGRP almacena información de rutas y topología. Los
estudiantes también aprenderán cómo DUAL usa esta información para enrutar los datos.

Los routers EIGRP mantienen información de ruta y topología a disposición en la RAM, de manera que se
puede reaccionar rápidamente ante los cambios. Al igual que OSPF, EIGRP guarda esta información en
varias tablas o bases de datos.




                                                  Figura 1

DUAL, el algoritmo de vector-distancia de EIGRP, usa la información de la tabla de vecinos y las tablas de
topología y calcula las rutas de menor costo hacia el destino. La ruta principal se denomina ruta del sucesor.
Una vez calculada esta ruta, DUAL la coloca en la tabla de enrutamiento y una copia en la tabla de
topología.

DUAL también intenta calcular una ruta de respaldo en caso de que falle la ruta del sucesor. Ésta se
denomina la ruta del sucesor factible. Una vez calculada, DUAL coloca la ruta factible en la tabla de
topología. Esta ruta se puede utilizar si la ruta del sucesor a un destino quedara inalcanzable o no fuera
confiable.

La Actividad de Medios Interactivos ayudará a los estudiantes a comprender algunos conceptos y términos
importantes de EIGRP.

En la siguiente sección se presenta más información acerca de la forma en que DUAL selecciona una ruta.




                                                                                                           75
CCNA - Cisco Certified Network Associate                                             MicroCisco - staky
3.2.6 Seleccionar rutas
En esta sección se explica la forma en que DUAL selecciona una ruta alternativa en la tabla de topología
cuando se desactiva un enlace.              Si no se encuentra un sucesor factible, la ruta se marca como
Activa, o como no utilizable en ese momento. Los paquetes de consulta se envían a los routers vecinos
solicitando información de topología. DUAL usa esa información para recalcular las rutas del sucesor y las
rutas de los sucesores factibles al destino.




                                                Figura 1




                                                Figura 2




                                                Figura 3


76
CCNA - Cisco Certified Network Associate                                                MicroCisco - staky
Una vez que DUAL haya completado estos cálculos, la ruta del sucesor se coloca en la tabla de
enrutamiento. Entonces, tanto la ruta del sucesor como la ruta del sucesor factible se colocan en la tabla de
topología. Entonces, el estado de la ruta hacia el destino final cambia de Activo a Pasivo. Esto significa que
la ruta es ahora operativa y confiable.

El resultado del complejo algoritmo de DUAL es una convergencia excepcionalmente rápida para EIGRP.
Para comprender mejor la convergencia con DUAL, vea el ejemplo en la Figura . Todos los routers han
construido una tabla de topología que contiene información acerca de la manera de enrutar a la red destino
Z.

Cada tabla identifica lo siguiente:
   • El protocolo de enrutamiento o EIGRP
   • El costo más bajo de la ruta, o Distancia Factible (FD)
   • El costo de la ruta, según lo publica el router vecino, o Distancia Informada (RD)

El encabezado de Topología identifica la ruta principal preferida, denominada ruta del sucesor (sucesor). Si
aparece, el encabezado de Topología también identifica la ruta de respaldo, denominada sucesor factible
(FS). Observe que no es necesario identificar el sucesor factible.




                                                  Figura 4

En la siguiente sección se explica la manera en que DUAL mantiene las tablas de enrutamiento.

3.2.7 Mantenimiento de las tablas de enrutamiento
En esta sección se explica cómo DUAL mantiene y actualiza las tablas de enrutamiento.

DUAL rastrea todas las rutas publicadas por los vecinos, comparándolas en base a la métrica compuesta de
cada ruta. DUAL también garantiza que cada ruta esté libre de bucles.

Entonces, el algoritmo DUAL inserta las rutas de menor costo en la tabla de enrutamiento. Estas rutas
principales se denominan rutas del sucesor. Una copia de las rutas del sucesor también se coloca en la
tabla de topología.

EIGRP mantiene información importante de ruta y topología a disposición en una tabla de vecinos y una
tabla de topología. Estas tablas proporcionan información detallada de las rutas a DUAL en caso de
problemas en la red. DUAL usa la información en estas tablas para seleccionar rápidamente las rutas
alternativas.

Si un enlace se desactiva, DUAL busca una ruta alternativa, o sucesor factible, en la tabla de topología. Si
no se encuentra un sucesor factible, la ruta se marca como Activa, o como no utilizable en ese momento.
Los paquetes de consulta se envían a los routers vecinos solicitando información de topología. DUAL usa
esa información para recalcular las rutas del sucesor y las rutas del sucesor factibles al destino.

                                                                                                           77
CCNA - Cisco Certified Network Associate                                                MicroCisco - staky

Una vez que DUAL haya completado estos cálculos, la ruta del sucesor se coloca en la tabla de
enrutamiento. Entonces, tanto la ruta del sucesor como la ruta del sucesor factible se colocan en la tabla de
topología. Luego, el estado de la ruta hacia el destino final cambia de activo a pasivo. Esto significa que la
ruta es ahora operativa y confiable.

Los routers EIGRP establecen y mantienen adyacencias con los routers vecinos mediante pequeños
paquetes hello. Los hellos se envían por defecto cada cinco segundos. Un router EIGRP supone que,
siempre y cuando reciba paquetes hello de los vecinos conocidos, estos vecinos y sus rutas seguirán siendo
viables o pasivas.

Al conocer nuevos vecinos, se registran la dirección y la interfaz del vecino. Esta información se guarda en
la estructura de datos del vecino. Cuando un vecino envía un paquete hello, publica un tiempo de espera. El
tiempo de espera es la cantidad de tiempo durante el cual un router considera que un vecino se puede
alcanzar y que funciona. En otras palabras, si no se reciben ningún paquete hello dentro del tiempo de
espera, entonces vence el tiempo de espera. Cuando vence el tiempo de espera, se informa a DUAL acerca
del cambio en la topología y debe recalcular la nueva topología.

En el ejemplo de las Figuras      – , DUAL debe reconstruir la topología después de la detección de un
enlace interrumpido entre el router D y el router B.




                                                  Figura 1




                                                  Figura 2

78
CCNA - Cisco Certified Network Associate                                                MicroCisco - staky




                                                  Figura 3

Las nuevas rutas del sucesor se colocan en la tabla de enrutamiento actualizada.

Con esta sección se concluye la lección. En la siguiente lección se analizan los protocolos de enrutamiento.
En la primera sección se explica a los estudiantes cómo realizar el diagnóstico de fallas de los protocolos de
enrutamiento.

3.3 Diagnóstico de fallas de protocolos de enrutamiento
3.3.1 Proceso de diagnóstico de fallas del protocolo de enrutamiento
En esta sección se explica la secuencia lógica de pasos que se deben seguir diagnosticar las fallas de todos
los protocolos de enrutamiento.

Toda la detección de fallas de los protocolos de enrutamiento debe comenzar con una secuencia lógica, o
flujo de proceso. Este flujo de proceso no es un esquema rígido para la detección de fallas en una
internetwork. Sin embargo, representa la base sobre la cual un administrador de red puede desarrollar un
proceso de resolución de problemas adaptado a un entorno en particular.

    1. Al analizar una falla de red, es necesario hacer una declaración clara del problema.




                                                  Figura 1

    2.   Reunir la información necesaria para ayudar a aislar las posibles causas.
    3.   Considerar los posibles problemas, de acuerdo a la información reunida.
    4.   Crear un plan de acción a base de los problemas potenciales restantes.
    5.   Implementar el plan de acción, realizando cada paso cuidadosamente y a la vez probando para ver
         si el síntoma desaparece.


                                                                                                           79
CCNA - Cisco Certified Network Associate                                              MicroCisco - staky




                                                 Figura 2




                                                 Figura 3




                                                 Figura 4




                                                 Figura 5

     6. Analizar los resultados para determinar si el problema se ha resuelto. Si es así, el proceso está
        completo.




                                                 Figura 6

     7. Si el problema no se ha resuelto, es necesario crear un plan de acción basado en el siguiente
        problema más probable de la lista. Volver al Paso 4, cambiando una variable a la vez, y repetir el
        proceso hasta que se resuelva el problema.




                                                 Figura 7

Una vez identificada la causa real del problema, intentar resolverlo. Los routers Cisco proporcionan varios
comandos integrados para ayudar a controlar y realizar el diagnóstico de fallas de una internetwork:

80
CCNA - Cisco Certified Network Associate                                               MicroCisco - staky
    •   Los comandos show ayudan a controlar el comportamiento de la instalación y el comportamiento
        normal de la red, así como también aislar las áreas problemáticas
    •   Los comandos debug ayudan a aislar los problemas de configuración y de protocolo.
    •   Las herramientas TCP/IP como ping, traceroute y telnet




                                                   Figura 8




                                                   Figura 9




                                                  Figura 10

Los comandos show del Cisco IOS son algunas de las herramientas más importantes para la comprensión
del estado de un router, la detección de routers vecinos, el control de la red en general y el aislamiento de
problemas en la red.

Los comandos EXEC debug pueden ofrecer una gran cantidad de información acerca del tráfico de interfaz,
los mensajes de errores internos, los paquetes de diagnóstico específicos de un protocolo y otros datos
útiles de diagnóstico de fallas. Use los comandos debug para aislar los problemas, no para monitorear la
operación normal de la red. Sólo se deben usar los comandos debug para observar tipos específicos de
tráfico o problemas. Antes de usar el comando debug, reduzca los problemas a un subconjunto de causas
posibles. Use el comando show debugging para ver cuáles son las funciones de depuración que están
habilitadas.

En la siguiente sección se describe el diagnóstico de fallas de RIP.

3.3.2 Diagnóstico de fallas de la configuración de RIP
En esta sección se analizará VLSM, que representa el problema más común de las redes RIP. VLSM impide
la publicación de las rutas RIP. Esto ocurre porque RIP Versión 1 no admite VLSM. Si las rutas RIP no se
publican, verifique lo siguiente:
    • La existencia de problemas de conectividad de Capa 1 o Capa 2.
    • La configuración de la división en subredes VLSM. La división en subredes VLSM no se puede usar
         con RIP v1.
    • Una falta de concordancia en las configuraciones de enrutamiento RIP v1 y RIP v2
    • Sentencias de red faltantes, o una asignación incorrecta de las mismas.

                                                                                                          81
CCNA - Cisco Certified Network Associate                                              MicroCisco - staky
     •   La interfaz saliente está desactivada.
     •   La interfaz de red publicada está desactivada.

El comando show ip protocols ofrece información sobre los parámetros y estado actual del proceso de
protocolo de enrutamiento activo. RIP envía actualizaciones a las interfaces en las redes especificadas.
 Si la interfaz FastEthernet 0/1 se configuró pero la red no se agregó al enrutamiento RIP, no se envían, ni
tampoco se reciben actualizaciones por la interface.




                                                   Figura 1

Use el comando EXEC debug ip rip para mostrar información sobre las transacciones de enrutamiento RIP.
Los comandos no debug ip rip, no debug all o undebug all desactivan todo el proceso de depuración.

En la Figura    se muestra que el router que se está depurando ha recibido una actualización desde otro
router con dirección origen 192.168.3.1. Ese router envió información sobre dos destinos en la actualización
de la tabla de enrutamiento. El router que se está depurando también envió actualizaciones. Ambos routers
enviaron en broadcast la dirección 255.255.255.255 como destino. El número entre paréntesis representa la
dirección origen encapsulada en el encabezado IP.




                                                   Figura 2

En el siguiente resultado, aparece una entrada causada probablemente por un paquete mal formado desde
el transmisor:

RIP: bad version 128 from 160.89.80.43


82
CCNA - Cisco Certified Network Associate                                               MicroCisco - staky
En la sección siguiente se analiza IGRP.

3.3.3 Diagnóstico de fallas de la configuración de IGRP
En esta sección se enseñará a los estudiantes a realizar el diagnóstico de fallas de IGRP.

IGRP es un protocolo de enrutamiento por vector-distancia avanzado desarrollado por Cisco en la década
de 1980. IGRP posee varias funciones que lo diferencian de otros protocolos de enrutamiento por vector-
distancia, tales como RIP.




                                                  Figura 1




                                                  Figura 2

Use el comando router igrp autonomous-system para habilitar el proceso de enrutamiento IGRP:

R1(config)#router igrp 100

Use el comando de configuración del router network network-number para habilitar a las interfaces para
que participen en el proceso de actualización de IGRP:




                                                                                                      83
CCNA - Cisco Certified Network Associate                                               MicroCisco - staky
R1(config-router)#network 172.30.0.0
R1(config-router)#network 192.168.3.0

Verifique la configuración de IGRP con los comandos show running-configuration y show ip protocols:


R1#show ip protocols




                                                  Figura 3

Verifique la operación IGRP con el comando show ip route:

R1#show ip route

Si IGRP no parece funcionar correctamente, verifique lo siguiente:
    • La existencia de problemas de conectividad de Capa 1 o Capa 2.
    • Los números de sistema autónomo en los routers IGRP no coinciden.
    • Sentencias de red faltantes, o una asignación incorrecta de las mismas.
    • La interfaz saliente está desactivada.
    • La interfaz de red publicada está desactivada.

Para visualizar la información de depuración de IGRP, use los siguientes comandos:
   • debug ip igrp transactions [host ip address] para visualizar la información de transacción de
        IGRP
   • debug ip igrp events [host ip address] para visualizar la información de actualización de
        enrutamiento

Para desactivar la depuración, use el comando no debug ip igrp.

Si una red queda inaccesible, los routers que ejecutan IGRP envían actualizaciones desencadenadas a los
vecinos para informarles. Un router vecino entonces responde con actualizaciones inversas envenenadas y
mantiene a la red sospechosa en estado de espera por 280 segundos.

En la siguiente sección se enseñará a los estudiantes a realizar el diagnóstico de fallas de EIGRP.

3.3.4 Diagnóstico de fallas de la configuración de EIGRP
En esta sección se proporcionan algunos comandos útiles para el diagnóstico de fallas de EIGRP.

La operación normal de EIGRP es estable, eficiente en su utilización del ancho de banda y relativamente
simple de monitorear y diagnosticar.

Use el comando router eigrp autonomous-system para habilitar el proceso de enrutamiento EIGRP:

R1(config)#router eigrp 100

84
CCNA - Cisco Certified Network Associate                                           MicroCisco - staky

Para intercambiar actualizaciones de enrutamiento, cada router en la red EIGRP se debe configurar con el
mismo número de sistema autónomo.

Use el comando de configuración del router network network-number para habilitar a las interfaces para
que participen en el proceso de actualización de EIGRP:

R1(config-router)#network 172.30.0.0
R1(config-router)#network 192.168.3.0

Verifique la configuración de EIGRP con los comandos show running-configuration y show ip protocols:




                                                Figura 1




                                                Figura 2

R1#show ip protocols

Algunas de las posibles razones por las cuales EIGRP puede no estar funcionando correctamente son:
    • La existencia de problemas de conectividad de Capa 1 o Capa 2.
    • Los números de sistema autónomo en los routers EIGRP no coinciden.
    • Es posible que el enlace esté congestionado o inhabilitado.
    • La interfaz saliente está desactivada.
    • La interfaz de red publicada está desactivada.
    • El autoresumen está habilitado en routers con subredes que no son contiguas.

                                                                                                     85
CCNA - Cisco Certified Network Associate                                                  MicroCisco - staky
     •   Use no auto-summary para desactivar el resumen de red automático.

Uno de los motivos más comunes para que falte un vecino es una falla en el enlace en sí. Otra causa
posible para los vecinos faltantes es un temporizador de espera vencido. Como los hellos se envían cada 5
segundos en la mayoría de las redes, el valor del tiempo de espera del resultado del comando show ip
eigrp neighbors normalmente sería de entre 10 y 15.

Para controlar y diagnosticar las fallas de una red EIGRP de manera efectiva, use los comandos que se
describen en las Figuras – .




                                                   Figura 3




                                                   Figura 4

En la siguiente sección se analiza OSPF.

3.3.5 Diagnóstico de fallas de la configuración de OSPF
En esta sección se enseñará a los estudiantes a realizar el diagnóstico de fallas de OSPF.

OSPF es un protocolo de estado de enlace. Un enlace es una interfaz de un router. El estado del enlace es
una descripción de esa interfaz y su relación con los routers vecinos. Por ejemplo, una descripción de la
interfaz debe incluir la dirección IP, la máscara, el tipo de red a la cual se conecta, los routers conectados a
esa red, etc. Esta información forma una base de datos del estado de enlace.

La mayoría de los problemas que se producen en OSPF se relacionan con la formación de adyacencias y la
sincronización de las bases de datos del estado de enlace. El comando show ip ospf neighbor es útil para
el diagnóstico de fallas de la formación de adyacencias. Los comandos de configuración de OSPF aparecen
en la Figura .


86
CCNA - Cisco Certified Network Associate                                                  MicroCisco - staky




                                                   Figura 1

Use el comando EXEC privilegiado debug ip ospf events para mostrar la siguiente información sobre los
eventos relacionados con OSPF:
   • Adyacencias
   • Información de inundación
   • Selección del router designado
   • Cálculos de primero la ruta libre más corta (SPF)

Si un router configurado para el enrutamiento OSPF no encuentra un vecino OSPF en una red conectada,
realice las siguientes tareas:
     • Verificar que ambos routers se hayan configurado con la misma máscara IP, intervalo hello de
         OSPF, e intervalo muerto de OSPF.
     • Verificar que ambos vecinos formen parte de la misma área.

Para mostrar información acerca de cada paquete de Primero la Ruta Libre más Corta (OSPF) recibido, use
el comando EXEC privilegiado debug ip ospf packet. La forma no de este comando deshabilita el
resultado de la depuración.

El comando debug ip ospf packet produce un conjunto de información para cada paquete recibido. El
resultado varía ligeramente, según el tipo de autenticación utilizada.

Con esta sección se concluye la lección. En la siguiente sección se resumen los puntos principales de este
módulo.

Resumen
En esta sección se resumen los temas analizados en este módulo.

Aunque IGRP y EIGRP son compatibles entre sí, existen algunas diferencias. EIGRP ofrece compatibilidad
multiprotocolo, mientras que IGRP no lo hace. EIGRP e IGRP usan cálculos de métrica diferentes. IGRP
tiene un número de saltos máximo de 255. EIGRP tiene un límite de saltos máximo de 224.

Los routers EIGRP mantienen la información de ruta y topología disponible en la RAM. Al igual que OSPF,
EIGRP guarda esta información en tres tablas. La tabla de vecinos enumera los routers adyacentes, la tabla
de topología, compuesta por todas las tablas de enrutamiento EIGRP en el sistema autónomo, y la tabla de
enrutamiento que contiene las mejores rutas hacia un destino. DUAL (el algoritmo de vector-distancia de
EIGRP) calcula las rutas de menor costo hacia cada destino en base a la información proporcionada en la
tabla de vecinos y la tabla de topología. La ruta principal preferida se denomina ruta del sucesor, y la ruta de
respaldo se denomina sucesor factible (FS).

EIGRP es un protocolo de enrutamiento por vector-distancia avanzado, y actúa como protocolo del estado
de enlace a la hora de actualizar los vecinos y mantener la información de enrutamiento. Entre las ventajas
se cuentan convergencia rápida, uso eficiente del ancho de banda, compatibilidad con VLSM y CIDR,
compatibilidad para múltiples capas de red e independencia de los protocolos enrutados.



                                                                                                             87
CCNA - Cisco Certified Network Associate                                              MicroCisco - staky
El resultado del algoritmo DUAL es una convergencia rápida con EIGRP. Cada router ha construido una
tabla de topología que contiene información acerca de la manera de enrutar hacia los destinos específicos.
Cada tabla de topología identifica el protocolo de enrutamiento o EIGRP, el menor costo de la ruta,
denominado Distancia Factible (FD), y el costo de la ruta tal como lo publica el router vecino denominado
Distancia Informada (RD).

Los comandos de configuración de EIGRP varían según el protocolo utilizado. Algunos ejemplos de estos
protocolos son IP, IPX y AppleTalk. El comando network configura sólo las redes conectadas. EIGRP
resume automáticamente las rutas en la frontera con clase. Si existen subredes no contiguas el resumen
automático debe deshabilitarse para que el enrutamiento funcione correctamente. Se verifica la operación
de EIGRP mediante varios comandos show.

La tabla más importante de EIGRP es la tabla de vecinos, que enumera los routers adyacentes. Los
paquetes hello se utilizan para establecer adyacencias con los routers vecinos. Por defecto, los hellos se
envían cada cinco segundos. Las tablas de vecinos contienen campos para la dirección de vecino, tiempo
de espera, temporizador normal de viaje de ida y vuelta (SRTT), número de cola (Q Cnt), y número de
secuencia (Seq NO).

Si un enlace se desactiva, DUAL busca una ruta alternativa, o sucesor factible, en la tabla de topología. Si
no se encuentra un sucesor factible, la ruta se marca como Activa, o como no utilizable en ese momento.
Los paquetes de consulta se envían a los routers vecinos solicitando información de topología. DUAL usa
esa información para recalcular las rutas del sucesor y las rutas del sucesor factibles al destino.

Deben seguirse los ocho pasos del proceso de diagnóstico de fallas al determinar la causa de los problemas
de protocolo de enrutamiento. La máscara de subred de longitud variable (VLSM) es el problema más
común del Protocolo de Información de Enrutamiento (RIP) que impide la publicación de las rutas de RIP. El
comando show ip protocols ofrece información sobre los parámetros y estado actual del proceso de
protocolo de enrutamiento activo. Para IGRP, use el comando router igrp autonomous-system para habilitar
el proceso de enrutamiento IGRP para el diagnóstico de fallas. Para EIGRP, use el comando router
eigrp autonomous-system para habilitar el proceso de enrutamiento EIGRP. El comando show ip ospf
neighbor resulta útil para realizar el diagnóstico de fallas de la formación de adyacencias para OSPF dado
que la mayoría de los problemas se relacionan con la formación de adyacencias y la sincronización de la
base de datos del estado de enlace.




88
CCNA - Cisco Certified Network Associate                                             MicroCisco - staky


Módulo 4: Conceptos sobre la conmutación
Descripción general
El diseño de las LAN ha evolucionado. Hasta hace poco, los diseñadores de redes utilizaban hubs y
puentes para construir redes. Hoy los switches y los routers son los componentes claves del diseño de las
LAN, y las capacidades y el desempeño de estos dispositivos son cada vez mejores.

Este módulo describe las raíces de las LAN Ethernet modernas con énfasis en la evolución de
Ethernet/802.3, la arquitectura de LAN de implementación más generalizada. Un vistazo al contexto
histórico del desarrollo de las LAN y diversos dispositivos de red que se pueden utilizar en las diversas
capas del modelo OSI ayudarán a los estudiantes a comprender mejor las razones por las cuales los
dispositivos de red han evolucionado como lo han hecho.

Hasta hace poco, la mayoría de las redes Ethernet usaban repetidores. El desempeño de red sufría, dado
que demasiados dispositivos compartían el mismo segmento. Entonces, los ingenieros de redes agregaron
puentes para crear múltiples dominios de colisión. A medida que las redes crecieron en tamaño y
complejidad, el puente evolucionó hasta transformarse en el switch moderno, que permite la
microsegmentación de la red. Hoy en día las redes modernas se construyen con switches y routers, a
menudo con ambas funcionalidades en el mismo dispositivo.

Muchos switches modernos pueden realizar tareas variadas y complejas en la red. Este módulo proporciona
una introducción a la segmentación de redes y describirá los aspectos básicos de la operación de switches.
Los switches y puentes realizan una gran parte del trabajo duro en las LAN, donde deben tomar decisiones
casi instantáneas al recibir las tramas. Este módulo describe en detalle la forma en que los switches
conocen las direcciones físicas de los nodos, y cómo los switches transmiten y filtran tramas. También se
describen los principios de la segmentación de LAN y los dominios de colisión.

Los switches son dispositivos de Capa 2 que se utilizan para aumentar el ancho de banda disponible y
reducir la congestión de redes. Un switch puede segmentar una LAN en microsegmentos, que son
segmentos de un solo host. La microsegmentación crea múltiples dominios libres de colisión a partir de un
dominio grande. Como dispositivo de Capa 2, el switch de LAN aumenta el número de dominios de colisión,
pero todos los hosts conectados al switch siguen perteneciendo al mismo dominio de broadcast.

Este módulo abarca algunos de los objetivos de los exámenes CCNA 640-801 e ICND 640-811.

Los estudiantes que completen este módulo deberán ser capaces de realizar las siguientes tareas:
    • Describir la historia y función de Ethernet compartida o half-duplex
    • Definir colisión en relación con las redes Ethernet
    • Definir microsegmentación
    • Definir CSMA/CD
    • Describir algunos de los elementos claves que afectan el desempeño de la red
    • Describir la función de los repetidores.
    • Definir latencia de red
    • Definir tiempo de transmisión
    • Definir la segmentación de red mediante routers, switches y puentes
    • Definir la latencia del switch Ethernet
    • Explicar las diferencias entre la conmutación de Capa 2 y Capa 3
    • Definir la conmutación simétrica y asimétrica
    • Definir la creación de búferes en la memoria
    • Señalar las similitudes y diferencias entre la conmutación por almacenamiento y envío y por método
        de corte
    • Comprender las diferencias entre los hubs, puentes y switches
    • Describir las funciones principales de los switches
    • Enumerar los modos principales de transmisión de tramas
    • Describir el proceso mediante el cual los switches apreden las direcciones
    • Identificar y definir los modos de envío
    • Definir la segmentación de LAN
    • Definir la microsegmentación mediante el uso de switches
    • Describir el proceso de filtrado de trama

                                                                                                       89
CCNA - Cisco Certified Network Associate                                                 MicroCisco - staky
     •   Establecer las similitudes y diferencias entre dominios de colisión y de broadcast
     •   Identificar los cables necesarios para conectar los switches a las estaciones de trabajo
     •   Identificar los cables necesarios para conectar los switches a otros switches

4.1 Introducción a las LAN Ethernet/802.3
4.1.1 Desarrollo de LAN Ethernet/802.3
En esta sección se presentará un repaso de los dispositivos que se encuentran en una red.

Las tecnologías LAN más antiguas usaban infraestructuras de Ethernet de cable fino o grueso. Es
importante comprender las limitaciones de estas infraestructuras, como se muestra en la Figura , para
comprender los avances en la conmutación de LAN.




                                                   Figura 1

La adición de hubs o concentradores a la red representó un avance en la tecnología de Ethernet de cable
fino o grueso. Un hub es un dispositivo de Capa 1 que a veces se denomina concentrador de Ethernet o
repetidor multipuerto. Los hubs permiten un mejor acceso a la red para un número mayor de usuarios. Los
hubs regeneran las señales de datos que permiten que las redes se amplíen a distancias mayores. Un hub
logra esto regenerando la señal de datos. Los hubs no toman decisiones cuando reciben señales de datos.
Los hubs simplemente regeneran y amplifican las señales de datos a todos los dispositivos conectados,
salvo el dispositivo que envió originalmente la señal.

Ethernet es básicamente una tecnología compartida donde todos los usuarios en un segmento LAN dado
compiten por el mismo ancho de banda disponible. Esta situación es similar a lo que ocurre cuando varios
automóviles intentan acceder a una carretera de un solo carril al mismo tiempo. Como la carretera consta de
un solo carril, sólo puede entrar un automóvil a la vez. A medida que se agregaban hubs a la red, más
usuarios entraban a la competencia por el mismo ancho de banda.




                                                   Figura 2


90
CCNA - Cisco Certified Network Associate                                              MicroCisco - staky
Las colisiones son un producto secundario de las redes Ethernet. Si dos o más dispositivos intentan
transmitir señales al mismo tiempo, se produce una colisión. Esta situación es similar a lo que ocurre
cuando dos automóviles intentan entrar al mismo tiempo en un solo carril de carretera y provocan una
colisión. El tráfico debe interrumpirse hasta que se despeje la carretera. La consecuencia del exceso de
colisiones en una red son los tiempos de respuesta de red lentos. Esto indica que la red se encuentra
demasiado congestionada o que demasiados usuarios necesitan acceder a la red al mismo tiempo.

Los dispositivos de Capa 2 son más inteligentes que los de Capa 1. Los dispositivos de Capa 2 toman
decisiones de envío en base a las direcciones de Control de Acceso a los Medios (MAC) que forman parte
de los encabezados de tramas de datos transmitidas.

Un puente es un dispositivo de Capa 2 que se utiliza para dividir, o segmentar una red. Los puentes reúnen
y hacen pasar tramas de datos entre dos segmentos de red de forma selectiva. Para lograr esto, los
puentes aprenden las direcciones MAC de los dispositivos de cada segmento conectado. Con esta
información, el puente construye una tabla de puenteo, y envía o bloquea el tráfico de acuerdo a esa tabla.
El resultado son dominios de colisión más pequeños, y mayor eficiencia de la red.            Los puentes no
restringen el tráfico de broadcast. Sin embargo, ofrecen mayor control de tráfico dentro de una red.




                                                 Figura 3

Un switch es también un dispositivo de Capa 2 que a veces se denomina puente multipuerto. Los switches
toman decisiones de envío sobre en base a las direcciones MAC que se encuentran en las tramas de datos
transmitidos. Los switches aprenden las direcciones MAC de los dispositivos conectados a cada puerto, y
esta información se guarda en una tabla de conmutación.




                                                 Figura 4

                                                                                                        91
CCNA - Cisco Certified Network Associate                                                MicroCisco - staky
Los switches crean un circuito virtual entre dos dispositivos conectados que desean comunicarse. Al crearse
el circuito virtual, se establece una comunicación dedicada entre los dos dispositivos. La implementación de
un switch en la red proporciona la microsegmentación. Esto crea un entorno libre de colisiones entre el
origen y el destino, que permite la máxima utilización del ancho de banda disponible. Los switches pueden
facilitar conexiones múltiples y simultáneas entre circuitos virtuales. Esto es análogo a una carretera que se
divide en varios carriles, en la que cada automóvil tiene su propio carril exclusivo.

La desventaja de los dispositivos de Capa 2 es que envían tramas de broadcast a todos los dispositivos
conectados de la red. Un exceso de broadcasts en una red produce tiempos de respuesta de red lentos.

Un router es un dispositivo de Capa 3. Los routers toman decisiones en base a los grupos de direcciones de
red o clases, en lugar de las direcciones MAC individuales. Los routers usan tablas de enrutamiento para
registrar las direcciones de Capa 3 de las redes que se encuentran directamente conectadas a las
interfaces locales y las rutas de red aprendidas de los routers vecinos.

     •   Las siguientes son funciones de un router: Examinar los paquetes entrantes de datos de Capa 3
     •   Seleccionar la mejor ruta para los datos a través de la red
     •   Enrutar los datos al puerto de salida correspondiente

Los routers no envían los broadcasts a menos que estén programados para hacerlo. Por lo tanto, los routers
reducen el tamaño de los dominios de colisión y de broadcast en una red. Los routers son los dispositivos
de regulación de tráfico más importantes en las redes de gran envergadura. Los routers posibilitan la
comunicación entre dos computadores sin importar la ubicación o el sistema operativo.




                                                  Figura 5




                                                  Figura 6

92
CCNA - Cisco Certified Network Associate                                              MicroCisco - staky
Las LAN normalmente utilizan una combinación de dispositivos de Capa 1, Capa 2 y Capa 3. La
implementación de estos dispositivos depende de las necesidades específicas de la organización.

La Actividad de Medios Interactivos requiere que los estudiantes establezcan la correspondencia entre los
dispositivos de red y las capas del modelo OSI.

En la sección siguiente se analiza la congestión de redes.

4.1.2 Factores que afectan el rendimiento de la red
En esta sección se describen algunos factores que hacen que las LAN se congestionen y sobrecarguen.




                                                  Figura 1

En la actualidad, las LAN están cada vez más congestionadas y sobrecargadas. Además de una gran
cantidad de usuarios de red, algunos otros factores se han combinado para poner a prueba las capacidades
de las LAN tradicionales:
    • El entorno multitarea, presente en los sistemas operativos de escritorio actuales como Windows,
        Unix/Linux y Mac, permite transacciones de red simultáneas. Esta capacidad aumentada ha dado
        como resultado una mayor demanda de recursos de red.
    • El uso de las aplicaciones que hacen uso intensivo de la red, como la World Wide Web, ha
        aumentado. Las aplicaciones de cliente/servidor permiten que los administradores centralicen la
        información, facilitando así el mantenimiento y la protección de la información.
    • Las aplicaciones de cliente/servidor no requieren que las estaciones de trabajo mantengan
        información ni proporcionen espacio del disco duro para almacenarla. Debido a la relación costo-
        beneficio de las aplicaciones cliente/servidor, es probable que dichas aplicaciones se utilicen aún
        con más frecuencia en el futuro.

En la sección siguiente se analizan las redes Ethernet.

4.1.3 Elementos de las redes Ethernet/802.3
En esta sección se describen algunos de los factores que pueden afectar el desempeño de una red Ethernet
de forma negativa.

Ethernet es una tecnología de transmisión en broadcast. Por lo tanto, los dispositivos de red como los
computadores, las impresoras y los servidores de archivos se comunican entre sí a través de un medio de
red compartida. El rendimiento de una LAN Ethernet/802.3 de medio compartido puede verse afectado de
forma negativa por distintos factores:


                                                                                                        93
CCNA - Cisco Certified Network Associate                                            MicroCisco - staky




                                                 Figura 1

     •   La naturaleza de broadcast de la entrega de trama de datos de las LAN Ethernet/802.3.
     •   El método de acceso múltiple con detección de portadora y detección de colisiones (CSMA/CD) sólo
         permite que una estación a la vez pueda transmitir.
     •   Las aplicaciones multimediales con mayor demanda de ancho de banda, tales como vídeo e
         Internet, sumadas a la naturaleza de broadcast de Ethernet, pueden crear congestión de red.
     •   Se produce latencia normal a medida que las tramas recorren el medio de red y atraviesan los
         dispositivos de red.




                                                 Figura 2




                                                 Figura 3

94
CCNA - Cisco Certified Network Associate                                               MicroCisco - staky
Ethernet usa CSMA/CD y puede admitir velocidades de transmisión rápidas. Fast Ethernet, o 100BASE-T,
proporciona velocidades de transmisión de hasta 100 Mbps. Gigabit Ethernet proporciona velocidades de
transmisión de hasta 1000 Mbps y 10-Gigabit Ethernet ofrece velocidades de transmisión de hasta 10.000
Mbps. El objetivo de Ethernet es proporcionar un servicio de entrega de mejor intento y permitir que todos
los dispositivos en el medio puedan transmitir de forma equitativa. La producción de cierta cantidad de
colisiones en el diseño de Ethernet y CSMA/CD es de esperarse. Las colisiones son un hecho natural en las
redes Ethernet y pueden transformarse en un problema grave.

En la sección siguiente se describirán las redes half-duplex.

4.1.4 Redes half-duplex
En esta sección se explica de qué maneras se producen colisiones en una red half-duplex.

Originalmente, Ethernet era una tecnología half duplex. Half-duplex permite que los hosts transmitan o
reciban en un momento dado, pero no permite que hagan ambas cosas a la vez. Cada host verifica la red
para comprobar si se están transmitiendo datos antes de transmitir datos adicionales. Si la red está en uso,
la transmisión se retarda. A pesar de la demora de transmisión, dos hosts o más pueden transmitir al mismo
tiempo. Esto produce una colisión. Cuando se produce una colisión, el host que detecta primero la colisión
envía una señal de atascamiento a los demás hosts. Cuando se recibe una señal de atascamiento, cada
host interrumpe la transmisión de datos, y luego espera por un período aleatorio de tiempo para retransmitir
los datos. El algoritmo de retroceso genera este retardo aleatorio. A medida que más hosts se agregan a la
red y empiezan a transmitir, es más probable que se produzcan colisiones.

Las LAN Ethernet se saturan porque los usuarios ejecutan software que utiliza intensivamente la red, como
aplicaciones cliente/servidor que hacen que los hosts deban transmitir con mayor frecuencia y durante
períodos de tiempo más prolongados. La tarjeta de interfaz de red (NIC) utilizada por los dispositivos LAN
proporciona varios circuitos para que se pueda producir la comunicación entre dispositivos.




                                                   Figura 1

En la sección siguiente se analizan otros factores que causan congestión de redes.

4.1.5 Congestión de redes
En esta sección se analizan algunos factores que crean la necesidad de mayor ancho de banda en una red.

Los avances de la tecnología están produciendo computadores de escritorio y estaciones de trabajo cada
vez más rápidos e inteligentes. La combinación de estaciones de trabajo más potentes y de aplicaciones
que hacen mayor uso de la red ha creado la necesidad de una capacidad mayor de red, o ancho de banda.
   Todos estos factores representan una gran exigencia para las redes de 10 Mbps de ancho de banda
disponible, y por este motivo, muchas redes ahora ofrecen anchos de banda de 100 Mbps en sus LAN.


                                                                                                         95
CCNA - Cisco Certified Network Associate              MicroCisco - staky




                                           Figura 1




                                           Figura 2




                                           Figura 3

96
CCNA - Cisco Certified Network Associate                                                MicroCisco - staky
    •   Los siguientes tipos de medios se están transmitiendo a través de redes con cada vez mayor
        frecuencia: Grandes archivos de gráficos
    •   Imágenes
    •   Video totalmente móvil
    •   Aplicaciones multimedia

También existe un mayor número de usuarios en una red. Mientras más personas utilizan las redes para
compartir grandes archivos, acceder a servidores de archivo y conectarse a Internet, se produce más
congestión de red. Esto puede dar como resultado tiempos de respuesta más lentos, transferencias de
archivos muy largas y usuarios de red menos productivos. Para aliviar la congestión de red, se necesita más
ancho de banda o bien, el ancho de banda disponible debe usarse con mayor eficiencia.

En la sección siguiente se analiza la latencia de redes.

4.1.6 Latencia de red
En esta sección se ayuda a los estudiantes a que comprendan los factores que aumentan la latencia de las
redes.

La latencia, o retardo, es el tiempo que una trama o paquete tarda en hacer el recorrido desde la estación
origen hasta su destino final. Es importante determinar con exactitud la cantidad de latencia que existe en la
ruta entre el origen y el destino para las LAN y las WAN. En el caso específico de una LAN Ethernet, un
buen entendimiento de la latencia y de su efecto en la temporización de la red es de importancia
fundamental para determinar si CSMA/CD podrá funcionar correctamente.

La latencia consiste en por lo menos tres componentes:
    • En primer lugar, el tiempo que tarda la NIC origen en colocar pulsos de voltaje en el cable y el
        tiempo que tarda la NIC destino en interpretar estos pulsos. A esto se le denomina a veces retardo
        NIC (típicamente es de 1 microsegundo para las NIC 10BASE-T.
    • En segundo lugar, el retardo de propagación en sí, ya que la señal tarda en recorrer el cable.
        Normalmente, éste es de unos 0,556 microsegundos por 100 m para Cat 5 UTP. Los cables más
        largos y la velocidad nominal de propagación menor (NVP) tiene como resultado un retardo de
        propagación mayor.
    • En tercer lugar, la latencia aumenta por los dispositivos de red que se encuentren en el camino
        entre dos computadores. Estos pueden ser dispositivos de Capa 1, Capa 2 o Capa 3.

La latencia no depende únicamente de la distancia y de la cantidad de dispositivos. Por ejemplo, si dos
estaciones de trabajo están separadas por tres switches correctamente configurados, las estaciones de
trabajo pueden experimentar una latencia menor de la que se produciría si estuvieran separadas por dos
routers correctamente configurados. Esto se debe a que los routers ejecutan funciones más complejas y
que llevan más tiempo. Un router debe analizar los datos de la Capa 3.




                                                   Figura 1

En la sección siguiente se analiza el tiempo de transmisión.

4.1.7 Tiempo de transmisión de Ethernet 10BASE-T
En esta sección se explica de qué manera se determina el tiempo de transmisión para 10BASE-T.

                                                                                                           97
CCNA - Cisco Certified Network Associate                                                MicroCisco - staky
Todas las redes cuentan con lo que se denomina tiempo de bit. En muchas tecnologías LAN tales como
Ethernet, el tiempo de bit se define como la unidad básica de tiempo en la que se puede transmitir un bit de
datos. Para que los dispositivos electrónicos u ópticos puedan reconocer un dígito binario (uno o cero), se
debe definir un lapso mínimo durante el cual el bit se considera encendido o apagado.

El tiempo de transmisión equivale al número de bits enviados multiplicado por el tiempo de bit de una
tecnología determinada. Otra forma de considerar al tiempo de transmisión es como el intervalo entre el
comienzo y el fin de una transmisión de trama, o entre el inicio de una transmisión de trama y una colisión.
Las tramas pequeñas tardan menos tiempo. Las tramas grandes tardan más tiempo.




                                                  Figura 1

Cada bit de Ethernet de 10 Mbps cuenta con una ventana de 100 ns para realizar la transmisión. Éste es el
tiempo de bit. Un byte equivale a ocho bits. Por lo tanto, 1 byte tarda un mínimo de 800 ns para transmitirse.
Una trama de 64 bytes, que es la trama 10BASE-T más pequeña que permite que CSMA/CD funcione
correctamente, tiene un tiempo de transmisión de 51.200 ns o 51,2 microsegundos. La transmisión de una
trama completa de 1000 bytes desde el origen requiere 800 microsegundos. El tiempo requerido para que la
trama llegue a la estación destino depende de la latencia adicional introducida por la red. Esta latencia
puede deberse a una serie de retardos, incluyendo todas las siguientes posibilidades:
    • Retardos de NIC
    • Retardos de propagación
    • Retardos de dispositivos de Capa 1, Capa 2 o Capa 3

La Actividad de Medios Interactivos ayudará a los estudiantes a determinar los tiempos de transmisión
10BASE-T para cuatro tamaños de trama diferentes.

En la sección siguiente se describen las ventajas de los repetidores.

4.1.8 Ventajas del uso de repetidores
En esta sección se explica de qué manera se puede usar un repetidor para ampliar la distancia de una LAN.

La distancia que una LAN puede cubrir se encuentra limitada por la atenuación. La atenuación significa que
la señal se debilita a medida que recorre la red. La resistencia del cable o medio recorrido por la señal
provoca la pérdida de la potencia de señal. Un repetidor de Ethernet es un dispositivo de capa física de la
red que incrementa o regenera la señal en una LAN Ethernet. Al utilizar un repetidor para extender la
distancia de una LAN, una sola red puede abarcar una distancia mayor y más usuarios pueden compartir
esta misma red. Sin embargo, el uso de repetidores y hubs produce problemas adicionales asociados con
los broadcasts y las colisiones. También tiene un efecto negativo en el desempeño general de las LAN de
medios compartidos.




                                                  Figura 1

98
CCNA - Cisco Certified Network Associate                                              MicroCisco - staky




                                                    Figura 2

La Actividad de Medios Interactivos enseñará a los estudiantes los detalles del Micro Hub Cisco 1503.

En la sección siguiente se analiza la tecnología full-duplex.

4.1.9 Transmisión full duplex
En esta sección se explica de qué manera Ethernet full duplex permite la transmisión de un paquete y la
recepción de un paquete distinto al mismo tiempo. Esta transmisión y recepción simultánea requiere del uso
de dos pares de hilos dentro del cable y una conexión conmutada entre cada nodo. Esta conexión se
considera de punto a punto y está libre de colisiones. Debido a que ambos nodos pueden transmitir y recibir
al mismo tiempo, no existen negociaciones para el ancho de banda. Ethernet full duplex puede utilizar una
infraestructura de cables ya implementada, siempre y cuando el medio cumpla con los estándares de
Ethernet mínimos.

Para transmitir y recibir de forma simultánea, se necesita un puerto de switch dedicado para cada nodo. La
conexiones full duplex pueden utilizar medios 10BASE-T, 100BASE-TX o 100BASE-FX para crear
conexiones punto a punto. Las NIC en todos los dispositivos conectados deben tener capacidades full-
duplex.




                                                    Figura 1




                                                                                                        99
CCNA - Cisco Certified Network Associate                                               MicroCisco - staky
El switch Ethernet full-duplex aprovecha los dos pares de hilos en un cable y crea una conexión directa
entre el transmisor (TX) en un extremo del circuito y el receptor (RX) en el otro extremo. Con las dos
estaciones conectadas de esta manera, se crea un dominio libre de colisiones debido a que se produce la
transmisión y la recepción de los datos en circuitos distintos no competitivos.

Ethernet generalmente puede usar únicamente 50%-60% del ancho de banda de 10 Mbps disponible debido
a las colisiones y la latencia. Ethernet full duplex ofrece 100% del ancho de banda en ambas direcciones.
Esto produce una tasa de transferencia potencial de 20 Mbps, lo que resulta de 10 Mbps TX y 10 Mbps RX.


La Actividad Interactiva de Medios ayudará a los estudiantes a aprender las diferentes características de los
estándares Ethernet full-duplex.

Con esta sección se concluye la lección. En la siguiente lección se presenta la conmutación LAN. La
primera sección describe la segmentación LAN.

4.2 Introducción a la conmutación LAN
4.2.1 Segmentación LAN




                                                  Figura 1




                                                  Figura 2

100
CCNA - Cisco Certified Network Associate                                            MicroCisco - staky
En esta sección se explica la segmentación LAN. La figura muestra un ejemplo de una red Ethernet
segmentada. La red consta de quince computadores. De esos quince computadores, seis son servidores y
nueve son estaciones de trabajo. Cada segmento utiliza el método de acceso CSMA/CD y mantiene el
tráfico entre los usuarios del segmento. Cada segmento se considera como su propio dominio de colisión.
La segmentación permite que la congestión de red se reduzca de forma significativa dentro de cada
segmento. Al transmitir datos dentro de un segmento, los dispositivos dentro de ese segmento comparten el
ancho de banda total. Los datos que pasan entre los segmentos se transmiten a través del backbone de la
red por medio de un puente, router o switch.

En la siguiente sección se analizan los puentes.

4.2.2 Segmentación LAN con puentes
En esta sección se describen las funciones principales de un puente en una LAN.




                                                   Figura 1




                                                   Figura 2


                                                                                                     101
CCNA - Cisco Certified Network Associate                                             MicroCisco - staky
Los puentes son dispositivos de Capa 2 que envían tramas de datos basados en la dirección MAC. Los
puentes leen la dirección MAC origen de los paquetes de datos para detectar los dispositivos en cada
segmento. Las direcciones MAC se utilizan entonces para construir una tabla de puenteo. Esto permite que
los puentes bloqueen paquetes que no necesitan salir del segmento local.

Aunque los puentes son transparentes para los otros dispositivos de red, la latencia de una red aumenta en
un diez a treinta por ciento cuando se utiliza un puente. Este aumento en la latencia se debe a las
decisiones que toman los puentes antes de que se envíen las tramas. Un puente se clasifica como un
dispositivo de almacenamiento y envío. Los puentes examinan el campo de dirección destino y calculan la
verificación por redundancia cíclica (CRC) en el campo de Secuencia de Verificación de Tramas antes de
enviar la trama. Si el puerto destino se encuentra ocupado, el puente puede almacenar la trama
temporalmente hasta que el puerto esté disponible.

En la sección siguiente se analizan los routers.

4.2.3 Segmentación de LAN con routers
En esta sección se explica de qué manera se utilizan los routers para segmentar una LAN.

Los routers proporcionan segmentación de red que agrega un factor de latencia del veinte al treinta por
ciento a través de una red conmutada. Esta mayor latencia se debe a que el router opera en la capa de red
y usa la dirección IP para determinar la mejor ruta al nodo de destino. La Figura muestra un router Cisco.




                                                   Figura 1




                                                   Figura 2


102
CCNA - Cisco Certified Network Associate                                            MicroCisco - staky
Los puentes y switches proporcionan segmentación dentro de una sola red o subred. Los routers
proporcionan conectividad entre redes y subredes.

Además, los routers no envían broadcasts, mientras que los switches y puentes deben enviar tramas de
broadcast.

Las Actividades de Medios Interactivos ayudarán a los estudiantes a familiarizarse con los routers Cisco
2621 y 3640.

En la sección siguiente se analizan los switches.

4.2.4 Segmentación de LAN con switches
En esta sección se explica de qué manera se utilizan los switches para segmentar una LAN.

Los switches reducen la escasez de ancho de banda y los cuellos de botella en la red, como los que surgen
entre varias estaciones de trabajo y un servidor de archivos remoto. La Figura   muestra un switch Cisco.
Los switches segmentan las LAN en microsegmentos, lo que reduce el tamaño de los dominios de colisión.
Sin embargo, todos los hosts conectados a un switch siguen en el mismo dominio de broadcast.




                                                    Figura 1




                                                    Figura 2

En una LAN Ethernet totalmente conmutada, los nodos de origen y destino funcionan como si fueran los
únicos nodos de la red. Cuando estos dos nodos establecen un enlace o circuito virtual, tienen acceso al
ancho de banda máximo disponible. Estos enlaces proporcionan una tasa de transferencia mucho mayor

                                                                                                     103
CCNA - Cisco Certified Network Associate                                              MicroCisco - staky
que las LAN de Ethernet conectadas por puentes o hubs. Este circuito de red virtual se establece dentro
del switch y existe solamente cuando los dos nodos necesitan comunicarse.




                                                 Figura 3

En la siguiente sección se explica la función de un switch en una LAN.

4.2.5 Operaciones básicas de un switch
En esta sección se describen las funciones básicas de un switch en una LAN.

La conmutación es una tecnología que reduce la congestión en las LAN Ethernet, Token Ring y la Interfaz
de datos distribuida por fibra (FDDI). Los switches utilizan la microsegmentación para reducir los dominios
de colisión y el tráfico de red. Esta reducción da como resultado un uso más eficiente del ancho de banda y
mayor tasa de transferencia. Con frecuencia, se utilizan los switches de LAN para reemplazar los hubs
compartidos y están diseñados para funcionar con infraestructuras de cable ya instaladas.




                                                 Figura 1

Las siguientes son las dos operaciones básicas que realizan los switches:
    • Conmutación de tramas de datos: Los switches reciben tramas en una interfaz, seleccionan el
        puerto correcto por el cual enviar las tramas, y entonces envían la trama de acuerdo a la selección
        de ruta.
    • Mantenimiento de operaciones de switch: Los switches elaboran y mantienen las tablas de envío.
        Los switches también elaboran y mantienen una topología sin bucles en toda la LAN.

Las Figuras   a   muestran las operaciones básicas de un switch.

104
CCNA - Cisco Certified Network Associate              MicroCisco - staky




                                           Figura 2




                                           Figura 3




                                           Figura 4

                                                                    105
CCNA - Cisco Certified Network Associate                     MicroCisco - staky




                                                  Figura 5




                                                  Figura 6

En la siguiente sección se analiza la latencia.

4.2.6 Latencia del switch Ethernet




                                                  Figura 1

106
CCNA - Cisco Certified Network Associate                                               MicroCisco - staky
En esta sección se explica de qué manera los switches Ethernet contribuyen a la latencia.

La latencia de switch es el período transcurrido desde el momento que una trama entra a un switch hasta
que la trama sale del switch. La latencia se relaciona directamente con el proceso de conmutación y el
volumen de tráfico.

La latencia se mide en fracciones de segundo. Los dispositivos de red operan a velocidades increiblemente
rápidas, de manera que cada nanosegundo adicional de latencia afecta de forma adversa el desempeño de
la red.

En la siguiente sección se describe la conmutación de Capa 2 y Capa 3

4.2.7 Conmutación de Capa 2 y Capa 3
En esta sección se muestra a los estudiantes cómo se produce la conmutación en las capas de enlace de
datos y de red.

Los routers y los switches de Capa 3 utilizan direcciones IP para enrutar un paquete. Los switches LAN o de
la Capa 2 envían tramas en base a la información de la dirección MAC. Se puede decir que en la actualidad
los términos conmutación de Capa 3 y enrutamiento se utilizan con frecuencia de manera indistinta.

Existen dos métodos de conmutación de trama de datos: la conmutación de Capa 2 y de Capa 3. Los
routers y los switches de Capa 3 utilizan la conmutación de Capa 3 para conmutar los paquetes. Los
switches de Capa 2 y los puentes utilizan la conmutación de Capa 2 para enviar tramas.

La diferencia entre la conmutación de Capa 2 y Capa 3 es el tipo de información que se encuentra dentro de
la trama y que se utiliza para determinar la interfaz de salida correcta. La conmutación de la Capa 2 se basa
en la información de la dirección MAC. La conmutación de la Capa 3 se basa en las direcciones de la capa
de red o en las direcciones IP. Las funciones y la funcionalidad de los switches de Capa 3 y los routers son
muy parecidas. La única diferencia importante entre la operación de conmutación de paquetes de un router
y de un switch de Capa 3 es la implementación física. En los routers de propósito general, la conmutación
de paquetes se produce en el software, mediante motores basados en el microprocesador, mientras que un
switch de Capa 3 realiza el envío de paquetes por medio del hardware de circuito integrado de aplicación
específica (ASIC). La conmutación de la Capa 2 busca una dirección MAC destino en el encabezado de la
trama y envía la trama a la interfaz o puerto apropiado basándose en la dirección MAC de la tabla de
conmutación. La tabla de conmutación se encuentra en la Memoria de contenido direccionable (CAM). Si
el switch de Capa 2 no sabe dónde enviar la trama, envía la trama en broadcast por todos los puertos hacia
la red, excepto por el puerto por el que se recibió la trama. Cuando se recibe una respuesta, el switch
registra la nueva dirección en la CAM.




                                                  Figura 1


                                                                                                        107
CCNA - Cisco Certified Network Associate                                                MicroCisco - staky
La conmutación de Capa 3 es una función de la capa de red. La información de encabezado de la Capa 3
se examina y el paquete se envía de acuerdo a la dirección IP.




                                                  Figura 2

El flujo de tráfico en una red conmutada o plana es de por sí diferente del flujo de tráfico en una red
enrutada o jerárquica. Las redes jerárquicas ofrecen un flujo de tráfico más flexible que las redes planas.

En la siguiente sección se analizará la conmutación simétrica y asimétrica.

4.2.8 Conmutación simétrica y asimétrica
En esta sección se explica la diferencia que existe entre la conmutación simétrica y asimétrica.

La conmutación LAN se puede clasificar como simétrica o asimétrica según la forma en que el ancho de
banda se asigna a los puertos de conmutación. Un switch simétrico ofrece conexiones conmutadas entre
puertos con el mismo ancho de banda.     Un switch LAN asimétrico proporciona conexiones conmutadas
entre puertos con distinto ancho de banda, tal como una combinación de puertos de 10 Mbps y de 100
Mbps.




                                                  Figura 1

108
CCNA - Cisco Certified Network Associate                                                MicroCisco - staky




                                                  Figura 2

Una conmutación permite la dedicación de más ancho de banda al puerto de conmutación del servidor a fin
de evitar un cuello de botella. Esto permite flujos de tráfico más parejos, donde varios clientes se comunican
con un servidor al mismo tiempo. Se requieren búferes de memoria en un switch asimétrico. El uso de
búferes mantiene las tramas contiguas entre distintos puertos de velocidad de datos.

En la siguiente sección se describen los búferes de memoria.

4.2.9 Búferes de memoria
En esta sección se explica lo que es un búfer de memoria y de qué manera se utiliza.

Un switch Ethernet puede usar una técnica de búferes para almacenar y enviar tramas. Los búferes también
pueden utilizarse cuando el puerto destino está ocupado. El área de la memoria en la que el switch
almacena los datos se denomina "búfer de memoria". Este búfer de memoria puede utilizar dos métodos
para enviar tramas, el búfer de memoria basado en puerto y el búfer de memoria compartida.




                                                  Figura 1

En el búfer de memoria basado en puerto, las tramas se almacenan en colas conectadas a puertos de
entrada específicos. Una trama se transmite al puerto de salida una vez que todas las tramas que están
delante de ella en la cola se hayan transmitido con éxito. Es posible que una sola trama retarde la
transmisión de todas las tramas almacenadas en la memoria debido al tráfico del puerto destino. Este
retardo se produce aunque las demás tramas se puedan transmitir a puertos destino abiertos.

El búfer de memoria compartida deposita todas las tramas en un búfer de memoria común que comparten
todos los puertos del switch. La cantidad de memoria de búfer que requiere un puerto se asigna de forma
dinámica. Las tramas en el búfer se vinculan de forma dinámica al puerto destino. Esto permite la recepción
del paquete por un puerto y la transmisión por otro puerto, sin tener que colocarlo en otra cola.

El switch conserva un mapa de enlaces de trama a puerto que indica por dónde una trama debe
transmitirse. El enlace del mapa se elimina una vez que la trama se haya transmitido con éxito. El búfer de
memoria se comparte. La cantidad de tramas almacenadas en el búfer se encuentra limitada por el tamaño

                                                                                                         109
CCNA - Cisco Certified Network Associate                                               MicroCisco - staky
del búfer de memoria en su totalidad y no se limita a un solo búfer de puerto. Esto permite la transmisión de
tramas más amplias descartando menos tramas. Esto es importante para la conmutación asimétrica, donde
las tramas se intercambian entre puertos de distintas velocidades.

En la siguiente sección se describen dos métodos de conmutación.

4.2.10 Dos métodos de conmutación
En esta sección se presenta la conmutación de almacenamiento y envío y por método de corte.




                                                  Figura 1

Los siguientes dos modos de conmutación están disponibles para el envío de tramas:
    • Almacenamiento y envío: La trama completa se recibe antes de que se realice cualquier tipo de
        envío. Se leen las direcciones destino y origen y se aplican filtros antes de enviar la trama. La
        latencia se produce mientras la trama se está recibiendo. La latencia es mayor con tramas más
        grandes dado que toda la trama debe recibirse antes de que empiece el proceso de conmutación. El
        switch puede verificar toda la trama para ver si hay errores, lo que permite detectar más errores.
    • Método de corte: La trama se envía a través del switch antes de que se reciba la trama completa.
        Como mínimo, la dirección destino de la trama debe leerse antes de que la trama se pueda enviar.
        Este modo reduce la latencia de la transmisión, pero también reduce la detección de errores.

A continuación, presentamos dos formas de conmutación por método de corte:
    • Conmutación rápida: La conmutación rápida ofrece el nivel más bajo de latencia. La conmutación
        rápida envía un paquete inmediatamente después de leer la dirección destino. Como la
        conmutación rápida empieza a realizar los envíos antes de recibir el paquete completo, de vez en
        cuando los paquetes se pueden entregar con errores. Sin embargo, esto ocurre con poca frecuencia
        y además el adaptador de red destino descarta los paquetes defectuosos en el momento de su
        recepción. En el modo rápido, la latencia se mide desde el primer bit recibido al primer bit
        transmitido.
    • Libre de fragmentos: La conmutación libre de fragmentos filtra los fragmentos de colisión antes de
        empezar el envío. Los fragmentos de colisión representan la mayoría de los errores de paquete. En
        una red que funciona correctamente, los fragmentos de colisión deben ser menores de 64 bytes.
        Cualquier cosa superior a 64 bytes es un paquete válido y se recibe generalmente sin errores. La
        conmutación libre de fragmentos espera hasta que se determine si el paquete es un fragmento de
        colisión o no antes de enviar el paquete. En el modo libre de fragmentos, la latencia también se
        mide desde el primer bit recibido al primer bit transmitido.

La latencia de cada modo de conmutación depende de la manera en que el switch envía las tramas. Para
agilizar el envío de la trama, el switch dedica menos tiempo a la verificación de errores. Sin embargo,
reducir la verificación de errores puede resultar en el aumento de la cantidad de retransmisiones.

Con esta sección se concluye la lección. En la siguiente lección se describen los switches Ethernet. La
primera sección explica las principales funciones de los switches.

4.3 Operación de los switches
4.3.1 Funciones de los switches Ethernet
En esta sección se analizan las funciones de los switches de la Capa 2.

Un switch es un dispositivo que conecta los segmentos LAN mediante una tabla de direcciones MAC para
determinar el segmento al que una trama necesita transmitirse. Los switches y los puentes operan en la
capa 2 del modelo OSI.

110
CCNA - Cisco Certified Network Associate              MicroCisco - staky




                                           Figura 1




                                           Figura 2




                                           Figura 3



                                                                    111
CCNA - Cisco Certified Network Associate                                                 MicroCisco - staky
A veces, los switches se denominan puentes multipuerto o hubs de conmutación. Los switches toman
decisiones en base a las direcciones MAC y por lo tanto, son dispositivos de la Capa 2. Por otra parte, los
hubs regeneran las señales de la Capa 1 y las envían por todos los puertos sin tomar ninguna decisión.
Dado que un switch tiene la capacidad de tomar decisiones de selección de la ruta, la LAN se vuelve mucho
más eficiente. Con frecuencia, en una red Ethernet, las estaciones de trabajo están conectadas
directamente al switch. Los switch aprenden qué hosts están conectados a un puerto leyendo la dirección
MAC origen en las tramas. El switch abre un circuito virtual sólo entre los nodos origen y destino. Esto limita
la comunicación a estos dos puertos sin afectar el tráfico en otros puertos. Por su parte, un hub envía datos
fuera de todos sus puertos de manera que todos los hosts puedan ver los datos y tengan que procesarlos,
aunque no sean el destino final de los datos.            Las LAN de alto rendimiento por lo general están
totalmente conmutadas.




                                                   Figura 4




                                                   Figura 5

    •   Un switch concentra la conectividad, convirtiendo a la transmisión de datos en un proceso más
        eficiente. Las tramas se conmutan desde puertos de entrada a puertos de salida. Cada puerto o
        interfaz puede ofrecer el ancho de banda completo de la conexión al host.
    •   En un hub Ethernet típico, todos los puertos conectados a un backplane común o a una conexión
        física dentro del hub y todos los dispositivos adjuntos al hub comparten el ancho de banda de la red.
        Si dos estaciones establecen una sesión que utiliza un nivel significativo del ancho de banda, se
        degrada el rendimiento de la red de todas las demás estaciones conectadas al hub.
    •   Para reducir la degradación, el switch trata cada interfaz como un segmento individual. Cuando las
        estaciones en las distintas interfaces necesitan comunicarse, el switch envía tramas a la velocidad
        máxima que el cable admite, de una interfaz a otra, para asegurarse de que cada sesión reciba el
        ancho de banda completo.

Para conmutar con eficiencia las tramas entre las distintas interfaces, el switch mantiene una tabla de
direcciones. Cuando una trama llega al switch, se asocia la dirección MAC de la estación transmisora con la
interfaz en la cual se recibió.



112
CCNA - Cisco Certified Network Associate                                                MicroCisco - staky
Las principales funciones de los switches Ethernet son:
    • Aislar el tráfico entre los segmentos
    • Obtener un ancho de banda más grande por usuario creando dominios de colisión más pequeños

La primera función, aislar el tráfico entre los segmentos, permite lograr mayor seguridad para los hosts de la
red. Cada segmento utiliza el método de acceso CSMA/CD para mantener el flujo del tráfico de datos entre
los usuarios del segmento. Dicha segmentación permite a varios usuarios enviar información al mismo
tiempo a través de los distintos segmentos sin causar demoras en la red.




                                                  Figura 6




                                                  Figura 7

Al utilizar los segmentos de la red, menos usuarios y/o dispositivos comparten el mismo ancho de banda al
comunicarse entre sí. Cada segmento cuenta con su propio dominio de colisión.          Los switches Ethernet
filtran el tráfico redireccionando los datagramas hacia el puerto o puertos correctos, que están basados en
las direcciones MAC de la Capa 2.

La segunda función se denomina microsegmentación. La microsegmentación permite la creación de
segmentos de red dedicados con un host por segmento. Cada host recibe acceso al ancho de banda
completo y no tiene que competir por la disponibilidad del ancho de banda con otros hosts. Los servidores
más populares se pueden colocar entonces en enlaces individuales de 100-Mbps. Con frecuencia en las
redes de hoy, un switch Fast Ethernet puede actuar como el backbone de la LAN, con hubs Ethernet,
switches Ethernet o hubs Fast Ethernet que ofrecen las conexiones de escritorio en grupos de trabajo. A
medida que aumenta la popularidad de nuevas aplicaciones como por ejemplo las aplicaciones multimedia
de escritorio o las de videoconferencia, algunos equipos de escritorio individuales tendrán enlaces
dedicados de 100-Mbps para la red.




                                                                                                         113
CCNA - Cisco Certified Network Associate                                                  MicroCisco - staky




                                                    Figura 8

La siguiente sección introduce tres modos de transmisión de trama.

4.3.2 Modos de transmisión de la trama




                                                    Figura 1

En esta sección se describen los tres modos principales de transmisión de trama:
    • Método de corte: Un switch que efectúa la conmutación por método de corte sólo lee la dirección
        destino cuando recibe la trama. El switch empieza a enviar la trama antes de que la trama llegue en
        su totalidad. Este modo reduce la latencia de la transmisión pero la detección de errores es pobre. A
        continuación, presentamos dos formas de conmutación por método de corte:
            o Conmutación rápida: La conmutación rápida ofrece el nivel de latencia más bajo, enviando
                 el paquete inmediatamente después de recibir la dirección destino. La latencia se mide
                 desde el primer bit recibido al primer bit transmitido, o bien el primero en entrar y el primero
                 en salir (FIFO). Este modo tiene una detección deficiente de errores de conmutación LAN.
            o Conmutación libre de fragmentos: La conmutación libre de fragmentos filtra los
                 fragmentos de colisión, que constituyen la mayoría de los errores de paquete, antes de
                 iniciar el envío. Por lo general, los fragmentos de colisión son inferiores a 64 bytes. La
                 conmutación libre de fragmentos espera hasta que se determine si el paquete no es un
                 fragmento de colisión antes de enviar el paquete. La latencia también se mide como FIFO.

114
CCNA - Cisco Certified Network Associate                                                MicroCisco - staky
            o  Almacenamiento y envío: La trama completa se recibe antes de que se realice cualquier
               tipo de envío. Se leen las direcciones destino y origen y se aplican filtros antes de enviar la
               trama. La latencia se produce mientras la trama se está recibiendo. La latencia es mayor
               con tramas más grandes dado que toda la trama debe recibirse antes de que empiece el
               proceso de conmutación. El switch tiene suficiente tiempo para verificar los errores, lo que
               permite una mayor detección de los errores.
    •   Método de corte adaptado: Este modo de transmisión es un modo híbrido que es una combinación
        del método de corte con el método de almacenamiento y envío. En este modo, el switch utiliza el
        método de corte hasta que detecta una determinada cantidad de errores. Una vez que se alcanza el
        umbral de error, el switch cambia al modo almacenamiento y envío.




                                                  Figura 2

La Actividad de Medios Interactivos ayudará a los estudiantes a comprender los tres métodos principales de
conmutación.

En la siguiente sección se explica de qué manera los switches obtienen información sobre la red.

4.3.3 De qué manera los switches y los puentes aprenden las direcciones
En esta sección se explica de qué manera los puentes y los switches aprenden las direcciones y envían las
tramas.

Los puentes y los switches sólo envían tramas que necesitan viajar de un segmento LAN a otro. Para lograr
esta tarea, deben aprender qué dispositivos están conectados a qué segmento de la LAN.




                                                  Figura 1

Se considera que un puente es un dispositivo inteligente porque puede tomar decisiones basadas en las
direcciones MAC. Para hacerlo, un puente consulta una tabla de direcciones. Cuando un puente se
enciende, se envían mensajes en broadcast pidiendo a todas las estaciones del segmento local de la red
que respondan. A medida que las estaciones contestan el mensaje de broadcast, el puente va creando una
tabla de direcciones locales. Este proceso se denomina aprendizaje.

Los puentes y los switches aprenden de la siguiente manera:
    • Leyendo la dirección MAC origen de cada trama o datagrama recibidos
    • Registrando el puerto por el cual se recibió la dirección MAC


                                                                                                         115
CCNA - Cisco Certified Network Associate                                               MicroCisco - staky
De esta forma, el puente o el switch aprenden qué direcciones pertenecen a los dispositivos conectados a
cada puerto.

Las direcciones aprendidas y el puerto o interfaz asociado se almacenan en la tabla de direccionamiento. El
puente examina la dirección destino de todas las tramas recibidas. El puente luego explora la tabla de
direcciones en busca de la dirección destino.

    •   La tabla de conmutación se almacena en la Memoria de contenido direccionable (CAM). Éste es un
        tipo de memoria a cuyo contenido se accede rápidamente. CAM se utiliza en las aplicaciones de
        switch para realizar las siguientes funciones: Para obtener y procesar la información de dirección
        desde los paquetes de datos entrantes
    •   Para comparar la dirección destino con una tabla de direcciones almacenada dentro de la misma
        memoria

La CAM almacena direcciones MAC de host y números de puerto asociados. La CAM compara la dirección
MAC destino recibida con el contenido de la tabla CAM. Si la comparación muestra una coincidencia, se
proporciona el puerto y el control de enrutamiento envía el paquete al puerto y dirección correctos.




                                                  Figura 2

Un switch Ethernet puede aprender la dirección de cada dispositivo de la red leyendo la dirección origen de
cada trama transmitida y anotando el puerto por donde la trama se introdujo en el switch. El switch entonces
agrega esta información a su base de datos de envío. Las direcciones se aprenden de forma dinámica. Esto
significa que, a medida que se leen las nuevas direcciones, éstas se aprenden y se almacenan en la CAM.
Cuando no se encuentra una dirección origen en la CAM, se aprende y se almacena para su uso futuro.

Cada vez que una dirección se almacena, se le agrega una marca horaria. Esto permite almacenar las
direcciones durante un período de tiempo determinado. Cada vez que se hace referencia a una dirección o
que se encuentra en CAM, recibe una nueva marca horaria. Las direcciones a las cuales no se hace
referencia durante un determinado período de tiempo, se eliminan de la lista. Al eliminar direcciones
antiguas, CAM mantiene una base de datos de envío precisa y funcional.

La CAM sigue los procesos que se describen a continuación:
    1. Si no se encuentra la dirección, el puente envía la trama por todos los puertos salvo el puerto por el
       cual se recibió la trama. Este proceso se denomina inundación. Es posible el puente haya borrado la
       dirección porque el software del puente se reinició recientemente, quedó sin entradas de
       direcciones en la tabla de direcciones o borró la dirección porque era demasiado antigua. Como el
       puente no sabe qué puerto utilizar para enviar la trama, la enviará por todos los puertos salvo el por
       donde recibió esta trama. Se sobreentiende que no es necesario enviarla al mismo segmento de
       cable por el que la recibió dado que todos los demás equipos o puentes en ese cable ya habrán
       recibido el paquete.
    2. Si se encuentra la dirección en una tabla de direcciones y que la dirección está asociada con el
       puerto en el que se recibió la trama, ésta se descarta. El destino ya lo habrá recibido.

116
CCNA - Cisco Certified Network Associate                                                MicroCisco - staky
    3. Si se encuentra la dirección en una tabla de direcciones y la dirección no está asociada al puerto
       que recibió la trama, el puente envía la trama por el puerto asociado con la dirección.

Si se encuentra la dirección en una tabla de direcciones y la dirección no está asociada al puerto que recibió
la trama, el puente envía la trama por el puerto asociado con la dirección.

En la sección siguiente se describe el proceso utilizado para filtrar tramas.

4.3.4 Proceso de filtrado de tramas por parte de switches y puentes
En esta sección se explica de qué manera los switches y los puentes filtran las tramas. Durante esta
lección, los términos "switch" y "puente" son sinónimos.

La mayoría de los puentes pueden filtrar tramas basándose en cualquier campo de trama de Capa 2. Por
ejemplo, se puede programar un puente para que rechace, sin enviar, todas las tramas que se originan
desde una red en particular. Como la información de la capa de enlace a menudo incluye la referencia de un
protocolo de capa superior, los puentes generalmente pueden hacer filtrado en base a este parámetro.
Además, los filtros pueden ser útiles para manejar paquetes innecesarios de broadcast y de multicast.

Una vez que el puente ha creado la tabla de direcciones local, está listo para operar. Cuando recibe la
trama, examina la dirección destino. Si la dirección de la trama es local, el puente la pasa por alto. Si la
trama tiene la dirección de otro segmento LAN, el puente copia la trama al segundo segmento.

    •   Pasar por alto una trama se denomina filtrar.
    •   Copiar la trama se denomina enviar.

El filtrado básico mantiene las tramas locales como locales y envía las tramas remotas a otro segmento
LAN.

El proceso de filtrado en base a direcciones origen y destino específicas logra lo siguiente:
    • Evita que una estación envíe tramas fuera de su segmento LAN local
    • Detiene todas las tramas "externas" destinadas a una estación en particular, restringiendo por lo
        tanto a las demás estaciones de trabajo con las cuales puede comunicar.

Ambos tipos de filtrado ofrecen algún control sobre el tráfico de internetwork y pueden aumentar la
seguridad.

La mayoría de los puentes Ethernet pueden filtrar las tramas de broadcast y multicast. Los puentes y los
switches que pueden filtrar tramas en base a su dirección MAC también se pueden utilizar para filtrar tramas
Ethernet con direcciones de multicast y broadcast. Este filtrado se logra a través de la implementación de
redes de área local virtuales o VLAN. Las VLAN permiten a los administradores de red evitar la transmisión
de mensajes de multicast y broadcast innecesarios a través de una red. A veces, es posible que un
dispositivos funcione mal y envíe continuamente tramas de broadcast, que se copian por toda la red. Esto
se denomina tormenta de broadcast y puede reducir significativamente el rendimiento de la red. Un puente
que puede filtrar las tramas de broadcast hace que la tormenta de broadcast provoque da        os menores.
En la actualidad, los puentes también pueden filtrar según el tipo de protocolo de capa de red. Esto hace
más difusa la demarcación entre los puentes y los routers. Un router opera en la capa de red mediante un
protocolo de enrutamiento para dirigir el tráfico alrededor de la red. Un puente que implementa técnicas de
filtrado avanzadas normalmente se denomina brouter. Los brouters filtran buscando la información de capa
de red pero no usan un protocolo de enrutamiento.




                                                    Figura 1

La siguiente sección explicará cómo se utilizan los puentes para segmentar una LAN.


                                                                                                         117
CCNA - Cisco Certified Network Associate                                           MicroCisco - staky
4.3.5 ¿Por qué segmentar las LAN?
En esta sección se explican las dos razones principales para segmentar una LAN.

Hay dos motivos fundamentales para dividir una LAN en segmentos. La primera es aislar el tráfico entre
segmentos. La segunda razón es lograr más ancho de banda por usuario mediante la creación de dominios
de colisión más pequeños.




                                                Figura 1




                                                Figura 2

Sin la segmentación LAN, las LAN más grandes que un pequeño grupo de trabajo podrían atascarse
rápidamente con el tráfico y las colisiones.

La segmentación LAN se puede implementar mediante el uso de puentes, switches y routers. Cada uno de
estos dispositivos tiene ventajas y desventajas particulares.

Con la adición de los dispositivos como puentes, switches y routers, la LAN está segmentada en una serie
de dominios de colisión más pequeños. En el ejemplo, se han creado cuatro dominios de colisión.


118
CCNA - Cisco Certified Network Associate                                             MicroCisco - staky
Al dividir redes de gran tamaño en unidades autónomas, los puentes y los switches ofrecen varias ventajas.
Un puente, o switch, reduce el tráfico que experimentan los dispositivos en todos los segmentos conectados
ya que sólo se envía un determinado porcentaje de tráfico. Los puentes y switches reducen el dominio de
colisión pero no el dominio de broadcast.




                                                 Figura 3

Cada interfaz en el router se conecta a una red distinta. Por lo tanto, la inserción del router en una LAN
creará pequeños dominios de colisión y dominios de broadcast más pequeños. Esto sucede porque los
routers no envían los broadcasts a menos que sean programados para hacerlo.

Un switch emplea "microsegmentación" para reducir el dominio de colisión en una LAN. El switch hace esto
creando segmentos de red dedicados o conexiones punto a punto. El switch conecta estos segmentos en
una red virtual dentro del switch.

Este circuito de red virtual existe solamente cuando dos nodos necesitan comunicarse. Esto se denomina
circuito virtual ya que existe sólo cuando es necesario y se establece dentro del switch.

En la siguiente sección se analiza la microsegmentación.

4.3.6 Implementación de la microsegmentación
En esta sección se explican las funciones de un switch en una LAN como resultado de la
microsegmentación.




                                                 Figura 1



                                                                                                      119
CCNA - Cisco Certified Network Associate                                              MicroCisco - staky
Los switches de LAN se consideran puentes multipuerto sin dominio de colisión debido a la
microsegmentación.       Los datos se intercambian a altas velocidades conmutando la trama hacia su
destino. Al leer la información de Capa 2 de dirección MAC destino, los switches pueden realizar
transferencias de datos a altas velocidades de forma similar a los puentes. Esto provoca niveles de latencia
bajos y una alta velocidad para el envío de tramas.




                                                 Figura 2




                                                 Figura 3

La conmutación Ethernet aumenta el ancho de banda disponible en la red. Esto se hace creando segmentos
de red dedicados, o conexiones punto a punto, y conectando estos segmentos en una red virtual dentro del
switch. Este circuito de red virtual existe solamente cuando dos nodos necesitan comunicarse. Esto se
denomina circuito virtual ya que existe sólo cuando es necesario y se establece dentro del switch.

Aunque el switch LAN reduce el tamaño de los dominios de colisión, todos los hosts conectados al switch
pertenecen al mismo dominio de broadcast. Por lo tanto, un broadcast emitido de un nodo seguirá siendo
percibido por todos los demás nodos conectados a través del switch LAN.

Los switches son dispositivos de enlace de datos que, al igual que los puentes, permiten la interconexión de
múltiples segmentos físicos de LAN para formar una sola red de mayor tamaño. De forma similar a los
puentes, los switches envían e inundan el tráfico basándose en las direcciones MAC. Dado que la
conmutación se ejecuta en el hardware en lugar del software, es significativamente más veloz. Cada puerto
de switch puede considerarse como un micropuente que actúa como un puente distinto y ofrece el ancho de
banda completo del medio a cada host.

120
CCNA - Cisco Certified Network Associate                                               MicroCisco - staky




                                                      Figura 4

En la siguiente sección se analizan las colisiones.

4.3.7 Switches y dominios de colisión
En esta sección se estudian las colisiones, que son una de las principales desventajas de las redes Ethernet
802.3.

Las colisiones se producen cuando dos hosts transmiten tramas de forma simultánea. Cuando se produce
una colisión, las tramas transmitidas se dañan o se destruyen en la colisión. Los hosts transmisores
detienen la transmisión por un tiempo aleatorio, conforme a las reglas de Ethernet 802.3 de CSMA/CD. El
exceso de colisiones puede hacer que las redes resulten improductivas.




                                                      Figura 1



                                                                                                       121
CCNA - Cisco Certified Network Associate                                              MicroCisco - staky
El área de red donde se originan las tramas y se producen las colisiones se denomina dominio de colisión.
Todos los entornos de medios compartidos son dominios de colisión. Cuando un host se conecta a un
puerto de switch, el switch crea una conexión dedicada. Esta conexión se considera como un dominio de
colisión individual. Por ejemplo, si un switch de doce puertos tiene un dispositivo conectado a cada puerto,
entonces se crean doce dominios de colisión.




                                                 Figura 2




                                                 Fugura 3




                                                 Figura 4



122
CCNA - Cisco Certified Network Associate                                                MicroCisco - staky
Un switch crea una tabla de conmutación al aprender las direcciones MAC de los hosts que están
conectados a cada puerto de switch.      Cuando dos hosts conectados desean comunicarse entre sí, el
switch analiza la tabla de conmutación y establece una conexión virtual entre los puertos. El circuito virtual
se mantiene hasta que la sesión se termina.

En la Figura , el Host B y el Host C desean comunicarse entre sí. El switch crea la conexión virtual,
conocida como microsegmento. El microsegmento se comporta como una red de sólo dos hosts, un host
que envía y otro que recibe, y se utiliza el máximo ancho de banda disponible.




                                                  Figura 5

Los switches reducen las colisiones y aumentan el ancho de banda en los segmentos de red ya que ofrecen
un ancho de banda dedicado para cada segmento de red.

En la siguiente sección se analizan tres métodos de transmisión de datos en una red.

4.3.8 Switches y dominios de broadcast
En esta sección se describen tres métodos de transmisión de datos que se utilizan en una red. La forma de
comunicación más común se realiza por transmisión unicast. En una transmisión unicast, un transmisor
intenta comunicarse con un receptor.

Otra forma de comunicarse se conoce como transmisión multicast. La transmisión multicast se produce
cuando un transmisor trata de comunicarse con sólo un subconjunto o un grupo del segmento.




                                                  Figura 1




                                                                                                         123
CCNA - Cisco Certified Network Associate                                                MicroCisco - staky
La última forma de comunicarse es envío en broadcast. La transmisión en broadcast se produce cuando un
transmisor trata de comunicarse con todos los receptores de la red. La estación servidora envía un mensaje
y todos los que se encuentran en el segmento reciben el mensaje.

Cuando un dispositivo desea enviar un broadcast de Capa 2, la dirección MAC destino en la trama se
establece en sólo unos. Una dirección MAC de sólo unos es FF:FF:FF:FF:FF:FF en números
hexadecimales. Al configurar el destino en este valor, todos los dispositivos aceptarán y procesarán la trama
de broadcast.

El dominio de broadcast de la Capa 2 se conoce como dominio MAC de broadcast. El dominio MAC de
broadcast incluye todos los dispositivos de la LAN que reciben broadcasts de trama a través de un host a
todas las demás máquinas en la LAN.

El switch es un dispositivo de la Capa 2 cuando un switch recibe un broadcast, lo envía por cada puerto del
switch salvo por el puerto receptor. Cada dispositivo adjunto debe procesar la trama de broadcast. Esto
lleva a la reducción de la eficiencia de red, dado que se utiliza el ancho de banda disponible con propósitos
de enviar un broadcast.




                                                  Figura 2

Cuando se conectan dos switches, el dominio de broadcast aumenta. En este ejemplo, una trama de
broadcast se envía a todos los puertos conectados al Switch 1. El Switch 1 está conectado al Switch 2. La
trama se propaga a todos los dispositivos conectados al Switch 2.

El resultado general es una reducción del ancho de banda disponible. Esto ocurre porque todos los
dispositivos en el dominio de broadcast deben recibir y procesar la trama de broadcast.

Los routers son dispositivos de la Capa 3 los routers no propagan los broadcasts. Los routers se utilizan
para segmentar los dominios de colisión y de broadcast.

En la siguiente sección se explica cómo se conecta una estación de trabajo a una LAN.

4.3.9 Comunicación entre los switches y la estación de trabajo
En esta sección se explica cómo los switches obtienen información sobre las estaciones de trabajo en una
LAN.

Cuando una estación de trabajo se conecta a una LAN, no se preocupa por los demás dispositivos que
estén conectados a los medios de la LAN. La estación de trabajo simplemente transmite las tramas de datos
a los medios de la red mediante una NIC.




124
CCNA - Cisco Certified Network Associate                                                MicroCisco - staky
La estación de trabajo se puede conectar directamente a otra estación de trabajo con un cable de
interconexión cruzada. Los cables de interconexión cruzada se utilizan para conectar los siguientes
dispositivos:
     • Estación de trabajo a estación de trabajo
     • Switch a switch
     • Switch a hub
     • Hub a hub
     • Router a router
     • Router a PC




                                                   Figura 1




                                                   Figura 2

Los cables de conexión directa se utilizan para conectar los siguientes dispositivos:
    • Switch a router
    • Switch a estación de trabajo o servidor
    • Hub a estación de trabajo o servidor



                                                                                                      125
CCNA - Cisco Certified Network Associate                                              MicroCisco - staky
Los switches son dispositivos de la Capa 2 que usan la inteligencia para aprender las direcciones MAC de
los dispositivos conectados a los puertos del switch. Estos datos se introducen en una tabla de
conmutación. Una vez que la tabla se completa, el switch puede leer la dirección MAC destino de una trama
de datos que llega a un puerto y enviarla inmediatamente.        Hasta que un dispositivo no empieza a
transmitir, el switch no sabe su dirección MAC.




                                                 Figura 3

Los switches ofrecen una escalabilidad significativa en una red y se pueden conectar directamente. La
Figura muestra una situación de transmisión de trama que utiliza una red multiswitch.




                                                 Figura 4

Con esta sección se concluye la lección. En la siguiente sección se resumen los puntos principales de este
módulo.

Resumen
En esta sección se resumen los temas analizados en este módulo.

Ethernet es la arquitectura LAN más común y fue diseñada para transmitir datos entre los dispositivos de
una red. Originalmente, Ethernet era una tecnología half duplex. Mediante la tecnología half-duplex, un host
podía transmitir o recibir directamente pero no al mismo tiempo. Cuando dos o más hosts Ethernet
transmiten al mismo tiempo en un medio compartido, el resultado es una colisión. El tiempo que tarda una
trama o a un paquete en viajar de la estación origen al destino final se conoce como latencia o retardo. Las
tres fuentes de latencia incluyen el retardo NIC, el retardo de propagación real y el retardo debido a
dispositivos de red específicos.




126
CCNA - Cisco Certified Network Associate                                               MicroCisco - staky
El tiempo de bit es la unidad básica de tiempo en la cual se puede enviar un solo bit. Debe de existir un
período mínimo durante el cual el bit está activado o desactivado para que el dispositivo pueda reconocer
un uno o un cero binario.

La atenuación significa que una señal se debilita a medida que recorre la red. Esto limita la distancia que
una LAN puede abarcar. Un repetidor puede extender la distancia de una LAN pero también tendrá un
efecto negativo sobre el rendimiento general de la LAN.

La transmisión full-duplex entre estaciones se logra por medio de conexiones Ethernet punto a punto. La
transmisión full-duplex ofrece un entorno de transmisión libre de colisiones. Ambas estaciones pueden
transmitir y recibir al mismo tiempo, no existen negociaciones para el ancho de banda. La infraestructura de
cable existente se puede utilizar siempre y cuando el medio cumpla con los estándares Ethernet mínimos.

La segmentación divide una red en unidades más pequeñas para reducir la congestión de la red y mejorar
la seguridad. El método de acceso CSMA/CD en cada segmento mantiene el tráfico entre los usuarios. La
segmentación con un puente de Capa 2 es transparente para otros dispositivos de red pero la latencia
aumenta significativamente. Cuanto más trabajo realiza un dispositivo de red, más latencia podrá introducir
el dispositivo en la red. Los routers ofrecen segmentación de redes pero pueden agregar un factor de
latencia de 20% a 30% sobre una red conmutada. Esta mayor latencia se debe a que el router opera en la
capa de red y usa la dirección IP para determinar la mejor ruta al nodo de destino. Un switch puede
segmentar una LAN en microsegmentos que disminuyen el tamaño de los dominios de colisión. Sin
embargo, todos los hosts conectados al switch siguen estando en el mismo dominio de broadcast.

La conmutación es una tecnología que reduce la congestión en las LAN Ethernet, Token Ring y la Interfaz
de datos distribuida por fibra (FDDI). La conmutación es el proceso de recibir una trama que llega de una
interfaz y enviarla a través de otra interfaz. Los routers utilizan la conmutación de Capa 3 para enrutar un
paquete. Los switches utilizan conmutación de Capa 2 para enviar tramas. Un switch simétrico ofrece
conexiones conmutadas entre puertos con el mismo ancho de banda. Un switch LAN asimétrico proporciona
conexiones de conmutación entre puertos con distinto ancho de banda por ejemplo, una combinación de
puertos de 10 Mbps y de 100 Mbps.

Un búfer de memoria es un área de la memoria donde el switch almacena datos. Puede utilizar dos métodos
para enviar tramas, el búfer de memoria basado en puerto y el búfer de memoria compartida.

Existen dos modos que se utilizan para enviar tramas. El almacenamiento y envío recibe la trama completa
antes de enviarla mientras que el método de corte envía la trama a medida que la va recibiendo, reduciendo
de esta manera la latencia. Conmutación rápida y libre de fragmentos son dos formas de envío de método
de corte.




                                                                                                       127
CCNA - Cisco Certified Network Associate   MicroCisco - staky




128
CCNA - Cisco Certified Network Associate                                               MicroCisco - staky


Módulo 5: Switches
Descripción general
La tarea de diseñar una red puede ser una tarea fascinante e implica mucho más que simplemente conectar
dos computadoras entre sí. Una red requiere muchas funciones para que sea confiable, escalable y fácil de
administrar. Para diseñar redes confiables, fáciles de administrar, y escalables, los diseñadores de red
deben darse cuenta de que cada uno de los componentes principales de una red tiene requisitos de diseño
específicos.

El diseño de red se ha vuelto cada vez más difícil a pesar de los avances que se han logrado a nivel del
rendimiento de los equipos y las capacidades de los medios. El uso de distintos tipos de medios y de las
LAN que se interconectan con otras redes agrega complejidad al entorno de red. Los buenos diseños de red
permiten mejorar el rendimiento y reducir las dificultades asociadas con el crecimiento y la evolución de la
red.

Una LAN abarca una sola habitación, un edificio o un conjunto de edificios que se encuentran cerca unos de
otros. Un grupo de instalaciones cuyos edificios se encuentran ubicados a corta distancia unos de otros y
que pertenecen a una sola organización se conoce como campus. Los siguientes aspectos de la red deben
ser identificados antes de diseñar una LAN más amplia:
     • Una capa de acceso que conecte los usuarios finales a la LAN
     • Una capa de distribución que ofrezca conectividad basada en políticas entre las LAN de usuario
        final
     • Una capa núcleo que ofrezca la conexión más rápida que sea posible entre los distintos puntos de
        distribución

Cada una de estas capas de diseño de LAN requiere los switches más adecuados para realizar tareas
específicas. Las características, las funciones y las especificaciones técnicas de cada switch varían en
función de la capa de diseño de la LAN para la cual el switch fue creado. Para lograr el mejor rendimiento
de la red, es importante comprender la función de cada capa y luego elegir el switch que mejor se adecua a
los requisitos de la capa.

Este módulo abarca algunos de los objetivos de los exámenes CCNA 640-801 e ICND 640-811.

Los estudiantes que completen este módulo deberán ser capaces de realizar las siguientes tareas:
    • Describir los cuatro principales objetivos del diseño de LAN
    • Enumerar las consideraciones claves en el diseño de la LAN
    • Comprender los pasos en el diseño sistemático de la LAN
    • Comprender los problemas de diseño relacionados con la estructura o la topología de la LAN de las
        Capas 1 a 3
    • Describir el modelo de diseño de tres capas
    • Identificar las funciones de cada capa del modelo de tres capas.
    • Enumerar los switches de capa de acceso Cisco y sus funciones
    • Enumerar los switches de capa de distribución Cisco y sus funciones
    • Enumerar los switches de capa núcleo Cisco y sus funciones

5.1 Diseño de LAN
5.1.1 Objetivos del diseño de LAN
El primer paso en el diseño de una LAN es establecer y documentar los objetivos de diseño. Estos objetivos
son específicos para cada organización o situación. Esta sección describirá los requisitos de la mayoría de
los diseños de red:
    • Funcionalidad: La red debe funcionar. Es decir, debe permitir que los usuarios cumplan con sus
        requisitos laborales. La red debe suministrar conectividad de usuario a usuario y de usuario a
        aplicación con una velocidad y confiabilidad razonables.
    • Escalabilidad: La red debe poder aumentar de tamaño. Es decir, el diseño original debe aumentar
        de tamaño sin que se produzcan cambios importantes en el diseño general.
    • Adaptabilidad: La red debe diseñarse teniendo en cuenta futuras tecnologías. La red no debería
        incluir elementos que limiten la implementación de nuevas tecnologías a medida que éstas van
        apareciendo.

                                                                                                       129
CCNA - Cisco Certified Network Associate                                                  MicroCisco - staky
    •   Facilidad de administración: La red debe estar diseñada para facilitar su monitoreo y
        administración, con el objeto de asegurar una estabilidad de funcionamiento constante.




                                                   Figura 1

En la sección siguiente se analizan algunas de las consideraciones del diseño de una LAN.

5.1.2 Consideraciones del diseño de una LAN
En esta sección se describen algunos factores importantes a considerar en el momento de diseñar una
LAN.
Muchas organizaciones han actualizado sus LAN en la actualidad o planean implementar nuevas LAN. Esta
expansión en el diseño de la LAN se debe al desarrollo de tecnologías de alta velocidad como por ejemplo
el Modo de Transferencia Asíncrona (ATM). Esta expansión también se debe a arquitecturas LAN complejas
que utilizan conmutación de LAN y LAN virtuales (VLAN).

Para maximizar el ancho de banda y el rendimiento disponible de la LAN, deberán tenerse en cuenta las
siguientes consideraciones de diseño de LAN:
    • Función y ubicación de los servidores
    • Temas relacionados con los dominios de colisión
    • Temas de segmentación
    • Temas relacionados con los dominios de broadcast

Los servidores permiten que los usuarios de red se comuniquen y compartan archivos, impresoras y
servicios de aplicación. Los servidores por lo general no operan como estaciones de trabajo. Los servidores
ejecutan sistemas operativos especializados como por ejemplo NetWare, Windows NT, UNIX y Linux. Cada
servidor por lo general está dedicado a una función, por ejemplo, correo electrónico o archivos compartidos.

Los servidores se pueden categorizar en servidores empresariales o servidores de grupo de trabajo. Un
servidor empresarial soporta todos los usuarios en la red ofreciendo servicios tales como correo electrónico
o Sistema de Nombres de Dominio (DNS). El correo electrónico o el DNS son servicios que cualquier
persona de una organización necesita porque son funciones centralizadas. Un servidor de grupo de trabajo
soporta un conjunto específico de usuarios y ofrece servicios como por ejemplo el procesamiento de texto y
capacidades de archivos compartidos.

Como se ve en la Figura , los servidores empresariales deben colocarse en el servicio de distribución
principal (MDF). Siempre que sea posible, el tráfico hacia los servidores empresariales sólo tiene que viajar
hacia el MDF y no transmitirse a través de otras redes. Sin embargo, algunas redes utilizan un núcleo
enrutado o incluso pueden tener un servidor central para los servidores empresariales. En estos casos, el
tráfico de red viaja a través de otras redes y por lo general no se puede evitar. Lo ideal es que los servidores
de grupo de trabajo se coloquen en el servicio de distribución intermedia (IDF) más cercano a los usuarios
que acceden a las aplicaciones en estos servidores. Esto permite al tráfico viajar por la infraestructura de
red hacia un IDF y no afecta a los demás usuarios en ese segmento de red. Los switches LAN de Capa 2
ubicados en el MDF y los IDF deben tener 100 Mbps o más asignados para estos servidores.

Los nodos Ethernet utilizan CSMA/CD. Cada nodo debe disputar con otros nodos para acceder al medio
compartido o al dominio de colisión. Si dos nodos transmiten al mismo tiempo, se produce una colisión.
Cuando se produce una colisión la trama transmitida se elimina y se envía una señal de embotellamiento a
todos los nodos del segmento. Los nodos esperan un período de tiempo al azar y luego vuelven a enviar los
datos. Las colisiones excesivas pueden reducir el ancho de banda disponible de un segmento de red a
treinta y cinco o cuarenta por ciento del ancho de banda disponible




130
CCNA - Cisco Certified Network Associate                                             MicroCisco - staky




                                                Figura 1




                                                Figura 2

La segmentación se realiza cuando un sólo dominio de colisión se divide en dominios de colisión más
pequeños. Los dominios de colisión más pequeños reducen la cantidad de colisiones en un segmento
LAN y permiten una mayor utilización del ancho de banda. Los dispositivos de la Capa 2 como por ejemplo
puentes y switches se pueden utilizar para segmentar una LAN. Los routers pueden lograr esto a nivel de la
Capa 3.




                                                Figura 3

                                                                                                      131
CCNA - Cisco Certified Network Associate                                                MicroCisco - staky
Se produce un broadcast cuando el control de acceso al medio destino (MAC) se configura en FF-FF-FF-
FF-FF-FF. Un dominio de broadcast se refiere al conjunto de dispositivos que reciben una trama de datos
de broadcast desde cualquier dispositivo dentro de este conjunto. Todos los hosts que reciben una trama de
datos de broadcast deben procesarla. Este proceso consume los recursos y el ancho de banda disponible
del host. Los dispositivos de Capa 2 como los puentes y switches reducen el tamaño de un dominio de
colisión. Estos dispositivos no reducen el tamaño del dominio de broadcast. Los routers reducen el tamaño
del dominio de colisión y el tamaño del dominio de broadcast en la Capa 3.




                                                 Figura 4

En la sección siguiente se explica la metodología a seguir para el diseño de una LAN.

5.1.3 Metodología de diseño de una LAN
Para que una LAN sea efectiva y satisfaga las necesidades de los usuarios, se la debe diseñar e
implementar de acuerdo con una serie planificada de pasos sistemáticos. En esta sección se describen los
siguientes pasos:
    • Reunir requisitos y expectativas
    • Analizar requisitos y datos
    • Diseñar la estructura o topología de las Capas 1, 2 y 3 de la LAN
    • Documentar la implementación física y lógica de la red




                                                 Figura 1

132
CCNA - Cisco Certified Network Associate                                               MicroCisco - staky
El proceso destinado a recabar información ayuda a aclarar e identificar cualquier problema de red actual.
Esta información incluye el historial de la organización y su estado actual, el crecimiento proyectado, las
políticas operativas y los procedimientos de administración, los sistemas y procedimientos de oficina y los
puntos de vista de las personas que utilizarán las LAN.

Deberán formularse las siguientes preguntas al reunir la información:
   • ¿Quiénes son las personas que utilizarán la red?
   • ¿Cuál es el nivel de capacitación de estas personas?
   • ¿Cuáles son sus actitudes con respecto a las computadoras y las aplicaciones informáticas?
   • ¿Cuál es el nivel de desarrollo de las políticas documentadas organizacionales?
   • ¿Algunos de los datos han sido declarados críticos para el trabajo?
   • ¿Algunas operaciones han sido declaradas críticas para el trabajo?
   • ¿Cuáles son los protocolos que están permitidos en la red?
   • ¿Sólo se soportan determinados hosts de escritorio?
   • ¿Quién es responsable de las direcciones, la denominación, el diseño de topología y la
       configuración de las LAN?
   • ¿Cuáles son los recursos humanos organizacionales, de hardware y de software?
   • ¿Cómo se vinculan y comparten estos recursos actualmente?
   • ¿Cuáles son los recursos financieros de los que dispone la organización?

La documentación de los requisitos permite una estimación informada de los costos y líneas temporales
para la implementación de diseño de LAN. Es importante comprender los problemas de rendimiento de
cualquier red.




                                                  Figura 2

La disponibilidad mide la utilidad de la red. A continuación, presentamos algunas de las muchas cosas que
afectan la disponibilidad:
    • Tasa de transferencia
    • Tiempo de respuesta
    • Acceso a los recursos

Cada cliente tiene una definición distinta de lo que es la disponibilidad. Por ejemplo, es posible que sea
necesario transportar datos de voz y de vídeo a través de la red. Estos servicios requieren un ancho de
banda mucho mayor que el que está disponible en la red o el backbone. Para aumentar la disponibilidad, se
pueden agregar más recursos pero esto aumenta el costo de la red. Los diseños de red deben suministrar la
mayor disponibilidad posible al menor costo posible.

El siguiente paso en el diseño de red es analizar los requisitos de la red y de sus usuarios. Las necesidades
del usuario de la red cambian constantemente. A medida que se introducen más aplicaciones de red
basadas en voz y vídeo, la presión por aumentar el ancho de banda de la red se torna también más intensa.
. Una LAN que no puede suministrar información veloz y precisa a los usuarios no tiene ninguna utilidad. Se
deben tomar medidas para asegurar que se cumplan los requisitos de información de la organización y de
sus trabajadores.

El siguiente paso es decidir cuál será la topología LAN general que satisface los requisitos del usuario.
En este currículum, nos concentraremos en la topología en estrella y la topología en estrella extendida. La
topología en estrella y la topología en estrella extendida usan la tecnología CSMA/CD Ethernet 802.3. La
topología en estrella CSMA/CD es la configuración dominante en la industria.


                                                                                                        133
CCNA - Cisco Certified Network Associate                                               MicroCisco - staky




                                                  Figura 3




                                                  Figura 4

El diseño de topología LAN se puede dividir en las tres siguientes categorías únicas del modelo de
referencia OSI:
    • Capa de red
    • Capa de enlace de datos
    • Capa física

El paso final en la metodología de diseño LAN es documentar la topología física y lógica de la red. La
topología física de la red se refiere a la forma en que distintos componentes de LAN se conectan entre sí. El
diseño lógico de la red se refiere al flujo de datos que hay dentro de una red. También se refiere a los
esquemas de nombre y dirección que se utilizan en la implementación de la solución de diseño LAN.




                                                  Figura 5

134
CCNA - Cisco Certified Network Associate                              MicroCisco - staky
A continuación, presentamos documentación de diseño LAN importante:
    • Mapa de topología de capa OSI
    • Mapa lógico de LAN
    • Mapa físico de la LAN
    • Planes de distribución
    • Mapa lógico de VLAN
    • Mapa lógico de Capa 3
    • Mapas de dirección




                                              Figura 6




                                              Figura 7




                                                                                    135
CCNA - Cisco Certified Network Associate                                    MicroCisco - staky




                                                Figura 8




                                                Figura 9




                                                Figura 10

En la sección siguiente se analizan algunos temas de diseño de la Capa 1.


136
CCNA - Cisco Certified Network Associate                                             MicroCisco - staky
5.1.4 Diseño de Capa 1
En esta sección se enseña a los estudiantes cómo diseñar la topología de Capa 1 de una red.

Uno de los componentes más importantes a considerar en el diseño de red son los cables.              En la
actualidad, la mayor parte del cableado LAN se basa en la tecnología Fast Ethernet. Fast Ethernet es la
tecnología Ethernet que se ha actualizado de 10 Mbps a 100 Mbps y tiene la capacidad de utilizar la
funcionalidad full-duplex. Fast Ethernet utiliza la topología de bus lógica orientada a broadcast Ethernet
estándar de 10BASE-T, y el método CSMA/CD para direcciones MAC.




                                                Figura 1

Los temas de diseño en la Capa 1 incluyen el tipo de cableado que se debe utilizar (normalmente cable de
cobre o fibra óptica) y la estructura general del cableado. Esto también incluye el estándar TIA/EIA-568-A
para la configuración y conexión de los esquemas de cableado. Los tipos de medios de la Capa 1 incluyen
el par trenzado no blindado (UTP) o el par trenzado blindado (STP) Categoría 5, 5e o 6 10/100BASE-TX y el
cable de fibra óptica 100BaseFX.




                                                Figura 2




                                                Figura 3

                                                                                                      137
CCNA - Cisco Certified Network Associate                                              MicroCisco - staky
Deberá realizarse una evaluación minuciosa de los puntos fuertes y debilidades de las topologías. Una red
tiene la misma efectividad que la de los cables que se utilizan. Los temas de Capa 1 provocan la mayoría
de los problemas de red. Se deberá llevar a cabo una auditoria de cableado cuando se planee realizar
cambios significativos en una red. Esto ayuda a identificar las áreas que requieren actualizaciones y nuevo
cableado.

En todos los diseños de cable se debe utilizar cable de fibra óptica en el backbone y en los conductos
verticales. El cable UTP Categoría 5e se deberá utilizar en los tendidos horizontales. La actualización de
cable debe tener prioridad sobre cualquier otro cambio necesario. Las empresas también deberán
asegurarse de que estos sistemas se implementen de conformidad con estándares de la industria bien
definidos como por ejemplo las especificaciones TIA/EIA-568-A.

El estándar TIA/EIA-568-A especifica que cada dispositivo conectado a la red debe estar conectado a una
ubicación central a través de cableado horizontal. Esto se aplica si todos los hosts que necesitan acceso a
la red se encuentran dentro de un límite de distancia de 100 metros (328 pies) para el UTP Ethernet
Categoría 5e.

En una topología en estrella simple con un solo armario del cableado, el MDF incluye uno o más paneles de
conexión cruzada horizontal (HCC).        Los cables de conexión HCC se utilizan para conectar el cableado
horizontal de Capa 1 con los puertos del switch LAN de Capa 2. El puerto uplink del switch LAN, basado en
el modelo, está conectado al puerto Ethernet del router de Capa 3 con un cable de conexión. En este punto,
el host final tiene una conexión física completa hacia el puerto del router.




                                                 Figura 4




                                                 Figura 5

138
CCNA - Cisco Certified Network Associate                                            MicroCisco - staky
Cuando los hosts de las redes de mayor tamaño están ubicados fuera del límite de 100 metros (328ft.) para
el UTP Categoría 5e, se requiere más de un armario de cableado. La presencia de varios armarios de
cableado implica la existencia de múltiples áreas de captación. Los armarios secundarios de cableado se
denominan IDF.      Los estándares TIA/EIA -568-A especifican que los IDF se deben conectar al MDF
utilizando cableado vertical, también denominado cableado backbone.       Se utiliza un cable de conexión
cruzada vertical (VCC) para interconectar los diversos IDF con el MDF central. Se utiliza normalmente el
cable de fibra óptica debido a que las longitudes del cable vertical son generalmente más largas que el
límite de 100metros (328 pies) del cable UTP Categoría 5e.




                                                Figura 6




                                                Figura 7

El diagrama lógico es el modelo de topología de red sin todos los detalles de la instalación exacta del
cableado. El diagrama lógico es el mapa de ruta básico de la LAN que incluye los siguientes elementos:
    • Especificar las ubicaciones e identificaciones de los armarios de cableado MDF e IDF.
    • Documentar el tipo y la cantidad de cables que se utilizan para interconectar los IDF con el MDF.



                                                                                                     139
CCNA - Cisco Certified Network Associate                                                MicroCisco - staky
    •     Documentar la cantidad de cables de repuesto que están disponibles para aumentar el ancho de
          banda entre los armarios de cableado. Por ejemplo, si el cableado vertical entre el IDF 1 y el MDF
          se ejecuta a un 80% de su uso, se pueden utilizar dos pares adicionales para duplicar la capacidad.
      •   Proporcionar documentación detallada sobre todos los tendidos de cable, los números de
          identificación y en cuál de los puertos del HCC o VCC termina el tendido de cableado.




                                                   Figura 8




                                                   Figura 9

El diagrama lógico es esencial para diagnosticar los problemas de conectividad de la red. Si la habitación
203 pierde conectividad a la red, el plan de distribución muestra que la habitación tiene un tendido de cable
203-1, que se termina en el puerto 13 de HCC1. Se pueden utilizar analizadores de cables para determinar
las fallas de la Capa 1. De haber alguna, uno de los dos tendidos se puede utilizar para reestablecer la
conectividad y ofrecer tiempo para diagnosticar las fallas del tendido 203-1.

En la sección siguiente se analizan algunos temas de diseño de la Capa 2.

5.1.5 El diseño de Capa 2
En esta sección se analizan algunas consideraciones de diseño importantes de la Capa 2.

El propósito de los dispositivos de la Capa 2 en la red es conmutar tramas basadas en sus direcciones MAC
destino, ofrecer detección de errores y reducir la congestión en la red. Los dos dispositivos de networking
de Capa 2 más comunes son los puentes y switches LAN. Los dispositivos de la Capa 2 determinan el
tamaño de los dominios de colisión.

Las colisiones y el tamaño de los dominios de colisión son dos factores que afectan de forma negativa el
rendimiento de una red.   La microsegmentación de la red reduce el tamaño de los dominios de colisión y
reduce las colisiones. La microsegmentación se implementa a través del uso de puentes y switches. El

140
CCNA - Cisco Certified Network Associate                                           MicroCisco - staky
objetivo es aumentar el rendimiento de un grupo de trabajo o de un backbone. Los switches se pueden
utilizar junto con hubs para suministrar el nivel de rendimiento adecuado para distintos usuarios y
servidores.




                                                Figura 1




                                                Figura 2




                                                Figura 3

Otra característica importante de un switch LAN es la forma en que puede asignar ancho de banda por
puerto. Esto permite ofrecer más ancho de banda para el cableado vertical, los uplinks y los servidores.
Este tipo de conmutación se conoce como conmutación asimétrica. La conmutación asimétrica proporciona
conexiones de conmutación entre puertos con distinto ancho de banda por ejemplo, una combinación de


                                                                                                    141
CCNA - Cisco Certified Network Associate                                              MicroCisco - staky
puertos de 10 Mbps y de 100 Mbps. La conmutación simétrica ofrece conexiones conmutadas entre puertos
de ancho de banda similar.

La capacidad deseada de un tendido de cable vertical es mayor que la de un tendido de cable horizontal. La
instalación de un switch LAN en MDF e IDF, permite al tendido de cable vertical administrar el tráfico de
datos que se transmiten desde el MDF hasta el IDF.          Los tendidos horizontales entre el IDF y las
estaciones de trabajo utilizan UTP Categoría 5e. Una derivación de cableado horizontal debería ser superior
a 100 metros (328 pies). En un entorno normal, 10 Mbps es lo adecuado para la derivación del cableado
horizontal. Los switches LAN asimétricos permiten la mezcla de los puertos 10-Mbps y 100-Mbps en un solo
switch.




                                                 Figura 4




                                                 Figura 5

La nueva tarea consiste en determinar el número de puertos de 10 Mbps y 100 Mbps que se necesitan en el
MDF y cada IDF. Esto se logra revisando los requisitos del usuario para la cantidad de derivaciones de
cable horizontal por habitación y la cantidad de derivaciones totales en cualquier área de captación. Esto
incluye la cantidad de tendidos de cable vertical. Por ejemplo, digamos que los requisitos para el usuario

142
CCNA - Cisco Certified Network Associate                                               MicroCisco - staky
establecen que se deben instalar cuatro tendidos de cable horizontal en cada habitación. El IDF que brinda
servicios a un área de captación abarca 18 habitaciones. Por lo tanto, cuatro derivaciones en cada una de
las 18 habitaciones es igual a 4x18 ó 72 puertos de switch LAN.

El tamaño de un dominio de colisión se determina por la cantidad de hosts que se conectan físicamente a
cualquier puerto en el switch. Esto también afecta la cantidad de ancho de banda de la red que está
disponible para cualquier host. En una situación ideal, hay solamente un host conectado a un puerto de
switch LAN. El dominio de colisión consistiría solamente en el host origen y el host destino. El tamaño del
dominio de colisión sería de dos. Debido al pequeño tamaño de este dominio de colisión, prácticamente no
se producen colisiones cuando alguno de los dos hosts se comunica con el otro. Otra forma de implementar
la conmutación LAN es instalar hubs de LAN compartidos en los puertos del switch. Esto permite a varios
hosts conectarse a un solo puerto de switch.       Todos los hosts conectados al hub de LAN compartido
comparten el mismo dominio de colisión y el mismo ancho de banda. Esto significa que las colisiones
podrían producirse con más frecuencia.




                                                 Figura 6

Los hubs de medios compartidos, generalmente, se utilizan en un entorno de switch LAN para crear más
puntos de conexión al final de los tendidos de cableado horizontal.




                                                 Figura 7

Los hubs de medios compartidos, generalmente, se utilizan en un entorno de switch LAN para crear más
puntos de conexión al final de los tendidos de cableado horizontal. Ésta es una situación aceptable pero que
debe tomarse con precaución. Los dominios de colisión deben mantenerse pequeños y el ancho de banda


                                                                                                       143
CCNA - Cisco Certified Network Associate                                              MicroCisco - staky
hacia el host se debe suministrar de acuerdo con las especificaciones establecidas en la fase de requisitos
del proceso de diseño de red.




                                                 Figura 8

En la sección siguiente se analizan algunos temas de diseño de la Capa 3.

5.1.6 Diseño de Capa 3
En esta sección se analizan algunas consideraciones de diseño de la Capa 3.

Un router es un dispositivo de Capa 3 que se considera como uno de los dispositivos más poderosos en la
topología de red.




                                                 Figura 1

Los dispositivos de la Capa 3 se pueden utilizar para crear segmentos LAN únicos. Los dispositivos de
Capa 3 permiten la comunicación entre los segmentos basados en las direcciones de Capa 3, como por
ejemplo direcciones IP. La implementación de los dispositivos de Capa 3 permite la segmentación de la LAN


144
CCNA - Cisco Certified Network Associate                                               MicroCisco - staky
en redes lógicas y físicas exclusivas. Los routers también permiten la conectividad a las WAN como, por
ejemplo, Internet.

El enrutamiento de Capa 3 determina el flujo de tráfico entre los segmentos de red física exclusivos basados
en direcciones de Capa 3. Un router envía paquetes de datos basados en direcciones destino. Un router no
envía broadcasts basados en LAN, tales como las peticiones ARP. Por lo tanto, la interfaz del router se
considera como el punto de entrada y salida de un dominio de broadcast y evita que los broadcasts lleguen
hasta los otros segmentos LAN.

Los routers ofrecen escalabilidad dado que sirven como cortafuegos para los broadcasts y pueden dividir las
redes en subredes, basadas en direcciones de Capa 3.




                                                  Figura 2

Para decidir si es conveniente utilizar routers o switches, es importante determinar el problema que necesita
resolverse. Si el problema está relacionado con el protocolo en lugar de temas de contención, entonces, los
routers son una solución apropiada. Los routers solucionan los problemas de broadcasts excesivos,
protocolos que no son escalables, temas de seguridad y direccionamiento de la capa de red. Sin embargo,
los routers son más caros y más difíciles de configurar que los switches.




                                                  Figura 3

La Figura  muestra un ejemplo de implementación con múltiples redes. Todo el tráfico de datos desde la
Red 1 destinado a la Red 2 debe atravesar el router. En esta implementación, hay dos dominios de

                                                                                                        145
CCNA - Cisco Certified Network Associate                                            MicroCisco - staky
broadcast. Las dos redes tienen esquemas de direccionamiento de red de Capa 3 únicos. Se pueden crear
varias redes físicas si el cableado horizontal y el cableado vertical se conectan al switch de Capa 2
apropiado. Esto se puede hacer con cables de conexión. Esta implementación también ofrece un diseño de
seguridad sólido dado que todo el tráfico que llega a y que sale de la LAN pasa a través del router.

Una vez que se desarrolla el esquema de direccionamiento IP para un cliente, éste se debe documentar con
precisión. Se debe establecer una convención estándar para el direccionamiento de hosts importantes en la
red.      Este esquema de direccionamiento debe ser uniforme en toda la red. Los mapas de
direccionamiento ofrecen una instantánea de la red.    Los mapas físicos de la red ayudan a diagnosticar
las fallas de la red.




                                                Figura 4




                                                Figura 5




                                                Figura 6




146
CCNA - Cisco Certified Network Associate                                             MicroCisco - staky




                                                Figura 7

La implementación de las VLAN combina las conmutación de Capa 2 y las tecnologías de enrutamiento de
Capa 3 para limitar tanto los dominios de colisión como los dominios de broadcast. Las VLAN también
ofrecen seguridad con la creación de grupos VLAN que se comunican con otras VLAN a través de routers.




                                                Figura 8

Una asociación de puerto físico se utiliza para implementar la asignación de VLAN. Los puertos P1, P4 y P6
han sido asignados a la VLAN 1. La VLAN 2 tiene los puertos P2, P3 y P5. La comunicación entre la VLAN1
y la VLAN2 se puede producir solamente a través del router. Esto limita el tamaño de los dominios de
broadcast y utiliza el router para determinar si la VLAN 1 puede comunicarse con la VLAN 2.




                                                                                                      147
CCNA - Cisco Certified Network Associate                                              MicroCisco - staky




                                                 Figura 9

Con esta sección se concluye la lección. En la lección siguiente se describen los switches de LAN. En la
primera sección se describe el modelo de diseño jerárquico.

5.2 Switches de LAN
5.2.1 Descripción general de las LAN conmutadas y la capa de acceso
La construcción de una LAN que satisfaga las necesidades tanto de las organizaciones medianas como
grandes tiene muchas más probabilidades de ser exitosa si se utiliza un modelo de diseño jerárquico. En
esta sección se analizan las tres capas del modelo de diseño jerárquico:
    • La capa de acceso proporciona a los usuarios de grupos de trabajo acceso a la red.
    • La capa de distribución brinda conectividad basada en políticas.
    • La capa núcleo proporciona transporte óptimo entre sitios. A la capa núcleo a veces se la denomina
        backbone.




                                                 Figura 1

Este modelo jerárquico se aplica a cualquier diseño de red. Es importante darse cuenta de que estas tres
capas pueden existir en entidades físicas claras y definidas. Sin embargo, éste no es un requisito. Estas
capas se definen para ayudar a lograr un diseño de red exitoso y representan la funcionalidad que debe
existir en una red.

La capa de acceso es el punto de entrada para las estaciones de trabajo y los servidores de usuario a la
red. En un campus LAN el dispositivo utilizado en la capa de acceso puede ser un switch o un hub.

Si se utiliza un hub, se comparte el ancho de banda. Si se utiliza un switch, entonces el ancho de banda es
dedicado. Si una estación de trabajo o un servidor se conecta directamente a un puerto de switch, entonces
el ancho de banda completo de la conexión al switch está disponible para la computadora conectada. Si un
hub se conecta a un puerto de switch, el ancho de banda se comparte entre todos los dispositivos
conectados al hub.

148
CCNA - Cisco Certified Network Associate                                               MicroCisco - staky




                                                 Figura 2

Las funciones de la capa de acceso también incluyen el filtrado y la microsegmentación de la capa MAC. El
filtrado de la capa MAC permite a los switches dirigir las tramas sólo hacia el puerto de switch que se
encuentra conectado al dispositivo destino. El switch crea pequeños segmentos de Capa 2 denominados
microsegmentos. El dominio de colisión puede ser tan pequeño como el equivalente a dos dispositivos. Los
switches de Capa 2 se utilizan en la capa de acceso.




                                                 Figura 3

La sección siguiente decribe los switches de capa de acceso.

5.2.2 Switches de capa de acceso
En esta sección se explican las funciones de los switches de la capa de acceso.

Los switches de la capa de acceso operan en la Capa 2 del modelo OSI y ofrecen servicios como el de
asociación de VLAN. El principal propósito de un switch de capa de acceso es permitir a los usuarios finales
el acceso a la red. Un switch de capa de acceso debe proporcionar esta funcionalidad con bajo costo y una
alta densidad de puerto.




                                                 Figura 1

Los siguientes switches Cisco se utilizan comúnmente en la capa de acceso:

                                                                                                       149
CCNA - Cisco Certified Network Associate                                                MicroCisco - staky
    •   Serie Catalyst 1900
    •   Serie Catalyst 2820
    •   Serie Catalyst 2950
    •   Serie Catalyst 4000
    •   Serie Catalyst 5000

El switch de las series Catalyst 1900 ó 2820 es un dispositivo de acceso efectivo para redes de campus
medias o pequeñas. El switch serie Catalyst 2950 ofrece acceso efectivo para servidores y usuarios que
requieren un alto ancho de banda. Esto se logra con puertos de switch adaptados para Fast Ethernet. Los
switches serie Catalyst 4000 y 5000 incluyen puertos Gigabit Ethernet y son dispositivos de acceso
efectivos para una mayor cantidad de usuarios en redes de campus más grandes.




                                                   Figura 2

En la sección siguiente se analiza la capa de distribución.

5.2.3 Descripción general de la capa de distribución
En esta sección se describe la capa de distribución y su propósito.

La capa de distribución de la red se encuentra entre las capas de acceso y núcleo. Ayuda a definir y separar
el núcleo. El propósito de esta capa es ofrecer una definición fronteriza en la cual se puede llevar a cabo la
manipulación de paquetes. Esta capa segmenta las redes en dominios de broadcast. Se pueden aplicar
políticas y las listas de control de acceso pueden filtrar los paquetes. La capa de distribución aísla los
problemas de red para los grupos de trabajo en los cuales se producen. La capa de distribución también
evita que estos problemas afecten la capa núcleo. Los switches en esta capa operan en la Capa 2 y Capa 3.




                                                   Figura 1

A continuación presentamos algunas de las funciones de la capa de distribución en una red conmutada:

150
CCNA - Cisco Certified Network Associate                                                 MicroCisco - staky
    •   Unificación de las conexiones del armario de cableado
    •   Definición de dominio de broadcast/multicast
    •   Enrutamiento VLAN
    •   Cualquier transición de medio que deba producirse
    •   Seguridad

La sección siguiente describe los switches de capa de distribución.

5.2.4 Switches de la capa de distribución
En esta sección se explican las características y funciones de los switches de la capa de distribución.

Los switches de la capa de distribución son los puntos de totalización de múltiples switches de la capa de
acceso. El switch debe poder adecuarse al monto total del tráfico desde los dispositivos de la capa de
acceso.

El switch de la capa de distribución debe tener un alto rendimiento, dado que es un punto en el cual se
encuentra delimitado el dominio de broadcast. La capa de distribución combina el tráfico VLAN y es un
punto focal para las decisiones de política sobre flujo de tráfico. Por estas razones, los switches que residen
en la capa de distribución operan tanto en la Capa 2 como en la Capa 3 del modelo OSI. Los switches en
esta capa se conocen como switches multicapa. Estos switches multicapa combinan las funciones de un
router y de un switch en un dispositivo. Están diseñados para conmutar el tráfico a fin de obtener un
rendimiento mayor que el de un router estándar. Si no tienen un módulo de router asociado, entonces, se
utiliza un router externo para la función de la Capa 3.




                          Figura 1                                         Figura 2

Los siguientes switches de Cisco son adecuados para la capa de distribución:
    • Catalyst 2926G
    • Familia Catalyst 5000
    • Familia Catalyst 6000

La sección siguiente describe la capa de núcleo.

5.2.5 Descripción general de la capa núcleo
En esta sección se analizan las principales funciones de la capa núcleo.

La capa núcleo es un backbone de conmutación de alta velocidad. Si no tienen un módulo de router
asociado, se utiliza un router externo para la función de la Capa 3. Esta capa del diseño de red no debería
realizar ninguna manipulación de paquete. La manipulación de paquetes, como por ejemplo el filtrado de la
lista de acceso, desaceleraría la conmutación de paquetes. Una infraestructura central con rutas alternadas
redundantes ofrece estabilidad a la red en caso de que se produzca una única falla del dispositivo.

El núcleo se puede diseñar para utilizar la conmutación de Capa 2 o de Capa 3. Se pueden utilizar los
switches ATM o Ethernet.



                                                                                                          151
CCNA - Cisco Certified Network Associate                                                MicroCisco - staky




                                                  Figura 1

En la sección siguiente se analizan los switches de la capa núcleo.

5.2.6 Switches de la capa núcleo
En esta sección se explican los requisitos básicos de los switches de la capa núcleo.

La capa núcleo es el backbone de la red conmutada de campus. Los switches en esta capa pueden hacer
uso de una serie de tecnologías de Capa 2. Teniendo en cuenta que la distancia entre los switches de la
capa núcleo no es demasiado grande, los switches pueden usar la tecnología Ethernet. También se pueden
utilizar otras tecnologías de Capa 2 como por ejemplo la conmutación de celdas ATM. En un diseño de red,
la capa núcleo puede ser enrutada o de Capa 3. Los switches de capa núcleo están diseñados para ofrecer
una funcionalidad de Capa 3 eficiente cuando sea necesario. Se deben tener en cuenta factores como por
ejemplo la necesidad, el costo y el rendimiento antes de realizar una elección.




                         Figura 1                                         Figura 2

Los siguientes switches de Cisco son adecuados para la capa núcleo:
    • Serie Catalyst 6500
    • Serie Catalyst 8500
    • Serie IGX 8400
    • Lightstream 1010

Con esta sección se concluye la lección. En la sección siguiente se resumen los puntos principales de este
módulo.

Resumen
En esta sección se resumen los temas analizados en este módulo.

El diseño de LAN depende de los requisitos de cada organización pero generalmente se concentra en la
funcionalidad, escalabilidad, facilidad de administración y adaptabilidad. Para que una LAN sea efectiva, se

152
CCNA - Cisco Certified Network Associate                                                MicroCisco - staky
la debe diseñar e implementar de acuerdo con una serie planificada de pasos sistemáticos. Los pasos
requieren que los datos y requisitos se reúnan y analicen, que se implementen las capas 1, 2 y 3 y que todo
se documente. A continuación, presentamos documentación de diseño LAN importante:
    • Mapa de topología de capa OSI
    • Mapa lógico de LAN
    • Mapa físico de la LAN
    • Planes de distribución
    • Mapa lógico de la VLAN
    • Mapa lógico de Capa 3
    • Mapas de dirección

Los temas de diseño de Capa 1 incluyen el tipo de cables que se deberán utilizar y la estructura general del
cableado. Esto también incluye el estándar TIA/EIA-568-A para la configuración y conexión de los
esquemas de cableado. Los tipos de medios de la Capa 1 incluyen el par trenzado no blindado (UTP) o el
par trenzado blindado (STP) Categoría 5, 5e o 6 10/100BASE-TX y el cable de fibra óptica 100BaseFX.

El diagrama lógico de la LAN incluye las ubicaciones y la identificación de los armarios de cableado MDF e
IDF, el tipo y la cantidad de cables utilizados para interconectar los IDF con el MDF, y la cantidad de cables
de repuesto disponibles para aumentar el ancho de banda entre los armarios de cableado.

Los dispositivos de Capa 2 ofrecen control de flujo, detección de errores, corrección de errores y reducción
de la congestión en la red. Los puente y switches LAN son los dos dispositivos de red de capa 2 más
comunes. La microsegmentación de la red reduce el tamaño de los dominios de colisión y reduce las
colisiones.

Los routers son dispositivos de la Capa 3 que se pueden utilizar para crear segmentos LAN únicos.
Permiten la comunicación entre los segmentos basados en las direcciones de Capa 3, como por ejemplo
direcciones IP. La implementación de los dispositivos de Capa 3 permite la segmentación de la LAN en
redes lógicas y físicas exclusivas. Los routers también permiten la conectividad a las WAN como, por
ejemplo, Internet.

La implementación de las VLAN combina las conmutación de Capa 2 y las tecnologías de enrutamiento de
Capa 3 para limitar tanto los dominios de colisión como los dominios de broadcast. Las VLAN también se
pueden utilizar para ofrecer seguridad creando grupos de VLAN según la función y utilizando routers para
comunicarse entre las VLAN.

El modelo de diseño jerárquico incluye tres capas. La capa de acceso proporciona a los usuarios de grupos
de trabajo acceso a la red. La capa de distribución brinda conectividad basada en políticas. La capa núcleo
proporciona transporte óptimo entre sitios. A la capa núcleo a veces se la denomina backbone.

Los switches de la capa de acceso operan en la Capa 2 del modelo OSI y ofrecen servicios como el de
asociación de VLAN. El principal propósito de un switch de capa de acceso es permitir a los usuarios finales
el acceso a la red. Un switch de capa de acceso debe proporcionar esta funcionalidad con bajo costo y una
alta densidad de puerto.

El switch de la capa de distribución es un punto en el cual se encuentra delimitado el dominio de broadcast.
La capa de distribución combina el tráfico VLAN y es un punto focal para las decisiones de política sobre
flujo de tráfico. Por estas razones, los switches de la capa de distribución operan tanto en la Capa 2 como
en la Capa 3 del modelo OSI. Los switches en esta capa se conocen como switches multicapa.

La capa núcleo es un backbone de conmutación de alta velocidad. Esta capa del diseño de red no debería
realizar ninguna manipulación de paquete. La manipulación de paquetes, como por ejemplo el filtrado de la
lista de acceso, desaceleraría la conmutación de paquetes. Una infraestructura central con rutas alternadas
redundantes ofrece estabilidad a la red en caso de que se produzca una única falla del dispositivo.




                                                                                                         153
CCNA - Cisco Certified Network Associate   MicroCisco - staky




154
CCNA - Cisco Certified Network Associate                                                MicroCisco - staky


Módulo 6: Configuración del switch
Descripción general
Un switch es un dispositivo de red de Capa 2 que actúa como punto de concentración para la conexión de
estaciones de trabajo, servidores, routers, hubs y otros switches.

Un hub es un tipo más antiguo de dispositivo de concentración que también dispone de varios puertos. Sin
embargo, los hubs son inferiores a los switches dado que todos los dispositivos conectados a un hub
comparten el ancho de banda y tienen el mismo dominio de colisión. Otra desventaja de los hubs es que
sólo operan en modo half-duplex. En modo half-duplex, los hubs sólo pueden enviar o recibir datos en
determinado momento pero no pueden hacer las dos cosas al mismo tiempo. Los switches pueden operar
en modo full-duplex, lo que significa que pueden enviar y recibir datos simultáneamente.

Los switches son puentes multipuerto. Los switches pertenecen a la tecnología estándar actual de las LAN
Ethernet que utilizan una topología en estrella. Un switch ofrece varios circuitos virtuales punto a punto
dedicados entre los dispositivos de red conectados, de manera que es poco probable que se produzcan
colisiones.

Debido a la función dominante de los switches en las redes modernas, la capacidad para comprender y
configurar switches es esencial para la asistencia técnica de la red.

Los nuevos switches tienen una configuración preestablecida con valores de fábrica. Esta configuración rara
vez cumple con las necesidades de los administradores de red. Los switches se pueden configurar y
administrar desde una interfaz de línea de comando (CLI). Los dispositivos de red también se pueden
configurar y administrar a través de una interfaz y un navegador basados en web.

Los administradores de red deben familiarizarse con todas las tareas relacionadas con la administración de
redes con switches. Algunas de estas tareas incluyen el mantenimiento del switch y de su IOS. Otras tareas
incluyen la administración de interfaces y tablas para lograr una operación óptima, confiable y segura. La
configuración básica del switch, las actualizaciones de IOS y la recuperación de contraseñas son
capacidades esenciales del administrador de red.

Este módulo abarca algunos de los objetivos de los exámenes CCNA 640-801 e ICND 640-811.

Los estudiantes que completen este módulo deberán ser capaces de realizar las siguientes tareas:
    • Identificar los principales componentes de un switch Catalyst
    • Controlar la actividad y el estado del switch con el uso de indicadores LED
    • Examinar el resultado del arranque del switch utilizando HyperTerminal
    • Usar las funciones de ayuda en la interfaz de línea de comando
    • Enumerar los principales modos de comando del switch
    • Verificar las configuraciones por defecto de un switch Catalyst
    • Establecer una dirección IP y un gateway por defecto para el switch para permitir la conexión y
        administración dentro de una red
    • Visualizar las configuraciones de switch con un navegador de Web
    • Configurar las interfaces para la operación duplex y velocidad
    • Examinar y administrar la tabla de direcciones MAC del switch
    • Configurar la seguridad del puerto
    • Administrar los archivos de configuración y las imágenes de IOS
    • Realizar la recuperación de contraseña en un switch
    • Actualizar el IOS de un switch

6.1 Arranque del switch
6.1.1 Arranque físico del switch Catalyst
En esta sección se explican las características, funciones y el arranque de los switches.

Los switches son computadoras dedicadas y especializadas que contienen una unidad de procesamiento
central (CPU), memoria de acceso aleatorio (RAM), y un sistema operativo. Como se ve en la Figura , los
switches generalmente poseen varios puertos a los cuales los hosts se pueden conectar así como puertos

                                                                                                      155
CCNA - Cisco Certified Network Associate                                            MicroCisco - staky
especializados para fines de administración. Los switches se pueden administrar y la configuración se
puede visualizar y cambiar mediante el puerto de consola.

Los switches generalmente no tienen interruptores para encenderlos o apagarlos. Simplemente se conectan
o se desconectan de una fuente de energía eléctrica.




                                                 Figura 1

En la Figura aparecen algunos switches de la serie Cisco Catalyst 2900. Existen modelos de 12 puertos,
24 puertos y 48 puertos. Los dos switches principales en la Figura            son switches simétricos de
configuración fija que ofrecen FastEthernet en todos los puertos o una combinación de puertos de 10Mbps y
100Mbps. Los siguientes tres switches son modelos asimétricos con dos puertos fijos Gigabit Ethernet de
fibra o cobre. Los cuatro switches de la parte inferior son modelos asimétricos con ranuras modulares de
Convertidor de Interfaz Gigabit (GBIC), que pueden alojar una serie de opciones de medios de cobre y de
fibra.

En la sección siguiente se analizan los indicadores LED de un switch.

6.1.2 Indicadores LED del switch




                                                 Figura 1

156
CCNA - Cisco Certified Network Associate                                               MicroCisco - staky
El panel frontal de un switch tiene varias luces que ayudan a controlar la actividad y desempeño del
sistema. Esas luces se llaman diodos emisores de luz (LED). En esta sección se analizan los LED que se
encuentran en la parte frontal de un switch:
     • LED del sistema
     • LED de suministro remoto de energía (RPS)
     • LED de modo de puerto
     • LED de estado de puerto

El LED del sistema analiza si el sistema está recibiendo energía y está funcionando correctamente.

El LED RPS indica si se está utilizando o no el suministro de energía remota.

Los LED de modo indican el estado del botón Mode (Modo). Los modos se utilizan para determinar de qué
manera se interpretan los LED de estado de puerto. Para seleccionar o cambiar el modo de puerto, presione
el botón Mode (Modo) reiteradas veces hasta que los LED de modo indiquen el modo deseado.

En la Figura se describen los colores del LED de estado de puerto dado que estos dependen del valor de
los LED de modo.

En la sección siguiente se explica de qué manera los LED se utilizan para verificar la funcionalidad de un
switch.

6.1.3 Verificación de los LED de puerto durante la ejecución de una POST de
switch
En esta sección se explica de qué manera se pueden utilizar los LED para determinar si un switch funciona
correctamente y ha establecido un enlace con su objetivo.

Una vez que se conecta el cable de energía eléctrica, el switch inicia una serie de pruebas denominadas
Autocomprobación de Encendido (POST). POST se ejecuta automáticamente para verificar que el switch
funcione correctamente. El LED del sistema indica el éxito o falla de la POST. Si el LED del sistema está
apagado pero el switch está enchufado, entonces POST está funcionando. Si el LED del sistema está
verde, entonces la POST fue exitosa. Si el LED del sistema está ámbar, entonces la POST falló. La falla de
la POST se considera como un error fatal. No se puede esperar que el switch funcione de forma confiable si
la POST falla.

Los LED de estado de puerto también cambian durante el proceso de POST. Los LED de estado de puerto
se vuelven ámbar durante unos 30 segundos mientras el switch detecta la topología de red y busca loops.
Si los LED de estado de puerto se ponen verdes, esto significa que el switch ha establecido un enlace entre
el puerto y el objetivo, como por ejemplo, una computadora. Si los LED de estado de puerto se desactivan,
el switch determina que nada se encuentra conectado.




                                                  Figura 1

En la sección siguiente se enseña a los estudiantes a establecer una sesión de comunicación con un switch.

6.1.4 Visualización del resultado de arranque inicial desde el switch
En esta sección se explica de qué manera se puede usar HyperTerminal para verificar y configurar un
switch.
Para poder configurar o verificar el estado de un switch, conecte una computadora al switch para establecer
una sesión de comunicación. Utilice un cable transpuesto (rollover) para conectar el puerto de consola de la
parte trasera del switch a un puerto COM en la parte trasera de la computadora.


                                                                                                       157
CCNA - Cisco Certified Network Associate                                          MicroCisco - staky




                                               Figura 1

Inicie HyperTerminal en la computadora. Aparece una ventana de diálogo.      Primero debe otorgarse un
nombre a la conexión al configurar por primera vez la comunicación de HyperTerminal con el switch.
Seleccione el puerto COM al cual el switch está conectado desde el menú desplegable y haga clic en el
botón OK. Aparece otra ventana de diálogo. Establezca los parámetros tal como aparecen en la Figura y
haga clic en el botón OK.




                          Figura 2                                  Figura 3




                                               Figura 4

158
CCNA - Cisco Certified Network Associate                                                  MicroCisco - staky
Conecte el switch al tomacorriente. El resultado del arranque inicial desde el switch debe aparecer en la
pantalla de HyperTerminal.   Este resultado muestra información sobre el switch, detalles sobre el estado
de la POST y datos de hardware del switch.

Una vez que el switch ha arrancado y completado la POST, aparecen indicadores de diálogo de
Configuración del Sistema. El switch se puede configurar manualmente con o sin ayuda del diálogo de
Configuración del Sistema. El diálogo de Configuración del Sistema del switch es mucho más simple que el
de los routers.

En la sección siguiente se explica cómo se utiliza el comando help en los switch Cisco.

6.1.5 Examinando el comando help en la CLI del switch
En esta sección se explica de qué manera el comando help se utiliza en la CLI de los switches Cisco.

La CLI de los switches Cisco es muy similar a la CLI de los routers Cisco.

Introduzca un signo de interrogación (?) para emitir el comando help. Cuando se introduce este comando en
el indicador del sistema, aparece una lista de comandos disponibles para el modo de comandos actual.




                                                  Figura 1

El comando help es muy flexible. Para obtener una lista de comandos que empiecen con una determinada
secuencia de caracteres, introduzca estos caracteres seguidos inmediatamente por el signo de
interrogación (?). No introduzca ningún espacio antes del signo de interrogación. Esta forma de ayuda se
denomina ayuda de palabra, porque completa una palabra.

Para mostrar palabras clave o argumentos asociados a un determinado comando, introduzca una o más
palabras asociadas con el comando, seguidas de un espacio y luego un signo de interrogación (?). Esta
forma de ayuda se denomina ayuda de sintaxis de comando, porque indica palabras clave o argumentos
aplicables basados en un comando parcial.

En la sección siguiente se analizan los modos de comando del switch.

6.1.6 Modos de comando de los switch
En esta sección sea analizan dos modos de comando de switch. El modo por defecto es el modo EXEC
usuario. El modo EXEC usuario se reconoce por su indicador, que termina en un carácter de "mayor que"
(>). Los comandos disponibles en el modo EXEC usuario se limitan a los que cambian las configuraciones
de terminal, realizan pruebas básicas y muestran información del sistema. La Figura       describe los
comandos show que están disponibles en el modo EXEC usuario.

El comando enable se utiliza para entrar al modo EXEC privilegiado desde el modo EXEC usuario. El modo
EXEC privilegiado también se reconoce por su indicador, que termina con el carácter numeral (#). El
conjunto de comandos del modo EXEC privilegiado incluye el comando configure así como todos los

                                                                                                        159
CCNA - Cisco Certified Network Associate                                                MicroCisco - staky
comandos del modo EXEC usuario. El comando configure permite el acceso a otros modos de comando.
Dado que estos modos se utilizan para configurar el switch, el acceso al modo EXEC privilegiado debe
protegerse con contraseña para evitar el uso no autorizado. Si se establece una contraseña, se le solicita a
los usuarios que introduzcan esa contraseña para poder acceder al modo EXEC privilegiado. La contraseña
no aparece en pantalla y distingue entre mayúsculas y minúsculas.




                                                  Figura 1

Con esta sección se concluye la lección. En la sección siguiente se explica de qué manera se configura un
switch. En la sección siguiente se analiza la configuración por defecto.

6.2 Configuración del switch
6.2.1 Verificación de la configuración por defecto de un switch Catalyst
En esta sección se explica a los estudiantes la configuración por defecto de un switch y cómo verificarla.

Al encenderse por primera vez, un switch tiene datos por defecto en el archivo de configuración activo. El
nombre de host por defecto es Switch. No se establece ninguna contraseña en las líneas del terminal de
consola o virtual (vty).




                                                  Figura 1




160
CCNA - Cisco Certified Network Associate                                                MicroCisco - staky
Se le puede otorgar al switch una dirección IP para fines de administración. Esto se configura en la interfaz
virtual, VLAN 1. Por defecto, el switch no tiene dirección IP.

Los puertos o interfaces del switch se establecen en modo automático y todos los puertos de switch están
en VLAN 1. VLAN 1 se conoce como la VLAN de administración por defecto.




                                                  Figura 2




                                                  Figura 3

El directorio flash por defecto tiene un archivo que contiene la imagen IOS, un archivo llamado env_vars y
un subdirectorio llamado html. Una vez que se configura el switch, el directorio flash contiene un archivo con
el nombre config.text así como una base de datos de VLAN. Como se ve en la Figura , el directorio flash
no contiene el archivo config.text ni una base de datos de VLAN con el nombre vlan.dat.

La versión del IOS y los parámetros de registro de configuración se pueden verificar con el comando show
version.

En este estado por defecto, el switch tiene un dominio de broadcast y se puede usar la CLI para administrar
y configurar el switch a través del puerto de consola. El protocolo Spanning-Tree también se habilita y
permite que el puente pueda construir una topología sin loops a través de una LAN extendida.

Para pequeñas redes, la configuración por defecto puede ser suficiente. Los beneficios de un mejor
rendimiento con microsegmentación se obtienen inmediatamente.




                                                                                                         161
CCNA - Cisco Certified Network Associate                                                  MicroCisco - staky




                                                  Figura 4




                                                  Figura 5

Las Actividades de Laboratorio permitirán a los estudiantes verificar las configuraciones por defecto de dos
switches Cisco serie 2900.

En la sección siguiente se explica de qué manera se configura un switch.

6.2.2 Configuración del switch Catalyst
En esta sección se enseñará a los estudiantes a realizar la configuración de un switch.

Es posible que un switch ya esté preconfigurado y sólo deban introducirse contraseñas para los modos
EXEC usuario o EXEC privilegiado. Se entra al modo de configuración de un switch desde el modo EXEC
privilegiado.

En la CLI, el indicador del modo EXEC privilegiado por defecto es Switch#. En el modo EXEC usuario el
indicador es Switch>.

Los siguientes pasos permitirán que una nueva configuración se sobrescriba completamente a la
configuración actual:
    • Para eliminar la información de VLAN actual, borre el archivo de la base de datos VLAN,
        denominado vlan.dat, del directorio flash
    • Borre el archivo de configuración de respaldo con el nombre startup-config
    • Reinicie el switch con el comando reload

162
CCNA - Cisco Certified Network Associate                                               MicroCisco - staky




                                                  Figura 1

La seguridad, la documentación y la administración son importantes para cada dispositivo de red.

Al switch se le debe otorgar un nombre de host y se deben establecer contraseñas en las líneas de consola
y vty.




                                                  Figura 2

Para permitir que Telnet y otras aplicaciones TCP/IP puedan acceder al switch, se deberán establecer
direcciones IP y un gateway por defecto.   Por defecto, la VLAN 1 es la VLAN de administración. En una
red basada en switch, todos los dispositivos de red deberían estar en la VLAN de administración. Esto
permite que una sola estación de trabajo de administración acceda, configure y administre todos los
dispositivos de red.

Los puertos de switch Fast Ethernet se establecen por defecto con velocidad y duplex automáticos. Esto
permite a las interfaces negociar estos parámetros. Los administradores de red pueden configurar
manualmente los valores de velocidad y duplex de interfaz, de ser necesario.

Algunos dispositivos de red pueden ofrecer una interfaz basada en Web con fines de configuración y
administración. Una vez que se configura un switch con una dirección IP y gateway, se puede acceder a
éste de la siguiente manera. Un navegador de web puede acceder a este servicio utilizando la dirección IP y
el puerto 80, el puerto por defecto de http. El servicio HTTP se puede activar o desactivar y se puede elegir
la dirección de puerto para el servicio.



                                                                                                        163
CCNA - Cisco Certified Network Associate              MicroCisco - staky




                                           Figura 3




                                           Figura 4




                                           Figura 5




164
CCNA - Cisco Certified Network Associate                                               MicroCisco - staky
Cualquier software adicional, como por ejemplo un applet, se puede descargar al navegador desde el
switch. Además, la red se puede administrar a través de una interfaz de usuario gráfico basada en
navegador (GUI).




                                                 Figura 6




                                                 Figura 7

Las actividades de laboratorio ayudarán a los estudiantes a familiarizarse con la configuración básica de un
switch.


                                                                                                       165
CCNA - Cisco Certified Network Associate                                            MicroCisco - staky
En la siguiente sección se tratarán las tablas de direcciones MAC.

6.2.3 Administración de la tabla de direcciones MAC
En esta sección se explica de qué manera los switches crean y administran las tablas de direcciones MAC.

Los switches examinan la dirección origen de las tramas que se reciben en los puertos para aprender la
dirección MAC de las estaciones de trabajo o las PC conectadas a estos. Estas direcciones MAC
aprendidas se registran luego en una tabla de direcciones MAC. Las tramas que tienen una dirección MAC
destino, que se ha registrado en la tabla, se pueden conmutar hacia la interfaz correcta.

El comando show mac-address-table se puede introducir en el modo EXEC privilegiado para examinar las
direcciones que un switch ha aprendido.




                                                  Figura 1

Un switch aprende en forma dinámica y mantiene miles de direcciones MAC. Para preservar la memoria y
para una operación optima del switch, las entradas aprendidas se pueden descartar de la tabla de
direcciones MAC. Es posible que se hayan eliminado máquinas de un puerto, se hayan apagado o
trasladado a otro puerto en el mismo switch o en un switch diferente. Esto puede provocar confusión al
momento de enviar las tramas. Por todas estas razones, si no se ven tramas con una dirección aprendida
anteriormente, la entrada de direcciones MAC se descarta automáticamente o expiran después de 300
segundos.




                                                  Figura 2



166
CCNA - Cisco Certified Network Associate                                               MicroCisco - staky
En lugar de esperar que una entrada dinámica expire, los administradores de red pueden utilizar el
comando clear mac-address-table en el modo EXEC privilegiado.             Las entradas de direcciones MAC
configuradas por los administradores de red también se pueden eliminar con este comando. Este método
para borrar entradas de tabla permite eliminar de forma inmediata las direcciones no válidas.

En las Actividades de Laboratorio se enseña a los estudiantes cómo crear una configuración básica de
switch y cómo administrar la tabla de direcciones MAC.

En la sección siguiente se analizan las direcciones MAC estáticas.

6.2.4 Configuración de direcciones MAC
En esta sección se explica de qué manera se configuran las direcciones MAC estáticas en un switch
Catalyst 2900.

Se puede asignar una dirección MAC a una interfaz de forma permanente. A continuación presentamos
algunas razones para asignar una dirección MAC permanente a una interfaz:
    • El switch no hace expirar automáticamente la dirección MAC.
    • Se deberá conectar una estación de trabajo de servidor o de usuario específica al puerto y se debe
       conocer la dirección MAC.
    • Se mejora la seguridad.

Se puede utilizar el siguiente comando para configurar una dirección MAC estática para un switch:

Switch(config)#mac-address-table      static <mac-address     of   host> interface   FastEthernet <Ethernet
number> vlan <vlan name>

Se puede utilizar el siguiente comando para eliminar una dirección MAC estática para un switch:

Switch(config)#no mac-address-table static <mac-address of host> interface FastEthernet <Ethernet
number> vlan <vlan name>




                                                  Figura 1

En las Actividades de Laboratorio, los estudiantes deberán configurar las direcciones MAC estáticas.

En la sección siguiente se analiza la seguridad de los puertos.

6.2.5 Configuración de seguridad de puerto
En esta sección se explica por qué la seguridad de puerto es importante y de qué manera se la configura en
un switch Catalyst 2900.

La seguridad de la red es una responsabilidad importante para los administradores de red. Se puede
acceder a los puertos de switch de la capa de acceso a través de los conectores de red del cableado

                                                                                                       167
CCNA - Cisco Certified Network Associate                                                  MicroCisco - staky
estructurado. Cualquier persona puede enchufar una PC o computadora portátil a uno de esos conectores
de red. Éste es un posible punto de entrada a la red por parte de usuarios no autorizados. Los switches
ofrecen una función que se conoce como seguridad de puertos. Es posible limitar la cantidad de direcciones
que se pueden aprender en una interfaz. El switch se puede configurar para realizar una acción si ésta se
supera.    Las direcciones MAC seguras se pueden configurar de forma estática. Sin embargo, la tarea de
configurar direcciones MAC seguras es compleja y por lo general con una elevada tendencia a los errores.




                                                   Figura 1

Un enfoque alternativo es establecer una seguridad de puertos en una interfaz de switch. La cantidad de
direcciones MAC por puerto se puede limitar a 1. La primera dirección aprendida de forma dinámica por el
switch se convierte en dirección segura.

Para revertir la seguridad del puerto en una interfaz utilice la forma no del comando .

Para verificar el estado de seguridad de un puerto, se utiliza el comando show port security.

En las Actividades de Laboratorio se muestra a los estudiantes cómo configurar la seguridad de puerto en
un switch.

En la sección siguiente se analizan algunas otras configuraciones de switch.

6.2.6 Cómo agregar, mover y cambiar
En esta sección se analizan algunos elementos que deben configurarse antes de agregar un switch a una
red.

A continuación, presentamos algunos parámetros que deben configurarse en un nuevo switch que se
agrega a una red:
    • Nombre del switch
    • Dirección IP del switch en la VLAN de administración
    • Un gateway por defecto
    • Contraseñas de línea

Cuando un host se desplaza de un puerto o de un switch a otro, deben eliminarse las configuraciones que
pueden provocar comportamientos inesperados. Entonces se puede reconfigurar el switch para reflejar los
cambios.

En las Actividades de Laboratorio se enseña a los estudiantes a agregar, mover y cambiar las direcciones
MAC en un switch.




168
CCNA - Cisco Certified Network Associate                                                MicroCisco - staky




                                                  Figura 1




                                                  Figura 2

En la sección siguiente se analiza la copia de seguridad de los archivos de configuración de switch.

6.2.7 Administración del archivo del sistema operativo del switch
En esta sección se enseña a los estudiantes cómo documentar y mantener los archivos de configuración
operacional de los dispositivos de red.

Los administradores de red deben documentar y mantener los archivos de configuración operacional de los
dispositivos de red. Debe realizarse una copia de seguridad del archivo de configuración actual en un


                                                                                                       169
CCNA - Cisco Certified Network Associate                                            MicroCisco - staky
servidor o en un disco. Esta documentación no sólo es esencial sino también muy útil en caso de que se
necesite restaurar la configuración.




                                                   Figura 1

También debe realizarse una copia de seguridad del IOS en un servidor local. Entonces se puede recargar
el IOS en la memoria flash si es necesario.

En la Actividad de Laboratorio se muestra a los estudiantes como crear, verificar, realizar una copia de
seguridad y restaurar una configuración básica de switch.

En la sección siguiente se analiza la recuperación de contraseñas.

6.2.8 Recuperación de contraseña 1900/2950
En esta sección se analiza la importancia de las contraseñas y se explica de qué manera se las puede
recuperar.

Con fines de seguridad y administración, se deben establecer contraseñas en las líneas de consola y vty.
También se debe establecer una contraseña enable y una contraseña enable secret. Estas prácticas
ayudan a garantizar que sólo los usuarios autorizados tengan acceso a los modos EXEC usuario y
privilegiado del switch.

En ciertas circunstancias es posible que se produzca acceso físico al switch, pero no pueda accederse al
modo EXEC usuario o privilegiado debido a que las contraseñas no se conocen o se han olvidado.




                                                   Figura 1

En estas circunstancias, se deberá seguir un procedimiento de recuperación de contraseña.

En las Actividades de Laboratorio se muestra a los estudiantes cómo recuperar una contraseña en un
switch serie Catalyst 2900.

En la sección siguiente se analizan las actualizaciones el IOS y el firmware.

6.2.9 Actualización de firmware 1900/2950
En esta sección se explica el propósito de las actualizaciones del IOS y el firmware y de qué manera se
realizan.

Se lanzan periódicamente imágenes del SO y firmware , con reparación de problemas, introducción de
nuevas funciones y mejora del desempeño. Si la red puede quedar más segura, o se puede operar con
mayor eficiencia con una nueva versión del IOS, entonces debe actualizarse el IOS.




                                                   Figura 1


170
CCNA - Cisco Certified Network Associate                                                MicroCisco - staky
Para actualizar el IOS, descargue una copia de la nueva imagen en un servidor local desde el Centro de
Software Cisco Connection Online (CCO).

En las Actividades de Laboratorio se muestra a los estudiantes cómo actualizar el firmware de un switch.

Con esta sección se concluye la lección. En la sección siguiente se resumen los puntos principales de este
módulo.

Resumen
En esta sección se resumen los temas analizados en este módulo.

Los switches son similares a los routers. Tienen componentes informáticos básicos que incluyen CPU, RAM
y un sistema operativo. Existen varios puertos que se utilizan para conectar hosts y otros puertos con fines
de administración. Los LED en la parte delantera del switch muestran el estado del sistema, RPS, el modo
de puerto y el estado del puerto. Cuando se conecta un switch este realiza la POST automáticamente para
verificar que el switch funcione correctamente. Se puede utilizar HyperTerminal para configurar o verificar el
estado de un switch.

Otra similitud con los routers Cisco es la CLI. Introduzca un signo de interrogación (?) para acceder a la
ayuda. Aparece una serie de comandos disponibles. Los switches ofrecen ayuda de sintaxis de comando y
ayuda de palabra.

Los switches y los routers tienen los mismos modos de comando. El modo EXEC usuario es el modo por
defecto y está indicado por el carácter "mayor que" (>). El comando enable cambia el modo EXEC usuario
por el EXEC privilegiado como lo indica el numeral (#). El acceso al modo EXEC privilegiado debe estar
protegido con contraseña para evitar el uso no autorizado. El comando configure permite el acceso a otros
modos de comando.

Los datos por defecto se suministran cuando el switch se conecta por primera vez. Para fines de
administración, se asigna una dirección IP a un switch. Use el comando show version para verificar la
versión del IOS y los parámetros de registro de configuración.

Una vez que se configura un switch con una dirección IP y un gateway se puede acceder a él a través de
una interfaz basada en web. Esto permite la configuración y la administración del switch. Este servicio se
puede acceder a través de un navegador de web con la dirección IP y el puerto 80, el puerto por defecto de
http.
Un switch aprende en forma dinámica y mantiene miles de direcciones MAC. Si no se reciben las tramas
con una dirección previamente aprendida la entrada de la dirección MAC se descarta automáticamente o
expira después de 300 segundos. El comando clear mac-address-table en el modo EXEC privilegiado se
puede utilizar para despejar manualmente las tablas de direcciones.

Una dirección MAC permanente asignada a una interfaz permite evitar que el switch haga expirar
automáticamente la dirección MAC y permite mejorar la seguridad. El comando mac-address-table
static <mac-address of host> interface FastEthernet <Ethernet number> vlan <vlan name > se puede
utilizar para configurar una dirección MAC estática. Utilice la forma no de este comando para eliminarla. El
comando show port security se puede utilizar para verificar la seguridad del puerto.

Se deben configurar el nombre del switch, la dirección IP, el gateway por defecto y las contraseñas de línea
en un nuevo switch que se agrega a una red. Cuando un host se desplaza de un puerto o de un switch a
otro, deben eliminarse las configuraciones que pueden provocar comportamientos inesperados. Se debe
mantener actualizada la documentación de la configuración y además se deben realizar periódicamente
copias de seguridad en un servidor o en un disco.




                                                                                                         171
CCNA - Cisco Certified Network Associate   MicroCisco - staky




172
CCNA - Cisco Certified Network Associate                                               MicroCisco - staky


Módulo 7: Protocolo Spanning-Tree
Descripción general
La redundancia en una red es fundamental. Permite que las redes sean tolerantes a las fallas. Las
topologías redundantes proporcionan protección contra el tiempo de inactividad, o no disponibilidad, de la
red El tiempo de inactividad puede deberse a la falla de un solo enlace, puerto o dispositivo de red. Los
ingenieros de red a menudo deben equilibrar el costo de la redundancia con la necesidad de disponibilidad
de la red.

Las topologías redundantes basadas en switches y puentes son susceptibles a las tormentas de broadcast,
transmisiones de múltiples tramas e inestabilidad de la base de datos de direcciones MAC: Estos problemas
pueden inutilizar la red Por lo tanto, la redundancia se debe planificar y supervisar cuidadosamente.

Las redes conmutadas brindan las ventajas de dominios de colisión más pequeños, microsegmentación y
operación full duplex. Las redes conmutadas brindan un mejor rendimiento.

La redundancia en una red es necesaria para protegerla contra la pérdida de conectividad debido a la falla
de un componente individual. Sin embargo, esta medida puede dar como resultado topologías físicas con
loops. Los loops de la capa física pueden causar problemas graves en las redes conmutadas.

El protocolo Spanning-Tree se usa en redes conmutadas para crear una topología lógica sin loops a partir
de una topología física con loops. Los enlaces, puertos y switches que no forman parte de la topología
activa sin loops no envían tramas de datos. El protocolo Spanning Tree es una herramienta poderosa que le
otorga a los administradores de red la seguridad de contar con una topología redundante sin que exista el
riesgo de que se produzcan problemas provocados por los loops de conmutación.

Este módulo abarca algunos de los objetivos de los exámenes CCNA 640-801 e ICND 640-811.

Los estudiantes que completen este módulo deberán ser capaces de realizar las siguientes tareas:
    • Definir la redundancia y su importancia en networking
    • Describir los elementos claves de una topología de red redundante.
    • Definir las tormentas de broadcast y su impacto en las redes conmutadas.
    • Definir las transmisiones múltiples de trama y su impacto en las redes conmutadas.
    • Identificar las causas y los resultados de la inestabilidad de la base de datos de direcciones MAC.
    • Identificar las ventajas y los riesgos de una topología redundante.
    • Describir el rol del spanning tree en una red conmutada con rutas redundantes.
    • Identificar los elementos clave de la operación del spanning tree
    • Describir el proceso para la selección del puente raíz.
    • Enumerar los estados del spanning tree en orden
    • Comparar el protocolo Spanning Tree y el Protocolo Rapid Spanning Tree

7.1 Topologías redundantes
7.1.1 Redundancia
En esta sección se explica cómo la redundancia puede mejorar la confiabilidad y el rendimiento de la red.

Muchas empresas y organizaciones dependen cada vez más de las redes informáticas para realizar sus
operaciones. El acceso a los servidores de archivo, bases de datos, Internet, redes internas y redes
externas es fundamental para las empresas exitosas. Si la red está fuera de servicio, la productividad y la
satisfacción del cliente disminuyen.

Cada vez más, las empresas requieren disponibilidad de red, o tiempo de actividad, continuo.
Probablemente sea imposible obtener un tiempo de actividad del 100 por ciento, pero varias organizaciones
intentan alcanzar un tiempo de actividad del 99,999 por ciento, o de "cinco nueves". Es necesario contar con
redes altamente confiables para lograr este objetivo. Esto significa una hora de inactividad como promedio
cada 4.000 días, o aproximadamente 5,25 minutos de tiempo de inactividad por año. Para lograr este
objetivo, se necesitan redes sumamente confiables.



                                                                                                        173
CCNA - Cisco Certified Network Associate                                              MicroCisco - staky
La confiabilidad de red se logra con equipos y diseños de red confiables que sean tolerantes a las fallas.
Las redes deben estar diseñadas para reconverger rápidamente de modo que la falla se pase por alto.

La Figura 1 muestra la redundancia. Suponga que se debe usar un automóvil para llegar al lugar donde uno
trabaja. Si el automóvil tiene un desperfecto que hace que no se pueda utilizar, es imposible usar el
automóvil para ir hasta el trabajo hasta que se lo repare.

Si el automóvil no se puede utilizar debido a un desperfecto uno de cada diez días, el promedio de uso del
automóvil es del noventa por ciento. Por lo tanto, la confiabilidad también es del 90 por ciento.

El problema se puede solucionar con un segundo automóvil. No es necesario tener dos automóviles sólo
para ir a trabajar. Sin embargo, proporciona redundancia o respaldo en caso que el vehículo principal sufra
un desperfecto. La capacidad de llegar al trabajo ya no depende de un solo automóvil.

Ambos automóviles pueden sufrir un desperfecto simultáneamente, un día cada 100. El segundo automóvil
aumenta la confiabilidad a un 99 por ciento.




                                                 Figura 1

En la sección siguiente se analizan las topologías redundantes.

7.1.2 Topologías redundantes
En esta sección se explica el concepto y las ventajas de una topología redundante.

Uno de los objetivos de las topologías redundantes es eliminar las interrupciones del servicio de la red
provocadas por un único punto de falla. Todas las redes necesitan redundancia para brindar mayor
confiabilidad.

Una red de carreteras es un ejemplo global de topología redundante. Si una carretera se cierra por
reparaciones, es probable que haya una ruta alternativa hacia el destino.




                                                 Figura 1


174
CCNA - Cisco Certified Network Associate                                                 MicroCisco - staky
Suponga que una comunidad está separada del centro de la ciudad por un río. Si sólo hay un puente que
cruza el río, hay sólo un camino para llegar hasta la ciudad. La topología no tiene redundancia.




                        Figura 2                                           Figura 3

Si el puente sufre daños a causa de un accidente o una inundación, es imposible llegar hasta el centro de la
ciudad cruzando el puente.

Un segundo puente que cruce el río crea una topología redundante. El suburbio ya no queda aislado del
centro de la ciudad si resulta imposible utilizar uno de los puentes.




                      Figura 4                                                Figura 5

En la sección siguiente se describen las topologías redundantes conmutadas.

7.1.3 Topologías conmutadas redundantes
En esta sección se explica cómo operan los switches en una topología redundante.

Las redes que tienen rutas y dispositivos redundantes permiten más tiempo de actividad de la red. Las
topologías redundantes eliminan los puntos únicos de falla. Si una ruta o un dispositivo fallan, la ruta o el
dispositivo redundante pueden asumir las tareas ejecutadas por la ruta o el dispositivo que ha fallado.

Si el Switch A falla, el tráfico puede continuar fluyendo desde el Segmento 2 al Segmento 1 y al router a
través del Switch B.

Los switches aprenden las direcciones MAC de los dispositivos en sus puertos de modo que los datos se
puedan enviar correctamente al destino. Los switches inundan tramas hacia destinos desconocidos hasta
que aprenden la dirección MAC de los dispositivos. También se inunda con broadcasts y multicasts.



                                                                                                        175
CCNA - Cisco Certified Network Associate                                          MicroCisco - staky




                                                 Figura 1




                                                 Figura 2

Una topología conmutada redundante puede provocar tormentas de broadcast, copias de múltiples tramas y
problemas de inestabilidad en la tabla de direcciones MAC.

En la sección siguiente se analizan las tormentas de broadcast.

7.1.4 Tormentas de broadcast
En esta sección se explican los efectos de los broadcasts y los multicasts en una red conmutada. Los
switches consideran a los multicasts como si fueran broadcasts. Las tramas de broadcast y multicast se
envían por inundación desde todos los puertos, salvo el puerto que recibió la trama.




                                                 Figura 1

176
CCNA - Cisco Certified Network Associate                                              MicroCisco - staky
Si el Host X envía un broadcast como, por ejemplo, una petición ARP para la dirección de Capa 2 del router,
el Switch A envía el broadcast desde todos los puertos. El Switch B, al estar en el mismo segmento,
también envía todos los broadcasts. El Switch B recibe todos los broadcasts que el Switch A ha enviado y el
Switch A recibe todos los broadcasts que el Switch B ha enviado. El Switch A envía los broadcasts que
recibió del Switch B. El Switch B envía todos los broadcasts que recibió del Switch A.

Los switches siguen propagando tráfico de broadcast una y otra vez. Esto se denomina tormenta de
broadcast. Esta tormenta de broadcast se mantendrá hasta que uno de los switches se desconecta. Dado
que los broadcasts necesitan tiempo y recursos de red para su procesamiento, reducen el flujo de tráfico de
usuario. La red parecerá estar inactiva o extremadamente lenta.

En la sección siguiente se analizan las transmisiones de tramas múltiples.

7.1.5 Transmisiones de tramas múltiples
En esta sección se explican las transmisiones de tramas múltiples en una red conmutada redundante.




                                                  Figura 1

Suponga que el límite de tiempo de la dirección MAC del Router Y se vence en ambos switches. También
suponga que el Host X todavía tiene la dirección MAC del Router Y en su caché ARP y envía una trama
unicast al Router Y. El router recibe la trama dado que está en el mismo segmento que el Host X.

El Switch A no tiene la dirección MAC del Router Y y, por lo tanto, inunda la trama desde sus puertos. El
Switch B tampoco conoce cuál es el puerto en que se encuentra el Router Y. El Switch B inunda la trama
que ha recibido. Esto hace que el Router Y reciba múltiples copias de la misma trama. Esto se debe al uso
innecesario de los recursos de red.

7.1.6 Inestabilidad de la base de datos de control de acceso a los medios
En esta sección se explica cómo se puede enviar la información incorrecta en una red conmutada
redundante. Un switch puede recibir información incorrecta que indica que una dirección MAC está en un
puerto, cuando en realidad está en un puerto distinto.




                                                  Figura 1


                                                                                                      177
CCNA - Cisco Certified Network Associate                                                 MicroCisco - staky
En este ejemplo, la dirección MAC del Router Y no está en la tabla de direcciones MAC de ninguno de los
switches.

El Host X envía una trama dirigida al Router Y. Los Switches A y B encuentran la dirección MAC del Host X
en el puerto 0.

La trama del Router Y se envía por inundación desde el puerto 1 de ambos switches. Los Switches A y B
reciben esta información en el puerto 1 y encuentran erróneamente la dirección MAC del Host X en el puerto
1. Cuando el Router Y envía una trama al Host X, el Switch A y el Switch B también reciben la trama y la
envían desde el puerto 1. Esto es innecesario, pero los switches han recibido la información incorrecta que
indica que el Host X está en el puerto 1.

En este ejemplo, la trama unicast del Router Y al Host X quedará atrapada en un loop.

Con esta sección se concluye la lección. En la lección siguiente se describe el Protocolo Spanning Tree
(STP). En la primera sección se analizan los loops físicos y lógicos en una red redundante.

7.2 Protocolo Spanning-Tree
7.2.1 Topología redundante y spanning tree
En esta sección se enseña a los estudiantes cómo crear una topología lógica sin loops.

Las topologías de red redundantes están diseñadas para garantizar que las redes continúen funcionando en
presencia de puntos únicos de falla. El trabajo de los usuarios sufre menos interrupciones dado que la red
continúa funcionando. Cualquier interrupción provocada por una falla debe ser lo más breve posible.

La confiabilidad aumenta gracias a la redundancia. Una red basada en switches o puentes presentará
enlaces redundantes entre aquellos switches o puentes para superar la falla de un solo enlace. Estas
conexiones introducen loops físicos en la red. Estos loops de puenteo se crean de modo que si un enlace
falla, otro enlace puede hacerse cargo de la función de enviar tráfico.




                                                 Figura 1

Cuando un switch desconoce el destino del tráfico, inunda el tráfico desde todos los puertos salvo el puerto
que recibió el tráfico. Las tramas de broadcast y multicast también se envían por inundación desde todos los
puertos, salvo el puerto que recibió el tráfico. Este tráfico puede quedar atrapado en un loop.

En el encabezado de Capa 2, no hay ningún valor de Tiempo de existencia (TTL). Si una trama se envía a
una topología con loops de switches de Capa 2, puede circular por el loop indefinidamente. Esto desperdicia
ancho de banda e inutiliza la red.



178
CCNA - Cisco Certified Network Associate                                                MicroCisco - staky




                                                  Figura 2

En la Capa 3, el TTL decrece y el paquete se descarta cuando el TTL llega a 0. Esto genera un dilema. Una
topología física que contiene loops de conmutación o puenteo es necesaria con fines de confiabilidad, sin
embargo, una red conmutada no puede tener loops.

La solución consiste en permitir loops físicos, pero creando una topología lógica sin loops. Para esta
topología lógica, el tráfico destinado al servidor central conectado a Cat 5 desde cualquier estación de
trabajo conectada a Cat 4 viajará a través de Cat 1 y Cat 2. Esto ocurre incluso si hay una conexión física
directa entre Cat 5 y Cat 4.

La topología lógica sin loops que se ha creado se denomina árbol. La topología resultante es una topología
lógica en estrella o en estrella extendida. Esta topología es el spanning tree (árbol de extensión) de la red.
Se considera como un spanning tree dado que todos los dispositivos de la red se pueden alcanzar o
abarcar.

El algoritmo que se utiliza para crear esta topología lógica sin loops es el algoritmo spanning-tree. Este
algoritmo puede tardar un tiempo bastante prolongado para converger. Se desarrolló un nuevo algoritmo
denominado algoritmo rapid spanning-tree para reducir el tiempo que tarda una red en calcular una
topología lógica sin loops.

En la sección siguiente se analiza STP.

7.2.2 Protocolo Spanning-Tree
En esta sección se explica cómo utilizar STP para crear una topología sin loops.

Los puentes y switches Ethernet pueden implementar el protocolo Spanning-Tree IEEE 802.1d y usar el
algoritmo spanning-tree para desarrollar una red de ruta más corta sin loops.




                                                  Figura 1

                                                                                                         179
CCNA - Cisco Certified Network Associate                                                MicroCisco - staky
La ruta más corta se basa en costos de enlace acumulativos. Los costos de enlace se basan en la velocidad
del enlace.




                                                  Figura 2

El Protocolo Spanning Tree establece un nodo raíz denominado puente raíz. El Protocolo Spanning-Tree
desarrolla una topología que tiene una ruta para llegar a todos los nodos de la red. El árbol se origina desde
el puente raíz Los enlaces redundantes que no forma parte del árbol de primero la ruta más corta se
bloquean.

Dado que determinadas rutas están bloqueadas, es posible desarrollar una topología sin loops. Las tramas
de datos que se reciben en enlaces que están bloqueados se descartan.

El Protocolo Spanning Tree requiere que los dispositivos de red intercambien mensajes para detectar los
loops de puenteo. Los enlaces que generan loops se colocan en estado de bloqueo.

Los switches envían mensajes denominados unidades de datos del protocolo puente (BPDU) para permitir
la creación de una topología lógica sin loops. Las BPDU se siguen recibiendo en los puertos que están
bloqueados. Esto garantiza que si una ruta o un dispositivo activo falla, se puede calcular un nuevo
spanning-tree.

Las BPDU contienen información que permite que los switches ejecuten acciones específicas:
    • Seleccionar un solo switch que actúe como la raíz del spanning-tree.
    • Calcular la ruta más corta desde sí mismo hacia el switch raíz
    • Designar uno de los switches como el switch más cercano a la raíz, para cada segmento LAN. Este
       switch se denomina switch designado. El switch designado adminstra todas las comunicaciones
       desde la LAN hacia el puente raíz.
    • Elegir uno de sus puertos como su puerto raíz, para cada switch que no es un switch raíz. Esta es la
       interfaz que brinda la mejor ruta hacia el switch raíz.
    • Seleccionar puertos que forman parte del spanning-tree. Estos puertos se denominan puertos
       designados. Los puertos no designados se bloquean.




                                                  Figura 3

En la sección siguiente se describen las características de una red spanning tree.



180
CCNA - Cisco Certified Network Associate                                              MicroCisco - staky
7.2.3 Operación de spanning-tree
En esta sección se le enseña a los estudiantes acerca de los puertos y dispositivos que se pueden
encontrar en una red STP conmutada.

Una vez que la red se ha estabilizado, se ha producido la convergencia y hay un spanning-tree por red.

Como resultado, existen los siguientes elementos para cada red conmutada:
   • Un puente raíz por red
   • Un puerto raíz por puente que no sea raíz
   • Un puerto designado por segmento
   • Puertos no designados o que no se utilizan

Los puertos raíz y los puertos designados se usan para enviar (F) tráfico de datos.

Los puertos no designados descartan el tráfico de datos. Estos puertos se denominan puertos de bloqueo
(B) o de descarte.




                                                     Figura 1

En la sección siguiente se analiza el puente raíz.

7.2.4 Selección del puente raíz
En esta sección se explica cómo se selecciona el puente raíz en una red STP.

La primera decisión que toman todos los switches de la red es identificar el puente raíz. La posición del
puente raíz en una red afecta el flujo de tráfico.

Cuando el switch se enciende, se usa el algoritmo spanning tree para identificar el puente raíz. Las BPDU
son enviadas con el ID de puente (BID).    El BID se compone de una prioridad de puente que asume un
valor por defecto de 32768 y la dirección MAC del switch.    Por defecto, las BPDUs se envían cada dos
segundos.




                                                     Figura 1



                                                                                                         181
CCNA - Cisco Certified Network Associate                                             MicroCisco - staky




                                                Figura 2

Cuando el switch se enciende por primera vez, supone que es el switch raíz y envía las BPDU que
contienen la dirección MAC del switch tanto en el BID raíz como emisor. Estas BPDU se consideran
inferiores dado que se generan en el switch designado que ha perdido su enlace con el puente raíz. El
switch designado transmite las BPDU con la información de que es el puente raíz y el puente designado a la
vez. Estas BPDU contienen la dirección MAC del switch tanto en el BID raíz como emisor.        Los BID se
reciben en todos los switches. Cada switch reemplaza los BID de raíz más alta por BID de raíz más baja en
las BPDU que se envían. Todos los switches reciben las BPDU y determinan que el switch que cuyo valor
de BID raíz es el más bajo será el puente raíz.




                                                Figura 3




                                                Figura 4

El administrador de red puede establecer la prioridad de switch en un valor más pequeño que el del valor
por defecto, lo que hace que el BID sea más pequeño. Esto sólo se debe implementar cuando se tiene un
conocimiento cabal del flujo de tráfico en la red.

182
CCNA - Cisco Certified Network Associate                                                 MicroCisco - staky
Las Actividades de Laboratorio le enseñan a los estudiantes cómo seleccionar el puente raíz para una
configuración básica de switch.

En la sección siguiente se analizan los estados del puerto STP.

7.2.5 Etapas de los estados del puerto Spanning Tree
En esta sección se explican los cinco estados del puerto de un switch que utiliza STP.

Se necesita tiempo para que la información de protocolo se propague a través de una red conmutada. Los
cambios de topología en una parte de la red no se conocen de inmediato en las otras partes de la red. Hay
retardo de propagación. Un switch no debe cambiar el estado de un puerto de inactivo a activo de forma
inmediata dado que esto puede provocar loops de datos.

Cada puerto de un switch que usa protocolo de spanning- tree se encuentra en uno de los cinco estados
diferentes, como se indica en la Figura .




                                                  Figura 1

En el estado de bloqueo, los puertos sólo pueden recibir las BPDU. Las tramas de datos se descartan y no
se puede aprender ninguna dirección. El cambio de un estado a otro puede tardar hasta unos 20 segundos.
Los puertos pasan del estado de bloqueo al estado de escuchar. En este estado, los switches determinan si
hay alguna otra ruta hacia el puente raíz. La ruta que no sea la ruta con un menor costo hacia el puente raíz
vuelve al estado de bloqueo. El período de escuchar se denomina retardo de envío y dura 15 segundos. En
el estado de escuchar, los datos no se envían y no se reciben las direcciones MAC. Las BPDU todavía se
siguen procesando.

Los puertos pasan del estado de escuchar al estado de aprender. En este estado, los datos de usuario no
se envían pero se aprenden las direcciones MAC del tráfico que se recibe. El estado de aprender dura 15
segundos y también se denomina retardo de envío. Las BPDU todavía se siguen procesando.

El puerto pasa del estado de aprender al estado de envíar. En este estado, los datos se envían y se siguen
aprendiendo las direcciones MAC. Las BPDU todavía se siguen procesando.

El puerto puede estar en estado deshabilitado. Este estado deshabilitado se puede producir cuando un
administrador desactiva el puerto o el puerto falla.

Los valores de tiempo determinados para cada estado son los valores por defecto. Estos valores se
calculan basándose en que habrá una cantidad máxima de siete switches en cualquier rama del spanning-
tree desde el puente raíz.


                                                                                                        183
CCNA - Cisco Certified Network Associate                                              MicroCisco - staky
En la sección siguiente se analiza la convergencia de red.

7.2.6 Recálculo de Spanning-Tree
En esta sección se describe la convergencia de una red spanning tree.

Una internetwork conmutada converge cuando todos los puertos de switch y de puente están en estado de
enviar o bloquear. Los puertos que realizan el envío envían y reciben tráfico de datos y las BPDU. Los
puertos que están bloqueados sólo pueden recibir las BPDU.

Cuando la topología de red cambia, los switches y los puentes vuelven a calcular el spanning-tree y
provocan una interrupción del tráfico de red.




                                                  Figura 1




                                                  Figura 2

La convergencia en una nueva topología de spanning-tree que usa el estándar IEEE 802.1d puede tardar
hasta 50 segundos. Esta convergencia está compuesta por una antigüedad máxima de 20 segundos,
además del retardo de envío al escuchar, que es de 15 segundos, y el retardo de envío al recibir, que es de
15 segundos.

Las Actividades de Laboratorio le enseñan a los estudiantes cómo crear y verificar una configuración básica
de switch.



184
CCNA - Cisco Certified Network Associate                                                MicroCisco - staky
La sección siguiente presenta el Protocolo Rapid Spanning-Tree.

7.2.7 Protocolo Rapid Spanning-Tree
En esta sección se describe el Protocolo Rapid Spanning-Tree.

    •   El protocolo Rapid Spanning-Tree se define en el estándar de LAN IEEE 802.1w. El estándar y el
        protocolo presentan nuevas características: Aclaración de los estados de puerto y los roles
    •   Definición de un conjunto de tipos de enlace que pueden pasar rápidamente al estado enviar.
    •   El concepto de permitir que los switches de una red en la que hay convergencia generen las BPDU
        en lugar de transferir las BPDU del puente raíz.

Se ha cambiado el nombre del estado "bloqueado" por un estado de "descarte". El rol de un puerto de
descarte es el de un puerto alternativo. El puerto de descarte se puede convertir en el puerto designado si el
puerto designado del segmento falla.




                                                  Figura 1




                                                  Figura 2

Los tipos de enlace se han definido como punto a punto, de extremo y compartido.              Estos cambios
permiten la detección rápida de una falla de enlace en las redes conmutadas.

Los enlaces punto a punto y los enlaces de tipo de extremo pueden pasar al estado de enviar de forma
inmediata.



                                                                                                         185
CCNA - Cisco Certified Network Associate                                                MicroCisco - staky
Con estos cambios, la convergencia de red no debe tardar más de 15 segundos.

Con el tiempo, el protocolo Rapid Spanning-Tree, IEEE 802.1w reemplazará al protocolo Spanning-Tree,
IEEE 802.1d.

Con esta sección se concluye la lección. En la sección siguiente se resumen los puntos principales de este
módulo.

Resumen
En esta sección se resumen los temas analizados en este módulo.

La redundancia se define como la duplicación de componentes que permiten funcionalidad continua a pesar
de las fallas de un componente individual. En una red, redundancia significa contar con un método de
respaldo para conectar todos los dispositivos. Las topologías redundantes aumentan la confiabilidad de la
red y reducen el tiempo de inactividad provocado por un único punto de falla.

Una topología conmutada redundante puede provocar tormentas de broadcast, transmisiones de múltiples
tramas y problemas de inestabilidad en la tabla de direcciones MAC. Una tormenta de broadcast se produce
cuando múltiples hosts envían y reciben múltiples mensajes de broadcast. El resultado es que continúan
propagando el tráfico de broadcast ininterrumpidamente hasta que uno de los switches se desconecta.
Durante una tormenta de broadcast, la red parece estar inactiva o extremadamente lenta. Las transmisiones
de múltiples tramas se producen cuando un router recibe múltiples copias de una trama de múltiples
switches debido a una dirección MAC desconocida. Estas transmisiones excesivas hacen que el límite de
tiempo del router expire. Cuando un switch recibe la información incorrecta acerca de la dirección MAC de
un puerto, puede provocar loops e inestabilidad en la tabla de direcciones MAC.

Dado que los switches operan en la capa 2 del modelo OSI, todas las decisiones de envío se toman a este
nivel. La Capa 2 no brinda ningún valor de TTL, que es la cantidad de tiempo fija que se le otorga a un
paquete para llegar a destino. El problema es que las topologías físicas contienen loops de conmutación o
puenteo que son necesarios para fines de confiabilidad, pero una red conmutada no puede tener loops. La
solución consiste en permitir loops físicos, pero creando una topología lógica sin loops.

La topología lógica sin loops que se ha creado se denomina árbol. La topología es una topología en estrella
o en estrella extendida que abarca el árbol de la red. Todos los dispositivos se pueden alcanzar o abarcar.
El algoritmo que se utiliza para crear esta topología lógica sin loops es el algoritmo spanning-tree.

El Protocolo Spanning Tree establece un nodo raíz denominado puente raíz. El Protocolo Spanning-Tree
desarrolla una topología que tiene una ruta para cada nodo de la red. Esto da como resultado un árbol que
se origina desde el puente raíz. Los enlaces redundantes que no forma parte del árbol de primero la ruta
más corta se bloquean. Dado que determinadas rutas están bloqueadas, es posible desarrollar una
topología sin loops. Las tramas de datos que se reciben en enlaces que están bloqueados se descartan.

Los switches envían mensajes denominados unidades de datos del protocolo puente (BPDU) para permitir
la creación de una topología lógica sin loops. Las BPDU se siguen recibiendo en los puertos que están
bloqueados. Las BPDU contienen información que permite que los switches ejecuten acciones específicas:
    • Seleccionar un solo switch que actúe como la raíz del spanning-tree.
    • Calcular la ruta más corta desde sí mismo hacia el switch raíz
    • Designar uno de los switches como el switch designado.
    • Elegir uno de sus puertos como su puerto raíz, para cada switch que no es un switch raíz.
    • Seleccionar puertos que forman parte del spanning-tree. Estos puertos se denominan puertos
        designados.

El estándar de LAN IEEE 802.1w describe el protocolo Rapid Spanning-Tree. Este estándar permite
esclarecer los roles y estados de los puertos, definir un conjunto de tipos de enlace y permitir que los
switches de una red en la que hay convergencia generen las BPDU en lugar de usar las BPDU del puente
raíz. Se ha cambiado el nombre del estado de bloqueo por un estado de descarte. El rol de un puerto de
descarte es el de un puerto alternativo. El puerto de descarte se puede convertir en el puerto designado si el
puerto designado del segmento falla.




186
CCNA - Cisco Certified Network Associate                                               MicroCisco - staky


Módulo 8: LAN virtuales
Descripción general
Una característica importante de la conmutación de Ethernet es la capacidad para crear redes de área local
virtuales (VLAN). Una VLAN es un agrupamiento lógico de estaciones y dispositivos de red. Las VLAN se
pueden agrupar por función laboral o departamento, sin importar la ubicación física de los usuarios. El
tráfico entre las VLAN está restringido. Los switches y puentes envían tráfico unicast, multicast y broadcast
sólo en segmentos de LAN que atienden a la VLAN a la que pertenece el tráfico. En otras palabras, los
dispositivos en la VLAN sólo se comunican con los dispositivos que están en la misma VLAN. Los routers
suministran conectividad entre diferentes VLAN.

Las VLAN mejoran el desempeño general de la red agrupando a los usuarios y los recursos de forma lógica.
Las empresas con frecuencia usan las VLAN como una manera de garantizar que un conjunto determinado
de usuarios se agrupen lógicamente más allá de su ubicación física. Las organizaciones usan las VLAN
para agrupar usuarios en el mismo departamento. Por ejemplo, los usuarios del departamento de
Mercadotecnia se ubican en la VLAN de Mercadotecnia, mientras que los usuarios del Departamento de
Ingeniería se ubican en la VLAN de Ingeniería.

Las VLAN pueden mejorar la escalabilidad, seguridad y gestión de red. Los routers en las topologías de
VLAN proporcionan filtrado de broadcast, seguridad y gestión de flujo de tráfico.

Las VLAN que están correctamente diseñadas y configuradas son herramientas potentes para los
administradores de red. Las VLAN simplifican las tareas cuando es necesario hacer agregados, mudanzas y
modificaciones en una red. Las VLAN mejoran la seguridad de la red y ayudan a controlar los broadcasts de
Capa 3. Sin embargo, cuando se las configura de manera incorrecta, las VLAN pueden hacer que una red
funcione de manera deficiente o que no funcione en absoluto. La configuración e implementación correctas
de las VLAN son fundamentales para el proceso de diseño de red.

Cisco tiene una estrategia positiva con respecto a la interoperabilidad de los proveedores, pero las LAN
pueden contener topologías de red y configuraciones de dispositivos mixtas. Cada proveedor desarrolla su
propio producto VLAN propietario, que posiblemente no sea totalmente compatible con otros productos de
VLAN debido a diferencias en los servicios de VLAN.

Este módulo abarca algunos de los objetivos de los exámenes CCNA 640-801 e ICND 640-811.

Los estudiantes que completen este módulo deberán ser capaces de realizar las siguientes tareas:
    • Definir las VLAN
    • Enumerar las ventajas de las VLAN
    • Explicar de qué manera se utilizan las VLAN para crear dominios de broadcast
    • Explicar de qué manera se utilizan los routers para comunicarse entre las VLAN.
    • Enumerar los tipos comunes de VLAN
    • Definir ISL y 802.1Q
    • Explicar el concepto de VLAN geográficas
    • Configurar VLAN estáticas en switches de la serie Catalyst 2900.
    • Verificar y guardar configuraciones de VLAN
    • Borrar las VLAN de una configuración de switch

8.1 Conceptos de VLAN
8.1.1 Introducción a las VLAN
En esta sección se explica lo que es una VLAN y cómo funciona.

Una VLAN es una agrupación lógica de estaciones, servicios y dispositivos de red que no se limita a un
segmento de LAN físico.

Las VLAN facilitan la administración de grupos lógicos de estaciones y servidores que se pueden comunicar
como si estuviesen en el mismo segmento físico de LAN. También facilitan la administración de mudanzas,
adiciones y cambios en los miembros de esos grupos.


                                                                                                        187
CCNA - Cisco Certified Network Associate                                                 MicroCisco - staky




                                                   Figura 1




                                                   Figura 2

Las VLAN segmentan de manera lógica las redes conmutadas según las funciones laborales,
departamentos o equipos de proyectos, sin importar la ubicación física de los usuarios o las conexiones
físicas a la red. Todas las estaciones de trabajo y servidores utilizados por un grupo de trabajo en particular
comparten la misma VLAN, sin importar la conexión física o la ubicación.

La configuración o reconfiguración de las VLAN se logra mediante el software. Por lo tanto, la configuración
de las VLAN no requiere que los equipos de red se trasladen o conecten físicamente.

Una estación de trabajo en un grupo de VLAN se limita a comunicarse con los servidores de archivo en el
mismo grupo de VLAN. Las VLAN segmentan de forma lógica la red en diferentes dominios de broadcast,
de manera tal que los paquetes sólo se conmutan entre puertos y se asignan a la misma VLAN. Las VLAN
se componen de hosts o equipos de red conectados mediante un único dominio de puenteo. El dominio de
puenteo se admite en diferentes equipos de red. Los switches de LAN operan protocolos de puenteo con un
grupo de puente separado para cada VLAN.


188
CCNA - Cisco Certified Network Associate                                             MicroCisco - staky




                                                 Figura 3

Las VLAN se crean para brindar servicios de segmentación proporcionados tradicionalmente por routers
físicos en las configuraciones de LAN. Las VLAN se ocupan de la escalabilidad, seguridad y gestión de red.
Los routers en las topologías de VLAN proporcionan filtrado de broadcast, seguridad y gestión de flujo de
tráfico. Los switches no puentean ningún tráfico entre VLAN, dado que esto viola la integridad del dominio
de broadcast de las VLAN. El tráfico sólo debe enrutarse entre VLAN.

En la sección siguiente se analizan los dominios de broadcast.

8.1.2 Dominios de broadcast con VLAN y routers
En esta sección se explica de qué manera se enrutan los paquetes entre diferentes dominios de broadcast.

Una VLAN es un dominio de broadcast que se crea en uno o más switches. El diseño de red en las Figuras
 y requiere de tres dominios de broadcast separados.




                                                 Figura 1

La Figura muestra como los tres dominios de broadcast se crean usando tres switches. El enrutamiento
de capa 3 permite que el router mande los paquetes a tres dominios de broadcast diferentes.


                                                                                                      189
CCNA - Cisco Certified Network Associate                                             MicroCisco - staky




                                                Figura 2

En la Figura , se crea una VLAN con un router y un switch. Existen tres dominios de broadcast separados.
El router enruta el tráfico entre las VLAN mediante enrutamiento de Capa 3. El switch en la Figura envía
tramas a las interfaces del router cuando se presentan ciertas circunstancias:
    • Si es una trama de broadcast
    • Si está en la ruta a una de las direcciones MAC del router




                                                Figura 3

Si la Estación de Trabajo 1 de la VLAN de Ingeniería desea enviar tramas a la Estación de Trabajo 2 en la
VLAN de Ventas, las tramas se envían a la dirección MAC Fa0/0 del router. El enrutamiento se produce a
través de la dirección IP de la interfaz del router Fa0/0 para la VLAN de Ingeniería.

Si la Estación de Trabajo 1 de la VLAN de Ingeniería desea enviar una trama a la Estación de Trabajo 2 de
la misma VLAN, la dirección MAC de destino de la trama es la de la Estación de Trabajo 2.

La implementación de VLAN en un switch hace que se produzcan ciertas acciones:
    • El switch mantiene una tabla de puenteo separada para cada VLAN.
    • Si la trama entra en un puerto en la VLAN 1, el switch busca la tabla de puenteo para la VLAN 1.


190
CCNA - Cisco Certified Network Associate                                             MicroCisco - staky
    •   Cuando se recibe la trama, el switch agrega la dirección origen a la tabla de puenteo si es
        desconocida en el momento.
    •   Se verifica el destino para que se pueda tomar una decisión de envío.
    •   Para aprender y enviar se realiza la búsqueda en la tabla de direcciones para esa VLAN solamente.

En la sección siguiente se analizan los diferentes tipos de VLAN.

8.1.3 Operación de las VLAN
En esta sección se explican las características de los diferentes tipos de VLAN.

Una VLAN se compone de una red conmutada que se encuentra lógicamente segmentada. Cada puerto de
switch se puede asignar a una VLAN. Los puertos asignados a la misma VLAN comparten broadcasts. Los
puertos que no pertenecen a esa VLAN no comparten esos broadcasts. Esto mejora el desempeño de la red
porque se reducen los broadcasts innecesarios. Las VLAN de asociación estática se denominan VLAN de
asociación de puerto central y basadas en puerto. Cuando un dispositivo entra a la red, da por sentado
automáticamente que la VLAN está asociada con el puerto al que se conecta.




                                                  Figura 1

Los usuarios conectados al mismo segmento compartido comparten el ancho de banda de ese segmento.
Cada usuario adicional conectado al medio compartido significa que el ancho de banda es menor y que se
deteriora el desempeño de la red. Las VLAN ofrecen mayor ancho de banda a los usuarios que una red
Ethernet compartida basada en hubs. La VLAN por defecto para cada puerto del switch es la VLAN de
administración. La VLAN de administración siempre es la VLAN 1 y no se puede borrar. Por lo menos un
puerto debe asignarse a la VLAN 1 para poder gestionar el switch. Todos los demás puertos en el switch
pueden reasignarse a VLAN alternadas.

Las VLAN de asociación dinámica son creadas mediante software de administración de red. Se usa
CiscoWorks 2000 o CiscoWorks for Switched Internetworks para crear las VLAN dinámicas. Las VLAN
dinámicas permiten la asociación basada en la dirección MAC del dispositivo conectado al puerto de switch.
Cuando un dispositivo entra a la red, el switch al que está conectado consulta una base de datos en el
Servidor de Configuración de VLAN para la asociación de VLAN.

En la asociación de VLAN de puerto central basada en puerto, el puerto se asigna a una asociación de
VLAN específica independiente del usuario o sistema conectado al puerto. Al utilizar este método de
asociación, todos los usuarios del mismo puerto deben estar en la misma VLAN. Un solo usuario, o varios
usuarios pueden estar conectados a un puerto y no darse nunca cuenta de que existe una VLAN. Este
método es fácil de manejar porque no se requieren tablas de búsqueda complejas para la segmentación de
VLAN.

Los administradores de red son responsables por configurar las VLAN de forma estática y dinámica.

                                                                                                      191
CCNA - Cisco Certified Network Associate                                             MicroCisco - staky




                                                Figura 2




                                                Figura 3




                                                Figura 4

Los puentes filtran el tráfico que no necesita ir a los segmentos, salvo el segmento destino. Si una trama
necesita atravesar un puente y la dirección MAC destino es conocida, el puente sólo envía la trama al
puerto de puente correcto. Si la dirección MAC es desconocida, inunda la trama a todos los puertos en el



192
CCNA - Cisco Certified Network Associate                                          MicroCisco - staky
dominio de broadcast, o la VLAN, salvo el puerto origen donde se recibió la trama. Los switches se
consideran como puentes multipuerto.




                                                 Figura 5

En la sección siguiente se describen las ventajas de las VLAN.

8.1.4 Ventajas de las VLAN
En esta sección se explican las ventajas administrativas de las VLAN.




                                                 Figura 1

Las VLAN permiten que los administradores de red organicen las LAN de forma lógica en lugar de física.
Ésta es una ventaja clave. Esto permite que los administradores de red realicen varias tareas:
    • Trasladar fácilmente las estaciones de trabajo en la LAN
    • Agregar fácilmente estaciones de trabajo a la LAN
    • Cambiar fácilmente la configuración de la LAN
    • Controlar fácilmente el tráfico de red
    • Mejorar la seguridad

                                                                                                  193
CCNA - Cisco Certified Network Associate                                             MicroCisco - staky
En la sección siguiente se describen tres tipos básicos de VLAN.

8.1.5 Tipos de VLAN
En esta sección se describen tres asociaciones básicas de VLAN que se utilizan para determinar y controlar
de qué manera se asigna un paquete: -
    • VLAN basadas en puerto
    • VLAN basadas en direcciones MAC
    • VLAN basadas en protocolo




                                                 Figura 1




                                                 Figura 2




194
CCNA - Cisco Certified Network Associate                          MicroCisco - staky




                                                Figura 3




                                                Figura 4




                                                Figura 5

La cantidad de VLAN en un switch varía según diversos factores:
    • Patrones de tráfico
    • Tipos de aplicaciones


                                                                                195
CCNA - Cisco Certified Network Associate                                               MicroCisco - staky
    •   Necesidades de administración de red
    •   Aspectos comunes del grupo

El esquema de direccionamiento IP es otra consideración importante al definir la cantidad de VLAN en un
switch.

Por ejemplo, una red que usa una máscara de 24 bits para definir una subred tiene en total 254 direcciones
de host permitidas en una subred. Dado que es altamente recomendada una correspondencia de uno a uno
entre las VLAN y las subredes IP, no puede haber más de 254 dispositivos en una VLAN. También se
recomienda que las VLAN no se extiendan fuera del dominio de Capa 2 del switch de distribución.

Existen dos métodos principales para el etiquetado de tramas: el enlace Inter-Switch (ISL) y 802.1Q. ISL es
un protocolo propietario de Cisco y antiguamente era el más común, pero está siendo reemplazado por el
etiquetado de trama estándar IEEE 802.1Q.




                                                  Figura 6

A medida que los paquetes son recibidos por el switch desde cualquier dispositivo de estación final
conectado, se agrega un identificador único de paquetes dentro de cada encabezado. Esta información de
encabezado designa la asociación de VLAN de cada paquete. El paquete se envía entonces a los switches
o routers correspondientes sobre la base del identificador de VLAN y la dirección MAC. Al alcanzar el nodo
destino, el ID de VLAN es eliminado del paquete por el switch adyacente y es enviado al dispositivo
conectado. El etiquetado de paquetes brinda un mecanismo para controlar el flujo de broadcasts y
aplicaciones, mientras que no interfiere con la red y las aplicaciones. La emulación de LAN (LANE) es una
forma en que una red de Modo de Transferencia Asíncrona (ATM) simula una red Ethernet. No hay
etiquetado en LANE, pero la conexión virtual utilizada implica un ID de VLAN.

Con esta sección se concluye la lección. En la siguiente lección se hablará de la configuración de VLAN. En
la primera sección se ofrece una descripción general de las redes VLAN.

8.2 Configuración de la VLAN
8.2.1 Aspectos básicos de las VLAN
En esta sección se ofrece información básica acerca de las VLAN y se describen las características de una
red VLAN de extremo a extremo.

En un entorno conmutado, una estación de trabajo sólo recibe tráfico dirigido a ella. Como los switches
filtran el tráfico de red, las estaciones de trabajo en un entorno conmutado envían y reciben datos con ancho
de banda completo y dedicado. Al contrario de lo que ocurre con un sistema de hubs compartidos, en el que
sólo una estación puede transmitir por vez, una red conmutada permite varias transmisiones simultáneas en
un dominio de broadcast. Este proceso no afecta directamente a las demás estaciones dentro o fuera de un
dominio de broadcast. La Figura ilustra que la comunicación entre los pares A/B, C/D y E/F no afecta a los
demás pares de estación.

Cada VLAN debe tener una dirección única de subred de red de Capa 3 asignada a ella.

Las VLAN pueden existir como redes de extremo a extremo, o pueden existir dentro de las fronteras
geográficas.



196
CCNA - Cisco Certified Network Associate                                               MicroCisco - staky




                                                  Figura 1

Una red VLAN de extremo a extremo tiene varias características:
   • La asociación a las VLAN para los usuarios se basa en el departamento o función laboral, sin
       importar la ubicación de los usuarios.
   • Todos los usuarios en una VLAN deberían tener los mismos patrones de flujo de tráfico 80/20.
   • Todos los usuarios en una VLAN deberían tener los mismos patrones de flujo de tráfico 80/20
   • Cada VLAN tiene un conjunto común de requisitos de seguridad para todos los miembros.

Se proporcionan puertos de switch para cada usuario en la capa de acceso. Cada color representa una
subred. Dado que los usuarios se reubican, cada switch con el tiempo se transforma en miembro de todas
las VLAN. El etiquetado de tramas se utiliza para transportar información desde múltiples VLAN entre los
switches de la capa de acceso y los switches de la capa de distribución.




                                                  Figura 2

ISL es un protocolo propietario de Cisco que mantiene información de VLAN a medida que el tráfico fluye
entre switches y routers. IEEE 802.1Q ies un mecanismo de etiquetado de VLAN (IEEE) de estándares
abiertos, en las instalaciones conmutadas. Los switches Catalyst 2950 no admiten los enlaces troncales ISL.
Los servidores de grupos de trabajo operan de acuerdo con un modelo de cliente/servidor. Por este motivo,
se asigna a los usuarios la misma VLAN que el servidor que usan para maximizar el desempe           o de la
conmutación de Capa 2 y mantener el tráfico localizado.

En la Figura , se utiliza un router de capa núcleo para enrutar entre subredes. La red se diseña, sobre la
base de los patrones de flujo de tráfico, para que tengan el 80 por ciento del tráfico contenido en una VLAN.
El 20 por ciento restante atraviesa el router a los servidores de la empresa y a la Internet y la WAN.

En la sección siguiente se analizan las VLAN geográficas.




                                                                                                        197
CCNA - Cisco Certified Network Associate                                              MicroCisco - staky
8.2.2 VLAN geográficas
En esta sección se explica el motivo por el cual las VLAN geográficas se han vuelto más comunes que las
VLAN de extremo a extremo.

Las VLANs de extremo a extremo permiten que los dispositivos se agrupen según el uso de recursos. Esto
incluye parámetros como el uso de servidores, equipos de proyecto y departamentos. El objetivo de las
VLAN de extremo a extremo es mantener el 80 por ciento del tráfico en la VLAN local.

A medida que las redes empresariales buscan centralizar sus recursos, las VLAN de extremo a extremo se
vuelven más difíciles de mantener. Se requiere que los usuarios usen varios recursos diferentes, muchos de
los cuales ya no están en sus VLAN. El cambio en la asignación y uso de recursos requiere que se creen
las VLAN en torno de límites geográficos en lugar de límites de aspectos comunes.




                                                 Figura 1

Esta ubicación geográfica puede ser tan grande como un edificio entero o tan pequeña como un solo switch
dentro de un armario para el cableado. En una estructura geográfica, es típico encontrar en uso la nueva
norma 20/80. Esto significa que el 20 por ciento del tráfico permanece dentro de la VLAN local y 80 por
ciento del tráfico de la red viaja fuera de la VLAN local. Aunque esta topología significa que los servicios
desde los recursos deben viajar a través de un dispositivo de Capa 3, este diseño permite que la red aplique
un método determinístico y coherente para acceder a los recursos.

La siguiente sección le explicará de qué manera se configuran las VLAN estáticas.

8.2.3 Configuración de VLAN estáticas
En esta sección se describe el tipo de red en la que se puede configurar una VLAN estática. Los estudiantes
también aprenden a configurar una VLAN.




                                                 Figura 1

Las VLAN estáticas son puertos en un switch que se asignan manualmente a una VLAN. Esto se hace con
una aplicación de administración de VLAN o configurarse directamente en el switch mediante la CLI. Estos
puertos mantienen su configuración de VLAN asignada hasta que se cambien manualmente. Este tipo de
VLAN funciona bien en las redes que tienen requisitos específicos:
    • Todos los movimientos son controlados y gestionados.

198
CCNA - Cisco Certified Network Associate                                                 MicroCisco - staky
    •   Existe un software sólido de gestión de VLAN para configurar los puertos.
    •   El gasto adicional requerido para mantener direcciones MAC de estación final y tablas de filtrado
        personalizadas no es aceptable.

Las VLAN dinámicas no se basan en puertos asignados a una VLAN específica.

Para configurar las VLAN en los switches serie Cisco 2900, se deben aplicar pautas específicas:
   • La cantidad máxima de VLAN depende del switch.
   • Una de las VLAN por defecto de fábrica es VLAN1.
   • La VLAN Ethernet por defecto es VLAN1.
   • Se envían publicaciones del Protocolo de Descubrimiento de Cisco (CDP) y Protocolo de Enlace
       Troncal de VLAN (VTP) en la VLAN 1. (VTP se analiza en el Módulo 9).
   • La dirección IP del switch se encuentra por defecto en el dominio de broadcast de la VLAN 1.
   • El switch debe estar en el modo de servidor VTP para crear, agregar o borrar VLAN.

La creación de una VLAN en un switch es una tarea muy directa y simple. Si se usa un switch basado en
comandos del IOS, se puede usar el comando vlan database en el modo EXEC privilegiado para entrar al
modo de configuración de VLAN. También se puede configurar un nombre de VLAN, de ser necesario:

Switch#vlan database
Switch(vlan)#vlan vlan_number
Switch(vlan)#exit

Al salir, se aplica la VLAN al switch. El paso siguiente es asignar la VLAN a una o más interfaces:

Switch(config)#interface fastethernet 0/9
Switch(config-if)#switchport access vlan vlan_number

En las Actividades de Laboratorio, los estudiantes crearán vlans y verificarán una configuración de switch
básica.

En la sección siguiente se explica cómo verificar configuraciones de VLAN.

8.2.4 Verificación de la configuración de VLAN
En esta sección se explica de qué manera se pueden usar los comandos show vlan, show vlan brief, o
show vlan id id_number para verificar las configuraciones de VLAN.

Se aplican los siguientes hechos a las VLAN:
    • Una VLAN creada permanece sin usar hasta que se la asigna a puertos de switch.
    • Todos los puertos Ethernet son asignados a VLAN 1 por defecto.

La Figura   muestra una lista de comandos aplicables.




                                                  Figura 1

                                                                                                       199
CCNA - Cisco Certified Network Associate                                     MicroCisco - staky
La Figura   muestra los pasos necesarios para asignar una nueva VLAN a un puerto en el switch de
Sydney.




                                            Figura 2




                                            Figura 3




                                            Figura 4


200
CCNA - Cisco Certified Network Associate                                              MicroCisco - staky
Las Figuras   y   muestran el resultado de los comandos show vlan y show vlan brief.

En las Actividades de Laboratorio, los estudiantes crearán y verificarán una configuración de switch básica
con dos VLAN.

En la sección siguiente se explica de qué manera se guarda una configuración de switch.

8.2.5 Cómo guardar la configuración de VLAN
En esta sección se enseña a los estudiantes cómo crear un archivo de texto de una configuración de VLAN
para usarla como copia de seguridad.

Resulta útil mantener una copia de la configuración de VLAN como archivo de texto, especialmente si se
necesita hacer copias de seguridad o auditorías.

Los valores de configuración del switch se pueden copiar en un servidor TFTP con el comando copy
running-config tftp. Como alternativa, se puede usar la función de captura de HyperTerminal junto con los
comandos show running-config y show vlan para guardar los valores de configuración.




                                                 Figura 1

En la sección siguiente se explica de qué manera se elimina una configuración de VLAN.

8.2.6 Eliminación de VLAN




                                                 Figura 1

En esta sección se explica a los estudiantes cómo se elimina una VLAN de una interfaz de switch basada
en comandos Cisco IOS. Este proceso es similar al procedimiento utilizado para eliminar un comando de un


                                                                                                       201
CCNA - Cisco Certified Network Associate                                              MicroCisco - staky
router. En la Figura , se asignó Fastethernet 0/9 a la VLAN 300 con el comando switchport access vlan
300. Para eliminar esta VLAN de la interfaz, basta con usar la forma no del comando.




                                                 Figura 2

El comando que aparece a continuación se utiliza para eliminar una VLAN de un switch:

Switch#vlan database
Switch(vlan)#no vlan 300

Cuando se elimina una VLAN, todos los puertos asignados a esa VLAN quedan inactivos. Los puertos, sin
embargo, quedan asociados a la VLAN eliminada hasta que se los asigna a una nueva VLAN.

Las Actividades de Laboratorio mostrarán a los estudiantes cómo borrar las configuraciones de VLAN.

Con esta sección se concluye la lección. En la lección siguiente se enseñará a los estudiantes a realizar el
diagnóstico de fallas de VLAN. En la primera sección se ofrece una descripción general de la lección.

8.3 Diagnóstico de fallas de las VLAN
8.3.1 Descripción general
En esta sección se explica lo que los estudiantes aprenderán de esta lección.




                                                 Figura 1

202
CCNA - Cisco Certified Network Associate                                                 MicroCisco - staky
Las VLAN ahora son comunes en las redes de los campus. Las VLAN ofrecen a los ingenieros de redes
flexibilidad al diseñar e implementar redes. Las VLAN también permiten la limitación de los broadcast,
seguridad y comunidades de interés geográficamente dispersas. Sin embargo, tal como ocurre con la
conmutación básica de LAN, se pueden producir problemas cuando se implementan las VLAN. En esta
lección se muestran algunos de los problemas más comunes que se pueden producir con las VLAN, y
ofrece varias herramientas y técnicas para la detección de fallas.

Al completar esta lección, los estudiantes deberán poder:
    • Utilizar un enfoque sistemático en el diagnóstico de fallas de VLAN
    • Demostrar los pasos de la detección de fallas general en las redes conmutadas
    • Describir de qué manera los problemas de spanning-tree pueden provocar tormentas de broadcast
    • Usar los comandos show y debug para diagnosticar las fallas de las VLAN

En la sección siguiente se describe el proceso utilizado para realizar el diagnóstico de fallas de VLAN.

8.3.2 Proceso de diagnóstico de fallas de VLAN
En esta sección se explica a los estudiantes cómo se desarrolla un enfoque sistemático que puede utilizarse
para realizar el diagnóstico de fallas de los problemas relacionados con los switches. Los siguientes pasos
explican cómo se aisla un problema en una red conmutada:
    1. Verifique las indicaciones físicas como el estado de LED.
    2. Comience con una sola configuración en un switch y prosiga el proceso hacia afuera.
    3. Verifique el enlace de Capa 1.
    4. Verifique el enlace de Capa 2.
    5. Haga el diagnóstico de fallas de las VLAN que abarcan varios switches.




                                                   Figura 1

Al realizar el diagnóstico de fallas, verifique si el problema es un problema recurrente en lugar de una falla
aislada. Algunos problemas recurrentes se deben un crecimiento de la demanda de servicios por parte de
puertos de estación de trabajo que excede los recursos de configuración, enlace troncal o capacidad para
acceder a los recursos de servidor. Por ejemplo, el uso de tecnologías de Web y aplicaciones tradicionales,
como la transferencia de archivos y correo electrónico, provoca un crecimiento en el tráfico de red que las
redes de las empresas deben manejar.

Muchas LAN de campus se enfrentan a patrones de tráfico de red impredecibles resultantes de la
combinación de tráfico de intranet, menos ubicaciones de servidor de campus centralizadas y el uso
creciente de aplicaciones multicast. La antigua norma de 80/20, que establecía que sólo el 20 por ciento del
tráfico de la red pasaba por el backbone, es obsoleta. La exploración de Web interna ahora permite que los
usuarios localicen y accedan a la información desde cualquier lugar en la intranet corporativa. Los patrones



                                                                                                           203
CCNA - Cisco Certified Network Associate                                               MicroCisco - staky
de tráfico están determinados por la ubicación de los servidores y no por las configuraciones del grupo de
trabajo físico con el que se agrupan.

Si una red presenta con frecuencia síntomas de cuello de botella, como desbordes excesivos, tramas
descartadas y retransmisiones, es posible que haya demasiados puertos en un solo enlace troncal o
demasiados requerimientos de recursos globales y acceso a los servidores de intranet.

Los síntomas de cuello de botella también pueden producirse porque la mayor parte del tráfico se ve
obligado a atravesar el backbone. Otra causa puede ser que el acceso de "cualquiera a cualquiera" es
común, cuando los usuarios utilizan los recursos corporativos basados en Web y aplicaciones multimedia.
En este caso, puede resultar necesario tener en cuenta el aumento de los recursos de la red para satisfacer
la demanda creciente.

En la sección siguiente se analizan las tormentas de broadcast.

8.3.3 Cómo evitar las tormentas de broadcast
En esta sección se enseñará a los estudiantes a evitar que se produzcan tormentas de broadcast.

Una tormenta de broadcast se produce cuando se recibe una gran cantidad de paquetes de broadcast en un
puerto. El envío de esos paquetes puede hacer que la red quede más lenta o que expire el límite de tiempo.
El control de tormentas se configura para el switch como un todo, pero opera por puerto. El control de
tormentas se encuentra inhabilitado por defecto.

La prevención de las tormentas de broadcast mediante el establecimiento de valores demasiado altos o
bajos de umbral descarta el tráfico MAC excesivo de broadcast, multicast o unicast. Además, la
configuración de valores para elevar umbrales en un switch puede desactivar el puerto.

Los problemas de STP incluyen tormentas de broadcast, loops, BPDU y paquetes descartados. La función
de STP es de garantizar que no se produzcan loops lógicos en una red mediante la designación de un
puente raíz. El puente raíz es el punto central de una configuración spanning-tree que controla la manera en
que opera el protocolo.




                                                  Figura 1

La ubicación del puente raíz en la red extendida de router y switch es necesaria para el diagnóstico efectivo
de fallas. Los comandos show en el router y el switch pueden mostrar información de puente raíz.
Configuración de parámetros fijos de temporizadores de puente raíz para el retardo de envío o antigüedad
máxima para la información STP. La configuración manual de un dispositivo como puente raíz es otra
opción de configuración.




204
CCNA - Cisco Certified Network Associate                                              MicroCisco - staky




                                                 Figura 2




                                                 Figura 3

Si la red extendida de router y switch pasa por un período de inestabilidad, es recomendable minimizar los
procesos STP que se producen entre dispositivos.

Si se vuelve necesario reducir el tráfico BPDU, establezca los valores máximos para los temporizadores en
el puente raíz. Específicamente, establezca el parámetro de retardo de envío en el valor máximo de 30
segundos, y el parámetro max_age en el máximo de 40 segundos.

Un puerto físico en un router o switch puede formar parte de más de un spanning tree si se trata de un
enlace troncal.

El Protocolo Spanning-Tree (STP) se considera como uno de los protocolos más importantes de Capa 2 en
los switches Catalyst. Al evitar los loops lógicos en una red puenteada, STP permite la redundancia de Capa
2 sin generar tormentas de broadcast.

Minimice los problemas de spanning-tree desarrollando activamente un estudio de base de la red.

En la sección siguiente se analizan los comandos show y debug.

8.3.4 Diagnóstico de fallas de las VLAN
En esta sección se explica de qué manera los comandos show y debug se pueden utilizar para realizar el
diagnóstico de fallas de las VLAN. La Figura ilustra los problemas más comunes que se encuentran
cuando se realiza el diagnóstico de fallas de las VLAN.

Para realizar el diagnóstico de fallas de la operación de las conexiones de router Fast Ethernet a los
switches, es necesario asegurarse de que la configuración de interfaz del router sea completa y correcta.
Verifique que no se haya configurado una dirección IP en la interfaz Fast Ethernet. Las direcciones IP se
configuran en cada subinterfaz de una conexión de VLAN. Verifique que la configuración de duplex en el
router coincida con el puerto/interfaz correspondiente en el switch.

El comando show vlan muestra la información de VLAN en el switch. La Figura , muestra el resultado del
comando show vlan. El resultado muestra el ID de VLAN, su nombre, estado y puertos asignados.



                                                                                                       205
CCNA - Cisco Certified Network Associate                                          MicroCisco - staky
También se muestran las opciones de palabra clave show vlan y las descripciones de sintaxis de palabra
clave de cada campo.




                                               Figura 1




                                               Figura 2

El comando show vlan muestra información de esa VLAN en el router. El comando show vlan seguido por
el número de VLAN muestra información específica de esa VLAN en el router. El resultado del comando
incluye el ID de VLAN, la subinterfaz del router e información de protocolo.

El comando show spanning-tree muestra la topología de spanning-tree que el router conoce. Este
comando muestra los valores de STP utilizados por el router para un puente spanning-tree en la red del
router y switch.



206
CCNA - Cisco Certified Network Associate              MicroCisco - staky




                                           Figura 3




                                           Figura 4




                                           Figura 5


                                                                    207
CCNA - Cisco Certified Network Associate                                               MicroCisco - staky
La primera parte del resultado de show spanning-tree muestra parámetros de configuración global
spanning tree, seguidos por aquellos que son específicos de determinadas interfaces.




                                                   Figura 6

El Grupo de Puente 1 ejecuta el protocolo Spanning-Tree compatible con IEEE.

Las siguientes líneas del resultado muestran los parámetros de operación actuales del spanning tree:

Bridge Identifier has priority 32768, address 0008.e32e.e600 Configured hello time 2, Max age 20, forward
delay 15

La siguiente línea del resultado muestra que el router es la raíz del spanning tree:

We are the root of the spanning tree.

La información clave del comando show spanning-tree crea un mapa de la red STP.

El comando debug sw-vlan packets muestra información general acerca de los paquetes VLAN recibidos
pero no configurados para admitir el router. Los paquetes VLAN que el router está configurado para enrutar
o conmutar se cuentan e indican al utilizar el comando show vlans.

En la sección siguiente se enseñará a los estudiantes a realizar el diagnóstico de fallas de una VLAN.

8.3.5 Situaciones de diagnóstico de fallas de VLAN
Los administradores de red pueden hacer el diagnóstico de fallas de redes conmutadas de manera eficiente
después de aprender las técnicas y adaptarlas a las necesidades de la empresa. La experiencia es la mejor
manera de mejorar estas capacidades.

En esta sección se describen tres situaciones de diagnóstico de fallas de VLAN relacionadas con los
problemas que se presentan más comúnmente. Cada una de estas situaciones contiene un análisis del
problema y su posterior resolución. Mediante el uso de comandos específicos apropiados y la reunión de
imformación significativa de los resultados, se puede completar el proceso de diagnóstico de fallas.

Situación 1: No se puede establecer un enlace troncal entre un switch y un router
Cuando existan dificultades con una conexión de enlace troncal entre un switch y un router, tenga en cuenta
las siguientes causas posibles:
    1. Asegúrese de que el puerto esté conectado y no reciba ningún error de capa física, alineación o
         secuencia de verificación de trama (FCS). Esto puede hacerse con el comando show interface en
         el switch.
    2. Verifique que el duplex y la velocidad se encuentren correctamente configurados entre el switch y el
         router. Esto puede hacerse con el comando show interface status en el switch o el comando show
         interfaces en el router.


208
CCNA - Cisco Certified Network Associate                                               MicroCisco - staky
    3. Configure la interfaz física del router con una subinterfaz por cada VLAN que enrute el tráfico.
       Verifique esto introduciendo el comando IOS show interfaces. Asegúrese también de que cada
       subinterfaz en el router tenga el tipo de encapsulamiento, número de VLAN, dirección IP y máscara
       de subred correctos configurado. Esto puede hacerse con los comandos IOS show interfaces o
       show running-config.
    4. Confirme que el router esté ejecutando una versión del IOS que admita enlaces troncales. Esto se
       puede realizar con el comando show version.




                                                  Figura 1




                                                  Figura 2

Situación 2: Paquetes y loops descartados
Los puentes de spanning-tree usan los paquetes de Unidad de Datos de Protocolo de Puentes (BPDUs) de
notificación de cambios para notificar a los demás puentes acerca de cualquier cambio en la topología de
spanning-tree de la red. El puente con el identificador menor en la red se transforma en el raíz. Los puentes
envían estas BPDU en cualquier momento en que el puerto haga una transición desde o hacia un estado de
envío, siempre y cuando haya otros puertos en el mismo grupo de puenteo. Estas BPDU migran hacia el
puente raíz.

Sólo puede haber un puente raíz por red puenteada. Un proceso de elección determina el puente raíz. La
raíz determina valores para mensajes de configuración en las BPDU y luego establece los temporizadores
para los demás puentes. Otros puentes designados determinan la ruta más corta al puente raíz y son



                                                                                                        209
CCNA - Cisco Certified Network Associate                                               MicroCisco - staky
responsables de la publicación de BPDU a otros puentes a través de puertos designados. Un puente debe
tener puertos en el estado de bloqueo si hay un loop físico.

Pueden surgir problemas para las internetworks en las que se usan algoritmos spanning-tree IEEE y DEC
mediante nodos de puenteo. Estos problemas son causados por diferencias en la forma en que los nodos
de puenteo manejan los paquetes BPDU spanning tree, o paquetes hello, y en la forma en que manejan los
datos.

En esta situación, el Switch A, Switch B y Switch C ejecutan el algoritmo spanning-tree IEEE.
Involuntariamente se configura el Switch D para usar el algoritmo spanning-tree DEC.

El Switch A dice ser la raíz IEEE y el Switch D dice ser la raíz DEC. El Switch B y el Switch C propagan
información de raíz en todas las interfaces para el spanning tree IEEE. Sin embargo, el Switch D descarta la
información spanning-tree IEEE. De la misma forma, los demás routers ignoran la declaración de que el
Router D es raíz.

El resultado es que ninguno de los puentes cree que se ha producido un loop y cuando se envía un paquete
de broadcast en la red, se produce una tormenta de broadcast en toda la internetwork. Esta tormenta de
broadcast incluye los Switches X y Y, y más allá.

Para resolver este problema, es necesario reconfigurar el Switch D como IEEE. Aunque es necesario un
cambio de configuración, puede no ser suficiente para reestablecer la conectividad. Se produce un retardo
de reconvergencia mientras los dispositivos intercambian BPDU y recalculan un spanning tree para la red.
Con esta sección se concluye la lección. En la sección siguiente se resumen los puntos principales de este
módulo.

Resumen
En esta sección se resumen los temas analizados en este módulo.

Una VLAN es una agrupación de servicios de red que no se limita a un segmento o switch de LAN físico. La
configuración o reconfiguración de las VLAN se realiza mediante software que hace que resulte innecesario
conectar o mover físicamente cables y equipo. Las VLAN se ocupan de la escalabilidad, seguridad y gestión
de red. Los routers en las topologías de VLAN proporcionan filtrado de broadcast, seguridad y gestión de
flujo de tráfico. El tráfico sólo debe enrutarse entre VLAN. Los switches no puentean ningún tráfico, dado
que esto viola la integridad del dominio de broadcast de las VLAN.

El beneficio principal de las VLAN es que permiten que el administrador de red organice la LAN de forma
lógica en lugar de física. Esto incluye la capacidad para mover estaciones de trabajo en la LAN, agregar
estaciones de trabajo a la LAN, cambiar la configuración de la LAN, controlar el tráfico de red y mejorar la
seguridad.

Una VLAN es un dominio de broadcast creado por uno o más switches. Las VLAN se usan para crear
dominios de broadcast para mejorar el desempeño general de la red. Al implementar VLAN en un switch, el
switch mantiene una tabla de puenteo separada para cada VLAN. Si viene la trama a un puerto en la VLAN
1, el switch busca la tabla de puenteo para la VLAN 1. Cuando se recibe la trama, el switch agrega la
dirección origen a la tabla de puenteo si no se la conoce actualmente. El switch entonces verifica el destino
para que se pueda tomar una decisión de envío. Para aprender y enviar se realiza la búsqueda en la tabla
de direcciones para esa VLAN solamente.

Existen tres asociaciones básicas de VLAN para determinar y controlar la manera en que se asigna un
paquete. Éstas incluyen VLAN basadas en puertos, VLAN basadas en direcciones MAC y VLAN basadas en
protocolo.

El enlace Inter-Switch (ISL) es un método de etiquetado de trama que está haciendo rápidamente
reemplazado por el etiquetado de trama 802.1Q. El etiquetado de paquetes brinda un mecanismo para
controlar el flujo de broadcasts y aplicaciones, mientras que no interfiere con la red y las aplicaciones.

Cada VLAN debe tener una dirección única de red de Capa 3 asignada a ella. Esto permite que los routers
intercambien paquetes entre VLAN. Las VLAN pueden existir como redes de extremo a extremo, o pueden
existir dentro de las fronteras geográficas.




210
CCNA - Cisco Certified Network Associate                                             MicroCisco - staky
Una red VLAN de extremo a extremo agrupa usuarios en VLAN según el grupo o función laboral. Todos los
usuarios en una VLAN deberían tener los mismos patrones de flujo de tráfico 80/20. La asociación a una
VLAN no cambia para un usuario que cambia de lugar físico. Cada VLAN tiene un conjunto común de
requisitos de seguridad para todos los miembros.

Las VLANs estáticas son puertos en un switch que se asignan manualmente a una VLAN utilizando la
aplicación de gestión de VLAN o trabajando directamente dentro del switch. Estos puertos mantienen su
configuración de VLAN asignada hasta que se cambien manualmente. Las VLAN dinámicas no se basan en
puertos asignados a una VLAN específica. Se usan los comandos show vlan, show vlan brief, o show
vlan id id_number para verificar las configuraciones de VLAN.

Se aplica un enfoque sistemático para el diagnóstico de fallas en una VLAN. Para aislar un problema,
verifique las indicaciones físicas como el estado de LED. Comience con una sola configuración en un switch
y prosiga el proceso hacia afuera. Verifique el enlace de Capa 1 y luego el de Capa 2. Haga el diagnóstico
de fallas de las VLAN que abarcan varios switches. Algunos problemas recurrentes se deben a un
crecimiento de la demanda de servicios por parte de puertos de estación de trabajo que excede los recursos
de configuración, enlace troncal o capacidad para acceder a los recursos de servidor.




                                                                                                      211
CCNA - Cisco Certified Network Associate   MicroCisco - staky




212
CCNA - Cisco Certified Network Associate                                               MicroCisco - staky


Módulo 9: Protocolo de agregación de enlaces VLAN
Descripción general
Las primeras VLAN eran difíciles de implementar entre redes. Cada VLAN se configuraba de forma manual
en cada switch. La administración de VLAN a través de una red amplia era una tarea complicada. Para
complicar aun más las cosas, cada fabricante de switches tenía distintos métodos para las capacidades de
VLAN. Se desarrollaron los enlaces troncales de VLAN para resolver estos problemas.

El enlace troncal de VLAN permite que se definan varias VLAN en toda la organización, agregando
etiquetas especiales a las tramas que identifican la VLAN a la cual pertenecen. Este etiquetado permite que
varias VLAN sean transportadas por toda una gran red conmutada a través de un backbone, o enlace
troncal, común. El enlace troncal de VLAN se basa en estándares, siendo el protocolo de enlace troncal
IEEE 802.1Q el que se implementa por lo general en la actualidad. El enlace Inter-Switch (ISL) es un
protocolo de enlace troncal propietario de Cisco que se puede implementar en todas las redes Cisco.

La configuración y el mantenimiento manual del protocolo de enlace troncal virtual (VTP) de VLAN en varios
switches puede ser un desafío. Una de las ventajas clave de VTP es la automatización de varias de las
tareas de configuración de la VLAN una vez que VTP se configura en una red.

Este módulo explica la implementación de VTP en una red conmutada.

La tecnología VLAN brinda varias ventajas a los administradores de red. Entre otras cosas, las VLAN
ayudan a controlar los broadcasts de Capa 3, mejoran la seguridad de la red y pueden ayudar a agrupar de
forma lógica a los usuarios de la red. Sin embargo, las VLAN tienen una limitación importante. Las VLAN
operan en la Capa 2, lo que significa que los dispositivos en distintas VLAN no se pueden comunicar sin
utilizar routers y direcciones de capa de red.

Este módulo abarca algunos de los objetivos de los exámenes CCNA 640-801 e ICND 640-811.

Los estudiantes que completen este módulo deberán ser capaces de realizar las siguientes tareas:
    • Explicar el origen y las funciones del enlace troncal de VLAN
    • Describir cómo el enlace troncal permite la implementación de las VLAN en una red de gran tamaño
    • Definir IEEE 802.1Q
    • Definir ISL de Cisco
    • Configurar y verificar un enlace troncal de VLAN
    • Definir VTP
    • Explicar por qué se desarrolló VTP
    • Describir el contenido de los mensajes de VTP
    • Enumerar y definir los tres modos de VTP
    • Configurar y verificar VTP en un switch basado en IOS
    • Explicar por qué son necesarios los routers para la comunicación entre las VLAN
    • Explicar la diferencia entre interfaces físicas y lógicas
    • Definir subinterfaces
    • Configurar el enrutamiento entre las VLAN con subinterfaces en un puerto de router

9.1 Enlace troncal
9.1.1 Historia del enlace troncal
En esta sección se explica la evolución del enlace troncal.

La historia del enlace troncal se remonta a los orígenes de las tecnologías radiales y telefónicas. En la
tecnología radial, un enlace troncal es una sola línea de comunicaciones que transporta múltiples canales
de señales de radio.

En la industria telefónica, el concepto de enlace troncal se asocia con la ruta o el canal de la comunicación
telefónica entre dos puntos. Generalmente, uno de estos dos puntos es la oficina central (CO). También
se pueden crear enlaces troncales compartidos para la redundancia entre las CO.



                                                                                                        213
CCNA - Cisco Certified Network Associate                                              MicroCisco - staky




                                                 Figura 1




                                                 Figura 2

El concepto utilizado en las industrias radial y telefónica luego fue adoptado para las comunicaciones de
datos. Un ejemplo de ello en una red de comunicaciones es un enlace backbone entre un MDF y un IDF. Un
backbone se compone de varios enlaces troncales.

En la actualidad, el mismo principio de enlace troncal se aplica en las tecnologías de conmutación de redes.
Un enlace troncal es una conexión física y lógica entre dos switches a través de la cual viaja el tráfico de
red.




                                                 Figura 3

En la sección siguiente se describe cómo se usan los enlaces troncales.

9.1.2 Conceptos de enlace troncal
En esta sección se explica cómo se usan los enlaces troncales en un entorno de VLAN conmutada.

Como se ha mencionado anteriormente, un enlace troncal es una conexión física y lógica entre dos switches
a través de la cual se transmite el tráfico de red. Es un único canal de transmisión entre dos puntos.
Generalmente, los dos puntos son centros de conmutación.


214
CCNA - Cisco Certified Network Associate                                               MicroCisco - staky
En una red conmutada, un enlace troncal es un enlace punto a punto que admite varias VLAN. El propósito
de un enlace troncal es conservar los puertos cuando se crea un enlace entre dos dispositivos que
implementan las VLAN. La Figura      muestra dos VLAN compartidas entre los switches Sa y Sb. Cada
switch usa dos enlaces físicos de modo que cada puerto transporta tráfico para una sola VLAN. Ésta es una
forma sencilla de implementar la comunicación entre las VLAN de diferentes switches, pero no funciona bien
a mayor escala.




                                                  Figura 1

La adición de una tercera VLAN requiere el uso de dos puertos adicionales, uno para cada switch
conectado. Este diseño también es ineficiente en lo que se refiere al método de compartir la carga. Además,
el tráfico en algunas de las VLAN puede no justificar un enlace dedicado. El enlace troncal agrupa múltiples
enlaces virtuales en un enlace físico. Esto permite que el tráfico de varias VLAN viaje a través de un solo
cable entre los switches.




                                                  Figura 2

Un enlace troncal se puede comparar con las carreteras de distribución de una autopista.    Las carreteras
que tienen distintos puntos de inicio y fin comparten una autopista nacional principal durante algunos
kilómetros, luego se vuelven a dividir para llegar a sus destinos individuales. Este método es más
económico que la construcción de una carretera entera desde el principio al fin para cada destino conocido
o nuevo.




                                                  Figura 3

En la sección siguiente se analizan los protocolos de enlace troncal.

9.1.3 Operación del enlace troncal
En esta sección se explica cómo los enlaces troncales administran las transmisiones de trama entre las
VLAN.

Las tablas de conmutación en ambos extremos del enlace troncal se pueden usar para tomar decisiones de
envío basadas en las direcciones MAC destino de las tramas. A medida que aumenta la cantidad de VLAN
que viajan a través del enlace troncal, las decisiones de envío se tornan más lentas y más difíciles de
administrar. El proceso de decisión se torna más lento dado que las tablas de conmutación de mayor
tamaño tardan más en procesarse.




                                                                                                       215
CCNA - Cisco Certified Network Associate                                             MicroCisco - staky
Los protocolos de enlace troncal se desarrollaron para administrar la transferencia de tramas de distintas
VLAN en una sola línea física de forma eficaz. Los protocolos de enlace troncal establecen un acuerdo para
la distribución de tramas a los puertos asociados en ambos entremos del enlace troncal.

Los dos tipos de mecanismos de enlace troncal que existen son el filtrado de tramas y el etiquetado de
tramas. La IEEE adoptó el etiquetado de tramas como el mecanismo estándar de enlace troncal.




                                                Figura 1




                                                Figura 2




                                                Figura 3

Los protocolos de enlace troncal que usan etiquetado de tramas logran un envío de tramas más veloz y
facilitan la administración.

El único enlace físico entre dos switches puede transportar tráfico para cualquier VLAN. Para poder lograr
esto, se rotula cada trama que se envía en el enlace para identificar a qué VLAN pertenece. Existen


216
CCNA - Cisco Certified Network Associate                                               MicroCisco - staky
distintos esquemas de etiquetado. Los dos esquemas de etiquetado más comunes para los segmentos
Ethernet son ISL y 802.1Q:
     • ISL – Un protocolo propietario de Cisco
     • 802.1Q – Un estándar IEEE que es el punto central de esta sección

En la sección siguiente se analiza el etiquetado de tramas.

9.1.4 VLANs y enlace troncal
Se usan protocolos, o normas, específicos para implementar los enlaces troncales. El enlace troncal
proporciona un método eficaz para distribuir la información del identificador de VLAN a otros switches.




                                                  Figura 1

Los dos tipos de mecanismos de enlace troncal estándar que existen son el etiquetado de tramas y el
filtrado de tramas. En esta sección se explica cómo se puede usar el etiquetado de tramas para ofrecer una
solución más escalable para la implementación de las VLAN. El estándar IEEE 802.1Q establece el
etiquetado de tramas como el método para implementar las VLAN.




                                                  Figura 2

El etiquetado de trama de VLAN se ha desarrollado específicamente para las comunicaciones conmutadas.
El etiquetado de trama coloca un identificador único en el encabezado de cada trama a medida que se
envía por todo el backbone de la red. El identificador es comprendido y examinado por cada switch antes de
enviar cualquier broadcast o transmisión a otros switches, routers o estaciones finales. Cuando la trama
sale del backbone de la red, el switch elimina el identificador antes de que la trama se transmita a la
estación final objetivo. El etiquetado de trama funciona a nivel de Capa 2 y requiere pocos recursos de red o
gastos administrativos.

Es importante entender que un enlace troncal no pertenece a una VLAN específica. Un enlace troncal es un
conducto para las VLAN entre los switches y los routers.

ISL es un protocolo que mantiene la información de VLAN a medida que el tráfico fluye entre los switches.
Con ISL, la trama Ethernet se encapsula con un encabezado que contiene un identificador de VLAN.

                                                                                                        217
CCNA - Cisco Certified Network Associate                                           MicroCisco - staky
9.1.5 Implementación del enlace troncal
En esta sección se enseña a los estudiantes a crear y configurar un enlace troncal de VLAN en un switch
basado en comandos de Cisco IOS.

En primer lugar, configure el puerto primero como un enlace troncal y luego use los comandos que se
muestran en la Figura para especificar el encapsulamiento del enlace troncal.




                                                Figura 1

9.2 VTP
9.2.1 Historia del VTP
En esta sección se presenta el protocolo de enlace troncal de VLAN (VTP).

El protocolo de enlace troncal de VLAN (VTP) fue creado por Cisco para resolver los problemas operativos
en una red conmutada con VLAN. Es un protocolo propietario de Cisco.

Piense en el ejemplo de un dominio con varios switches interconectados que admiten varias VLAN. Un
dominio es una agrupación lógica de usuarios y recursos bajo el control de un servidor denominado
Controlador de Dominio Primario (PDC). Para mantener la conectividad entre las VLAN, cada VLAN se debe
configurar de forma manual en cada switch. A medida que la organización crece y se agregan switches
adicionales a la red, cada nueva red debe configurarse manualmente con la información de VLAN. La
asignación incorrecta de una sola VLAN puede causar dos problemas potenciales:
    • Conexión cruzada entre las VLAN debido a las incongruencias de la configuración de VLAN.
    • Los errores de configuración de VLAN entre entornos de medios mixtos como, por ejemplo, Ethernet
        e Interfaz de Datos Distribuida por Fibra (FDDI).

Con VTP, la configuración de VLAN se mantiene unificada dentro de un dominio administrativo común.
Además, VTP reduce la complejidad de la administración y el monitoreo de redes que tienen VLAN.




                                                Figura 1

En la sección siguiente se explica cómo funciona VTP.



218
CCNA - Cisco Certified Network Associate                                             MicroCisco - staky
9.2.2 Conceptos de VTP
En esta sección se explica cómo se usa VTP en una red.

El rol de VTP es mantener la configuración de VLAN de manera unificada en todo un dominio administrativo
de red común. VTP es un protocolo de mensajería que usa tramas de enlace troncal de Capa 2 para
agregar, borrar y cambiar el nombre de las VLAN en un solo dominio. VTP también admite cambios
centralizados que se comunican a todos los demás switches de la red.

Los mensajes de VTP se encapsulan en las tramas del protocolo de enlace Inter-Switch (ISL), propietario de
Cisco, o IEEE 802.1Q y se envían a través de enlaces troncales a otros dispositivos. En el caso de las
tramas IEEE 802.1Q, se usa un campo de 4 bytes para etiquetar la trama. Ambos formatos transportan el
identificador de VLAN.

Aunque los puertos de switch generalmente se asignan a una sola VLAN, los puertos de enlace troncal por
defecto transportan tramas desde todas las VLAN.




                                                Figura 1

9.2.3 Operación del VTP
En esta sección se explica cómo se transmiten los mensajes de VTP. Los estudiantes también aprenderán
acerca de los tres modos de switch de VTP.

Un dominio VTP se compone de uno o m      s dispositivos interconectados que comparten el mismo nombre
de dominio VTP. Un switch puede estar en un solo dominio VTP.

Cuando se transmiten mensajes VTP a otros switches en la red, el mensaje VTP se encapsula en una trama
de protocolo de enlace troncal como por ejemplo ISL o IEEE 802.1Q. La Figura               muestra el
encapsulamiento genérico para VTP dentro de una trama ISL. El encabezado VTP varía según el tipo de
mensaje VTP, pero por lo general siempre se encuentran los mismos cuatro elementos en todos los
mensajes VTP.




                                                Figura 1



                                                                                                      219
CCNA - Cisco Certified Network Associate                                             MicroCisco - staky
   •      Versión de protocolo VTP, ya sea la versión 1 ó 2:
   •      Tipo de mensaje VTP: Indica uno de los cuatro tipos de mensajes
   •      Longitud del nombre de dominio de administración: Indica el tamaño del nombre que aparece a
          continuación
      •   Nombre de dominio de administración: Nombre que se configura para el dominio de administración

Los switches VTP operan en uno de estos tres modos:
    • Servidor
    • Cliente
    • Transparente

Los servidores VTP pueden crear, modificar y eliminar la VLAN y los parámetros de configuración de VLAN
de todo un dominio. Los servidores VTP guardan la información de la configuración VLAN en la NVRAM del
switch. Los servidores VTP envían mensajes VTP a través de todos los puertos de enlace troncal.

Los clientes VTP no pueden crear, modificar ni eliminar la información de VLAN. Este modo es útil para los
switches que carecen de memoria suficiente como para guardar grandes tablas de información de VLAN. El
único rol de los clientes VTP es procesar los cambios de VLAN y enviar mensajes VTP desde todos los
puertos troncales.

Los switches en modo VTP transparente envían publicaciones VTP pero ignoran la información que
contiene el mensaje. Un switch transparente no modifica su base de datos cuando se reciben
actualizaciones o envían una actualización que indica que se ha producido un cambio en el estado de la
VLAN. Salvo en el caso de envío de publicaciones VTP, VTP se desactiva en un switch transparente.




                                                 Figura 2




                                                 Figura 3

220
CCNA - Cisco Certified Network Associate                                             MicroCisco - staky
Las VLAN que se detectan dentro de las publicaciones sirven como notificación al switch que indica que es
posible recibir tráfico con los ID de VLAN recientemente definidos.

En la Figura , el Switch C transmite una entrada de base de datos VTP con adiciones o eliminaciones al
Switch A y Switch B. La base de datos de configuración tiene un número de revisión que aumenta de a uno.
Un número de revisión de configuración más alto indica que la información de VLAN que se recibe está más
actualizada que la copia guardada. Siempre que un switch recibe una actualización cuyo número de revisión
de configuración es más alto, el switch sobrescribe la información guardada con la nueva información
enviada en la actualización VTP. El Switch F no procesa la actualización dado que se encuentra en un
dominio distinto. Este proceso de sobreescritura significa que si la VLAN no existe en la nueva base de
datos, se la elimina del switch. Además, VTP mantiene su propia NVRAM. El comando erase startup-
configuration borra la configuración de la NVRAM pero no borra el número de revisión de la base de datos
VTP. Para establecer el número de revisión de configuración nuevamente en cero, se debe reiniciar el
switch.

Por defecto, los dominios de administración se establecen en modo no seguro. Eso significa que los
switches interactúan sin utilizar una contraseña. Para establecer automáticamente el dominio de
administración en modo seguro, se debe agregar una contraseña. Para usar el modo seguro, se debe
configurar la misma contraseña en cada uno de los switches del dominio de administración.

En la sección siguiente se analiza la implementación de VTP.

9.2.4 Implementación de VTP
En esta sección se describen los dos tipos de publicaciones VTP y los tres tipos de mensajes VTP.

Con VTP, cada switch publica en sus puertos troncales su dominio de administración, número de revisión de
configuración, las VLAN que conoce y determinados parámetros para cada VLAN conocida. Estas tramas
de publicación se envían a una dirección multicast de modo que todos los dispositivos vecinos puedan
recibir las tramas. Sin embargo, las tramas no se envían mediante los procedimientos de puenteo normales.
Todos los dispositivos en el mismo dominio de administración reciben información acerca de cualquier
nueva VLAN que se haya configurado en el dispositivo transmisor. Se debe crear y configurar una nueva
VLAN en un dispositivo solamente en el dominio de administración. Todos los demás dispositivos en el
mismo dominio de administración automáticamente reciben la información.




                                                 Figura 1

Las publicaciones en las VLAN con valores por defecto preconfigurados de fábrica se basan en los tipos de
medios. Los puertos de usuario no se deben configurar como enlaces troncales VTP.

                                                                                                     221
CCNA - Cisco Certified Network Associate                                             MicroCisco - staky

Cada publicación se inicia con un número de revisión de configuración 0. A medida que se producen
cambios, el número de revisión de configuración aumenta de a uno, o n + 1. El número de revisión continúa
aumentando hasta que llega a 2.147.483.648. Cuando llega a este punto, el contador se vuelve a colocar en
cero.

Existen dos clases de publicaciones VTP:
    • Peticiones de clientes que desean obtener información en el momento del arranque
    • Respuesta de los servidores

Existen tres clases de mensajes VTP:
    • Peticiones de publicación
    • Publicaciones de resumen
    • Publicaciones de subconjunto

Con las peticiones de publicación los clientes solicitan información de la VLAN y el servidor responde con
publicaciones de resumen y de subconjunto.

Por defecto, los switches Catalyst de servidor y de cliente emiten publicaciones de resumen cada cinco
minutos. Los servidores informan a los switches vecinos lo que consideran como el número de revisión VTP
actual. Si los nombres de dominio concuerdan, el servidor o el cliente comparan el número de revisión de
configuración que recibieron. Si el switch recibe un número de revisión más alto que el número de revisión
actual en ese switch, emite una petición de publicación para obtener nueva información de VLAN.




                                                Figura 2




                                                Figura 3

Las publicaciones de subconjunto contienen información detallada sobre las VLAN, como por ejemplo el tipo
de versión VTP, el nombre de dominio y los campos relacionados así como el número de revisión de
configuración. Determinadas acciones pueden desencadenar publicaciones de subconjunto:
    • Creación o eliminación de VLAN


222
CCNA - Cisco Certified Network Associate                                             MicroCisco - staky
    •   Suspensión o activación de VLAN
    •   Cambio de nombre de VLAN
    •   Cambio de unidad máxima de transmisión (MTU) de VLAN

Las publicaciones pueden contener parte de o toda la información que se detalla a continuación:
    • Nombre de dominio de administración: :Las publicaciones que tienen nombres distintos se ignoran.
    • Número de revisión de configuración: Un número más alto indica que es una configuración más
       reciente.
    • Message Digest 5 (MD5): MD5 es la clave que se envía con el VTP cuando se ha asignado una
       contraseña. Si la clave no concuerda, se ignora la actualización.
    • Identidad del dispositivo que realiza la actualización: La identidad del dispositivo que realiza la
       actualización es la identidad del switch que envía la publicación de resumen de VTP.

En la sección siguiente se analiza la configuración de VTP.

9.2.5 Configuración de VTP
En esta sección se enseña a los estudiantes cómo configurar VTP.




                                                  Figura 1

Se deben planear los pasos específicos antes de configurar VTP y las VLAN en la red:
    1. Determinar el número de versión del VTP que se utilizará.
    2. Decidir si este switch será miembro de un dominio de administración que ya existe o si se deberá
       crear un nuevo dominio. Si un dominio de administración ya existe, determinar el nombre y la
       contraseña del dominio.
    3. Elegir un modo VTP para el switch.

Hay dos versiones diferentes de VTP disponibles, Versión 1 y Versión 2. Ninguna de las dos versiones son
interoperables. Si un switch se configura en un dominio para VTP Versión 2, todos los switches del dominio
de administración deberán configurarse para VTP Versión 2. VTP Versión 1 es la versión por defecto. Se
puede implementar VTP versión 2 si las funciones requeridas no se encuentran en la versión 1. La función
más común que se necesita es el soporte VLAN de Token Ring.

Para configurar la versión VTP en un switch basado en comandos de Cisco IOS, introduzca primero el modo
de la base de datos VLAN.




                                                  Figura 2

                                                                                                      223
CCNA - Cisco Certified Network Associate                                              MicroCisco - staky
Se puede utilizar el siguiente comando para introducir el modo de la base de datos VLAN y configurar el
número de versión del VTP.

Switch#vlan database
Switch(vlan)#vtp v2-mode

Si el switch es el primer switch en la red, deberá crearse el dominio de administración. Si se ha asegurado
el dominio de administración, configure una contraseña para el dominio.




                                                 Figura 3

Se puede utilizar el siguiente comando para crear un dominio de administración.

Switch(vlan)#vtp domain cisco

El nombre del dominio puede contener de 1 a 32 caracteres. La contraseña debe contener de 8 a 64
caracteres.

Para agregar un cliente VTP a un dominio VTP que ya existe, verifique que su número de revisión de
configuración VTP sea inferior al número de revisión de configuración de los demás switches en el dominio
VTP. Utilice el comando show vtp status. Los switches en un dominio VTP siempre usan la configuración
de VLAN del switch con el número de revisión de configuración VTP más alto. Si se agrega un switch con
un número de revisión más alto que el que figura actualmente en el dominio VTP, éste puede borrar toda la
información de VLAN del servidor VTP y del dominio VTP.




                                                 Figura 4

Elija uno de los tres modos VTP disponibles para el switch. Si éste es el primer switch en el dominio de
administración y si es posible que se agreguen switches adicionales, coloque el modo en servidor. Los
switches adicionales podrán obtener la información de VLAN de este switch. Deberá haber al menos un
servidor.

Las VLAN se pueden crear, eliminar y renombrar a voluntad sin que el switch propague los cambios a otros
switches. Las VLAN pueden superponerse si varias personas configuran dispositivos dentro de una red. Por
ejemplo, se puede usar el mismo ID de VLAN para las VLAN con propósitos diferentes.



224
CCNA - Cisco Certified Network Associate                                              MicroCisco - staky




                                                 Figura 5




                                                 Figura 6




                                                 Figura 7

Se puede utilizar el siguiente comando para establecer el modo correcto del switch:


                                                                                                    225
CCNA - Cisco Certified Network Associate                                              MicroCisco - staky
Switch(vlan)#vtp {client | server | transparent}

La Figura   muestra el resultado del comando show vtp status. Este comando se utiliza para verificar los
parámetros de configuración de VTP en un switch basado en comandos Cisco IOS.

La Figura     muestra un ejemplo del comando show vtp counters. Este comando se utiliza para mostrar
estadísticas sobre las publicaciones enviadas y recibidas a través del switch.

Las Actividades de Laboratorio permitirán a los estudiantes practicar las configuraciones de cliente y
servidor VTP.

Con esta sección se concluye la lección. En la lección siguiente se analiza el enrutamiento entre VLANs. En
la primera sección se describen las VLAN.

9.3 Descripción general del enrutamiento entre VLAN
9.3.1 Aspectos básicos de las VLAN
En esta sección se repasa el concepto de VLAN y de qué manera se utiliza.

Una VLAN es una agrupación lógica de dispositivos o usuarios que se pueden agrupar por función,
departamento o aplicación, sin importar su ubicación física.




                                                   Figura 1

Las VLAN se configuran en el switch a través del software. Debido a la cantidad de implementaciones de
VLAN que compiten entre sí es posible que deba requerirse el uso de un software propietario por parte del
fabricante del switch. La agrupación de puertos y usuarios en comunidades de interés, conocidos como
organizaciones VLAN, puede obtenerse mediante el uso de un solo switch o una conexión más potente
entre los switches ya conectados dentro de la empresa. Al agrupar puertos y usuarios en varios switches,
las VLAN pueden abarcar infraestructuras contenidas en un solo edificio o en edificios interconectados. Las
VLAN ayudan a utilizar con efectividad el ancho de banda dado que comparten el mismo dominio de
broadcast o la misma red de Capa 3. Las VLAN optimizan la acumulación y uso del ancho de banda. Las
VLAN se disputan el mismo ancho de banda aunque los requisitos del ancho de banda pueden variar
considerablemente según el grupo de trabajo o el departamento.       A continuación, presentamos algunos
de los temas de configuración de las VLAN:
    • Un switch crea un dominio de broadcast
    • Las VLAN ayudan a administrar los dominios de broadcast
    • Las VLAN se pueden definir en grupos de puerto, usuarios o protocolos
    • Los switches LAN y el software de administración de red suministran un mecanismo para crear las
         VLAN



226
CCNA - Cisco Certified Network Associate                                                 MicroCisco - staky
Las VLAN ayudan a controlar el tamaño de los dominios de broadcast y a ubicar el tráfico. Las VLAN se
asocian con redes individuales. Por lo tanto, los dispositivos de red en las distintas VLAN no se pueden
comunicar directamente entre sí sin la intervención de un dispositivo de enrutamiento de Capa 3.




                                                   Figura 2




                                                   Figura 3

Cuando un nodo en una VLAN necesita comunicarse con un nodo de otra VLAN, se necesita un router para
enrutar el tráfico entre las distintas VLAN. Sin este dispositivo de enrutamiento, el tráfico entre las VLAN no
puede efectuarse.

En la sección siguiente se presenta el enrutamiento entre VLAN.

9.3.2 Introducción al enrutamiento entre VLAN
En esta sección se explica de qué manera los routers operan ente las distintas VLAN.

Cuando el host en un dominio de broadcast desea comunicarse con un host en otro dominio de broadcast,
debe utilizarse un router.


                                                                                                          227
CCNA - Cisco Certified Network Associate                                              MicroCisco - staky
El puerto 1 en un switch forma parte de la VLAN 1 y el puerto 2 forma parte de la VLAN 200. Si todos los
puertos de switch formaran parte de la VLAN 1, es posible que los hosts conectados a estos puertos puedan
comunicar entre sí. Sin embargo, en este caso, los puertos forman parte de distintas VLAN, la VLAN 1 y la
VLAN 200. Se debe utilizar un router si los hosts de las distintas VLAN necesitan comunicarse entre sí.




                                                 Figura 1




                                                 Figura 2

La ventajas más importante del enrutamiento es su probado historial de facilitar la administración de redes,
especialmente de grandes redes. Aunque la Internet sirva de ejemplo obvio, este punto es válido para
cualquier tipo de red, como por ejemplo un backbone de campus de gran tamaño. Dado que los routers
evitan la propagación de broadcast y utilizan algoritmos de envío más inteligentes que los puentes y los
switches, los routers ofrecen un uso más eficiente del ancho de banda. Esto da como resultado
simultáneamente una selección de ruta flexible y óptima. Por ejemplo, es muy fácil implementar el equilibrio
de carga a través de varias rutas en la mayoría de las redes cuando se realiza el proceso de enrutamiento.
Por otra parte, el equilibrio de carga de la Capa 2 puede resultar muy difícil de diseñar, implementar y
mantener.

Si una VLAN abarca varios dispositivos se utiliza un enlace troncal para interconectar los dispositivos. El
enlace troncal transporta el tráfico para varias VLAN. Por ejemplo, un enlace troncal puede conectar un
switch a otro switch, un switch a un router entre VLAN o un switch a un servidor instalando una NIC especial
que admite enlace troncal.




228
CCNA - Cisco Certified Network Associate                                                  MicroCisco - staky
Recuerde que cuando un host en una VLAN desea comunicarse con un host de otra VLAN, se debe utilizar
un router.




                                                   Figura 3

En la sección siguente se analizan las conexiones lógicas y físicas.

9.3.3 Problemas y soluciones entre VLAN
En esta sección se describen algunos problemas de conectividad lógica y física que se producen entre
distintas VLAN.

Cuando las VLAN se conectan entre sí, surgen algunos problemas técnicos. Dos de los problemas más
comunes que pueden surgir en un entorno de varias VLAN son los siguientes:
   • La necesidad de que los dispositivos de usuario final alcancen hosts no locales
   • Las necesidad de que los hosts en distintas VLAN se comuniquen entre sí

Cuando un router necesita realizar una conexión a un host remoto, verifica su tabla de enrutamiento para
determinar si existe alguna ruta conocida. Si el host remoto entra en una subred que sabe cómo llegar al
destino, el sistema verifica si puede conectarse a través de esta interfaz. Si todas las rutas conocidas fallan,
el sistema tiene una última opción, la ruta por defecto. Esta ruta es un tipo especial de ruta gateway y por lo
general es la única que está presente en el sistema. En un router, un asterisco (*) permite indicar una ruta
por defecto en el resultado del comando show ip route. Para los hosts en una red de área local, este
gateway se establece en cualquier máquina que tiene conexión directa con el mundo exterior y corresponde
al Gateway por defecto que aparece en las configuraciones TCP/IP de la estación de trabajo. Si la ruta por
defecto se configura para un router que está funcionando como gateway para la Internet pública, entonces
la ruta por defecto apuntará a la máquina de gateway en un sitio de proveedor de servicios Internet (ISP).
Las rutas por defecto se implementan usando el comando ip route.

Router(Config)#ip route 0.0.0.0 0.0.0.0 192.168.1.1

En este ejemplo, 192.168.1.1 es el gateway. La conectividad entre VLAN se puede lograr a través de una
conectividad lógica o física.

La conectividad lógica involucra una conexión única, o un enlace troncal, desde el switch hasta el router.
Ese enlace troncal puede admitir varias VLAN. Esta topología se denomina "router en un palo" porque existe
una sola conexión al router. Sin embargo, existen varias conexiones lógicas entre el router y el switch.

La conectividad física implica una conexión física separada para cada VLAN. Esto significa una interfaz
física separada para cada VLAN.




                                                                                                           229
CCNA - Cisco Certified Network Associate                                              MicroCisco - staky




                                                    Figura 1




                                                    Figura 2

Los primeros diseños de VLAN se basaban en routers externos conectados a switches que admitían VLAN.
En este enfoque, los routers tradicionales se conectan a una red conmutada a través de uno o más enlaces.
Los diseños de "router en un palo" emplean un enlace troncal único que conecta el router al resto de la red
campus. El tráfico entreVLANs debe atravesar el backbone de Capa 2 para alcanzar el router desde
donde podrá desplazarse entre las VLAN. El tráfico viaja entonces de vuelta hacia la estación final deseada
utilizando el método de envío de Capa 2 normal. Este flujo de ida y vuelta es característico de los diseños
de "router en un palo".

En la sección siguiente se analizan las interfaces físicas y lógicas.

9.3.4 Interfaces físicas y lógicas
En esta sección se explica de qué manera las interfaces físicas y lógicas se agregan a un diseño de red.

En una situación tradicional, una red con cuatro VLAN requeriría cuatro conexiones físicas entre el switch y
el router externo.

A medida que las tecnologías como por ejemplo el Enlace inter-switch (ISL) se vuelven más comunes, los
diseñadores de red empiezan a utilizar enlaces troncales para conectar los routers a los switches.   A


230
CCNA - Cisco Certified Network Associate                                                   MicroCisco - staky
pesar de que se puede utilizar cualquier tecnología de enlace troncal como por ejemplo ISL, 802.1Q, 802.10
o la emulación LAN (LANE), los enfoques basados en Ethernet como por ejemplo ISL y 802.1Q son más
comunes.




                      Figura 1                                                  Figura 2

El protocolo propietario de Cisco ISL así como el estándar 802.1q de varios vendedores IEEE, se utilizan
para efectuar el enlace troncal de las VLAN en los enlaces Fast Ethernet.




                                                   Figura 3

La línea sólida en el ejemplo se refiere a un enlace físico único entre el switch Catalyst y el router. Se trata
de la interfaz física que conecta el router al switch.

A medida que aumenta la cantidad de VLAN en una red, el enfoque físico de tener una interfaz de router por
VLAN se vuelve rápidamente inescalable. Las redes con muchas VLAN deben utilizar el enlace troncal de
VLAN para asignar varias VLAN a una interfaz de router única.

Las líneas punteadas en el ejemplo se refieren a los distintos enlaces lógicos que se ejecutan a través de
este enlace físico utilizando subinterfaces. El router puede admitir varias interfaces lógicas en enlaces
físicos individuales. Por ejemplo, la interfaz de Fast Ethernet FastEthernet 0/0 puede admitir tres interfaces
virtuales numeradas como FastEthernet 1/0.1, 1/0.2 y 1/0.3.

La ventaja principal del uso del enlace troncal es una reducción en la cantidad de puertos de router y switch
que se utiliza. Esto no sólo permite un ahorro de dinero sino también reduce la complejidad de la

                                                                                                           231
CCNA - Cisco Certified Network Associate                                              MicroCisco - staky
configuración. Como consecuencia, el enfoque de router conectado a un enlace troncal puede ampliarse
hasta un número mucho más alto de VLAN que el diseño de "un enlace por VLAN".

En la sección siguiente se describen las subinterfaces.

9.3.5 División de interfaces físicas en subinterfaces
En esta sección se presentan las subinterfaces.

Una subinterfaz es una interfaz lógica dentro de una interfaz física, como por ejemplo la interfaz Fast
Ethernet en un router.

Pueden existir varias subinterfaces en una sola interfaz física.




                                                   Figura 1

Cada subinterfaz admite una VLAN y se le asigna una dirección IP. Para que varios dispositivos en una
misma VLAN se puedan comunicar, las direcciones IP de todas las subinterfaces en malla deben
encontrarse en la misma red o subred. Por ejemplo, si la subinterfaz FastEthernet 0/0.1 tiene una dirección
IP de 192.168.1.1 entonces 192.168.1.2, 192.168.1.3 y 192.1.1.4 son las direcciones IP de dispositivos
conectados a la subinterfaz FastEthernet 0/0.1.




                                                   Figura 2

Para poder establecer una ruta entre las distintas VLAN con subinterfaces, se debe crear una subinterfaz
para cada VLAN.




232
CCNA - Cisco Certified Network Associate                                                  MicroCisco - staky




                                                   Figura 3

La siguiente sección tratará los comandos que se utilizan para crear una subinterfaz, aplicar un protocolo de
enlace troncal y una dirección IP.

9.3.6 Configuración de un enrutamiento entre distintas VLAN
En esta sección se muestran los comandos que se utilizan para configurar el enrutamiento entre VLAN entre
un router y un switch. Antes de implementar cualquiera de estos comandos, debe verificarse cada router y
switch para comprobar qué encapsulamientos de VLAN admiten. Los switches Catalyst 2950 han admitido
el enlace troncal 802.1q desde que se lanzó al mercado la versión 12.0(5.2)WC(1) de Cisco IOS, pero no
admiten el enlace troncal Inter-Switch (ISL). Para que el enrutamiento entre VLAN funcione correctamente,
todos los routers y switches involucrados deben admitir el mismo encapsulamiento.




                                                   Figura 1

En un router, una interfaz se puede dividir lógicamente en varias subinterfaces virtuales. Las subinterfaces
ofrecen una solución flexible para el enrutamiento de varias corrientes de datos a través de una interfaz
física única. Para definir las subinterfaces en una interfaz física, realice las siguientes tareas:
     • Identifique la interfaz.
     • Defina el encapsulamiento de la VLAN.
     • Asigne una dirección IP a la interfaz.

Para identificar la interfaz utilice el comando interface en el modo de configuración global.

Router(config)#interface fastethernet port-number. subinterface-number


                                                                                                        233
CCNA - Cisco Certified Network Associate                                                     MicroCisco - staky
port-number identifica la interfaz física y subinterface-number identifica la interfaz virtual.




                                                     Figura 2

El router debe poder comunicarse con el switch utilizando un protocolo de enlace troncal estandarizado.
Esto significa que ambos dispositivos conectados entre sí deben comprenderse. En el ejemplo, se utiliza
802.1Q. Para definir el encapsulamiento de la VLAN, introduzca el comando encapsulation en el modo de
configuración de interfaz.

Router(config-if)#encapsulation dot1q vlan-number

vlan-number identifica la VLAN para la cual la subinterfaz transportará el tráfico. Se agrega un ID de VLAN a
la trama sólo cuando la trama está destinada a una red no local. Cada paquete de VLAN transporta el ID de
VLAN dentro del encabezado del paquete.

Para asignar una dirección IP a la interfaz, introduzca el siguiente comando en el modo de configuración de
interfaz.

Router(config-if)#ip address ip-address subnet-mask

ip-address y subnet-mask son las direcciones y la máscara de red de 32 bits de la interfaz específica.




                                                     Figura 3

En el ejemplo, el router tiene tres subinterfaces configuradas en la interfaz Fast Ethernet 0/0. Estas tres
subinterfaces se identifican como 0/0.1, 0/0.2 y 0/0.3. Todas las interfaces se encapsulan para 802.1q. La
interfaz 0/0.1 enruta paquetes para la VLAN 1, mientras que la interfaz 0/0.2 enruta paquetes para la VLAN
20 y la interfaz 0/0.3 enruta paquetes para la VLAN 30.

234
CCNA - Cisco Certified Network Associate                                               MicroCisco - staky

En las Actividades de Laboratorio, los estudiantes aprenderán a configurar el enrutamiento entre VLAN
entre un router y un switch.

Con esta sección se concluye la lección. En la sección siguiente se resumen los puntos principales de este
módulo.

Resumen
En esta sección se resumen los temas analizados en este módulo.

Un enlace troncal es una conexión física y lógica entre dos switches a través de la cual viaja el tráfico de
red. El concepto de enlace troncal se remonta a los orígenes de las tecnologías de radio y telefonía. En el
contexto de un entorno de conmutación de VLAN, un enlace troncal es un enlace punto a punto que admite
varias VLAN.

El propósito del enlace troncal es conservar puertos al crear un enlace entre dos dispositivos
implementando distintas VLAN. El enlace troncal agrupará varios enlaces virtuales de un enlace físico
permitiendo que el tráfico de varias VLAN viaje a través de un sólo cable entre los distintos switches.

Las tablas de conmutación en ambos extremos del enlace troncal se pueden utilizar para tomar decisiones
de envío de puerto basadas en direcciones MAC de destino de trama. Este proceso se desacelera a medida
que aumenta la cantidad de VLAN que viajan a través del enlace troncal. Para administrar con efectividad la
transferencia de tramas desde distintas VLAN se desarrolló el envío a través de protocolos de enlace troncal
de línea física única. Los protocolos de enlace troncal establecen un acuerdo para la distribución de tramas
a los puertos asociados en ambos entremos del enlace troncal.

Existen dos tipos de mecanismos de enlace troncal, el filtrado de tramas y el etiquetado de tramas. Los
protocolos de enlace troncal que utilizan un mecanismo de etiquetado de tramas asignan un identificador a
las tramas. Esto permite una mejor administración y una entrega más rápida. La identificación de trama
funciona a nivel de Capa 2 y requiere escaso procesamiento o encabezado administrativo. ISL, el protocolo
de enlace entre switch propietario de Cisco y 802-1Q, el estándar de IEEE son los esquemas de etiquetado
más comunes de los segmentos Ethernet.

Antes de implementar el enlace troncal, determine qué encapsulamiento puede admitir el puerto utilizando el
comando show port capabilities. Para verificar que el enlace troncal se haya configurado utilice el
comando show trunk [mod_num/port_num] del modo privilegiado en el switch.

El protocolo de enlace troncal de VLAN (VTP) se creó para resolver problemas operacionales en una red
conmutada con VLAN. Los dos problemas más comunes incluyen VLAN interconectadas provocadas por
incoherencias de configuración y mala configuración en entornos de medios mixtos.

Con VTP, la configuración de VLAN se mantiene unificada dentro de un dominio administrativo común. Un
dominio VTP se compone de uno o más dispositivos interconectados que comparten el mismo nombre de
dominio VTP. Un switch puede estar en un solo dominio VTP. Cuando se transmiten mensajes VTP a otros
switches en la red, el mensaje VTP se encapsula en una trama de protocolo de enlace troncal como por
ejemplo ISL o IEEE 802.1Q. Los switches VTP operan en uno de tres modos. Estos incluyen el servidor que
puede crear, modificar y eliminar VLAN así como los parámetros de configuración de una VLAN para todo el
dominio, cliente que procesa los cambios de la VLAN y envía mensajes VTP por afuera de todos los puertos
de enlace troncal y transparente, que envía publicaciones VTP pero que ignora la información que contiene
el mensaje.

Con VTP, cada switch publica en los puertos de sus enlaces troncales, su dominio de administración, el
número de revisión de configuración, las VLAN que conoce y algunos parámetros para cada VLAN
conocida.

Estos son dos tipos de publicaciones VTP; peticiones de clientes y respuestas de servidor. Generan tres
tipos de mensajes VTP incluyendo una petición de publicación, publicación de resumen y una publicación
de subconjunto. Con las peticiones de publicación los clientes solicitan información de la VLAN y el servidor
responde con publicaciones de resumen y de subconjunto. Por defecto, los switches Catalyst de servidor y
de cliente emiten publicaciones de resumen cada cinco minutos. Los servidores informan a los switches
vecinos lo que consideran como el número de revisión VTP actual. Ese número se compara y si existen
diferencias, se solicita nueva información sobre la VLAN. Las publicaciones de subconjunto contienen

                                                                                                        235
CCNA - Cisco Certified Network Associate                                               MicroCisco - staky
información detallada sobre las VLAN, como por ejemplo el tipo de versión VTP, el nombre de dominio y los
campos relacionados así como el número de revisión de configuración.

Antes de configurar VTP y una VLAN en una red, determine el número de versión de VTP, en caso de que
deba crearse un nuevo dominio y el modo VTP. Deberá haber al menos un servidor. Para establecer el
modo     correcto    del    switch    basado    en comandos    Cisco   IOS,    utilice el   comando
Switch(vlan)#vtp {client | server | transparent}.

Utilice el comando show vtp status para verificar que el número de revisión de configuración VTP sea
inferior al número de revisión de configuración de los demás switches en el dominio VTP antes de agregar
un cliente.

Cuando el host en un dominio de broadcast desea comunicarse con un host en otro dominio de broadcast,
debe utilizarse un router. En un router, una interfaz se puede dividir lógicamente en varias subinterfaces
virtuales. Las subinterfaces ofrecen una solución flexible para el enrutamiento de varias corrientes de datos
a través de una interfaz física única.




236
CCNA - Cisco Certified Network Associate   MicroCisco - staky




                                                         237
CCNA - Cisco Certified Network Associate   MicroCisco - staky




238
CCNA - Cisco Certified Network Associate                                                MicroCisco - staky


Módulo 1: Escalabilidad de direcciones IP
Descripción general
El rápido crecimiento de la Internet ha dejado atónitos a la mayoría de los observadores. Una de las razones
por las que la Internet ha crecido tan rápidamente es debido a la flexibilidad del diseño original. Sin el
desarrollo de nuevas tecnologías de asignación de direcciones IP, el rápido crecimiento de Internet habría
agotado la cantidad actual de direcciones IP. Para poder compensar esta falta de direcciones IP, se
buscaron diferentes soluciones. Una solución ampliamente implementada, es la Traducción de direcciones
de red (NAT).

NAT es un mecanismo para conservar direcciones IP registradas en las grandes redes y simplificar las
tareas de administración de direccionamiento IP. Mientas se enruta un paquete a través de un dispositivo de
red, por lo general un firewall o router fronterizo, la dirección IP fuente se traduce de una dirección de red
interna privada a una dirección IP pública enrutable. Esto permite que se transporte el paquete a través de
redes externas públicas como la Internet. La dirección pública de la respuesta se traduce de nuevo a la
dirección interna privada para su entrega dentro de la red interna. Una variación de NAT, conocida como
Traducción de direcciones de puerto (PAT), permite la traducción de muchas direcciones privadas internas
con una sola dirección pública externa.

Los routers, servidores y otros dispositivos fundamentales de la red por lo general requieren de una
configuración IP estática, la cual se introduce de forma manual. Sin embargo, los clientes de escritorio no
necesitan una dirección específica, sino una que pertenezca a un rango de direcciones. Este rango se
encuentra por lo general dentro de una subred IP. A una estación de trabajo dentro de una red específica se
le puede asignar cualquier dirección dentro de un rango, mientras que otros valores son estáticos,
incluyendo la máscara de subred, el gateway por defecto y el servidor DNS.

El protocolo de configuración dinámica de host (DHCP) se diseñó para asignar las direcciones IP y toda
información de configuración de red importante de forma dinámica. Como los clientes de escritorio por lo
general conforman la mayoría de los nodos de red, el DHCP es una herramienta muy útil que ahorra tiempo
a los administradores de red.

Los estudiantes que completan este módulo deberán poder hacer lo siguiente:
    • Identificar las direcciones IP privadas tal como se describen en RFC 1918
    • Explicar las características de NAT y PAT
    • Explicar los beneficios de NAT
    • Explicar cómo se configuran NAT y PAT, incluyendo la traducción estática y dinámica y la
        sobrecarga
    • Identificar los comandos utilizados en la verificación de la configuración de NAT y PAT
    • Enumerar los pasos mediante los cuales se diagnostican las fallas en la configuración NAT y PAT
    • Explicar las ventajas y desventajas de NAT
    • Describir las características del DHCP
    • Explicar las diferencias entre BOOTP y DHCP
    • Explicar el proceso de configuración del cliente DHCP
    • Configurar un servidor DHCP
    • Verificar la operación de DHCP
    • Diagnosticar las fallas en una configuración DHCP
    • Explicar las peticiones de relay DHCP

1.1 Escalabilidad de redes con NAT y PAT
1.1.1 Direccionamiento privado
RFC 1918 aparta los tres siguientes bloques de direcciones IP privadas:
   • Una dirección Clase A
   • Dieciséis direcciones Clase B
   • 256 direcciones Clase C

Estas direcciones son sólo para el uso particular de la red interna. Los paquetes que contienen a estas
direcciones no se enrutan a la Internet.


                                                                                                         239
CCNA - Cisco Certified Network Associate                                                  MicroCisco - staky




                                                   Figura 1

Es necesario registrar las direcciones de Internet públicas con una autoridad de Internet como por ejemplo,
el Registro americano de números de Internet (ARIN) o la Réseaux IP Européennes (RIPE), el Registro
regional de Internet responsable de Europa y África del Norte. Estas direcciones de Internet públicas
pueden alquilarse a una ISP también. Las direcciones IP privadas quedan reservadas y cualquiera las
puede utilizar. Eso quiere decir que dos redes, o dos millones de redes, pueden utilizar la misma dirección
privada. Un router nunca debe enrutar las direcciones RFC 1918 fuera de una red interna. Los ISP por lo
general configuran los routers fronterizos para impedir que el tráfico direccionado de forma privada se envíe
al exterior. NAT ofrece grandes beneficios a empresas individuales y a la Internet. Antes del desarrollo de
NAT, un host con dirección privada no podía acceder a la Internet. Con NAT, las empresas individuales
pueden direccionar algunos o todos sus hosts con direcciones privadas y utilizar NAT para brindar acceso a
la Internet.

1.1.2 Introducción al NAT y PAT
NAT está diseñada para conservar las direcciones IP y permitir que las redes utilicen direcciones IP
privadas en las redes internas.

Estas direcciones privadas e internas se convierten en direcciones públicas enrutables. Esto se logra
mediante el uso de dispositivos de internetwork que ejecutan un software NAT especializado, el cual puede
aumentar la privacidad de la red al esconder las direcciones IP internas. Un dispositivo que ejecuta NAT
generalmente opera en la frontera de una red stub. Una red stub es una red que posee una sola conexión a
su red vecina.      Cuando un host dentro de una red stub desea hacer una transmisión a un host en el
exterior, envía el paquete al router del gateway fronterizo. El router del gateway fronterizo realiza el proceso
de NAT, traduciendo la dirección privada interna de un host a una dirección pública, enrutable y externa.
En la terminología de NAT, la red interna es el conjunto de redes que están sujetos a traducción. La red
externa se refiere a todas las otras direcciones.




                                                   Figura 1

Cisco define los siguientes términos NAT:
    • Dirección local interna: la dirección IP asignada al host en la red interna. En general, la dirección
       no es una dirección IP asignada por el Centro de Información de la Red de Internet (InterNIC) o el
       proveedor de servicios. Es probable que esta dirección sea una dirección privada de RFC 1918.
    • Dirección global interna: una dirección IP legítima asignada por InterNIC o un proveedor de
       servicios que representa una o más direcciones IP locales internas al mundo exterior.
    • Dirección local externa: la dirección IP de un host externo, como la conocen los hosts en la red
       interna.
    • Dirección global externa: la dirección IP asignada a un host en la red externa. El dueño del host
       asigna esta dirección.




240
CCNA - Cisco Certified Network Associate                                               MicroCisco - staky




                                                  Figura 2

1.1.3 Características principales de NAT y PAT
Las traducciones NAT se pueden usar para una variedad de propósitos y pueden asignarse de manera
dinámica o estática. NAT estática está diseñada para permitir que cada dirección local se mapee a su
correspondiente dirección global. Esto resulta particularmente útil para los hosts que deban tener una
dirección constante que esté accesible desde la Internet. Estos hosts internos pueden ser servidores de
empresas o dispositivos de networking.

NAT dinámica está diseñada para mapear una dirección IP privada a una dirección pública. Cualquier
dirección IP de un conjunto de direcciones IP públicas se asigna a un host de red. La sobrecarga, o
Traducción de direcciones de puerto (PAT), mapea varias direcciones IP privadas a una sola dirección IP
pública. Se pueden mapear varias direcciones a una sola dirección porque cada dirección privada se
diferencia por el número de puerto.

PAT utiliza números únicos de puerto origen en la dirección IP global interna para distinguir entre las
traducciones.     El número de puerto se codifica en 16 bits. En teoría, el número total de direcciones
internas que se pueden traducir a una dirección externa podría ser hasta 65,536 por dirección IP . En
realidad, el número de puertos que se pueden asignar a una sola dirección IP es aproximadamente 4000.
PAT intenta preservar el puerto origen original. Si el puerto origen está en uso, PAT asigna el primer número
de puerto disponible comenzando desde el principio del grupo de puertos correspondiente 0-511, 512-1023,
o 1024-65535. Cuando no hay más puertos disponibles y hay más de una dirección IP externa configurada,
PAT utiliza la próxima dirección IP para tratar de asignar nuevamente el puerto origen original. Este proceso
continúa hasta que no haya puertos ni direcciones IP externas disponibles.


                                                                                                        241
CCNA - Cisco Certified Network Associate                                                MicroCisco - staky




                                                   Figura 1




                                                   Figura 2

NAT ofrece las siguientes ventajas:
   • Elimina la reasignación de una nueva dirección IP a cada host cuando se cambia a un nuevo ISP.
       NAT elimina la necesidad de re-direccionar todos los hosts que requieran acceso externo,
       ahorrando tiempo y dinero.
   • Conserva las direcciones mediante la multiplexión a nivel de puerto de la aplicación. Con PAT, los
       hosts internos pueden compartir una sola dirección IP pública para toda comunicación externa. En
       este tipo de configuración, se requieren muy pocas direcciones externas para admitir muchos hosts
       internos, y de este modo se conservan las direcciones IP
   • Protege la seguridad de la red. Debido a que las redes privadas no publican sus direcciones o
       topología interna, ellas son razonablemente seguras cuando se las utiliza en conjunto con NAT para
       tener un acceso externo controlado.

1.1.4 Configuración de NAT y PAT
Traducción estática
Para configurar la traducción estática de direcciones internas origen, realice las operaciones descriptas en
las Figuras y .




242
CCNA - Cisco Certified Network Associate                                             MicroCisco - staky




                                                Figura 1




                                                Figura 2




                                                Figura 3

La Figura    muestra el uso de la traducción NAT estática. El router traduce los paquetes provenientes del
host 10.1.1.2 a la dirección origen de 192.168.1.2.


                                                                                                      243
CCNA - Cisco Certified Network Associate                                               MicroCisco - staky
Traducción dinámica
Para configurar la traducción dinámica de direcciones internas origen, realice las operaciones descriptas en
la Figura .

La lista de acceso debe permitir sólo aquellas direcciones que se deben traducir. Recuerde que existe un
"denegar todo" implícito al final de una lista de acceso. Una lista de acceso que es demasiado permisiva
puede desencadenar resultados impredecibles. Cisco no recomienda configurar listas de acceso con el
comando permit any si los comandos NAT se refieren a esas listas. El uso de permit any puede hacer que
NAT consuma demasiados recursos de los routers, lo que puede provocar problemas en la red.




                                                  Figura 4

La figura   traduce todas las direcciones origen que pasan la lista de acceso 1, que tienen direcciones
origen de 10.1.0.0/24, a una dirección del conjunto llamado nat-pool1. El conjunto contiene direcciones
desde 179.9.8.80/24 a 179.9.8.95/24.

244
CCNA - Cisco Certified Network Associate              MicroCisco - staky




                                           Figura 5




                                           Figura 6

                                                                    245
CCNA - Cisco Certified Network Associate                                                 MicroCisco - staky
NOTA:
NAT no traduce el host 10.1.1.2, ya que la lista de acceso no permite que se traduzca.

Sobrecarga
La sobrecarga se puede configurar de dos formas según la asignación de las direcciones IP públicas. Una
ISP puede asignar sólo una dirección IP pública a una red, y ésta por lo general se asigna a la interfaz
externa que se conecta al ISP. La Figura muestra cómo se configura la sobrecarga en esta situación.

Otra forma de configurar la sobrecarga es si el ISP ha asignado una o más direcciones IP públicas para uso
en un conjunto NAT. Este conjunto puede sobrecargarse como se observa en la configuración de la Figura
  .




                                                  Figura 7

La Figura   muestra un ejemplo de configuración de PAT.




                                                  Figura 8

1.1.5 Verificación de la configuración PAT.
Una vez se ha configurado NAT, se puede utilizar los comandos clear y show para verificar que esté
operando correctamente.

Por defecto, las traducciones de direcciones dinámicas se borran de la tabla de traducción de NAT después
de pasar cierto límite de tiempo de inactividad. Si el puerto de traducción no está configurado, las entradas
de traducción se borran después de 24 horas, a menos que los temporizadores se reconfiguren mediante el
comando ip nat translation timeouttimeout_seconds en el modo de configuración global. Se pueden borrar
las entradas antes de que se venza el tiempo de espera utilizando uno de los comandos de la Figura .


246
CCNA - Cisco Certified Network Associate                                            MicroCisco - staky




                                                Figura 1

La información de traducción se puede visualizar, llevando a cabo una de las operaciones descriptas en el
modo EXEC .




                                                Figura 2

Otra alternativa, es utilizar el comando show run y buscar los comandos de NAT, de lista de acceso, de
interfaz, o de conjunto con los valores requeridos.

1.1.6 Diagnóstico de fallas en la configuración de NAT y PAT
Cuando existen problemas de conectividad IP en un entorno NAT, muchas veces resulta difícil determinar la
causa del problema. Con frecuencia se culpa a NAT equivocadamente, cuando en realidad hay un problema
subyacente.

Al intentar determinar la causa del problema de conectividad IP, es útil excluir NAT. Siga los pasos que
aparecen a continuación para determinar si NAT está funcionando correctamente:

                                                                                                     247
CCNA - Cisco Certified Network Associate                                                MicroCisco - staky
    1.   Basándose en la configuración, defina con claridad lo que NAT debe lograr.
    2.   Verifique que haya traducciones correctas en la tabla de traducción.
    3.   Verifique por medio de los comandos show y debug que la traducción se está realizando.
    4.   Revise detalladamente lo que le está pasando al paquete y verifique que los routers tengan la
         información de enrutamiento correcta para enviar el paquete.

Utilice el comando debug ip nat para verificar la operación de NAT visualizando la información acerca de
cada paquete que el router traduce. El comando debug ip nat detailed genera una descripción de cada
paquete considerado para su traducción. Este comando también muestra información sobre ciertos errores
o condiciones de excepción, como la imposibilidad de asignar una dirección global.

La Figura muestra un ejemplo de salida de debug ip nat. En este ejemplo, las primeras dos líneas de la
salida de depuración muestran que se produjeron una petición y una respuesta de Sistema de
denominación de dominio (DNS). Las líneas restantes muestran la salida de depuración de una conexión
Telnet desde un host en dentro la red a otro host fuera de la red.




                                                  Figura 1

Utilice los siguientes puntos para descodificar la salida de debug:
     • El asterisco que se encuentra al lado de NAT indica que la traducción se está realizando en la ruta
          de conmutación rápida. El primer paquete de una conversación siempre se envía por la ruta lenta, lo
          que significa que el primer paquete es de conmutación de procesos. Los otros paquetes se envían
          por una ruta de conmutación rápida, si existe una entrada de caché.
     • s = a.b.c.d es la dirección origen.
     • La dirección origen a.b.c.d se traduce a w.x.y.z
     • d = e.f.g.h es la dirección destino.
     • El valor entre corchetes corresponde al número de identificación IP. Esta información puede resultar
          útil en la depuración. Esto resulta útil, por ejemplo, porque permite establecer una correlación con
          otros rastreos de paquetes de analizadores de protocolos.

1.1.7 Problemas con NAT
NAT presenta varias ventajas, a saber:
   • Conserva el esquema de direccionamiento legalmente registrado al permitir la privatización de redes
       internas.
   • Aumenta la flexibilidad de las conexiones con la red pública. Se pueden implementar varios
       conjuntos, conjuntos de respaldo y de equilibrio de la carga para garantizar que las conexiones de
       red pública sean confiables.
   • Uniformidad en el esquema de direccionamiento de red interno. En una red sin direcciones IP
       privadas y NAT, cambiar de direcciones IP públicas requiere la renumeración de todos los hosts en

248
CCNA - Cisco Certified Network Associate                                               MicroCisco - staky
        la red existente. El costo de renumerar los host puede ser elevado. NAT permite que permanezca el
        esquema existente, admitiendo a la vez un nuevo sistema de direccionamiento público.




                                                 Figura 1

Sin embargo, NAT presenta algunas desventajas. Permitir la traducción de direcciones causa una pérdida
en la funcionalidad, en particular con cualquier protocolo o aplicación que implique el envío de información
de dirección IP dentro de los datos del paquete (payload) IP. Esto requiere que el dispositivo NAT tenga
más funcionalidad.

NAT aumenta el retardo. Se introducen retardos en la conmutación de rutas debido a la traducción de cada
dirección IP dentro de los encabezados del paquete. El primer paquete siempre se envía por la ruta lenta, lo
que significa que el primer paquete es de conmutación de procesos. Los otros paquetes se envían por la
ruta de conmutación rápida, si existe una entrada de caché.

Es posible que se comprometa el desempeño, ya que, en la actualidad, NAT se logra a través de la
conmutación de procesos. La CPU tiene que inspeccionar cada paquete para decidir si es necesario
traducirlo. La CPU debe modificar el encabezado IP, y posiblemente el encabezado TCP también:

Una desventaja significativa que surge al implementar y utilizar NAT, es la pérdida de la posibilidad de
rastreo IP de extremo a extremo. Se hace mucho más difícil rastrear paquetes que sufren varios cambios en
la dirección del paquete al atravesar múltiples saltos NAT. Afortunadamente, los hackers que quieran
determinar la fuente del paquete, descubrirán que es muy difícil rastrear u obtener la dirección origen o
destino original.

NAT también hace que algunas aplicaciones que utilizan el direccionamiento IP dejen de funcionar, porque
esconde las direcciones IP de extremo a extremo. Las aplicaciones que utilizan las direcciones físicas en
vez de un nombre de dominio calificado no llegarán a los destinos que se traducen en el router NAT.
Algunas veces, este problema puede evitarse implementando mapeos NAT estáticos.




                                                 Figura 2

Cisco IOS NAT admite los siguientes tipos de tráfico:
    • ICMP
    • Protocolo de transferencia de archivos (FTP), incluyendo los comandos PORT y PASV

                                                                                                       249
CCNA - Cisco Certified Network Associate                                                MicroCisco - staky
    •   NetBIOS a través de los servicios TCP/IP, de datagrama, de nombre y de sesión.
    •   RealAudio de RealNetworks.
    •   CUSeeMe de White Pines.
    •   StreamWorks de Xing Technologies.
    •   Consultas de DNS "A" y "PTR"
    •   H.323/Microsoft NetMeeting, versiones IOS 12.0(1)/12.0(1)T y posteriores
    •   VDOLive de VDOnet , versiones IOS 11.3(4)11.3(4)T y posteriores
    •   Web Theater de VXtreme, versiones IOS11.3(4)11.3(4)T y posteriores
    •   Multicast IP, versión IOS12.0(1)T con traducción de las direcciones origen únicamente
    •   Cisco IOS NAT no admite los siguientes tipos de tráfico:
    •   Actualizaciones de la tabla de enrutamiento
    •   Transferencias de la zona DNS
    •   BOOTP
    •   Protocolos talk y ntalk
    •   Protocolo simple de administración de red (SNMP)

1.2 DHCP
1.2.1 Introducción al DHCP
El Protocolo de configuración dinámica del host (DHCP) funciona en el modo cliente/servidor. DHCP permite
que los clientes DHCP de una red IP obtengan sus configuraciones de un servidor DHCP. Es menos
trabajoso administrar una red IP cuando se utiliza DHCP. La opción de configuración más significativa que
el cliente recibe del servidor es su dirección IP. El protocolo DHCP se describe en RFC 2131.




                                                  Figura 1

Un cliente DHCP está incluido en la mayoría de los sistemas operativos modernos, inclusive en varios
sistemas operativos de Windows, Novell Netware, Sun Solaris, Linux y MAC OS. El cliente pide valores de
direccionamiento al servidor DHCP de red. Este servidor administra la asignación de las direcciones IP y
responde a las peticiones de configuración de los clientes.        El servidor DHCP puede responder a las
peticiones provenientes de muchas subredes. DHCP no está destinado a la configuración de routers,
switches y servidores. Estos tipos de hosts necesitan contar con direcciones IP estáticas.

La función de DHCP es brindar un proceso para que el servidor pueda asignar información IP a los clientes.
Los clientes alquilan la información de los servidores por un período definido administrativamente. Cuando
el período de alquiler se termina, el cliente debe pedir otra dirección, aunque en general, se le reasigna la
misma dirección.

Los administradores en general prefieren que los servidores de red ofrezcan servicios DHCP porque estas
soluciones facilitan el crecimiento y la administración. Los routers de Cisco pueden utilizar un conjunto de
funciones Cisco IOS, que se llama Easy IP, para ofrecer un servidor DHCP opcional con todas las
funciones. Easy IP alquila las configuraciones por 24 horas por defecto. Esto resulta muy útil en las oficinas

250
CCNA - Cisco Certified Network Associate                                              MicroCisco - staky
pequeñas y para aquellos que trabajan en sus casas, donde el usuario puede aprovechar DHCP y NAT sin
contar con un servidor NT o UNIX.




                                                 Figura 2




                                                 Figura 3

Los administradores configuran los servidores DHCP para asignar direcciones de conjuntos predefinidos.
Los servidores DHCP pueden ofrecer otra información, tal como direcciones del servidor DNS, direcciones
del servidor WINS y nombres de dominios. La mayoría de los servidores DHCP también permiten que el
administrador defina de forma específica cuáles direcciones MAC de cliente se pueden servir y asignarles
cada vez la misma dirección IP de forma automática.

DHCP utiliza el Protocolo de datagrama del usuario (UDP) como su protocolo de transporte. El cliente envía
mensajes al servidor en el puerto 67. El servidor envía mensajes al cliente en el puerto 68.

1.2.2 Diferencias entre BOOTP y DHCP
La comunidad de Internet comenzó a desarrollar el protocolo BOOTP para permitir la configuración de
estaciones de trabajo sin disco. BOOTP se definió originalmente en RFC 951 en 1985. Como predecesor de
DHCP, BOOTP comparte algunas de las características operacionales. Ambos protocolos se basan en la
relación cliente/servidor y utilizan los puertos UDP 67 y 68. Estos puertos todavía se conocen como puertos
BOOTP.

Los cuatro parámetros IP básicos incluyen:
    • Dirección IP
    • Dirección de gateway
    • Máscara de subred
    • Dirección de servidor DNS.



                                                                                                      251
CCNA - Cisco Certified Network Associate                                                 MicroCisco - staky
BOOTP no asigna direcciones IP a un host de forma dinámica. Cuando un cliente solicita una dirección IP,
el servidor BOOTP busca una entrada que coincida con la dirección MAC del cliente en una tabla
predefinida. Si la entrada existe, entonces la dirección IP correspondiente a esa entrada se envía al cliente.
Esto significa que el enlace entre las direcciones MAC e IP se tiene que haber configurado previamente en
el servidor BOOTP.




                                                   Figura 1

Existen dos diferencias principales entre DHCP y BOOTP:
    • DHCP define mecanismos por medio de los cuales se les puede asignar una dirección IP a los
        clientes por un período de tiempo de alquiler determinado. Este período de alquiler permite la
        reasignación de la dirección IP a otro cliente más tarde, o que el cliente reciba otra asignación si se
        cambia a otra subred. Además, los clientes pueden renovar los alquileres y mantener la misma
        dirección IP.
    • DHCP proporciona el mecanismo para que un cliente reúna otros parámetros de configuración IP,
        tales como WINS y denominación de dominio.

1.2.3 Funciones principales del DHCP
Tres son los mecanismos para asignar direcciones IP a un cliente:
    • Asignación automática: DHCP asigna de manera automática una dirección IP a un cliente.
    • Asignación manual: el administrador asigna una dirección IP al cliente. DHCP comunica la
       dirección al cliente.
    • Asignación dinámica: DHCP asigna, o alquila, una dirección IP al cliente por un período de tiempo
       limitado.




                                                   Figura 1

El enfoque de esta sección es el mecanismo de asignación dinámico. Algunos de los parámetros de
configuración disponibles están enumerados en IETF RFC 1533:
    • Máscara de subred
    • Router
    • Nombre de dominio
    • Servidor(es) de denominación de dominio
    • Servidor(es) WINS


252
CCNA - Cisco Certified Network Associate                                               MicroCisco - staky
El servidor DHCP crea conjuntos de direcciones IP y parámetros asociados.                Los conjuntos están
dedicados a una subred IP lógica individual. Esto permite que varios servidores DHCP respondan y que los
clientes IP sean móviles. Si varios servidores responden, el cliente puede elegir sólo una de las ofertas.

1.2.4 Operación DHCP




                                                 Figura 1




                                                 Figura 2

El proceso de configuración de un cliente DHCP consta de los siguientes pasos:
    1. Un cliente debe tener DHCP configurado al comenzar su proceso de participación en la red. El
        cliente envía una petición al servidor para obtener una configuración IP. Algunas veces el cliente
        sugiere la dirección IP que quiere, como cuando pide una extensión de un alquiler DHCP. El cliente
        ubica el servidor DHCP enviando un broadcast llamado DHCPDISCOVER.
    2. Cuando un servidor recibe el broadcast, determina si puede servir esa petición de su propia base de
        datos. Si no puede, es posible que el servidor envíe la petición a otro servidor DHCP. Si puede, el
        servidor DHCP ofrece al cliente información de configuración IP como DHCPOFFER unicast
        DHCPOFFER es una configuración propuesta que puede incluir direcciones IP, direcciones de
        servidores DNS y tiempo de alquiler.
    3. Si el cliente encuentra que la propuesta es buena, envía otro broadcast, un DHCPREQUEST,
        pidiendo de forma específica aquellos parámetros IP en particular. ¿Por qué un cliente envía la
        petición en forma broadcast en lugar de enviarla en unicast directamente al servidor? Se utiliza un

                                                                                                       253
CCNA - Cisco Certified Network Associate                                                MicroCisco - staky
         broadcast porque el primer mensaje, el DHCPDISCOVER, pudo haber llegado a más de un servidor
         DHCP. Si más de un servidor realiza una oferta, el DHCPREQUEST enviado permite que los otros
         servidores sepan cuál oferta se aceptó. Por lo general, la oferta que se acepta es la primera que se
         recibe.
      4. El servidor que recibe el DHCPREQUEST formaliza la configuración mandando un recibo unicast, el
         DHCPACK. Es posible, aunque muy poco probable, que el servidor no envíe el DHCPACK. Esto
         puede ocurrir porque entretanto, el servidor pudo haber alquilado esa información a otro cliente. La
         recepción del mensaje DHCPACK permite que un cliente comience a utilizar la dirección asignada
         de inmediato.
      5. Si el cliente detecta que la dirección ya está en uso en el segmento local, envía un mensaje
         DHCPDECLINE y el proceso vuelve a comenzar. Si el cliente recibe un DHCPNACK del servidor
         luego de enviar el DHCPREQUEST, entonces comienza el proceso nuevamente.
      6. Si el cliente ya no desea la dirección IP, envía un mensaje DHCPRELEASE al servidor.

Según la política de la organización, es posible que un usuario final o un administrador asigne a un host de
forma estática una dirección IP que pertenezca al conjunto de direcciones del servidor DHCP. Por las
dudas, el servidor Cisco IOS DHCP siempre se asegura de que una dirección no esté en uso antes de que
el servidor la ofrezca a un cliente. El servidor enviará una petición eco ICMP o hará ping a una dirección del
conjunto antes de enviar una DHCPOFFER al cliente. Aunque es configurable, el número por defecto de
pings utilizados para buscar un conflicto potencial de dirección IP es dos.

1.2.5 Configuración de DHCP
Al igual que NAT, un servidor DHCP requiere que el administrador defina un conjunto de direcciones. El
comando ip dhcp pool define cuáles direcciones se asignarán a los hosts.

El primer comando, ip dhcp pool, crea un conjunto con la denominación especificada y coloca al router en
un modo especializado de configuración DHCP. En este modo, utilice el comando network para definir el
rango de direcciones que se arrendarán. Si se ha de excluir direcciones de la red específicas, vuelva al
modo de configuración global.




                                                   Figura 1




                                                   Figura 2

El comando ip dhcp excluded-address configura al router para excluir una dirección individual o un rango
de direcciones a la hora de asignar las direcciones a los clientes. El comando ip dhcp excluded-address

254
CCNA - Cisco Certified Network Associate                                                MicroCisco - staky
se puede utilizar para reservar las direcciones asignadas de forma estática a los hosts clave, por ejemplo, la
dirección de interfaz del router.

En general, el servidor DHCP se configura para asignar mucho más que una dirección IP. Otros valores de
configuración IP, tales como el gateway por defecto pueden establecerse del modo de configuración DHCP.
El comando default-router establece el gateway por defecto. Aquí también se puede configurar la dirección
DNS del servidor, dns-server y el servidor WINS, netbios-name-server. El servidor IOS DHCP puede
configurar clientes con casi cualquier información TCP/IP.

La figura    muestra una lista de los principales comandos de servidor DHCP IOS que pueden ser
introducidos en el modo de configuración ip dhcp pool.




                                                  Figura 3

El servidor DHCP se habilita por defecto en las versiones de Cisco IOS que lo admitan. Para desactivar el
servicio, utilice el comando no service dhcp Utilice el comando de configuración global service dhcp para
rehabilitar el proceso de servidor DHCP.

1.2.6 Verificación de la operación DHCP
Para verificar la operación DHCP, se puede utilizar el comando show ip dhcp binding. Esto muestra una
lista de todos los enlaces que el servicio DHCP creó.




                                                  Figura 1

Para verificar que el router esté recibiendo o enviando los mensajes, utilice el comando show ip dhcp
server statistics. Esto mostrará información numérica acerca de la cantidad de mensajes DHCP que se
envían y reciben.

1.2.7 Diagnóstico de fallas de DHCP
Para diagnosticar las fallas en el funcionamiento del servidor DHCP, se puede utilizar el comando debug ip
dhcp server events. Este comando mostrará que el servidor, de forma periódica, verifica si se venció algún
alquiler. También se muestran los procesos de devolución y asignación de direcciones.

                                                                                                         255
CCNA - Cisco Certified Network Associate                                              MicroCisco - staky




                                                 Figura 1

1.2.8 Relay (envío) de DHCP
Los clientes DHCP utilizan broadcasts IP para encontrar el servidor DHCP en el segmento. ¿Qué sucede
cuando el servidor y el cliente no se encuentran en el mismo segmento y están separados por un router?
Los routers no envían estos broadcasts.

DHCP no es el único servicio crítico que utiliza broadcasts. Los routers Cisco y otros dispositivos pueden
utilizar broadcasts para encontrar los servidores TFTP. Es posible que algunos clientes realicen broadcasts
para encontrar los servidores TACACS. Un servidor TACACS es un servidor de seguridad. En general, en
una red jerárquica compleja, los clientes se encuentran en la misma subred que los servidores principales.
Estos clientes remotos enviarán un broadcast para encontrar estos servidores. Sin embargo, los routers, por
defecto, no enviarán los broadcasts de los clientes más allá de sus subredes.

Debido a que algunos clientes no pueden funcionar sin los servicios tales como DHCP, se debe
implementar una de dos alternativas. El administrador necesitará colocar servidores en todas las subredes o
utilizar la función de ayudante de dirección Cisco IOS. El hacer funcionar servicios como DHCP o DNS en
varios computadores crea gastos y dificultades administrativas que hacen que la primera opción sea
ineficiente. Cuando sea posible, los administradores deben utilizar el comando ip helper-address para
transmitir las peticiones de broadcast en relay para estos servicios UDP fundamentales.




                                                 Figura 1

Al utilizar la función de ayudante de dirección, un router se puede configurar para aceptar una petición en
broadcast para un servicio UDP y luego enviarla como unicast a una dirección IP específica. Por defecto, el
comando ip helper-address envía los siguientes ocho servicios UDP:
    • Tiempo
    • TACACS
    • DNS
    • Servidor BOOTP/DHCP
    • Cliente BOOTP/DHCP
    • TFTP
    • NetBIOS Name Service (Resolución de nombres NetBIOS)
    • NetBIOS datagram Service (servicio de datagrama NetBIOS)

256
CCNA - Cisco Certified Network Associate                                            MicroCisco - staky
En el caso particular de DHCP, un cliente envía un paquete DHCPDISCOVER en su segmento local. El
gateway toma este paquete. Si la dirección de ayudante está activa, el paquete DHCP se envía a la
dirección especificada. Antes de enviar el paquete, el router completa el campo GIADD del paquete con la
dirección IP del router para ese segmento. Esta dirección entonces será la dirección de gateway para el
cliente DHCP cuando reciba la dirección IP.




                                                Figura 2




                                                Figura 3

El servidor DHCP recibe el paquete de descubrimiento. El servidor utiliza el campo GIADDR para cotejar la
lista del conjunto de direcciones y hallar una que contenga la dirección de gateway asignada al valor en
GIADDR. Este conjunto entonces se utiliza para brindar al cliente su dirección IP. –




                                                                                                     257
CCNA - Cisco Certified Network Associate                                               MicroCisco - staky




                                                  Figura 4

Resumen
Se debe haber obtenido una comprensión adecuada de los siguientes puntos clave:
    • Las direcciones privadas son para uso interno y particular y un router de Internet público nunca
       debe enrutarlas.
    • NAT modifica los encabezados IP de los paquetes de modo que la dirección destino, la dirección
       origen o ambas direcciones se remplacen con otras direcciones.
    • PAT utiliza números únicos de puerto origen en la dirección IP global interna para distinguir entre las
       traducciones.
    • Las traducciones NAT pueden ocurrir dinámica o estáticamente y se pueden usar para varias
       aplicaciones.
    • Se pueden configurar NAT y PAT para la traducción estática, dinámica y de sobrecarga.
    • El proceso para verificar la configuración de NAT y PAT incluye los comandos clear y show.
    • El comando debug ip nat se utiliza para diagnosticar fallas en la configuración de NAT y PAT.
    • NAT presenta ventajas y desventajas.
    • DHCP funciona en un modo cliente/servidor, permitiendo que los clientes obtengan configuraciones
       IP de un servidor DHCP.
    • BOOTP es el predecesor de DHCP y comparte algunas características operacionales con DHCP,
       pero BOOTP no es dinámico.
    • Un servidor DHCP gestiona conjuntos de direcciones IP y los parámetros asociados. Cada conjunto
       está dedicado a una subred IP lógica individual.
    • El proceso de configuración del cliente DHCP consiste en cuatro pasos.
    • En general, un servidor DHCP se configura para asignar más que direcciones IP.
    • El comando show ip dhcp binding se utiliza para verificar la operación de DHCP.
    • El comando debug ip dhcp server events se utiliza para detectar las fallas de DCHP.
    • Cuando un servidor DHCP y un cliente no se encuentran en el mismo segmento y están separados
       por un router, el comando ip helper-address se utiliza para transferir la petición de broadcast en
       relay.




258
CCNA - Cisco Certified Network Associate                                                MicroCisco - staky


Módulo 2: Tecnologías WAN
Descripción general
A medida que la empresa crece y ocupa más de un sitio, es necesario interconectar las LAN de las
sucursales para formar una red de área amplia (WAN). Este módulo analiza algunas de las opciones
disponibles para efectuar estas interconexiones; el hardware que se necesita para implementarlas y la
terminología utilizada para explicarlas.

En la actualidad existen muchas opciones para implementar soluciones WAN. Ellas difieren en tecnología,
velocidad y costo. Estar familiarizado con estas tecnologías es una parte importante del diseño y evaluación
de la red.

Si todo el tráfico de información de una empresa se encuentra dentro de un mismo edificio, una LAN puede
cubrir las necesidades de la organización. Los edificios pueden estar interconectados con enlaces de datos
de alta velocidad para formar una LAN de campus, en el caso en que los datos tengan que pasar de un
edificio a otro en un solo campus. Sin embargo, se necesita una WAN para transportar los datos si es
necesario transferirlos a lugares geográficamente distintos. El acceso remoto individual a la LAN y la
conexión de LAN a Internet son temas de estudio distintos y no se tratarán en este módulo.

La mayoría de los estudiantes no tendrán la oportunidad de diseñar una nueva WAN, pero muchos
participarán en el diseño de agregados y actualizaciones a las WAN existentes, y podrán aplicar las técnicas
aprendidas en este módulo.

Los estudiantes que completan este módulo deberán poder hacer lo siguiente:
    • Diferenciar entre una LAN y una WAN.
    • Identificar los dispositivos de una WAN.
    • Enumerar los estándares WAN
    • Describir el encapsulamiento WAN
    • Clasificar las distintas opciones de enlace WAN
    • Diferenciar entre tecnologías WAN conmutadas por paquete y conmutadas por circuito
    • Hacer una comparación de las tecnologías WAN actuales
    • Describir el equipo necesario para la implementación de varios servicios WAN
    • Recomendar un servicio WAN a una empresa según sus necesidades.
    • Describir los principios básicos de la conectividad DSL y de cable módem
    • Describir un procedimiento metódico para el diseño de las WAN
    • Hacer una comparación de las topologías WAN
    • Hacer una comparación de los modelos de diseño WAN
    • Recomendar un diseño WAN a una empresa a base de sus necesidades

2.1 Descripción general de la tecnología WAN
   2.1.1 Tecnología WAN
Una WAN es una red de comunicación de datos que opera más allá del alcance geográfico de una LAN.
Una de las diferencias primordiales entre una WAN y una LAN es que una empresa u organización debe
suscribirse a un proveedor de servicio WAN externo para utilizar los servicios de red de una operadora de
servicios WAN. Una WAN utiliza enlaces de datos suministrados por los servicios de una operadora para
acceder a Internet y conectar los sitios de una organización entre sí, con sitios de otras organizaciones, con
servicios externos y con usuarios remotos. Las WAN generalmente transportan varios tipos de tráfico, tales
como voz, datos y vídeo. Los servicios telefónicos y de datos son los servicios WAN de uso más
generalizado.

Los dispositivos de las instalaciones del suscriptor se conocen como equipo terminal del abonado (CPE).
 El suscriptor es dueño de un CPE o alquila un CPE del proveedor de servicios. Un cable de cobre o fibra
conecta el CPE a la central telefónica del proveedor de servicio más cercano. Este cableado muchas veces
se llama bucle local, o última milla. Una llamada marcada se conecta de forma local a otros bucles locales o
de forma no local a través de un troncal a un centro primario. Luego se dirige a un centro de sección y luego
a un centro de operación internacional o regional a medida que la llamada viaja a su destino.



                                                                                                         259
CCNA - Cisco Certified Network Associate                                           MicroCisco - staky




                                                Figura 1




                                                Figura 2




                                                Figura 3

Para que el bucle local transporte datos, se necesita un dispositivo como un módem que prepare los datos
para su transmisión. Los dispositivos que colocan los datos en el bucle local se llaman equipos de
terminación de circuito de datos, o equipos de comunicación de datos (DCE). Los dispositivos del cliente

260
CCNA - Cisco Certified Network Associate                                                MicroCisco - staky
que transmiten datos al DCE se llaman equipo terminal de datos (DTE). El propósito principal del DCE es
suministrar una interfaz para el DTE al enlace de comunicación en la nube WAN. La interfaz DTE/DCE
utiliza varios protocolos de capa física, tales como la Interfaz serial de alta velocidad (HSSI) y V.35. Estos
protocolos establecen los códigos y parámetros eléctricos que los dispositivos utilizan para comunicarse
entre sí.




                                                  Figura 4




                                                  Figura 5

Los enlaces WAN vienen en varias velocidades medidos en bits por segundo (bps), kilobits por segundo
(kbps o 1000 bps), megabits por segundo (Mbps o 1000 kbps) o gigabits por segundo (Gbps o 1000 Mbps)
Los valores de bps por lo general son de full duplex. Esto significa que una línea E1 puede transportar 2
Mbps, o T1 puede transportar 1,5 Mbps en cada dirección de manera simultánea.




                                                                                                         261
CCNA - Cisco Certified Network Associate                                              MicroCisco - staky
2.1.2 Dispositivos WAN
Las WAN son grupos de LAN conectadas con enlaces de comunicaciones desde un proveedor de servicios.
Como los enlaces de comunicaciones no pueden conectarse directamente a la LAN, es necesario identificar
las distintas piezas del equipo que realiza las interfaces.




                                                 Figura 1

Las computadoras basadas en LAN con datos a transmitir, envían datos a un router que contiene tanto
interfaces LAN como WAN.       El router utiliza información de dirección de Capa 3 para enviar los datos en
la interfaz WAN apropiada. Los routers son dispositivos de red activos e inteligentes y por lo tanto pueden
participar en la administración de una red. Los routers administran las redes suministrando un control
dinámico sobre los recursos y dando soporte a las tareas y objetivos de las redes. Algunos de estos
objetivos son: conectividad, desempeño confiable, control de administración y flexibilidad.




                                                 Figura 2

El enlace de comunicaciones necesita señales en un formato correcto. Para las líneas digitales, se requiere
una unidad de servicio de canal (CSU) y una unidad de servicio de datos (DSU). Con frecuencia, las dos se
encuentran combinadas en una sola pieza del equipo, llamada CSU/DSU. La CSU/DSU también puede
integrarse a la tarjeta de interfaz del router.

Si el bucle local es analógico y no digital, requiere de un módem. Los módems transmiten datos a través
de las líneas telefónicas de grado de voz, modulando y demodulando la señal. Las señales digitales se
superponen en la señal analógica de la voz que se modula para su transmisión. Si se enciende el altavoz

262
CCNA - Cisco Certified Network Associate                                             MicroCisco - staky
del módem interno, la señal modulada se oye como una serie de silbidos. En el destino, las señales
analógicas se convierten a su forma digital de nuevo, o se demodulan.




                                                Figura 3




                                                Figura 4

Cuando se utiliza ISDN como el enlace de comunicaciones, todos los equipos conectados al bus ISDN
tienen que ser compatibles con ISDN. La compatibilidad, en general, se integra a la interfaz de la
computadora para conexiones de acceso telefónico directas o a la interfaz del router para conexiones LAN o
WAN. Los equipos más antiguos sin interfaz ISDN requieren un adaptador de terminal ISDN (TA) para la
compatibilidad con ISDN.

Los servidores de comunicaciones concentran la comunicación de usuarios de acceso telefónico entrante y
de acceso remoto a una LAN. Pueden tener una mezcla de interfaces analógicas y digitales (ISDN) y admitir
a cientos de usuarios al mismo tiempo.

2.1.3 Normas WAN
Las WAN utilizan el modelo de referencia OSI, pero se enfocan principalmente en las Capas 1 y 2. Los
estándares WAN, por lo general, describen tanto los métodos de envío de la capa física como los requisitos
de la capa de enlace de datos, incluyendo el direccionamiento físico, el control de flujo y el
encapsulamiento. Hay varias autoridades reconocidas que definen y administran los estándares WAN.

Los protocolos de capa física describen cómo proporcionar las conexiones eléctricas, mecánicas, operativas
y funcionales a los servicios brindados por un proveedor de servicios de comunicaciones. Algunos de los
estándares de la capa física más comunes se enumeran en la Figura y sus conectores se ilustran en la
Figura .




                                                                                                      263
CCNA - Cisco Certified Network Associate                                            MicroCisco - staky




                                                Figura 1




                                                Figura 2




                                                Figura 3

Los protocolos de la capa de enlace de datos definen cómo se encapsulan los datos para su transmisión a
lugares remotos, y los mecanismos de transferencia de las tramas resultantes. Se utiliza una variedad de
tecnologías, tales como ISDN, Frame Relay o el Modo de Transferencia Asíncrona (ATM). Estos protocolos
utilizan los mismos mecanismos de entramado, control de enlace de datos de alto nivel (HDLC), un estándar
ISO o uno de sus subgrupos o variantes.



264
CCNA - Cisco Certified Network Associate                                               MicroCisco - staky




                                                  Figura 4

2.1.4 Encapsulamiento WAN
Los datos de la capa de red se envían a la capa de enlace de datos para su transmisión en un enlace físico,
que normalmente es de punto a punto en una conexión WAN. La capa de enlace de datos crea una trama
alrededor de los datos de capa de red de modo que se apliquen los controles y verificaciones necesarios.
Cada tipo de conexión WAN utiliza un protocolo de Capa 2 para encapsular el tráfico mientras atraviesa el
enlace WAN. Para asegurarse de que se esté utilizando el protocolo de encapsulamiento correcto, se debe
configurar el tipo de encapsulamiento de Capa 2 utilizado en cada interfaz serial del router. El protocolo de
encapsulamiento que se debe usar depende de la tecnología WAN y del equipo. La mayoría del entramado
se basa en el estándar HDLC.

El entramado HDLC garantiza una entrega confiable de datos en líneas poco confiables e incluye
mecanismos de señalización para el control de flujo y errores. La trama siempre comienza y termina con
un campo de señaladores de 8 bits, con un patrón de bit de 01111110. Como existe la posibilidad de que
este patrón ocurra en los datos mismos, el sistema de envío HDLC siempre inserta un bit 0 después de
cada cinco 1s en el campo de datos, de modo que en la práctica la secuencia de señaladores sólo puede
tener lugar en los extremos de la trama. El sistema receptor quita los bits insertados. Cuando las tramas se
transmiten de forma consecutiva, el señalador del final de la primera trama se utiliza como señalador de
inicio de la trama siguiente.




                                                  Figura 1

El campo de dirección no es necesario para los enlaces WAN, los cuales casi siempre son de punto a
punto. El campo de dirección está aún presente y puede ser de uno a dos bytes de longitud. El campo de
control indica el tipo de trama, que puede ser de información, de supervisión o sin enumerar.

    •   Las tramas sin enumerar transportan mensajes de configuración de la línea.
    •   Las tramas de información transportan datos de la capa de red.
    •   Las tramas de supervisión controlan el flujo de tramas de información y peticiones de retransmisión
        de datos si hubiera algún error.

El campo de control, por lo general, consta de un byte, pero en los sistemas de ventanas deslizantes
extendidos, tendrá dos bytes. Juntos los campos de control y de dirección se denominan encabezado de la
trama. El dato encapsulado sigue el campo de control. Entonces, una secuencia de verificación de trama

                                                                                                        265
CCNA - Cisco Certified Network Associate                                              MicroCisco - staky
(FCS) utiliza el mecanismo de verificación por redundancia cíclica (CRC) para establecer un campo de dos
o cuatro bytes.

Se utilizan varios protocolos de enlace de datos, incluyendo subgrupos y versiones propietarias de HDLC.
Tanto PPP como la versión de Cisco de HDLC tienen un campo extra en el encabezado para identificar el
protocolo de capa de red del dato encapsulado.




                                                 Figura 2




                                                 Figura 3

2.1.5 Conmutación de paquetes y circuitos.
Las redes conmutadas por paquetes se desarrollaron para compensar el gasto de las redes conmutadas por
circuitos públicas y suministrar una tecnología WAN más económica.

Cuando un suscriptor realiza una llamada telefónica, el número marcado se utiliza para establecer switches
en las centrales a lo largo de la ruta de la llamada de modo que haya un circuito continuo entre quien hace
la llamada y quien recibe la llamada. Debido a la operación de conmutación usada para establecer el
circuito, el sistema telefónico se conoce como red conmutada por circuito. Si los módems reemplazan a los
teléfonos, entonces el circuito conmutado puede transportar datos de computador.




                                                 Figura 1

Varias conversaciones comparten la ruta interna que sigue el circuito entre los centrales. Se utiliza la
multiplexión por división de tiempo (TDM) para dar a cada conversación una parte de la conexión por turno.
TDM garantiza que una conexión de capacidad fija esté disponible al suscriptor.

266
CCNA - Cisco Certified Network Associate                                                   MicroCisco - staky
Si el circuito transporta datos de computador, es posible que el uso de esta capacidad fija no sea eficiente.
Por ejemplo, si se utiliza el circuito para tener acceso a Internet, habrá "ráfagas" de actividad en el circuito
mientras se transfiere una página Web. Entonces, es posible que le siga un período sin actividad mientras el
usuario lee la página y luego otra ráfaga de actividad mientras se transfiere la página siguiente. Esta
variación en el uso entre máximo y nada es típica del tráfico informático de red. Como el suscriptor tiene uso
exclusivo de la capacidad fija asignada, los circuitos conmutados, en general, son una forma cara de
transferir datos.

Una alternativa es asignar la capacidad al tráfico solo cuando es necesario y compartir la capacidad
disponible entre varios usuarios. Con una conexión conmutada por circuito, los bits de datos puestos en el
circuito se transmiten de forma automática al extremo más lejano porque el circuito ya está establecido. Si
es necesario compartir el circuito, tiene que haber un mecanismo para rotular los bits de modo que el
sistema sepa dónde transmitirlos. Es difícil rotular bits individuales, por lo tanto, se juntan en grupos
llamados celdas, tramas o paquetes. Los paquetes se transfieren de central a central para su envío a través
de la red del proveedor. Las redes que implementan este sistema se llaman redes conmutadas por
paquetes.




                                                    Figura 2

Los enlaces que conectan estos switches en la red del proveedor pertenecen a un suscriptor individual
durante la transferencia de datos, de modo que muchos suscriptores pueden compartir el enlace. Los costos
pueden ser significativamente menores que en la conexión conmutada por circuitos. Los datos en redes
conmutadas por paquetes están sujetos a demoras impredecibles cuando paquetes individuales esperan
que los switches transmitan los paquetes de otros suscriptores.

Los switches de una red conmutada por paquetes determinan, según la información de direccionamiento en
cada paquete, cuál es el siguiente enlace por el que se debe enviar el paquete. Hay dos maneras de
determinar este enlace: orientada a conexión o sin conexión. Los sistemas sin conexión, tal como Internet,
transmiten toda la información de direccionamiento en cada paquete. Cada switch debe evaluar la dirección
para determinar dónde enviar el paquete. Los sistemas orientados a conexión predeterminan la ruta del
paquete y cada paquete necesita llevar sólo un identificador. En el caso de Frame Relay, estos se
denominan Identificadores de control de enlace de datos (DLCI). El switch determina la ruta a seguir
buscando el identificador en las tablas que tiene en su memoria. Este grupo de entradas en las tablas
identifica una ruta o circuito particular a través del sistema. Si este circuito está físicamente disponible sólo
mientras el paquete esté pasando por él, se llama Circuito virtual (VC).

Las entradas de la tabla que constituyen el VC se pueden establecer enviando peticiones de conexión a
través de la red. En este caso, el circuito resultante se llama Circuito virtual conmutado (SVC). Los datos a
transmitir en un SVC deben esperar hasta que se hayan establecido las entradas de la tabla. Una vez
establecido, el SVC puede permanecer en operación durante horas, días o semanas. Cuando se requiere
que un circuito esté siempre disponible, se establece un Circuito virtual permanente (PVC). Los switch
cargan las entradas de la tabla durante el arranque, de modo que el PVC está siempre disponible.



                                                                                                            267
CCNA - Cisco Certified Network Associate                                              MicroCisco - staky
2.1.6 Opciones de enlace WAN
La Figura   ofrece una descripción de las opciones de enlace WAN.




                                                 Figura 1

La conmutación de circuitos establece una conexión dedicada para voz y datos entre el emisor y el receptor.
Antes de que comience la conmutación, es necesario establecer la conexión configurando los switch. El
sistema telefónico lleva a cabo esta función, mediante el número marcado. ISDN se usa tanto en las líneas
digitales como en las de grado de voz.

Para evitar las demoras asociadas con la configuración de una conexión, los proveedores de servicio
telefónico también ofrecen circuitos permanentes. Estas líneas alquiladas o dedicadas ofrecen mayor ancho
de banda que el disponible en los circuitos conmutados. Ejemplos de conexiones conmutadas por circuitos
son:
     • Sistema de servicio telefónico analógico (POTS)
     • Interfaz de acceso básico ISDN (BRI)
     • Interfaz de acceso primario ISDN (PRI)

Muchos usuarios WAN no utilizan de manera eficiente el ancho de banda fijo que está disponible para los
circuitos dedicados, conmutados o permanentes porque el flujo de datos fluctúa. Los proveedores de
comunicaciones cuentan con redes de datos, disponibles para brindar un mejor servicio a estos usuarios.
En estas redes, los datos se transmiten en celdas rotuladas, tramas o paquetes a través de una red
conmutada por paquetes. Como los enlaces internos entre los switch se comparten entre varios usuarios,
los costos de la conmutación de paquetes son más bajos que aquellos de conmutación de circuitos. Los
retardos (latencia) y la variación en los retardos (fluctuación de fase) son mayores en las redes conmutadas
por paquetes que en las conmutadas por circuitos. Esto ocurre porque se comparten los enlaces y es
necesario que un switch reciba todos los paquetes antes de seguir adelante. A pesar de la latencia y las
fluctuaciones de fase inherentes a las redes compartidas, la tecnología moderna permite el transporte
satisfactorio de las comunicaciones de voz y hasta video por estas redes.

Las redes conmutadas por paquetes pueden establecer rutas a través de los switch para realizar
conexiones de extremo a extremo particulares. Las rutas establecidas cuando el switch comienza son PVC.
Las rutas establecidas a petición son SVC. Si la ruta no está preestablecida y cada switch la determina para
cada paquete, la red se conoce como sin conexión.

Para conectar una red conmutada por paquetes, el suscriptor necesita un bucle local a la ubicación más
cercana donde el proveedor ofrece el servicio. Esto se llama punto de presencia (POP) del servicio. Por lo
general ésta es una línea alquilada dedicada. Esta línea es mucho más corta que una línea alquilada
conectada directamente a las diferentes ubicaciones del suscriptor y muchas veces transporta VC. Como
que es poco probable que todos los VC enfrenten la máxima demanda al mismo tiempo, la capacidad de
una línea alquilada puede ser menor a la de la suma de los VC individuales. Ejemplos de conexiones
conmutadas por paquetes o celdas son:

268
CCNA - Cisco Certified Network Associate                                                MicroCisco - staky
    •   Frame Relay
    •   X.25
    •   ATM

2.2 Tecnologías WAN
   2.2.1 Conexión telefónica analógica
Cuando se necesitan transferencias de datos de bajo volumen e intermitentes, los módems y las líneas
telefónicas analógicas ofrecen conexiones conmutadas dedicadas y de baja capacidad.




                                                  Figura 1

La telefonía convencional utiliza cables de cobre, llamados bucle local, para conectar el equipo telefónico a
las instalaciones del suscriptor a la red telefónica pública conmutada (PSTN). La señal en el bucle local
durante una llamada es una señal electrónica en constante cambio, que es la traducción de la voz del
suscriptor.

El bucle local no es adecuado para el transporte directo de datos informáticos binarios, pero el módem
puede enviar datos de computador a través de la red telefónica de voz. El módem modula los datos binarios
en una señal analógica en el origen y, en el destino, demodula la señal analógica a datos binarios.

Las características físicas del bucle local y su conexión a PSTN limitan la velocidad de la señal. El límite
superior está cercano 33 kbps. Es posible aumentar la velocidad a 56 kbps si la señal viene directamente
por una conexión digital.

Para las empresas pequeñas, esto puede resultar adecuado para el intercambio de cifras de ventas,
precios, informes regulares y correo electrónico. Al usar el sistema de conexión automático de noche o
durante los fines de semana para realizar grandes transferencias de archivos y copias de respaldo de datos,
la empresa puede aprovecharse de las tarifas más bajas de las horas no pico (cargos por línea) Las tarifas
se calculan según la distancia entre los extremos, la hora del día y la duración de la llamada.

Las ventajas del módem y las líneas analógicas son simplicidad, disponibilidad y bajo costo de
implementación. Las desventajas son la baja velocidad en la transmisión de datos y el relativamente largo
tiempo de conexión. Los circuitos dedicados que ofrece el sistema de conexión telefónica tendrán poco
retardo y fluctuación de fase para el tráfico punto a punto, pero el tráfico de voz o video no funcionará de
forma adecuada a las velocidades de bits relativamente bajas.

2.2.2 ISDN
Las conexiones internas o troncales de PSTN evolucionaron y pasaron de llevar señales de multiplexión por
división de frecuencia, a llevar señales digitales de multiplexión por división de tiempo (TDM). El próximo
paso evidente es permitir que el bucle local lleve las señales digitales que resultan en conexiones
conmutadas de mayor capacidad.

La red digital de servicios integrados (ISDN) convierte el bucle local en una conexión digital TDM. La
conexión utiliza canales portadores de 64 kbps (B) para transportar voz y datos, y una señal, canal delta (D),
para la configuración de llamadas y otros propósitos.


                                                                                                         269
CCNA - Cisco Certified Network Associate                                              MicroCisco - staky

La interfaz de acceso básico (BRI) ISDN está destinada al uso doméstico y a las pequeñas empresas y
provee dos canales B de 64 kbps y un canal D de 16 kbps Para las instalaciones más grandes, está
disponible la interfaz de acceso principal (PRI) ISDN. En América del Norte, PRI ofrece veintitrés canales B
de 64 kbps y un canal D de 64 kbps, para un total de velocidad de transmisión de hasta 1,544 Mbps. Esto
incluye algo de carga adicional para la sincronización. En Europa, Australia, y otras partes del mundo, PRI
ISDN ofrece treinta canales B y un canal D para un total de velocidad de transmisión de hasta 2,048 Mbps,
incluyendo la carga de sincronización. En América del Norte, PRI corresponde a una conexión T1. La
velocidad de PRI internacional corresponde a una conexión E1.




                                                 Figura 1

El canal D BRI no utiliza su potencial máximo, ya que tiene que controlar solamente dos canales B. Algunos
proveedores permiten que los canales D transmitan datos a una velocidad de transmisión baja como las
conexiones X.25 a 9,6 kbps.

Para las WAN pequeñas, ISDN BRI puede ofrecer un mecanismo de conexión ideal. BRI posee un tiempo
de establecimiento de llamada que es menor a un segundo y su canal B de 64 kbps ofrece mayor capacidad
que un enlace de módem analógico. Si se requiere una mayor capacidad, se puede activar un segundo
canal B para brindar un total de 128 kbps. Aunque no es adecuado para el video, esto permitiría la
transmisión de varias conversaciones de voz simultáneas además del tráfico de datos.




                                                 Figura 2

Otra aplicación común de ISDN es la de ofrecer capacidad adicional según la necesidad en una conexión de
línea alquilada. La línea alquilada tiene el tamaño para transportar el tráfico usual mientras que ISDN se
agrega durante los períodos de demanda pico. ISDN también se utiliza como respaldo en caso de que falle
la línea alquilada. Las tarifas de ISDN se calculan según cada canal B y son similares a las de las
conexiones analógicas.

Con ISDN PRI, se pueden conectar varios canales B entre dos extremos. Esto permite que se realicen
conferencias de video y conexiones de datos de banda ancha sin latencia ni fluctuación de fase. Las
conexiones múltiples pueden resultar muy caras para cubrir grandes distancias.

2.2.3 Línea alquilada
Cuando se requieren conexiones dedicadas permanentes, se utilizan líneas alquiladas con capacidades de
hasta 2.5 Gbps



270
CCNA - Cisco Certified Network Associate                                               MicroCisco - staky
Un enlace punto a punto ofrece rutas de comunicación WAN preestablecidas desde las instalaciones del
cliente a través de la red hasta un destino remoto. Las líneas punto a punto se alquilan por lo general a una
operadora de servicios de telecomunicaciones y se denominan líneas alquiladas. líneas punto a punto se
alquilan por lo general a una operadora y se denominan líneas alquiladas. Se pueden conseguir líneas
alquiladas con distintas capacidades. Estos circuitos dedicados se cotizan, en general, según el ancho de
banda necesario y la distancia entre los dos puntos conectados. Los enlaces punto a punto por lo general
son más caros que los servicios compartidos como Frame Relay. El costo de las soluciones de línea
dedicada puede tornarse considerable cuando se utilizan para conectar varios sitios. Sin embargo, a veces
los beneficios de una línea alquilada son mayores que los costos. La capacidad dedicada no presenta ni
latencia ni fluctuaciones de fase entre extremos. La disponibilidad constante es esencial para algunas
aplicaciones tales como el comercio electrónico.




                                                  Figura 1

Cada conexión de línea alquilada requiere un puerto serial de router. También se necesita un CSU/DSU y el
circuito f sico del proveedor de servicios.

Las líneas alquiladas se utilizan con mucha frecuencia en la construcción de las WAN y ofrecen una
capacidad dedicada permanente. Han sido la conexión tradicional de preferencia aunque presentan varias
desventajas. El tráfico de WAN es a menudo variable y las líneas alquiladas tienen una capacidad fija. Esto
da por resultado que el ancho de banda de la línea rara vez sea el que se necesita. Además, cada punto
necesitaría una interfaz en el router que aumentaría los costos de equipos. Todo cambio a la línea alquilada,
en general, requiere que el proveedor haga una visita al establecimiento para cambiar la capacidad.




                                                  Figura 2

Las líneas alquiladas ofrecen conexiones punto a punto entre las LAN de la compañía y conectan
sucursales individuales a una red conmutada por paquete. Varias conexiones se pueden mutiplexar en las
líneas alquiladas, dando por resultado enlaces más cortos y menos necesidad de interfaces.


                                                                                                        271
CCNA - Cisco Certified Network Associate                                              MicroCisco - staky
2.2.4 X.25
Debido al costo de las líneas alquiladas, los proveedores de telecomunicaciones introdujeron las redes
conmutadas por paquetes utilizando líneas compartidas para reducir los costos. La primera de estas redes
conmutadas por paquetes se estandarizó como el grupo de protocolos X.25. X.25 ofrece una capacidad
variable y compartida de baja velocidad de transmisión que puede ser conmutada o permanente.




                                                 Figura 1

X.25 es un protocolo de capa de red y los suscriptores disponen de una dirección en la red. Los circuitos
virtuales se establecen a través de la red con paquetes de petición de llamadas a la dirección destino. Un
número de canal identifica la SVC resultante. Los paquetes de datos rotulados con el número del canal se
envían a la dirección correspondiente. Varios canales pueden estar activos en una sola conexión.

Los suscriptores se conectan a la red X.25 con una línea alquilada o con una conexión de acceso telefónico.
Además, las redes X.25 pueden tener canales preestablecidos entre los suscriptores que proveen un PVC.

X.25 puede resultar muy económica porque las tarifas se calculan con base en la cantidad de datos
enviados y no el tiempo de conexión ni la distancia. Los datos se pueden enviar a cualquier velocidad igual
o menor a la capacidad de conexión. Esto ofrece más flexibilidad. Las redes X.25 por lo general tienen poca
capacidad, con un máximo de 48 kbps. Además, los paquetes de datos están sujetos a las demoras típicas
de las redes compartidas.

En los Estados Unidos, la tecnología X.25 ya no está ampliamente disponible como una tecnología WAN.
Frame Relay ha reemplazado a X.25 en muchos sitios donde se encuentran los proveedores de servicios.

Las aplicaciones típicas de X.25 son los lectores de tarjeta de punto de venta. Estos lectores utilizan X.25
en el modo de conexión telefónica para validar las transacciones en una computadora central. Algunas
empresas usan también las redes de valor agregado (VAN) basadas en X.25 para trasmitir facturas, pólizas
de embarque y otros documentos comerciales usando el Intercambio electrónico de datos (EDI). Para estas
aplicaciones, el bajo ancho de banda y la alta latencia no constituyen un problema, porque el bajo costo de
X.25 lo compensa.

2.2.5 Frame Relay
Con la creciente demanda de mayor ancho de banda y menor latencia en la conmutación de paquetes, los
proveedores de comunicaciones introdujeron el Frame Relay. Aunque la configuración de la red parece
similar a la de X.25, la velocidad de transmisión de datos disponible es por lo general de hasta 4 Mbps y
algunos proveedores ofrecen aún mayores velocidades.

Frame Relay difiere de X.25 en muchos aspectos. El más importante es que es un protocolo mucho más
sencillo que funciona a nivel de la capa de enlace de datos y no en la capa de red.



272
CCNA - Cisco Certified Network Associate                                                 MicroCisco - staky
Frame Relay no realiza ningún control de errores o flujo. El resultado de la administración simplificada de las
tramas es una reducción en la latencia, y las medidas tomadas para evitar la acumulación de tramas en los
switches intermedios ayudan a reducir las fluctuaciones de fase.




                                                   Figura 1

La mayoría de las conexiones de Frame Relay son PVC y no SVC. La conexión al extremo de la red con
frecuencia es una línea alquilada, pero algunos proveedores ofrecen conexiones telefónicas utilizando
líneas ISDN. El canal D ISDN se utiliza para configurar una SVC en uno o más canales B. Las tarifas de
Frame Relay se calculan con base en la capacidad del puerto de conexión al extremo de la red. Otros
factores son la capacidad acordada y la velocidad de información suscripta (CIR) de los distintos PVC a
través del puerto.

Frame Relay ofrece una conectividad permanente, compartida, de ancho de banda mediano, que envía
tanto tráfico de voz como de datos. Frame Relay es ideal para conectar las LAN de una empresa. El router
de la LAN necesita sólo una interfaz, aún cuando se estén usando varios VC. La línea alquilada corta que
va al extremo de la red Frame Relay permite que las conexiones sean económicas entre LAN muy
dispersas.

2.2.6 ATM
Los proveedores de comunicaciones vieron la necesidad de una tecnología de red compartida permanente
que ofreciera muy poca latencia y fluctuación a anchos de banda mucho más altos. Su solución fue el Modo
de Transferencia Asíncrona (ATM). ATM tiene una velocidad de transmisión de datos superior a los 155
Mbps. Al igual que las otras tecnologías compartidas, como X.25 y Frame Relay, los diagramas de las WAN
ATM se ven igual.




                                                   Figura 1

La tecnología ATM es capaz de transferir voz, video y datos a través de redes privadas y públicas. Tiene
una arquitectura basada en celdas más bien que una basada en tramas. Las celdas ATM tienen siempre
una longitud fija de 53 bytes. La celda ATM de 53 bytes contiene un encabezado ATM de 5 bytes seguido
de 48 bytes de carga ATM. Las celdas pequeñas de longitud fija son adecuadas para la transmisión de
tráfico de voz y video porque este tráfico no tolera demoras. El tráfico de video y voz no tiene que esperar
que se transmita un paquete de datos más grande.




                                                                                                          273
CCNA - Cisco Certified Network Associate                                                MicroCisco - staky
La celda ATM de 53 bytes es menos eficiente que las tramas y paquetes más grandes de Frame Relay y
X.25 Además, la celda ATM tiene un encabezado de por lo menos 5 bytes por cada 48-bytes de datos.
Cuando la celda está transportando paquetes de capa de red segmentados, la carga general será mayor
porque el switch ATM tiene que poder reagrupar los paquetes en el destino. Una línea ATM típica necesita
casi un 20% más de ancho de banda que Frame Relay para transportar el mismo volumen de datos de capa
de red.

ATM ofrece tanto los PVC como los SVC, aunque los PVC son más comunes en las WAN.
Como las otras tecnologías compartidas, ATM permite varios circuitos virtuales en una sola conexión de
línea alquilada al extremo de red.

2.2.7 DSL
La tecnología de línea Digital del suscriptor (DSL) es una tecnología de banda ancha que utiliza líneas
telefónicas de par trenzado para transportar datos de alto ancho de banda para dar servicio a los
suscriptores. El servicio DSL se considera de banda ancha, en contraste con el servicio de banda base
típico de las LAN. Banda ancha se refiere a la técnica que utiliza varias frecuencias dentro del mismo medio
físico para transmitir datos. El término xDSL se refiere a un número de formas similares, aunque en
competencia, de tecnologías DSL:
     • DSL Asimétrico (ADSL)
     • DSL simétrico (SDSL)
     • DSL de alta velocidad de bits (HDSL)
     • ISDN (como) DSL (IDSL)
     • DSL para consumidores (CDSL), también llamado DSL-lite o G.lite




                                                  Figura 1




                                                  Figura 2

La tecnología DSL permite que el proveedor de servicios ofrezca a los clientes servicios de red de alta
velocidad, utilizando las líneas de cobre de bucle local instaladas. La tecnología DSL permite que la línea de
bucle local se utilice para realizar conexiones telefónicas de voz normales y conexiones permanentes para
tener conectividad de red al instante. Las líneas del suscriptor DSL múltiples se pueden multiplexar a un
enlace de alta capacidad al usar el Multiplexor de acceso DSL (DSLAM) en el sitio del proveedor. Los
DSLAM incorporan la tecnología TDM para juntar muchas líneas del suscriptor a un solo medio más
pequeño, en general una conexión T3/DS3. Las tecnologías DSL están utilizando técnicas de codificación y
modulación complejas para lograr velocidades de transmisión de datos de hasta 8.192 Mbps.

El canal de voz de un teléfono estándar cubre un rango de frecuencia de 330 Hz a 3.3 KHz. Un rango de
frecuencia, o ventana, de 4 KHz se considera como requisito para cualquier transmisión de voz en un bucle
local. Las tecnologías DSL cargan (upstream: corriente arriba) y descargan (downstream: corriente abajo)
datos a frecuencia superiores a esta ventana de 4 KHz . Esta técnica es lo que permite que la transmisión
de voz y datos tenga lugar de modo simultáneo en un servicio DSL.

274
CCNA - Cisco Certified Network Associate                                                 MicroCisco - staky
Existen dos tipos básicos de tecnología DSL: la asimétrica (ADSL) y la simétrica (SDSL). Todas las formas
de servicio DSL se pueden clasificar como ADSL o SDSL y existen muchas variedades de cada tipo. El
servicio asimétrico brinda mayor ancho de banda de descarga o downstream al usuario que el ancho de
banda de carga. El servicio simétrico brinda la misma capacidad en ambas direcciones.

No todas las tecnologías DSL permiten el uso de un teléfono. SDSL se conoce como cobre seco porque no
tiene un tono de llamada y no ofrece servicio telefónico en la misma línea. Por eso se necesita una línea
separada para el servicio SDSL.

Los distintos tipos de DSL brindan diferentes anchos de banda, con capacidades que exceden aquellas de
línea alquilada T1 o E1. La velocidad de transferencia depende de la longitud real del bucle local y del tipo y
condición de su cableado. Para obtener un servicio satisfactorio, el bucle debe ser menor a 5,5 kilómetros
(3,5 millas). La disponibilidad de DSL está lejos de ser universal, y hay una gran variedad de tipos, normas y
normas emergentes. No es una opción popular entre los departamentos de computación de las empresas
para apoyar a las personas que trabajan en sus hogares. Por lo general, el suscriptor no puede optar por
conectarse a la red de la empresa directamente, sino que primero tiene que conectarse a un proveedor de
servicios de Internet (ISP). Desde allí, se realiza una conexión IP a través de Internet hasta la empresa. Así
se corren riesgos de seguridad. Para tratar las cuestiones de seguridad, los servicios DSL ofrecen funciones
para utilizar conexiones la Red privada virtual (VPN) a un servidor VPN, que por lo general se encuentra
ubicado en la empresa.

2.2.8 Cable módem
El cable coaxial es muy usado en áreas urbanas para distribuir las señales de televisión. El acceso a la
red está disponible desde algunas redes de televisión por cable. Esto permite que haya un mayor ancho de
banda que con el bucle local de teléfono.




                                                   Figura 1

Los cable módem mejorados permiten transmisiones de datos de alta velocidad de dos vías, usando las
mismas líneas coaxiales que transmiten la televisión por cable. Algunos proveedores de servicio de cable
prometen velocidades de transmisión de datos de hasta 6,5 veces más altas que las líneas alquiladas T1.
Esta velocidad hace que el cable sea un medio atractivo para transferir grandes cantidades de información
digital de manera rápida, incluyendo video clips, archivos de audio y grandes cantidades de datos. La
información que tardaría dos minutos en descargar usando un BRI ISDN puede descargarse en dos
segundos a través de una conexión de cable módem.

Los cable módem ofrecen una conexión permanente y una instalación simple. Una conexión de cable
permanente significa que los computadores conectados pueden estar sujetos a una ruptura en la seguridad
en cualquier momento y necesitan estar adecuadamente asegurados con firewalls. Para tratar las



                                                                                                          275
CCNA - Cisco Certified Network Associate                                          MicroCisco - staky
cuestiones de seguridad, los servicios cable módem ofrecen funciones para utilizar conexiones de Red
privada virtual (VPN) a un servidor VPN, que por lo general se encuentra ubicado en la empresa.

Un cable módem puede ofrecer de 30 a 40 Mbps de datos en un canal de cable de 6 MHz. Esto es casi 500
veces más rápido que un módem de 56 Kbps.

Con un cable módem, el suscriptor puede continuar recibiendo servicio de televisión por cable mientras
recibe datos en su computador personal de forma simultánea. Esto se logra con la ayuda de un divisor de
señal uno a dos.




                                               Figura 2

Los suscriptores de cable módem deben utilizar el ISP asociado con el proveedor de servicio. Todos los
suscriptores locales comparten el mismo ancho de banda del cable. A medida que más usuarios contratan
el servicio el ancho de banda disponible puede caer por debajo de la velocidad esperada. –




                                               Figura 3




276
CCNA - Cisco Certified Network Associate                                               MicroCisco - staky




                                                 Figura 4




                                                 Figura 5

2.3 Diseño WAN
   2.3.1 Comunicaciones con WAN
Se considera que las WAN son un conjunto de enlaces de datos que conectan los routers en una LAN. Las
estaciones de usuarios finales y los servidores de las LAN intercambian datos. Los routers transmiten datos
entre las redes a través de los enlaces de datos.

Debido a los costos y por razones legales, un proveedor de comunicaciones o una empresa de
comunicaciones común, en general, es dueño de los enlaces de datos que componen una WAN. Los
enlaces están disponibles a los suscriptores por una tarifa y se utilizan para interconectar las LAN o
conectar redes remotas. La velocidad de transmisión de datos en una WAN (ancho de banda) es mucho
menor a 100 Mbps, que es común en una LAN. Los costos de provisión de enlace son el elemento más caro
de las WAN y el diseño debe buscar proveer un máximo de ancho de banda a un costo aceptable. Con la
presión por parte de los usuarios para obtener mayor acceso al servicio a velocidades más altas y la presión
de los administradores para contener los costos, el determinar la configuración óptima de WAN no es una
tarea fácil.

Las WAN transportan varios tipos de tráfico, tales como datos, voz y video. El diseño seleccionado debe
ofrecer capacidad adecuada y tiempos de tránsito que cumplan con de las necesidades de las empresas.
Entre las especificaciones, el diseño debe tener en cuenta la topología de las conexiones entre varias
ubicaciones, la naturaleza de aquellas conexiones y la capacidad del ancho de banda.

                                                                                                       277
CCNA - Cisco Certified Network Associate                                             MicroCisco - staky
Las WAN más antiguas a menudo consistían de enlaces de datos directamente conectados a computadores
mainframe remotos. Sin embargo, en la actualidad las WAN conectan las LAN que están geográficamente
separadas. Las estaciones de usuarios finales, servidores y routers se comunican a través de las LAN y
los enlaces de datos WAN terminan en los routers locales. Al intercambiar información de dirección de Capa
3 en las LAN directamente conectadas, los routers determinan la ruta más adecuada a través de la red para
los flujos de datos requeridos. Los routers pueden también ofrecer manejo en la calidad de servicio (QoS),
que asigna prioridades a los diferentes flujos de tráfico.




                                                Figura 1




                                                Figura 2

Como las WAN son simplemente un grupo de interconexiones entre los routers basados en las LAN, no hay
servicios en la WAN. Las tecnologías WAN funcionan en las tres capas inferiores del modelo de referencia
OSI. Los routers determinan el destino de los datos a partir de los encabezados de capa de red y
transfieren los paquetes a la conexión de enlace de datos indicada para su envío en la conexión física.




278
CCNA - Cisco Certified Network Associate                                              MicroCisco - staky




                                                 Figura 3

2.3.2 Pasos para el diseño WAN
Diseñar una WAN puede ser un desafío, pero realizar el diseño de una forma sistemática puede dar como
resultado un rendimiento mayor a menor costo. Muchas WAN han evolucionado con el tiempo, por lo tanto,
es posible que no se hayan considerado muchas de las pautas aquí presentadas. Cada vez que se
considere hacer una modificación a una WAN existente, se deben seguir los pasos descriptos en este
módulo. Las modificaciones a las WAN pueden surgir de cambios como la expansión de la empresa que la
WAN sirve, o la inclusión de nuevas prácticas y métodos de trabajo.

Las empresas implementan la conectividad WAN porque hay necesidad de transportar datos en forma
oportuna entre sucursales externas. La WAN está allí para cumplir los requerimientos de la empresa. El
cumplir con estos requerimientos trae aparejado costos, tales como provisión de equipo y administración de
enlaces de datos.

Al diseñar la WAN, es necesario saber qué clase de tráfico de datos se debe transportar, su origen y su
destino. Las WAN transportan una variedad de tipos de tráfico que requieren diferentes anchos de banda,
latencia y fluctuación.




                                                 Figura 2

Para cada par de puntos finales y para cada tipo de tráfico, se necesita información sobre las distintas
características del tráfico.  Determinar esto puede requerir de un estudio exhaustivo y la consulta a los
usuarios de la red. El diseño con frecuencia implica actualizar, expandir o modificar una WAN ya existente.
Muchos de los datos necesarios pueden provenir de estadísticas de administración de redes existentes.




                                                                                                      279
CCNA - Cisco Certified Network Associate                                                MicroCisco - staky




                                                  Figura 2

Conocer los varios puntos finales permite la selección de una topología o diseño para la WAN. Las
cuestiones geográficas y las necesidades, como la disponibilidad, tendrán influencia en la topología. Un
gran requisito de disponibilidad requiere de enlaces adicionales que ofrezcan rutas de datos alternativos
para la redundancia y el equilibrio de las cargas.

Cuando se hayan elegido los puntos finales y los enlaces, es posible estimar el ancho de banda necesario.
El tráfico en los enlaces puede tener distintos requisitos de latencia y fluctuación. Una vez que se determine
la disponibilidad de ancho de banda, se deben elegir las tecnologías de enlace adecuadas.

Por último, los costos de instalación y operación de la WAN se pueden determinar y comparar con la
necesidad que tiene el negocio de provisión de WAN.




                                                  Figura 3

En la práctica, seguir los pasos de la Figura rara vez es un proceso lineal. Es posible que sea necesario
realizar muchas modificaciones antes de finalizar el diseño. También es necesario realizar un seguimiento y
reevaluación continuos después de instalar la WAN para mantener un rendimiento óptimo.

2.3.3 Cómo identificar y seleccionar las capacidades de networking
El diseño de una WAN consiste básicamente en lo siguiente:
    • Seleccionar un patrón de conexión o diseño de enlaces entre las diferentes ubicaciones.
    • Seleccionar las tecnologías para que esos enlaces cumplan con las necesidades de la empresa a
        un costo razonable.

Muchas WAN utilizan una topología en forma de estrella. A medida que la empresa crece y se agregan
nuevos sucursales, estas se conectan con la oficina central y producen una topología en forma de estrella.


280
CCNA - Cisco Certified Network Associate                                            MicroCisco - staky
   Algunas veces se establece una conexión cruzada con los puntos finales de la estrella creando una
topología de malla o de malla parcial.    Esto posibilita muchas combinaciones de interconexión. Al
diseñar, reevaluar o modificar una WAN, se debe seleccionar una topología que cumpla con las
necesidades de diseño.




                                                Figura 1




                                                Figura 2




                                                Figura 3

Al seleccionar un diseño, se deben tener en cuenta varios factores. Más enlaces aumentan el costo de los
servicios de red, y la existencia de más rutas entre los destinos aumenta la confiabilidad. Agregar más
dispositivos a la ruta de datos aumentará la latencia y disminuirá la confiabilidad. Por lo general, cada



                                                                                                     281
CCNA - Cisco Certified Network Associate                                              MicroCisco - staky
paquete debe recibirse por completo en un nodo, antes de que se envíe al siguiente. Hay una gran variedad
de tecnologías dedicadas con características diferentes disponibles para realizar los enlaces de datos.




                                                 Figura 4

Las tecnologías que requieren el establecimiento de una conexión antes de transmitir los datos, como por
ejemplo el servicio telefónico básico, ISDN o X.25, no son adecuadas para las WAN ya que requieren un
tiempo de respuesta rápido o baja latencia. Una vez establecidos, los servicios de ISDN y otros de
comunicación telefónica son circuitos de baja latencia y fluctuación de fase. ISDN es con frecuencia la
aplicación de preferencia para conectar una red de una oficina pequeña o de personas que trabajan en sus
hogares a la red de la empresa, y ofrece conectividad confiable y ancho de banda adaptable. A diferencia
del cable y DSL, ISDN es una opción dondequiera que se encuentre un servicio telefónico moderno. ISDN
resulta también útil como enlace de respaldo para las conexiones principales y para brindar conexiones que
provean ancho de banda acorde a la demanda junto con la conexión principal. Una característica de estas
tecnologías es que a la empresa sólo se le cobra cuando el circuito está en uso.

Las diferentes partes de la empresa pueden conectarse de forma directa por medio de las líneas alquiladas
o pueden conectarse a un enlace de acceso al punto de presencia más cercano (POP) de una red
compartida. X.25, Frame Relay y ATM son ejemplos de redes compartidas. Las líneas alquiladas, por lo
general, son mucho más largas y en consecuencia más caras que las de enlaces de acceso, sin embargo
están disponibles en casi cualquier ancho de banda. Tienen una latencia y fluctuación de fase muy bajas.

Las redes ATM, Frame Relay y X.25 transportan el tráfico de varios clientes en los mismos enlaces internos.
La empresa no tiene control sobre el número de enlaces o saltos que los datos deben atravesar en la red
compartida. No puede controlar el tiempo que los datos deben esperar en cada nodo antes de pasar al
enlace siguiente. Esta incertidumbre en la latencia y la fluctuación hace que estas tecnologías no sean
adecuadas para algunos tipos de tráfico de red. Sin embargo, los costos reducidos de una red compartida
con frecuencia pueden compensar las desventajas que estas tienen. Debido a que varios clientes están
compartiendo el enlace, el costo de cada uno será, en general, menor al costo de un enlace directo de la
misma capacidad.

Aunque ATM es una red compartida, se diseñó para producir una latencia y fluctuación de fase mínimas en
los enlaces internos de alta velocidad que envían unidades de datos fácilmente administrables, llamadas
celdas. Las celdas ATM tienen una longitud de 53 bytes, 48 de datos y 5 de encabezado. ATM se usa con
frecuencia en el transporte de tráfico sensible a las demoras. Frame Relay también se puede utilizar para el
transporte de tráfico sensible a las demoras, y con frecuencia utiliza mecanismos QoS para dar prioridad a
los datos más sensibles.

Una WAN típica utiliza una combinación de tecnologías que se eligen según el tipo y volumen de tráfico.
ISDN, DSL, Frame Relay o las líneas alquiladas se utilizan para conectar los sucursales individuales en una
sola área. Frame Relay, ATM o las líneas alquiladas se utilizan para conectar áreas externas nuevamente al
backbone. ATM o las líneas alquiladas forman el backbone de la WAN.

2.3.4 Modelo de diseño de tres capas
Es necesario un enfoque sistemático cuando se deben unir varios lugares. Una solución jerárquica con tres
capas ofrece muchas ventajas.

Imagine una empresa que opera en todos los países de la Unión Europea y que tiene un sucursal en cada
ciudad con una población superior a 10000 habitantes. Cada sucursal tiene una LAN, y la empresa ha
decidido interconectar los sucursales. Claramente, no es posible hacer una red en malla porque serían


282
CCNA - Cisco Certified Network Associate                                             MicroCisco - staky
necesarios casi 500.000 enlaces para los 900 centros. Una estrella simple sería muy difícil de implementar
porque necesita un router con 900 interfaces en el hub o una sola interfaz que transporte 900 circuitos
virtuales a una red conmutada por paquetes.




                                                Figura 1

Es mejor considerar un modelo de diseño jerárquico. Un grupo de LAN ubicadas en cierta área se
interconectan, entonces, se interconectan varias áreas para formar una región, y varias regiones se
interconectan para formar el núcleo de la WAN.




                                                Figura 2

                                                                                                      283
CCNA - Cisco Certified Network Associate                                          MicroCisco - staky
El área puede basarse en el número de ubicaciones que se debe conectar con un límite máximo entre 30 y
50. El área tendría una topología en estrella, con los hubs de las estrellas conectados para formar la
región.    Las regiones pueden ser geográficas, conectando entre tres y diez áreas, y el hub de cada
región puede tener un enlace punto a punto.




                                               Figura 3




                                               Figura 4




                                               Figura 5

284
CCNA - Cisco Certified Network Associate                                                MicroCisco - staky
Este modelo de tres capas sigue el diseño jerárquico de los sistemas telefónicos. Los enlaces que conectan
los distintos sitios en un área que ofrece acceso a la red de la empresa se llaman enlaces de acceso o capa
de acceso de la WAN. Los enlaces de distribución distribuyen el tráfico entre las áreas. Se envía el tráfico a
los enlaces núcleo para su transferencia a otras regiones cuando es necesario.

Esta jerarquía a menudo es útil cuando el tráfico de red refleja la estructura de los sucursales de la empresa
y se subdivide en regiones, áreas y sucursales. También es útil cuando hay un servicio central al que todos
los sucursales deben tener acceso, pero los niveles de tráfico son insuficientes para justificar la conexión
directa de la sucursal al servicio.

La LAN del centro del área puede tener servidores que provean servicio local y del área. Según los
volúmenes y tipos de tráfico, las conexiones de acceso pueden ser por acceso telefónico, alquiladas o de
Frame Relay. El Frame Relay facilita el enmallado para la redundancia sin requerir de conexiones físicas
adicionales. Los enlaces de distribución pueden ser de Frame Relay o ATM y el núcleo de la red puede ser
ATM o de línea alquilada.

2.3.5 Otros modelos con diseño de capa
Muchas redes no requieren la complejidad de una jerarquía completa de tres capas.          Se pueden utilizar
jerarquías más sencillas.




                                                  Figura 1




                                                  Figura 2

                                                                                                         285
CCNA - Cisco Certified Network Associate                                              MicroCisco - staky
Una empresa con muchas sucursales relativamente pequeñas que requiere un tráfico entre sucursales
mínimo puede elegir un diseño de una sola capa. Históricamente, esto no ha sido popular debido a la
longitud de las líneas alquiladas. Frame Relay posibilita esta solución de diseño, ya que las tarifas no
dependen de la distancia.

Si existe la necesidad de concentración geográfica, un diseño de dos capas es adecuado. Esto produce un
patrón de "estrella de estrellas". Una vez más, si el patrón elegido se basa en la tecnología de línea
alquilada, será considerablemente distinto al patrón basado en la tecnología de Frame Relay.

Al planear las redes más sencillas, aún se debe considerar el modelo de tres capas ya que ofrece una mejor
escalabilidad de la red. El hub en el centro del modelo de dos capas es también un núcleo, pero no tiene
otros routers núcleo conectados a él. De la misma forma, en una solución de una sola capa, el hub del área
sirve como hub regional y como hub núcleo. Esto permite un crecimiento rápido y fácil en un futuro ya que
se puede reproducir el diseño para agregar nuevas áreas de servicio.

2.3.6 Otras consideraciones sobre el diseño WAN
Muchas WAN de empresas estarán conectadas a Internet. Esto supone problemas en la seguridad, pero
también es una alternativa para el tráfico entre sucursales.

Parte del tráfico que se debe considerar durante el diseño va o viene por Internet. Ya que Internet
probablemente se encuentra en todos los lugares donde la empresa tiene LAN, hay dos maneras
principales en las que este tráfico puede transportarse. Cada LAN puede tener una conexión a su ISP local
o puede haber una conexión única desde uno de los routers núcleo a un ISP. La ventaja del primer método
es que el tráfico se transporta por Internet en lugar de por la red de la empresa, que probablemente lleve a
enlaces WAN más pequeños. La desventaja de permitir varios enlaces, es que toda la WAN de la empresa
está abierta a ataques basados en Internet. También es difícil controlar y asegurar los muchos puntos de
conexión. Es más fácil de controlar y asegurar un solo punto de conexión, aunque la WAN de la empresa
tenga que transportar parte del tráfico que de otro modo se habría transportado en Internet.

Si cada LAN de la empresa tiene una conexión a Internet distinta, se abre otra posibilidad para la WAN de la
empresa. Cuando los volúmenes de tráfico son relativamente pequeños, Internet puede usarse como WAN
de la empresa y todo el tráfico entre sucursales se envía a través de Internet. Asegurar las distintas LAN
puede ser un problema, pero es posible que el ahorro en conexiones LAN compense la falta de seguridad.




                                                 Figura 1

Los servidores deben estar ubicados lo más cerca posible de los sitios que los utilizarán más
frecuentemente. La duplicación de los servidores, con configuraciones para actualizaciones entre servidores
fuera de pico, reducirá la capacidad de enlace requerida. La ubicación de servicios con acceso por Internet
dependerá de la naturaleza del servicio, del tráfico anticipado y de los problemas de seguridad. Este es un
tema de diseño especializado que no trata este programa de estudios.




286
CCNA - Cisco Certified Network Associate                                           MicroCisco - staky
Resumen
Se debe haber obtenido una comprensión adecuada de los siguientes puntos clave:
    • Diferencias en las áreas geográficas servidas entre las WAN y las LAN.
    • Similitudes de las capas del modelo OSI implicadas entre las WAN y las LAN.
    • Conocimiento de la terminología WAN que describe equipos tales como, CPE, CO, bucle local ,
       DTE, DCE, CSU/DSU y TA
    • Conocimiento de la terminología WAN que describe las normas tales como ISDN, Frame Relay,
       ATM, T1, HDLC, PPP, POST, BRI, PRI, X.25 y DSL
    • Diferencias entre las redes conmutadas por paquetes y por circuitos
    • Diferencias y similitudes entre las tecnologías WAN actuales, incluyendo la conexión telefónica
       analógica, ISDN, las líneas alquiladas, X.25, Frame Relay y servicios ATM
    • Ventajas y desventajas de los servicios DSL y de cable módem
    • Propiedad y costos asociados con los enlaces de datos WAN
    • Requisitos de capacidad y tiempo de tránsito para los distintos tipos de tráfico de WAN, como voz,
       datos y video
    • Conocimiento de la topología de WAN, como punto a punto, estrella y malla
    • Elementos del diseño de WAN, incluyendo actualizaciones, extensiones, modificaciones a la WAN
       existente y recomendación de servicios WAN a organizaciones basándose en sus necesidades.
    • Ventajas que ofrece un diseño WAN jerárquico de tres capas
    • Alternativas para el tráfico de WAN entre sucursales




                                                                                                    287
CCNA - Cisco Certified Network Associate   MicroCisco - staky




288
CCNA - Cisco Certified Network Associate                                              MicroCisco - staky


Módulo 3: PPP
Descripción general
Este módulo presenta un panorama de las tecnologías WAN. Presenta y explica las tecnologías WAN tales
como la transmisión serial, multiplexión por división de tiempo (TDM), demarcación, equipo terminal de
datos (DTE) y equipo de comunicación de datos (DCE). Presenta el desarrollo y uso del encapsulamiento
del control de enlace de datos de alto nivel (HDLC) así como de los métodos para configurar y diagnosticar
los problemas en una interfaz serial.

El Protocolo punto a punto (PPP) es el protocolo de preferencia para las conexiones WAN conmutadas
seriales. Puede manejar tanto la comunicación síncrona como la asíncrona e incluye la detección de los
errores. Y, lo que es más, incorpora un proceso de autenticación que utiliza CHAP o PAP. PPP se puede
utilizar en diversos medios físicos, incluyendo cable de par trenzado, líneas de fibra óptica o transmisión
satelital.

Los procedimientos para la configuración de PPP, así como las opciones disponibles y los conceptos de
diagnóstico de fallas se describen en este módulo. Entre las opciones disponibles se encuentra la capacidad
que tiene el PPP para utilizar tanto la autenticación PAP como la CHAP.

Los estudiantes que completan este módulo deberán poder hacer lo siguiente:
    • Explicar la comunicación serial.
    • Describir y dar un ejemplo de TDM
    • Identificar el punto de demarcación de una WAN
    • Describir las funciones del DTE y del DCE
    • Explicar el desarrollo del encapsulamiento HDLC.
    • Utilizar el comando encapsulation hdlc para configurar HDLC
    • Diagnosticar las fallas en una interfaz serial mediante los comandos show interface y show
        controllers.
    • Identificar las ventajas del uso de PPP
    • Explicar las funciones del Protocolo de control de enlace (LCP) y del Protocolo de control de red
        (NCP) que son componentes de PPP
    • Describir las partes de una trama PPP
    • Identificar las tres fases de una sesión PPP
    • Explicar las diferencias entre PAP y CHAP
    • Enumerar los pasos del proceso de autenticación PPP
    • Identificar las distintas opciones de configuración PPP
    • Configurar el encapsulamiento PPP
    • Configurar la autenticación CHAP y PAP
    • Utilizar el comando show interface para verificar el encapsulamiento serial.
    • Diagnosticar cualquier problema que se produzca en la configuración PPP mediante el comando
        debug PPP

3.1 Enlaces seriales punto a punto
3.1.1 Introducción a la comunicación serial
Las tecnologías WAN se basan en la transmisión serial en la capa física. Esto significa que los bits de una
trama se transmiten uno por uno a lo largo del medio físico.




                                                 Figura 1


                                                                                                       289
CCNA - Cisco Certified Network Associate                                               MicroCisco - staky
Los procesos de la capa física utilizan señalización para pasar los bits que componen la trama de Capa 2,
uno por uno, al medio físico. Los métodos de señalización incluyen el Nivel sin retorno a cero (NRZ-L),
Binario 3 de alta densidad (HDB3) e Inversión alternada de marcas (AMI). Estos son ejemplos de normas de
codificación de capa física, y son similares a la codificación Manchester de Ethernet. Entre otras cosas,
estos métodos de señalización pueden diferenciar un método de comunicación serial de otro. Las siguientes
son algunas de las muchas normas de comunicación seriales: RS-232-E
    • V.35
    • Interfaz serial de alta velocidad (HSSI)

3.1.2 Multiplexión por división de tiempo
La multiplexión por división de tiempo (TDM) consiste en transmitir varias fuentes de información por un
canal o señal común, y luego reconstruir las corrientes originales en el extremo remoto.

En el ejemplo que presenta la Figura , tres fuentes de información se transportan, a su vez, por el canal
de salida. Primero, se toma un bloque de información de cada canal de entrada. El tamaño del bloque
puede variar, pero, en general, es de un bit o un byte a la vez. Según se utilicen bits o bytes, este tipo de
TDM se denomina entrelazado de bits o entrelazado de bytes.




                                                  Figura 1

Cada uno de los tres canales de entrada tiene su propia capacidad. Para que el canal de salida pueda
aceptar toda la información proveniente de las tres entradas, su capacidad no debe ser inferior a la suma de
las entradas.

En TDM, el intervalo de tiempo de salida siempre está presente, tenga o no tenga TDM información para
transmitir. La salida TDM puede compararse con un tren de 32 vagones. Cada uno es propiedad de una
compañía de transporte diferente y cada día, el tren parte con los 32 vagones. Si una de las compañías
tiene un producto que enviar, carga su vagón. Si la compañía no tiene nada que enviar, el vagón permanece
vacío, pero sigue siendo parte del tren.

TDM es un concepto de la capa física, y es completamente independiente de la naturaleza de la información
que se multiplexa en el canal de salida. TDM es independiente del protocolo de Capa 2 que utilizan los
canales de entrada.

Un ejemplo de TDM es la Red digital de servicios integrados (Integrated Services Digital Network, ISDN). El
acceso básico (BRI) ISDN cuenta con tres canales que constan de dos canales B de 64 kbps (B1 y B2) y un
canal D de 16 kbps. TDM tiene nueve intervalos de tiempo que se repiten. Esto permite que la compañía
telefónica administre y diagnostique de forma activa los problemas del bucle local cuando el punto de
demarcación ocurre después de la unidad de terminación de la red (NTU) en los lugares donde NT1 no
forma parte del CPE.


290
CCNA - Cisco Certified Network Associate                                                 MicroCisco - staky




                                                   Figura 2

3.1.3 Punto de demarcación
El punto de demarcación o "demarc", como se conoce más comúnmente, es el punto de la red donde
termina la responsabilidad del proveedor del servicio o compañía telefónica. En los Estados Unidos, una
compañía telefónica provee bucles locales a las instalaciones del cliente y el cliente provee el equipo activo,
como por ejemplo la unidad de servicio del canal/unidad de servicio de datos (CSU/DSU) donde termina el
bucle local. Esta terminación a menudo se produce en un armario de telecomunicaciones y el cliente es
responsable de mantener, reemplazar y reparar el equipo.

En otros países del mundo, la compañía telefónica provee y administra la unidad de terminación de la red
(NTU). Esto permite que la compañía telefónica administre y diagnostique de forma activa los problemas en
el bucle local cuando el punto de demarcación ocurre después de la NTU. El cliente conecta un dispositivo
del equipo terminal del abonado (CPE), como por ejemplo un router o un dispositivo de acceso de frame
relay a la NTU por medio de una interfaz serial V.35 o RS-232.




                                                   Figura 1

3.1.4 DTE/DCE
Una conexión serial cuenta con un dispositivo de equipo terminal de datos (DTE) en un extremo de la
conexión y un dispositivo de equipo de comunicación de datos (DCE) en el otro. La conexión entre los dos
DCE es la red de transmisión del proveedor del servicio WAN. El CPE, que en general es un router, es el
DTE. Otros ejemplos de DTE podrían ser una terminal, un computador, una impresora o una máquina de
fax. El DCE, en general un módem o CSU/DSU, es el dispositivo que se utiliza para convertir los datos del
usuario del DTE en una forma que sea aceptable para el enlace de la transmisión del proveedor del servicio
WAN. La señal se recibe en el DCE remoto, que decodifica la señal nuevamente en una secuencia de bits.
Esta secuencia se envía, a su vez, al DTE remoto.

                                                                                                          291
CCNA - Cisco Certified Network Associate                                               MicroCisco - staky




                                                  Figura 1

Se han desarrollado muchas normas que permiten que los DTE se comuniquen con los DCE. La Asociación
de Industrias Electrónicas (EIA) y el Sector de Normalización de las Telecomunicaciones de la Unión de
Telecomunicaciones Internacional (UIT-T) han trabajado muy activamente en el desarrollo de estas normas.
  El UIT-T se refiere al DCE como al equipo que termina el circuito de los datos. La EIA se refiere al DCE
como el equipo de comunicación de datos.




                                                  Figura 2

La interfaz DTE/DCE para un norma en particular define las siguientes especificaciones:
    • Mecánica/física: número de pins y tipo de conector.
    • Eléctrica: define los niveles de tensión de 0 y 1.
    • Funcional: especifica las funciones que se ejecutan asignando significado a cada una de las líneas
         de señalización de la interfaz.
    • Procesal: especifica la secuencia de eventos para la transmisión de los datos.

Si se deben conectar dos DTE entre sí, como por ejemplo dos computadores o dos routers en el laboratorio,
resulta necesario el uso de un cable especial llamado módem nulo para eliminar la necesidad de un DCE.
En las conexiones síncronas, donde se requiere la señal de reloj, un dispositivo externo o bien uno de los
DTE debe generar la señal de reloj.

El puerto serial síncrono de un router se configura como DTE o DCE según el tipo de cable de conexión,
que se solicita para DTE o DCE para que coincida con la configuración del router. Si el puerto se configura
como DTE, que es la configuración por defecto, es necesario una temporización externa desde la CSU/DSU
u otro dispositivo DCE.

El cable para la conexión DTE a DCE es un cable de transición serial y blindado. En el extremo del router, el
cable de transición serial y blindado puede utilizar un conector DB-60, que se conecte al puerto DB-60 de
una tarjeta serial de interfaz WAN. El otro extremo del cable de transición serial viene con el conector
adecuado para el estándar que se utiliza. Por lo general, el proveedor WAN o la CSU/DSU determina el tipo

292
CCNA - Cisco Certified Network Associate                                               MicroCisco - staky
de cable. Los dispositivos Cisco admiten los estándares seriales EIA/TIA-232, EIA/TIA-449, V.35, X.21 y
EIA/TIA-530.

Para admitir mayores densidades en un factor de forma más pequeño, Cisco ha introducido el cable serial
inteligente. La interfaz del router del cable serial inteligente es un conector de 26 pins mucho más compacto
que el conector DB-60.

3.1.5 Encapsulamiento HDLC
Al principio, las comunicaciones seriales se basaban en protocolos orientados a los caracteres. Los
protocolos orientados a bits eran más eficientes pero también eran propietarios. En 1979, ISO aceptó al
HDLC como protocolo estándar de enlace de datos orientado a bit que encapsula los datos en enlaces de
datos seriales y síncronos. La normalización instó a otros comités a que también lo adoptaran y así
extendieran el uso del protocolo. Desde 1981, UIT-T ha desarrollado una serie de protocolos derivados del
HDLC. Los siguientes ejemplos de protocolos derivados reciben el nombre de protocolos de acceso a
enlaces.

    •   Procedimiento de acceso al enlace balanceado (LAPB) para X.25
    •   Procedimiento de acceso al enlace en el canal D (LAPD) para ISDN.
    •   Procedimiento de acceso al enlace para módems (LAPM) y PPP para módems.
    •   Procedimiento de acceso a enlaces para Frame Relay (LAPF)

HDLC utiliza la transmisión síncrona serial y brinda una comunicación entre dos puntos libre de errores.
HDLC define la estructura del entramado de Capa 2 que permite el control de flujo y de errores mediante
acuses de recibo y un esquema de ventanas. Cada trama presenta el mismo formato ya sea una trama de
datos o una trama de control.

El HDLC estándar, en sí, no admite múltiples protocolos en un solo enlace ya que no cuenta con una forma
de indicar cuál es el protocolo que se transporta. Cisco ofrece una versión propietaria de HDLC. La trama
HDLC de Cisco utiliza un campo "tipo" propietario que actúa como campo de protocolo. Este campo permite
que varios protocolos de capa de red compartan el mismo enlace serial. HDLC es el protocolo de Capa 2
por defecto para las interfaces seriales de los routers Cisco.




                                                  Figura 1

HDLC define los tres siguientes tipos de tramas, cada uno con diferente formato de campo de control.

    •   Tramas de información (tramas I): transportan los datos que se transmitirán para la estación. Se
        cuenta con control adicional de flujo y de errores y los datos pueden ser adicionados a una trama de
        información.
    •   Tramas de supervisión (tramas S): proporcionan los mecanismos de petición/respuesta cuando
        no se utiliza el adicionar datos.


                                                                                                        293
CCNA - Cisco Certified Network Associate                                                MicroCisco - staky
    •   Tramas no enumeradas (tramas U): brindan funciones de control de enlace suplementarias tales
        como configuración inicial de la conexión. El campo del código identifica el tipo de trama U.

Los primeros uno o dos bits del campo de control sirven para identificar el tipo de trama. En el campo de
control de una trama de información (I), el número de la secuencia de envío se refiere al número de la trama
que se envía a continuación. El número de secuencia de recepción proporciona el número de la trama que
se recibe a continuación. Tanto el transmisor como el receptor mantienen los números de secuencia de
recepción y transmisión.

3.1.6 Configuración de encapsulamiento HDLC
El HDLC de Cisco es el método de encapsulamiento por defecto que utilizan los dispositivos Cisco en las
líneas seriales síncronas. Si la interfaz serial se configura con otro protocolo de encapsulamiento y entonces
resulta necesario cambiarlo nuevamente a HDLC, entre al modo de configuración de la interfaz serial. Luego
introduzca el comando encapsulation hdlc para especificar el protocolo de encapsulamiento de la interfaz.




                                                  Figura 1

El HDLC de Cisco es un protocolo de punto a punto que puede utilizarse en líneas alquiladas entre dos
dispositivos Cisco. Cuando la comunicación es con un dispositivo que no es Cisco, el PPP síncrono es una
opción más viable.

3.1.7 Diagnóstico de fallas de una interfaz serial
El resultado del comando show interfaces serial muestra información específica de las interfaces seriales.
Al configurar HDLC, las palabras "Encapsulation HDLC", indicando el encapsulamiento HDLC, deben
aparecer en la salida. Al configurar PPP, las palabras "Encapsulation PPP", indicando el encapsulamiento
PPP, deben aparecer en la salida.

Se pueden identificar cinco estados problemáticos de la línea de estado de la interfaz en la salida de show
interfaces serial:
    • Serial x is down, line protocol is down
    • Serial x is up, line protocol is down
    • Serial x is up, line protocol is up (looped)
    • Serial x is up, line protocol is down (disabled)
    • Serial x is administratively down, line protocol is down

El comando show controllers es otra herramienta importante al diagnosticar las fallas en las líneas
seriales. El resultado de show controllers indica el estado de los canales de la interfaz y si un cable está
conectado a la interfaz o no. En la Figura , la interfaz serial 0/0 tiene conectado un cable DTE V.35. La



294
CCNA - Cisco Certified Network Associate                                             MicroCisco - staky
sintaxis del comando varía de acuerdo con la plataforma. Para las interfaces seriales de los routers serie
Cisco 7000, utilice el comando show controllers cbus




                                                Figura 1




                                                Figura 2




                                                Figura 3

                                                                                                      295
CCNA - Cisco Certified Network Associate                                              MicroCisco - staky




                                                 Figura 4

Si el resultado de la interfaz eléctrica muestra UNKNOWN (DESCONOCIDO), en lugar de V.35, EIA/TIA-449
o algún otro tipo de interfaz eléctrica, el problema radica en un cable conectado incorrectamente. También
es posible que se trate de un problema con el cableado interno de la tarjeta. Si se desconoce la interfaz
eléctrica, el resultado del comando show interfaces serial <X> mostrará que la interfaz y el protocolo de
línea se encuentran desactivados.

Los comandos de depuración que se presentan a continuación son útiles a la hora de diagnosticar los
problemas seriales y de la WAN:
    • debug serial interface: Verifica si los paquetes de actividad HDLC están aumentando. Si no lo
       están, es posible que haya un problema de temporización en la tarjeta de la interfaz o en la red.
    • debug arp: Indica si el router está enviando o recibiendo información acerca de routers (por medio
       de paquetes ARP) en el otro lado de la nube WAN. Use este comando cuando algunos nodos de
       una red TCP/IP responden, pero otros no.
    • debug frame-relay lmi: Obtiene la información de la Interfaz de administración local (LMI) que
       resulta útil para determinar si un router y un switch Frame Relay están enviando y recibiendo
       paquetes LMI.
    • debug frame-relay events: Determina si se están produciendo intercambios entre un router y un
       switch Frame Relay.
    • debug ppp negotiation: muestra los paquetes del Protocolo de punto a punto (PPP) que se
       transmiten durante el inicio del PPP, cuando se negocian sus opciones.
    • debug ppp packet: muestra los paquetes PPP enviados y recibidos. Este comando muestra las
       descargas de los paquetes de bajo nivel.
    • debug ppp: muestra los errores PPP tales como tramas ilegales o malformadas, asociados con la
       negociación y funcionamiento de la conexión.
    • debug ppp authentication: muestra los intercambios de paquetes del Protocolo de autenticación
       de intercambio de señales (CHAP) PPP y el Protocolo de autenticación de contraseña (PAP).

PRECAUCIÓN:
El resultado de la depuración es de alta prioridad para el proceso de la CPU y puede dejar al sistema
inutilizable. Es por esto que los comandos de depuración sólo se deben utilizar para diagnosticar problemas
específicos o durante las sesiones de diagnóstico de fallas con personal de servicio técnico de Cisco. Se
recomienda utilizar los comandos debug (depurar) durante los períodos de poco tráfico en la red y cuando
está conectada la menor cantidad de usuarios en línea. Realizar la depuración durante estos períodos
disminuye la probabilidad de que la mayor carga de procesamiento debido al comando debug afecte el uso
del sistema.




296
CCNA - Cisco Certified Network Associate                                           MicroCisco - staky
3.2 Autenticación PPP
3.2.1 Arquitectura PPP en capas
PPP utiliza una arquitectura en capas. La arquitectura en capas es un modelo, diseño o plan lógico que
ayuda a la comunicación entre las capas interconectadas. El modelo de Interconexión de sistemas abiertos
(OSI) es la arquitectura en capas que se utiliza en el networking. PPP proporciona un método para
encapsular datagramas de varios protocolos en un enlace de punto a punto y utiliza la capa de enlace de
datos para probar esta conexión. Por lo tanto, PPP está compuesto por dos subprotocolos:
    • Protocolo de control de enlaces: se utiliza para establecer el enlace de punto a punto.
    • Protocolo de control de red: se utiliza para configurar los distintos protocolos de capa de red.




                                                Figura 1




                                                Figura 2




                                                Figura 3

                                                                                                    297
CCNA - Cisco Certified Network Associate                                                MicroCisco - staky
Se puede configurar PPP en los siguientes tipos de interfaces físicas:
    • Serial asíncrona.
    • Serial síncrona
    • Interfaz serial de alta velocidad (HSSI)
    • Red digital de servicios integrados (Integrated Services Digital Network, ISDN)

PPP utiliza el Protocolo de control de enlace (LCP) para negociar y configurar las opciones de control en el
enlace de datos de la WAN. PPP utiliza el componente del Protocolo de control de red (NCP) para
encapsular y negociar las opciones para los diferentes protocolos de capa de red. El LCP se ubica en la
parte más alta de la capa física y se utiliza para establecer, configurar y probar la conexión de enlace de
datos.

PPP también utiliza LCP para acordar, de forma automática, opciones de formato de encapsulamiento tales
como:
   • Autenticación: las opciones de autenticación requieren que la parte del enlace que realiza la
       llamada introduzca información de autenticación para ayudar a asegurar que el usuario cuente con
       el permiso del administrador de red para realizar la llamada. Los routers pares intercambian
       mensajes de autenticación. Las dos opciones de autenticación son: el Protocolo de autenticación de
       contraseña (PAP) y el Protocolo de autenticación de intercambio de señales (CHAP).
   • Compresión: las opciones de compresión aumentan la tasa de transferencia efectiva en las
       conexiones PPP al reducir la cantidad de datos en la trama que debe recorrer el enlace. El protocolo
       descomprime la trama al llegar a su destino. Stacker y Predictor son dos protocolos de compresión
       disponibles en los routers Cisco.
   • Detección de errores: los mecanismos de detección de errores con PPP habilitan un proceso para
       identificar las condiciones de falla. Las opciones de Calidad y Número mágico ayudan a garantizar
       un enlace de datos confiable y sin bucles.
   • Multienlace: Cisco IOS Versión 11.1 y posteriores admiten el PPP multienlace. Esta alternativa
       proporciona balanceo de la carga en las interfaces del router que usa PPP.
   • Devolución de llamadas en PPP: para aumentar la seguridad, Cisco IOS Versión 11.1 ofrece
       devolución de llamadas en PPP. Con esta opción LCP, un router Cisco puede actuar como cliente
       de la devolución de llamada o servidor de la devolución de llamada. El cliente realiza la llamada
       inicial, solicita que se le devuelva la llamada y termina la comunicación inicial. El router de
       devolución de llamadas responde al llamado inicial y se comunica nuevamente con el cliente
       basándose en las sentencias de configuración.

LCP también hace lo siguiente:
   • Maneja límites variables del tamaño de paquete.
   • Detecta errores comunes de mala configuración.
   • Termina el enlace.
   • Determina cuándo un enlace funciona correctamente o cuándo falla.

PPP permite que varios protocolos de capa de red operen en el mismo enlace de comunicación. Para cada
protocolo de capa de red que se utiliza, se proporciona un Protocolo de control de red (NCP) distinto. Por
ejemplo: el Protocolo de Internet (IP) utiliza el Protocolo de control de IP (IPCP) y el Intercambio de
paquetes en internetworking (IPX) utiliza el Protocolo de control IPX de Novell (IPXCP). Los NCP incluyen
campos funcionales que contienen códigos estandarizados que indican el tipo de protocolo de capa de red
que encapsula PPP.




                                                 Figura 4

Los campos de una trama PPP son los siguientes:

298
CCNA - Cisco Certified Network Associate                                                MicroCisco - staky
    •   Señalador: indica el comienzo o el fin de una trama y consiste en la secuencia binaria 01111110.
    •   Dirección: está formada por la dirección de broadcast estándar, que es la secuencia binaria
        11111111. PPP no asigna direcciones de estaciones individuales.
    •   Control: 1 byte que consta de la secuencia binaria 00000011, que requiere la transmisión de datos
        del usuario en una trama no secuencial. Se suministra un servicio de enlace sin conexión similar al
        del Control de enlace lógico (LLC) Tipo 1.
    •   Protocolo: 2 bytes que identifican el protocolo encapsulado en el campo de datos de la trama.
    •   Datos: 0 o más bytes que contienen el datagrama para el protocolo especificado en el campo de
        protocolo. El fin del campo de datos se detecta al encontrar la secuencia de señalador de cierre y
        dejando 2 bytes para el campo de la secuencia de verificación de trama (FCS). La longitud máxima
        por defecto del campo de datos es 1500 bytes.
    •   FCS: en general, 16 bits o 2 bytes que se refieren a los caracteres adicionales que se agregan a la
        trama con el fin de controlar los errores.

3.2.2 Cómo establecer una sesión PPP
El establecimiento de una sesión PPP tiene tres fases: Estas son: establecimiento del enlace, autenticación
y fase del protocolo de la capa de red. Las tramas LCP se utilizan para realizar el trabajo de cada una de
las fases LCP. Las tres siguientes clases de tramas LCP se utilizan en una sesión PPP:
     • Las tramas de establecimiento de enlace se utilizan para establecer y configurar un enlace.
     • Las tramas de terminación del enlace se utilizan para terminar un enlace.
     • Las tramas de mantenimiento del enlace se utilizan para administrar y depurar un enlace.




                                                  Figura 1

Las tres fases para el establecimiento de una sesión PPP son:
    • Fase de establecimiento del enlace: en esta fase, cada dispositivo PPP envía tramas LCP para
        configurar y probar el enlace de datos. Los paquetes LCP contienen un campo de opción de
        configuración que permite que los dispositivos negocien el uso de opciones tales como la unidad
        máxima de transmisión (MTU), la compresión de determinados campos PPP y el protocolo de
        autenticación de enlace. Si no se incluye ninguna opción de configuración en un paquete LCP, se
        adopta el valor por defecto para esa configuración.         Antes de poder intercambiar cualquier
        datagrama de capa de red, primero, LCP debe abrir la conexión y negociar los parámetros de
        configuración. Esta fase queda completa después de enviar y recibir una trama de acuse de recibo
        de configuración.
    • Fase de autenticación (optativa): una vez establecido el enlace, y seleccionado el protocolo de
        autenticación, se puede autenticar el dispositivo par. La autenticación, en caso de que se utilice, se
        lleva a cabo antes de que comience la fase del protocolo de la capa de red. Como parte de esta
        fase, el LCP también permite efectuar una prueba opcional de determinación de la calidad del
        enlace. El enlace se prueba para determinar si su calidad es suficiente para activar los protocolos
        de capa de red.
    • Fase de protocolo de capa de red: en esta fase, los dispositivos PPP envían paquetes NCP para
        seleccionar y configurar uno o varios protocolos de capa de red (como IP). Después de configurar
        cada uno de los protocolos de la capa de red elegidos, se pueden enviar paquetes de cada uno de
        los protocolos de capa de red a través del enlace. Si LCP cierra el enlace, informa los protocolos de
        la capa de red, para que puedan tomar las medidas adecuadas. El comando show interfaces
        revela los estados de LCP y NCP bajo la configuración PPP.

                                                                                                         299
CCNA - Cisco Certified Network Associate              MicroCisco - staky




                                           Figura 2




                                           Figura 3




                                           Figura 4




300
CCNA - Cisco Certified Network Associate                                                 MicroCisco - staky




                                                   Figura 5

El enlace PPP queda configurado para las comunicaciones hasta que se presenta una de las siguientes
situaciones:
    • Las tramas LCP o NCP cierran el enlace.
    • Se vence el tiempo de inactividad.
    • Interviene el usuario.

3.2.3 Protocolos de autenticación PPP
La fase de autenticación de una sesión PPP es opcional. Una vez establecido el enlace y seleccionado el
protocolo de autenticación, se puede autenticar el dispositivo par. La autenticación, si se utiliza, se lleva a
cabo antes de que comience la fase de configuración del protocolo de la capa de red.

Las opciones de autenticación requieren que la parte del enlace que realiza la llamada introduzca la
información de autenticación. Esto ayuda a garantizar que el usuario tenga el permiso del administrador de
la red para efectuar la llamada. Los routers pares intercambian mensajes de autenticación.




                                                   Figura 1




                                                   Figura 2




                                                                                                          301
CCNA - Cisco Certified Network Associate                                                MicroCisco - staky
Al configurar la autenticación PPP, el administrador de la red puede seleccionar el Protocolo de
autenticación de contraseña (PAP) o el Protocolo de autenticación de intercambio de señales (CHAP).
Por lo general, el protocolo de preferencia es CHAP.

3.2.4 Protocolo de autenticación de contraseña (PAP)
PAP ofrece un método sencillo para que un nodo remoto establezca su identidad, mediante el intercambio
de señales de dos vías.     Una vez que se ha completado la fase de establecimiento del enlace PPP, el
nodo remoto envía el conjunto de nombre de usuario/contraseña por el enlace repetidas veces hasta que se
acusa recibo de la autenticación o la conexión se termina.




                                                  Figura 1




                                                  Figura 2

PAP no es un protocolo de autenticación sólido. Las contraseñas se envían por el enlace en texto no
cifrado, y no hay protección contra la reproducción o los intentos de descubrimiento mediante intentos
reiterados de ensayo y error. El nodo remoto tiene control de la frecuencia y la temporización de los intentos
de conexión.

3.2.5 Protocolo de autenticación de intercambio de señales (CHAP)
CHAP se utiliza al iniciar un enlace y verifica, de forma periódica, la identidad del nodo remoto por medio de
un intercambio de señales de tres vías. CHAP se realiza al establecer el enlace inicial y se repite durante el
tiempo que dure el enlace.

Después de completar la fase de establecimiento del enlace PPP, el host envía un mensaje de
comprobación al nodo remoto. El nodo remoto responde con un valor calculado mediante la función hash
de una vía que, en general, es Message Digest 5 (MD5). Esta respuesta se basa en la contraseña y el
mensaje de comprobación. El router local verifica la respuesta contra su propio cálculo del valor hash
esperado. Si los valores concuerdan, se acusa recibo de la autenticación; de lo contrario, la conexión
termina de inmediato.

CHAP brinda protección contra los intentos de reproducción a través del uso de un valor de comprobación
variable que es exclusivo e impredecible. Como la comprobación es única y aleatoria, el valor hash
resultante también será único y aleatorio. El uso de comprobaciones reiteradas tiene como fin limitar el
tiempo de exposición ante cualquier ataque. El router local o un servidor de autenticación de terceros tiene
el control de la frecuencia y la temporización de las comprobaciones.


302
CCNA - Cisco Certified Network Associate                                              MicroCisco - staky




                                                 Figura 1




                                                 Figura 2




                                                 Figura 3

3.2.6 Proceso de encapsulamiento y autenticación PPP




                                                 Figura 1

Cuando se utiliza el comando encapsulation ppp, la autenticación CHAP o PAP se puede agregar de
forma optativa. Si no se especifica ninguna clase de autenticación, la sesión PPP comienza de inmediato. Si
se requiere de autenticación, el proceso da los siguientes pasos:


                                                                                                       303
CCNA - Cisco Certified Network Associate                                               MicroCisco - staky
   •   Se determina el método de autenticación.
   •   Se revisa la base de datos local o el servidor de seguridad, que tiene una base de datos de
       contraseñas y nombres de usuario, para verificar que el nombre de usuario y la contraseña dados
       concuerdan con alguna entrada.
   •   El proceso verifica la respuesta de autenticación que envía la base de datos local. Si la respuesta es
       positiva, se inicia la sesión PPP. Si es negativa, se termina la sesión.

La Figura   y la Figura   correspondiente detallan el proceso de autenticación CHAP.




                                                 Figura 2




                                                 Figura 3




304
CCNA - Cisco Certified Network Associate                                              MicroCisco - staky
3.3 Configuración PPP
3.3.1 Introducción a la configuración de PPP
Los aspectos configurables de PPP incluyen los métodos de autenticación, la compresión, la detección de
errores y si admite multienlace o no. La siguiente sección describe las distintas opciones de configuración
de PPP.

Los routers Cisco que utilizan el encapsulamiento PPP pueden incluir las opciones de configuración de LCP
que se describen en la Figura .




                                                 Figura 1



                                                                                                       305
CCNA - Cisco Certified Network Associate                                             MicroCisco - staky
3.3.2 Configuración de PPP
El siguiente ejemplo activa el encapsulamiento PPP en una interfaz serial 0/0:

Router#configure terminal
Router(config)#interface serial 0/0
Router(config-if)#encapsulation ppp

La compresión de software de punto a punto puede configurarse en las interfaces seriales que utilizan
encapsulamiento PPP. La compresión se ejecuta en el software y puede afectar el rendimiento del sistema
de forma significativa. No se recomienda la compresión si la mayor parte del tráfico está compuesto por
archivos comprimidos.




                                                  Figura 1

Para configurar la compresión en PPP, introduzca los siguientes comandos:

Router(config)#interface serial 0/0
Router(config-if)#encapsulation ppp
Router(config-if)#compress [predictor | stac]

Introduzca los siguientes comandos para monitorear los datos que se pasan al enlace y para evitar la
formación de bucles en las tramas:

Router(config)#interface serial 0/0
Router(config-if)#encapsulation ppp
Router(config-if)#ppp quality percentage

Los siguientes comandos ejecutan el equilibrio de las cargas en múltiples enlaces:

Router(config)#interface serial 0/0
Router(config-if)#encapsulation ppp
Router(config-if)#ppp multilink

3.3.3 Configuración de la autenticación PPP
El procedimiento que se describe en la tabla detalla la configuración del encapsulamiento PPP y los
protocolos de autenticación PAP/CHAP.

Es esencial realizar una configuración correcta, ya que PAP y CHAP utilizarán estos parámetros para la
autenticación.

La Figura    presenta un ejemplo de una configuración de autenticación PAP de dos vías. Ambos routers
autentican y son autenticados de modo que los comandos de autenticación se reflejan entre sí. El nombre



306
CCNA - Cisco Certified Network Associate                                               MicroCisco - staky
de usuario y la contraseña PAP que cada router envía debe coincidir con aquellos especificados en el
comando username name password password del otro router.




                                                 Figura 1




                                                 Figura 2

PAP ofrece un método sencillo para que un nodo remoto establezca su identidad, por medio del intercambio
de señales de dos vías. Esto se realiza sólo en el momento del establecimiento inicial del enlace. El nombre
de host de un router debe coincidir con el nombre de usuario que el otro router ha configurado. Las
contraseñas también deben coincidir.

CHAP se utiliza para verificar periódicamente la identidad del nodo remoto, por medio de un intercambio de
señales de tres vías. El nombre de host de un router debe coincidir con el nombre de usuario que el otro
router ha configurado. Las contraseñas también deben coincidir. Esto se realiza durante el establecimiento
inicial del enlace y se puede repetir en cualquier momento una vez establecido el enlace.



                                                                                                       307
CCNA - Cisco Certified Network Associate                     MicroCisco - staky




                                           Figura 3




                                           Figura 4

3.3.4 Verificación de la configuración de encapsulamiento Serial PPP




                                           Figura 1

308
CCNA - Cisco Certified Network Associate                                                MicroCisco - staky
Utilice el comando show interfaces serial para verificar que la configuración del encapsulamiento PPP o
HDLC esté correcta. El resultado del comando de la Figura ilustra una configuración PPP. Cuando se
configura un control de enlace de datos de alto nivel (HDLC), las palabras "Encapsulation HDLC"
(Encapsulamiento HDLC) deben aparecer en el resultado del comando show interfaces serial. Una vez
que se ha configurado PPP, los estados del Protocolo de control de enlace (LCP) y del Protocolo de control
de red (NCP) podrán verificarse mediante el comando show interfaces serial.




                                                  Figura 2

La Figura   enumera los comandos que se utilizan para habilitar, configurar y verificar el PPP.

3.3.5 Diagnóstico de fallas de la configuración de encapsulamiento serial
El comando debug ppp authentication muestra la secuencia de intercambio de la autenticación. La Figura
  muestra el resultado del router de la izquierda durante la autenticación CHAP del router de la derecha
mientras está habilitado debug ppp authentication. Con la autenticación de dos vías configurada, los dos
routers se autentican entre sí. Los mensajes aparecen tanto para el proceso de autenticación como para el
proceso de ser autenticado. Utilice el comando debug ppp authentication para mostrar la secuencia de
intercambio, a medida que se produce.




                                                  Figura 1

La Figura   resalta el resultado del router para la autenticación PAP de dos vías.

El comando debug ppp se utiliza para mostrar información sobre el funcionamiento de PPP. La forma no de
este comando deshabilita el resultado de la depuración.

Router#debug ppp {authentication | packet | negotiation | error | chap}
Router#no debug ppp {authentication | packet | negotiation | error | chap}

                                                                                                      309
CCNA - Cisco Certified Network Associate                                         MicroCisco - staky




                                              Figura 2




                                              Figura 3

Resumen
Se debe haber obtenido una comprensión adecuada de los siguientes puntos clave:
    • La multiplexión por división de tiempo
    • El punto de demarcación de una WAN
    • La definición y las funciones del DTE y del DCE
    • El desarrollo del encapsulamiento HDLC
    • El uso del comando encapsulation hdlc para configurar HDLC
    • El diagnostico de fallas de una interfaz serial mediante los comandos show interface y show
       controllers.
    • Las ventajas del uso del protocolo PPP
    • Las funciones del Protocolo de control de enlace (LCP) y del Programa de control de red que son
       componentes de PPP.
    • Las partes de una trama PPP
    • Las tres fases de una sesión PPP
    • La diferencia entre PAP y CHAP
    • Los pasos del proceso de autenticación PPP
    • Las distintas opciones de configuración de PPP
    • Cómo configurar el encapsulamiento PPP
    • Cómo configurar la autenticación CHAP y PAP
    • El uso del comando show interface para verificar el encapsulamiento serial.
    • El diagnóstico de los problemas en la configuración del PPP mediante el comando debug ppp




310
CCNA - Cisco Certified Network Associate                                               MicroCisco - staky


Módulo 4: ISDN y DDR
Descripción general
Las Redes digitales de servicios integrados (Integrated Services Digital Network, ISDN) son redes que
proporcionan conectividad digital de extremo a extremo para dar soporte a una amplia gama de servicios,
que incluye servicios de datos y de voz.

Las ISDN permiten la operación de múltiples canales digitales al mismo tiempo a través del mismo cable
telefónico normal utilizado en las líneas analógicas, pero las ISDN transmiten señales digitales y no
analógicas. La latencia es mucho menor en una línea ISDN que en una línea analógica.

El enrutamiento telefónico por demanda (DDR) es una técnica desarrollada por Cisco que permite el uso de
las líneas telefónicas existentes para formar redes de área amplia (WAN), en lugar de utilizar líneas
dedicadas e individuales. Las Redes públicas de telefonía conmutada (PSTN) son un elemento de este
esquema.

El DDR se utiliza cuando no se requiere de una conexión permanente, reduciendo así los costos. El DDR es
un esquema en el que un router se conecta mediante líneas telefónicas cuando debe transmitir tráfico, y
luego se desconecta una vez finalizada la transferencia.

Los estudiantes que completen este módulo deberán ser capaces de:
    • Definir los estándares ISDN que se utilizan para el direccionamiento, los conceptos y la señalización
    • Describir de qué manera las ISDN utilizan la capa física y la de enlace de datos
    • Enumerar las interfaces y los puntos de referencia de las ISDN
    • Configurar una interfaz ISDN del router
    • Determinar cuáles tipos de tráfico pueden transmitirse al configurar el DDR
    • Configurar las rutas estáticas para el DDR
    • Seleccionar el tipo de encapsulamiento adecuado para el DDR
    • Ser capaz de determinar y aplicar una lista de acceso para el tráfico en DDR
    • Configurar las interfaces de marcación

4.1 ISDN Conceptos
4.1.1 Introducción a las ISDN
Son varias las tecnologías WAN que se utilizan para brindar acceso a redes desde ubicaciones remotas.
Una de esas tecnologías es la ISDN. La tecnología ISDN está diseñada específicamente para solucionar los
problemas de ancho de banda reducido que aquejan a las pequeñas oficinas o usuarios individuales que
usan líneas telefónicas tradicionales.




                                                  Figura 1

Las PSTN tradicionales están basadas en conexiones analógicas entre el cliente y la central telefónica local,
también denominadas enlaces o loops locales. Los circuitos analógicos introducen limitaciones en el
ancho de banda que es posible obtener del loop local. Las restricciones en el circuito no permiten anchos de
banda analógicos superiores a unos 3000 Hz. La tecnología ISDN permite el uso de datos digitales en el
loop local proporcionando a los usuarios remotos mayores velocidades de acceso.

                                                                                                        311
CCNA - Cisco Certified Network Associate                                               MicroCisco - staky




                                                  Figura 2

Las compañías telefónicas desarrollaron la tecnología ISDN con el fin de crear redes totalmente digitales. La
ISDN permite que las señales digitales se transmitan a través del cableado telefónico existente. Esto se hizo
posible cuando se actualizaron los switches de las compañías telefónicas para que manejaran señales
digitales. En general, las ISDN se utilizan para los empleados que trabajan fuera de la oficina y para la
interconexión de pequeñas oficinas remotas a las LAN corporativas.

Las compañías telefónicas desarrollaron las ISDN como parte del esfuerzo por estandarizar los servicios
para los abonados. Esto incluye la Interfaz de red del usuario (UNI), mejor conocida como loop local. Los
estándares ISDN definen el hardware y los esquemas de configuración de llamadas para la conectividad
digital de extremo a extremo. Dichos estándares ayudan a alcanzar la meta de una conectividad mundial,
para garantizar que las redes ISDN puedan interconectarse fácilmente. En las ISDN, la digitalización se
realiza en el sitio del usuario y no en la compañía telefónica.




                                                  Figura 3

Las ISDN brindan conectividad a los sitios locales. A continuación, se enumeran algunos de los beneficios
de las ISDN:
    • Transportan diversos tipos de tráfico de usuario, que incluyen datos, voz y video.
    • Las llamadas se establecen mucho más rápidamente que con conexiones de módem.
    • Los canales B brindan tasas de transferencia de datos mayores que los módems.
    • Los canales B son adecuados para los enlaces negociados de Protocolo de punto a punto (PPP).

Las ISDN son un servicio versátil, capaz de transportar tráfico de voz, video y datos. Es posible utilizar
múltiples canales para transportar distintos tipos de tráfico en una sola conexión.

La tecnología ISDN utiliza señalización fuera de banda, delta (canal D), para el establecimiento y
señalización de la llamada. Para efectuar llamadas telefónicas normales, el usuario marca el número un
dígito a la vez. Una vez recibidos todos los números, se transfiere la llamada al usuario remoto. En las ISDN
los números llegan al switch a la velocidad del canal D, lo que reduce el tiempo necesario para establecer la
llamada.

Las ISDN también proporcionan anchos de banda mayores a los de las conexiones telefónicas tradicionales
de 56 Kbps. Las ISDN utilizan canales portadores, también llamados canales B como rutas para datos de
cualquier tipo. Cada canal B proporciona un ancho de banda de 64 Kbps. Con múltiples canales B, las ISDN


312
CCNA - Cisco Certified Network Associate                                                MicroCisco - staky
pueden formar WANS cuyo ancho de banda es mayor que el de algunas líneas arrendadas. Una conexión
ISDN con dos canales B proporciona un ancho de banda total utilizable de 128 Kbps.

Cada canal B puede efectuar una conexión serial aparte con cualquier otro sitio de la red ISDN. Como el
PPP opera tanto en enlaces seriales síncronos como asíncronos, es posible utilizar enlaces ISDN en
conjunto con el encapsulamiento PPP.

4.1.2 Métodos de acceso y estándares de las ISDN
La investigación de los estándares para las ISDN comenzó a fines de la década de los 60. En 1984, se
publicó un conjunto completo de recomendaciones para las ISDN, el cual es actualizado constantemente
por el Sector de Estandarización de la Unión Internacional de las Telecomunicaciones (UIT-T), conocido
anteriormente como Comité Consultivo Internacional Telegráfico y Telefónico (CCITT). Los estándares ISDN
son un conjunto de protocolos que agrupa las comunicaciones de datos y de telefonía. La UIT-T agrupa y
organiza los protocolos ISDN de acuerdo con los siguientes aspectos generales:
    • Protocolos E: recomiendan estándares de telefonía para las ISDN. Por ejemplo, el protocolo E.164
        describe el direccionamiento internacional para las ISDN.
    • Protocolos I: se refieren a los conceptos, terminología y métodos generales. La serie I.100 incluye
        conceptos generales sobre ISDN y la estructura de otras recomendaciones de la serie I. Los I.200
        se refieren a los aspectos del servicio de las ISDN. Los I.300 describen los aspectos de la red. Los
        I.400 describen cómo se proveen las UNI.
    • Protocolos Q: se refieren a cómo debe operar la conmutación y la señalización. El término
        señalización, en este contexto, significa el proceso de establecer una llamada ISDN.




                                                  Figura 1




                                                  Figura 2

Los estándares ISDN definen dos tipos principales de canal, cada uno de distinta velocidad de transmisión.
El canal portador o canal B se define como una ruta digital libre de 64 Kbps. Se le llama libre porque puede
transmitir cualquier tipo de datos digitalizados, en modo full duplex. Por ejemplo, es posible hacer un enlace

                                                                                                         313
CCNA - Cisco Certified Network Associate                                              MicroCisco - staky
digital de voz en un canal B. El segundo tipo de canal recibe el nombre de canal delta o canal D. Puede ser
de 16 Kbps para la Interfaz de acceso básico (BRI) o de 64 Kbps para la Interfaz de acceso principal (PRI).
  El canal D transporta la información de control del canal B.

Una vez establecida la conexión TCP, se produce un intercambio de información denominado "la
configuración de la conexión". Dicha información se intercambia en la ruta en la que al final se transmitirá
los datos. Tanto la información de control como los datos comparten la misma ruta. Esto se denomina
señalización dentro de banda. Sin embargo, la tecnología ISDN utiliza un canal aparte para la información
de control, el canal D. Esto se denomina señalización fuera de banda.

La tecnología ISDN especifica dos métodos de acceso estándar, BRI y PRI. Una única interfaz BRI o PRI
provee un grupo multiplexado de canales B y D.

La BRI utiliza dos canales B de 64 Kbps más un canal D de 16 Kbps. La BRI se usa en muchos routers de
Cisco. Como la BRI utiliza dos canales B y un canal D, a veces se conoce como 2B+D.

Los canales B se pueden usar para transmisiones digitales de voz. En este caso, se utiliza métodos
especializados para la digitalización de la voz. Los canales B también pueden utilizarse para el transporte
de datos a velocidades relativamente altas. De este modo, la información se transporta en el formato de
tramas, mediante el control de enlace de datos de alto nivel (HDLC) o el protocolo PPP como protocolos de
Capa 2. El PPP es mucho más sólido que el HDLC ya que ofrece un mecanismo para la autenticación y
negociación de la configuración de protocolos y enlaces compatibles.

Se considera a las ISDN como conexiones conmutadas por circuito. El canal B es la unidad elemental para
la conmutación por circuito.

El canal D transporta mensajes de señalización tales como establecimiento y corte de la llamada, para el
control de llamadas en los canales B. El tráfico en el canal D emplea el Protocolo de procedimiento de
acceso al enlace en canales D (LAPD). El LAPD es un protocolo de capa de enlace de datos basado en el
HDLC.

En América del Norte y Japón, las PRI ofrecen veintitrés canales B de 64 Kbps y un canal D de 64 Kbps.
Las PRI ofrecen el mismo nivel de servicio que las conexiones T1 o DS1. En Europa y en gran parte del
resto del mundo, las PRI ofrecen 30 canales B y un canal D, para así ofrecer el mismo nivel de servicio que
un circuito E1. Las PRI utilizan la Unidad de servicio de datos/Unidad de servicio del canal (DSU/CSU) para
las conexiones T1/E1.

4.1.3 Protocolos y modelo de tres capas de las ISDN




                                                 Figura 1

La tecnología ISDN utiliza un conjunto de estándares UIT-T que abarcan las capas física, de enlace de
datos y de red del modelo de referencia OSI:
    • Las especificaciones ISDN PRI y BRI de la capa física se denominan UIT-T I.430 e I.431
        respectivamente.
    • La especificación de la capa de enlace de datos está basada en el protocolo LAPD y se define
        formalmente en los siguientes documentos:
            • UIT-T Q.920
            • UIT-T Q.921
            • UIT-T Q.922
            • UIT-T Q.923



314
CCNA - Cisco Certified Network Associate                                                MicroCisco - staky
    •   La especificación de capa de red se define en UIT-T Q.930 (también denominado L450) y UIT-T
        Q.931 (también denominado I.451). Estos dos estándares especifican las conexiones de usuario a
        usuario, conmutadas por circuito y por paquete.

El servicio BRI se proporciona en un loop local que tradicionalmente transporta el servicio telefónico
analógico por cable. Aunque existe una sola ruta física en las BRI, hay tres rutas de información separadas,
2B+D. La información de los tres canales es multiplexada en una ruta física única. Los formatos de la trama
de la capa física o Capa 1 varían según la trama sea entrante o saliente. La trama es saliente si viaja desde
el terminal hasta la red. Las tramas salientes usan el formato TE. La trama es entrante si viaja desde la red
hacia el terminal. Las tramas entrantes usan el formato NT.




                                                  Figura 2

Cada trama consta de dos tramas de muestra, conformadas de esta manera:
   • 8 bits del canal B1.
   • 8 bits del canal B2.
   • 4 bits del canal D.
   • 6 bits de encabezado.

Las tramas BRI en la tecnología ISDN constan de 48 bits. Se transmiten cuatro mil tramas como estas por
segundo. Cada uno de los canales B, el B1 y el B2, tiene una capacidad de 2 * (8 * 4000) = 64 Kbps. El
Canal D tiene una capacidad de 4 * 4000 = 16 Kbps. Esto representa 144 Kbps de la velocidad de la interfaz
física BRI de 192 Kbps. El resto de la velocidad de transmisión de datos lo usan los bits de encabezado
necesarios para la transmisión. Los bits de encabezado de la trama de capa física ISDN se utilizan de la
siguiente forma:
     • Bit de entramado: suministra la sincronización
     • Bit de equilibrado de la carga: ajusta el valor de bit promedio
     • Eco de los bits anteriores del canal D: se utiliza para la resolución de contención cuando varias
        terminales de un bus pasivo se disputan un canal.
     • Bit de activación: activa los dispositivos
     • Bit extra: no asignado

Cabe notar que la velocidad física de la interfaz BRI es de 48*4000 = 192 Kbps. La velocidad efectiva es de
144 Kbps = 64 Kbps + 64 Kbps + 16 Kbps (2B+D).

La Capa 2 del canal de señalización usa el LAPD. El LAPD es similar al HDLC. El LAPD se utiliza en todo el
canal D para garantizar que la información de control y señalización fluya y se reciba correctamente.

Los campos de control y señalización del LAPD son idénticos a los de HDLC. En el LAPD, el campo de la
dirección tiene una longitud de 2 bytes. El primer byte del campo de dirección contiene el identificador del
punto de acceso al servicio (SAPI), que identifica el portal en el cual se suministra los servicios de LAPD a
la Capa 3. El bit de Comando/Respuesta (C/R) indica si la trama contiene un comando o una respuesta. El
segundo byte contiene el identificador del terminal final (TEI). Cada elemento del equipo terminal del cliente
requiere de un identificador TEI único. El TEI puede asignarse de forma estática durante la instalación, o el
switch puede asignarlo dinámicamente durante el arranque del equipo. Si se asigna el TEI de forma estática



                                                                                                         315
CCNA - Cisco Certified Network Associate                                              MicroCisco - staky
durante la instalación, es entonces un número que varía de 0 a 63. El rango de un TEI de asignación
dinámica varía de 64 a 126. Un TEI de 127 o todos 1s indica un broadcast.




                                                 Figura 3

4.1.4 ISDN - Funciones
Se deben producir varios intercambios para que un router se conecte a otro mediante ISDN. Para establecer
una llamada ISDN, se utiliza el canal D entre el router y el switch ISDN. El Sistema de señalización 7 (SS7)
se utiliza entre los switches dentro de la red del proveedor del servicio.




                                                 Figura 1

El canal D entre el router y el switch ISDN siempre está habilitado. El estándar ISDN Q.921 describe los
procesos LAPD de enlace de datos que funcionan como procesos de Capa 2 en el modelo de referencia
OSI. El canal D se utiliza para las funciones de control de llamada tales como establecimiento, señalización
y corte de la llamada. Estas funciones se implementan según el protocolo Q.931. El Q.931 especifica las
funciones de la Capa 3 del modelo de referencia OSI. El estándar Q.931 recomienda una conexión de capa
de red entre el terminal final y el switch ISDN local, pero no impone una recomendación de extremo a
extremo. Debido a que algunos switches ISDN fueron desarrollados antes de la estandarización del Q.931,
distintos proveedores de ISDN y distintos tipos de switch pueden utilizar (de hecho lo hacen) diferentes
implementaciones del Q.931. Como los tipos de switch no son estándar, los routers deben contar con
comandos en su configuración que especifiquen el switch ISDN al que se conectan.

316
CCNA - Cisco Certified Network Associate                                              MicroCisco - staky




                                                 Figura 2




                                                 Figura 3




                                                 Figura 4

Al establecer una llamada BRI o PRI se produce la siguiente secuencia de eventos:
    1. El canal D se utiliza para enviar el número marcado hasta el switch ISDN local.
    2. El switch local utiliza el protocolo de señalización SS7 para configurar una ruta y enviar el número
        marcado al switch ISDN remoto.
    3. El switch ISDN remoto hace una señalización al destino mediante el canal D.


                                                                                                       317
CCNA - Cisco Certified Network Associate                                                MicroCisco - staky
    4. El dispositivo ISDN NT-1 de destino envía al switch ISDN remoto un mensaje de conexión de
       llamada.
    5. El switch ISDN remoto utiliza el SS7 para enviar un mensaje de conexión de llamada al switch local.

      6. El switch ISDN local conecta un canal B de extremo a extremo y deja disponible al otro canal B para
         una nueva conversación o transferencia de datos. Ambos canales B pueden utilizarse al mismo
         tiempo.




                                                  Figura 5




                                                  Fogura 6

4.1.5 ISDN - Puntos de referencia
Los estándares ISDN definen a los grupos funcionales como dispositivos o componentes de hardware que
permiten al usuario tener acceso a los servicios de las BRI o PRI. Los fabricantes pueden crear hardware
que soporte una o más funciones. Las especificaciones ISDN definen cuatro puntos de referencia que
conectan los dispositivo ISDN unos con otros.          Cada dispositivo de una red ISDN realiza una tarea
específica para facilitar la conectividad de extremo a extremo.

Para conectar los dispositivos que realizan funciones específicas, la interfaz entre los dos dispositivos debe
estar bien definida. Estas interfaces reciben el nombre de puntos de referencia. Los puntos de referencia
que afectan el extremo del cliente de la conexión ISDN son los siguientes:


318
CCNA - Cisco Certified Network Associate                                              MicroCisco - staky
   •   R: hace referencia a conexiones entre un dispositivo terminal tipo 2 (TE2) no compatible con ISDN y
       un adaptador de terminales (TA), por ejemplo una interfaz serial RS-232.
   •   S: hace referencia a los puntos de conexión a un dispositivo de conmutación del tipo Terminación
       de red tipo 2 (NT2) del cliente y permite realizar llamadas entre los distintos tipos de equipos del
       cliente.
   •   T: idéntico a la interfaz S desde el punto de vista eléctrico, hace referencia a la conexión saliente
       desde el dispositivo NT2 hacia la red ISDN o hacia dispositivos de Terminación de red tipo 1 (NT1).
   •   U: hace referencia a las conexiones entre dispositivos NT1 y la red ISDN propiedad de la compañía
       telefónica.




                                                 Figura 1




                                                 Figura 2




                                                 Figura 3

                                                                                                       319
CCNA - Cisco Certified Network Associate                                               MicroCisco - staky
Como las referencias S y T son similares desde el punto de vista eléctrico, algunas interfaces se especifican
como interfaces S/T. Aunque realizan funciones diferentes, el puerto es el mismo, desde el punto de vista
eléctrico, y puede utilizarse para ambas funciones.

4.1.6 Determinación de la interfaz ISDN del router
En los Estados Unidos, el cliente debe proveer el dispositivo NT1. En Europa y en otros países, la compañía
telefónica provee la función NT1 y presenta una interfaz S/T al abonado. En estas configuraciones, el
abonado no necesita proveer un dispositivo NT1 aparte ni una función NT1 integrada en el dispositivo
terminal. Equipos tales como los módulos y las interfaces ISDN del router deben solicitarse según el
esquema correspondiente.




                                                  Figura 1

Para seleccionar un router Cisco con la interfaz ISDN adecuada, proceda de la siguiente forma:
   1. Determine si el router soporta la interfaz ISDN BRI. Busque en la parte posterior del router un
        conector BRI o una Tarjeta de interfaz WAN (WIC) para BRI.
   2. Determine el proveedor del dispositivo NT1. El dispositivo NT1 termina el loop local en la central
        (CO) del proveedor de servicios ISDN. En los Estados Unidos, el dispositivo NT1 forma parte de los
        Equipos terminales del cliente (CPE) y éste debe suplirlos. En Europa, por lo general, el proveedor
        suple el dispositivo NT1.
   3. Si el NT1 está integrado en un CPE, el router debe contar con una interfaz U. Si el router cuenta con
        una interfaz S/T, entonces necesitará un dispositivo NT1 externo para conectarse con el proveedor
        de ISDN.




                        Figura 2                                           Figura 3



320
CCNA - Cisco Certified Network Associate                                                MicroCisco - staky
Si el router cuenta con un conector BRI entonces ya está habilitado para ISDN. En el caso de una interfaz
ISDN nativa ya integrada, el router es un TE1 y necesita conectarse a un NT1. Si el router cuenta con una
interfaz U, también dispone de un dispositivo NT1 incorporado.

Si el router no cuenta con un conector BRI y es de configuración fija o es un router no modular, entonces,
debe utilizar la interfaz serial existente. En el caso de interfaces ISDN no nativas tales como las interfaces
seriales, se debe conectar un dispositivo TA externo a la interfaz serial para proporcionar la conectividad
BRI. Si el router es modular, es posible que se le pueda añadir una interfaz ISDN nativa, siempre que haya
una ranura disponible.

PRECAUCIÓN:
Nunca debe conectarse una interfaz U a un dispositivo NT1 ya que se dañará la interfaz.

4.1.7 Tipos de switches ISDN
Los routers deben estar configurados para identificar el tipo de switch al cual se comunican. Los tipos de
switches ISDN disponibles varían en parte según el país en el que se usa el switch. Como consecuencia de
las diversas implementaciones del Q.931, el protocolo de señalización del canal D utilizado en los switches
ISDN varía entre los distintos suplidores.

Los servicios que ofrecen los proveedores de ISDN varían considerablemente de un país a otro y de una
región a otra. Al igual que los módems, cada tipo de switch opera de forma ligeramente distinta y tiene un
conjunto específico de requisitos para el establecimiento de la llamada. Antes de conectar el router al
servicio ISDN, debe configurarse para el tipo de switch que utiliza la CO. Esta información debe
especificarse durante la configuración del router a fin de que éste pueda comunicarse con el switch,
establecer la llamada a nivel de la red ISDN y enviar datos.




                                                  Figura 1




                                                  Figura 2

Además de conocer el tipo de switch utilizado por el proveedor del servicio, también puede ser necesario
conocer cuáles son los identificadores del perfil de servicio (SPID) asignados por la compañía telefónica. El

                                                                                                         321
CCNA - Cisco Certified Network Associate                                              MicroCisco - staky
SPID es un número que proporciona el proveedor de ISDN para identificar la configuración del servicio BRI.
Los SPID permiten que múltiples dispositivos ISDN, como dispositivos de voz y datos, compartan el loop
local. Los switches DMS-100 y ISDN-1 National requieren SPID.

Los SPID sólo se utilizan en América del Norte y Japón. El proveedor de ISDN suministra un SPID para
identificar la configuración del servicio ISDN. En muchos casos, al configurar un router, es necesario
introducir los SPID.

Cada SPID indica información acerca de la configuración de la línea y del proceso de establecimiento de
llamadas. Los SPID son una serie de caracteres semejantes por lo general a números de teléfono. Los
SPID permiten que el switch de las oficinas centrales identifique cada canal B. Una vez identificado, el
switch enlaza los servicios disponibles a la conexión. Recuerde que la tecnología ISDN se utiliza
comúnmente para conectividad mediante líneas de marcación telefónica. Los SPID se procesan cuando el
router efectúa la conexión inicial con el switch ISDN. Si es necesario el uso de SPID, pero no están
correctamente configurados, la inicialización fallará y no será posible utilizar los servicios ISDN.

4.2 ISDN Configuración
4.2.1 Configuración de la interfaz ISDN BRI
El comando isdn switch-type switch-type puede ejecutarse en el modo de configuración global o en el
modo de configuración de interfaz para especificar el switch ISDN del proveedor.




                                                 Figura 1




                                                 Figura 2

La configuración del comando isdn switch-type en el modo de configuración global define el mismo tipo de
switch ISDN para todas las interfaces ISDN. Una vez ejecutado el comando de configuración global, cada
interfaz puede ser configurada individualmente para reflejar un tipo de switch diferente.

Una vez instalado el servicio ISDN, el proveedor del servicio enviará información sobre el tipo de switch y
los SPID. Los SPID se utilizan para definir los servicios disponibles para cada abonado individual del
servicio ISDN. Según el tipo de switch, es posible que haya que agregar estos SPID a la configuración. Los
switches National ISDN-1 y los ISDN DMS-100 requieren la configuración de los SPID, pero no así el switch
AT&T 5ESS. Es necesario especificar los SPID cuando se utiliza un simulador de ISDN Adtran.

322
CCNA - Cisco Certified Network Associate                                                 MicroCisco - staky
El formato de los SPID puede variar según el tipo de switch ISDN y los requisitos específicos del proveedor.
Utilice los comandos isdn spid1 y isdn spid2 del modo de configuración de interfaz para especificar el
SPID que se requiere para iniciar una llamada a la central ISDN. –




                                                   Figura 3

La configuración de la interfaz ISDN BRI es una mezcla de comandos de interfaz y global.               Para
configurar el tipo de switch ISDN, utilice el comando isdn switch-type en el modo de configuración global.

Router(config)#isdn switch-type switch-type




                                                   Figura 4

El argumento switch-type indica el tipo de switch del proveedor del servicio. Para inhabilitar el switch en una
interfaz ISDN, especifique isdn switch-type none. El siguiente ejemplo configura el tipo de switch National
ISDN-1 en el modo de configuración global.

Router(config)#isdn switch-type basic-ni

Para definir un SPID, utilice el comando isdn spid# en el modo de configuración de interfaz. Este comando
se utiliza para definir los números SPID que han sido asignados a los canales B.

Router(config-if)#isdn spid1 spid-number [ldn]
Router(config-if)#isdn spid2 spid-number [ldn]

El argumento opcional ldn define un número de directorio de marcación local. En la mayoría de los switches,
el número debe coincidir con el del destinatario de la llamada que proviene del switch ISDN. Los SPID se
especifican en el modo de configuración de interfaz. Para ingresar al modo de configuración de interfaz,
utilice el comando interface bri en el modo de configuración global.

Router(config)#interface bri slot/port
Router(config)#interface bri0/0

                                                                                                          323
CCNA - Cisco Certified Network Associate                                                MicroCisco - staky
Router(config-if)#isdn spid1 51055540000001 5554000
Router(config-if)#isdn spid2 51055540010001 5554001

4.2.2 Configuración de la interfaz ISDN PRI
La interfaz ISDN PRI se provee en líneas arrendadas T1 o E1. Las principales tareas de configuración de la
interfaz PRI son las siguientes:
     1. Especificar correctamente el tipo de switch PRI al que se conecta la interfaz del router en la central
         del proveedor de ISDN.
     2. Especificar el controlador T1/E1, el tipo de entramado y la codificación de línea del equipo terminal
         del proveedor de ISDN.
     3. Establecer la secuencia de multiplexado de la interfaz PRI para el equipo terminal T1/E1 e indicar la
         velocidad utilizada.




                                                  Figura 1

Como los routers se conectan a las interfaces PRI mediante líneas T1/E1, no existe un comando "interface
pri". En cambio, la interfaz física del router que se conecta con la línea arrendada recibe el nombre de
controlador T1 o de controlador E1, en caso de utilizar una línea E1. Este controlador debe estar
correctamente configurado a fin de comunicarse con la red del proveedor. La configuración de los canales D
y B de las interfaces ISDN PRI se hace aparte de la configuración del controlador, mediante el comando
interface serial




                                                  Figura 2

Utilice el comando isdn switch-type para especificar el switch ISDN que utiliza el proveedor al que se
conecta la interfaz PRI. Como sucede con las BRI, este comando puede introducirse en modo de
configuración global o de configuración de interfaz. La tabla muestra los tipos de switch disponibles para la
configuración de las interfaces ISDN PRI:

Router(config)#isdn switch-type primary-net5

La configuración de un controlador T1 o E1 se realiza en cuatro pasos:
    1. Desde el modo de configuración global, especifique el controlador y la ranura/puerto del router
        donde está instalada la tarjeta PRI.
        Router(config)#controller {t1 | e1} {slot/port}
        Router(config-controller)#
    2. Configure el tipo de trama, la codificación de línea y la sincronización, según lo indicado por el
        proveedor del servicio. El comando framing se utiliza para seleccionar el tipo de trama que usa el
        proveedor del servicio ISDN PRI. Para líneas T1, use el comando siguiente:
        Router(config-controller)#framing {sf | esf}

324
CCNA - Cisco Certified Network Associate                                                   MicroCisco - staky
       Para líneas E1, use el comando framing con las siguientes opciones:
       Router(config-controller)#framing {crc4 | no-crc4} [australia]
       Utilice el comando linecode para identificar el método de señalización de la capa física en el equipo
       terminal digital del proveedor.
       Router(config-controller)#linecode {ami | b8zs| hdb3}
       En América del Norte, los proveedores de conexiones T! utilizan el método de señalización B8ZS.
       Permite aprovechar totalmente los 64 Kbps de cada canal ISDN. En Europa se utiliza normalmente
       la codificación HDB3.
    3. Configure la interfaz para usar PRI y el número de intervalos de tiempo fijos asignados en el equipo
       terminal digital del proveedor.
       Router(config-controller)#pri-group [timeslotsrange]
       Para T1, el rango de intervalos de tiempo utilizados es 1-24. Para E1 es 1-31.
    4. Especifique una interfaz para la operación del canal D PRI. La interfaz es una interfaz serial
       conectada a una línea T1/E1 en el router:
       Router(config)#interface serial{slot/port: | unit:}{23 | 15}




                                                    Figura 3

En las líneas E1 o T1, los canales comienzan su numeración en 1. La numeración varía de 1 a 31 para E1 y
de 1 a 24 para T1. Las interfaces seriales del router Cisco comienzan su numeración en 0. Por lo tanto, el
canal 16, el canal de señalización en una conexión E1, es el canal 15 de la interfaz. El canal 24, el canal de
señalización T1, se convierte en el canal 23 en la interfaz. De esta manera, la interfaz serial 0/0:23 se refiere
al canal D de una interfaz PRI T1.

Las subinterfaces, generalmente utilizadas con Frame Relay, se designan con un punto o una coma. Por
ejemplo, 0/0.16 serial es una subinterfaz. No confunda los canales de una T1 o E1 con las subinterfaces.
Los canales utilizan dos puntos en lugar de un punto para indicar el número del canal:
    • S0/0.23 se refiere a una subinterfaz.
    • S0/0:23 se refiere a un canal.

4.2.3 ISDN - Verificación de la configuración
Se puede usar diversos comandos show para verificar que la configuración ISDN se ha hecho
correctamente.

Para confirmar las operaciones de las BRI, utilice el comando show isdn status para inspeccionar el estado
de las interfaces BRI. Es posible utilizar este comando después de configurar la interfaz BRI para verificar
que el dispositivo TE1 o el router se comuniquen con el switch ISDN de forma correcta. En la Figura , los
TE1 se han negociado con éxito y la Capa 3 ISDN está lista para efectuar o recibir llamadas.



                                                                                                            325
CCNA - Cisco Certified Network Associate                                              MicroCisco - staky




                                                 Figura 1




                                                 Figura 2

Verifique que el Estado de la capa 1 sea ACTIVE (ACTIVO) y que el Estado de la capa 2 muestre la leyenda
MULTIPLE_FRAME_ESTABLISHED (TRAMAS MÚLTIPLES ESTABLECIDAS). Este comando también
muestra el número de llamadas activas.

El comando show isdn active muestra la información actual de las llamadas incluyendo:
    • Número marcado.
    • Tiempo hasta el final de la llamada.
    • Aviso de carga (AOC)
    • Unidades de carga utilizadas durante la llamada.
    • Si la información de AOC se proporciona durante o al finalizar las llamadas.

El comando show dialer presenta la información sobre la interfaz de marcación:
    • Estado actual de la llamada.
    • Valores del temporizador del acceso telefónico.
    • Razón del marcación.
    • Dispositivo remoto al que está conectado.

show interface bri0/0 muestra las estadísticas de la interfaz BRI configurada en el router. La información
específica del canal aparece cuando se introduce el número del canal al final del comando. En este caso, el
comando show interface bri0/0:1 muestra lo siguiente:
   • El canal B está utilizando encapsulamiento de PPP. El LCP ha negociado y se encuentra abierto.
   • Hay dos tipos de protocolos NCP en ejecución, el IPCP y el Protocolo de control del Cisco
        Discovery Protocol (CDPCP).




326
CCNA - Cisco Certified Network Associate                                           MicroCisco - staky




                                                Figura 3

4.2.4 ISDN - Diagnóstico de fallas en la configuración




                                                Figura 1

Los siguientes comandos se utilizan para depurar y diagnosticar fallas en la configuración de ISDN:
    • El comando debug isdn q921 muestra los mensajes de la capa de enlace de datos o Capa 2 en el
        canal D entre el router y el switch ISDN. Utilice este comando si el comando show isdn status no
        muestra que el estado de la capa 1 sea "ACTIVE" y el de la capa 2 sea
        "MULTIPLE_FRAME_ESTABLISHED".
    • El comando debug isdn q931 muestra el intercambio de mensajes de establecimiento y corte de la
        llamada en la Capa 3 de la conexión ISDN.
    • El comando debug ppp authentication muestra los mensajes del protocolo de autenticación PPP,
        incluyendo los intercambios de paquetes del Protocolo de autenticación de intercambio de señales
        (CHAP) y del Protocolo de autenticación de contraseña (PAP).
    • El comando debug ppp negotiation muestra la información sobre el tráfico del PPP y de sus
        intercambios mientras se negocian los componentes del PPP. Esto incluye los intercambios del
        LCP, de autenticación y del NCP. Una exitosa negociación del PPP abrirá primero el estado de
        LCP, luego autenticará y finalmente negociará el NCP.
    • El comando debug ppp error muestra los errores del protocolo y las estadísticas de los errores
        asociados con la conexión, negociación y operación del PPP. Utilice los comandos debug ppp para
        diagnosticar un problema de Capa 2 si el comando show isdn status no indica problemas en la
        ISDN.


                                                                                                    327
CCNA - Cisco Certified Network Associate                                                MicroCisco - staky
4.3 DDR Configuración
4.3.1 Operación del DDR
El enrutamiento telefónico por demanda (DDR) se activa cuando se dirige tráfico de características
previamente definidas hacia la salida de una interfaz habilitada para DDR. Al tráfico que activa una llamada
del DDR se le conoce como tráfico interesante. Una vez que el router ha transmitido el tráfico interesante la
llamada se interrumpe.

La clave para una eficiente operación por DDR se encuentra en la definición de tráfico interesante. Se
define al tráfico interesante mediante el comando dialer-list. Las listas de marcación pueden establecer que
todo el tráfico que proviene de un protocolo específico active un enlace DDR, o se puede consultar una lista
de acceso para determinar cuáles tipos de tráfico pueden activar el enlace. Las listas de marcación no filtran
el tráfico en una interfaz. Incluso un tráfico que no sea interesante se transmitirá si la conexión con el
destino se encuentra activa.




                                                  Figura 1




                                                  Figura 2




                                                  Figura 3


328
CCNA - Cisco Certified Network Associate                                               MicroCisco - staky
El DDR se implementa en los routers Cisco de la siguiente manera:
    1. El router recibe el tráfico, realiza la búsqueda en la tabla de enrutamiento para determinar si existe
       una ruta hacia el destino e identifica la interfaz saliente.
    2. Si la interfaz saliente está configurada para DDR, el router hace una búsqueda para determinar si el
       tráfico es interesante.
    3. El router identifica la información de marcación necesaria para efectuar la llamada, mediante un
       mapa de marcación para acceder al router del salto siguiente.
    4. Entonces, el router verifica si el mapa de marcación se encuentra en uso. Si en ese momento la
       interfaz se encuentra conectada al destino remoto deseado, se transmite el tráfico. Si en ese
       momento la interfaz no se encuentra conectada al destino remoto, el router envía información para
       la configuración inicial de la llamada a través de la BRI mediante el canal D.
    5. Una vez habilitado el enlace, el router transmite tanto el tráfico interesante como el no interesante.
       El tráfico no interesante puede incluir datos y actualizaciones de enrutamiento.
    6. El temporizador de espera se inicia y ejecuta en tanto no se observe tráfico interesante durante el
       período de expiración del tiempo de espera y desconecta la llamada de acuerdo con la
       configuración del temporizador de espera.




                                                  Figura 4




                                                  Figura 5

La configuración del temporizador de espera especifica el lapso durante el cual el router debe permanecer
conectado aunque no haya tráfico interesante. Una vez establecida la conexión por DDR, se permitirá la


                                                                                                        329
CCNA - Cisco Certified Network Associate                                                 MicroCisco - staky
transmisión de cualquier tipo de tráfico hacia el destino. Sin embargo, sólo el tráfico interesante reinicia el
temporizador de espera.

4.3.2 Configuración del DDR obsoleto
El DDR obsoleto o "heredado" es un término que se utiliza para definir una configuración muy básica del
DDR, en la cual se aplica un único conjunto de parámetros de marcación a una interfaz. Si se necesitan
múltiples configuraciones de marcación en una interfaz, se deben utilizar perfiles de marcación.




                                                   Figura 1




                                                   Figura 2




                                                   Figura 3

Para configurar el DDR heredado proceda con los siguientes pasos:
   • Defina las rutas estáticas
   • Especifique el tráfico interesante
   • Configure la información de marcación



330
CCNA - Cisco Certified Network Associate                                                    MicroCisco - staky
4.3.3 Definición de rutas estáticas para el DDR
Para transmitir el tráfico, los routers necesitan conocer cuál ruta utilizar hacia un destino dado. Al utilizar un
protocolo de enrutamiento dinámico, la interfaz DDR activará una conexión telefónica al destino para cada
mensaje de salutación o actualización de enrutamiento si estos paquetes se definen como tráfico
interesante. Para evitar la activación frecuente o constante de un enlace DDR, configure las rutas
necesarias de forma estática.

Para configurar una ruta estática para tráfico IP utilice el siguiente comando:

Router(config)#ip route net-prefix mask {address | interface} [distance] [permanent]




                                                    Figura 1

El router Central tiene una ruta estática hacia la red 10.40.0.0 en el router Home. El router Home tiene dos
rutas estáticas definidas para las dos subredes de la LAN Central. Si la red conectada al router Home es
una red de comunicación única, entonces todo el tráfico que no es local se transmite al Central. En este
caso, una ruta por defecto es la mejor elección para el router Home.

Home(config)#ip route 0.0.0.0 0.0.0.0 10.1.0.2

Al configurar las rutas estáticas, tenga en cuenta lo siguiente:
    • Por defecto, una ruta estática tendrá prioridad sobre una ruta dinámica debido a su menor distancia
         administrativa. Sin configuraciones adicionales, una ruta dinámica hacia una red no será tomada en
         cuenta ante la presencia de una ruta estática hacia la misma red en la tabla de enrutamiento.
    • Para reducir el número de entradas de rutas estáticas, defina una ruta estática por defecto o
         acortada.

4.3.4 Cómo especificar el tráfico interesante para el DDR
El tráfico interesante genera las llamadas por DDR. Es posible definir este tráfico según cualquiera de estas
opciones:
     • Tráfico IP de un tipo de protocolo particular.
     • Paquetes con una dirección de origen o destino particular.
     • Otros criterios según lo establezca el administrador de la red.

Utilice el comando dialer-list para identificar el tráfico interesante. La sintaxis del comando es la siguiente:

Router(config)#dialer-list dialer-group-num protocol protocol-name {permit | deny | list access-list-number}

El dialer-group-num es un número entero entre 1 y 10 que identifica la lista de marcación del router. El
comando dialer-list 1 protocol ip permit permite que todo tipo de tráfico IP active una llamada. En lugar
de permitir cualquier tráfico IP, la lista de marcación puede designar una lista de acceso a fin de especificar
exactamente cuáles tipos de tráfico pueden activar un enlace. La referencia a la lista de acceso 101 de la

                                                                                                             331
CCNA - Cisco Certified Network Associate                                              MicroCisco - staky
lista de marcación 2 evita que el tráfico de Telnet y de FTP activen el enlace DDR. Todos los demás
paquetes de IP se consideran interesantes y, por lo tanto, iniciarán el enlace por DDR.




                                                 Figura 1

4.3.5 Configuración de la información de marcación en el DDR
Son varios los pasos necesarios para la configuración de la interfaz DDR. El PPP se configura en la interfaz
de marcación mediante los mismos comandos que habilitan el PPP en una interfaz serial. El HDLC es el
encapsulamiento por defecto para una interfaz ISDN en un router Cisco, pero la mayoría de las redes
emplean el PPP para las conexiones conmutadas por circuito. Debido a su solidez, interoperabilidad y otras
características tales como la autenticación, el PPP es el protocolo de enlace de datos en uso en los canales
B de la mayoría de los routers. Para configurar el PPP en la interfaz DDR, utilice los siguientes comandos:




                                                 Figura 1

Home(config)#username Central password cisco
Home(config)#interface bri0/0
Home(config-if)#encapsulation ppp
Home(config-if)#ppp authentication chap
Home(config-if)#ip address 10.1.0.1 255.255.255.0

Una lista de marcación que defina el tráfico interesante para esta interfaz DDR debe ser asociada a la
interfaz DDR. Esto se realiza mediante el comando dialer-groupgroup-number:


332
CCNA - Cisco Certified Network Associate                                            MicroCisco - staky




                                                Figura 2

Home(config-if)#dialer-group 1

En el comando, group-number se especifica el número del grupo de marcación al que pertenece la interfaz.
El número del grupo puede ser un número entero de 1 a 10. Este número debe coincidir con el dialer-
listgroup-number. Cada interfaz puede tener un solo grupo de marcación. Sin embargo, es posible asignar
la misma lista de marcación a múltiples interfaces con el comando dialer-group.

La información de marcación correcta para la interfaz remota DDR debe ser especificada. Esto se realiza
mediante el comando dialer map.




                                                Figura 3

El comando dialer map vincula direcciones remotas a números de teléfono. Este comando es necesario
para marcar a múltiples sitios.

Router(config-if)#dialer map protocol next-hop-address [name hostname] [speed 56 | 64] [broadcast] dial-
string

Si sólo se marca a un único sitio, utilice un comando incondicional dialer string que siempre marca el
mismo número de teléfono sin considerar el destino del tráfico. Este paso sólo se aplica al DDR heredado.
Aunque siempre es necesaria la información, los pasos para configurar la información sobre el destino son
distintos cuando se utilizan perfiles de marcación en lugar de DDR heredado.




                                                                                                     333
CCNA - Cisco Certified Network Associate                                               MicroCisco - staky
Es posible utilizar el comando dialer idle-timeoutseconds para especificar el número de segundos de
espera sin tráfico que transcurren antes de desconectar la llamada. seconds" representa el número de
segundos que transcurren hasta que se desconecta la llamada una vez enviado el último paquete
interesante. Por defecto es 120.




                                                  Figura 4

4.3.6 Perfiles de marcación
El DDR heredado es limitado porque la configuración se aplica directamente a una interfaz física. Como la
dirección IP se aplica directamente a la interfaz, sólo las interfaces DDR configuradas en esa subred
específica pueden establecer una conexión DDR con dicha interfaz. Esto significa que hay una
correspondencia uno a uno entre las dos interfaces DDR en cada extremo del enlace.

Los perfiles de marcación aíslan la configuración de la interfaz que recibe o efectúa las llamadas, y sólo
vinculan la configuración a la interfaz en cada llamada en particular. Los perfiles de marcación permiten que
las interfaces físicas adquieran distintas características de forma dinámica, basándose en los requisitos de
las llamadas entrantes y salientes. Los perfiles de marcación hacen el resto:
     • Definen el encapsulamiento y las listas de control de acceso.
     • Determinan el mínimo o el máximo de llamadas.
     • Activan o desactivan las funciones.




                                                  Figura 1


334
CCNA - Cisco Certified Network Associate                                               MicroCisco - staky
Los perfiles de marcación son útiles en el diseño y distribución de redes de internetwork conmutadas por
circuitos, ya que las hacen más escalables y permiten mayor complejidad al implementar un modelo DDR
más escalable en los routers Cisco y los servidores de acceso. Los perfiles de marcación separan la porción
lógica del DDR, como por ejemplo la capa de red, el encapsulamiento y los parámetros de marcación, de la
interfaz física que env  a o recibe las llamadas.

Mediante los perfiles de marcación, es posible realizar las siguientes tareas:
   • Configurar los canales B en una interfaz ISDN con diferentes subredes IP.
   • Utilizar diferentes encapsulamientos en los canales B de la interfaz ISDN.
   • Definir diferentes parámetros DDR para los canales B de la interfaz ISDN.
   • Eliminar las ineficiencias en el uso de los canales B ISDN al permitir que las interfaces ISDN BRI
       pertenezcan a múltiples conjuntos de marcación.

Un perfil de marcación consta de los siguientes elementos:
   • Interfaz de marcación: una entidad lógica que utiliza un perfil de marcación por destinos.
   • Conjunto de marcación: cada interfaz de marcación hace referencia al conjunto de marcación, el
        cual es un grupo de una o más interfaces físicas asociadas a un perfil de marcación.
   • Interfaces físicas: las interfaces de un conjunto de marcación se configuran para los parámetros de
        encapsulamiento y para identificar los conjuntos de marcación a los cuales pertenece. La
        autenticación y el tipo de encapsulamiento del PPP, así como el PPP multienlace, se configuran en
        la interfaz física.




                                                 Figura 2




                                                 Figura 3

Como sucede con el DDR heredado, los perfiles de marcación se activan cuando se dirige tráfico
interesante a la interfaz DDR para ser enviado. Primero, se enruta un paquete interesante hacia una
dirección IP DDR remota. El router entonces verifica las interfaces de marcación configuradas, para hallar
una que comparta la misma subred que la dirección IP DDR remota. Si existe una, el router busca una
interfaz física DDR inactiva en el conjunto de marcación. La configuración del perfil de marcación se aplica

                                                                                                       335
CCNA - Cisco Certified Network Associate                                                MicroCisco - staky
entonces a la interfaz y el router intenta crear una conexión DDR. Una vez finalizada la conexión, la interfaz
vuelve al conjunto de marcación a la espera de la siguiente llamada.

4.3.7 Configuración de los perfiles de marcación
En un router se pueden configurar múltiples interfaces de marcación. Cada interfaz de marcación es la
configuración completa para un destino. El comando interface dialer crea una interfaz de marcación y
activa el modo de configuración de interfaz.




                                                  Figura 1

Para configurar la interfaz de marcación ejecute las siguientes tareas:
   1. Configure una o más interfaces de marcación mediante todos los comandos básicos del DDR:
            • Dirección IP
            • Tipo de encapsulamiento y autenticación.
            • Temporizador de espera.
            • Grupo de marcación para tráfico interesante.
   2. Configure dialer string y dialer remote-name para especificar el nombre del router remoto y su
       número de teléfono. El dialer pool asocia la interfaz lógica a un conjunto de interfaces físicas.
   3. Configure las interfaces físicas y asígnelas a un conjunto de marcación mediante el comando dialer
       pool-member.




                                                  Figura 2

Es posible asignar una interfaz a múltiples conjuntos de marcación mediante los diversos comandos dialer
pool-member. Si existe más de una interfaz física en el conjunto, utilice la opción priority del comando
dialer pool-member para establecer la prioridad de la interfaz dentro del conjunto de marcación. Si es

336
CCNA - Cisco Certified Network Associate                                               MicroCisco - staky
necesario efectuar múltiples llamadas y sólo una interfaz se encuentra disponible, entonces el conjunto de
marcación de mayor prioridad es el que hace la llamada.

Una combinación de cualquiera de las siguientes interfaces puede utilizarse con conjuntos de marcación:
   • Serial síncrona
   • Serial asíncrona
   • BRI
   • PRI

4.3.8 Verificación de la configuración del DDR
El comando show dialer interface [BRI] muestra la información en el mismo formato que las estadísticas
del DDR heredado de las llamadas entrantes y salientes.

El mensaje "Dialer state is data link layer up" (El estado de marcación es "Capa de enlace de datos activa")
sugiere que la llamada se activó y que la interfaz BRI 0/0:1 está vinculada al perfil de marcación 1.




                                                 Figura 1




                                                 Figura 2

El comando show isdn active muestra información sobre las llamadas ISDN activas.         En este resultado,
la llamada ISDN es saliente hacia un router remoto llamado Seattle.




                                                                                                        337
CCNA - Cisco Certified Network Associate                                               MicroCisco - staky
El comando show isdn status muestra la información acerca de las tres capas de la interfaz BRI.       En
este resultado, la Capa 1 se encuentra activa, la Capa 2 se estableció con SPID1 y SPID2 validados y hay
una conexión activa en la Capa 3.




                                                   Figura 3

4.3.9 Diagnóstico de fallas en la configuración del DDR
Hay dos tipos principales de problemas con el DDR. Que el router no marque cuando tenga que hacerlo o
que marque constantemente cuando no deba. Se utiliza varios comandos debug para ayudar en el
diagnóstico de problemas en una configuración DDR.




                                                   Figura 1

En las siguientes líneas, los números hexadecimales más significativos séptimo y octavo indican el tipo de
mensaje.

      •   0x05 indica un mensaje de establecimiento o iniciación de llamada.
      •   0x02 indica un mensaje de aceptación de la llamada.
      •   0x07 indica un mensaje de llamada establecida.
      •   0x0F indica un mensaje de acuse de recibo (ack) del establecimiento de la llamada.

El comando debug isdn q931 es útil para observar los intercambios durante el establecimiento inicial de la
llamada, tanto para las llamadas entrantes como salientes. –



338
CCNA - Cisco Certified Network Associate                                           MicroCisco - staky




                                               Figura 2




                                               Figura 3




                                               Figura 4

El comando debug dialer [events | packets] se utiliza para diagnosticar fallas del DHCP. El comando
debug dialer events envía un mensaje a la consola que indica cuándo se ha activado un enlace DDR y
cuál tipo de tráfico produjo la conexión. Si un router no está configurado de forma correcta para DDR,
entonces el resultado del comando, en general, indicará el origen del problema. Si no se muestra el
resultado de la depuración, entonces el router no tiene conocimiento de tráfico interesante alguno. Una
interfaz de marcación o una lista de acceso mal configuradas pueden ser la causa.

                                                                                                   339
CCNA - Cisco Certified Network Associate                                                  MicroCisco - staky
No todos los problemas con el DDR causan que la interfaz no marque. Los protocolos de enrutamiento
pueden hacer que una interfaz marque de forma continua, aun cuando no haya datos de usuario por enviar.
Se dice que una interfaz que continuamente se activa y desactiva se está "sacudiendo". El comando debug
dialer packet envía un mensaje a la consola cada vez que se envía un paquete hacia la interfaz DDR.
Utilice este comando de depuración para saber exactamente cuál es el tráfico responsable de sacudir la
interfaz DDR.

Si un router no se conecta cuando tiene que hacerlo, entonces es posible que la causa sea un problema con
el ISDN, y no un problema con el DDR. El router remoto puede estar mal configurado o podría haber un
problema en la red del proveedor de ISDN. Utilice el comando isdn call interface para forzar al router local
a intentar establecer una llamada al router remoto. Si los routers no se pueden comunicar mediante este
comando, entonces la falta de conectividad es un problema de la ISDN, no del DDR. Sin embargo, si los
routers se pueden comunicar, entonces tanto la red del proveedor como la configuración de los routers
ISDN están funcionando correctamente. En este caso, el problema seguramente es un error en la
configuración del DDR en cualquiera de los routers.




                                                   Figura 5

En algunos casos, resulta de utilidad reiniciar la conexión entre el router y el switch local ISDN. El comando
clear interface bri libera las conexiones establecidas en la interfaz y reinicia la interfaz con el switch ISDN.
Este comando fuerza al router a renegociar sus SPID con el switch ISDN y a veces resulta necesaria su
ejecución al efectuar cambios mediante los comandos isdn spid1 y isdn spid2 en la interfaz.

Resumen
La tecnología ISDN se refiere a un conjunto de protocolos de comunicación propuestos por las compañias
telefónicas para permitir que las redes telefónicas transporten voz, video y datos de manera integrada. ISDN
permite la comunicación a través de canales de comunicación digital de alta calidad y alta velocidad.

El DDR se usa para eliminar el costo de una línea WAN dedicada, en aquellas organizaciones y empresas
que no necesitan una conexión permanente. También puede utilizarse como conexión de respaldo en
aquellas organizaciones que utilizan una línea dedicada para aplicaciones críticas.

Se debe haber obtenido una comprensión adecuada de los siguientes puntos clave:
    • ISDN transporta datos, voz y video.
    • ISDN utiliza estándares para direccionamiento, conceptos y señalización
    • ISDN utiliza la capa de enlace de datos y la capa física
    • Puntos de referencia e interfaces de ISDN
    • Configuración del router para ISDN
    • Cuáles tipos de tráfico se permiten en la configuración del DDR
    • Rutas estáticas para el DDR.
    • Tipo de encapsulamiento correcto para el DDR
    • Listas de acceso que afectan el tráfico del DDR
    • Interfaces de marcación


340
CCNA - Cisco Certified Network Associate                                              MicroCisco - staky


Módulo 5: Frame Relay
Descripción general
La tecnología Frame Relay se creó originalmente como una extensión de la tecnología ISDN. Fue diseñada
para permitir que la tecnología de conmutación por circuitos viaje por redes conmutadas por paquetes.
Frame Relay se ha convertido en un esquema independiente y económico de crear WANs.

Los switches Frame Relay crean circuitos virtuales para la interconexión de LANs remotas a WANs. La red
Frame Relay se establece entre un dispositivo de frontera de una LAN, por lo general un router, y el switch
del proveedor del servicio. La tecnología utilizada por el proveedor para transportar los datos entre los
switches no es importante en el caso de Frame Relay.

La complejidad de la tecnología requiere una profunda comprensión de los términos utilizados para describir
el funcionamiento de la tecnología Frame Relay. Sin una completa comprensión de la tecnología Frame
Relay, es difícil diagnosticar las fallas de desempeño.

La tecnología Frame Relay se convirtió en uno de los protocolos WAN más utilizados. Una de las razones
de su popularidad es que resulta atractiva económicamente cuando se la compara con líneas arrendadas.
Otra razón por la que es tan popular es que la configuración del equipo del usuario en las redes Frame
Relay es muy sencilla.

Este módulo explica cómo configurar Frame Relay en un router Cisco. Las conexiones Frame Relay se
crean al configurar routers u otros dispositivos para comunicarse con un switch Frame Relay. El proveedor
del servicio, en general, configura el switch Frame Relay. Esto ayuda a mantener las tareas de
configuración del usuario final al mínimo.

Los estudiantes que completen este módulo deberán ser capaces de:
    • Explicar el alcance y propósito de Frame Relay.
    • Analizar la tecnología Frame Relay.
    • Comparar las topologías punto a punto y punto a multipunto.
    • Examinar la topología de una red Frame Relay.
    • Configurar un Circuito virtual permanente (PVC) de Frame Relay.
    • Crear un mapa de asignaciones Frame Relay en una red remota.
    • Explicar los problemas de una red multiacceso sin broadcast.
    • Analizar la necesidad de subinterfaces y cómo configurarlas.
    • Verificar y diagnosticar fallas en una conexión Frame Relay.

5.1 Conceptos de Frame Relay
5.1.1 Introducción a la tecnología Frame Relay




                                                 Figura 1

                                                                                                      341
CCNA - Cisco Certified Network Associate                                            MicroCisco - staky
La tecnología Frame Relay es un estándar del Sector de Normalización de Telecomunicaciones de la Unión
Internacional de Telecomunicaciones (UIT-T) y del Instituto Nacional Americano de Normalización (ANSI).
Frame Relay es un servicio WAN de conmutación de paquetes, orientado a conexión. Opera en la capa de
enlace de datos del modelo de referencia OSI. Frame Relay utiliza un subconjunto del protocolo de Control
de enlace de datos de alto nivel (HDLC) llamado Procedimiento de acceso a enlaces para Frame Relay
(LAPF) Las tramas transportan datos entre los dispositivos de usuarios, llamados equipo terminal de datos
(DTE), y el equipo de comunicaciones de datos (DCE) en la frontera de la WAN.

Originalmente, Frame Relay fue diseñada para permitir que los equipos ISDN tuvieran acceso a servicios
conmutados por paquetes en un canal B. Sin embargo, Frame Relay es ahora una tecnología
independiente.

Una red Frame Relay puede ser privada, pero es más común que se use los servicios de una compañía de
servicios externa. Una red Frame Relay consiste, en general, de muchos switches Frame Relay esparcidos
geográficamente, los cuales se interconectan mediante líneas troncales.




                                                Figura 2




                                                Figura 3




342
CCNA - Cisco Certified Network Associate                                               MicroCisco - staky
Con frecuencia, se usa Frame Relay para la interconexión de LANs. En estos casos, un router en cada una
de las LANs será el DTE. Una conexión serial, como una línea arrendada T1/E1, conecta el router al switch
Frame Relay de la compañía de servicio en su punto de presencia más cercano al router. El switch Frame
Relay es un dispositivo DCE. Las tramas se envian y entregan desde un DTE a otro DTE utilizando la red de
Frame Relay creada por los DCE de la compañía de servicios.




                                                 Figura 4

Otros equipos de computación que no se encuentren en la LAN pueden también enviar datos a través de la
red Frame Relay. Dichos equipos utilizan como DTE a un dispositivo de acceso a Frame Relay (FRAD).

5.1.2 Frame Relay - Terminología
La conexión a través de la red Frame Relay entre dos DTE se denomina circuito virtual (VC). Los circuitos
virtuales pueden establecerse de forma dinámica mediante el envío de mensajes de señalización a la red.
En este caso se denominan circuitos virtuales conmutados (SVC). Sin embargo, los SVC no son muy
comunes. Por lo general se usan circuitos virtuales permanentes (PVC), previamente configurados por la
compañía de servicios. Un VC se crea al almacenar la información de asignación de puerto de entrada a
puerto de salida en la memoria de cada switch y así se enlaza un switch con otro hasta que se identifica una
ruta continua de un extremo del circuito al otro.




                                                 Figura 1

Frame Relay no tiene mecanismos de recuperación de errores, porque fue diseñada para operar en líneas
digitales de alta calidad. Si un nodo detecta un error en la trama, se descarta sin notificación.


                                                                                                       343
CCNA - Cisco Certified Network Associate                                                MicroCisco - staky
El FRAD o router conectado a la red Frame Relay puede disponer de múltiples circuitos virtuales que lo
conectan a diversos destinos. Esto hace que Frame Relay sea una alternativa muy económica a las
marañas de líneas de acceso. Con esta configuración, todos los destinos comparten una sola línea de
acceso y una sola interfaz. Se generan ahorros adicionales ya que la capacidad de la línea de acceso se
establece según las necesidades de ancho de banda promedio de los circuitos virtuales, y no según las
necesidades máximas de ancho de banda.




                                                  Figura 2

Los diversos circuitos virtuales en la línea de acceso única se diferencian mediante un identificador de canal
de enlace de datos (DLCI) para cada circuito.       El DLCI se almacena en el campo de dirección de cada
trama transmitida. El DLCI en general tiene sólo importancia local y puede ser diferente en cada extremo de
un VC.




                                                  Figura 3

5.1.3 Frame Relay - Soporte de las capas de la pila OSI
La tecnología Frame Relay opera de acuerdo al siguiente esquema:
    • Toma los paquetes de datos provenientes de un protocolo de capa de red como IP o IPX.
    • Los encapsula como la porci     n de datos de una trama Frame Relay
    • Los pasa a la capa física para que su envío por el cable


344
CCNA - Cisco Certified Network Associate                                               MicroCisco - staky




                                                 Figura 1




                                                 Figura 2

La Secuencia de verificación de trama (FCS) se utiliza para determinar si durante la transmisión se produjo
algún error en el campo de dirección de la Capa 2. La FCS se calcula antes de la transmisión y el resultado
se inserta en el campo de la FCS. En el otro extremo, un segundo valor de FCS se calcula y compara con la
FCS de la trama. Si los resultados son iguales, se procesa la trama. Si existe una diferencia, la trama se
descarta. No se envía una notificación a la fuente cuando se descarta una trama. El control de errores tiene
lugar en las capas superiores del modelo OSI.

5.1.4 Frame Relay - Control de flujo y ancho de banda
La conexión serial o el enlace de acceso a la red Frame Relay se hace, generalmente, mediante una línea
arrendada. La velocidad de la línea es la velocidad de acceso o velocidad de puerto. Las velocidades de
puerto por lo general son de 64 Kbps y 4 Mbps. Algunos proveedores ofrecen velocidades de hasta 45
Mbps.

En general, hay varios PVC operando en el enlace de acceso y cada VC tiene disponibilidad de ancho de
banda dedicada. Esto se denomina velocidad de información suscrita (CIR). La CIR es la velocidad a la que
el proveedor del servicio acuerda aceptar bits en el VC.

Las CIR individuales son por lo general menores a la velocidad del puerto. Sin embargo, la suma de las
CIR, en general, será mayor que la velocidad del puerto. Algunas veces, este factor es de 2 o 3. La
multiplexión estadística aprovecha el hecho de que las comunicaciones en computación son usualmente por
ráfagas, lo que hace improbable que los diversos canales estén a su máxima velocidad de transmisión de
datos al mismo tiempo.

Mientras se transmite una trama, todos sus bits se envían a la velocidad del puerto. Por esta razón, debe
haber un intervalo entre tramas en el VC si la velocidad promedio va a ser la de CIR.

El switch acepta las tramas del DTE a velocidades que exceden al CIR. Esto efectivamente brinda a cada
canal un ancho de banda por demanda, cuyo máximo es la velocidad del puerto. Algunos proveedores de
servicio imponen un máximo a cada VC, el cual es inferior a la velocidad del puerto. La diferencia entre la
CIR y la velocidad máxima, ya sea que el máximo corresponda a la velocidad de puerto o sea menos, se
llama Velocidad de información excesiva (EIR).

El intervalo de tiempo con el cual se calculan las velocidades se llama tiempo suscrito (Tc). El número de
bits suscritos durante un período Tc es la ráfaga suscrita (Bc). El número adicional de bits que exceda la
ráfaga suscrita, hasta la velocidad máxima del enlace de acceso, es la ráfaga excesiva (Be).

                                                                                                       345
CCNA - Cisco Certified Network Associate                                               MicroCisco - staky

Aunque el switch acepta el tráfico de tramas que excede la CIR, el switch activa (es decir, coloca en "1") el
bit elegible de descarte (DE) en el campo de la dirección a todas las tramas que se excedan.




                                                  Figura 1




                                                  Figura 2




                                                  Figura 3


346
CCNA - Cisco Certified Network Associate                                                MicroCisco - staky
El switch mantiene un contador de bits para cada VC. Cualquier trama entrante que lleve al contador mayor
a la Bc se marca como DE. Una trama entrante se descarta si lleva el contador mayor a la suma de Bc + Be.
Después de cada Tc segundos se reinicia el contador. El contador no puede ser negativo, de modo que no
es posible acumular el tiempo de inactividad.

Las tramas que entran a un switch se ponen en cola en un buffer de memoria antes de su envío. Como en
cualquier sistema de colas, es posible que haya una acumulación excesiva de tramas en el switch. Eso
causa retardos. Los retardos acarrean retransmisiones innecesarias que tienen lugar cuando los protocolos
de las capas superiores no reciben acuses de recibo dentro de un tiempo determinado. En casos severos
esto puede provocar un descenso importante en la velocidad de la red.

Para evitar este problema, los switches Frame Relay incorporan una política de descarte de tramas para
acortar las colas. Las tramas con el bit DE activo son las primeras en eliminarse.

Cuando un switch detecta el crecimiento de su cola, trata de reducir el flujo de tramas hacia él. Esto lo hace
notificando a los DTE de la existencia del problema, al activar los bits de la notificación explícita de
congestión (ECN) en el campo de dirección de las tramas.

El bit de Notificación explícita de congestión hacia adelante (FECN) se activa en cada trama que el switch
recibe en el enlace congestionado. El bit de Notificación explícita de congestión hacia atrás (BECN) se
configura en cada trama que el switch coloca en el enlace congestionado. Se espera que los DTE que
reciben tramas con el grupo de bits ECN activos intenten reducir el flujo de tramas hasta que la congestión
desaparezca.

Si la congestión tiene lugar en un troncal interno, los DTE pueden recibir una notificación aun cuando ellos
no sean la causa.

Los bits DE, FECN y BECN forman pare del campo de dirección de las tramas LAPF.

5.1.5 Frame Relay - Topología y mapas de direcciones
Cuando se requiere interconectar más de dos lugares, es necesario tener en cuenta la topología de las
conexiones entre ellos.

Es improbable que Frame Relay sea económica cuando sólo se necesita interconectar dos lugares
mediante una conexión punto a punto. Frame Relay resulta más atractiva económicamente cuando se
requiera interconectar múltiples lugares.

Con frecuencia, las WAN se interconectan mediante una topología en estrella.

El nodo central aloja los servicios primarios y se conecta a todos los lugares remotos que necesitan tener
acceso a los servicios.




                                                  Figura 1

  En una topología en estrella, la ubicación de el nodo central se elige de modo que resulte en el menor
costo de líneas arrendadas. Al implementar una topología en estrella con Frame Relay, cada ubicación
remota tiene un enlace de acceso a la nube de Frame Relay mediante un único VC. El nodo central tiene un


                                                                                                         347
CCNA - Cisco Certified Network Associate                                              MicroCisco - staky
enlace de acceso con múltiples VC, uno por cada ubicación remota.     Debido a que las tarifas de Frame
Relay no se establecen en función de la distancia, el nodo central no necesita estar situado en el centro
geográfico de la red.




                                                 Figura 2

Se elige una topología de malla completa cuando los servicios a los que se debe tener acceso están
geográficamente dispersos y se necesita de un acceso altamente confiable a los mismos. Con una malla
completa, todos los sitios están interconectados entre ellos. A diferencia de lo que ocurre con las
interconexiones mediante líneas arrendadas, con Frame Relay se puede implementar una malla completa
sin hardware adicional.   Es necesario configurar VC adicionales en los enlaces existentes para pasar de
una topología en estrella a una de malla completa. En general, los múltiples VC en un enlace de acceso
harán mejor uso del Frame Relay que un VC único. Esto se debe a que ellos aprovechan la multiplexión
estadística integrada.




                                                 Figura 3

En las redes de gran tamaño la topología de malla completa rara vez resulta atractiva económicamente.
Esto se debe a que el número de enlaces necesario para una topología de malla completa crece hasta
alcanzar casi el cuadrado del número de lugares. Aunque en Frame Relay los equipos no son un problema,
hay un límite de 1000 VC por enlace. En la práctica el límite es inferior y las redes de mayor tamaño usan
por lo general una topología de malla parcial. Con la malla parcial, hay más interconexiones que las de una
disposición en estrella, pero no tantas como en una malla completa. El esquema a usar depende en mucho
de las necesidades de flujo de datos.

Puede haber problemas de alcance, sin importar la topología de Frame Relay, cuando se usa una sola
interfaz para interconectar varios lugares. Esto se debe a la naturaleza de acceso múltiple sin broadcast

348
CCNA - Cisco Certified Network Associate                                              MicroCisco - staky
(NBMA) de la tecnología Frame Relay. El horizonte dividido es una técnica que se utiliza en los protocolos
de enrutamiento para prevenir los loops de enrutamiento. El horizonte dividido no permite el envío de
actualizaciones de enrutamiento por la misma interfaz que originó la información de la ruta. Esto puede
causar problemas en las actualizaciones de enrutamiento en un entorno de Frame Relay donde múltiples
PVC comparten una sola interfaz física.




                                                 Figura 4

No importa cuál sea la topología subyacente de la red física, todos los FRAD o routers necesitan una
vinculación entre las direcciones Frame Relay de la capa de enlace de datos y las dirección de la capa de
red, por ejemplo: las direcciones IP. Principalmente, el router necesita saber cuáles redes se pueden
alcanzar más allá de una interfaz en particular. Existe el mismo problema si una línea arrendada ordinaria
se conecta a una interfaz. La diferencia es que el extremo remoto de una línea arrendada se conecta
directamente a un único router. Las tramas del DTE viajan a través de la línea arrendada hasta el switch de
la red, donde pueden esparcirse a muchos routers, hasta 1000. El DLCI de cada VC debe estar vinculado a
la dirección de red de su router remoto. La información se puede configurar de forma manual mediante los
comandos de asignaciones. El DLCI puede configurarse de manera automática mediante el protocolo ARP
inverso. Este proceso se describe en más detalle en otra sección.

5.1.6 Frame Relay - LMI
La tecnología Frame Relay fue diseñada para ofrecer transferencias de datos conmutados por paquetes con
un mínimo retardo de extremo a extremo. Se omitió todo lo que pudiera contribuir a los retardos. Cuando los
fabricantes implementaron la Frame Relay como una tecnología separada y no como un componente de
ISDN, decidieron que era necesario disponer de DTE para obtener información sobre el estado de la red de
forma dinámica. Esta característica no estaba incluida en el diseño original. Las extensiones creadas para
habilitar la transferencia de la información de estado se llaman Interfaz de administración local (LMI).




                                                 Figura 1

El campo de 10 bits del DLCI permite identificadores de VC que van desde 0 hasta 1023. Las extensiones
LMI se reservan algunos de estos identificadores. Esto reduce el número de VC permitidos. Los mensajes
LMI se intercambian entre los DTE y los DCE utilizando los DLCI reservados.

Las extensiones LMI incluyen las siguientes:


                                                                                                      349
CCNA - Cisco Certified Network Associate                                             MicroCisco - staky
   •   El mecanismo de actividad, el cual comprueba que un VC esté en funcionamiento
   •   El mecanismo multicast
   •   El control de flujo
   •   La capacidad de dar significado global a los DLCIs.
   •   El mecanismo de estado de los VC

Existen varios tipos de LMI, todos incompatibles entre ellos. El tipo de LMI configurado en el router debe
coincidir con el utilizado por el proveedor de servicios. Los routers Cisco soportan tres tipos de LMI:
    • Cisco: las extensiones LMI originales
    • ANSI: las correspondientes al estándar ANSI T1.617 Anexo D
    • q933a: las correspondientes al estándar UIT Q933 Anexo A

Los mensajes LMI se envían a través de una variante de las tramas LAPF. Esta variante incluye cuatro
campos adicionales en el encabezado, a fin de hacerlos compatibles con las tramas LAPD que se utilizan
en la tecnología ISDN. El campo de dirección lleva uno de los DLCI reservados. Seguido a esto se
encuentran los campos de control, de discriminación de protocolos y el de referencia de llamadas, los
cuales no cambian. El cuarto campo indica el tipo de mensaje LMI.




                                                Figura 2

Hay uno o más elementos de información (IE) que siguen a la trama. Cada IE consta de lo siguiente:
   • Un identificador del IE, de un byte
   • Un campo que indica la longitud del IE
   • Uno o más bytes que contienen los datos propiamente dichos, que por lo general incluyen el estado
       de un DLCI



350
CCNA - Cisco Certified Network Associate                                           MicroCisco - staky
Los mensajes de estado ayudan a verificar la integridad de los enlaces físico y lógico. Esta información
resulta fundamental en un entorno de enrutamiento, ya que los protocolos de enrutamiento toman
decisiones según la integridad del enlace.

5.1.7 Etapas del ARP inverso y operación de los LMI
Los mensajes de estado LMI combinados con los mensajes del ARP inverso permiten que un router vincule
direcciones de capa de red con direcciones de la capa de enlace de datos.

Cuando un router que está conectado a una red Frame Relay arranca, envía un mensaje de consulta de
estado LMI a la red. La red contesta con un mensaje de estado LMI que contiene detalles de cada VC
configurado en el enlace de acceso.




                                                Figura 1




                                                Figura 2

Periódicamente el router repite la consulta de estado, pero las respuestas siguientes sólo incluyen los
cambios en el estado. Después de un determinado número de respuestas abreviadas, la red enviará un
mensaje de estado completo.



                                                                                                    351
CCNA - Cisco Certified Network Associate                                                 MicroCisco - staky
Si el router necesita asignar los VC a direcciones de capa de red, enviará un mensaje ARP inverso desde
cada VC. El mensaje ARP inverso incluye la dirección de capa de red del router, de modo que el DTE o el
router remoto, pueda realizar la vinculación. La respuesta ARP inversa permite que el router haga los
registros necesarios en su tabla de asignaciones de direcciones a DLCIs. Si el enlace soporta varios
protocolos de capa de red, se enviarán mensajes ARP inversos para cada uno de ellos.

5.2 Configuración de Frame Relay
5.2.1 Frame Relay - Configuración básica
Esta sección explica cómo configurar un PVC de Frame Relay básico. La Frame Relay se configura en
una interfaz serial. El tipo de encapsulamiento por defecto es una versión propietaria de Cisco del HDLC.
Para cambiar el encapsulamiento de Frame Relay use el comando encapsulation frame-relay [cisco |
ietf].




                                                   Figura 1

cisco
Usa el encapsulamiento Frame Relay propietario de Cisco. Use esta opción para conectarse a otro router
Cisco. Muchos dispositivos de otras marcas también soportan este tipo de encapsulamiento. Esta es la
opción por defecto.

ietf
Establece el método de encapsulamiento para cumplir con el estándar de la Fuerza de Tareas de Ingeniería
de Internet (IETF) RFC 1490. Elija ésta si se conecta a un router que no es Cisco.




                                                   Figura 2

El encapsulamiento Frame Relay propietario de Cisco usa encabezados de 4 bytes, con dos bytes para
indicar el identificador de conexión de enlace de datos (DLCI) y dos bytes para identificar el tipo de paquete.
Configure una dirección IP en la interfaz mediante el comando ip address. Configure el ancho de banda de
la interfaz serial mediante el comando bandwidth. El ancho de banda se indica en Kilobits por segundo
(Kbps). Este comando se usa para notificar al protocolo de enrutamiento que el ancho de banda del enlace

352
CCNA - Cisco Certified Network Associate                                              MicroCisco - staky
se configuró estáticamente. El Protocolo de enrutamiento de gateway interior (IGRP), el Protocolo de
enrutamiento de gateway interior mejorado (EIGRP) y el protocolo Primero la ruta libre más corta (OSPF)
utilizan el valor del ancho de banda para determinar la métrica de los enlaces. El comando ip address se
usa para establecer una dirección IP en una interfaz dada. Por otra parte, para establecer el ancho de
banda de la misma interfaz, se usa el comando bandwidth.

El comando frame-relay lmi-type [ansi | cisco | q933a] establece y configura la conexión LMI. Este
comando es necesario sólo si se usa el Cisco IOS Release 11.1 o una versión anterior. Con la versión 11.2
del software Cisco IOS o posterior, el tipo LMI se detecta automáticamente y no se requiere configuración.
El tipo de LMI por defecto es Cisco. El tipo LMI se configura interfaz por interfaz y se muestra en la
resultado del comando show interfaces.

Estos pasos de configuración son los mismos, independientemente de los protocolos de capa de red que
operan a través de la red.

5.2.2 Configuración de un mapa estático de Frame Relay
Se debe asignar de forma estática el DLCI local a la dirección de capa de red de un router remoto cuando el
router remoto no soporte el protocolo ARP inverso. Esto también es válido cuando se deba controlar el
tráfico de broadcast y de multicast a través de un PVC. Este método de asignación de DLCI se denominan
en Frame Relay asignaciones estáticas.




                                                 Figura 1




                                                 Figura 2

Utilice el comando frame-relay map protocol protocol-address dlci [broadcast] para asignar de forma
estática la dirección de capa de red remota al DLCI local.

5.2.3 Problemas de alcance de las actualizaciones de enrutamiento en NBMA
Por defecto, una red Frame Relay ofrece conectividad de acceso múltiple sin broadcast (NBMA) entre dos
sitios remotos. Un entorno NBMA se considera igual a otros entornos de medios de acceso múltiple, por
ejemplo Ethernet, en el que todos los routers se encuentran en la misma subred. Sin embargo, para reducir

                                                                                                      353
CCNA - Cisco Certified Network Associate                                                  MicroCisco - staky
los costos, las nubes NBMA generalmente se construyen siguiendo una topología en estrella. En la
topología en estrella, la topología física no provee las funciones de acceso múltiple que sí brinda Ethernet.
  La topología física consta de múltiples PVCs.




                                                    Figura 1

La topología NBMA de Frame Relay puede causar dos problemas:
    • Problemas de alcance relativos a las actualizaciones de enrutamiento.
    • La necesidad de replicar los paquetes broadcast en cada uno de los PVCs cuando una interfaz
        física contiene más de un PVC

La actualización mediante horizonte dividido reduce los loops de enrutamiento al no permitir que una
actualización de enrutamiento recibida en una interfaz sea reenviada por la misma interfaz. Si el router B, un
router en una punta de la estrella, envía una actualización de enrutamiento broadcast al router A, el router
de el nodo central, y el router A tiene varios PVCs en una sola interfaz física, entonces el router A no puede
enviar la actualización de enrutamiento a través de la misma interfaz física a otro router en una punta de la
estrella. Si el horizonte dividido está inhabilitado, es posible enviar la actualización de enrutamiento a través
de la misma interfaz física por la que se recibió. El horizonte dividido no presenta problemas cuando hay un
único PVC en la interfaz física. Esta sería una conexión Frame Relay punto a punto.




                                                    Figura 2

Los routers que dan soporte a conexiones múltiples a través de una interfaz física tienen varios PVCs que
terminan en un único router. Este router debe replicar los paquetes broadcast, por ejemplo: los broadcasts

354
CCNA - Cisco Certified Network Associate                                                MicroCisco - staky
de actualización de enrutamiento, en todos los PVCs y enviarlos a los routers remotos. Los paquetes
broadcast replicados pueden consumir ancho de banda y aumentar significativamente la latencia en el
tráfico de usuario. Puede parecer lógico apagar el horizonte dividido para resolver los problemas de alcance
que origina. Sin embargo, no todos los protocolos de la capa de red permiten inhabilitar el horizonte dividido
y el desconectarlo aumenta la probabilidad de que ocurran loops de enrutamiento.

Una forma de resolver los problemas del horizonte dividido es utilizar una topología de malla completa. Sin
embargo, esto aumentará el costo porque se requieren más PVCs. La solución de mayor aceptación es el
uso de subinterfaces.

5.2.4 Subinterfaces en Frame Relay
Para permitir el envío de las actualizaciones broadcast de enrutamiento en una topología Frame Relay en
estrella, configure el router de la central con interfaces asignadas lógicamente. Estas interfaces reciben el
nombre de subinterfaces. Las subinterfaces son subdivisiones lógicas de una interfaz física.




                                                  Figura 1

En entornos de horizonte dividido, es posible reenviar las actualizaciones de enrutamiento recibidas en una
subinterfaz a través de otra subinterfaz. En una configuración de subinterfaces, cada circuito virtual puede
configurarse como una conexión punto a punto. Esto permite que cada subinterfaz actúe de modo similar a
una línea arrendada. Al utilizar una interfaz Frame Relay punto a punto, cada pareja de routers punto a
punto se encuentra en su propia subred.

Las subinterfaces Frame Relay pueden configurarse en modo punto a punto y en modo multipunto:
    • Punto a punto: se utiliza una sola subinterfaz punto a punto para establecer una conexión PVC a
       otra interfaz física o subinterfaz de un router remoto. En este caso, cada pareja de routers punto a
       punto está en su propia subred y cada subinterfaz punto a punto tiene un solo DLCI. En un entorno
       punto a punto, cada subinterfaz actúa como una interfaz punto a punto. Entonces, el tráfico de
       actualización de enrutamiento no está sujeto a la regla del horizonte dividido.
    • Multipunto: se utiliza una sola subinterfaz multipunto para establecer múltiples conexiones PVC a
       múltiples interfaces físicas o subinterfaces en routers remotos. Todas las interfaces involucradas se
       encuentran en la misma subred. La subinterfaz actúa como una interfaz Frame Relay NBMA de
       modo que el tráfico de actualización de enrutamiento está sujeto a la regla de horizonte dividido.

El comando encapsulation frame-relay está asignado a la interfaz física. Todos los demás aspectos de la
configuración, tales como la dirección de capa de red y los DLCI se asignan a cada subinterfaz.

Las configuraciones multipunto pueden utilizarse para ahorrar direcciones, lo que puede ser de utilidad si no
se está utilizando una Máscara de subred de longitud variable (VLSM). Sin embargo, las configuraciones
multipunto podrían funcionar inapropiadamente dadas las consideraciones de tráfico de broadcasts y del
horizonte dividido. La opción de la subinterfaz punto a punto se creó para evitar esos problemas.

5.2.5 Configuración de las subinterfaces Frame Relay
El proveedor de servicios Frame Relay asignará los números DLCI. Estos números van del 16 al 992, y por
lo general, sólo tienen importancia local. Los DLCI pueden tener importancia global en algunas
circunstancias. Este intervalo numérico varía de acuerdo con el LMI utilizado.




                                                                                                         355
CCNA - Cisco Certified Network Associate                                                  MicroCisco - staky
En la figura, el Router A tiene dos subinterfaces punto a punto. La subinterfaz s0/0.110 se conecta al router
B y la subinterfaz s0/0.120, al router C. Cada subinterfaz se encuentra en una subred diferente. Para
configurar las subinterfaces en una interfaz física, siga los pasos siguientes.

    •   Configure el encapsulamiento Frame Relay en la interfaz física mediante el comando
        encapsulation frame-relay.
    •   Para cada uno de los PVCs definidos, cree una subinterfaz lógica

router(config-if)#interface serialnumber.subinterface-number [multipoint | point-to-point]




                                                    Figura 1




                                                    Figura 2

Para crear una subinterfaz, utilice el comando interface serial. Especifique el número de puerto, seguido de
un punto (.), y luego del número de la interfaz. Por lo general, se usa como el número de la subinterfaz el
del DLCI. Esto facilita la detección de fallas. El parámetro final requerido establece si la subinterfaz es punto
a punto o punto a multipunto. Se necesita la palabra clave multipoint o point-to-point. No hay valor por
defecto. Los comandos siguientes crean la subinterfaz del PVC al router B.

routerA(config-if)#interface serial 0/0.110 point-to-point

Si la subinterfaz se configura como point-to-point (punto a punto), entonces el DLCI local para la
subinterfaz debe también configurarse para distinguirlo de la interfaz física. También se requiere el DLCI

356
CCNA - Cisco Certified Network Associate                                            MicroCisco - staky
para las subinterfaces multipoint (multipunto) en las que se habilita el ARP inverso. No es necesario que
las subinterfaces multipunto estén configuradas con mapas de enrutamiento estáticos. El comando frame-
relay interface-dlci se utiliza para configurar el DLCI local en la subinterfaz.

router(config-subif)#frame-relay interface-dlcidlci-number




                                                 Figura 3

5.2.6 Verificación de la configuración de Frame Relay
El comando show interfaces muestra la información relativa al encapsulamiento y estado de la Capa 1 y la
Capa 2. También muestra la información acerca de lo siguiente:
    • El tipo de LMI
    • La LMI del DLCI
    • El tipo de equipo terminal de datos Frame Relay/equipo de terminación de circuito (DTE/DCE)

Normalmente, el router se considera como un dispositivo de terminal de datos (DTE). Sin embargo, los
routers Cisco pueden configurarse como switches Frame Relay. El router se convierte en el dispositivo de
terminación de circuito (DCE) cuando se le configura como un switch Frame Relay.




                                                 Figura 1

Utilice el comando show frame-relay lmi para mostrar las estadísticas de tráfico LMI. Por ejemplo, este
comando muestra el número de mensajes de estado intercambiados entre el router local y el switch Frame
Relay local.

Utilice el comando show frame-relay pvc [interfaceinterface] [dlci] para mostrar el estado de cada PVC
configurado así como las estadísticas de tráfico.  Este comando resulta útil para ver el número de los
paquetes de BECN y FECN que el router recibe. El estado del PVC puede ser activo, inactivo o eliminado.

El comando show frame-relay pvc muestra el estado de todos los PVCs configurados en el router. Al
indicar un PVC se verá sólo el estado de ese PVC. En la Figura , el comando show frame-relay pvc 100
muestra sólo el estado del PVC 100.




                                                                                                     357
CCNA - Cisco Certified Network Associate              MicroCisco - staky




                                           Figura 2




                                           Figura 3




                                           Figura 4



358
CCNA - Cisco Certified Network Associate                                                MicroCisco - staky
Utilice el comando show frame-relay map para mostrar las asignaciones actuales e información acerca de
las conexiones. La siguiente información interpreta el resultado del comando show frame-relay map que se
muestra en la figura :
     • 10.140.1.1 es la dirección IP de un router remoto, que se aprende de forma dinámica a través de un
         proceso ARP inverso.
     • 100 es el valor decimal del número DLCI local.
     • 0x64 es la conversión hexadecimal del número DLCI, , 0x64 = 100 decimal
     • 0x1840 es el valor tal como se mostraría en el cable debido a la forma en que los bits DLCI se
         reparten en el campo de dirección de la trama Frame Relay.
     • La capacidad broadcast/multicast está habilitada en el PVC.
     • El estado del PVC es activo.

Para borrar, de forma dinámica, los mapas de asignación Frame Relay creados mediante ARP inverso, use
el comando clear frame-relay-inarp.




                                                  Figura 5

5.2.7 Diagnóstico de fallas de la configuración de Frame Relay




                                                  Figura 1

Utilice el comando debug frame-relay lmi para determinar si el router y el switch Frame Relay están
enviando y recibiendo paquetes LMI de manera adecuada. "Out" (salida) se refiere a los mensajes de
estado enviados por el router. "In" (entrada) se refiere a los mensajes recibidos del switch Frame Relay. Un
mensaje de estado LMI completo es del tipo 0 ("type 0"). Un intercambio LMI es del tipo 1 ("type 1"). El texto


                                                                                                         359
CCNA - Cisco Certified Network Associate                                            MicroCisco - staky
"dlci 100, estado 0x2" significa que el estado del DLCI 100 es activo. Los valores posibles del campo de
estado son los siguientes.

   •   0x0: agregado/inactivo. Significa que el switch tiene el DLCI programado pero, por alguna razón no
       se puede usar. Es posible que esto ocurra porque el extremo opuesto del PVC está desactivado.
   •   0x2: agregado/activo. Significa que el switch Frame Relay tiene el DLCI y que todo está en
       funcionamiento.
   •   0x4: eliminado. Significa que el switch Frame Relay no tiene este DLCI programado para el router,
       pero que estuvo programado en algún momento en el pasado. Esto puede deberse a una reversión
       del DLCI en el router, o que el proveedor de servicios haya eliminado el PVC en la nube Frame
       Relay.

Resumen
Se debe haber obtenido una comprensión adecuada de los siguientes puntos clave:
    • Alcance y propósito de Frame Relay.
    • Tecnología de Frame Relay.
    • Topologías punto a punto y punto a multipunto.
    • La topología de una red Frame Relay.
    • Cómo configurar un Circuito virtual permanente (PVC) de Frame Relay.
    • Cómo crear un mapa de asignaciones Frame Relay en una red remota.
    • Los problemas potenciales en el enrutamiento de una red de acceso múltiple sin broadcast.
    • Por qué se necesitan subinterfaces y cómo se las configura.
    • Cómo verificar y hacer diagnóstico de fallas de una conexión Frame Relay.




360
CCNA - Cisco Certified Network Associate                                               MicroCisco - staky


Módulo 6: Introducción a la administración de redes
Descripción general
Las primeras PC fueron diseñadas como equipos de escritorio independientes. El sistema operativo (OS)
permitía el acceso a los archivos y recursos del sistema a un solo usuario a la vez. El usuario debía tener
acceso físico a la PC. A medida que las redes de computación basadas en PC ganaron popularidad en el
mundo corporativo, las compañías de software desarrollaron los NOS, los sistemas operativos
especializados para redes. Los programadores diseñaron los NOS para brindar seguridad a nivel de
archivos, privilegios de usuario y el acceso a los recursos por parte de múltiples usuarios. El crecimiento
explosivo de la Internet llevó a los programadores a crear los NOS actuales alrededor de tecnologías
relacionadas con la Internet y de servicios como la World Wide Web (WWW).

La conectividad a redes es esencial hoy en día para la computación de escritorio. Ya no es tan clara la
distinción entre los sistemas operativos modernos de escritorio, en la actualidad cargados con funciones y
servicios para networking, y sus contrapartidas los NOS. En la actualidad, los sistemas operativos más
populares, tales como Windows 2000 de Microsoft y Linux, se pueden encontrar tanto en servidores de gran
potencia para redes y en los escritorios de los usuarios.

El conocimiento de los distintos sistemas operativos garantizará la selección del sistema operativo correcto,
el cual ofrezca todos los servicios requeridos. A continuación se hará una introducción de los sistemas
operativos UNIX, Linux y Mac OS X, así como varias versiones de Windows.

La efectiva administración de las LAN y WAN constituye el elemento clave para mantener un entorno
productivo en el mundo del networking. A medida que un mayor número de usuarios dispone de más y más
servicios, el rendimiento de las redes se ve afectado negativamente. Los administradores de redes, a través
de un constante monitoreo, deben reconocer los problemas y ser capaces de corregirlos antes de que se
hagan evidentes a los usuarios finales.

Se dispone de diversos protocolos y herramientas para monitorear las redes de forma local y remota. El
entendimiento profundo de estas herramientas es fundamental para una efectiva administración de las
redes.

Los estudiantes que completen este módulo deberán ser capaces de:
    • Identificar diversas tareas que posiblemente deba realizar una estación de trabajo.
    • Identificar varias funciones posibles de un servidor.
    • Describir el papel de los equipos en un entorno cliente/servidor.
    • Describir las diferencias entre un NOS y un sistema operativo de escritorio.
    • Enumerar varios sistemas operativos Windows y sus características.
    • Enumerar diferentes alternativas a los sistemas operativos Windows y sus características.
    • Identificar las herramientas para la administración de redes.
    • Identificar las fuerzas que impulsan la administración de redes.
    • Describir el modelo de administración de redes y el modelo OSI.
    • Describir el Protocolo Simple de Administración de Redes (SNMP) y el Protocolo de Información de
        Administración Común (CMIP)
    • Describir de qué manera el software de administración recopila información y lleva un registro de los
        problemas.

6.1 Estaciones de trabajo y servidores
6.1.1 Estaciones de trabajo
Una estación de trabajo es una computadora cliente la cual se utiliza para ejecutar aplicaciones. Está
conectada y obtiene datos de un servidor el cual comparte datos con otras computadoras. Un servidor es
una computadora que ejecuta un NOS. Una estación de trabajo utiliza un software especial, como por
ejemplo un programa shell de interconexión con la red, para realizar las siguientes tareas:
    • Interceptar los datos del usuario y los comandos de las aplicaciones.
    • Decidir si el comando está dirigido al sistema operativo local o al NOS.
    • Enviar el comando hacia el sistema operativo local o hacia la tarjeta de interfaz de red (NIC) para
       ser procesado y transmitido a la red.
    • Enviar transmisiones recibidas de la red a la aplicación que se ejecuta en la estación de trabajo.

                                                                                                        361
CCNA - Cisco Certified Network Associate                                                 MicroCisco - staky
Algunos de los sistemas operativos Windows pueden instalarse tanto en estaciones de trabajo como en
servidores. Las versiones NT, 2000 y XP de Windows proveen capacidades de servidor de red. Las
versiones Windows 9x y ME sólo proporcionan soporte para estaciones de trabajo.




                           Figura 1                                         Figura2

El UNIX o el Linux pueden funcionar como sistemas operativos de escritorio pero generalmente se les
encuentra en computadoras de alto nivel. Estas estaciones de trabajo se utilizan en aplicaciones científicas
y de ingeniería, las cuales requieren de computadoras dedicadas de alto rendimiento. Algunas de las
aplicaciones específicas que con frecuencia se ejecutan en estaciones de trabajo UNIX figuran en la
siguiente lista:
    • Diseño asistido por computadora (CAD).
    • Diseño de circuitos electrónicos.
    • Análisis de datos climatológicos.
    • Animación gráfica por computadora.
    • Administración de equipos para telecomunicaciones.

La mayoría de los actuales sistemas operativos de escritorio incluyen capacidades de networking y permiten
el acceso a múltiples usuarios. Por esta razón, es cada vez más común el clasificar las computadoras y los
sistemas operativos de acuerdo con el tipo de aplicaciones que ejecuta la computadora. Esta clasificación
se basa en el papel o en la función que desempeña la computadora, por ejemplo, una estación de trabajo o
un servidor. Las aplicaciones típicas de las estaciones de trabajo de bajo nivel o de escritorio pueden incluir
el procesamiento de palabras, hojas de cálculo y programas de administración financiera. En las estaciones
de trabajo de alto nivel, las aplicaciones pueden incluir el diseño gráfico o la administración de equipos y
otras más, como se ha mencionado antes.

Una estación de trabajo sin disco es una clase especial de computadora diseñada para funcionar en una
red. Como su nombre lo indica, no tiene disco duro pero sí incluye monitor, teclado, memoria, instrucciones
de arranque en la ROM y una tarjeta de interfaz de red. El software que se utiliza para establecer una
conexión con la red se carga desde un chip de ROM que se encuentra en la NIC.

Como las estaciones de trabajo sin disco no cuentan con unidad de disco, no es posible subir datos desde
ellas o descargar nada en ellas. Una estación de trabajo sin disco no puede transmitir un virus a la red ni
tampoco puede utilizarse para tomar datos desde la red y copiarlos a una unidad de disco. Como resultado,
las estaciones de trabajo sin disco ofrecen mayor seguridad que las estaciones de trabajo comunes. Es por
esto que dichas estaciones de trabajo se utilizan en las redes donde la seguridad es prioritaria.

Las laptops pueden usarse como estaciones de trabajo en una LAN y pueden conectarse a la red mediante
una estación docking, un adaptador LAN externo o una tarjeta PCMCIA (Personal Computer Memory Card
International Association). Una estación docking es un aditamento que convierte una laptop en una
computadora de escritorio.

6.1.2 Servidores
En el entorno de un sistema operativo de red, muchos sistemas cliente tienen acceso a uno o más
servidores y comparten los recursos de éstos. Los sistemas cliente de escritorio están equipados con su
propia memoria y dispositivos periféricos, tales como teclado, monitor y disco duro. Los sistemas de los
servidores deben equiparse para permitir el acceso simultáneo de múltiples usuarios y la realización de
múltiples tareas, en la medida que los clientes soliciten los recursos remotos del servidor.

362
CCNA - Cisco Certified Network Associate                                               MicroCisco - staky




                                                 Figura 1




                                                 Figura 2

Para la administración de redes, los NOS cuentan con herramientas y funciones adicionales diseñadas para
permitir el acceso de numerosos usuarios a la vez. En todas las redes, excepto en las de menor tamaño, los
NOS se instalan en servidores de alto nivel. Muchos usuarios, conocidos como clientes, comparten dichos
servidores. A menudo, los servidores cuentan con discos duros de gran velocidad y capacidad, con NIC de
alta velocidad y, en algunos casos, con múltiples CPU. Dichos servidores en general se configuran para
ofrecer uno o más servicios de red utilizando la familia de protocolos de la Internet, TCP/IP.

Los servidores que ejecutan NOS también se utilizan para autenticar usuarios y brindar acceso a recursos
compartidos. Estos servidores están diseñados para manejar peticiones de distintos clientes al mismo
tiempo. Antes de que un cliente pueda tener acceso a los recursos del servidor, debe identificarse y recibir
la autorización para el uso de dichos recursos. La identificación y autorización se efectúa mediante la
asignación de un nombre de cuenta y una contraseña a cada cliente. Un servicio de autenticación verifica el
nombre de cuenta y la contraseña para permitir o denegar el acceso a la red. Al centralizar las cuentas de
los usuarios, la seguridad y el control de acceso, las redes basadas en servidores simplifican el trabajo de
administración de la red.

Los servidores son generalmente sistemas de mayor magnitud que las estaciones de trabajo. Disponen de
memoria adicional para dar soporte simultáneo a múltiples tareas activas, es decir, residentes en la
memoria. También es necesario espacio adicional en los discos de los servidores para guardar los archivos
compartidos y para funcionar como extensión de la memoria interna del sistema. Es usual que los
servidores requieran de ranuras de expansión adicionales en sus tarjetas madre para conectar los
dispositivos compartidos, tales como impresoras y múltiples interfaces de red.

Otra característica de los sistemas capaces de actuar como servidores es la alta capacidad de
procesamiento. Por lo general, las computadoras cuentan con una sola CPU que ejecuta las instrucciones

                                                                                                       363
CCNA - Cisco Certified Network Associate                                              MicroCisco - staky
que conforman una tarea o un proceso dados. A fin de trabajar de forma eficiente y responder con rapidez a
las peticiones de los clientes, un servidor NOS requiere de una CPU potente para ejecutar sus tareas o
programas. Los sistemas de procesador único con una CPU pueden satisfacer la mayoría de las
necesidades si la CPU tiene la velocidad necesaria. Para lograr mayores velocidades de ejecución, algunos
sistemas cuentan con más de una CPU. Dichos sistemas reciben el nombre de sistemas multiprocesador.
Los sistemas multiprocesador son capaces de ejecutar múltiples tareas en paralelo, al asignar cada tarea a
un procesador diferente. La cantidad total de trabajo que el servidor puede realizar en un tiempo dado es
mucho mayor en los sistemas multiprocesador.




                                                 Figura 3




                                                 Figura 4

Como los servidores funcionan como depósitos centrales de recursos vitales para la operación de los
sistemas cliente, deben ser eficientes y robustos. El término robusto expresa que los sistemas de servidores
deben ser capaces de funcionar con eficiencia bajo grandes cargas de trabajo. También significa que los
sistemas deben ser capaces de sobrevivir a la falla de uno o más procesos o componentes sin experimentar
una falla general del sistema. Este objetivo se cumple creando redundancia en los sistemas de servidores.
La redundancia es la incorporación de componentes de hardware adicionales que puedan hacer las
funciones de otro componente en caso de fallas. La redundancia es una característica de los sistemas
tolerantes a fallas. Estos sistemas están diseñados para sobrevivir a las fallas y es posible repararlos sin

364
CCNA - Cisco Certified Network Associate                                               MicroCisco - staky
interrupciones mientras los sistemas se encuentran activos y en funcionamiento. Como los NOS dependen
del funcionamiento continuo de su servidor, se justifica el gasto adicional de los componentes de hardware
redundantes.

Las aplicaciones y funciones de los servidores incluyen servicios web mediante el Protocolo de
transferencia de hipertexto (HTTP), el Protocolo de transferencia de archivos (FTP) y el Sistema de nombres
de dominios (DNS). Los protocolos estándar de correo electrónico usados en los servidores de las redes
incluyen el Protocolo sencillo de transferencia de correo (SMTP), el Protocolo de oficina de correos Versión
3 (POP3) y el Protocolo Internet de acceso a mensajes (IMAP). Los protocolos usados para compartir
archivos incluyen el Sistema de archivos en red de Sun Microsystems (NFS) y el Bloque de mensajes del
servidor de Microsoft (SMB).




                                                 Figura 5




                                                 Figura 6




                                                                                                       365
CCNA - Cisco Certified Network Associate                                               MicroCisco - staky
Los servidores de redes a menudo proveen servicios de impresión. Un servidor también puede proveer el
Protocolo de configuración de host dinámico (DHCP), el cual automáticamente asigna las direcciones IP a
las estaciones de trabajo. Además de brindar servicios para los clientes en la red, es posible configurar un
servidor para que actué como un firewall básico para la red. Esto se logra mediante el esquema proxy o el
de Traducción de direcciones de red (NAT), los cuales esconden las direcciones privadas internas de la red.


Un único servidor que ejecuta un NOS puede funcionar bien cuando brinda servicios a unos pocos clientes.
Pero la mayoría de las organizaciones deben instalar varios servidores a fin de lograr un rendimiento
aceptable. En un diseño típico, los servicios están separados de modo que un servidor está a cargo del
correo electrónico, otro de compartir archivos y otro del FTP.

La concentración en servidores de los recursos de la red, tales como archivos, impresoras y aplicaciones,
también hace que los datos generados sean más fáciles de mantener y respaldar. En vez de tener dichos
recursos distribuidos en muchos equipos individuales, los recursos de la red pueden asignarse a servidores
dedicados y especializados para facilitar el acceso y los respaldos.

6.1.3 Relación cliente-servidor
El modelo de computación cliente-servidor distribuye el procesamiento entre múltiples computadoras. El
procesamiento distribuido permite el acceso a sistemas remotos con el fin de compartir información y los
recursos de la red. En un entorno cliente-servidor, el cliente y el servidor comparten o se distribuyen las
responsabilidades de procesamiento. La mayoría de los sistemas operativos de redes usan el modelo
cliente-servidor para proporcionar los servicios de red a los usuarios. Las computadoras en una red pueden
denominarse hosts, estaciones de trabajo, clientes o servidores. Cualquier computadora que ejecute
TCP/IP, ya sea una estación de trabajo o un servidor, es considerada una computadora host.




                                                  Figura 1

Las siguientes son definiciones de otros términos de uso común:
    • Host local: el equipo en el que el usuario trabaja en ese momento.
    • Host remoto: un sistema al que el usuario tiene acceso desde otro sistema.
    • Servidor: proporciona recursos a uno o más clientes por medio de una red.
    • Cliente: un equipo que utiliza los servicios de uno o más servidores de una red.

Un ejemplo de relación cliente-servidor es el de una sesión FTP. El FTP es un método universal para
transferir archivos de una computadora a otra. Para que el cliente intercambie archivos con el servidor, éste
debe estar ejecutando el servicio o "daemon" FTP. En este caso, el cliente solicita la transferencia del
archivo. El servidor provee los servicios necesarios para enviar o recibir dicho archivo.

La Internet también es un buen ejemplo de una relación cliente-servidor de procesamiento distribuido. El
cliente o "front end" generalmente maneja las funciones de interfaz al usuario tales como la presentación en
pantalla, los formularios de ingreso y la edición de datos. Esto se realiza con navegadores como el
Netscape o el Internet Explorer. Los navegadores envían peticiones a los servidores web. Cuando el
navegador solicita datos al servidor, éste responde y el navegador recibe una respuesta del servidor web.
Entonces, el navegador muestra los datos HTTP recibidos. El servidor o "back end" maneja las peticiones
de páginas web del cliente y provee servicios HTTP/WWW.


366
CCNA - Cisco Certified Network Associate                                                  MicroCisco - staky
Otro ejemplo de una relación cliente-servidor es el servidor de una base de datos y la realización de una
consulta o un ingreso de datos por parte de un cliente en una LAN. El cliente puede estar ejecutando una
aplicación escrita en C o Java y el servidor puede estar ejecutando Oracle u otro software de administración
de bases de datos. En este caso el cliente maneja las tareas de presentación al usuario. El servidor provee
los servicios de almacenamiento y recuperación de datos para el usuario.

En un entorno típico de servidor de archivos, el cliente podría trasladar grandes cantidades de archivos de
la base de datos para procesarlos localmente. El traslado de los archivos desde la base de datos podría
producir un excesivo tráfico en la red. En el modelo cliente-servidor en cambio, el cliente envía una consulta
al servidor y el software de base de datos del servidor puede procesar centenares de miles de registros y
transferir sólo unos pocos al cliente para satisfacer la consulta. Los servidores son usualmente mucho más
poderosos que las computadoras cliente y están mejor dotados para el procesamiento de grandes
cantidades de datos. En la computación cliente-servidor, el almacenamiento de la base de datos y su
procesamiento se realiza en el servidor. El cliente sólo debe generar y enviar la consulta. Una cantidad
relativamente pequeña de datos o de resultados podría pasar por la red. Se satisface la consulta del cliente
y se utiliza una porción menor del ancho de banda de la red. El gráfico muestra un ejemplo de un esquema
cliente-servidor. Cabe notar que usualmente la estación de trabajo y el servidor se conectan a la LAN por
medio de un hub o concentrador o un switch.




                                                   Figura 2

La distribución de las funciones en redes cliente-servidor tiene ventajas significativas, pero también genera
algunos costos. Aunque la concentración de recursos en los servidores brinda mayor seguridad, además de
facilitar el acceso y el control coordinado, el servidor se convierte en un elemento indispensable en la red, lo
que se conoce como un punto único de falla. Sin un servidor operativo, la red no puede funcionar en lo
absoluto. Además, los servidores requieren de personal experto y capacitado para su administración y
mantenimiento, lo que aumenta los gastos de operación de la red. Los servidores requieren de hardware
adicional y software especializado, lo cual aumenta sustancialmente los costos.

6.1.4 Introducción a los NOS
El OS (sistema operativo) de una computadora conforma los cimientos de software sobre los cuales se
ejecutan las aplicaciones y los servicios en una estación de trabajo. De igual manera, un NOS permite la
comunicación entre múltiples dispositivos y el compartir recursos a través de la red. Los servidores de red
UNIX, Microsoft Windows NT, o Windows 2000 incluyen un NOS.




                                                   Figura 1



                                                                                                           367
CCNA - Cisco Certified Network Associate                                               MicroCisco - staky
Las funciones comunes de los OS para estaciones de trabajo incluyen el control del hardware de la
computadora, la ejecución de programas y el proveer una interfaz al usuario. Los OS llevan a cabo estas
funciones para los usuarios individuales. Varios usuarios pueden compartir el equipo pero no se pueden
registrar en él al mismo tiempo. Los NOS en cambio distribuyen las funciones entre varias computadoras en
la red. Los NOS dependen de los servicios de los OS locales de cada computadora individual. Los NOS
agregan entonces funciones adicionales que permiten el acceso a los recursos compartidos por varios
usuarios al mismo tiempo.

Las estaciones de trabajo funcionan como clientes en un entorno NOS. Cuando una estación de trabajo se
convierte en un cliente en un entorno NOS, un software especializado adicional permite que el usuario local
tenga acceso a recursos no locales o remotos, tal como si estos recursos formaran parte del sistema local.
Los NOS aumentan el alcance de las estaciones de trabajo clientes, haciendo que los servicios remotos
estén disponibles como extensiones del sistema operativo local.

Un sistema capaz de operar como servidor NOS debe estar capacitado para permitir el acceso de múltiples
usuarios simultáneos. El administrador de la red crea una cuenta para cada usuario, lo que permite que
éstos se registren y se conecten al servidor. La cuenta del usuario en el servidor permite que el servidor
reconozca a dicho usuario y le asigne los recursos que se le han otorgado. Los sistemas que proveen esta
capacidad reciben el nombre de sistemas multiusuario.

Un NOS para servidores es un sistema multitarea capaz de ejecutar múltiples tareas o procesos al mismo
tiempo. El software de secuenciación del NOS divide el tiempo del procesador interno, la memoria y el uso
de otros elementos del sistema entre diferentes tareas a fin de compartir los recursos del sistema. Cada
usuario del sistema multiusuario está soportado por una tarea o proceso individual interno del servidor.
Estas tareas internas se crean de forma dinámica a medida que los usuarios se conectan al sistema y se
eliminan cuando los usuarios se desconectan.

Las características principales a considerar en la selección de un NOS son el rendimiento, las herramientas
disponibles de administración y monitoreo, la seguridad, la escalabilidad y la robustez o tolerancia a las
fallas. La siguiente sección define brevemente cada una de estas características.




                                                  Figura 2

Rendimiento
Un NOS debe tener un alto rendimiento en cuanto a las funciones de lectura y escritura de archivos a través
de la red entre clientes y servidores. Debe ser capaz de mantener un ágil rendimiento bajo grandes cargas
de trabajo, cuando muchos clientes realizan peticiones simultáneamente. Un desempeño estable bajo gran
demanda es un estándar importante para un NOS.

Administración y monitoreo
La interfaz de administración del NOS del servidor provee las herramientas para el monitoreo del servidor, la
administración de clientes, de archivos, de los servicios de impresión y del almacenamiento en discos. La
interfaz de administración provee las herramientas para la instalación de nuevos servicios y su
configuración. Además, los servidores requieren de monitoreo y ajustes periódicos.

Seguridad
Un NOS debe proteger los recursos compartidos que controla. La seguridad incluye el control del acceso de
los usuarios a los servicios para prevenir el acceso no autorizado a los recursos de la red. La seguridad
también involucra el cifrado de la información, a fin de protegerla cuando se transfiere entre clientes y
servidores.

Escalabilidad
La escalabilidad es la capacidad que tiene un NOS para crecer sin degradación de su rendimiento. Un NOS


368
CCNA - Cisco Certified Network Associate                                               MicroCisco - staky
debe ser capaz de mantener su rendimiento a medida que nuevos usuarios se incorporen a la red y nuevos
servidores se agreguen para brindarles soporte.

Robustez/tolerancia a las fallas
La medida de la robustez es la capacidad de brindar servicios eficazmente bajo grandes cargas y de
mantener dichos servicios aun en caso de fallas en los componentes o procesos. El uso de discos
redundantes y el equilibrio de la carga de trabajo entre múltiples servidores puede mejorar la robustez del
NOS.

6.1.5 Microsoft NT, 2000 y .NET
Desde el lanzamiento de Windows 1.0 en noviembre de 1985, Microsoft ha creado muchas versiones del
sistema operativo Windows, con mejoras y cambios para adecuarse a una diversidad de usuarios y
propósitos. La Figura hace un resumen del Windows OS actual.




                                                 Figura 1

El NT 4 fue diseñado para brindar un entorno de misión crítica para corporaciones, el cual sería más estable
que los sistemas operativos Microsoft para consumidores. Está disponible en versiones de escritorio (NT 4.0
Workstation) así como para servidores (NT 4.0 Server). Una ventaja que presenta el NT sobre las versiones
anteriores de los OS de Microsoft es que el DOS y los programas Windows antiguos pueden ejecutarse en
máquinas virtuales (VM). Los programas se ejecutan de forma aislada y al ocurrir una falla no es necesario
reiniciar el sistema.

El Windows NT provee una estructura de dominio para controlar el acceso de usuarios y clientes a los
recursos de los servidores. Se administra a través de la aplicación "Administrador de usuarios para
dominios" en el controlador de dominio. Todos los dominios NT requieren de un controlador primario de
dominio el cual guarda la Base de datos de administración de cuentas de seguridad (SAM) y además
pueden disponer de uno o más controladores de respaldo, cada uno de los cuales cuenta con una copia de
solo-lectura de la SAM. Cuando un usuario intenta registrarse, la información enviada por éste se transfiere
a la base de datos SAM. Si la información de dicha cuenta existe en la base de datos, el usuario recibirá la
autenticación para el dominio y tendrá acceso a los recursos de la red y de la estación de trabajo.

El Windows 2000 es una versión más reciente desarrollada a partir del núcleo básico del NT y presenta
versiones de escritorio y para servidores. El Windows 2000 soporta la tecnología "plug-and-play" que
permite la instalación de nuevos dispositivos sin necesidad de reiniciar el sistema. El Windows 2000
también incluye un sistema de cifrado de archivos para dar seguridad a los datos en el disco duro.

El Windows 2000 permite que objetos, tales como usuarios y recursos, sean colocados en objetos
contenedores que reciben el nombre de unidades de organización (OU). La autoridad administrativa sobre
cada OU puede delegarse a un usuario o a un grupo. Esta característica permite un control más específico
que el que es posible con Windows NT 4.0.

La versión Professional del Windows 2000 no está diseñada para ser un NOS completo. No provee un
controlador de dominio, servidor DNS, servidor DHCP ni brinda muchos de los servicios que pueden ser
activados en el Windows 2000 Server. El objetivo principal del Windows 2000 Professional es formar parte
de un dominio como un sistema operativo cliente. El tipo de hardware que se puede instalar en este OS es
limitado. El Windows 2000 Professional puede brindar capacidades de servidor limitadas para redes
pequeñas y para redes de par a par. Puede ser un servidor de archivos, un servidor de impresión, un
servidor FTP y un servidor web pero sólo soportará hasta diez conexiones a la vez.

                                                                                                       369
CCNA - Cisco Certified Network Associate                                               MicroCisco - staky

A las características del Windows 2000 Professional, el Windows 2000 Server agrega muchas de las
nuevas funciones específicas de los servidores. También puede operar como servidor de archivos, de
impresión, de web y de aplicaciones. Los Servicios de directorio activo de Windows 2000 Server funcionan
como punto centralizado de administración de usuarios, grupos, servicios de seguridad y recursos de red.
Incluye las capacidades multipropósito necesarias para grupos de trabajo y sucursales, así como para la
implementación de servidores de impresión, de archivos, de páginas web y de comunicación a nivel de
departamentos.

El Windows 2000 Server se utiliza para entornos de pequeñas y medianas empresas. Brinda conectividad
integrada con los sistemas Novell NetWare, UNIX y redes AppleTalk. También puede configurarse como
servidor de comunicaciones para brindar servicios de interconexión mediante líneas telefónicas para
usuarios móviles. El Windows 2000 Advanced Server brinda el soporte adicional de hardware y software
que necesitan las empresas y las redes de gran tamaño.

El Windows .NET Server se desarrolló sobre el núcleo del Windows 2000 Server, pero fue modificado para
proporcionar un sistema seguro y confiable de servidores web y FTP de uso empresarial y así competir con
los sistemas operativos Linux y UNIX. El Windows .NET Server Ofrece los Servicios Web XML a compañías
que requieren de tráfico web de volumen medio a alto.

6.1.6 UNIX, Sun, HP y LINUX
Los orígenes del UNIX
UNIX es el nombre de un grupo de sistemas operativos que tienen sus orígenes en el año 1969 en los
laboratorios Bell. Desde su concepción, el UNIX fue diseñado para soportar usuarios y tareas múltiples. El
UNIX también fue uno de los primeros sistemas operativos que incorporó soporte para los protocolos de
redes conectadas a la Internet. La historia de UNIX, que hasta hoy abarca tres décadas, es complicada
porque muchas compañías y organizaciones han contribuido a su desarrollo.




                                                  Figura 1




                                                  Figura 2

En un principio, el UNIX se escribió en lenguaje de máquina, un conjunto de instrucciones de bajo nivel que
controlan los comandos internos de una computadora en particular. Debido a ello, el UNIX sólo podía
ejecutarse en un tipo específico de computadora. En 1971, Dennis Ritchie creó el lenguaje C. En 1973,
Ritchie y Ken Thompson, un colega programador de los laboratorios Bell, reescribieron los programas del
sistema UNIX en lenguaje C. Como C era un lenguaje de mayor nivel, el UNIX pudo trasladarse a otras
computadoras con mucho menor esfuerzo de programación. La decisión de desarrollar un sistema operativo
portátil probó ser la clave para el éxito del UNIX. Durante los años 70, el UNIX evolucionó a través del
trabajo de los programadores de los laboratorios Bell y de los de distintas universidades, principalmente los
de la Universidad de California en Berkeley. –




370
CCNA - Cisco Certified Network Associate                                               MicroCisco - staky
Cuando el UNIX comenzó a comercializarse por primera vez en los años 80, se utilizó en poderosos
servidores de redes y no en computadoras de escritorio. En la actualidad, existen decenas de versiones
diferentes del UNIX que incluyen entre otros:
     • El UNIX de Hewlett Packard (HP-UX)
     • El UNIX de Berkeley Software Design, Inc. (BSD UNIX), del cual han surgido derivados como el
        FreeBSD
     • El UNIX de Santa Cruz Operation (SCO)
     • El de Sun Solaris
     • El UNIX de IBM (AIX)

El UNIX, en sus diversas formas, continúa afianzándose en su posición como la primera opción para
aplicaciones de misión crítica, cruciales para el funcionamiento de las corporaciones u otras organizaciones.
El UNIX también está integrado estrechamente al TCP/IP. Los protocolos TCP/IP surgieron a partir de UNIX
debido a la necesidad de comunicaciones en LAN y WAN.

El entorno operativo Solaris de Sun Microsystems y su OS base, el SunOS, es una implementación de UNIX
de 64 bits, versátil y de alto rendimiento. El Solaris funciona en una amplia gama de computadoras, desde
equipos personales de tecnología Intel hasta poderosos mainframes y supercomputadoras. En la actualidad,
Solaris es la versión más utilizada del UNIX en el mundo para grandes redes y sitios web de la Internet. Sun
también ha desarrollado la tecnología Java, la cual proclama "Codifique una vez y córralo donde sea (Write
Once, Run Anywhere)".

A pesar de la popularidad del Windows de Microsoft en las LAN corporativas, gran parte de la Internet
funciona sobre poderosos sistemas UNIX. Aunque el UNIX se asocia con frecuencia a hardware costoso y
no es amigable para el usuario, ha habido mejoras recientes, entre ellas la creación de Linux, que han
cambiado dicha imagen.

Orígenes de Linux
En 1991, un estudiante finlandés llamado Linus Torvalds comenzó a trabajar en un sistema operativo para
computadoras con procesador Intel 80386. Torvalds se sintió frustrado por la situación de los sistemas
operativos de escritorio tales como el DOS, y por el costo y las trabas de licenciamiento de los UNIX
comerciales. Torvalds se propuso desarrollar un sistema operativo que fuera como UNIX en su
funcionamiento pero que utilizara un código de software abierto y fuese absolutamente gratis para el
usuario.

El trabajo de Torvalds condujo a un esfuerzo de colaboración mundial para desarrollar el Linux, un sistema
operativo de código fuente abierto que luce y se siente como el UNIX. Para finales de los años 90, el Linux
se había convertido en una alternativa viable de UNIX para los servidores, y de Windows para los ambientes
de escritorio. La popularidad de Linux en las PC de escritorio también ha contribuido al interés en el uso de
otras versiones del UNIX, tales como la FreeBSD y la Solaris de Sun, en equipos de escritorio. En la
actualidad existen versiones de Linux que pueden funcionar en casi cualquier procesador de 32 bits, y hasta
en chips Intel 80386, Motorola 68000, Alpha y PowerPC.

Al igual que con el UNIX, existen numerosas versiones de Linux. Algunas son descargas gratis de la web y
otras se distribuyen comercialmente. Las siguientes son algunas de las versiones más populares de Linux:
     • El Red Hat Linux: distribuido por Red Hat Software
     • El OpenLinux; distribuida por Caldera
     • El Corel Linux
     • El Linux de Slackware
     • El Debian GNU/Linux
     • El SuSE Linux

El Linux es hoy uno de los sistemas operativos más confiables y poderosos del mundo. Por ello, ya ha
hecho avances como una plataforma para usuarios avanzados y en el escenario de los servidores
corporativos. El Linux no es muy utilizado como sistema operativo de escritorio en las empresas. Aunque
cuenta con interfaces gráficas de usuario (GUI) para hacerlo más amigable, la mayoría de los usuarios
encuentran a Linux más difícil de utilizar que el Mac OS o el Windows. En la actualidad, muchas compañías
tales como Red Hat, SuSE, Corel y Caldera se esfuerzan por hacer de Linux un sistema operativo de
escritorio viable. –

Se debe tener en cuenta la disponibilidad de software al implementar Linux en sistemas de escritorio. La
cantidad de programas de uso empresarial es limitada en comparación con el caso de Windows. Sin

                                                                                                        371
CCNA - Cisco Certified Network Associate                                             MicroCisco - staky
embargo, algunos distribuidores proveen programas de emulación de Windows como el WABI y el WINE,
los cuales permiten que muchas de las aplicaciones de Windows se ejecuten sobre Linux. Además,
compañías como Corel están fabricando versiones Linux de sus conjuntos de programas de uso
empresarial y de otros paquetes populares de software.




                         Figura 3                                       Figura 4




                                                Figura 5




                                                Figura 6

Networking con Linux
Las versiones recientes de Linux incorporan componentes de red para conexión a LAN, conexión telefónica
con la Internet o con redes remotas.. De hecho, los protocolos TCP/IP están integrados al kernel del Linux
en lugar de estar implementados como un subsistema separado.

Algunas de las ventajas del Linux como sistema operativo de escritorio y como cliente de red son las
siguientes:
    • Es un verdadero sistema operativo de 32 bits.
    • Soporta tareas múltiples aisladas y memoria virtual.
    • El código fuente es abierto (open source) y por lo tanto está disponible para cualquiera que desee
        ampliarlo y mejorarlo.




372
CCNA - Cisco Certified Network Associate                                               MicroCisco - staky
6.1.7 Apple
Las computadoras Apple Macintosh fueron diseñadas para facilitar su conexión a redes en situaciones de
grupos de trabajo par a par. Las interfaces de red se incluyen como parte del hardware original de fábrica y
los componentes de networking están incorporados al sistema operativo Macintosh. Están disponibles
adaptadores para redes Ethernet y Token Ring para las Macintosh.

Las computadoras Macintosh, o Macs, son populares en muchos departamentos gráficos de empresas y en
instituciones educativas. Las Macs pueden conectarse entre ellas en grupos de trabajo y pueden tener
acceso a servidores AppleShare de archivos. También pueden conectarse a LAN de PC que incluyan
servidores Microsoft, NetWare o UNIX.




                              Figura 1                               Figura 2

El Mac OS X (10)
El sistema operativo Mac OS X de Macintosh a veces recibe el nombre de Apple System 10.

Algunas de las características del Mac OS X se observan en su interfaz de usuario o GUI, llamada Aqua. La
GUI Aqua luce como una combinación entre la GUI del Microsoft Windows XP y la X-windows del Linux. El
Mac OS X está diseñado para ofrecer funciones para computadoras de uso en el hogar tales como
navegación por Internet, edición fotográfica y de videos, y juegos, a la vez que continúa brindando
características que proveen de poderosas herramientas adaptables que los profesionales de IT exigen de
un sistema operativo.

El Mac OS X es totalmente compatible con las versiones anteriores de los sistemas operativos Macintosh. El
Mac OS X provee una nueva característica que permite la conectividad a redes AppleTalk así como a redes
Windows. El núcleo central del Mac OS X recibe el nombre de Darwin. El Darwin es un poderoso sistema
basado en UNIX el cual brinda estabilidad y rendimiento. Estas mejoras proveen al Mac OS X de
capacidades de memoria protegida, tareas múltiples aisladas , administración avanzada de la memoria y
multiprocesamiento simétrico. Esto hace del Mac OS X un formidable competidor entre los sistemas
operativos.

6.1.8 Concepto de servicio en los servidores
Los NOS están diseñados para proveer procesos de red a los clientes. Los servicios de red incluyen
servidores web, el compartir archivos, intercambiar correo electr      nico, los servicios de directorio, de
administración remota y los servicios de impresión. La administración remota es un servicio poderoso que
permite a los administradores configurar sistemas en red en lugares lejanos. Es importante comprender que
estos procesos de red se denominan "servicios" en Windows 2000 y "daemons" en UNIX y Linux. Todos los
procesos de red proveen las mismas funciones, pero la forma en que se cargan e interactúan con el NOS es
diferente en cada sistema operativo.

Según cada NOS en particular, algunos de estos procesos claves de red pueden ser habilitados durante
una instalación por defecto. Los procesos de red más populares se apoyan en el conjunto de protocolos
TCP/IP. Como el TCP/IP es un conjunto de protocolos abierto y bien conocido, los servicios que se basan
en TCP/IP son vulnerables a rastreos no autorizados y ataques malintencionados. Los Ataques de negación
de servicio (DoS), los virus de computadora y los gusanos de Internet de rápida distribución han forzado a
los creadores de NOS a reevaluar cuáles servicios de red se deben habilitar de forma automática.




                                                                                                       373
CCNA - Cisco Certified Network Associate                                               MicroCisco - staky




                                                  Figura 1




                                                  Figura 2




                                                  Figura 3

Las versiones recientes de los NOS populares, tales como el Windows 2000 y el Red Hat Linux 7, restringen
la cantidad de servicios de red que se habilitan por defecto. Al instalar un NOS, los servicios de red claves
deben habilitarse de forma manual.

Cuando un usuario decide imprimir en un entorno de impresión en red, la tarea se envía a la cola
correspondiente a la impresora elegida. Las colas de impresión ordenan los trabajos entrantes y los
atienden siguiendo el esquema FIFO, "primero en entrar, primero en salir". Cuando se agrega un trabajo a la
cola, se le coloca al final de la lista de espera y es el último en imprimirse. El tiempo de espera para la
impresión a veces puede ser prolongado, en función del tamaño de los trabajos de impresión que se
encuentren adelante en la cola. Un servicio de impresión en red proporciona a los administradores del
sistema las herramientas necesarias para administrar un gran número de trabajos de impresión que se
enrutan a través de la red. Esto incluye la capacidad de asignar prioridades, suspender temporalmente e
inclusive eliminar los trabajos de impresión en la cola.

Compartir archivos
La capacidad de compartir archivos en una red es un importante servicio de red. Hoy en día existen muchos
protocolos y aplicaciones para compartir archivos. Dentro de una red casera o corporativa, los archivos se
comparten generalmente mediante Windows File Sharing o el protocolo NFS. En tales entornos, los
usuarios finales podrían no necesitar saber si un archivo dado se encuentra en un disco duro local o en un
servidor remoto. Al usar Windows File Sharing y NFS los usuarios pueden fácilmente trasladar, crear y
borrar archivos en directorios remotos.



374
CCNA - Cisco Certified Network Associate                                                  MicroCisco - staky
FTP
Muchas organizaciones hacen que los archivos estén disponibles para empleados remotos, clientes y para
el público general mediante el protocolo FTP. Los servicios FTP se ofrecen al público en conjunto con los
servicios web. Por ejemplo, un usuario puede navegar por un sitio web, leer acerca de una actualización de
un software en una página web y luego descargar dicha actualización mediante FTP. Las compañías de
menor tamaño pueden utilizar un único servidor para proveer los servicios FTP y HTTP, mientras que
compañías de mayor tamaño podrían elegir utilizar servidores FTP dedicados.

Aunque los clientes FTP deben registrarse en el servidor, muchos servidores FTP están configurados para
permitir el acceso anónimo. Cuando los usuarios se conectan de forma anónima, no necesitan tener una
cuenta de usuario en el sistema. El protocolo FTP permite que los usuarios puedan cargar archivos al
servidor así como cambiarles el nombre o borrarlos. Los administradores deben ser cuidadosos al configurar
los niveles de acceso de un servidor FTP.

El FTP es un protocolo orientado a sesión. Los clientes deben abrir una sesión en la capa de aplicaciones
con el servidor y luego realizar una acción como una descarga o una carga por ejemplo. Si la sesión del
cliente permanece inactiva durante un cierto tiempo, el servidor desconecta al cliente. Este lapso de
inactividad recibe el nombre de tiempo de espera. La duración del tiempo de espera del FTP varía según el
software.

Servicios web
La World Wide Web es el servicio de red más notorio. En menos de una década, la World Wide Web se ha
convertido en una red global de información, comercio, educación y entretenimiento. Millones de
compañías, organizaciones e individuos mantienen sitios web en la Internet. Los sitios web son conjuntos de
páginas web almacenadas en un servidor o grupo de servidores.

La World Wide Web se basa en el modelo cliente-servidor. Los clientes solicitan establecer sesiones TCP
con servidores web. Una vez establecida la sesión, un cliente puede solicitar datos al servidor. Las
peticiones del cliente y las transferencias del servidor son regidas por el protocolo HTTP. El software del
cliente de la web incluye navegadores de interfaz gráfica tales como el Netscape Navigator y el Internet
Explorer.

Las páginas web se alojan en computadoras que ejecutan el software de servicios web. Los dos paquetes
de software para servidores web más comunes son el Microsoft Internet Information Services (IIS) y el
Apache Web Server. El Microsoft IIS funciona sobre plataformas Windows y el Apache Web Server funciona
sobre plataformas UNIX y Linux. Están disponibles paquetes de software de servicios web para casi todos
los sistemas operativos vigentes hoy en día.

DNS
El protocolo DNS traduce un nombre de Internet, como por ejemplo "www.cisco.com", en una dirección IP.
Muchas aplicaciones se apoyan en los servicios de directorio que provee el DNS para esta tarea. Todos lo
navegadores de web, los programas de correo electrónico y los programas de transferencia de archivos
utilizan nombres para identificar a los sistemas remotos. El protocolo DNS permite que estos clientes
soliciten a los servidores DNS de la red la traducción de dichos nombres a direcciones IP. Las aplicaciones
pueden entonces utilizar dichas direcciones para enviar sus mensajes. Sin este servicio de directorios de
búsqueda, la Internet sería casi imposible de usar.

DHCP
El objetivo del protocolo DHCP es permitir que las computadoras individuales de una red IP reciban su
configuración TCP/IP de uno o varios servidores DHCP. Los servidores DHCP no tienen información acerca
de las computadoras individuales en la red hasta que reciben una solicitud de ellas. El objetivo global de
este esquema es reducir el trabajo necesario para administrar una red IP de gran tamaño. La unidad de
información más significativa que se distribuye de esta forma es la dirección IP, la cual identifica a cada host
en la red. El DHCP también permite la captura y la renovación automática de las direcciones IP mediante un
mecanismo de uso temporal. Este mecanismo asigna una dirección IP durante un tiempo específico, luego
la libera y asigna al host una nueva dirección IP. El protocolo DHCP hace estas funciones mediante un
servidor DHCP, el cual reduce significativamente el tiempo de administración del sistema.




                                                                                                           375
CCNA - Cisco Certified Network Associate                                            MicroCisco - staky
6.2 Administración de red
6.2.1 Introducción a la administración de redes
A medida que una red evoluciona y crece, se convierte en un recurso cada vez más indispensable y crítico
para la organización.   A medida que los usuarios disponen de más recursos en la red, la red se vuelve
más compleja y su mantenimiento se torna más complicado. La pérdida de los recursos de la red y el bajo
rendimiento son el resultado de una mayor complejidad y son inaceptables para los usuarios.          Los
encargados de la red deben administrarla de forma activa, diagnosticar los problemas, evitar que se
produzcan incidentes y brindar a los usuarios el mejor rendimiento de la red. Llega un momento en el que
las redes se vuelven demasiado grandes para ser administradas sin herramientas automatizadas.




                                                  Figura 1




                                                  Figura 2

La administración de redes incluye las siguientes tareas:
    • Monitoreo de la disponibilidad de la red.
    • Mejoras en la automatización.
    • Monitoreo del tiempo de respuesta.
    • Proveer funciones de seguridad.
    • Re-enrutamiento del tráfico.
    • Capacidades de restauración.
    • Registro de usuarios.

Las fuerzas que impulsan la administración de redes se muestran en la Figura              y se explican a
continuación:
    • Control de los activos empresariales: si los recursos de una red no se controlan de forma
        efectiva, no proporcionarán los resultados exigidos por los procesos gerenciales.



376
CCNA - Cisco Certified Network Associate                                             MicroCisco - staky
   •   Control de la complejidad: con el crecimiento masivo del número de componentes, usuarios,
       interfaces, protocolos y proveedores de equipos, la pérdida de control de la red y de sus recursos
       amenaza los procesos gerenciales.
   •   Mejor nivel de servicio: los usuarios esperan un nivel de servicio igual o mejor a medida que crece
       la red y que aumente la distribución de los recursos.
   •   Equilibrio de las diversas necesidades: los usuarios deben poder contar con diversas
       aplicaciones a un nivel de servicio dado, con requisitos específicos en cuanto a rendimiento,
       disponibilidad y seguridad.
   •   Reducción de las interrupciones del servicio: garantizar una alta disponibilidad de los recursos
       mediante un adecuado diseño redundante.
   •   Control de costos: monitorear y controlar la utilización de los recursos a fin de satisfacer las
       necesidades del usuario a un costo razonable.




                                                Figura 3




                                                Figura 4

La Figura   presenta algunos términos básicos relacionados con la administración de redes.

6.2.2 Modelo OSI y modelo de administración de redes
La Organización de Estándares Internacionales (ISO) creó una comisión para crear un modelo de
administración de redes, bajo la dirección del grupo OSI.

Este modelo consta de cuatro partes:
    • Organizacional.
    • Informativo.
    • Comunicacional.
    • Funcional.

Esta es una visión de arriba hacia abajo de la administración de redes, dividida en cuatro submodelos y
reconocida por el estándar OSI.

El submodelo Organizacional           describe los componentes de la administración de redes tales como
administrador, agente y otros, y sus interrelaciones. La estructura de estos componentes conduce a
distintos tipos de arquitectura, los cuales se tratarán más adelante.

                                                                                                     377
CCNA - Cisco Certified Network Associate                                              MicroCisco - staky




                                                 Figura 1




                                                 Figura 2

El submodelo Informativo trata de la estructura y almacenamiento de la información relativa a la
administración de la red.  Esta información se guarda en una base de datos la cual recibe el nombre de
Base de datos de información sobre administración (MIB). La ISO definió la estructura de la información de
administración (SMI) para especificar la sintaxis y la semántica de la información sobre administración que
se guarda en la MIB. Más adelante se hablará de las MIB y la SMI en más detalle.




                                                 Figura 3

El submodelo Comunicacional trata de la forma como se comunican los datos de administración en el
proceso agente-administrador.     Atiende lo relacionado con el protocolo de transporte, el protocolo de
aplicaciones y los comandos y respuestas entre pares.




                                                 Figura 4

El submodelo Funcional atiende las aplicaciones de administración de redes que residen en la estación de
administración de la red (NMS).       El modelo de administración de redes OSI distingue cinco áreas
funcionales y a veces recibe el nombre de modelo FCAPS:
    • Falla
    • Configuración
    • Responsabilidad
    • Rendimiento

378
CCNA - Cisco Certified Network Associate                                               MicroCisco - staky
    •   Seguridad




                                                  Figura 5

Este modelo de administración de redes ha ganado una amplia aceptación por parte de los proveedores,
como una forma útil de describir los requisitos de cualquier sistema de administración de red.

6.2.3 Estándares SNMP y CMIP
Para permitir la interoperabilidad de la administración en las distintas plataformas de red, se han creado
estándares de administración de redes para que los proveedores puedan implementarlos y cumplirlos.
Existen dos estándares principales:
    • El Protocolo simple de administración de red (SNMP) – Comunidad IETF
    • El Protocolo de información de administración común – Comunidad de las telecomunicaciones.




                                                  Figura 1

El SNMP en realidad se refiere a un conjunto de estándares para la administración de redes el cual incluye
un protocolo, una especificación de la estructura de la base de datos y un conjunto de objetos de datos. El
SNMP se adoptó como estándar para las redes TCP/IP en 1989 y se hizo muy popular. En 1993 se adoptó
una actualización conocida como el SNMP versión 2c (SNMPv2c). El SNMPv2c brinda soporte a las
estrategias administrativas distribuidas y centralizadas e incluía mejoras en la estructura de la información
de administración (SMI), las operaciones de protocolo, la arquitectura administrativa y la seguridad. Se
diseñó para operar en redes basadas tanto en OSI como en TCP/IP. El SNMPv3 surgió después. Para
resolver las limitaciones del SNMPv1 y el SNMPv2c, el SNMPv3 brinda acceso seguro a las MIB mediante
la autenticación y el cifrado de los paquetes que viajan por la red. El CMIP es un protocolo OSI de
administración de redes creado y estandarizado por la ISO para el monitoreo y control de redes
heterogéneas.

6.2.4 Operación del SNMP
El SNMP es un protocolo de la capa de aplicación diseñado para facilitar el intercambio de la información de
administración entre los dispositivos de red. Al usar el SNMP para tener acceso a los datos de información
de administración, tales como los paquetes enviados a una interfaz cada segundo o el número de
conexiones TCP abiertas, los encargados de las redes pueden administrar más fácilmente el rendimiento a
fin de encontrar y resolver los problemas en las redes.

El SNMP es en la actualidad el protocolo más popular para la administración de redes corporativas,
universitarias y de investigación.


                                                                                                        379
CCNA - Cisco Certified Network Associate                                             MicroCisco - staky
La actividad de estandarización continúa aun cuando los proveedores desarrollan y lanzan al mercado
aplicaciones administrativas novedosas basadas en el SNMP. El SNMP es un protocolo sencillo, aunque su
conjunto de funciones es lo suficientemente poderoso como para manejar los difíciles problemas
relacionados con la administración de redes heterogéneas.

El submodelo Organizacional para la administración de redes basada en el SNMP incluye cuatro elementos:
    • Estación de administración (NMS)
    • Agente de administración
    • Datos de información de administración
    • Protocolo de administración de red

La NMS es generalmente una sola estación de trabajo independiente, pero puede implementarse entre
varios sistemas. Incluye un conjunto de programas los cuales se denominan la Aplicación de administración
de redes (NMA). La NMA incluye una interfaz de usuario que permite a los administradores autorizados la
administración de la red. Responde a los comandos del usuario y emite comandos a los agentes de
administración en toda la red. Estos últimos son plataformas y dispositivos claves de la red, otros hosts,
routers, puentes y hubs, equipados con SNMP a fin de que puedan ser administrados. Responden a
peticiones de información y a peticiones de acción por parte de la NMS, tales como peticiones de sondeo, y
pueden proporcionar a la NMS información importante pero no solicitada tales como las notificaciones de
incidentes conocidas como traps. Toda la información de administración de un agente en particular se
guarda en la base de datos de información de administración de dicho agente. Un agente puede realizar el
seguimiento de:
     • Cantidad y estado de sus circuitos virtuales.
     • Cantidad recibida de ciertos tipos de mensajes de error.
     • Cantidad de bytes y de paquetes que entran y salen del dispositivo.
     • Longitud máxima de la cola de entrada para los routers y otros dispositivos de internetworking.
     • Mensajes de broadcast enviados y recibidos.
     • Interfaces de red que se desactivan y que se activan.

La NMS realiza la función de monitoreo mediante la recuperación de los datos de la MIB. La NMS puede
hacer que se inicie una acción en un agente. La comunicación entre el administrador y el agente se realiza
mediante un protocolo de administración de la red de la capa de aplicaciones. El SNMP utiliza el Protocolo
de datagrama de usuario (UDP) y se comunica mediante los puertos 161 y 162. Actúa mediante un
intercambio de mensajes. Los tipos de mensajes más comunes son tres:
     • Get (Obtener): permite a la estación administrativa recuperar el valor de los objetos de la MIB
        correspondientes al agente.
     • Set (Establecer): permite a la estación administrativa establecer el valor de los objetos de la MIB
        correspondientes al agente.
     • Trap: permite al agente notificar de eventos significativos a la estación administrativa.




                                                Figura 1

Este modelo se conoce como un modelo de dos niveles. Sin embargo, este modelo considera que todos
los elementos de la red se pueden administrar mediante SNMP. Ese no es siempre el caso ya que algunos


380
CCNA - Cisco Certified Network Associate                                              MicroCisco - staky
dispositivos cuentan con una interfaz de administración propietaria. En esos casos se requiere de un
modelo de tres niveles.      Un administrador de redes que desee obtener información o controlar ese
dispositivo propietario se comunica con un agente intermediario. El agente intermediario traduce entonces
esta petición SNMP del administrador a la forma adecuada para el dispositivo en cuestión y utiliza el
protocolo de administración propietario que sea apropiado para comunicarse con el dispositivo. Las
respuestas del dispositivo hacia el agente intermediario se traducen en mensajes SNMP y se envían de
vuelta al administrador.




                                                 Figura 2

Las aplicaciones administrativas de red a menudo descargan parte de la funcionalidad administrativa en una
sonda RMON (de monitoreo remoto). La sonda RMON recoge información de administración a nivel local y
el administrador de la red recupera periódicamente un resumen de dicha información.

La NMS es una estación de trabajo común que ejecuta un sistema operativo típico. Cuenta con una gran
cantidad de RAM para guardar todas las aplicaciones administrativas que funcionan simultáneamente. En
ella se ejecuta una pila convencional de protocolos de red, como TCP/IP. Las aplicaciones administrativas
de la red se apoyan en el sistema operativo del host y en su arquitectura de comunicaciones. Ejemplos de
aplicaciones administrativas de red son la Ciscoworks2000, la HP Openview y el SNMPv2c.




                                                    Figura 3
Como ya se ha mencionado, el administrador puede ser una estación de trabajo independiente centralizada
que envía peticiones a todos los agentes, sin tener en cuenta dónde están ubicados.            En una red
distribuida, una arquitectura descentralizada resulta más apropiada, al proveer una NMS local para cada red

                                                                                                      381
CCNA - Cisco Certified Network Associate                                              MicroCisco - staky
local. Estas NMS distribuidas pueden actuar de acuerdo a una arquitectura cliente-servidor, en la que una
NMS actúa como un servidor maestro y las otras como clientes. Los clientes envían sus datos al servidor
maestro para que éste centralice su almacenamiento.       Una alternativa es que todas las NMS distribuidas
tengan responsabilidades similares, cada una con sus bases de datos de administración propias, de modo
que la información de administración se distribuya de par a par entre las NMS.




                                                 Figura 4




                                                 Figura 5




                                                 Figura 6


382
CCNA - Cisco Certified Network Associate                                               MicroCisco - staky
6.2.5 Estructura de la información de administración y de las MIB
Las MIB se utilizan para guardar información estructurada que representa los elementos de la red y sus
atributos. La estructura en sí está definida por un estándar llamado SMI, el cual define los tipos de datos
que se pueden utilizar para guardar un objeto, cómo se les da nombre a dichos objetos y cómo se codifican
para su transmisión a través de la red.




                                                  Figura 1




                                                  Figura 2

Las MIB son depósitos muy estructuradas de información sobre los dispositivos. Existen muchas MIB
estándar, pero son más numerosas las MIB propietarias utilizadas para administrar los dispositivos de los
diversos proveedores. La MIB original constaba de ocho grupos diferentes que totalizan 114 objetos
administrados. Se agregaron grupos adicionales al definir la MIB-II, la cual reemplaza hoy en día a la MIB-I.

Todos los objetos administrados en el entorno SNMP se encuentran dispuestos en una estructura jerárquica
también conocida como de árbol. Los objetos que representan las hojas de los árboles, que son los
elementos que aparecen en la parte inferior del diagrama, son los objetos administrados propiamente
dichos. Cada objeto administrado representa algún recurso, actividad o información relativa que se debe
administrar. Un identificador único del objeto, el cual es un número en notación punteada, identifica a cada


                                                                                                        383
CCNA - Cisco Certified Network Associate                                              MicroCisco - staky
uno de los objetos administrados. Cada identificador de objeto es descrito mediante la notación de sintaxis
abstracta (ASN.1).

El SNMP utiliza estos identificadores de objeto para identificar las variables de la MIB a recuperar o
modificar. Los objetos de dominio público, no propietarios, se describen en las MIB introducidas en la
correspondiente solicitud de comentarios (RFC). Es posible encontrarlas en: http://www.ietf.org

Se insta a todos los proveedores a hacer públicas sus definiciones de MIB. Una vez otorgado el código de
empresa, el proveedor es responsable de crear y mantener los sub-árboles.

6.2.6 Protocolo SNMP
Los agentes son funciones de software incorporados a la mayoría de los dispositivos de red como por
ejemplo los routers, switches, hubs administrados, impresoras y servidores.    Son responsables de
procesar las solicitudes SNMP del administrador. También son responsables de ejecutar las rutinas que
mantienen las variables, según se definen en las diversas MIB que soportan.




                                                 Figura 1




                                                 Figura 2


384
CCNA - Cisco Certified Network Associate                                                MicroCisco - staky
El SNMP facilita la interacción entre el administrador y los agentes. El término "sencillo" en "Protocolo
Sencillo de Administración de Redes" (SNMP) viene del número restringido de tipos de mensajes que
forman parte de la especificación de protocolo inicial. La estrategia fue establecida para facilitar a los
programadores la creación de capacidades de administración en los dispositivos de red. La especificación
de protocolo inicial se conoce como SNMPv1 (versión 1).

Los tipos de mensajes SNMP que emite la NMS son tres. Ellos son GetRequest, GetNextRequest y
SetRequest.   El agente acusa recibo de los tres mensajes en forma de un mensaje GetResponse. Un
agente puede emitir un mensaje Trap en respuesta a un incidente que afecte a la MIB y a los recursos
subyacentes.

El desarrollo del SNMPv2c buscó resolver las limitaciones del SNMPv1. Las mejoras más notables fueron la
introducción del tipo de mensaje GetBulkRequest y la adición de contadores de 64 bits a la MIB. El
recuperar información mediante GetRequest y GetNextRequest era un método ineficiente para recolectar la
información. En el SNMPv1 sólo se podía solicitar una variable a la vez. El tipo de mensaje GetBulkRequest
soluciona esta debilidad ya que solicita más información con una sola petición. En segundo lugar, los
contadores de 64 bits resolvieron el problema del rápido reinicio de los contadores, especialmente con los
enlaces de mayor velocidad como Gigabit Ethernet.

A la entidad de administración también se la conoce como el administrador o NMS.      Es responsable de
solicitar información al agente. Las solicitudes se basan en peticiones muy específicas. El administrador
procesa la información recuperada de diversas maneras. Puede llevarse un registro de la información
recuperada para su análisis posterior, puede mostrarse mediante un programa de graficación o puede
compararse con valores preconfigurados para comprobar si se ha cumplido con alguna condición en
particular.




                                                  Figura 3

No todas las funciones de administración se basan en la recuperación de datos. También está la capacidad
de efectuar cambios en un valor en el dispositivo administrado. Esta característica le permite al
administrador configurar un dispositivo administrado mediante el SNMP.

La interacción entre el administrador y el dispositivo administrado introduce tráfico en la red. Se debe tener
cuidado al introducir administradores en la red. Las estrategias agresivas de monitoreo pueden afectar
negativamente el rendimiento de la red. La utilización del ancho de banda será mayor y también puede ser
un problema en los entornos WAN. El monitoreo tiene además un impacto en el rendimiento de los
dispositivos monitoreados, ya que se ocupan de procesar las peticiones del administrador. Este
procesamiento no debe tomar precedencia sobre los servicios de producción.




                                                                                                         385
CCNA - Cisco Certified Network Associate                                              MicroCisco - staky
La regla general es que se debe solicitar la mínima cantidad de información con la menor frecuencia
posible. Se debe determinar cuáles son los dispositivos y enlaces más críticos y que tipo de información se
requiere.

El SNMP utiliza el protocolo de datagrama de usuario (UDP) como protocolo de transporte. Como el UDP no
está orientado a conexiones y no es confiable, es posible que se pierdan mensajes a nivel del SNMP. El
SNMP en sí mismo no cuenta con mecanismos que garanticen la entrega de los mensajes, de modo que la
aplicación que utiliza SNMP está a cargo de resolver las pérdidas de mensajes.

Cada mensaje SNMP contiene una cadena de texto no cifrado denominada cadena de comunidad. La
cadena de comunidad se utiliza como una contraseña para restringir el acceso a los dispositivos
administrados. El SNMPv3 busca resolver los problemas de seguridad que surgen de la transmisión de la
cadena de comunidad en texto no cifrado.




                                                 Figura 4




                                                 Figura 5

386
CCNA - Cisco Certified Network Associate                                            MicroCisco - staky
Una muestra de cómo es la apariencia de un mensaje SNMPv2c se puede ver en la Figura               . Una
presentación detallada del protocolo se encuentra en el estándar RFC1905 de la Internet.

El hecho de que la cadena de comunidad no esté cifrada no será sorpresa para alguien que haya estudiado
el conjunto de protocolos IP. Todos los campos especificados en dicho conjunto de protocolos usan texto
sin cifrar, excepto en lo relativo a las especificaciones de cifrado y la autenticación de seguridad.

La cadena de comunidad creó una previsión en el estándar hasta que el grupo de trabajo de SNMPv2 pudo
ratificar los mecanismos de seguridad. Se encargó ese desarrollo al grupo de trabajo del SNMPv3. Todas
las aplicaciones de administración basadas en el SNMP necesitan configurarse para utilizar las cadenas de
comunidad apropiadas. Es frecuente que algunas organizaciones cambien los valores de la cadena de
comunidad para reducir el riesgo de actividades malintencionadas que hacen uso no autorizado del servicio
SNMP.

A pesar de la debilidad asociada con la autenticación a nivel de comunidad, las estrategias de
administración aun se basan en el SNMPv1. Los dispositivos Cisco soportan los tipos de mensaje del
SNMPv3 y sus capacidades aumentadas de seguridad, pero la mayoría de las aplicaciones administrativas
del software no soportan el SNMPv3.




                                                Figura 6

El SNMPv3 permite la convivencia de múltiples modelos de seguridad.




                                                Figura 7

                                                                                                     387
CCNA - Cisco Certified Network Associate                                                  MicroCisco - staky
6.2.7 Configuración del SNMP
Para que la NMS se comunique con los dispositivos de red, éstos deben habilitar el SNMP y configurar sus
cadenas de comunidad. Estos dispositivos se configuran mediante los comandos que se describen en los
párrafos a continuación.




                                                    Figura 1

Permite más de una cadena de sólo-lectura. En la mayoría de los sistemas dicha cadena de comunidad es
pública por defecto. No se recomienda utilizar el valor por defecto en redes corporativas. Para establecer la
cadena de comunidad de sólo-lectura que utilizará el agente, utilice el siguiente comando:

Router(config)#snmp-server community string ro

    •     String : la cadena de comunidad que actúa como contraseña y le da acceso al protocolo SNMP.
    •     ro: (Opcional) especifica el acceso en modo sólo-lectura. Las estaciones de administración
          autorizadas sólo pueden recuperar objetos MIB.

Soporta más de una cadena de lectura-escritura. Todos los objetos SNMP permiten el acceso a la escritura.
En la mayoría de los sistemas esta cadena de comunidad es privada por defecto. No se recomienda utilizar
el valor por defecto en redes corporativas. Para establecer la cadena de comunidad de lectura-escritura que
utilizará el agente, utilice el siguiente comando:

Router(config)#snmp-server community string rw

    •     rw: (Opcional) Especifica el acceso de lectura-escritura. Las estaciones de administración
          autorizadas pueden tanto recuperar como modificar los objetos MIB.

Existen diversas cadenas que pueden ser utilizadas para especificar la ubicación de un dispositivo
administrado y el contacto principal en relación a dicho dispositivo.

Router(config)#snmp-server locationtext
Router(config)#snmp-server contact text

      •   location text : Cadena que indica la información acerca de la ubicación del dispositivo en el sistema.
      •   contact text : Cadena que indica la información acerca del contacto principal en relación a dicho
          dispositivo.

Estos valores se guardan en los objetos MIB sysLocation y sysContact.

6.2.8 RMON
El RMON es un gran paso hacia la administración de redes interconectadas. Define una MIB de monitoreo
remoto la cual complementa a la MIB-II y provee información vital sobre la red al administrador de redes. La


388
CCNA - Cisco Certified Network Associate                                              MicroCisco - staky
característica más notable del RMON es que a pesar de que es sólo una sencilla especificación de una MIB,
sin cambios en el protocolo SNMP subyacente, brinda una importante expansión en la funcionalidad del
SNMP.




                                                 Figura 1

Con la MIB-II, el administrador de la red puede obtener información que es exclusivamente particular de los
dispositivos individuales. Suponga una LAN con un número de dispositivos conectados, cada uno con un
agente SNMP. Un administrador SNMP puede conocer la cantidad de tráfico que entra y sale de cada
dispositivo, pero con la MIB-II no puede conocer fácilmente la información acerca del tráfico global de la
LAN.




                                                 Figura 2

La administración de redes en entornos de redes interconectadas requiere por lo general de un monitor por
cada subred.

El estándar RMON se designaba originalmente como IETF RFC 1271, hoy conocido como la RFC 1757, y
se diseñó para proporcionar el monitoreo y diagnóstico proactivo de redes distribuidas. Los dispositivos de
monitoreo, llamados agentes o sondas, en segmentos críticos de la red permiten la creación de alarmas
definidas por el usuario y la recolección de gran cantidad de estadísticas vitales mediante el análisis de
cada trama en un segmento.

El estándar RMON divide las funciones de monitoreo en nueve grupos para soportar las topologías de
Ethernet y agrega un décimo grupo en la RFC 1513 para los parámetros que son exclusivos de Token Ring.
El estándar RMON se creó para ser implementada según una arquitectura de computación distribuida,
donde los agentes y las sondas se comunican con una estación central de administración, un cliente, por
medio del SNMP. Estos agentes han definido estructuras MIB para los nueve o diez grupos RMON Token
Ring y Ethernet, lo que permite la interoperabilidad entre los diversos proveedores de herramientas de
diagnóstico basadas en RMON. Los grupos RMON se definen como:


                                                                                                       389
CCNA - Cisco Certified Network Associate                                               MicroCisco - staky




                                                 Figura 3

   •   Grupo de estadísticas: lleva las estadísticas de errores y de utilización para la subred o segmento
       que se monitorea. Unos ejemplos son la utilización de ancho de banda, broadcast, multicast,
       alineación de CRC, fragmentos entre otros.
   •   Grupo de historial: conserva muestras estadísticas periódicas del grupo de estadística y las
       almacena para su posterior recuperación. Unos ejemplos son la utilización, el recuento de errores y
       el recuento de paquetes.
   •   Grupo de alarma: permite que el administrador establezca un intervalo y umbral de muestreo para
       cualquier elemento que registre el agente. Unos ejemplos son los valores absolutos o relativos y
       umbrales ascendentes y descendentes.
   •   Grupo de hosts: define la medición de los distintos tipos de tráfico desde y hacia los hosts
       conectados a la red. Unos ejemplos son paquetes enviados o recibidos, bytes enviados o recibidos,
       errores y paquetes de multicast y broadcast.
   •   Grupo Host TopN: proporciona un informe de los hosts TopN que se basa en las estadísticas del
       grupo host.
   •   Grupo de matriz de tráfico: almacena los errores y las estadísticas de utilización para pares de
       nodos que se comunican en la red. Unos ejemplos son errores, bytes y paquetes.
   •   Grupo de filtro: un software de filtro el cual genera una corriente de paquetes a partir de las tramas
       que coinciden con el patrón especificado por el usuario.
   •   Grupo de captura de paquetes: define cómo los paquetes que coinciden con los criterios del filtro
       se guardan internamente en la memoria buffer.
   •   Grupo de incidentes: permite que se lleve un registro de los incidentes, también llamado
       generación de traps, junto con la fecha y hora en la cual se produjeron. Unos ejemplos son los
       informes confeccionados según el tipo de alarma.

6.2.9 Syslog
El programa de registro syslog de Cisco se basa en el programa syslog de UNIX. En general, los sucesos
del sistema se registran en la consola del sistema a menos que no esté activa. El programa syslog es un

390
CCNA - Cisco Certified Network Associate                                                   MicroCisco - staky
mecanismo para las aplicaciones, procesos y el sistema operativo de los dispositivos de Cisco el cual
permite informar acerca de condiciones de error y de actividad. El protocolo syslog se utiliza para que los
dispositivos Cisco puedan enviar mensajes no solicitados a una estación de administración de la red.

Cada mensaje de syslog registrado está asociado a una marca horaria, un equipo, una severidad y un
mensaje textual de registro. Estos mensajes son a veces el único medio para diagnosticar las fallas de un
dispositivo.




                                                    Figura 1

El nivel de severidad indica la importancia del mensaje de error. Existen ocho niveles de severidad, entre
el 0 y el 7. El nivel 0 (cero) es el más crítico y el nivel 7 es el menos crítico. Los niveles son los siguientes:

0 Emergencias
1 Alertas
2 Crítico
3 Errores
4 Advertencias
5 Notificaciones
6 Informativo
7 Depuración

Los campos de equipo y nivel de severidad se utilizan para procesar los mensajes. Los niveles 0 (cero) a 7
identifican tipos de equipos a efectos del procesamiento particular de los mensajes de registro. El IOS de
Cisco establece por defecto el nivel de severidad 6. Este ajuste es configurable.




                                                    Figura 2

Para que la NMS pueda recibir y hacer el registro de los mensajes del sistema provenientes de un
dispositivo, este último debe tener configurado el syslog. A continuación se da una breve descripción de
los comandos que se usan para configurar estos dispositivos.

Para permitir el registro a todos los destinos soportados:


                                                                                                             391
CCNA - Cisco Certified Network Associate                                             MicroCisco - staky

Router(config)#logging on
Para enviar mensajes de registro a un host de un servidor syslog, como por ejemplo CiscoWorks2000:
Router(config)#logginghostname | ip address
Para establecer el nivel de severidad del registro en el nivel 6, Informativo:
Router(config)#logging trap informational
Para incluir una marca horaria con el mensaje de syslog:
Router(config)#service timestamps log datetime

Resumen
Se debe haber obtenido una comprensión adecuada de los siguientes puntos clave:
    • Funciones de una estación de trabajo y de un servidor.
    • El papel de los diversos equipos en un entorno cliente/servidor.
    • El desarrollo de los Sistemas operativos para networking (NOS).
    • Generalidades sobre las distintas plataformas Windows.
    • Generalidades sobre algunas de las alternativas a los sistemas operativos Windows.
    • Razones para la administración de redes.
    • Las capas del modelo de administración de redes y el modelo OSI.
    • Tipos y aplicación de las herramientas de administración de redes.
    • El papel que el SNMP y el CMIP desempeñan en el monitoreo de las redes.
    • Cómo el software de administración recopila información y lleva un registro de los problemas.
    • Cómo recopilar informes acerca del desempeño de la red.




392

CCNA parte 3 y 4 español

  • 2.
    CCNA - CiscoCertified Network Associate MicroCisco - staky 1
  • 3.
    CCNA - CiscoCertified Network Associate MicroCisco - staky 2
  • 4.
    CCNA - CiscoCertified Network Associate MicroCisco - staky Módulo 1: Introducción al enrutamiento sin clase Descripción general Los administradores de red deben anticipar y manejar el crecimiento físico de las redes. Es posible que esto signifique la compra o el alquiler de otro piso del edificio para colocar los nuevos equipos de red como por ejemplo bastidores, paneles de conexión, switches y routers. Los diseñadores de red deberán elegir esquemas de direccionamiento que permitan el crecimiento. La máscara de subred de longitud variable (VLSM) se utiliza para crear esquemas de direccionamiento eficientes y escalables. La implementación de un esquema de direccionamiento IP es necesaria para casi todas las empresas. Muchas organizaciones seleccionan TCP/IP como el único protocolo enrutado para utilizar en sus redes. Desafortunadamente, los diseñadores de TCP/IP no pudieron predecir que, con el tiempo, su protocolo sostendría una red global de información, comercio y entretenimiento. IPv4 ofreció una estrategia de direccionamiento escalable durante un tiempo pero que pronto dio como resultado una asignación de direcciones totalmente ineficiente. Es posible que IPv4 pronto sea reemplazado por IP versión 6 (IPv6) como protocolo dominante de Internet. IPv6 posee un espacio de direccionamiento prácticamente ilimitado y algunas redes ya han empezado a implementarlo. Durante los últimos veinte años, los ingenieros han modificado con éxito el protocolo IPv4 para que pueda sobrevivir al crecimiento exponencial de Internet. VLSM es una de las modificaciones que ha ayudado a reducir la brecha entre los protocolos IPv4 e IPv6. Las redes deben ser escalables, debido a la evolución de las necesidades de los usuarios. Cuando una red es escalable, puede crecer de manera lógica, eficiente y económica. El protocolo de enrutamiento utilizado en una red ayuda a determinar la escalabilidad de la red. Es importante elegir bien el protocolo de enrutamiento. La versión 1 del Protocolo de Información de Enrutamiento (RIP v1) es adecuada en el caso de redes pequeñas. Sin embargo, no es escalable para las redes de gran envergadura. La versión 2 de RIP (RIP v2) se desarrolló para superar estas limitaciones. Este módulo abarca algunos de los objetivos de los exámenes CCNA 640-801 e ICND 640-811. Los estudiantes que completen este módulo deberán ser capaces de realizar las siguientes tareas: • Definir VLSM y describir brevemente las razones para su utilización • Dividir una red principal en subredes de distintos tamaños con VLSM • Definir la unificación de rutas y su resumen a medida en relación con VLSM • Configurar un router con VLSM • Identificar las características clave de RIP v1 y RIP v2 • Identificar las diferencias principales entre RIP v1 y RIP v2 • Configurar RIP v2 • Verificar y realizar el diagnóstico de fallas en la operación de RIP v2 • Configurar las rutas por defecto mediante los comandos ip route e ip default-network 1.1 VLSM 1.1.1 ¿Qué es VLSM y por qué se usa? A medida que las subredes IP han crecido, los administradores han buscado formas de utilizar su espacio de direccionamiento con más eficiencia. En esta sección se presenta una técnica que se denomina VLSM. Con VLSM, un administrador de red puede usar una máscara larga en las redes con pocos hosts, y una máscara corta en las subredes con muchos hosts. Figura 1 3
  • 5.
    CCNA - CiscoCertified Network Associate MicroCisco - staky Figura 2 Figura 3 Para poder implementar VLSM, un administrador de red debe usar un protocolo de enrutamiento que brinde soporte para él. Los routers Cisco admiten VLSM con los protocolos de enrutamiento OSPF, IS-IS integrado,EIGRP, RIP v2 y enrutamiento estático. Figura 4 VLSM permite que una organización utilice más de una máscara de subred dentro del mismo espacio de direccionamiento de red. La implementación de VLSM maximiza la eficiencia del direccionamiento y con frecuencia se la conoce como división de subredes en subredes. Figura 5 Los protocolos de enrutamiento con clase necesitan que una sola red utilice la misma máscara de subred. Por ejemplo, una red con la dirección de 192.168.187.0 puede usar sólo una máscara de subred, por ejemplo 255.255.255.0. 4
  • 6.
    CCNA - CiscoCertified Network Associate MicroCisco - staky Un protocolo de enrutamiento que admite VLSM le confiere al administrador de red la libertad para usar distintas máscaras de subred para redes que se encuentran dentro de un sistema autónomo. La Figura muestra un ejemplo de cómo un administrador de red puede usar una máscara de 30 bits para las conexiones de red, una máscara de 24 bits para las redes de usuario e incluso una máscara de 22 bits para las redes con hasta 1000 usuarios. Figura 6 Figura 7 En la siguiente sección se tratarán los esquemas de direccionamiento de red. 1.1.2 Un desperdicio de espacio En esta sección se explicará cómo determinados esquemas de direccionamiento pueden desperdiciar espacio de direccionamiento. En el pasado, se suponía que la primera y la última subred no debían utilizarse. El uso de la primera subred, conocida como la subred cero, no se recomendaba debido a la confusión que podría producirse si una red y una subred tuvieran la misma dirección. Este concepto también se aplicaba al uso de la última subred, conocida como la subred de unos. Con la evolución de las tecnologías de red y el agotamiento de las direcciones IP, el uso de la primera y la última subred se ha convertido en una práctica aceptable si se utilizan junto con VLSM. Figura 1 En la Figura , el equipo de administración de red ha pedido prestados tres bits de la porción de host de la dirección Clase C que se ha seleccionado para este esquema de direccionamiento. Si el equipo decide usar la subred cero, habrá ocho subredes utilizables. Cada subred puede admitir 30 hosts. Si el equipo decide 5
  • 7.
    CCNA - CiscoCertified Network Associate MicroCisco - staky utilizar el comando no ip subnet-zero, habrá siete subredes utilizables con 30 hosts en cada subred. Los routers Cisco con la versión 12.0 o posterior del IOS Cisco, utilizan la subred cero por defecto. En la Figura , cada una de las oficinas remotas de Sydney, Brisbane, Perth y Melbourne puede tener 30 hosts. El equipo se da cuenta que tiene que direccionar los tres enlaces WAN punto a punto entre Sydney, Brisbane, Perth y Melbourne. Si el equipo utiliza las tres últimas subredes para los enlaces WAN, se usarán todas las direcciones disponibles y no habrá más espacio para el crecimiento. El equipo también habrá desperdiciado las 28 direcciones de host de cada subred simplemente para direccionar tres redes punto a punto. Este esquema de direccionamiento implicaría un desperdicio de un tercio del espacio de direccionamiento potencial. Figura 2 Este tipo de esquema de direccionamiento es adecuado para las LAN pequeñas. Sin embargo, representa un enorme desperdicio si se utilizan conexiones punto a punto. Figura 3 En la siguiente sección se explicará la forma de evitar el desperdicio de direcciones mediante el uso de VLSM. 1.1.3 Cuándo usar VLSM Es importante diseñar un esquema de direccionamiento que permita el crecimiento y no implique el desperdicio de direcciones. Esta sección permitirá analizar la manera de usar VLSM para evitar el desperdicio de direcciones en los enlaces punto a punto. 6
  • 8.
    CCNA - CiscoCertified Network Associate MicroCisco - staky Como se muestra en la Figura , el equipo de administración de red ha decidido evitar el desperdicio debido al uso de la máscara /27 en los enlaces punto a punto. El equipo aplica VLSM al problema de direccionamiento. Figura 1 Para aplicar VLSM al problema de direccionamiento, el equipo divide la dirección Clase C en subredes de distintos tamaños. Subredes más grandes se crean para las LAN. Se crean subredes muy pequeñas para los enlaces WAN y otros casos especiales. Una máscara de 30 bits se utiliza para crear subredes con sólo dos direcciones de host válidas. Ésta es la mejor solución para las conexiones punto a punto. El equipo tomará una de las tres subredes que anteriormente quedaba asignada a los enlaces WAN y la volverá a dividir en subredes con una máscara de 30 bits. En el ejemplo, el equipo ha tomado una de las últimas tres subredes, la subred 6, y la ha dividido nuevamente en varias subredes. Esta vez, el equipo utiliza una máscara de 30 bits. Las Figuras y demuestran que después de aplicar VLSM, el equipo posee ocho intervalos de direcciones que se pueden usar para los enlaces punto a punto. Figura 2 7
  • 9.
    CCNA - CiscoCertified Network Associate MicroCisco - staky Figura 3 En la siguiente sección se enseñará a los estudiantes a calcular subredes con VLSM. 1.1.4 Cálculo de subredes con VLSM VLSM ayuda a manejar las direcciones IP. En esta sección se explicará cómo usar VLSM para establecer máscaras de subred que cumplan con los requisitos del enlace o del segmento. Una máscara de subred debe satisfacer los requisitos de una LAN con una máscara de subred y los requisitos de una WAN punto a punto con otra máscara de subred. El ejemplo de la Figura muestra una red que necesita un esquema de direccionamiento. Figura 1 El ejemplo incluye una dirección Clase B de 172.16.0.0 y dos LAN que requieren al menos 250 hosts cada una. Si los routers usan un protocolo de enrutamiento con clase, el enlace WAN debe formar una subred de la misma red de Clase B. Los protocolos de enrutamiento con clase, como por ejemplo RIP v1, IGRP y EGP, no admiten VLSM. Sin VLSM, el enlace WAN necesitaría la misma máscara de subred que los segmentos LAN. La máscara de 24 bits de 255.255.255.0 puede admitir 250 hosts. El enlace WAN sólo necesita dos direcciones, una para cada router. Esto significa que se han desperdiciado 252 direcciones. Si se hubiera utilizado VLSM, todavía se podría aplicar una máscara de 24 bits en los segmentos LAN para los 250 hosts. Se podría usar una máscara de 30 bits para el enlace WAN dado que sólo se necesitan dos direcciones de host. La Figura muestra dónde se pueden aplicar las direcciones de subred de acuerdo a los requisitos de cantidad de host. Los enlaces WAN usan direcciones de subred con un prefijo de /30. Este prefijo sólo permite dos direcciones de host lo que es justo lo suficiente para una conexión punto a punto entre un par de routers. 8
  • 10.
    CCNA - CiscoCertified Network Associate MicroCisco - staky Figura 2 Figura 3 Figura 4 En la Figura las direcciones de subred utilizadas se generan cuando la subred 172.16.32.0/20 se divide en subredes /26. Para calcular las direcciones de subred que se utilizan en los enlaces WAN, siga subdividiendo una de las subredes /26 que no se utilizan. En este ejemplo, 172.16.33.0/26 se sigue subdividiendo con un prefijo de /30. Esto permite obtener cuatro bits de subred adicionales y por lo tanto 16 (24) subredes para las WAN. La Figura muestra cómo calcular un sistema VLSM. VLSM se puede usar para dividir en subredes una dirección que ya está dividida en subredes. Se puede tomar a modo de ejemplo, dirección de subred 172.16.32.0/20 y una red que necesita diez direcciones de host. Con esta dirección de subred, existen 212 – 2 ó 4094 direcciones de host, la mayoría de las cuales quedarán desperdiciadas. Con VLSM es posible dividir 172.16.32.0/20 en subredes para crear más direcciones de red con menos hosts por red. Cuando 172.16.32.0/20 se divide en subredes dando como resultado 172.16.32.0/26, existe una ganancia de 26 ó 64 subredes. Cada subred puede admitir 26 – 2 ó 62 hosts. 9
  • 11.
    CCNA - CiscoCertified Network Associate MicroCisco - staky Figura 5 Figura 6 Para aplicar VLSM en 172.16.32.0/20, siga los pasos que aparecen a continuación: Paso 1 Escribir172.16.32.0 en su forma binaria. Paso 2 Trazar una líneavertical entre el bit número 20 y 21, tal como aparece en la Figura . El límite de subred original fue /20. Paso 3 Trazar una línea vertical entre el bit número26 y 27, tal como aparece en la Figura . El límite de subred original /20 se extiende a seis bits hacia la derecha, convirtiéndose en /26. Paso 4 Calcular las 64 direcciones de subred por medio de los bits que se encuentran entre las dos líneas verticales, desde el menor hasta el mayor valor. La figura muestra las primeras cinco subredes disponibles. Es importante recordar que se pueden seguir subdividiendo sólo las subredes no utilizadas. Si se utiliza alguna dirección de una subred, esa subred ya no se puede subdividir más. En la Figura , se utilizan cuatro números de subred en las LAN. La subred 172.16.33.0/26 no utilizada se sigue subdividiendo para utilizarse en los enlaces WAN. La práctica de laboratorio ayudará a los estudiantes a calcular las subredes VLSM. En la sección siguiente se describirá la unificación de rutas. 10
  • 12.
    CCNA - CiscoCertified Network Associate MicroCisco - staky 1.1.5 Unificación de rutas con VLSM En esta sección se explicarán los beneficios de la unificación de rutas con VLSM. Cuando se utiliza VLSM, es importante mantener la cantidad de subredes agrupadas en la red para permitir la unificación. Por ejemplo, redes como 172.16.14.0 y 172.16.15.0 deberían estar cerca de manera que los routers sólo tengan que poseer una ruta para 172.16.14.0/23. Figura 1 El uso de enrutamiento entre dominios sin clase (CIDR) y VLSM evita el desperdicio de direcciones y promueve la unificación o el resumen de rutas. Sin el resumen de rutas, es probable que el enrutamiento por el backbone de Internet se habría desplomado antes de 1997. Figura 2 La Figura muestra cómo el resumen de rutas reduce la carga de los routers corriente arriba. Esta compleja jerarquía de redes y subredes de varios tamaños se resume en diferentes puntos con una dirección prefijo, hasta que la red completa se publica como sola ruta unificada de 200.199.48.0/22. El resumen de ruta o la superred, sólo es posible si los routers de una red utilizan un protocolo de enrutamiento sin clase, como por ejemplo OSPF o EIGRP. Los protocolos de enrutamiento sin clase llevan un prefijo que consiste en una dirección IP de 32 bits y una máscara de bits en las actualizaciones de enrutamiento. En la Figura , el resumen de ruta que finalmente llega al proveedor contiene un prefijo de 20 bits común a todas las direcciones de la organización. Esa dirección es 200.199.48.0/22 ó 11001000.11000111.0011. Para que el resumen funcione, las direcciones se deben asignar cuidadosamente de manera jerárquica para que las direcciones resumidas compartan la misma cantidad de bits de mayor peso. Es importante recordar las siguientes reglas: • Un router debe conocer con detalle los números de las subredes conectadas a él. • No es necesario que un router informe a los demás routers de cada subred si el router puede enviar una ruta unificada que represente un conjunto de routers. • Un router que usa rutas unificadas tiene menos entradas en su tabla de enrutamiento. VLSM aumenta la flexibilidad del resumen de ruta porque utiliza los bits de mayor peso compartidos a la izquierda, aun cuando las redes no sean contiguas. 11
  • 13.
    CCNA - CiscoCertified Network Associate MicroCisco - staky Figura 3 La Figura muestra que las direcciones comparten los primeros 20 bits. Estos bits aparecen en rojo. El bit número 21 no es igual para todos los routers. Por lo tanto, el prefijo para el resumen de ruta será de 20 bits de largo. Esto se utiliza para calcular el número de red del resumen de ruta. La Figura muestra que las direcciones comparten los primeros 21 bits. Estos bits aparecen en rojo. El bit número 22 no es igual para todos los routers. Por lo tanto, el prefijo para el resumen de ruta será de 21 bits de largo. Esto se utiliza para calcular el número de red del resumen de ruta. Figura 4 La siguiente sección le enseñará a los estudiantes como configurar VLSM. 1.1.6 Configuración de VLSM En esta sección se enseñará a los estudiantes cómo calcular y configurar VLSM correctamente. A continuación, se presentan los cálculos de VLSM para las conexiones LAN de la Figura : • Dirección de red: 192.168.10.0 • El router Perth tiene que admitir 60 hosts. Esto significa que se necesita un mínimo de seis bits en la porción de host de la dirección. Seis bits proporcionan 26 – 2 ó 62 direcciones de host posibles. Se asigna la subred 192.168.10.0/26 a la conexión LAN para el router Perth. • Los routers Sydney y Singapur deben admitir 12 hosts cada uno. Esto significa que se necesitan un mínimo de cuatro bits en la porción de host de la dirección. Cuatro bits proporcionan 24 – 2 ó 14 direcciones de host posibles. Se asigna la subred 192.168.10.96/28 a la conexión LAN para el router Sydney y la subred 192.168.10.112/28 a la conexión LAN para el router Singapur. • El router KL tiene que admitir 28 hosts. Esto significa que se necesitan un mínimo de cinco bits en la porción de host de la dirección. Cinco bits proporcionan 25 – 2 ó 30 direcciones de host posibles. Se asigna la subred 192.168.10.64/27 a la conexión LAN para el router KL. A continuación, se presentan los cálculos de VLSM para las conexiones punto a punto de la Figura : 12
  • 14.
    CCNA - CiscoCertified Network Associate MicroCisco - staky • La conexión de Perth a Kuala Lumpur requiere sólo dos direcciones de host. Esto significa que se necesita un mínimo de dos bits en la porción de host de la dirección. Dos bits proporcionan 22 – 2 ó 2 direcciones de host posibles. Se asigna la subred 192.168.10.128/30 a la conexión de Perth a Kuala Lumpur. • La conexión de Sydney a Kuala Lumpur requiere sólo dos direcciones de host. Esto significa que se necesita un mínimo de dos bits en la porción de host de la dirección. Dos bits proporcionan 22 – 2 ó 2 direcciones de host posibles. Se asigna la subred 192.168.10.132/30 a la conexión de Sydney a Kuala Lumpur. • La conexión de Singapur a Kuala Lumpur requiere sólo dos direcciones de host. Esto significa que se necesita un mínimo de dos bits en la porción de host de la dirección. Dos bits proporcionan 22 – 2 ó 2 direcciones de host posibles. Se asigna la subred 192.168.10.136/30 a la conexión de Singapur a Kuala Lumpur. Figura 1 Figura 2 La siguiente configuración es para la conexión punto a punto de Singapur a KL: Singapore(config)#interface serial 0 Singapore(config-if)#ip address 192.168.10.137 255.255.255.252 KualaLumpur(config)#interface serial 1 KualaLumpur(config-if)#ip address 192.168.10.138 255.255.255.252 13
  • 15.
    CCNA - CiscoCertified Network Associate MicroCisco - staky Con esta sección se concluye la lección. En la siguiente lección se hablará de RIP. En la primera sección se describe RIP v1. 1.2 RIP Versión 2 1.2.1 Historia de RIP En esta sección se explicarán las funciones y limitaciones de RIP. La Internet es una colección de varios sistemas autónomos (AS). Cada AS posee una tecnología de enrutamiento que puede diferir de otros sistemas autónomos. El protocolo de enrutamiento utilizado dentro de un AS se conoce como Protocolo de enrutamiento interior (IGP). Un protocolo distinto utilizado para transferir información de enrutamiento entre los distintos sistemas autónomos se conoce como Protocolo de enrutamiento exterior (EGP). RIP está diseñado para trabajar como IGP en un AS de tamaño moderado. No ha sido concebido para utilizarse en entornos más complejos. RIP v1 se considera un IGP con clase. RIP v1 es un protocolo de vector-distancia que envía la tabla de enrutamiento completa en broadcast a cada router vecino a determinados intervalos. El intervalo por defecto es de 30 segundos. RIP utiliza el número de saltos como métrica, siendo 15 el número máximo de saltos. Figura 1 Figura 2 Si el router recibe información sobre una red y la interfaz receptora pertenece a la misma red pero se encuentra en una subred diferente, el router aplica la máscara de subred que está configurada en la interfaz receptora: • Para las direcciones de Clase A, la máscara con clase por defecto es 255.0.0.0. • Para las direcciones de Clase B, la máscara con clase por defecto es 255.255.0.0. • Para las direcciones de Clase C, la máscara con clase por defecto es 255.255.255.0. RIP v1 es un protocolo de enrutamiento común dado que prácticamente todos los routers IP lo admiten. La popularidad de RIP v1 se basa en la simplicidad y su demostrada compatibilidad universal. RIP es capaz de equilibrar las cargas hasta en seis rutas de igual costo, siendo cuatro rutas la cantidad por defecto. 14
  • 16.
    CCNA - CiscoCertified Network Associate MicroCisco - staky RIP v1 posee las siguientes limitaciones: • No envía información de máscara de subred en sus actualizaciones. • Envía las actualizaciones en broadcasts a 255.255.255.255. • No admite la autenticación • No puede admitir enrutamiento entre dominios de VLSM o sin clase (CIDR). RIP v1 es de muy fácil configuración, como lo muestra la Figura . En la sección siguiente se presenta RIP v2. 1.2.2 Funciones de RIP v2 En esta sección se analizará RIP v2, que es una versión mejorada de RIP v1. Ambas versiones de RIP comparten las siguientes funciones: • Es un protocolo de vector-distancia que usa el número de saltos como métrica. • Utiliza temporizadores de espera para evitar los bucles de enrutamiento – la opción por defecto es 180 segundos. • Utiliza horizonte dividido para evitar los bucles de enrutamiento. • Utiliza 16 saltos como métrica para representar una distancia infinita Figura 1 RIP v2 ofrece el enrutamiento por prefijo, que le permite enviar información de máscara de subred con la actualización de la ruta. Por lo tanto, RIP v2 admite el uso de enrutamiento sin clase en el cual diferentes subredes dentro de una misma red pueden utilizar distintas mascaras de subred, como lo hace VLSM. RIP v2 ofrece autenticación en sus actualizaciones. Se puede utilizar un conjunto de claves en una interfaz como verificación de autenticación. RIP v2 permite elegir el tipo de autenticación que se utilizará en los paquetes RIP v2. Se puede elegir texto no cifrado o cifrado con Message-Digest 5 (MD5). El texto no cifrado es la opción por defecto. MD5 se puede usar para autenticar el origen de una actualización de enrutamiento. MD5 se utiliza generalmente para cifrar las contraseñas enable secret y no existe forma reconocida de descifrarlo. RIP v2 envía sus actualizaciones de enrutamiento en multicast con la dirección Clase D 224.0.0.9, lo cual ofrece mejor eficiencia. En la sección siguiente se analizará RIP en mayor detalle. 1.2.3 Comparación entre RIP v1 y v2 En esta sección se presentará información sobre el funcionamiento de RIP. También describirá las diferencias entre RIP v1 y RIP v2. RIP utiliza algoritmos por vector-distancia para determinar la dirección y la distancia hacia cualquier enlace en la internetwork. Si existen varias rutas hasta un destino, RIP elige la ruta con el menor número de saltos. 15
  • 17.
    CCNA - CiscoCertified Network Associate MicroCisco - staky Sin embargo, debido a que el número de saltos es la única métrica de enrutamiento que RIP utiliza, no siempre elige el camino más rápido hacia el destino. Figura 1 RIP v1 permite que los routers actualicen sus tablas de enrutamiento a intervalos programables. El intervalo por defecto es de 30 segundos. El envío continuo de actualizaciones de enrutamiento por parte de RIP v1 implica un crecimiento muy rápido del tráfico de red. Para evitar que un paquete entre en un bucle interminable, RIP permite un número máximo de 15 saltos. Si es necesario pasar por más que 15 routers para llegar al destino, la red se considera inalcanzable y el paquete se descarta. Esta situación crea un problema de escalabilidad cuando se efectúa el enrutamiento en redes heterogéneas más grandes. RIP v1 usa el horizonte dividido para evitar los bucles. Esto significa que RIP v1 publica las rutas por una interfaz sólo si las rutas no se conocieron por medio de actualizaciones que entraron por esa interfaz. Utiliza temporizadores de espera para evitar bucles de enrutamiento. Las esperas pasan por alto cualquier nueva información acerca de una subred si esa subred tiene una métrica menos conveniente en un lapso de tiempo igual al del temporizador de espera. La Figura resume el comportamiento de RIP v1 cuando lo utiliza un router. Figura 2 16
  • 18.
    CCNA - CiscoCertified Network Associate MicroCisco - staky RIP v2 es una versión mejorada de RIP v1. Comparte muchas de las mismas funciones que RIP v1. RIP v2 también es un protocolo de vector-distancia que utiliza el número de saltos, temporizadores de espera y horizonte dividido. La Figura muestra las similitudes y diferencias entre RIP v1 y RIP v2. Figura 3 La primera práctica de laboratorio de esta sección enseñará a los estudiantes cómo instalar y configurar el RIP en los routers. La segunda actividad de laboratorio revisará la configuración básica de los routers. La actividad de medios interactivos ayudará a los estudiantes a comprender las diferencias entre RIP v1 y RIP v2. En la siguiente sección se explicará la configuración de RIP v2. 1.2.4 Configuración de RIP v2 En esta sección se enseñará los estudiantes cómo configurar RIP v2. RIP v2 es un protocolo de enrutamiento dinámico que se configura dando al protocolo de enrutamiento el nombre de RIP Versión 2 y luego asignando números de red IP sin especificar los valores de subred. Esta sección describe los comandos básicos que se utilizan para configurar RIP v2 en un router Cisco. Figura 1 17
  • 19.
    CCNA - CiscoCertified Network Associate MicroCisco - staky Para habilitar un protocolo de enrutamiento dinámico, se deberán completar las siguientes tareas: • Seleccionar un protocolo de enrutamiento como por ejemplo RIP v2. • Asignar los números de red IP sin especificar los valores de subred. • Asignar a las interfaces las direcciones de red o de subred y la máscara de subred adecuada. RIP v2 se comunica con otros routers por medio de multicast. La métrica de enrutamiento ayuda a los routers a encontrar la mejor ruta hacia cada red o subred. El comando router inicia el proceso de enrutamiento. El comando network provoca la implementación de las siguientes tres funciones: • Las actualizaciones de enrutamiento se envían por una interfaz en multicast. • Se procesan las actualizaciones de enrutamiento si entran por la misma interfaz. • Se publica la subred que se conecta directamente a esa interfaz. Figura 2 El comando network es necesario, ya que permite que el proceso de enrutamiento determine cuáles son las interfaces que participan en el envío y la recepción de las actualizaciones de enrutamiento. El comando network inicia el protocolo de enrutamiento en todas las interfaces que posee el router en la red especificada. El comando network también permite que router publique esa red. La combinación de los comandos router rip y version 2 especifica RIP v2 como el protocolo de enrutamiento, mientras que el comando network identifica una red adjunta participante. Figura 3 18
  • 20.
    CCNA - CiscoCertified Network Associate MicroCisco - staky En este ejemplo, la configuración del Router A incluye lo siguiente: • router rip – Habilita el protocolo de enrutamiento RIP • version 2 – Indica que se utilizará la versión 2 de RIP • network 172.16.0.0 – Especifica una red directamente conectada • network 10.0.0.0 – Especifica una red directamente conectada. La interfaces del Router A conectadas a las redes 172.16.0.0 y 10.0.0.0, o las subredes correspondientes, enviarán y recibirán las actualizaciones de RIP v2. Estas actualizaciones de enrutamiento permiten que el router aprenda la topología de red. Los routers B y C tienen configuraciones RIP similares pero con distintos números de red. Figura 4 La Figura muestra otro ejemplo de una configuración de RIP v2. Las actividades de laboratorio en esta sección le mostrarán a los estudiantes cómo convertir RIP v1 en RIP v2. 1.2.5 Verificación de RIP v2 Los comandos show ip protocols y show ip route muestran información sobre los protocolos de enrutamiento y la tabla de enrutamiento. En esta sección se explica cómo se utilizan los comandos show para verificar una configuración RIP. Figura 1 19
  • 21.
    CCNA - CiscoCertified Network Associate MicroCisco - staky El comando show ip protocols muestra valores sobre los protocolos de enrutamiento e información sobre el temporizador de protocolo de enrutamiento asociado al router. En el ejemplo, el router está configurado con RIP y envía información de la tabla de enrutamiento actualizada cada 30 segundos. Este intervalo se puede configurar. Si un router que ejecuta RIP no recibe una actualización de otro router por 180 segundos o más, el primer router marca las rutas proporcionadas por el router que no envía actualizaciones como no válidas. En la Figura , el temporizador de espera se ha establecido en 180 segundos. Por lo tanto, la actualización de una ruta que estuvo deshabilitada y que ahora está habilitada podría quedarse en el estado de espera hasta que transcurran los 180 segundos en su totalidad. Si después de 240 segundos no ha habido actualización, el router elimina las entradas de la tabla de enrutamiento. El router inyecta rutas para las redes que aparecen a continuación de la línea "Routing for networks". El router recibe rutas de parte de los routers RIP vecinos que aparecen después de la línea "Routing Information Sources". La distancia por defecto de 120 se refiere a la distancia administrativa para la ruta de RIP. El comando show ip interface brief también se puede usar para visualizar un resumen de la información y del estado de la interfaz. El comando show ip route muestra el contenido de una tabla de enrutamiento IP. La tabla de enrutamiento contiene entradas para todas las redes y subredes conocidas, así como un código que indica la forma en que se obtuvo la información. Figura 2 Examine el resultado para ver si la tabla de enrutamiento tiene información de enrutamiento. Si faltan entradas, la información de enrutamiento no se está intercambiando. Ejecute los comandos EXEC privilegiados show running-config o show ip protocols en el router para verificar la posibilidad de que exista un protocolo de enrutamiento mal configurado. La actividad de laboratorio enseñará a los estudiantes cómo usar los comandos show para verificar las configuraciones de RIP v2. En la siguiente sección se analizará el comando debug ip rip. 1.2.6 Diagnóstico de fallas de RIP v2 Esta sección explica el uso del comando debug ip rip. El comando debug ip rip muestra las actualizaciones de enrutamiento RIP a medida que éstas se envían y reciben. Los comandos no debug all o undebug all desactivarán totalmente la depuración. 20
  • 22.
    CCNA - CiscoCertified Network Associate MicroCisco - staky Figura 1 El ejemplo muestra que el router que se está depurando ha recibido actualizaciones de parte de un router con dirección origen 10.1.1.2. El router de la dirección origen 10.1.1.2 envió información sobre dos destinos en la actualización de la tabla de enrutamiento. El router que se está depurando también envió actualizaciones, en ambos casos utilizando la dirección de multicast 224.0.0.9 como destino. El número entre paréntesis representa la dirección origen encapsulada en el encabezado IP. Figura 2 Las siguientes entradas representan algunos de los otros resultados que aparecen a veces con el comando debug ip rip: RIP: broadcasting general request on Ethernet0 RIP: broadcasting general request on Ethernet1 Estos resultados aparecen en el inicio o cuando se produce un evento como por ejemplo una transición de interfaz o cuando un usuario despeja la tabla de enrutamiento manualmente. Figura 3 21
  • 23.
    CCNA - CiscoCertified Network Associate MicroCisco - staky Es probable que una entrada, como la que aparece a continuación, se deba un paquete mal formado desde el transmisor: RIP: bad version 128 from 160.89.80.43 En la Figura aparecen ejemplos de resultados de debug ip rip y su significado. Las actividades de laboratorio ayudarán a los estudiantes a familiarizarse con los comandos debug. En la sección siguiente se analizarán las rutas por defecto. 1.2.7 Rutas por defecto En esta sección se describirán las rutas por defecto y se explicará su configuración. Por defecto, los routers aprenden las rutas hacia el destino de tres formas diferentes: • Rutas estáticas: El administrador del sistema define manualmente las rutas estáticas como el siguiente salto hacia un destino. Las rutas estáticas son útiles para la seguridad y la reducción del tráfico ya que no se conoce ninguna otra ruta. • Rutas por defecto: El administrador del sistema también define manualmente las rutas por defecto como la ruta a tomar cuando no existe ninguna ruta conocida para llegar al destino Las rutas por defecto mantienen las tablas de enrutamiento más cortas. Cuando no existe una entrada para una red destino en una tabla de enrutamiento, el paquete se envía a la red por defecto. • Rutas dinámicas: El enrutamiento dinámico significa que el router va averiguando las rutas para llegar al destino por medio de actualizaciones periódicas enviadas desde otros routers. En la Figura , una ruta estática se indica con el siguiente comando: Router(config)#ip route 172.16.1.0 255.255.255.0 172.16.2.1 Figura 1 El comando ip default-network establece una ruta por defecto en las redes que utilizan protocolos de enrutamiento dinámico: Router(config)#ip default-network 192.168.20.0 Figura 2 Por lo general, después de establecer la tabla de enrutamiento para manejar todas las redes que deben configurarse, resulta útil garantizar que todos los demás paquetes se dirijan hacia una ubicación específica. Un ejemplo es un router que se conecta a la Internet. Éste se denomina ruta por defecto para el router. Todos los paquetes que no se definen en la tabla de enrutamiento irán a la interfaz indicada del router por defecto. Generalmente, se configura el comando ip default-network en los routers que se conectan a un router con una ruta estática por defecto. 22
  • 24.
    CCNA - CiscoCertified Network Associate MicroCisco - staky En la Figura , Hong Kong 2 y Hong Kong 3 usarían Hong Kong 4 como el gateway por defecto. Hong Kong 4 usaría la interfaz 192.168.19.2 como su gateway por defecto. Hong Kong 1 enrutaría los paquetes hacia la Internet para todos los hosts internos. Para permitir que Hong Kong 1 enrute estos paquetes es necesario configurar una ruta por defecto de la siguiente manera: HongKong1(config)#ip route 0.0.0.0 0.0.0.0 192.168.20.2 Figura 3 Los ceros representan cualquier red destino con cualquier máscara. Las rutas por defecto se conocen como rutas quad zero. En el diagrama, la única forma de que Hong Kong 1 pueda acceder a la Internet es a través de la interfaz 192.168.20.2. Con esta sección se concluye la lección. En la siguiente sección se resumen los puntos principales de este módulo. Resumen En esta sección se resumen los temas analizados en este módulo. Máscaras de subred de longitud variable (VLSM), las cuales se conocen comúnmente como "división de subredes en subredes", se utilizan para maximizar la eficiencia del direccionamiento. Es una función que permite que un solo sistema autónomo tenga redes con distintas máscaras de subred. El administrador de red puede usar una máscara larga en las redes con pocos hosts y una máscara corta en las redes con muchos hosts. Es importante diseñar un esquema de direccionamiento que permita el crecimiento y sin el desperdicio de direcciones. Para aplicar el VLSM al problema de direccionamiento, se crean grandes subredes para direccionar a las LAN. Se crean subredes muy pequeñas para los enlaces WAN y otros casos especiales. VLSM ayuda a manejar las direcciones IP. VLSM permite la configuración de una máscara de subred adecuada para los requisitos del enlace o del segmento. Una máscara de subred debe satisfacer los requisitos de una LAN con una máscara de subred y los requisitos de una WAN punto a punto con otra máscara de subred. Las direcciones se asignan de manera jerárquica para que las direcciones resumidas compartan los mismos bits de mayor peso. Existen reglas específicas para un router. Debe conocer con detalle los números de subred conectados a él y no necesita comunicar a los demás routers acerca de cada subred individual si el router puede enviar una ruta unificada para un conjunto de routers. Un router que usa rutas unificadas tiene menos entradas en sus tablas de enrutamiento. 23
  • 25.
    CCNA - CiscoCertified Network Associate MicroCisco - staky Si se elige usar el esquema VLSM, es necesario calcularlo y configurarlo correctamente. RIP v1 se considera un protocolo de enrutamiento interior con clase. RIP v1 es un protocolo de vector- distancia que envía en broadcast la tabla de enrutamiento en su totalidad a cada router vecino a determinados intervalos. El intervalo por defecto es de 30 segundos. RIP utiliza el número de saltos como métrica, siendo 15 el número máximo de saltos. Para habilitar un protocolo de enrutamiento dinámico, seleccione un protocolo de enrutamiento, como por ejemplo RIP v2, asigne los números de red IP sin especificar los valores de subred y luego asigne a las interfaces las direcciones de red o de subred y la máscara de subred adecuada. En RIP v2, el comando router inicia el proceso de enrutamiento. El comando network provoca la implementación de tres funciones. Las actualizaciones de enrutamiento se envían en multicast por una interfaz, se procesan las actualizaciones de enrutamiento si entran por esa misma interfaz y la subred que se encuentra directamente conectada a esa interfaz se publica. El comando version 2 habilita RIP v2. El comando show ip protocols muestra valores sobre los protocolos de enrutamiento e información sobre el temporizador de protocolo de enrutamiento asociado al router. El comando debug ip rip muestra las actualizaciones de enrutamiento RIP a medida que éstas se envían y reciben. Los comandos no debug all o undebug all desactivarán totalmente la depuración. 24
  • 26.
    CCNA - CiscoCertified Network Associate MicroCisco - staky Módulo 2: OSPF de un área Descripción general Las dos clases principales de IGP son de vector-distancia y del estado de enlace. Ambos tipos de protocolos de enrutamiento buscan rutas a través de sistemas autónomos. Los protocolos de enrutamiento por vector-distancia y del estado de enlace utilizan distintos métodos para realizar las mismas tareas. Los algoritmos de enrutamiento del estado de enlace, también conocidos como algoritmos Primero la ruta libre más corta (SPF ), mantienen una compleja base de datos de información de topología. El algoritmo de enrutamiento del estado de enlace mantiene información completa sobre routers lejanos y su interconexión. Por otra parte, los algoritmos de vector-distancia proporcionan información no especifica sobre las redes lejanas y no tiene información acerca de los routers distantes. Es importante entender la manera en que operan los protocolos de enrutamiento del estado de enlace para poder configurarlos, verificarlos y realizar el diagnóstico de fallas. Este módulo explica cómo funcionan los protocolos de enrutamiento del estado de enlace, describe sus funciones, describe el algoritmo que utilizan y pone de relieve las ventajas y desventajas del enrutamiento del estado de enlace. Todos los primeros protocolos de enrutamiento como RIP v1 eran protocolos de vector-distancia. En la actualidad, se usan muchos protocolos de enrutamiento por vector-distancia, como por ejemplo RIP v2, IGRP y el protocolo de enrutamiento híbrido EIGRP. A medida que las redes se hicieron más grandes y más complejas, las limitaciones de los protocolos de vector-distancia se volvieron más aparentes. Los routers que utilizan un protocolo de enrutamiento por vector-distancia aprenden la topología de red a partir de las actualizaciones de la tabla de enrutamiento de los routers vecinos. El uso del ancho de banda es alto debido al intercambio periódico de las actualizaciones de enrutamiento y la convergencia de red es lenta, lo que da como resultado malas decisiones de enrutamiento. Los protocolos de enrutamiento del estado de enlace difieren de los protocolos de vector-distancia. Los protocolos del estado de enlace generan una inundación de información de ruta, que da a cada router una visión completa de la topología de red. El método de actualización desencadenada por eventos permite el uso eficiente del ancho de banda y una convergencia más rápida. Los cambios en el estado de un enlace se envían a todos los routers en la red tan pronto como se produce el cambio. OSPF es uno de los protocolos del estado de enlace más importantes. OSPF se basa en las normas de código abierto, lo que significa que muchos fabricantes lo pueden desarrollar y mejorar. Es un protocolo complejo cuya implementación en redes más amplias representa un verdadero desafío. Los principios básicos de OSPF se tratan en este módulo. La configuración de OSPF en un router Cisco es parecido a la configuración de otros protocolos de enrutamiento. De igual manera, es necesario habilitar OSPF en un router e identificar las redes que serán publicadas por OSPF. OSPF cuenta con varias funciones y procedimientos de configuración únicos. Estas funciones aumentan las capacidades de OSPF como protocolo de enrutamiento, pero también complican su configuración. En grandes redes, OSPF se puede configurar para abarcar varias áreas y distintos tipos de área. La capacidad para diseñar e implementar OSPF en las grandes redes comienza con la capacidad para configurar OSPF en una sola área. Este módulo también tratará la configuración de OSPF en una sola área. Este módulo abarca algunos de los objetivos de los exámenes CCNA 640-801 e ICND 640-811. Los estudiantes que completen este módulo deberán ser capaces de realizar las siguientes tareas: • Identificar las funciones clave de los protocolos de enrutamiento del estado de enlace. • Explicar la forma de mantiene la información de enrutamiento del estado de enlace • Analizar el algoritmo del enrutamiento del estado de enlace • Examinar las ventajas y desventajas de los protocolos de enrutamiento del estado de enlace • Indicar las similitudes y diferencias entre los protocolos de enrutamiento del estado de enlace y los protocolos de enrutamiento por vector-distancia • Habilitar OSPF en un router • Configurar una dirección de loopback para establecer la prioridad del router • Modificar la métrica de costo para cambiar la preferencia de ruta de OSPF • Configurar la autenticación de OSPF 25
  • 27.
    CCNA - CiscoCertified Network Associate MicroCisco - staky • Cambiar los temporizadores de OSPF • Describir los pasos para crear y propagar una ruta por defecto • Usar los comandos show para verificar la operación de OSPF. • Configurar el proceso de enrutamiento de OSPF • Definir los términos clave de OSPF • Describir los distintos tipos de red OSPF • Describir el protocolo Hello de OSPF • Identificar los pasos básicos de la operación de OSPF 2.1 Protocolo de enrutamiento del estado de enlace 2.1.1 Descripción general del enrutamiento del estado de enlace El funcionamiento de los protocolos de enrutamiento del estado de enlace es distinto al de los protocolos de vector-distancia. Esta sección explicará las diferencias entre los protocolos de vector-distancia y los del estado de enlace. Esta información es esencial para los administradores de red. Una diferencia importante es que los protocolos de vector-distancia utilizan un método más sencillo para intercambiar información de ruta. La Figura expone las características de los protocolos de vector-distancia y del estado de enlace. Figura 1 Los protocolos de enrutamiento de estado del enlace mantienen una base de datos compleja, con la información de la topología de la red. Mientras que el algoritmo de vector-distancia posee información no específica acerca de las redes distantes y ningún conocimiento acerca de los routers distantes, un algoritmo de enrutamiento del estado de enlace tiene pleno conocimiento de los routers distantes y la forma en que se interconectan. La Actividad de Medios Interactivos ayudará a los estudiantes a identificar las distintas funciones de los protocolos de vector-distancia y del estado de enlace. La siguiente sección describirá los protocolos de enrutamiento del estado de enlace. 26
  • 28.
    CCNA - CiscoCertified Network Associate MicroCisco - staky 2.1.2 Características del protocolo de enrutamiento del estado de enlace En esta sección se explica de qué manera los protocolos del estado de enlace enrutan los datos. Los protocolos de enrutamiento del estado de enlace reúnen la información de ruta de todos los demás routers de la red o dentro de un área definida de la red. Una vez que se haya reunido toda la información, cada router calcula las mejores rutas hacia todos los destinos de la red. Dado que cada router mantiene su propia visión de la red, es menos probable que se propague información incorrecta de parte de cualquiera de los routers vecinos. • A continuación, se presentan algunas funciones de los protocolos de enrutamiento del estado de enlace: Responden rápidamente a los cambios de red • Envían actualizaciones desencadenadas sólo cuando se haya producido un cambio de red • Envían actualizaciones periódicas conocidas como actualizaciones del estado de enlace • Usan un mecanismo hello para determinar la posibilidad de comunicarse con los vecinos Figura 1 Figura 2 Cada router envía los paquetes hello en multicast para realizar un seguimiento del estado de los routers vecinos. Cada router usa varias LSA para realizar el seguimiento de todos los routers en el área donde se encuentra la red. Los paquetes hello contienen información acerca de las redes conectadas al router. En la Figura , P4 conoce a sus vecinos, P1 y P3, en la red Perth3. Las LSA proporcionan actualizaciones sobre el estado de los enlaces que son interfaces en otros routers de la red. • Los routers que usan protocolos de enrutamiento del estado de enlace tienen las siguientes características: Usan la información hello y las LSA que han recibido de otros routers para crear una base de datos de la red 27
  • 29.
    CCNA - CiscoCertified Network Associate MicroCisco - staky • Usan el algoritmo SPF para calcular la ruta más corta hacia cada red • Almacenan la información de ruta en la tabla de enrutamiento Figura 3 En la siguiente sección se ofrece más información sobre los protocolos del estado de enlace. 2.1.3 Mantenimiento de la información de enrutamiento En esta sección se explica la forma en que los protocolos del estado de enlace utilizan las siguientes funciones. • Las LSA • Una base de datos topológica • El algoritmo SPF • El árbol SPF • Una tabla de enrutamiento de rutas y puertos para determinar la mejor ruta para los paquetes Figura 1 Los protocolos de enrutamiento del estado de enlace se diseñaron para superar las limitaciones de los protocolos de enrutamiento por vector-distancia. Por ejemplo, los protocolos de vector-distancia sólo intercambian actualizaciones de enrutamiento con sus vecinos inmediatos mientras que los protocolos de 28
  • 30.
    CCNA - CiscoCertified Network Associate MicroCisco - staky enrutamiento del estado de enlace intercambian información de enrutamiento a través de un área mucho más amplia. Cuando se produce una falla en la red, como por ejemplo que un vecino se vuelve inalcanzable, los protocolos del estado de enlace inundan el área con LSA mediante una dirección multicast especial. La inundación es un proceso que envía información por todos los puertos, salvo el puerto donde se recibió la información. Cada router de estado de enlace toma una copia de la LSA y actualiza su base de datos del estado de enlace o topológica. Luego, el router de estado de enlace envía la LSA a todos los dispositivos vecinos. Las LSA hacen que cada router que se encuentra dentro del área vuelva a calcular las rutas. Por esta razón, es necesario limitar la cantidad de routers de estado de enlace dentro de un área. Un enlace es igual a una interfaz en un router. El estado de enlace es la descripción de una interfaz y de su relación con los routers vecinos. Por ejemplo, una descripción de interfaz incluiría la dirección IP de la interfaz, la máscara de subred, el tipo de red a la cual está conectada, los routers conectados a esa red, etc. La recopilación de estados de enlace forma una base de datos del estado de enlace que con frecuencia se denomina base de datos topológica. La base de datos del estado de enlace se utiliza para calcular las mejores rutas por la red. Los routers de estado de enlace aplican el algoritmo de Primero la ruta libre más corta de Dijkstra a la base de datos del estado de enlace. Esto permite crear el árbol SPF utilizando el router local como raíz. Luego se seleccionan las mejores rutas del árbol SPF y se colocan en la tabla de enrutamiento. En la siguiente sección se describe el algoritmo de enrutamiento del estado de enlace. 2.1.4 Algoritmos de enrutamiento del estado de enlace Los algoritmos de enrutamiento del estado de enlace mantienen una base de datos compleja de la topología de red intercambiando publicaciones del estado de enlace (LSAs) con otros routers de una red. En esta sección se describe el algoritmo de enrutamiento del estado de enlace. Los algoritmos de enrutamiento del estado de enlace poseen las siguientes características: • Se conocen colectivamente como protocolos SPF. • Mantienen una base de datos compleja de la topología de la red. • Se basan en el algoritmo Dijkstra. Los protocolos del estado de enlace desarrollan y mantienen pleno conocimiento de los routers de la red y de su interconexión. Esto se logra a través del intercambio de LSA con otros routers de la red. Cada router construye una base de datos topológica a base de las LSA que recibe. Entonces se utiliza el algoritmo SPF para computar la forma de alcanzar los destinos. Esta información se utiliza para actualizar la tabla de enrutamiento. A través de este proceso se puede descubrir los cambios en la topología de red provocados por la falla de algunos componentes o el crecimiento de la red. Figura 1 29
  • 31.
    CCNA - CiscoCertified Network Associate MicroCisco - staky El intercambio de LSA se desencadena por medio de un evento en la red en lugar de actualizaciones periódicas. Esto acelera el proceso de convergencia porque no hay necesidad de esperar que un conjunto de temporizadores expire antes de que los routers puedan convergir. Si en la red que se muestra en la figura , se está utilizando un protocolo de estado de enlace; éste se hará cargo de la comunicación entre los routers A y B. Basado en el protocolo que se emplea y en la métrica que se selecciona, el protocolo de enrutamiento puede discriminar entre dos rutas con el mismo destino y utilizar la mejor ruta. En la Figura aparecen dos entradas de enrutamiento en la tabla para la ruta que va desde el Router A hasta el Router D. En esta figura, la rutas tienen costos iguales y, por lo tanto, el protocolo de enrutamiento del estado de enlace registra ambas rutas. Algunos protocolos del estado de enlace ofrecen una forma de evaluar las capacidades de rendimiento de las dos rutas y elegir la mejor. Si la ruta preferida a través del Router C experimenta dificultades operacionales como por ejemplo congestión o falla en algún componente, el protocolo de enrutamiento del estado de enlace puede detectar este cambio y enrutar los paquetes a través del Router B. Figura 2 En la siguiente sección se describen algunas ventajas de los protocolos del estado de enlace. 2.1.5 Ventajas y desventajas del enrutamiento del estado de enlace En esta sección se enumeran las ventajas y desventajas de los protocolos de enrutamiento de estado de enlace. Figura 1 A continuación, se presentan las ventajas de los protocolos de enrutamiento de estado de enlace: 30
  • 32.
    CCNA - CiscoCertified Network Associate MicroCisco - staky • Los protocolos del estado de enlace utilizan métricas de costo para elegir rutas a través de la red. La métrica del costo refleja la capacidad de los enlaces en estas rutas. • Los protocolos del estado de enlace utilizan actualizaciones generadas por eventos e inundaciones de LSA para informar los cambios en la topología de red a todos los routers de la red de forma inmediata. Esto da como resultado tiempos de convergencia más rápidos. • Cada router posee una imagen completa y sincronizada de la red. Por lo tanto, es muy difícil que se produzcan bucles de enrutamiento. • Los routers utilizan la información más actualizada para tomar las mejores decisiones de enrutamiento. • El tamaño de la base de datos del estado de enlace se pueden minimizar con un cuidadoso diseño de red. Esto hace que los cálculos de Dijkstra sean más cortos y la convergencia más rápida. • Cada router, al menos, asigna una topología de su propia área de la red. Este atributo ayuda a diagnosticar los problemas que pudieran producirse. • Los protocolos del estado de enlace admiten CIDR y VLSM. A continuación, se presentan las desventajas de los protocolos de enrutamiento de estado de enlace: • Requieren más memoria y potencia de procesamiento que los protocolos de vector-distancia. Esto hace que su uso resulte más caro para las organizaciones de bajo presupuesto y con hardware de legado. • Requieren un diseño de red jerárquico estricto para que una red se pueda dividir en áreas más pequeñas a fin de reducir el tamaño de las tablas de topología. • Requieren un administrador que comprenda bien los protocolos. • Inundan la red de LSA durante el proceso inicial de detección. Este proceso puede reducir significativamente la capacidad de la red para transportar datos. Puede degradar considerablemente el rendimiento de la red. En la siguiente sección continúa la comparación de los protocolos del estado de enlace y de vector- distancia. 2.1.6 Similitudes y diferencias entre el enrutamiento por vector-distancia y del estado de enlace. En esta sección se analizan las similitudes y diferencias entre el enrutamiento por vector-distancia y del estado de enlace. Todos los protocolos de vector-distancia aprenden rutas y luego envían estas rutas a los vecinos directamente conectados. Sin embargo, los routers de estado de enlace publican los estados de sus enlaces a todos los demás routers que se encuentren en el área, de manera que cada router pueda crear una base de datos del estado de enlace completa. Estas publicaciones se denominan publicaciones del estado de enlace o LSA. A diferencia de los routers de vector-distancia, los routers de estado de enlace pueden formar relaciones especiales con sus vecinos y otros routers de estado de enlace. Esto permite asegurar un intercambio correcto y eficaz de la información de la LSA. Figura 1 La inundación inicial de LSA permite que los routers obtengan la información necesaria para crear una base de datos del estado de enlace. Las actualizaciones de enrutamiento ocurren sólo al producirse cambios en la red. Si no hay cambios, las actualizaciones de enrutamiento se producen después de un intervalo específico. Si la red cambia, se envía una actualización parcial de inmediato. Esta actualización parcial sólo contiene información acerca de los enlaces que han cambiado. Los administradores de red encargados de 31
  • 33.
    CCNA - CiscoCertified Network Associate MicroCisco - staky la utilización de los enlaces WAN descubrirán que estas actualizaciones parciales y poco frecuentes son una alternativa eficiente a los protocolos de enrutamiento por vector-distancia, los cuales envían una tabla de enrutamiento completa cada 30 segundos. Cuando se produce un cambio, se notifica simultáneamente a todos los routers de estado de enlace mediante la actualización parcial. Los routers de vector-distancia esperan que los vecinos anoten el cambio, implementen este cambio y luego transmitan la actualización a los routers vecinos. Las ventajas de los protocolos del estado de enlace sobre los de vector-distancia incluyen una convergencia más rápida y una utilización mejorada del ancho de banda. Los protocolos del estado de enlace admiten CIDR y VLSM. Esto hace que sean muy buenas opciones para las redes más complejas y escalables. De hecho, los protocolos del estado de enlace generalmente superan a los protocolos de vector-distancia en una red de cualquier tamaño. Los protocolos del estado de enlace no se implementan en cada red dado que requieren más memoria y potencia de procesador que los protocolos de vector-distancia y pueden abrumar al equipo más lento. Otra razón por la cual no se han implementado más comunmente es el hecho de que los protocolos del estado de enlace son bastante complejos. Los protocolos de enrutamiento de estado de enlace requieren administradores muy capacitados para que los configuren y los mantengan correctamente. Con esta sección se concluye la lección. La siguiente lección presenta un protocolo del estado de enlace denominado OSPF. En la primera sección se ofrece una descripción general. 2.2 Conceptos de OSPF de área única 2.2.1 Descripción general de OSPF En esta sección se presenta el protocolo OSPF. OSPF es un protocolo de enrutamiento del estado de enlace basado en estándares abiertos. Se describe en diversos estándares de la Fuerza de Tareas de Ingeniería de Internet (IETF). El término "libre" en "Primero la ruta libre más corta" significa que está abierto al público y no es propiedad de ninguna empresa. Figura 1 Figura 2 32
  • 34.
    CCNA - CiscoCertified Network Associate MicroCisco - staky En comparación con RIP v1 y v2, OSPF es el IGP preferido porque es escalable. RIP se limita a 15 saltos, converge lentamente y a veces elige rutas lentas porque pasa por alto ciertos factores críticos como por ejemplo el ancho de banda a la hora de determinar la ruta. OSPF ha superado estas limitaciones y se ha convertido en un protocolo de enrutamiento sólido y escalable adecuado para la redes modernas. OSPF se puede usar y configurar en una sola área en las redes pequeñas. También se puede utilizar en las redes grandes. Tal como se muestra en la Figura , las redes OSPF grandes utilizan un diseño jerárquico. Varias áreas se conectan a un área de distribución o a un área 0 que también se denomina backbone. El enfoque del diseño permite el control extenso de las actualizaciones de enrutamiento. La definición de área reduce el gasto de procesamiento, acelera la convergencia, limita la inestabilidad de la red a un área y mejora el rendimiento. Figura 3 Figura 4 La siguiente sección proporciona más información acerca de OSPF. 2.2.2 Terminología de OSPF En esta sección se presentan algunos términos relacionados con el protocolo OSPF. Los routers de estado de enlace identifican a los routers vecinos y luego se comunican con los vecinos identificados. El protocolo OSPF tiene su propia terminología. Los nuevos términos aparecen en la Figura OSPF reúne la información de los routers vecinos acerca del estado de enlace de cada router OSPF. Con esta información se inunda a todos los vecinos. Un router OSPF publica sus propios estados de enlace y traslada los estados de enlace recibidos. 33
  • 35.
    CCNA - CiscoCertified Network Associate MicroCisco - staky Figura 1 Figura 2 Figura 3 34
  • 36.
    CCNA - CiscoCertified Network Associate MicroCisco - staky Los routers procesan la información acerca de los estados de enlace y crean una base de datos del estado de enlace. Cada router del área OSPF tendrá la misma base de datos del estado de enlace. Por lo tanto, cada router tiene la misma información sobre el estado del enlace y los vecinos de cada uno de los demás routers. Figura 4 Figura 5 Cada router luego aplica el algoritmo SPF a su propia copia de la base de datos. Este cálculo determina la mejor ruta hacia un destino. El algoritmo SPF va sumando el costo, un valor que corresponde generalmente al ancho de banda. La ruta de menor costo se agrega a la tabla de enrutamiento, que se conoce también como la base de datos de envío. Cada router mantiene una lista de vecinos adyacentes, que se conoce como base de datos de adyacencia. La base de datos de adyacencia es una lista de todos los routers vecinos con los que un router ha establecido comunicación bidireccional. Esto es exclusivo de cada router. Para reducir la cantidad de intercambios de la información de enrutamiento entre los distintos vecinos de una misma red, los routers de OSPF seleccionan un router designado (DR) y un router designado de respaldo (BDR) que sirven como puntos de enfoque para el intercambio de información de enrutamiento. 35
  • 37.
    CCNA - CiscoCertified Network Associate MicroCisco - staky Figura 6 Figura 7 Figura 8 36
  • 38.
    CCNA - CiscoCertified Network Associate MicroCisco - staky Figura 9 En la siguiente sección se hace comparación entre OSPF y los protocolos de vector-distancia. 2.2.3 Comparación de OSPF con los protocolos de vector-distancia En esta sección se explica la comparación entre el protocolo OSPF y los protocolos de vector-distancia como RIP. Los routers de estado de enlace mantienen una imagen común de la red e intercambian información de enlace en el momento de la detección inicial o de efectuar cambios en la red. Los routers de estado de enlace no envían las tablas de enrutamiento en broadcasts periódicos como lo hacen los protocolos de vector-distancia. Por lo tanto, los routers de estado de enlace utilizan menos ancho de banda para enrutar el mantenimiento de la tabla de enrutamiento. Figura 1 RIP es adecuado para pequeñas redes y la mejor ruta se basa en el menor número de saltos. OSPF es apropiado para internetworks grandes y escalables y la mejor ruta se determina a base de la velocidad del enlace. RIP, así como otros protocolos de vector-distancia, utiliza algoritmos sencillos para calcular las mejores rutas. El algoritmo SPF es complejo. Los routers que implementan los protocolos de vector- distancia necesitan menos memoria y menos potencia de procesamiento que los que implementan el protocolo OSPF. 37
  • 39.
    CCNA - CiscoCertified Network Associate MicroCisco - staky OSPF selecciona las rutas en base al costo, lo que se relaciona con la velocidad. Cuanto mayor sea la velocidad, menor será el costo de OSPF del enlace. OSPF selecciona la ruta más rápida y sin bucles del árbol SPF como la mejor ruta de la red. OSPF garantiza un enrutamiento sin bucles. Los protocolos de vector-distancia pueden provocar bucles de enrutamiento. Figura 2 Si los enlaces son poco estables, la inundación de la información del estado de enlace puede provocar publicaciones del estado de enlace no sincronizadas y decisiones incoherentes entre los routers. Figura 3 OSPF ofrece soluciones a los siguientes problemas: • Velocidad de convergencia • Admite la Máscara de subred de longitud variable (VLSM) • Tamaño de la red • Selección de ruta. • Agrupación de miembros 38
  • 40.
    CCNA - CiscoCertified Network Associate MicroCisco - staky En las redes grandes, la convergencia de RIP puede tardar varios minutos dado que la tabla de enrutamiento de cada router se copia y se comparte con routers directamente conectados. Después de la convergencia OSPF inicial, el mantenimiento de un estado convergente es más rápido porque se inundan los otros routers del área con los cambios en la red. OSPF admite VLSM y por lo tanto se conoce como un protocolo sin clase. RIP v1 no admite VLSM, pero RIP v2 sí la admite. RIP considera inalcanzable a una red que se encuentra a más de 15 routers de distancia porque el número de saltos se limita a 15. Esto limita el RIP a pequeñas topologías. OSPF no tiene límites de tamaño y es adecuado para las redes intermedias a grandes. RIP selecciona una ruta hacia una red agregando uno al número de saltos informado por un vecino. Compara los números de saltos hacia un destino y selecciona la ruta con la distancia más corta o menos saltos. Este algoritmo es sencillo y no requiere ningún router poderoso ni demasiada memoria. RIP no toma en cuenta el ancho de banda disponible en la determinación de la mejor ruta. OSPF selecciona la ruta mediante el costo, una métrica basada en el ancho de banda. Todos los routers OSPF deben obtener información acerca de la redes de cada router en su totalidad para calcular la ruta más corta. Éste es un algoritmo complejo. Por lo tanto, OSPF requiere routers más poderosos y más memoria que RIP. RIP utiliza una topología plana. Los routers de una región RIP intercambian información con todos los routers. OSPF utiliza el concepto de áreas. Una red puede subdividirse en grupos de routers. De esta manera, OSPF puede limitar el tráfico a estas áreas. Los cambios en un área no afectan el rendimiento de otras áreas. Este enfoque jerárquico permite el eficiente crecimiento de una red. Figura 4 La Actividad de Medios Interactivos ayudará a los estudiantes a entender las diferencias que existen entre los protocolos del estado de enlace y de vector-distancia. En la siguiente sección se analiza el algoritmo de la ruta más corta. 2.2.4 Algoritmo de la ruta más corta En esta sección se explica la manera en que OSPF utiliza el algoritmo de la ruta más corta para determinar la mejor ruta hacia un destino. En este algoritmo, la mejor ruta es la de menor costo. El algoritmo fue desarrollado por Dijkstra, un especialista holandés en informática en 1959. El algoritmo considera la red como un conjunto de nodos conectados con enlaces punto a punto. Cada enlace tiene un costo. Cada nodo tiene un nombre. Cada nodo cuenta con una base de datos completa de todos los enlaces y por lo tanto se conoce la información sobre la topología física en su totalidad. Todas las bases de datos del estado de enlace, dentro de un área determinada, son idénticas. La tabla de la Figura muestra la información que el nodo D ha recibido. Por ejemplo, D recibió información de que estaba conectado al nodo C con un costo de enlace de 4 y al nodo E con un costo de enlace de 1. 39
  • 41.
    CCNA - CiscoCertified Network Associate MicroCisco - staky Figura 1 El algoritmo de la ruta más corta calcula entonces una topología sin bucles con el nodo como punto de partida y examinando a su vez la información que posee sobre nodos adyacentes. En la Figura , el nodo B ha calculado la mejor ruta hacia D, la cual es a través del nodo E, con un costo de 4. Esta información se convierte en una entrada de ruta en B que enviará el tráfico a C. Los paquetes hacia D desde B fluirán de B a C y a E, luego a D en esta red OSPF. Figura 2 En el ejemplo, el nodo B determinó que para llegar al nodo F la ruta más corta tiene un costo de 5, a través del nodo C. Todas las demás topologías posibles tendrán bucles o rutas con costos más altos. La siguiente sección explicará el concepto de las redes OSPF. 2.2.5 Tipos de red OSPF En esta sección se presentan los tres tipos de red OSPF. Se requiere una relación de vecino para que los routers OSPF puedan compartir la información de enrutamiento. Un router tiende a ser adyacente (o vecino) con por lo menos un router en cada red IP a la cual está conectado. Los routers OSPF determinan con qué routers pueden intentar formar adyacencias 40
  • 42.
    CCNA - CiscoCertified Network Associate MicroCisco - staky tomando como base el tipo de red a la cual están conectados. Algunos routers tratarán de tender a la adyacencia con respecto a todos los routers vecinos. Otros routers tratarán de hacerse adyacentes con respecto a sólo uno o dos de los routers vecinos. Una vez que se forma una adyacencia entre vecinos, se intercambia la información del estado de enlace. Las interfaces OSPF reconocen tres tipos de redes: • Multiacceso de broadcast como por ejemplo Ethernet • Redes punto a punto. • Multiacceso sin broadcast (NBMA), como por ejemplo Frame Relay Figura 1 Un administrador puede configurar un cuarto tipo, punto a multipunto, en una interfaz. Figura 2 En una red multiacceso, no se sabe de antemano cuántos routers estarán conectados. En las redes punto a punto, sólo se pueden conectar dos routers. En un segmento de red multiacceso de broadcast, se pueden conectar muchos routers. Si cada router tuviera que establecer adyacencia completa con cada uno de los otros routers e intercambiar información del estado de enlace con cada vecino, el procesamiento tendría un gasto demasiado grande. Si existieran 5 routers, se necesitarían 10 relaciones de adyacencia y se enviarían 10 estados de enlace. Si existieran 10 routers, entonces se necesitarían 45 adyacencias. Por lo general, para n routers, se necesitan n*(n-1)/2 adyacencias. La solución para este gasto es elegir un router designado (DR). Este router se hace adyacente a todos los demás routers del segmento de broadcast. Todos los demás routers del segmento envían su información del estado de enlace al DR. El DR a su vez actúa como portavoz del segmento. El DR envía información del estado de enlace a todos los demás routers del segmento a través de la dirección de multicast 224.0.0.5 para todos los routers OSPF. A pesar de la ganancia en eficiencia que permite la elección de DR, existe una desventaja. El DR representa un punto único de falla. Se elige un segundo router como router designado de respaldo (BDR) 41
  • 43.
    CCNA - CiscoCertified Network Associate MicroCisco - staky para que se haga cargo de las responsabilidades del DR en caso de que éste fallara. Para asegurar de que tanto el DR como el BDR vean todos los estados de enlace que los routers envían a través del segmento, se utiliza la dirección multicast 224.0.0.6 para todos los routers designados. Figura 3 En las redes punto a punto sólo existen dos nodos y no se elige ningún DR ni BDR. Ambos routers llegan a ser completamente adyacentes entre sí. En la siguiente sección se describe el protocolo Hello de OSPF. 2.2.6 Protocolo Hello de OSPF En esta sección se presentan los paquetes hello y el protocolo Hello. Cuando un router inicia un proceso de enrutamiento OSPF en una interfaz, envía un paquete hello y sigue enviando hellos a intervalos regulares. Las reglas que gobiernan el intercambio de paquetes hello de OSPF se denominan protocolo Hello. En la capa 3 del modelo OSI, los paquetes hello se direccionan hacia la dirección multicast 224.0.0.5. Esta dirección equivale a "todos los routers OSPF". Los routers OSPF utilizan los paquetes hello para iniciar nuevas adyacencias y asegurarse de que los routers vecinos sigan funcionando. Los Hellos se envían cada 10 segundos por defecto en las redes multiacceso de broadcast y punto a punto. En las interfaces que se conectan a las redes NBMA, como por ejemplo Frame Relay, el tiempo por defecto es de 30 segundos. En las redes multiacceso el protocolo Hello elige un router designado (DR) y un router designado de respaldo (BDR). Aunque el paquete hello es pequeño, consiste en un encabezado de paquete OSPF. Para el paquete hello, el campo de tipo se establece en 1. Figura 1 El paquete hello transmite información para la cual todos los vecinos deben estar de acuerdo antes de que se forme una adyacencia y que se pueda intercambiar información del estado de enlace. 42
  • 44.
    CCNA - CiscoCertified Network Associate MicroCisco - staky Figura 2 En la siguiente sección se describe el proceso de enrutamiento OSPF. 2.2.7 Pasos en la operación de OSPF En esta sección se explica de qué manera se comunican los routers en una red OSPF. Cuando un router inicia un proceso de enrutamiento OSPF en una interfaz, envía un paquete Hello y sigue enviando Hellos a intervalos regulares. El conjunto de reglas que rigen el intercambio de paquetes Hello de OSPF se denomina protocolo Hello. En las redes multiacceso el protocolo Hello elige un router designado (DR) y un router designado de respaldo (BDR). Hello transmite información que todos los vecinos deberán aceptar para que se pueda formar una adyacencia y para que se pueda intercambiar información del estado de enlace. En las redes multiaceso, el DR y el BDR mantienen adyacencias con todos los demás routers OSPF en la red. Figura 1 Los routers adyacentes pasan por una secuencia de estados. Los routers adyacentes deben estar en su estado completo antes de crear tablas de enrutamiento y enrutar el tráfico. Cada router envía publicaciones del estado de enlace (LSA) en paquetes de actualización del estado de enlace (LSU). Estas LSA describen todos los enlaces de los routers. Cada router que recibe una LSA de su vecino registra la LSA en la base de datos del estado de enlace. Este proceso se repite para todos los routers de la red OSPF. Una vez completas las bases de datos, cada router utiliza el algoritmo SPF para calcular una topología lógica sin bucles hacia cada red conocida. Se utiliza la ruta más corta con el menor costo para crear esta topología, por lo tanto, se selecciona la mejor ruta. 43
  • 45.
    CCNA - CiscoCertified Network Associate MicroCisco - staky Figura 2 Figura 3 La información de enrutamiento ahora se mantiene. Cuando existe un cambio en el estado de un enlace, los routers utilizan un proceso de inundación para notificar a los demás routers en la red acerca del cambio. El intervalo muerto del protocolo Hello ofrece un mecanismo sencillo para determinar que un vecino adyacente está desactivado. Con esta sección se concluye la lección. En la siguiente lección se ofrecen más explicaciones acerca de OSPF. En la primera sección se analiza la configuración de OSPF. 2.3 Configuración de OSPF de un área 2.3.1 Configuración del proceso de enrutamiento OSPF En esta sección se enseñará a los estudiantes a realizar la configuración de OSPF. Figura 1 44
  • 46.
    CCNA - CiscoCertified Network Associate MicroCisco - staky El enrutamiento OSPF utiliza el concepto de áreas. Cada router contiene una base de datos completa de los estados de enlace de un área específica. A un área de la red OSPF se le puede asignar cualquier número de 0 a 65.535. Sin embargo a una sola área se le asigna el número 0 y se la conoce como área 0. En las redes OSPF con varias áreas, se requiere que todas las áreas se conecten al área 0. El área 0 también se denomina el área backbone. La configuración de OSPF requiere que el proceso de enrutamiento OSPF esté activo en el router con las direcciones de red y la información de área especificadas. Las direcciones de red se configuran con una máscara wildcard y no con una máscara de subred. La máscara wildcard representa las direcciones de enlaces o de host que pueden estar presentes en este segmento. Los ID de área se pueden escribir como número entero o con la notación decimal punteada. Figura 2 Para habilitar el enrutamiento OSPF, utilice la sintaxis de comando de configuración global: Router(config)#router ospf process-id El ID de proceso es un número que se utiliza para identificar un proceso de enrutamiento OSPF en el router. Se pueden iniciar varios procesos OSPF en el mismo router. El número puede tener cualquier valor entre 1 y 65.535. La mayoría de los administradores de red mantienen el mismo ID de proceso en todo un sistema autónomo, pero esto no es un requisito. Rara vez es necesario ejecutar más de un proceso OSPF en un router. Las redes IP se publican de la siguiente manera en OSPF: Router(config-router)#network address wildcard-mask area area-id Cada red se debe identificar con un área a la cual pertenece. La dirección de red puede ser una red completa, una subred o la dirección de la interfaz. La máscara wildcard representa el conjunto de direcciones de host que admite el segmento. Esto es distinto de lo que ocurre con una máscara de subred que se utiliza al configurar las direcciones IP en las interfaces. Las prácticas de laboratorio ayudarán a los estudiantes a configurar y verificar el enrutamiento OSPF. En la siguiente sección se enseña a los estudiantes a configurar una interfaz de loopback OSPF. 2.3.2 Configuración de la dirección de loopback OSPF y la prioridad del router En esta sección se explica el propósito de una interfaz de loopback OSPF. Los estudiantes también aprenderán a asignar una dirección IP a una interfaz de loopback. Cuando se inicia el proceso OSPF, Cisco IOS utiliza la dirección IP activa local más alta como su ID de router OSPF. Si no existe ninguna interfaz activa, el proceso OSPF no se iniciará. Si la interfaz activa se 45
  • 47.
    CCNA - CiscoCertified Network Associate MicroCisco - staky desactiva, el proceso OSPF se queda sin ID de router y por lo tanto deja de funcionar hasta que la interfaz vuelve a activarse. Para asegurar la estabilidad de OSPF, deberá haber una interfaz activa para el proceso OSPF en todo momento. Es posible configurar una interfaz de loopback, que es una interfaz lógica, para este propósito. Al configurarse una interfaz loopback, OSPF usa esta dirección como ID del router, sin importar el valor. En un router que tiene más de una interfaz loopback, OSPF toma la dirección IP de loopback más alta como su ID de router. Para crear y asignar una dirección IP a una interfaz de loopback use los siguientes comandos: Router(config)#interface loopback number Router(config-if)#ip address ip-address subnet-mask Se considera buena práctica usar interfaces loopback para todos los routers que ejecutan OSPF. Esta interfaz de loopback se debe configurar con una dirección que use una máscara de subred de 32 bits de 255.255.255.255. Una máscara de subred de 32 bits se denomina una máscara de host porque la máscara de subred especifica la red de un host. Cuando se solicita que OSPF publique una red loopback, OSPF siempre publica el loopback como una ruta de host con una máscara de 32 bits. Figura 1 En las redes multiacceso de broadcast es posible que haya más de dos routers. OSPF elige un router designado (DR) para que sea el punto de enfoque de todas las actualizaciones del estado de enlace y de las publicaciones del estado de enlace. Debido a que la función del DR es crítica, se elige un router designado de respaldo (BDR) para que reemplace a DR en caso de que éste falle. Si el tipo de red de una interfaz es broadcast, la prioridad OSPF por defecto es 1. Cuando las prioridades OSPF son iguales, la elección de OSPF para DR se decide a base del ID del router. Se selecciona el router de ID más elevado. El resultado de la elección puede determinarse asegurándose de que las votaciones, los paquetes hello, contengan un prioridad para dicha interfaz de router. La interfaz que registra la mayor prioridad para un router permitirá asegurar de que se convertirá en DR. Las prioridades se pueden establecer en cualquier valor de 0 a 255. Un valor de 0 evita que el router sea elegido. Se seleccionará como DR al router con la prioridad OSPF más alta. El router con la segunda prioridad más alta será BDR. Después del proceso de elección, el DR y el BDR conservan sus funciones aun cuando se agreguen a la red routers con valores de prioridad OSPF más altos. Se modifica la prioridad OSPF introduciendo el comando de configuración de interfaz ip ospf priority en una interfaz que participa en OSPF. El comando show ip ospf interface mostrará el valor de prioridad de interfaz así como otra información clave. Router(config-if)#ip ospf priority number Router#show ip ospf interface type number La actividad de laboratorio enseñará a los estudiantes a configurar las interfaces loopback para OSPF y les permitirá observar el proceso de elección para DR y BDR. 46
  • 48.
    CCNA - CiscoCertified Network Associate MicroCisco - staky Figura 2 Figura 3 Figura 4 En la siguiente sección se describe la métrica de costos de OSPF. 47
  • 49.
    CCNA - CiscoCertified Network Associate MicroCisco - staky 2.3.3 Modificación de la métrica de costos de OSPF En esta sección se enseña a los estudiantes a modificar los valores de costo en las interfaces de red. Figura 1 OSPF utiliza el costo como métrica para determinar la mejor ruta. Un costo se asocia con el lado de salida de cada interfaz de router. Los costos también se asocian con datos de enrutamiento derivados en forma externa. Por lo general, el costo de ruta se calcula mediante la fórmula 10^8/ancho de banda, donde el ancho de banda se expresa en bps. El administrador de sistema también puede usar otros métodos para configurar el costo. Cuanto más bajo sea el costo, más probabilidad hay de que la interfaz sea utilizada para enviar tráfico de datos. Cisco IOS determina automáticamente el costo en base al ancho de banda de la interfaz. Resulta esencial para la operación correcta de OSPF que se establezca el ancho de banda de interfaz correcto. Router(config)#interface serial 0/0 Router(config-if)#bandwidth 64 El ancho de banda por defecto para las interfaces seriales Cisco es 1,544 Mbps o 1544 kbps. Es posible cambiar el costo para afectar el resultado de los cálculos de costo OSPF. Una situación común que requiere un cambio de costo es un entorno de enrutamiento de diversos fabricantes. Un cambio de costo puede asegurar que el valor de costo de un fabricante coincida con el valor de costo de otro fabricante. Otra situación se produce al utilizar Gigabit Ethernet. Con la configuración por defecto, se asigna el valor de costo más bajo (1) a un enlace de 100 Mbps. En una situación con con enlaces Gigabit Ethernet y 100-Mbps, los valores de costo por defecto podrían hacer que el enrutamiento tome una ruta menos deseable a menos que estos se ajusten. El número de costo se puede establecer entre 1 y 65.535. Figura 2 Utilice el siguiente comando de configuración de interfaz para establecer el costo del enlace: 48
  • 50.
    CCNA - CiscoCertified Network Associate MicroCisco - staky Router(config-if)#ip ospf cost number Las prácticas de laboratorio demostrarán a los estudiantes cómo modificar la métrica de costo OSPF de una interfaz. La siguiente sección explicará la configuración de la autenticación de OSPF. 2.3.4 Configuración de la autenticación de OSPF En esta sección se explica la razón por la que se utilizan las claves de autenticación de OSPF y la manera de configurarlas. Por defecto, un router confía en que la información de enrutamiento proviene de un router que debería estar enviando información. Un router también confía en que la información no haya sido alterada a lo largo de la ruta. Para garantizar esta confianza, los routers de un área específica pueden configurarse para autenticarse entre sí. Figura 1 Cada interfaz OSPF puede presentar una clave de autenticación para que la usen los routers que envían información de OSPF hacia otros routers del segmento. La clave de autenticación, conocida como contraseña, es un secreto compartido entre los routers. Esta clave se utiliza para generar los datos de autenticación en el encabezado del paquete de OSPF. La contraseña puede contener hasta ocho caracteres. Utilice la siguiente sintaxis de comando para configurar la autenticación de OSPF: Router(config-if)#ip ospf authentication-key password Una vez configurada la contraseña, se debe habilitar la autenticación: Router(config-router)#area area-number authentication Con la autenticación sencilla, se envía la contraseña como texto sin cifrar. Esto significa que se puede decodificar fácilmente si un husmeador de paquetes captura un paquete de OSPF. Se recomienda cifrar la información de autenticación. Para enviar la información de autenticación cifrada y asegurar mayor seguridad, se utiliza la palabra clave message-digest. La palabra clave MD5 especifica el tipo de algoritmo de hash de message-digest a utilizar y el campo de tipo de cifrado se refiere al tipo de cifrado, donde 0 significa ninguno y 7 significa propietario. Utilice la sintaxis del modo de comando de configuración de interfaz: Router(config-if)#ip ospf message-digest-key key-id encryption-type md5 key El key-id es un identificador y toma un valor en el intervalo de 1 a 255. Key es una contraseña alfanumérica de hasta dieciséis caracteres. Los routers vecinos deben usar el mismo identificador clave con el mismo valor clave. Se configura lo siguiente en el modo de configuración del router: Router(config-router)#area area-id authentication message-digest La autenticación MD5 crea un message-digest. Un message-digest son datos cifrados en base a la contraseña y el contenido del paquete. El router receptor utiliza la contraseña compartida y el paquete para recalcular el digest. Si los digests coinciden, el router considera que el origen y el contenido del paquete no 49
  • 51.
    CCNA - CiscoCertified Network Associate MicroCisco - staky han sido alterados. El tipo de autenticación identifica qué clase de autenticación, de haber alguna, se está utilizando. En el caso de la autenticación del message-digest, el campo de datos de autenticación contiene el key-id y la longitud del message-digest que se ha adjuntado al paquete. El message-digest es como una filigrana que no se puede falsificar. Figura 2 En las Prácticas de Laboratorio se requerirá que los estudiantes establezcan un esquema de dirección IP para un área OSPF. Los estudiantes luego configurarán una autenticación de OSPF para el área. En la siguiente sección se enseñará a los estudiantes cómo configurar los temporizadores de OSPF. 2.3.5 Configuración de los temporizadores OSPF En esta sección se explica la forma en que los intervalos hello y muertos se configuran en una red OSPF. Los routers OSPF deben tener los mismos intervalos hello y los mismos intervalos muertos para intercambiar información. Por defecto, el intervalo muerto es de cuatro veces el valor del intervalo hello. Esto significa que un router tiene cuatro oportunidades de enviar un paquete hello antes de ser declarado muerto. En las redes OSPF de broadcast, el intervalo hello por defecto es de 10 segundos y el intervalo muerto por defecto es de 40 segundos. En las redes que no son de broadcast, el intervalo hello por defecto es de 30 segundos y el intervalo muerto por defecto es de 120 segundos. Estos valores por defecto dan como resultado una operación eficiente de OSPF y muy pocas veces necesitan ser modificados. Un administrador de red puede elegir estos valores de temporizador. Se necesita una justificación de que el rendimiento de red OSPF mejorará antes de cambiar los temporizadores. Estos temporizadores deben configurarse para que coincidan con los de cualquier router vecino. Figura 1 Para configurar los intervalos hello y muertos de una interfaz, utilice los siguientes comandos: 50
  • 52.
    CCNA - CiscoCertified Network Associate MicroCisco - staky Router(config-if)#ip ospf hello-interval seconds Router(config-if)#ip ospf dead-interval seconds Las Actividades de Laboratorio ayudarán a los estudiantes a comprender cómo configurar los temporizadores OSPF para mejorar la eficiencia de red. La siguiente sección explicará la configuración de una ruta por defecto. 2.3.6 OSPF, propagación de una ruta por defecto En esta sección se enseña a los estudiantes cómo configurar una ruta por defecto para un router OSPF. El enrutamiento OSPF asegura rutas sin bucles para cada red dentro del dominio. Para alcanzar las redes fuera del dominio, OSPF debe conocer la red u OSPF debe tener una ruta por defecto. Tener una entrada para cada red del mundo requeriría enormes recursos para cada router. Una alternativa práctica es agregar una ruta por defecto al router OSPF conectado a la red externa. Esta ruta se puede redistribuir a cada router en el AS mediante las actualizaciones OSPF normales. Figura 1 Un router utiliza la ruta por defecto configurada para generar un gateway de último recurso. La sintaxis de configuración de la ruta estática por defecto utiliza la dirección de red 0.0.0.0 y una máscara de subred 0.0.0.0: Router(config)#ip route 0.0.0.0 0.0.0.0 [interface | next-hop address] Esto se conoce como la ruta quad-zero y la coincidencia con cualquier dirección de red se basa en la siguiente regla. El gateway de red se determina haciendo AND al destino de paquete con la máscara de subred. La siguiente sentencia de configuración propagará esta ruta hacia todos los routers en un área de OSPF normal: Router(config-router)#default-information originate Todos ls routers del área OSPF aprenderán una ruta por defecto siempre y cuando la interfaz del router límite hacia el gateway por defecto esté activa. Las actividades de laboratorio ayudarán a los estudiantes a configurar una red OSFP y luego a configurar una ruta por defecto. En la siguiente sección se presentan algunas consideraciones importantes para los routers OSPF. 51
  • 53.
    CCNA - CiscoCertified Network Associate MicroCisco - staky 2.3.7 Problemas frecuentes en la configuración de OSPF En esta sección se presentarán algunos temas de configuración que podrían impedir la comunicación entre los routers OSPF. Figura 1 Un router OSPF debe establecer una relación de vecino o de adyacencia con otro router OSPF para intercambiar la información de enrutamiento. A continuación se presentan las razones por las cuales no se establece esta relación de vecino: • Los Hellos no se envían desde ambos vecinos. • Los temporizadores de los intervalos hello y muertos no son iguales. • Las interfaces se encuentran en tipos de red distintos. • Las contraseñas o claves de autenticación son distintas. En el enrutamiento OSPF también es importante asegurar lo siguiente: • Todas las interfaces tienen las direcciones y la mascara de subred correctas. • Las sentencias network area tienen las máscaras wildcard correctas. • Las sentencias network area colocan a las interfaces en el área correcta. En la siguiente sección se presentan algunos comandos show. 2.3.8 Verificación de configuración OSPF Figura 1 52
  • 54.
    CCNA - CiscoCertified Network Associate MicroCisco - staky En esta sección se explica la manera en que los comandos show se pueden utilizar para realizar el diagnóstico de fallas de OSPF. Para verificar la configuración de OSPF existe una serie de comandos show. La Figura enumera estos comandos. La Figura muestra los comandos que resultan útiles para el diagnóstico de fallas de OSPF. Figura 2 Con esta sección se concluye la lección. En la siguiente sección se resumen los puntos principales de este módulo. Resumen En esta sección se resumen los temas analizados en este módulo. Una diferencia esencial entre los protocolos de enrutamiento de estado de enlace y los protocolos de vector- distancia es la forma en que intercambian información de enrutamiento. Los protocolos de enrutamiento de estado de enlace responden rápidamente a los cambios de red, envían actualizaciones desencadenadas por eventos sólo cuando se ha producido un cambio en la red, envían actualizaciones periódicas conocidas como actualizaciones del estado de enlace y utilizan un mecanismo hello para determinar la posibilidad de alcanzar a los vecinos. Un router que ejecuta un protocolo del estado de enlace utiliza la información hello y LSA que recibe desde otros routers para crear una base de datos acerca de la red. También utiliza el algoritmo Primero la ruta libre más corta (SPF) para calcular la ruta más corta a cada red. Para superar las limitaciones de los protocolos de vector-distancia, los protocolos de enrutamiento de estado de enlace utilizan publicaciones del estado de enlace (LSA), una base de datos topológica, el algoritmo de ruta más corta (SPF), el consiguiente árbol SPF y una tabla de enrutamiento de rutas y puertos para que cada red determine las mejores rutas para los paquetes. Un enlace es igual a una interfaz en un router. El estado de enlace es la descripción de una interfaz y la relación que tiene con los routers vecinos. A través de las LSA, los routers de estado de enlace publican los estados de sus enlaces a todos los demás routers que se encuentran en el área, de manera que cada router pueda crear una base de datos del estado de enlace completa. Tienen relaciones especiales con sus vecinos y con los demás routers de estado de enlace. Los routers de estado de enlace son una buena elección para las redes complejas y escalables. Las ventajas de los protocolos de enrutamiento de estado de enlace sobre los de vector-distancia incluyen una convergencia más rápida y una utilización mejorada del ancho de banda. Los protocolos del estado de enlace admiten un enrutamiento interdominio sin clase (CIDR) y una máscara de subred de longitud variable (VLSM). El protocolo público conocido como Primero la ruta libre más corta (OSPF) es un protocolo de enrutamiento de estado del enlace basado en estándares abiertos. El término "libre" en OSPF significa que está abierto al público y no es propiedad de ninguna empresa. Los routers OSPF seleccionan un router designado (DR) y un router designado de respaldo (BDR) que sirve como punto de enfoque para el intercambio de información de enrutamiento a fin de reducir el número de intercambios de información de enrutamiento entre varios vecinos en la misma red. OSPF selecciona las rutas a base del costo, que en la implementación de Cisco se relaciona con el ancho de banda. OSPF selecciona la ruta más rápida sin bucles del árbol Primero la ruta libre más corta como la mejor ruta en la red. OSPF garantiza un enrutamiento sin bucles. Los protocolos de vector-distancia pueden provocar bucles de enrutamiento. Cuando un router inicia un proceso de enrutamiento OSPF en una interfaz, envía un paquete hello y sigue enviando hellos a intervalos regulares. Las reglas que gobiernan el intercambio de paquetes hello de OSPF se denominan protocolo Hello. Si todos los parámetros de los paquetes Hello de OSPF concuerdan, los routers se convierten en vecinos. 53
  • 55.
    CCNA - CiscoCertified Network Associate MicroCisco - staky Cada router envía publicaciones del estado de enlace (LSA) en paquetes de actualización del estado de enlace (LSU). Cada router que recibe una LSA de su vecino registra la LSA en la base de datos del estado de enlace. Este proceso se repite para todos los routers de la red OSPF. Una vez completas las bases de datos, cada router utiliza el algoritmo SPF para calcular una topología lógica sin bucles para cada red conocida. Se utiliza la ruta más corta con el menor costo para crear esta topología, por lo tanto, se selecciona la mejor ruta. Esta información de enrutamiento se mantiene. Cuando existe un cambio en el estado de un enlace, los routers utilizan un proceso de inundación para notificar a los demás routers en la red acerca del cambio. El intervalo muerto del protocolo Hello ofrece un mecanismo sencillo para determinar que un vecino adyacente está desactivado. 54
  • 56.
    CCNA - CiscoCertified Network Associate MicroCisco - staky Módulo 3: EIGRP Descripción general EIGRP es un protocolo de enrutamiento propietario de Cisco basado en IGRP. EIGRP admite CIDR y VLSM, lo que permite que los diseñadores de red maximicen el espacio de direccionamiento. En comparación con IGRP, que es un protocolo de enrutamiento con clase, EIGRP ofrece tiempos de convergencia más rápidos, mejor escalabilidad y gestión superior de los bucles de enrutamiento. Además, EIGRP puede reemplazar al Protocolo de Mantenimiento de Tablas de Enrutamiento (RTMP) AppleTalk y Novell RIP. EIGRP funciona en las redes IPX y AppleTalk con potente eficiencia. Con frecuenca, se describe EIGRP como un protocolo de enrutamiento híbrido que ofrece lo mejor de los algoritmos de vector-distancia y del estado de enlace. EIGRP es un protocolo de enrutamiento avanzado que se basa en las características normalmente asociadas con los protocolos del estado de enlace. Algunas de las mejores funciones de OSPF, como las actualizaciones parciales y la detección de vecinos, se usan de forma similar con EIGRP. Sin embargo, EIGRP es más fácil de configurar que OSPF. EIGRP es una opción ideal para las grandes redes multiprotocolo construidas principalmente con routers Cisco. Este módulo abarca las tareas de configuración comunes de EIGRP. Se enfatiza la forma en que EIGRP establece relaciones con routers adyacentes, la manera en que calcula las rutas primaria y de respaldo y cómo responde a las fallas en las rutas conocidas hacia un destino en particular. Una red se compone de varios dispositivos, protocolos y medios que permiten la comunicación de datos. Cuando un componente de red no funciona correctamente, puede afectar toda la red. En todo caso, los administradores de red deben identificar y diagnosticar los problemas rápidamente cuando se produzcan. A continuación se presentan algunas de las razones por las que surgen problemas en la red. • Se introducen comandos de forma incorrecta • Se construyen o colocan las listas de acceso de forma incorrecta • Los routers, switch u otros dispositivos de red están configurados de forma incorrecta • Las conexiones físicas son de mala calidad Un administrador de red debe realizar el diagnóstico de fallas de forma metódica, mediante un modelo general de resolución de problemas. A menudo es útil verificar si hay problemas de la capa física en primer lugar y luego ir subiendo por las capas de forma organizada. Aunque este módulo se concentra en la forma de diagnosticar las fallas de los protocolos de Capa 3, es importante diagnosticar y eliminar los problemas existentes en las capas inferiores. Este módulo abarca algunos de los objetivos de los exámenes CCNA 640-801 e ICND 640-811. Los estudiantes que completen este módulo deberán ser capaces de realizar las siguientes tareas: • Describir las diferencias entre EIGRP e IGRP. • Describir los conceptos, tecnologías y estructuras de datos claves de EIGRP • Comprender la convergencia de EIGRP y la operación básica del Algoritmo de Actualización Difusa (DUAL) • Realizar una configuración básica de EIGRP • Configurar el resumen de rutas EIGRP • Describir los procesos utilizados por EIGRP para construir y mantener las tablas de enrutamiento • Verificar las operaciones de EIGRP • Describir el proceso de ocho pasos para la detección general de fallas • Aplicar un proceso lógico para diagnosticar las fallas de enrutamiento • Usar los comandos show y debug para diagnosticar las fallas de RIP • Usar los comandos show y debug para diagnosticar las fallas de IGRP • Usar los comandos show y debug para diagnosticar las fallas de EIGRP • Usar los comandos show y debug para diagnosticar las fallas de OSPF 55
  • 57.
    CCNA - CiscoCertified Network Associate MicroCisco - staky 3.1 EIGRP 3.1.1 Comparación entre IGRP e EIGRP Cisco lanzó EIGRP en 1994 como una versión escalable y mejorada de su protocolo propietario de enrutamiento por vector-distancia, IGRP. En esta sección se explican las diferencias y similitudes existentes entre EIGRP e IGRP. La información de distancia y la tecnología de vector-distancia que se usan en IGRP también se utilizan en EIGRP. EIGRP mejora las propiedades de convergencia y opera con mayor eficiencia que IGRP. Esto permite que una red tenga una arquitectura mejorada y pueda mantener las inversiones actuales en IGRP. Las comparaciones entre EIGRP e IGRP se pueden dividir en las siguientes categorías principales: • Modo de compatibilidad • Cálculo de métrica • Número de saltos • Redistribución automática de protocolos • Etiquetado de rutas IGRP y EIGRP son compatibles entre sí. Esta compatibilidad ofrece una interoperabilidad transparente con los routers IGRP. Esto es importante, dado que los usuarios pueden aprovechar los beneficios de ambos protocolos. EIGRP ofrece compatibilidad multiprotocolo, mientras que IGRP no lo hace. EIGRP e IGRP usan cálculos de métrica diferentes. EIGRP multiplica la métrica de IGRP por un factor de 256. Esto ocurre porque EIGRP usa una métrica que tiene 32 bits de largo, e IGRP usa una métrica de 24 bits. La información EIGRP puede multiplicarse o dividirse por 256 para un intercambio fácil con IGRP. Figura 1 IGRP tiene un número de saltos máximo de 255. El límite máximo para el número de saltos en EIGRP es 224. Esto es más que suficiente para admitir los internetworks grandes y correctamente diseñadas. Se requiere una configuración avanzada para permitir que protocolos de enrutamiento diferentes como OSPF y RIP compartan información. La redistribución, o la capacidad para compartir rutas, es automática entre IGRP e EIGRP, siempre y cuando ambos procesos usen el mismo número AS. En la Figura , RTB distribuye de forma automática las rutas aprendidas de EIGRP al AS de IGRP, y viceversa. EIGRP rotula como externas las rutas aprendidas de IGRP o cualquier otra fuente externa porque no se originan en los routers EIGRP. IGRP no puede diferenciar entre rutas internas y externas. Observe que en el resultado del comando show ip route de los routers de la Figura , las rutas de EIGRP se rotulan con una D, mientras que las rutas externas se rotulan con EX. RTA identifica la diferencia entre la red 172.16.0.0, que se aprendió mediante EIGRP, y la red 192.168.1.0 que se redistribuyó desde IGRP. En la tabla RTC, el protocolo IGRP no indica este tipo de diferencia. RTC, que usa solamente IGRP, sólo ve las rutas IGRP, a pesar de que tanto 10.1.1.0 como 172.16.0.0 se redistribuyeron desde EIGRP. 56
  • 58.
    CCNA - CiscoCertified Network Associate MicroCisco - staky Figura 2 Figura 3 La Actividad de Medios Interactivos ayudará a los estudiantes a reconocer las características de IGRP y EIGRP. En la sección siguiente se explica EIGRP con mayor detalle. 3.1.2 Conceptos y terminología de EIGRP En esta sección se analizan las tres tablas que EIGRP utiliza para almacenar información de red. Los routers EIGRP mantienen información de ruta y topología a disposición en la RAM, para que puedan reaccionar rápidamente ante los cambios. Al igual que OSPF, EIGRP guarda esta información en varias tablas y bases de datos. EIGRP guarda las rutas que se aprenden de maneras específicas. Las rutas reciben un estado específico y se pueden rotular para proporcionar información adicional de utilidad. EIGRP mantiene las siguientes tres tablas: 57
  • 59.
    CCNA - CiscoCertified Network Associate MicroCisco - staky • Tabla de vecinos • Tabla de topología • Tabla de enrutamiento La tabla de vecinos es la más importante de EIGRP. Cada router EIGRP mantiene una tabla de vecinos que enumera a los routers adyacentes. Esta tabla puede compararse con la base de datos de adyacencia utilizada por OSPF. Existe una tabla de vecinos por cada protocolo que admite EIGRP. Figura 1 Al conocer nuevos vecinos, se registran la dirección y la interfaz del vecino. Esta información se guarda en la estructura de datos del vecino. Cuando un vecino envía un paquete hello, publica un tiempo de espera. El tiempo de espera es la cantidad de tiempo durante el cual un router considera que un vecino se puede alcanzar y que funciona. Si un paquete de salutación (hello) no se recibe dentro del tiempo de espera, entonces vence el tiempo de espera. Cuando vence el tiempo de espera, se informa al Algoritmo de Actualización Difusa (DUAL), que es el algoritmo de vector-distancia de EIGRP, acerca del cambio en la topología para que recalcule la nueva topología. Figura 2 La tabla de topología se compone de todas las tablas de enrutamiento EIGRP en el sistema autónomo. DUAL toma la información proporcionada en la tabla de vecinos y la tabla de topología y calcula las rutas de menor costo hacia cada destino. EIGRP rastrea esta información para que los routers EIGRP puedan identificar y conmutar a rutas alternativas rápidamente. La información que el router recibe de DUAL se utiliza para determinar la ruta del sucesor, que es el término utilizado para identificar la ruta principal o la 58
  • 60.
    CCNA - CiscoCertified Network Associate MicroCisco - staky mejor. Esta información también se introduce a la tabla de topología. Los routers EIGRP mantienen una tabla de topología por cada protocolo configurado de red. La tabla de enrutamiento mantiene las rutas que se aprenden de forma dinámica. A continuación se muestran los campos que conforman la tabla de enrutamiento: • Distancia factible (FD): Ésta es la métrica calculada más baja hacia cada destino. Por ejemplo, la distancia factible a 32.0.0.0 es 2195456. • Origen de la ruta: Número de identificación del router que publicó esa ruta en primer lugar. Este campo se llena sólo para las rutas que se aprenden de una fuente externa a la red EIGRP. El rotulado de rutas puede resultar particularmente útil con el enrutamiento basado en políticas. Por ejemplo, el origen de la ruta a 32.0.0.0 es 200.10.10.10 a 200.10.10.10. • Distancia informada (RD): La distancia informada (RD) de la ruta es la distancia informada por un vecino adyacente hacia un destino específico. Por ejemplo, la distancia informada a 32.0.0.0 es 2195456 tal como lo indica (90/2195456). • Información de interfaz: La interfaz a través de la cual se puede alcanzar el destino. • Estado de ruta: El estado de una ruta. Una ruta se puede identificar como pasiva, lo que significa que la ruta es estable y está lista para usar, o activa, lo que significa que la ruta se encuentra en el proceso de recálculo por parte de DUAL. La tabla de enrutamiento EIGRP contiene las mejores rutas hacia un destino. Esta información se recupera de la tabla de topología. Los routers EIGRP mantienen una tabla de enrutamiento por cada protocolo de red. Un sucesor es una ruta seleccionada como ruta principal para alcanzar un destino. DUAL identifica esta ruta en base a la información que contienen las tablas de vecinos y de topología y la coloca en la tabla de enrutamiento. Puede haber hasta cuatro rutas de sucesor para cada destino en particular. Éstas pueden ser de costo igual o desigual y se identifican como las mejores rutas sin bucles hacia un destino determinado. Un sucesor factible (FS) es una ruta de respaldo. Estas rutas se identifican al mismo tiempo que los sucesores, pero sólo se mantienen en la tabla de topología. Los múltiples sucesores factibles para un destino se pueden mantener en la tabla de topología, aunque no es obligatorio. Figura 3 Un router visualiza los sucesores factibles como vecinos corriente abajo, o más cerca del destino que él. El costo del sucesor factible se calcula a base del costo publicado del router vecino hacia el destino. Si una ruta del sucesor colapsa, el router busca un sucesor factible identificado. Esta ruta se promoverá al estado de sucesor. Un sucesor factible debe tener un costo publicado menor que el costo del sucesor actual hacia el destino. Si es imposible identificar un sucesor factible en base a la información actual, el router coloca un estado Activo en una ruta y envía paquetes de consulta a todos los vecinos para recalcular la topología actual. El router puede identificar cualquier nuevo sucesor o sucesor factible a partir de los nuevos datos recibidos de los paquetes de respuesta que responden a los pedidos de consulta. Entonces, el router establecerá el estado de la ruta en Pasivo. Es posible registrar información adicional acerca de cada ruta en la tabla de topología. EIGRP clasifica a las rutas como internas o externas. EIGRP agrega un rótulo de ruta a cada ruta para identificar esta clasificación. Las rutas internas se originan dentro del AS EIGRP. 59
  • 61.
    CCNA - CiscoCertified Network Associate MicroCisco - staky Figura 4 Figura 5 Figura 6 60
  • 62.
    CCNA - CiscoCertified Network Associate MicroCisco - staky Las rutas externas se originan fuera del AS EIGRP. Las rutas aprendidas o redistribuidas desde otros protocolos de enrutamiento como RIP, OSPF e IGRP son externas. Las rutas estáticas que se originan fuera del AS EIGRP son externas. El rótulo puede establecerse en un número entre 0-255 para adaptar el rótulo. Figura 7 En la sección siguiente se explican algunas ventajas de EIGRP. 3.1.3 Características de diseño de EIGRP Esta sección describe algunos de los aspectos claves del diseño de EIGRP. EIGRP opera de una manera bastante diferente de IGRP. EIGRP es un protocolo de enrutamiento por vector-distancia avanzado, pero también actúa como protocolo del estado de enlace en la manera en que actualiza a los vecinos y mantiene la información de enrutamiento. A continuación se presentan algunas de las ventajas de EIGRP sobre los protocolos de vector-distancia simples: • Convergencia rápida • Uso eficiente del ancho de banda • Compatibilidad con VLSM y CIDR • Compatibilidad con capas de varias redes • Independencia de los protocolos enrutados Figura 1 Los módulos dependientes de protocolo (PDM) protegen a EIGRP de las revisiones prolongadas. Es posible que los protocolos enrutados en evolución, como IP, requieran un nuevo módulo de protocolo, pero no necesariamente una reelaboración del propio EIGRP. Los routers EIGRP convergen rápidamente porque se basan en DUAL. DUAL garantiza una operación sin bucles durante todo el cálculo de rutas, lo que permite la sincronización simultánea de todos los routers involucrados en cambio de topología. EIGRP envía actualizaciones parciales y limitadas, y hace un uso eficiente del ancho de banda. EIGRP usa un ancho de banda mínimo cuando la red es estable. Los routers EIGRP no envían las tablas en su 61
  • 63.
    CCNA - CiscoCertified Network Associate MicroCisco - staky totalidad, sino que envían actualizaciones parciales e incrementales. Esto es parecido a la operación de OSPF, salvo que los routers EIGRP envían estas actualizaciones parciales sólo a los routers que necesitan la información, no a todos los routers del área. Por este motivo, se denominan actualizaciones limitadas. En vez de enviar actualizaciones de enrutamiento temporizadas, los routers EIGRP usan pequeños paquetes hello para mantener la comunicación entre sí. Aunque se intercambian con regularidad, los paquetes hello no usan una cantidad significativa de ancho de banda. EIRGP admite IP, IPX y AppleTalk mediante los PDM. EIGRP puede redistribuir información de IPX, RIP y SAP para mejorar el desempeño general. En efecto, EIGRP puede reemplazar estos dos protocolos. Los routers EIGRP reciben actualizaciones de enrutamiento y de servicio y actualizan otros routers sólo cuando se producen cambios en las tablas de enrutamiento o de SAP. En las redes EIGRP, las actualizaciones de enrutamiento se realizan por medio de actualizaciones parciales. EIGRP también puede reemplazar el RTMP de AppleTalk. Como protocolo de enrutamiento por vector-distancia, RTMP se basa en intercambios periódicos y completos de información de enrutamiento. Para reducir el gasto, EIGRP usa actualizaciones desencadenadas por eventos para redistribuir la información de enrutamiento AppleTalk. EIGRP también usa una métrica compuesta configurable para determinar la mejor ruta a una red AppleTalk. RTMP usa el número de saltos, lo que puede dar como resultado un enrutamiento por debajo del óptimo. Los clientes AppleTalk esperan información RTMP desde los routers locales, de manera que EIGRP para AppleTalk sólo debe ejecutarse en una red sin clientes, como un enlace WAN. En la sección siguiente se analizan algunas tecnologías EIGRP. 3.1.4 Tecnologías EIGRP En esta sección se analizan algunas de las nuevas tecnologías que incluye EIGRP. Cada nueva tecnología representa una mejora con respecto a la eficiencia en la operación de EIGRP, la velocidad de convergencia o la funcionalidad con respecto a IGRP y otros protocolos de enrutamiento. Estas tecnologías pertenecen a una de las siguientes cuatro categorías: • Detección y recuperación de vecinos • Protocolo de transporte confiable • Algoritmo de máquina de estado finito DUAL • Módulos dependientes de protocolo Los routers de vector-distancia simples no establecen ninguna relación con sus vecinos. Los routers RIP e IGRP simplemente envían las actualizaciones en broadcast o multicast por las interfaces configuradas. En cambio, los routers EIGRP establecen relaciones activamente con los vecinos, tal como lo hacen los routers OSPF. Figura 1 • Los routers EIGRP establecen adyacencias tal como se describe en la Figura . Los routers EIGRP lo logran mediante paquetes hello pequeños. Los hellos se envían por defecto cada cinco segundos. Un router EIGRP supone que, siempre y cuando reciba paquetes hello de los vecinos conocidos, 62
  • 64.
    CCNA - CiscoCertified Network Associate MicroCisco - staky estos vecinos y sus rutas seguirán siendo viables o pasivas. Lo siguiente puede ocurrir cuando los routers EIGRP forman adyacencias: Aprender de forma dinámica las nuevas rutas que se unen a la red • Identificar los routers que llegan a ser inalcanzables o inoperables • Redetectar los routers que habían estado inalcanzables anteriormente El Protocolo de Transporte Confiable (RTP) es un protocolo de capa de transporte que garantiza la entrega ordenada de paquetes EIGRP a todos los vecinos. En una red IP, los hosts usan TCP para secuenciar los paquetes y asegurarse de que se entreguen de manera oportuna. Sin embargo, EIGRP es independente de los protocolos. Esto significa que no se basa en TCP/IP para intercambiar información de enrutamiento de la forma en que lo hacen RIP, IGRP y OSPF. Para mantenerse independiente de IP, EIGRP usa RTP como su protocolo de capa de transporte propietario para garantizar la entrega de información de enrutamiento. EIGRP puede hacer una llamada a RTP para que proporcione un servicio confiable o no confiable, según lo requiera la situación. Por ejemplo, los paquetes hello no requieren el gasto de la entrega confiable porque se envían con frecuencia y se deben mantener pequeños. La entrega confiable de otra información de enrutamiento puede realmente acelerar la convergencia porque entonces los routers EIGRP no tienen que esperar a que un temporizador expire antes de retransmitir. Con RTP, EIGRP puede realizar envíos en multicast y en unicast a diferentes pares de forma simultánea. Esto maximiza la eficiencia. El núcleo de EIGRP es DUAL, que es el motor de cálculo de rutas de EIGRP. El nombre completo de esta tecnología es máquina de estado finito DUAL (FSM). Una FSM es una máquina de algoritmos, no un dispositivo mecánico con piezas que se mueven. Las FSM definen un conjunto de los posibles estados de algo, los acontecimientos que provocan esos estados y los eventos que resultan de estos estados. Los diseñadores usan las FSM para describir de qué manera un dispositivo, programa de computador o algoritmo de enrutamiento reaccionará ante un conjunto de eventos de entrada. La FSM DUAL contiene toda la lógica que se utiliza para calcular y comparar rutas en una red EIGRP. DUAL rastrea todas las rutas publicadas por los vecinos. Se comparan mediante la métrica compuesta de cada ruta. DUAL también garantiza que cada ruta esté libre de bucles. DUAL inserta las rutas de menor costo en la tabla de enrutamiento. Estas rutas principales se denominan rutas del sucesor. Una copia de las rutas del sucesor también se coloca en la tabla de enrutamiento. Figura 2 EIGRP mantiene información importante de ruta y topología a disposición en una tabla de vecinos y una tabla de topología. Estas tablas proporcionan información detallada de las rutas a DUAL en caso de problemas en la red. DUAL usa la información de estas tablas para seleccionar rápidamente las rutas alternativas. Si un enlace se desactiva, DUAL busca una ruta alternativa, o sucesor factible, en la tabla de topología. 63
  • 65.
    CCNA - CiscoCertified Network Associate MicroCisco - staky Una de las mejores características de EIGRP es su diseño modular. Se ha demostrado que los diseños modulares o en capas son los más escalables y adaptables. EIRGP logra la compatibilidad con los protocolos enrutados, como IP, IPX y AppleTalk, mediante los PDM. En teoría, EIGRP puede agregar PDM para adaptarse fácilmente a los protocolos enrutados nuevos o revisados como IPv6. Figura 3 Cada PDM es responsable de todas las funciones relacionadas con su protocolo enrutado específico. El módulo IP-EIGRP es responsable de las siguientes funciones: • Enviar y recibir paquetes EIGRP que contengan datos IP • Avisar a DUAL una vez que se recibe la nueva información de enrutamiento IP • Mantener de los resultados de las decisiones de enrutamiento DUAL en la tabla de enrutamiento IP • Redistribuir la información de enrutamiento que se aprendió de otros protocolos de enrutamiento capacitados para IP En la sección siguiente se analizan los tipos de paquetes EIGRP. 3.1.5 Estructura de datos EIGRP Al igual que OSPF, EIGRP depende de diferentes tipos de paquetes para mantener sus tablas y establecer relaciones con los routers vecinos. Esta sección describirá estos tipos de paquetes. Figura 1 A continuación se presentan los cinco tipos de paquetes EIGRP: • Hello • Acuse de recibo • Actualización • Consulta • Respuesta 64
  • 66.
    CCNA - CiscoCertified Network Associate MicroCisco - staky EIGRP depende de los paquetes hello para detectar, verificar y volver a detectar los routers vecinos. La segunda detección se produce si los routers EIGRP no intercambian hellos durante un intervalo de tiempo de espera pero después vuelven a establecer la comunicación. Figura 2 Los routers EIGRP envían hellos con un intervalo fijo pero configurable que se denomina el intervalo hello. El intervalo hello por defecto depende del ancho de banda de la interfaz. En las redes IP, los routers EIGRP envían hellos a la dirección IP multicast 224.0.0.10. Figura 3 Los routers EIGRP almacenan la información sobre los vecinos en la tabla de vecinos. La tabla de vecinos incluye el campo de Número de Secuencia (Seq No) para registrar el número del último paquete EIGRP recibido que fue enviado por cada vecino. La tabla de vecinos también incluye un campo de Tiempo de Espera que registra el momento en que se recibió el último paquete. Los paquetes deben recibirse dentro del período correspondiente al intervalo de Tiempo de Espera para mantenerse en el estado Pasivo. El estado Pasivo significa un estado alcanzable y operacional. Si EIGRP no recibe un paquete de un vecino dentro del tiempo de espera, EIGRP supone que el vecino no está disponible. En ese momento, interviene DUAL para reevaluar la tabla de enrutamiento. Por defecto, el tiempo de espera es equivalente al triple del intervalo hello, pero un administrador puede configurar ambos temporizadores según lo desee. OSPF requiere que los routers vecinos tengan los mismos intervalos hello e intervalos muertos para comunicarse. EIGRP no posee este tipo de restricción. Los routers vecinos conocen el valor de cada uno de los temporizadores respectivos de los demás mediante el intercambio de paquetes hello. Entonces, usan la información para forjar una relación estable aunque los temporizadores no sean iguales. Los paquetes hello siempre se envían de forma no confiable. Esto significa que no se transmite un acuse de recibo. Los routers EIGRP usan paquetes de acuse de recibo para indicar la recepción de cualquier paquete EIGRP durante un intercambio confiable. RTP proporciona comunicación confiable entre hosts EIGRP. El receptor debe enviar acuse de recibo de un mensaje recibido para que sea confiable. Los paquetes de acuse de recibo, que son paquetes hello sin datos, se usan con este fin. Al contrario de los hellos multicast, los 65
  • 67.
    CCNA - CiscoCertified Network Associate MicroCisco - staky paquetes de acuse de recibo se envían en unicast. Los acuses de recibo pueden adjuntarse a otros tipos de paquetes EIGRP, como los paquetes de respuesta. Los paquetes de actualización se utilizan cuando un router detecta un nuevo vecino. Los routers EIGRP envían paquetes de actualización en unicast a ese nuevo vecino para que pueda aumentar su tabla de topología. Es posible que se necesite más de un paquete de actualización para transmitir toda la información de topología al vecino recientemente detectado. Los paquetes de actualización también se utilizan cuando un router detecta un cambio en la topología. En este caso, el router EIGRP envía un paquete de actualización en multicast a todos los vecinos, avisándolos del cambio. Todos los paquetes de actualización se envían de forma confiable. Un router EIGRP usa paquetes de consulta siempre que necesite información específica de uno o de todos sus vecinos. Se usa un paquete de respuesta para contestar a una consulta. Si un router EIGRP pierde su sucesor y no puede encontrar un sucesor factible para una ruta, DUAL coloca la ruta en el estado Activo. Entonces se envía una consulta en multicast a todos los vecinos con el fin de ubicar un sucesor para la red destino. Los vecinos deben enviar respuestas que suministren información sobre sucesores o indiquen que no hay información disponible. Las consultas se pueden enviar en multicast o en unicast, mientras que las respuestas siempre se envían en unicast. Ambos tipos de paquetes se envían de forma confiable. En la sección siguiente se describe el algoritmo EIGRP. 3.1.6 Algoritmo EIGRP Esta sección describe el algoritmo DUAL, al que se debe la convergencia excepcionalmente rápida de EIGRP. Para comprender mejor la convergencia con DUAL, vea el ejemplo en la Figura . Cada router ha construido una tabla de topología que contiene información acerca de la manera de enrutar al destino Red A. Figura 1 • Cada tabla de topología identifica la siguiente información: El protocolo de enrutamiento o EIGRP • El costo más bajo de la ruta, denominado distancia factible (FD) • El costo de la ruta, según lo publica el router vecino, denominado distancia informada (RD) La columna de Topología identifica la ruta principal denominada ruta del sucesor (sucesor), y, cuando se identifica, la ruta de respaldo denominada sucesor factible (FS). Observe que no es necesario contar con un sucesor factible identificado. 66
  • 68.
    CCNA - CiscoCertified Network Associate MicroCisco - staky La red EIGRP sigue una secuencia de acciones para permitir la convergencia entre los routers, que actualmente tienen la siguiente información de topología: • El router C tiene una ruta del sucesor a través del router B. • El router C tiene una ruta del sucesor factible a través del router D. • El router D tiene una ruta del sucesor a través del router B. • El router D no tiene una ruta del sucesor factible. • El router E tiene una ruta del sucesor a través del router D. • El router E no tiene un sucesor factible. Las normas para la selección de la ruta del sucesor factible se especifican en la Figura . Figura 2 El siguiente ejemplo demuestra la forma en que cada router de la topología aplica las normas de selección del sucesor factible cuando se desactiva la ruta del router D al router B: • En el router D o La ruta que pasa por el router B se elimina de la tabla de topología. o Ésta es la ruta del sucesor. El router D no cuenta con un sucesor factible identificado. o El router D debe realizar un nuevo cálculo de ruta. Figura 3 67
  • 69.
    CCNA - CiscoCertified Network Associate MicroCisco - staky • En el Router C o La ruta a la Red A a través del router D está deshabilitada. o La ruta que pasa por el router D se elimina de la tabla. o Ésta es la ruta del sucesor factible para el router C. • En el router D o El router D no tiene un sucesor factible. Por lo tanto, no puede cambiarse a una ruta alternativa identificada de respaldo. o El router D debe recalcular la topología de la red. La ruta al destino Red A se establece en Activa. o El router D envía un paquete de consulta a todos los routers vecinos conectados para solicitar información de topología. o El router C tiene una entrada anterior para el router D. o El router D no tiene una entrada anterior para el router E. Figura 4 • En el Router E o La ruta a la Red A a través del router D está deshabilitada. o La ruta que pasa por el router D se elimina de la tabla. o Ésta es la ruta del sucesor para el router E. o El router E no tiene una ruta factible identificada. o Observe que el costo RD de enrutar a través del router C es 3. Este costo es igual al de la ruta del sucesor a través del router D. Figura 5 68
  • 70.
    CCNA - CiscoCertified Network Associate MicroCisco - staky • En el Router C o El router E envía un paquete de consulta al router C. o El router C elimina el router E de la tabla. o El router C responde al router D con una nueva ruta a la Red A. • En el router D o La ruta al destino Red A sigue en estado Activa. El cálculo aún no se ha terminado. o El router C ha respondido al router D para confirmar que hay una ruta disponible al destino Red A con un costo de 5. o El router D sigue esperando respuesta del router E. • En el Router E o El router E no tiene un sucesor factible para alcanzar el destino Red A. o Por lo tanto el router E rotula la ruta a la red destino como Activa. o El router E tiene que recalcular la topología de red. o El router E elimina de la tabla la ruta que pasa por el router D. o El router D envía una consulta al router C, para solicitar información de topología. o El router E ya tiene una entrada a través del router C. Tiene un costo de 3, igual que la ruta del sucesor. Figura 6 Figura 7 69
  • 71.
    CCNA - CiscoCertified Network Associate MicroCisco - staky • En el Router E o El router C responde con una RD de 3. o El router E ahora puede establecer la ruta a través del router C como el nuevo sucesor, con una FD de 4 y una RD de 3. o El router E cambia el estado Activo de la ruta al destino Red A a un estado Pasivo. Observe que el estado por defecto de una ruta es Pasivo siempre que se sigan recibiendo los paquetes hello. En este ejemplo, sólo se marcan las rutas de estado Activo. • En el Router E o El router E envía una respuesta al router D, para informarle la información de topología del router E. • En el router D o El router D recibe la respuesta empaquetada desde el router E o El router D entra estos datos para la ruta al destino Red A a través del router E. o Esta ruta llega a ser una ruta del sucesor adicional dado que el costo es igual al enrutamiento a través del router C y la RD es menor que el costo FD de 5. La convergencia se produce entre todos los routers EIGRP que usan el algoritmo DUAL. Con esta sección se concluye la lección. En la lección siguiente se analiza la configuración de EIGRP. En la sección siguiente se explica cómo se configura EIGRP. 3.2 Configuración EIGRP 3.2.1 Configuración de EIGRP A pesar de la complejidad de DUAL, la configuración de EIGRP puede ser relativamente sencilla. Los comandos de configuración de EIGRP varían según el protocolo que debe enrutarse. Algunos ejemplos de estos protocolos son IP, IPX y AppleTalk. Esta sección describe la configuración de EIGRP para el protocolo IP. Figura 1 Siga estos pasos para configurar rutas EIGRP para IP: 1. Use lo siguiente para habilitar EIGRP y definir el sistema autónomo: router(config)#router eigrp autonomous-system-number El número de sistema autónomo se usa para identificar todos los routers que pertenecen a la internetwork. Este valor debe coincidir para todos los routers dentro de la internetwork. 2. Indique cuáles son las redes que pertenecen al sistema autónomo EIGRP en el router local mediante el siguiente comando: router(config-router)#network network-number Network-number es el número de red que determina cuáles son las interfaces del router que participan en EIGRP y cuáles son las redes publicadas por el router. 70
  • 72.
    CCNA - CiscoCertified Network Associate MicroCisco - staky El comando network configura sólo las redes conectadas. Por ejemplo, la red 3.1.0.0, que se encuentra en el extremo izquierdo de la Figura principal, no se encuentra directamente conectada al router A. Como consecuencia, esa red no forma parte de la configuración del Router A. 3. Al configurar los enlaces seriales mediante EIGRP, es importante configurar el valor del ancho de banda en la interfaz. Si el ancho de banda de estas interfaces no se modifica, EIGRP supone el ancho de banda por defecto en el enlace en lugar del verdadero ancho de banda. Si el enlace es más lento, es posible que el router no pueda convergir, que se pierdan las actualizaciones de enrutamiento o se produzca una selección de rutas por debajo de la óptima. Para establecer el ancho de banda para la interfaz, aplique la siguiente sintaxis: router(config-if)#bandwidth kilobits Sólo el proceso de enrutamiento utiliza el comando bandwidth y es necesario configurar el comando para que coincida con la velocidad de línea de la interfaz. 4. Cisco también recomienda agregar el siguiente comando a todas las configuraciones EIGRP: router(config-router)#eigrp log-neighbor-changes Este comando habilita el registro de los cambios de adyacencia de vecinos para monitorear la estabilidad del sistema de enrutamiento y para ayudar a detectar problemas. En las Prácticas de Laboratorio, los estudiantes establecerán un esquema de direccionamiento IP y configurarán EIGRP. En la siguiente sección se analiza el resumen de EIGRP. 3.2.2 Configuración del resumen de EIGRP En esta sección se enseñará a los estudiantes a configurar manualmente las direcciones de resumen. EIGRP resume automáticamente las rutas en el límite con clase. Este es el límite donde termina la dirección de red, de acuerdo con la definición del direccionamiento basado en clase. Esto significa que, aunque RTC esté conectado a la subred 2.1.1.0 solamente, publicará que está conectada a toda la red Clase A, 2.0.0.0. En la mayoría de los casos, el resumen automático es beneficioso porque mantiene las tablas de enrutamiento lo más compactas posible. Figura 1 Figura 2 71
  • 73.
    CCNA - CiscoCertified Network Associate MicroCisco - staky Sin embargo, es posible que el resumen automático no sea la mejor opción en ciertos casos. Por ejemplo, si existen subredes no contiguas el resumen automático debe deshabilitarse para que el enrutamiento funcione correctamente. Para desconectar el resumen automático, use el siguiente comando: router(config-router)#no auto-summary Con EIGRP, una dirección de resumen se puede configurar manualmente al configurar una red prefijo. Las rutas de resumen manuales se configuran por interfaz, de manera que la interfaz que propagará el resumen de ruta se debe seleccionar primero. Entonces, la dirección de resumen se puede definir con el comando ip summary-address eigrp: router(config-if)#ip summary-address eigrp autonomous-system-number ip-address mask administrative- distance Las rutas de resumen EIGRP tienen una distancia administrativa por defecto de 5. De manera opcional, se pueden configurar con un valor entre 1 y 255. Figura 3 En la Figura , RTC se puede configurar mediante los comandos que aparecen a continuación: RTC(config)#router eigrp 2446 RTC(config-router)#no auto-summary RTC(config-router)#exit RTC(config)#interface serial 0/0 RTC(config-if)#ip summary-address eigrp 2446 2.1.0.0 255.255.0.0 Por lo tanto, RTC agrega una ruta a esta tabla de la siguiente manera: D 2.1.0.0/16 is a summary, 00:00:22, Null0 Observe que la ruta de resumen se obtiene a partir de Null0 y no de una interfaz real. Esto ocurre porque esta ruta se usa para fines de publicación y no representa una ruta que RTC puede tomar para alcanzar esa red. En RTC, esta ruta tiene una distancia administrativa de 5. RTD no es consciente del resumen pero acepta la ruta. A la ruta se le asigna la distancia administrativa de una ruta EIGRP normal, que es 90 por defecto. En la configuración de RTC, el resumen automático se desactiva con el comando no auto-summary. Si no se desactivara el resumen automático, RTD recibiría dos rutas, la dirección de resumen manual, que es 2.1.0.0 /16, y la dirección de resumen automática con clase, que es 2.0.0.0 /8. En la mayoría de los casos, cuando se hace el resumen manual, se debe ejecutar el comando no auto- summary. En la siguiente sección se explica a los estudiantes cómo verificar EIGRP. 3.2.3 Verificación básica de EIGRP Esta sección explica la manera de verificar las configuraciones EIGRP mediante los comandos show. La Figura enumera los comandos show clave para EIGRP y analiza brevemente sus funciones. La función debug de Cisco IOS también ofrece comandos de monitoreo EIGRP de utilidad. 72
  • 74.
    CCNA - CiscoCertified Network Associate MicroCisco - staky Figura 1 Figura 2 En las Prácticas de Laboratorio, los estudiantes establecerán un esquema de direccionamiento IP y verificarán las configuraciones EIGRP. En la siguiente sección se analizan las tablas de vecinos EIGRP. 3.2.4 Construcción de tablas de vecinos En esta sección se explica la construcción de tablas de vecinos de EIGRP. Los estudiantes también aprenderán sobre la información que se almacena en una tabla de vecinos y cómo se usa. Los routers de vector-distancia simples no establecen ninguna relación con sus vecinos. Los routers RIP e IGRP simplemente envían las actualizaciones en broadcast o multicast por las interfaces configuradas. En cambio, los routers EIGRP establecen relaciones con sus vecinos activamente, al igual que los routers OSPF. La tabla de vecinos es la más importante de EIGRP. Cada router EIGRP mantiene una tabla de vecinos que enumera a los routers adyacentes. Esta tabla puede compararse con la base de datos de adyacencia utilizada por OSPF. Existe una tabla de vecinos por cada protocolo que admite EIGRP. 73
  • 75.
    CCNA - CiscoCertified Network Associate MicroCisco - staky Figura 1 Los routers EIGRP establecen adyacencias con los routers vecinos mediante pequeños paquetes hello. Los hellos se envían por defecto cada cinco segundos. Un router EIGRP supone que, siempre y cuando reciba paquetes hello de los vecinos conocidos, estos vecinos y sus rutas seguirán siendo viables o pasivas. Al formar adyacencias, los routers EIGRP hacen lo siguiente: • Aprenden de forma dinámica nuevas rutas que unen su red • Identifican los routers que llegan a ser inalcanzables o inoperables • Redetectan los routers que habían estado inalcanzables anteriormente Figura 2 A continuación se presentan los campos que aparecen la tabla de vecinos: • Dirección de vecino: Esta es la dirección de la capa de red del router vecino. • Tiempo de espera: Éste es el intervalo que se debe esperar sin recibir nada de un vecino antes de considerar al enlace como no disponible. Originalmente, el paquete esperado era un paquete hello, pero en las versiones actuales del software Cisco IOS, cualquier paquete EIGRP que se recibe después del primer hello reconfigurará el temporizador. 74
  • 76.
    CCNA - CiscoCertified Network Associate MicroCisco - staky • Temporizador normal de viaje de ida y vuelta (SRTT): Éste es el tiempo promedio que se requiere para enviar y recibir paquetes de un vecino. Este temporizador se utiliza para determinar el intervalo de retransmisión (RTO). • Número de cola (Q Cnt): Ésta es la cantidad de paquetes que se encuentran en una cola esperando su envío. Si este valor es continuamente mayor a cero, es posible que haya un problema de congestión en el router. Un cero significa que no hay paquetes EIGRP en la cola. • Número de secuencia (Seq No): Éste es el número del último paquete que se recibió desde ese vecino. EIGRP usa este campo para acusar recibo de la transmisión de un vecino y para identificar los paquetes fuera de secuencia. La tabla de vecinos se usa para proporcionar una entrega confiable y secuenciada de paquetes y se puede considerar como análogo del protocolo TCP que se utiliza en la entrega confiable de paquetes IP. En la siguiente sección se describe de qué manera se usa la información de ruta y topología para enrutar los datos. 3.2.5 Detectar rutas En esta sección se explica la forma en la que EIGRP almacena información de rutas y topología. Los estudiantes también aprenderán cómo DUAL usa esta información para enrutar los datos. Los routers EIGRP mantienen información de ruta y topología a disposición en la RAM, de manera que se puede reaccionar rápidamente ante los cambios. Al igual que OSPF, EIGRP guarda esta información en varias tablas o bases de datos. Figura 1 DUAL, el algoritmo de vector-distancia de EIGRP, usa la información de la tabla de vecinos y las tablas de topología y calcula las rutas de menor costo hacia el destino. La ruta principal se denomina ruta del sucesor. Una vez calculada esta ruta, DUAL la coloca en la tabla de enrutamiento y una copia en la tabla de topología. DUAL también intenta calcular una ruta de respaldo en caso de que falle la ruta del sucesor. Ésta se denomina la ruta del sucesor factible. Una vez calculada, DUAL coloca la ruta factible en la tabla de topología. Esta ruta se puede utilizar si la ruta del sucesor a un destino quedara inalcanzable o no fuera confiable. La Actividad de Medios Interactivos ayudará a los estudiantes a comprender algunos conceptos y términos importantes de EIGRP. En la siguiente sección se presenta más información acerca de la forma en que DUAL selecciona una ruta. 75
  • 77.
    CCNA - CiscoCertified Network Associate MicroCisco - staky 3.2.6 Seleccionar rutas En esta sección se explica la forma en que DUAL selecciona una ruta alternativa en la tabla de topología cuando se desactiva un enlace. Si no se encuentra un sucesor factible, la ruta se marca como Activa, o como no utilizable en ese momento. Los paquetes de consulta se envían a los routers vecinos solicitando información de topología. DUAL usa esa información para recalcular las rutas del sucesor y las rutas de los sucesores factibles al destino. Figura 1 Figura 2 Figura 3 76
  • 78.
    CCNA - CiscoCertified Network Associate MicroCisco - staky Una vez que DUAL haya completado estos cálculos, la ruta del sucesor se coloca en la tabla de enrutamiento. Entonces, tanto la ruta del sucesor como la ruta del sucesor factible se colocan en la tabla de topología. Entonces, el estado de la ruta hacia el destino final cambia de Activo a Pasivo. Esto significa que la ruta es ahora operativa y confiable. El resultado del complejo algoritmo de DUAL es una convergencia excepcionalmente rápida para EIGRP. Para comprender mejor la convergencia con DUAL, vea el ejemplo en la Figura . Todos los routers han construido una tabla de topología que contiene información acerca de la manera de enrutar a la red destino Z. Cada tabla identifica lo siguiente: • El protocolo de enrutamiento o EIGRP • El costo más bajo de la ruta, o Distancia Factible (FD) • El costo de la ruta, según lo publica el router vecino, o Distancia Informada (RD) El encabezado de Topología identifica la ruta principal preferida, denominada ruta del sucesor (sucesor). Si aparece, el encabezado de Topología también identifica la ruta de respaldo, denominada sucesor factible (FS). Observe que no es necesario identificar el sucesor factible. Figura 4 En la siguiente sección se explica la manera en que DUAL mantiene las tablas de enrutamiento. 3.2.7 Mantenimiento de las tablas de enrutamiento En esta sección se explica cómo DUAL mantiene y actualiza las tablas de enrutamiento. DUAL rastrea todas las rutas publicadas por los vecinos, comparándolas en base a la métrica compuesta de cada ruta. DUAL también garantiza que cada ruta esté libre de bucles. Entonces, el algoritmo DUAL inserta las rutas de menor costo en la tabla de enrutamiento. Estas rutas principales se denominan rutas del sucesor. Una copia de las rutas del sucesor también se coloca en la tabla de topología. EIGRP mantiene información importante de ruta y topología a disposición en una tabla de vecinos y una tabla de topología. Estas tablas proporcionan información detallada de las rutas a DUAL en caso de problemas en la red. DUAL usa la información en estas tablas para seleccionar rápidamente las rutas alternativas. Si un enlace se desactiva, DUAL busca una ruta alternativa, o sucesor factible, en la tabla de topología. Si no se encuentra un sucesor factible, la ruta se marca como Activa, o como no utilizable en ese momento. Los paquetes de consulta se envían a los routers vecinos solicitando información de topología. DUAL usa esa información para recalcular las rutas del sucesor y las rutas del sucesor factibles al destino. 77
  • 79.
    CCNA - CiscoCertified Network Associate MicroCisco - staky Una vez que DUAL haya completado estos cálculos, la ruta del sucesor se coloca en la tabla de enrutamiento. Entonces, tanto la ruta del sucesor como la ruta del sucesor factible se colocan en la tabla de topología. Luego, el estado de la ruta hacia el destino final cambia de activo a pasivo. Esto significa que la ruta es ahora operativa y confiable. Los routers EIGRP establecen y mantienen adyacencias con los routers vecinos mediante pequeños paquetes hello. Los hellos se envían por defecto cada cinco segundos. Un router EIGRP supone que, siempre y cuando reciba paquetes hello de los vecinos conocidos, estos vecinos y sus rutas seguirán siendo viables o pasivas. Al conocer nuevos vecinos, se registran la dirección y la interfaz del vecino. Esta información se guarda en la estructura de datos del vecino. Cuando un vecino envía un paquete hello, publica un tiempo de espera. El tiempo de espera es la cantidad de tiempo durante el cual un router considera que un vecino se puede alcanzar y que funciona. En otras palabras, si no se reciben ningún paquete hello dentro del tiempo de espera, entonces vence el tiempo de espera. Cuando vence el tiempo de espera, se informa a DUAL acerca del cambio en la topología y debe recalcular la nueva topología. En el ejemplo de las Figuras – , DUAL debe reconstruir la topología después de la detección de un enlace interrumpido entre el router D y el router B. Figura 1 Figura 2 78
  • 80.
    CCNA - CiscoCertified Network Associate MicroCisco - staky Figura 3 Las nuevas rutas del sucesor se colocan en la tabla de enrutamiento actualizada. Con esta sección se concluye la lección. En la siguiente lección se analizan los protocolos de enrutamiento. En la primera sección se explica a los estudiantes cómo realizar el diagnóstico de fallas de los protocolos de enrutamiento. 3.3 Diagnóstico de fallas de protocolos de enrutamiento 3.3.1 Proceso de diagnóstico de fallas del protocolo de enrutamiento En esta sección se explica la secuencia lógica de pasos que se deben seguir diagnosticar las fallas de todos los protocolos de enrutamiento. Toda la detección de fallas de los protocolos de enrutamiento debe comenzar con una secuencia lógica, o flujo de proceso. Este flujo de proceso no es un esquema rígido para la detección de fallas en una internetwork. Sin embargo, representa la base sobre la cual un administrador de red puede desarrollar un proceso de resolución de problemas adaptado a un entorno en particular. 1. Al analizar una falla de red, es necesario hacer una declaración clara del problema. Figura 1 2. Reunir la información necesaria para ayudar a aislar las posibles causas. 3. Considerar los posibles problemas, de acuerdo a la información reunida. 4. Crear un plan de acción a base de los problemas potenciales restantes. 5. Implementar el plan de acción, realizando cada paso cuidadosamente y a la vez probando para ver si el síntoma desaparece. 79
  • 81.
    CCNA - CiscoCertified Network Associate MicroCisco - staky Figura 2 Figura 3 Figura 4 Figura 5 6. Analizar los resultados para determinar si el problema se ha resuelto. Si es así, el proceso está completo. Figura 6 7. Si el problema no se ha resuelto, es necesario crear un plan de acción basado en el siguiente problema más probable de la lista. Volver al Paso 4, cambiando una variable a la vez, y repetir el proceso hasta que se resuelva el problema. Figura 7 Una vez identificada la causa real del problema, intentar resolverlo. Los routers Cisco proporcionan varios comandos integrados para ayudar a controlar y realizar el diagnóstico de fallas de una internetwork: 80
  • 82.
    CCNA - CiscoCertified Network Associate MicroCisco - staky • Los comandos show ayudan a controlar el comportamiento de la instalación y el comportamiento normal de la red, así como también aislar las áreas problemáticas • Los comandos debug ayudan a aislar los problemas de configuración y de protocolo. • Las herramientas TCP/IP como ping, traceroute y telnet Figura 8 Figura 9 Figura 10 Los comandos show del Cisco IOS son algunas de las herramientas más importantes para la comprensión del estado de un router, la detección de routers vecinos, el control de la red en general y el aislamiento de problemas en la red. Los comandos EXEC debug pueden ofrecer una gran cantidad de información acerca del tráfico de interfaz, los mensajes de errores internos, los paquetes de diagnóstico específicos de un protocolo y otros datos útiles de diagnóstico de fallas. Use los comandos debug para aislar los problemas, no para monitorear la operación normal de la red. Sólo se deben usar los comandos debug para observar tipos específicos de tráfico o problemas. Antes de usar el comando debug, reduzca los problemas a un subconjunto de causas posibles. Use el comando show debugging para ver cuáles son las funciones de depuración que están habilitadas. En la siguiente sección se describe el diagnóstico de fallas de RIP. 3.3.2 Diagnóstico de fallas de la configuración de RIP En esta sección se analizará VLSM, que representa el problema más común de las redes RIP. VLSM impide la publicación de las rutas RIP. Esto ocurre porque RIP Versión 1 no admite VLSM. Si las rutas RIP no se publican, verifique lo siguiente: • La existencia de problemas de conectividad de Capa 1 o Capa 2. • La configuración de la división en subredes VLSM. La división en subredes VLSM no se puede usar con RIP v1. • Una falta de concordancia en las configuraciones de enrutamiento RIP v1 y RIP v2 • Sentencias de red faltantes, o una asignación incorrecta de las mismas. 81
  • 83.
    CCNA - CiscoCertified Network Associate MicroCisco - staky • La interfaz saliente está desactivada. • La interfaz de red publicada está desactivada. El comando show ip protocols ofrece información sobre los parámetros y estado actual del proceso de protocolo de enrutamiento activo. RIP envía actualizaciones a las interfaces en las redes especificadas. Si la interfaz FastEthernet 0/1 se configuró pero la red no se agregó al enrutamiento RIP, no se envían, ni tampoco se reciben actualizaciones por la interface. Figura 1 Use el comando EXEC debug ip rip para mostrar información sobre las transacciones de enrutamiento RIP. Los comandos no debug ip rip, no debug all o undebug all desactivan todo el proceso de depuración. En la Figura se muestra que el router que se está depurando ha recibido una actualización desde otro router con dirección origen 192.168.3.1. Ese router envió información sobre dos destinos en la actualización de la tabla de enrutamiento. El router que se está depurando también envió actualizaciones. Ambos routers enviaron en broadcast la dirección 255.255.255.255 como destino. El número entre paréntesis representa la dirección origen encapsulada en el encabezado IP. Figura 2 En el siguiente resultado, aparece una entrada causada probablemente por un paquete mal formado desde el transmisor: RIP: bad version 128 from 160.89.80.43 82
  • 84.
    CCNA - CiscoCertified Network Associate MicroCisco - staky En la sección siguiente se analiza IGRP. 3.3.3 Diagnóstico de fallas de la configuración de IGRP En esta sección se enseñará a los estudiantes a realizar el diagnóstico de fallas de IGRP. IGRP es un protocolo de enrutamiento por vector-distancia avanzado desarrollado por Cisco en la década de 1980. IGRP posee varias funciones que lo diferencian de otros protocolos de enrutamiento por vector- distancia, tales como RIP. Figura 1 Figura 2 Use el comando router igrp autonomous-system para habilitar el proceso de enrutamiento IGRP: R1(config)#router igrp 100 Use el comando de configuración del router network network-number para habilitar a las interfaces para que participen en el proceso de actualización de IGRP: 83
  • 85.
    CCNA - CiscoCertified Network Associate MicroCisco - staky R1(config-router)#network 172.30.0.0 R1(config-router)#network 192.168.3.0 Verifique la configuración de IGRP con los comandos show running-configuration y show ip protocols: R1#show ip protocols Figura 3 Verifique la operación IGRP con el comando show ip route: R1#show ip route Si IGRP no parece funcionar correctamente, verifique lo siguiente: • La existencia de problemas de conectividad de Capa 1 o Capa 2. • Los números de sistema autónomo en los routers IGRP no coinciden. • Sentencias de red faltantes, o una asignación incorrecta de las mismas. • La interfaz saliente está desactivada. • La interfaz de red publicada está desactivada. Para visualizar la información de depuración de IGRP, use los siguientes comandos: • debug ip igrp transactions [host ip address] para visualizar la información de transacción de IGRP • debug ip igrp events [host ip address] para visualizar la información de actualización de enrutamiento Para desactivar la depuración, use el comando no debug ip igrp. Si una red queda inaccesible, los routers que ejecutan IGRP envían actualizaciones desencadenadas a los vecinos para informarles. Un router vecino entonces responde con actualizaciones inversas envenenadas y mantiene a la red sospechosa en estado de espera por 280 segundos. En la siguiente sección se enseñará a los estudiantes a realizar el diagnóstico de fallas de EIGRP. 3.3.4 Diagnóstico de fallas de la configuración de EIGRP En esta sección se proporcionan algunos comandos útiles para el diagnóstico de fallas de EIGRP. La operación normal de EIGRP es estable, eficiente en su utilización del ancho de banda y relativamente simple de monitorear y diagnosticar. Use el comando router eigrp autonomous-system para habilitar el proceso de enrutamiento EIGRP: R1(config)#router eigrp 100 84
  • 86.
    CCNA - CiscoCertified Network Associate MicroCisco - staky Para intercambiar actualizaciones de enrutamiento, cada router en la red EIGRP se debe configurar con el mismo número de sistema autónomo. Use el comando de configuración del router network network-number para habilitar a las interfaces para que participen en el proceso de actualización de EIGRP: R1(config-router)#network 172.30.0.0 R1(config-router)#network 192.168.3.0 Verifique la configuración de EIGRP con los comandos show running-configuration y show ip protocols: Figura 1 Figura 2 R1#show ip protocols Algunas de las posibles razones por las cuales EIGRP puede no estar funcionando correctamente son: • La existencia de problemas de conectividad de Capa 1 o Capa 2. • Los números de sistema autónomo en los routers EIGRP no coinciden. • Es posible que el enlace esté congestionado o inhabilitado. • La interfaz saliente está desactivada. • La interfaz de red publicada está desactivada. • El autoresumen está habilitado en routers con subredes que no son contiguas. 85
  • 87.
    CCNA - CiscoCertified Network Associate MicroCisco - staky • Use no auto-summary para desactivar el resumen de red automático. Uno de los motivos más comunes para que falte un vecino es una falla en el enlace en sí. Otra causa posible para los vecinos faltantes es un temporizador de espera vencido. Como los hellos se envían cada 5 segundos en la mayoría de las redes, el valor del tiempo de espera del resultado del comando show ip eigrp neighbors normalmente sería de entre 10 y 15. Para controlar y diagnosticar las fallas de una red EIGRP de manera efectiva, use los comandos que se describen en las Figuras – . Figura 3 Figura 4 En la siguiente sección se analiza OSPF. 3.3.5 Diagnóstico de fallas de la configuración de OSPF En esta sección se enseñará a los estudiantes a realizar el diagnóstico de fallas de OSPF. OSPF es un protocolo de estado de enlace. Un enlace es una interfaz de un router. El estado del enlace es una descripción de esa interfaz y su relación con los routers vecinos. Por ejemplo, una descripción de la interfaz debe incluir la dirección IP, la máscara, el tipo de red a la cual se conecta, los routers conectados a esa red, etc. Esta información forma una base de datos del estado de enlace. La mayoría de los problemas que se producen en OSPF se relacionan con la formación de adyacencias y la sincronización de las bases de datos del estado de enlace. El comando show ip ospf neighbor es útil para el diagnóstico de fallas de la formación de adyacencias. Los comandos de configuración de OSPF aparecen en la Figura . 86
  • 88.
    CCNA - CiscoCertified Network Associate MicroCisco - staky Figura 1 Use el comando EXEC privilegiado debug ip ospf events para mostrar la siguiente información sobre los eventos relacionados con OSPF: • Adyacencias • Información de inundación • Selección del router designado • Cálculos de primero la ruta libre más corta (SPF) Si un router configurado para el enrutamiento OSPF no encuentra un vecino OSPF en una red conectada, realice las siguientes tareas: • Verificar que ambos routers se hayan configurado con la misma máscara IP, intervalo hello de OSPF, e intervalo muerto de OSPF. • Verificar que ambos vecinos formen parte de la misma área. Para mostrar información acerca de cada paquete de Primero la Ruta Libre más Corta (OSPF) recibido, use el comando EXEC privilegiado debug ip ospf packet. La forma no de este comando deshabilita el resultado de la depuración. El comando debug ip ospf packet produce un conjunto de información para cada paquete recibido. El resultado varía ligeramente, según el tipo de autenticación utilizada. Con esta sección se concluye la lección. En la siguiente sección se resumen los puntos principales de este módulo. Resumen En esta sección se resumen los temas analizados en este módulo. Aunque IGRP y EIGRP son compatibles entre sí, existen algunas diferencias. EIGRP ofrece compatibilidad multiprotocolo, mientras que IGRP no lo hace. EIGRP e IGRP usan cálculos de métrica diferentes. IGRP tiene un número de saltos máximo de 255. EIGRP tiene un límite de saltos máximo de 224. Los routers EIGRP mantienen la información de ruta y topología disponible en la RAM. Al igual que OSPF, EIGRP guarda esta información en tres tablas. La tabla de vecinos enumera los routers adyacentes, la tabla de topología, compuesta por todas las tablas de enrutamiento EIGRP en el sistema autónomo, y la tabla de enrutamiento que contiene las mejores rutas hacia un destino. DUAL (el algoritmo de vector-distancia de EIGRP) calcula las rutas de menor costo hacia cada destino en base a la información proporcionada en la tabla de vecinos y la tabla de topología. La ruta principal preferida se denomina ruta del sucesor, y la ruta de respaldo se denomina sucesor factible (FS). EIGRP es un protocolo de enrutamiento por vector-distancia avanzado, y actúa como protocolo del estado de enlace a la hora de actualizar los vecinos y mantener la información de enrutamiento. Entre las ventajas se cuentan convergencia rápida, uso eficiente del ancho de banda, compatibilidad con VLSM y CIDR, compatibilidad para múltiples capas de red e independencia de los protocolos enrutados. 87
  • 89.
    CCNA - CiscoCertified Network Associate MicroCisco - staky El resultado del algoritmo DUAL es una convergencia rápida con EIGRP. Cada router ha construido una tabla de topología que contiene información acerca de la manera de enrutar hacia los destinos específicos. Cada tabla de topología identifica el protocolo de enrutamiento o EIGRP, el menor costo de la ruta, denominado Distancia Factible (FD), y el costo de la ruta tal como lo publica el router vecino denominado Distancia Informada (RD). Los comandos de configuración de EIGRP varían según el protocolo utilizado. Algunos ejemplos de estos protocolos son IP, IPX y AppleTalk. El comando network configura sólo las redes conectadas. EIGRP resume automáticamente las rutas en la frontera con clase. Si existen subredes no contiguas el resumen automático debe deshabilitarse para que el enrutamiento funcione correctamente. Se verifica la operación de EIGRP mediante varios comandos show. La tabla más importante de EIGRP es la tabla de vecinos, que enumera los routers adyacentes. Los paquetes hello se utilizan para establecer adyacencias con los routers vecinos. Por defecto, los hellos se envían cada cinco segundos. Las tablas de vecinos contienen campos para la dirección de vecino, tiempo de espera, temporizador normal de viaje de ida y vuelta (SRTT), número de cola (Q Cnt), y número de secuencia (Seq NO). Si un enlace se desactiva, DUAL busca una ruta alternativa, o sucesor factible, en la tabla de topología. Si no se encuentra un sucesor factible, la ruta se marca como Activa, o como no utilizable en ese momento. Los paquetes de consulta se envían a los routers vecinos solicitando información de topología. DUAL usa esa información para recalcular las rutas del sucesor y las rutas del sucesor factibles al destino. Deben seguirse los ocho pasos del proceso de diagnóstico de fallas al determinar la causa de los problemas de protocolo de enrutamiento. La máscara de subred de longitud variable (VLSM) es el problema más común del Protocolo de Información de Enrutamiento (RIP) que impide la publicación de las rutas de RIP. El comando show ip protocols ofrece información sobre los parámetros y estado actual del proceso de protocolo de enrutamiento activo. Para IGRP, use el comando router igrp autonomous-system para habilitar el proceso de enrutamiento IGRP para el diagnóstico de fallas. Para EIGRP, use el comando router eigrp autonomous-system para habilitar el proceso de enrutamiento EIGRP. El comando show ip ospf neighbor resulta útil para realizar el diagnóstico de fallas de la formación de adyacencias para OSPF dado que la mayoría de los problemas se relacionan con la formación de adyacencias y la sincronización de la base de datos del estado de enlace. 88
  • 90.
    CCNA - CiscoCertified Network Associate MicroCisco - staky Módulo 4: Conceptos sobre la conmutación Descripción general El diseño de las LAN ha evolucionado. Hasta hace poco, los diseñadores de redes utilizaban hubs y puentes para construir redes. Hoy los switches y los routers son los componentes claves del diseño de las LAN, y las capacidades y el desempeño de estos dispositivos son cada vez mejores. Este módulo describe las raíces de las LAN Ethernet modernas con énfasis en la evolución de Ethernet/802.3, la arquitectura de LAN de implementación más generalizada. Un vistazo al contexto histórico del desarrollo de las LAN y diversos dispositivos de red que se pueden utilizar en las diversas capas del modelo OSI ayudarán a los estudiantes a comprender mejor las razones por las cuales los dispositivos de red han evolucionado como lo han hecho. Hasta hace poco, la mayoría de las redes Ethernet usaban repetidores. El desempeño de red sufría, dado que demasiados dispositivos compartían el mismo segmento. Entonces, los ingenieros de redes agregaron puentes para crear múltiples dominios de colisión. A medida que las redes crecieron en tamaño y complejidad, el puente evolucionó hasta transformarse en el switch moderno, que permite la microsegmentación de la red. Hoy en día las redes modernas se construyen con switches y routers, a menudo con ambas funcionalidades en el mismo dispositivo. Muchos switches modernos pueden realizar tareas variadas y complejas en la red. Este módulo proporciona una introducción a la segmentación de redes y describirá los aspectos básicos de la operación de switches. Los switches y puentes realizan una gran parte del trabajo duro en las LAN, donde deben tomar decisiones casi instantáneas al recibir las tramas. Este módulo describe en detalle la forma en que los switches conocen las direcciones físicas de los nodos, y cómo los switches transmiten y filtran tramas. También se describen los principios de la segmentación de LAN y los dominios de colisión. Los switches son dispositivos de Capa 2 que se utilizan para aumentar el ancho de banda disponible y reducir la congestión de redes. Un switch puede segmentar una LAN en microsegmentos, que son segmentos de un solo host. La microsegmentación crea múltiples dominios libres de colisión a partir de un dominio grande. Como dispositivo de Capa 2, el switch de LAN aumenta el número de dominios de colisión, pero todos los hosts conectados al switch siguen perteneciendo al mismo dominio de broadcast. Este módulo abarca algunos de los objetivos de los exámenes CCNA 640-801 e ICND 640-811. Los estudiantes que completen este módulo deberán ser capaces de realizar las siguientes tareas: • Describir la historia y función de Ethernet compartida o half-duplex • Definir colisión en relación con las redes Ethernet • Definir microsegmentación • Definir CSMA/CD • Describir algunos de los elementos claves que afectan el desempeño de la red • Describir la función de los repetidores. • Definir latencia de red • Definir tiempo de transmisión • Definir la segmentación de red mediante routers, switches y puentes • Definir la latencia del switch Ethernet • Explicar las diferencias entre la conmutación de Capa 2 y Capa 3 • Definir la conmutación simétrica y asimétrica • Definir la creación de búferes en la memoria • Señalar las similitudes y diferencias entre la conmutación por almacenamiento y envío y por método de corte • Comprender las diferencias entre los hubs, puentes y switches • Describir las funciones principales de los switches • Enumerar los modos principales de transmisión de tramas • Describir el proceso mediante el cual los switches apreden las direcciones • Identificar y definir los modos de envío • Definir la segmentación de LAN • Definir la microsegmentación mediante el uso de switches • Describir el proceso de filtrado de trama 89
  • 91.
    CCNA - CiscoCertified Network Associate MicroCisco - staky • Establecer las similitudes y diferencias entre dominios de colisión y de broadcast • Identificar los cables necesarios para conectar los switches a las estaciones de trabajo • Identificar los cables necesarios para conectar los switches a otros switches 4.1 Introducción a las LAN Ethernet/802.3 4.1.1 Desarrollo de LAN Ethernet/802.3 En esta sección se presentará un repaso de los dispositivos que se encuentran en una red. Las tecnologías LAN más antiguas usaban infraestructuras de Ethernet de cable fino o grueso. Es importante comprender las limitaciones de estas infraestructuras, como se muestra en la Figura , para comprender los avances en la conmutación de LAN. Figura 1 La adición de hubs o concentradores a la red representó un avance en la tecnología de Ethernet de cable fino o grueso. Un hub es un dispositivo de Capa 1 que a veces se denomina concentrador de Ethernet o repetidor multipuerto. Los hubs permiten un mejor acceso a la red para un número mayor de usuarios. Los hubs regeneran las señales de datos que permiten que las redes se amplíen a distancias mayores. Un hub logra esto regenerando la señal de datos. Los hubs no toman decisiones cuando reciben señales de datos. Los hubs simplemente regeneran y amplifican las señales de datos a todos los dispositivos conectados, salvo el dispositivo que envió originalmente la señal. Ethernet es básicamente una tecnología compartida donde todos los usuarios en un segmento LAN dado compiten por el mismo ancho de banda disponible. Esta situación es similar a lo que ocurre cuando varios automóviles intentan acceder a una carretera de un solo carril al mismo tiempo. Como la carretera consta de un solo carril, sólo puede entrar un automóvil a la vez. A medida que se agregaban hubs a la red, más usuarios entraban a la competencia por el mismo ancho de banda. Figura 2 90
  • 92.
    CCNA - CiscoCertified Network Associate MicroCisco - staky Las colisiones son un producto secundario de las redes Ethernet. Si dos o más dispositivos intentan transmitir señales al mismo tiempo, se produce una colisión. Esta situación es similar a lo que ocurre cuando dos automóviles intentan entrar al mismo tiempo en un solo carril de carretera y provocan una colisión. El tráfico debe interrumpirse hasta que se despeje la carretera. La consecuencia del exceso de colisiones en una red son los tiempos de respuesta de red lentos. Esto indica que la red se encuentra demasiado congestionada o que demasiados usuarios necesitan acceder a la red al mismo tiempo. Los dispositivos de Capa 2 son más inteligentes que los de Capa 1. Los dispositivos de Capa 2 toman decisiones de envío en base a las direcciones de Control de Acceso a los Medios (MAC) que forman parte de los encabezados de tramas de datos transmitidas. Un puente es un dispositivo de Capa 2 que se utiliza para dividir, o segmentar una red. Los puentes reúnen y hacen pasar tramas de datos entre dos segmentos de red de forma selectiva. Para lograr esto, los puentes aprenden las direcciones MAC de los dispositivos de cada segmento conectado. Con esta información, el puente construye una tabla de puenteo, y envía o bloquea el tráfico de acuerdo a esa tabla. El resultado son dominios de colisión más pequeños, y mayor eficiencia de la red. Los puentes no restringen el tráfico de broadcast. Sin embargo, ofrecen mayor control de tráfico dentro de una red. Figura 3 Un switch es también un dispositivo de Capa 2 que a veces se denomina puente multipuerto. Los switches toman decisiones de envío sobre en base a las direcciones MAC que se encuentran en las tramas de datos transmitidos. Los switches aprenden las direcciones MAC de los dispositivos conectados a cada puerto, y esta información se guarda en una tabla de conmutación. Figura 4 91
  • 93.
    CCNA - CiscoCertified Network Associate MicroCisco - staky Los switches crean un circuito virtual entre dos dispositivos conectados que desean comunicarse. Al crearse el circuito virtual, se establece una comunicación dedicada entre los dos dispositivos. La implementación de un switch en la red proporciona la microsegmentación. Esto crea un entorno libre de colisiones entre el origen y el destino, que permite la máxima utilización del ancho de banda disponible. Los switches pueden facilitar conexiones múltiples y simultáneas entre circuitos virtuales. Esto es análogo a una carretera que se divide en varios carriles, en la que cada automóvil tiene su propio carril exclusivo. La desventaja de los dispositivos de Capa 2 es que envían tramas de broadcast a todos los dispositivos conectados de la red. Un exceso de broadcasts en una red produce tiempos de respuesta de red lentos. Un router es un dispositivo de Capa 3. Los routers toman decisiones en base a los grupos de direcciones de red o clases, en lugar de las direcciones MAC individuales. Los routers usan tablas de enrutamiento para registrar las direcciones de Capa 3 de las redes que se encuentran directamente conectadas a las interfaces locales y las rutas de red aprendidas de los routers vecinos. • Las siguientes son funciones de un router: Examinar los paquetes entrantes de datos de Capa 3 • Seleccionar la mejor ruta para los datos a través de la red • Enrutar los datos al puerto de salida correspondiente Los routers no envían los broadcasts a menos que estén programados para hacerlo. Por lo tanto, los routers reducen el tamaño de los dominios de colisión y de broadcast en una red. Los routers son los dispositivos de regulación de tráfico más importantes en las redes de gran envergadura. Los routers posibilitan la comunicación entre dos computadores sin importar la ubicación o el sistema operativo. Figura 5 Figura 6 92
  • 94.
    CCNA - CiscoCertified Network Associate MicroCisco - staky Las LAN normalmente utilizan una combinación de dispositivos de Capa 1, Capa 2 y Capa 3. La implementación de estos dispositivos depende de las necesidades específicas de la organización. La Actividad de Medios Interactivos requiere que los estudiantes establezcan la correspondencia entre los dispositivos de red y las capas del modelo OSI. En la sección siguiente se analiza la congestión de redes. 4.1.2 Factores que afectan el rendimiento de la red En esta sección se describen algunos factores que hacen que las LAN se congestionen y sobrecarguen. Figura 1 En la actualidad, las LAN están cada vez más congestionadas y sobrecargadas. Además de una gran cantidad de usuarios de red, algunos otros factores se han combinado para poner a prueba las capacidades de las LAN tradicionales: • El entorno multitarea, presente en los sistemas operativos de escritorio actuales como Windows, Unix/Linux y Mac, permite transacciones de red simultáneas. Esta capacidad aumentada ha dado como resultado una mayor demanda de recursos de red. • El uso de las aplicaciones que hacen uso intensivo de la red, como la World Wide Web, ha aumentado. Las aplicaciones de cliente/servidor permiten que los administradores centralicen la información, facilitando así el mantenimiento y la protección de la información. • Las aplicaciones de cliente/servidor no requieren que las estaciones de trabajo mantengan información ni proporcionen espacio del disco duro para almacenarla. Debido a la relación costo- beneficio de las aplicaciones cliente/servidor, es probable que dichas aplicaciones se utilicen aún con más frecuencia en el futuro. En la sección siguiente se analizan las redes Ethernet. 4.1.3 Elementos de las redes Ethernet/802.3 En esta sección se describen algunos de los factores que pueden afectar el desempeño de una red Ethernet de forma negativa. Ethernet es una tecnología de transmisión en broadcast. Por lo tanto, los dispositivos de red como los computadores, las impresoras y los servidores de archivos se comunican entre sí a través de un medio de red compartida. El rendimiento de una LAN Ethernet/802.3 de medio compartido puede verse afectado de forma negativa por distintos factores: 93
  • 95.
    CCNA - CiscoCertified Network Associate MicroCisco - staky Figura 1 • La naturaleza de broadcast de la entrega de trama de datos de las LAN Ethernet/802.3. • El método de acceso múltiple con detección de portadora y detección de colisiones (CSMA/CD) sólo permite que una estación a la vez pueda transmitir. • Las aplicaciones multimediales con mayor demanda de ancho de banda, tales como vídeo e Internet, sumadas a la naturaleza de broadcast de Ethernet, pueden crear congestión de red. • Se produce latencia normal a medida que las tramas recorren el medio de red y atraviesan los dispositivos de red. Figura 2 Figura 3 94
  • 96.
    CCNA - CiscoCertified Network Associate MicroCisco - staky Ethernet usa CSMA/CD y puede admitir velocidades de transmisión rápidas. Fast Ethernet, o 100BASE-T, proporciona velocidades de transmisión de hasta 100 Mbps. Gigabit Ethernet proporciona velocidades de transmisión de hasta 1000 Mbps y 10-Gigabit Ethernet ofrece velocidades de transmisión de hasta 10.000 Mbps. El objetivo de Ethernet es proporcionar un servicio de entrega de mejor intento y permitir que todos los dispositivos en el medio puedan transmitir de forma equitativa. La producción de cierta cantidad de colisiones en el diseño de Ethernet y CSMA/CD es de esperarse. Las colisiones son un hecho natural en las redes Ethernet y pueden transformarse en un problema grave. En la sección siguiente se describirán las redes half-duplex. 4.1.4 Redes half-duplex En esta sección se explica de qué maneras se producen colisiones en una red half-duplex. Originalmente, Ethernet era una tecnología half duplex. Half-duplex permite que los hosts transmitan o reciban en un momento dado, pero no permite que hagan ambas cosas a la vez. Cada host verifica la red para comprobar si se están transmitiendo datos antes de transmitir datos adicionales. Si la red está en uso, la transmisión se retarda. A pesar de la demora de transmisión, dos hosts o más pueden transmitir al mismo tiempo. Esto produce una colisión. Cuando se produce una colisión, el host que detecta primero la colisión envía una señal de atascamiento a los demás hosts. Cuando se recibe una señal de atascamiento, cada host interrumpe la transmisión de datos, y luego espera por un período aleatorio de tiempo para retransmitir los datos. El algoritmo de retroceso genera este retardo aleatorio. A medida que más hosts se agregan a la red y empiezan a transmitir, es más probable que se produzcan colisiones. Las LAN Ethernet se saturan porque los usuarios ejecutan software que utiliza intensivamente la red, como aplicaciones cliente/servidor que hacen que los hosts deban transmitir con mayor frecuencia y durante períodos de tiempo más prolongados. La tarjeta de interfaz de red (NIC) utilizada por los dispositivos LAN proporciona varios circuitos para que se pueda producir la comunicación entre dispositivos. Figura 1 En la sección siguiente se analizan otros factores que causan congestión de redes. 4.1.5 Congestión de redes En esta sección se analizan algunos factores que crean la necesidad de mayor ancho de banda en una red. Los avances de la tecnología están produciendo computadores de escritorio y estaciones de trabajo cada vez más rápidos e inteligentes. La combinación de estaciones de trabajo más potentes y de aplicaciones que hacen mayor uso de la red ha creado la necesidad de una capacidad mayor de red, o ancho de banda. Todos estos factores representan una gran exigencia para las redes de 10 Mbps de ancho de banda disponible, y por este motivo, muchas redes ahora ofrecen anchos de banda de 100 Mbps en sus LAN. 95
  • 97.
    CCNA - CiscoCertified Network Associate MicroCisco - staky Figura 1 Figura 2 Figura 3 96
  • 98.
    CCNA - CiscoCertified Network Associate MicroCisco - staky • Los siguientes tipos de medios se están transmitiendo a través de redes con cada vez mayor frecuencia: Grandes archivos de gráficos • Imágenes • Video totalmente móvil • Aplicaciones multimedia También existe un mayor número de usuarios en una red. Mientras más personas utilizan las redes para compartir grandes archivos, acceder a servidores de archivo y conectarse a Internet, se produce más congestión de red. Esto puede dar como resultado tiempos de respuesta más lentos, transferencias de archivos muy largas y usuarios de red menos productivos. Para aliviar la congestión de red, se necesita más ancho de banda o bien, el ancho de banda disponible debe usarse con mayor eficiencia. En la sección siguiente se analiza la latencia de redes. 4.1.6 Latencia de red En esta sección se ayuda a los estudiantes a que comprendan los factores que aumentan la latencia de las redes. La latencia, o retardo, es el tiempo que una trama o paquete tarda en hacer el recorrido desde la estación origen hasta su destino final. Es importante determinar con exactitud la cantidad de latencia que existe en la ruta entre el origen y el destino para las LAN y las WAN. En el caso específico de una LAN Ethernet, un buen entendimiento de la latencia y de su efecto en la temporización de la red es de importancia fundamental para determinar si CSMA/CD podrá funcionar correctamente. La latencia consiste en por lo menos tres componentes: • En primer lugar, el tiempo que tarda la NIC origen en colocar pulsos de voltaje en el cable y el tiempo que tarda la NIC destino en interpretar estos pulsos. A esto se le denomina a veces retardo NIC (típicamente es de 1 microsegundo para las NIC 10BASE-T. • En segundo lugar, el retardo de propagación en sí, ya que la señal tarda en recorrer el cable. Normalmente, éste es de unos 0,556 microsegundos por 100 m para Cat 5 UTP. Los cables más largos y la velocidad nominal de propagación menor (NVP) tiene como resultado un retardo de propagación mayor. • En tercer lugar, la latencia aumenta por los dispositivos de red que se encuentren en el camino entre dos computadores. Estos pueden ser dispositivos de Capa 1, Capa 2 o Capa 3. La latencia no depende únicamente de la distancia y de la cantidad de dispositivos. Por ejemplo, si dos estaciones de trabajo están separadas por tres switches correctamente configurados, las estaciones de trabajo pueden experimentar una latencia menor de la que se produciría si estuvieran separadas por dos routers correctamente configurados. Esto se debe a que los routers ejecutan funciones más complejas y que llevan más tiempo. Un router debe analizar los datos de la Capa 3. Figura 1 En la sección siguiente se analiza el tiempo de transmisión. 4.1.7 Tiempo de transmisión de Ethernet 10BASE-T En esta sección se explica de qué manera se determina el tiempo de transmisión para 10BASE-T. 97
  • 99.
    CCNA - CiscoCertified Network Associate MicroCisco - staky Todas las redes cuentan con lo que se denomina tiempo de bit. En muchas tecnologías LAN tales como Ethernet, el tiempo de bit se define como la unidad básica de tiempo en la que se puede transmitir un bit de datos. Para que los dispositivos electrónicos u ópticos puedan reconocer un dígito binario (uno o cero), se debe definir un lapso mínimo durante el cual el bit se considera encendido o apagado. El tiempo de transmisión equivale al número de bits enviados multiplicado por el tiempo de bit de una tecnología determinada. Otra forma de considerar al tiempo de transmisión es como el intervalo entre el comienzo y el fin de una transmisión de trama, o entre el inicio de una transmisión de trama y una colisión. Las tramas pequeñas tardan menos tiempo. Las tramas grandes tardan más tiempo. Figura 1 Cada bit de Ethernet de 10 Mbps cuenta con una ventana de 100 ns para realizar la transmisión. Éste es el tiempo de bit. Un byte equivale a ocho bits. Por lo tanto, 1 byte tarda un mínimo de 800 ns para transmitirse. Una trama de 64 bytes, que es la trama 10BASE-T más pequeña que permite que CSMA/CD funcione correctamente, tiene un tiempo de transmisión de 51.200 ns o 51,2 microsegundos. La transmisión de una trama completa de 1000 bytes desde el origen requiere 800 microsegundos. El tiempo requerido para que la trama llegue a la estación destino depende de la latencia adicional introducida por la red. Esta latencia puede deberse a una serie de retardos, incluyendo todas las siguientes posibilidades: • Retardos de NIC • Retardos de propagación • Retardos de dispositivos de Capa 1, Capa 2 o Capa 3 La Actividad de Medios Interactivos ayudará a los estudiantes a determinar los tiempos de transmisión 10BASE-T para cuatro tamaños de trama diferentes. En la sección siguiente se describen las ventajas de los repetidores. 4.1.8 Ventajas del uso de repetidores En esta sección se explica de qué manera se puede usar un repetidor para ampliar la distancia de una LAN. La distancia que una LAN puede cubrir se encuentra limitada por la atenuación. La atenuación significa que la señal se debilita a medida que recorre la red. La resistencia del cable o medio recorrido por la señal provoca la pérdida de la potencia de señal. Un repetidor de Ethernet es un dispositivo de capa física de la red que incrementa o regenera la señal en una LAN Ethernet. Al utilizar un repetidor para extender la distancia de una LAN, una sola red puede abarcar una distancia mayor y más usuarios pueden compartir esta misma red. Sin embargo, el uso de repetidores y hubs produce problemas adicionales asociados con los broadcasts y las colisiones. También tiene un efecto negativo en el desempeño general de las LAN de medios compartidos. Figura 1 98
  • 100.
    CCNA - CiscoCertified Network Associate MicroCisco - staky Figura 2 La Actividad de Medios Interactivos enseñará a los estudiantes los detalles del Micro Hub Cisco 1503. En la sección siguiente se analiza la tecnología full-duplex. 4.1.9 Transmisión full duplex En esta sección se explica de qué manera Ethernet full duplex permite la transmisión de un paquete y la recepción de un paquete distinto al mismo tiempo. Esta transmisión y recepción simultánea requiere del uso de dos pares de hilos dentro del cable y una conexión conmutada entre cada nodo. Esta conexión se considera de punto a punto y está libre de colisiones. Debido a que ambos nodos pueden transmitir y recibir al mismo tiempo, no existen negociaciones para el ancho de banda. Ethernet full duplex puede utilizar una infraestructura de cables ya implementada, siempre y cuando el medio cumpla con los estándares de Ethernet mínimos. Para transmitir y recibir de forma simultánea, se necesita un puerto de switch dedicado para cada nodo. La conexiones full duplex pueden utilizar medios 10BASE-T, 100BASE-TX o 100BASE-FX para crear conexiones punto a punto. Las NIC en todos los dispositivos conectados deben tener capacidades full- duplex. Figura 1 99
  • 101.
    CCNA - CiscoCertified Network Associate MicroCisco - staky El switch Ethernet full-duplex aprovecha los dos pares de hilos en un cable y crea una conexión directa entre el transmisor (TX) en un extremo del circuito y el receptor (RX) en el otro extremo. Con las dos estaciones conectadas de esta manera, se crea un dominio libre de colisiones debido a que se produce la transmisión y la recepción de los datos en circuitos distintos no competitivos. Ethernet generalmente puede usar únicamente 50%-60% del ancho de banda de 10 Mbps disponible debido a las colisiones y la latencia. Ethernet full duplex ofrece 100% del ancho de banda en ambas direcciones. Esto produce una tasa de transferencia potencial de 20 Mbps, lo que resulta de 10 Mbps TX y 10 Mbps RX. La Actividad Interactiva de Medios ayudará a los estudiantes a aprender las diferentes características de los estándares Ethernet full-duplex. Con esta sección se concluye la lección. En la siguiente lección se presenta la conmutación LAN. La primera sección describe la segmentación LAN. 4.2 Introducción a la conmutación LAN 4.2.1 Segmentación LAN Figura 1 Figura 2 100
  • 102.
    CCNA - CiscoCertified Network Associate MicroCisco - staky En esta sección se explica la segmentación LAN. La figura muestra un ejemplo de una red Ethernet segmentada. La red consta de quince computadores. De esos quince computadores, seis son servidores y nueve son estaciones de trabajo. Cada segmento utiliza el método de acceso CSMA/CD y mantiene el tráfico entre los usuarios del segmento. Cada segmento se considera como su propio dominio de colisión. La segmentación permite que la congestión de red se reduzca de forma significativa dentro de cada segmento. Al transmitir datos dentro de un segmento, los dispositivos dentro de ese segmento comparten el ancho de banda total. Los datos que pasan entre los segmentos se transmiten a través del backbone de la red por medio de un puente, router o switch. En la siguiente sección se analizan los puentes. 4.2.2 Segmentación LAN con puentes En esta sección se describen las funciones principales de un puente en una LAN. Figura 1 Figura 2 101
  • 103.
    CCNA - CiscoCertified Network Associate MicroCisco - staky Los puentes son dispositivos de Capa 2 que envían tramas de datos basados en la dirección MAC. Los puentes leen la dirección MAC origen de los paquetes de datos para detectar los dispositivos en cada segmento. Las direcciones MAC se utilizan entonces para construir una tabla de puenteo. Esto permite que los puentes bloqueen paquetes que no necesitan salir del segmento local. Aunque los puentes son transparentes para los otros dispositivos de red, la latencia de una red aumenta en un diez a treinta por ciento cuando se utiliza un puente. Este aumento en la latencia se debe a las decisiones que toman los puentes antes de que se envíen las tramas. Un puente se clasifica como un dispositivo de almacenamiento y envío. Los puentes examinan el campo de dirección destino y calculan la verificación por redundancia cíclica (CRC) en el campo de Secuencia de Verificación de Tramas antes de enviar la trama. Si el puerto destino se encuentra ocupado, el puente puede almacenar la trama temporalmente hasta que el puerto esté disponible. En la sección siguiente se analizan los routers. 4.2.3 Segmentación de LAN con routers En esta sección se explica de qué manera se utilizan los routers para segmentar una LAN. Los routers proporcionan segmentación de red que agrega un factor de latencia del veinte al treinta por ciento a través de una red conmutada. Esta mayor latencia se debe a que el router opera en la capa de red y usa la dirección IP para determinar la mejor ruta al nodo de destino. La Figura muestra un router Cisco. Figura 1 Figura 2 102
  • 104.
    CCNA - CiscoCertified Network Associate MicroCisco - staky Los puentes y switches proporcionan segmentación dentro de una sola red o subred. Los routers proporcionan conectividad entre redes y subredes. Además, los routers no envían broadcasts, mientras que los switches y puentes deben enviar tramas de broadcast. Las Actividades de Medios Interactivos ayudarán a los estudiantes a familiarizarse con los routers Cisco 2621 y 3640. En la sección siguiente se analizan los switches. 4.2.4 Segmentación de LAN con switches En esta sección se explica de qué manera se utilizan los switches para segmentar una LAN. Los switches reducen la escasez de ancho de banda y los cuellos de botella en la red, como los que surgen entre varias estaciones de trabajo y un servidor de archivos remoto. La Figura muestra un switch Cisco. Los switches segmentan las LAN en microsegmentos, lo que reduce el tamaño de los dominios de colisión. Sin embargo, todos los hosts conectados a un switch siguen en el mismo dominio de broadcast. Figura 1 Figura 2 En una LAN Ethernet totalmente conmutada, los nodos de origen y destino funcionan como si fueran los únicos nodos de la red. Cuando estos dos nodos establecen un enlace o circuito virtual, tienen acceso al ancho de banda máximo disponible. Estos enlaces proporcionan una tasa de transferencia mucho mayor 103
  • 105.
    CCNA - CiscoCertified Network Associate MicroCisco - staky que las LAN de Ethernet conectadas por puentes o hubs. Este circuito de red virtual se establece dentro del switch y existe solamente cuando los dos nodos necesitan comunicarse. Figura 3 En la siguiente sección se explica la función de un switch en una LAN. 4.2.5 Operaciones básicas de un switch En esta sección se describen las funciones básicas de un switch en una LAN. La conmutación es una tecnología que reduce la congestión en las LAN Ethernet, Token Ring y la Interfaz de datos distribuida por fibra (FDDI). Los switches utilizan la microsegmentación para reducir los dominios de colisión y el tráfico de red. Esta reducción da como resultado un uso más eficiente del ancho de banda y mayor tasa de transferencia. Con frecuencia, se utilizan los switches de LAN para reemplazar los hubs compartidos y están diseñados para funcionar con infraestructuras de cable ya instaladas. Figura 1 Las siguientes son las dos operaciones básicas que realizan los switches: • Conmutación de tramas de datos: Los switches reciben tramas en una interfaz, seleccionan el puerto correcto por el cual enviar las tramas, y entonces envían la trama de acuerdo a la selección de ruta. • Mantenimiento de operaciones de switch: Los switches elaboran y mantienen las tablas de envío. Los switches también elaboran y mantienen una topología sin bucles en toda la LAN. Las Figuras a muestran las operaciones básicas de un switch. 104
  • 106.
    CCNA - CiscoCertified Network Associate MicroCisco - staky Figura 2 Figura 3 Figura 4 105
  • 107.
    CCNA - CiscoCertified Network Associate MicroCisco - staky Figura 5 Figura 6 En la siguiente sección se analiza la latencia. 4.2.6 Latencia del switch Ethernet Figura 1 106
  • 108.
    CCNA - CiscoCertified Network Associate MicroCisco - staky En esta sección se explica de qué manera los switches Ethernet contribuyen a la latencia. La latencia de switch es el período transcurrido desde el momento que una trama entra a un switch hasta que la trama sale del switch. La latencia se relaciona directamente con el proceso de conmutación y el volumen de tráfico. La latencia se mide en fracciones de segundo. Los dispositivos de red operan a velocidades increiblemente rápidas, de manera que cada nanosegundo adicional de latencia afecta de forma adversa el desempeño de la red. En la siguiente sección se describe la conmutación de Capa 2 y Capa 3 4.2.7 Conmutación de Capa 2 y Capa 3 En esta sección se muestra a los estudiantes cómo se produce la conmutación en las capas de enlace de datos y de red. Los routers y los switches de Capa 3 utilizan direcciones IP para enrutar un paquete. Los switches LAN o de la Capa 2 envían tramas en base a la información de la dirección MAC. Se puede decir que en la actualidad los términos conmutación de Capa 3 y enrutamiento se utilizan con frecuencia de manera indistinta. Existen dos métodos de conmutación de trama de datos: la conmutación de Capa 2 y de Capa 3. Los routers y los switches de Capa 3 utilizan la conmutación de Capa 3 para conmutar los paquetes. Los switches de Capa 2 y los puentes utilizan la conmutación de Capa 2 para enviar tramas. La diferencia entre la conmutación de Capa 2 y Capa 3 es el tipo de información que se encuentra dentro de la trama y que se utiliza para determinar la interfaz de salida correcta. La conmutación de la Capa 2 se basa en la información de la dirección MAC. La conmutación de la Capa 3 se basa en las direcciones de la capa de red o en las direcciones IP. Las funciones y la funcionalidad de los switches de Capa 3 y los routers son muy parecidas. La única diferencia importante entre la operación de conmutación de paquetes de un router y de un switch de Capa 3 es la implementación física. En los routers de propósito general, la conmutación de paquetes se produce en el software, mediante motores basados en el microprocesador, mientras que un switch de Capa 3 realiza el envío de paquetes por medio del hardware de circuito integrado de aplicación específica (ASIC). La conmutación de la Capa 2 busca una dirección MAC destino en el encabezado de la trama y envía la trama a la interfaz o puerto apropiado basándose en la dirección MAC de la tabla de conmutación. La tabla de conmutación se encuentra en la Memoria de contenido direccionable (CAM). Si el switch de Capa 2 no sabe dónde enviar la trama, envía la trama en broadcast por todos los puertos hacia la red, excepto por el puerto por el que se recibió la trama. Cuando se recibe una respuesta, el switch registra la nueva dirección en la CAM. Figura 1 107
  • 109.
    CCNA - CiscoCertified Network Associate MicroCisco - staky La conmutación de Capa 3 es una función de la capa de red. La información de encabezado de la Capa 3 se examina y el paquete se envía de acuerdo a la dirección IP. Figura 2 El flujo de tráfico en una red conmutada o plana es de por sí diferente del flujo de tráfico en una red enrutada o jerárquica. Las redes jerárquicas ofrecen un flujo de tráfico más flexible que las redes planas. En la siguiente sección se analizará la conmutación simétrica y asimétrica. 4.2.8 Conmutación simétrica y asimétrica En esta sección se explica la diferencia que existe entre la conmutación simétrica y asimétrica. La conmutación LAN se puede clasificar como simétrica o asimétrica según la forma en que el ancho de banda se asigna a los puertos de conmutación. Un switch simétrico ofrece conexiones conmutadas entre puertos con el mismo ancho de banda. Un switch LAN asimétrico proporciona conexiones conmutadas entre puertos con distinto ancho de banda, tal como una combinación de puertos de 10 Mbps y de 100 Mbps. Figura 1 108
  • 110.
    CCNA - CiscoCertified Network Associate MicroCisco - staky Figura 2 Una conmutación permite la dedicación de más ancho de banda al puerto de conmutación del servidor a fin de evitar un cuello de botella. Esto permite flujos de tráfico más parejos, donde varios clientes se comunican con un servidor al mismo tiempo. Se requieren búferes de memoria en un switch asimétrico. El uso de búferes mantiene las tramas contiguas entre distintos puertos de velocidad de datos. En la siguiente sección se describen los búferes de memoria. 4.2.9 Búferes de memoria En esta sección se explica lo que es un búfer de memoria y de qué manera se utiliza. Un switch Ethernet puede usar una técnica de búferes para almacenar y enviar tramas. Los búferes también pueden utilizarse cuando el puerto destino está ocupado. El área de la memoria en la que el switch almacena los datos se denomina "búfer de memoria". Este búfer de memoria puede utilizar dos métodos para enviar tramas, el búfer de memoria basado en puerto y el búfer de memoria compartida. Figura 1 En el búfer de memoria basado en puerto, las tramas se almacenan en colas conectadas a puertos de entrada específicos. Una trama se transmite al puerto de salida una vez que todas las tramas que están delante de ella en la cola se hayan transmitido con éxito. Es posible que una sola trama retarde la transmisión de todas las tramas almacenadas en la memoria debido al tráfico del puerto destino. Este retardo se produce aunque las demás tramas se puedan transmitir a puertos destino abiertos. El búfer de memoria compartida deposita todas las tramas en un búfer de memoria común que comparten todos los puertos del switch. La cantidad de memoria de búfer que requiere un puerto se asigna de forma dinámica. Las tramas en el búfer se vinculan de forma dinámica al puerto destino. Esto permite la recepción del paquete por un puerto y la transmisión por otro puerto, sin tener que colocarlo en otra cola. El switch conserva un mapa de enlaces de trama a puerto que indica por dónde una trama debe transmitirse. El enlace del mapa se elimina una vez que la trama se haya transmitido con éxito. El búfer de memoria se comparte. La cantidad de tramas almacenadas en el búfer se encuentra limitada por el tamaño 109
  • 111.
    CCNA - CiscoCertified Network Associate MicroCisco - staky del búfer de memoria en su totalidad y no se limita a un solo búfer de puerto. Esto permite la transmisión de tramas más amplias descartando menos tramas. Esto es importante para la conmutación asimétrica, donde las tramas se intercambian entre puertos de distintas velocidades. En la siguiente sección se describen dos métodos de conmutación. 4.2.10 Dos métodos de conmutación En esta sección se presenta la conmutación de almacenamiento y envío y por método de corte. Figura 1 Los siguientes dos modos de conmutación están disponibles para el envío de tramas: • Almacenamiento y envío: La trama completa se recibe antes de que se realice cualquier tipo de envío. Se leen las direcciones destino y origen y se aplican filtros antes de enviar la trama. La latencia se produce mientras la trama se está recibiendo. La latencia es mayor con tramas más grandes dado que toda la trama debe recibirse antes de que empiece el proceso de conmutación. El switch puede verificar toda la trama para ver si hay errores, lo que permite detectar más errores. • Método de corte: La trama se envía a través del switch antes de que se reciba la trama completa. Como mínimo, la dirección destino de la trama debe leerse antes de que la trama se pueda enviar. Este modo reduce la latencia de la transmisión, pero también reduce la detección de errores. A continuación, presentamos dos formas de conmutación por método de corte: • Conmutación rápida: La conmutación rápida ofrece el nivel más bajo de latencia. La conmutación rápida envía un paquete inmediatamente después de leer la dirección destino. Como la conmutación rápida empieza a realizar los envíos antes de recibir el paquete completo, de vez en cuando los paquetes se pueden entregar con errores. Sin embargo, esto ocurre con poca frecuencia y además el adaptador de red destino descarta los paquetes defectuosos en el momento de su recepción. En el modo rápido, la latencia se mide desde el primer bit recibido al primer bit transmitido. • Libre de fragmentos: La conmutación libre de fragmentos filtra los fragmentos de colisión antes de empezar el envío. Los fragmentos de colisión representan la mayoría de los errores de paquete. En una red que funciona correctamente, los fragmentos de colisión deben ser menores de 64 bytes. Cualquier cosa superior a 64 bytes es un paquete válido y se recibe generalmente sin errores. La conmutación libre de fragmentos espera hasta que se determine si el paquete es un fragmento de colisión o no antes de enviar el paquete. En el modo libre de fragmentos, la latencia también se mide desde el primer bit recibido al primer bit transmitido. La latencia de cada modo de conmutación depende de la manera en que el switch envía las tramas. Para agilizar el envío de la trama, el switch dedica menos tiempo a la verificación de errores. Sin embargo, reducir la verificación de errores puede resultar en el aumento de la cantidad de retransmisiones. Con esta sección se concluye la lección. En la siguiente lección se describen los switches Ethernet. La primera sección explica las principales funciones de los switches. 4.3 Operación de los switches 4.3.1 Funciones de los switches Ethernet En esta sección se analizan las funciones de los switches de la Capa 2. Un switch es un dispositivo que conecta los segmentos LAN mediante una tabla de direcciones MAC para determinar el segmento al que una trama necesita transmitirse. Los switches y los puentes operan en la capa 2 del modelo OSI. 110
  • 112.
    CCNA - CiscoCertified Network Associate MicroCisco - staky Figura 1 Figura 2 Figura 3 111
  • 113.
    CCNA - CiscoCertified Network Associate MicroCisco - staky A veces, los switches se denominan puentes multipuerto o hubs de conmutación. Los switches toman decisiones en base a las direcciones MAC y por lo tanto, son dispositivos de la Capa 2. Por otra parte, los hubs regeneran las señales de la Capa 1 y las envían por todos los puertos sin tomar ninguna decisión. Dado que un switch tiene la capacidad de tomar decisiones de selección de la ruta, la LAN se vuelve mucho más eficiente. Con frecuencia, en una red Ethernet, las estaciones de trabajo están conectadas directamente al switch. Los switch aprenden qué hosts están conectados a un puerto leyendo la dirección MAC origen en las tramas. El switch abre un circuito virtual sólo entre los nodos origen y destino. Esto limita la comunicación a estos dos puertos sin afectar el tráfico en otros puertos. Por su parte, un hub envía datos fuera de todos sus puertos de manera que todos los hosts puedan ver los datos y tengan que procesarlos, aunque no sean el destino final de los datos. Las LAN de alto rendimiento por lo general están totalmente conmutadas. Figura 4 Figura 5 • Un switch concentra la conectividad, convirtiendo a la transmisión de datos en un proceso más eficiente. Las tramas se conmutan desde puertos de entrada a puertos de salida. Cada puerto o interfaz puede ofrecer el ancho de banda completo de la conexión al host. • En un hub Ethernet típico, todos los puertos conectados a un backplane común o a una conexión física dentro del hub y todos los dispositivos adjuntos al hub comparten el ancho de banda de la red. Si dos estaciones establecen una sesión que utiliza un nivel significativo del ancho de banda, se degrada el rendimiento de la red de todas las demás estaciones conectadas al hub. • Para reducir la degradación, el switch trata cada interfaz como un segmento individual. Cuando las estaciones en las distintas interfaces necesitan comunicarse, el switch envía tramas a la velocidad máxima que el cable admite, de una interfaz a otra, para asegurarse de que cada sesión reciba el ancho de banda completo. Para conmutar con eficiencia las tramas entre las distintas interfaces, el switch mantiene una tabla de direcciones. Cuando una trama llega al switch, se asocia la dirección MAC de la estación transmisora con la interfaz en la cual se recibió. 112
  • 114.
    CCNA - CiscoCertified Network Associate MicroCisco - staky Las principales funciones de los switches Ethernet son: • Aislar el tráfico entre los segmentos • Obtener un ancho de banda más grande por usuario creando dominios de colisión más pequeños La primera función, aislar el tráfico entre los segmentos, permite lograr mayor seguridad para los hosts de la red. Cada segmento utiliza el método de acceso CSMA/CD para mantener el flujo del tráfico de datos entre los usuarios del segmento. Dicha segmentación permite a varios usuarios enviar información al mismo tiempo a través de los distintos segmentos sin causar demoras en la red. Figura 6 Figura 7 Al utilizar los segmentos de la red, menos usuarios y/o dispositivos comparten el mismo ancho de banda al comunicarse entre sí. Cada segmento cuenta con su propio dominio de colisión. Los switches Ethernet filtran el tráfico redireccionando los datagramas hacia el puerto o puertos correctos, que están basados en las direcciones MAC de la Capa 2. La segunda función se denomina microsegmentación. La microsegmentación permite la creación de segmentos de red dedicados con un host por segmento. Cada host recibe acceso al ancho de banda completo y no tiene que competir por la disponibilidad del ancho de banda con otros hosts. Los servidores más populares se pueden colocar entonces en enlaces individuales de 100-Mbps. Con frecuencia en las redes de hoy, un switch Fast Ethernet puede actuar como el backbone de la LAN, con hubs Ethernet, switches Ethernet o hubs Fast Ethernet que ofrecen las conexiones de escritorio en grupos de trabajo. A medida que aumenta la popularidad de nuevas aplicaciones como por ejemplo las aplicaciones multimedia de escritorio o las de videoconferencia, algunos equipos de escritorio individuales tendrán enlaces dedicados de 100-Mbps para la red. 113
  • 115.
    CCNA - CiscoCertified Network Associate MicroCisco - staky Figura 8 La siguiente sección introduce tres modos de transmisión de trama. 4.3.2 Modos de transmisión de la trama Figura 1 En esta sección se describen los tres modos principales de transmisión de trama: • Método de corte: Un switch que efectúa la conmutación por método de corte sólo lee la dirección destino cuando recibe la trama. El switch empieza a enviar la trama antes de que la trama llegue en su totalidad. Este modo reduce la latencia de la transmisión pero la detección de errores es pobre. A continuación, presentamos dos formas de conmutación por método de corte: o Conmutación rápida: La conmutación rápida ofrece el nivel de latencia más bajo, enviando el paquete inmediatamente después de recibir la dirección destino. La latencia se mide desde el primer bit recibido al primer bit transmitido, o bien el primero en entrar y el primero en salir (FIFO). Este modo tiene una detección deficiente de errores de conmutación LAN. o Conmutación libre de fragmentos: La conmutación libre de fragmentos filtra los fragmentos de colisión, que constituyen la mayoría de los errores de paquete, antes de iniciar el envío. Por lo general, los fragmentos de colisión son inferiores a 64 bytes. La conmutación libre de fragmentos espera hasta que se determine si el paquete no es un fragmento de colisión antes de enviar el paquete. La latencia también se mide como FIFO. 114
  • 116.
    CCNA - CiscoCertified Network Associate MicroCisco - staky o Almacenamiento y envío: La trama completa se recibe antes de que se realice cualquier tipo de envío. Se leen las direcciones destino y origen y se aplican filtros antes de enviar la trama. La latencia se produce mientras la trama se está recibiendo. La latencia es mayor con tramas más grandes dado que toda la trama debe recibirse antes de que empiece el proceso de conmutación. El switch tiene suficiente tiempo para verificar los errores, lo que permite una mayor detección de los errores. • Método de corte adaptado: Este modo de transmisión es un modo híbrido que es una combinación del método de corte con el método de almacenamiento y envío. En este modo, el switch utiliza el método de corte hasta que detecta una determinada cantidad de errores. Una vez que se alcanza el umbral de error, el switch cambia al modo almacenamiento y envío. Figura 2 La Actividad de Medios Interactivos ayudará a los estudiantes a comprender los tres métodos principales de conmutación. En la siguiente sección se explica de qué manera los switches obtienen información sobre la red. 4.3.3 De qué manera los switches y los puentes aprenden las direcciones En esta sección se explica de qué manera los puentes y los switches aprenden las direcciones y envían las tramas. Los puentes y los switches sólo envían tramas que necesitan viajar de un segmento LAN a otro. Para lograr esta tarea, deben aprender qué dispositivos están conectados a qué segmento de la LAN. Figura 1 Se considera que un puente es un dispositivo inteligente porque puede tomar decisiones basadas en las direcciones MAC. Para hacerlo, un puente consulta una tabla de direcciones. Cuando un puente se enciende, se envían mensajes en broadcast pidiendo a todas las estaciones del segmento local de la red que respondan. A medida que las estaciones contestan el mensaje de broadcast, el puente va creando una tabla de direcciones locales. Este proceso se denomina aprendizaje. Los puentes y los switches aprenden de la siguiente manera: • Leyendo la dirección MAC origen de cada trama o datagrama recibidos • Registrando el puerto por el cual se recibió la dirección MAC 115
  • 117.
    CCNA - CiscoCertified Network Associate MicroCisco - staky De esta forma, el puente o el switch aprenden qué direcciones pertenecen a los dispositivos conectados a cada puerto. Las direcciones aprendidas y el puerto o interfaz asociado se almacenan en la tabla de direccionamiento. El puente examina la dirección destino de todas las tramas recibidas. El puente luego explora la tabla de direcciones en busca de la dirección destino. • La tabla de conmutación se almacena en la Memoria de contenido direccionable (CAM). Éste es un tipo de memoria a cuyo contenido se accede rápidamente. CAM se utiliza en las aplicaciones de switch para realizar las siguientes funciones: Para obtener y procesar la información de dirección desde los paquetes de datos entrantes • Para comparar la dirección destino con una tabla de direcciones almacenada dentro de la misma memoria La CAM almacena direcciones MAC de host y números de puerto asociados. La CAM compara la dirección MAC destino recibida con el contenido de la tabla CAM. Si la comparación muestra una coincidencia, se proporciona el puerto y el control de enrutamiento envía el paquete al puerto y dirección correctos. Figura 2 Un switch Ethernet puede aprender la dirección de cada dispositivo de la red leyendo la dirección origen de cada trama transmitida y anotando el puerto por donde la trama se introdujo en el switch. El switch entonces agrega esta información a su base de datos de envío. Las direcciones se aprenden de forma dinámica. Esto significa que, a medida que se leen las nuevas direcciones, éstas se aprenden y se almacenan en la CAM. Cuando no se encuentra una dirección origen en la CAM, se aprende y se almacena para su uso futuro. Cada vez que una dirección se almacena, se le agrega una marca horaria. Esto permite almacenar las direcciones durante un período de tiempo determinado. Cada vez que se hace referencia a una dirección o que se encuentra en CAM, recibe una nueva marca horaria. Las direcciones a las cuales no se hace referencia durante un determinado período de tiempo, se eliminan de la lista. Al eliminar direcciones antiguas, CAM mantiene una base de datos de envío precisa y funcional. La CAM sigue los procesos que se describen a continuación: 1. Si no se encuentra la dirección, el puente envía la trama por todos los puertos salvo el puerto por el cual se recibió la trama. Este proceso se denomina inundación. Es posible el puente haya borrado la dirección porque el software del puente se reinició recientemente, quedó sin entradas de direcciones en la tabla de direcciones o borró la dirección porque era demasiado antigua. Como el puente no sabe qué puerto utilizar para enviar la trama, la enviará por todos los puertos salvo el por donde recibió esta trama. Se sobreentiende que no es necesario enviarla al mismo segmento de cable por el que la recibió dado que todos los demás equipos o puentes en ese cable ya habrán recibido el paquete. 2. Si se encuentra la dirección en una tabla de direcciones y que la dirección está asociada con el puerto en el que se recibió la trama, ésta se descarta. El destino ya lo habrá recibido. 116
  • 118.
    CCNA - CiscoCertified Network Associate MicroCisco - staky 3. Si se encuentra la dirección en una tabla de direcciones y la dirección no está asociada al puerto que recibió la trama, el puente envía la trama por el puerto asociado con la dirección. Si se encuentra la dirección en una tabla de direcciones y la dirección no está asociada al puerto que recibió la trama, el puente envía la trama por el puerto asociado con la dirección. En la sección siguiente se describe el proceso utilizado para filtrar tramas. 4.3.4 Proceso de filtrado de tramas por parte de switches y puentes En esta sección se explica de qué manera los switches y los puentes filtran las tramas. Durante esta lección, los términos "switch" y "puente" son sinónimos. La mayoría de los puentes pueden filtrar tramas basándose en cualquier campo de trama de Capa 2. Por ejemplo, se puede programar un puente para que rechace, sin enviar, todas las tramas que se originan desde una red en particular. Como la información de la capa de enlace a menudo incluye la referencia de un protocolo de capa superior, los puentes generalmente pueden hacer filtrado en base a este parámetro. Además, los filtros pueden ser útiles para manejar paquetes innecesarios de broadcast y de multicast. Una vez que el puente ha creado la tabla de direcciones local, está listo para operar. Cuando recibe la trama, examina la dirección destino. Si la dirección de la trama es local, el puente la pasa por alto. Si la trama tiene la dirección de otro segmento LAN, el puente copia la trama al segundo segmento. • Pasar por alto una trama se denomina filtrar. • Copiar la trama se denomina enviar. El filtrado básico mantiene las tramas locales como locales y envía las tramas remotas a otro segmento LAN. El proceso de filtrado en base a direcciones origen y destino específicas logra lo siguiente: • Evita que una estación envíe tramas fuera de su segmento LAN local • Detiene todas las tramas "externas" destinadas a una estación en particular, restringiendo por lo tanto a las demás estaciones de trabajo con las cuales puede comunicar. Ambos tipos de filtrado ofrecen algún control sobre el tráfico de internetwork y pueden aumentar la seguridad. La mayoría de los puentes Ethernet pueden filtrar las tramas de broadcast y multicast. Los puentes y los switches que pueden filtrar tramas en base a su dirección MAC también se pueden utilizar para filtrar tramas Ethernet con direcciones de multicast y broadcast. Este filtrado se logra a través de la implementación de redes de área local virtuales o VLAN. Las VLAN permiten a los administradores de red evitar la transmisión de mensajes de multicast y broadcast innecesarios a través de una red. A veces, es posible que un dispositivos funcione mal y envíe continuamente tramas de broadcast, que se copian por toda la red. Esto se denomina tormenta de broadcast y puede reducir significativamente el rendimiento de la red. Un puente que puede filtrar las tramas de broadcast hace que la tormenta de broadcast provoque da os menores. En la actualidad, los puentes también pueden filtrar según el tipo de protocolo de capa de red. Esto hace más difusa la demarcación entre los puentes y los routers. Un router opera en la capa de red mediante un protocolo de enrutamiento para dirigir el tráfico alrededor de la red. Un puente que implementa técnicas de filtrado avanzadas normalmente se denomina brouter. Los brouters filtran buscando la información de capa de red pero no usan un protocolo de enrutamiento. Figura 1 La siguiente sección explicará cómo se utilizan los puentes para segmentar una LAN. 117
  • 119.
    CCNA - CiscoCertified Network Associate MicroCisco - staky 4.3.5 ¿Por qué segmentar las LAN? En esta sección se explican las dos razones principales para segmentar una LAN. Hay dos motivos fundamentales para dividir una LAN en segmentos. La primera es aislar el tráfico entre segmentos. La segunda razón es lograr más ancho de banda por usuario mediante la creación de dominios de colisión más pequeños. Figura 1 Figura 2 Sin la segmentación LAN, las LAN más grandes que un pequeño grupo de trabajo podrían atascarse rápidamente con el tráfico y las colisiones. La segmentación LAN se puede implementar mediante el uso de puentes, switches y routers. Cada uno de estos dispositivos tiene ventajas y desventajas particulares. Con la adición de los dispositivos como puentes, switches y routers, la LAN está segmentada en una serie de dominios de colisión más pequeños. En el ejemplo, se han creado cuatro dominios de colisión. 118
  • 120.
    CCNA - CiscoCertified Network Associate MicroCisco - staky Al dividir redes de gran tamaño en unidades autónomas, los puentes y los switches ofrecen varias ventajas. Un puente, o switch, reduce el tráfico que experimentan los dispositivos en todos los segmentos conectados ya que sólo se envía un determinado porcentaje de tráfico. Los puentes y switches reducen el dominio de colisión pero no el dominio de broadcast. Figura 3 Cada interfaz en el router se conecta a una red distinta. Por lo tanto, la inserción del router en una LAN creará pequeños dominios de colisión y dominios de broadcast más pequeños. Esto sucede porque los routers no envían los broadcasts a menos que sean programados para hacerlo. Un switch emplea "microsegmentación" para reducir el dominio de colisión en una LAN. El switch hace esto creando segmentos de red dedicados o conexiones punto a punto. El switch conecta estos segmentos en una red virtual dentro del switch. Este circuito de red virtual existe solamente cuando dos nodos necesitan comunicarse. Esto se denomina circuito virtual ya que existe sólo cuando es necesario y se establece dentro del switch. En la siguiente sección se analiza la microsegmentación. 4.3.6 Implementación de la microsegmentación En esta sección se explican las funciones de un switch en una LAN como resultado de la microsegmentación. Figura 1 119
  • 121.
    CCNA - CiscoCertified Network Associate MicroCisco - staky Los switches de LAN se consideran puentes multipuerto sin dominio de colisión debido a la microsegmentación. Los datos se intercambian a altas velocidades conmutando la trama hacia su destino. Al leer la información de Capa 2 de dirección MAC destino, los switches pueden realizar transferencias de datos a altas velocidades de forma similar a los puentes. Esto provoca niveles de latencia bajos y una alta velocidad para el envío de tramas. Figura 2 Figura 3 La conmutación Ethernet aumenta el ancho de banda disponible en la red. Esto se hace creando segmentos de red dedicados, o conexiones punto a punto, y conectando estos segmentos en una red virtual dentro del switch. Este circuito de red virtual existe solamente cuando dos nodos necesitan comunicarse. Esto se denomina circuito virtual ya que existe sólo cuando es necesario y se establece dentro del switch. Aunque el switch LAN reduce el tamaño de los dominios de colisión, todos los hosts conectados al switch pertenecen al mismo dominio de broadcast. Por lo tanto, un broadcast emitido de un nodo seguirá siendo percibido por todos los demás nodos conectados a través del switch LAN. Los switches son dispositivos de enlace de datos que, al igual que los puentes, permiten la interconexión de múltiples segmentos físicos de LAN para formar una sola red de mayor tamaño. De forma similar a los puentes, los switches envían e inundan el tráfico basándose en las direcciones MAC. Dado que la conmutación se ejecuta en el hardware en lugar del software, es significativamente más veloz. Cada puerto de switch puede considerarse como un micropuente que actúa como un puente distinto y ofrece el ancho de banda completo del medio a cada host. 120
  • 122.
    CCNA - CiscoCertified Network Associate MicroCisco - staky Figura 4 En la siguiente sección se analizan las colisiones. 4.3.7 Switches y dominios de colisión En esta sección se estudian las colisiones, que son una de las principales desventajas de las redes Ethernet 802.3. Las colisiones se producen cuando dos hosts transmiten tramas de forma simultánea. Cuando se produce una colisión, las tramas transmitidas se dañan o se destruyen en la colisión. Los hosts transmisores detienen la transmisión por un tiempo aleatorio, conforme a las reglas de Ethernet 802.3 de CSMA/CD. El exceso de colisiones puede hacer que las redes resulten improductivas. Figura 1 121
  • 123.
    CCNA - CiscoCertified Network Associate MicroCisco - staky El área de red donde se originan las tramas y se producen las colisiones se denomina dominio de colisión. Todos los entornos de medios compartidos son dominios de colisión. Cuando un host se conecta a un puerto de switch, el switch crea una conexión dedicada. Esta conexión se considera como un dominio de colisión individual. Por ejemplo, si un switch de doce puertos tiene un dispositivo conectado a cada puerto, entonces se crean doce dominios de colisión. Figura 2 Fugura 3 Figura 4 122
  • 124.
    CCNA - CiscoCertified Network Associate MicroCisco - staky Un switch crea una tabla de conmutación al aprender las direcciones MAC de los hosts que están conectados a cada puerto de switch. Cuando dos hosts conectados desean comunicarse entre sí, el switch analiza la tabla de conmutación y establece una conexión virtual entre los puertos. El circuito virtual se mantiene hasta que la sesión se termina. En la Figura , el Host B y el Host C desean comunicarse entre sí. El switch crea la conexión virtual, conocida como microsegmento. El microsegmento se comporta como una red de sólo dos hosts, un host que envía y otro que recibe, y se utiliza el máximo ancho de banda disponible. Figura 5 Los switches reducen las colisiones y aumentan el ancho de banda en los segmentos de red ya que ofrecen un ancho de banda dedicado para cada segmento de red. En la siguiente sección se analizan tres métodos de transmisión de datos en una red. 4.3.8 Switches y dominios de broadcast En esta sección se describen tres métodos de transmisión de datos que se utilizan en una red. La forma de comunicación más común se realiza por transmisión unicast. En una transmisión unicast, un transmisor intenta comunicarse con un receptor. Otra forma de comunicarse se conoce como transmisión multicast. La transmisión multicast se produce cuando un transmisor trata de comunicarse con sólo un subconjunto o un grupo del segmento. Figura 1 123
  • 125.
    CCNA - CiscoCertified Network Associate MicroCisco - staky La última forma de comunicarse es envío en broadcast. La transmisión en broadcast se produce cuando un transmisor trata de comunicarse con todos los receptores de la red. La estación servidora envía un mensaje y todos los que se encuentran en el segmento reciben el mensaje. Cuando un dispositivo desea enviar un broadcast de Capa 2, la dirección MAC destino en la trama se establece en sólo unos. Una dirección MAC de sólo unos es FF:FF:FF:FF:FF:FF en números hexadecimales. Al configurar el destino en este valor, todos los dispositivos aceptarán y procesarán la trama de broadcast. El dominio de broadcast de la Capa 2 se conoce como dominio MAC de broadcast. El dominio MAC de broadcast incluye todos los dispositivos de la LAN que reciben broadcasts de trama a través de un host a todas las demás máquinas en la LAN. El switch es un dispositivo de la Capa 2 cuando un switch recibe un broadcast, lo envía por cada puerto del switch salvo por el puerto receptor. Cada dispositivo adjunto debe procesar la trama de broadcast. Esto lleva a la reducción de la eficiencia de red, dado que se utiliza el ancho de banda disponible con propósitos de enviar un broadcast. Figura 2 Cuando se conectan dos switches, el dominio de broadcast aumenta. En este ejemplo, una trama de broadcast se envía a todos los puertos conectados al Switch 1. El Switch 1 está conectado al Switch 2. La trama se propaga a todos los dispositivos conectados al Switch 2. El resultado general es una reducción del ancho de banda disponible. Esto ocurre porque todos los dispositivos en el dominio de broadcast deben recibir y procesar la trama de broadcast. Los routers son dispositivos de la Capa 3 los routers no propagan los broadcasts. Los routers se utilizan para segmentar los dominios de colisión y de broadcast. En la siguiente sección se explica cómo se conecta una estación de trabajo a una LAN. 4.3.9 Comunicación entre los switches y la estación de trabajo En esta sección se explica cómo los switches obtienen información sobre las estaciones de trabajo en una LAN. Cuando una estación de trabajo se conecta a una LAN, no se preocupa por los demás dispositivos que estén conectados a los medios de la LAN. La estación de trabajo simplemente transmite las tramas de datos a los medios de la red mediante una NIC. 124
  • 126.
    CCNA - CiscoCertified Network Associate MicroCisco - staky La estación de trabajo se puede conectar directamente a otra estación de trabajo con un cable de interconexión cruzada. Los cables de interconexión cruzada se utilizan para conectar los siguientes dispositivos: • Estación de trabajo a estación de trabajo • Switch a switch • Switch a hub • Hub a hub • Router a router • Router a PC Figura 1 Figura 2 Los cables de conexión directa se utilizan para conectar los siguientes dispositivos: • Switch a router • Switch a estación de trabajo o servidor • Hub a estación de trabajo o servidor 125
  • 127.
    CCNA - CiscoCertified Network Associate MicroCisco - staky Los switches son dispositivos de la Capa 2 que usan la inteligencia para aprender las direcciones MAC de los dispositivos conectados a los puertos del switch. Estos datos se introducen en una tabla de conmutación. Una vez que la tabla se completa, el switch puede leer la dirección MAC destino de una trama de datos que llega a un puerto y enviarla inmediatamente. Hasta que un dispositivo no empieza a transmitir, el switch no sabe su dirección MAC. Figura 3 Los switches ofrecen una escalabilidad significativa en una red y se pueden conectar directamente. La Figura muestra una situación de transmisión de trama que utiliza una red multiswitch. Figura 4 Con esta sección se concluye la lección. En la siguiente sección se resumen los puntos principales de este módulo. Resumen En esta sección se resumen los temas analizados en este módulo. Ethernet es la arquitectura LAN más común y fue diseñada para transmitir datos entre los dispositivos de una red. Originalmente, Ethernet era una tecnología half duplex. Mediante la tecnología half-duplex, un host podía transmitir o recibir directamente pero no al mismo tiempo. Cuando dos o más hosts Ethernet transmiten al mismo tiempo en un medio compartido, el resultado es una colisión. El tiempo que tarda una trama o a un paquete en viajar de la estación origen al destino final se conoce como latencia o retardo. Las tres fuentes de latencia incluyen el retardo NIC, el retardo de propagación real y el retardo debido a dispositivos de red específicos. 126
  • 128.
    CCNA - CiscoCertified Network Associate MicroCisco - staky El tiempo de bit es la unidad básica de tiempo en la cual se puede enviar un solo bit. Debe de existir un período mínimo durante el cual el bit está activado o desactivado para que el dispositivo pueda reconocer un uno o un cero binario. La atenuación significa que una señal se debilita a medida que recorre la red. Esto limita la distancia que una LAN puede abarcar. Un repetidor puede extender la distancia de una LAN pero también tendrá un efecto negativo sobre el rendimiento general de la LAN. La transmisión full-duplex entre estaciones se logra por medio de conexiones Ethernet punto a punto. La transmisión full-duplex ofrece un entorno de transmisión libre de colisiones. Ambas estaciones pueden transmitir y recibir al mismo tiempo, no existen negociaciones para el ancho de banda. La infraestructura de cable existente se puede utilizar siempre y cuando el medio cumpla con los estándares Ethernet mínimos. La segmentación divide una red en unidades más pequeñas para reducir la congestión de la red y mejorar la seguridad. El método de acceso CSMA/CD en cada segmento mantiene el tráfico entre los usuarios. La segmentación con un puente de Capa 2 es transparente para otros dispositivos de red pero la latencia aumenta significativamente. Cuanto más trabajo realiza un dispositivo de red, más latencia podrá introducir el dispositivo en la red. Los routers ofrecen segmentación de redes pero pueden agregar un factor de latencia de 20% a 30% sobre una red conmutada. Esta mayor latencia se debe a que el router opera en la capa de red y usa la dirección IP para determinar la mejor ruta al nodo de destino. Un switch puede segmentar una LAN en microsegmentos que disminuyen el tamaño de los dominios de colisión. Sin embargo, todos los hosts conectados al switch siguen estando en el mismo dominio de broadcast. La conmutación es una tecnología que reduce la congestión en las LAN Ethernet, Token Ring y la Interfaz de datos distribuida por fibra (FDDI). La conmutación es el proceso de recibir una trama que llega de una interfaz y enviarla a través de otra interfaz. Los routers utilizan la conmutación de Capa 3 para enrutar un paquete. Los switches utilizan conmutación de Capa 2 para enviar tramas. Un switch simétrico ofrece conexiones conmutadas entre puertos con el mismo ancho de banda. Un switch LAN asimétrico proporciona conexiones de conmutación entre puertos con distinto ancho de banda por ejemplo, una combinación de puertos de 10 Mbps y de 100 Mbps. Un búfer de memoria es un área de la memoria donde el switch almacena datos. Puede utilizar dos métodos para enviar tramas, el búfer de memoria basado en puerto y el búfer de memoria compartida. Existen dos modos que se utilizan para enviar tramas. El almacenamiento y envío recibe la trama completa antes de enviarla mientras que el método de corte envía la trama a medida que la va recibiendo, reduciendo de esta manera la latencia. Conmutación rápida y libre de fragmentos son dos formas de envío de método de corte. 127
  • 129.
    CCNA - CiscoCertified Network Associate MicroCisco - staky 128
  • 130.
    CCNA - CiscoCertified Network Associate MicroCisco - staky Módulo 5: Switches Descripción general La tarea de diseñar una red puede ser una tarea fascinante e implica mucho más que simplemente conectar dos computadoras entre sí. Una red requiere muchas funciones para que sea confiable, escalable y fácil de administrar. Para diseñar redes confiables, fáciles de administrar, y escalables, los diseñadores de red deben darse cuenta de que cada uno de los componentes principales de una red tiene requisitos de diseño específicos. El diseño de red se ha vuelto cada vez más difícil a pesar de los avances que se han logrado a nivel del rendimiento de los equipos y las capacidades de los medios. El uso de distintos tipos de medios y de las LAN que se interconectan con otras redes agrega complejidad al entorno de red. Los buenos diseños de red permiten mejorar el rendimiento y reducir las dificultades asociadas con el crecimiento y la evolución de la red. Una LAN abarca una sola habitación, un edificio o un conjunto de edificios que se encuentran cerca unos de otros. Un grupo de instalaciones cuyos edificios se encuentran ubicados a corta distancia unos de otros y que pertenecen a una sola organización se conoce como campus. Los siguientes aspectos de la red deben ser identificados antes de diseñar una LAN más amplia: • Una capa de acceso que conecte los usuarios finales a la LAN • Una capa de distribución que ofrezca conectividad basada en políticas entre las LAN de usuario final • Una capa núcleo que ofrezca la conexión más rápida que sea posible entre los distintos puntos de distribución Cada una de estas capas de diseño de LAN requiere los switches más adecuados para realizar tareas específicas. Las características, las funciones y las especificaciones técnicas de cada switch varían en función de la capa de diseño de la LAN para la cual el switch fue creado. Para lograr el mejor rendimiento de la red, es importante comprender la función de cada capa y luego elegir el switch que mejor se adecua a los requisitos de la capa. Este módulo abarca algunos de los objetivos de los exámenes CCNA 640-801 e ICND 640-811. Los estudiantes que completen este módulo deberán ser capaces de realizar las siguientes tareas: • Describir los cuatro principales objetivos del diseño de LAN • Enumerar las consideraciones claves en el diseño de la LAN • Comprender los pasos en el diseño sistemático de la LAN • Comprender los problemas de diseño relacionados con la estructura o la topología de la LAN de las Capas 1 a 3 • Describir el modelo de diseño de tres capas • Identificar las funciones de cada capa del modelo de tres capas. • Enumerar los switches de capa de acceso Cisco y sus funciones • Enumerar los switches de capa de distribución Cisco y sus funciones • Enumerar los switches de capa núcleo Cisco y sus funciones 5.1 Diseño de LAN 5.1.1 Objetivos del diseño de LAN El primer paso en el diseño de una LAN es establecer y documentar los objetivos de diseño. Estos objetivos son específicos para cada organización o situación. Esta sección describirá los requisitos de la mayoría de los diseños de red: • Funcionalidad: La red debe funcionar. Es decir, debe permitir que los usuarios cumplan con sus requisitos laborales. La red debe suministrar conectividad de usuario a usuario y de usuario a aplicación con una velocidad y confiabilidad razonables. • Escalabilidad: La red debe poder aumentar de tamaño. Es decir, el diseño original debe aumentar de tamaño sin que se produzcan cambios importantes en el diseño general. • Adaptabilidad: La red debe diseñarse teniendo en cuenta futuras tecnologías. La red no debería incluir elementos que limiten la implementación de nuevas tecnologías a medida que éstas van apareciendo. 129
  • 131.
    CCNA - CiscoCertified Network Associate MicroCisco - staky • Facilidad de administración: La red debe estar diseñada para facilitar su monitoreo y administración, con el objeto de asegurar una estabilidad de funcionamiento constante. Figura 1 En la sección siguiente se analizan algunas de las consideraciones del diseño de una LAN. 5.1.2 Consideraciones del diseño de una LAN En esta sección se describen algunos factores importantes a considerar en el momento de diseñar una LAN. Muchas organizaciones han actualizado sus LAN en la actualidad o planean implementar nuevas LAN. Esta expansión en el diseño de la LAN se debe al desarrollo de tecnologías de alta velocidad como por ejemplo el Modo de Transferencia Asíncrona (ATM). Esta expansión también se debe a arquitecturas LAN complejas que utilizan conmutación de LAN y LAN virtuales (VLAN). Para maximizar el ancho de banda y el rendimiento disponible de la LAN, deberán tenerse en cuenta las siguientes consideraciones de diseño de LAN: • Función y ubicación de los servidores • Temas relacionados con los dominios de colisión • Temas de segmentación • Temas relacionados con los dominios de broadcast Los servidores permiten que los usuarios de red se comuniquen y compartan archivos, impresoras y servicios de aplicación. Los servidores por lo general no operan como estaciones de trabajo. Los servidores ejecutan sistemas operativos especializados como por ejemplo NetWare, Windows NT, UNIX y Linux. Cada servidor por lo general está dedicado a una función, por ejemplo, correo electrónico o archivos compartidos. Los servidores se pueden categorizar en servidores empresariales o servidores de grupo de trabajo. Un servidor empresarial soporta todos los usuarios en la red ofreciendo servicios tales como correo electrónico o Sistema de Nombres de Dominio (DNS). El correo electrónico o el DNS son servicios que cualquier persona de una organización necesita porque son funciones centralizadas. Un servidor de grupo de trabajo soporta un conjunto específico de usuarios y ofrece servicios como por ejemplo el procesamiento de texto y capacidades de archivos compartidos. Como se ve en la Figura , los servidores empresariales deben colocarse en el servicio de distribución principal (MDF). Siempre que sea posible, el tráfico hacia los servidores empresariales sólo tiene que viajar hacia el MDF y no transmitirse a través de otras redes. Sin embargo, algunas redes utilizan un núcleo enrutado o incluso pueden tener un servidor central para los servidores empresariales. En estos casos, el tráfico de red viaja a través de otras redes y por lo general no se puede evitar. Lo ideal es que los servidores de grupo de trabajo se coloquen en el servicio de distribución intermedia (IDF) más cercano a los usuarios que acceden a las aplicaciones en estos servidores. Esto permite al tráfico viajar por la infraestructura de red hacia un IDF y no afecta a los demás usuarios en ese segmento de red. Los switches LAN de Capa 2 ubicados en el MDF y los IDF deben tener 100 Mbps o más asignados para estos servidores. Los nodos Ethernet utilizan CSMA/CD. Cada nodo debe disputar con otros nodos para acceder al medio compartido o al dominio de colisión. Si dos nodos transmiten al mismo tiempo, se produce una colisión. Cuando se produce una colisión la trama transmitida se elimina y se envía una señal de embotellamiento a todos los nodos del segmento. Los nodos esperan un período de tiempo al azar y luego vuelven a enviar los datos. Las colisiones excesivas pueden reducir el ancho de banda disponible de un segmento de red a treinta y cinco o cuarenta por ciento del ancho de banda disponible 130
  • 132.
    CCNA - CiscoCertified Network Associate MicroCisco - staky Figura 1 Figura 2 La segmentación se realiza cuando un sólo dominio de colisión se divide en dominios de colisión más pequeños. Los dominios de colisión más pequeños reducen la cantidad de colisiones en un segmento LAN y permiten una mayor utilización del ancho de banda. Los dispositivos de la Capa 2 como por ejemplo puentes y switches se pueden utilizar para segmentar una LAN. Los routers pueden lograr esto a nivel de la Capa 3. Figura 3 131
  • 133.
    CCNA - CiscoCertified Network Associate MicroCisco - staky Se produce un broadcast cuando el control de acceso al medio destino (MAC) se configura en FF-FF-FF- FF-FF-FF. Un dominio de broadcast se refiere al conjunto de dispositivos que reciben una trama de datos de broadcast desde cualquier dispositivo dentro de este conjunto. Todos los hosts que reciben una trama de datos de broadcast deben procesarla. Este proceso consume los recursos y el ancho de banda disponible del host. Los dispositivos de Capa 2 como los puentes y switches reducen el tamaño de un dominio de colisión. Estos dispositivos no reducen el tamaño del dominio de broadcast. Los routers reducen el tamaño del dominio de colisión y el tamaño del dominio de broadcast en la Capa 3. Figura 4 En la sección siguiente se explica la metodología a seguir para el diseño de una LAN. 5.1.3 Metodología de diseño de una LAN Para que una LAN sea efectiva y satisfaga las necesidades de los usuarios, se la debe diseñar e implementar de acuerdo con una serie planificada de pasos sistemáticos. En esta sección se describen los siguientes pasos: • Reunir requisitos y expectativas • Analizar requisitos y datos • Diseñar la estructura o topología de las Capas 1, 2 y 3 de la LAN • Documentar la implementación física y lógica de la red Figura 1 132
  • 134.
    CCNA - CiscoCertified Network Associate MicroCisco - staky El proceso destinado a recabar información ayuda a aclarar e identificar cualquier problema de red actual. Esta información incluye el historial de la organización y su estado actual, el crecimiento proyectado, las políticas operativas y los procedimientos de administración, los sistemas y procedimientos de oficina y los puntos de vista de las personas que utilizarán las LAN. Deberán formularse las siguientes preguntas al reunir la información: • ¿Quiénes son las personas que utilizarán la red? • ¿Cuál es el nivel de capacitación de estas personas? • ¿Cuáles son sus actitudes con respecto a las computadoras y las aplicaciones informáticas? • ¿Cuál es el nivel de desarrollo de las políticas documentadas organizacionales? • ¿Algunos de los datos han sido declarados críticos para el trabajo? • ¿Algunas operaciones han sido declaradas críticas para el trabajo? • ¿Cuáles son los protocolos que están permitidos en la red? • ¿Sólo se soportan determinados hosts de escritorio? • ¿Quién es responsable de las direcciones, la denominación, el diseño de topología y la configuración de las LAN? • ¿Cuáles son los recursos humanos organizacionales, de hardware y de software? • ¿Cómo se vinculan y comparten estos recursos actualmente? • ¿Cuáles son los recursos financieros de los que dispone la organización? La documentación de los requisitos permite una estimación informada de los costos y líneas temporales para la implementación de diseño de LAN. Es importante comprender los problemas de rendimiento de cualquier red. Figura 2 La disponibilidad mide la utilidad de la red. A continuación, presentamos algunas de las muchas cosas que afectan la disponibilidad: • Tasa de transferencia • Tiempo de respuesta • Acceso a los recursos Cada cliente tiene una definición distinta de lo que es la disponibilidad. Por ejemplo, es posible que sea necesario transportar datos de voz y de vídeo a través de la red. Estos servicios requieren un ancho de banda mucho mayor que el que está disponible en la red o el backbone. Para aumentar la disponibilidad, se pueden agregar más recursos pero esto aumenta el costo de la red. Los diseños de red deben suministrar la mayor disponibilidad posible al menor costo posible. El siguiente paso en el diseño de red es analizar los requisitos de la red y de sus usuarios. Las necesidades del usuario de la red cambian constantemente. A medida que se introducen más aplicaciones de red basadas en voz y vídeo, la presión por aumentar el ancho de banda de la red se torna también más intensa. . Una LAN que no puede suministrar información veloz y precisa a los usuarios no tiene ninguna utilidad. Se deben tomar medidas para asegurar que se cumplan los requisitos de información de la organización y de sus trabajadores. El siguiente paso es decidir cuál será la topología LAN general que satisface los requisitos del usuario. En este currículum, nos concentraremos en la topología en estrella y la topología en estrella extendida. La topología en estrella y la topología en estrella extendida usan la tecnología CSMA/CD Ethernet 802.3. La topología en estrella CSMA/CD es la configuración dominante en la industria. 133
  • 135.
    CCNA - CiscoCertified Network Associate MicroCisco - staky Figura 3 Figura 4 El diseño de topología LAN se puede dividir en las tres siguientes categorías únicas del modelo de referencia OSI: • Capa de red • Capa de enlace de datos • Capa física El paso final en la metodología de diseño LAN es documentar la topología física y lógica de la red. La topología física de la red se refiere a la forma en que distintos componentes de LAN se conectan entre sí. El diseño lógico de la red se refiere al flujo de datos que hay dentro de una red. También se refiere a los esquemas de nombre y dirección que se utilizan en la implementación de la solución de diseño LAN. Figura 5 134
  • 136.
    CCNA - CiscoCertified Network Associate MicroCisco - staky A continuación, presentamos documentación de diseño LAN importante: • Mapa de topología de capa OSI • Mapa lógico de LAN • Mapa físico de la LAN • Planes de distribución • Mapa lógico de VLAN • Mapa lógico de Capa 3 • Mapas de dirección Figura 6 Figura 7 135
  • 137.
    CCNA - CiscoCertified Network Associate MicroCisco - staky Figura 8 Figura 9 Figura 10 En la sección siguiente se analizan algunos temas de diseño de la Capa 1. 136
  • 138.
    CCNA - CiscoCertified Network Associate MicroCisco - staky 5.1.4 Diseño de Capa 1 En esta sección se enseña a los estudiantes cómo diseñar la topología de Capa 1 de una red. Uno de los componentes más importantes a considerar en el diseño de red son los cables. En la actualidad, la mayor parte del cableado LAN se basa en la tecnología Fast Ethernet. Fast Ethernet es la tecnología Ethernet que se ha actualizado de 10 Mbps a 100 Mbps y tiene la capacidad de utilizar la funcionalidad full-duplex. Fast Ethernet utiliza la topología de bus lógica orientada a broadcast Ethernet estándar de 10BASE-T, y el método CSMA/CD para direcciones MAC. Figura 1 Los temas de diseño en la Capa 1 incluyen el tipo de cableado que se debe utilizar (normalmente cable de cobre o fibra óptica) y la estructura general del cableado. Esto también incluye el estándar TIA/EIA-568-A para la configuración y conexión de los esquemas de cableado. Los tipos de medios de la Capa 1 incluyen el par trenzado no blindado (UTP) o el par trenzado blindado (STP) Categoría 5, 5e o 6 10/100BASE-TX y el cable de fibra óptica 100BaseFX. Figura 2 Figura 3 137
  • 139.
    CCNA - CiscoCertified Network Associate MicroCisco - staky Deberá realizarse una evaluación minuciosa de los puntos fuertes y debilidades de las topologías. Una red tiene la misma efectividad que la de los cables que se utilizan. Los temas de Capa 1 provocan la mayoría de los problemas de red. Se deberá llevar a cabo una auditoria de cableado cuando se planee realizar cambios significativos en una red. Esto ayuda a identificar las áreas que requieren actualizaciones y nuevo cableado. En todos los diseños de cable se debe utilizar cable de fibra óptica en el backbone y en los conductos verticales. El cable UTP Categoría 5e se deberá utilizar en los tendidos horizontales. La actualización de cable debe tener prioridad sobre cualquier otro cambio necesario. Las empresas también deberán asegurarse de que estos sistemas se implementen de conformidad con estándares de la industria bien definidos como por ejemplo las especificaciones TIA/EIA-568-A. El estándar TIA/EIA-568-A especifica que cada dispositivo conectado a la red debe estar conectado a una ubicación central a través de cableado horizontal. Esto se aplica si todos los hosts que necesitan acceso a la red se encuentran dentro de un límite de distancia de 100 metros (328 pies) para el UTP Ethernet Categoría 5e. En una topología en estrella simple con un solo armario del cableado, el MDF incluye uno o más paneles de conexión cruzada horizontal (HCC). Los cables de conexión HCC se utilizan para conectar el cableado horizontal de Capa 1 con los puertos del switch LAN de Capa 2. El puerto uplink del switch LAN, basado en el modelo, está conectado al puerto Ethernet del router de Capa 3 con un cable de conexión. En este punto, el host final tiene una conexión física completa hacia el puerto del router. Figura 4 Figura 5 138
  • 140.
    CCNA - CiscoCertified Network Associate MicroCisco - staky Cuando los hosts de las redes de mayor tamaño están ubicados fuera del límite de 100 metros (328ft.) para el UTP Categoría 5e, se requiere más de un armario de cableado. La presencia de varios armarios de cableado implica la existencia de múltiples áreas de captación. Los armarios secundarios de cableado se denominan IDF. Los estándares TIA/EIA -568-A especifican que los IDF se deben conectar al MDF utilizando cableado vertical, también denominado cableado backbone. Se utiliza un cable de conexión cruzada vertical (VCC) para interconectar los diversos IDF con el MDF central. Se utiliza normalmente el cable de fibra óptica debido a que las longitudes del cable vertical son generalmente más largas que el límite de 100metros (328 pies) del cable UTP Categoría 5e. Figura 6 Figura 7 El diagrama lógico es el modelo de topología de red sin todos los detalles de la instalación exacta del cableado. El diagrama lógico es el mapa de ruta básico de la LAN que incluye los siguientes elementos: • Especificar las ubicaciones e identificaciones de los armarios de cableado MDF e IDF. • Documentar el tipo y la cantidad de cables que se utilizan para interconectar los IDF con el MDF. 139
  • 141.
    CCNA - CiscoCertified Network Associate MicroCisco - staky • Documentar la cantidad de cables de repuesto que están disponibles para aumentar el ancho de banda entre los armarios de cableado. Por ejemplo, si el cableado vertical entre el IDF 1 y el MDF se ejecuta a un 80% de su uso, se pueden utilizar dos pares adicionales para duplicar la capacidad. • Proporcionar documentación detallada sobre todos los tendidos de cable, los números de identificación y en cuál de los puertos del HCC o VCC termina el tendido de cableado. Figura 8 Figura 9 El diagrama lógico es esencial para diagnosticar los problemas de conectividad de la red. Si la habitación 203 pierde conectividad a la red, el plan de distribución muestra que la habitación tiene un tendido de cable 203-1, que se termina en el puerto 13 de HCC1. Se pueden utilizar analizadores de cables para determinar las fallas de la Capa 1. De haber alguna, uno de los dos tendidos se puede utilizar para reestablecer la conectividad y ofrecer tiempo para diagnosticar las fallas del tendido 203-1. En la sección siguiente se analizan algunos temas de diseño de la Capa 2. 5.1.5 El diseño de Capa 2 En esta sección se analizan algunas consideraciones de diseño importantes de la Capa 2. El propósito de los dispositivos de la Capa 2 en la red es conmutar tramas basadas en sus direcciones MAC destino, ofrecer detección de errores y reducir la congestión en la red. Los dos dispositivos de networking de Capa 2 más comunes son los puentes y switches LAN. Los dispositivos de la Capa 2 determinan el tamaño de los dominios de colisión. Las colisiones y el tamaño de los dominios de colisión son dos factores que afectan de forma negativa el rendimiento de una red. La microsegmentación de la red reduce el tamaño de los dominios de colisión y reduce las colisiones. La microsegmentación se implementa a través del uso de puentes y switches. El 140
  • 142.
    CCNA - CiscoCertified Network Associate MicroCisco - staky objetivo es aumentar el rendimiento de un grupo de trabajo o de un backbone. Los switches se pueden utilizar junto con hubs para suministrar el nivel de rendimiento adecuado para distintos usuarios y servidores. Figura 1 Figura 2 Figura 3 Otra característica importante de un switch LAN es la forma en que puede asignar ancho de banda por puerto. Esto permite ofrecer más ancho de banda para el cableado vertical, los uplinks y los servidores. Este tipo de conmutación se conoce como conmutación asimétrica. La conmutación asimétrica proporciona conexiones de conmutación entre puertos con distinto ancho de banda por ejemplo, una combinación de 141
  • 143.
    CCNA - CiscoCertified Network Associate MicroCisco - staky puertos de 10 Mbps y de 100 Mbps. La conmutación simétrica ofrece conexiones conmutadas entre puertos de ancho de banda similar. La capacidad deseada de un tendido de cable vertical es mayor que la de un tendido de cable horizontal. La instalación de un switch LAN en MDF e IDF, permite al tendido de cable vertical administrar el tráfico de datos que se transmiten desde el MDF hasta el IDF. Los tendidos horizontales entre el IDF y las estaciones de trabajo utilizan UTP Categoría 5e. Una derivación de cableado horizontal debería ser superior a 100 metros (328 pies). En un entorno normal, 10 Mbps es lo adecuado para la derivación del cableado horizontal. Los switches LAN asimétricos permiten la mezcla de los puertos 10-Mbps y 100-Mbps en un solo switch. Figura 4 Figura 5 La nueva tarea consiste en determinar el número de puertos de 10 Mbps y 100 Mbps que se necesitan en el MDF y cada IDF. Esto se logra revisando los requisitos del usuario para la cantidad de derivaciones de cable horizontal por habitación y la cantidad de derivaciones totales en cualquier área de captación. Esto incluye la cantidad de tendidos de cable vertical. Por ejemplo, digamos que los requisitos para el usuario 142
  • 144.
    CCNA - CiscoCertified Network Associate MicroCisco - staky establecen que se deben instalar cuatro tendidos de cable horizontal en cada habitación. El IDF que brinda servicios a un área de captación abarca 18 habitaciones. Por lo tanto, cuatro derivaciones en cada una de las 18 habitaciones es igual a 4x18 ó 72 puertos de switch LAN. El tamaño de un dominio de colisión se determina por la cantidad de hosts que se conectan físicamente a cualquier puerto en el switch. Esto también afecta la cantidad de ancho de banda de la red que está disponible para cualquier host. En una situación ideal, hay solamente un host conectado a un puerto de switch LAN. El dominio de colisión consistiría solamente en el host origen y el host destino. El tamaño del dominio de colisión sería de dos. Debido al pequeño tamaño de este dominio de colisión, prácticamente no se producen colisiones cuando alguno de los dos hosts se comunica con el otro. Otra forma de implementar la conmutación LAN es instalar hubs de LAN compartidos en los puertos del switch. Esto permite a varios hosts conectarse a un solo puerto de switch. Todos los hosts conectados al hub de LAN compartido comparten el mismo dominio de colisión y el mismo ancho de banda. Esto significa que las colisiones podrían producirse con más frecuencia. Figura 6 Los hubs de medios compartidos, generalmente, se utilizan en un entorno de switch LAN para crear más puntos de conexión al final de los tendidos de cableado horizontal. Figura 7 Los hubs de medios compartidos, generalmente, se utilizan en un entorno de switch LAN para crear más puntos de conexión al final de los tendidos de cableado horizontal. Ésta es una situación aceptable pero que debe tomarse con precaución. Los dominios de colisión deben mantenerse pequeños y el ancho de banda 143
  • 145.
    CCNA - CiscoCertified Network Associate MicroCisco - staky hacia el host se debe suministrar de acuerdo con las especificaciones establecidas en la fase de requisitos del proceso de diseño de red. Figura 8 En la sección siguiente se analizan algunos temas de diseño de la Capa 3. 5.1.6 Diseño de Capa 3 En esta sección se analizan algunas consideraciones de diseño de la Capa 3. Un router es un dispositivo de Capa 3 que se considera como uno de los dispositivos más poderosos en la topología de red. Figura 1 Los dispositivos de la Capa 3 se pueden utilizar para crear segmentos LAN únicos. Los dispositivos de Capa 3 permiten la comunicación entre los segmentos basados en las direcciones de Capa 3, como por ejemplo direcciones IP. La implementación de los dispositivos de Capa 3 permite la segmentación de la LAN 144
  • 146.
    CCNA - CiscoCertified Network Associate MicroCisco - staky en redes lógicas y físicas exclusivas. Los routers también permiten la conectividad a las WAN como, por ejemplo, Internet. El enrutamiento de Capa 3 determina el flujo de tráfico entre los segmentos de red física exclusivos basados en direcciones de Capa 3. Un router envía paquetes de datos basados en direcciones destino. Un router no envía broadcasts basados en LAN, tales como las peticiones ARP. Por lo tanto, la interfaz del router se considera como el punto de entrada y salida de un dominio de broadcast y evita que los broadcasts lleguen hasta los otros segmentos LAN. Los routers ofrecen escalabilidad dado que sirven como cortafuegos para los broadcasts y pueden dividir las redes en subredes, basadas en direcciones de Capa 3. Figura 2 Para decidir si es conveniente utilizar routers o switches, es importante determinar el problema que necesita resolverse. Si el problema está relacionado con el protocolo en lugar de temas de contención, entonces, los routers son una solución apropiada. Los routers solucionan los problemas de broadcasts excesivos, protocolos que no son escalables, temas de seguridad y direccionamiento de la capa de red. Sin embargo, los routers son más caros y más difíciles de configurar que los switches. Figura 3 La Figura muestra un ejemplo de implementación con múltiples redes. Todo el tráfico de datos desde la Red 1 destinado a la Red 2 debe atravesar el router. En esta implementación, hay dos dominios de 145
  • 147.
    CCNA - CiscoCertified Network Associate MicroCisco - staky broadcast. Las dos redes tienen esquemas de direccionamiento de red de Capa 3 únicos. Se pueden crear varias redes físicas si el cableado horizontal y el cableado vertical se conectan al switch de Capa 2 apropiado. Esto se puede hacer con cables de conexión. Esta implementación también ofrece un diseño de seguridad sólido dado que todo el tráfico que llega a y que sale de la LAN pasa a través del router. Una vez que se desarrolla el esquema de direccionamiento IP para un cliente, éste se debe documentar con precisión. Se debe establecer una convención estándar para el direccionamiento de hosts importantes en la red. Este esquema de direccionamiento debe ser uniforme en toda la red. Los mapas de direccionamiento ofrecen una instantánea de la red. Los mapas físicos de la red ayudan a diagnosticar las fallas de la red. Figura 4 Figura 5 Figura 6 146
  • 148.
    CCNA - CiscoCertified Network Associate MicroCisco - staky Figura 7 La implementación de las VLAN combina las conmutación de Capa 2 y las tecnologías de enrutamiento de Capa 3 para limitar tanto los dominios de colisión como los dominios de broadcast. Las VLAN también ofrecen seguridad con la creación de grupos VLAN que se comunican con otras VLAN a través de routers. Figura 8 Una asociación de puerto físico se utiliza para implementar la asignación de VLAN. Los puertos P1, P4 y P6 han sido asignados a la VLAN 1. La VLAN 2 tiene los puertos P2, P3 y P5. La comunicación entre la VLAN1 y la VLAN2 se puede producir solamente a través del router. Esto limita el tamaño de los dominios de broadcast y utiliza el router para determinar si la VLAN 1 puede comunicarse con la VLAN 2. 147
  • 149.
    CCNA - CiscoCertified Network Associate MicroCisco - staky Figura 9 Con esta sección se concluye la lección. En la lección siguiente se describen los switches de LAN. En la primera sección se describe el modelo de diseño jerárquico. 5.2 Switches de LAN 5.2.1 Descripción general de las LAN conmutadas y la capa de acceso La construcción de una LAN que satisfaga las necesidades tanto de las organizaciones medianas como grandes tiene muchas más probabilidades de ser exitosa si se utiliza un modelo de diseño jerárquico. En esta sección se analizan las tres capas del modelo de diseño jerárquico: • La capa de acceso proporciona a los usuarios de grupos de trabajo acceso a la red. • La capa de distribución brinda conectividad basada en políticas. • La capa núcleo proporciona transporte óptimo entre sitios. A la capa núcleo a veces se la denomina backbone. Figura 1 Este modelo jerárquico se aplica a cualquier diseño de red. Es importante darse cuenta de que estas tres capas pueden existir en entidades físicas claras y definidas. Sin embargo, éste no es un requisito. Estas capas se definen para ayudar a lograr un diseño de red exitoso y representan la funcionalidad que debe existir en una red. La capa de acceso es el punto de entrada para las estaciones de trabajo y los servidores de usuario a la red. En un campus LAN el dispositivo utilizado en la capa de acceso puede ser un switch o un hub. Si se utiliza un hub, se comparte el ancho de banda. Si se utiliza un switch, entonces el ancho de banda es dedicado. Si una estación de trabajo o un servidor se conecta directamente a un puerto de switch, entonces el ancho de banda completo de la conexión al switch está disponible para la computadora conectada. Si un hub se conecta a un puerto de switch, el ancho de banda se comparte entre todos los dispositivos conectados al hub. 148
  • 150.
    CCNA - CiscoCertified Network Associate MicroCisco - staky Figura 2 Las funciones de la capa de acceso también incluyen el filtrado y la microsegmentación de la capa MAC. El filtrado de la capa MAC permite a los switches dirigir las tramas sólo hacia el puerto de switch que se encuentra conectado al dispositivo destino. El switch crea pequeños segmentos de Capa 2 denominados microsegmentos. El dominio de colisión puede ser tan pequeño como el equivalente a dos dispositivos. Los switches de Capa 2 se utilizan en la capa de acceso. Figura 3 La sección siguiente decribe los switches de capa de acceso. 5.2.2 Switches de capa de acceso En esta sección se explican las funciones de los switches de la capa de acceso. Los switches de la capa de acceso operan en la Capa 2 del modelo OSI y ofrecen servicios como el de asociación de VLAN. El principal propósito de un switch de capa de acceso es permitir a los usuarios finales el acceso a la red. Un switch de capa de acceso debe proporcionar esta funcionalidad con bajo costo y una alta densidad de puerto. Figura 1 Los siguientes switches Cisco se utilizan comúnmente en la capa de acceso: 149
  • 151.
    CCNA - CiscoCertified Network Associate MicroCisco - staky • Serie Catalyst 1900 • Serie Catalyst 2820 • Serie Catalyst 2950 • Serie Catalyst 4000 • Serie Catalyst 5000 El switch de las series Catalyst 1900 ó 2820 es un dispositivo de acceso efectivo para redes de campus medias o pequeñas. El switch serie Catalyst 2950 ofrece acceso efectivo para servidores y usuarios que requieren un alto ancho de banda. Esto se logra con puertos de switch adaptados para Fast Ethernet. Los switches serie Catalyst 4000 y 5000 incluyen puertos Gigabit Ethernet y son dispositivos de acceso efectivos para una mayor cantidad de usuarios en redes de campus más grandes. Figura 2 En la sección siguiente se analiza la capa de distribución. 5.2.3 Descripción general de la capa de distribución En esta sección se describe la capa de distribución y su propósito. La capa de distribución de la red se encuentra entre las capas de acceso y núcleo. Ayuda a definir y separar el núcleo. El propósito de esta capa es ofrecer una definición fronteriza en la cual se puede llevar a cabo la manipulación de paquetes. Esta capa segmenta las redes en dominios de broadcast. Se pueden aplicar políticas y las listas de control de acceso pueden filtrar los paquetes. La capa de distribución aísla los problemas de red para los grupos de trabajo en los cuales se producen. La capa de distribución también evita que estos problemas afecten la capa núcleo. Los switches en esta capa operan en la Capa 2 y Capa 3. Figura 1 A continuación presentamos algunas de las funciones de la capa de distribución en una red conmutada: 150
  • 152.
    CCNA - CiscoCertified Network Associate MicroCisco - staky • Unificación de las conexiones del armario de cableado • Definición de dominio de broadcast/multicast • Enrutamiento VLAN • Cualquier transición de medio que deba producirse • Seguridad La sección siguiente describe los switches de capa de distribución. 5.2.4 Switches de la capa de distribución En esta sección se explican las características y funciones de los switches de la capa de distribución. Los switches de la capa de distribución son los puntos de totalización de múltiples switches de la capa de acceso. El switch debe poder adecuarse al monto total del tráfico desde los dispositivos de la capa de acceso. El switch de la capa de distribución debe tener un alto rendimiento, dado que es un punto en el cual se encuentra delimitado el dominio de broadcast. La capa de distribución combina el tráfico VLAN y es un punto focal para las decisiones de política sobre flujo de tráfico. Por estas razones, los switches que residen en la capa de distribución operan tanto en la Capa 2 como en la Capa 3 del modelo OSI. Los switches en esta capa se conocen como switches multicapa. Estos switches multicapa combinan las funciones de un router y de un switch en un dispositivo. Están diseñados para conmutar el tráfico a fin de obtener un rendimiento mayor que el de un router estándar. Si no tienen un módulo de router asociado, entonces, se utiliza un router externo para la función de la Capa 3. Figura 1 Figura 2 Los siguientes switches de Cisco son adecuados para la capa de distribución: • Catalyst 2926G • Familia Catalyst 5000 • Familia Catalyst 6000 La sección siguiente describe la capa de núcleo. 5.2.5 Descripción general de la capa núcleo En esta sección se analizan las principales funciones de la capa núcleo. La capa núcleo es un backbone de conmutación de alta velocidad. Si no tienen un módulo de router asociado, se utiliza un router externo para la función de la Capa 3. Esta capa del diseño de red no debería realizar ninguna manipulación de paquete. La manipulación de paquetes, como por ejemplo el filtrado de la lista de acceso, desaceleraría la conmutación de paquetes. Una infraestructura central con rutas alternadas redundantes ofrece estabilidad a la red en caso de que se produzca una única falla del dispositivo. El núcleo se puede diseñar para utilizar la conmutación de Capa 2 o de Capa 3. Se pueden utilizar los switches ATM o Ethernet. 151
  • 153.
    CCNA - CiscoCertified Network Associate MicroCisco - staky Figura 1 En la sección siguiente se analizan los switches de la capa núcleo. 5.2.6 Switches de la capa núcleo En esta sección se explican los requisitos básicos de los switches de la capa núcleo. La capa núcleo es el backbone de la red conmutada de campus. Los switches en esta capa pueden hacer uso de una serie de tecnologías de Capa 2. Teniendo en cuenta que la distancia entre los switches de la capa núcleo no es demasiado grande, los switches pueden usar la tecnología Ethernet. También se pueden utilizar otras tecnologías de Capa 2 como por ejemplo la conmutación de celdas ATM. En un diseño de red, la capa núcleo puede ser enrutada o de Capa 3. Los switches de capa núcleo están diseñados para ofrecer una funcionalidad de Capa 3 eficiente cuando sea necesario. Se deben tener en cuenta factores como por ejemplo la necesidad, el costo y el rendimiento antes de realizar una elección. Figura 1 Figura 2 Los siguientes switches de Cisco son adecuados para la capa núcleo: • Serie Catalyst 6500 • Serie Catalyst 8500 • Serie IGX 8400 • Lightstream 1010 Con esta sección se concluye la lección. En la sección siguiente se resumen los puntos principales de este módulo. Resumen En esta sección se resumen los temas analizados en este módulo. El diseño de LAN depende de los requisitos de cada organización pero generalmente se concentra en la funcionalidad, escalabilidad, facilidad de administración y adaptabilidad. Para que una LAN sea efectiva, se 152
  • 154.
    CCNA - CiscoCertified Network Associate MicroCisco - staky la debe diseñar e implementar de acuerdo con una serie planificada de pasos sistemáticos. Los pasos requieren que los datos y requisitos se reúnan y analicen, que se implementen las capas 1, 2 y 3 y que todo se documente. A continuación, presentamos documentación de diseño LAN importante: • Mapa de topología de capa OSI • Mapa lógico de LAN • Mapa físico de la LAN • Planes de distribución • Mapa lógico de la VLAN • Mapa lógico de Capa 3 • Mapas de dirección Los temas de diseño de Capa 1 incluyen el tipo de cables que se deberán utilizar y la estructura general del cableado. Esto también incluye el estándar TIA/EIA-568-A para la configuración y conexión de los esquemas de cableado. Los tipos de medios de la Capa 1 incluyen el par trenzado no blindado (UTP) o el par trenzado blindado (STP) Categoría 5, 5e o 6 10/100BASE-TX y el cable de fibra óptica 100BaseFX. El diagrama lógico de la LAN incluye las ubicaciones y la identificación de los armarios de cableado MDF e IDF, el tipo y la cantidad de cables utilizados para interconectar los IDF con el MDF, y la cantidad de cables de repuesto disponibles para aumentar el ancho de banda entre los armarios de cableado. Los dispositivos de Capa 2 ofrecen control de flujo, detección de errores, corrección de errores y reducción de la congestión en la red. Los puente y switches LAN son los dos dispositivos de red de capa 2 más comunes. La microsegmentación de la red reduce el tamaño de los dominios de colisión y reduce las colisiones. Los routers son dispositivos de la Capa 3 que se pueden utilizar para crear segmentos LAN únicos. Permiten la comunicación entre los segmentos basados en las direcciones de Capa 3, como por ejemplo direcciones IP. La implementación de los dispositivos de Capa 3 permite la segmentación de la LAN en redes lógicas y físicas exclusivas. Los routers también permiten la conectividad a las WAN como, por ejemplo, Internet. La implementación de las VLAN combina las conmutación de Capa 2 y las tecnologías de enrutamiento de Capa 3 para limitar tanto los dominios de colisión como los dominios de broadcast. Las VLAN también se pueden utilizar para ofrecer seguridad creando grupos de VLAN según la función y utilizando routers para comunicarse entre las VLAN. El modelo de diseño jerárquico incluye tres capas. La capa de acceso proporciona a los usuarios de grupos de trabajo acceso a la red. La capa de distribución brinda conectividad basada en políticas. La capa núcleo proporciona transporte óptimo entre sitios. A la capa núcleo a veces se la denomina backbone. Los switches de la capa de acceso operan en la Capa 2 del modelo OSI y ofrecen servicios como el de asociación de VLAN. El principal propósito de un switch de capa de acceso es permitir a los usuarios finales el acceso a la red. Un switch de capa de acceso debe proporcionar esta funcionalidad con bajo costo y una alta densidad de puerto. El switch de la capa de distribución es un punto en el cual se encuentra delimitado el dominio de broadcast. La capa de distribución combina el tráfico VLAN y es un punto focal para las decisiones de política sobre flujo de tráfico. Por estas razones, los switches de la capa de distribución operan tanto en la Capa 2 como en la Capa 3 del modelo OSI. Los switches en esta capa se conocen como switches multicapa. La capa núcleo es un backbone de conmutación de alta velocidad. Esta capa del diseño de red no debería realizar ninguna manipulación de paquete. La manipulación de paquetes, como por ejemplo el filtrado de la lista de acceso, desaceleraría la conmutación de paquetes. Una infraestructura central con rutas alternadas redundantes ofrece estabilidad a la red en caso de que se produzca una única falla del dispositivo. 153
  • 155.
    CCNA - CiscoCertified Network Associate MicroCisco - staky 154
  • 156.
    CCNA - CiscoCertified Network Associate MicroCisco - staky Módulo 6: Configuración del switch Descripción general Un switch es un dispositivo de red de Capa 2 que actúa como punto de concentración para la conexión de estaciones de trabajo, servidores, routers, hubs y otros switches. Un hub es un tipo más antiguo de dispositivo de concentración que también dispone de varios puertos. Sin embargo, los hubs son inferiores a los switches dado que todos los dispositivos conectados a un hub comparten el ancho de banda y tienen el mismo dominio de colisión. Otra desventaja de los hubs es que sólo operan en modo half-duplex. En modo half-duplex, los hubs sólo pueden enviar o recibir datos en determinado momento pero no pueden hacer las dos cosas al mismo tiempo. Los switches pueden operar en modo full-duplex, lo que significa que pueden enviar y recibir datos simultáneamente. Los switches son puentes multipuerto. Los switches pertenecen a la tecnología estándar actual de las LAN Ethernet que utilizan una topología en estrella. Un switch ofrece varios circuitos virtuales punto a punto dedicados entre los dispositivos de red conectados, de manera que es poco probable que se produzcan colisiones. Debido a la función dominante de los switches en las redes modernas, la capacidad para comprender y configurar switches es esencial para la asistencia técnica de la red. Los nuevos switches tienen una configuración preestablecida con valores de fábrica. Esta configuración rara vez cumple con las necesidades de los administradores de red. Los switches se pueden configurar y administrar desde una interfaz de línea de comando (CLI). Los dispositivos de red también se pueden configurar y administrar a través de una interfaz y un navegador basados en web. Los administradores de red deben familiarizarse con todas las tareas relacionadas con la administración de redes con switches. Algunas de estas tareas incluyen el mantenimiento del switch y de su IOS. Otras tareas incluyen la administración de interfaces y tablas para lograr una operación óptima, confiable y segura. La configuración básica del switch, las actualizaciones de IOS y la recuperación de contraseñas son capacidades esenciales del administrador de red. Este módulo abarca algunos de los objetivos de los exámenes CCNA 640-801 e ICND 640-811. Los estudiantes que completen este módulo deberán ser capaces de realizar las siguientes tareas: • Identificar los principales componentes de un switch Catalyst • Controlar la actividad y el estado del switch con el uso de indicadores LED • Examinar el resultado del arranque del switch utilizando HyperTerminal • Usar las funciones de ayuda en la interfaz de línea de comando • Enumerar los principales modos de comando del switch • Verificar las configuraciones por defecto de un switch Catalyst • Establecer una dirección IP y un gateway por defecto para el switch para permitir la conexión y administración dentro de una red • Visualizar las configuraciones de switch con un navegador de Web • Configurar las interfaces para la operación duplex y velocidad • Examinar y administrar la tabla de direcciones MAC del switch • Configurar la seguridad del puerto • Administrar los archivos de configuración y las imágenes de IOS • Realizar la recuperación de contraseña en un switch • Actualizar el IOS de un switch 6.1 Arranque del switch 6.1.1 Arranque físico del switch Catalyst En esta sección se explican las características, funciones y el arranque de los switches. Los switches son computadoras dedicadas y especializadas que contienen una unidad de procesamiento central (CPU), memoria de acceso aleatorio (RAM), y un sistema operativo. Como se ve en la Figura , los switches generalmente poseen varios puertos a los cuales los hosts se pueden conectar así como puertos 155
  • 157.
    CCNA - CiscoCertified Network Associate MicroCisco - staky especializados para fines de administración. Los switches se pueden administrar y la configuración se puede visualizar y cambiar mediante el puerto de consola. Los switches generalmente no tienen interruptores para encenderlos o apagarlos. Simplemente se conectan o se desconectan de una fuente de energía eléctrica. Figura 1 En la Figura aparecen algunos switches de la serie Cisco Catalyst 2900. Existen modelos de 12 puertos, 24 puertos y 48 puertos. Los dos switches principales en la Figura son switches simétricos de configuración fija que ofrecen FastEthernet en todos los puertos o una combinación de puertos de 10Mbps y 100Mbps. Los siguientes tres switches son modelos asimétricos con dos puertos fijos Gigabit Ethernet de fibra o cobre. Los cuatro switches de la parte inferior son modelos asimétricos con ranuras modulares de Convertidor de Interfaz Gigabit (GBIC), que pueden alojar una serie de opciones de medios de cobre y de fibra. En la sección siguiente se analizan los indicadores LED de un switch. 6.1.2 Indicadores LED del switch Figura 1 156
  • 158.
    CCNA - CiscoCertified Network Associate MicroCisco - staky El panel frontal de un switch tiene varias luces que ayudan a controlar la actividad y desempeño del sistema. Esas luces se llaman diodos emisores de luz (LED). En esta sección se analizan los LED que se encuentran en la parte frontal de un switch: • LED del sistema • LED de suministro remoto de energía (RPS) • LED de modo de puerto • LED de estado de puerto El LED del sistema analiza si el sistema está recibiendo energía y está funcionando correctamente. El LED RPS indica si se está utilizando o no el suministro de energía remota. Los LED de modo indican el estado del botón Mode (Modo). Los modos se utilizan para determinar de qué manera se interpretan los LED de estado de puerto. Para seleccionar o cambiar el modo de puerto, presione el botón Mode (Modo) reiteradas veces hasta que los LED de modo indiquen el modo deseado. En la Figura se describen los colores del LED de estado de puerto dado que estos dependen del valor de los LED de modo. En la sección siguiente se explica de qué manera los LED se utilizan para verificar la funcionalidad de un switch. 6.1.3 Verificación de los LED de puerto durante la ejecución de una POST de switch En esta sección se explica de qué manera se pueden utilizar los LED para determinar si un switch funciona correctamente y ha establecido un enlace con su objetivo. Una vez que se conecta el cable de energía eléctrica, el switch inicia una serie de pruebas denominadas Autocomprobación de Encendido (POST). POST se ejecuta automáticamente para verificar que el switch funcione correctamente. El LED del sistema indica el éxito o falla de la POST. Si el LED del sistema está apagado pero el switch está enchufado, entonces POST está funcionando. Si el LED del sistema está verde, entonces la POST fue exitosa. Si el LED del sistema está ámbar, entonces la POST falló. La falla de la POST se considera como un error fatal. No se puede esperar que el switch funcione de forma confiable si la POST falla. Los LED de estado de puerto también cambian durante el proceso de POST. Los LED de estado de puerto se vuelven ámbar durante unos 30 segundos mientras el switch detecta la topología de red y busca loops. Si los LED de estado de puerto se ponen verdes, esto significa que el switch ha establecido un enlace entre el puerto y el objetivo, como por ejemplo, una computadora. Si los LED de estado de puerto se desactivan, el switch determina que nada se encuentra conectado. Figura 1 En la sección siguiente se enseña a los estudiantes a establecer una sesión de comunicación con un switch. 6.1.4 Visualización del resultado de arranque inicial desde el switch En esta sección se explica de qué manera se puede usar HyperTerminal para verificar y configurar un switch. Para poder configurar o verificar el estado de un switch, conecte una computadora al switch para establecer una sesión de comunicación. Utilice un cable transpuesto (rollover) para conectar el puerto de consola de la parte trasera del switch a un puerto COM en la parte trasera de la computadora. 157
  • 159.
    CCNA - CiscoCertified Network Associate MicroCisco - staky Figura 1 Inicie HyperTerminal en la computadora. Aparece una ventana de diálogo. Primero debe otorgarse un nombre a la conexión al configurar por primera vez la comunicación de HyperTerminal con el switch. Seleccione el puerto COM al cual el switch está conectado desde el menú desplegable y haga clic en el botón OK. Aparece otra ventana de diálogo. Establezca los parámetros tal como aparecen en la Figura y haga clic en el botón OK. Figura 2 Figura 3 Figura 4 158
  • 160.
    CCNA - CiscoCertified Network Associate MicroCisco - staky Conecte el switch al tomacorriente. El resultado del arranque inicial desde el switch debe aparecer en la pantalla de HyperTerminal. Este resultado muestra información sobre el switch, detalles sobre el estado de la POST y datos de hardware del switch. Una vez que el switch ha arrancado y completado la POST, aparecen indicadores de diálogo de Configuración del Sistema. El switch se puede configurar manualmente con o sin ayuda del diálogo de Configuración del Sistema. El diálogo de Configuración del Sistema del switch es mucho más simple que el de los routers. En la sección siguiente se explica cómo se utiliza el comando help en los switch Cisco. 6.1.5 Examinando el comando help en la CLI del switch En esta sección se explica de qué manera el comando help se utiliza en la CLI de los switches Cisco. La CLI de los switches Cisco es muy similar a la CLI de los routers Cisco. Introduzca un signo de interrogación (?) para emitir el comando help. Cuando se introduce este comando en el indicador del sistema, aparece una lista de comandos disponibles para el modo de comandos actual. Figura 1 El comando help es muy flexible. Para obtener una lista de comandos que empiecen con una determinada secuencia de caracteres, introduzca estos caracteres seguidos inmediatamente por el signo de interrogación (?). No introduzca ningún espacio antes del signo de interrogación. Esta forma de ayuda se denomina ayuda de palabra, porque completa una palabra. Para mostrar palabras clave o argumentos asociados a un determinado comando, introduzca una o más palabras asociadas con el comando, seguidas de un espacio y luego un signo de interrogación (?). Esta forma de ayuda se denomina ayuda de sintaxis de comando, porque indica palabras clave o argumentos aplicables basados en un comando parcial. En la sección siguiente se analizan los modos de comando del switch. 6.1.6 Modos de comando de los switch En esta sección sea analizan dos modos de comando de switch. El modo por defecto es el modo EXEC usuario. El modo EXEC usuario se reconoce por su indicador, que termina en un carácter de "mayor que" (>). Los comandos disponibles en el modo EXEC usuario se limitan a los que cambian las configuraciones de terminal, realizan pruebas básicas y muestran información del sistema. La Figura describe los comandos show que están disponibles en el modo EXEC usuario. El comando enable se utiliza para entrar al modo EXEC privilegiado desde el modo EXEC usuario. El modo EXEC privilegiado también se reconoce por su indicador, que termina con el carácter numeral (#). El conjunto de comandos del modo EXEC privilegiado incluye el comando configure así como todos los 159
  • 161.
    CCNA - CiscoCertified Network Associate MicroCisco - staky comandos del modo EXEC usuario. El comando configure permite el acceso a otros modos de comando. Dado que estos modos se utilizan para configurar el switch, el acceso al modo EXEC privilegiado debe protegerse con contraseña para evitar el uso no autorizado. Si se establece una contraseña, se le solicita a los usuarios que introduzcan esa contraseña para poder acceder al modo EXEC privilegiado. La contraseña no aparece en pantalla y distingue entre mayúsculas y minúsculas. Figura 1 Con esta sección se concluye la lección. En la sección siguiente se explica de qué manera se configura un switch. En la sección siguiente se analiza la configuración por defecto. 6.2 Configuración del switch 6.2.1 Verificación de la configuración por defecto de un switch Catalyst En esta sección se explica a los estudiantes la configuración por defecto de un switch y cómo verificarla. Al encenderse por primera vez, un switch tiene datos por defecto en el archivo de configuración activo. El nombre de host por defecto es Switch. No se establece ninguna contraseña en las líneas del terminal de consola o virtual (vty). Figura 1 160
  • 162.
    CCNA - CiscoCertified Network Associate MicroCisco - staky Se le puede otorgar al switch una dirección IP para fines de administración. Esto se configura en la interfaz virtual, VLAN 1. Por defecto, el switch no tiene dirección IP. Los puertos o interfaces del switch se establecen en modo automático y todos los puertos de switch están en VLAN 1. VLAN 1 se conoce como la VLAN de administración por defecto. Figura 2 Figura 3 El directorio flash por defecto tiene un archivo que contiene la imagen IOS, un archivo llamado env_vars y un subdirectorio llamado html. Una vez que se configura el switch, el directorio flash contiene un archivo con el nombre config.text así como una base de datos de VLAN. Como se ve en la Figura , el directorio flash no contiene el archivo config.text ni una base de datos de VLAN con el nombre vlan.dat. La versión del IOS y los parámetros de registro de configuración se pueden verificar con el comando show version. En este estado por defecto, el switch tiene un dominio de broadcast y se puede usar la CLI para administrar y configurar el switch a través del puerto de consola. El protocolo Spanning-Tree también se habilita y permite que el puente pueda construir una topología sin loops a través de una LAN extendida. Para pequeñas redes, la configuración por defecto puede ser suficiente. Los beneficios de un mejor rendimiento con microsegmentación se obtienen inmediatamente. 161
  • 163.
    CCNA - CiscoCertified Network Associate MicroCisco - staky Figura 4 Figura 5 Las Actividades de Laboratorio permitirán a los estudiantes verificar las configuraciones por defecto de dos switches Cisco serie 2900. En la sección siguiente se explica de qué manera se configura un switch. 6.2.2 Configuración del switch Catalyst En esta sección se enseñará a los estudiantes a realizar la configuración de un switch. Es posible que un switch ya esté preconfigurado y sólo deban introducirse contraseñas para los modos EXEC usuario o EXEC privilegiado. Se entra al modo de configuración de un switch desde el modo EXEC privilegiado. En la CLI, el indicador del modo EXEC privilegiado por defecto es Switch#. En el modo EXEC usuario el indicador es Switch>. Los siguientes pasos permitirán que una nueva configuración se sobrescriba completamente a la configuración actual: • Para eliminar la información de VLAN actual, borre el archivo de la base de datos VLAN, denominado vlan.dat, del directorio flash • Borre el archivo de configuración de respaldo con el nombre startup-config • Reinicie el switch con el comando reload 162
  • 164.
    CCNA - CiscoCertified Network Associate MicroCisco - staky Figura 1 La seguridad, la documentación y la administración son importantes para cada dispositivo de red. Al switch se le debe otorgar un nombre de host y se deben establecer contraseñas en las líneas de consola y vty. Figura 2 Para permitir que Telnet y otras aplicaciones TCP/IP puedan acceder al switch, se deberán establecer direcciones IP y un gateway por defecto. Por defecto, la VLAN 1 es la VLAN de administración. En una red basada en switch, todos los dispositivos de red deberían estar en la VLAN de administración. Esto permite que una sola estación de trabajo de administración acceda, configure y administre todos los dispositivos de red. Los puertos de switch Fast Ethernet se establecen por defecto con velocidad y duplex automáticos. Esto permite a las interfaces negociar estos parámetros. Los administradores de red pueden configurar manualmente los valores de velocidad y duplex de interfaz, de ser necesario. Algunos dispositivos de red pueden ofrecer una interfaz basada en Web con fines de configuración y administración. Una vez que se configura un switch con una dirección IP y gateway, se puede acceder a éste de la siguiente manera. Un navegador de web puede acceder a este servicio utilizando la dirección IP y el puerto 80, el puerto por defecto de http. El servicio HTTP se puede activar o desactivar y se puede elegir la dirección de puerto para el servicio. 163
  • 165.
    CCNA - CiscoCertified Network Associate MicroCisco - staky Figura 3 Figura 4 Figura 5 164
  • 166.
    CCNA - CiscoCertified Network Associate MicroCisco - staky Cualquier software adicional, como por ejemplo un applet, se puede descargar al navegador desde el switch. Además, la red se puede administrar a través de una interfaz de usuario gráfico basada en navegador (GUI). Figura 6 Figura 7 Las actividades de laboratorio ayudarán a los estudiantes a familiarizarse con la configuración básica de un switch. 165
  • 167.
    CCNA - CiscoCertified Network Associate MicroCisco - staky En la siguiente sección se tratarán las tablas de direcciones MAC. 6.2.3 Administración de la tabla de direcciones MAC En esta sección se explica de qué manera los switches crean y administran las tablas de direcciones MAC. Los switches examinan la dirección origen de las tramas que se reciben en los puertos para aprender la dirección MAC de las estaciones de trabajo o las PC conectadas a estos. Estas direcciones MAC aprendidas se registran luego en una tabla de direcciones MAC. Las tramas que tienen una dirección MAC destino, que se ha registrado en la tabla, se pueden conmutar hacia la interfaz correcta. El comando show mac-address-table se puede introducir en el modo EXEC privilegiado para examinar las direcciones que un switch ha aprendido. Figura 1 Un switch aprende en forma dinámica y mantiene miles de direcciones MAC. Para preservar la memoria y para una operación optima del switch, las entradas aprendidas se pueden descartar de la tabla de direcciones MAC. Es posible que se hayan eliminado máquinas de un puerto, se hayan apagado o trasladado a otro puerto en el mismo switch o en un switch diferente. Esto puede provocar confusión al momento de enviar las tramas. Por todas estas razones, si no se ven tramas con una dirección aprendida anteriormente, la entrada de direcciones MAC se descarta automáticamente o expiran después de 300 segundos. Figura 2 166
  • 168.
    CCNA - CiscoCertified Network Associate MicroCisco - staky En lugar de esperar que una entrada dinámica expire, los administradores de red pueden utilizar el comando clear mac-address-table en el modo EXEC privilegiado. Las entradas de direcciones MAC configuradas por los administradores de red también se pueden eliminar con este comando. Este método para borrar entradas de tabla permite eliminar de forma inmediata las direcciones no válidas. En las Actividades de Laboratorio se enseña a los estudiantes cómo crear una configuración básica de switch y cómo administrar la tabla de direcciones MAC. En la sección siguiente se analizan las direcciones MAC estáticas. 6.2.4 Configuración de direcciones MAC En esta sección se explica de qué manera se configuran las direcciones MAC estáticas en un switch Catalyst 2900. Se puede asignar una dirección MAC a una interfaz de forma permanente. A continuación presentamos algunas razones para asignar una dirección MAC permanente a una interfaz: • El switch no hace expirar automáticamente la dirección MAC. • Se deberá conectar una estación de trabajo de servidor o de usuario específica al puerto y se debe conocer la dirección MAC. • Se mejora la seguridad. Se puede utilizar el siguiente comando para configurar una dirección MAC estática para un switch: Switch(config)#mac-address-table static <mac-address of host> interface FastEthernet <Ethernet number> vlan <vlan name> Se puede utilizar el siguiente comando para eliminar una dirección MAC estática para un switch: Switch(config)#no mac-address-table static <mac-address of host> interface FastEthernet <Ethernet number> vlan <vlan name> Figura 1 En las Actividades de Laboratorio, los estudiantes deberán configurar las direcciones MAC estáticas. En la sección siguiente se analiza la seguridad de los puertos. 6.2.5 Configuración de seguridad de puerto En esta sección se explica por qué la seguridad de puerto es importante y de qué manera se la configura en un switch Catalyst 2900. La seguridad de la red es una responsabilidad importante para los administradores de red. Se puede acceder a los puertos de switch de la capa de acceso a través de los conectores de red del cableado 167
  • 169.
    CCNA - CiscoCertified Network Associate MicroCisco - staky estructurado. Cualquier persona puede enchufar una PC o computadora portátil a uno de esos conectores de red. Éste es un posible punto de entrada a la red por parte de usuarios no autorizados. Los switches ofrecen una función que se conoce como seguridad de puertos. Es posible limitar la cantidad de direcciones que se pueden aprender en una interfaz. El switch se puede configurar para realizar una acción si ésta se supera. Las direcciones MAC seguras se pueden configurar de forma estática. Sin embargo, la tarea de configurar direcciones MAC seguras es compleja y por lo general con una elevada tendencia a los errores. Figura 1 Un enfoque alternativo es establecer una seguridad de puertos en una interfaz de switch. La cantidad de direcciones MAC por puerto se puede limitar a 1. La primera dirección aprendida de forma dinámica por el switch se convierte en dirección segura. Para revertir la seguridad del puerto en una interfaz utilice la forma no del comando . Para verificar el estado de seguridad de un puerto, se utiliza el comando show port security. En las Actividades de Laboratorio se muestra a los estudiantes cómo configurar la seguridad de puerto en un switch. En la sección siguiente se analizan algunas otras configuraciones de switch. 6.2.6 Cómo agregar, mover y cambiar En esta sección se analizan algunos elementos que deben configurarse antes de agregar un switch a una red. A continuación, presentamos algunos parámetros que deben configurarse en un nuevo switch que se agrega a una red: • Nombre del switch • Dirección IP del switch en la VLAN de administración • Un gateway por defecto • Contraseñas de línea Cuando un host se desplaza de un puerto o de un switch a otro, deben eliminarse las configuraciones que pueden provocar comportamientos inesperados. Entonces se puede reconfigurar el switch para reflejar los cambios. En las Actividades de Laboratorio se enseña a los estudiantes a agregar, mover y cambiar las direcciones MAC en un switch. 168
  • 170.
    CCNA - CiscoCertified Network Associate MicroCisco - staky Figura 1 Figura 2 En la sección siguiente se analiza la copia de seguridad de los archivos de configuración de switch. 6.2.7 Administración del archivo del sistema operativo del switch En esta sección se enseña a los estudiantes cómo documentar y mantener los archivos de configuración operacional de los dispositivos de red. Los administradores de red deben documentar y mantener los archivos de configuración operacional de los dispositivos de red. Debe realizarse una copia de seguridad del archivo de configuración actual en un 169
  • 171.
    CCNA - CiscoCertified Network Associate MicroCisco - staky servidor o en un disco. Esta documentación no sólo es esencial sino también muy útil en caso de que se necesite restaurar la configuración. Figura 1 También debe realizarse una copia de seguridad del IOS en un servidor local. Entonces se puede recargar el IOS en la memoria flash si es necesario. En la Actividad de Laboratorio se muestra a los estudiantes como crear, verificar, realizar una copia de seguridad y restaurar una configuración básica de switch. En la sección siguiente se analiza la recuperación de contraseñas. 6.2.8 Recuperación de contraseña 1900/2950 En esta sección se analiza la importancia de las contraseñas y se explica de qué manera se las puede recuperar. Con fines de seguridad y administración, se deben establecer contraseñas en las líneas de consola y vty. También se debe establecer una contraseña enable y una contraseña enable secret. Estas prácticas ayudan a garantizar que sólo los usuarios autorizados tengan acceso a los modos EXEC usuario y privilegiado del switch. En ciertas circunstancias es posible que se produzca acceso físico al switch, pero no pueda accederse al modo EXEC usuario o privilegiado debido a que las contraseñas no se conocen o se han olvidado. Figura 1 En estas circunstancias, se deberá seguir un procedimiento de recuperación de contraseña. En las Actividades de Laboratorio se muestra a los estudiantes cómo recuperar una contraseña en un switch serie Catalyst 2900. En la sección siguiente se analizan las actualizaciones el IOS y el firmware. 6.2.9 Actualización de firmware 1900/2950 En esta sección se explica el propósito de las actualizaciones del IOS y el firmware y de qué manera se realizan. Se lanzan periódicamente imágenes del SO y firmware , con reparación de problemas, introducción de nuevas funciones y mejora del desempeño. Si la red puede quedar más segura, o se puede operar con mayor eficiencia con una nueva versión del IOS, entonces debe actualizarse el IOS. Figura 1 170
  • 172.
    CCNA - CiscoCertified Network Associate MicroCisco - staky Para actualizar el IOS, descargue una copia de la nueva imagen en un servidor local desde el Centro de Software Cisco Connection Online (CCO). En las Actividades de Laboratorio se muestra a los estudiantes cómo actualizar el firmware de un switch. Con esta sección se concluye la lección. En la sección siguiente se resumen los puntos principales de este módulo. Resumen En esta sección se resumen los temas analizados en este módulo. Los switches son similares a los routers. Tienen componentes informáticos básicos que incluyen CPU, RAM y un sistema operativo. Existen varios puertos que se utilizan para conectar hosts y otros puertos con fines de administración. Los LED en la parte delantera del switch muestran el estado del sistema, RPS, el modo de puerto y el estado del puerto. Cuando se conecta un switch este realiza la POST automáticamente para verificar que el switch funcione correctamente. Se puede utilizar HyperTerminal para configurar o verificar el estado de un switch. Otra similitud con los routers Cisco es la CLI. Introduzca un signo de interrogación (?) para acceder a la ayuda. Aparece una serie de comandos disponibles. Los switches ofrecen ayuda de sintaxis de comando y ayuda de palabra. Los switches y los routers tienen los mismos modos de comando. El modo EXEC usuario es el modo por defecto y está indicado por el carácter "mayor que" (>). El comando enable cambia el modo EXEC usuario por el EXEC privilegiado como lo indica el numeral (#). El acceso al modo EXEC privilegiado debe estar protegido con contraseña para evitar el uso no autorizado. El comando configure permite el acceso a otros modos de comando. Los datos por defecto se suministran cuando el switch se conecta por primera vez. Para fines de administración, se asigna una dirección IP a un switch. Use el comando show version para verificar la versión del IOS y los parámetros de registro de configuración. Una vez que se configura un switch con una dirección IP y un gateway se puede acceder a él a través de una interfaz basada en web. Esto permite la configuración y la administración del switch. Este servicio se puede acceder a través de un navegador de web con la dirección IP y el puerto 80, el puerto por defecto de http. Un switch aprende en forma dinámica y mantiene miles de direcciones MAC. Si no se reciben las tramas con una dirección previamente aprendida la entrada de la dirección MAC se descarta automáticamente o expira después de 300 segundos. El comando clear mac-address-table en el modo EXEC privilegiado se puede utilizar para despejar manualmente las tablas de direcciones. Una dirección MAC permanente asignada a una interfaz permite evitar que el switch haga expirar automáticamente la dirección MAC y permite mejorar la seguridad. El comando mac-address-table static <mac-address of host> interface FastEthernet <Ethernet number> vlan <vlan name > se puede utilizar para configurar una dirección MAC estática. Utilice la forma no de este comando para eliminarla. El comando show port security se puede utilizar para verificar la seguridad del puerto. Se deben configurar el nombre del switch, la dirección IP, el gateway por defecto y las contraseñas de línea en un nuevo switch que se agrega a una red. Cuando un host se desplaza de un puerto o de un switch a otro, deben eliminarse las configuraciones que pueden provocar comportamientos inesperados. Se debe mantener actualizada la documentación de la configuración y además se deben realizar periódicamente copias de seguridad en un servidor o en un disco. 171
  • 173.
    CCNA - CiscoCertified Network Associate MicroCisco - staky 172
  • 174.
    CCNA - CiscoCertified Network Associate MicroCisco - staky Módulo 7: Protocolo Spanning-Tree Descripción general La redundancia en una red es fundamental. Permite que las redes sean tolerantes a las fallas. Las topologías redundantes proporcionan protección contra el tiempo de inactividad, o no disponibilidad, de la red El tiempo de inactividad puede deberse a la falla de un solo enlace, puerto o dispositivo de red. Los ingenieros de red a menudo deben equilibrar el costo de la redundancia con la necesidad de disponibilidad de la red. Las topologías redundantes basadas en switches y puentes son susceptibles a las tormentas de broadcast, transmisiones de múltiples tramas e inestabilidad de la base de datos de direcciones MAC: Estos problemas pueden inutilizar la red Por lo tanto, la redundancia se debe planificar y supervisar cuidadosamente. Las redes conmutadas brindan las ventajas de dominios de colisión más pequeños, microsegmentación y operación full duplex. Las redes conmutadas brindan un mejor rendimiento. La redundancia en una red es necesaria para protegerla contra la pérdida de conectividad debido a la falla de un componente individual. Sin embargo, esta medida puede dar como resultado topologías físicas con loops. Los loops de la capa física pueden causar problemas graves en las redes conmutadas. El protocolo Spanning-Tree se usa en redes conmutadas para crear una topología lógica sin loops a partir de una topología física con loops. Los enlaces, puertos y switches que no forman parte de la topología activa sin loops no envían tramas de datos. El protocolo Spanning Tree es una herramienta poderosa que le otorga a los administradores de red la seguridad de contar con una topología redundante sin que exista el riesgo de que se produzcan problemas provocados por los loops de conmutación. Este módulo abarca algunos de los objetivos de los exámenes CCNA 640-801 e ICND 640-811. Los estudiantes que completen este módulo deberán ser capaces de realizar las siguientes tareas: • Definir la redundancia y su importancia en networking • Describir los elementos claves de una topología de red redundante. • Definir las tormentas de broadcast y su impacto en las redes conmutadas. • Definir las transmisiones múltiples de trama y su impacto en las redes conmutadas. • Identificar las causas y los resultados de la inestabilidad de la base de datos de direcciones MAC. • Identificar las ventajas y los riesgos de una topología redundante. • Describir el rol del spanning tree en una red conmutada con rutas redundantes. • Identificar los elementos clave de la operación del spanning tree • Describir el proceso para la selección del puente raíz. • Enumerar los estados del spanning tree en orden • Comparar el protocolo Spanning Tree y el Protocolo Rapid Spanning Tree 7.1 Topologías redundantes 7.1.1 Redundancia En esta sección se explica cómo la redundancia puede mejorar la confiabilidad y el rendimiento de la red. Muchas empresas y organizaciones dependen cada vez más de las redes informáticas para realizar sus operaciones. El acceso a los servidores de archivo, bases de datos, Internet, redes internas y redes externas es fundamental para las empresas exitosas. Si la red está fuera de servicio, la productividad y la satisfacción del cliente disminuyen. Cada vez más, las empresas requieren disponibilidad de red, o tiempo de actividad, continuo. Probablemente sea imposible obtener un tiempo de actividad del 100 por ciento, pero varias organizaciones intentan alcanzar un tiempo de actividad del 99,999 por ciento, o de "cinco nueves". Es necesario contar con redes altamente confiables para lograr este objetivo. Esto significa una hora de inactividad como promedio cada 4.000 días, o aproximadamente 5,25 minutos de tiempo de inactividad por año. Para lograr este objetivo, se necesitan redes sumamente confiables. 173
  • 175.
    CCNA - CiscoCertified Network Associate MicroCisco - staky La confiabilidad de red se logra con equipos y diseños de red confiables que sean tolerantes a las fallas. Las redes deben estar diseñadas para reconverger rápidamente de modo que la falla se pase por alto. La Figura 1 muestra la redundancia. Suponga que se debe usar un automóvil para llegar al lugar donde uno trabaja. Si el automóvil tiene un desperfecto que hace que no se pueda utilizar, es imposible usar el automóvil para ir hasta el trabajo hasta que se lo repare. Si el automóvil no se puede utilizar debido a un desperfecto uno de cada diez días, el promedio de uso del automóvil es del noventa por ciento. Por lo tanto, la confiabilidad también es del 90 por ciento. El problema se puede solucionar con un segundo automóvil. No es necesario tener dos automóviles sólo para ir a trabajar. Sin embargo, proporciona redundancia o respaldo en caso que el vehículo principal sufra un desperfecto. La capacidad de llegar al trabajo ya no depende de un solo automóvil. Ambos automóviles pueden sufrir un desperfecto simultáneamente, un día cada 100. El segundo automóvil aumenta la confiabilidad a un 99 por ciento. Figura 1 En la sección siguiente se analizan las topologías redundantes. 7.1.2 Topologías redundantes En esta sección se explica el concepto y las ventajas de una topología redundante. Uno de los objetivos de las topologías redundantes es eliminar las interrupciones del servicio de la red provocadas por un único punto de falla. Todas las redes necesitan redundancia para brindar mayor confiabilidad. Una red de carreteras es un ejemplo global de topología redundante. Si una carretera se cierra por reparaciones, es probable que haya una ruta alternativa hacia el destino. Figura 1 174
  • 176.
    CCNA - CiscoCertified Network Associate MicroCisco - staky Suponga que una comunidad está separada del centro de la ciudad por un río. Si sólo hay un puente que cruza el río, hay sólo un camino para llegar hasta la ciudad. La topología no tiene redundancia. Figura 2 Figura 3 Si el puente sufre daños a causa de un accidente o una inundación, es imposible llegar hasta el centro de la ciudad cruzando el puente. Un segundo puente que cruce el río crea una topología redundante. El suburbio ya no queda aislado del centro de la ciudad si resulta imposible utilizar uno de los puentes. Figura 4 Figura 5 En la sección siguiente se describen las topologías redundantes conmutadas. 7.1.3 Topologías conmutadas redundantes En esta sección se explica cómo operan los switches en una topología redundante. Las redes que tienen rutas y dispositivos redundantes permiten más tiempo de actividad de la red. Las topologías redundantes eliminan los puntos únicos de falla. Si una ruta o un dispositivo fallan, la ruta o el dispositivo redundante pueden asumir las tareas ejecutadas por la ruta o el dispositivo que ha fallado. Si el Switch A falla, el tráfico puede continuar fluyendo desde el Segmento 2 al Segmento 1 y al router a través del Switch B. Los switches aprenden las direcciones MAC de los dispositivos en sus puertos de modo que los datos se puedan enviar correctamente al destino. Los switches inundan tramas hacia destinos desconocidos hasta que aprenden la dirección MAC de los dispositivos. También se inunda con broadcasts y multicasts. 175
  • 177.
    CCNA - CiscoCertified Network Associate MicroCisco - staky Figura 1 Figura 2 Una topología conmutada redundante puede provocar tormentas de broadcast, copias de múltiples tramas y problemas de inestabilidad en la tabla de direcciones MAC. En la sección siguiente se analizan las tormentas de broadcast. 7.1.4 Tormentas de broadcast En esta sección se explican los efectos de los broadcasts y los multicasts en una red conmutada. Los switches consideran a los multicasts como si fueran broadcasts. Las tramas de broadcast y multicast se envían por inundación desde todos los puertos, salvo el puerto que recibió la trama. Figura 1 176
  • 178.
    CCNA - CiscoCertified Network Associate MicroCisco - staky Si el Host X envía un broadcast como, por ejemplo, una petición ARP para la dirección de Capa 2 del router, el Switch A envía el broadcast desde todos los puertos. El Switch B, al estar en el mismo segmento, también envía todos los broadcasts. El Switch B recibe todos los broadcasts que el Switch A ha enviado y el Switch A recibe todos los broadcasts que el Switch B ha enviado. El Switch A envía los broadcasts que recibió del Switch B. El Switch B envía todos los broadcasts que recibió del Switch A. Los switches siguen propagando tráfico de broadcast una y otra vez. Esto se denomina tormenta de broadcast. Esta tormenta de broadcast se mantendrá hasta que uno de los switches se desconecta. Dado que los broadcasts necesitan tiempo y recursos de red para su procesamiento, reducen el flujo de tráfico de usuario. La red parecerá estar inactiva o extremadamente lenta. En la sección siguiente se analizan las transmisiones de tramas múltiples. 7.1.5 Transmisiones de tramas múltiples En esta sección se explican las transmisiones de tramas múltiples en una red conmutada redundante. Figura 1 Suponga que el límite de tiempo de la dirección MAC del Router Y se vence en ambos switches. También suponga que el Host X todavía tiene la dirección MAC del Router Y en su caché ARP y envía una trama unicast al Router Y. El router recibe la trama dado que está en el mismo segmento que el Host X. El Switch A no tiene la dirección MAC del Router Y y, por lo tanto, inunda la trama desde sus puertos. El Switch B tampoco conoce cuál es el puerto en que se encuentra el Router Y. El Switch B inunda la trama que ha recibido. Esto hace que el Router Y reciba múltiples copias de la misma trama. Esto se debe al uso innecesario de los recursos de red. 7.1.6 Inestabilidad de la base de datos de control de acceso a los medios En esta sección se explica cómo se puede enviar la información incorrecta en una red conmutada redundante. Un switch puede recibir información incorrecta que indica que una dirección MAC está en un puerto, cuando en realidad está en un puerto distinto. Figura 1 177
  • 179.
    CCNA - CiscoCertified Network Associate MicroCisco - staky En este ejemplo, la dirección MAC del Router Y no está en la tabla de direcciones MAC de ninguno de los switches. El Host X envía una trama dirigida al Router Y. Los Switches A y B encuentran la dirección MAC del Host X en el puerto 0. La trama del Router Y se envía por inundación desde el puerto 1 de ambos switches. Los Switches A y B reciben esta información en el puerto 1 y encuentran erróneamente la dirección MAC del Host X en el puerto 1. Cuando el Router Y envía una trama al Host X, el Switch A y el Switch B también reciben la trama y la envían desde el puerto 1. Esto es innecesario, pero los switches han recibido la información incorrecta que indica que el Host X está en el puerto 1. En este ejemplo, la trama unicast del Router Y al Host X quedará atrapada en un loop. Con esta sección se concluye la lección. En la lección siguiente se describe el Protocolo Spanning Tree (STP). En la primera sección se analizan los loops físicos y lógicos en una red redundante. 7.2 Protocolo Spanning-Tree 7.2.1 Topología redundante y spanning tree En esta sección se enseña a los estudiantes cómo crear una topología lógica sin loops. Las topologías de red redundantes están diseñadas para garantizar que las redes continúen funcionando en presencia de puntos únicos de falla. El trabajo de los usuarios sufre menos interrupciones dado que la red continúa funcionando. Cualquier interrupción provocada por una falla debe ser lo más breve posible. La confiabilidad aumenta gracias a la redundancia. Una red basada en switches o puentes presentará enlaces redundantes entre aquellos switches o puentes para superar la falla de un solo enlace. Estas conexiones introducen loops físicos en la red. Estos loops de puenteo se crean de modo que si un enlace falla, otro enlace puede hacerse cargo de la función de enviar tráfico. Figura 1 Cuando un switch desconoce el destino del tráfico, inunda el tráfico desde todos los puertos salvo el puerto que recibió el tráfico. Las tramas de broadcast y multicast también se envían por inundación desde todos los puertos, salvo el puerto que recibió el tráfico. Este tráfico puede quedar atrapado en un loop. En el encabezado de Capa 2, no hay ningún valor de Tiempo de existencia (TTL). Si una trama se envía a una topología con loops de switches de Capa 2, puede circular por el loop indefinidamente. Esto desperdicia ancho de banda e inutiliza la red. 178
  • 180.
    CCNA - CiscoCertified Network Associate MicroCisco - staky Figura 2 En la Capa 3, el TTL decrece y el paquete se descarta cuando el TTL llega a 0. Esto genera un dilema. Una topología física que contiene loops de conmutación o puenteo es necesaria con fines de confiabilidad, sin embargo, una red conmutada no puede tener loops. La solución consiste en permitir loops físicos, pero creando una topología lógica sin loops. Para esta topología lógica, el tráfico destinado al servidor central conectado a Cat 5 desde cualquier estación de trabajo conectada a Cat 4 viajará a través de Cat 1 y Cat 2. Esto ocurre incluso si hay una conexión física directa entre Cat 5 y Cat 4. La topología lógica sin loops que se ha creado se denomina árbol. La topología resultante es una topología lógica en estrella o en estrella extendida. Esta topología es el spanning tree (árbol de extensión) de la red. Se considera como un spanning tree dado que todos los dispositivos de la red se pueden alcanzar o abarcar. El algoritmo que se utiliza para crear esta topología lógica sin loops es el algoritmo spanning-tree. Este algoritmo puede tardar un tiempo bastante prolongado para converger. Se desarrolló un nuevo algoritmo denominado algoritmo rapid spanning-tree para reducir el tiempo que tarda una red en calcular una topología lógica sin loops. En la sección siguiente se analiza STP. 7.2.2 Protocolo Spanning-Tree En esta sección se explica cómo utilizar STP para crear una topología sin loops. Los puentes y switches Ethernet pueden implementar el protocolo Spanning-Tree IEEE 802.1d y usar el algoritmo spanning-tree para desarrollar una red de ruta más corta sin loops. Figura 1 179
  • 181.
    CCNA - CiscoCertified Network Associate MicroCisco - staky La ruta más corta se basa en costos de enlace acumulativos. Los costos de enlace se basan en la velocidad del enlace. Figura 2 El Protocolo Spanning Tree establece un nodo raíz denominado puente raíz. El Protocolo Spanning-Tree desarrolla una topología que tiene una ruta para llegar a todos los nodos de la red. El árbol se origina desde el puente raíz Los enlaces redundantes que no forma parte del árbol de primero la ruta más corta se bloquean. Dado que determinadas rutas están bloqueadas, es posible desarrollar una topología sin loops. Las tramas de datos que se reciben en enlaces que están bloqueados se descartan. El Protocolo Spanning Tree requiere que los dispositivos de red intercambien mensajes para detectar los loops de puenteo. Los enlaces que generan loops se colocan en estado de bloqueo. Los switches envían mensajes denominados unidades de datos del protocolo puente (BPDU) para permitir la creación de una topología lógica sin loops. Las BPDU se siguen recibiendo en los puertos que están bloqueados. Esto garantiza que si una ruta o un dispositivo activo falla, se puede calcular un nuevo spanning-tree. Las BPDU contienen información que permite que los switches ejecuten acciones específicas: • Seleccionar un solo switch que actúe como la raíz del spanning-tree. • Calcular la ruta más corta desde sí mismo hacia el switch raíz • Designar uno de los switches como el switch más cercano a la raíz, para cada segmento LAN. Este switch se denomina switch designado. El switch designado adminstra todas las comunicaciones desde la LAN hacia el puente raíz. • Elegir uno de sus puertos como su puerto raíz, para cada switch que no es un switch raíz. Esta es la interfaz que brinda la mejor ruta hacia el switch raíz. • Seleccionar puertos que forman parte del spanning-tree. Estos puertos se denominan puertos designados. Los puertos no designados se bloquean. Figura 3 En la sección siguiente se describen las características de una red spanning tree. 180
  • 182.
    CCNA - CiscoCertified Network Associate MicroCisco - staky 7.2.3 Operación de spanning-tree En esta sección se le enseña a los estudiantes acerca de los puertos y dispositivos que se pueden encontrar en una red STP conmutada. Una vez que la red se ha estabilizado, se ha producido la convergencia y hay un spanning-tree por red. Como resultado, existen los siguientes elementos para cada red conmutada: • Un puente raíz por red • Un puerto raíz por puente que no sea raíz • Un puerto designado por segmento • Puertos no designados o que no se utilizan Los puertos raíz y los puertos designados se usan para enviar (F) tráfico de datos. Los puertos no designados descartan el tráfico de datos. Estos puertos se denominan puertos de bloqueo (B) o de descarte. Figura 1 En la sección siguiente se analiza el puente raíz. 7.2.4 Selección del puente raíz En esta sección se explica cómo se selecciona el puente raíz en una red STP. La primera decisión que toman todos los switches de la red es identificar el puente raíz. La posición del puente raíz en una red afecta el flujo de tráfico. Cuando el switch se enciende, se usa el algoritmo spanning tree para identificar el puente raíz. Las BPDU son enviadas con el ID de puente (BID). El BID se compone de una prioridad de puente que asume un valor por defecto de 32768 y la dirección MAC del switch. Por defecto, las BPDUs se envían cada dos segundos. Figura 1 181
  • 183.
    CCNA - CiscoCertified Network Associate MicroCisco - staky Figura 2 Cuando el switch se enciende por primera vez, supone que es el switch raíz y envía las BPDU que contienen la dirección MAC del switch tanto en el BID raíz como emisor. Estas BPDU se consideran inferiores dado que se generan en el switch designado que ha perdido su enlace con el puente raíz. El switch designado transmite las BPDU con la información de que es el puente raíz y el puente designado a la vez. Estas BPDU contienen la dirección MAC del switch tanto en el BID raíz como emisor. Los BID se reciben en todos los switches. Cada switch reemplaza los BID de raíz más alta por BID de raíz más baja en las BPDU que se envían. Todos los switches reciben las BPDU y determinan que el switch que cuyo valor de BID raíz es el más bajo será el puente raíz. Figura 3 Figura 4 El administrador de red puede establecer la prioridad de switch en un valor más pequeño que el del valor por defecto, lo que hace que el BID sea más pequeño. Esto sólo se debe implementar cuando se tiene un conocimiento cabal del flujo de tráfico en la red. 182
  • 184.
    CCNA - CiscoCertified Network Associate MicroCisco - staky Las Actividades de Laboratorio le enseñan a los estudiantes cómo seleccionar el puente raíz para una configuración básica de switch. En la sección siguiente se analizan los estados del puerto STP. 7.2.5 Etapas de los estados del puerto Spanning Tree En esta sección se explican los cinco estados del puerto de un switch que utiliza STP. Se necesita tiempo para que la información de protocolo se propague a través de una red conmutada. Los cambios de topología en una parte de la red no se conocen de inmediato en las otras partes de la red. Hay retardo de propagación. Un switch no debe cambiar el estado de un puerto de inactivo a activo de forma inmediata dado que esto puede provocar loops de datos. Cada puerto de un switch que usa protocolo de spanning- tree se encuentra en uno de los cinco estados diferentes, como se indica en la Figura . Figura 1 En el estado de bloqueo, los puertos sólo pueden recibir las BPDU. Las tramas de datos se descartan y no se puede aprender ninguna dirección. El cambio de un estado a otro puede tardar hasta unos 20 segundos. Los puertos pasan del estado de bloqueo al estado de escuchar. En este estado, los switches determinan si hay alguna otra ruta hacia el puente raíz. La ruta que no sea la ruta con un menor costo hacia el puente raíz vuelve al estado de bloqueo. El período de escuchar se denomina retardo de envío y dura 15 segundos. En el estado de escuchar, los datos no se envían y no se reciben las direcciones MAC. Las BPDU todavía se siguen procesando. Los puertos pasan del estado de escuchar al estado de aprender. En este estado, los datos de usuario no se envían pero se aprenden las direcciones MAC del tráfico que se recibe. El estado de aprender dura 15 segundos y también se denomina retardo de envío. Las BPDU todavía se siguen procesando. El puerto pasa del estado de aprender al estado de envíar. En este estado, los datos se envían y se siguen aprendiendo las direcciones MAC. Las BPDU todavía se siguen procesando. El puerto puede estar en estado deshabilitado. Este estado deshabilitado se puede producir cuando un administrador desactiva el puerto o el puerto falla. Los valores de tiempo determinados para cada estado son los valores por defecto. Estos valores se calculan basándose en que habrá una cantidad máxima de siete switches en cualquier rama del spanning- tree desde el puente raíz. 183
  • 185.
    CCNA - CiscoCertified Network Associate MicroCisco - staky En la sección siguiente se analiza la convergencia de red. 7.2.6 Recálculo de Spanning-Tree En esta sección se describe la convergencia de una red spanning tree. Una internetwork conmutada converge cuando todos los puertos de switch y de puente están en estado de enviar o bloquear. Los puertos que realizan el envío envían y reciben tráfico de datos y las BPDU. Los puertos que están bloqueados sólo pueden recibir las BPDU. Cuando la topología de red cambia, los switches y los puentes vuelven a calcular el spanning-tree y provocan una interrupción del tráfico de red. Figura 1 Figura 2 La convergencia en una nueva topología de spanning-tree que usa el estándar IEEE 802.1d puede tardar hasta 50 segundos. Esta convergencia está compuesta por una antigüedad máxima de 20 segundos, además del retardo de envío al escuchar, que es de 15 segundos, y el retardo de envío al recibir, que es de 15 segundos. Las Actividades de Laboratorio le enseñan a los estudiantes cómo crear y verificar una configuración básica de switch. 184
  • 186.
    CCNA - CiscoCertified Network Associate MicroCisco - staky La sección siguiente presenta el Protocolo Rapid Spanning-Tree. 7.2.7 Protocolo Rapid Spanning-Tree En esta sección se describe el Protocolo Rapid Spanning-Tree. • El protocolo Rapid Spanning-Tree se define en el estándar de LAN IEEE 802.1w. El estándar y el protocolo presentan nuevas características: Aclaración de los estados de puerto y los roles • Definición de un conjunto de tipos de enlace que pueden pasar rápidamente al estado enviar. • El concepto de permitir que los switches de una red en la que hay convergencia generen las BPDU en lugar de transferir las BPDU del puente raíz. Se ha cambiado el nombre del estado "bloqueado" por un estado de "descarte". El rol de un puerto de descarte es el de un puerto alternativo. El puerto de descarte se puede convertir en el puerto designado si el puerto designado del segmento falla. Figura 1 Figura 2 Los tipos de enlace se han definido como punto a punto, de extremo y compartido. Estos cambios permiten la detección rápida de una falla de enlace en las redes conmutadas. Los enlaces punto a punto y los enlaces de tipo de extremo pueden pasar al estado de enviar de forma inmediata. 185
  • 187.
    CCNA - CiscoCertified Network Associate MicroCisco - staky Con estos cambios, la convergencia de red no debe tardar más de 15 segundos. Con el tiempo, el protocolo Rapid Spanning-Tree, IEEE 802.1w reemplazará al protocolo Spanning-Tree, IEEE 802.1d. Con esta sección se concluye la lección. En la sección siguiente se resumen los puntos principales de este módulo. Resumen En esta sección se resumen los temas analizados en este módulo. La redundancia se define como la duplicación de componentes que permiten funcionalidad continua a pesar de las fallas de un componente individual. En una red, redundancia significa contar con un método de respaldo para conectar todos los dispositivos. Las topologías redundantes aumentan la confiabilidad de la red y reducen el tiempo de inactividad provocado por un único punto de falla. Una topología conmutada redundante puede provocar tormentas de broadcast, transmisiones de múltiples tramas y problemas de inestabilidad en la tabla de direcciones MAC. Una tormenta de broadcast se produce cuando múltiples hosts envían y reciben múltiples mensajes de broadcast. El resultado es que continúan propagando el tráfico de broadcast ininterrumpidamente hasta que uno de los switches se desconecta. Durante una tormenta de broadcast, la red parece estar inactiva o extremadamente lenta. Las transmisiones de múltiples tramas se producen cuando un router recibe múltiples copias de una trama de múltiples switches debido a una dirección MAC desconocida. Estas transmisiones excesivas hacen que el límite de tiempo del router expire. Cuando un switch recibe la información incorrecta acerca de la dirección MAC de un puerto, puede provocar loops e inestabilidad en la tabla de direcciones MAC. Dado que los switches operan en la capa 2 del modelo OSI, todas las decisiones de envío se toman a este nivel. La Capa 2 no brinda ningún valor de TTL, que es la cantidad de tiempo fija que se le otorga a un paquete para llegar a destino. El problema es que las topologías físicas contienen loops de conmutación o puenteo que son necesarios para fines de confiabilidad, pero una red conmutada no puede tener loops. La solución consiste en permitir loops físicos, pero creando una topología lógica sin loops. La topología lógica sin loops que se ha creado se denomina árbol. La topología es una topología en estrella o en estrella extendida que abarca el árbol de la red. Todos los dispositivos se pueden alcanzar o abarcar. El algoritmo que se utiliza para crear esta topología lógica sin loops es el algoritmo spanning-tree. El Protocolo Spanning Tree establece un nodo raíz denominado puente raíz. El Protocolo Spanning-Tree desarrolla una topología que tiene una ruta para cada nodo de la red. Esto da como resultado un árbol que se origina desde el puente raíz. Los enlaces redundantes que no forma parte del árbol de primero la ruta más corta se bloquean. Dado que determinadas rutas están bloqueadas, es posible desarrollar una topología sin loops. Las tramas de datos que se reciben en enlaces que están bloqueados se descartan. Los switches envían mensajes denominados unidades de datos del protocolo puente (BPDU) para permitir la creación de una topología lógica sin loops. Las BPDU se siguen recibiendo en los puertos que están bloqueados. Las BPDU contienen información que permite que los switches ejecuten acciones específicas: • Seleccionar un solo switch que actúe como la raíz del spanning-tree. • Calcular la ruta más corta desde sí mismo hacia el switch raíz • Designar uno de los switches como el switch designado. • Elegir uno de sus puertos como su puerto raíz, para cada switch que no es un switch raíz. • Seleccionar puertos que forman parte del spanning-tree. Estos puertos se denominan puertos designados. El estándar de LAN IEEE 802.1w describe el protocolo Rapid Spanning-Tree. Este estándar permite esclarecer los roles y estados de los puertos, definir un conjunto de tipos de enlace y permitir que los switches de una red en la que hay convergencia generen las BPDU en lugar de usar las BPDU del puente raíz. Se ha cambiado el nombre del estado de bloqueo por un estado de descarte. El rol de un puerto de descarte es el de un puerto alternativo. El puerto de descarte se puede convertir en el puerto designado si el puerto designado del segmento falla. 186
  • 188.
    CCNA - CiscoCertified Network Associate MicroCisco - staky Módulo 8: LAN virtuales Descripción general Una característica importante de la conmutación de Ethernet es la capacidad para crear redes de área local virtuales (VLAN). Una VLAN es un agrupamiento lógico de estaciones y dispositivos de red. Las VLAN se pueden agrupar por función laboral o departamento, sin importar la ubicación física de los usuarios. El tráfico entre las VLAN está restringido. Los switches y puentes envían tráfico unicast, multicast y broadcast sólo en segmentos de LAN que atienden a la VLAN a la que pertenece el tráfico. En otras palabras, los dispositivos en la VLAN sólo se comunican con los dispositivos que están en la misma VLAN. Los routers suministran conectividad entre diferentes VLAN. Las VLAN mejoran el desempeño general de la red agrupando a los usuarios y los recursos de forma lógica. Las empresas con frecuencia usan las VLAN como una manera de garantizar que un conjunto determinado de usuarios se agrupen lógicamente más allá de su ubicación física. Las organizaciones usan las VLAN para agrupar usuarios en el mismo departamento. Por ejemplo, los usuarios del departamento de Mercadotecnia se ubican en la VLAN de Mercadotecnia, mientras que los usuarios del Departamento de Ingeniería se ubican en la VLAN de Ingeniería. Las VLAN pueden mejorar la escalabilidad, seguridad y gestión de red. Los routers en las topologías de VLAN proporcionan filtrado de broadcast, seguridad y gestión de flujo de tráfico. Las VLAN que están correctamente diseñadas y configuradas son herramientas potentes para los administradores de red. Las VLAN simplifican las tareas cuando es necesario hacer agregados, mudanzas y modificaciones en una red. Las VLAN mejoran la seguridad de la red y ayudan a controlar los broadcasts de Capa 3. Sin embargo, cuando se las configura de manera incorrecta, las VLAN pueden hacer que una red funcione de manera deficiente o que no funcione en absoluto. La configuración e implementación correctas de las VLAN son fundamentales para el proceso de diseño de red. Cisco tiene una estrategia positiva con respecto a la interoperabilidad de los proveedores, pero las LAN pueden contener topologías de red y configuraciones de dispositivos mixtas. Cada proveedor desarrolla su propio producto VLAN propietario, que posiblemente no sea totalmente compatible con otros productos de VLAN debido a diferencias en los servicios de VLAN. Este módulo abarca algunos de los objetivos de los exámenes CCNA 640-801 e ICND 640-811. Los estudiantes que completen este módulo deberán ser capaces de realizar las siguientes tareas: • Definir las VLAN • Enumerar las ventajas de las VLAN • Explicar de qué manera se utilizan las VLAN para crear dominios de broadcast • Explicar de qué manera se utilizan los routers para comunicarse entre las VLAN. • Enumerar los tipos comunes de VLAN • Definir ISL y 802.1Q • Explicar el concepto de VLAN geográficas • Configurar VLAN estáticas en switches de la serie Catalyst 2900. • Verificar y guardar configuraciones de VLAN • Borrar las VLAN de una configuración de switch 8.1 Conceptos de VLAN 8.1.1 Introducción a las VLAN En esta sección se explica lo que es una VLAN y cómo funciona. Una VLAN es una agrupación lógica de estaciones, servicios y dispositivos de red que no se limita a un segmento de LAN físico. Las VLAN facilitan la administración de grupos lógicos de estaciones y servidores que se pueden comunicar como si estuviesen en el mismo segmento físico de LAN. También facilitan la administración de mudanzas, adiciones y cambios en los miembros de esos grupos. 187
  • 189.
    CCNA - CiscoCertified Network Associate MicroCisco - staky Figura 1 Figura 2 Las VLAN segmentan de manera lógica las redes conmutadas según las funciones laborales, departamentos o equipos de proyectos, sin importar la ubicación física de los usuarios o las conexiones físicas a la red. Todas las estaciones de trabajo y servidores utilizados por un grupo de trabajo en particular comparten la misma VLAN, sin importar la conexión física o la ubicación. La configuración o reconfiguración de las VLAN se logra mediante el software. Por lo tanto, la configuración de las VLAN no requiere que los equipos de red se trasladen o conecten físicamente. Una estación de trabajo en un grupo de VLAN se limita a comunicarse con los servidores de archivo en el mismo grupo de VLAN. Las VLAN segmentan de forma lógica la red en diferentes dominios de broadcast, de manera tal que los paquetes sólo se conmutan entre puertos y se asignan a la misma VLAN. Las VLAN se componen de hosts o equipos de red conectados mediante un único dominio de puenteo. El dominio de puenteo se admite en diferentes equipos de red. Los switches de LAN operan protocolos de puenteo con un grupo de puente separado para cada VLAN. 188
  • 190.
    CCNA - CiscoCertified Network Associate MicroCisco - staky Figura 3 Las VLAN se crean para brindar servicios de segmentación proporcionados tradicionalmente por routers físicos en las configuraciones de LAN. Las VLAN se ocupan de la escalabilidad, seguridad y gestión de red. Los routers en las topologías de VLAN proporcionan filtrado de broadcast, seguridad y gestión de flujo de tráfico. Los switches no puentean ningún tráfico entre VLAN, dado que esto viola la integridad del dominio de broadcast de las VLAN. El tráfico sólo debe enrutarse entre VLAN. En la sección siguiente se analizan los dominios de broadcast. 8.1.2 Dominios de broadcast con VLAN y routers En esta sección se explica de qué manera se enrutan los paquetes entre diferentes dominios de broadcast. Una VLAN es un dominio de broadcast que se crea en uno o más switches. El diseño de red en las Figuras y requiere de tres dominios de broadcast separados. Figura 1 La Figura muestra como los tres dominios de broadcast se crean usando tres switches. El enrutamiento de capa 3 permite que el router mande los paquetes a tres dominios de broadcast diferentes. 189
  • 191.
    CCNA - CiscoCertified Network Associate MicroCisco - staky Figura 2 En la Figura , se crea una VLAN con un router y un switch. Existen tres dominios de broadcast separados. El router enruta el tráfico entre las VLAN mediante enrutamiento de Capa 3. El switch en la Figura envía tramas a las interfaces del router cuando se presentan ciertas circunstancias: • Si es una trama de broadcast • Si está en la ruta a una de las direcciones MAC del router Figura 3 Si la Estación de Trabajo 1 de la VLAN de Ingeniería desea enviar tramas a la Estación de Trabajo 2 en la VLAN de Ventas, las tramas se envían a la dirección MAC Fa0/0 del router. El enrutamiento se produce a través de la dirección IP de la interfaz del router Fa0/0 para la VLAN de Ingeniería. Si la Estación de Trabajo 1 de la VLAN de Ingeniería desea enviar una trama a la Estación de Trabajo 2 de la misma VLAN, la dirección MAC de destino de la trama es la de la Estación de Trabajo 2. La implementación de VLAN en un switch hace que se produzcan ciertas acciones: • El switch mantiene una tabla de puenteo separada para cada VLAN. • Si la trama entra en un puerto en la VLAN 1, el switch busca la tabla de puenteo para la VLAN 1. 190
  • 192.
    CCNA - CiscoCertified Network Associate MicroCisco - staky • Cuando se recibe la trama, el switch agrega la dirección origen a la tabla de puenteo si es desconocida en el momento. • Se verifica el destino para que se pueda tomar una decisión de envío. • Para aprender y enviar se realiza la búsqueda en la tabla de direcciones para esa VLAN solamente. En la sección siguiente se analizan los diferentes tipos de VLAN. 8.1.3 Operación de las VLAN En esta sección se explican las características de los diferentes tipos de VLAN. Una VLAN se compone de una red conmutada que se encuentra lógicamente segmentada. Cada puerto de switch se puede asignar a una VLAN. Los puertos asignados a la misma VLAN comparten broadcasts. Los puertos que no pertenecen a esa VLAN no comparten esos broadcasts. Esto mejora el desempeño de la red porque se reducen los broadcasts innecesarios. Las VLAN de asociación estática se denominan VLAN de asociación de puerto central y basadas en puerto. Cuando un dispositivo entra a la red, da por sentado automáticamente que la VLAN está asociada con el puerto al que se conecta. Figura 1 Los usuarios conectados al mismo segmento compartido comparten el ancho de banda de ese segmento. Cada usuario adicional conectado al medio compartido significa que el ancho de banda es menor y que se deteriora el desempeño de la red. Las VLAN ofrecen mayor ancho de banda a los usuarios que una red Ethernet compartida basada en hubs. La VLAN por defecto para cada puerto del switch es la VLAN de administración. La VLAN de administración siempre es la VLAN 1 y no se puede borrar. Por lo menos un puerto debe asignarse a la VLAN 1 para poder gestionar el switch. Todos los demás puertos en el switch pueden reasignarse a VLAN alternadas. Las VLAN de asociación dinámica son creadas mediante software de administración de red. Se usa CiscoWorks 2000 o CiscoWorks for Switched Internetworks para crear las VLAN dinámicas. Las VLAN dinámicas permiten la asociación basada en la dirección MAC del dispositivo conectado al puerto de switch. Cuando un dispositivo entra a la red, el switch al que está conectado consulta una base de datos en el Servidor de Configuración de VLAN para la asociación de VLAN. En la asociación de VLAN de puerto central basada en puerto, el puerto se asigna a una asociación de VLAN específica independiente del usuario o sistema conectado al puerto. Al utilizar este método de asociación, todos los usuarios del mismo puerto deben estar en la misma VLAN. Un solo usuario, o varios usuarios pueden estar conectados a un puerto y no darse nunca cuenta de que existe una VLAN. Este método es fácil de manejar porque no se requieren tablas de búsqueda complejas para la segmentación de VLAN. Los administradores de red son responsables por configurar las VLAN de forma estática y dinámica. 191
  • 193.
    CCNA - CiscoCertified Network Associate MicroCisco - staky Figura 2 Figura 3 Figura 4 Los puentes filtran el tráfico que no necesita ir a los segmentos, salvo el segmento destino. Si una trama necesita atravesar un puente y la dirección MAC destino es conocida, el puente sólo envía la trama al puerto de puente correcto. Si la dirección MAC es desconocida, inunda la trama a todos los puertos en el 192
  • 194.
    CCNA - CiscoCertified Network Associate MicroCisco - staky dominio de broadcast, o la VLAN, salvo el puerto origen donde se recibió la trama. Los switches se consideran como puentes multipuerto. Figura 5 En la sección siguiente se describen las ventajas de las VLAN. 8.1.4 Ventajas de las VLAN En esta sección se explican las ventajas administrativas de las VLAN. Figura 1 Las VLAN permiten que los administradores de red organicen las LAN de forma lógica en lugar de física. Ésta es una ventaja clave. Esto permite que los administradores de red realicen varias tareas: • Trasladar fácilmente las estaciones de trabajo en la LAN • Agregar fácilmente estaciones de trabajo a la LAN • Cambiar fácilmente la configuración de la LAN • Controlar fácilmente el tráfico de red • Mejorar la seguridad 193
  • 195.
    CCNA - CiscoCertified Network Associate MicroCisco - staky En la sección siguiente se describen tres tipos básicos de VLAN. 8.1.5 Tipos de VLAN En esta sección se describen tres asociaciones básicas de VLAN que se utilizan para determinar y controlar de qué manera se asigna un paquete: - • VLAN basadas en puerto • VLAN basadas en direcciones MAC • VLAN basadas en protocolo Figura 1 Figura 2 194
  • 196.
    CCNA - CiscoCertified Network Associate MicroCisco - staky Figura 3 Figura 4 Figura 5 La cantidad de VLAN en un switch varía según diversos factores: • Patrones de tráfico • Tipos de aplicaciones 195
  • 197.
    CCNA - CiscoCertified Network Associate MicroCisco - staky • Necesidades de administración de red • Aspectos comunes del grupo El esquema de direccionamiento IP es otra consideración importante al definir la cantidad de VLAN en un switch. Por ejemplo, una red que usa una máscara de 24 bits para definir una subred tiene en total 254 direcciones de host permitidas en una subred. Dado que es altamente recomendada una correspondencia de uno a uno entre las VLAN y las subredes IP, no puede haber más de 254 dispositivos en una VLAN. También se recomienda que las VLAN no se extiendan fuera del dominio de Capa 2 del switch de distribución. Existen dos métodos principales para el etiquetado de tramas: el enlace Inter-Switch (ISL) y 802.1Q. ISL es un protocolo propietario de Cisco y antiguamente era el más común, pero está siendo reemplazado por el etiquetado de trama estándar IEEE 802.1Q. Figura 6 A medida que los paquetes son recibidos por el switch desde cualquier dispositivo de estación final conectado, se agrega un identificador único de paquetes dentro de cada encabezado. Esta información de encabezado designa la asociación de VLAN de cada paquete. El paquete se envía entonces a los switches o routers correspondientes sobre la base del identificador de VLAN y la dirección MAC. Al alcanzar el nodo destino, el ID de VLAN es eliminado del paquete por el switch adyacente y es enviado al dispositivo conectado. El etiquetado de paquetes brinda un mecanismo para controlar el flujo de broadcasts y aplicaciones, mientras que no interfiere con la red y las aplicaciones. La emulación de LAN (LANE) es una forma en que una red de Modo de Transferencia Asíncrona (ATM) simula una red Ethernet. No hay etiquetado en LANE, pero la conexión virtual utilizada implica un ID de VLAN. Con esta sección se concluye la lección. En la siguiente lección se hablará de la configuración de VLAN. En la primera sección se ofrece una descripción general de las redes VLAN. 8.2 Configuración de la VLAN 8.2.1 Aspectos básicos de las VLAN En esta sección se ofrece información básica acerca de las VLAN y se describen las características de una red VLAN de extremo a extremo. En un entorno conmutado, una estación de trabajo sólo recibe tráfico dirigido a ella. Como los switches filtran el tráfico de red, las estaciones de trabajo en un entorno conmutado envían y reciben datos con ancho de banda completo y dedicado. Al contrario de lo que ocurre con un sistema de hubs compartidos, en el que sólo una estación puede transmitir por vez, una red conmutada permite varias transmisiones simultáneas en un dominio de broadcast. Este proceso no afecta directamente a las demás estaciones dentro o fuera de un dominio de broadcast. La Figura ilustra que la comunicación entre los pares A/B, C/D y E/F no afecta a los demás pares de estación. Cada VLAN debe tener una dirección única de subred de red de Capa 3 asignada a ella. Las VLAN pueden existir como redes de extremo a extremo, o pueden existir dentro de las fronteras geográficas. 196
  • 198.
    CCNA - CiscoCertified Network Associate MicroCisco - staky Figura 1 Una red VLAN de extremo a extremo tiene varias características: • La asociación a las VLAN para los usuarios se basa en el departamento o función laboral, sin importar la ubicación de los usuarios. • Todos los usuarios en una VLAN deberían tener los mismos patrones de flujo de tráfico 80/20. • Todos los usuarios en una VLAN deberían tener los mismos patrones de flujo de tráfico 80/20 • Cada VLAN tiene un conjunto común de requisitos de seguridad para todos los miembros. Se proporcionan puertos de switch para cada usuario en la capa de acceso. Cada color representa una subred. Dado que los usuarios se reubican, cada switch con el tiempo se transforma en miembro de todas las VLAN. El etiquetado de tramas se utiliza para transportar información desde múltiples VLAN entre los switches de la capa de acceso y los switches de la capa de distribución. Figura 2 ISL es un protocolo propietario de Cisco que mantiene información de VLAN a medida que el tráfico fluye entre switches y routers. IEEE 802.1Q ies un mecanismo de etiquetado de VLAN (IEEE) de estándares abiertos, en las instalaciones conmutadas. Los switches Catalyst 2950 no admiten los enlaces troncales ISL. Los servidores de grupos de trabajo operan de acuerdo con un modelo de cliente/servidor. Por este motivo, se asigna a los usuarios la misma VLAN que el servidor que usan para maximizar el desempe o de la conmutación de Capa 2 y mantener el tráfico localizado. En la Figura , se utiliza un router de capa núcleo para enrutar entre subredes. La red se diseña, sobre la base de los patrones de flujo de tráfico, para que tengan el 80 por ciento del tráfico contenido en una VLAN. El 20 por ciento restante atraviesa el router a los servidores de la empresa y a la Internet y la WAN. En la sección siguiente se analizan las VLAN geográficas. 197
  • 199.
    CCNA - CiscoCertified Network Associate MicroCisco - staky 8.2.2 VLAN geográficas En esta sección se explica el motivo por el cual las VLAN geográficas se han vuelto más comunes que las VLAN de extremo a extremo. Las VLANs de extremo a extremo permiten que los dispositivos se agrupen según el uso de recursos. Esto incluye parámetros como el uso de servidores, equipos de proyecto y departamentos. El objetivo de las VLAN de extremo a extremo es mantener el 80 por ciento del tráfico en la VLAN local. A medida que las redes empresariales buscan centralizar sus recursos, las VLAN de extremo a extremo se vuelven más difíciles de mantener. Se requiere que los usuarios usen varios recursos diferentes, muchos de los cuales ya no están en sus VLAN. El cambio en la asignación y uso de recursos requiere que se creen las VLAN en torno de límites geográficos en lugar de límites de aspectos comunes. Figura 1 Esta ubicación geográfica puede ser tan grande como un edificio entero o tan pequeña como un solo switch dentro de un armario para el cableado. En una estructura geográfica, es típico encontrar en uso la nueva norma 20/80. Esto significa que el 20 por ciento del tráfico permanece dentro de la VLAN local y 80 por ciento del tráfico de la red viaja fuera de la VLAN local. Aunque esta topología significa que los servicios desde los recursos deben viajar a través de un dispositivo de Capa 3, este diseño permite que la red aplique un método determinístico y coherente para acceder a los recursos. La siguiente sección le explicará de qué manera se configuran las VLAN estáticas. 8.2.3 Configuración de VLAN estáticas En esta sección se describe el tipo de red en la que se puede configurar una VLAN estática. Los estudiantes también aprenden a configurar una VLAN. Figura 1 Las VLAN estáticas son puertos en un switch que se asignan manualmente a una VLAN. Esto se hace con una aplicación de administración de VLAN o configurarse directamente en el switch mediante la CLI. Estos puertos mantienen su configuración de VLAN asignada hasta que se cambien manualmente. Este tipo de VLAN funciona bien en las redes que tienen requisitos específicos: • Todos los movimientos son controlados y gestionados. 198
  • 200.
    CCNA - CiscoCertified Network Associate MicroCisco - staky • Existe un software sólido de gestión de VLAN para configurar los puertos. • El gasto adicional requerido para mantener direcciones MAC de estación final y tablas de filtrado personalizadas no es aceptable. Las VLAN dinámicas no se basan en puertos asignados a una VLAN específica. Para configurar las VLAN en los switches serie Cisco 2900, se deben aplicar pautas específicas: • La cantidad máxima de VLAN depende del switch. • Una de las VLAN por defecto de fábrica es VLAN1. • La VLAN Ethernet por defecto es VLAN1. • Se envían publicaciones del Protocolo de Descubrimiento de Cisco (CDP) y Protocolo de Enlace Troncal de VLAN (VTP) en la VLAN 1. (VTP se analiza en el Módulo 9). • La dirección IP del switch se encuentra por defecto en el dominio de broadcast de la VLAN 1. • El switch debe estar en el modo de servidor VTP para crear, agregar o borrar VLAN. La creación de una VLAN en un switch es una tarea muy directa y simple. Si se usa un switch basado en comandos del IOS, se puede usar el comando vlan database en el modo EXEC privilegiado para entrar al modo de configuración de VLAN. También se puede configurar un nombre de VLAN, de ser necesario: Switch#vlan database Switch(vlan)#vlan vlan_number Switch(vlan)#exit Al salir, se aplica la VLAN al switch. El paso siguiente es asignar la VLAN a una o más interfaces: Switch(config)#interface fastethernet 0/9 Switch(config-if)#switchport access vlan vlan_number En las Actividades de Laboratorio, los estudiantes crearán vlans y verificarán una configuración de switch básica. En la sección siguiente se explica cómo verificar configuraciones de VLAN. 8.2.4 Verificación de la configuración de VLAN En esta sección se explica de qué manera se pueden usar los comandos show vlan, show vlan brief, o show vlan id id_number para verificar las configuraciones de VLAN. Se aplican los siguientes hechos a las VLAN: • Una VLAN creada permanece sin usar hasta que se la asigna a puertos de switch. • Todos los puertos Ethernet son asignados a VLAN 1 por defecto. La Figura muestra una lista de comandos aplicables. Figura 1 199
  • 201.
    CCNA - CiscoCertified Network Associate MicroCisco - staky La Figura muestra los pasos necesarios para asignar una nueva VLAN a un puerto en el switch de Sydney. Figura 2 Figura 3 Figura 4 200
  • 202.
    CCNA - CiscoCertified Network Associate MicroCisco - staky Las Figuras y muestran el resultado de los comandos show vlan y show vlan brief. En las Actividades de Laboratorio, los estudiantes crearán y verificarán una configuración de switch básica con dos VLAN. En la sección siguiente se explica de qué manera se guarda una configuración de switch. 8.2.5 Cómo guardar la configuración de VLAN En esta sección se enseña a los estudiantes cómo crear un archivo de texto de una configuración de VLAN para usarla como copia de seguridad. Resulta útil mantener una copia de la configuración de VLAN como archivo de texto, especialmente si se necesita hacer copias de seguridad o auditorías. Los valores de configuración del switch se pueden copiar en un servidor TFTP con el comando copy running-config tftp. Como alternativa, se puede usar la función de captura de HyperTerminal junto con los comandos show running-config y show vlan para guardar los valores de configuración. Figura 1 En la sección siguiente se explica de qué manera se elimina una configuración de VLAN. 8.2.6 Eliminación de VLAN Figura 1 En esta sección se explica a los estudiantes cómo se elimina una VLAN de una interfaz de switch basada en comandos Cisco IOS. Este proceso es similar al procedimiento utilizado para eliminar un comando de un 201
  • 203.
    CCNA - CiscoCertified Network Associate MicroCisco - staky router. En la Figura , se asignó Fastethernet 0/9 a la VLAN 300 con el comando switchport access vlan 300. Para eliminar esta VLAN de la interfaz, basta con usar la forma no del comando. Figura 2 El comando que aparece a continuación se utiliza para eliminar una VLAN de un switch: Switch#vlan database Switch(vlan)#no vlan 300 Cuando se elimina una VLAN, todos los puertos asignados a esa VLAN quedan inactivos. Los puertos, sin embargo, quedan asociados a la VLAN eliminada hasta que se los asigna a una nueva VLAN. Las Actividades de Laboratorio mostrarán a los estudiantes cómo borrar las configuraciones de VLAN. Con esta sección se concluye la lección. En la lección siguiente se enseñará a los estudiantes a realizar el diagnóstico de fallas de VLAN. En la primera sección se ofrece una descripción general de la lección. 8.3 Diagnóstico de fallas de las VLAN 8.3.1 Descripción general En esta sección se explica lo que los estudiantes aprenderán de esta lección. Figura 1 202
  • 204.
    CCNA - CiscoCertified Network Associate MicroCisco - staky Las VLAN ahora son comunes en las redes de los campus. Las VLAN ofrecen a los ingenieros de redes flexibilidad al diseñar e implementar redes. Las VLAN también permiten la limitación de los broadcast, seguridad y comunidades de interés geográficamente dispersas. Sin embargo, tal como ocurre con la conmutación básica de LAN, se pueden producir problemas cuando se implementan las VLAN. En esta lección se muestran algunos de los problemas más comunes que se pueden producir con las VLAN, y ofrece varias herramientas y técnicas para la detección de fallas. Al completar esta lección, los estudiantes deberán poder: • Utilizar un enfoque sistemático en el diagnóstico de fallas de VLAN • Demostrar los pasos de la detección de fallas general en las redes conmutadas • Describir de qué manera los problemas de spanning-tree pueden provocar tormentas de broadcast • Usar los comandos show y debug para diagnosticar las fallas de las VLAN En la sección siguiente se describe el proceso utilizado para realizar el diagnóstico de fallas de VLAN. 8.3.2 Proceso de diagnóstico de fallas de VLAN En esta sección se explica a los estudiantes cómo se desarrolla un enfoque sistemático que puede utilizarse para realizar el diagnóstico de fallas de los problemas relacionados con los switches. Los siguientes pasos explican cómo se aisla un problema en una red conmutada: 1. Verifique las indicaciones físicas como el estado de LED. 2. Comience con una sola configuración en un switch y prosiga el proceso hacia afuera. 3. Verifique el enlace de Capa 1. 4. Verifique el enlace de Capa 2. 5. Haga el diagnóstico de fallas de las VLAN que abarcan varios switches. Figura 1 Al realizar el diagnóstico de fallas, verifique si el problema es un problema recurrente en lugar de una falla aislada. Algunos problemas recurrentes se deben un crecimiento de la demanda de servicios por parte de puertos de estación de trabajo que excede los recursos de configuración, enlace troncal o capacidad para acceder a los recursos de servidor. Por ejemplo, el uso de tecnologías de Web y aplicaciones tradicionales, como la transferencia de archivos y correo electrónico, provoca un crecimiento en el tráfico de red que las redes de las empresas deben manejar. Muchas LAN de campus se enfrentan a patrones de tráfico de red impredecibles resultantes de la combinación de tráfico de intranet, menos ubicaciones de servidor de campus centralizadas y el uso creciente de aplicaciones multicast. La antigua norma de 80/20, que establecía que sólo el 20 por ciento del tráfico de la red pasaba por el backbone, es obsoleta. La exploración de Web interna ahora permite que los usuarios localicen y accedan a la información desde cualquier lugar en la intranet corporativa. Los patrones 203
  • 205.
    CCNA - CiscoCertified Network Associate MicroCisco - staky de tráfico están determinados por la ubicación de los servidores y no por las configuraciones del grupo de trabajo físico con el que se agrupan. Si una red presenta con frecuencia síntomas de cuello de botella, como desbordes excesivos, tramas descartadas y retransmisiones, es posible que haya demasiados puertos en un solo enlace troncal o demasiados requerimientos de recursos globales y acceso a los servidores de intranet. Los síntomas de cuello de botella también pueden producirse porque la mayor parte del tráfico se ve obligado a atravesar el backbone. Otra causa puede ser que el acceso de "cualquiera a cualquiera" es común, cuando los usuarios utilizan los recursos corporativos basados en Web y aplicaciones multimedia. En este caso, puede resultar necesario tener en cuenta el aumento de los recursos de la red para satisfacer la demanda creciente. En la sección siguiente se analizan las tormentas de broadcast. 8.3.3 Cómo evitar las tormentas de broadcast En esta sección se enseñará a los estudiantes a evitar que se produzcan tormentas de broadcast. Una tormenta de broadcast se produce cuando se recibe una gran cantidad de paquetes de broadcast en un puerto. El envío de esos paquetes puede hacer que la red quede más lenta o que expire el límite de tiempo. El control de tormentas se configura para el switch como un todo, pero opera por puerto. El control de tormentas se encuentra inhabilitado por defecto. La prevención de las tormentas de broadcast mediante el establecimiento de valores demasiado altos o bajos de umbral descarta el tráfico MAC excesivo de broadcast, multicast o unicast. Además, la configuración de valores para elevar umbrales en un switch puede desactivar el puerto. Los problemas de STP incluyen tormentas de broadcast, loops, BPDU y paquetes descartados. La función de STP es de garantizar que no se produzcan loops lógicos en una red mediante la designación de un puente raíz. El puente raíz es el punto central de una configuración spanning-tree que controla la manera en que opera el protocolo. Figura 1 La ubicación del puente raíz en la red extendida de router y switch es necesaria para el diagnóstico efectivo de fallas. Los comandos show en el router y el switch pueden mostrar información de puente raíz. Configuración de parámetros fijos de temporizadores de puente raíz para el retardo de envío o antigüedad máxima para la información STP. La configuración manual de un dispositivo como puente raíz es otra opción de configuración. 204
  • 206.
    CCNA - CiscoCertified Network Associate MicroCisco - staky Figura 2 Figura 3 Si la red extendida de router y switch pasa por un período de inestabilidad, es recomendable minimizar los procesos STP que se producen entre dispositivos. Si se vuelve necesario reducir el tráfico BPDU, establezca los valores máximos para los temporizadores en el puente raíz. Específicamente, establezca el parámetro de retardo de envío en el valor máximo de 30 segundos, y el parámetro max_age en el máximo de 40 segundos. Un puerto físico en un router o switch puede formar parte de más de un spanning tree si se trata de un enlace troncal. El Protocolo Spanning-Tree (STP) se considera como uno de los protocolos más importantes de Capa 2 en los switches Catalyst. Al evitar los loops lógicos en una red puenteada, STP permite la redundancia de Capa 2 sin generar tormentas de broadcast. Minimice los problemas de spanning-tree desarrollando activamente un estudio de base de la red. En la sección siguiente se analizan los comandos show y debug. 8.3.4 Diagnóstico de fallas de las VLAN En esta sección se explica de qué manera los comandos show y debug se pueden utilizar para realizar el diagnóstico de fallas de las VLAN. La Figura ilustra los problemas más comunes que se encuentran cuando se realiza el diagnóstico de fallas de las VLAN. Para realizar el diagnóstico de fallas de la operación de las conexiones de router Fast Ethernet a los switches, es necesario asegurarse de que la configuración de interfaz del router sea completa y correcta. Verifique que no se haya configurado una dirección IP en la interfaz Fast Ethernet. Las direcciones IP se configuran en cada subinterfaz de una conexión de VLAN. Verifique que la configuración de duplex en el router coincida con el puerto/interfaz correspondiente en el switch. El comando show vlan muestra la información de VLAN en el switch. La Figura , muestra el resultado del comando show vlan. El resultado muestra el ID de VLAN, su nombre, estado y puertos asignados. 205
  • 207.
    CCNA - CiscoCertified Network Associate MicroCisco - staky También se muestran las opciones de palabra clave show vlan y las descripciones de sintaxis de palabra clave de cada campo. Figura 1 Figura 2 El comando show vlan muestra información de esa VLAN en el router. El comando show vlan seguido por el número de VLAN muestra información específica de esa VLAN en el router. El resultado del comando incluye el ID de VLAN, la subinterfaz del router e información de protocolo. El comando show spanning-tree muestra la topología de spanning-tree que el router conoce. Este comando muestra los valores de STP utilizados por el router para un puente spanning-tree en la red del router y switch. 206
  • 208.
    CCNA - CiscoCertified Network Associate MicroCisco - staky Figura 3 Figura 4 Figura 5 207
  • 209.
    CCNA - CiscoCertified Network Associate MicroCisco - staky La primera parte del resultado de show spanning-tree muestra parámetros de configuración global spanning tree, seguidos por aquellos que son específicos de determinadas interfaces. Figura 6 El Grupo de Puente 1 ejecuta el protocolo Spanning-Tree compatible con IEEE. Las siguientes líneas del resultado muestran los parámetros de operación actuales del spanning tree: Bridge Identifier has priority 32768, address 0008.e32e.e600 Configured hello time 2, Max age 20, forward delay 15 La siguiente línea del resultado muestra que el router es la raíz del spanning tree: We are the root of the spanning tree. La información clave del comando show spanning-tree crea un mapa de la red STP. El comando debug sw-vlan packets muestra información general acerca de los paquetes VLAN recibidos pero no configurados para admitir el router. Los paquetes VLAN que el router está configurado para enrutar o conmutar se cuentan e indican al utilizar el comando show vlans. En la sección siguiente se enseñará a los estudiantes a realizar el diagnóstico de fallas de una VLAN. 8.3.5 Situaciones de diagnóstico de fallas de VLAN Los administradores de red pueden hacer el diagnóstico de fallas de redes conmutadas de manera eficiente después de aprender las técnicas y adaptarlas a las necesidades de la empresa. La experiencia es la mejor manera de mejorar estas capacidades. En esta sección se describen tres situaciones de diagnóstico de fallas de VLAN relacionadas con los problemas que se presentan más comúnmente. Cada una de estas situaciones contiene un análisis del problema y su posterior resolución. Mediante el uso de comandos específicos apropiados y la reunión de imformación significativa de los resultados, se puede completar el proceso de diagnóstico de fallas. Situación 1: No se puede establecer un enlace troncal entre un switch y un router Cuando existan dificultades con una conexión de enlace troncal entre un switch y un router, tenga en cuenta las siguientes causas posibles: 1. Asegúrese de que el puerto esté conectado y no reciba ningún error de capa física, alineación o secuencia de verificación de trama (FCS). Esto puede hacerse con el comando show interface en el switch. 2. Verifique que el duplex y la velocidad se encuentren correctamente configurados entre el switch y el router. Esto puede hacerse con el comando show interface status en el switch o el comando show interfaces en el router. 208
  • 210.
    CCNA - CiscoCertified Network Associate MicroCisco - staky 3. Configure la interfaz física del router con una subinterfaz por cada VLAN que enrute el tráfico. Verifique esto introduciendo el comando IOS show interfaces. Asegúrese también de que cada subinterfaz en el router tenga el tipo de encapsulamiento, número de VLAN, dirección IP y máscara de subred correctos configurado. Esto puede hacerse con los comandos IOS show interfaces o show running-config. 4. Confirme que el router esté ejecutando una versión del IOS que admita enlaces troncales. Esto se puede realizar con el comando show version. Figura 1 Figura 2 Situación 2: Paquetes y loops descartados Los puentes de spanning-tree usan los paquetes de Unidad de Datos de Protocolo de Puentes (BPDUs) de notificación de cambios para notificar a los demás puentes acerca de cualquier cambio en la topología de spanning-tree de la red. El puente con el identificador menor en la red se transforma en el raíz. Los puentes envían estas BPDU en cualquier momento en que el puerto haga una transición desde o hacia un estado de envío, siempre y cuando haya otros puertos en el mismo grupo de puenteo. Estas BPDU migran hacia el puente raíz. Sólo puede haber un puente raíz por red puenteada. Un proceso de elección determina el puente raíz. La raíz determina valores para mensajes de configuración en las BPDU y luego establece los temporizadores para los demás puentes. Otros puentes designados determinan la ruta más corta al puente raíz y son 209
  • 211.
    CCNA - CiscoCertified Network Associate MicroCisco - staky responsables de la publicación de BPDU a otros puentes a través de puertos designados. Un puente debe tener puertos en el estado de bloqueo si hay un loop físico. Pueden surgir problemas para las internetworks en las que se usan algoritmos spanning-tree IEEE y DEC mediante nodos de puenteo. Estos problemas son causados por diferencias en la forma en que los nodos de puenteo manejan los paquetes BPDU spanning tree, o paquetes hello, y en la forma en que manejan los datos. En esta situación, el Switch A, Switch B y Switch C ejecutan el algoritmo spanning-tree IEEE. Involuntariamente se configura el Switch D para usar el algoritmo spanning-tree DEC. El Switch A dice ser la raíz IEEE y el Switch D dice ser la raíz DEC. El Switch B y el Switch C propagan información de raíz en todas las interfaces para el spanning tree IEEE. Sin embargo, el Switch D descarta la información spanning-tree IEEE. De la misma forma, los demás routers ignoran la declaración de que el Router D es raíz. El resultado es que ninguno de los puentes cree que se ha producido un loop y cuando se envía un paquete de broadcast en la red, se produce una tormenta de broadcast en toda la internetwork. Esta tormenta de broadcast incluye los Switches X y Y, y más allá. Para resolver este problema, es necesario reconfigurar el Switch D como IEEE. Aunque es necesario un cambio de configuración, puede no ser suficiente para reestablecer la conectividad. Se produce un retardo de reconvergencia mientras los dispositivos intercambian BPDU y recalculan un spanning tree para la red. Con esta sección se concluye la lección. En la sección siguiente se resumen los puntos principales de este módulo. Resumen En esta sección se resumen los temas analizados en este módulo. Una VLAN es una agrupación de servicios de red que no se limita a un segmento o switch de LAN físico. La configuración o reconfiguración de las VLAN se realiza mediante software que hace que resulte innecesario conectar o mover físicamente cables y equipo. Las VLAN se ocupan de la escalabilidad, seguridad y gestión de red. Los routers en las topologías de VLAN proporcionan filtrado de broadcast, seguridad y gestión de flujo de tráfico. El tráfico sólo debe enrutarse entre VLAN. Los switches no puentean ningún tráfico, dado que esto viola la integridad del dominio de broadcast de las VLAN. El beneficio principal de las VLAN es que permiten que el administrador de red organice la LAN de forma lógica en lugar de física. Esto incluye la capacidad para mover estaciones de trabajo en la LAN, agregar estaciones de trabajo a la LAN, cambiar la configuración de la LAN, controlar el tráfico de red y mejorar la seguridad. Una VLAN es un dominio de broadcast creado por uno o más switches. Las VLAN se usan para crear dominios de broadcast para mejorar el desempeño general de la red. Al implementar VLAN en un switch, el switch mantiene una tabla de puenteo separada para cada VLAN. Si viene la trama a un puerto en la VLAN 1, el switch busca la tabla de puenteo para la VLAN 1. Cuando se recibe la trama, el switch agrega la dirección origen a la tabla de puenteo si no se la conoce actualmente. El switch entonces verifica el destino para que se pueda tomar una decisión de envío. Para aprender y enviar se realiza la búsqueda en la tabla de direcciones para esa VLAN solamente. Existen tres asociaciones básicas de VLAN para determinar y controlar la manera en que se asigna un paquete. Éstas incluyen VLAN basadas en puertos, VLAN basadas en direcciones MAC y VLAN basadas en protocolo. El enlace Inter-Switch (ISL) es un método de etiquetado de trama que está haciendo rápidamente reemplazado por el etiquetado de trama 802.1Q. El etiquetado de paquetes brinda un mecanismo para controlar el flujo de broadcasts y aplicaciones, mientras que no interfiere con la red y las aplicaciones. Cada VLAN debe tener una dirección única de red de Capa 3 asignada a ella. Esto permite que los routers intercambien paquetes entre VLAN. Las VLAN pueden existir como redes de extremo a extremo, o pueden existir dentro de las fronteras geográficas. 210
  • 212.
    CCNA - CiscoCertified Network Associate MicroCisco - staky Una red VLAN de extremo a extremo agrupa usuarios en VLAN según el grupo o función laboral. Todos los usuarios en una VLAN deberían tener los mismos patrones de flujo de tráfico 80/20. La asociación a una VLAN no cambia para un usuario que cambia de lugar físico. Cada VLAN tiene un conjunto común de requisitos de seguridad para todos los miembros. Las VLANs estáticas son puertos en un switch que se asignan manualmente a una VLAN utilizando la aplicación de gestión de VLAN o trabajando directamente dentro del switch. Estos puertos mantienen su configuración de VLAN asignada hasta que se cambien manualmente. Las VLAN dinámicas no se basan en puertos asignados a una VLAN específica. Se usan los comandos show vlan, show vlan brief, o show vlan id id_number para verificar las configuraciones de VLAN. Se aplica un enfoque sistemático para el diagnóstico de fallas en una VLAN. Para aislar un problema, verifique las indicaciones físicas como el estado de LED. Comience con una sola configuración en un switch y prosiga el proceso hacia afuera. Verifique el enlace de Capa 1 y luego el de Capa 2. Haga el diagnóstico de fallas de las VLAN que abarcan varios switches. Algunos problemas recurrentes se deben a un crecimiento de la demanda de servicios por parte de puertos de estación de trabajo que excede los recursos de configuración, enlace troncal o capacidad para acceder a los recursos de servidor. 211
  • 213.
    CCNA - CiscoCertified Network Associate MicroCisco - staky 212
  • 214.
    CCNA - CiscoCertified Network Associate MicroCisco - staky Módulo 9: Protocolo de agregación de enlaces VLAN Descripción general Las primeras VLAN eran difíciles de implementar entre redes. Cada VLAN se configuraba de forma manual en cada switch. La administración de VLAN a través de una red amplia era una tarea complicada. Para complicar aun más las cosas, cada fabricante de switches tenía distintos métodos para las capacidades de VLAN. Se desarrollaron los enlaces troncales de VLAN para resolver estos problemas. El enlace troncal de VLAN permite que se definan varias VLAN en toda la organización, agregando etiquetas especiales a las tramas que identifican la VLAN a la cual pertenecen. Este etiquetado permite que varias VLAN sean transportadas por toda una gran red conmutada a través de un backbone, o enlace troncal, común. El enlace troncal de VLAN se basa en estándares, siendo el protocolo de enlace troncal IEEE 802.1Q el que se implementa por lo general en la actualidad. El enlace Inter-Switch (ISL) es un protocolo de enlace troncal propietario de Cisco que se puede implementar en todas las redes Cisco. La configuración y el mantenimiento manual del protocolo de enlace troncal virtual (VTP) de VLAN en varios switches puede ser un desafío. Una de las ventajas clave de VTP es la automatización de varias de las tareas de configuración de la VLAN una vez que VTP se configura en una red. Este módulo explica la implementación de VTP en una red conmutada. La tecnología VLAN brinda varias ventajas a los administradores de red. Entre otras cosas, las VLAN ayudan a controlar los broadcasts de Capa 3, mejoran la seguridad de la red y pueden ayudar a agrupar de forma lógica a los usuarios de la red. Sin embargo, las VLAN tienen una limitación importante. Las VLAN operan en la Capa 2, lo que significa que los dispositivos en distintas VLAN no se pueden comunicar sin utilizar routers y direcciones de capa de red. Este módulo abarca algunos de los objetivos de los exámenes CCNA 640-801 e ICND 640-811. Los estudiantes que completen este módulo deberán ser capaces de realizar las siguientes tareas: • Explicar el origen y las funciones del enlace troncal de VLAN • Describir cómo el enlace troncal permite la implementación de las VLAN en una red de gran tamaño • Definir IEEE 802.1Q • Definir ISL de Cisco • Configurar y verificar un enlace troncal de VLAN • Definir VTP • Explicar por qué se desarrolló VTP • Describir el contenido de los mensajes de VTP • Enumerar y definir los tres modos de VTP • Configurar y verificar VTP en un switch basado en IOS • Explicar por qué son necesarios los routers para la comunicación entre las VLAN • Explicar la diferencia entre interfaces físicas y lógicas • Definir subinterfaces • Configurar el enrutamiento entre las VLAN con subinterfaces en un puerto de router 9.1 Enlace troncal 9.1.1 Historia del enlace troncal En esta sección se explica la evolución del enlace troncal. La historia del enlace troncal se remonta a los orígenes de las tecnologías radiales y telefónicas. En la tecnología radial, un enlace troncal es una sola línea de comunicaciones que transporta múltiples canales de señales de radio. En la industria telefónica, el concepto de enlace troncal se asocia con la ruta o el canal de la comunicación telefónica entre dos puntos. Generalmente, uno de estos dos puntos es la oficina central (CO). También se pueden crear enlaces troncales compartidos para la redundancia entre las CO. 213
  • 215.
    CCNA - CiscoCertified Network Associate MicroCisco - staky Figura 1 Figura 2 El concepto utilizado en las industrias radial y telefónica luego fue adoptado para las comunicaciones de datos. Un ejemplo de ello en una red de comunicaciones es un enlace backbone entre un MDF y un IDF. Un backbone se compone de varios enlaces troncales. En la actualidad, el mismo principio de enlace troncal se aplica en las tecnologías de conmutación de redes. Un enlace troncal es una conexión física y lógica entre dos switches a través de la cual viaja el tráfico de red. Figura 3 En la sección siguiente se describe cómo se usan los enlaces troncales. 9.1.2 Conceptos de enlace troncal En esta sección se explica cómo se usan los enlaces troncales en un entorno de VLAN conmutada. Como se ha mencionado anteriormente, un enlace troncal es una conexión física y lógica entre dos switches a través de la cual se transmite el tráfico de red. Es un único canal de transmisión entre dos puntos. Generalmente, los dos puntos son centros de conmutación. 214
  • 216.
    CCNA - CiscoCertified Network Associate MicroCisco - staky En una red conmutada, un enlace troncal es un enlace punto a punto que admite varias VLAN. El propósito de un enlace troncal es conservar los puertos cuando se crea un enlace entre dos dispositivos que implementan las VLAN. La Figura muestra dos VLAN compartidas entre los switches Sa y Sb. Cada switch usa dos enlaces físicos de modo que cada puerto transporta tráfico para una sola VLAN. Ésta es una forma sencilla de implementar la comunicación entre las VLAN de diferentes switches, pero no funciona bien a mayor escala. Figura 1 La adición de una tercera VLAN requiere el uso de dos puertos adicionales, uno para cada switch conectado. Este diseño también es ineficiente en lo que se refiere al método de compartir la carga. Además, el tráfico en algunas de las VLAN puede no justificar un enlace dedicado. El enlace troncal agrupa múltiples enlaces virtuales en un enlace físico. Esto permite que el tráfico de varias VLAN viaje a través de un solo cable entre los switches. Figura 2 Un enlace troncal se puede comparar con las carreteras de distribución de una autopista. Las carreteras que tienen distintos puntos de inicio y fin comparten una autopista nacional principal durante algunos kilómetros, luego se vuelven a dividir para llegar a sus destinos individuales. Este método es más económico que la construcción de una carretera entera desde el principio al fin para cada destino conocido o nuevo. Figura 3 En la sección siguiente se analizan los protocolos de enlace troncal. 9.1.3 Operación del enlace troncal En esta sección se explica cómo los enlaces troncales administran las transmisiones de trama entre las VLAN. Las tablas de conmutación en ambos extremos del enlace troncal se pueden usar para tomar decisiones de envío basadas en las direcciones MAC destino de las tramas. A medida que aumenta la cantidad de VLAN que viajan a través del enlace troncal, las decisiones de envío se tornan más lentas y más difíciles de administrar. El proceso de decisión se torna más lento dado que las tablas de conmutación de mayor tamaño tardan más en procesarse. 215
  • 217.
    CCNA - CiscoCertified Network Associate MicroCisco - staky Los protocolos de enlace troncal se desarrollaron para administrar la transferencia de tramas de distintas VLAN en una sola línea física de forma eficaz. Los protocolos de enlace troncal establecen un acuerdo para la distribución de tramas a los puertos asociados en ambos entremos del enlace troncal. Los dos tipos de mecanismos de enlace troncal que existen son el filtrado de tramas y el etiquetado de tramas. La IEEE adoptó el etiquetado de tramas como el mecanismo estándar de enlace troncal. Figura 1 Figura 2 Figura 3 Los protocolos de enlace troncal que usan etiquetado de tramas logran un envío de tramas más veloz y facilitan la administración. El único enlace físico entre dos switches puede transportar tráfico para cualquier VLAN. Para poder lograr esto, se rotula cada trama que se envía en el enlace para identificar a qué VLAN pertenece. Existen 216
  • 218.
    CCNA - CiscoCertified Network Associate MicroCisco - staky distintos esquemas de etiquetado. Los dos esquemas de etiquetado más comunes para los segmentos Ethernet son ISL y 802.1Q: • ISL – Un protocolo propietario de Cisco • 802.1Q – Un estándar IEEE que es el punto central de esta sección En la sección siguiente se analiza el etiquetado de tramas. 9.1.4 VLANs y enlace troncal Se usan protocolos, o normas, específicos para implementar los enlaces troncales. El enlace troncal proporciona un método eficaz para distribuir la información del identificador de VLAN a otros switches. Figura 1 Los dos tipos de mecanismos de enlace troncal estándar que existen son el etiquetado de tramas y el filtrado de tramas. En esta sección se explica cómo se puede usar el etiquetado de tramas para ofrecer una solución más escalable para la implementación de las VLAN. El estándar IEEE 802.1Q establece el etiquetado de tramas como el método para implementar las VLAN. Figura 2 El etiquetado de trama de VLAN se ha desarrollado específicamente para las comunicaciones conmutadas. El etiquetado de trama coloca un identificador único en el encabezado de cada trama a medida que se envía por todo el backbone de la red. El identificador es comprendido y examinado por cada switch antes de enviar cualquier broadcast o transmisión a otros switches, routers o estaciones finales. Cuando la trama sale del backbone de la red, el switch elimina el identificador antes de que la trama se transmita a la estación final objetivo. El etiquetado de trama funciona a nivel de Capa 2 y requiere pocos recursos de red o gastos administrativos. Es importante entender que un enlace troncal no pertenece a una VLAN específica. Un enlace troncal es un conducto para las VLAN entre los switches y los routers. ISL es un protocolo que mantiene la información de VLAN a medida que el tráfico fluye entre los switches. Con ISL, la trama Ethernet se encapsula con un encabezado que contiene un identificador de VLAN. 217
  • 219.
    CCNA - CiscoCertified Network Associate MicroCisco - staky 9.1.5 Implementación del enlace troncal En esta sección se enseña a los estudiantes a crear y configurar un enlace troncal de VLAN en un switch basado en comandos de Cisco IOS. En primer lugar, configure el puerto primero como un enlace troncal y luego use los comandos que se muestran en la Figura para especificar el encapsulamiento del enlace troncal. Figura 1 9.2 VTP 9.2.1 Historia del VTP En esta sección se presenta el protocolo de enlace troncal de VLAN (VTP). El protocolo de enlace troncal de VLAN (VTP) fue creado por Cisco para resolver los problemas operativos en una red conmutada con VLAN. Es un protocolo propietario de Cisco. Piense en el ejemplo de un dominio con varios switches interconectados que admiten varias VLAN. Un dominio es una agrupación lógica de usuarios y recursos bajo el control de un servidor denominado Controlador de Dominio Primario (PDC). Para mantener la conectividad entre las VLAN, cada VLAN se debe configurar de forma manual en cada switch. A medida que la organización crece y se agregan switches adicionales a la red, cada nueva red debe configurarse manualmente con la información de VLAN. La asignación incorrecta de una sola VLAN puede causar dos problemas potenciales: • Conexión cruzada entre las VLAN debido a las incongruencias de la configuración de VLAN. • Los errores de configuración de VLAN entre entornos de medios mixtos como, por ejemplo, Ethernet e Interfaz de Datos Distribuida por Fibra (FDDI). Con VTP, la configuración de VLAN se mantiene unificada dentro de un dominio administrativo común. Además, VTP reduce la complejidad de la administración y el monitoreo de redes que tienen VLAN. Figura 1 En la sección siguiente se explica cómo funciona VTP. 218
  • 220.
    CCNA - CiscoCertified Network Associate MicroCisco - staky 9.2.2 Conceptos de VTP En esta sección se explica cómo se usa VTP en una red. El rol de VTP es mantener la configuración de VLAN de manera unificada en todo un dominio administrativo de red común. VTP es un protocolo de mensajería que usa tramas de enlace troncal de Capa 2 para agregar, borrar y cambiar el nombre de las VLAN en un solo dominio. VTP también admite cambios centralizados que se comunican a todos los demás switches de la red. Los mensajes de VTP se encapsulan en las tramas del protocolo de enlace Inter-Switch (ISL), propietario de Cisco, o IEEE 802.1Q y se envían a través de enlaces troncales a otros dispositivos. En el caso de las tramas IEEE 802.1Q, se usa un campo de 4 bytes para etiquetar la trama. Ambos formatos transportan el identificador de VLAN. Aunque los puertos de switch generalmente se asignan a una sola VLAN, los puertos de enlace troncal por defecto transportan tramas desde todas las VLAN. Figura 1 9.2.3 Operación del VTP En esta sección se explica cómo se transmiten los mensajes de VTP. Los estudiantes también aprenderán acerca de los tres modos de switch de VTP. Un dominio VTP se compone de uno o m s dispositivos interconectados que comparten el mismo nombre de dominio VTP. Un switch puede estar en un solo dominio VTP. Cuando se transmiten mensajes VTP a otros switches en la red, el mensaje VTP se encapsula en una trama de protocolo de enlace troncal como por ejemplo ISL o IEEE 802.1Q. La Figura muestra el encapsulamiento genérico para VTP dentro de una trama ISL. El encabezado VTP varía según el tipo de mensaje VTP, pero por lo general siempre se encuentran los mismos cuatro elementos en todos los mensajes VTP. Figura 1 219
  • 221.
    CCNA - CiscoCertified Network Associate MicroCisco - staky • Versión de protocolo VTP, ya sea la versión 1 ó 2: • Tipo de mensaje VTP: Indica uno de los cuatro tipos de mensajes • Longitud del nombre de dominio de administración: Indica el tamaño del nombre que aparece a continuación • Nombre de dominio de administración: Nombre que se configura para el dominio de administración Los switches VTP operan en uno de estos tres modos: • Servidor • Cliente • Transparente Los servidores VTP pueden crear, modificar y eliminar la VLAN y los parámetros de configuración de VLAN de todo un dominio. Los servidores VTP guardan la información de la configuración VLAN en la NVRAM del switch. Los servidores VTP envían mensajes VTP a través de todos los puertos de enlace troncal. Los clientes VTP no pueden crear, modificar ni eliminar la información de VLAN. Este modo es útil para los switches que carecen de memoria suficiente como para guardar grandes tablas de información de VLAN. El único rol de los clientes VTP es procesar los cambios de VLAN y enviar mensajes VTP desde todos los puertos troncales. Los switches en modo VTP transparente envían publicaciones VTP pero ignoran la información que contiene el mensaje. Un switch transparente no modifica su base de datos cuando se reciben actualizaciones o envían una actualización que indica que se ha producido un cambio en el estado de la VLAN. Salvo en el caso de envío de publicaciones VTP, VTP se desactiva en un switch transparente. Figura 2 Figura 3 220
  • 222.
    CCNA - CiscoCertified Network Associate MicroCisco - staky Las VLAN que se detectan dentro de las publicaciones sirven como notificación al switch que indica que es posible recibir tráfico con los ID de VLAN recientemente definidos. En la Figura , el Switch C transmite una entrada de base de datos VTP con adiciones o eliminaciones al Switch A y Switch B. La base de datos de configuración tiene un número de revisión que aumenta de a uno. Un número de revisión de configuración más alto indica que la información de VLAN que se recibe está más actualizada que la copia guardada. Siempre que un switch recibe una actualización cuyo número de revisión de configuración es más alto, el switch sobrescribe la información guardada con la nueva información enviada en la actualización VTP. El Switch F no procesa la actualización dado que se encuentra en un dominio distinto. Este proceso de sobreescritura significa que si la VLAN no existe en la nueva base de datos, se la elimina del switch. Además, VTP mantiene su propia NVRAM. El comando erase startup- configuration borra la configuración de la NVRAM pero no borra el número de revisión de la base de datos VTP. Para establecer el número de revisión de configuración nuevamente en cero, se debe reiniciar el switch. Por defecto, los dominios de administración se establecen en modo no seguro. Eso significa que los switches interactúan sin utilizar una contraseña. Para establecer automáticamente el dominio de administración en modo seguro, se debe agregar una contraseña. Para usar el modo seguro, se debe configurar la misma contraseña en cada uno de los switches del dominio de administración. En la sección siguiente se analiza la implementación de VTP. 9.2.4 Implementación de VTP En esta sección se describen los dos tipos de publicaciones VTP y los tres tipos de mensajes VTP. Con VTP, cada switch publica en sus puertos troncales su dominio de administración, número de revisión de configuración, las VLAN que conoce y determinados parámetros para cada VLAN conocida. Estas tramas de publicación se envían a una dirección multicast de modo que todos los dispositivos vecinos puedan recibir las tramas. Sin embargo, las tramas no se envían mediante los procedimientos de puenteo normales. Todos los dispositivos en el mismo dominio de administración reciben información acerca de cualquier nueva VLAN que se haya configurado en el dispositivo transmisor. Se debe crear y configurar una nueva VLAN en un dispositivo solamente en el dominio de administración. Todos los demás dispositivos en el mismo dominio de administración automáticamente reciben la información. Figura 1 Las publicaciones en las VLAN con valores por defecto preconfigurados de fábrica se basan en los tipos de medios. Los puertos de usuario no se deben configurar como enlaces troncales VTP. 221
  • 223.
    CCNA - CiscoCertified Network Associate MicroCisco - staky Cada publicación se inicia con un número de revisión de configuración 0. A medida que se producen cambios, el número de revisión de configuración aumenta de a uno, o n + 1. El número de revisión continúa aumentando hasta que llega a 2.147.483.648. Cuando llega a este punto, el contador se vuelve a colocar en cero. Existen dos clases de publicaciones VTP: • Peticiones de clientes que desean obtener información en el momento del arranque • Respuesta de los servidores Existen tres clases de mensajes VTP: • Peticiones de publicación • Publicaciones de resumen • Publicaciones de subconjunto Con las peticiones de publicación los clientes solicitan información de la VLAN y el servidor responde con publicaciones de resumen y de subconjunto. Por defecto, los switches Catalyst de servidor y de cliente emiten publicaciones de resumen cada cinco minutos. Los servidores informan a los switches vecinos lo que consideran como el número de revisión VTP actual. Si los nombres de dominio concuerdan, el servidor o el cliente comparan el número de revisión de configuración que recibieron. Si el switch recibe un número de revisión más alto que el número de revisión actual en ese switch, emite una petición de publicación para obtener nueva información de VLAN. Figura 2 Figura 3 Las publicaciones de subconjunto contienen información detallada sobre las VLAN, como por ejemplo el tipo de versión VTP, el nombre de dominio y los campos relacionados así como el número de revisión de configuración. Determinadas acciones pueden desencadenar publicaciones de subconjunto: • Creación o eliminación de VLAN 222
  • 224.
    CCNA - CiscoCertified Network Associate MicroCisco - staky • Suspensión o activación de VLAN • Cambio de nombre de VLAN • Cambio de unidad máxima de transmisión (MTU) de VLAN Las publicaciones pueden contener parte de o toda la información que se detalla a continuación: • Nombre de dominio de administración: :Las publicaciones que tienen nombres distintos se ignoran. • Número de revisión de configuración: Un número más alto indica que es una configuración más reciente. • Message Digest 5 (MD5): MD5 es la clave que se envía con el VTP cuando se ha asignado una contraseña. Si la clave no concuerda, se ignora la actualización. • Identidad del dispositivo que realiza la actualización: La identidad del dispositivo que realiza la actualización es la identidad del switch que envía la publicación de resumen de VTP. En la sección siguiente se analiza la configuración de VTP. 9.2.5 Configuración de VTP En esta sección se enseña a los estudiantes cómo configurar VTP. Figura 1 Se deben planear los pasos específicos antes de configurar VTP y las VLAN en la red: 1. Determinar el número de versión del VTP que se utilizará. 2. Decidir si este switch será miembro de un dominio de administración que ya existe o si se deberá crear un nuevo dominio. Si un dominio de administración ya existe, determinar el nombre y la contraseña del dominio. 3. Elegir un modo VTP para el switch. Hay dos versiones diferentes de VTP disponibles, Versión 1 y Versión 2. Ninguna de las dos versiones son interoperables. Si un switch se configura en un dominio para VTP Versión 2, todos los switches del dominio de administración deberán configurarse para VTP Versión 2. VTP Versión 1 es la versión por defecto. Se puede implementar VTP versión 2 si las funciones requeridas no se encuentran en la versión 1. La función más común que se necesita es el soporte VLAN de Token Ring. Para configurar la versión VTP en un switch basado en comandos de Cisco IOS, introduzca primero el modo de la base de datos VLAN. Figura 2 223
  • 225.
    CCNA - CiscoCertified Network Associate MicroCisco - staky Se puede utilizar el siguiente comando para introducir el modo de la base de datos VLAN y configurar el número de versión del VTP. Switch#vlan database Switch(vlan)#vtp v2-mode Si el switch es el primer switch en la red, deberá crearse el dominio de administración. Si se ha asegurado el dominio de administración, configure una contraseña para el dominio. Figura 3 Se puede utilizar el siguiente comando para crear un dominio de administración. Switch(vlan)#vtp domain cisco El nombre del dominio puede contener de 1 a 32 caracteres. La contraseña debe contener de 8 a 64 caracteres. Para agregar un cliente VTP a un dominio VTP que ya existe, verifique que su número de revisión de configuración VTP sea inferior al número de revisión de configuración de los demás switches en el dominio VTP. Utilice el comando show vtp status. Los switches en un dominio VTP siempre usan la configuración de VLAN del switch con el número de revisión de configuración VTP más alto. Si se agrega un switch con un número de revisión más alto que el que figura actualmente en el dominio VTP, éste puede borrar toda la información de VLAN del servidor VTP y del dominio VTP. Figura 4 Elija uno de los tres modos VTP disponibles para el switch. Si éste es el primer switch en el dominio de administración y si es posible que se agreguen switches adicionales, coloque el modo en servidor. Los switches adicionales podrán obtener la información de VLAN de este switch. Deberá haber al menos un servidor. Las VLAN se pueden crear, eliminar y renombrar a voluntad sin que el switch propague los cambios a otros switches. Las VLAN pueden superponerse si varias personas configuran dispositivos dentro de una red. Por ejemplo, se puede usar el mismo ID de VLAN para las VLAN con propósitos diferentes. 224
  • 226.
    CCNA - CiscoCertified Network Associate MicroCisco - staky Figura 5 Figura 6 Figura 7 Se puede utilizar el siguiente comando para establecer el modo correcto del switch: 225
  • 227.
    CCNA - CiscoCertified Network Associate MicroCisco - staky Switch(vlan)#vtp {client | server | transparent} La Figura muestra el resultado del comando show vtp status. Este comando se utiliza para verificar los parámetros de configuración de VTP en un switch basado en comandos Cisco IOS. La Figura muestra un ejemplo del comando show vtp counters. Este comando se utiliza para mostrar estadísticas sobre las publicaciones enviadas y recibidas a través del switch. Las Actividades de Laboratorio permitirán a los estudiantes practicar las configuraciones de cliente y servidor VTP. Con esta sección se concluye la lección. En la lección siguiente se analiza el enrutamiento entre VLANs. En la primera sección se describen las VLAN. 9.3 Descripción general del enrutamiento entre VLAN 9.3.1 Aspectos básicos de las VLAN En esta sección se repasa el concepto de VLAN y de qué manera se utiliza. Una VLAN es una agrupación lógica de dispositivos o usuarios que se pueden agrupar por función, departamento o aplicación, sin importar su ubicación física. Figura 1 Las VLAN se configuran en el switch a través del software. Debido a la cantidad de implementaciones de VLAN que compiten entre sí es posible que deba requerirse el uso de un software propietario por parte del fabricante del switch. La agrupación de puertos y usuarios en comunidades de interés, conocidos como organizaciones VLAN, puede obtenerse mediante el uso de un solo switch o una conexión más potente entre los switches ya conectados dentro de la empresa. Al agrupar puertos y usuarios en varios switches, las VLAN pueden abarcar infraestructuras contenidas en un solo edificio o en edificios interconectados. Las VLAN ayudan a utilizar con efectividad el ancho de banda dado que comparten el mismo dominio de broadcast o la misma red de Capa 3. Las VLAN optimizan la acumulación y uso del ancho de banda. Las VLAN se disputan el mismo ancho de banda aunque los requisitos del ancho de banda pueden variar considerablemente según el grupo de trabajo o el departamento. A continuación, presentamos algunos de los temas de configuración de las VLAN: • Un switch crea un dominio de broadcast • Las VLAN ayudan a administrar los dominios de broadcast • Las VLAN se pueden definir en grupos de puerto, usuarios o protocolos • Los switches LAN y el software de administración de red suministran un mecanismo para crear las VLAN 226
  • 228.
    CCNA - CiscoCertified Network Associate MicroCisco - staky Las VLAN ayudan a controlar el tamaño de los dominios de broadcast y a ubicar el tráfico. Las VLAN se asocian con redes individuales. Por lo tanto, los dispositivos de red en las distintas VLAN no se pueden comunicar directamente entre sí sin la intervención de un dispositivo de enrutamiento de Capa 3. Figura 2 Figura 3 Cuando un nodo en una VLAN necesita comunicarse con un nodo de otra VLAN, se necesita un router para enrutar el tráfico entre las distintas VLAN. Sin este dispositivo de enrutamiento, el tráfico entre las VLAN no puede efectuarse. En la sección siguiente se presenta el enrutamiento entre VLAN. 9.3.2 Introducción al enrutamiento entre VLAN En esta sección se explica de qué manera los routers operan ente las distintas VLAN. Cuando el host en un dominio de broadcast desea comunicarse con un host en otro dominio de broadcast, debe utilizarse un router. 227
  • 229.
    CCNA - CiscoCertified Network Associate MicroCisco - staky El puerto 1 en un switch forma parte de la VLAN 1 y el puerto 2 forma parte de la VLAN 200. Si todos los puertos de switch formaran parte de la VLAN 1, es posible que los hosts conectados a estos puertos puedan comunicar entre sí. Sin embargo, en este caso, los puertos forman parte de distintas VLAN, la VLAN 1 y la VLAN 200. Se debe utilizar un router si los hosts de las distintas VLAN necesitan comunicarse entre sí. Figura 1 Figura 2 La ventajas más importante del enrutamiento es su probado historial de facilitar la administración de redes, especialmente de grandes redes. Aunque la Internet sirva de ejemplo obvio, este punto es válido para cualquier tipo de red, como por ejemplo un backbone de campus de gran tamaño. Dado que los routers evitan la propagación de broadcast y utilizan algoritmos de envío más inteligentes que los puentes y los switches, los routers ofrecen un uso más eficiente del ancho de banda. Esto da como resultado simultáneamente una selección de ruta flexible y óptima. Por ejemplo, es muy fácil implementar el equilibrio de carga a través de varias rutas en la mayoría de las redes cuando se realiza el proceso de enrutamiento. Por otra parte, el equilibrio de carga de la Capa 2 puede resultar muy difícil de diseñar, implementar y mantener. Si una VLAN abarca varios dispositivos se utiliza un enlace troncal para interconectar los dispositivos. El enlace troncal transporta el tráfico para varias VLAN. Por ejemplo, un enlace troncal puede conectar un switch a otro switch, un switch a un router entre VLAN o un switch a un servidor instalando una NIC especial que admite enlace troncal. 228
  • 230.
    CCNA - CiscoCertified Network Associate MicroCisco - staky Recuerde que cuando un host en una VLAN desea comunicarse con un host de otra VLAN, se debe utilizar un router. Figura 3 En la sección siguente se analizan las conexiones lógicas y físicas. 9.3.3 Problemas y soluciones entre VLAN En esta sección se describen algunos problemas de conectividad lógica y física que se producen entre distintas VLAN. Cuando las VLAN se conectan entre sí, surgen algunos problemas técnicos. Dos de los problemas más comunes que pueden surgir en un entorno de varias VLAN son los siguientes: • La necesidad de que los dispositivos de usuario final alcancen hosts no locales • Las necesidad de que los hosts en distintas VLAN se comuniquen entre sí Cuando un router necesita realizar una conexión a un host remoto, verifica su tabla de enrutamiento para determinar si existe alguna ruta conocida. Si el host remoto entra en una subred que sabe cómo llegar al destino, el sistema verifica si puede conectarse a través de esta interfaz. Si todas las rutas conocidas fallan, el sistema tiene una última opción, la ruta por defecto. Esta ruta es un tipo especial de ruta gateway y por lo general es la única que está presente en el sistema. En un router, un asterisco (*) permite indicar una ruta por defecto en el resultado del comando show ip route. Para los hosts en una red de área local, este gateway se establece en cualquier máquina que tiene conexión directa con el mundo exterior y corresponde al Gateway por defecto que aparece en las configuraciones TCP/IP de la estación de trabajo. Si la ruta por defecto se configura para un router que está funcionando como gateway para la Internet pública, entonces la ruta por defecto apuntará a la máquina de gateway en un sitio de proveedor de servicios Internet (ISP). Las rutas por defecto se implementan usando el comando ip route. Router(Config)#ip route 0.0.0.0 0.0.0.0 192.168.1.1 En este ejemplo, 192.168.1.1 es el gateway. La conectividad entre VLAN se puede lograr a través de una conectividad lógica o física. La conectividad lógica involucra una conexión única, o un enlace troncal, desde el switch hasta el router. Ese enlace troncal puede admitir varias VLAN. Esta topología se denomina "router en un palo" porque existe una sola conexión al router. Sin embargo, existen varias conexiones lógicas entre el router y el switch. La conectividad física implica una conexión física separada para cada VLAN. Esto significa una interfaz física separada para cada VLAN. 229
  • 231.
    CCNA - CiscoCertified Network Associate MicroCisco - staky Figura 1 Figura 2 Los primeros diseños de VLAN se basaban en routers externos conectados a switches que admitían VLAN. En este enfoque, los routers tradicionales se conectan a una red conmutada a través de uno o más enlaces. Los diseños de "router en un palo" emplean un enlace troncal único que conecta el router al resto de la red campus. El tráfico entreVLANs debe atravesar el backbone de Capa 2 para alcanzar el router desde donde podrá desplazarse entre las VLAN. El tráfico viaja entonces de vuelta hacia la estación final deseada utilizando el método de envío de Capa 2 normal. Este flujo de ida y vuelta es característico de los diseños de "router en un palo". En la sección siguiente se analizan las interfaces físicas y lógicas. 9.3.4 Interfaces físicas y lógicas En esta sección se explica de qué manera las interfaces físicas y lógicas se agregan a un diseño de red. En una situación tradicional, una red con cuatro VLAN requeriría cuatro conexiones físicas entre el switch y el router externo. A medida que las tecnologías como por ejemplo el Enlace inter-switch (ISL) se vuelven más comunes, los diseñadores de red empiezan a utilizar enlaces troncales para conectar los routers a los switches. A 230
  • 232.
    CCNA - CiscoCertified Network Associate MicroCisco - staky pesar de que se puede utilizar cualquier tecnología de enlace troncal como por ejemplo ISL, 802.1Q, 802.10 o la emulación LAN (LANE), los enfoques basados en Ethernet como por ejemplo ISL y 802.1Q son más comunes. Figura 1 Figura 2 El protocolo propietario de Cisco ISL así como el estándar 802.1q de varios vendedores IEEE, se utilizan para efectuar el enlace troncal de las VLAN en los enlaces Fast Ethernet. Figura 3 La línea sólida en el ejemplo se refiere a un enlace físico único entre el switch Catalyst y el router. Se trata de la interfaz física que conecta el router al switch. A medida que aumenta la cantidad de VLAN en una red, el enfoque físico de tener una interfaz de router por VLAN se vuelve rápidamente inescalable. Las redes con muchas VLAN deben utilizar el enlace troncal de VLAN para asignar varias VLAN a una interfaz de router única. Las líneas punteadas en el ejemplo se refieren a los distintos enlaces lógicos que se ejecutan a través de este enlace físico utilizando subinterfaces. El router puede admitir varias interfaces lógicas en enlaces físicos individuales. Por ejemplo, la interfaz de Fast Ethernet FastEthernet 0/0 puede admitir tres interfaces virtuales numeradas como FastEthernet 1/0.1, 1/0.2 y 1/0.3. La ventaja principal del uso del enlace troncal es una reducción en la cantidad de puertos de router y switch que se utiliza. Esto no sólo permite un ahorro de dinero sino también reduce la complejidad de la 231
  • 233.
    CCNA - CiscoCertified Network Associate MicroCisco - staky configuración. Como consecuencia, el enfoque de router conectado a un enlace troncal puede ampliarse hasta un número mucho más alto de VLAN que el diseño de "un enlace por VLAN". En la sección siguiente se describen las subinterfaces. 9.3.5 División de interfaces físicas en subinterfaces En esta sección se presentan las subinterfaces. Una subinterfaz es una interfaz lógica dentro de una interfaz física, como por ejemplo la interfaz Fast Ethernet en un router. Pueden existir varias subinterfaces en una sola interfaz física. Figura 1 Cada subinterfaz admite una VLAN y se le asigna una dirección IP. Para que varios dispositivos en una misma VLAN se puedan comunicar, las direcciones IP de todas las subinterfaces en malla deben encontrarse en la misma red o subred. Por ejemplo, si la subinterfaz FastEthernet 0/0.1 tiene una dirección IP de 192.168.1.1 entonces 192.168.1.2, 192.168.1.3 y 192.1.1.4 son las direcciones IP de dispositivos conectados a la subinterfaz FastEthernet 0/0.1. Figura 2 Para poder establecer una ruta entre las distintas VLAN con subinterfaces, se debe crear una subinterfaz para cada VLAN. 232
  • 234.
    CCNA - CiscoCertified Network Associate MicroCisco - staky Figura 3 La siguiente sección tratará los comandos que se utilizan para crear una subinterfaz, aplicar un protocolo de enlace troncal y una dirección IP. 9.3.6 Configuración de un enrutamiento entre distintas VLAN En esta sección se muestran los comandos que se utilizan para configurar el enrutamiento entre VLAN entre un router y un switch. Antes de implementar cualquiera de estos comandos, debe verificarse cada router y switch para comprobar qué encapsulamientos de VLAN admiten. Los switches Catalyst 2950 han admitido el enlace troncal 802.1q desde que se lanzó al mercado la versión 12.0(5.2)WC(1) de Cisco IOS, pero no admiten el enlace troncal Inter-Switch (ISL). Para que el enrutamiento entre VLAN funcione correctamente, todos los routers y switches involucrados deben admitir el mismo encapsulamiento. Figura 1 En un router, una interfaz se puede dividir lógicamente en varias subinterfaces virtuales. Las subinterfaces ofrecen una solución flexible para el enrutamiento de varias corrientes de datos a través de una interfaz física única. Para definir las subinterfaces en una interfaz física, realice las siguientes tareas: • Identifique la interfaz. • Defina el encapsulamiento de la VLAN. • Asigne una dirección IP a la interfaz. Para identificar la interfaz utilice el comando interface en el modo de configuración global. Router(config)#interface fastethernet port-number. subinterface-number 233
  • 235.
    CCNA - CiscoCertified Network Associate MicroCisco - staky port-number identifica la interfaz física y subinterface-number identifica la interfaz virtual. Figura 2 El router debe poder comunicarse con el switch utilizando un protocolo de enlace troncal estandarizado. Esto significa que ambos dispositivos conectados entre sí deben comprenderse. En el ejemplo, se utiliza 802.1Q. Para definir el encapsulamiento de la VLAN, introduzca el comando encapsulation en el modo de configuración de interfaz. Router(config-if)#encapsulation dot1q vlan-number vlan-number identifica la VLAN para la cual la subinterfaz transportará el tráfico. Se agrega un ID de VLAN a la trama sólo cuando la trama está destinada a una red no local. Cada paquete de VLAN transporta el ID de VLAN dentro del encabezado del paquete. Para asignar una dirección IP a la interfaz, introduzca el siguiente comando en el modo de configuración de interfaz. Router(config-if)#ip address ip-address subnet-mask ip-address y subnet-mask son las direcciones y la máscara de red de 32 bits de la interfaz específica. Figura 3 En el ejemplo, el router tiene tres subinterfaces configuradas en la interfaz Fast Ethernet 0/0. Estas tres subinterfaces se identifican como 0/0.1, 0/0.2 y 0/0.3. Todas las interfaces se encapsulan para 802.1q. La interfaz 0/0.1 enruta paquetes para la VLAN 1, mientras que la interfaz 0/0.2 enruta paquetes para la VLAN 20 y la interfaz 0/0.3 enruta paquetes para la VLAN 30. 234
  • 236.
    CCNA - CiscoCertified Network Associate MicroCisco - staky En las Actividades de Laboratorio, los estudiantes aprenderán a configurar el enrutamiento entre VLAN entre un router y un switch. Con esta sección se concluye la lección. En la sección siguiente se resumen los puntos principales de este módulo. Resumen En esta sección se resumen los temas analizados en este módulo. Un enlace troncal es una conexión física y lógica entre dos switches a través de la cual viaja el tráfico de red. El concepto de enlace troncal se remonta a los orígenes de las tecnologías de radio y telefonía. En el contexto de un entorno de conmutación de VLAN, un enlace troncal es un enlace punto a punto que admite varias VLAN. El propósito del enlace troncal es conservar puertos al crear un enlace entre dos dispositivos implementando distintas VLAN. El enlace troncal agrupará varios enlaces virtuales de un enlace físico permitiendo que el tráfico de varias VLAN viaje a través de un sólo cable entre los distintos switches. Las tablas de conmutación en ambos extremos del enlace troncal se pueden utilizar para tomar decisiones de envío de puerto basadas en direcciones MAC de destino de trama. Este proceso se desacelera a medida que aumenta la cantidad de VLAN que viajan a través del enlace troncal. Para administrar con efectividad la transferencia de tramas desde distintas VLAN se desarrolló el envío a través de protocolos de enlace troncal de línea física única. Los protocolos de enlace troncal establecen un acuerdo para la distribución de tramas a los puertos asociados en ambos entremos del enlace troncal. Existen dos tipos de mecanismos de enlace troncal, el filtrado de tramas y el etiquetado de tramas. Los protocolos de enlace troncal que utilizan un mecanismo de etiquetado de tramas asignan un identificador a las tramas. Esto permite una mejor administración y una entrega más rápida. La identificación de trama funciona a nivel de Capa 2 y requiere escaso procesamiento o encabezado administrativo. ISL, el protocolo de enlace entre switch propietario de Cisco y 802-1Q, el estándar de IEEE son los esquemas de etiquetado más comunes de los segmentos Ethernet. Antes de implementar el enlace troncal, determine qué encapsulamiento puede admitir el puerto utilizando el comando show port capabilities. Para verificar que el enlace troncal se haya configurado utilice el comando show trunk [mod_num/port_num] del modo privilegiado en el switch. El protocolo de enlace troncal de VLAN (VTP) se creó para resolver problemas operacionales en una red conmutada con VLAN. Los dos problemas más comunes incluyen VLAN interconectadas provocadas por incoherencias de configuración y mala configuración en entornos de medios mixtos. Con VTP, la configuración de VLAN se mantiene unificada dentro de un dominio administrativo común. Un dominio VTP se compone de uno o más dispositivos interconectados que comparten el mismo nombre de dominio VTP. Un switch puede estar en un solo dominio VTP. Cuando se transmiten mensajes VTP a otros switches en la red, el mensaje VTP se encapsula en una trama de protocolo de enlace troncal como por ejemplo ISL o IEEE 802.1Q. Los switches VTP operan en uno de tres modos. Estos incluyen el servidor que puede crear, modificar y eliminar VLAN así como los parámetros de configuración de una VLAN para todo el dominio, cliente que procesa los cambios de la VLAN y envía mensajes VTP por afuera de todos los puertos de enlace troncal y transparente, que envía publicaciones VTP pero que ignora la información que contiene el mensaje. Con VTP, cada switch publica en los puertos de sus enlaces troncales, su dominio de administración, el número de revisión de configuración, las VLAN que conoce y algunos parámetros para cada VLAN conocida. Estos son dos tipos de publicaciones VTP; peticiones de clientes y respuestas de servidor. Generan tres tipos de mensajes VTP incluyendo una petición de publicación, publicación de resumen y una publicación de subconjunto. Con las peticiones de publicación los clientes solicitan información de la VLAN y el servidor responde con publicaciones de resumen y de subconjunto. Por defecto, los switches Catalyst de servidor y de cliente emiten publicaciones de resumen cada cinco minutos. Los servidores informan a los switches vecinos lo que consideran como el número de revisión VTP actual. Ese número se compara y si existen diferencias, se solicita nueva información sobre la VLAN. Las publicaciones de subconjunto contienen 235
  • 237.
    CCNA - CiscoCertified Network Associate MicroCisco - staky información detallada sobre las VLAN, como por ejemplo el tipo de versión VTP, el nombre de dominio y los campos relacionados así como el número de revisión de configuración. Antes de configurar VTP y una VLAN en una red, determine el número de versión de VTP, en caso de que deba crearse un nuevo dominio y el modo VTP. Deberá haber al menos un servidor. Para establecer el modo correcto del switch basado en comandos Cisco IOS, utilice el comando Switch(vlan)#vtp {client | server | transparent}. Utilice el comando show vtp status para verificar que el número de revisión de configuración VTP sea inferior al número de revisión de configuración de los demás switches en el dominio VTP antes de agregar un cliente. Cuando el host en un dominio de broadcast desea comunicarse con un host en otro dominio de broadcast, debe utilizarse un router. En un router, una interfaz se puede dividir lógicamente en varias subinterfaces virtuales. Las subinterfaces ofrecen una solución flexible para el enrutamiento de varias corrientes de datos a través de una interfaz física única. 236
  • 238.
    CCNA - CiscoCertified Network Associate MicroCisco - staky 237
  • 239.
    CCNA - CiscoCertified Network Associate MicroCisco - staky 238
  • 240.
    CCNA - CiscoCertified Network Associate MicroCisco - staky Módulo 1: Escalabilidad de direcciones IP Descripción general El rápido crecimiento de la Internet ha dejado atónitos a la mayoría de los observadores. Una de las razones por las que la Internet ha crecido tan rápidamente es debido a la flexibilidad del diseño original. Sin el desarrollo de nuevas tecnologías de asignación de direcciones IP, el rápido crecimiento de Internet habría agotado la cantidad actual de direcciones IP. Para poder compensar esta falta de direcciones IP, se buscaron diferentes soluciones. Una solución ampliamente implementada, es la Traducción de direcciones de red (NAT). NAT es un mecanismo para conservar direcciones IP registradas en las grandes redes y simplificar las tareas de administración de direccionamiento IP. Mientas se enruta un paquete a través de un dispositivo de red, por lo general un firewall o router fronterizo, la dirección IP fuente se traduce de una dirección de red interna privada a una dirección IP pública enrutable. Esto permite que se transporte el paquete a través de redes externas públicas como la Internet. La dirección pública de la respuesta se traduce de nuevo a la dirección interna privada para su entrega dentro de la red interna. Una variación de NAT, conocida como Traducción de direcciones de puerto (PAT), permite la traducción de muchas direcciones privadas internas con una sola dirección pública externa. Los routers, servidores y otros dispositivos fundamentales de la red por lo general requieren de una configuración IP estática, la cual se introduce de forma manual. Sin embargo, los clientes de escritorio no necesitan una dirección específica, sino una que pertenezca a un rango de direcciones. Este rango se encuentra por lo general dentro de una subred IP. A una estación de trabajo dentro de una red específica se le puede asignar cualquier dirección dentro de un rango, mientras que otros valores son estáticos, incluyendo la máscara de subred, el gateway por defecto y el servidor DNS. El protocolo de configuración dinámica de host (DHCP) se diseñó para asignar las direcciones IP y toda información de configuración de red importante de forma dinámica. Como los clientes de escritorio por lo general conforman la mayoría de los nodos de red, el DHCP es una herramienta muy útil que ahorra tiempo a los administradores de red. Los estudiantes que completan este módulo deberán poder hacer lo siguiente: • Identificar las direcciones IP privadas tal como se describen en RFC 1918 • Explicar las características de NAT y PAT • Explicar los beneficios de NAT • Explicar cómo se configuran NAT y PAT, incluyendo la traducción estática y dinámica y la sobrecarga • Identificar los comandos utilizados en la verificación de la configuración de NAT y PAT • Enumerar los pasos mediante los cuales se diagnostican las fallas en la configuración NAT y PAT • Explicar las ventajas y desventajas de NAT • Describir las características del DHCP • Explicar las diferencias entre BOOTP y DHCP • Explicar el proceso de configuración del cliente DHCP • Configurar un servidor DHCP • Verificar la operación de DHCP • Diagnosticar las fallas en una configuración DHCP • Explicar las peticiones de relay DHCP 1.1 Escalabilidad de redes con NAT y PAT 1.1.1 Direccionamiento privado RFC 1918 aparta los tres siguientes bloques de direcciones IP privadas: • Una dirección Clase A • Dieciséis direcciones Clase B • 256 direcciones Clase C Estas direcciones son sólo para el uso particular de la red interna. Los paquetes que contienen a estas direcciones no se enrutan a la Internet. 239
  • 241.
    CCNA - CiscoCertified Network Associate MicroCisco - staky Figura 1 Es necesario registrar las direcciones de Internet públicas con una autoridad de Internet como por ejemplo, el Registro americano de números de Internet (ARIN) o la Réseaux IP Européennes (RIPE), el Registro regional de Internet responsable de Europa y África del Norte. Estas direcciones de Internet públicas pueden alquilarse a una ISP también. Las direcciones IP privadas quedan reservadas y cualquiera las puede utilizar. Eso quiere decir que dos redes, o dos millones de redes, pueden utilizar la misma dirección privada. Un router nunca debe enrutar las direcciones RFC 1918 fuera de una red interna. Los ISP por lo general configuran los routers fronterizos para impedir que el tráfico direccionado de forma privada se envíe al exterior. NAT ofrece grandes beneficios a empresas individuales y a la Internet. Antes del desarrollo de NAT, un host con dirección privada no podía acceder a la Internet. Con NAT, las empresas individuales pueden direccionar algunos o todos sus hosts con direcciones privadas y utilizar NAT para brindar acceso a la Internet. 1.1.2 Introducción al NAT y PAT NAT está diseñada para conservar las direcciones IP y permitir que las redes utilicen direcciones IP privadas en las redes internas. Estas direcciones privadas e internas se convierten en direcciones públicas enrutables. Esto se logra mediante el uso de dispositivos de internetwork que ejecutan un software NAT especializado, el cual puede aumentar la privacidad de la red al esconder las direcciones IP internas. Un dispositivo que ejecuta NAT generalmente opera en la frontera de una red stub. Una red stub es una red que posee una sola conexión a su red vecina. Cuando un host dentro de una red stub desea hacer una transmisión a un host en el exterior, envía el paquete al router del gateway fronterizo. El router del gateway fronterizo realiza el proceso de NAT, traduciendo la dirección privada interna de un host a una dirección pública, enrutable y externa. En la terminología de NAT, la red interna es el conjunto de redes que están sujetos a traducción. La red externa se refiere a todas las otras direcciones. Figura 1 Cisco define los siguientes términos NAT: • Dirección local interna: la dirección IP asignada al host en la red interna. En general, la dirección no es una dirección IP asignada por el Centro de Información de la Red de Internet (InterNIC) o el proveedor de servicios. Es probable que esta dirección sea una dirección privada de RFC 1918. • Dirección global interna: una dirección IP legítima asignada por InterNIC o un proveedor de servicios que representa una o más direcciones IP locales internas al mundo exterior. • Dirección local externa: la dirección IP de un host externo, como la conocen los hosts en la red interna. • Dirección global externa: la dirección IP asignada a un host en la red externa. El dueño del host asigna esta dirección. 240
  • 242.
    CCNA - CiscoCertified Network Associate MicroCisco - staky Figura 2 1.1.3 Características principales de NAT y PAT Las traducciones NAT se pueden usar para una variedad de propósitos y pueden asignarse de manera dinámica o estática. NAT estática está diseñada para permitir que cada dirección local se mapee a su correspondiente dirección global. Esto resulta particularmente útil para los hosts que deban tener una dirección constante que esté accesible desde la Internet. Estos hosts internos pueden ser servidores de empresas o dispositivos de networking. NAT dinámica está diseñada para mapear una dirección IP privada a una dirección pública. Cualquier dirección IP de un conjunto de direcciones IP públicas se asigna a un host de red. La sobrecarga, o Traducción de direcciones de puerto (PAT), mapea varias direcciones IP privadas a una sola dirección IP pública. Se pueden mapear varias direcciones a una sola dirección porque cada dirección privada se diferencia por el número de puerto. PAT utiliza números únicos de puerto origen en la dirección IP global interna para distinguir entre las traducciones. El número de puerto se codifica en 16 bits. En teoría, el número total de direcciones internas que se pueden traducir a una dirección externa podría ser hasta 65,536 por dirección IP . En realidad, el número de puertos que se pueden asignar a una sola dirección IP es aproximadamente 4000. PAT intenta preservar el puerto origen original. Si el puerto origen está en uso, PAT asigna el primer número de puerto disponible comenzando desde el principio del grupo de puertos correspondiente 0-511, 512-1023, o 1024-65535. Cuando no hay más puertos disponibles y hay más de una dirección IP externa configurada, PAT utiliza la próxima dirección IP para tratar de asignar nuevamente el puerto origen original. Este proceso continúa hasta que no haya puertos ni direcciones IP externas disponibles. 241
  • 243.
    CCNA - CiscoCertified Network Associate MicroCisco - staky Figura 1 Figura 2 NAT ofrece las siguientes ventajas: • Elimina la reasignación de una nueva dirección IP a cada host cuando se cambia a un nuevo ISP. NAT elimina la necesidad de re-direccionar todos los hosts que requieran acceso externo, ahorrando tiempo y dinero. • Conserva las direcciones mediante la multiplexión a nivel de puerto de la aplicación. Con PAT, los hosts internos pueden compartir una sola dirección IP pública para toda comunicación externa. En este tipo de configuración, se requieren muy pocas direcciones externas para admitir muchos hosts internos, y de este modo se conservan las direcciones IP • Protege la seguridad de la red. Debido a que las redes privadas no publican sus direcciones o topología interna, ellas son razonablemente seguras cuando se las utiliza en conjunto con NAT para tener un acceso externo controlado. 1.1.4 Configuración de NAT y PAT Traducción estática Para configurar la traducción estática de direcciones internas origen, realice las operaciones descriptas en las Figuras y . 242
  • 244.
    CCNA - CiscoCertified Network Associate MicroCisco - staky Figura 1 Figura 2 Figura 3 La Figura muestra el uso de la traducción NAT estática. El router traduce los paquetes provenientes del host 10.1.1.2 a la dirección origen de 192.168.1.2. 243
  • 245.
    CCNA - CiscoCertified Network Associate MicroCisco - staky Traducción dinámica Para configurar la traducción dinámica de direcciones internas origen, realice las operaciones descriptas en la Figura . La lista de acceso debe permitir sólo aquellas direcciones que se deben traducir. Recuerde que existe un "denegar todo" implícito al final de una lista de acceso. Una lista de acceso que es demasiado permisiva puede desencadenar resultados impredecibles. Cisco no recomienda configurar listas de acceso con el comando permit any si los comandos NAT se refieren a esas listas. El uso de permit any puede hacer que NAT consuma demasiados recursos de los routers, lo que puede provocar problemas en la red. Figura 4 La figura traduce todas las direcciones origen que pasan la lista de acceso 1, que tienen direcciones origen de 10.1.0.0/24, a una dirección del conjunto llamado nat-pool1. El conjunto contiene direcciones desde 179.9.8.80/24 a 179.9.8.95/24. 244
  • 246.
    CCNA - CiscoCertified Network Associate MicroCisco - staky Figura 5 Figura 6 245
  • 247.
    CCNA - CiscoCertified Network Associate MicroCisco - staky NOTA: NAT no traduce el host 10.1.1.2, ya que la lista de acceso no permite que se traduzca. Sobrecarga La sobrecarga se puede configurar de dos formas según la asignación de las direcciones IP públicas. Una ISP puede asignar sólo una dirección IP pública a una red, y ésta por lo general se asigna a la interfaz externa que se conecta al ISP. La Figura muestra cómo se configura la sobrecarga en esta situación. Otra forma de configurar la sobrecarga es si el ISP ha asignado una o más direcciones IP públicas para uso en un conjunto NAT. Este conjunto puede sobrecargarse como se observa en la configuración de la Figura . Figura 7 La Figura muestra un ejemplo de configuración de PAT. Figura 8 1.1.5 Verificación de la configuración PAT. Una vez se ha configurado NAT, se puede utilizar los comandos clear y show para verificar que esté operando correctamente. Por defecto, las traducciones de direcciones dinámicas se borran de la tabla de traducción de NAT después de pasar cierto límite de tiempo de inactividad. Si el puerto de traducción no está configurado, las entradas de traducción se borran después de 24 horas, a menos que los temporizadores se reconfiguren mediante el comando ip nat translation timeouttimeout_seconds en el modo de configuración global. Se pueden borrar las entradas antes de que se venza el tiempo de espera utilizando uno de los comandos de la Figura . 246
  • 248.
    CCNA - CiscoCertified Network Associate MicroCisco - staky Figura 1 La información de traducción se puede visualizar, llevando a cabo una de las operaciones descriptas en el modo EXEC . Figura 2 Otra alternativa, es utilizar el comando show run y buscar los comandos de NAT, de lista de acceso, de interfaz, o de conjunto con los valores requeridos. 1.1.6 Diagnóstico de fallas en la configuración de NAT y PAT Cuando existen problemas de conectividad IP en un entorno NAT, muchas veces resulta difícil determinar la causa del problema. Con frecuencia se culpa a NAT equivocadamente, cuando en realidad hay un problema subyacente. Al intentar determinar la causa del problema de conectividad IP, es útil excluir NAT. Siga los pasos que aparecen a continuación para determinar si NAT está funcionando correctamente: 247
  • 249.
    CCNA - CiscoCertified Network Associate MicroCisco - staky 1. Basándose en la configuración, defina con claridad lo que NAT debe lograr. 2. Verifique que haya traducciones correctas en la tabla de traducción. 3. Verifique por medio de los comandos show y debug que la traducción se está realizando. 4. Revise detalladamente lo que le está pasando al paquete y verifique que los routers tengan la información de enrutamiento correcta para enviar el paquete. Utilice el comando debug ip nat para verificar la operación de NAT visualizando la información acerca de cada paquete que el router traduce. El comando debug ip nat detailed genera una descripción de cada paquete considerado para su traducción. Este comando también muestra información sobre ciertos errores o condiciones de excepción, como la imposibilidad de asignar una dirección global. La Figura muestra un ejemplo de salida de debug ip nat. En este ejemplo, las primeras dos líneas de la salida de depuración muestran que se produjeron una petición y una respuesta de Sistema de denominación de dominio (DNS). Las líneas restantes muestran la salida de depuración de una conexión Telnet desde un host en dentro la red a otro host fuera de la red. Figura 1 Utilice los siguientes puntos para descodificar la salida de debug: • El asterisco que se encuentra al lado de NAT indica que la traducción se está realizando en la ruta de conmutación rápida. El primer paquete de una conversación siempre se envía por la ruta lenta, lo que significa que el primer paquete es de conmutación de procesos. Los otros paquetes se envían por una ruta de conmutación rápida, si existe una entrada de caché. • s = a.b.c.d es la dirección origen. • La dirección origen a.b.c.d se traduce a w.x.y.z • d = e.f.g.h es la dirección destino. • El valor entre corchetes corresponde al número de identificación IP. Esta información puede resultar útil en la depuración. Esto resulta útil, por ejemplo, porque permite establecer una correlación con otros rastreos de paquetes de analizadores de protocolos. 1.1.7 Problemas con NAT NAT presenta varias ventajas, a saber: • Conserva el esquema de direccionamiento legalmente registrado al permitir la privatización de redes internas. • Aumenta la flexibilidad de las conexiones con la red pública. Se pueden implementar varios conjuntos, conjuntos de respaldo y de equilibrio de la carga para garantizar que las conexiones de red pública sean confiables. • Uniformidad en el esquema de direccionamiento de red interno. En una red sin direcciones IP privadas y NAT, cambiar de direcciones IP públicas requiere la renumeración de todos los hosts en 248
  • 250.
    CCNA - CiscoCertified Network Associate MicroCisco - staky la red existente. El costo de renumerar los host puede ser elevado. NAT permite que permanezca el esquema existente, admitiendo a la vez un nuevo sistema de direccionamiento público. Figura 1 Sin embargo, NAT presenta algunas desventajas. Permitir la traducción de direcciones causa una pérdida en la funcionalidad, en particular con cualquier protocolo o aplicación que implique el envío de información de dirección IP dentro de los datos del paquete (payload) IP. Esto requiere que el dispositivo NAT tenga más funcionalidad. NAT aumenta el retardo. Se introducen retardos en la conmutación de rutas debido a la traducción de cada dirección IP dentro de los encabezados del paquete. El primer paquete siempre se envía por la ruta lenta, lo que significa que el primer paquete es de conmutación de procesos. Los otros paquetes se envían por la ruta de conmutación rápida, si existe una entrada de caché. Es posible que se comprometa el desempeño, ya que, en la actualidad, NAT se logra a través de la conmutación de procesos. La CPU tiene que inspeccionar cada paquete para decidir si es necesario traducirlo. La CPU debe modificar el encabezado IP, y posiblemente el encabezado TCP también: Una desventaja significativa que surge al implementar y utilizar NAT, es la pérdida de la posibilidad de rastreo IP de extremo a extremo. Se hace mucho más difícil rastrear paquetes que sufren varios cambios en la dirección del paquete al atravesar múltiples saltos NAT. Afortunadamente, los hackers que quieran determinar la fuente del paquete, descubrirán que es muy difícil rastrear u obtener la dirección origen o destino original. NAT también hace que algunas aplicaciones que utilizan el direccionamiento IP dejen de funcionar, porque esconde las direcciones IP de extremo a extremo. Las aplicaciones que utilizan las direcciones físicas en vez de un nombre de dominio calificado no llegarán a los destinos que se traducen en el router NAT. Algunas veces, este problema puede evitarse implementando mapeos NAT estáticos. Figura 2 Cisco IOS NAT admite los siguientes tipos de tráfico: • ICMP • Protocolo de transferencia de archivos (FTP), incluyendo los comandos PORT y PASV 249
  • 251.
    CCNA - CiscoCertified Network Associate MicroCisco - staky • NetBIOS a través de los servicios TCP/IP, de datagrama, de nombre y de sesión. • RealAudio de RealNetworks. • CUSeeMe de White Pines. • StreamWorks de Xing Technologies. • Consultas de DNS "A" y "PTR" • H.323/Microsoft NetMeeting, versiones IOS 12.0(1)/12.0(1)T y posteriores • VDOLive de VDOnet , versiones IOS 11.3(4)11.3(4)T y posteriores • Web Theater de VXtreme, versiones IOS11.3(4)11.3(4)T y posteriores • Multicast IP, versión IOS12.0(1)T con traducción de las direcciones origen únicamente • Cisco IOS NAT no admite los siguientes tipos de tráfico: • Actualizaciones de la tabla de enrutamiento • Transferencias de la zona DNS • BOOTP • Protocolos talk y ntalk • Protocolo simple de administración de red (SNMP) 1.2 DHCP 1.2.1 Introducción al DHCP El Protocolo de configuración dinámica del host (DHCP) funciona en el modo cliente/servidor. DHCP permite que los clientes DHCP de una red IP obtengan sus configuraciones de un servidor DHCP. Es menos trabajoso administrar una red IP cuando se utiliza DHCP. La opción de configuración más significativa que el cliente recibe del servidor es su dirección IP. El protocolo DHCP se describe en RFC 2131. Figura 1 Un cliente DHCP está incluido en la mayoría de los sistemas operativos modernos, inclusive en varios sistemas operativos de Windows, Novell Netware, Sun Solaris, Linux y MAC OS. El cliente pide valores de direccionamiento al servidor DHCP de red. Este servidor administra la asignación de las direcciones IP y responde a las peticiones de configuración de los clientes. El servidor DHCP puede responder a las peticiones provenientes de muchas subredes. DHCP no está destinado a la configuración de routers, switches y servidores. Estos tipos de hosts necesitan contar con direcciones IP estáticas. La función de DHCP es brindar un proceso para que el servidor pueda asignar información IP a los clientes. Los clientes alquilan la información de los servidores por un período definido administrativamente. Cuando el período de alquiler se termina, el cliente debe pedir otra dirección, aunque en general, se le reasigna la misma dirección. Los administradores en general prefieren que los servidores de red ofrezcan servicios DHCP porque estas soluciones facilitan el crecimiento y la administración. Los routers de Cisco pueden utilizar un conjunto de funciones Cisco IOS, que se llama Easy IP, para ofrecer un servidor DHCP opcional con todas las funciones. Easy IP alquila las configuraciones por 24 horas por defecto. Esto resulta muy útil en las oficinas 250
  • 252.
    CCNA - CiscoCertified Network Associate MicroCisco - staky pequeñas y para aquellos que trabajan en sus casas, donde el usuario puede aprovechar DHCP y NAT sin contar con un servidor NT o UNIX. Figura 2 Figura 3 Los administradores configuran los servidores DHCP para asignar direcciones de conjuntos predefinidos. Los servidores DHCP pueden ofrecer otra información, tal como direcciones del servidor DNS, direcciones del servidor WINS y nombres de dominios. La mayoría de los servidores DHCP también permiten que el administrador defina de forma específica cuáles direcciones MAC de cliente se pueden servir y asignarles cada vez la misma dirección IP de forma automática. DHCP utiliza el Protocolo de datagrama del usuario (UDP) como su protocolo de transporte. El cliente envía mensajes al servidor en el puerto 67. El servidor envía mensajes al cliente en el puerto 68. 1.2.2 Diferencias entre BOOTP y DHCP La comunidad de Internet comenzó a desarrollar el protocolo BOOTP para permitir la configuración de estaciones de trabajo sin disco. BOOTP se definió originalmente en RFC 951 en 1985. Como predecesor de DHCP, BOOTP comparte algunas de las características operacionales. Ambos protocolos se basan en la relación cliente/servidor y utilizan los puertos UDP 67 y 68. Estos puertos todavía se conocen como puertos BOOTP. Los cuatro parámetros IP básicos incluyen: • Dirección IP • Dirección de gateway • Máscara de subred • Dirección de servidor DNS. 251
  • 253.
    CCNA - CiscoCertified Network Associate MicroCisco - staky BOOTP no asigna direcciones IP a un host de forma dinámica. Cuando un cliente solicita una dirección IP, el servidor BOOTP busca una entrada que coincida con la dirección MAC del cliente en una tabla predefinida. Si la entrada existe, entonces la dirección IP correspondiente a esa entrada se envía al cliente. Esto significa que el enlace entre las direcciones MAC e IP se tiene que haber configurado previamente en el servidor BOOTP. Figura 1 Existen dos diferencias principales entre DHCP y BOOTP: • DHCP define mecanismos por medio de los cuales se les puede asignar una dirección IP a los clientes por un período de tiempo de alquiler determinado. Este período de alquiler permite la reasignación de la dirección IP a otro cliente más tarde, o que el cliente reciba otra asignación si se cambia a otra subred. Además, los clientes pueden renovar los alquileres y mantener la misma dirección IP. • DHCP proporciona el mecanismo para que un cliente reúna otros parámetros de configuración IP, tales como WINS y denominación de dominio. 1.2.3 Funciones principales del DHCP Tres son los mecanismos para asignar direcciones IP a un cliente: • Asignación automática: DHCP asigna de manera automática una dirección IP a un cliente. • Asignación manual: el administrador asigna una dirección IP al cliente. DHCP comunica la dirección al cliente. • Asignación dinámica: DHCP asigna, o alquila, una dirección IP al cliente por un período de tiempo limitado. Figura 1 El enfoque de esta sección es el mecanismo de asignación dinámico. Algunos de los parámetros de configuración disponibles están enumerados en IETF RFC 1533: • Máscara de subred • Router • Nombre de dominio • Servidor(es) de denominación de dominio • Servidor(es) WINS 252
  • 254.
    CCNA - CiscoCertified Network Associate MicroCisco - staky El servidor DHCP crea conjuntos de direcciones IP y parámetros asociados. Los conjuntos están dedicados a una subred IP lógica individual. Esto permite que varios servidores DHCP respondan y que los clientes IP sean móviles. Si varios servidores responden, el cliente puede elegir sólo una de las ofertas. 1.2.4 Operación DHCP Figura 1 Figura 2 El proceso de configuración de un cliente DHCP consta de los siguientes pasos: 1. Un cliente debe tener DHCP configurado al comenzar su proceso de participación en la red. El cliente envía una petición al servidor para obtener una configuración IP. Algunas veces el cliente sugiere la dirección IP que quiere, como cuando pide una extensión de un alquiler DHCP. El cliente ubica el servidor DHCP enviando un broadcast llamado DHCPDISCOVER. 2. Cuando un servidor recibe el broadcast, determina si puede servir esa petición de su propia base de datos. Si no puede, es posible que el servidor envíe la petición a otro servidor DHCP. Si puede, el servidor DHCP ofrece al cliente información de configuración IP como DHCPOFFER unicast DHCPOFFER es una configuración propuesta que puede incluir direcciones IP, direcciones de servidores DNS y tiempo de alquiler. 3. Si el cliente encuentra que la propuesta es buena, envía otro broadcast, un DHCPREQUEST, pidiendo de forma específica aquellos parámetros IP en particular. ¿Por qué un cliente envía la petición en forma broadcast en lugar de enviarla en unicast directamente al servidor? Se utiliza un 253
  • 255.
    CCNA - CiscoCertified Network Associate MicroCisco - staky broadcast porque el primer mensaje, el DHCPDISCOVER, pudo haber llegado a más de un servidor DHCP. Si más de un servidor realiza una oferta, el DHCPREQUEST enviado permite que los otros servidores sepan cuál oferta se aceptó. Por lo general, la oferta que se acepta es la primera que se recibe. 4. El servidor que recibe el DHCPREQUEST formaliza la configuración mandando un recibo unicast, el DHCPACK. Es posible, aunque muy poco probable, que el servidor no envíe el DHCPACK. Esto puede ocurrir porque entretanto, el servidor pudo haber alquilado esa información a otro cliente. La recepción del mensaje DHCPACK permite que un cliente comience a utilizar la dirección asignada de inmediato. 5. Si el cliente detecta que la dirección ya está en uso en el segmento local, envía un mensaje DHCPDECLINE y el proceso vuelve a comenzar. Si el cliente recibe un DHCPNACK del servidor luego de enviar el DHCPREQUEST, entonces comienza el proceso nuevamente. 6. Si el cliente ya no desea la dirección IP, envía un mensaje DHCPRELEASE al servidor. Según la política de la organización, es posible que un usuario final o un administrador asigne a un host de forma estática una dirección IP que pertenezca al conjunto de direcciones del servidor DHCP. Por las dudas, el servidor Cisco IOS DHCP siempre se asegura de que una dirección no esté en uso antes de que el servidor la ofrezca a un cliente. El servidor enviará una petición eco ICMP o hará ping a una dirección del conjunto antes de enviar una DHCPOFFER al cliente. Aunque es configurable, el número por defecto de pings utilizados para buscar un conflicto potencial de dirección IP es dos. 1.2.5 Configuración de DHCP Al igual que NAT, un servidor DHCP requiere que el administrador defina un conjunto de direcciones. El comando ip dhcp pool define cuáles direcciones se asignarán a los hosts. El primer comando, ip dhcp pool, crea un conjunto con la denominación especificada y coloca al router en un modo especializado de configuración DHCP. En este modo, utilice el comando network para definir el rango de direcciones que se arrendarán. Si se ha de excluir direcciones de la red específicas, vuelva al modo de configuración global. Figura 1 Figura 2 El comando ip dhcp excluded-address configura al router para excluir una dirección individual o un rango de direcciones a la hora de asignar las direcciones a los clientes. El comando ip dhcp excluded-address 254
  • 256.
    CCNA - CiscoCertified Network Associate MicroCisco - staky se puede utilizar para reservar las direcciones asignadas de forma estática a los hosts clave, por ejemplo, la dirección de interfaz del router. En general, el servidor DHCP se configura para asignar mucho más que una dirección IP. Otros valores de configuración IP, tales como el gateway por defecto pueden establecerse del modo de configuración DHCP. El comando default-router establece el gateway por defecto. Aquí también se puede configurar la dirección DNS del servidor, dns-server y el servidor WINS, netbios-name-server. El servidor IOS DHCP puede configurar clientes con casi cualquier información TCP/IP. La figura muestra una lista de los principales comandos de servidor DHCP IOS que pueden ser introducidos en el modo de configuración ip dhcp pool. Figura 3 El servidor DHCP se habilita por defecto en las versiones de Cisco IOS que lo admitan. Para desactivar el servicio, utilice el comando no service dhcp Utilice el comando de configuración global service dhcp para rehabilitar el proceso de servidor DHCP. 1.2.6 Verificación de la operación DHCP Para verificar la operación DHCP, se puede utilizar el comando show ip dhcp binding. Esto muestra una lista de todos los enlaces que el servicio DHCP creó. Figura 1 Para verificar que el router esté recibiendo o enviando los mensajes, utilice el comando show ip dhcp server statistics. Esto mostrará información numérica acerca de la cantidad de mensajes DHCP que se envían y reciben. 1.2.7 Diagnóstico de fallas de DHCP Para diagnosticar las fallas en el funcionamiento del servidor DHCP, se puede utilizar el comando debug ip dhcp server events. Este comando mostrará que el servidor, de forma periódica, verifica si se venció algún alquiler. También se muestran los procesos de devolución y asignación de direcciones. 255
  • 257.
    CCNA - CiscoCertified Network Associate MicroCisco - staky Figura 1 1.2.8 Relay (envío) de DHCP Los clientes DHCP utilizan broadcasts IP para encontrar el servidor DHCP en el segmento. ¿Qué sucede cuando el servidor y el cliente no se encuentran en el mismo segmento y están separados por un router? Los routers no envían estos broadcasts. DHCP no es el único servicio crítico que utiliza broadcasts. Los routers Cisco y otros dispositivos pueden utilizar broadcasts para encontrar los servidores TFTP. Es posible que algunos clientes realicen broadcasts para encontrar los servidores TACACS. Un servidor TACACS es un servidor de seguridad. En general, en una red jerárquica compleja, los clientes se encuentran en la misma subred que los servidores principales. Estos clientes remotos enviarán un broadcast para encontrar estos servidores. Sin embargo, los routers, por defecto, no enviarán los broadcasts de los clientes más allá de sus subredes. Debido a que algunos clientes no pueden funcionar sin los servicios tales como DHCP, se debe implementar una de dos alternativas. El administrador necesitará colocar servidores en todas las subredes o utilizar la función de ayudante de dirección Cisco IOS. El hacer funcionar servicios como DHCP o DNS en varios computadores crea gastos y dificultades administrativas que hacen que la primera opción sea ineficiente. Cuando sea posible, los administradores deben utilizar el comando ip helper-address para transmitir las peticiones de broadcast en relay para estos servicios UDP fundamentales. Figura 1 Al utilizar la función de ayudante de dirección, un router se puede configurar para aceptar una petición en broadcast para un servicio UDP y luego enviarla como unicast a una dirección IP específica. Por defecto, el comando ip helper-address envía los siguientes ocho servicios UDP: • Tiempo • TACACS • DNS • Servidor BOOTP/DHCP • Cliente BOOTP/DHCP • TFTP • NetBIOS Name Service (Resolución de nombres NetBIOS) • NetBIOS datagram Service (servicio de datagrama NetBIOS) 256
  • 258.
    CCNA - CiscoCertified Network Associate MicroCisco - staky En el caso particular de DHCP, un cliente envía un paquete DHCPDISCOVER en su segmento local. El gateway toma este paquete. Si la dirección de ayudante está activa, el paquete DHCP se envía a la dirección especificada. Antes de enviar el paquete, el router completa el campo GIADD del paquete con la dirección IP del router para ese segmento. Esta dirección entonces será la dirección de gateway para el cliente DHCP cuando reciba la dirección IP. Figura 2 Figura 3 El servidor DHCP recibe el paquete de descubrimiento. El servidor utiliza el campo GIADDR para cotejar la lista del conjunto de direcciones y hallar una que contenga la dirección de gateway asignada al valor en GIADDR. Este conjunto entonces se utiliza para brindar al cliente su dirección IP. – 257
  • 259.
    CCNA - CiscoCertified Network Associate MicroCisco - staky Figura 4 Resumen Se debe haber obtenido una comprensión adecuada de los siguientes puntos clave: • Las direcciones privadas son para uso interno y particular y un router de Internet público nunca debe enrutarlas. • NAT modifica los encabezados IP de los paquetes de modo que la dirección destino, la dirección origen o ambas direcciones se remplacen con otras direcciones. • PAT utiliza números únicos de puerto origen en la dirección IP global interna para distinguir entre las traducciones. • Las traducciones NAT pueden ocurrir dinámica o estáticamente y se pueden usar para varias aplicaciones. • Se pueden configurar NAT y PAT para la traducción estática, dinámica y de sobrecarga. • El proceso para verificar la configuración de NAT y PAT incluye los comandos clear y show. • El comando debug ip nat se utiliza para diagnosticar fallas en la configuración de NAT y PAT. • NAT presenta ventajas y desventajas. • DHCP funciona en un modo cliente/servidor, permitiendo que los clientes obtengan configuraciones IP de un servidor DHCP. • BOOTP es el predecesor de DHCP y comparte algunas características operacionales con DHCP, pero BOOTP no es dinámico. • Un servidor DHCP gestiona conjuntos de direcciones IP y los parámetros asociados. Cada conjunto está dedicado a una subred IP lógica individual. • El proceso de configuración del cliente DHCP consiste en cuatro pasos. • En general, un servidor DHCP se configura para asignar más que direcciones IP. • El comando show ip dhcp binding se utiliza para verificar la operación de DHCP. • El comando debug ip dhcp server events se utiliza para detectar las fallas de DCHP. • Cuando un servidor DHCP y un cliente no se encuentran en el mismo segmento y están separados por un router, el comando ip helper-address se utiliza para transferir la petición de broadcast en relay. 258
  • 260.
    CCNA - CiscoCertified Network Associate MicroCisco - staky Módulo 2: Tecnologías WAN Descripción general A medida que la empresa crece y ocupa más de un sitio, es necesario interconectar las LAN de las sucursales para formar una red de área amplia (WAN). Este módulo analiza algunas de las opciones disponibles para efectuar estas interconexiones; el hardware que se necesita para implementarlas y la terminología utilizada para explicarlas. En la actualidad existen muchas opciones para implementar soluciones WAN. Ellas difieren en tecnología, velocidad y costo. Estar familiarizado con estas tecnologías es una parte importante del diseño y evaluación de la red. Si todo el tráfico de información de una empresa se encuentra dentro de un mismo edificio, una LAN puede cubrir las necesidades de la organización. Los edificios pueden estar interconectados con enlaces de datos de alta velocidad para formar una LAN de campus, en el caso en que los datos tengan que pasar de un edificio a otro en un solo campus. Sin embargo, se necesita una WAN para transportar los datos si es necesario transferirlos a lugares geográficamente distintos. El acceso remoto individual a la LAN y la conexión de LAN a Internet son temas de estudio distintos y no se tratarán en este módulo. La mayoría de los estudiantes no tendrán la oportunidad de diseñar una nueva WAN, pero muchos participarán en el diseño de agregados y actualizaciones a las WAN existentes, y podrán aplicar las técnicas aprendidas en este módulo. Los estudiantes que completan este módulo deberán poder hacer lo siguiente: • Diferenciar entre una LAN y una WAN. • Identificar los dispositivos de una WAN. • Enumerar los estándares WAN • Describir el encapsulamiento WAN • Clasificar las distintas opciones de enlace WAN • Diferenciar entre tecnologías WAN conmutadas por paquete y conmutadas por circuito • Hacer una comparación de las tecnologías WAN actuales • Describir el equipo necesario para la implementación de varios servicios WAN • Recomendar un servicio WAN a una empresa según sus necesidades. • Describir los principios básicos de la conectividad DSL y de cable módem • Describir un procedimiento metódico para el diseño de las WAN • Hacer una comparación de las topologías WAN • Hacer una comparación de los modelos de diseño WAN • Recomendar un diseño WAN a una empresa a base de sus necesidades 2.1 Descripción general de la tecnología WAN 2.1.1 Tecnología WAN Una WAN es una red de comunicación de datos que opera más allá del alcance geográfico de una LAN. Una de las diferencias primordiales entre una WAN y una LAN es que una empresa u organización debe suscribirse a un proveedor de servicio WAN externo para utilizar los servicios de red de una operadora de servicios WAN. Una WAN utiliza enlaces de datos suministrados por los servicios de una operadora para acceder a Internet y conectar los sitios de una organización entre sí, con sitios de otras organizaciones, con servicios externos y con usuarios remotos. Las WAN generalmente transportan varios tipos de tráfico, tales como voz, datos y vídeo. Los servicios telefónicos y de datos son los servicios WAN de uso más generalizado. Los dispositivos de las instalaciones del suscriptor se conocen como equipo terminal del abonado (CPE). El suscriptor es dueño de un CPE o alquila un CPE del proveedor de servicios. Un cable de cobre o fibra conecta el CPE a la central telefónica del proveedor de servicio más cercano. Este cableado muchas veces se llama bucle local, o última milla. Una llamada marcada se conecta de forma local a otros bucles locales o de forma no local a través de un troncal a un centro primario. Luego se dirige a un centro de sección y luego a un centro de operación internacional o regional a medida que la llamada viaja a su destino. 259
  • 261.
    CCNA - CiscoCertified Network Associate MicroCisco - staky Figura 1 Figura 2 Figura 3 Para que el bucle local transporte datos, se necesita un dispositivo como un módem que prepare los datos para su transmisión. Los dispositivos que colocan los datos en el bucle local se llaman equipos de terminación de circuito de datos, o equipos de comunicación de datos (DCE). Los dispositivos del cliente 260
  • 262.
    CCNA - CiscoCertified Network Associate MicroCisco - staky que transmiten datos al DCE se llaman equipo terminal de datos (DTE). El propósito principal del DCE es suministrar una interfaz para el DTE al enlace de comunicación en la nube WAN. La interfaz DTE/DCE utiliza varios protocolos de capa física, tales como la Interfaz serial de alta velocidad (HSSI) y V.35. Estos protocolos establecen los códigos y parámetros eléctricos que los dispositivos utilizan para comunicarse entre sí. Figura 4 Figura 5 Los enlaces WAN vienen en varias velocidades medidos en bits por segundo (bps), kilobits por segundo (kbps o 1000 bps), megabits por segundo (Mbps o 1000 kbps) o gigabits por segundo (Gbps o 1000 Mbps) Los valores de bps por lo general son de full duplex. Esto significa que una línea E1 puede transportar 2 Mbps, o T1 puede transportar 1,5 Mbps en cada dirección de manera simultánea. 261
  • 263.
    CCNA - CiscoCertified Network Associate MicroCisco - staky 2.1.2 Dispositivos WAN Las WAN son grupos de LAN conectadas con enlaces de comunicaciones desde un proveedor de servicios. Como los enlaces de comunicaciones no pueden conectarse directamente a la LAN, es necesario identificar las distintas piezas del equipo que realiza las interfaces. Figura 1 Las computadoras basadas en LAN con datos a transmitir, envían datos a un router que contiene tanto interfaces LAN como WAN. El router utiliza información de dirección de Capa 3 para enviar los datos en la interfaz WAN apropiada. Los routers son dispositivos de red activos e inteligentes y por lo tanto pueden participar en la administración de una red. Los routers administran las redes suministrando un control dinámico sobre los recursos y dando soporte a las tareas y objetivos de las redes. Algunos de estos objetivos son: conectividad, desempeño confiable, control de administración y flexibilidad. Figura 2 El enlace de comunicaciones necesita señales en un formato correcto. Para las líneas digitales, se requiere una unidad de servicio de canal (CSU) y una unidad de servicio de datos (DSU). Con frecuencia, las dos se encuentran combinadas en una sola pieza del equipo, llamada CSU/DSU. La CSU/DSU también puede integrarse a la tarjeta de interfaz del router. Si el bucle local es analógico y no digital, requiere de un módem. Los módems transmiten datos a través de las líneas telefónicas de grado de voz, modulando y demodulando la señal. Las señales digitales se superponen en la señal analógica de la voz que se modula para su transmisión. Si se enciende el altavoz 262
  • 264.
    CCNA - CiscoCertified Network Associate MicroCisco - staky del módem interno, la señal modulada se oye como una serie de silbidos. En el destino, las señales analógicas se convierten a su forma digital de nuevo, o se demodulan. Figura 3 Figura 4 Cuando se utiliza ISDN como el enlace de comunicaciones, todos los equipos conectados al bus ISDN tienen que ser compatibles con ISDN. La compatibilidad, en general, se integra a la interfaz de la computadora para conexiones de acceso telefónico directas o a la interfaz del router para conexiones LAN o WAN. Los equipos más antiguos sin interfaz ISDN requieren un adaptador de terminal ISDN (TA) para la compatibilidad con ISDN. Los servidores de comunicaciones concentran la comunicación de usuarios de acceso telefónico entrante y de acceso remoto a una LAN. Pueden tener una mezcla de interfaces analógicas y digitales (ISDN) y admitir a cientos de usuarios al mismo tiempo. 2.1.3 Normas WAN Las WAN utilizan el modelo de referencia OSI, pero se enfocan principalmente en las Capas 1 y 2. Los estándares WAN, por lo general, describen tanto los métodos de envío de la capa física como los requisitos de la capa de enlace de datos, incluyendo el direccionamiento físico, el control de flujo y el encapsulamiento. Hay varias autoridades reconocidas que definen y administran los estándares WAN. Los protocolos de capa física describen cómo proporcionar las conexiones eléctricas, mecánicas, operativas y funcionales a los servicios brindados por un proveedor de servicios de comunicaciones. Algunos de los estándares de la capa física más comunes se enumeran en la Figura y sus conectores se ilustran en la Figura . 263
  • 265.
    CCNA - CiscoCertified Network Associate MicroCisco - staky Figura 1 Figura 2 Figura 3 Los protocolos de la capa de enlace de datos definen cómo se encapsulan los datos para su transmisión a lugares remotos, y los mecanismos de transferencia de las tramas resultantes. Se utiliza una variedad de tecnologías, tales como ISDN, Frame Relay o el Modo de Transferencia Asíncrona (ATM). Estos protocolos utilizan los mismos mecanismos de entramado, control de enlace de datos de alto nivel (HDLC), un estándar ISO o uno de sus subgrupos o variantes. 264
  • 266.
    CCNA - CiscoCertified Network Associate MicroCisco - staky Figura 4 2.1.4 Encapsulamiento WAN Los datos de la capa de red se envían a la capa de enlace de datos para su transmisión en un enlace físico, que normalmente es de punto a punto en una conexión WAN. La capa de enlace de datos crea una trama alrededor de los datos de capa de red de modo que se apliquen los controles y verificaciones necesarios. Cada tipo de conexión WAN utiliza un protocolo de Capa 2 para encapsular el tráfico mientras atraviesa el enlace WAN. Para asegurarse de que se esté utilizando el protocolo de encapsulamiento correcto, se debe configurar el tipo de encapsulamiento de Capa 2 utilizado en cada interfaz serial del router. El protocolo de encapsulamiento que se debe usar depende de la tecnología WAN y del equipo. La mayoría del entramado se basa en el estándar HDLC. El entramado HDLC garantiza una entrega confiable de datos en líneas poco confiables e incluye mecanismos de señalización para el control de flujo y errores. La trama siempre comienza y termina con un campo de señaladores de 8 bits, con un patrón de bit de 01111110. Como existe la posibilidad de que este patrón ocurra en los datos mismos, el sistema de envío HDLC siempre inserta un bit 0 después de cada cinco 1s en el campo de datos, de modo que en la práctica la secuencia de señaladores sólo puede tener lugar en los extremos de la trama. El sistema receptor quita los bits insertados. Cuando las tramas se transmiten de forma consecutiva, el señalador del final de la primera trama se utiliza como señalador de inicio de la trama siguiente. Figura 1 El campo de dirección no es necesario para los enlaces WAN, los cuales casi siempre son de punto a punto. El campo de dirección está aún presente y puede ser de uno a dos bytes de longitud. El campo de control indica el tipo de trama, que puede ser de información, de supervisión o sin enumerar. • Las tramas sin enumerar transportan mensajes de configuración de la línea. • Las tramas de información transportan datos de la capa de red. • Las tramas de supervisión controlan el flujo de tramas de información y peticiones de retransmisión de datos si hubiera algún error. El campo de control, por lo general, consta de un byte, pero en los sistemas de ventanas deslizantes extendidos, tendrá dos bytes. Juntos los campos de control y de dirección se denominan encabezado de la trama. El dato encapsulado sigue el campo de control. Entonces, una secuencia de verificación de trama 265
  • 267.
    CCNA - CiscoCertified Network Associate MicroCisco - staky (FCS) utiliza el mecanismo de verificación por redundancia cíclica (CRC) para establecer un campo de dos o cuatro bytes. Se utilizan varios protocolos de enlace de datos, incluyendo subgrupos y versiones propietarias de HDLC. Tanto PPP como la versión de Cisco de HDLC tienen un campo extra en el encabezado para identificar el protocolo de capa de red del dato encapsulado. Figura 2 Figura 3 2.1.5 Conmutación de paquetes y circuitos. Las redes conmutadas por paquetes se desarrollaron para compensar el gasto de las redes conmutadas por circuitos públicas y suministrar una tecnología WAN más económica. Cuando un suscriptor realiza una llamada telefónica, el número marcado se utiliza para establecer switches en las centrales a lo largo de la ruta de la llamada de modo que haya un circuito continuo entre quien hace la llamada y quien recibe la llamada. Debido a la operación de conmutación usada para establecer el circuito, el sistema telefónico se conoce como red conmutada por circuito. Si los módems reemplazan a los teléfonos, entonces el circuito conmutado puede transportar datos de computador. Figura 1 Varias conversaciones comparten la ruta interna que sigue el circuito entre los centrales. Se utiliza la multiplexión por división de tiempo (TDM) para dar a cada conversación una parte de la conexión por turno. TDM garantiza que una conexión de capacidad fija esté disponible al suscriptor. 266
  • 268.
    CCNA - CiscoCertified Network Associate MicroCisco - staky Si el circuito transporta datos de computador, es posible que el uso de esta capacidad fija no sea eficiente. Por ejemplo, si se utiliza el circuito para tener acceso a Internet, habrá "ráfagas" de actividad en el circuito mientras se transfiere una página Web. Entonces, es posible que le siga un período sin actividad mientras el usuario lee la página y luego otra ráfaga de actividad mientras se transfiere la página siguiente. Esta variación en el uso entre máximo y nada es típica del tráfico informático de red. Como el suscriptor tiene uso exclusivo de la capacidad fija asignada, los circuitos conmutados, en general, son una forma cara de transferir datos. Una alternativa es asignar la capacidad al tráfico solo cuando es necesario y compartir la capacidad disponible entre varios usuarios. Con una conexión conmutada por circuito, los bits de datos puestos en el circuito se transmiten de forma automática al extremo más lejano porque el circuito ya está establecido. Si es necesario compartir el circuito, tiene que haber un mecanismo para rotular los bits de modo que el sistema sepa dónde transmitirlos. Es difícil rotular bits individuales, por lo tanto, se juntan en grupos llamados celdas, tramas o paquetes. Los paquetes se transfieren de central a central para su envío a través de la red del proveedor. Las redes que implementan este sistema se llaman redes conmutadas por paquetes. Figura 2 Los enlaces que conectan estos switches en la red del proveedor pertenecen a un suscriptor individual durante la transferencia de datos, de modo que muchos suscriptores pueden compartir el enlace. Los costos pueden ser significativamente menores que en la conexión conmutada por circuitos. Los datos en redes conmutadas por paquetes están sujetos a demoras impredecibles cuando paquetes individuales esperan que los switches transmitan los paquetes de otros suscriptores. Los switches de una red conmutada por paquetes determinan, según la información de direccionamiento en cada paquete, cuál es el siguiente enlace por el que se debe enviar el paquete. Hay dos maneras de determinar este enlace: orientada a conexión o sin conexión. Los sistemas sin conexión, tal como Internet, transmiten toda la información de direccionamiento en cada paquete. Cada switch debe evaluar la dirección para determinar dónde enviar el paquete. Los sistemas orientados a conexión predeterminan la ruta del paquete y cada paquete necesita llevar sólo un identificador. En el caso de Frame Relay, estos se denominan Identificadores de control de enlace de datos (DLCI). El switch determina la ruta a seguir buscando el identificador en las tablas que tiene en su memoria. Este grupo de entradas en las tablas identifica una ruta o circuito particular a través del sistema. Si este circuito está físicamente disponible sólo mientras el paquete esté pasando por él, se llama Circuito virtual (VC). Las entradas de la tabla que constituyen el VC se pueden establecer enviando peticiones de conexión a través de la red. En este caso, el circuito resultante se llama Circuito virtual conmutado (SVC). Los datos a transmitir en un SVC deben esperar hasta que se hayan establecido las entradas de la tabla. Una vez establecido, el SVC puede permanecer en operación durante horas, días o semanas. Cuando se requiere que un circuito esté siempre disponible, se establece un Circuito virtual permanente (PVC). Los switch cargan las entradas de la tabla durante el arranque, de modo que el PVC está siempre disponible. 267
  • 269.
    CCNA - CiscoCertified Network Associate MicroCisco - staky 2.1.6 Opciones de enlace WAN La Figura ofrece una descripción de las opciones de enlace WAN. Figura 1 La conmutación de circuitos establece una conexión dedicada para voz y datos entre el emisor y el receptor. Antes de que comience la conmutación, es necesario establecer la conexión configurando los switch. El sistema telefónico lleva a cabo esta función, mediante el número marcado. ISDN se usa tanto en las líneas digitales como en las de grado de voz. Para evitar las demoras asociadas con la configuración de una conexión, los proveedores de servicio telefónico también ofrecen circuitos permanentes. Estas líneas alquiladas o dedicadas ofrecen mayor ancho de banda que el disponible en los circuitos conmutados. Ejemplos de conexiones conmutadas por circuitos son: • Sistema de servicio telefónico analógico (POTS) • Interfaz de acceso básico ISDN (BRI) • Interfaz de acceso primario ISDN (PRI) Muchos usuarios WAN no utilizan de manera eficiente el ancho de banda fijo que está disponible para los circuitos dedicados, conmutados o permanentes porque el flujo de datos fluctúa. Los proveedores de comunicaciones cuentan con redes de datos, disponibles para brindar un mejor servicio a estos usuarios. En estas redes, los datos se transmiten en celdas rotuladas, tramas o paquetes a través de una red conmutada por paquetes. Como los enlaces internos entre los switch se comparten entre varios usuarios, los costos de la conmutación de paquetes son más bajos que aquellos de conmutación de circuitos. Los retardos (latencia) y la variación en los retardos (fluctuación de fase) son mayores en las redes conmutadas por paquetes que en las conmutadas por circuitos. Esto ocurre porque se comparten los enlaces y es necesario que un switch reciba todos los paquetes antes de seguir adelante. A pesar de la latencia y las fluctuaciones de fase inherentes a las redes compartidas, la tecnología moderna permite el transporte satisfactorio de las comunicaciones de voz y hasta video por estas redes. Las redes conmutadas por paquetes pueden establecer rutas a través de los switch para realizar conexiones de extremo a extremo particulares. Las rutas establecidas cuando el switch comienza son PVC. Las rutas establecidas a petición son SVC. Si la ruta no está preestablecida y cada switch la determina para cada paquete, la red se conoce como sin conexión. Para conectar una red conmutada por paquetes, el suscriptor necesita un bucle local a la ubicación más cercana donde el proveedor ofrece el servicio. Esto se llama punto de presencia (POP) del servicio. Por lo general ésta es una línea alquilada dedicada. Esta línea es mucho más corta que una línea alquilada conectada directamente a las diferentes ubicaciones del suscriptor y muchas veces transporta VC. Como que es poco probable que todos los VC enfrenten la máxima demanda al mismo tiempo, la capacidad de una línea alquilada puede ser menor a la de la suma de los VC individuales. Ejemplos de conexiones conmutadas por paquetes o celdas son: 268
  • 270.
    CCNA - CiscoCertified Network Associate MicroCisco - staky • Frame Relay • X.25 • ATM 2.2 Tecnologías WAN 2.2.1 Conexión telefónica analógica Cuando se necesitan transferencias de datos de bajo volumen e intermitentes, los módems y las líneas telefónicas analógicas ofrecen conexiones conmutadas dedicadas y de baja capacidad. Figura 1 La telefonía convencional utiliza cables de cobre, llamados bucle local, para conectar el equipo telefónico a las instalaciones del suscriptor a la red telefónica pública conmutada (PSTN). La señal en el bucle local durante una llamada es una señal electrónica en constante cambio, que es la traducción de la voz del suscriptor. El bucle local no es adecuado para el transporte directo de datos informáticos binarios, pero el módem puede enviar datos de computador a través de la red telefónica de voz. El módem modula los datos binarios en una señal analógica en el origen y, en el destino, demodula la señal analógica a datos binarios. Las características físicas del bucle local y su conexión a PSTN limitan la velocidad de la señal. El límite superior está cercano 33 kbps. Es posible aumentar la velocidad a 56 kbps si la señal viene directamente por una conexión digital. Para las empresas pequeñas, esto puede resultar adecuado para el intercambio de cifras de ventas, precios, informes regulares y correo electrónico. Al usar el sistema de conexión automático de noche o durante los fines de semana para realizar grandes transferencias de archivos y copias de respaldo de datos, la empresa puede aprovecharse de las tarifas más bajas de las horas no pico (cargos por línea) Las tarifas se calculan según la distancia entre los extremos, la hora del día y la duración de la llamada. Las ventajas del módem y las líneas analógicas son simplicidad, disponibilidad y bajo costo de implementación. Las desventajas son la baja velocidad en la transmisión de datos y el relativamente largo tiempo de conexión. Los circuitos dedicados que ofrece el sistema de conexión telefónica tendrán poco retardo y fluctuación de fase para el tráfico punto a punto, pero el tráfico de voz o video no funcionará de forma adecuada a las velocidades de bits relativamente bajas. 2.2.2 ISDN Las conexiones internas o troncales de PSTN evolucionaron y pasaron de llevar señales de multiplexión por división de frecuencia, a llevar señales digitales de multiplexión por división de tiempo (TDM). El próximo paso evidente es permitir que el bucle local lleve las señales digitales que resultan en conexiones conmutadas de mayor capacidad. La red digital de servicios integrados (ISDN) convierte el bucle local en una conexión digital TDM. La conexión utiliza canales portadores de 64 kbps (B) para transportar voz y datos, y una señal, canal delta (D), para la configuración de llamadas y otros propósitos. 269
  • 271.
    CCNA - CiscoCertified Network Associate MicroCisco - staky La interfaz de acceso básico (BRI) ISDN está destinada al uso doméstico y a las pequeñas empresas y provee dos canales B de 64 kbps y un canal D de 16 kbps Para las instalaciones más grandes, está disponible la interfaz de acceso principal (PRI) ISDN. En América del Norte, PRI ofrece veintitrés canales B de 64 kbps y un canal D de 64 kbps, para un total de velocidad de transmisión de hasta 1,544 Mbps. Esto incluye algo de carga adicional para la sincronización. En Europa, Australia, y otras partes del mundo, PRI ISDN ofrece treinta canales B y un canal D para un total de velocidad de transmisión de hasta 2,048 Mbps, incluyendo la carga de sincronización. En América del Norte, PRI corresponde a una conexión T1. La velocidad de PRI internacional corresponde a una conexión E1. Figura 1 El canal D BRI no utiliza su potencial máximo, ya que tiene que controlar solamente dos canales B. Algunos proveedores permiten que los canales D transmitan datos a una velocidad de transmisión baja como las conexiones X.25 a 9,6 kbps. Para las WAN pequeñas, ISDN BRI puede ofrecer un mecanismo de conexión ideal. BRI posee un tiempo de establecimiento de llamada que es menor a un segundo y su canal B de 64 kbps ofrece mayor capacidad que un enlace de módem analógico. Si se requiere una mayor capacidad, se puede activar un segundo canal B para brindar un total de 128 kbps. Aunque no es adecuado para el video, esto permitiría la transmisión de varias conversaciones de voz simultáneas además del tráfico de datos. Figura 2 Otra aplicación común de ISDN es la de ofrecer capacidad adicional según la necesidad en una conexión de línea alquilada. La línea alquilada tiene el tamaño para transportar el tráfico usual mientras que ISDN se agrega durante los períodos de demanda pico. ISDN también se utiliza como respaldo en caso de que falle la línea alquilada. Las tarifas de ISDN se calculan según cada canal B y son similares a las de las conexiones analógicas. Con ISDN PRI, se pueden conectar varios canales B entre dos extremos. Esto permite que se realicen conferencias de video y conexiones de datos de banda ancha sin latencia ni fluctuación de fase. Las conexiones múltiples pueden resultar muy caras para cubrir grandes distancias. 2.2.3 Línea alquilada Cuando se requieren conexiones dedicadas permanentes, se utilizan líneas alquiladas con capacidades de hasta 2.5 Gbps 270
  • 272.
    CCNA - CiscoCertified Network Associate MicroCisco - staky Un enlace punto a punto ofrece rutas de comunicación WAN preestablecidas desde las instalaciones del cliente a través de la red hasta un destino remoto. Las líneas punto a punto se alquilan por lo general a una operadora de servicios de telecomunicaciones y se denominan líneas alquiladas. líneas punto a punto se alquilan por lo general a una operadora y se denominan líneas alquiladas. Se pueden conseguir líneas alquiladas con distintas capacidades. Estos circuitos dedicados se cotizan, en general, según el ancho de banda necesario y la distancia entre los dos puntos conectados. Los enlaces punto a punto por lo general son más caros que los servicios compartidos como Frame Relay. El costo de las soluciones de línea dedicada puede tornarse considerable cuando se utilizan para conectar varios sitios. Sin embargo, a veces los beneficios de una línea alquilada son mayores que los costos. La capacidad dedicada no presenta ni latencia ni fluctuaciones de fase entre extremos. La disponibilidad constante es esencial para algunas aplicaciones tales como el comercio electrónico. Figura 1 Cada conexión de línea alquilada requiere un puerto serial de router. También se necesita un CSU/DSU y el circuito f sico del proveedor de servicios. Las líneas alquiladas se utilizan con mucha frecuencia en la construcción de las WAN y ofrecen una capacidad dedicada permanente. Han sido la conexión tradicional de preferencia aunque presentan varias desventajas. El tráfico de WAN es a menudo variable y las líneas alquiladas tienen una capacidad fija. Esto da por resultado que el ancho de banda de la línea rara vez sea el que se necesita. Además, cada punto necesitaría una interfaz en el router que aumentaría los costos de equipos. Todo cambio a la línea alquilada, en general, requiere que el proveedor haga una visita al establecimiento para cambiar la capacidad. Figura 2 Las líneas alquiladas ofrecen conexiones punto a punto entre las LAN de la compañía y conectan sucursales individuales a una red conmutada por paquete. Varias conexiones se pueden mutiplexar en las líneas alquiladas, dando por resultado enlaces más cortos y menos necesidad de interfaces. 271
  • 273.
    CCNA - CiscoCertified Network Associate MicroCisco - staky 2.2.4 X.25 Debido al costo de las líneas alquiladas, los proveedores de telecomunicaciones introdujeron las redes conmutadas por paquetes utilizando líneas compartidas para reducir los costos. La primera de estas redes conmutadas por paquetes se estandarizó como el grupo de protocolos X.25. X.25 ofrece una capacidad variable y compartida de baja velocidad de transmisión que puede ser conmutada o permanente. Figura 1 X.25 es un protocolo de capa de red y los suscriptores disponen de una dirección en la red. Los circuitos virtuales se establecen a través de la red con paquetes de petición de llamadas a la dirección destino. Un número de canal identifica la SVC resultante. Los paquetes de datos rotulados con el número del canal se envían a la dirección correspondiente. Varios canales pueden estar activos en una sola conexión. Los suscriptores se conectan a la red X.25 con una línea alquilada o con una conexión de acceso telefónico. Además, las redes X.25 pueden tener canales preestablecidos entre los suscriptores que proveen un PVC. X.25 puede resultar muy económica porque las tarifas se calculan con base en la cantidad de datos enviados y no el tiempo de conexión ni la distancia. Los datos se pueden enviar a cualquier velocidad igual o menor a la capacidad de conexión. Esto ofrece más flexibilidad. Las redes X.25 por lo general tienen poca capacidad, con un máximo de 48 kbps. Además, los paquetes de datos están sujetos a las demoras típicas de las redes compartidas. En los Estados Unidos, la tecnología X.25 ya no está ampliamente disponible como una tecnología WAN. Frame Relay ha reemplazado a X.25 en muchos sitios donde se encuentran los proveedores de servicios. Las aplicaciones típicas de X.25 son los lectores de tarjeta de punto de venta. Estos lectores utilizan X.25 en el modo de conexión telefónica para validar las transacciones en una computadora central. Algunas empresas usan también las redes de valor agregado (VAN) basadas en X.25 para trasmitir facturas, pólizas de embarque y otros documentos comerciales usando el Intercambio electrónico de datos (EDI). Para estas aplicaciones, el bajo ancho de banda y la alta latencia no constituyen un problema, porque el bajo costo de X.25 lo compensa. 2.2.5 Frame Relay Con la creciente demanda de mayor ancho de banda y menor latencia en la conmutación de paquetes, los proveedores de comunicaciones introdujeron el Frame Relay. Aunque la configuración de la red parece similar a la de X.25, la velocidad de transmisión de datos disponible es por lo general de hasta 4 Mbps y algunos proveedores ofrecen aún mayores velocidades. Frame Relay difiere de X.25 en muchos aspectos. El más importante es que es un protocolo mucho más sencillo que funciona a nivel de la capa de enlace de datos y no en la capa de red. 272
  • 274.
    CCNA - CiscoCertified Network Associate MicroCisco - staky Frame Relay no realiza ningún control de errores o flujo. El resultado de la administración simplificada de las tramas es una reducción en la latencia, y las medidas tomadas para evitar la acumulación de tramas en los switches intermedios ayudan a reducir las fluctuaciones de fase. Figura 1 La mayoría de las conexiones de Frame Relay son PVC y no SVC. La conexión al extremo de la red con frecuencia es una línea alquilada, pero algunos proveedores ofrecen conexiones telefónicas utilizando líneas ISDN. El canal D ISDN se utiliza para configurar una SVC en uno o más canales B. Las tarifas de Frame Relay se calculan con base en la capacidad del puerto de conexión al extremo de la red. Otros factores son la capacidad acordada y la velocidad de información suscripta (CIR) de los distintos PVC a través del puerto. Frame Relay ofrece una conectividad permanente, compartida, de ancho de banda mediano, que envía tanto tráfico de voz como de datos. Frame Relay es ideal para conectar las LAN de una empresa. El router de la LAN necesita sólo una interfaz, aún cuando se estén usando varios VC. La línea alquilada corta que va al extremo de la red Frame Relay permite que las conexiones sean económicas entre LAN muy dispersas. 2.2.6 ATM Los proveedores de comunicaciones vieron la necesidad de una tecnología de red compartida permanente que ofreciera muy poca latencia y fluctuación a anchos de banda mucho más altos. Su solución fue el Modo de Transferencia Asíncrona (ATM). ATM tiene una velocidad de transmisión de datos superior a los 155 Mbps. Al igual que las otras tecnologías compartidas, como X.25 y Frame Relay, los diagramas de las WAN ATM se ven igual. Figura 1 La tecnología ATM es capaz de transferir voz, video y datos a través de redes privadas y públicas. Tiene una arquitectura basada en celdas más bien que una basada en tramas. Las celdas ATM tienen siempre una longitud fija de 53 bytes. La celda ATM de 53 bytes contiene un encabezado ATM de 5 bytes seguido de 48 bytes de carga ATM. Las celdas pequeñas de longitud fija son adecuadas para la transmisión de tráfico de voz y video porque este tráfico no tolera demoras. El tráfico de video y voz no tiene que esperar que se transmita un paquete de datos más grande. 273
  • 275.
    CCNA - CiscoCertified Network Associate MicroCisco - staky La celda ATM de 53 bytes es menos eficiente que las tramas y paquetes más grandes de Frame Relay y X.25 Además, la celda ATM tiene un encabezado de por lo menos 5 bytes por cada 48-bytes de datos. Cuando la celda está transportando paquetes de capa de red segmentados, la carga general será mayor porque el switch ATM tiene que poder reagrupar los paquetes en el destino. Una línea ATM típica necesita casi un 20% más de ancho de banda que Frame Relay para transportar el mismo volumen de datos de capa de red. ATM ofrece tanto los PVC como los SVC, aunque los PVC son más comunes en las WAN. Como las otras tecnologías compartidas, ATM permite varios circuitos virtuales en una sola conexión de línea alquilada al extremo de red. 2.2.7 DSL La tecnología de línea Digital del suscriptor (DSL) es una tecnología de banda ancha que utiliza líneas telefónicas de par trenzado para transportar datos de alto ancho de banda para dar servicio a los suscriptores. El servicio DSL se considera de banda ancha, en contraste con el servicio de banda base típico de las LAN. Banda ancha se refiere a la técnica que utiliza varias frecuencias dentro del mismo medio físico para transmitir datos. El término xDSL se refiere a un número de formas similares, aunque en competencia, de tecnologías DSL: • DSL Asimétrico (ADSL) • DSL simétrico (SDSL) • DSL de alta velocidad de bits (HDSL) • ISDN (como) DSL (IDSL) • DSL para consumidores (CDSL), también llamado DSL-lite o G.lite Figura 1 Figura 2 La tecnología DSL permite que el proveedor de servicios ofrezca a los clientes servicios de red de alta velocidad, utilizando las líneas de cobre de bucle local instaladas. La tecnología DSL permite que la línea de bucle local se utilice para realizar conexiones telefónicas de voz normales y conexiones permanentes para tener conectividad de red al instante. Las líneas del suscriptor DSL múltiples se pueden multiplexar a un enlace de alta capacidad al usar el Multiplexor de acceso DSL (DSLAM) en el sitio del proveedor. Los DSLAM incorporan la tecnología TDM para juntar muchas líneas del suscriptor a un solo medio más pequeño, en general una conexión T3/DS3. Las tecnologías DSL están utilizando técnicas de codificación y modulación complejas para lograr velocidades de transmisión de datos de hasta 8.192 Mbps. El canal de voz de un teléfono estándar cubre un rango de frecuencia de 330 Hz a 3.3 KHz. Un rango de frecuencia, o ventana, de 4 KHz se considera como requisito para cualquier transmisión de voz en un bucle local. Las tecnologías DSL cargan (upstream: corriente arriba) y descargan (downstream: corriente abajo) datos a frecuencia superiores a esta ventana de 4 KHz . Esta técnica es lo que permite que la transmisión de voz y datos tenga lugar de modo simultáneo en un servicio DSL. 274
  • 276.
    CCNA - CiscoCertified Network Associate MicroCisco - staky Existen dos tipos básicos de tecnología DSL: la asimétrica (ADSL) y la simétrica (SDSL). Todas las formas de servicio DSL se pueden clasificar como ADSL o SDSL y existen muchas variedades de cada tipo. El servicio asimétrico brinda mayor ancho de banda de descarga o downstream al usuario que el ancho de banda de carga. El servicio simétrico brinda la misma capacidad en ambas direcciones. No todas las tecnologías DSL permiten el uso de un teléfono. SDSL se conoce como cobre seco porque no tiene un tono de llamada y no ofrece servicio telefónico en la misma línea. Por eso se necesita una línea separada para el servicio SDSL. Los distintos tipos de DSL brindan diferentes anchos de banda, con capacidades que exceden aquellas de línea alquilada T1 o E1. La velocidad de transferencia depende de la longitud real del bucle local y del tipo y condición de su cableado. Para obtener un servicio satisfactorio, el bucle debe ser menor a 5,5 kilómetros (3,5 millas). La disponibilidad de DSL está lejos de ser universal, y hay una gran variedad de tipos, normas y normas emergentes. No es una opción popular entre los departamentos de computación de las empresas para apoyar a las personas que trabajan en sus hogares. Por lo general, el suscriptor no puede optar por conectarse a la red de la empresa directamente, sino que primero tiene que conectarse a un proveedor de servicios de Internet (ISP). Desde allí, se realiza una conexión IP a través de Internet hasta la empresa. Así se corren riesgos de seguridad. Para tratar las cuestiones de seguridad, los servicios DSL ofrecen funciones para utilizar conexiones la Red privada virtual (VPN) a un servidor VPN, que por lo general se encuentra ubicado en la empresa. 2.2.8 Cable módem El cable coaxial es muy usado en áreas urbanas para distribuir las señales de televisión. El acceso a la red está disponible desde algunas redes de televisión por cable. Esto permite que haya un mayor ancho de banda que con el bucle local de teléfono. Figura 1 Los cable módem mejorados permiten transmisiones de datos de alta velocidad de dos vías, usando las mismas líneas coaxiales que transmiten la televisión por cable. Algunos proveedores de servicio de cable prometen velocidades de transmisión de datos de hasta 6,5 veces más altas que las líneas alquiladas T1. Esta velocidad hace que el cable sea un medio atractivo para transferir grandes cantidades de información digital de manera rápida, incluyendo video clips, archivos de audio y grandes cantidades de datos. La información que tardaría dos minutos en descargar usando un BRI ISDN puede descargarse en dos segundos a través de una conexión de cable módem. Los cable módem ofrecen una conexión permanente y una instalación simple. Una conexión de cable permanente significa que los computadores conectados pueden estar sujetos a una ruptura en la seguridad en cualquier momento y necesitan estar adecuadamente asegurados con firewalls. Para tratar las 275
  • 277.
    CCNA - CiscoCertified Network Associate MicroCisco - staky cuestiones de seguridad, los servicios cable módem ofrecen funciones para utilizar conexiones de Red privada virtual (VPN) a un servidor VPN, que por lo general se encuentra ubicado en la empresa. Un cable módem puede ofrecer de 30 a 40 Mbps de datos en un canal de cable de 6 MHz. Esto es casi 500 veces más rápido que un módem de 56 Kbps. Con un cable módem, el suscriptor puede continuar recibiendo servicio de televisión por cable mientras recibe datos en su computador personal de forma simultánea. Esto se logra con la ayuda de un divisor de señal uno a dos. Figura 2 Los suscriptores de cable módem deben utilizar el ISP asociado con el proveedor de servicio. Todos los suscriptores locales comparten el mismo ancho de banda del cable. A medida que más usuarios contratan el servicio el ancho de banda disponible puede caer por debajo de la velocidad esperada. – Figura 3 276
  • 278.
    CCNA - CiscoCertified Network Associate MicroCisco - staky Figura 4 Figura 5 2.3 Diseño WAN 2.3.1 Comunicaciones con WAN Se considera que las WAN son un conjunto de enlaces de datos que conectan los routers en una LAN. Las estaciones de usuarios finales y los servidores de las LAN intercambian datos. Los routers transmiten datos entre las redes a través de los enlaces de datos. Debido a los costos y por razones legales, un proveedor de comunicaciones o una empresa de comunicaciones común, en general, es dueño de los enlaces de datos que componen una WAN. Los enlaces están disponibles a los suscriptores por una tarifa y se utilizan para interconectar las LAN o conectar redes remotas. La velocidad de transmisión de datos en una WAN (ancho de banda) es mucho menor a 100 Mbps, que es común en una LAN. Los costos de provisión de enlace son el elemento más caro de las WAN y el diseño debe buscar proveer un máximo de ancho de banda a un costo aceptable. Con la presión por parte de los usuarios para obtener mayor acceso al servicio a velocidades más altas y la presión de los administradores para contener los costos, el determinar la configuración óptima de WAN no es una tarea fácil. Las WAN transportan varios tipos de tráfico, tales como datos, voz y video. El diseño seleccionado debe ofrecer capacidad adecuada y tiempos de tránsito que cumplan con de las necesidades de las empresas. Entre las especificaciones, el diseño debe tener en cuenta la topología de las conexiones entre varias ubicaciones, la naturaleza de aquellas conexiones y la capacidad del ancho de banda. 277
  • 279.
    CCNA - CiscoCertified Network Associate MicroCisco - staky Las WAN más antiguas a menudo consistían de enlaces de datos directamente conectados a computadores mainframe remotos. Sin embargo, en la actualidad las WAN conectan las LAN que están geográficamente separadas. Las estaciones de usuarios finales, servidores y routers se comunican a través de las LAN y los enlaces de datos WAN terminan en los routers locales. Al intercambiar información de dirección de Capa 3 en las LAN directamente conectadas, los routers determinan la ruta más adecuada a través de la red para los flujos de datos requeridos. Los routers pueden también ofrecer manejo en la calidad de servicio (QoS), que asigna prioridades a los diferentes flujos de tráfico. Figura 1 Figura 2 Como las WAN son simplemente un grupo de interconexiones entre los routers basados en las LAN, no hay servicios en la WAN. Las tecnologías WAN funcionan en las tres capas inferiores del modelo de referencia OSI. Los routers determinan el destino de los datos a partir de los encabezados de capa de red y transfieren los paquetes a la conexión de enlace de datos indicada para su envío en la conexión física. 278
  • 280.
    CCNA - CiscoCertified Network Associate MicroCisco - staky Figura 3 2.3.2 Pasos para el diseño WAN Diseñar una WAN puede ser un desafío, pero realizar el diseño de una forma sistemática puede dar como resultado un rendimiento mayor a menor costo. Muchas WAN han evolucionado con el tiempo, por lo tanto, es posible que no se hayan considerado muchas de las pautas aquí presentadas. Cada vez que se considere hacer una modificación a una WAN existente, se deben seguir los pasos descriptos en este módulo. Las modificaciones a las WAN pueden surgir de cambios como la expansión de la empresa que la WAN sirve, o la inclusión de nuevas prácticas y métodos de trabajo. Las empresas implementan la conectividad WAN porque hay necesidad de transportar datos en forma oportuna entre sucursales externas. La WAN está allí para cumplir los requerimientos de la empresa. El cumplir con estos requerimientos trae aparejado costos, tales como provisión de equipo y administración de enlaces de datos. Al diseñar la WAN, es necesario saber qué clase de tráfico de datos se debe transportar, su origen y su destino. Las WAN transportan una variedad de tipos de tráfico que requieren diferentes anchos de banda, latencia y fluctuación. Figura 2 Para cada par de puntos finales y para cada tipo de tráfico, se necesita información sobre las distintas características del tráfico. Determinar esto puede requerir de un estudio exhaustivo y la consulta a los usuarios de la red. El diseño con frecuencia implica actualizar, expandir o modificar una WAN ya existente. Muchos de los datos necesarios pueden provenir de estadísticas de administración de redes existentes. 279
  • 281.
    CCNA - CiscoCertified Network Associate MicroCisco - staky Figura 2 Conocer los varios puntos finales permite la selección de una topología o diseño para la WAN. Las cuestiones geográficas y las necesidades, como la disponibilidad, tendrán influencia en la topología. Un gran requisito de disponibilidad requiere de enlaces adicionales que ofrezcan rutas de datos alternativos para la redundancia y el equilibrio de las cargas. Cuando se hayan elegido los puntos finales y los enlaces, es posible estimar el ancho de banda necesario. El tráfico en los enlaces puede tener distintos requisitos de latencia y fluctuación. Una vez que se determine la disponibilidad de ancho de banda, se deben elegir las tecnologías de enlace adecuadas. Por último, los costos de instalación y operación de la WAN se pueden determinar y comparar con la necesidad que tiene el negocio de provisión de WAN. Figura 3 En la práctica, seguir los pasos de la Figura rara vez es un proceso lineal. Es posible que sea necesario realizar muchas modificaciones antes de finalizar el diseño. También es necesario realizar un seguimiento y reevaluación continuos después de instalar la WAN para mantener un rendimiento óptimo. 2.3.3 Cómo identificar y seleccionar las capacidades de networking El diseño de una WAN consiste básicamente en lo siguiente: • Seleccionar un patrón de conexión o diseño de enlaces entre las diferentes ubicaciones. • Seleccionar las tecnologías para que esos enlaces cumplan con las necesidades de la empresa a un costo razonable. Muchas WAN utilizan una topología en forma de estrella. A medida que la empresa crece y se agregan nuevos sucursales, estas se conectan con la oficina central y producen una topología en forma de estrella. 280
  • 282.
    CCNA - CiscoCertified Network Associate MicroCisco - staky Algunas veces se establece una conexión cruzada con los puntos finales de la estrella creando una topología de malla o de malla parcial. Esto posibilita muchas combinaciones de interconexión. Al diseñar, reevaluar o modificar una WAN, se debe seleccionar una topología que cumpla con las necesidades de diseño. Figura 1 Figura 2 Figura 3 Al seleccionar un diseño, se deben tener en cuenta varios factores. Más enlaces aumentan el costo de los servicios de red, y la existencia de más rutas entre los destinos aumenta la confiabilidad. Agregar más dispositivos a la ruta de datos aumentará la latencia y disminuirá la confiabilidad. Por lo general, cada 281
  • 283.
    CCNA - CiscoCertified Network Associate MicroCisco - staky paquete debe recibirse por completo en un nodo, antes de que se envíe al siguiente. Hay una gran variedad de tecnologías dedicadas con características diferentes disponibles para realizar los enlaces de datos. Figura 4 Las tecnologías que requieren el establecimiento de una conexión antes de transmitir los datos, como por ejemplo el servicio telefónico básico, ISDN o X.25, no son adecuadas para las WAN ya que requieren un tiempo de respuesta rápido o baja latencia. Una vez establecidos, los servicios de ISDN y otros de comunicación telefónica son circuitos de baja latencia y fluctuación de fase. ISDN es con frecuencia la aplicación de preferencia para conectar una red de una oficina pequeña o de personas que trabajan en sus hogares a la red de la empresa, y ofrece conectividad confiable y ancho de banda adaptable. A diferencia del cable y DSL, ISDN es una opción dondequiera que se encuentre un servicio telefónico moderno. ISDN resulta también útil como enlace de respaldo para las conexiones principales y para brindar conexiones que provean ancho de banda acorde a la demanda junto con la conexión principal. Una característica de estas tecnologías es que a la empresa sólo se le cobra cuando el circuito está en uso. Las diferentes partes de la empresa pueden conectarse de forma directa por medio de las líneas alquiladas o pueden conectarse a un enlace de acceso al punto de presencia más cercano (POP) de una red compartida. X.25, Frame Relay y ATM son ejemplos de redes compartidas. Las líneas alquiladas, por lo general, son mucho más largas y en consecuencia más caras que las de enlaces de acceso, sin embargo están disponibles en casi cualquier ancho de banda. Tienen una latencia y fluctuación de fase muy bajas. Las redes ATM, Frame Relay y X.25 transportan el tráfico de varios clientes en los mismos enlaces internos. La empresa no tiene control sobre el número de enlaces o saltos que los datos deben atravesar en la red compartida. No puede controlar el tiempo que los datos deben esperar en cada nodo antes de pasar al enlace siguiente. Esta incertidumbre en la latencia y la fluctuación hace que estas tecnologías no sean adecuadas para algunos tipos de tráfico de red. Sin embargo, los costos reducidos de una red compartida con frecuencia pueden compensar las desventajas que estas tienen. Debido a que varios clientes están compartiendo el enlace, el costo de cada uno será, en general, menor al costo de un enlace directo de la misma capacidad. Aunque ATM es una red compartida, se diseñó para producir una latencia y fluctuación de fase mínimas en los enlaces internos de alta velocidad que envían unidades de datos fácilmente administrables, llamadas celdas. Las celdas ATM tienen una longitud de 53 bytes, 48 de datos y 5 de encabezado. ATM se usa con frecuencia en el transporte de tráfico sensible a las demoras. Frame Relay también se puede utilizar para el transporte de tráfico sensible a las demoras, y con frecuencia utiliza mecanismos QoS para dar prioridad a los datos más sensibles. Una WAN típica utiliza una combinación de tecnologías que se eligen según el tipo y volumen de tráfico. ISDN, DSL, Frame Relay o las líneas alquiladas se utilizan para conectar los sucursales individuales en una sola área. Frame Relay, ATM o las líneas alquiladas se utilizan para conectar áreas externas nuevamente al backbone. ATM o las líneas alquiladas forman el backbone de la WAN. 2.3.4 Modelo de diseño de tres capas Es necesario un enfoque sistemático cuando se deben unir varios lugares. Una solución jerárquica con tres capas ofrece muchas ventajas. Imagine una empresa que opera en todos los países de la Unión Europea y que tiene un sucursal en cada ciudad con una población superior a 10000 habitantes. Cada sucursal tiene una LAN, y la empresa ha decidido interconectar los sucursales. Claramente, no es posible hacer una red en malla porque serían 282
  • 284.
    CCNA - CiscoCertified Network Associate MicroCisco - staky necesarios casi 500.000 enlaces para los 900 centros. Una estrella simple sería muy difícil de implementar porque necesita un router con 900 interfaces en el hub o una sola interfaz que transporte 900 circuitos virtuales a una red conmutada por paquetes. Figura 1 Es mejor considerar un modelo de diseño jerárquico. Un grupo de LAN ubicadas en cierta área se interconectan, entonces, se interconectan varias áreas para formar una región, y varias regiones se interconectan para formar el núcleo de la WAN. Figura 2 283
  • 285.
    CCNA - CiscoCertified Network Associate MicroCisco - staky El área puede basarse en el número de ubicaciones que se debe conectar con un límite máximo entre 30 y 50. El área tendría una topología en estrella, con los hubs de las estrellas conectados para formar la región. Las regiones pueden ser geográficas, conectando entre tres y diez áreas, y el hub de cada región puede tener un enlace punto a punto. Figura 3 Figura 4 Figura 5 284
  • 286.
    CCNA - CiscoCertified Network Associate MicroCisco - staky Este modelo de tres capas sigue el diseño jerárquico de los sistemas telefónicos. Los enlaces que conectan los distintos sitios en un área que ofrece acceso a la red de la empresa se llaman enlaces de acceso o capa de acceso de la WAN. Los enlaces de distribución distribuyen el tráfico entre las áreas. Se envía el tráfico a los enlaces núcleo para su transferencia a otras regiones cuando es necesario. Esta jerarquía a menudo es útil cuando el tráfico de red refleja la estructura de los sucursales de la empresa y se subdivide en regiones, áreas y sucursales. También es útil cuando hay un servicio central al que todos los sucursales deben tener acceso, pero los niveles de tráfico son insuficientes para justificar la conexión directa de la sucursal al servicio. La LAN del centro del área puede tener servidores que provean servicio local y del área. Según los volúmenes y tipos de tráfico, las conexiones de acceso pueden ser por acceso telefónico, alquiladas o de Frame Relay. El Frame Relay facilita el enmallado para la redundancia sin requerir de conexiones físicas adicionales. Los enlaces de distribución pueden ser de Frame Relay o ATM y el núcleo de la red puede ser ATM o de línea alquilada. 2.3.5 Otros modelos con diseño de capa Muchas redes no requieren la complejidad de una jerarquía completa de tres capas. Se pueden utilizar jerarquías más sencillas. Figura 1 Figura 2 285
  • 287.
    CCNA - CiscoCertified Network Associate MicroCisco - staky Una empresa con muchas sucursales relativamente pequeñas que requiere un tráfico entre sucursales mínimo puede elegir un diseño de una sola capa. Históricamente, esto no ha sido popular debido a la longitud de las líneas alquiladas. Frame Relay posibilita esta solución de diseño, ya que las tarifas no dependen de la distancia. Si existe la necesidad de concentración geográfica, un diseño de dos capas es adecuado. Esto produce un patrón de "estrella de estrellas". Una vez más, si el patrón elegido se basa en la tecnología de línea alquilada, será considerablemente distinto al patrón basado en la tecnología de Frame Relay. Al planear las redes más sencillas, aún se debe considerar el modelo de tres capas ya que ofrece una mejor escalabilidad de la red. El hub en el centro del modelo de dos capas es también un núcleo, pero no tiene otros routers núcleo conectados a él. De la misma forma, en una solución de una sola capa, el hub del área sirve como hub regional y como hub núcleo. Esto permite un crecimiento rápido y fácil en un futuro ya que se puede reproducir el diseño para agregar nuevas áreas de servicio. 2.3.6 Otras consideraciones sobre el diseño WAN Muchas WAN de empresas estarán conectadas a Internet. Esto supone problemas en la seguridad, pero también es una alternativa para el tráfico entre sucursales. Parte del tráfico que se debe considerar durante el diseño va o viene por Internet. Ya que Internet probablemente se encuentra en todos los lugares donde la empresa tiene LAN, hay dos maneras principales en las que este tráfico puede transportarse. Cada LAN puede tener una conexión a su ISP local o puede haber una conexión única desde uno de los routers núcleo a un ISP. La ventaja del primer método es que el tráfico se transporta por Internet en lugar de por la red de la empresa, que probablemente lleve a enlaces WAN más pequeños. La desventaja de permitir varios enlaces, es que toda la WAN de la empresa está abierta a ataques basados en Internet. También es difícil controlar y asegurar los muchos puntos de conexión. Es más fácil de controlar y asegurar un solo punto de conexión, aunque la WAN de la empresa tenga que transportar parte del tráfico que de otro modo se habría transportado en Internet. Si cada LAN de la empresa tiene una conexión a Internet distinta, se abre otra posibilidad para la WAN de la empresa. Cuando los volúmenes de tráfico son relativamente pequeños, Internet puede usarse como WAN de la empresa y todo el tráfico entre sucursales se envía a través de Internet. Asegurar las distintas LAN puede ser un problema, pero es posible que el ahorro en conexiones LAN compense la falta de seguridad. Figura 1 Los servidores deben estar ubicados lo más cerca posible de los sitios que los utilizarán más frecuentemente. La duplicación de los servidores, con configuraciones para actualizaciones entre servidores fuera de pico, reducirá la capacidad de enlace requerida. La ubicación de servicios con acceso por Internet dependerá de la naturaleza del servicio, del tráfico anticipado y de los problemas de seguridad. Este es un tema de diseño especializado que no trata este programa de estudios. 286
  • 288.
    CCNA - CiscoCertified Network Associate MicroCisco - staky Resumen Se debe haber obtenido una comprensión adecuada de los siguientes puntos clave: • Diferencias en las áreas geográficas servidas entre las WAN y las LAN. • Similitudes de las capas del modelo OSI implicadas entre las WAN y las LAN. • Conocimiento de la terminología WAN que describe equipos tales como, CPE, CO, bucle local , DTE, DCE, CSU/DSU y TA • Conocimiento de la terminología WAN que describe las normas tales como ISDN, Frame Relay, ATM, T1, HDLC, PPP, POST, BRI, PRI, X.25 y DSL • Diferencias entre las redes conmutadas por paquetes y por circuitos • Diferencias y similitudes entre las tecnologías WAN actuales, incluyendo la conexión telefónica analógica, ISDN, las líneas alquiladas, X.25, Frame Relay y servicios ATM • Ventajas y desventajas de los servicios DSL y de cable módem • Propiedad y costos asociados con los enlaces de datos WAN • Requisitos de capacidad y tiempo de tránsito para los distintos tipos de tráfico de WAN, como voz, datos y video • Conocimiento de la topología de WAN, como punto a punto, estrella y malla • Elementos del diseño de WAN, incluyendo actualizaciones, extensiones, modificaciones a la WAN existente y recomendación de servicios WAN a organizaciones basándose en sus necesidades. • Ventajas que ofrece un diseño WAN jerárquico de tres capas • Alternativas para el tráfico de WAN entre sucursales 287
  • 289.
    CCNA - CiscoCertified Network Associate MicroCisco - staky 288
  • 290.
    CCNA - CiscoCertified Network Associate MicroCisco - staky Módulo 3: PPP Descripción general Este módulo presenta un panorama de las tecnologías WAN. Presenta y explica las tecnologías WAN tales como la transmisión serial, multiplexión por división de tiempo (TDM), demarcación, equipo terminal de datos (DTE) y equipo de comunicación de datos (DCE). Presenta el desarrollo y uso del encapsulamiento del control de enlace de datos de alto nivel (HDLC) así como de los métodos para configurar y diagnosticar los problemas en una interfaz serial. El Protocolo punto a punto (PPP) es el protocolo de preferencia para las conexiones WAN conmutadas seriales. Puede manejar tanto la comunicación síncrona como la asíncrona e incluye la detección de los errores. Y, lo que es más, incorpora un proceso de autenticación que utiliza CHAP o PAP. PPP se puede utilizar en diversos medios físicos, incluyendo cable de par trenzado, líneas de fibra óptica o transmisión satelital. Los procedimientos para la configuración de PPP, así como las opciones disponibles y los conceptos de diagnóstico de fallas se describen en este módulo. Entre las opciones disponibles se encuentra la capacidad que tiene el PPP para utilizar tanto la autenticación PAP como la CHAP. Los estudiantes que completan este módulo deberán poder hacer lo siguiente: • Explicar la comunicación serial. • Describir y dar un ejemplo de TDM • Identificar el punto de demarcación de una WAN • Describir las funciones del DTE y del DCE • Explicar el desarrollo del encapsulamiento HDLC. • Utilizar el comando encapsulation hdlc para configurar HDLC • Diagnosticar las fallas en una interfaz serial mediante los comandos show interface y show controllers. • Identificar las ventajas del uso de PPP • Explicar las funciones del Protocolo de control de enlace (LCP) y del Protocolo de control de red (NCP) que son componentes de PPP • Describir las partes de una trama PPP • Identificar las tres fases de una sesión PPP • Explicar las diferencias entre PAP y CHAP • Enumerar los pasos del proceso de autenticación PPP • Identificar las distintas opciones de configuración PPP • Configurar el encapsulamiento PPP • Configurar la autenticación CHAP y PAP • Utilizar el comando show interface para verificar el encapsulamiento serial. • Diagnosticar cualquier problema que se produzca en la configuración PPP mediante el comando debug PPP 3.1 Enlaces seriales punto a punto 3.1.1 Introducción a la comunicación serial Las tecnologías WAN se basan en la transmisión serial en la capa física. Esto significa que los bits de una trama se transmiten uno por uno a lo largo del medio físico. Figura 1 289
  • 291.
    CCNA - CiscoCertified Network Associate MicroCisco - staky Los procesos de la capa física utilizan señalización para pasar los bits que componen la trama de Capa 2, uno por uno, al medio físico. Los métodos de señalización incluyen el Nivel sin retorno a cero (NRZ-L), Binario 3 de alta densidad (HDB3) e Inversión alternada de marcas (AMI). Estos son ejemplos de normas de codificación de capa física, y son similares a la codificación Manchester de Ethernet. Entre otras cosas, estos métodos de señalización pueden diferenciar un método de comunicación serial de otro. Las siguientes son algunas de las muchas normas de comunicación seriales: RS-232-E • V.35 • Interfaz serial de alta velocidad (HSSI) 3.1.2 Multiplexión por división de tiempo La multiplexión por división de tiempo (TDM) consiste en transmitir varias fuentes de información por un canal o señal común, y luego reconstruir las corrientes originales en el extremo remoto. En el ejemplo que presenta la Figura , tres fuentes de información se transportan, a su vez, por el canal de salida. Primero, se toma un bloque de información de cada canal de entrada. El tamaño del bloque puede variar, pero, en general, es de un bit o un byte a la vez. Según se utilicen bits o bytes, este tipo de TDM se denomina entrelazado de bits o entrelazado de bytes. Figura 1 Cada uno de los tres canales de entrada tiene su propia capacidad. Para que el canal de salida pueda aceptar toda la información proveniente de las tres entradas, su capacidad no debe ser inferior a la suma de las entradas. En TDM, el intervalo de tiempo de salida siempre está presente, tenga o no tenga TDM información para transmitir. La salida TDM puede compararse con un tren de 32 vagones. Cada uno es propiedad de una compañía de transporte diferente y cada día, el tren parte con los 32 vagones. Si una de las compañías tiene un producto que enviar, carga su vagón. Si la compañía no tiene nada que enviar, el vagón permanece vacío, pero sigue siendo parte del tren. TDM es un concepto de la capa física, y es completamente independiente de la naturaleza de la información que se multiplexa en el canal de salida. TDM es independiente del protocolo de Capa 2 que utilizan los canales de entrada. Un ejemplo de TDM es la Red digital de servicios integrados (Integrated Services Digital Network, ISDN). El acceso básico (BRI) ISDN cuenta con tres canales que constan de dos canales B de 64 kbps (B1 y B2) y un canal D de 16 kbps. TDM tiene nueve intervalos de tiempo que se repiten. Esto permite que la compañía telefónica administre y diagnostique de forma activa los problemas del bucle local cuando el punto de demarcación ocurre después de la unidad de terminación de la red (NTU) en los lugares donde NT1 no forma parte del CPE. 290
  • 292.
    CCNA - CiscoCertified Network Associate MicroCisco - staky Figura 2 3.1.3 Punto de demarcación El punto de demarcación o "demarc", como se conoce más comúnmente, es el punto de la red donde termina la responsabilidad del proveedor del servicio o compañía telefónica. En los Estados Unidos, una compañía telefónica provee bucles locales a las instalaciones del cliente y el cliente provee el equipo activo, como por ejemplo la unidad de servicio del canal/unidad de servicio de datos (CSU/DSU) donde termina el bucle local. Esta terminación a menudo se produce en un armario de telecomunicaciones y el cliente es responsable de mantener, reemplazar y reparar el equipo. En otros países del mundo, la compañía telefónica provee y administra la unidad de terminación de la red (NTU). Esto permite que la compañía telefónica administre y diagnostique de forma activa los problemas en el bucle local cuando el punto de demarcación ocurre después de la NTU. El cliente conecta un dispositivo del equipo terminal del abonado (CPE), como por ejemplo un router o un dispositivo de acceso de frame relay a la NTU por medio de una interfaz serial V.35 o RS-232. Figura 1 3.1.4 DTE/DCE Una conexión serial cuenta con un dispositivo de equipo terminal de datos (DTE) en un extremo de la conexión y un dispositivo de equipo de comunicación de datos (DCE) en el otro. La conexión entre los dos DCE es la red de transmisión del proveedor del servicio WAN. El CPE, que en general es un router, es el DTE. Otros ejemplos de DTE podrían ser una terminal, un computador, una impresora o una máquina de fax. El DCE, en general un módem o CSU/DSU, es el dispositivo que se utiliza para convertir los datos del usuario del DTE en una forma que sea aceptable para el enlace de la transmisión del proveedor del servicio WAN. La señal se recibe en el DCE remoto, que decodifica la señal nuevamente en una secuencia de bits. Esta secuencia se envía, a su vez, al DTE remoto. 291
  • 293.
    CCNA - CiscoCertified Network Associate MicroCisco - staky Figura 1 Se han desarrollado muchas normas que permiten que los DTE se comuniquen con los DCE. La Asociación de Industrias Electrónicas (EIA) y el Sector de Normalización de las Telecomunicaciones de la Unión de Telecomunicaciones Internacional (UIT-T) han trabajado muy activamente en el desarrollo de estas normas. El UIT-T se refiere al DCE como al equipo que termina el circuito de los datos. La EIA se refiere al DCE como el equipo de comunicación de datos. Figura 2 La interfaz DTE/DCE para un norma en particular define las siguientes especificaciones: • Mecánica/física: número de pins y tipo de conector. • Eléctrica: define los niveles de tensión de 0 y 1. • Funcional: especifica las funciones que se ejecutan asignando significado a cada una de las líneas de señalización de la interfaz. • Procesal: especifica la secuencia de eventos para la transmisión de los datos. Si se deben conectar dos DTE entre sí, como por ejemplo dos computadores o dos routers en el laboratorio, resulta necesario el uso de un cable especial llamado módem nulo para eliminar la necesidad de un DCE. En las conexiones síncronas, donde se requiere la señal de reloj, un dispositivo externo o bien uno de los DTE debe generar la señal de reloj. El puerto serial síncrono de un router se configura como DTE o DCE según el tipo de cable de conexión, que se solicita para DTE o DCE para que coincida con la configuración del router. Si el puerto se configura como DTE, que es la configuración por defecto, es necesario una temporización externa desde la CSU/DSU u otro dispositivo DCE. El cable para la conexión DTE a DCE es un cable de transición serial y blindado. En el extremo del router, el cable de transición serial y blindado puede utilizar un conector DB-60, que se conecte al puerto DB-60 de una tarjeta serial de interfaz WAN. El otro extremo del cable de transición serial viene con el conector adecuado para el estándar que se utiliza. Por lo general, el proveedor WAN o la CSU/DSU determina el tipo 292
  • 294.
    CCNA - CiscoCertified Network Associate MicroCisco - staky de cable. Los dispositivos Cisco admiten los estándares seriales EIA/TIA-232, EIA/TIA-449, V.35, X.21 y EIA/TIA-530. Para admitir mayores densidades en un factor de forma más pequeño, Cisco ha introducido el cable serial inteligente. La interfaz del router del cable serial inteligente es un conector de 26 pins mucho más compacto que el conector DB-60. 3.1.5 Encapsulamiento HDLC Al principio, las comunicaciones seriales se basaban en protocolos orientados a los caracteres. Los protocolos orientados a bits eran más eficientes pero también eran propietarios. En 1979, ISO aceptó al HDLC como protocolo estándar de enlace de datos orientado a bit que encapsula los datos en enlaces de datos seriales y síncronos. La normalización instó a otros comités a que también lo adoptaran y así extendieran el uso del protocolo. Desde 1981, UIT-T ha desarrollado una serie de protocolos derivados del HDLC. Los siguientes ejemplos de protocolos derivados reciben el nombre de protocolos de acceso a enlaces. • Procedimiento de acceso al enlace balanceado (LAPB) para X.25 • Procedimiento de acceso al enlace en el canal D (LAPD) para ISDN. • Procedimiento de acceso al enlace para módems (LAPM) y PPP para módems. • Procedimiento de acceso a enlaces para Frame Relay (LAPF) HDLC utiliza la transmisión síncrona serial y brinda una comunicación entre dos puntos libre de errores. HDLC define la estructura del entramado de Capa 2 que permite el control de flujo y de errores mediante acuses de recibo y un esquema de ventanas. Cada trama presenta el mismo formato ya sea una trama de datos o una trama de control. El HDLC estándar, en sí, no admite múltiples protocolos en un solo enlace ya que no cuenta con una forma de indicar cuál es el protocolo que se transporta. Cisco ofrece una versión propietaria de HDLC. La trama HDLC de Cisco utiliza un campo "tipo" propietario que actúa como campo de protocolo. Este campo permite que varios protocolos de capa de red compartan el mismo enlace serial. HDLC es el protocolo de Capa 2 por defecto para las interfaces seriales de los routers Cisco. Figura 1 HDLC define los tres siguientes tipos de tramas, cada uno con diferente formato de campo de control. • Tramas de información (tramas I): transportan los datos que se transmitirán para la estación. Se cuenta con control adicional de flujo y de errores y los datos pueden ser adicionados a una trama de información. • Tramas de supervisión (tramas S): proporcionan los mecanismos de petición/respuesta cuando no se utiliza el adicionar datos. 293
  • 295.
    CCNA - CiscoCertified Network Associate MicroCisco - staky • Tramas no enumeradas (tramas U): brindan funciones de control de enlace suplementarias tales como configuración inicial de la conexión. El campo del código identifica el tipo de trama U. Los primeros uno o dos bits del campo de control sirven para identificar el tipo de trama. En el campo de control de una trama de información (I), el número de la secuencia de envío se refiere al número de la trama que se envía a continuación. El número de secuencia de recepción proporciona el número de la trama que se recibe a continuación. Tanto el transmisor como el receptor mantienen los números de secuencia de recepción y transmisión. 3.1.6 Configuración de encapsulamiento HDLC El HDLC de Cisco es el método de encapsulamiento por defecto que utilizan los dispositivos Cisco en las líneas seriales síncronas. Si la interfaz serial se configura con otro protocolo de encapsulamiento y entonces resulta necesario cambiarlo nuevamente a HDLC, entre al modo de configuración de la interfaz serial. Luego introduzca el comando encapsulation hdlc para especificar el protocolo de encapsulamiento de la interfaz. Figura 1 El HDLC de Cisco es un protocolo de punto a punto que puede utilizarse en líneas alquiladas entre dos dispositivos Cisco. Cuando la comunicación es con un dispositivo que no es Cisco, el PPP síncrono es una opción más viable. 3.1.7 Diagnóstico de fallas de una interfaz serial El resultado del comando show interfaces serial muestra información específica de las interfaces seriales. Al configurar HDLC, las palabras "Encapsulation HDLC", indicando el encapsulamiento HDLC, deben aparecer en la salida. Al configurar PPP, las palabras "Encapsulation PPP", indicando el encapsulamiento PPP, deben aparecer en la salida. Se pueden identificar cinco estados problemáticos de la línea de estado de la interfaz en la salida de show interfaces serial: • Serial x is down, line protocol is down • Serial x is up, line protocol is down • Serial x is up, line protocol is up (looped) • Serial x is up, line protocol is down (disabled) • Serial x is administratively down, line protocol is down El comando show controllers es otra herramienta importante al diagnosticar las fallas en las líneas seriales. El resultado de show controllers indica el estado de los canales de la interfaz y si un cable está conectado a la interfaz o no. En la Figura , la interfaz serial 0/0 tiene conectado un cable DTE V.35. La 294
  • 296.
    CCNA - CiscoCertified Network Associate MicroCisco - staky sintaxis del comando varía de acuerdo con la plataforma. Para las interfaces seriales de los routers serie Cisco 7000, utilice el comando show controllers cbus Figura 1 Figura 2 Figura 3 295
  • 297.
    CCNA - CiscoCertified Network Associate MicroCisco - staky Figura 4 Si el resultado de la interfaz eléctrica muestra UNKNOWN (DESCONOCIDO), en lugar de V.35, EIA/TIA-449 o algún otro tipo de interfaz eléctrica, el problema radica en un cable conectado incorrectamente. También es posible que se trate de un problema con el cableado interno de la tarjeta. Si se desconoce la interfaz eléctrica, el resultado del comando show interfaces serial <X> mostrará que la interfaz y el protocolo de línea se encuentran desactivados. Los comandos de depuración que se presentan a continuación son útiles a la hora de diagnosticar los problemas seriales y de la WAN: • debug serial interface: Verifica si los paquetes de actividad HDLC están aumentando. Si no lo están, es posible que haya un problema de temporización en la tarjeta de la interfaz o en la red. • debug arp: Indica si el router está enviando o recibiendo información acerca de routers (por medio de paquetes ARP) en el otro lado de la nube WAN. Use este comando cuando algunos nodos de una red TCP/IP responden, pero otros no. • debug frame-relay lmi: Obtiene la información de la Interfaz de administración local (LMI) que resulta útil para determinar si un router y un switch Frame Relay están enviando y recibiendo paquetes LMI. • debug frame-relay events: Determina si se están produciendo intercambios entre un router y un switch Frame Relay. • debug ppp negotiation: muestra los paquetes del Protocolo de punto a punto (PPP) que se transmiten durante el inicio del PPP, cuando se negocian sus opciones. • debug ppp packet: muestra los paquetes PPP enviados y recibidos. Este comando muestra las descargas de los paquetes de bajo nivel. • debug ppp: muestra los errores PPP tales como tramas ilegales o malformadas, asociados con la negociación y funcionamiento de la conexión. • debug ppp authentication: muestra los intercambios de paquetes del Protocolo de autenticación de intercambio de señales (CHAP) PPP y el Protocolo de autenticación de contraseña (PAP). PRECAUCIÓN: El resultado de la depuración es de alta prioridad para el proceso de la CPU y puede dejar al sistema inutilizable. Es por esto que los comandos de depuración sólo se deben utilizar para diagnosticar problemas específicos o durante las sesiones de diagnóstico de fallas con personal de servicio técnico de Cisco. Se recomienda utilizar los comandos debug (depurar) durante los períodos de poco tráfico en la red y cuando está conectada la menor cantidad de usuarios en línea. Realizar la depuración durante estos períodos disminuye la probabilidad de que la mayor carga de procesamiento debido al comando debug afecte el uso del sistema. 296
  • 298.
    CCNA - CiscoCertified Network Associate MicroCisco - staky 3.2 Autenticación PPP 3.2.1 Arquitectura PPP en capas PPP utiliza una arquitectura en capas. La arquitectura en capas es un modelo, diseño o plan lógico que ayuda a la comunicación entre las capas interconectadas. El modelo de Interconexión de sistemas abiertos (OSI) es la arquitectura en capas que se utiliza en el networking. PPP proporciona un método para encapsular datagramas de varios protocolos en un enlace de punto a punto y utiliza la capa de enlace de datos para probar esta conexión. Por lo tanto, PPP está compuesto por dos subprotocolos: • Protocolo de control de enlaces: se utiliza para establecer el enlace de punto a punto. • Protocolo de control de red: se utiliza para configurar los distintos protocolos de capa de red. Figura 1 Figura 2 Figura 3 297
  • 299.
    CCNA - CiscoCertified Network Associate MicroCisco - staky Se puede configurar PPP en los siguientes tipos de interfaces físicas: • Serial asíncrona. • Serial síncrona • Interfaz serial de alta velocidad (HSSI) • Red digital de servicios integrados (Integrated Services Digital Network, ISDN) PPP utiliza el Protocolo de control de enlace (LCP) para negociar y configurar las opciones de control en el enlace de datos de la WAN. PPP utiliza el componente del Protocolo de control de red (NCP) para encapsular y negociar las opciones para los diferentes protocolos de capa de red. El LCP se ubica en la parte más alta de la capa física y se utiliza para establecer, configurar y probar la conexión de enlace de datos. PPP también utiliza LCP para acordar, de forma automática, opciones de formato de encapsulamiento tales como: • Autenticación: las opciones de autenticación requieren que la parte del enlace que realiza la llamada introduzca información de autenticación para ayudar a asegurar que el usuario cuente con el permiso del administrador de red para realizar la llamada. Los routers pares intercambian mensajes de autenticación. Las dos opciones de autenticación son: el Protocolo de autenticación de contraseña (PAP) y el Protocolo de autenticación de intercambio de señales (CHAP). • Compresión: las opciones de compresión aumentan la tasa de transferencia efectiva en las conexiones PPP al reducir la cantidad de datos en la trama que debe recorrer el enlace. El protocolo descomprime la trama al llegar a su destino. Stacker y Predictor son dos protocolos de compresión disponibles en los routers Cisco. • Detección de errores: los mecanismos de detección de errores con PPP habilitan un proceso para identificar las condiciones de falla. Las opciones de Calidad y Número mágico ayudan a garantizar un enlace de datos confiable y sin bucles. • Multienlace: Cisco IOS Versión 11.1 y posteriores admiten el PPP multienlace. Esta alternativa proporciona balanceo de la carga en las interfaces del router que usa PPP. • Devolución de llamadas en PPP: para aumentar la seguridad, Cisco IOS Versión 11.1 ofrece devolución de llamadas en PPP. Con esta opción LCP, un router Cisco puede actuar como cliente de la devolución de llamada o servidor de la devolución de llamada. El cliente realiza la llamada inicial, solicita que se le devuelva la llamada y termina la comunicación inicial. El router de devolución de llamadas responde al llamado inicial y se comunica nuevamente con el cliente basándose en las sentencias de configuración. LCP también hace lo siguiente: • Maneja límites variables del tamaño de paquete. • Detecta errores comunes de mala configuración. • Termina el enlace. • Determina cuándo un enlace funciona correctamente o cuándo falla. PPP permite que varios protocolos de capa de red operen en el mismo enlace de comunicación. Para cada protocolo de capa de red que se utiliza, se proporciona un Protocolo de control de red (NCP) distinto. Por ejemplo: el Protocolo de Internet (IP) utiliza el Protocolo de control de IP (IPCP) y el Intercambio de paquetes en internetworking (IPX) utiliza el Protocolo de control IPX de Novell (IPXCP). Los NCP incluyen campos funcionales que contienen códigos estandarizados que indican el tipo de protocolo de capa de red que encapsula PPP. Figura 4 Los campos de una trama PPP son los siguientes: 298
  • 300.
    CCNA - CiscoCertified Network Associate MicroCisco - staky • Señalador: indica el comienzo o el fin de una trama y consiste en la secuencia binaria 01111110. • Dirección: está formada por la dirección de broadcast estándar, que es la secuencia binaria 11111111. PPP no asigna direcciones de estaciones individuales. • Control: 1 byte que consta de la secuencia binaria 00000011, que requiere la transmisión de datos del usuario en una trama no secuencial. Se suministra un servicio de enlace sin conexión similar al del Control de enlace lógico (LLC) Tipo 1. • Protocolo: 2 bytes que identifican el protocolo encapsulado en el campo de datos de la trama. • Datos: 0 o más bytes que contienen el datagrama para el protocolo especificado en el campo de protocolo. El fin del campo de datos se detecta al encontrar la secuencia de señalador de cierre y dejando 2 bytes para el campo de la secuencia de verificación de trama (FCS). La longitud máxima por defecto del campo de datos es 1500 bytes. • FCS: en general, 16 bits o 2 bytes que se refieren a los caracteres adicionales que se agregan a la trama con el fin de controlar los errores. 3.2.2 Cómo establecer una sesión PPP El establecimiento de una sesión PPP tiene tres fases: Estas son: establecimiento del enlace, autenticación y fase del protocolo de la capa de red. Las tramas LCP se utilizan para realizar el trabajo de cada una de las fases LCP. Las tres siguientes clases de tramas LCP se utilizan en una sesión PPP: • Las tramas de establecimiento de enlace se utilizan para establecer y configurar un enlace. • Las tramas de terminación del enlace se utilizan para terminar un enlace. • Las tramas de mantenimiento del enlace se utilizan para administrar y depurar un enlace. Figura 1 Las tres fases para el establecimiento de una sesión PPP son: • Fase de establecimiento del enlace: en esta fase, cada dispositivo PPP envía tramas LCP para configurar y probar el enlace de datos. Los paquetes LCP contienen un campo de opción de configuración que permite que los dispositivos negocien el uso de opciones tales como la unidad máxima de transmisión (MTU), la compresión de determinados campos PPP y el protocolo de autenticación de enlace. Si no se incluye ninguna opción de configuración en un paquete LCP, se adopta el valor por defecto para esa configuración. Antes de poder intercambiar cualquier datagrama de capa de red, primero, LCP debe abrir la conexión y negociar los parámetros de configuración. Esta fase queda completa después de enviar y recibir una trama de acuse de recibo de configuración. • Fase de autenticación (optativa): una vez establecido el enlace, y seleccionado el protocolo de autenticación, se puede autenticar el dispositivo par. La autenticación, en caso de que se utilice, se lleva a cabo antes de que comience la fase del protocolo de la capa de red. Como parte de esta fase, el LCP también permite efectuar una prueba opcional de determinación de la calidad del enlace. El enlace se prueba para determinar si su calidad es suficiente para activar los protocolos de capa de red. • Fase de protocolo de capa de red: en esta fase, los dispositivos PPP envían paquetes NCP para seleccionar y configurar uno o varios protocolos de capa de red (como IP). Después de configurar cada uno de los protocolos de la capa de red elegidos, se pueden enviar paquetes de cada uno de los protocolos de capa de red a través del enlace. Si LCP cierra el enlace, informa los protocolos de la capa de red, para que puedan tomar las medidas adecuadas. El comando show interfaces revela los estados de LCP y NCP bajo la configuración PPP. 299
  • 301.
    CCNA - CiscoCertified Network Associate MicroCisco - staky Figura 2 Figura 3 Figura 4 300
  • 302.
    CCNA - CiscoCertified Network Associate MicroCisco - staky Figura 5 El enlace PPP queda configurado para las comunicaciones hasta que se presenta una de las siguientes situaciones: • Las tramas LCP o NCP cierran el enlace. • Se vence el tiempo de inactividad. • Interviene el usuario. 3.2.3 Protocolos de autenticación PPP La fase de autenticación de una sesión PPP es opcional. Una vez establecido el enlace y seleccionado el protocolo de autenticación, se puede autenticar el dispositivo par. La autenticación, si se utiliza, se lleva a cabo antes de que comience la fase de configuración del protocolo de la capa de red. Las opciones de autenticación requieren que la parte del enlace que realiza la llamada introduzca la información de autenticación. Esto ayuda a garantizar que el usuario tenga el permiso del administrador de la red para efectuar la llamada. Los routers pares intercambian mensajes de autenticación. Figura 1 Figura 2 301
  • 303.
    CCNA - CiscoCertified Network Associate MicroCisco - staky Al configurar la autenticación PPP, el administrador de la red puede seleccionar el Protocolo de autenticación de contraseña (PAP) o el Protocolo de autenticación de intercambio de señales (CHAP). Por lo general, el protocolo de preferencia es CHAP. 3.2.4 Protocolo de autenticación de contraseña (PAP) PAP ofrece un método sencillo para que un nodo remoto establezca su identidad, mediante el intercambio de señales de dos vías. Una vez que se ha completado la fase de establecimiento del enlace PPP, el nodo remoto envía el conjunto de nombre de usuario/contraseña por el enlace repetidas veces hasta que se acusa recibo de la autenticación o la conexión se termina. Figura 1 Figura 2 PAP no es un protocolo de autenticación sólido. Las contraseñas se envían por el enlace en texto no cifrado, y no hay protección contra la reproducción o los intentos de descubrimiento mediante intentos reiterados de ensayo y error. El nodo remoto tiene control de la frecuencia y la temporización de los intentos de conexión. 3.2.5 Protocolo de autenticación de intercambio de señales (CHAP) CHAP se utiliza al iniciar un enlace y verifica, de forma periódica, la identidad del nodo remoto por medio de un intercambio de señales de tres vías. CHAP se realiza al establecer el enlace inicial y se repite durante el tiempo que dure el enlace. Después de completar la fase de establecimiento del enlace PPP, el host envía un mensaje de comprobación al nodo remoto. El nodo remoto responde con un valor calculado mediante la función hash de una vía que, en general, es Message Digest 5 (MD5). Esta respuesta se basa en la contraseña y el mensaje de comprobación. El router local verifica la respuesta contra su propio cálculo del valor hash esperado. Si los valores concuerdan, se acusa recibo de la autenticación; de lo contrario, la conexión termina de inmediato. CHAP brinda protección contra los intentos de reproducción a través del uso de un valor de comprobación variable que es exclusivo e impredecible. Como la comprobación es única y aleatoria, el valor hash resultante también será único y aleatorio. El uso de comprobaciones reiteradas tiene como fin limitar el tiempo de exposición ante cualquier ataque. El router local o un servidor de autenticación de terceros tiene el control de la frecuencia y la temporización de las comprobaciones. 302
  • 304.
    CCNA - CiscoCertified Network Associate MicroCisco - staky Figura 1 Figura 2 Figura 3 3.2.6 Proceso de encapsulamiento y autenticación PPP Figura 1 Cuando se utiliza el comando encapsulation ppp, la autenticación CHAP o PAP se puede agregar de forma optativa. Si no se especifica ninguna clase de autenticación, la sesión PPP comienza de inmediato. Si se requiere de autenticación, el proceso da los siguientes pasos: 303
  • 305.
    CCNA - CiscoCertified Network Associate MicroCisco - staky • Se determina el método de autenticación. • Se revisa la base de datos local o el servidor de seguridad, que tiene una base de datos de contraseñas y nombres de usuario, para verificar que el nombre de usuario y la contraseña dados concuerdan con alguna entrada. • El proceso verifica la respuesta de autenticación que envía la base de datos local. Si la respuesta es positiva, se inicia la sesión PPP. Si es negativa, se termina la sesión. La Figura y la Figura correspondiente detallan el proceso de autenticación CHAP. Figura 2 Figura 3 304
  • 306.
    CCNA - CiscoCertified Network Associate MicroCisco - staky 3.3 Configuración PPP 3.3.1 Introducción a la configuración de PPP Los aspectos configurables de PPP incluyen los métodos de autenticación, la compresión, la detección de errores y si admite multienlace o no. La siguiente sección describe las distintas opciones de configuración de PPP. Los routers Cisco que utilizan el encapsulamiento PPP pueden incluir las opciones de configuración de LCP que se describen en la Figura . Figura 1 305
  • 307.
    CCNA - CiscoCertified Network Associate MicroCisco - staky 3.3.2 Configuración de PPP El siguiente ejemplo activa el encapsulamiento PPP en una interfaz serial 0/0: Router#configure terminal Router(config)#interface serial 0/0 Router(config-if)#encapsulation ppp La compresión de software de punto a punto puede configurarse en las interfaces seriales que utilizan encapsulamiento PPP. La compresión se ejecuta en el software y puede afectar el rendimiento del sistema de forma significativa. No se recomienda la compresión si la mayor parte del tráfico está compuesto por archivos comprimidos. Figura 1 Para configurar la compresión en PPP, introduzca los siguientes comandos: Router(config)#interface serial 0/0 Router(config-if)#encapsulation ppp Router(config-if)#compress [predictor | stac] Introduzca los siguientes comandos para monitorear los datos que se pasan al enlace y para evitar la formación de bucles en las tramas: Router(config)#interface serial 0/0 Router(config-if)#encapsulation ppp Router(config-if)#ppp quality percentage Los siguientes comandos ejecutan el equilibrio de las cargas en múltiples enlaces: Router(config)#interface serial 0/0 Router(config-if)#encapsulation ppp Router(config-if)#ppp multilink 3.3.3 Configuración de la autenticación PPP El procedimiento que se describe en la tabla detalla la configuración del encapsulamiento PPP y los protocolos de autenticación PAP/CHAP. Es esencial realizar una configuración correcta, ya que PAP y CHAP utilizarán estos parámetros para la autenticación. La Figura presenta un ejemplo de una configuración de autenticación PAP de dos vías. Ambos routers autentican y son autenticados de modo que los comandos de autenticación se reflejan entre sí. El nombre 306
  • 308.
    CCNA - CiscoCertified Network Associate MicroCisco - staky de usuario y la contraseña PAP que cada router envía debe coincidir con aquellos especificados en el comando username name password password del otro router. Figura 1 Figura 2 PAP ofrece un método sencillo para que un nodo remoto establezca su identidad, por medio del intercambio de señales de dos vías. Esto se realiza sólo en el momento del establecimiento inicial del enlace. El nombre de host de un router debe coincidir con el nombre de usuario que el otro router ha configurado. Las contraseñas también deben coincidir. CHAP se utiliza para verificar periódicamente la identidad del nodo remoto, por medio de un intercambio de señales de tres vías. El nombre de host de un router debe coincidir con el nombre de usuario que el otro router ha configurado. Las contraseñas también deben coincidir. Esto se realiza durante el establecimiento inicial del enlace y se puede repetir en cualquier momento una vez establecido el enlace. 307
  • 309.
    CCNA - CiscoCertified Network Associate MicroCisco - staky Figura 3 Figura 4 3.3.4 Verificación de la configuración de encapsulamiento Serial PPP Figura 1 308
  • 310.
    CCNA - CiscoCertified Network Associate MicroCisco - staky Utilice el comando show interfaces serial para verificar que la configuración del encapsulamiento PPP o HDLC esté correcta. El resultado del comando de la Figura ilustra una configuración PPP. Cuando se configura un control de enlace de datos de alto nivel (HDLC), las palabras "Encapsulation HDLC" (Encapsulamiento HDLC) deben aparecer en el resultado del comando show interfaces serial. Una vez que se ha configurado PPP, los estados del Protocolo de control de enlace (LCP) y del Protocolo de control de red (NCP) podrán verificarse mediante el comando show interfaces serial. Figura 2 La Figura enumera los comandos que se utilizan para habilitar, configurar y verificar el PPP. 3.3.5 Diagnóstico de fallas de la configuración de encapsulamiento serial El comando debug ppp authentication muestra la secuencia de intercambio de la autenticación. La Figura muestra el resultado del router de la izquierda durante la autenticación CHAP del router de la derecha mientras está habilitado debug ppp authentication. Con la autenticación de dos vías configurada, los dos routers se autentican entre sí. Los mensajes aparecen tanto para el proceso de autenticación como para el proceso de ser autenticado. Utilice el comando debug ppp authentication para mostrar la secuencia de intercambio, a medida que se produce. Figura 1 La Figura resalta el resultado del router para la autenticación PAP de dos vías. El comando debug ppp se utiliza para mostrar información sobre el funcionamiento de PPP. La forma no de este comando deshabilita el resultado de la depuración. Router#debug ppp {authentication | packet | negotiation | error | chap} Router#no debug ppp {authentication | packet | negotiation | error | chap} 309
  • 311.
    CCNA - CiscoCertified Network Associate MicroCisco - staky Figura 2 Figura 3 Resumen Se debe haber obtenido una comprensión adecuada de los siguientes puntos clave: • La multiplexión por división de tiempo • El punto de demarcación de una WAN • La definición y las funciones del DTE y del DCE • El desarrollo del encapsulamiento HDLC • El uso del comando encapsulation hdlc para configurar HDLC • El diagnostico de fallas de una interfaz serial mediante los comandos show interface y show controllers. • Las ventajas del uso del protocolo PPP • Las funciones del Protocolo de control de enlace (LCP) y del Programa de control de red que son componentes de PPP. • Las partes de una trama PPP • Las tres fases de una sesión PPP • La diferencia entre PAP y CHAP • Los pasos del proceso de autenticación PPP • Las distintas opciones de configuración de PPP • Cómo configurar el encapsulamiento PPP • Cómo configurar la autenticación CHAP y PAP • El uso del comando show interface para verificar el encapsulamiento serial. • El diagnóstico de los problemas en la configuración del PPP mediante el comando debug ppp 310
  • 312.
    CCNA - CiscoCertified Network Associate MicroCisco - staky Módulo 4: ISDN y DDR Descripción general Las Redes digitales de servicios integrados (Integrated Services Digital Network, ISDN) son redes que proporcionan conectividad digital de extremo a extremo para dar soporte a una amplia gama de servicios, que incluye servicios de datos y de voz. Las ISDN permiten la operación de múltiples canales digitales al mismo tiempo a través del mismo cable telefónico normal utilizado en las líneas analógicas, pero las ISDN transmiten señales digitales y no analógicas. La latencia es mucho menor en una línea ISDN que en una línea analógica. El enrutamiento telefónico por demanda (DDR) es una técnica desarrollada por Cisco que permite el uso de las líneas telefónicas existentes para formar redes de área amplia (WAN), en lugar de utilizar líneas dedicadas e individuales. Las Redes públicas de telefonía conmutada (PSTN) son un elemento de este esquema. El DDR se utiliza cuando no se requiere de una conexión permanente, reduciendo así los costos. El DDR es un esquema en el que un router se conecta mediante líneas telefónicas cuando debe transmitir tráfico, y luego se desconecta una vez finalizada la transferencia. Los estudiantes que completen este módulo deberán ser capaces de: • Definir los estándares ISDN que se utilizan para el direccionamiento, los conceptos y la señalización • Describir de qué manera las ISDN utilizan la capa física y la de enlace de datos • Enumerar las interfaces y los puntos de referencia de las ISDN • Configurar una interfaz ISDN del router • Determinar cuáles tipos de tráfico pueden transmitirse al configurar el DDR • Configurar las rutas estáticas para el DDR • Seleccionar el tipo de encapsulamiento adecuado para el DDR • Ser capaz de determinar y aplicar una lista de acceso para el tráfico en DDR • Configurar las interfaces de marcación 4.1 ISDN Conceptos 4.1.1 Introducción a las ISDN Son varias las tecnologías WAN que se utilizan para brindar acceso a redes desde ubicaciones remotas. Una de esas tecnologías es la ISDN. La tecnología ISDN está diseñada específicamente para solucionar los problemas de ancho de banda reducido que aquejan a las pequeñas oficinas o usuarios individuales que usan líneas telefónicas tradicionales. Figura 1 Las PSTN tradicionales están basadas en conexiones analógicas entre el cliente y la central telefónica local, también denominadas enlaces o loops locales. Los circuitos analógicos introducen limitaciones en el ancho de banda que es posible obtener del loop local. Las restricciones en el circuito no permiten anchos de banda analógicos superiores a unos 3000 Hz. La tecnología ISDN permite el uso de datos digitales en el loop local proporcionando a los usuarios remotos mayores velocidades de acceso. 311
  • 313.
    CCNA - CiscoCertified Network Associate MicroCisco - staky Figura 2 Las compañías telefónicas desarrollaron la tecnología ISDN con el fin de crear redes totalmente digitales. La ISDN permite que las señales digitales se transmitan a través del cableado telefónico existente. Esto se hizo posible cuando se actualizaron los switches de las compañías telefónicas para que manejaran señales digitales. En general, las ISDN se utilizan para los empleados que trabajan fuera de la oficina y para la interconexión de pequeñas oficinas remotas a las LAN corporativas. Las compañías telefónicas desarrollaron las ISDN como parte del esfuerzo por estandarizar los servicios para los abonados. Esto incluye la Interfaz de red del usuario (UNI), mejor conocida como loop local. Los estándares ISDN definen el hardware y los esquemas de configuración de llamadas para la conectividad digital de extremo a extremo. Dichos estándares ayudan a alcanzar la meta de una conectividad mundial, para garantizar que las redes ISDN puedan interconectarse fácilmente. En las ISDN, la digitalización se realiza en el sitio del usuario y no en la compañía telefónica. Figura 3 Las ISDN brindan conectividad a los sitios locales. A continuación, se enumeran algunos de los beneficios de las ISDN: • Transportan diversos tipos de tráfico de usuario, que incluyen datos, voz y video. • Las llamadas se establecen mucho más rápidamente que con conexiones de módem. • Los canales B brindan tasas de transferencia de datos mayores que los módems. • Los canales B son adecuados para los enlaces negociados de Protocolo de punto a punto (PPP). Las ISDN son un servicio versátil, capaz de transportar tráfico de voz, video y datos. Es posible utilizar múltiples canales para transportar distintos tipos de tráfico en una sola conexión. La tecnología ISDN utiliza señalización fuera de banda, delta (canal D), para el establecimiento y señalización de la llamada. Para efectuar llamadas telefónicas normales, el usuario marca el número un dígito a la vez. Una vez recibidos todos los números, se transfiere la llamada al usuario remoto. En las ISDN los números llegan al switch a la velocidad del canal D, lo que reduce el tiempo necesario para establecer la llamada. Las ISDN también proporcionan anchos de banda mayores a los de las conexiones telefónicas tradicionales de 56 Kbps. Las ISDN utilizan canales portadores, también llamados canales B como rutas para datos de cualquier tipo. Cada canal B proporciona un ancho de banda de 64 Kbps. Con múltiples canales B, las ISDN 312
  • 314.
    CCNA - CiscoCertified Network Associate MicroCisco - staky pueden formar WANS cuyo ancho de banda es mayor que el de algunas líneas arrendadas. Una conexión ISDN con dos canales B proporciona un ancho de banda total utilizable de 128 Kbps. Cada canal B puede efectuar una conexión serial aparte con cualquier otro sitio de la red ISDN. Como el PPP opera tanto en enlaces seriales síncronos como asíncronos, es posible utilizar enlaces ISDN en conjunto con el encapsulamiento PPP. 4.1.2 Métodos de acceso y estándares de las ISDN La investigación de los estándares para las ISDN comenzó a fines de la década de los 60. En 1984, se publicó un conjunto completo de recomendaciones para las ISDN, el cual es actualizado constantemente por el Sector de Estandarización de la Unión Internacional de las Telecomunicaciones (UIT-T), conocido anteriormente como Comité Consultivo Internacional Telegráfico y Telefónico (CCITT). Los estándares ISDN son un conjunto de protocolos que agrupa las comunicaciones de datos y de telefonía. La UIT-T agrupa y organiza los protocolos ISDN de acuerdo con los siguientes aspectos generales: • Protocolos E: recomiendan estándares de telefonía para las ISDN. Por ejemplo, el protocolo E.164 describe el direccionamiento internacional para las ISDN. • Protocolos I: se refieren a los conceptos, terminología y métodos generales. La serie I.100 incluye conceptos generales sobre ISDN y la estructura de otras recomendaciones de la serie I. Los I.200 se refieren a los aspectos del servicio de las ISDN. Los I.300 describen los aspectos de la red. Los I.400 describen cómo se proveen las UNI. • Protocolos Q: se refieren a cómo debe operar la conmutación y la señalización. El término señalización, en este contexto, significa el proceso de establecer una llamada ISDN. Figura 1 Figura 2 Los estándares ISDN definen dos tipos principales de canal, cada uno de distinta velocidad de transmisión. El canal portador o canal B se define como una ruta digital libre de 64 Kbps. Se le llama libre porque puede transmitir cualquier tipo de datos digitalizados, en modo full duplex. Por ejemplo, es posible hacer un enlace 313
  • 315.
    CCNA - CiscoCertified Network Associate MicroCisco - staky digital de voz en un canal B. El segundo tipo de canal recibe el nombre de canal delta o canal D. Puede ser de 16 Kbps para la Interfaz de acceso básico (BRI) o de 64 Kbps para la Interfaz de acceso principal (PRI). El canal D transporta la información de control del canal B. Una vez establecida la conexión TCP, se produce un intercambio de información denominado "la configuración de la conexión". Dicha información se intercambia en la ruta en la que al final se transmitirá los datos. Tanto la información de control como los datos comparten la misma ruta. Esto se denomina señalización dentro de banda. Sin embargo, la tecnología ISDN utiliza un canal aparte para la información de control, el canal D. Esto se denomina señalización fuera de banda. La tecnología ISDN especifica dos métodos de acceso estándar, BRI y PRI. Una única interfaz BRI o PRI provee un grupo multiplexado de canales B y D. La BRI utiliza dos canales B de 64 Kbps más un canal D de 16 Kbps. La BRI se usa en muchos routers de Cisco. Como la BRI utiliza dos canales B y un canal D, a veces se conoce como 2B+D. Los canales B se pueden usar para transmisiones digitales de voz. En este caso, se utiliza métodos especializados para la digitalización de la voz. Los canales B también pueden utilizarse para el transporte de datos a velocidades relativamente altas. De este modo, la información se transporta en el formato de tramas, mediante el control de enlace de datos de alto nivel (HDLC) o el protocolo PPP como protocolos de Capa 2. El PPP es mucho más sólido que el HDLC ya que ofrece un mecanismo para la autenticación y negociación de la configuración de protocolos y enlaces compatibles. Se considera a las ISDN como conexiones conmutadas por circuito. El canal B es la unidad elemental para la conmutación por circuito. El canal D transporta mensajes de señalización tales como establecimiento y corte de la llamada, para el control de llamadas en los canales B. El tráfico en el canal D emplea el Protocolo de procedimiento de acceso al enlace en canales D (LAPD). El LAPD es un protocolo de capa de enlace de datos basado en el HDLC. En América del Norte y Japón, las PRI ofrecen veintitrés canales B de 64 Kbps y un canal D de 64 Kbps. Las PRI ofrecen el mismo nivel de servicio que las conexiones T1 o DS1. En Europa y en gran parte del resto del mundo, las PRI ofrecen 30 canales B y un canal D, para así ofrecer el mismo nivel de servicio que un circuito E1. Las PRI utilizan la Unidad de servicio de datos/Unidad de servicio del canal (DSU/CSU) para las conexiones T1/E1. 4.1.3 Protocolos y modelo de tres capas de las ISDN Figura 1 La tecnología ISDN utiliza un conjunto de estándares UIT-T que abarcan las capas física, de enlace de datos y de red del modelo de referencia OSI: • Las especificaciones ISDN PRI y BRI de la capa física se denominan UIT-T I.430 e I.431 respectivamente. • La especificación de la capa de enlace de datos está basada en el protocolo LAPD y se define formalmente en los siguientes documentos: • UIT-T Q.920 • UIT-T Q.921 • UIT-T Q.922 • UIT-T Q.923 314
  • 316.
    CCNA - CiscoCertified Network Associate MicroCisco - staky • La especificación de capa de red se define en UIT-T Q.930 (también denominado L450) y UIT-T Q.931 (también denominado I.451). Estos dos estándares especifican las conexiones de usuario a usuario, conmutadas por circuito y por paquete. El servicio BRI se proporciona en un loop local que tradicionalmente transporta el servicio telefónico analógico por cable. Aunque existe una sola ruta física en las BRI, hay tres rutas de información separadas, 2B+D. La información de los tres canales es multiplexada en una ruta física única. Los formatos de la trama de la capa física o Capa 1 varían según la trama sea entrante o saliente. La trama es saliente si viaja desde el terminal hasta la red. Las tramas salientes usan el formato TE. La trama es entrante si viaja desde la red hacia el terminal. Las tramas entrantes usan el formato NT. Figura 2 Cada trama consta de dos tramas de muestra, conformadas de esta manera: • 8 bits del canal B1. • 8 bits del canal B2. • 4 bits del canal D. • 6 bits de encabezado. Las tramas BRI en la tecnología ISDN constan de 48 bits. Se transmiten cuatro mil tramas como estas por segundo. Cada uno de los canales B, el B1 y el B2, tiene una capacidad de 2 * (8 * 4000) = 64 Kbps. El Canal D tiene una capacidad de 4 * 4000 = 16 Kbps. Esto representa 144 Kbps de la velocidad de la interfaz física BRI de 192 Kbps. El resto de la velocidad de transmisión de datos lo usan los bits de encabezado necesarios para la transmisión. Los bits de encabezado de la trama de capa física ISDN se utilizan de la siguiente forma: • Bit de entramado: suministra la sincronización • Bit de equilibrado de la carga: ajusta el valor de bit promedio • Eco de los bits anteriores del canal D: se utiliza para la resolución de contención cuando varias terminales de un bus pasivo se disputan un canal. • Bit de activación: activa los dispositivos • Bit extra: no asignado Cabe notar que la velocidad física de la interfaz BRI es de 48*4000 = 192 Kbps. La velocidad efectiva es de 144 Kbps = 64 Kbps + 64 Kbps + 16 Kbps (2B+D). La Capa 2 del canal de señalización usa el LAPD. El LAPD es similar al HDLC. El LAPD se utiliza en todo el canal D para garantizar que la información de control y señalización fluya y se reciba correctamente. Los campos de control y señalización del LAPD son idénticos a los de HDLC. En el LAPD, el campo de la dirección tiene una longitud de 2 bytes. El primer byte del campo de dirección contiene el identificador del punto de acceso al servicio (SAPI), que identifica el portal en el cual se suministra los servicios de LAPD a la Capa 3. El bit de Comando/Respuesta (C/R) indica si la trama contiene un comando o una respuesta. El segundo byte contiene el identificador del terminal final (TEI). Cada elemento del equipo terminal del cliente requiere de un identificador TEI único. El TEI puede asignarse de forma estática durante la instalación, o el switch puede asignarlo dinámicamente durante el arranque del equipo. Si se asigna el TEI de forma estática 315
  • 317.
    CCNA - CiscoCertified Network Associate MicroCisco - staky durante la instalación, es entonces un número que varía de 0 a 63. El rango de un TEI de asignación dinámica varía de 64 a 126. Un TEI de 127 o todos 1s indica un broadcast. Figura 3 4.1.4 ISDN - Funciones Se deben producir varios intercambios para que un router se conecte a otro mediante ISDN. Para establecer una llamada ISDN, se utiliza el canal D entre el router y el switch ISDN. El Sistema de señalización 7 (SS7) se utiliza entre los switches dentro de la red del proveedor del servicio. Figura 1 El canal D entre el router y el switch ISDN siempre está habilitado. El estándar ISDN Q.921 describe los procesos LAPD de enlace de datos que funcionan como procesos de Capa 2 en el modelo de referencia OSI. El canal D se utiliza para las funciones de control de llamada tales como establecimiento, señalización y corte de la llamada. Estas funciones se implementan según el protocolo Q.931. El Q.931 especifica las funciones de la Capa 3 del modelo de referencia OSI. El estándar Q.931 recomienda una conexión de capa de red entre el terminal final y el switch ISDN local, pero no impone una recomendación de extremo a extremo. Debido a que algunos switches ISDN fueron desarrollados antes de la estandarización del Q.931, distintos proveedores de ISDN y distintos tipos de switch pueden utilizar (de hecho lo hacen) diferentes implementaciones del Q.931. Como los tipos de switch no son estándar, los routers deben contar con comandos en su configuración que especifiquen el switch ISDN al que se conectan. 316
  • 318.
    CCNA - CiscoCertified Network Associate MicroCisco - staky Figura 2 Figura 3 Figura 4 Al establecer una llamada BRI o PRI se produce la siguiente secuencia de eventos: 1. El canal D se utiliza para enviar el número marcado hasta el switch ISDN local. 2. El switch local utiliza el protocolo de señalización SS7 para configurar una ruta y enviar el número marcado al switch ISDN remoto. 3. El switch ISDN remoto hace una señalización al destino mediante el canal D. 317
  • 319.
    CCNA - CiscoCertified Network Associate MicroCisco - staky 4. El dispositivo ISDN NT-1 de destino envía al switch ISDN remoto un mensaje de conexión de llamada. 5. El switch ISDN remoto utiliza el SS7 para enviar un mensaje de conexión de llamada al switch local. 6. El switch ISDN local conecta un canal B de extremo a extremo y deja disponible al otro canal B para una nueva conversación o transferencia de datos. Ambos canales B pueden utilizarse al mismo tiempo. Figura 5 Fogura 6 4.1.5 ISDN - Puntos de referencia Los estándares ISDN definen a los grupos funcionales como dispositivos o componentes de hardware que permiten al usuario tener acceso a los servicios de las BRI o PRI. Los fabricantes pueden crear hardware que soporte una o más funciones. Las especificaciones ISDN definen cuatro puntos de referencia que conectan los dispositivo ISDN unos con otros. Cada dispositivo de una red ISDN realiza una tarea específica para facilitar la conectividad de extremo a extremo. Para conectar los dispositivos que realizan funciones específicas, la interfaz entre los dos dispositivos debe estar bien definida. Estas interfaces reciben el nombre de puntos de referencia. Los puntos de referencia que afectan el extremo del cliente de la conexión ISDN son los siguientes: 318
  • 320.
    CCNA - CiscoCertified Network Associate MicroCisco - staky • R: hace referencia a conexiones entre un dispositivo terminal tipo 2 (TE2) no compatible con ISDN y un adaptador de terminales (TA), por ejemplo una interfaz serial RS-232. • S: hace referencia a los puntos de conexión a un dispositivo de conmutación del tipo Terminación de red tipo 2 (NT2) del cliente y permite realizar llamadas entre los distintos tipos de equipos del cliente. • T: idéntico a la interfaz S desde el punto de vista eléctrico, hace referencia a la conexión saliente desde el dispositivo NT2 hacia la red ISDN o hacia dispositivos de Terminación de red tipo 1 (NT1). • U: hace referencia a las conexiones entre dispositivos NT1 y la red ISDN propiedad de la compañía telefónica. Figura 1 Figura 2 Figura 3 319
  • 321.
    CCNA - CiscoCertified Network Associate MicroCisco - staky Como las referencias S y T son similares desde el punto de vista eléctrico, algunas interfaces se especifican como interfaces S/T. Aunque realizan funciones diferentes, el puerto es el mismo, desde el punto de vista eléctrico, y puede utilizarse para ambas funciones. 4.1.6 Determinación de la interfaz ISDN del router En los Estados Unidos, el cliente debe proveer el dispositivo NT1. En Europa y en otros países, la compañía telefónica provee la función NT1 y presenta una interfaz S/T al abonado. En estas configuraciones, el abonado no necesita proveer un dispositivo NT1 aparte ni una función NT1 integrada en el dispositivo terminal. Equipos tales como los módulos y las interfaces ISDN del router deben solicitarse según el esquema correspondiente. Figura 1 Para seleccionar un router Cisco con la interfaz ISDN adecuada, proceda de la siguiente forma: 1. Determine si el router soporta la interfaz ISDN BRI. Busque en la parte posterior del router un conector BRI o una Tarjeta de interfaz WAN (WIC) para BRI. 2. Determine el proveedor del dispositivo NT1. El dispositivo NT1 termina el loop local en la central (CO) del proveedor de servicios ISDN. En los Estados Unidos, el dispositivo NT1 forma parte de los Equipos terminales del cliente (CPE) y éste debe suplirlos. En Europa, por lo general, el proveedor suple el dispositivo NT1. 3. Si el NT1 está integrado en un CPE, el router debe contar con una interfaz U. Si el router cuenta con una interfaz S/T, entonces necesitará un dispositivo NT1 externo para conectarse con el proveedor de ISDN. Figura 2 Figura 3 320
  • 322.
    CCNA - CiscoCertified Network Associate MicroCisco - staky Si el router cuenta con un conector BRI entonces ya está habilitado para ISDN. En el caso de una interfaz ISDN nativa ya integrada, el router es un TE1 y necesita conectarse a un NT1. Si el router cuenta con una interfaz U, también dispone de un dispositivo NT1 incorporado. Si el router no cuenta con un conector BRI y es de configuración fija o es un router no modular, entonces, debe utilizar la interfaz serial existente. En el caso de interfaces ISDN no nativas tales como las interfaces seriales, se debe conectar un dispositivo TA externo a la interfaz serial para proporcionar la conectividad BRI. Si el router es modular, es posible que se le pueda añadir una interfaz ISDN nativa, siempre que haya una ranura disponible. PRECAUCIÓN: Nunca debe conectarse una interfaz U a un dispositivo NT1 ya que se dañará la interfaz. 4.1.7 Tipos de switches ISDN Los routers deben estar configurados para identificar el tipo de switch al cual se comunican. Los tipos de switches ISDN disponibles varían en parte según el país en el que se usa el switch. Como consecuencia de las diversas implementaciones del Q.931, el protocolo de señalización del canal D utilizado en los switches ISDN varía entre los distintos suplidores. Los servicios que ofrecen los proveedores de ISDN varían considerablemente de un país a otro y de una región a otra. Al igual que los módems, cada tipo de switch opera de forma ligeramente distinta y tiene un conjunto específico de requisitos para el establecimiento de la llamada. Antes de conectar el router al servicio ISDN, debe configurarse para el tipo de switch que utiliza la CO. Esta información debe especificarse durante la configuración del router a fin de que éste pueda comunicarse con el switch, establecer la llamada a nivel de la red ISDN y enviar datos. Figura 1 Figura 2 Además de conocer el tipo de switch utilizado por el proveedor del servicio, también puede ser necesario conocer cuáles son los identificadores del perfil de servicio (SPID) asignados por la compañía telefónica. El 321
  • 323.
    CCNA - CiscoCertified Network Associate MicroCisco - staky SPID es un número que proporciona el proveedor de ISDN para identificar la configuración del servicio BRI. Los SPID permiten que múltiples dispositivos ISDN, como dispositivos de voz y datos, compartan el loop local. Los switches DMS-100 y ISDN-1 National requieren SPID. Los SPID sólo se utilizan en América del Norte y Japón. El proveedor de ISDN suministra un SPID para identificar la configuración del servicio ISDN. En muchos casos, al configurar un router, es necesario introducir los SPID. Cada SPID indica información acerca de la configuración de la línea y del proceso de establecimiento de llamadas. Los SPID son una serie de caracteres semejantes por lo general a números de teléfono. Los SPID permiten que el switch de las oficinas centrales identifique cada canal B. Una vez identificado, el switch enlaza los servicios disponibles a la conexión. Recuerde que la tecnología ISDN se utiliza comúnmente para conectividad mediante líneas de marcación telefónica. Los SPID se procesan cuando el router efectúa la conexión inicial con el switch ISDN. Si es necesario el uso de SPID, pero no están correctamente configurados, la inicialización fallará y no será posible utilizar los servicios ISDN. 4.2 ISDN Configuración 4.2.1 Configuración de la interfaz ISDN BRI El comando isdn switch-type switch-type puede ejecutarse en el modo de configuración global o en el modo de configuración de interfaz para especificar el switch ISDN del proveedor. Figura 1 Figura 2 La configuración del comando isdn switch-type en el modo de configuración global define el mismo tipo de switch ISDN para todas las interfaces ISDN. Una vez ejecutado el comando de configuración global, cada interfaz puede ser configurada individualmente para reflejar un tipo de switch diferente. Una vez instalado el servicio ISDN, el proveedor del servicio enviará información sobre el tipo de switch y los SPID. Los SPID se utilizan para definir los servicios disponibles para cada abonado individual del servicio ISDN. Según el tipo de switch, es posible que haya que agregar estos SPID a la configuración. Los switches National ISDN-1 y los ISDN DMS-100 requieren la configuración de los SPID, pero no así el switch AT&T 5ESS. Es necesario especificar los SPID cuando se utiliza un simulador de ISDN Adtran. 322
  • 324.
    CCNA - CiscoCertified Network Associate MicroCisco - staky El formato de los SPID puede variar según el tipo de switch ISDN y los requisitos específicos del proveedor. Utilice los comandos isdn spid1 y isdn spid2 del modo de configuración de interfaz para especificar el SPID que se requiere para iniciar una llamada a la central ISDN. – Figura 3 La configuración de la interfaz ISDN BRI es una mezcla de comandos de interfaz y global. Para configurar el tipo de switch ISDN, utilice el comando isdn switch-type en el modo de configuración global. Router(config)#isdn switch-type switch-type Figura 4 El argumento switch-type indica el tipo de switch del proveedor del servicio. Para inhabilitar el switch en una interfaz ISDN, especifique isdn switch-type none. El siguiente ejemplo configura el tipo de switch National ISDN-1 en el modo de configuración global. Router(config)#isdn switch-type basic-ni Para definir un SPID, utilice el comando isdn spid# en el modo de configuración de interfaz. Este comando se utiliza para definir los números SPID que han sido asignados a los canales B. Router(config-if)#isdn spid1 spid-number [ldn] Router(config-if)#isdn spid2 spid-number [ldn] El argumento opcional ldn define un número de directorio de marcación local. En la mayoría de los switches, el número debe coincidir con el del destinatario de la llamada que proviene del switch ISDN. Los SPID se especifican en el modo de configuración de interfaz. Para ingresar al modo de configuración de interfaz, utilice el comando interface bri en el modo de configuración global. Router(config)#interface bri slot/port Router(config)#interface bri0/0 323
  • 325.
    CCNA - CiscoCertified Network Associate MicroCisco - staky Router(config-if)#isdn spid1 51055540000001 5554000 Router(config-if)#isdn spid2 51055540010001 5554001 4.2.2 Configuración de la interfaz ISDN PRI La interfaz ISDN PRI se provee en líneas arrendadas T1 o E1. Las principales tareas de configuración de la interfaz PRI son las siguientes: 1. Especificar correctamente el tipo de switch PRI al que se conecta la interfaz del router en la central del proveedor de ISDN. 2. Especificar el controlador T1/E1, el tipo de entramado y la codificación de línea del equipo terminal del proveedor de ISDN. 3. Establecer la secuencia de multiplexado de la interfaz PRI para el equipo terminal T1/E1 e indicar la velocidad utilizada. Figura 1 Como los routers se conectan a las interfaces PRI mediante líneas T1/E1, no existe un comando "interface pri". En cambio, la interfaz física del router que se conecta con la línea arrendada recibe el nombre de controlador T1 o de controlador E1, en caso de utilizar una línea E1. Este controlador debe estar correctamente configurado a fin de comunicarse con la red del proveedor. La configuración de los canales D y B de las interfaces ISDN PRI se hace aparte de la configuración del controlador, mediante el comando interface serial Figura 2 Utilice el comando isdn switch-type para especificar el switch ISDN que utiliza el proveedor al que se conecta la interfaz PRI. Como sucede con las BRI, este comando puede introducirse en modo de configuración global o de configuración de interfaz. La tabla muestra los tipos de switch disponibles para la configuración de las interfaces ISDN PRI: Router(config)#isdn switch-type primary-net5 La configuración de un controlador T1 o E1 se realiza en cuatro pasos: 1. Desde el modo de configuración global, especifique el controlador y la ranura/puerto del router donde está instalada la tarjeta PRI. Router(config)#controller {t1 | e1} {slot/port} Router(config-controller)# 2. Configure el tipo de trama, la codificación de línea y la sincronización, según lo indicado por el proveedor del servicio. El comando framing se utiliza para seleccionar el tipo de trama que usa el proveedor del servicio ISDN PRI. Para líneas T1, use el comando siguiente: Router(config-controller)#framing {sf | esf} 324
  • 326.
    CCNA - CiscoCertified Network Associate MicroCisco - staky Para líneas E1, use el comando framing con las siguientes opciones: Router(config-controller)#framing {crc4 | no-crc4} [australia] Utilice el comando linecode para identificar el método de señalización de la capa física en el equipo terminal digital del proveedor. Router(config-controller)#linecode {ami | b8zs| hdb3} En América del Norte, los proveedores de conexiones T! utilizan el método de señalización B8ZS. Permite aprovechar totalmente los 64 Kbps de cada canal ISDN. En Europa se utiliza normalmente la codificación HDB3. 3. Configure la interfaz para usar PRI y el número de intervalos de tiempo fijos asignados en el equipo terminal digital del proveedor. Router(config-controller)#pri-group [timeslotsrange] Para T1, el rango de intervalos de tiempo utilizados es 1-24. Para E1 es 1-31. 4. Especifique una interfaz para la operación del canal D PRI. La interfaz es una interfaz serial conectada a una línea T1/E1 en el router: Router(config)#interface serial{slot/port: | unit:}{23 | 15} Figura 3 En las líneas E1 o T1, los canales comienzan su numeración en 1. La numeración varía de 1 a 31 para E1 y de 1 a 24 para T1. Las interfaces seriales del router Cisco comienzan su numeración en 0. Por lo tanto, el canal 16, el canal de señalización en una conexión E1, es el canal 15 de la interfaz. El canal 24, el canal de señalización T1, se convierte en el canal 23 en la interfaz. De esta manera, la interfaz serial 0/0:23 se refiere al canal D de una interfaz PRI T1. Las subinterfaces, generalmente utilizadas con Frame Relay, se designan con un punto o una coma. Por ejemplo, 0/0.16 serial es una subinterfaz. No confunda los canales de una T1 o E1 con las subinterfaces. Los canales utilizan dos puntos en lugar de un punto para indicar el número del canal: • S0/0.23 se refiere a una subinterfaz. • S0/0:23 se refiere a un canal. 4.2.3 ISDN - Verificación de la configuración Se puede usar diversos comandos show para verificar que la configuración ISDN se ha hecho correctamente. Para confirmar las operaciones de las BRI, utilice el comando show isdn status para inspeccionar el estado de las interfaces BRI. Es posible utilizar este comando después de configurar la interfaz BRI para verificar que el dispositivo TE1 o el router se comuniquen con el switch ISDN de forma correcta. En la Figura , los TE1 se han negociado con éxito y la Capa 3 ISDN está lista para efectuar o recibir llamadas. 325
  • 327.
    CCNA - CiscoCertified Network Associate MicroCisco - staky Figura 1 Figura 2 Verifique que el Estado de la capa 1 sea ACTIVE (ACTIVO) y que el Estado de la capa 2 muestre la leyenda MULTIPLE_FRAME_ESTABLISHED (TRAMAS MÚLTIPLES ESTABLECIDAS). Este comando también muestra el número de llamadas activas. El comando show isdn active muestra la información actual de las llamadas incluyendo: • Número marcado. • Tiempo hasta el final de la llamada. • Aviso de carga (AOC) • Unidades de carga utilizadas durante la llamada. • Si la información de AOC se proporciona durante o al finalizar las llamadas. El comando show dialer presenta la información sobre la interfaz de marcación: • Estado actual de la llamada. • Valores del temporizador del acceso telefónico. • Razón del marcación. • Dispositivo remoto al que está conectado. show interface bri0/0 muestra las estadísticas de la interfaz BRI configurada en el router. La información específica del canal aparece cuando se introduce el número del canal al final del comando. En este caso, el comando show interface bri0/0:1 muestra lo siguiente: • El canal B está utilizando encapsulamiento de PPP. El LCP ha negociado y se encuentra abierto. • Hay dos tipos de protocolos NCP en ejecución, el IPCP y el Protocolo de control del Cisco Discovery Protocol (CDPCP). 326
  • 328.
    CCNA - CiscoCertified Network Associate MicroCisco - staky Figura 3 4.2.4 ISDN - Diagnóstico de fallas en la configuración Figura 1 Los siguientes comandos se utilizan para depurar y diagnosticar fallas en la configuración de ISDN: • El comando debug isdn q921 muestra los mensajes de la capa de enlace de datos o Capa 2 en el canal D entre el router y el switch ISDN. Utilice este comando si el comando show isdn status no muestra que el estado de la capa 1 sea "ACTIVE" y el de la capa 2 sea "MULTIPLE_FRAME_ESTABLISHED". • El comando debug isdn q931 muestra el intercambio de mensajes de establecimiento y corte de la llamada en la Capa 3 de la conexión ISDN. • El comando debug ppp authentication muestra los mensajes del protocolo de autenticación PPP, incluyendo los intercambios de paquetes del Protocolo de autenticación de intercambio de señales (CHAP) y del Protocolo de autenticación de contraseña (PAP). • El comando debug ppp negotiation muestra la información sobre el tráfico del PPP y de sus intercambios mientras se negocian los componentes del PPP. Esto incluye los intercambios del LCP, de autenticación y del NCP. Una exitosa negociación del PPP abrirá primero el estado de LCP, luego autenticará y finalmente negociará el NCP. • El comando debug ppp error muestra los errores del protocolo y las estadísticas de los errores asociados con la conexión, negociación y operación del PPP. Utilice los comandos debug ppp para diagnosticar un problema de Capa 2 si el comando show isdn status no indica problemas en la ISDN. 327
  • 329.
    CCNA - CiscoCertified Network Associate MicroCisco - staky 4.3 DDR Configuración 4.3.1 Operación del DDR El enrutamiento telefónico por demanda (DDR) se activa cuando se dirige tráfico de características previamente definidas hacia la salida de una interfaz habilitada para DDR. Al tráfico que activa una llamada del DDR se le conoce como tráfico interesante. Una vez que el router ha transmitido el tráfico interesante la llamada se interrumpe. La clave para una eficiente operación por DDR se encuentra en la definición de tráfico interesante. Se define al tráfico interesante mediante el comando dialer-list. Las listas de marcación pueden establecer que todo el tráfico que proviene de un protocolo específico active un enlace DDR, o se puede consultar una lista de acceso para determinar cuáles tipos de tráfico pueden activar el enlace. Las listas de marcación no filtran el tráfico en una interfaz. Incluso un tráfico que no sea interesante se transmitirá si la conexión con el destino se encuentra activa. Figura 1 Figura 2 Figura 3 328
  • 330.
    CCNA - CiscoCertified Network Associate MicroCisco - staky El DDR se implementa en los routers Cisco de la siguiente manera: 1. El router recibe el tráfico, realiza la búsqueda en la tabla de enrutamiento para determinar si existe una ruta hacia el destino e identifica la interfaz saliente. 2. Si la interfaz saliente está configurada para DDR, el router hace una búsqueda para determinar si el tráfico es interesante. 3. El router identifica la información de marcación necesaria para efectuar la llamada, mediante un mapa de marcación para acceder al router del salto siguiente. 4. Entonces, el router verifica si el mapa de marcación se encuentra en uso. Si en ese momento la interfaz se encuentra conectada al destino remoto deseado, se transmite el tráfico. Si en ese momento la interfaz no se encuentra conectada al destino remoto, el router envía información para la configuración inicial de la llamada a través de la BRI mediante el canal D. 5. Una vez habilitado el enlace, el router transmite tanto el tráfico interesante como el no interesante. El tráfico no interesante puede incluir datos y actualizaciones de enrutamiento. 6. El temporizador de espera se inicia y ejecuta en tanto no se observe tráfico interesante durante el período de expiración del tiempo de espera y desconecta la llamada de acuerdo con la configuración del temporizador de espera. Figura 4 Figura 5 La configuración del temporizador de espera especifica el lapso durante el cual el router debe permanecer conectado aunque no haya tráfico interesante. Una vez establecida la conexión por DDR, se permitirá la 329
  • 331.
    CCNA - CiscoCertified Network Associate MicroCisco - staky transmisión de cualquier tipo de tráfico hacia el destino. Sin embargo, sólo el tráfico interesante reinicia el temporizador de espera. 4.3.2 Configuración del DDR obsoleto El DDR obsoleto o "heredado" es un término que se utiliza para definir una configuración muy básica del DDR, en la cual se aplica un único conjunto de parámetros de marcación a una interfaz. Si se necesitan múltiples configuraciones de marcación en una interfaz, se deben utilizar perfiles de marcación. Figura 1 Figura 2 Figura 3 Para configurar el DDR heredado proceda con los siguientes pasos: • Defina las rutas estáticas • Especifique el tráfico interesante • Configure la información de marcación 330
  • 332.
    CCNA - CiscoCertified Network Associate MicroCisco - staky 4.3.3 Definición de rutas estáticas para el DDR Para transmitir el tráfico, los routers necesitan conocer cuál ruta utilizar hacia un destino dado. Al utilizar un protocolo de enrutamiento dinámico, la interfaz DDR activará una conexión telefónica al destino para cada mensaje de salutación o actualización de enrutamiento si estos paquetes se definen como tráfico interesante. Para evitar la activación frecuente o constante de un enlace DDR, configure las rutas necesarias de forma estática. Para configurar una ruta estática para tráfico IP utilice el siguiente comando: Router(config)#ip route net-prefix mask {address | interface} [distance] [permanent] Figura 1 El router Central tiene una ruta estática hacia la red 10.40.0.0 en el router Home. El router Home tiene dos rutas estáticas definidas para las dos subredes de la LAN Central. Si la red conectada al router Home es una red de comunicación única, entonces todo el tráfico que no es local se transmite al Central. En este caso, una ruta por defecto es la mejor elección para el router Home. Home(config)#ip route 0.0.0.0 0.0.0.0 10.1.0.2 Al configurar las rutas estáticas, tenga en cuenta lo siguiente: • Por defecto, una ruta estática tendrá prioridad sobre una ruta dinámica debido a su menor distancia administrativa. Sin configuraciones adicionales, una ruta dinámica hacia una red no será tomada en cuenta ante la presencia de una ruta estática hacia la misma red en la tabla de enrutamiento. • Para reducir el número de entradas de rutas estáticas, defina una ruta estática por defecto o acortada. 4.3.4 Cómo especificar el tráfico interesante para el DDR El tráfico interesante genera las llamadas por DDR. Es posible definir este tráfico según cualquiera de estas opciones: • Tráfico IP de un tipo de protocolo particular. • Paquetes con una dirección de origen o destino particular. • Otros criterios según lo establezca el administrador de la red. Utilice el comando dialer-list para identificar el tráfico interesante. La sintaxis del comando es la siguiente: Router(config)#dialer-list dialer-group-num protocol protocol-name {permit | deny | list access-list-number} El dialer-group-num es un número entero entre 1 y 10 que identifica la lista de marcación del router. El comando dialer-list 1 protocol ip permit permite que todo tipo de tráfico IP active una llamada. En lugar de permitir cualquier tráfico IP, la lista de marcación puede designar una lista de acceso a fin de especificar exactamente cuáles tipos de tráfico pueden activar un enlace. La referencia a la lista de acceso 101 de la 331
  • 333.
    CCNA - CiscoCertified Network Associate MicroCisco - staky lista de marcación 2 evita que el tráfico de Telnet y de FTP activen el enlace DDR. Todos los demás paquetes de IP se consideran interesantes y, por lo tanto, iniciarán el enlace por DDR. Figura 1 4.3.5 Configuración de la información de marcación en el DDR Son varios los pasos necesarios para la configuración de la interfaz DDR. El PPP se configura en la interfaz de marcación mediante los mismos comandos que habilitan el PPP en una interfaz serial. El HDLC es el encapsulamiento por defecto para una interfaz ISDN en un router Cisco, pero la mayoría de las redes emplean el PPP para las conexiones conmutadas por circuito. Debido a su solidez, interoperabilidad y otras características tales como la autenticación, el PPP es el protocolo de enlace de datos en uso en los canales B de la mayoría de los routers. Para configurar el PPP en la interfaz DDR, utilice los siguientes comandos: Figura 1 Home(config)#username Central password cisco Home(config)#interface bri0/0 Home(config-if)#encapsulation ppp Home(config-if)#ppp authentication chap Home(config-if)#ip address 10.1.0.1 255.255.255.0 Una lista de marcación que defina el tráfico interesante para esta interfaz DDR debe ser asociada a la interfaz DDR. Esto se realiza mediante el comando dialer-groupgroup-number: 332
  • 334.
    CCNA - CiscoCertified Network Associate MicroCisco - staky Figura 2 Home(config-if)#dialer-group 1 En el comando, group-number se especifica el número del grupo de marcación al que pertenece la interfaz. El número del grupo puede ser un número entero de 1 a 10. Este número debe coincidir con el dialer- listgroup-number. Cada interfaz puede tener un solo grupo de marcación. Sin embargo, es posible asignar la misma lista de marcación a múltiples interfaces con el comando dialer-group. La información de marcación correcta para la interfaz remota DDR debe ser especificada. Esto se realiza mediante el comando dialer map. Figura 3 El comando dialer map vincula direcciones remotas a números de teléfono. Este comando es necesario para marcar a múltiples sitios. Router(config-if)#dialer map protocol next-hop-address [name hostname] [speed 56 | 64] [broadcast] dial- string Si sólo se marca a un único sitio, utilice un comando incondicional dialer string que siempre marca el mismo número de teléfono sin considerar el destino del tráfico. Este paso sólo se aplica al DDR heredado. Aunque siempre es necesaria la información, los pasos para configurar la información sobre el destino son distintos cuando se utilizan perfiles de marcación en lugar de DDR heredado. 333
  • 335.
    CCNA - CiscoCertified Network Associate MicroCisco - staky Es posible utilizar el comando dialer idle-timeoutseconds para especificar el número de segundos de espera sin tráfico que transcurren antes de desconectar la llamada. seconds" representa el número de segundos que transcurren hasta que se desconecta la llamada una vez enviado el último paquete interesante. Por defecto es 120. Figura 4 4.3.6 Perfiles de marcación El DDR heredado es limitado porque la configuración se aplica directamente a una interfaz física. Como la dirección IP se aplica directamente a la interfaz, sólo las interfaces DDR configuradas en esa subred específica pueden establecer una conexión DDR con dicha interfaz. Esto significa que hay una correspondencia uno a uno entre las dos interfaces DDR en cada extremo del enlace. Los perfiles de marcación aíslan la configuración de la interfaz que recibe o efectúa las llamadas, y sólo vinculan la configuración a la interfaz en cada llamada en particular. Los perfiles de marcación permiten que las interfaces físicas adquieran distintas características de forma dinámica, basándose en los requisitos de las llamadas entrantes y salientes. Los perfiles de marcación hacen el resto: • Definen el encapsulamiento y las listas de control de acceso. • Determinan el mínimo o el máximo de llamadas. • Activan o desactivan las funciones. Figura 1 334
  • 336.
    CCNA - CiscoCertified Network Associate MicroCisco - staky Los perfiles de marcación son útiles en el diseño y distribución de redes de internetwork conmutadas por circuitos, ya que las hacen más escalables y permiten mayor complejidad al implementar un modelo DDR más escalable en los routers Cisco y los servidores de acceso. Los perfiles de marcación separan la porción lógica del DDR, como por ejemplo la capa de red, el encapsulamiento y los parámetros de marcación, de la interfaz física que env a o recibe las llamadas. Mediante los perfiles de marcación, es posible realizar las siguientes tareas: • Configurar los canales B en una interfaz ISDN con diferentes subredes IP. • Utilizar diferentes encapsulamientos en los canales B de la interfaz ISDN. • Definir diferentes parámetros DDR para los canales B de la interfaz ISDN. • Eliminar las ineficiencias en el uso de los canales B ISDN al permitir que las interfaces ISDN BRI pertenezcan a múltiples conjuntos de marcación. Un perfil de marcación consta de los siguientes elementos: • Interfaz de marcación: una entidad lógica que utiliza un perfil de marcación por destinos. • Conjunto de marcación: cada interfaz de marcación hace referencia al conjunto de marcación, el cual es un grupo de una o más interfaces físicas asociadas a un perfil de marcación. • Interfaces físicas: las interfaces de un conjunto de marcación se configuran para los parámetros de encapsulamiento y para identificar los conjuntos de marcación a los cuales pertenece. La autenticación y el tipo de encapsulamiento del PPP, así como el PPP multienlace, se configuran en la interfaz física. Figura 2 Figura 3 Como sucede con el DDR heredado, los perfiles de marcación se activan cuando se dirige tráfico interesante a la interfaz DDR para ser enviado. Primero, se enruta un paquete interesante hacia una dirección IP DDR remota. El router entonces verifica las interfaces de marcación configuradas, para hallar una que comparta la misma subred que la dirección IP DDR remota. Si existe una, el router busca una interfaz física DDR inactiva en el conjunto de marcación. La configuración del perfil de marcación se aplica 335
  • 337.
    CCNA - CiscoCertified Network Associate MicroCisco - staky entonces a la interfaz y el router intenta crear una conexión DDR. Una vez finalizada la conexión, la interfaz vuelve al conjunto de marcación a la espera de la siguiente llamada. 4.3.7 Configuración de los perfiles de marcación En un router se pueden configurar múltiples interfaces de marcación. Cada interfaz de marcación es la configuración completa para un destino. El comando interface dialer crea una interfaz de marcación y activa el modo de configuración de interfaz. Figura 1 Para configurar la interfaz de marcación ejecute las siguientes tareas: 1. Configure una o más interfaces de marcación mediante todos los comandos básicos del DDR: • Dirección IP • Tipo de encapsulamiento y autenticación. • Temporizador de espera. • Grupo de marcación para tráfico interesante. 2. Configure dialer string y dialer remote-name para especificar el nombre del router remoto y su número de teléfono. El dialer pool asocia la interfaz lógica a un conjunto de interfaces físicas. 3. Configure las interfaces físicas y asígnelas a un conjunto de marcación mediante el comando dialer pool-member. Figura 2 Es posible asignar una interfaz a múltiples conjuntos de marcación mediante los diversos comandos dialer pool-member. Si existe más de una interfaz física en el conjunto, utilice la opción priority del comando dialer pool-member para establecer la prioridad de la interfaz dentro del conjunto de marcación. Si es 336
  • 338.
    CCNA - CiscoCertified Network Associate MicroCisco - staky necesario efectuar múltiples llamadas y sólo una interfaz se encuentra disponible, entonces el conjunto de marcación de mayor prioridad es el que hace la llamada. Una combinación de cualquiera de las siguientes interfaces puede utilizarse con conjuntos de marcación: • Serial síncrona • Serial asíncrona • BRI • PRI 4.3.8 Verificación de la configuración del DDR El comando show dialer interface [BRI] muestra la información en el mismo formato que las estadísticas del DDR heredado de las llamadas entrantes y salientes. El mensaje "Dialer state is data link layer up" (El estado de marcación es "Capa de enlace de datos activa") sugiere que la llamada se activó y que la interfaz BRI 0/0:1 está vinculada al perfil de marcación 1. Figura 1 Figura 2 El comando show isdn active muestra información sobre las llamadas ISDN activas. En este resultado, la llamada ISDN es saliente hacia un router remoto llamado Seattle. 337
  • 339.
    CCNA - CiscoCertified Network Associate MicroCisco - staky El comando show isdn status muestra la información acerca de las tres capas de la interfaz BRI. En este resultado, la Capa 1 se encuentra activa, la Capa 2 se estableció con SPID1 y SPID2 validados y hay una conexión activa en la Capa 3. Figura 3 4.3.9 Diagnóstico de fallas en la configuración del DDR Hay dos tipos principales de problemas con el DDR. Que el router no marque cuando tenga que hacerlo o que marque constantemente cuando no deba. Se utiliza varios comandos debug para ayudar en el diagnóstico de problemas en una configuración DDR. Figura 1 En las siguientes líneas, los números hexadecimales más significativos séptimo y octavo indican el tipo de mensaje. • 0x05 indica un mensaje de establecimiento o iniciación de llamada. • 0x02 indica un mensaje de aceptación de la llamada. • 0x07 indica un mensaje de llamada establecida. • 0x0F indica un mensaje de acuse de recibo (ack) del establecimiento de la llamada. El comando debug isdn q931 es útil para observar los intercambios durante el establecimiento inicial de la llamada, tanto para las llamadas entrantes como salientes. – 338
  • 340.
    CCNA - CiscoCertified Network Associate MicroCisco - staky Figura 2 Figura 3 Figura 4 El comando debug dialer [events | packets] se utiliza para diagnosticar fallas del DHCP. El comando debug dialer events envía un mensaje a la consola que indica cuándo se ha activado un enlace DDR y cuál tipo de tráfico produjo la conexión. Si un router no está configurado de forma correcta para DDR, entonces el resultado del comando, en general, indicará el origen del problema. Si no se muestra el resultado de la depuración, entonces el router no tiene conocimiento de tráfico interesante alguno. Una interfaz de marcación o una lista de acceso mal configuradas pueden ser la causa. 339
  • 341.
    CCNA - CiscoCertified Network Associate MicroCisco - staky No todos los problemas con el DDR causan que la interfaz no marque. Los protocolos de enrutamiento pueden hacer que una interfaz marque de forma continua, aun cuando no haya datos de usuario por enviar. Se dice que una interfaz que continuamente se activa y desactiva se está "sacudiendo". El comando debug dialer packet envía un mensaje a la consola cada vez que se envía un paquete hacia la interfaz DDR. Utilice este comando de depuración para saber exactamente cuál es el tráfico responsable de sacudir la interfaz DDR. Si un router no se conecta cuando tiene que hacerlo, entonces es posible que la causa sea un problema con el ISDN, y no un problema con el DDR. El router remoto puede estar mal configurado o podría haber un problema en la red del proveedor de ISDN. Utilice el comando isdn call interface para forzar al router local a intentar establecer una llamada al router remoto. Si los routers no se pueden comunicar mediante este comando, entonces la falta de conectividad es un problema de la ISDN, no del DDR. Sin embargo, si los routers se pueden comunicar, entonces tanto la red del proveedor como la configuración de los routers ISDN están funcionando correctamente. En este caso, el problema seguramente es un error en la configuración del DDR en cualquiera de los routers. Figura 5 En algunos casos, resulta de utilidad reiniciar la conexión entre el router y el switch local ISDN. El comando clear interface bri libera las conexiones establecidas en la interfaz y reinicia la interfaz con el switch ISDN. Este comando fuerza al router a renegociar sus SPID con el switch ISDN y a veces resulta necesaria su ejecución al efectuar cambios mediante los comandos isdn spid1 y isdn spid2 en la interfaz. Resumen La tecnología ISDN se refiere a un conjunto de protocolos de comunicación propuestos por las compañias telefónicas para permitir que las redes telefónicas transporten voz, video y datos de manera integrada. ISDN permite la comunicación a través de canales de comunicación digital de alta calidad y alta velocidad. El DDR se usa para eliminar el costo de una línea WAN dedicada, en aquellas organizaciones y empresas que no necesitan una conexión permanente. También puede utilizarse como conexión de respaldo en aquellas organizaciones que utilizan una línea dedicada para aplicaciones críticas. Se debe haber obtenido una comprensión adecuada de los siguientes puntos clave: • ISDN transporta datos, voz y video. • ISDN utiliza estándares para direccionamiento, conceptos y señalización • ISDN utiliza la capa de enlace de datos y la capa física • Puntos de referencia e interfaces de ISDN • Configuración del router para ISDN • Cuáles tipos de tráfico se permiten en la configuración del DDR • Rutas estáticas para el DDR. • Tipo de encapsulamiento correcto para el DDR • Listas de acceso que afectan el tráfico del DDR • Interfaces de marcación 340
  • 342.
    CCNA - CiscoCertified Network Associate MicroCisco - staky Módulo 5: Frame Relay Descripción general La tecnología Frame Relay se creó originalmente como una extensión de la tecnología ISDN. Fue diseñada para permitir que la tecnología de conmutación por circuitos viaje por redes conmutadas por paquetes. Frame Relay se ha convertido en un esquema independiente y económico de crear WANs. Los switches Frame Relay crean circuitos virtuales para la interconexión de LANs remotas a WANs. La red Frame Relay se establece entre un dispositivo de frontera de una LAN, por lo general un router, y el switch del proveedor del servicio. La tecnología utilizada por el proveedor para transportar los datos entre los switches no es importante en el caso de Frame Relay. La complejidad de la tecnología requiere una profunda comprensión de los términos utilizados para describir el funcionamiento de la tecnología Frame Relay. Sin una completa comprensión de la tecnología Frame Relay, es difícil diagnosticar las fallas de desempeño. La tecnología Frame Relay se convirtió en uno de los protocolos WAN más utilizados. Una de las razones de su popularidad es que resulta atractiva económicamente cuando se la compara con líneas arrendadas. Otra razón por la que es tan popular es que la configuración del equipo del usuario en las redes Frame Relay es muy sencilla. Este módulo explica cómo configurar Frame Relay en un router Cisco. Las conexiones Frame Relay se crean al configurar routers u otros dispositivos para comunicarse con un switch Frame Relay. El proveedor del servicio, en general, configura el switch Frame Relay. Esto ayuda a mantener las tareas de configuración del usuario final al mínimo. Los estudiantes que completen este módulo deberán ser capaces de: • Explicar el alcance y propósito de Frame Relay. • Analizar la tecnología Frame Relay. • Comparar las topologías punto a punto y punto a multipunto. • Examinar la topología de una red Frame Relay. • Configurar un Circuito virtual permanente (PVC) de Frame Relay. • Crear un mapa de asignaciones Frame Relay en una red remota. • Explicar los problemas de una red multiacceso sin broadcast. • Analizar la necesidad de subinterfaces y cómo configurarlas. • Verificar y diagnosticar fallas en una conexión Frame Relay. 5.1 Conceptos de Frame Relay 5.1.1 Introducción a la tecnología Frame Relay Figura 1 341
  • 343.
    CCNA - CiscoCertified Network Associate MicroCisco - staky La tecnología Frame Relay es un estándar del Sector de Normalización de Telecomunicaciones de la Unión Internacional de Telecomunicaciones (UIT-T) y del Instituto Nacional Americano de Normalización (ANSI). Frame Relay es un servicio WAN de conmutación de paquetes, orientado a conexión. Opera en la capa de enlace de datos del modelo de referencia OSI. Frame Relay utiliza un subconjunto del protocolo de Control de enlace de datos de alto nivel (HDLC) llamado Procedimiento de acceso a enlaces para Frame Relay (LAPF) Las tramas transportan datos entre los dispositivos de usuarios, llamados equipo terminal de datos (DTE), y el equipo de comunicaciones de datos (DCE) en la frontera de la WAN. Originalmente, Frame Relay fue diseñada para permitir que los equipos ISDN tuvieran acceso a servicios conmutados por paquetes en un canal B. Sin embargo, Frame Relay es ahora una tecnología independiente. Una red Frame Relay puede ser privada, pero es más común que se use los servicios de una compañía de servicios externa. Una red Frame Relay consiste, en general, de muchos switches Frame Relay esparcidos geográficamente, los cuales se interconectan mediante líneas troncales. Figura 2 Figura 3 342
  • 344.
    CCNA - CiscoCertified Network Associate MicroCisco - staky Con frecuencia, se usa Frame Relay para la interconexión de LANs. En estos casos, un router en cada una de las LANs será el DTE. Una conexión serial, como una línea arrendada T1/E1, conecta el router al switch Frame Relay de la compañía de servicio en su punto de presencia más cercano al router. El switch Frame Relay es un dispositivo DCE. Las tramas se envian y entregan desde un DTE a otro DTE utilizando la red de Frame Relay creada por los DCE de la compañía de servicios. Figura 4 Otros equipos de computación que no se encuentren en la LAN pueden también enviar datos a través de la red Frame Relay. Dichos equipos utilizan como DTE a un dispositivo de acceso a Frame Relay (FRAD). 5.1.2 Frame Relay - Terminología La conexión a través de la red Frame Relay entre dos DTE se denomina circuito virtual (VC). Los circuitos virtuales pueden establecerse de forma dinámica mediante el envío de mensajes de señalización a la red. En este caso se denominan circuitos virtuales conmutados (SVC). Sin embargo, los SVC no son muy comunes. Por lo general se usan circuitos virtuales permanentes (PVC), previamente configurados por la compañía de servicios. Un VC se crea al almacenar la información de asignación de puerto de entrada a puerto de salida en la memoria de cada switch y así se enlaza un switch con otro hasta que se identifica una ruta continua de un extremo del circuito al otro. Figura 1 Frame Relay no tiene mecanismos de recuperación de errores, porque fue diseñada para operar en líneas digitales de alta calidad. Si un nodo detecta un error en la trama, se descarta sin notificación. 343
  • 345.
    CCNA - CiscoCertified Network Associate MicroCisco - staky El FRAD o router conectado a la red Frame Relay puede disponer de múltiples circuitos virtuales que lo conectan a diversos destinos. Esto hace que Frame Relay sea una alternativa muy económica a las marañas de líneas de acceso. Con esta configuración, todos los destinos comparten una sola línea de acceso y una sola interfaz. Se generan ahorros adicionales ya que la capacidad de la línea de acceso se establece según las necesidades de ancho de banda promedio de los circuitos virtuales, y no según las necesidades máximas de ancho de banda. Figura 2 Los diversos circuitos virtuales en la línea de acceso única se diferencian mediante un identificador de canal de enlace de datos (DLCI) para cada circuito. El DLCI se almacena en el campo de dirección de cada trama transmitida. El DLCI en general tiene sólo importancia local y puede ser diferente en cada extremo de un VC. Figura 3 5.1.3 Frame Relay - Soporte de las capas de la pila OSI La tecnología Frame Relay opera de acuerdo al siguiente esquema: • Toma los paquetes de datos provenientes de un protocolo de capa de red como IP o IPX. • Los encapsula como la porci n de datos de una trama Frame Relay • Los pasa a la capa física para que su envío por el cable 344
  • 346.
    CCNA - CiscoCertified Network Associate MicroCisco - staky Figura 1 Figura 2 La Secuencia de verificación de trama (FCS) se utiliza para determinar si durante la transmisión se produjo algún error en el campo de dirección de la Capa 2. La FCS se calcula antes de la transmisión y el resultado se inserta en el campo de la FCS. En el otro extremo, un segundo valor de FCS se calcula y compara con la FCS de la trama. Si los resultados son iguales, se procesa la trama. Si existe una diferencia, la trama se descarta. No se envía una notificación a la fuente cuando se descarta una trama. El control de errores tiene lugar en las capas superiores del modelo OSI. 5.1.4 Frame Relay - Control de flujo y ancho de banda La conexión serial o el enlace de acceso a la red Frame Relay se hace, generalmente, mediante una línea arrendada. La velocidad de la línea es la velocidad de acceso o velocidad de puerto. Las velocidades de puerto por lo general son de 64 Kbps y 4 Mbps. Algunos proveedores ofrecen velocidades de hasta 45 Mbps. En general, hay varios PVC operando en el enlace de acceso y cada VC tiene disponibilidad de ancho de banda dedicada. Esto se denomina velocidad de información suscrita (CIR). La CIR es la velocidad a la que el proveedor del servicio acuerda aceptar bits en el VC. Las CIR individuales son por lo general menores a la velocidad del puerto. Sin embargo, la suma de las CIR, en general, será mayor que la velocidad del puerto. Algunas veces, este factor es de 2 o 3. La multiplexión estadística aprovecha el hecho de que las comunicaciones en computación son usualmente por ráfagas, lo que hace improbable que los diversos canales estén a su máxima velocidad de transmisión de datos al mismo tiempo. Mientras se transmite una trama, todos sus bits se envían a la velocidad del puerto. Por esta razón, debe haber un intervalo entre tramas en el VC si la velocidad promedio va a ser la de CIR. El switch acepta las tramas del DTE a velocidades que exceden al CIR. Esto efectivamente brinda a cada canal un ancho de banda por demanda, cuyo máximo es la velocidad del puerto. Algunos proveedores de servicio imponen un máximo a cada VC, el cual es inferior a la velocidad del puerto. La diferencia entre la CIR y la velocidad máxima, ya sea que el máximo corresponda a la velocidad de puerto o sea menos, se llama Velocidad de información excesiva (EIR). El intervalo de tiempo con el cual se calculan las velocidades se llama tiempo suscrito (Tc). El número de bits suscritos durante un período Tc es la ráfaga suscrita (Bc). El número adicional de bits que exceda la ráfaga suscrita, hasta la velocidad máxima del enlace de acceso, es la ráfaga excesiva (Be). 345
  • 347.
    CCNA - CiscoCertified Network Associate MicroCisco - staky Aunque el switch acepta el tráfico de tramas que excede la CIR, el switch activa (es decir, coloca en "1") el bit elegible de descarte (DE) en el campo de la dirección a todas las tramas que se excedan. Figura 1 Figura 2 Figura 3 346
  • 348.
    CCNA - CiscoCertified Network Associate MicroCisco - staky El switch mantiene un contador de bits para cada VC. Cualquier trama entrante que lleve al contador mayor a la Bc se marca como DE. Una trama entrante se descarta si lleva el contador mayor a la suma de Bc + Be. Después de cada Tc segundos se reinicia el contador. El contador no puede ser negativo, de modo que no es posible acumular el tiempo de inactividad. Las tramas que entran a un switch se ponen en cola en un buffer de memoria antes de su envío. Como en cualquier sistema de colas, es posible que haya una acumulación excesiva de tramas en el switch. Eso causa retardos. Los retardos acarrean retransmisiones innecesarias que tienen lugar cuando los protocolos de las capas superiores no reciben acuses de recibo dentro de un tiempo determinado. En casos severos esto puede provocar un descenso importante en la velocidad de la red. Para evitar este problema, los switches Frame Relay incorporan una política de descarte de tramas para acortar las colas. Las tramas con el bit DE activo son las primeras en eliminarse. Cuando un switch detecta el crecimiento de su cola, trata de reducir el flujo de tramas hacia él. Esto lo hace notificando a los DTE de la existencia del problema, al activar los bits de la notificación explícita de congestión (ECN) en el campo de dirección de las tramas. El bit de Notificación explícita de congestión hacia adelante (FECN) se activa en cada trama que el switch recibe en el enlace congestionado. El bit de Notificación explícita de congestión hacia atrás (BECN) se configura en cada trama que el switch coloca en el enlace congestionado. Se espera que los DTE que reciben tramas con el grupo de bits ECN activos intenten reducir el flujo de tramas hasta que la congestión desaparezca. Si la congestión tiene lugar en un troncal interno, los DTE pueden recibir una notificación aun cuando ellos no sean la causa. Los bits DE, FECN y BECN forman pare del campo de dirección de las tramas LAPF. 5.1.5 Frame Relay - Topología y mapas de direcciones Cuando se requiere interconectar más de dos lugares, es necesario tener en cuenta la topología de las conexiones entre ellos. Es improbable que Frame Relay sea económica cuando sólo se necesita interconectar dos lugares mediante una conexión punto a punto. Frame Relay resulta más atractiva económicamente cuando se requiera interconectar múltiples lugares. Con frecuencia, las WAN se interconectan mediante una topología en estrella. El nodo central aloja los servicios primarios y se conecta a todos los lugares remotos que necesitan tener acceso a los servicios. Figura 1 En una topología en estrella, la ubicación de el nodo central se elige de modo que resulte en el menor costo de líneas arrendadas. Al implementar una topología en estrella con Frame Relay, cada ubicación remota tiene un enlace de acceso a la nube de Frame Relay mediante un único VC. El nodo central tiene un 347
  • 349.
    CCNA - CiscoCertified Network Associate MicroCisco - staky enlace de acceso con múltiples VC, uno por cada ubicación remota. Debido a que las tarifas de Frame Relay no se establecen en función de la distancia, el nodo central no necesita estar situado en el centro geográfico de la red. Figura 2 Se elige una topología de malla completa cuando los servicios a los que se debe tener acceso están geográficamente dispersos y se necesita de un acceso altamente confiable a los mismos. Con una malla completa, todos los sitios están interconectados entre ellos. A diferencia de lo que ocurre con las interconexiones mediante líneas arrendadas, con Frame Relay se puede implementar una malla completa sin hardware adicional. Es necesario configurar VC adicionales en los enlaces existentes para pasar de una topología en estrella a una de malla completa. En general, los múltiples VC en un enlace de acceso harán mejor uso del Frame Relay que un VC único. Esto se debe a que ellos aprovechan la multiplexión estadística integrada. Figura 3 En las redes de gran tamaño la topología de malla completa rara vez resulta atractiva económicamente. Esto se debe a que el número de enlaces necesario para una topología de malla completa crece hasta alcanzar casi el cuadrado del número de lugares. Aunque en Frame Relay los equipos no son un problema, hay un límite de 1000 VC por enlace. En la práctica el límite es inferior y las redes de mayor tamaño usan por lo general una topología de malla parcial. Con la malla parcial, hay más interconexiones que las de una disposición en estrella, pero no tantas como en una malla completa. El esquema a usar depende en mucho de las necesidades de flujo de datos. Puede haber problemas de alcance, sin importar la topología de Frame Relay, cuando se usa una sola interfaz para interconectar varios lugares. Esto se debe a la naturaleza de acceso múltiple sin broadcast 348
  • 350.
    CCNA - CiscoCertified Network Associate MicroCisco - staky (NBMA) de la tecnología Frame Relay. El horizonte dividido es una técnica que se utiliza en los protocolos de enrutamiento para prevenir los loops de enrutamiento. El horizonte dividido no permite el envío de actualizaciones de enrutamiento por la misma interfaz que originó la información de la ruta. Esto puede causar problemas en las actualizaciones de enrutamiento en un entorno de Frame Relay donde múltiples PVC comparten una sola interfaz física. Figura 4 No importa cuál sea la topología subyacente de la red física, todos los FRAD o routers necesitan una vinculación entre las direcciones Frame Relay de la capa de enlace de datos y las dirección de la capa de red, por ejemplo: las direcciones IP. Principalmente, el router necesita saber cuáles redes se pueden alcanzar más allá de una interfaz en particular. Existe el mismo problema si una línea arrendada ordinaria se conecta a una interfaz. La diferencia es que el extremo remoto de una línea arrendada se conecta directamente a un único router. Las tramas del DTE viajan a través de la línea arrendada hasta el switch de la red, donde pueden esparcirse a muchos routers, hasta 1000. El DLCI de cada VC debe estar vinculado a la dirección de red de su router remoto. La información se puede configurar de forma manual mediante los comandos de asignaciones. El DLCI puede configurarse de manera automática mediante el protocolo ARP inverso. Este proceso se describe en más detalle en otra sección. 5.1.6 Frame Relay - LMI La tecnología Frame Relay fue diseñada para ofrecer transferencias de datos conmutados por paquetes con un mínimo retardo de extremo a extremo. Se omitió todo lo que pudiera contribuir a los retardos. Cuando los fabricantes implementaron la Frame Relay como una tecnología separada y no como un componente de ISDN, decidieron que era necesario disponer de DTE para obtener información sobre el estado de la red de forma dinámica. Esta característica no estaba incluida en el diseño original. Las extensiones creadas para habilitar la transferencia de la información de estado se llaman Interfaz de administración local (LMI). Figura 1 El campo de 10 bits del DLCI permite identificadores de VC que van desde 0 hasta 1023. Las extensiones LMI se reservan algunos de estos identificadores. Esto reduce el número de VC permitidos. Los mensajes LMI se intercambian entre los DTE y los DCE utilizando los DLCI reservados. Las extensiones LMI incluyen las siguientes: 349
  • 351.
    CCNA - CiscoCertified Network Associate MicroCisco - staky • El mecanismo de actividad, el cual comprueba que un VC esté en funcionamiento • El mecanismo multicast • El control de flujo • La capacidad de dar significado global a los DLCIs. • El mecanismo de estado de los VC Existen varios tipos de LMI, todos incompatibles entre ellos. El tipo de LMI configurado en el router debe coincidir con el utilizado por el proveedor de servicios. Los routers Cisco soportan tres tipos de LMI: • Cisco: las extensiones LMI originales • ANSI: las correspondientes al estándar ANSI T1.617 Anexo D • q933a: las correspondientes al estándar UIT Q933 Anexo A Los mensajes LMI se envían a través de una variante de las tramas LAPF. Esta variante incluye cuatro campos adicionales en el encabezado, a fin de hacerlos compatibles con las tramas LAPD que se utilizan en la tecnología ISDN. El campo de dirección lleva uno de los DLCI reservados. Seguido a esto se encuentran los campos de control, de discriminación de protocolos y el de referencia de llamadas, los cuales no cambian. El cuarto campo indica el tipo de mensaje LMI. Figura 2 Hay uno o más elementos de información (IE) que siguen a la trama. Cada IE consta de lo siguiente: • Un identificador del IE, de un byte • Un campo que indica la longitud del IE • Uno o más bytes que contienen los datos propiamente dichos, que por lo general incluyen el estado de un DLCI 350
  • 352.
    CCNA - CiscoCertified Network Associate MicroCisco - staky Los mensajes de estado ayudan a verificar la integridad de los enlaces físico y lógico. Esta información resulta fundamental en un entorno de enrutamiento, ya que los protocolos de enrutamiento toman decisiones según la integridad del enlace. 5.1.7 Etapas del ARP inverso y operación de los LMI Los mensajes de estado LMI combinados con los mensajes del ARP inverso permiten que un router vincule direcciones de capa de red con direcciones de la capa de enlace de datos. Cuando un router que está conectado a una red Frame Relay arranca, envía un mensaje de consulta de estado LMI a la red. La red contesta con un mensaje de estado LMI que contiene detalles de cada VC configurado en el enlace de acceso. Figura 1 Figura 2 Periódicamente el router repite la consulta de estado, pero las respuestas siguientes sólo incluyen los cambios en el estado. Después de un determinado número de respuestas abreviadas, la red enviará un mensaje de estado completo. 351
  • 353.
    CCNA - CiscoCertified Network Associate MicroCisco - staky Si el router necesita asignar los VC a direcciones de capa de red, enviará un mensaje ARP inverso desde cada VC. El mensaje ARP inverso incluye la dirección de capa de red del router, de modo que el DTE o el router remoto, pueda realizar la vinculación. La respuesta ARP inversa permite que el router haga los registros necesarios en su tabla de asignaciones de direcciones a DLCIs. Si el enlace soporta varios protocolos de capa de red, se enviarán mensajes ARP inversos para cada uno de ellos. 5.2 Configuración de Frame Relay 5.2.1 Frame Relay - Configuración básica Esta sección explica cómo configurar un PVC de Frame Relay básico. La Frame Relay se configura en una interfaz serial. El tipo de encapsulamiento por defecto es una versión propietaria de Cisco del HDLC. Para cambiar el encapsulamiento de Frame Relay use el comando encapsulation frame-relay [cisco | ietf]. Figura 1 cisco Usa el encapsulamiento Frame Relay propietario de Cisco. Use esta opción para conectarse a otro router Cisco. Muchos dispositivos de otras marcas también soportan este tipo de encapsulamiento. Esta es la opción por defecto. ietf Establece el método de encapsulamiento para cumplir con el estándar de la Fuerza de Tareas de Ingeniería de Internet (IETF) RFC 1490. Elija ésta si se conecta a un router que no es Cisco. Figura 2 El encapsulamiento Frame Relay propietario de Cisco usa encabezados de 4 bytes, con dos bytes para indicar el identificador de conexión de enlace de datos (DLCI) y dos bytes para identificar el tipo de paquete. Configure una dirección IP en la interfaz mediante el comando ip address. Configure el ancho de banda de la interfaz serial mediante el comando bandwidth. El ancho de banda se indica en Kilobits por segundo (Kbps). Este comando se usa para notificar al protocolo de enrutamiento que el ancho de banda del enlace 352
  • 354.
    CCNA - CiscoCertified Network Associate MicroCisco - staky se configuró estáticamente. El Protocolo de enrutamiento de gateway interior (IGRP), el Protocolo de enrutamiento de gateway interior mejorado (EIGRP) y el protocolo Primero la ruta libre más corta (OSPF) utilizan el valor del ancho de banda para determinar la métrica de los enlaces. El comando ip address se usa para establecer una dirección IP en una interfaz dada. Por otra parte, para establecer el ancho de banda de la misma interfaz, se usa el comando bandwidth. El comando frame-relay lmi-type [ansi | cisco | q933a] establece y configura la conexión LMI. Este comando es necesario sólo si se usa el Cisco IOS Release 11.1 o una versión anterior. Con la versión 11.2 del software Cisco IOS o posterior, el tipo LMI se detecta automáticamente y no se requiere configuración. El tipo de LMI por defecto es Cisco. El tipo LMI se configura interfaz por interfaz y se muestra en la resultado del comando show interfaces. Estos pasos de configuración son los mismos, independientemente de los protocolos de capa de red que operan a través de la red. 5.2.2 Configuración de un mapa estático de Frame Relay Se debe asignar de forma estática el DLCI local a la dirección de capa de red de un router remoto cuando el router remoto no soporte el protocolo ARP inverso. Esto también es válido cuando se deba controlar el tráfico de broadcast y de multicast a través de un PVC. Este método de asignación de DLCI se denominan en Frame Relay asignaciones estáticas. Figura 1 Figura 2 Utilice el comando frame-relay map protocol protocol-address dlci [broadcast] para asignar de forma estática la dirección de capa de red remota al DLCI local. 5.2.3 Problemas de alcance de las actualizaciones de enrutamiento en NBMA Por defecto, una red Frame Relay ofrece conectividad de acceso múltiple sin broadcast (NBMA) entre dos sitios remotos. Un entorno NBMA se considera igual a otros entornos de medios de acceso múltiple, por ejemplo Ethernet, en el que todos los routers se encuentran en la misma subred. Sin embargo, para reducir 353
  • 355.
    CCNA - CiscoCertified Network Associate MicroCisco - staky los costos, las nubes NBMA generalmente se construyen siguiendo una topología en estrella. En la topología en estrella, la topología física no provee las funciones de acceso múltiple que sí brinda Ethernet. La topología física consta de múltiples PVCs. Figura 1 La topología NBMA de Frame Relay puede causar dos problemas: • Problemas de alcance relativos a las actualizaciones de enrutamiento. • La necesidad de replicar los paquetes broadcast en cada uno de los PVCs cuando una interfaz física contiene más de un PVC La actualización mediante horizonte dividido reduce los loops de enrutamiento al no permitir que una actualización de enrutamiento recibida en una interfaz sea reenviada por la misma interfaz. Si el router B, un router en una punta de la estrella, envía una actualización de enrutamiento broadcast al router A, el router de el nodo central, y el router A tiene varios PVCs en una sola interfaz física, entonces el router A no puede enviar la actualización de enrutamiento a través de la misma interfaz física a otro router en una punta de la estrella. Si el horizonte dividido está inhabilitado, es posible enviar la actualización de enrutamiento a través de la misma interfaz física por la que se recibió. El horizonte dividido no presenta problemas cuando hay un único PVC en la interfaz física. Esta sería una conexión Frame Relay punto a punto. Figura 2 Los routers que dan soporte a conexiones múltiples a través de una interfaz física tienen varios PVCs que terminan en un único router. Este router debe replicar los paquetes broadcast, por ejemplo: los broadcasts 354
  • 356.
    CCNA - CiscoCertified Network Associate MicroCisco - staky de actualización de enrutamiento, en todos los PVCs y enviarlos a los routers remotos. Los paquetes broadcast replicados pueden consumir ancho de banda y aumentar significativamente la latencia en el tráfico de usuario. Puede parecer lógico apagar el horizonte dividido para resolver los problemas de alcance que origina. Sin embargo, no todos los protocolos de la capa de red permiten inhabilitar el horizonte dividido y el desconectarlo aumenta la probabilidad de que ocurran loops de enrutamiento. Una forma de resolver los problemas del horizonte dividido es utilizar una topología de malla completa. Sin embargo, esto aumentará el costo porque se requieren más PVCs. La solución de mayor aceptación es el uso de subinterfaces. 5.2.4 Subinterfaces en Frame Relay Para permitir el envío de las actualizaciones broadcast de enrutamiento en una topología Frame Relay en estrella, configure el router de la central con interfaces asignadas lógicamente. Estas interfaces reciben el nombre de subinterfaces. Las subinterfaces son subdivisiones lógicas de una interfaz física. Figura 1 En entornos de horizonte dividido, es posible reenviar las actualizaciones de enrutamiento recibidas en una subinterfaz a través de otra subinterfaz. En una configuración de subinterfaces, cada circuito virtual puede configurarse como una conexión punto a punto. Esto permite que cada subinterfaz actúe de modo similar a una línea arrendada. Al utilizar una interfaz Frame Relay punto a punto, cada pareja de routers punto a punto se encuentra en su propia subred. Las subinterfaces Frame Relay pueden configurarse en modo punto a punto y en modo multipunto: • Punto a punto: se utiliza una sola subinterfaz punto a punto para establecer una conexión PVC a otra interfaz física o subinterfaz de un router remoto. En este caso, cada pareja de routers punto a punto está en su propia subred y cada subinterfaz punto a punto tiene un solo DLCI. En un entorno punto a punto, cada subinterfaz actúa como una interfaz punto a punto. Entonces, el tráfico de actualización de enrutamiento no está sujeto a la regla del horizonte dividido. • Multipunto: se utiliza una sola subinterfaz multipunto para establecer múltiples conexiones PVC a múltiples interfaces físicas o subinterfaces en routers remotos. Todas las interfaces involucradas se encuentran en la misma subred. La subinterfaz actúa como una interfaz Frame Relay NBMA de modo que el tráfico de actualización de enrutamiento está sujeto a la regla de horizonte dividido. El comando encapsulation frame-relay está asignado a la interfaz física. Todos los demás aspectos de la configuración, tales como la dirección de capa de red y los DLCI se asignan a cada subinterfaz. Las configuraciones multipunto pueden utilizarse para ahorrar direcciones, lo que puede ser de utilidad si no se está utilizando una Máscara de subred de longitud variable (VLSM). Sin embargo, las configuraciones multipunto podrían funcionar inapropiadamente dadas las consideraciones de tráfico de broadcasts y del horizonte dividido. La opción de la subinterfaz punto a punto se creó para evitar esos problemas. 5.2.5 Configuración de las subinterfaces Frame Relay El proveedor de servicios Frame Relay asignará los números DLCI. Estos números van del 16 al 992, y por lo general, sólo tienen importancia local. Los DLCI pueden tener importancia global en algunas circunstancias. Este intervalo numérico varía de acuerdo con el LMI utilizado. 355
  • 357.
    CCNA - CiscoCertified Network Associate MicroCisco - staky En la figura, el Router A tiene dos subinterfaces punto a punto. La subinterfaz s0/0.110 se conecta al router B y la subinterfaz s0/0.120, al router C. Cada subinterfaz se encuentra en una subred diferente. Para configurar las subinterfaces en una interfaz física, siga los pasos siguientes. • Configure el encapsulamiento Frame Relay en la interfaz física mediante el comando encapsulation frame-relay. • Para cada uno de los PVCs definidos, cree una subinterfaz lógica router(config-if)#interface serialnumber.subinterface-number [multipoint | point-to-point] Figura 1 Figura 2 Para crear una subinterfaz, utilice el comando interface serial. Especifique el número de puerto, seguido de un punto (.), y luego del número de la interfaz. Por lo general, se usa como el número de la subinterfaz el del DLCI. Esto facilita la detección de fallas. El parámetro final requerido establece si la subinterfaz es punto a punto o punto a multipunto. Se necesita la palabra clave multipoint o point-to-point. No hay valor por defecto. Los comandos siguientes crean la subinterfaz del PVC al router B. routerA(config-if)#interface serial 0/0.110 point-to-point Si la subinterfaz se configura como point-to-point (punto a punto), entonces el DLCI local para la subinterfaz debe también configurarse para distinguirlo de la interfaz física. También se requiere el DLCI 356
  • 358.
    CCNA - CiscoCertified Network Associate MicroCisco - staky para las subinterfaces multipoint (multipunto) en las que se habilita el ARP inverso. No es necesario que las subinterfaces multipunto estén configuradas con mapas de enrutamiento estáticos. El comando frame- relay interface-dlci se utiliza para configurar el DLCI local en la subinterfaz. router(config-subif)#frame-relay interface-dlcidlci-number Figura 3 5.2.6 Verificación de la configuración de Frame Relay El comando show interfaces muestra la información relativa al encapsulamiento y estado de la Capa 1 y la Capa 2. También muestra la información acerca de lo siguiente: • El tipo de LMI • La LMI del DLCI • El tipo de equipo terminal de datos Frame Relay/equipo de terminación de circuito (DTE/DCE) Normalmente, el router se considera como un dispositivo de terminal de datos (DTE). Sin embargo, los routers Cisco pueden configurarse como switches Frame Relay. El router se convierte en el dispositivo de terminación de circuito (DCE) cuando se le configura como un switch Frame Relay. Figura 1 Utilice el comando show frame-relay lmi para mostrar las estadísticas de tráfico LMI. Por ejemplo, este comando muestra el número de mensajes de estado intercambiados entre el router local y el switch Frame Relay local. Utilice el comando show frame-relay pvc [interfaceinterface] [dlci] para mostrar el estado de cada PVC configurado así como las estadísticas de tráfico. Este comando resulta útil para ver el número de los paquetes de BECN y FECN que el router recibe. El estado del PVC puede ser activo, inactivo o eliminado. El comando show frame-relay pvc muestra el estado de todos los PVCs configurados en el router. Al indicar un PVC se verá sólo el estado de ese PVC. En la Figura , el comando show frame-relay pvc 100 muestra sólo el estado del PVC 100. 357
  • 359.
    CCNA - CiscoCertified Network Associate MicroCisco - staky Figura 2 Figura 3 Figura 4 358
  • 360.
    CCNA - CiscoCertified Network Associate MicroCisco - staky Utilice el comando show frame-relay map para mostrar las asignaciones actuales e información acerca de las conexiones. La siguiente información interpreta el resultado del comando show frame-relay map que se muestra en la figura : • 10.140.1.1 es la dirección IP de un router remoto, que se aprende de forma dinámica a través de un proceso ARP inverso. • 100 es el valor decimal del número DLCI local. • 0x64 es la conversión hexadecimal del número DLCI, , 0x64 = 100 decimal • 0x1840 es el valor tal como se mostraría en el cable debido a la forma en que los bits DLCI se reparten en el campo de dirección de la trama Frame Relay. • La capacidad broadcast/multicast está habilitada en el PVC. • El estado del PVC es activo. Para borrar, de forma dinámica, los mapas de asignación Frame Relay creados mediante ARP inverso, use el comando clear frame-relay-inarp. Figura 5 5.2.7 Diagnóstico de fallas de la configuración de Frame Relay Figura 1 Utilice el comando debug frame-relay lmi para determinar si el router y el switch Frame Relay están enviando y recibiendo paquetes LMI de manera adecuada. "Out" (salida) se refiere a los mensajes de estado enviados por el router. "In" (entrada) se refiere a los mensajes recibidos del switch Frame Relay. Un mensaje de estado LMI completo es del tipo 0 ("type 0"). Un intercambio LMI es del tipo 1 ("type 1"). El texto 359
  • 361.
    CCNA - CiscoCertified Network Associate MicroCisco - staky "dlci 100, estado 0x2" significa que el estado del DLCI 100 es activo. Los valores posibles del campo de estado son los siguientes. • 0x0: agregado/inactivo. Significa que el switch tiene el DLCI programado pero, por alguna razón no se puede usar. Es posible que esto ocurra porque el extremo opuesto del PVC está desactivado. • 0x2: agregado/activo. Significa que el switch Frame Relay tiene el DLCI y que todo está en funcionamiento. • 0x4: eliminado. Significa que el switch Frame Relay no tiene este DLCI programado para el router, pero que estuvo programado en algún momento en el pasado. Esto puede deberse a una reversión del DLCI en el router, o que el proveedor de servicios haya eliminado el PVC en la nube Frame Relay. Resumen Se debe haber obtenido una comprensión adecuada de los siguientes puntos clave: • Alcance y propósito de Frame Relay. • Tecnología de Frame Relay. • Topologías punto a punto y punto a multipunto. • La topología de una red Frame Relay. • Cómo configurar un Circuito virtual permanente (PVC) de Frame Relay. • Cómo crear un mapa de asignaciones Frame Relay en una red remota. • Los problemas potenciales en el enrutamiento de una red de acceso múltiple sin broadcast. • Por qué se necesitan subinterfaces y cómo se las configura. • Cómo verificar y hacer diagnóstico de fallas de una conexión Frame Relay. 360
  • 362.
    CCNA - CiscoCertified Network Associate MicroCisco - staky Módulo 6: Introducción a la administración de redes Descripción general Las primeras PC fueron diseñadas como equipos de escritorio independientes. El sistema operativo (OS) permitía el acceso a los archivos y recursos del sistema a un solo usuario a la vez. El usuario debía tener acceso físico a la PC. A medida que las redes de computación basadas en PC ganaron popularidad en el mundo corporativo, las compañías de software desarrollaron los NOS, los sistemas operativos especializados para redes. Los programadores diseñaron los NOS para brindar seguridad a nivel de archivos, privilegios de usuario y el acceso a los recursos por parte de múltiples usuarios. El crecimiento explosivo de la Internet llevó a los programadores a crear los NOS actuales alrededor de tecnologías relacionadas con la Internet y de servicios como la World Wide Web (WWW). La conectividad a redes es esencial hoy en día para la computación de escritorio. Ya no es tan clara la distinción entre los sistemas operativos modernos de escritorio, en la actualidad cargados con funciones y servicios para networking, y sus contrapartidas los NOS. En la actualidad, los sistemas operativos más populares, tales como Windows 2000 de Microsoft y Linux, se pueden encontrar tanto en servidores de gran potencia para redes y en los escritorios de los usuarios. El conocimiento de los distintos sistemas operativos garantizará la selección del sistema operativo correcto, el cual ofrezca todos los servicios requeridos. A continuación se hará una introducción de los sistemas operativos UNIX, Linux y Mac OS X, así como varias versiones de Windows. La efectiva administración de las LAN y WAN constituye el elemento clave para mantener un entorno productivo en el mundo del networking. A medida que un mayor número de usuarios dispone de más y más servicios, el rendimiento de las redes se ve afectado negativamente. Los administradores de redes, a través de un constante monitoreo, deben reconocer los problemas y ser capaces de corregirlos antes de que se hagan evidentes a los usuarios finales. Se dispone de diversos protocolos y herramientas para monitorear las redes de forma local y remota. El entendimiento profundo de estas herramientas es fundamental para una efectiva administración de las redes. Los estudiantes que completen este módulo deberán ser capaces de: • Identificar diversas tareas que posiblemente deba realizar una estación de trabajo. • Identificar varias funciones posibles de un servidor. • Describir el papel de los equipos en un entorno cliente/servidor. • Describir las diferencias entre un NOS y un sistema operativo de escritorio. • Enumerar varios sistemas operativos Windows y sus características. • Enumerar diferentes alternativas a los sistemas operativos Windows y sus características. • Identificar las herramientas para la administración de redes. • Identificar las fuerzas que impulsan la administración de redes. • Describir el modelo de administración de redes y el modelo OSI. • Describir el Protocolo Simple de Administración de Redes (SNMP) y el Protocolo de Información de Administración Común (CMIP) • Describir de qué manera el software de administración recopila información y lleva un registro de los problemas. 6.1 Estaciones de trabajo y servidores 6.1.1 Estaciones de trabajo Una estación de trabajo es una computadora cliente la cual se utiliza para ejecutar aplicaciones. Está conectada y obtiene datos de un servidor el cual comparte datos con otras computadoras. Un servidor es una computadora que ejecuta un NOS. Una estación de trabajo utiliza un software especial, como por ejemplo un programa shell de interconexión con la red, para realizar las siguientes tareas: • Interceptar los datos del usuario y los comandos de las aplicaciones. • Decidir si el comando está dirigido al sistema operativo local o al NOS. • Enviar el comando hacia el sistema operativo local o hacia la tarjeta de interfaz de red (NIC) para ser procesado y transmitido a la red. • Enviar transmisiones recibidas de la red a la aplicación que se ejecuta en la estación de trabajo. 361
  • 363.
    CCNA - CiscoCertified Network Associate MicroCisco - staky Algunos de los sistemas operativos Windows pueden instalarse tanto en estaciones de trabajo como en servidores. Las versiones NT, 2000 y XP de Windows proveen capacidades de servidor de red. Las versiones Windows 9x y ME sólo proporcionan soporte para estaciones de trabajo. Figura 1 Figura2 El UNIX o el Linux pueden funcionar como sistemas operativos de escritorio pero generalmente se les encuentra en computadoras de alto nivel. Estas estaciones de trabajo se utilizan en aplicaciones científicas y de ingeniería, las cuales requieren de computadoras dedicadas de alto rendimiento. Algunas de las aplicaciones específicas que con frecuencia se ejecutan en estaciones de trabajo UNIX figuran en la siguiente lista: • Diseño asistido por computadora (CAD). • Diseño de circuitos electrónicos. • Análisis de datos climatológicos. • Animación gráfica por computadora. • Administración de equipos para telecomunicaciones. La mayoría de los actuales sistemas operativos de escritorio incluyen capacidades de networking y permiten el acceso a múltiples usuarios. Por esta razón, es cada vez más común el clasificar las computadoras y los sistemas operativos de acuerdo con el tipo de aplicaciones que ejecuta la computadora. Esta clasificación se basa en el papel o en la función que desempeña la computadora, por ejemplo, una estación de trabajo o un servidor. Las aplicaciones típicas de las estaciones de trabajo de bajo nivel o de escritorio pueden incluir el procesamiento de palabras, hojas de cálculo y programas de administración financiera. En las estaciones de trabajo de alto nivel, las aplicaciones pueden incluir el diseño gráfico o la administración de equipos y otras más, como se ha mencionado antes. Una estación de trabajo sin disco es una clase especial de computadora diseñada para funcionar en una red. Como su nombre lo indica, no tiene disco duro pero sí incluye monitor, teclado, memoria, instrucciones de arranque en la ROM y una tarjeta de interfaz de red. El software que se utiliza para establecer una conexión con la red se carga desde un chip de ROM que se encuentra en la NIC. Como las estaciones de trabajo sin disco no cuentan con unidad de disco, no es posible subir datos desde ellas o descargar nada en ellas. Una estación de trabajo sin disco no puede transmitir un virus a la red ni tampoco puede utilizarse para tomar datos desde la red y copiarlos a una unidad de disco. Como resultado, las estaciones de trabajo sin disco ofrecen mayor seguridad que las estaciones de trabajo comunes. Es por esto que dichas estaciones de trabajo se utilizan en las redes donde la seguridad es prioritaria. Las laptops pueden usarse como estaciones de trabajo en una LAN y pueden conectarse a la red mediante una estación docking, un adaptador LAN externo o una tarjeta PCMCIA (Personal Computer Memory Card International Association). Una estación docking es un aditamento que convierte una laptop en una computadora de escritorio. 6.1.2 Servidores En el entorno de un sistema operativo de red, muchos sistemas cliente tienen acceso a uno o más servidores y comparten los recursos de éstos. Los sistemas cliente de escritorio están equipados con su propia memoria y dispositivos periféricos, tales como teclado, monitor y disco duro. Los sistemas de los servidores deben equiparse para permitir el acceso simultáneo de múltiples usuarios y la realización de múltiples tareas, en la medida que los clientes soliciten los recursos remotos del servidor. 362
  • 364.
    CCNA - CiscoCertified Network Associate MicroCisco - staky Figura 1 Figura 2 Para la administración de redes, los NOS cuentan con herramientas y funciones adicionales diseñadas para permitir el acceso de numerosos usuarios a la vez. En todas las redes, excepto en las de menor tamaño, los NOS se instalan en servidores de alto nivel. Muchos usuarios, conocidos como clientes, comparten dichos servidores. A menudo, los servidores cuentan con discos duros de gran velocidad y capacidad, con NIC de alta velocidad y, en algunos casos, con múltiples CPU. Dichos servidores en general se configuran para ofrecer uno o más servicios de red utilizando la familia de protocolos de la Internet, TCP/IP. Los servidores que ejecutan NOS también se utilizan para autenticar usuarios y brindar acceso a recursos compartidos. Estos servidores están diseñados para manejar peticiones de distintos clientes al mismo tiempo. Antes de que un cliente pueda tener acceso a los recursos del servidor, debe identificarse y recibir la autorización para el uso de dichos recursos. La identificación y autorización se efectúa mediante la asignación de un nombre de cuenta y una contraseña a cada cliente. Un servicio de autenticación verifica el nombre de cuenta y la contraseña para permitir o denegar el acceso a la red. Al centralizar las cuentas de los usuarios, la seguridad y el control de acceso, las redes basadas en servidores simplifican el trabajo de administración de la red. Los servidores son generalmente sistemas de mayor magnitud que las estaciones de trabajo. Disponen de memoria adicional para dar soporte simultáneo a múltiples tareas activas, es decir, residentes en la memoria. También es necesario espacio adicional en los discos de los servidores para guardar los archivos compartidos y para funcionar como extensión de la memoria interna del sistema. Es usual que los servidores requieran de ranuras de expansión adicionales en sus tarjetas madre para conectar los dispositivos compartidos, tales como impresoras y múltiples interfaces de red. Otra característica de los sistemas capaces de actuar como servidores es la alta capacidad de procesamiento. Por lo general, las computadoras cuentan con una sola CPU que ejecuta las instrucciones 363
  • 365.
    CCNA - CiscoCertified Network Associate MicroCisco - staky que conforman una tarea o un proceso dados. A fin de trabajar de forma eficiente y responder con rapidez a las peticiones de los clientes, un servidor NOS requiere de una CPU potente para ejecutar sus tareas o programas. Los sistemas de procesador único con una CPU pueden satisfacer la mayoría de las necesidades si la CPU tiene la velocidad necesaria. Para lograr mayores velocidades de ejecución, algunos sistemas cuentan con más de una CPU. Dichos sistemas reciben el nombre de sistemas multiprocesador. Los sistemas multiprocesador son capaces de ejecutar múltiples tareas en paralelo, al asignar cada tarea a un procesador diferente. La cantidad total de trabajo que el servidor puede realizar en un tiempo dado es mucho mayor en los sistemas multiprocesador. Figura 3 Figura 4 Como los servidores funcionan como depósitos centrales de recursos vitales para la operación de los sistemas cliente, deben ser eficientes y robustos. El término robusto expresa que los sistemas de servidores deben ser capaces de funcionar con eficiencia bajo grandes cargas de trabajo. También significa que los sistemas deben ser capaces de sobrevivir a la falla de uno o más procesos o componentes sin experimentar una falla general del sistema. Este objetivo se cumple creando redundancia en los sistemas de servidores. La redundancia es la incorporación de componentes de hardware adicionales que puedan hacer las funciones de otro componente en caso de fallas. La redundancia es una característica de los sistemas tolerantes a fallas. Estos sistemas están diseñados para sobrevivir a las fallas y es posible repararlos sin 364
  • 366.
    CCNA - CiscoCertified Network Associate MicroCisco - staky interrupciones mientras los sistemas se encuentran activos y en funcionamiento. Como los NOS dependen del funcionamiento continuo de su servidor, se justifica el gasto adicional de los componentes de hardware redundantes. Las aplicaciones y funciones de los servidores incluyen servicios web mediante el Protocolo de transferencia de hipertexto (HTTP), el Protocolo de transferencia de archivos (FTP) y el Sistema de nombres de dominios (DNS). Los protocolos estándar de correo electrónico usados en los servidores de las redes incluyen el Protocolo sencillo de transferencia de correo (SMTP), el Protocolo de oficina de correos Versión 3 (POP3) y el Protocolo Internet de acceso a mensajes (IMAP). Los protocolos usados para compartir archivos incluyen el Sistema de archivos en red de Sun Microsystems (NFS) y el Bloque de mensajes del servidor de Microsoft (SMB). Figura 5 Figura 6 365
  • 367.
    CCNA - CiscoCertified Network Associate MicroCisco - staky Los servidores de redes a menudo proveen servicios de impresión. Un servidor también puede proveer el Protocolo de configuración de host dinámico (DHCP), el cual automáticamente asigna las direcciones IP a las estaciones de trabajo. Además de brindar servicios para los clientes en la red, es posible configurar un servidor para que actué como un firewall básico para la red. Esto se logra mediante el esquema proxy o el de Traducción de direcciones de red (NAT), los cuales esconden las direcciones privadas internas de la red. Un único servidor que ejecuta un NOS puede funcionar bien cuando brinda servicios a unos pocos clientes. Pero la mayoría de las organizaciones deben instalar varios servidores a fin de lograr un rendimiento aceptable. En un diseño típico, los servicios están separados de modo que un servidor está a cargo del correo electrónico, otro de compartir archivos y otro del FTP. La concentración en servidores de los recursos de la red, tales como archivos, impresoras y aplicaciones, también hace que los datos generados sean más fáciles de mantener y respaldar. En vez de tener dichos recursos distribuidos en muchos equipos individuales, los recursos de la red pueden asignarse a servidores dedicados y especializados para facilitar el acceso y los respaldos. 6.1.3 Relación cliente-servidor El modelo de computación cliente-servidor distribuye el procesamiento entre múltiples computadoras. El procesamiento distribuido permite el acceso a sistemas remotos con el fin de compartir información y los recursos de la red. En un entorno cliente-servidor, el cliente y el servidor comparten o se distribuyen las responsabilidades de procesamiento. La mayoría de los sistemas operativos de redes usan el modelo cliente-servidor para proporcionar los servicios de red a los usuarios. Las computadoras en una red pueden denominarse hosts, estaciones de trabajo, clientes o servidores. Cualquier computadora que ejecute TCP/IP, ya sea una estación de trabajo o un servidor, es considerada una computadora host. Figura 1 Las siguientes son definiciones de otros términos de uso común: • Host local: el equipo en el que el usuario trabaja en ese momento. • Host remoto: un sistema al que el usuario tiene acceso desde otro sistema. • Servidor: proporciona recursos a uno o más clientes por medio de una red. • Cliente: un equipo que utiliza los servicios de uno o más servidores de una red. Un ejemplo de relación cliente-servidor es el de una sesión FTP. El FTP es un método universal para transferir archivos de una computadora a otra. Para que el cliente intercambie archivos con el servidor, éste debe estar ejecutando el servicio o "daemon" FTP. En este caso, el cliente solicita la transferencia del archivo. El servidor provee los servicios necesarios para enviar o recibir dicho archivo. La Internet también es un buen ejemplo de una relación cliente-servidor de procesamiento distribuido. El cliente o "front end" generalmente maneja las funciones de interfaz al usuario tales como la presentación en pantalla, los formularios de ingreso y la edición de datos. Esto se realiza con navegadores como el Netscape o el Internet Explorer. Los navegadores envían peticiones a los servidores web. Cuando el navegador solicita datos al servidor, éste responde y el navegador recibe una respuesta del servidor web. Entonces, el navegador muestra los datos HTTP recibidos. El servidor o "back end" maneja las peticiones de páginas web del cliente y provee servicios HTTP/WWW. 366
  • 368.
    CCNA - CiscoCertified Network Associate MicroCisco - staky Otro ejemplo de una relación cliente-servidor es el servidor de una base de datos y la realización de una consulta o un ingreso de datos por parte de un cliente en una LAN. El cliente puede estar ejecutando una aplicación escrita en C o Java y el servidor puede estar ejecutando Oracle u otro software de administración de bases de datos. En este caso el cliente maneja las tareas de presentación al usuario. El servidor provee los servicios de almacenamiento y recuperación de datos para el usuario. En un entorno típico de servidor de archivos, el cliente podría trasladar grandes cantidades de archivos de la base de datos para procesarlos localmente. El traslado de los archivos desde la base de datos podría producir un excesivo tráfico en la red. En el modelo cliente-servidor en cambio, el cliente envía una consulta al servidor y el software de base de datos del servidor puede procesar centenares de miles de registros y transferir sólo unos pocos al cliente para satisfacer la consulta. Los servidores son usualmente mucho más poderosos que las computadoras cliente y están mejor dotados para el procesamiento de grandes cantidades de datos. En la computación cliente-servidor, el almacenamiento de la base de datos y su procesamiento se realiza en el servidor. El cliente sólo debe generar y enviar la consulta. Una cantidad relativamente pequeña de datos o de resultados podría pasar por la red. Se satisface la consulta del cliente y se utiliza una porción menor del ancho de banda de la red. El gráfico muestra un ejemplo de un esquema cliente-servidor. Cabe notar que usualmente la estación de trabajo y el servidor se conectan a la LAN por medio de un hub o concentrador o un switch. Figura 2 La distribución de las funciones en redes cliente-servidor tiene ventajas significativas, pero también genera algunos costos. Aunque la concentración de recursos en los servidores brinda mayor seguridad, además de facilitar el acceso y el control coordinado, el servidor se convierte en un elemento indispensable en la red, lo que se conoce como un punto único de falla. Sin un servidor operativo, la red no puede funcionar en lo absoluto. Además, los servidores requieren de personal experto y capacitado para su administración y mantenimiento, lo que aumenta los gastos de operación de la red. Los servidores requieren de hardware adicional y software especializado, lo cual aumenta sustancialmente los costos. 6.1.4 Introducción a los NOS El OS (sistema operativo) de una computadora conforma los cimientos de software sobre los cuales se ejecutan las aplicaciones y los servicios en una estación de trabajo. De igual manera, un NOS permite la comunicación entre múltiples dispositivos y el compartir recursos a través de la red. Los servidores de red UNIX, Microsoft Windows NT, o Windows 2000 incluyen un NOS. Figura 1 367
  • 369.
    CCNA - CiscoCertified Network Associate MicroCisco - staky Las funciones comunes de los OS para estaciones de trabajo incluyen el control del hardware de la computadora, la ejecución de programas y el proveer una interfaz al usuario. Los OS llevan a cabo estas funciones para los usuarios individuales. Varios usuarios pueden compartir el equipo pero no se pueden registrar en él al mismo tiempo. Los NOS en cambio distribuyen las funciones entre varias computadoras en la red. Los NOS dependen de los servicios de los OS locales de cada computadora individual. Los NOS agregan entonces funciones adicionales que permiten el acceso a los recursos compartidos por varios usuarios al mismo tiempo. Las estaciones de trabajo funcionan como clientes en un entorno NOS. Cuando una estación de trabajo se convierte en un cliente en un entorno NOS, un software especializado adicional permite que el usuario local tenga acceso a recursos no locales o remotos, tal como si estos recursos formaran parte del sistema local. Los NOS aumentan el alcance de las estaciones de trabajo clientes, haciendo que los servicios remotos estén disponibles como extensiones del sistema operativo local. Un sistema capaz de operar como servidor NOS debe estar capacitado para permitir el acceso de múltiples usuarios simultáneos. El administrador de la red crea una cuenta para cada usuario, lo que permite que éstos se registren y se conecten al servidor. La cuenta del usuario en el servidor permite que el servidor reconozca a dicho usuario y le asigne los recursos que se le han otorgado. Los sistemas que proveen esta capacidad reciben el nombre de sistemas multiusuario. Un NOS para servidores es un sistema multitarea capaz de ejecutar múltiples tareas o procesos al mismo tiempo. El software de secuenciación del NOS divide el tiempo del procesador interno, la memoria y el uso de otros elementos del sistema entre diferentes tareas a fin de compartir los recursos del sistema. Cada usuario del sistema multiusuario está soportado por una tarea o proceso individual interno del servidor. Estas tareas internas se crean de forma dinámica a medida que los usuarios se conectan al sistema y se eliminan cuando los usuarios se desconectan. Las características principales a considerar en la selección de un NOS son el rendimiento, las herramientas disponibles de administración y monitoreo, la seguridad, la escalabilidad y la robustez o tolerancia a las fallas. La siguiente sección define brevemente cada una de estas características. Figura 2 Rendimiento Un NOS debe tener un alto rendimiento en cuanto a las funciones de lectura y escritura de archivos a través de la red entre clientes y servidores. Debe ser capaz de mantener un ágil rendimiento bajo grandes cargas de trabajo, cuando muchos clientes realizan peticiones simultáneamente. Un desempeño estable bajo gran demanda es un estándar importante para un NOS. Administración y monitoreo La interfaz de administración del NOS del servidor provee las herramientas para el monitoreo del servidor, la administración de clientes, de archivos, de los servicios de impresión y del almacenamiento en discos. La interfaz de administración provee las herramientas para la instalación de nuevos servicios y su configuración. Además, los servidores requieren de monitoreo y ajustes periódicos. Seguridad Un NOS debe proteger los recursos compartidos que controla. La seguridad incluye el control del acceso de los usuarios a los servicios para prevenir el acceso no autorizado a los recursos de la red. La seguridad también involucra el cifrado de la información, a fin de protegerla cuando se transfiere entre clientes y servidores. Escalabilidad La escalabilidad es la capacidad que tiene un NOS para crecer sin degradación de su rendimiento. Un NOS 368
  • 370.
    CCNA - CiscoCertified Network Associate MicroCisco - staky debe ser capaz de mantener su rendimiento a medida que nuevos usuarios se incorporen a la red y nuevos servidores se agreguen para brindarles soporte. Robustez/tolerancia a las fallas La medida de la robustez es la capacidad de brindar servicios eficazmente bajo grandes cargas y de mantener dichos servicios aun en caso de fallas en los componentes o procesos. El uso de discos redundantes y el equilibrio de la carga de trabajo entre múltiples servidores puede mejorar la robustez del NOS. 6.1.5 Microsoft NT, 2000 y .NET Desde el lanzamiento de Windows 1.0 en noviembre de 1985, Microsoft ha creado muchas versiones del sistema operativo Windows, con mejoras y cambios para adecuarse a una diversidad de usuarios y propósitos. La Figura hace un resumen del Windows OS actual. Figura 1 El NT 4 fue diseñado para brindar un entorno de misión crítica para corporaciones, el cual sería más estable que los sistemas operativos Microsoft para consumidores. Está disponible en versiones de escritorio (NT 4.0 Workstation) así como para servidores (NT 4.0 Server). Una ventaja que presenta el NT sobre las versiones anteriores de los OS de Microsoft es que el DOS y los programas Windows antiguos pueden ejecutarse en máquinas virtuales (VM). Los programas se ejecutan de forma aislada y al ocurrir una falla no es necesario reiniciar el sistema. El Windows NT provee una estructura de dominio para controlar el acceso de usuarios y clientes a los recursos de los servidores. Se administra a través de la aplicación "Administrador de usuarios para dominios" en el controlador de dominio. Todos los dominios NT requieren de un controlador primario de dominio el cual guarda la Base de datos de administración de cuentas de seguridad (SAM) y además pueden disponer de uno o más controladores de respaldo, cada uno de los cuales cuenta con una copia de solo-lectura de la SAM. Cuando un usuario intenta registrarse, la información enviada por éste se transfiere a la base de datos SAM. Si la información de dicha cuenta existe en la base de datos, el usuario recibirá la autenticación para el dominio y tendrá acceso a los recursos de la red y de la estación de trabajo. El Windows 2000 es una versión más reciente desarrollada a partir del núcleo básico del NT y presenta versiones de escritorio y para servidores. El Windows 2000 soporta la tecnología "plug-and-play" que permite la instalación de nuevos dispositivos sin necesidad de reiniciar el sistema. El Windows 2000 también incluye un sistema de cifrado de archivos para dar seguridad a los datos en el disco duro. El Windows 2000 permite que objetos, tales como usuarios y recursos, sean colocados en objetos contenedores que reciben el nombre de unidades de organización (OU). La autoridad administrativa sobre cada OU puede delegarse a un usuario o a un grupo. Esta característica permite un control más específico que el que es posible con Windows NT 4.0. La versión Professional del Windows 2000 no está diseñada para ser un NOS completo. No provee un controlador de dominio, servidor DNS, servidor DHCP ni brinda muchos de los servicios que pueden ser activados en el Windows 2000 Server. El objetivo principal del Windows 2000 Professional es formar parte de un dominio como un sistema operativo cliente. El tipo de hardware que se puede instalar en este OS es limitado. El Windows 2000 Professional puede brindar capacidades de servidor limitadas para redes pequeñas y para redes de par a par. Puede ser un servidor de archivos, un servidor de impresión, un servidor FTP y un servidor web pero sólo soportará hasta diez conexiones a la vez. 369
  • 371.
    CCNA - CiscoCertified Network Associate MicroCisco - staky A las características del Windows 2000 Professional, el Windows 2000 Server agrega muchas de las nuevas funciones específicas de los servidores. También puede operar como servidor de archivos, de impresión, de web y de aplicaciones. Los Servicios de directorio activo de Windows 2000 Server funcionan como punto centralizado de administración de usuarios, grupos, servicios de seguridad y recursos de red. Incluye las capacidades multipropósito necesarias para grupos de trabajo y sucursales, así como para la implementación de servidores de impresión, de archivos, de páginas web y de comunicación a nivel de departamentos. El Windows 2000 Server se utiliza para entornos de pequeñas y medianas empresas. Brinda conectividad integrada con los sistemas Novell NetWare, UNIX y redes AppleTalk. También puede configurarse como servidor de comunicaciones para brindar servicios de interconexión mediante líneas telefónicas para usuarios móviles. El Windows 2000 Advanced Server brinda el soporte adicional de hardware y software que necesitan las empresas y las redes de gran tamaño. El Windows .NET Server se desarrolló sobre el núcleo del Windows 2000 Server, pero fue modificado para proporcionar un sistema seguro y confiable de servidores web y FTP de uso empresarial y así competir con los sistemas operativos Linux y UNIX. El Windows .NET Server Ofrece los Servicios Web XML a compañías que requieren de tráfico web de volumen medio a alto. 6.1.6 UNIX, Sun, HP y LINUX Los orígenes del UNIX UNIX es el nombre de un grupo de sistemas operativos que tienen sus orígenes en el año 1969 en los laboratorios Bell. Desde su concepción, el UNIX fue diseñado para soportar usuarios y tareas múltiples. El UNIX también fue uno de los primeros sistemas operativos que incorporó soporte para los protocolos de redes conectadas a la Internet. La historia de UNIX, que hasta hoy abarca tres décadas, es complicada porque muchas compañías y organizaciones han contribuido a su desarrollo. Figura 1 Figura 2 En un principio, el UNIX se escribió en lenguaje de máquina, un conjunto de instrucciones de bajo nivel que controlan los comandos internos de una computadora en particular. Debido a ello, el UNIX sólo podía ejecutarse en un tipo específico de computadora. En 1971, Dennis Ritchie creó el lenguaje C. En 1973, Ritchie y Ken Thompson, un colega programador de los laboratorios Bell, reescribieron los programas del sistema UNIX en lenguaje C. Como C era un lenguaje de mayor nivel, el UNIX pudo trasladarse a otras computadoras con mucho menor esfuerzo de programación. La decisión de desarrollar un sistema operativo portátil probó ser la clave para el éxito del UNIX. Durante los años 70, el UNIX evolucionó a través del trabajo de los programadores de los laboratorios Bell y de los de distintas universidades, principalmente los de la Universidad de California en Berkeley. – 370
  • 372.
    CCNA - CiscoCertified Network Associate MicroCisco - staky Cuando el UNIX comenzó a comercializarse por primera vez en los años 80, se utilizó en poderosos servidores de redes y no en computadoras de escritorio. En la actualidad, existen decenas de versiones diferentes del UNIX que incluyen entre otros: • El UNIX de Hewlett Packard (HP-UX) • El UNIX de Berkeley Software Design, Inc. (BSD UNIX), del cual han surgido derivados como el FreeBSD • El UNIX de Santa Cruz Operation (SCO) • El de Sun Solaris • El UNIX de IBM (AIX) El UNIX, en sus diversas formas, continúa afianzándose en su posición como la primera opción para aplicaciones de misión crítica, cruciales para el funcionamiento de las corporaciones u otras organizaciones. El UNIX también está integrado estrechamente al TCP/IP. Los protocolos TCP/IP surgieron a partir de UNIX debido a la necesidad de comunicaciones en LAN y WAN. El entorno operativo Solaris de Sun Microsystems y su OS base, el SunOS, es una implementación de UNIX de 64 bits, versátil y de alto rendimiento. El Solaris funciona en una amplia gama de computadoras, desde equipos personales de tecnología Intel hasta poderosos mainframes y supercomputadoras. En la actualidad, Solaris es la versión más utilizada del UNIX en el mundo para grandes redes y sitios web de la Internet. Sun también ha desarrollado la tecnología Java, la cual proclama "Codifique una vez y córralo donde sea (Write Once, Run Anywhere)". A pesar de la popularidad del Windows de Microsoft en las LAN corporativas, gran parte de la Internet funciona sobre poderosos sistemas UNIX. Aunque el UNIX se asocia con frecuencia a hardware costoso y no es amigable para el usuario, ha habido mejoras recientes, entre ellas la creación de Linux, que han cambiado dicha imagen. Orígenes de Linux En 1991, un estudiante finlandés llamado Linus Torvalds comenzó a trabajar en un sistema operativo para computadoras con procesador Intel 80386. Torvalds se sintió frustrado por la situación de los sistemas operativos de escritorio tales como el DOS, y por el costo y las trabas de licenciamiento de los UNIX comerciales. Torvalds se propuso desarrollar un sistema operativo que fuera como UNIX en su funcionamiento pero que utilizara un código de software abierto y fuese absolutamente gratis para el usuario. El trabajo de Torvalds condujo a un esfuerzo de colaboración mundial para desarrollar el Linux, un sistema operativo de código fuente abierto que luce y se siente como el UNIX. Para finales de los años 90, el Linux se había convertido en una alternativa viable de UNIX para los servidores, y de Windows para los ambientes de escritorio. La popularidad de Linux en las PC de escritorio también ha contribuido al interés en el uso de otras versiones del UNIX, tales como la FreeBSD y la Solaris de Sun, en equipos de escritorio. En la actualidad existen versiones de Linux que pueden funcionar en casi cualquier procesador de 32 bits, y hasta en chips Intel 80386, Motorola 68000, Alpha y PowerPC. Al igual que con el UNIX, existen numerosas versiones de Linux. Algunas son descargas gratis de la web y otras se distribuyen comercialmente. Las siguientes son algunas de las versiones más populares de Linux: • El Red Hat Linux: distribuido por Red Hat Software • El OpenLinux; distribuida por Caldera • El Corel Linux • El Linux de Slackware • El Debian GNU/Linux • El SuSE Linux El Linux es hoy uno de los sistemas operativos más confiables y poderosos del mundo. Por ello, ya ha hecho avances como una plataforma para usuarios avanzados y en el escenario de los servidores corporativos. El Linux no es muy utilizado como sistema operativo de escritorio en las empresas. Aunque cuenta con interfaces gráficas de usuario (GUI) para hacerlo más amigable, la mayoría de los usuarios encuentran a Linux más difícil de utilizar que el Mac OS o el Windows. En la actualidad, muchas compañías tales como Red Hat, SuSE, Corel y Caldera se esfuerzan por hacer de Linux un sistema operativo de escritorio viable. – Se debe tener en cuenta la disponibilidad de software al implementar Linux en sistemas de escritorio. La cantidad de programas de uso empresarial es limitada en comparación con el caso de Windows. Sin 371
  • 373.
    CCNA - CiscoCertified Network Associate MicroCisco - staky embargo, algunos distribuidores proveen programas de emulación de Windows como el WABI y el WINE, los cuales permiten que muchas de las aplicaciones de Windows se ejecuten sobre Linux. Además, compañías como Corel están fabricando versiones Linux de sus conjuntos de programas de uso empresarial y de otros paquetes populares de software. Figura 3 Figura 4 Figura 5 Figura 6 Networking con Linux Las versiones recientes de Linux incorporan componentes de red para conexión a LAN, conexión telefónica con la Internet o con redes remotas.. De hecho, los protocolos TCP/IP están integrados al kernel del Linux en lugar de estar implementados como un subsistema separado. Algunas de las ventajas del Linux como sistema operativo de escritorio y como cliente de red son las siguientes: • Es un verdadero sistema operativo de 32 bits. • Soporta tareas múltiples aisladas y memoria virtual. • El código fuente es abierto (open source) y por lo tanto está disponible para cualquiera que desee ampliarlo y mejorarlo. 372
  • 374.
    CCNA - CiscoCertified Network Associate MicroCisco - staky 6.1.7 Apple Las computadoras Apple Macintosh fueron diseñadas para facilitar su conexión a redes en situaciones de grupos de trabajo par a par. Las interfaces de red se incluyen como parte del hardware original de fábrica y los componentes de networking están incorporados al sistema operativo Macintosh. Están disponibles adaptadores para redes Ethernet y Token Ring para las Macintosh. Las computadoras Macintosh, o Macs, son populares en muchos departamentos gráficos de empresas y en instituciones educativas. Las Macs pueden conectarse entre ellas en grupos de trabajo y pueden tener acceso a servidores AppleShare de archivos. También pueden conectarse a LAN de PC que incluyan servidores Microsoft, NetWare o UNIX. Figura 1 Figura 2 El Mac OS X (10) El sistema operativo Mac OS X de Macintosh a veces recibe el nombre de Apple System 10. Algunas de las características del Mac OS X se observan en su interfaz de usuario o GUI, llamada Aqua. La GUI Aqua luce como una combinación entre la GUI del Microsoft Windows XP y la X-windows del Linux. El Mac OS X está diseñado para ofrecer funciones para computadoras de uso en el hogar tales como navegación por Internet, edición fotográfica y de videos, y juegos, a la vez que continúa brindando características que proveen de poderosas herramientas adaptables que los profesionales de IT exigen de un sistema operativo. El Mac OS X es totalmente compatible con las versiones anteriores de los sistemas operativos Macintosh. El Mac OS X provee una nueva característica que permite la conectividad a redes AppleTalk así como a redes Windows. El núcleo central del Mac OS X recibe el nombre de Darwin. El Darwin es un poderoso sistema basado en UNIX el cual brinda estabilidad y rendimiento. Estas mejoras proveen al Mac OS X de capacidades de memoria protegida, tareas múltiples aisladas , administración avanzada de la memoria y multiprocesamiento simétrico. Esto hace del Mac OS X un formidable competidor entre los sistemas operativos. 6.1.8 Concepto de servicio en los servidores Los NOS están diseñados para proveer procesos de red a los clientes. Los servicios de red incluyen servidores web, el compartir archivos, intercambiar correo electr nico, los servicios de directorio, de administración remota y los servicios de impresión. La administración remota es un servicio poderoso que permite a los administradores configurar sistemas en red en lugares lejanos. Es importante comprender que estos procesos de red se denominan "servicios" en Windows 2000 y "daemons" en UNIX y Linux. Todos los procesos de red proveen las mismas funciones, pero la forma en que se cargan e interactúan con el NOS es diferente en cada sistema operativo. Según cada NOS en particular, algunos de estos procesos claves de red pueden ser habilitados durante una instalación por defecto. Los procesos de red más populares se apoyan en el conjunto de protocolos TCP/IP. Como el TCP/IP es un conjunto de protocolos abierto y bien conocido, los servicios que se basan en TCP/IP son vulnerables a rastreos no autorizados y ataques malintencionados. Los Ataques de negación de servicio (DoS), los virus de computadora y los gusanos de Internet de rápida distribución han forzado a los creadores de NOS a reevaluar cuáles servicios de red se deben habilitar de forma automática. 373
  • 375.
    CCNA - CiscoCertified Network Associate MicroCisco - staky Figura 1 Figura 2 Figura 3 Las versiones recientes de los NOS populares, tales como el Windows 2000 y el Red Hat Linux 7, restringen la cantidad de servicios de red que se habilitan por defecto. Al instalar un NOS, los servicios de red claves deben habilitarse de forma manual. Cuando un usuario decide imprimir en un entorno de impresión en red, la tarea se envía a la cola correspondiente a la impresora elegida. Las colas de impresión ordenan los trabajos entrantes y los atienden siguiendo el esquema FIFO, "primero en entrar, primero en salir". Cuando se agrega un trabajo a la cola, se le coloca al final de la lista de espera y es el último en imprimirse. El tiempo de espera para la impresión a veces puede ser prolongado, en función del tamaño de los trabajos de impresión que se encuentren adelante en la cola. Un servicio de impresión en red proporciona a los administradores del sistema las herramientas necesarias para administrar un gran número de trabajos de impresión que se enrutan a través de la red. Esto incluye la capacidad de asignar prioridades, suspender temporalmente e inclusive eliminar los trabajos de impresión en la cola. Compartir archivos La capacidad de compartir archivos en una red es un importante servicio de red. Hoy en día existen muchos protocolos y aplicaciones para compartir archivos. Dentro de una red casera o corporativa, los archivos se comparten generalmente mediante Windows File Sharing o el protocolo NFS. En tales entornos, los usuarios finales podrían no necesitar saber si un archivo dado se encuentra en un disco duro local o en un servidor remoto. Al usar Windows File Sharing y NFS los usuarios pueden fácilmente trasladar, crear y borrar archivos en directorios remotos. 374
  • 376.
    CCNA - CiscoCertified Network Associate MicroCisco - staky FTP Muchas organizaciones hacen que los archivos estén disponibles para empleados remotos, clientes y para el público general mediante el protocolo FTP. Los servicios FTP se ofrecen al público en conjunto con los servicios web. Por ejemplo, un usuario puede navegar por un sitio web, leer acerca de una actualización de un software en una página web y luego descargar dicha actualización mediante FTP. Las compañías de menor tamaño pueden utilizar un único servidor para proveer los servicios FTP y HTTP, mientras que compañías de mayor tamaño podrían elegir utilizar servidores FTP dedicados. Aunque los clientes FTP deben registrarse en el servidor, muchos servidores FTP están configurados para permitir el acceso anónimo. Cuando los usuarios se conectan de forma anónima, no necesitan tener una cuenta de usuario en el sistema. El protocolo FTP permite que los usuarios puedan cargar archivos al servidor así como cambiarles el nombre o borrarlos. Los administradores deben ser cuidadosos al configurar los niveles de acceso de un servidor FTP. El FTP es un protocolo orientado a sesión. Los clientes deben abrir una sesión en la capa de aplicaciones con el servidor y luego realizar una acción como una descarga o una carga por ejemplo. Si la sesión del cliente permanece inactiva durante un cierto tiempo, el servidor desconecta al cliente. Este lapso de inactividad recibe el nombre de tiempo de espera. La duración del tiempo de espera del FTP varía según el software. Servicios web La World Wide Web es el servicio de red más notorio. En menos de una década, la World Wide Web se ha convertido en una red global de información, comercio, educación y entretenimiento. Millones de compañías, organizaciones e individuos mantienen sitios web en la Internet. Los sitios web son conjuntos de páginas web almacenadas en un servidor o grupo de servidores. La World Wide Web se basa en el modelo cliente-servidor. Los clientes solicitan establecer sesiones TCP con servidores web. Una vez establecida la sesión, un cliente puede solicitar datos al servidor. Las peticiones del cliente y las transferencias del servidor son regidas por el protocolo HTTP. El software del cliente de la web incluye navegadores de interfaz gráfica tales como el Netscape Navigator y el Internet Explorer. Las páginas web se alojan en computadoras que ejecutan el software de servicios web. Los dos paquetes de software para servidores web más comunes son el Microsoft Internet Information Services (IIS) y el Apache Web Server. El Microsoft IIS funciona sobre plataformas Windows y el Apache Web Server funciona sobre plataformas UNIX y Linux. Están disponibles paquetes de software de servicios web para casi todos los sistemas operativos vigentes hoy en día. DNS El protocolo DNS traduce un nombre de Internet, como por ejemplo "www.cisco.com", en una dirección IP. Muchas aplicaciones se apoyan en los servicios de directorio que provee el DNS para esta tarea. Todos lo navegadores de web, los programas de correo electrónico y los programas de transferencia de archivos utilizan nombres para identificar a los sistemas remotos. El protocolo DNS permite que estos clientes soliciten a los servidores DNS de la red la traducción de dichos nombres a direcciones IP. Las aplicaciones pueden entonces utilizar dichas direcciones para enviar sus mensajes. Sin este servicio de directorios de búsqueda, la Internet sería casi imposible de usar. DHCP El objetivo del protocolo DHCP es permitir que las computadoras individuales de una red IP reciban su configuración TCP/IP de uno o varios servidores DHCP. Los servidores DHCP no tienen información acerca de las computadoras individuales en la red hasta que reciben una solicitud de ellas. El objetivo global de este esquema es reducir el trabajo necesario para administrar una red IP de gran tamaño. La unidad de información más significativa que se distribuye de esta forma es la dirección IP, la cual identifica a cada host en la red. El DHCP también permite la captura y la renovación automática de las direcciones IP mediante un mecanismo de uso temporal. Este mecanismo asigna una dirección IP durante un tiempo específico, luego la libera y asigna al host una nueva dirección IP. El protocolo DHCP hace estas funciones mediante un servidor DHCP, el cual reduce significativamente el tiempo de administración del sistema. 375
  • 377.
    CCNA - CiscoCertified Network Associate MicroCisco - staky 6.2 Administración de red 6.2.1 Introducción a la administración de redes A medida que una red evoluciona y crece, se convierte en un recurso cada vez más indispensable y crítico para la organización. A medida que los usuarios disponen de más recursos en la red, la red se vuelve más compleja y su mantenimiento se torna más complicado. La pérdida de los recursos de la red y el bajo rendimiento son el resultado de una mayor complejidad y son inaceptables para los usuarios. Los encargados de la red deben administrarla de forma activa, diagnosticar los problemas, evitar que se produzcan incidentes y brindar a los usuarios el mejor rendimiento de la red. Llega un momento en el que las redes se vuelven demasiado grandes para ser administradas sin herramientas automatizadas. Figura 1 Figura 2 La administración de redes incluye las siguientes tareas: • Monitoreo de la disponibilidad de la red. • Mejoras en la automatización. • Monitoreo del tiempo de respuesta. • Proveer funciones de seguridad. • Re-enrutamiento del tráfico. • Capacidades de restauración. • Registro de usuarios. Las fuerzas que impulsan la administración de redes se muestran en la Figura y se explican a continuación: • Control de los activos empresariales: si los recursos de una red no se controlan de forma efectiva, no proporcionarán los resultados exigidos por los procesos gerenciales. 376
  • 378.
    CCNA - CiscoCertified Network Associate MicroCisco - staky • Control de la complejidad: con el crecimiento masivo del número de componentes, usuarios, interfaces, protocolos y proveedores de equipos, la pérdida de control de la red y de sus recursos amenaza los procesos gerenciales. • Mejor nivel de servicio: los usuarios esperan un nivel de servicio igual o mejor a medida que crece la red y que aumente la distribución de los recursos. • Equilibrio de las diversas necesidades: los usuarios deben poder contar con diversas aplicaciones a un nivel de servicio dado, con requisitos específicos en cuanto a rendimiento, disponibilidad y seguridad. • Reducción de las interrupciones del servicio: garantizar una alta disponibilidad de los recursos mediante un adecuado diseño redundante. • Control de costos: monitorear y controlar la utilización de los recursos a fin de satisfacer las necesidades del usuario a un costo razonable. Figura 3 Figura 4 La Figura presenta algunos términos básicos relacionados con la administración de redes. 6.2.2 Modelo OSI y modelo de administración de redes La Organización de Estándares Internacionales (ISO) creó una comisión para crear un modelo de administración de redes, bajo la dirección del grupo OSI. Este modelo consta de cuatro partes: • Organizacional. • Informativo. • Comunicacional. • Funcional. Esta es una visión de arriba hacia abajo de la administración de redes, dividida en cuatro submodelos y reconocida por el estándar OSI. El submodelo Organizacional describe los componentes de la administración de redes tales como administrador, agente y otros, y sus interrelaciones. La estructura de estos componentes conduce a distintos tipos de arquitectura, los cuales se tratarán más adelante. 377
  • 379.
    CCNA - CiscoCertified Network Associate MicroCisco - staky Figura 1 Figura 2 El submodelo Informativo trata de la estructura y almacenamiento de la información relativa a la administración de la red. Esta información se guarda en una base de datos la cual recibe el nombre de Base de datos de información sobre administración (MIB). La ISO definió la estructura de la información de administración (SMI) para especificar la sintaxis y la semántica de la información sobre administración que se guarda en la MIB. Más adelante se hablará de las MIB y la SMI en más detalle. Figura 3 El submodelo Comunicacional trata de la forma como se comunican los datos de administración en el proceso agente-administrador. Atiende lo relacionado con el protocolo de transporte, el protocolo de aplicaciones y los comandos y respuestas entre pares. Figura 4 El submodelo Funcional atiende las aplicaciones de administración de redes que residen en la estación de administración de la red (NMS). El modelo de administración de redes OSI distingue cinco áreas funcionales y a veces recibe el nombre de modelo FCAPS: • Falla • Configuración • Responsabilidad • Rendimiento 378
  • 380.
    CCNA - CiscoCertified Network Associate MicroCisco - staky • Seguridad Figura 5 Este modelo de administración de redes ha ganado una amplia aceptación por parte de los proveedores, como una forma útil de describir los requisitos de cualquier sistema de administración de red. 6.2.3 Estándares SNMP y CMIP Para permitir la interoperabilidad de la administración en las distintas plataformas de red, se han creado estándares de administración de redes para que los proveedores puedan implementarlos y cumplirlos. Existen dos estándares principales: • El Protocolo simple de administración de red (SNMP) – Comunidad IETF • El Protocolo de información de administración común – Comunidad de las telecomunicaciones. Figura 1 El SNMP en realidad se refiere a un conjunto de estándares para la administración de redes el cual incluye un protocolo, una especificación de la estructura de la base de datos y un conjunto de objetos de datos. El SNMP se adoptó como estándar para las redes TCP/IP en 1989 y se hizo muy popular. En 1993 se adoptó una actualización conocida como el SNMP versión 2c (SNMPv2c). El SNMPv2c brinda soporte a las estrategias administrativas distribuidas y centralizadas e incluía mejoras en la estructura de la información de administración (SMI), las operaciones de protocolo, la arquitectura administrativa y la seguridad. Se diseñó para operar en redes basadas tanto en OSI como en TCP/IP. El SNMPv3 surgió después. Para resolver las limitaciones del SNMPv1 y el SNMPv2c, el SNMPv3 brinda acceso seguro a las MIB mediante la autenticación y el cifrado de los paquetes que viajan por la red. El CMIP es un protocolo OSI de administración de redes creado y estandarizado por la ISO para el monitoreo y control de redes heterogéneas. 6.2.4 Operación del SNMP El SNMP es un protocolo de la capa de aplicación diseñado para facilitar el intercambio de la información de administración entre los dispositivos de red. Al usar el SNMP para tener acceso a los datos de información de administración, tales como los paquetes enviados a una interfaz cada segundo o el número de conexiones TCP abiertas, los encargados de las redes pueden administrar más fácilmente el rendimiento a fin de encontrar y resolver los problemas en las redes. El SNMP es en la actualidad el protocolo más popular para la administración de redes corporativas, universitarias y de investigación. 379
  • 381.
    CCNA - CiscoCertified Network Associate MicroCisco - staky La actividad de estandarización continúa aun cuando los proveedores desarrollan y lanzan al mercado aplicaciones administrativas novedosas basadas en el SNMP. El SNMP es un protocolo sencillo, aunque su conjunto de funciones es lo suficientemente poderoso como para manejar los difíciles problemas relacionados con la administración de redes heterogéneas. El submodelo Organizacional para la administración de redes basada en el SNMP incluye cuatro elementos: • Estación de administración (NMS) • Agente de administración • Datos de información de administración • Protocolo de administración de red La NMS es generalmente una sola estación de trabajo independiente, pero puede implementarse entre varios sistemas. Incluye un conjunto de programas los cuales se denominan la Aplicación de administración de redes (NMA). La NMA incluye una interfaz de usuario que permite a los administradores autorizados la administración de la red. Responde a los comandos del usuario y emite comandos a los agentes de administración en toda la red. Estos últimos son plataformas y dispositivos claves de la red, otros hosts, routers, puentes y hubs, equipados con SNMP a fin de que puedan ser administrados. Responden a peticiones de información y a peticiones de acción por parte de la NMS, tales como peticiones de sondeo, y pueden proporcionar a la NMS información importante pero no solicitada tales como las notificaciones de incidentes conocidas como traps. Toda la información de administración de un agente en particular se guarda en la base de datos de información de administración de dicho agente. Un agente puede realizar el seguimiento de: • Cantidad y estado de sus circuitos virtuales. • Cantidad recibida de ciertos tipos de mensajes de error. • Cantidad de bytes y de paquetes que entran y salen del dispositivo. • Longitud máxima de la cola de entrada para los routers y otros dispositivos de internetworking. • Mensajes de broadcast enviados y recibidos. • Interfaces de red que se desactivan y que se activan. La NMS realiza la función de monitoreo mediante la recuperación de los datos de la MIB. La NMS puede hacer que se inicie una acción en un agente. La comunicación entre el administrador y el agente se realiza mediante un protocolo de administración de la red de la capa de aplicaciones. El SNMP utiliza el Protocolo de datagrama de usuario (UDP) y se comunica mediante los puertos 161 y 162. Actúa mediante un intercambio de mensajes. Los tipos de mensajes más comunes son tres: • Get (Obtener): permite a la estación administrativa recuperar el valor de los objetos de la MIB correspondientes al agente. • Set (Establecer): permite a la estación administrativa establecer el valor de los objetos de la MIB correspondientes al agente. • Trap: permite al agente notificar de eventos significativos a la estación administrativa. Figura 1 Este modelo se conoce como un modelo de dos niveles. Sin embargo, este modelo considera que todos los elementos de la red se pueden administrar mediante SNMP. Ese no es siempre el caso ya que algunos 380
  • 382.
    CCNA - CiscoCertified Network Associate MicroCisco - staky dispositivos cuentan con una interfaz de administración propietaria. En esos casos se requiere de un modelo de tres niveles. Un administrador de redes que desee obtener información o controlar ese dispositivo propietario se comunica con un agente intermediario. El agente intermediario traduce entonces esta petición SNMP del administrador a la forma adecuada para el dispositivo en cuestión y utiliza el protocolo de administración propietario que sea apropiado para comunicarse con el dispositivo. Las respuestas del dispositivo hacia el agente intermediario se traducen en mensajes SNMP y se envían de vuelta al administrador. Figura 2 Las aplicaciones administrativas de red a menudo descargan parte de la funcionalidad administrativa en una sonda RMON (de monitoreo remoto). La sonda RMON recoge información de administración a nivel local y el administrador de la red recupera periódicamente un resumen de dicha información. La NMS es una estación de trabajo común que ejecuta un sistema operativo típico. Cuenta con una gran cantidad de RAM para guardar todas las aplicaciones administrativas que funcionan simultáneamente. En ella se ejecuta una pila convencional de protocolos de red, como TCP/IP. Las aplicaciones administrativas de la red se apoyan en el sistema operativo del host y en su arquitectura de comunicaciones. Ejemplos de aplicaciones administrativas de red son la Ciscoworks2000, la HP Openview y el SNMPv2c. Figura 3 Como ya se ha mencionado, el administrador puede ser una estación de trabajo independiente centralizada que envía peticiones a todos los agentes, sin tener en cuenta dónde están ubicados. En una red distribuida, una arquitectura descentralizada resulta más apropiada, al proveer una NMS local para cada red 381
  • 383.
    CCNA - CiscoCertified Network Associate MicroCisco - staky local. Estas NMS distribuidas pueden actuar de acuerdo a una arquitectura cliente-servidor, en la que una NMS actúa como un servidor maestro y las otras como clientes. Los clientes envían sus datos al servidor maestro para que éste centralice su almacenamiento. Una alternativa es que todas las NMS distribuidas tengan responsabilidades similares, cada una con sus bases de datos de administración propias, de modo que la información de administración se distribuya de par a par entre las NMS. Figura 4 Figura 5 Figura 6 382
  • 384.
    CCNA - CiscoCertified Network Associate MicroCisco - staky 6.2.5 Estructura de la información de administración y de las MIB Las MIB se utilizan para guardar información estructurada que representa los elementos de la red y sus atributos. La estructura en sí está definida por un estándar llamado SMI, el cual define los tipos de datos que se pueden utilizar para guardar un objeto, cómo se les da nombre a dichos objetos y cómo se codifican para su transmisión a través de la red. Figura 1 Figura 2 Las MIB son depósitos muy estructuradas de información sobre los dispositivos. Existen muchas MIB estándar, pero son más numerosas las MIB propietarias utilizadas para administrar los dispositivos de los diversos proveedores. La MIB original constaba de ocho grupos diferentes que totalizan 114 objetos administrados. Se agregaron grupos adicionales al definir la MIB-II, la cual reemplaza hoy en día a la MIB-I. Todos los objetos administrados en el entorno SNMP se encuentran dispuestos en una estructura jerárquica también conocida como de árbol. Los objetos que representan las hojas de los árboles, que son los elementos que aparecen en la parte inferior del diagrama, son los objetos administrados propiamente dichos. Cada objeto administrado representa algún recurso, actividad o información relativa que se debe administrar. Un identificador único del objeto, el cual es un número en notación punteada, identifica a cada 383
  • 385.
    CCNA - CiscoCertified Network Associate MicroCisco - staky uno de los objetos administrados. Cada identificador de objeto es descrito mediante la notación de sintaxis abstracta (ASN.1). El SNMP utiliza estos identificadores de objeto para identificar las variables de la MIB a recuperar o modificar. Los objetos de dominio público, no propietarios, se describen en las MIB introducidas en la correspondiente solicitud de comentarios (RFC). Es posible encontrarlas en: http://www.ietf.org Se insta a todos los proveedores a hacer públicas sus definiciones de MIB. Una vez otorgado el código de empresa, el proveedor es responsable de crear y mantener los sub-árboles. 6.2.6 Protocolo SNMP Los agentes son funciones de software incorporados a la mayoría de los dispositivos de red como por ejemplo los routers, switches, hubs administrados, impresoras y servidores. Son responsables de procesar las solicitudes SNMP del administrador. También son responsables de ejecutar las rutinas que mantienen las variables, según se definen en las diversas MIB que soportan. Figura 1 Figura 2 384
  • 386.
    CCNA - CiscoCertified Network Associate MicroCisco - staky El SNMP facilita la interacción entre el administrador y los agentes. El término "sencillo" en "Protocolo Sencillo de Administración de Redes" (SNMP) viene del número restringido de tipos de mensajes que forman parte de la especificación de protocolo inicial. La estrategia fue establecida para facilitar a los programadores la creación de capacidades de administración en los dispositivos de red. La especificación de protocolo inicial se conoce como SNMPv1 (versión 1). Los tipos de mensajes SNMP que emite la NMS son tres. Ellos son GetRequest, GetNextRequest y SetRequest. El agente acusa recibo de los tres mensajes en forma de un mensaje GetResponse. Un agente puede emitir un mensaje Trap en respuesta a un incidente que afecte a la MIB y a los recursos subyacentes. El desarrollo del SNMPv2c buscó resolver las limitaciones del SNMPv1. Las mejoras más notables fueron la introducción del tipo de mensaje GetBulkRequest y la adición de contadores de 64 bits a la MIB. El recuperar información mediante GetRequest y GetNextRequest era un método ineficiente para recolectar la información. En el SNMPv1 sólo se podía solicitar una variable a la vez. El tipo de mensaje GetBulkRequest soluciona esta debilidad ya que solicita más información con una sola petición. En segundo lugar, los contadores de 64 bits resolvieron el problema del rápido reinicio de los contadores, especialmente con los enlaces de mayor velocidad como Gigabit Ethernet. A la entidad de administración también se la conoce como el administrador o NMS. Es responsable de solicitar información al agente. Las solicitudes se basan en peticiones muy específicas. El administrador procesa la información recuperada de diversas maneras. Puede llevarse un registro de la información recuperada para su análisis posterior, puede mostrarse mediante un programa de graficación o puede compararse con valores preconfigurados para comprobar si se ha cumplido con alguna condición en particular. Figura 3 No todas las funciones de administración se basan en la recuperación de datos. También está la capacidad de efectuar cambios en un valor en el dispositivo administrado. Esta característica le permite al administrador configurar un dispositivo administrado mediante el SNMP. La interacción entre el administrador y el dispositivo administrado introduce tráfico en la red. Se debe tener cuidado al introducir administradores en la red. Las estrategias agresivas de monitoreo pueden afectar negativamente el rendimiento de la red. La utilización del ancho de banda será mayor y también puede ser un problema en los entornos WAN. El monitoreo tiene además un impacto en el rendimiento de los dispositivos monitoreados, ya que se ocupan de procesar las peticiones del administrador. Este procesamiento no debe tomar precedencia sobre los servicios de producción. 385
  • 387.
    CCNA - CiscoCertified Network Associate MicroCisco - staky La regla general es que se debe solicitar la mínima cantidad de información con la menor frecuencia posible. Se debe determinar cuáles son los dispositivos y enlaces más críticos y que tipo de información se requiere. El SNMP utiliza el protocolo de datagrama de usuario (UDP) como protocolo de transporte. Como el UDP no está orientado a conexiones y no es confiable, es posible que se pierdan mensajes a nivel del SNMP. El SNMP en sí mismo no cuenta con mecanismos que garanticen la entrega de los mensajes, de modo que la aplicación que utiliza SNMP está a cargo de resolver las pérdidas de mensajes. Cada mensaje SNMP contiene una cadena de texto no cifrado denominada cadena de comunidad. La cadena de comunidad se utiliza como una contraseña para restringir el acceso a los dispositivos administrados. El SNMPv3 busca resolver los problemas de seguridad que surgen de la transmisión de la cadena de comunidad en texto no cifrado. Figura 4 Figura 5 386
  • 388.
    CCNA - CiscoCertified Network Associate MicroCisco - staky Una muestra de cómo es la apariencia de un mensaje SNMPv2c se puede ver en la Figura . Una presentación detallada del protocolo se encuentra en el estándar RFC1905 de la Internet. El hecho de que la cadena de comunidad no esté cifrada no será sorpresa para alguien que haya estudiado el conjunto de protocolos IP. Todos los campos especificados en dicho conjunto de protocolos usan texto sin cifrar, excepto en lo relativo a las especificaciones de cifrado y la autenticación de seguridad. La cadena de comunidad creó una previsión en el estándar hasta que el grupo de trabajo de SNMPv2 pudo ratificar los mecanismos de seguridad. Se encargó ese desarrollo al grupo de trabajo del SNMPv3. Todas las aplicaciones de administración basadas en el SNMP necesitan configurarse para utilizar las cadenas de comunidad apropiadas. Es frecuente que algunas organizaciones cambien los valores de la cadena de comunidad para reducir el riesgo de actividades malintencionadas que hacen uso no autorizado del servicio SNMP. A pesar de la debilidad asociada con la autenticación a nivel de comunidad, las estrategias de administración aun se basan en el SNMPv1. Los dispositivos Cisco soportan los tipos de mensaje del SNMPv3 y sus capacidades aumentadas de seguridad, pero la mayoría de las aplicaciones administrativas del software no soportan el SNMPv3. Figura 6 El SNMPv3 permite la convivencia de múltiples modelos de seguridad. Figura 7 387
  • 389.
    CCNA - CiscoCertified Network Associate MicroCisco - staky 6.2.7 Configuración del SNMP Para que la NMS se comunique con los dispositivos de red, éstos deben habilitar el SNMP y configurar sus cadenas de comunidad. Estos dispositivos se configuran mediante los comandos que se describen en los párrafos a continuación. Figura 1 Permite más de una cadena de sólo-lectura. En la mayoría de los sistemas dicha cadena de comunidad es pública por defecto. No se recomienda utilizar el valor por defecto en redes corporativas. Para establecer la cadena de comunidad de sólo-lectura que utilizará el agente, utilice el siguiente comando: Router(config)#snmp-server community string ro • String : la cadena de comunidad que actúa como contraseña y le da acceso al protocolo SNMP. • ro: (Opcional) especifica el acceso en modo sólo-lectura. Las estaciones de administración autorizadas sólo pueden recuperar objetos MIB. Soporta más de una cadena de lectura-escritura. Todos los objetos SNMP permiten el acceso a la escritura. En la mayoría de los sistemas esta cadena de comunidad es privada por defecto. No se recomienda utilizar el valor por defecto en redes corporativas. Para establecer la cadena de comunidad de lectura-escritura que utilizará el agente, utilice el siguiente comando: Router(config)#snmp-server community string rw • rw: (Opcional) Especifica el acceso de lectura-escritura. Las estaciones de administración autorizadas pueden tanto recuperar como modificar los objetos MIB. Existen diversas cadenas que pueden ser utilizadas para especificar la ubicación de un dispositivo administrado y el contacto principal en relación a dicho dispositivo. Router(config)#snmp-server locationtext Router(config)#snmp-server contact text • location text : Cadena que indica la información acerca de la ubicación del dispositivo en el sistema. • contact text : Cadena que indica la información acerca del contacto principal en relación a dicho dispositivo. Estos valores se guardan en los objetos MIB sysLocation y sysContact. 6.2.8 RMON El RMON es un gran paso hacia la administración de redes interconectadas. Define una MIB de monitoreo remoto la cual complementa a la MIB-II y provee información vital sobre la red al administrador de redes. La 388
  • 390.
    CCNA - CiscoCertified Network Associate MicroCisco - staky característica más notable del RMON es que a pesar de que es sólo una sencilla especificación de una MIB, sin cambios en el protocolo SNMP subyacente, brinda una importante expansión en la funcionalidad del SNMP. Figura 1 Con la MIB-II, el administrador de la red puede obtener información que es exclusivamente particular de los dispositivos individuales. Suponga una LAN con un número de dispositivos conectados, cada uno con un agente SNMP. Un administrador SNMP puede conocer la cantidad de tráfico que entra y sale de cada dispositivo, pero con la MIB-II no puede conocer fácilmente la información acerca del tráfico global de la LAN. Figura 2 La administración de redes en entornos de redes interconectadas requiere por lo general de un monitor por cada subred. El estándar RMON se designaba originalmente como IETF RFC 1271, hoy conocido como la RFC 1757, y se diseñó para proporcionar el monitoreo y diagnóstico proactivo de redes distribuidas. Los dispositivos de monitoreo, llamados agentes o sondas, en segmentos críticos de la red permiten la creación de alarmas definidas por el usuario y la recolección de gran cantidad de estadísticas vitales mediante el análisis de cada trama en un segmento. El estándar RMON divide las funciones de monitoreo en nueve grupos para soportar las topologías de Ethernet y agrega un décimo grupo en la RFC 1513 para los parámetros que son exclusivos de Token Ring. El estándar RMON se creó para ser implementada según una arquitectura de computación distribuida, donde los agentes y las sondas se comunican con una estación central de administración, un cliente, por medio del SNMP. Estos agentes han definido estructuras MIB para los nueve o diez grupos RMON Token Ring y Ethernet, lo que permite la interoperabilidad entre los diversos proveedores de herramientas de diagnóstico basadas en RMON. Los grupos RMON se definen como: 389
  • 391.
    CCNA - CiscoCertified Network Associate MicroCisco - staky Figura 3 • Grupo de estadísticas: lleva las estadísticas de errores y de utilización para la subred o segmento que se monitorea. Unos ejemplos son la utilización de ancho de banda, broadcast, multicast, alineación de CRC, fragmentos entre otros. • Grupo de historial: conserva muestras estadísticas periódicas del grupo de estadística y las almacena para su posterior recuperación. Unos ejemplos son la utilización, el recuento de errores y el recuento de paquetes. • Grupo de alarma: permite que el administrador establezca un intervalo y umbral de muestreo para cualquier elemento que registre el agente. Unos ejemplos son los valores absolutos o relativos y umbrales ascendentes y descendentes. • Grupo de hosts: define la medición de los distintos tipos de tráfico desde y hacia los hosts conectados a la red. Unos ejemplos son paquetes enviados o recibidos, bytes enviados o recibidos, errores y paquetes de multicast y broadcast. • Grupo Host TopN: proporciona un informe de los hosts TopN que se basa en las estadísticas del grupo host. • Grupo de matriz de tráfico: almacena los errores y las estadísticas de utilización para pares de nodos que se comunican en la red. Unos ejemplos son errores, bytes y paquetes. • Grupo de filtro: un software de filtro el cual genera una corriente de paquetes a partir de las tramas que coinciden con el patrón especificado por el usuario. • Grupo de captura de paquetes: define cómo los paquetes que coinciden con los criterios del filtro se guardan internamente en la memoria buffer. • Grupo de incidentes: permite que se lleve un registro de los incidentes, también llamado generación de traps, junto con la fecha y hora en la cual se produjeron. Unos ejemplos son los informes confeccionados según el tipo de alarma. 6.2.9 Syslog El programa de registro syslog de Cisco se basa en el programa syslog de UNIX. En general, los sucesos del sistema se registran en la consola del sistema a menos que no esté activa. El programa syslog es un 390
  • 392.
    CCNA - CiscoCertified Network Associate MicroCisco - staky mecanismo para las aplicaciones, procesos y el sistema operativo de los dispositivos de Cisco el cual permite informar acerca de condiciones de error y de actividad. El protocolo syslog se utiliza para que los dispositivos Cisco puedan enviar mensajes no solicitados a una estación de administración de la red. Cada mensaje de syslog registrado está asociado a una marca horaria, un equipo, una severidad y un mensaje textual de registro. Estos mensajes son a veces el único medio para diagnosticar las fallas de un dispositivo. Figura 1 El nivel de severidad indica la importancia del mensaje de error. Existen ocho niveles de severidad, entre el 0 y el 7. El nivel 0 (cero) es el más crítico y el nivel 7 es el menos crítico. Los niveles son los siguientes: 0 Emergencias 1 Alertas 2 Crítico 3 Errores 4 Advertencias 5 Notificaciones 6 Informativo 7 Depuración Los campos de equipo y nivel de severidad se utilizan para procesar los mensajes. Los niveles 0 (cero) a 7 identifican tipos de equipos a efectos del procesamiento particular de los mensajes de registro. El IOS de Cisco establece por defecto el nivel de severidad 6. Este ajuste es configurable. Figura 2 Para que la NMS pueda recibir y hacer el registro de los mensajes del sistema provenientes de un dispositivo, este último debe tener configurado el syslog. A continuación se da una breve descripción de los comandos que se usan para configurar estos dispositivos. Para permitir el registro a todos los destinos soportados: 391
  • 393.
    CCNA - CiscoCertified Network Associate MicroCisco - staky Router(config)#logging on Para enviar mensajes de registro a un host de un servidor syslog, como por ejemplo CiscoWorks2000: Router(config)#logginghostname | ip address Para establecer el nivel de severidad del registro en el nivel 6, Informativo: Router(config)#logging trap informational Para incluir una marca horaria con el mensaje de syslog: Router(config)#service timestamps log datetime Resumen Se debe haber obtenido una comprensión adecuada de los siguientes puntos clave: • Funciones de una estación de trabajo y de un servidor. • El papel de los diversos equipos en un entorno cliente/servidor. • El desarrollo de los Sistemas operativos para networking (NOS). • Generalidades sobre las distintas plataformas Windows. • Generalidades sobre algunas de las alternativas a los sistemas operativos Windows. • Razones para la administración de redes. • Las capas del modelo de administración de redes y el modelo OSI. • Tipos y aplicación de las herramientas de administración de redes. • El papel que el SNMP y el CMIP desempeñan en el monitoreo de las redes. • Cómo el software de administración recopila información y lleva un registro de los problemas. • Cómo recopilar informes acerca del desempeño de la red. 392