1
Segunda edición ampliada y corregida
CIUDADES DEL CONOCIMIENTO
Brasil y Colombia en la construcción endógena del futuro
autor
Jaime Acosta Puertas
comentarios
Ghissia Hauser
Maria Alice Lahorgue
PROYECTO DE CAPACITACIÓN MUNICIPAL DEL
CONVENIO GOBIERNO DE COLOMBIA - UNIÓN EUROPEA
ESAP- Dirección de Asesorías y Consultorías
Confecámaras
Creset
Bogotá, febrero de 2002
?
2
AGRADECIMIENTOS INSTITUCIONALES
A las Cámaras de Comercio de Barranquilla, Bogotá, Bucaramanga, Cali, Ibagué, Manizales,
Medellín, Pasto y Pereira.
A las gobernaciones de Antioquia, Atlántico, Caldas, Nariño, Risaralda, Santander, Tolima y
Valle.
A las alcaldías de Barranquilla, Bogotá, Ibagué, Quito, Manizales, Medellín, Popayán, Pasto,
Pereira y a la Prefectura de Porto Alegre.
A universidades: Universidad de Antioquia, Universidad del Norte, Universidad Industrial de
Santander, Universidad Tecnológica de Pereira, Universidad de Nariño, Universidad del Tolima,
Coruniversitaria, Universidad del Valle, Universidad Autónoma de Cali, ICESI, Pontificia
Universidad Javeriana de Cali, Universidad de los Andes, Universidad Federal de Rio Grande
do Sul, Pontificia Universidad Católica de Porto Alegre y a la Unisinos de São Leopoldo.
A entidades regionales: Probarranquilla, Proantioquia, Cordelec, Comité Intergremial de
Caldas, Fundación Universidad - Empresa de Manizales, Seccional del Sena de Caldas,
Incubadoras de Empresas de Barranquilla, Bucaramanga, Cali y Pereira, al Parque del
Software de Cali, Parque Tecnológico de Guatiguará, Instituto Colombiano del Petróleo, Andi
de Risaralda, Fenalco de Pereira, Comisión de Ciencia y Tecnología del Caribe, Centro de
Productividad del Oriente, Corplan, Fundación Cardiovascular de Bucaramanga, y a la
Empresa Metropolitana de Aseo de Pasto.
A entidades del orden nacional: Colciencias, Confecámaras, Sena y a la ESAP
AGRADECIMIENTOS DEL AUTOR
Muy especialmente a Roberto Prieto, Theodor Wernerus, Marco Aurelio Zuluaga, Eugenio
Marulanda Gómez y Juan Fernando Acosta. Así como también a Rodrigo Escobar Navia,
Mauricio Vasco, Fabio Giraldo y a todas las personas del convenio Gobierno de Colombia -
Unión Europea por su colaboración.
3
Nota de entrada
Como parte de una serie de publicaciones el presente texto en su segunda edición,
actualizada y corregida por su autor, sale a la luz pública como material de apoyo a las
actividades del Proyecto Sistema Nacional de Capacitación Municipal, PSNCM.
Para enriquecer el debate académico sobre aspectos polémicos de la Administración
Pública, la serie de publicaciones contiene no pocas veces la opinión de sus autores.
Con todo, el contenido de los documentos los compromete sólo a ellos y no
representan posición alguna del Proyecto.
Se hace la edición en hipertexto para facilitar su consulta y mejorar la utilidad a las
administraciones municipales. Con la versión en hipertexto, el PSNCM asume el
desafío de adaptarse a las tecnologías modernas y acercarlas a los servidores públicos
municipales, quienes, dicho sea de paso, son los principales destinatarios de esta serie
de publicaciones.
La misión del Proyecto está descrita en su nombre: construir un sistema de
capacitación municipal. La labor de capacitación demanda apoyos didácticos y
pedagógicos. Justo a ello quiere obedecer la serie de publicaciones del Proyecto. Por
tanto sus pretensiones no son las de un “tratado” sino mas bien las de una guía, un
manual o una cartilla.
El Proyecto Sistema Nacional de Capacitación Municipal es adelantado por el Gobierno
Colombiano con el apoyo de la Cooperación Técnica de la Unión Europea. Sus
operadores son la Escuela Superior de Administración Pública -ESAP- y la Federación
Colombiana de Municipios -FCM- en coordinación y concurrencia con entidades de los
ordenes nacional, departamental y municipal.
La revisión de los textos de esta serie estuvo a cargo de José Eduardo Gómez
Figueredo, Carlos Augusto Giraldo y Rovitzon Ortiz Olaya.
ROBERTO PRIETO LADINO
Codirector Nacional
THEODOR WERNERUS
Codirector Europeo
4
Indice
PÁGINA
EL CAMINO DE UNA VISIÓN 4
CAPITULO I
LOS ESTADOS, LOS TERRITORIOS Y LA CONSTRUCIÓN
DE MODELOS DE DESARROLLO ENDÓGENO Y DE
CIUDADES DEL CONOCIMIENTO 7
• Desarrollo endógeno y ciudades del conocimiento 14
• Los territorios del futuro 20
CAPITULO II
LOS FOROS DE CIUDADES DEL CONOCIMIENTO 30
• La experiencia de Porto Alegre Tecnópolis en Colombia 34
• Evolución reciente de las ciudades de Colombia 38
CAPITULO III
LOS PROCESOS TECNOPOLITANOS DE COLOMBIA DESDE UNA
PERSPECTIVA INTERNACIONAL 54
CAPITULO IV
DÓNDE ESTÁ COLOMBIA EN CUANTO A DESARROLLO ENDÓGENO
Y CONSTRUCCIÓN DE CIUDADES DEL CONOCIMIENTO 61
CAPITULO V
HACIA UNA POLITICA NACIONAL DE CIUDADES DEL CONOCIMIENTO
72
• Política de CyT 75
• Política industrial para tecnoeconomías del futuro 77
• La conformación de grandes aglomeraciones industriales 80
• Clusters regionales y clusters interregionales 86
• CyT desde los territorios 90
• Una política nacional para el desarrollo endógeno de ciudades
intermedias y la construcción de ciudades del conocimiento 92
REFLEXIONES FINALES 93
5
DESARROLLO ENDÓGENO Y CONSTRUCCIÓN DE
CIUDADES DEL CONOCIMIENTO
EL CAMINO DE UNA VISIÓN
En 1999 el Creset (Centro Regional de Estudios del Tercer Mundo) inició un proceso
de estudios sobre ciudades del futuro en Brasil y Colombia.
En el año 2000, este esfuerzo inicial fue apoyado por Confecámaras para tener una
perspectiva de cómo la mayoría de principales ciudades de Colombia estaban
concibiendo su visión sobre el devenir, y disponer así de un panorama comparativo de
los dos países.
En el 2001 el Convenio Gobierno de Colombia - Unión Europea a través del Proyecto
de Capacitación Municipal, deciden publicar los trabajos anteriores en una edición
titulada CIUDADES DEL CONOCIMIENTO: BRASIL Y COLOMBIA EN LA
CONSTRUCCION ENDÓGENA DEL FUTURO, ampliando los contenidos y orientando
la publicación para la acción de los gobiernos de los niveles municipales y
departamentales, en asocio con el sector privado y académico.
Teniendo en mano la publicación, se pensó en hacer unos foros en 9 ciudades del país
para divulgarla, y sobre todo, reflexionar con visión prospectiva y hacer al final de los
eventos un documento propositivo hacia una política nacional de Ciudades del
Conocimiento y efectuar recomendaciones de políticas y estrategias para el desarrollo
endógeno de esas ciudades. A este esfuerzo se sumó la ESAP a través de la
Dirección de Asesoría y Consultorías, cuyo principal aporte fue la financiación de la
visita a Colombia de dos expertas del proceso de Porto Alegre Tecnópolis, María Alice
Lahorgue de la Universidad Federal de Río Grande do Sul, y Ghissia Hauser de la
Alcaldía de Porto Alegre, para mostrar el proceso de construcción de ésta Tecnópolis
en las ciudades de Colombia reseñadas en el libro Ciudades del Conocimiento.
Fue así como se dio y construyó esta triada de actores, y entre el 8 y el 31 de agosto
del año 2001 se llevaron a cabo los siguientes encuentros: un conversatorio en la
ciudad de Bogotá, y foros en las ciudades de Barranquilla, Bucaramanga, Cali, Ibagué,
Manizales, Medellín, Pasto y Pereira, con el apoyo de actores locales, especialmente
de las Cámaras de Comercio, de organismos y programas locales de desarrollo,
alcaldías y gobernaciones. Teniendo claro el proceso cronológico de éste proyecto
interinstitucional, ahora es conveniente hacer algunas precisiones sobre los contenidos
del presente trabajo.
Construir Ciudades del Conocimiento en un país en desarrollo con los problemas
estructurales que vive se constituye en una utopía, que en el deseable y posible sueño
de hacerla realidad, podría ser una de las salidas a su crisis porque es una manera de
ofrecerle a la sociedad, a las nuevas generaciones de emprendedores, de
6
investigadores, de la política y a otros actores sociales, un creativo y original camino de
desarrollo, distinto a las ópticas tradicionales de crecimiento.
Dependiendo de la voluntad y visión de los políticos, de los empresarios, de los
gobernantes y de las universidades, el impacto social y la dinámica en la economía,
será mayor o menor. Si el país converge paulatina pero sostenida y sosteniblemente
hacia la construcción de ciudades del conocimiento y hacia modelos de desarrollo
endógeno, las sociedades urbanas tendrán una guía de largo plazo sobre la cual
pensar y adelantar su desarrollo.
Pero este proceso, cuyos cimientos ya están dados por los contenidos de las políticas
industrial, de ciencia y tecnología y de comercio exterior, por las acciones que
emprender algunas ciudades, unas más que otras, y por los aportes de este proyecto
de Ciudades del Conocimiento, vienen una serie de desafíos a los cuales se quiere
aportar con esta iniciativa: primero, las políticas mencionadas del orden nacional
tendrán que evolucionar aún más para hacer posibles nuevas tecnoeconomías
urbanas; segundo, la descentralización tendrán también que evolucionar hacia una
mayor autonomía de los territorios a través de políticas, estrategias e instrumentos
singulares; tercero, los territorios tendrán que globalizarse, es decir ser proactivos e
interrelacionados con otros territorios del país y del exterior, para no ser territorios
globalizados, es decir dependientes y asilados; cuarto, una tarea legislativa visionaria
será necesaria para dotar al país de las leyes requeridas para constituirse en políticas
de Estado; quinto, el nuevo gobierno nacional tendrá que liderar la nueva cruzada para
diseminar una renovada visión del desarrollo; y sexto, tendrá que haber un proceso
pedagógico lo más difundido al tejido social para hacerlo más participativo y suceda
una apropiación social del nuevo paradigma, porque procesos como el que se propone
adelantar representa un cambio cultural que deriva en una nueva lectura de la relación
entre cultura y desarrollo, esta simbiosis le da personalidad propia a cada ciudad del
conocimiento y a su modelo de desarrollo endógeno.
En el marco de estos grandes desafíos se desarrollará el presente trabajo, en cuatro
capítulos cuyos contenidos son los siguientes:
i) Haremos una nueva lectura de un marco teórico sobre ciudades del conocimiento y
desarrollo endógeno, enriquecido por los foros adelantados y por la experiencia que
nos vino de Brasil. Este texto será lo más comprensivo posible porque es el aporte al
proceso pedagógico al que si hizo alusión líneas atrás.
ii) Mostraremos el proceso de los foros porque reflejan la especificidad de los procesos
que adelanta cada ciudad. Esto nos remite a si la trayectoria de cada ámbito se
fundamenta en las singularidades de cada cultura. Así mismo se registrará por qué
se trajo la experiencia de Brasil y las lecciones que dejó esa visión.
iii) Reflexionaremos en el tercer capítulo en dónde está Colombia, con base en los dos
capítulos anteriores, para registrar dónde estamos en materia de desarrollo
endógeno y de creación de ciudades del conocimiento. Esta parte del documento
estará enriquecida por textos de María Alice Lahorgue y Ghissia Hauser.
7
iv) Vendrá luego, en el cuarto y último capítulo, reflexiones y sugerencias para diseñar
una política nacional de Ciudades del Conocimiento.
v) Cerraremos el documento recapitulando los desafíos para los niveles nacional y
territoriales.
8
CAPITULO I
LOS ESTADOS Y LOS TERRITORIOS EN LA CONSTRUCCION DE
MODELOS DE DESARROLLO ENDÓGENO Y DE CIUDADES DEL
CONOCIMIENTO
Los modelos de desarrollo endógeno se generan espontáneamente o se inducen a
través de políticas deliberadas, donde la dinámica cruzada de los actores locales hace
posible modelos de este tipo.
Si se conforman ambientes de desarrollo endógeno, estos afianzan las posibilidades
de conformación de ciudades del conocimiento. A su vez éstas evolucionan tanto de
manera espontánea (caso de las grandes metrópolis de los países más avanzados,
grandes metrópolis de economías emergentes que apuntan a cruzar el umbral del
desarrollo, inclusive las metrópolis de economías menos avanzadas donde están
ubicadas las mayores capacidades endógenas de los países, como sería el caso de
Bogotá); o igualmente se inducen (caso de ciudades de menor tamaño o nuevas
ciudades que se crean).
Para que éstos ambientes se inicien o consoliden, el Estado (nacional y de los niveles
territoriales) convoca a concebir una visión endógena (propia y de largo plazo) del
desarrollo, consensuada entre diversos actores sociales para guiar las políticas y
estrategias de desarrollo hacia la formación de una cultura con pensamiento futurista
donde la historia es un rico bagaje de elementos que le permite a la sociedad
establecer y tener siempre viva la relación entre pasado, presente y futuro. Esto no es
posible cuando el Estado (en sus distintos niveles administrativos) no dispone de tal
visión, por tanto, carece de propósitos de largo plazo, y la cultura termina por
incorporar una manera inmediatista y retrospectivista de pensar y decidir, estimulando
la improvisación y desestimulando ideas y procesos que requieren la acción continua
de los gobiernos y de la sociedad.
1
Un Estado visionario concerta políticas y estrategias integrales y sistémicas de largo
plazo2
, interrelaciona las políticas productiva, comercial y de innovación3
con las
políticas sociales, ambientales, institucionales y territoriales, para conformarse global y
territorialmente como modelos de desarrollo endógeno y de ciudades del conocimiento,
que son las de mayores posibilidades de éxito en la globalización. Es ahí donde la
cultura es variable clave pues este factor es el que determina la capacidad de
1
Acosta Puertas Jaime. Ciudades del Conocimiento. Cionfecámaras, Proyecto de Capacitación Muncipal, Convenio
Gobierno de Colombia - Unión Europea, Creset. Panamerocana Impresores. Bogotá. 2001
2
Como lo evidencia la experiencia de los países de Asia Oriental y los Estados los países
desarrollados de Europa y Norteamérica y múltiples territorios de las sociedades desarrolladas.
3
Lira L., Regionalismo abierto y regionalismo virtual. En Globalización y gestión del desarrollo
regional. Medina J. y Várela E. compiladores, Edi. Universidad del Valle, Cali, 1996.
9
aprender, asimilar, innovar y crear de una sociedad, que a su vez le permite asumir
política y económicamente posiciones proactivas en los escenarios de la Globalización
porque logran estructurarse y cohesionarse como modelos singulares, nacionales o
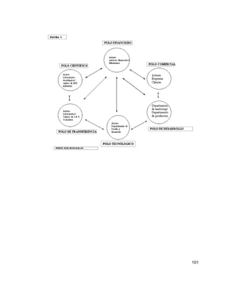
territoriales de desarrollo endógeno. Ver figuras 1 y 2.
La primera de las dos figuras indica que el Estado nacional debe tener una clara visión
de futuro, de esa visión emanan cuatro políticas estratégicas: la industrial y de
comercio, que a su vez inciden y se retroalimenta con las de ciencia y tecnología y de
conectividad, entendida ésta como de infraestructura física y de infraestructura virtual.
Las tres tienen el apoyo de la política macroeconómica, donde no es suficiente la
estabilidad de los agregados macroeconómicos, sino que éste destina recursos
importantes y facilita el desarrollo de instrumentos que las vigoricen, en otras palabras,
la política macroeconómica se pone al servicio de las políticas estructurales que
dinamizan el crecimiento y sobre todo el desarrollo.
El corazón de esas cuatro políticas es la cultura y su relación con el desarrollo, pues la
especificidad de estos dos factores es lo que le da carácter y perfil endógeno o propio
a las mismas.
De ese núcleo fundamental de cultura y políticas macro se desciende a los niveles
territoriales para fertilizarlos a través de una mayor autonomía de los territorios lo cual
se logra desde éstos y de las facilidades de las políticas macro referidas para hacer
posible procesos de desarrollo endógeno en los territorios, a través de políticas,
estrategias e instrumentos singulares, debido a que los sistemas productivos
territoriales tienen especificidades que necesitan de medidas iguales, dado que los
clusters de una economía territorial se diferencian de los clusters de otro territorio, por
múltiples factores.
En esas condiciones, si las políticas del orden territorial son singulares, estos podrán
diseñar instrumentos concretos referidos al tipo de centros de investigación y desarrollo
que requieren las actividades estratégicas de cada ámbito, al modelo de incubadoras,
condominios industriales y de parques tecnológicos e incentivos que derivan en
tecnópolis, en polo tecnológico o en polo de modernización de actividades
tradicionales.
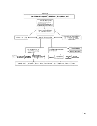
La figura 2 muestra el esquema de un desarrollo endógeno del territorio. En este
esquema se registran los componentes endógenos de estos modelos: los incentivos a
nuevas empresas y a la investigación y desarrollo; la cooperación interempresarial
entre los empresarios de cada cluster estratégico mediante la cual se transmiten
conocimientos y experiencias para mejorar la producción de cada componente de los
clusters; la capacidad de aprendizaje tecnológico del territorio para la innovación
continua y el desarrollo de cambios radicales que conducen a saltos tecnológicos
importantes con sustento en la fertilización de innovaciones externas incorporadas en
hardware y software de producción y las innovaciones endógenas derivadas de la
capacidad tecnológica del territorio tanto de las empresas como de los centros de
desarrollo tecnológico locales; y las instituciones que se crean o que se reestructuran
10
para hacer posible la consolidación y proyección de la actividad productiva. En este
esquema el factor cultural es el elemento determinante de los cambios continuos que
se producen en el territorio y le dan personalidad en la globalización.
Por tanto, son la cultura, la historia, la sensibilidad estética, es decir las artes y las
mentalidades, temas estructurales del desarrollo tecnoeconómico, científico y
tecnológico y de la capacidad de innovación de los modelos de desarrollo endógeno y
de ciudades del conocimiento. Por tanto, las ventajas comparativas o competitivas no
sólo son de índole económica, son también culturales, antropológicas y sociológicas.
4
Ante el derrotero presentado, las sociedades que evolucionan a modelos de actuación
propios generan capacidades de previsión, las cuales no son propias de los ejercicios
prospectivos o de investigación del futuro. La previsión es propia de una cultura con
visión y responsabilidad por el devenir, la previsión es propia de un Estado anticipador
que dispone de unidades de investigación del futuro, la previsión es propia de
sociedades que miran a largo término para tomar decisiones en el presente.5
En los últimos cincuenta años los países con economías hacia adentro no generaron
sólidas capacidades de innovación y de desarrollo tecnocientífico, en los cuales el
crecimiento económico continuó siendo extensivo (productos primarios,
industrialización incompleta y escasa capacidad de innovación) no lograron constituirse
en modelos de desarrollo endógeno ni menos conformarse como ciudades del
conocimiento (caso de Colombia y de la mayoría de países de América Latina cuyo
encerramiento determinó una actitud de imitación bajo un signo político equivocado
que restringió la libertad de acción nacional en el desarrollo tecnológico - industrial,
social y político y por tanto, en la construcción de la visión futura del desarrollo6
). A
diferencia de economías de mercado orientadas al mercado externo, donde el
crecimiento fue impulsado por la productividad, la tecnología y la investigación
científica (países desarrollados y de economías emergentes de Asia); y con menor
suceso, las economías que basadas en un importante mercado interno han logrado
avanzar hacia éstos desarrollos (podría ser el caso de Brasil) sin lograr los niveles y la
dinámica de las economías que vieron de manera temprana cómo más allá de sus
fronteras estaban las oportunidades que les permitirían grandes economías de escala
o de alcance o de aglomeración (cualquiera de los tres términos es válido) en lo
productivo y en conocimiento. Sin embargo, éste tipo de países están en mejores
condiciones para concebir o impulsar modelos de desarrollo endógeno y crear
ciudades del conocimiento, como lo registra la experiencia brasileña respecto a las
demás economías latinoamericanas, pues ya dispone de 8 ambientes de tecnópolis, y
un número mayor de otras ciudades en la misma dirección, conduciendo a la
4
Maciel María Lucía. O Milagre Italiano: Caos, Crise e Criatividade. Relueme Dumará (Rio de Janeiro) y Pararlelo
15 Editores (Brasilia), 1996.
5
Acosta Puertas Jaime. “Reindustrialización y Región”. Creset - Corpes de Occidente.
Impreandes Presencia, Santafé de Bogotá, 1997.
6
Esser K. Competencia global y libertad de acción nacional. Nuevos desafíos para las
empresas, el Estado y la sociedad. IAD- Nueva Sociedad. Caracas. 1999
11
conformación de una mega aglomeración tecnoeconómica desde el nordeste hasta el
sur del país, con São Paulo y Río de Janeiro en el centro de ese inmenso corredor de
oportunidades, que también incluye a las ciudades del proyecto de Mercociudades
(Montevideo, Buenos Aires, Porto Alegre, Florianópolis, Rosario, Córdoba, Santiago de
Chile, Concepción, entre otras).
En este sentido si las economías de la CAN (Comunidad Andina de Naciones),
pensando en una primera etapa en un corredor entre Caracas - Ciudad de Panamá -
Bogotá - Quito y ciudades intermedias, no estrechan sus vínculos en temas
estratégicos del desarrollo endógeno y de ciudades del conocimiento y como parte de
una agenda comunitaria, serán en el ALCA islas aprisionadas entre las poderosas
aglomeraciones de Norteamérica y la menos poderosa del Brasil y del Mercosur.
En estas condiciones, y cuando menos intervenidos y abiertos son los mercados, más
necesitan de reformulaciones continuas y de ajuste a las reglas de juego; una
regulación estratégica asociada a las políticas industriales y de ciencia y tecnología
(nacionales y de los territorios) y una vigilancia sobre su efectivo respeto y
cumplimiento por una estrecha conexión del Estado con la sociedad civil y los
protagonistas del mercado.
7
En otras palabras, el desenvolvimiento continuo de la
estrecha alianza de la triada que hace posible la conformación de ambientes
innovadores: estado, sociedad y mercado.
En estas condiciones, han sucedido trascendentales cambios en las grandes regiones
económicas del mundo y al interior de los países, derivando en la concepción de
nuevos paradigmas sobre el desarrollo tecnoeconómico - territorial, modificando el
papel de los territorios en la búsqueda del desarrollo y las relaciones con otros en los
ámbitos nacional y mundial. Así han surgido nuevos territorios, se han estancado otros
y se han sostenido algunos.
En los casos exitosos, los Estados no han desamparado a las regiones que han tenido
las mayores dificultades para adecuarse a las nuevas condiciones prevalecientes, ni
tampoco han dejado que el mercado y el libre comercio hiciera sólo las grandes
transformaciones y revoluciones estructurales del patrón productivo, porque no es
posible que así sea. Por tanto, los Estados macro deben generar condiciones,
fomentar el desarrollo endógeno y desplazar recursos para que las regiones más
desenganchadas de la globalización puedan progresar, dado que las enormes
diferencias entre territorios de un país poco o nada contribuyen a generar una
estructura de división del trabajo complementaria y competitiva, que facilite vínculos
interterritoriales o redes interterritoriales y la conformación de grandes aglomeraciones
industriales que son las únicas que tienen verdaderas posibilidades en la globalización.
En esta dirección cabe aclarar que existen dos tipos de aglomeraciones o de
economías de alcance: unas, que tienen un mercado propio relativamente pequeño
(escasa población pero ingresos altos) y cuyas economías de escala están originadas
7
Mungaray Alejandro y Palacio J.I., op. cit.
12
en una estrategia dirigida a los mercados mundiales, donde las economías de
aglomeración están dadas por la inserción internacional (países asiáticos y países
desarrollados de menor número de habitantes) y por una consistente especialización
que les permite conformar clusters avanzados y diversificados; y el otro tipo de
aglomeración remite a territorios cuya base de aglomeración comienza en un
importante mercado interno ( elevada población e ingreso per cápita mediano o alto) y
termina con una proyección a los mercados internacionales, para profundizar y
diversificar la especialización.
En América Latina existen los dos modelos con niveles de desarrollo menor: Chile
(escasa población e ingreso medio) con sus especializaciones agroindustriales,
Venezuela con su industria petroquímica, y el estado de Río Grande do Sul en Brasil,
para citar tres ejemplos del primer tipo de aglomeración; y la triada entre São Paulo,
Río de Janeiro y Bello Horizonte, para referenciar el segundo tipo de economías de
escala territoriales (importante número de población, ingresos medios por habitante en
términos internacionales y dinámico desarrollo tecnológico).
Así las cosas, el desarrollo y la inserción internacional exitosa de un país requiere de la
adopción de enfoques prospectivos que permitan crear capacidades endógenas
(propias) que renueven y fortalezcan las instituciones y que liberen las potencialidades
culturales - incluyendo su dotación ambiental - para crear o consolidar modelos
singulares de desarrollo endógeno y en unos casos derivar hacia ciudades o ciudades -
región del conocimiento. Esas capacidades endógenas no se inducen desde afuera,
sino que cada país o región determinada entiende, interpreta y se relaciona con las
fuentes o condiciones exógenas de desarrollo, dinamizando su capacidad de
aprendizaje, innovación, creación y evolución.8
El desarrollo endógeno es entonces una propiedad emergente de un sistema territorial
altamente complejo, o en términos simples, es la capacidad de un territorio de modelar
su propio futuro, desde adentro,
9
para encontrar su espacio y una mejor oportunidad en
la globalización tecnoeconómica, reconociendo y proyectando su especificidad cultural
en la producción de bienes y servicios ambientalmente sostenibles (elevando la
productividad en las plantas de las transnacionales para hacerlas más competitivas
que otras plantas de la transnacional o de otras transnacionales del mismo sector
ubicadas en distintos territorios del planeta, y desarrollando las empresas locales o
nacionales productos novedosos para el mercado nacional y mundial); integrando la
especialización tecnoproductiva a través de la interrelación continua de las empresas
que conduce a aprendizajes formales o informales tecnológicos interempresariales (al
interior de las empresas y entre ellas, con los centros de desarrollo tecnológico, y con
el apoyo de la investigación de los centros y laboratorios de investigación de las
universidades e institutos tecnológicos); y la construcción de una red de instituciones
(financieras, de monitoreo, prospectiva tecnológica o estudios del futuro de tecnología
8
Acosta Puertas Jaime. Cultura, Desarrollo Endógeno…. Explorador # 11-13 del Observatorio
Colombiano de la Prospectiva Internacional OCPI. CRESET. Bogotá, 2000.
9
Boisier Sergio. Conversaciones sociales y desarrollo regional. Universidad de Talca. Editorial MIXM. 2000
13
y de política) que respondan a la dinámica y previsión tecnoeconómica del territorio.
Así se conforma un ambiente donde interactúan tres factores: la cultura y su asociación
con el desarrollo tecnoeconómico ambientalmente sostenible, integrando el
empresariado y la capacidad tecnológica endógena, y el estado local con instituciones
propias.
Un desarrollo endógeno como el descrito sucintamente no garantiza necesariamente
ciudades y ciudades regiones del conocimiento.
i) Hay territorios especializados en sectores tradicionales pero promisorios en el
mercado internacional que conciben un modelo endógeno singular de desarrollo,
aplicando los factores generales arriba mencionados, incluyendo la incorporación de
nuevas tecnologías, para transformarse en un polo de modernización, pero no en
una ciudad del conocimiento.
ii) Existen territorios cuyo futuro está fundamentada en un modelo político democrático,
socialmente justo y ético; con una fuerte capacidad científica y tecnológica y de la
innovación más asociados a bienes y servicios de alto valor agregado;
caracterizados por una creciente y sólida infraestructura científica y tecnológica
(universidades de excelencia; con una fuerte población de investigadores con
doctorados; una importante red de laboratorios y centros de investigación y
desarrollo - I&D - en ciencias básicas, de ingeniería y sociales); territorio
especializado en uno o dos polos y proyectado a industrias y servicios de nuevas
tecnologías para los mercados externos nacionales e internacionales; con una
población de elevada educación y cultura; con un ambiente urbano y paisajístico
avanzado generador de alta calidad de vida; con políticas de ciencia y tecnología e
industrial preeminentes sobre otras con el fin de hacer competitivo el territorio; e
integrando el proceso al imaginario colectivo. Estas son las ciudades del
conocimiento.
En tales circunstancias, las ciudades y ciudades - región del conocimiento
necesariamente parten de un desarrollo endógeno, y evolucionan a territorios del
saber.
Los países desarrollados disponen de los dos enfoques. Los países en desarrollo que
más rápidamente avanzan para cambiar su condición de atraso relativo también tratan
de progresar en los dos modelos. Por ejemplo, la región del Valle de Sinos en Río
Grande do Sul (Nuevo Hamburgo y otros municipios) es uno de los modelos más
exitosos de desarrollo endógeno a nivel internacional basado en la producción de
calzado, y avanza a conformarse como una región del conocimiento. Sin embargo,
Porto Alegre se dirige hacia una ciudad del conocimiento por algunos de los siguientes
factores: dispone de la Universidad Federal de Río Grande do Sul una de las tres
universidades de excelencia de Brasil, con más de 1000 doctores en su planta de
profesores e investigadores, y con más de 400 laboratorios de investigación; con una
red de incubadoras en proceso de consolidación; con un proceso consistente hacia la
conformación de parques tecnológicos urbanos, dos de ellos especialización en dos
polos de alto potencial innovador en microelectrónica e informática y otro en salud; con
14
un ambiente urbano cada vez más ambientalmente sostenible; y que estructura y
proyecta su desarrollo futuro en un modelo de Tecnópolis o ciudad del conocimiento.
Por lo expuesto y hacia el futuro, los procesos de desarrollo tanto del Estado macro
como de los Estados micro deben guiarse por enfoques similares para respaldar los
modelos de desarrollo endógeno. Ver figuras 3 y 4. De no ser así, concepciones
diferentes sobre el desarrollo y los desiguales niveles de avance alcanzados
complejizan éstos vínculos, erosionando o distorcionando una visión compartida de
largo plazo.
10
La primera figura muestra un enfoque de desarrollo global de una economía, en la cual
el eje fundamental es la capacidad de ahorro determinada por decisiones de Estado
para generarlo, de cuya generación se desprende una circularidad virtuosa pues el
ahorro se orienta a la innovación y a la inversión productiva de acuerdo al lugar que se
quiera ocupar en la división del trabajo internacional, la que a su vez se concibe en
términos de interdependencia para dinamizar la diversificación de la estructura
productiva, que deriva en mayores tasas de crecimiento, retornando esta dinámica a
incrementar y reutilizar la capacidad de ahorro. Pero a su vez, esa capacidad de ahorro
no sólo va al sistema productivo, sino que paralelamente se desplaza a la investigación
de bienes y servicios, a las transformaciones sociales y políticas que se requieren para
generar externalidades positivas y a la inversión en el factor humano, elementos que
fortalecerán de manera continua los procesos de innovación y de cambio estructural
del aparato productivo. Es decir, todo proceso de desarrollo endógeno se fundamenta
en la capacidad de ahorro para redinamizar y reestructurar la economía. Podría ser el
caso de los países de Asia, y el modelo inverso podría ser Colombia y la mayoría de
economías de América Latina, donde no hay políticas estatales para forzar e inducir el
ahorro hacia inversiones estructurales, carencia que no propicia una circularidad
virtuosa como la que ejemplifica la figura 3.
La figura 4 nos remite al mismo esquema aterrizado a lo local, donde lo fundamental
está en la especialización que se debe definir para ser competitivos
internacionalmente. Es decir, la importancia de seleccionar sectores o actividades para
conformar cadenas y clusters competitivos. Los territorios, sean ciudades, ciudades -
regiones, o territorios más amplios, deben ser lo más especializados posibles para
hacer más eficientes la producción flexible y alcanzar mayores economías de escala.
Lo expresado en estas notas preliminares plantea un escenario de nuevos desafíos, en
la medida en que los intereses del futuro logren imponerse a los intereses bien
organizados del presente, se generarán expectativas estables, lo cual dependerá de un
consenso básico en lo político y en lo tecnoeconómico.
EL DESARROLLO ENDÓGENO Y CIUDADES DEL CONOCIMIENTO
10
Acosta Puertas Jaime. Ciudades del Conocimiento. Op. cit.
15
Entregaremos en las siguientes líneas algunos contenidos que harán más comprensivo
la apropiación social de estos paradigmas.
Objetivos de los polos, parques tecnológicos y tecnópolis.
11
• Orientar la gestión y el proceso de innovación tecnológica.
• Facilitar la transferencia de tecnología (interna y externa).
• Aumentar las alianzas entre Empresa - Academia y Gobierno.
• Definir las políticas y el financiamiento apropiado.
• Aumentar las relaciones interempresariales.
• Facilitar la creación o consolidación de micro y pequeñas empresas.
• Ofrecer infraestructuras adecuadas a las empresas.
• Ofrecer espacios inmobiliarios y promover acciones asociativas.
• Fortalecer espíritu emprendedor.
• Estimular el incremento de la calidad y de la competitividad.
• Facilitar el intercambio de información técnica y gerencial.
• Apoyar el desarrollo de áreas tecnológicas prioritarias.
• Facilitar la creación de nuevos puestos de trabajo (objetivo específico de una
tecnópolis).
• Alterar la dinámica urbana de la ciudad y de la región. (objetivo específico de una
tecnópolis).
No hay un modelo de conformación de tecnópolis, de tecnopolos, de polos científicos o
de polos de modernización. Pueden haber esquemas generales a las distintas
experiencias, sin embargo, cada caso tiene desarrollos singulares de acuerdo a su
singularidad global. Entre otras razones, porque estos nuevos ambientes de las
industrias del futuro, cuando se consolidan, se debe a la profundidad del componente
endógeno de cada experiencia, sea del Estado macro y/o del Estado del respectivo
territorio. La figura 5 sintetiza lo expuesto en éste párrafo, en cuanto a los
componentes básicos de un proceso de tecnópolis. Se muestra un esquema muy
general de ambientes ya consolidados, donde la base es la concertación de los actores
públicos, privados y del conocimiento, la dotación de laboratorios y de centros de
Investigación y Desarrollo (I&D), la existencia de un núcleo productivo importante que
lleva a crear semilleros e incubadoras para nuevos proyectos innovadores,
condominios industriales, parques tecnológicos hasta conformarse como una
Tecnópolis o en un polo tecnológico avanzado.
En el caso de Colombia, los procesos que se adelantan son similares, sin embargo,
recién están en la mitad de la trayectoria de consolidación, lo cual lo registramos a
través de las líneas punteadas de la figura.
Instrumentos para el desarrollo territorial y nacional
11
Medeiros José Adelino. Tecnópoles: Passaporte para o futuro. Kalil Sehbe. Deptutado Estadual. Porto Alegre,
1998
16
Haremos ahora una breve explicación de lo que significan las distintas infraestructuras
tecnoproductivas de una sociedad del conocimiento, con el ánimo de contribuir a la
mayor difusión de estos conceptos, pues ellos constituyen piedra angular de modelos
de desarrollo endógeno.
Empresas de base tecnológica.
Utilizan conocimientos básicos de ingeniería, actúan en nichos específicos de
mercado, intensivas en tecnología, y caracterizadas por su constante innovación. Este
tipo de empresas existen en las principales ciudades de Colombia dentro de los
programas de las incubadoras de empresas de base tecnológica en Barranquilla,
Bogotá, Bucaramanga, Cali y Medellín.
Semillero de emprendedores
El proceso de desarrollo de un proyecto innovador pasa en muchos casos por una
etapa previa de preparación de un proyecto para etapa de incubación. En esta
instancia se apoya al nuevo emprendedor a desarrollar todas las fases de su idea
preliminar dotándolo de condiciones para madurarlo hasta que llega a un punto de
evolución que lo convierte en candidato para incubación. Por lo general, los semilleros
hacen parte de las incubadoras y este esquema se utiliza en muchas situaciones para
ideas promisorias de mayor complejidad. Esta fase inicial implica apoyos de
infraestructura de investigación y desarrollo, de asesorías técnicas y de subsidios que
faciliten la actividad del emprendedor.
Estos núcleos primigenios de ideas innovadoras tienen impacto adicional, y referido a
que multiplica el potencial de creación de nuevas empresas, pues muchos proyectos
no tienen que esperar demasiado tiempo para avanzar a la etapa de incubación,
atenuando el riesgo de que buenas propuestas se puedan perder. Difícilmente se sabe
cuando de una idea innovadora puede resultar un nuevo suceso que impacte el
sistema productivo.
A su vez una estrategia de semilleros es una manera de medir la potencialidad de
innovación y de futuras empresas de la respectiva tecnoeconomía. En otras palabras,
es una modalidad que le puede dar señales claras al mercado, para no esperar que el
mercado de o no señales correctas. En síntesis, es también una figura de previsión del
futuro, sobre todo, para sociedades en crisis que no tienen muy claro como salir de
crisis estructurales de generación de empleos y de cambio del patrón de
especialización. Por lo general los semilleros están asociados a las incubadoras.
Incubadora de empresas: primer emprendimiento de un parque tecnológico
Ambiente que favorece la creación y desarrollo de empresas y productos innovadores
e intensivos en conocimiento. Ese ambiente favorece a empresas emergentes y
equipos de investigación, por tener costos inferiores a los del mercado y servicios e
incentivos de los cuales se benefician los nuevos emprendedores. Hay incubadoras de
tres tipos: unas reales, es decir, en un edificio determinado donde se instalan los
17
nuevos emprendedores y encuentran servicios para su buena gestación; otras
virtuales, basadas en programas monitoreados desde un lugar determinado, donde los
emprendedores están diseminados en el espacio urbano; y otras mixtas, las cuales
responden a modelos que combinan los tipos anteriores. Al respecto, cuando una
incubadora es exitosa y el número de proyectos viables desborda su capacidad física,
es conveniente crear otra(s) incubadora(s) a tener una enorme y única unidad de
incubación con esquema mixto, para no crear una imagen de monopolio, de
concentración y de exclusión, que desacelera dinámicas, atomiza los intereses y
dispersa esfuerzos.
En Brasil, el promedio de empresas por incubadora es de quince, cifra muy inferior al
promedio de la cuatro incubadoras de mayor trayectoria en Colombia, lo cual respalda
lo expresado en el párrafo anterior.
En Colombia hay cuatro incubadoras consolidadas de tipo real: Innovar en Bogotá,
Incubadora de Empresas de Base Tecnológica de Medellín (ahora también desdoblada
con el proyecto de incubación virtual), la Corporación Bucaramanga Emprendedora e
Incubar del Caribe en Barranquilla; otras en gestación: en Cali; de biotecnología,
agroalimentaria y microelectrónica en Pereira; la recién creada por la Universidad
Gran Colombia en Bogotá, y otros proyectos en curso en Manizales y Cúcuta, entre
otras ciudades.
Condominio industrial: las nuevas Pymes innovadoras de la incubadora a un
parque tecnológico
Espacio específico donde se asientan las empresas graduadas en las incubadoras y
otras pequeñas empresas innovadoras en fase de consolidación no originadas en la
incubadora. Este concepto no está difundido en el país por cuanto no hay aún parques
tecnológicos, pero en la experiencia internacional se ubican en estos ambientes.
Parque científico (PC): proyectos desde las universidades para el desarrollo
regional
Los parques científicos nacen de las universidades de excelencia, para que el potencial
innovador derivado de profesores y de estudiantes de los posgrados, pero también de
los trabajos de grado de los pregrados y del mismo personal administrativo, se
conviertan en proyectos empresariales, que al emerger de las universidades, las
convierten a éstas en socias de las mismas, generando de esta manera una dinámica
económica propia que le permite niveles de relativa autosuficiencia y capacidad
financiera para asociarse con el entorno externo empresarial y financiero. Estos
procesos son los que en la literatura se conocen como procesos spin -off universidad -
empresa. Un desafío de largo plazo para las universidades colombianas con la mayor
excelencia en investigación.
Parque tecnológico(PT): un proyecto de desarrollo regional
Es un espacio singular apto para el asentamiento de PYMES y grandes empresas
productoras de I&D y la primera aplicación industrial de ésta, dotado de buena
18
infraestructura (espacios verdes, calidad del entorno, zonas residenciales de alto nivel
y bien comunicadas); equipamiento (servicios avanzados de comunicaciones,
homologación, patentes y control de calidad, lugares de reunión y encuentro);
creadoras de un ambiente de investigación adecuado con capacidad para transferir
tecnología; con el objetivo de aumentar la productividad del tejido empresarial local,
elevar el desarrollo industrial, diversificar la base económica regional, así como
también contribuir a la reconversión y reactivación del área industrial en declive12
. En
los parques tecnológicos se ubican los condominios industriales.
Derivado de la experiencia internacional, los promotores y expertos han encontrado
tres direcciones para materializar lo expresado:
i) favorecer la innovación, la transferencia de tecnología y capacidades con destino al
tejido productivo, a través de una sólida relación con universidades y centros de
investigación;
ii) apoyar la creación de nuevas empresas innovadoras basadas en el conocimiento;
iii) atraer empresas extranjeras con un alto nivel tecnológico (Lacave, 1994 y Foresti,
1995), para lo cual las dos primeras son prioritarias.
Considerando que Colombia comienza a dar los primeros proyectos de este tipo, nos
detendremos a hacer algunas consideraciones.
Errores cometidos con los PT en las experiencias internacionales
i) Se han planteado como proyectos exclusivamente urbanísticos y de naturaleza
inmobiliaria, razón por la cual muchos han fracasado. Igual ha sucedido con parques
industriales y zonas francas en varias ciudades del mundo, donde Colombia no es la
excepción.
ii) Se han fijado como instrumentos de atracción de grandes empresas.
iii) Y como instrumentos de generación de empleo.
Orientación presente de los PT en las economías emergentes
i) Apoyo a las PYMES, sin desconocer a las grandes empresas.
ii) Creación y desarrollo de empresas innovadoras.
iii) Transferencia de tecnología para contribuir al desarrollo de capacidades de
aprendizaje, de innovación y de creación de bienes, procesos y servicios.
iv) Hitos arquitectónicos que se convierten en símbolos de hechos de futuro de las
ciudades, razón por la cual muchos proyectos han sido adelantados por importantes
arquitectos de cada país. Éste sería un ejemplo a seguir en Bogotá, en el espacio
considerado dentro del Anillo de Innovación del POT.
Así, a los PT se les ha quitado la misión y visión mesiánica de cambiar la tendencia
general de las actividades de innovación, la política tecnológica o la imagen exterior de
un territorio. En otras palabras, los PT pueden contribuir a todo lo anterior pero no son
los que hacen todo el cambio. El cambio sucede cuando estas infraestructuras, que no
12
Mella J. M.
19
son más que instrumentos del nuevo paradigma, hacen parte de la estrategia global de
modelos singulares de desarrollo endógeno. El nuevo y pertinente modelo de
desarrollo endógeno es el que hace los cambios, y esto es importante tener en cuenta
para la experiencia colombiana que recién comienza a caminar por nuevos derroteros.
Pedirle, por ejemplo, a las incubadoras resultados mesiánicos y rápidos es igual que
pedirle a una niño que solucione los problemas de los mayores. Si el modelo es claro
en su norte, éstos instrumentos (semilleros, incubadoras, parques tecnológicos) se van
multiplicando, generando una dinámica intensa que se disemina rápidamente al tejido
social y tecnoproductivo, para encontrar en el mediano y largo plazo los resultados
esperados.
En consecuencia, hay que construir modelos singulares para cada realidad porque a
pesar de los cambios, cada vez más acelerados, los países emergentes no pueden
vivir la permanente falacia de los saltos milagrosos sin procesos de aprendizaje.
Por tanto, los PT necesitan estar en interacción con las políticas industrial, financiera,
de formación y promoción empresarial, y de desarrollo científico y tecnológico, a lo cual
el parque puede contribuir a dinamizarlas. Pero a su vez, estos proyectos inmobiliarios
necesitan que esas políticas sean los suficientemente consistentes en sus contenidos,
prospectiva, recursos humanos y económicos. Es decir, un PT para cumplir sus
funciones requiere de políticas nacionales y territoriales coherentes que los provea de
los medios precisos para articular las relaciones Universidad - Empresa o Centro de
Investigación - Administración Pública13
. A su vez, el principal papel de un parque
tecnológico es crear una infraestructura y un ambiente que ofrezca ventajas
competitivas a las empresas, y depende su éxito de las empresas ahí instaladas.
Quiénes hacen parte de los parques científicos y tecnológicos
Los procesos de construcción de parques tecnológicos tan diversos como diversos son
los entornos en los cuales se desarrollan, sin embargo hay un patrón común. Con el
ánimo de contribuir a esta pedagogía, presentamos un esquema general de los
distintos proyectos que conforman un proyecto de este tipo. Ver figura 6
Expectativas de las empresas con relación a los parques tecnológicos como un
ambiente empresarial
14
• Sinergía con otras empresas.
• orientación empresarial de bajo costo = servicios de bajo costo.
• formación de redes de cooperación y de comunicación intensiva.
• elevado nivel de servicios con buena disponibilidad de servicios especiales.
• flexibilidad.
• profesionalismo.
• innovación.
13
Op. cit. Mella J. M.
14
Korhonen Pertti. Os parques tecnológicos como criadores de ventagem competitiva. Tomado de A economía dos
parques tecnológicos. Anprotec, ISAP, SEBRAE, CNPQ. Editor Maurico Guedes.Rio de Janeiro. 1998.
20
• espíritu empresarial.
• orientación al futuro.
• estímulo (nuevas ideas y oportunidades de negocios) y entusiasmo.
• soporte sin paternalismo.
• perfil emprendedor.
Modelos sobre el diseño de parques tecnológicos para medir sus impactos
15
Existen tres modelos para pensar en el diseño de parques tecnológicos y para medir
sus impactos. Estos modelos son bien conocidos por aquéllos que trabajan en la
comercialización de tecnología.
El primer es un modelo de interacción Kline - Rosembreg (1986) entre investigación
pura y actividad comercial. Ver figura 7. Este modelo porque es importante:
i) Destaca la separación del comercio del contexto establecido del conocimiento
científico y enfatiza la naturaleza del último recurso de interés comercial e
investigación pura.
ii) Reconoce explícitamente las imperfecciones de los flujos de información entre los
distintos componentes de comercio, conocimiento e investigación.
iii) Divide las distintas actividades dentro de la esfera comercial, asegurando así que
las cuestiones de la estructura empresarial sean también incluidas y analizadas.
Por lo tanto, el parque tecnológico se torna potencialmente en el puente que vincula el
mercado con el conocimiento científico y la investigación. Y ayuda a acortar la distancia
que la información necesita para fluir entre las actividades. Entre tanto, se necesita
tener en mente los vínculos entre I&D y las actividades puramente comerciales para
fomentar la formación de redes apropiadas de cooperación.
El segundo es un modelo de redes de cooperación y de polos dentro de la arena de
comercialización de la ciencia desarrollada en el Centro de Sociología de la
Innovación, de la escuela de Mines en París (Callon 1990). Ver figura 8. Y es
importante por las siguientes razones:
i) distingue los diferentes papeles de los polos de ciencia, tecnología, transferencia y
desarrollo;
ii) enfatiza la falta de relaciones directas entre el polo de desarrollo comparativo y el
polo de transferencia separado del polo de ciencia;
iii) destaca el papel clave del polo financiero y la capacidad de cada polo para el
desempeño de su rol y la operación eficiente de todo el sistema.
El modelo se centra en la necesidad de que los parques tecnológicos participen
activamente en las redes de cooperación, extendiendo sus fronteras para reunir todos
15
Hodgson Bob. Uma estructura metodologica para análise do impacto dos parques tecnológicos y científicos.
Tomado de A Economía dos Parques Tecnológicos. Anprotec, ISAP, SEBRAE, CNPQ. Editor Mauricio Guedes y
Piero Formica. Rio de Janeiro. 1998.
21
los polos para acelerar la comercialización.
Y el tercer modelo fue diseñado en el Instituto IC de la Universidad de Texas en Austin
(Smilor, 1991). Ver figura 9. Este enfatiza en los componentes necesarios para una
acertad comercialización del conocimiento generado en el territorio. Incluye factores
culturales, infraestructura física, instrumentos de financiación y redes de apoyo
empresarial y técnico. En tanto que los parques tecnológicos sean un elemento
importante de todo el programa, probablemente no será suficiente en si mismo para
alcanzar la más rápida comercialización de I&D.
El efecto de estos modelos es mostrar que un parque tecnológico es un elemento
dentro de un sistema más complejo y de una amplia gama de otros factores que deben
ser considerados, tanto en la planeación de un parque, como en la evaluación de su
impacto.
Factores específicos que dinamizan las incubadoras y los parques tecnológicos
• Calidad de la educación en términos del desarrollo de la creatividad (investigación) y
del espíritu empresarial.
• Calidad e importante dotación de laboratorios y centros de desarrollo científico y
tecnológico.
• Las universidades como formadoras de emprendedores.
• Las universidades como emprendedoras a través de las incubadoras propias y de
los parques tecnológicos.
• Incentivos para hacer investigación y desarrollo en las empresas.
• Incentivos que muestren las ventajas de ubicarse en estas infraestructuras.
• Definida especialización de la economía del territorio.
• Fondos de capital de riesgo.
• Sólidas políticas industrial y de ciencia y tecnología del territorio.
Entonces queda claro que los parques tecnológicos son proyectos de desarrollo
regional y cuya consolidación es de largo plazo. Ver figura 10
LOS TERRITORIOS DEL FUTURO
Polo de modernización
Es una aglomeración o concentración de empresas de pequeño y mediano tamaño,
innovadoras y predominantes en sectores tradicionales. Esas empresas están
ubicadas en una determinada ciudad o región interesada en nuevos desarrollos
tecnológicos y en nuevos procedimientos gerenciales. Existen a disposición de las
empresas una especie de centro de innovación, que funciona con éxito y en torno al
cual las empresas circulan. Este centro puede existir de forma aislada o dentro de una
institución (instituto tecnológico, facultad, alcaldía, asociación empresarial, entre otras).
El centro proporciona entrenamiento y consultorías. Además de facilitar la absorción y
difusión de tecnología, permite acceder a sistemas de información y a otros servicios
22
que atienden las necesidades de las empresas.
Polo Tecnológico o Tecnopolo.
Es una aglomeración de instituciones con intereses comunes que actúan de forma
articulada en un determinado territorio. Existen varios tipos de polos:
i) los científico - tecnológicos y los de modernización tecnológica promueven la
generación de conocimientos en instituciones de enseñanza e investigación y su
transferencia sistemática a sectores productivos específicos 16
;
ii) los polos especializados promueven la sinergía de instituciones y de personas con
intereses comunes, como podrían ser los polos de medicina, de informática, de
biotecnología, de electrónica, entre otros. En este sentido, cuando se trata de impulsar
un proyecto con enfoque de especialización, obviamente para que esos sectores se
puedan consolidar y proyectar internacionalmente, deben desarrollarse bajo el
concepto de cluster, una herramienta para hacer posible la integración de sectores que
a su vez hacen exitosa una región.
Entonces, los polos tecnológicos impulsan la conformación e integración de uno o dos
cluster, los cuales fertilizan a su vez las distintas instancias que conforman la
estructura productiva de un polo y viabilizan su consolidación. Si hay la voluntad
política para hacer un polo tecnológico, necesariamente se tienen que conformar
clusters. Por lo tanto, la decisión de crear un polo es también una decisión política para
conformar el (los) cluster(s). Esto depende de los actores macro (los que deciden crear
el polo tecnológico), y de los actores empresariales de los distintos sectores que
integran los clusters estratégicos avanzados y de nuevo tipo. Así, tan importante es
consolidar la idea del polo como la conformación de los clusters claves.
Hay modelos generales de recorrido para consolidar un polo de desarrollo tecnológico
en empresas de nuevas tecnologías o de base tecnológica. Sin embargo, los procesos
de cada polo tienen singularidades: espontáneo o planificando su proceso (lo que
quieren hacer algunas ciudades de Colombia tales como: Barranquilla, Bucaramanga,
Medellín, Manizales, Pereira, Ibagué, entre otras; y ya lo están haciendo São Carlos,
Porto Alegre, Curitiba, Caxias do Sul, Londrina, Pato Branco, Santa Rita de Sapucai,
São Leopoldo, Itabujá, Uberabá, Salvador, Florianópolis, Campinas, como algunas de
las experiencias de Brasil).
De esta manera, la creación del polo convoca a distintas voluntades políticas para
hacerlo realidad, por lo cual siempre debe estar viva la presencia y concertación de las
máximas autoridades gubernamentales, privadas y académicas.
Tecnópolis: ciudad del conocimiento
Es un medio innovador conformado por un sistema de estructuras sociales,
16
Spolidoro R. “A sociedade do conhecimento e seus impactos no meio urbano”. En Parques
Tecnológicos e Meio Urbano. Compiladores: Gina G. Paladino e Lucília Atas Medeiros.
Antropec, Sebrae, GTU. Brasilia D.F., 1997
23
institucionales, organizativas, económicas y territoriales que crean las condiciones para
la generación continua de sinergías y su inversión en un proceso de producción que se
origina a partir de esta capacidad sinérgica, tanto para las unidades de producción que
son parte de este medio innovador como para el medio en su conjunto17
.
Una tecnópolis (ciudad de tecnología intensiva) combina de forma efectiva un sector
industrial compuesto por actividades de alto contenido tecnológico, de otras
tecnologías avanzadas y con un sector académico y residencial. Este concepto tiene
como objetivo promover el desarrollo regional y crear una nueva cultura bajo la
dirección del progreso tecnoproductivo y académico, y difiere de su planteamiento
básico, de las ideas convencionales sobre el desarrollo regional, centradas en la
utilización de las tierras y en las mejoras de las infraestructuras18
.
La tecnópolis exitosa es una interacción entre medio innovador; capacidad para
reindustrializar sobre la base de empresas avanzadas y competitivas; y la facultad para
descentralizar los tradicionales emplazamientos centrales hacia regiones y localidades
nuevas, más adaptables y más dinámicas.19
Es un territorio donde están ubicadas las infraestructuras citadas al comienzo de este
capítulo, para conformar una sociedad de la innovación y de empresas innovadoras
intensivas en conocimiento. En Colombia, el área metropolitana de Bucaramanga ha
iniciado un proceso consistente de desarrollo en esa dirección; Medellín y su área
metropolitana, Barranquilla, Cali, Manizales, Popayán, Pereira, Ibagué, Cartagena y
una zona de Bogotá, podrían ser casos de tecnópolis en el transcurso de los próximos
20 años.
Ahora bien, un área metropolitana también se puede constituir en un territorio
Tecnópolis donde los municipios vecinos al municipio principal están integrados
físicamente, son complementarios a la vocación de la ciudad principal, tienen también
importantes desarrollos productivos y de I&D.
Se ilustra lo expuesto con dos experiencias:
• El Area Metropolitana de Bucaramanga (AMB) se piensa como una Tecnópolis por
la conexión de Bucaramanga con Girón, Piedecuesta y Floridablanca. En éstos tres
municipios se encuentran definidas fuertes vocaciones y capacidades
tecnoproductivas que muestran un tejido de factores productivos y del conocimiento
totalmente complementarios e integrados a Bucaramanga.
• En el caso de Porto Alegre Tecnópolis hay establecida una Area Metropolitana cada
vez más extensa, equivalente al territorio que existe desde Cali hasta Cartago o
Pereira. Sin embargo, el primero definió sólo al Municipio de Porto Alegre como
17
Castells, 1984; Andersson 1985; Aydalot, 1986; Hall 1990. Tomado de Manual Castells y
Peter Hall, “Las tecnópolis del mundo”. Alianza Editorial, 1994.
18
Tomado de Castells y Hall. Op cit.
19
Adaptado de Castells y Hall. Op cit.
24
Tecnópolis, mientras otros municipios del Area Metropolitana fortalecen su
institucionalidad y su sistema productivo como Tecnópolos (ciudades especializadas
en industrias de futuro que pueden corresponder a ciertos sectores tradicionales o a
nuevos sectores de nuevas tecnologías o a mixturas de ambos). De esta manera la
Tecnópolis de Porto Alegre ya extiende su influencia positiva a los municipios de
Canecas, São Leopoldo y Nueva Hamburgo donde existen incubadoras. Inclusive,
São Leopoldo es un Tecnopolo de informática y electrónica, con parque tecnológico.
¿Qué hace posible una Tecnópolis o ciudad del conocimiento?
20
No es la suma de una serie de emprendimientos como los ya señalados (centros de
investigación, incubadoras, parques tecnológicos e industriales, etc.). Éstos son
componentes, que estructurados sistémicamente, operan en red, que se diseminan
paulatina y sostenidamente en la cosmovisión de todo el tejido social, configurando un
territorio del conocimiento y de la producción de bienes y servicios de alto valor
agregado. En otras palabras, una tecnópolis prospera si es concebida en el marco de
un modelo de desarrollo endógeno, que implica el diseño de políticas y estrategias de
nuevo tipo: es un cambio o salto cualitativo cultural hacia una ciudad del conocimiento.
Además la Tecnópolis, si bien parte de una iniciativa local, en su desarrollo de largo
plazo requiere la intervención y la participación de actores nacionales e internacionales
para vincularse a la tecnoeconomía global. Esto quiere decir que debe establecer
relaciones con otras Tecnópolis para conformar redes entre territorios con procesos
semejantes, lo cual es un requisito para el éxito e inserción de una Tecnópolis, dado
que el desarrollo de un espacio de este tipo sólo es concebible si su orientación final es
el mundo.
En consecuencia, para que un territorio pueda transformarse en un núcleo avanzado
de la producción y comercialización internacional de determinados bienes y servicios
altamente competitivos, es necesario que los gobiernos locales adelanten acciones
proactivas en distintos frentes para el desarrollo regional. Por lo tanto su gestión no
debe estar referida únicamente a las áreas de educación y salud. También deben ser
activos en la inversión de la infraestructura de conectividad física y virtual, disponer de
políticas productivas, de ciencia y tecnología y exportadora propias, en la dotación de
una mayoría de investigadores con doctorado que a su vez deben disponer de la
oportunidad de investigar a través de una red de laboratorios y de centros de
investigación y desarrollo (I&D), crear incentivos a la inversión, y hacer una reingeniería
institucional que permita la coordinación de las políticas públicas y privadas, en
especial en las áreas metropolitanas. Es decir, crear condiciones para la inversión y el
ahorro estructural para un desarrollo global más equilibrado y equitativo.21
20
Acosta Puertas Jaime. Ciudades del Conocimiento. Op. cit.
21
Carlos Pacheco y otros autores. “Subsidios para la política de desarrollo regional”. Ensaios
FEE, Porto Alegre-Brasil, 1995.
25
Modelos de Tecnópolis
22
Anglo Sajón
• No utiliza el término tecnópolis.
• Las iniciativa tienen origen en las universidades.
• Tienen como objetivo valorizar las investigaciones realizadas en las universidades.
Japonés
• Fue el primer país del mundo en adoptar el término de Tecnópolis.
• Ha sido una iniciativa del gobierno nacional.
• Existen 26 regiones tecnopolitanas.
Francés
• País donde el término tecnópolis se consagró.
• Las iniciativas son lideradas por el poder público: alcaldes, gobernadores, estado
nacional.
• La innovación se difunde con la participación de todos los actores.
Alemán
• Estructuración de los centros de transferencia, difusión e información tecnológica.
• Los instrumentos preferidos son las incubadoras de empresas.
Factores que hacen parte de una operación para desarrollar tecnópolis
23
• Estrategia de desarrollo basada en la innovación.
• Consenso entre los principales actores locales (público, academia y empresas)
evolucionando hacia una alianza que debe formalizarse.
• Una o más operaciones inmobiliarias: incubadoras, condominios industriales,
parques tecnológicos.
• Servicios disponibles para empresas localizadas en el área tecnopolitana.
Condiciones para garantizar el proceso de creación de una Tecnópolis
24
• Visión de largo plazo.
• Alianza entre sectores público y privado.
• Universidades integradas con el sector público.
• Potencial innovador del medio.
• Calidad de la educación y capacidad de investigación.
• Recursos para financiar los procesos.
Derrotero de un programa de tecnópolis
25
• Políticas y proyectos. Un programa de tecnópolis, con apoyo gubernamental, está
22
Lahorgue Maria Alice. Tecnópoles, Passaporte para o futuro. op ci.
23
Lahorgue Maria Alice. Op cit.
24
Lahorgue Maria Alice. Op.cit.
25
Medeiros José Adelino. Op. cit.
26
basado en políticas y proyectos que fortalecen la articulación entre las instituciones
académicas y las empresas (tanto las intensivas en tecnología como las
innovadoras de sectores tradicionales de la economía).
• Cobija a toda la región. Un programa de tecnópolis tiene por objetivo transformar
toda la región, adoptando nuevos estilos para el desarrollo económico, tecnológico,
social y urbano, canalizando la energía de los socios claves del proyecto a partir de
una visión de futuro.
• Las cinco dimensiones de una tecnópolis
• Espacial: reordenamiento del espacio urbano.
• Tecnológica: desarrollo y transferencia de tecnología.
• Económica: creación de empleo.
• Sociológica: adopción de nuevas formas posturas relativas a la organización y
el trabajo.
• Política: el nuevo papel de los gobiernos municipales y de otros organismos.
• Programa experimental Un programa de tecnópolis comprende acciones de
naturaleza experimental, pues no existe ningún modelo preexistente ni reglas
previamente definidas.
• Sintonía con la nueva sociedad del conocimiento. Con la adopción de un
programa de Tecnópolis, una ciudad o región se prepara para enfrentar los desafíos
trazados por la sociedad del conocimiento, donde se constata la aceleración de las
innovaciones tecnológicas sintonizadas como paradigma de sociedad del
conocimiento.
• Efectos de la tecnología a corto y largo plazo. Un punto fundamental de un
programa tecnópolis es preocuparse por la generación de alternativas de corto y
largo plazo para incorporar nuevos desarrollos científicos y tecnológicos en los
procesos productivos. Para eso es necesario identificar permanentemente los
efectos de las nuevas tecnologías en el empleo (debido a los procesos de
producción integrada y flexible); en el medio ambiente; y en el planeamiento y uso
del espacio urbano.
• Parques tecnológicos, condominios de empresas e incubadoras. Estas
iniciativas, después de estudios de análisis de viabilidad (con la identificación
precisa de la demanda) y cuidadosos derroteros de implementación, pueden ser
asumidas como instrumentos del programa tecnópolis. De esta manera, incubadoras
y parques existentes pueden adelantar nuevas formas de relacionamiento con el
programa de tecnópolis.
Los actores de una Tecnópolis
• Universidades e instituciones de investigación y desarrollo.
• Agencias de desarrollo públicas y privadas: locales y regionales.
• Gobiernos locales y regionales.
• Comunidad empresarial.
• La comunidad en general.
27
INDICACIONES DE POLÍTICA PARA CREAR NÚCLEOS URBANOS AVANZADOS26
i) Los Estados han adoptado políticas de desarrollo estructural que a pesar de las
crisis macroeconómicas, han facilitado el surgimiento de ambientes
tecnoproductivos del futuro. Esas políticas del Estado se fortalecen con políticas y
estrategias estructurales de los gobiernos y actores de los niveles territoriales. En el
caso de Colombia esto no es muy evidente por la ausencia de una política de
Estado para desarrollar Tecnópolis, Tecnopolos y polos de modernización. Sin
embargo, algunos visionarios han comenzado a gestar estos procesos y es de
esperar más temprano que tarde, la intervención del Estado en la construcción de
nuevas tecnoeconomías urbanas, a través de una política nacional de creación de
ciudades del conocimiento.
ii) Ninguna trayectoria de desarrollo es igual a otra y, en consecuencia, no se pueden
copiar experiencias. Es necesario mirar el mayor número de casos externos para
concluir que cada ciudad debe construir su propio modelo después de analizar
aspectos generales de los éxitos y errores en las experiencias de ciudades del
futuro, puesto que los factores culturales e históricos dan identidad a cada proceso.
Es importante, entonces, tener en cuenta que el factor cultural y su perfil frente al
arte, tiene relación directa con la capacidad de innovación y desarrollo de la ciencia
y tecnología y a su vez disemina espíritu creativo y originalidad a la producción local.
iii) Los procesos de ciudades de futuro se gestan espontánea y deliberadamente con
antecedentes que vienen desde atrás y que luego de disponer de una serie de
desarrollos claves para conformar ambientes productivos innovadores, se
estructuran como ciudades del conocimiento, con elevados indicadores en calidad
de vida, equidad y desarrollo tecnoeconómico.
iv) Aparecen visionarios que encuentran eco en otros actores de poder, para construir
una sinergía social, sostenida en el tiempo, y hacer posible el proceso.
v) Desarrollar una visión de futuro, crear hechos que muestren la real voluntad de dar
el salto para que la sociedad adquiera confianza en la construcción de un nuevo
mañana. Esto implica asimilar que se está frente a un nuevo paradigma de
desarrollo en el cual los esquemas del anterior han perdido vigencia y los conceptos
del desarrollo como tecnópolis, polo tecnológicos, parques tecnológicos,
incubadoras de empresas de base tecnológica, no son términos gratuita y
superficialmente adoptados, son consecuencia de una nueva sociedad basada en el
conocimiento. No son ideas propias y exclusivas de los países desarrollados, se han
convertido también en desafíos de los países en desarrollo, haciendo de estos
sucesos una corriente cada vez más universal.
26
Adaptado de Castelles M. y Hall P. op. cit., y tomado de Acosta J. La construcción de la
visión estratégico-prospectiva del Area Metropolitana de Bucaramanga. Proyecto para el POT.
Creset, 1998.
28
vi) La concertación entre actores públicos, privados y la academia porque a todos cabe
la responsabilidad de hacer sostenibles los procesos. La sinergía entre éstos actores
es determinante para la sostenibilidad de los procesos.
vii) Comprender cómo funciona el sistema cultural para construir redes de información
en las primeras etapas del proceso y redes sociales orientadas a romper las
barreras culturales al cambio.
viii) El compromiso del gobierno local (municipal y departamental) para impulsar el
desarrollo tecnoeconómico de su territorio.
ix) La participación y liderazgo de las universidades y el compromiso para mejoras
continuas en la calidad de la educación e investigación. Universidades con escasa
actividad en investigación y desarrollo (I&D) y de baja calidad no hacen parte de los
procesos.
x) Disponer o crear una red de centros y/o laboratorios de I&D porque son el soporte
de las nuevas empresas y base de la consolidación de relaciones con el sector
productivo.
xi) El apoyo económico y el interés de los empresarios en adelantar procesos con
beneficios para sí y para la comunidad en general, implicando participación política y
económica.
xii) Concentrarse en pocas áreas o sectores estratégicos para crear sinergías. Una
estrategia de dispersión, entendida como apoyo a toda actividad, si bien es más
aceptable en términos políticos puede no conseguir dar impulso a todos los sectores
pero sí desacelerar el proceso de cambio.
xiii) Identificar las fuentes de innovación o crearlas, lo cual se deriva de una relación
recíproca y virtuosa entre investigación - producción - investigación. Es el desafío de
cada cultura a su capacidad para crear e innovar.
xiv) Tener una estrategia permanente de identificación de nuevos nichos y nuevas
vocaciones, para cualificar las universidades y formar nuevos emprendedores.
Proyecto de prospectiva tecnológica.
xv) Crear y/o acceder a fuentes de capital de riesgo. En una época de intensa
competencia global, en la cual economías abiertas e inversiones que fluyen
aceleradamente de un país a otro, hacen más vulnerables a las nuevas empresas
de los países en desarrollo.
xvi) Inversión y mejoramiento continuo de todo el sistema de infraestructura de
servicios y de comunicaciones.
xvii) Fomentar la inversión interna o retener ahorro local para formar recursos humanos
29
y conseguir competitividad endógena mediante una mayor actividad en el campo
científico y tecnológico. Esto se hace a través de incentivos locales a la inversión y
de un proceso pedagógico a la sociedad, en particular a los empresarios, a la gente
con importante capacidad de acumulación económica y a las nuevas generaciones,
sobre la importancia de retener ahorro y volcarlo a inversiones de futuro.
xviii) Se necesita tiempo para que una ciudad del conocimiento se consolide, más
tiempo del requerido en el desarrollo de una gran empresa y superior al ciclo político
de un gobernante. Esto incluye aislar el proyecto de las acusaciones prematuras de
fracaso.
xix) Lo mejor puede ser enemigo de lo bueno. Ante eventuales fracasos, una
experiencia podría tener efectos secundarios beneficiosos, no hay que tener miedo
a cometer errores siempre y cuando se contemple la posibilidad de cometerlos y se
prevea las rectificaciones.
Estos nuevos ambientes del desarrollo económico son modelos concebidos para
impulsar todas las fuerzas sociales hacia el desarrollo tecnoproductivo de nuevo tipo
del territorio. Es decir, son modelos para transitar de la modernidad industrial a la
modernidad de las nuevas industrias del conocimiento tecnoproductivo y de la cultura,
pues el desarrollo endógeno es la articulación de factores culturales con el desarrollo
de nuevas ventajas productivas en un contexto de equidad y de inserción internacional.
De esta manera, asistimos a una transformación radical de la actividad productiva, en
la cual los factores inmateriales ligados al conocimiento y a la organización predominan
sobre los factores materiales ligados a la transformación técnica de materias primas y
recursos naturales. Esta mutación del sistema técnico - industrial, caracterizado por la
movilidad del factor tecnológico induce efectos nuevos en la distribución de las
actividades económicas, que dan nacimiento a nuevas formas de territorialidad.
27
Por tanto, un medio innovador comprende tres dimensiones: tecnológica ( aprendizaje
en áreas tecnológicas específicas); organizacional (integración entre agentes
económicos en forma de alianzas y redes); y territorial ( la proximidad geográfica de los
agentes, que confiere ventajas comparativas a un espacio específico. En
consecuencia, la innovación es la que caracteriza un desarrollo endógeno. Para lo cual
es fundamental la convicción de los agentes mencionados (en los diferentes niveles del
territorio) en cuanto a la relación entre desarrollo tecnológico y desarrollo industrial,
pues permite asegurar que las políticas territoriales en cada país busquen
simultáneamente estimular los principales polos de las regiones más desarrolladas, y
difundir la innovación para la creación de polos tecnológicos de menor importancia.
28
27
Magalhães Tavares Hermes. Políticas de desenvolvimento territorial e su prática recente. Conferencia presentada
en la IV reunión de la Red de Investigadores Iberoamericanos sobre Globalización y Territorios. Bogotá, 1998.
28
Magalhães Tavares Hermes. Op cit.
30
II
LOS FOROS DE CIUDADES DEL CONOCIMIENTO
Ocho ciudades
En el libro Ciudades del Conocimiento se reseñaron las experiencia sobre cómo seis
ciudades de Colombia vienen adelantando su visión de construcción como territorios
del futuro. En estas condiciones, se decidió efectuar foros en Barranquilla,
Bucaramanga, Cali, Medellín y Pereira, casos expuestos en la publicación. Para tener
un impacto mayor se convino estos eventos en Manizales, Ibagué, Cúcutá y Pasto
(éstas dos como territorios de frontera de Colombia con Venezuela y Ecuador) se
incorporaron al proyecto de Foros de Ciudades del Conocimiento.
Por factores de orden público, el encuentros de Bogotá se convirtió en un
conversatorio, y el evento en Cúcuta se canceló.
De esta manera, el grupo director de este proyecto auspiciado por el Gobierno de
Colombia y la Unión Europea, con el ánimo de llevar unos conceptos adicionales sobre
el desarrollo para ampliar los campos de actuación hacia una mejor gestión municipal,
tomó la decisión de auspiciar la publicación del libro Ciudades del Conocimiento y de
suscitar un proceso de reflexión en las ciudades del país ya reseñadas en torno a este
tema.
Objetivos de los foros
i) Contribuir al proceso de capacitación municipal mediante la divulgación de la publicación
referida y la realización de los foros.
ii) Que los alcaldes de las ciudades donde se harían los eventos participaran en la
convocatoria y dando su visión en el tema.
iii) Que a este empeño se vincularan el sector empresarial y las universidades, así como
también los gobernadores.
iv) Reflexionar sobre la construcción de ciudades del conocimiento en Colombia.
v) Actores regionales, mostrando los desafíos de los agentes públicos, privados y de la
academia para construir procesos de territorios del conocimiento, enfatizando en el papel
que deben tener los gobiernos locales.
vi) Hacer sugerencias para el desarrollo tecnoeconómico de las ciudades.
31
vii) Elaborar una agenda para el diseño de una política nacional de ciudades del conocimiento.
Los actores locales y su participación en los foros: visión general
Considerando que la iniciativa de realizar este proyecto se suscitó en Bogotá, se
consideró conveniente consultar y concertar el interés y los programas de los foros en
cada ciudad. Se conformó un grupo de consultores para adelantar tareas de
coordinación, gestión y evaluación para lograr de la mejor manera los objetivos del
proyecto: Mauricio Vasco, Fabio Giraldo Isaza y Jaime Acosta Puertas, teniendo éste
último la coordinación general.
i) En todas las ciudades las reuniones preliminares tuvieron la presencia de actores
importantes de la gestión pública, del sector privado y de la academia.
ii) El tema propuesto fue del mayor interés: se consideró de gran importancia
reflexionar sobre el mismo, porque de alguna manera representaba un ejercicio de
capacitación y una contribución a la elaboración de una nueva visión de desarrollo
local.
iii) En cada ciudad los liderazgos fueron asumidos, más por unos actores que por otros,
resaltando siempre la presencia de las Cámaras de Comercio.
iv) En términos generales, eventuales diferencias políticas entre los gobiernos
departamentales y municipales, se superaron sin mayores efectos para esta
iniciativa.
v) En dos ciudades, las alcaldías no participaron del proceso de organización de los
foros. En una, porque el programa del gobernante anterior estuvo centrado en el
tema de estos foros, y las diferencias políticas con el sucesor han hecho que éste se
haya desligado del proceso; y en otro caso, tal vez por la grave situación fiscal y el
giro de su programa de gobierno, ausentaron a la alcaldía de esta iniciativa.
Preocupan dos cosas de las dos posturas: el impacto negativo que pueda tener para
consolidar el proceso de visión de futuro de la ciudad; y la distancia con respecto a
la construcción de un devenir distinto para un territorio en crisis. La primera una
actitud personalista; y la segunda, carencia de visión.
vi) En cuanto a la participación de alcaldes y gobernadores en los foros, se resume
asÍ: en una sóla ciudad el gobernador participó con su visión sobre el papel de los
gobernadores en el desarrollo tecnoeconómico de la región y asistió a todo el foro;
en otra ciudad, intervinieron el gobernador y el alcalde dando sus visiones en el
tema pero no permanecieron en el desarrollo del evento; en una ciudad el alcalde
intervino, dio su visión, asistió a todas las presentaciones y participó en la discusión;
en otra intervino el alcalde únicamente en la instalación del foro; y en las demás
ciudades encomendaron sus presentaciones a secretarios o funcionarios del
despacho, quienes participaron a lo largo del encuentro, así como un número
importante de otros funcionarios de las distintas administraciones.
vii) La dinámica y la manera como asumieron en cada caso la preparación de los
encuentros también tuvo matices distintos: en unos casos, lo hicieron de manera
pronta, bien orientada y con elevado grado de responsabilidad por los trabajos que
deberían presentar; en otros, la convocatoria y las reuniones posteriores para decidir
el programa, fue algo más complejo, y sólo el compromiso irrestricto de uno de los
32
actores hizo posible el evento. Afortunadamente la tendencia mayoritaria fue la
primera.
viii) Se dio un ejemplo muy singular. En una de las ciudades, las diferencias
personales de dos actores, estuvieron a punto de abortar el evento. La pronta
asistencia, y el adecuado manejo político, permitió resolver la situación.
ix) Hubo otro caso muy particular pero absolutamente positivo. Los actores locales
reflexionaron que su proceso estaba distante de conducirlos a un territorio del
conocimiento. No obstante, era válido si lo deseable y posible era dirigir el desarrollo
hacía allá, o debatir abiertamente si la orientación debería ser otra, razón por la cual
decidieron llevar a cabo el foro. A esto se sumaron otros hechos positivos: fue la
única ciudad donde el gobernador y el alcalde participaron directamente; así mismo,
en el panel se sentaron los rectores de las dos principales universidades a presentar
sus visiones de futuro del territorio; se mostró sin prejuicio alguno el estado real en
que se encuentra la ciudad para el desafío hacia una ciudad del conocimiento y
cuáles sus desafíos a futuro; y algo muy importante: el programa de la alcaldía no
tiene contenidos específicos en su plan de desarrollo en los temas de esta iniciativa.
Sin embargo, el alcalde participó en el foro y se comprometió a sumarse a estos
emprendimientos en los dos años siguientes de su gestión.
x) Un aspecto bastante preocupante en la mayoría de eventos: la ausencia de los
gremios sectoriales en las actividades preparatorias y en la programación
académica de los mismos. Aunque se debe mencionar que en unas ciudades
asistieron como parte del público invitado.
xi) En este mismo sentido, la escasa participación de empresarios fue otra evidencia de
relativa preocupación. En cinco de los ocho foros intervinieron como panelistas, con
el hecho positivo de que tres de ellos no pertenecían a sectores tradicionales, y los
otros dos provenían de empresas exportadoras e innovadoras. Como asistentes, el
número de empresarios fue escaso. Tal vez una mayor precisión temática en la
convocatoria podría haber resultado más atractiva. No obstante, esta conducta
también denota que el saber sobre las ciudades del conocimiento es escaso en el
empresariado, pues ellos son el motor de esos procesos.
xii) Otro aspecto de vital importancia fue la identificación en cada ciudad de líderes y de
expertos con los cuales será posible conformar un equipo de gente visionaria e
interdisciplinar para cuando sea el momento de diseñar la política nacional de
ciudades del conocimiento, cuyo siguiente paso será el Foro Nacional de Ciudades
del Conocimiento, encuentro que se llevaría a acabo en la ciudad de Bogotá a
finales de febrero del 2002, donde las 9 ciudades de este proyecto, incluyendo la
capital, harán una lectura del presente trabajo, perfeccionarán y compartirán sus
visiones deseables, se las mostrarán a los actores claves de los poderes del Estado,
y conjuntamente elaborar los lineamientos para una política nacional de ciudades
del futuro. Aquí terminaría, en cuanto a lo que por ahora es posible de prospectar, la
contribución del PSCM.
xiii) En cada ciudad el desenvolvimiento previo fue singular a cada territorio, como
singular es cada proceso y por tanto cada cultura. La sinergía entre los tres actores
también se evidenció en unos procesos, y en otros se constató la falta de
compromisos o de vinculación a estos nuevos desarrollos de alguno de ellos. No
obstante, y teniendo en cuenta que son procesos iniciales o que los territorios del
33
conocimiento son por ahora visiones deseables de largo plazo en el imaginario de
los actores, se constató que la sinergía no está formalizada, en consecuencia no
está consolidada, por tanto la concepción de modelos de desarrollo endógeno no
están suficientemente arraigados.
xiv) Finalmente, hay dos aspecto que para el autor de este trabajo son tan o más
importantes que los mencionados.
• El primero, las ciudades más avanzadas en el desarrollo tecnoeconómico,
incluyendo el conversatorio de Bogotá, aceptaron que aún hay un largo
camino por recorrer para constituirse en ciudades del conocimiento. Y es
importante este hecho, porque fue una oportunidad de poner los pies sobre la
tierra y hacer la radiografía de los avances pero también de los enormes
desafíos por emprender para convertirse en ámbitos del conocimiento.
• Y el segundo, se llevó una visión de desarrollo deseable y de largo término.
Las ciudades pueden recrear esa visión de territorios del conocimiento, y
consolidar o iniciar un proceso en esa dirección.
LA VISIBILIDAD DE LOS FOROS Y EL APORTE PEDAGÓGICO A LA FORMACIÓN
DE UNA CULTURA DE CIUDADES DEL CONOCIMIENTO
La edición del libro Ciudades del Conocimiento. Un esfuerzo pionero en Colombia, que llegó a
muchas manos, con la certeza de que un número importante de personas lo leyeron. En las
actividades preparatorias, los actores convocados a participar en las convocatorias lo
abordaron. Así mismo, todos los expertos locales que participaron como panelistas, lo
estudiaron total o parcialmente. Este es el indicador más cierto: un número aproximado de 250
personas puede conformar este universo. Adicionalmente, los ejemplares suministrados a
Confecámaras fueron correctamente distribuidos en las 52 Cámaras afiliadas, pues se ha
generado un proceso de solicitud de más ejemplares desde las regiones.
Las reuniones de trabajo, la visita a incubadoras, parques tecnológicos, centros de
investigación y de desarrollo tecnológico, almuerzos y cenas de trabajo de las visitantes
extranjeras con actores locales antes de cada foro, permitió que éstas se aproximaran a
conocer la realidad de cada experiencia y así contribuir a una mayor contextualización de sus
presentaciones para que los asistentes tuvieran una referencia más aproximada a su realidad y
poder establecer parámetros comparativos.
Un cálculo aproximado del total de asistentes en todos los eventos, arroja una cifra de 1.200
personas que fueron en unos casos a validar sus conocimientos, y en otros, a aproximarse a
estos nuevos paradigmas.
A lo anterior se agrega que en todas las ciudades la prensa local, las emisoras, los canales
regionales de televisión y la transmisión en directo de dos eventos a 31 ciudades por parte del
SENA a través del sistema de videoconferencias, hicieron que este proyecto tuviera un
adecuado cubrimiento, contribuyendo a la socialización de los nuevos conceptos. El impacto
cuantitativo y cualitativo del cubrimiento de los medios, es difícil de medir, pero seguramente es
mucho mayor al número de asistentes a los foros.
34
Estimar la pertinencia y calidad de los trabajos locales presentados, desborda los alcances de
este documento, y no es tampoco el propósito. Sin embargo, se podría afirmar que más del
60% fueron abordajes serios y con visión que se constituyeron en documentos importantes
para la elaboración de este texto.
Ha sido también una manera indirecta de mirar si los contenidos de la normatividad de la
descentralización son pertinentes para facilitar o inducir nuevos modelos de desarrollo en las
ciudades. Expresado de otra manera, ¿la descentralización tal como hoy está concebida
permite inducir modelos de desarrollo endógeno y construir ciudades del conocimiento?
En síntesis, los foros llevaron una nueva y deseable visión de desarrollo.
LECCIONES DE LA EXPERIENCIA DE PORTO ALEGRE TECNÓPOLIS EN
COLOMBIA
En el libro que dio pie a este proceso de difusión y de reflexión sobre el futuro de las
ciudades en el país, se describen algunos procesos de ciudades de Brasil. Por las
características de Porto Alegre, cuyo trayectoria podría arrojar importantes aportes a
distintas urbes de Colombia, y por ser tal vez el proceso más avanzado de Tecnópolis
en ese país, se acordó traer la experiencia de esa ciudad - región a la mayoría de los
foros, para tener una referencia comparativa internacional.
Las profesoras María Alice Lahorgue (Rectora de Planeación de la Universidad Federal
de Río Grande do Sul) y Ghissia Hauser (Supervisora de Desarrollo Tecnológico de la
Prefectura de Porto Alegre), que han sido actores muy activos en todo el proceso de
construcción de la Tecnópolis, y además con un importante bagaje de conocimientos
del proceso general de Brasil y de otros países, vinieron a nuestro país e intervinieron
en 6 de los 8 foros, y en el conversatorio de Bogotá.
A ellas se les dio un enfoque para sus presentaciones, tanto de lo que sería importante
en la presentación general de la experiencia de su ciudad, como aspectos específicos
del proceso de cada una de las ciudades que visitarían. Se programó en cada ciudad,
previo a cada foro, visitas y entrevistas para conocer algunos desarrollos e intercambiar
ideas con actores locales para que las presentaciones estuvieran enmarcada en
intereses específicos de cada territorio, con énfasis en el papel de los alcaldes. En
estas condiciones habría un enriquecimiento recíproco, pues así Brasil tenga un
proceso más avanzado, los recorridos que adelanta Colombia tienen singularidades
que podrían aportarles, y porque además, estas trayectorias de un nuevo paradigma
arroja siempre nuevas luces que fertilizan el conocimiento global en el tema, el cual
nunca será un discurso acabado hasta tanto no se presente un nuevo paradigma. Así
mismo, el coordinador colombiano del proyecto recomendó aspectos para las
ponencias. Con el grupo directivo y de asesores del Convenio Gobierno de Colombia -
Unión Europea y de los consultores contratados para apoyar el desarrollo de este
proyecto específico, se tuvo la oportunidad de intercambiar ideas que sirvieran para
profundizar y ampliar el capital social sobre ciudades del conocimiento, y pensar
35
colectivamente en nuevas fases de esta iniciativa.
A continuación algunos aspectos importantes de la experiencia de Porto Alegre
Tecnópolis referidos a componentes relacionados con la construcción de modelos de
desarrollo endógeno y ciudades del conocimiento.
i) Aprendieron fundamentalmente del modelo francés, observando también otros
modelos específicos de Europa, Norteamérica y Asia, para concluir que los modelos
deben ser singulares por tanto que no hay modelos absolutos replicables. En
consecuencia, la experiencia de Porto Alegre Tecnópolis no se puede reproducir,
sólo se puede aprender de algunos de sus sucesos.
ii) La política estatal de parques tecnológicos emprendida por el gobierno de Brasil en
los años 80’s derivó no en un tejido de PT, sino en un movimiento intenso de una
red de incubadoras, la segunda más dinámica a nivel mundial, detrás de Estados
Unidos, con una tasa de crecimiento del 30% de los últimos tres años, para disponer
en el presente de 145 incubadoras de base tecnológica. Más de 1000 empresas
están emergiendo y más de 400 empresas nuevas se han graduado bajo el
paraguas de estos núcleos de nuevos emprendedores, en todo el país. Este
recorrido indica que no es posible dar saltos sin seguir un derrotero lógico de
desarrollo. En Porto Alegre se creó primero una incubadora financiada por la
Alcaldía, luego vinieron otras en la UFRGS y en la Universidad de Unisinos, de la
Fundación Cientec, y en los últimos tres años ha comenzado el movimiento de los
parques tecnológicos urbanos: el del Cuarto Distrito de Navegantes; el de Cientec
en el municipio de Cachoerinha; el de São Leopoldo municipio del área
metropolitana de Porto Alegre; y se ha iniciado la prospección del PT del polo de
salud en Porto Alegre. El movimiento de incubadoras en Colombia es más reciente,
y aún no tiene la dinámica proporcional del proceso brasileño. Los parques
tecnológicos en el país son aún más incipientes: sólo existe el del software en la
ciudad de Cali por iniciativa de un empresario innovador y visionario; y el Parque
Tecnológico de Guatiguará en Bucaramanga que dispone de Centros de I&D pero
aún no de empresas y de los recursos requeridos para su sostenibilidad.
iii) En procesos de nuevo tipo, para salir de la fase de las ideas, deben identificarse
proyectos experimentales que hagan creíble y pongan en marcha el proceso. En
Porto Alegre concibieron cuatro iniciativas de partida: El Teleporto Descentralizado,
para extender la red de fibra óptica de alta velocidad por toda la ciudad; El de
Expansión Tecnológica mediante el cual se presta un servicio de consultoría de
transferencia tecnológica a las pequeñas empresas a través de los laboratorios de
I&D de tres Universidades: la Universidad Federal de Río Grande do Sul, la
Pontificia Universidad Católica de Porto Alegre, y la Unisinos en São Leopoldo; La
Red de Incubadoras del Area Metropolitana de Porto Alegre (8 en operación y tres
más en proyección); y el de parques tecnológicos urbanos de los distritos de
Navegantes; el de Cientec en Cachoerinha; el de São Leopoldo; el Polo de Salud; y
el distrito industrial de Restringa. En este sentido, es importante anotar que los
proyecto de Navegantes, del Polo de Salud y el de Restringa, son procesos de
recuperación urbana y de planificación de los usos del espacio. En este sentido, es
36
lo que se ha recomendado deben hacer ciudades como Bogotá.
29
iv) En el mundo de hoy, debido a la intensa competencia global, los territorios deben
apostarle a unos pocos polos de desarrollo productivo de alta tecnología. El Area
Metropolitana de Porto Alegre le está apuntando a la electrónica (Porto Alegre con
el Distrito de Navegantes) e informática (Porto Alegre y São Leopoldo) y a ramas de
la salud (Porto Alegre). En el proceso de foros se percibe aún un largo listado de
potenciales sectores y son pocas las ciudades de Colombia que tienen identificado
con estricto sentido de selectividad, sus polos de futuro.
v) El papel orientador pero también de financiador de los Gobiernos municipales y
provinciales, a través de las secretarias de Ciencia y Tecnología y/o de Industria y
Comercio. Son cambios institucionales que no existen en ningún territorio de
Colombia. ¿Por qué las sucesivas reformas administrativas no han incorporado
estas figuras? ¿Acaso se piensa que los nuevos paradigmas se pueden construir
con las ópticas del pasado? Si es así, fatal error, porque cada modelo nuevo de
desarrollo genera una nueva institucionalidad pública, privada y en la academia.
vi) La continuidad de los procesos de los distintos gobiernos. En Colombia son pocos
los casos de este tipo. Más bien se constata que por diferencias políticas, los nuevos
gobiernos se marginan de las iniciativas de los antecesores.
vii) Un periodo de gobierno mayor (4 años vs. 3 años en Colombia) y posibilidad de
reelección inmediata, lo cual parece que recién será factible en nuestro país.
Períodos de cuatro años, o de seis, sin reelección inmediata, sería tal vez lo más
óptimo.
30
Otro desafío de una futura agenda legislativa.
viii) El papel decisivo de los gremios, especialmente del sindicato (gremio en
Colombia) de los industriales (Andi en Colombia) en el proceso.
ix) La existencia del SEBRAE, uno de cuyos fines es apoyar la sostenibilidad de las
incubadoras con recursos anuales para algunos de sus costos fijos.
x) Las universidades no sólo deben formar profesionales e investigadores, deben
también formar nuevos empresarios y sobre todo ser emprendedoras. Universidades
públicas (como la Universidad Federal de Río Grande do Sul - pública - tiene dos
incubadoras y está planificando la creación de tres más; la Universidad de Unisinos -
privada - tiene parque tecnológico, incluida una incubadora de las más modernas y
desarrolladas de Brasil); la Pontificia Universidad Católica de Porto Alegre ha
comenzado el proceso de crear un parque tecnológico. En Colombia sería el caso
de la UIS en Bucaramanga y la naciente de la Universidad Gran Colombia, son dos
experiencias de universidades pública y privada, con iniciativas en este campo. En
las otras incubadoras consolidadas o en consolidación, algunas universidades
participan como un socio más.
xi) La participación de la CUT (Central Unitaria de Trabajadores) como uno de los
aliados claves en la formalización del proyecto de Porto Alegre Tecnópolis. Una
perspectiva que parece está lejana de ser acogida en las Centrales de Trabajadores
de Colombia.
xii) Un Fondo de Capital de Riesgo propio del territorio. En Colombia sólo existe por
ahora un fondo privado (Venture Capital) para todo el país.
29
Acosta Jaime. Las Ciudades del Conocimiento. Op. cit.
30
Conversación con Maria Alice Lahorgue.
37
xiii) El capital humano para apuntalar procesos de ciudades del conocimiento es otro
factor que deja la experiencia de Porto Alegre. La UFRGS dispone de 1200 doctores
(PHD’S) equivalente a toda la población de doctores de Colombia Además el
número de doctores en todas las universidades federales de Brasil, es de 19.200.
Dispone así mismo la UFRGS de más de 400 laboratorios de I&D, que es un
indicador aproximado a toda la red colombiana de centros de I&D.
Evolución reciente del proceso de Porto Alegre Tecnópolis
A mediados de 1999 el CRESET fue a conocer el proceso de ésta Tecnópolis. Para tener una
referencia de cómo se está transformado esta experiencia, mostraremos sucintamente en qué
estaban y en qué están ahora algunos desarrollos, para mostrar su dinámica, y comprender
que son procesos dinámicos, cuyos resultados sólo pueden arrojar señales contundentes años
más adelante.
i) La incubadora IETEC del municipio de la ciudad tenia proyectada la ampliación de su
espacio físico. Este proyecto ya se ejecutó.
ii) La incubadora de CIENTEC (fundación de CyT del Gobierno del Estado de Río Grande do
Sul) se estaba terminando de adecuar en los predios donde están los laboratorios de la
Fundación. La incubadora ya está en operación.
iii) El distrito 4 de Navegantes, especializado en empresas de microelectrónica e informática
había terminado el estudio para identificar el tipo de empresas ahí ubicadas para poder
perfilar y planificar su desarrollo futuro. Se estaba identificando los predios para crear un
condominio de industrias en los dos sectores. Ahora ya se tiene del espacio (antigua
infraestructura de una empresa de transportes) adquirido por la municipalidad de Porto
Alegre. Se adelanta su adecuación, luego del diseño arquitectónico para rehabilitarlo y
complementarlo. En el 2002 se espera que esté terminado el proyecto. De igual manera, se
ha logrado dotar a todo el distrito de una rápida red de fibra óptica.
iv) Así mismo, a finales de agosto de 2001 se había avanzado en las negociaciones para
instalar en la ciudad un laboratorio avanzado de Motorola, que es un proyecto cofinanciado
por los Gobiernos Estatal, Federal y de la Municipalidad, otras entidades privadas y
universidades locales, y por la transnacional, con aportes más o menos iguales.
v) El proyecto arquitectónico del parque tecnológico de Cachoerinha estaba iniciando hace dos
años el proceso de licitación para su diseño. En el presente el proyecto está listo y en el
2002 comenzará su desarrollo. Este PT está localizado junto a un parque industrial
consolidado y dispone de 4 laboratorios avanzados, ya localizados en el parque.
vi) El parque tecnológico de Unisinos en São Leopoldo estaba en pleno desarrollo de la
infraestructura de servicios. Dos años y medio después, la incubadora y el condominio están
en operación. La red de servicios culminada, e instaladas 10 empresa en los predios del
parque tecnológico.
31
Un paquete de incentivos fiscales al año 2003 fue adoptado por la
alcaldía de éste municipio, para atraer empresas al parque.
vii) El polo de salud estaba identificado. En estos años ha logrado culminar su diseño
urbanístico, dónde estará el parque tecnológico que albergará empresa productoras de
equipamientos e instrumentación (ahora ubicadas fuera del territorio); y un corredor
ambiental con un parque ecológico incluido. En este espacio se ubican 27 de los 34
31
Desarrollos constatados personalmente por Jaime Acosta en su visita a Porto Alegre y São Leopoldo a finales de
octubre de 2001.
38
hospitales de la ciudad; las principales universidades con sus laboratorios respectivos de
I&D; y 15.000 investigadores. La entidad líder de este proceso es la Universidad Federal de
Rio Grande do Sul.
viii) La Pontificia Universidad Católica (PUC) ha comenzado el desarrollo y la planificación de
un parque tecnológico. Para ello, ya compraron un predio vecino a las instalaciones de la
Universidad y ahora iniciarán el proceso para definir el modelo del parque. Una de las
razones de este proyecto es crear las condiciones para dinamizar el proceso spin - off
universidad - empresa.32
ix) En la misma dirección del proyecto antes referido, la UFRGS avanza con características
similares en profundizar el proceso de generación de spin - off universidad - empresa, a
partir de una rigurosa reflexión de los efectos de las incubadoras internas y de los avances
para generar empresas desde la capacidad y potencialidad de los recursos humanos de la
universidad para desarrollar proyectos innovadores.33
Es decir, en Porto Alegre y su Area
Metropolitana se entiende cada vez que las minas de oro del siglo XXI son las
universidades.
Las experiencias de Porto Alegre y de São Lepoldo muestran que los procesos son
dinámicos y de largo plazo. Que es necesario establecer desde los inicios del proceso
proyectos específicos que lo hagan confiable y viable, pero los resultados e impactos
estructurales sólo se verán más adelante, cuando los distintos contenidos hayan
madurado.
EVOLUCIÓN RECIENTEMENTE DE LAS CIUDADES DE COLOMBIA Y
SUGERENCIAS PARA SU DESARROLLO FUTURO
Con base en la reseña sobre las visiones en el libro Ciudades del Conocimiento, y
luego de conocer a través de los actores locales las ejecutorias más recientes y los
proyectos por adelantar, presentamos sucintamente el desarrollo de algunas iniciativas,
para mostrar la dinámica de los procesos y reflexionar sobre algunos aspectos que fue
posible identificar y susceptibles de mejorar o de tener en cuenta para afianzar los
procesos.
Así mismo registrar aspectos importantes de tres ciudades que no hicieron parte del
ejercicio inicial: Ibagué, Manizales y Pasto.
Al final de la visión registrada, se harán algunas sugerencias a cada ciudad a partir de
la breve visita a cada una de ellas y de las presentaciones de los actores locales en los
respectivos foros.
Barranquilla: Visión hacia una Tecnópolis
32
Desarrollo constatado por Jaime Acosta en su visita a Porto Alegre en octubre de 2001.
33
Avances observados en la visita a Porto Alegre en octubre de 2001.
39
i) Desde el comienzo de este proyecto la alcaldía de la ciudad y el gobierno departamental
fueron actores proactivos, a los que se sumaron distintos actores del sector privado, la
comisión regional de CyT y la Universidad del Norte, mostrando un proceso de sinergía.
ii) Hace dos años, había un compromiso de la Gobernación del Departamento del Atlántico en
temas que contribuirían a dotar de mejores condiciones al territorio en el propósito de crear
una tecnoeconomía del futuro. En ese entonces, la Alcaldía de Barranquilla no estaba
sintonizada con las nuevas dinámicas. Dos años después, y ya con nuevos gobernantes, las
dos administraciones muestran iniciativas que permitirán dinamizar el proceso de cambio
estructural. Como respaldo a la acción de los gobernantes, hay un hecho a destacar: hace
dos años, la secretaria de Planeación del Departamento, es ahora también la Secretaria de
Planeación de la Alcaldía. Seguramente ésta funcionaria dejó claros antecedentes en la
administración departamental, y vino con iguales propósitos a apoyar los importantes
desarrollos que el sector privado y las principales universidades venían adelantando. De
esta manera, el proceso de articulación de actores del triángulo de Sábato está más
consolidada. ¿Qué tanto? Esto sólo sería posible determinarlo en una indagación más
prolongada.
iii) La Incubadora Innovar del Caribe, era un proyecto en gestación. Ahora es una incubadora
intramuros en plena acción, con nuevos emprendedores y con proyectos innovadores en
proceso de perfeccionar sus planes de negocios, ubicada en un hermoso predio, derivado
de la iniciativa de recuperación urbana de las antiguas instalaciones de la Plaza de la
Aduana. En este ambiente están ubicadas importantes instituciones de la cultura, de la
investigación, de la productividad y gremiales, a las que se sumó la incubadora.
Generándose condiciones para un ambiente de sinergías, y donde aún hay espacios para
ubicar otros proyectos estratégicos.
iv) El parque tecnológico ha avanzado en los estudios de viabilidad. Está incorporado en el
Plan de Ordenamiento Territorial (POT), sin embargo, el sitio específico está aún por
definirse. No obstante, la concepción del proyecto ha seguido evolucionando en cuanto al
perfil que deberá tener.
v) Probarranquilla lidera un importante proyecto sobre telecomunicaciones, concebido como
una iniciativa que ha madurado acelerada y consistentemente. Las bases para conformarse
como un cluster de maquila de impacto subcontinental están dadas: la concepción del
proyecto es consistente, disponen de la tecnología requerida (NAP), están involucradas
empresas nacionales e internacionales, está la institución que lo lidere, actúa
sinérgicamente con otros actores, entre ellos el papel muy importante de la Universidad del
Norte con sus laboratorios de robótica, informática y de telecomunicaciones para capacitar
personal y transferir tecnología a las empresas, y con un poderoso sistema de más de 400
computadoras en red, condición clave de una sociedad informacional. El reto es actuar a la
mayor brevedad porque otras ciudades de Colombia, como Medellín, y de la CAN, caso de
Quito, apuntan con características algo parecidas en la misma dirección, aunque es preciso
comentar que esas iniciativas no muestran los niveles de maduración del proyecto que
lidera Probarranquilla. En estas condiciones, la sinergía debe consolidarse para continuar
procediendo con la mayor velocidad y consistencia.
vi) El Centro de Desarrollo Tecnológico del Empaque (CEMPAQ) progresa a pesar de las
dificultades económicas derivadas del ajuste fiscal de toda la economía. Esto ha derivado en
que ha tenido que concebir servicios para lograr su sostenibilidad. Pronto deberá estar
ubicado en otras instalaciones por la incorporación de tecnologías adicionales.
vii) Así mismo el Centro de Transferencia de Tecnologías, prosigue en sus propósitos.
Concebido como un núcleo de asistencia virtual, que dispone de una red de consultores y
en red con los laboratorios de I&D de las Universidades.
40
viii) La Comisión regional de CyT continúa sus labores a pesar de que ya no dispone de los
recursos de Colciencias. No se pudo visitar el Centro de Productividad que lidera la Cámara
de Comercio de la Ciudad, para hacer alguna mención a su derrotero e impactos iniciales. A
propósito, cabe destacar que ésta Cámara oficia como una entidad que aporta importantes
recursos a la mayoría de las iniciativas mencionadas.
ix) ¿Cómo avanza la visión de futuro de la ciudad?. En la presentación que hizo
Probarranquilla en el foro, se dibuja claramente en dónde está el proceso y a dónde debe
dirigirse: hacia una Tecnópolis. Se tiene claro que aún no están en este nivel de desarrollo.
Eso es importante, como también saber para dónde van. Estructurar o planificar ese
derrotero, cuando se tienen unos gobiernos proclives al tema, es una tarea de los actores
para los dos años siguientes.
x) Un importante hecho cultural y de género a resaltar. Al frente de la mayoría de estas
iniciativas, están dinámicas mujeres. Sería interesante hacer una investigación de por qué
acontece este fenómeno.
xi) Finalmente, una nota sobre algunos desafíos para trazar el camino de una Tecnópolis:
mejorar la calidad de la educación (de acuerdo a un reciente estudio de Fundesarrollo los
esfuerzos que hay que hacer en este campo son de enormes magnitudes); incrementar la
población de PHD’S; y fortalecer los laboratorios de I&D. Sin mejoras sustanciales en estos
factores, el proceso de Tecnópolis no es realizable, pues son los que generan el capital
humano que dinamizan el movimiento de las incubadoras, de los parques científicos y
tecnológicos y los spin - offs universidad - empresa, y más adelante los de empresa -
empresa.
Sugerencias
• Formalizar el proyecto tecnopolitano a través de una alianza entre los actores público,
privado y de la academia; su derrotero estratégico; y crear la instancia de coordinación para
hacer de Barranquilla una Tecnópolis antes del año 2015. Esto es posible dado el
compromiso de la alcaldía en el desarrollo tecnoeconómico de la ciudad.
• Acelerar el proceso de consolidación del cluster de telecomunicaciones, como polo de
telecomunicaciones del Caribe.
• Desarrollar el proyecto del parque tecnológico en las fases de viabilidad aún pendientes; su
lugar definitivo; y especializarlo inicialmente en telecomunicaciones como principal vocación
de partida.
• Crear los incentivos locales para atraer inversión.
• Elevar el nivel de la educación para desarrollar el potencial creativo e innovador.
• Adelantar un programa de formación de doctores para mejorar la calidad de la
educación, el nivel de la investigación y la calidad de los proyectos innovadores de los
emprendedores.
• Fortalecer el desarrollo de los laboratorios de I&D.
Bucaramanga Tecnópolis
Probablemente este es el proceso más avanzado que existe en Colombia hacia la constitución
de un territorio del conocimiento.
Más allá de lo mencionado en la publicación varias veces referida, sólo cabe destacar aspectos
de algunos proyectos más recientes y hacer algunas sugerencias.
41
i) El Parque Tecnológico de Guatiguará, tiene su figura jurídica establecida para actuar como
un proyecto autónomo, dispone de un director para las tareas que deben seguir adelantando
que le permita completar la infraestructura de los laboratorios y centros de I&D, con la
incorporación de empresas; y avanzar en la creación de una tasa local para conseguir los
recursos requeridos destinados a desarrollar las infraestructuras básicas necesarias para
acoger a los emprendedores y adelantar otros desarrollos que se necesitan para consolidar
estos proyectos. Al momento de escribir este documento, había progresos evidentes para
acoger la primera empresa en el parque.
ii) La incubadora Bucaramanga Emprendedora está cada vez más consolidada.
Adicionalmente, asesora la creación de una nueva incubadora en Barrancabermeja, y apoya
el desarrollo de la incubadora de Cúcuta.
iii) El Centro de Productividad del Oriente, comienza a operar como un ente autónomo, y
transita por las actividades preliminares para su despegue.
iv) El Centro Interactivo de Ciencia y Tecnología está paralizado en la construcción de su
infraestructura por falta de recursos.
v) De acuerdo a lo evidenciado en el desarrollo del foro realizado en ésta ciudad, pues
posiblemente por asuntos de agenda no pudo asistir, pero tampoco ninguno de sus
funcionarios presentó una visión del papel del gobernante local entorno el afianzamiento del
proceso de Bucaramanga Tecnópolis, parecería que el alcalde no está tan comprometido
con el proyecto Tecnópolitano, y esto, desde una mirada externa, es preocupante, porque el
proceso no está debidamente consolidado, por lo reciente del mismo, condición por la cual
es importante la participación proactiva y el liderazgo del mandatario local para acompañar e
interactuar con los otros actores. No así el Gobernador del Departamento, que intervino en
el foro y asistió a todo su desarrollo, mostrando ideas, desde una perspectiva más regional.
vi) Adicionalmente, y si bien el CORPLAN cumple funciones para apoyar el derrotero de la
Tecnópolis, el proceso pedagógico para afianzar y diseminar la visión en todo el tejido social
se denota que no avanza con la suficiencia requerida. Posiblemente se deba a que la
estructura interinstitucional no está suficientemente articulada para proyectarse hacia el
entorno de manera amplia, consistente y unificada. Probablemente, si el alcalde prohijara
más el proceso, esta tarea sería fácil de adelantar. Pero también puede ser que el modelo
de desarrollo que debe englobar una idea de tecnópolis, no esté claramente concebido. Un
núcleo de pensamiento sobre el desarrollo endógeno, más desde las ciencias sociales que
de las disciplinas de la administración, de las ingenierías y de las ciencias básicas, se
requiere para éste propósito. Con lo expuesto, no se quiere llevar el mensaje de que el
proceso está en crisis. Lejos de eso, se pretende registrar lo que falta y expresar que a
veces suceden estas inflexiones, las cuales, desde una perspectiva positiva, permite a los
actores autoevaluarse para corregir colectivamente debilidades, y continuar con renovada
vitalidad.
Sugerencias
• Motivar al alcalde de la ciudad para vincularlo al proceso de Tecnópolis para que lidere el
proceso pedagógico al tejido social metropolitano.
• Terminar el Centro Interactivo de CyT.
• Lograr la tasa local para seguir desarrollando el Parque Tecnológico de Guatiguará.
Especialmente para acoger las empresas que se vayan graduando en la Incubadora de
Empresas, y a los innovadores de la UIS dentro de un proyecto específico de spin - offs
universidad - empresa, al que también deben ser convocadas otras universidades.
• Ampliar el tiempo de los incentivos a 20 años y extenderlo a las empresas locales y
42
extranjeras que se ubiquen en el parque tecnológico.
• Seguir consolidando el polo de salud de Floridablanca.
• Elaborar el marco del modelo de desarrollo endógeno en el cual se proyecte la Tecnópolis,
dirigiéndolo especialmente a la conformación estratégica de clusters de uno a dos los
sectores tradicionales más promisorios; y en torno a uno o dos polos de altas tecnologías.
Es imposible ser fuertes y competitivos en varias especializaciones.
Cali: ¿la Tecnópolis del Pacífico Suramericano?
Por todos es conocida la crisis que ha vivido la ciudad por distintos factores, y en particular la
aguda crisis fiscal de sus principales instituciones públicas y los efectos que esto tendrá para
su desarrollo futuro.
En el marco del presente trabajo nos limitaremos a señalar cómo a su vez comienza a salir de
las mismas, tal como lo registra un proyecto ciudadano denominado Fénix.
i) El foro celebrado en ésta ciudad fue posible gracias al liderazgo asumido por la
Gobernación del Departamento, en cabeza del señor Gobernador, y respaldado por otras
instituciones del sector privado.
ii) Desde la otra orilla, fue evidente la ausencia de la alcaldía de la ciudad en todo el proceso,
por razones no conocidas y por tanto difíciles de juzgar. Pero es un hecho a destacar en los
propósitos de esta iniciativa, porque es un actor determinante en la constitución de un
proyecto de cambio radical para la ciudad.
iii) La Universidad del Valle, una de las más importantes del país, comienza a estabilizar sus
finanzas, y de esta manera será nuevamente una institución que estará, ojalá más pronto
que tarde, liderando o acompañando procesos importantes para la ciudad y la región. A
pesar de lo anotado, sigue siendo, de lejos, la universidad que más hace investigación,
tomando como indicador los proyectos presentados y financiados por Colciencias.
iv) El Parque del Software se ha consolidado en los dos últimos años, gracias al esfuerzo y
visión de un empresario exitoso en el desarrollo de software, cuya empresa se ha
constituido en una de las tres más importantes exportadoras de software de América Latina.
Emprendedores como éste, sería un sueño que sería deseable se multiplicara por todo el
país. Pues no sólo es importante en su actividad productiva, sino que lidera otras iniciativas,
desde una perspectiva social y empresarial en torno a la cultura, un campo de enorme
potencialidad en la ciudad y región. Sería conveniente lograr una sinergía entre el
emprendedor y los gobiernos territoriales y la Universidad del Valle, pues difícilmente ésta
experiencia exitosa, además sui géneris en el continente latinoamericano tal como lo
reconoció una de las expertas de Brasil que nos visitaron, se podrá multiplicar por iniciativa
del hacedor. El modelo del parque es posible diseminarlo si existe la voluntad política para
crear núcleos adicionales similares.
v) La incubadora de empresas avanza, aunque con grandes dificultades económicas. Es un
proyecto que va en su tercer intento por consolidarse. Empresarios más cercanos a
actividades tradicionales la vienen respaldando. Esta nueva iniciativa no se puede dejar
fenecer. Sería un fracaso de la dirigencia. Debe existir la voluntad política para desarrollarlo
a plenitud, pues es uno de los proyectos claves para indicarle a la ciudad el nuevo rumbo
empresarial.
vi) Es de vital trascendencia que la Gobernación del Departamento haya retomado la iniciativa
43
por restablecer la Comisión Departamental de CyT. La visión y objetivos son consistentes.
Falta ahora comenzar el proceso de priorizaciones y de acciones a tres y diez años.
vii) En Cali existe una rica tradición de estudios prospectivos. Cuentan con un capital social
muy importante, tanto o igual como el que existe en Medellín, y disponen de la persona más
capacitada en el tema en Colombia con enfoques nuevos, correspondientes al salto
cualitativo que ha tenido la previsión en los países desarrollados en los últimos años.
viii) Contando con un núcleo humano multidisciplinario interesado en los estudios del futuro,
con una importante dotación de infraestructura de I&D; con un núcleo de empresas
consolidadas; con una red de universidades en cabeza de una de las más importantes del
país por su capacidad de investigación y número de doctores; y el interés del Gobierno
Departamental por impulsar un nuevo modelo de desarrollo a partir del Plan Estratégico y
Prospectivo Valle 2010, con ideas claras en áreas propias de ciudades del conocimiento y
con un enfoque que a punta a un modelo de desarrollo endógeno, están dadas las
condiciones para concebir e impulsar un nuevo sendero para la Ciudad y el Departamento.
Sólo bajo estos enfoques del desarrollo será posible que Cali y el Departamento del Valle
del Cauca salgan, paulatina pero sostenidamente, de su inflexión estructural como el Ave
Fénix.
ix) Tendrán que escoger entre uno a tres polos de tecnologías de alto valor agregado, y en
torno a ellos hacer un proyecto de prospectiva tecnológica para armar la concepción
endógena de unos clusters de futuro. Software y biotecnología parecen claros. Tal vez la
biomedicina asociada al deporte, y/o la cultura, sean uno dos más de las especializaciones
donde deberá focalizarse el desarrollo de las siguientes décadas.
Sugerencias
• La ciudad dispone de las instancias de partida mediante las cuales se articulen los actores
claves para definir su visión como ciudad del conocimiento y su proceso de desarrollo
endógeno: gobernador, universidades, instituciones privadas y empresarios visionarios,
como el líder del parque tecnológico del software. Articulados estos, buscar la vinculación
del alcalde. Objetivo: Cali como la Tecnópolis del Pacifico Suramericano. El capital social
que lidere un proceso prospectivo definitivo para las siguientes décadas, ya existe.
• Darle todo el apoyo requerido a la naciente incubadora. Si ésta se consolida, el paso a la
creación del parque tecnológico considerado en el POT, se habrá dado. Sin incubadoras
éste no es posible.
• El gran proyecto de futuro en torno al cual se podrían congregar los actores líderes, sería la
prospección del parque tecnológico. Para ello se requiere disponer del conocimiento más
consistente en este tema, a través de un proyecto específico para conocer el mayor número
de emprendimientos de este tipo en el mundo; luego hacer una fase de endogeneización de
ese aprendizaje para derivar en el modelo de parque de acuerdo a una decisión de
especialización de la economía en clusters de futuro. De esta manera se está sugiriendo
que sea a través de una visión de territorio innovador, teniendo como instrumento central el
parque tecnológico, que se miren las condiciones estructurales con que cuenta la ciudad,
así como las que faltan, para definir un derrotero de acciones a un determinado tiempo,
según las conclusiones que se deriven del proceso sugerido. En este sentido, no contamos
con la información suficiente para saber si en el proyecto Planeta Valle, éste tipo de
iniciativas está incluida. A su vez podría ser un proyecto estratégico del Plan de CyT en
elaboración, el cual seguramente incorporará elementos para que una idea como la que nos
hemos permito sugerir, sea una realidad. Cali es una ciudad metropolitana cuyas
estructuras básicas para constituirse en territorio del conocimiento están dadas.
44
Ibagué: Hacia un polo de biotecnología
Cuando el proyecto Ciudades del Conocimiento llegó a ésta ciudad a realizar las tareas
preparatorias, tres preguntas fundamentales surgieron de los actores: ¿dispone Ibagué de las
condiciones iniciales para constituirse en el largo plazo en una ciudad del conocimiento cuando
no dispone de una infraestructura de I&D como la que cuenta Bucaramanga y otras ciudades?
¿será esa la visión de lo que queremos ser? ¿será otra?. Con base a estas premisas se
estructuró el foro, para tratar de responder a las mismas.
i) La alcaldía de la ciudad y la gobernación del Departamento del Tolima se sumaron desde un
principio al propósito, acogiendo la convocatoria de quienes lideraron el proceso del foro,
con la Cámara de Comercio al frente. Los dos gobernantes participaron en el evento y
entregaron su visión sobre el papel de los mandatarios territoriales en el desarrollo
tecnoeconómico.
ii) Para responder a las preguntas arriba mencionadas, se presentó una cruda pero muy
elaborada perspectiva del estado del arte sobre las condiciones que ofrece el territorio a
través de la Plataforma de CyT del Departamento. Esta mirada en el propio espejo, será el
mejor reflejo para los desarrollos que deben consolidar y los que deberán iniciar. Una de las
conclusiones más positivas del autoexamen, es haber llegado a un punto al cual
convergieron otros actores locales: el territorio debe tener como polo de futuro, su foco en el
desarrollo de la biotecnología. Para tales efectos disponen de una importante red de
laboratorios de I&D y en consecuencia, de investigadores. De esta manera no sólo se
fortalecerá la vocación agrícola y agroindustrial, sino que se abrirán nuevas áreas de
actuación.
iii) Importante la participación de los rectores de las dos principales universidades de la región,
sobre todo la visión entregada por la universidad privada. Igualmente trascendente la
posición de un joven gerente de una empresa exportadora de productos industriales.
iv) Es importante resaltar que Coruniversitaria tiene una alianza estratégica con la Universidad
de Caxias do Sul, que se ha constituido desde hace dos años en una nueva Tecnópolis: La
Tecnópolis de la Región de la Sierra en el Estado de Río Grande do Sul.
v) Tal vez fue la ciudad dónde se dio la presencia en el evento, del mayor número de
dirigentes.
vi) Luego de que se presentó el proceso de la Tecnópolis de Porto Alegre, uno de los más
importantes líderes de los últimos treinta y más años de la región, comentó que la
experiencia externa le dejó un sabor de tranquilidad, al percatarse que los desarrollos no
eran inalcanzables, por el contrario, que había emprendimientos que se pueden adelantar
en pocos años, y otros a más tiempo. La visión de un empresario y dirigente político, en el
otoño de su vida, deja abierta la puerta para que la ciudad avance hacia un ámbito más
avanzado y especializado.
Sugerencias
• Si la ciudad ya tiene un acuerdo preliminar, no formalizado, en cuanto a que su principal
sector de futuro es la biotecnología, deberá concentrarse en ese propósito. Para ello se
requiere que se avance para formalizar un acuerdo de actores, con base en una decisión
política igualmente formalizada de hacer del territorio un núcleo avanzado de la
biotecnología.
• Una misión de actores deberá hacer un recorrido por distintas regiones del mundo,
45
especialmente de economías emergentes más desarrolladas, para ver experiencias de este
tipo; endogeneizarlas y luego adelantar un programa de diseño de un polo singular, acorde
a las potenciales singularidades del territorio.
• Sacar adelante el proyecto de la incubadora de empresas. Esta no sólo deberá acoger
proyectos innovadores de la biotecnología. Un polo tecnológico sin incubadora es difícil de
concebir.
• Consolidar el Centro de Productividad del Tolima. Si recursos del Gobierno central no llegan
para seguir apoyando su sostenibilidad, serán los actores locales los que deban asumir este
esfuerzo.
Manizales Tecnópolis: Tras la visión de una Ciudad del Conocimiento
Luego de la crisis de su administración local, y de comenzar a superar los efectos de la curva
descendente y estructural de la actividad cafetera, la ciudad y el departamento comienzan a
trazar nuevos rumbos de desarrollo.
i) La alcaldía de Manizales y la Gobernación de Caldas, fueron actores activos en el proceso
del foro realizado en su capital, a los que se sumó el liderazgo de la Cámara de Comercio,
en cabeza de su importante Presidente, y de otras instituciones y actores gremiales
estratégicos al propósito de hacer de Manizales una ciudad del conocimiento.
ii) Se debe resaltar, que tal vez fue el evento donde hubo la mayor aplicación de todos los
panelistas locales, sin excepción, a las orientaciones temáticas sugeridas.
iii) El proyecto que lidera la alcaldía en torno a hacer de la educación uno de los dos o tres
sectores de futuro, utilizando tecnologías informacionales avanzadas, está bien estructurado
y orientado. El proyecto Manizales Eje del Conocimiento (MEC) tiene como visión de plena
implementación, el año 2015. Obviamente, y considerando, que fue en esa ocasión cuando
se hizo la primera presentación pública, haya elementos sobre los cuales reflexionar. El
proyecto deberá planificarse, si el derrotero es a quince años, de tal manera que en este
año largo que resta del gobierno local, quede vacunado del riesgo del inmediatismo y de su
no continuidad al cambio de administración. Para ello la apropiación social, a través de un
consistente programa pedagógico, será determinante para preservarlo de riesgos futuros.
Además el MEC lo que está haciendo es recuperar, bajo una nueva óptica, una vocación
reconocida en todo el país: Manizales un ámbito de la educación. Así las cosas, el proyecto
referido lo que está develando es una experiencia de desarrollo endógeno. Esto implica que
la administración planifique de la manera menos ambiciosa posible, los hechos y acciones
que lo cimienten para que se prolongue en el tiempo. La estrategia: su imbricación en el
tejido social para una apropiación sostenida.
iv) La ciudad avanza de manera gradual y consistente en el desarrollo de su incubadora
empresarial. Una iniciativa que partió del sector privado, a través de la Fundación
Universidad - Empresa, que refleja el espíritu para acerca dos mundos, que en nuestro
medio han tenido y tienen dificultades para interrelacionarse: el saber y el hacer, cuyas
barreras sólo se pueden romper si subyace un claro derrotero de desarrollo endógeno.
Trece son los proyectos en fase de preincubación. Por ahora es, y es correcto el enfoque,
una incubadora de tipo virtual. Seguramente, cuando las propuestas estén maduras y
avancen a la etapa de incubación, el modelo será intramuros sin perder totalmente el
esquema de virtualidad. El espíritu de sinergía que generan los modelos intramuros, es
indispensable para formar una cultura interempresarial. Y este germen hacia una nueva
46
cultura empresarial contribuirá necesariamente a otras sinergías: la de los centros de I&D, a
partir de la demanda de los nuevos emprendedores cuando tengan que converger para
acometer desarrollos que requerirán de varias tecnologías para aportar al desarrollo de uno
o varios proyectos innovadores. Nunca se sabe, cómo y cuándo los modelos crean sinergía.
Unas veces provienen de unas fuentes, en otros de otras. En esto tampoco hay modelos
categóricos. Cada cultura traza su propio derrotero. Ese es el corazón de un desarrollo
endógeno: la identidad.
v) Es fácil imaginarse a la Incubadora de Manizales en red con la incubadora de Pereira, para
generar una alianza de emprendedores que dinamice la generación de proyectos
innovadores regionales.
vi) Cenicafé: una impresionante infraestructura de I&D en medio de un entorno natural
fascinante. La crisis del café, también ha afectado a éste centro del conocimiento. Cada vez
son más el número de investigadores que cruzan por su puerta para no retornar al día
siguiente a su puesto de trabajo. Causa cierta desazón ver lugares y tecnologías, que los
investigadores restantes no pueden movilizar. También saber que por cada investigador que
ha salido, un número importante de estudiantes universitarios no han ingresado,
menguando el potencial creador del territorio. Sólo hay una salida: convertirlo en un parque
tecnológico de la biotecnología con su correspondiente incubadora de empresas, tal como lo
registró Ghissia Hauser, la experta de Porto Alegre que estuvo en la ciudad.
vii) Otros sectores de futuro: la salud y lo que se pueda derivar del centro de investigaciones
en física de plasma.
viii) El Parque del Pensamiento: una diversa, rica e impresionante infraestructura física, en la
falda de una de las tantas e imponentes montañas que ofrece el paisaje. Es fácil que la
imaginación vuele y se imagine años más adelante un parque tecnológico, centros de I&D,
la incubadora de empresas, y otros desarrollos de la futura Tecnópolis.
ix) El bello campus del Sena y el campus de la Universidad de Caldas donde están
localizados importantes laboratorios de investigación, son otros espacios para desarrollos
adicionales.
x) Visión de futuro: Los actores tienen claro la necesidad de un cambio en el modelo
tecnoeconómico, para ello son conscientes que deben dar una visión del devenir, tal como
lo están haciendo, y cuyo proceso durará 20 o más años en consolidarse. Pero estos
contenidos provienen de ciertos antecedentes: uno de ellos, el proyecto Caldas Siglo XXI,
donde se originó la visión de Manizales como una Tecnópolis. Cuanto más se eleve su
dirigencia a mirar el futuro desde sus montañas, más pronto la Tecnópolis será realidad.
Sugerencias
• Si hay plena conciencia en la sociedad y en sus dirigentes de que un nuevo modelo de
desarrollo será necesario emprender, si para ello ya tienen un proyecto liderado por la
alcaldía para hacer de Manizales un Eje del Conocimiento, uno o dos polos adicionales
identificados, si disponen de un proyecto de incubadora, una red de importantes
universidades y de centros de I&D, una serie de hermosos campus donde ubicar
adicionales proyectos de futuro: SENA, Universidad de Caldas, parque del Pensamiento y
Cenicafé, de un liderazgo importante desde la Cámara de Comercio, y si desde hace
algunos años se pensó en la visión de Tecnópolis, lo que viene es cómo desarrollar esta
visión.
• Muchos de los personajes que lideran los proyectos claves conocen experiencias de este
tipo. Posiblemente se requiera organizar una misión debidamente planificada, derivada de
una voluntad política para convertirse en un territorio del conocimiento, para conocer
procesos adicionales de Tecnópolis continentales ubicadas en lugares parecidos a la
47
geografía de la ciudad y que hasta hace poco tiempo dependían de alguna actividad
primaria o de sectores industriales tradicionales en declive, para conocer cómo hicieron ese
proceso de cambio estructural, adaptarlo y luego concebir el modelo endógeno de
desarrollo. Tecnópolis y Agrópolis son los ámbitos a visitar.
• Si bien la experiencia internacional para el desarrollo de nuevos emprendimientos de cambio
estructural señala que la consolidación de una incubadora es parte de la creación de un
parque tecnológico, también es cierto que estos modelos no son en todos los casos lineales.
Es decir, no importa mucho que la incubadora de Manizales esté en sus inicios para pensar
en el desarrollo de un parque tecnológico por cuanto la ciudad ya dispone de una red de
laboratorios y de centros de I&D, y la infraestructura de Cenicafé es un centro de excelencia
a la espera de nuevos desafíos de sus propietarios, los cafeteros, para transformarlo en un
parque tecnológico - ecológico de la biotecnología para el suceso de industrias derivadas de
este saber. Y si la idea va más allá, podría constituirse en una Agrópolis como lo registrará
más adelante Ghissia Hauser. De esta manera, estaríamos hablando de dos proyectos de
futuro inmersos en una ciudad - región del conocimiento: Manizales Tecnópolis y la
Agrópolis de los Andes. No hay otra ciudad región de Colombia que muestre un potencial de
este tipo, y posiblemente en la mayoría de países de América Latina. No es difícil soñar con
nuevas empresas nacionales y transnacionales trabajando en este territorio. Sobre el
declive de las vocaciones tradicionales del siglo XX emerge el potencial para el desarrollo
del siglo XXI.34
El camino será largo, pero los cimientos existen.
Medellín: ¿Ciudad de la Ciencia y Tecnología? ¿Distrito tecnológico? ¿Ciudad
Botero?
Ésta ciudad, la segunda más importante de Colombia, y la quinta en el contexto de la
Comunidad Andina de Naciones luego de Bogotá, Caracas, Quito y Lima, continúa
consolidando su desarrollo de largo plazo, iniciado sostenidamente desde hace varios años a
través de un capital social e institucional que se ha ido acumulando y articulando.
Esto se reflejó por la cantidad y calidad de instituciones del triángulo de Sábato que
participaron en la organización del foro, pues trabajaron conjuntamente para presentar su
visión de ciudad del conocimiento o de distrito tecnológico, y que adelantaron todas sus
actividades de manera totalmente autónoma. Es decir, donde el papel del grupo consultor del
proyecto Ciudades del Conocimiento, se hizo menos necesario.
i) Fue la única ciudad que mostró una visión geopolítica del territorio en el contexto previsible
del ALCA y del entorno global.
ii) La visión de ciudad la estructuraron interinstitucional e interdisciplinariamente. La
contextualizaron en el entorno global de ciudades del conocimiento, para registrar dónde
están y cuáles sus grandes desafíos, a través de una serie de proyectos claramente
definidos, unos en ejecución y otros en proyección.
iii) La alcaldía de la ciudad tiene en su plan de desarrollo un elevado contenido de elementos
que de materializarse la llevarán más pronto que tarde a ser un territorio del conocimiento,
en el estricto sentido del concepto. Para tales fines, tiene presupuestada una inversión de
US$300 millones en los próximos tres años.
iv) Su incubadora de empresas es la más grande del país. Su crecimiento la ha llevado a crear
34
Pensamiento del doctor Marco Aurelio Zuluaga.
48
un proyecto de Incubadora virtual para atender el volumen de proyectos innovadores que no
pueden acoger intramuros. Su modelo lo han diseminado a otras ciudades de Colombia y
fuera del país.
v) El parque de ciencia y tecnología sigue como proyecto con las dificultades que tienen
procesos iguales en otras ciudades del país, derivados de los escasos recursos con que
cuentan dentro de la política industrial y de escasos recursos locales para un
emprendimiento de este tipo. En la medida que la dinámica de nuevos emprendedores siga
con igual intensidad, así como la conciencia del importante potencial innovador de la
Universidad de Antioquia y otras de alto nivel para generar procesos spin - off desde las
universidades, éste parque científico y tecnológico será más pronto que tarde una
necesidad.
vi) Sería importante que el proyecto de Tecnópolis, diseñado hace 4 años, se retome, ajuste y
materialice.
vii) Tiene una red importante de laboratorios y centros de I&D, y universidades con programas
de alto nivel. El reto, ampliar el número de doctores. Al igual que Colombia, este es un punto
débil que demorará la dinámica de desarrollo. El proyecto de formar más de 100
investigadores con este nivel de graduación es un paso importante, pero no será suficiente.
Estos son esfuerzos sostenidos.
viii) La elaboración de una visión definitiva que pueda ser apropiada socialmente, sigue
pendiente: son muchas las visiones que han tenido en los últimos años: ciudad de la cultura,
ciudad educadora, ciudad Botero, y la más reciente de Distrito Tecnológico.
ix) Medellín tiene todos los elementos estructurantes para definir una visión contundente y de
muy largo plazo, que le permita tener un norte para atender los agudos problemas de
empleo pero a su vez para suscitar mayor velocidad a los nuevos desarrollos.
Sugerencias
• Parecer ser que uno de los debates más importantes en la dirigencia de la ciudad se centra
en torno a la dicotomía del agudo problema social del desempleo (común a todo Colombia)
y los grandes proyectos como ciudad del futuro. No es fácil en ninguna condición saber que
se debe solucionar primero, o si los dos enfoques pueden ser parte de una decisión integral,
pues los dos emprendimientos son de largo plazo, con acciones posibles en el presente.
Ante esta situación hay que asumir una posición.
• Cuando las crisis son estructurales y sistémicas sólo se pueden superar con visiones
igualmente holísticas y de largo plazo. Por tanto, la discusión no debe ser sobre qué es más
prioritario, porque de ser así se está llevando un mensaje equivocado o los nuevos
desarrollos se están pensando sobre principios de exclusión. Si los desarrollos de futuro se
conciben así, quiere decir, que se está sugiriendo como procesos generadores de mayor
polarización social. Entonces, la visión tendría contenidos débiles y la dimensión de su
impacto no sería tan dinámica. Es decir, que son insuficientes en cuanto a alcance y
efectos. Esto en la teoría es fácil. Pero Medellín se ha convertido es una área metropolitana
de más de tres millones de habitantes, en consecuencia, los esfuerzos que se requieren son
igualmente enormes. Sin embargo, esa es una realidad irreversible, de forma tal que sobre
ese contexto se deben planificar sus desarrollos futuros.
• Si los grandes proyectos en desarrollo, otros prospectados y otros guardados (como el de la
zona tecnópolis) se logran emprender, el problema del desempleo de corto y mediano plazo
estaría paliado, mientras los otros desarrollos estructurales a la economía se van
consolidando y dinamizando, a la par de un proyecto educativo de enormes proporciones
para dotar a la ciudad de una población con el más alto nivel educativo como el requerido
para una sociedad del conocimiento.
49
• En estas condiciones, y desde una mirada externa que no conoce suficientemente los
procesos, visiones y problemas de su tejido social y del potencial innovador del territorio, se
sugiere que se piense en crear nuevas incubadoras de empresas, que el proyecto del
parque científico y tecnológico se asuma con la mayor voluntad política de los tres actores
en el marco de suscitar modelos spin-off universidad - empresa en cuyo contexto se validan
y potencializan estos parques como grandes proyectos de desarrollo regional, que se
incremente el número de doctores para mejorar la investigación y para multiplicar el
potencial innovador hacia nuevas empresas a partir de los docentes y estudiantes de
posgrado de las universidades para dinamizar los spin - off referidos, lo que su vez
determina que las sean también emprendedoras y socias de las nuevas empresas
innovadoras. Al respecto y en torno al parque tecnológico y de la ciencia de Antioquía, se
ocurren algunas ideas: cuando las universidades han alcanzado niveles de excelencia,
cuando consideran que deben dar un salto cualitativo y ser cada vez más autosostenibles,
cuando aceptan su rol en el desarrollo del territorio, es cuándo optan por crear su propio
parque científico (incluyendo a veces incubadoras), para cumplir con esos fines y para ser
centros de nuevos negocios y empresas de alto contenido tecnológico. Eso lo registra de
manera abundante la experiencia internacional. ¿Este es el nivel que ha alcanzado la
Universidad de Antioquía como el principal impulsador del parque, así como las otras
universidades asociadas? Es decir, que no importaría tanto si la estructura productiva del
territorio ha avanzado en su cambio estructural. Es desde la universidad de excelencia en
los países en desarrollo emergentes donde se desata el proceso de las nuevas empresas, y
no tanto desde las empresas por su estructura enmarcada en modelos empresariales
tradicionales y poco proactivos, en consecuencia, poco generadores de spin - off empresa -
empresa. Esta que es una reflexión sobre las entidades de formación superior de la ciudad,
es igualmente válido para otras universidades de alto nivel en Colombia. La UIS es la única
universidad del país que se proyecta con mayor consistencia en esta dirección, con el apoyo
del Instituto Colombiano del Petróleo y de otros actores sociales del proceso de
Bucaramanga Tecnópolis.
• Se debe acelerar el proceso de conformación de los clusters de nuevo tipo, una vez que los
clusters tradicionales están más estructurados. El desafío con estas redes
interempresariales y para una tecnoeconomía importante como la de Medellín, no sólo es la
articulación interempresarial, es además un programa de sustitución de importaciones (no
bajo el enfoque de protección tradicional sino más bien de incentivos y de generación de
condiciones endógenas) para que esos clusters sean lo más diversificados, competitivos,
integrados y diseminen desarrollo a una parte más amplia del tramado social. Clusters
livianos, suscitan resultados livianos y por tanto son flacos en soluciones sociales.
• En estas condiciones, lo que parece le falta al proceso de desarrollo de ésta importante y
emprendedora ciudad, son dos cosas: definir su modelo de desarrollo endógeno y definir su
definitiva visión de largo plazo. La solución al problema del desempleo y los nuevos
proyectos de futuro, son partes de un mismo conjunto, porque sólo el desarrollo es capaz de
resolver el problema del desempleo y de la inequidad. Cambiantes visiones de corto plazo,
que no se sustentan suficientemente para proyectarse sostenidamente, no se arraigan en la
sociedad ni producen el desarrollo deseado. Tiene Medellín todos los elementos para una
inmediata autoreflexión, y por tanto los contenidos para hacer realidad una ambiciosa y
definitiva visión del devenir para convertirse en un territorio del conocimiento de impacto
internacional con alta calidad de vida, bienestar y de mucha menos violencia. Al igual que el
resto de Colombia, el desafío es de largo término.
50
Pasto: En el centro de un corredor de ciudades del futuro entre Ecuador y
Colombia
Cuando se pensó en qué ciudades de Colombia deberían hacerse los foros de Ciudades del
Conocimiento, se concluyó que las zonas de frontera deberían ser parte del proyecto, con un
enfoque singular como territorios fronterizos. Entonces, la iniciativa derivó en una convocatoria
a las ciudades cercanas a Cúcuta y Pasto, tanto de los países vecinos como de Colombia, para
comenzar a tejer una red de ciudades binacionales. Así se programaron los eventos en Cúcuta
y Pasto. Por razones de orden público el foro en la capital de Norte de Santander se aplazó. El
enfoque concebido fue acogido en la ciudad del sur.
i) Se invitaron a las ciudades de Cali, Popayán (que tiene un acuerdo de ciudad hermana con
Cuenca) y Quito, capital del Ecuador. A ultima hora. Por razones de orden público, el alcalde
Popayán se excusó de asistir, pero envió un mensaje en el que se compremete apoyar la
construcción de la red de ciudades entre los dos países, entre otras razones, porque en la
orientación a futuro de la administración Municipal está convertir a Popayán, a partir de su
trayectoria histórica y de la Universidad del Cauca, en una ciudad del conocimiento.
ii) La Gobernación del departamento y la alcaldía se sumaron desde un principio al proyecto,
acompañando la convocatoria de actores locales que lideró la Cámara de Comercio.
iii) Tanto el Alcalde como el Gobernador encargado ofrecieron su perspectiva de desarrollo
para reflexionar sobre una visión deseable de largo plazo. El alcalde mostró los proyectos
que está impulsando para contribuir a que Pasto avance en los nuevos paradigmas, a través
de un proyecto educativo financiado por el Banco Mundial, la creación de una incubadora de
empresas, la plaza del Carnaval y la creación de un parque tecnológico de software,
aprendiendo de la experiencia del proyecto pionero de Cali. Un hecho singular a todos los
foros, fue la presencia activa de éste mandatario en todo el evento. Mostrando una gran
claridad conceptual, interés político, liderazgo y sintonía con los temas de la presente
iniciativa.
iv) El proyecto de crear el parque del software, tiene una dimensión trascendental en la
evolución del patrón de especialización de la ciudad, fundamentada en el presente en el
comercio y en la producción agropecuaria que la circunda, pero con una débil estructura de
transformación productiva, que sin embargo, cuenta con una importante actividad de I&D a
partir de la Universidad de Nariño, y de proyectos agroindustriales para suscitar cambios
estructurales adicionales a la vocación fundamental de la región. Si el proyecto del parque
se materializa sería un hito que podría desencadenar una nueva línea de emprendimientos
en el proceso de desarrollo de la ciudad. Para fundamentar y darle sostenibilidad al proceso
se ha creado bajo el paraguas de la municipalidad la Agencia para el Desarrollo. Lo
deseable sería que ese ente se transformara en una secretaría de ciencia y tecnología,
industria y comercio internacional.
v) El derrotero del proceso que adelanta Quito hacia una ciudad del conocimiento, a través de
la mirada del consultor internacional, también exitoso empresario exportador y profeso
universitario (Dr. Diego Borja) y quién dirige el estudio de competitividad de la ciudad para la
alcaldía de la capital del Ecuador, fue muy importante. El trabajo se fundamenta en una
clara comprensión del lugar que ocupa el Ecuador en las clasificaciones de las distintas
variables de la competitividad mundial del IMD; en una concepción consistente en torno a la
importancia de suscitar un cambio cultural en los actores de la triada y en el tramado social
para despojarse de atavismos entorpecedores y pensar mas bien en cómo construir un
futuro distinto al pasado; en la adopción de un enfoque heterodoxo respecto al modelo de
desarrollo endógeno que debe guiar el proceso de la ciudad integrando los modelos de
51
competitividad sistémica del IAD y de Michael Porter; en la definición de unos pocos clusters
tradicionales y de nuevo tipo; y dinamizando el proceso a través de tres proyectos claves:
incubadora de empresas, parque tecnológico y la construcción del nuevo aeropuerto
internacional de Quito, que a su vez será una zona franca tecnológica. El derrotero que
adelanta ésta capital está en etapas preliminares, cuenta con el apoyo del grupo de
competitividad de Medellín, quieren aprender de más experiencias internacionales para
endogeneizarlas, y están dispuestos a seguir acompañando este proceso de Ciudades del
Conocimiento de Colombia desde el interés de una red binacional de ciudades.
vi) La perspectiva mostrada por la Gobernación del Departamento del Valle del Cauca,
fundamentalmente de su estrategia en CyT y visión geoestratégica, dejó abierto el camino
para afianzar paulatinamente la red de ciudades binacional.
Sugerencias
• Focalizarse en sacar adelante la incubadora de empresas y el parque tecnológico del
software.
• Definir la orientación de especialización de la incubadora. Dado ese paso, que debe ser
concertado por el triángulo de actores estratégicos, analizar cuáles son los factores que
dispone la ciudad para apoyar el desarrollo de este nuevo proyecto empresarial. Se requiere
de programas académicos de muy buen nivel para estar generando el capital humano
innovador acorde a la especialización de la incubadora; cuál es la dotación de laboratorios
de I&D en las universidades para los sectores de la incubadora, incentivos locales para
atraer a los nuevos emprendedores innovadores, y crear en pequeño fondo de capital
semilla para impulsar las fases iniciales de las nuevas empresas innovadoras, para sólo
citar tres aspectos de los muchos más que se deben tener en cuenta para un suceso de
esta naturaleza. El asunto va más allá de simplemente crear las condiciones físicas o de
infraestructura básica. Cuando una economía tiene los niveles de desarrollo como los que
muestra Pasto y su entorno, emprender un proyecto de incubadora tiene tantos elementos
de generación de condiciones endógenas como los que debe tener en cuenta una ciudad
que cuenta con incubadoras, una estructura empresarial más avanzada, más capacidad de
I&D, para crear un parque tecnológico. Se recomienda conocer, por ejemplo, las
experiencias de Pereira, Manizales y Cali con las nuevas incubadora, lo mismo que la
incubadora de Cúcuta. Así mismo, adelantar una gestión del más alto nivel (alcalde,
gobernador, Cámara de Comercio, Universidad de Nariño, empresarios), con la dirección
general del SENA para que incluyan a la ciudad en el programa de incubadoras que está
emprendiendo ésta institución en otras 9 ciudades de Colombia.
• Ahora bien, el proyecto del parque tecnológico del software se asemeja más a una
incubadora de software, para ponerlo en términos más ilustrativos, sin dejar de anotar que
un parque de soft tiene singularidades respecto a otro tipo de parques, por la naturaleza de
la misma tecnología. Este proyecto sería un suceso para el cambio estructural de la
economía de la ciudad.
• Entonces, la pregunta es: ¿se pueden iniciar los dos proyectos al mismo?. Esto depende de
la orientación de cada proyecto. Pues tendrían enfoques y especializaciones distintas, y del
análisis documentado y reflexivo de los actores claves. En este sentido sería conveniente
hacer una misión a Brasil, para conocer algunas experiencias de ciudades de características
más o menos parecidas al desarrollo de la ciudad y del departamento. Itabuyá, Pato Branco,
Santa María, Caxias do Sul, entre otras.
• Finalmente, debe estrechar sus vínculos con Cali, Cuenca, Popayán y Quito en los temas
estratégicos de esta iniciativa.
52
Pereira y su polo de electrónica
El ejercicio que se hizo sobre ésta ciudad en el trabajo preliminar se concentró en exponer el
derrotero de creación de un polo de electrónica. Por lo tanto nos referiremos a este proyecto y
tangencialmente a otros progresos que se detectaron en el periplo de los foros.
i) Son loables los avances que se registran con la nueva incubadora, luego del fracaso que se
tuvo con la primera. Esto tiene una implicación positiva: no es fácil superar el síndrome de
un fracaso, y este se está superando de manera afortunada. Pero tiene también un desafío:
no se puede fracasar con el nuevo proyecto. Eso lo tienen claro los actores locales, y por
ello avanzan con la pausa que se requiere. En este sentido, los proyectos innovadores no
están encaminados a privilegiar únicamente ideas del sector electrónico, sino también de
actividades agroindustriales, biotecnología y biomedicina, acordes a lo que parece tiene
definido la ciudad y el departamento, como actividades donde concentrar los esfuerzos de
especialización. No son pocos, pero si están bastante interrelacionados la mayoría de ellos,
dependiendo de la característica de los proyectos o nichos de especialización.
ii) El Centro de Productividad y de Desarrollo Tecnológico para la electrónica, ha comenzado
sus actividades.
iii) Así mismo, cabe registrar que el programa académico de ingeniería electrónica en la
Universidad Tecnológica de Pereira, está aprobado por el Icfes, y esto es un hecho
importante por varias razones: a) habrán recursos humanos más y mejor capacitados hacia
las empresas y para ampliar el potencial de nuevos emprendedores en el sector; b) se
podrán hacer esfuerzos más focalizados en la dotación de los laboratorios de I&D y será
posible establecer líneas de investigación más consistentes que contribuyan a crear
condiciones para generar procesos de spin - off universidad - empresa.
iv) Lo que parecía ser la mayor fortaleza del proyecto del polo de electrónica, la vinculación de
empresarios, atraviesa por una fase de inflexión que sería conveniente indagar en detalle,
para detectar las causas y encontrar los correctivos, aunque cabe destacar que se logró
conformar como uno de los nuevos clusters en formación del programa exportador que
impulsa el gobierno nacional. Hacer parte de este programa, seguramente contribuirá a que
la red empresarial se interrelacione, a partir de las metodologías empleadas para lograr este
propósito. Sin embargo, cabe anotar que la formación de la red interempresarial para hacer
viable un cluster, no es un asunto fácil y por tanto de corto plazo.
v) La ciudad avanza gradualmente en los distintos componentes que hacen factible ese
esfuerzo articulado. Los proyectos claves ya están ahí. Vendrá ahora su desarrollo, y esa
evolución necesariamente conducirá a que el tejido empresarial se articule. Más que serios
vacíos, es tal vez un asunto de paciencia para consolidar los elementos estructurantes del
polo, que repetimos, ya están dados. El proceso ha seguido su dinámica, y en este sentido
cabría preguntarse sobre cuál es el verdadero grado de compromiso de los gobiernos para
afianzar el proceso e imprimirle mayor velocidad, porque en el mundo de hoy si no se actúa
rápido, las oportunidades se pierden.
vi) La experiencia del polo de electrónica de Porto Alegre, que se presentó en el foro de
Pereira, es un ejemplo contundente de acción de los gobiernos territoriales en el desarrollo
de un sector estratégico y de futuro. Sería conveniente que una misión compuesta por
actores del triángulo de Sábato, visite esa ciudad y conozca de cerca la transformación,
roles de los actores y proyección de este sector, que incluye la reciente vinculación de
Motorola para construir un laboratorio y una pequeña planta de fabricación de chips. Una de
las razones de haber traído a Colombia una experta de Porto Alegre, y llevarla a la ciudad
53
de Pereira, fue precisamente que mostrara como ha sido el derrotero exitoso del polo de
electrónica en esa Tecnópolis, y de paso registrar los avances del vecino Polo Tecnológico
de São Leopoldo, especializado en informática y electrónica. Ahora es conveniente ir allá,
para aclarar ideas, dudas, aprender, endogeneizar y proseguir con mayor dinamismo y
entusiasmo, y establecer unos acuerdos de cooperación de polos hermanos.
Sugerencias
• Fundamentalmente, se recomienda adelantar la misión a las ciudades de Porto Alegre y de
São Leopoldo, para los fines arriba mencionados. El proceso del polo de electrónica hay que
dinamizarlo. Mirar cómo se comportan las empresas de esos polos, qué tipo de productos y
de proyectos innovadores adelantan las incubadoras, cómo establecer una estrategia para
producir bajo licencia productos innovadores en Pereira y ubicar esas nuevas empresas en
el parque tecnológico. Además, cómo se están estructurando los clusters, qué hacen los
laboratorios de I&D del sector, cómo actúan las universidades para su desenvolvimiento,
cuál es el papel de los gobiernos locales para apoyar su desarrollo, y establecer un acuerdo
de cooperación entre las tres ciudades, entre otros factores. El hecho de la visita de la
Supervisora de Desarrollo Tecnológico de Porto Alegre, a las ciudades de Pereira y de
Manizales, con ocasión de los foros sobre Ciudades del Conocimiento, es una oportunidad
que se debe aprovechar, para el buen suceso de la misión.
• La gobernación del Departamento de Risaralda tiene como uno de los proyectos
importantes de su plan de desarrollo, adelantar el Parque Tecnológico Regional. En este
sentido, sería importante conversar con los actores de Manizales a la luz de las sugerencias
realizadas para esa ciudad en este documento, y llegar a un acuerdo. Uno de los resultados
de esos diálogos podría derivar en la creación de un comité coordinador regional del
proyecto, para que sea el encargado de desarrollar su ubicación (¿en CENICAFE?)
concepción y recursos (tasas locales), para que las siguientes administraciones lo
materialicen. La terminación de la doble calzada entre Pereira y Manizales, contribuiría
sustancialmente a esta iniciativa interdepartamental o regional.
III
LOS PROCESOS TECNOPOLITANOS DE COLOMBIA DESDE UNA
PERSPECTIVA INTERNACIONAL
OBSERVACIONES SOBRE LA EXPERIENCIA COLOMBIANA DE CONSTRUCCIÓN
DE PROYECTOS TECNOPOLITANOS
Prof. Dra. María Alice Lahorgue
Universidade Federal do Río Grande do Sul, Brasil
Participar en los Foros de las Ciudades del Conocimiento, en Barranquilla, Medellín y
Bucaramanga, fue una excelente oportunidad para comparar experiencias locales de proyectos
de desarrollo basados en la innovación, en un ambiente latino-americano.
Las tres ciudades tienen características bastante diferentes en términos de geografía, tamaño
e historia social y económica, al mismo tiempo que presentan similitudes tanto en estrategias
como en cuestiones institucionales. Cada ciudad está construyendo su proyecto de forma
54
autónoma y los resultados parecen ser singulares. Entretanto, cuando se piensa en la
elaboración de políticas públicas es importante buscar las semejanzas y, principalmente, las
mejores prácticas.
Una observación importante: el estado avanzado de discusión sobre la importancia de las
políticas basadas en clusters y en redes envolviendo a los diversos agentes. Difícilmente, se
encuentra una discusión tan homogénea y universal en un país con la dimensión y la
diversidad de las ciudades colombianas. Este aspecto es auspicioso, teniendo en cuenta que
uno de los mayores obstáculos para la implementación de políticas públicas de desarrollo
basadas en la innovación y en la comprensión de mecanismos de consenso y de cooperación
en procesos de formación de clusters.
BARRANQUILLA
Los proyectos de Barranquilla y Bucaramanga tienen estrategias fundadas en la existencia de
equipamientos e infraestructura de ciencia y tecnología preexistentes.
En el caso de Barranquilla se trata de localizar, junto a la Universidad del Atlántico, las
entradas de los sistemas de telefonía y de internet, configurándose una situación de monopolio
muy interesante, permitiendo la exploración de ventajas de localización de carácter singular
para una extensa área de América del Sur. Amén de esos equipamientos, las instituciones de
educación superior se están concentrando en torno a las universidades del Norte y del
Atlántico, haciendo visible y legible el potencial de la ciudad en ciencia y tecnología.
BUCARAMANGA TECNÓPOLIS
Un área metropolitana con una compleja localización geográfica pues ha quedado un tanto
desligada de las principales vías de transporte de Colombia, pero con conjunto de
infraestructuras de ciencia y tecnología muy importante. Están allí localizados el Centro de
investigación y desarrollo del petróleo (ICP), que cuenta con cerca de 200 investigadores y
auxiliares, y los diversos laboratorios de la Universidad Industrial de Santander, algunos de los
cuales vinculados a la industria local. Aprovechar esa situación ventajosa, en términos de
existencia de laboratorios cualificados, tanto por equipamientos como en personal, constituye
una base estructural sólida para una mayor interacción con el sector productivo, y es la raíz del
proyecto local.
Partir de una situación donde las infraestructuras de ciencia y tecnología ya están presentes y
además reconocidas por la comunidad, representa evidentes ventajas para retener ahorro y
atraer inversiones. Como las actividades de investigación y desarrollo son costosas y
complejas, la atracción de emprendimientos es más viable cuando se trata de ciudades donde
existen los laboratorios y el personal necesario para los proyectos de nuevas empresas,
significando una sustancial reducción de riesgos.
MEDELLÍN
En Medellín, el proyecto de desarrollo está basado no solo en la preexistencia de
infraestructuras, principalmente de sus universidades, como del tamaño y la metropolización de
la ciudad, amén de una historia industrial pujante y antigua. En este caso, se trata de una
metrópoli que busca no perder las oportunidades de una nueva economía detrás de lo cual
también andan las otras ciudades - polos del país.
55
El proceso metropolitano está en consolidación como una de las principales características de
los clusters de innovación. Las pesquisas más recientes sobre esos desarrollos demuestran
que los clusters más innovadores son exactamente aquellos inmersos en las regiones
metropolitanas, pues poseen características positivas para las pequeñas y medianas empresas
de base tecnológica, disponibilidad de mano de obra cualificada y abundante, existencia de
otras empresas para adelantar emprendimientos interempresariales de distinta índole, clientes,
establecimientos financieros, universidades, escuelas técnicas y ambiente cosmopolita, entre
otras condiciones.
Reflexiones finales
Los procesos de construcción de proyectos de este tipo, tienen en todas las ciudades
dificultades para establecer relaciones de confianza y de articulaciones fuertes entre los
sectores públicos, privados y académicos. Esa situación no difiere de otras experiencias, como
la brasilera, por ejemplo.
Muchas veces, el proyecto va muy bien pero el cambio de comando en una de las instituciones
claves parece que todo se hecha a perder. Entretanto, lo que normalmente ocurre es una
desaceleración en la implementación de las acciones previamente definidas, inflexión que será
tanto mayor cuanto menor sea la cohesión del grupo de coordinación del proyecto. La
experiencia muestra que es importante vincular no sólo dirigentes de las instituciones aliadas
sino también las personas de los niveles gerenciales. La red de incubadoras que se está
formando en Colombia, de forma cooperativa, es también importante en ese sentido, pues
incentiva el intercambio de información entre gerentes y los diferentes proyectos, consolidando
una nueva visión de desarrollo y consolidando un grupo de carácter más operacional, que será
capaz de garantizar la continuidad de los programas cuando hay cambios en las instancias de
comando.
La situación concreta de la ciencia, tecnología e innovación en los países latinoamericanos no
recomienda una dispersión de esfuerzos: los esfuerzos a realizar para acompañar las rápidas
transformaciones de la sociedad del conocimiento es enorme y los recursos de que
disponemos están lejos de ser impresionantes. El índice de Desarrollo Tecnológico divulgado
por la ONU, a mediados de 2001, muestra claramente la situación de nuestros países: entre 72
economías que componen la muestra, Argentina ocupa el lugar 34º, Brasil el 43º y Colombia el
47º. Así, actuar en conjunto, aprovechando todas las potencialidades locales y nacionales es
un imperativo para garantizar no sólo el suceso de los proyectos sino también el desarrollo
local.
En este sentido, sería necesario que la red de personas, más allá de las institucionales, sea
fertilizada por las diversas ópticas de los agentes de cambio. Como los tres actores: público,
privado y academia - son bastante diferentes, el camino para una relación armoniosa y prolífica
pasa por el mayor conocimiento de las lógicas respectivas de los actores. Proyectos de la
naturaleza de los que estamos analizando no son viables si uno de los actores no está
presente, afectando el esfuerzo de los demás.
Las dificultades para consolidar esa alianza de largo plazo, son muchas. Tal vez, la más
importante sea la lógica temporal de cada segmento: el tiempo del político y el tiempo del
mandato, del empresario y del retorno del capital, y del investigador y el tiempo de creación de
conocimiento. Esas diferentes lógicas precisan de un sólido propósito de desarrollo para
56
sostener los consensos. Por eso, la construcción de un proyecto verdaderamente común, es
necesario.
En ese caso, las actividades de “animación” adquieren especial importancia. Esas actividades
comprenden encuentros, seminarios, oficinas de trabajo temáticos y construcción de proyectos.
Comprende también reuniones de confraternidad, misiones de estudio y de prospectiva, que
más allá de los objetivos inmediatos, sirvan para promover el conocimiento mutuo de los
actores.
Las actividades de animación son igualmente importantes para levantar barreras, a través de
proyectos concretos para que los aliados adquieran compromisos y se sostengan en logro de
los objetivos. Parece, por las informaciones obtenidas en las visitas, que las tecnópolis
colombianas comprenden muy bien este punto, pues son varios los proyectos en
implementación, de mostrar claridad con las estrategias relativas a la divulgación de los
proyectos específicos como primera fase de una etapa posterior de profundización de la
socialización del proceso tecnopolitano en el tejido social.
Finalmente, cabe una observación sobre la evolución de los proyectos tecnopolitanos
colombianos y brasileiros. Cuando se comparan, se verifican semejanzas y se detectan
algunas complementariedades, que podrían aprovecharse en programas de cooperación,
envolviendo municipalidades, universidades y asociaciones empresariales, profesionales,
investigadores y gestores de emprendimientos de base tecnológica entre los dos países, y
entre proyectos tecnopolitanos para suscitar acuerdos de ciudades hermanas. Este proyecto
ambicioso de ciudades del conocimiento que adelanta Colombia pero absolutamente viable de
implementarse, es una instancia para alianzas entre los dos países.
FOROS SOBRE CIUDADES DEL CONOCIMIENTO UNA CONTRIBUCIÓN AL
DESARROLLO DE PROYECTOS TECNOPOLITANOS EN COLÔMBIA
Ghissia Hauser
Supervisora de Desarrollo Tecnológico de la Prefectura Municipal de Porto Alegre. Ms. en
Planeamiento Urbano y Regional de la Universidad de París 1.
Este texto presenta algunas reflexiones de los Foros de Ciudades del Conocimiento realizados
en las ciudades de Pereira, Manizales y Cali, en agosto de 2001 y del proyecto brasileiro
denominado Porto Alegre Tecnópolis que tiene como objetivo el desarrollo socioeconómico de
la Región Metropolitana de Porto Alegre dirigido a transformarse en hábitat de la innovación.
Los Foros contaron con la presencia de representantes de la academia, empresariado y sector
público, generaron una reflexión local, revelaron características peculiares de las ciudades en
cuanto al desarrollo tecnoeconómico, espíritu emprendedor de los actores sociales y la
capacidad de articulación entre la academia, sector público y sector privado.
Este relato es una visión exógena sobre los proyectos de desarrollo local de las tres ciudades y
algunas consideraciones para el futuro de esta importante iniciativa.
PEREIRA
57
La ciudad de Pereira organizó un foro con la participación de actores locales que mostraron
conocer los caminos para promover el desarrollo local con base un una mayor dinámica de
desarrollo tecnológico.
La presentación realizada por el representante de la Universidad Tecnológica de Pereira,
mostró un amplio conocimiento sobre el tema y claridad de comprensión del papel de las
universidades para el desarrollo tecnopolitano. También fue importante la presentación del
empresario local, que reveló la existencia de ideas y proyectos de contenido tecnológico en el
sector de microelectrónica y la necesidad de ampliar la valorización de esos proyectos.
No obstante las ideas presentadas sobre lo que debería realizarse para lograr los objetivos, las
percepciones de encaminamiento de los tres actores - universidad, empresariado y sector
público - parecen estar distanciadas, revelando la inexistencia de un proyecto común
dificultando el establecimiento de proyectos de corto, mediano y largo plazo para la
construcción de un hábitat de innovación. En el caso de Pereira, sería oportuno reunir
representantes de las tres esferas buscando identificar una visión común, las
responsabilidades de cada actor para lograr el objetivo común, y definir acciones prácticas que
tengan resultados concretos en el corto plazo.
Pereira posee infraestructuras de C&T: universidades, incubadora tecnológica recientemente
inaugurada, y CENPAPEL como un laboratorio para atender las empresas del sector en un
área contigua al predio de CENPAPEL y de una de las universidades locales, reservada para la
implantación de un parque tecnológico.
La existencia de CENPAPEL, de universidades y del terreno para el parque tecnológico son
factores importantes mas no suficientes para garantizar la realización de emprendimientos. Los
parques tecnológicos, para cumplir con sus objetivos, necesitan adelantar aciones que resulten
en la creación de mecanismos para: atraer empresas de base tecnológica y centros de
pesquisa que generen sinergía local; garantizar la transferencia de tecnología de los
laboratorios de pesquisa para las empresas que se constituyan; identificar y divulgar
posibilidades de formación y cualificación; identificar alternativas de financiamiento y de
capital de riesgo; difundir y mantener la imagen de marca a través del control de calidad de sus
productos. Es decir, que detrás de la creación de un parque tecnológico lo que debe haber es
una política de desarrollo regional, pues los parques son el mayor instrumento de un proyecto
de desarrollo territorial.
La presencia de un laboratorio equipado y hasta ahora poco utilizado como el de CENPAPEL
sugiere la necesidad de implementar proyectos vinculados al laboratorio. Una alternativa podría
ser la instalación de una incubadora dirigida a pequeñas empresas de la cadena productiva del
papel, localizada en el proprio predio del parque tecnológico, para garantizar el
aprovechamiento de los equipamientos existentes y generar nuevas funciones para la
institución.
Por otro lado, un estudio sobre las oportunidades de negocios de la cadena productiva y el
diseño de un modelo de gestión para la nueva incubadora podría ser realizado por la
universidad, integrando a los demás actores, facilitando la implantación de una incubadora y de
un condominio de PYMES con buenas oportunidades de suceso. Además, orientar la vocación
y la ocupación del parque tecnológico.
58
MANIZALES
Los representantes de la municipalidad mostraron una sólida intención de implementar un
proyecto de desarrollo local, con base en el desarrollo tecnológico, a través del proyecto
Manizales Eje del Conocimiento - MEC. Este proyecto tiene como objetivo lograr índices de
calidad compatibles con los desafíos del siglo XXI, irrigado en toda la infraestructura urbana,
con programas de capacitación y de cualificación de los servicios públicos y el desarrollo de
proyectos con otros países, como la India.
Esta iniciativa de la administración municipal tiene una base conceptual actual y parece
oportuno. La región está atravesando una crisis generada, entre otros aspectos, por la alta
dependencia de la actividad agrícola cafetera asociada a la baja del precio del producto en el
mercado internacional, necesitando buscar nuevos rumbos para la economía.
También fue importante la presentación de los representantes de la naciente incubadora y de
un gremio interempresarial, quienes realizaron un breve pero consistente análisis del
comportamiento del empresariado local que, aparentemente, está poco interesado en
comprender los desafíos de la nueva economía y en desarrollar sus actividades incorporando
nuevos valores.
Adicionalmente, se evidenció que hay sectores de la universidad inconformes con el proyecto
presentado por la municipalidad, por disponer de otra propuesta sobre lo que debe ser el
desarrollo local. Conflictos de esta naturaleza deben ser administrados, y son usuales debido a
diferencias existentes entre las visiones del mundo de la academia, del sector público y del
sector empresarial. Sin embargo, es necesario enfatizar que los cambios radicales difícilmente
ocurren sin la conducción del sector público por el liderazgo que debe asumir para suscitar el
desarrollo deseable y por los cambios que se deben propiciar en las mentalidades de los
actores y de la sociedad hacia la construcción de un proyecto común.
En el foro se demostró, a través del Presidente de la Cámara de Comercio de la Ciudad, un
importante interlocutor local, que Manizales posee un importante líder que valoriza el desarrollo
local, la pesquisa de nuevas tecnologías, la causa ambiental, amén de ser un actor visionario,
emprendedor y con capacidad de liderar la construcción de un proyecto común de los tres
actores, de una ciudad del conocimiento, entiendo también que los gobernantes locales y otros
dirigentes están asumiendo liderazgos ampliando de esta forma la base de agentes líderes.
Manizales cuenta con infraestructura de CyT, con universidades, telecentros, Parque del
Conocimiento y de CENICAFE. Además, hay actores sociales con inserción internacional
amplia y otros con la inquietud necesaria para buscar alternativas que impliquen un desarrollo
tecnológico y ambientalmente sostenible.
CENICAFE, es un laboratorio de pesquisa sobre el café, con una infraestructura de excelencia
muy bien equipada, con dificultades financieras para mantener sus investigaciones debido a la
crisis del precio del producto y a la situación general de la economía colombiana.
La búsqueda de alternativas para el mayor aprovechamiento de este laboratorio es uno de los
desafíos del gremio cafetero, que en últimas es el dueño de este centro de investigación. Seria
importante que la universidad o el gremio adelanten un estudio sobre nuevos negocios
basados en la biotecnología, para usufructuar en el futuro de la infraestructura de CENICAFE
para incubar nuevos proyectos.
59
En este sentido, si CENICAFE tiene una larga y reconocida tradición en investigación y
desarrollo, podrían crearse espacios para una incubadora tecnológica dirigida a
emprendimientos en biotecnología, así como un condominio industrial de empresas limpias y
un parque tecnológico, con mecanismos de investigación y de gestión adecuados a la
implantación de un parque tecnológico con características de agrópolis.
CALI
El territorio cuenta con importantes infraestructuras de C&T, universidades, de un parque
tecnológico del software, y una incubadora que denota dificultades económicas.
El Parque Tecnológico del Software fue creado por un joven e importante empresario del
sector, proyecto que se constituye en un caso muy singular de emprendedor y de
emprendimiento empresarial en América Latina, que genera una importante sinergía en su
interior por la evidente cooperación entre las empresas, validando la importancia de la
incubación y el desarrollo de empresas intramuros.
El estímulo del empresario y de las jóvenes empresas de la nueva economía, que crecen y se
desarrollan en el parque, demuestran un proactivo liderazgo y revela el gran potencial
emprendedor existente en la ciudad.
Considerando que la viabilidad de un parque tecnológico depende de la calidad de sus
gestores y de la capacidad de identificar buenas oportunidades y buenas alianzas, se puede
decir que la orientación del Parque Tecnológico del software de Cali, al ser ejecutada por un
actor empresarial, que domina todos esos aspectos, se constituye en un diferencial positivo de
Cali en relación a otras ciudades.
Durante el Foro, los representantes del gobierno departamental y de la universidad del Valle
señalaron la intención de construir un nuevo proyecto de desarrollo local con base en el
desarrollo tecnológico, en la innovación, en nuevos proyectos empresariales y con un
desarrollo social más equilibrado. También se evidenciaron las divergencias entre esos
actores y el líder empresarial del parque del software, pues éste actúa de forma autónoma, con
el mismo objetivo de los demás, pero con una percepción crítica sobre el sector público y la no
percepción de la importancia de construir instituciones públicas actuantes y saludables para el
proyecto de ciudad del conocimiento.
Por otro lado, es preocupante la poca o ninguna presencia de la alcaldía de Cali. Un gobierno
necesita ser proactivo porque su papel es determinante para dar soporte y desarrollar los
nuevos sistemas sectoriales de innovación, puesto que la generación de nuevos negocios
ocurre en sectores emergentes de la economía basada en el conocimiento y en el aprendizaje
continuo, y esto requiere de la acción decidida de los gobiernos locales. Afortunadamente la
Gobernación del departamento está asumiendo este rol.
En este sentido, es importante capacitar al poder público para mitigar problemas antes de
intervenir y concebir una política de innovación que tenga, además de los objetivos económicos
- productividad, empleo y competitividad -, objetivos sociales, militares, ambientales, pues
muchas innovaciones emergen fuera del sistema.
60
Qué tipo de acción pública deben adelantar los actores interesados en generar
innovación: empresas, universidades y gobiernos
Implicaciones de políticas generales
• Actores organizacionales pueden ser creadas, rediseñadas o eliminadas;
• Los roles de las institucionales pueden ser creados, rediseñados o eliminados;
• La política de innovación debe concertar las relaciones entre las instituciones, ya que eso
puede ser más importante que las instituciones.
• La política de innovación debe evitar situaciones de encapsulamiento, que normalmente
ocurren por falta de información y de conexión;
• Los gobiernos deben facilitar los cambios de las estructuras productivas;
• Los gobiernos deben ser proactivos y dar soporte al surgimiento de los nuevos sistemas
sectoriales de innovación. Sistemas sectoriales - sectores emergentes de la economía
basados en el conocimiento y en el aprendizaje continuo.
En síntesis, un proceso de innovación es evolutivo y participante.
Mecanismos de cambios a la estructura productiva
• Las firmas deben diversificarse hacia nuevos productos; nuevas firmas en nuevas áreas de
productos son las que crecen más rápidamente
• Usar esos abordajes para diseñar políticas productivas selectivas y no neutras.
• Los sistemas o modelos de desarrollo son diferentes, no hay sistema ideal, se pueden
sistemas existentes y benchmarkings pueden ser usados para mejorar el desempeño.
• Identificar las principales causas del problema y no intervenir si el Estado no tiene
condiciones para mejorar.
Categorías de fallas del sistema:
• Organización inadecuado o inexistente del sistema;
• Instituciones inapropiadas o inexistentes;
• Interacción entre los elementos del sistema puede ser inapropiado o inexistente
• El Banco de datos de la Comisión Europea dice que para una industria de base tecnológica,
la calidad y pertinencia de la enseñanza de 1º e 2º grado es condición fundamental para el
desarrollo de nuevo tipo.
Consideraciones finales
Las ciudades donde ocurrieron los Foros de Ciudades del Conocimiento parecen reconocer la
importancia estratégica de las nuevas políticas públicas que promuevan cambios sociales y
cambios en la estructura productiva acordes a la nueva economía, la formación de redes
digitales de información (infraestructura) y de comunicaciónes (educación) y perciben la
importancia de participar de un movimiento global, de navegar en territorios virtuales por medio
de comunidades inteligentes, creativas, democráticas, capaces de combinar y mediar intereses
públicos y privados (empresas, gobiernos, organizaciones gubernamentales y no
gubernamentales, sistema escolar y educación media).
Los Foros de Ciudades del Conocimiento fue una experiencia original y de extrema
importancia. Su realización en un período de tiempo mas bien corto y la actualidad de sus
debates merecen una etapa conclusiva y de señalamiento de un derrotero para el futuro.
Podría pensarse una reunión con los actores más emprendedores de cada ciudad para
61
construir y presentar públicamente una síntesis nacional de los foros. También podría
concebirse la realización de un foro - taller con estos mismos interlocutores, con un derrotero
de discusión previamente organizado, para elaborar, de forma constructiva y proactiva, un
conjunto de emprendimientos en el marco de una política nacional. La proximidad de las
elecciones presidenciales y la urgencia de incorporar este tema en los debates sobre desarrollo
de las ciudades, por si sólo, justifican la realización del foro - taller.
Adicionalmente, la publicación de este proyecto con sus resultados estimularía la generación
de un conjunto de acciones tales como la ampliación de las estructuras de transferencia de
tecnología, contribuiría a la capacitación de gestores públicos y privados, impulsar proyectos
que amplíen las relaciones universidad - empresa mediante la creación de empresas
innovadoras derivados del potencial creativo e innovador de las universidades, proyectos de
cualificación profesional para los sectores de nueva economía, en fin, promover acciones que
estimulen la creatividad, principal valor de los nuevos tiempos.
IV
DÓNDE ESTÁ COLOMBIA EN CUANTO A DESARROLLO ENDÓGENO
Y CONSTRUCCIÓN DE CIUDADES DEL CONOCIMIENTO
REFLEXIONES EN TORNO AL DESARROLLO ENDÓGENO Y LA COMPETITIVIDAD
SISTÉMICA
Con base en lo anotado en los dos primeros capítulos haremos unas reflexiones sobre
los avances de Colombia y sus desafíos para encaminarse a construir procesos de
futuro.
Ya se expresó que un país y sus territorios pueden avanzar hacia modelos de
desarrollo endógeno, pero esta orientación no necesariamente implica que los
procesos se dirijan a la conformación de ciudades del conocimiento. El primero es un
hecho cultural que involucren a toda la comunidad y el segundo si bien parte de
proceso también culturales, es decir de procesos de desarrollo endógeno, implica ir
más allá pues se requiere crear una poderosa visión de progreso científico y
tecnológico para diseminar en la sociedad una cultura de la Investigación y el
Desarrollo dirigida a la Innovación, conformando así una figura que se sintetiza en la
expresión CyT e I (Ciencia y Tecnología e Innovación), que a su vez representa un
enorme desafío de cambio estructural de muy largo plazo, pues se requiere dotar a la
sociedad del respectivo territorio de condiciones tales como: red de centros y de
laboratorios para I&D; sostenido proceso de formación de doctores (PHD’S) que derive
en una sólida capacidad de investigación por el elevado número de doctores y la
calidad de la educación y de la investigación en todos los niveles (la Tecnópolis de
Porto Alegre:1 doctor por cada 24 estudiantes en la UFRGS; o de São Carlos:1 doctor
por cada 250 habitantes y 1 magister por cada 50 habitantes, entre otros
62
indicadores
35
); e industrias en la punta de las nuevas tecnologías.
En estas condiciones, el primer desafío de las ciudades de Colombia es avanzar por
generación espontánea o inducida a modelos de desarrollo endógeno, en aspectos
tales como:
i) ampliar la base de participación social en la construcción del nuevo modelo;
ii) cooperación entre los actores que se traduce en la concertación sostenida entre los
tres protagonistas del triángulo de Sábato (públicos, privados y la academia);
iii) relaciones interempresariales mediante la cual los empresarios comparten
información y tecnologías a través de diálogos formales o informales para
intercambiar opiniones sobre los avances tecnológicos o problemas para la
innovación con el propósito de mejorar individual y colectivamente la productividad y
competitividad de la organización en los distintos componentes del cluster(s) en que
está especializada la economía local;
iv) alianzas interempresariales para la consolidación de clusters y no sólo de cadenas
productivas, pues la primera hace alusión a una red intersectorial de lo productivo, la
educación y la capacitación, financiación y nuevas instituciones, y la transferencia de
tecnología a través de las capacidades endógenas de I&D para generar mayores
economías de escala y más competitivas; y la segunda se limita a integrar
verticalmente a los productores de los distintos eslabones de un bien final
competitivo;
v) reingeniería institucional que se requiere para dotar de instituciones adecuadas al
territorio que hagan posible la coordinación para la cooperación permanente;
36
vi) capacidad de innovación y de creación que son factores propios de cada cultura
(valores, estructura económica, instituciones e historia contribuyen conjuntamente al
éxito) para la producción de nuevos bienes y servicios a partir de procesos de
aprendizaje (asimilación de avances tecnológicos exógenos o externos) que
contribuyen al desarrollo de capacidades endógenas o propias de innovación (fuerte
inversión selectiva en I&D derivada de una acertada y proactiva política de CyT);
vii) y visión de muy largo plazo pues los procesos requieren de paciencia, continuidad y
de mucho tiempo de trabajo sistémico.
Todos estos factores integrados son los que diferencian unas economías de otras,
pues son los factores subjetivos y el entorno socio cultural los que juegan un papel
decisivo en la producción y acumulación de conocimiento específico para el mejor
suceso de la respectiva tecnoeconomía.
De esta manera, una “superestructura social” propicia la cohesión social y un ambiente
socioeconómico que admita la mixtura productiva de cooperación y competencia, y de
intervención pública y del mercado para superar lógicas de lucro a corto plazo, sino
que respondan a intereses de largo plazo del territorio.
35
Acosta Puertas Jaime. Ciudades del Conocimiento. Op. cit.
36
Hurtienne Thomas y Messer Dirk. Nuevos conceptos de competitividad internacional en países industrializados y
en países en desarrollo. Instituto Alemán para el Desarrollo. Nueva Sociedad e IAD.Caracas . 1998.
63
Por tanto, son las especificidades territoriales y los espacios socioeconómicos los que
generan competitividad y posibilitan la sobrevivencia en un mundo global capitalista.
37
Entonces, los modelos de desarrollo endógeno son procesos multidimensionales de
interacción con efectos acumulativos, derivados de la retroalimentación permanente de
los actores claves del cambio tecnológico, sobre todo de la interacción dinámica entre
las empresas y al interior de estas, que genera cooperaciones entre empresas e
instituciones de investigación para propiciar procesos sinérgicos de desarrollo y
relaciones de cooperación estables y de largo alcance. Para que estos sucesos
ocurran se requiere que las economías sean altamente especializadas.
38
La literatura en el tema sugiere que en la generación de clusters, base productiva de
los modelos de desarrollo endógeno, entra en juego la formación de secuencias.
Una primera fase se caracteriza por estrategias no concertadas entre empresas
(estrategias espontáneas), las cuales tienen raíces históricas más firmes en unos
países que en otros.
Una segunda fase, surge cuando una masa crítica de empresas eficientes que han
ejercitado formas interempresariales de la división del trabajo, genera una
institucionalidad consciente basada en el desarrollo de una infraestructura material e
inmaterial distribuida en clusters.
En una tercera fase, con los avances antes mencionados, se genera una eficiencia
colectiva, derivadas de su potencialidad de movilización. Por lo general ocurre que
empresas no dinámicas, además de verse sobreexigidas por sus necesidades internas,
son prácticamente incapaces de aprovechar ofertas externas de prestación de
servicios y potenciales de desarrollo. Por ejemplo, acceder a fondos de I&D, formación
eficiente de proveedores, y oportunidades complementarias de especialización.
Así, el Estado o las instituciones públicas parecería que no pueden generar estructuras
competitivas. Esa tarea corresponde fundamentalmente a las empresas mismas. Lo
que si pueden hacer es contribuir decisivamente a fomentar el potencial de
modernización empresarial y acompañar con políticas adecuadas los procesos
tecnológicos, organizativos y de innovación, que ayuden a anticiparse a los futuros
desafíos para preparar el entorno empresarial y facilitar las decisiones de las empresas
en la asignación de inversiones de largo plazo, a través de foros donde intervienen
actores públicos y privados para elaborar políticas y estrategias de mediano y largo
plazo, en lo cual adquiere vital importancia la capacidad de conducción del gobierno
local.
39
37
Becattini G. The Marshallian Industrial District as a Socio-economic Notion. International Institute for Labour
Studies. Ginebra, 1990.
38
Dosi G. Technological Paradigms andTechnological Trayectories. Research Policy. Vol II, 1982.
39
Hurtienne Thomas y Messer Dirk. Op cit.
64
Ahora bien, los modelos de desarrollo endógeno cuyos rasgos generales hemos
descrito, necesitan de un modelo formal de desarrollo, que responda al entorno
empresarial existente para generar modelos de competitividad sistémica como el
diseñado por el Instituto Alemán para el Desarrollo (IAD). Este modelo parte de la base
de que existe un entorno empresarial eficiente, que es lo que precisamente es débil en
los países en desarrollo como Colombia, así los procesos de ajuste estructural
macroeconómico hayan sido exitosos, situación que también está en duda en la
experiencia colombiana.
No obstante lo anterior, cuando una economía transita de un modelo cerrado a uno
abierto, una parte importante de la estructura empresarial evoluciona gradualmente
para mejorar rápidamente su competitividad. Sin embargo, si el entorno nacional no es
eficaz, restringe la capacidad de las empresas para desarrollar una competitividad
duradera, pues éstas no pueden concentrarse en la actividad central que las hace
competitivas porque se ven obligadas a desarrollar por si mismas las producciones y
los servicios internos que otras empresas pueden adquirir o explotar en calidad de
externalidades. En consecuencia, no se produce en ellas el mejoramiento continuo que
distingue a las empresas de eficiencia duradera. En este sentido, el modelo del IAD va
más allá de otros modelos fundamentados en categorías económicas, soslayando la
dimensión política que interviene en la creación de competitividad, a través del
esfuerzo colectivo de las empresas, de los gremios empresariales, del Estado y de
otros actores sociales.
En consecuencia, los países no pueden elaborar un número ilimitado de políticas o de
elementos de competitividad sistémica. Los países más competitivos poseen
40
:
• En el nivel meta, estructuras básicas de organización jurídica, política y económica,
capacidad social de organización e integración, y capacidad de los actores para la
interacción estratégica. La competitividad sistémica sin integración social es un
proyecto sin perspectiva. Por tanto la competitividad sistémica es un proyecto de
transformación social que va más allá de la simple corrección del contexto
macroeconómico. El logro de la competitividad exige una elevada capacidad de
organización, interacción y gestión por parte de los grupos nacionales, que deben
procurar una gestión sistémica que abarque a la sociedad en su conjunto. Es por
eso que en los procesos de conformación de ciudades del conocimiento, se busca
difundir la visión para su apropiación social, la consolidación de la articulación de los
actores, y disponer de una figura de coordinación de los procesos.
• Un contexto macro que exige eficiencia a las empresas. Pero esa exigencia parte de
un equilibrio macroeconómico de las políticas fiscales, presupuestarias, monetaria y
cambiaría.
• Un nivel meso estructurado donde el Estado y los actores sociales desarrollan
políticas específicas de apoyo, fomentan la formación de estructuras y articulan los
40
Esser Klaus, Hillebrand W., Meser D., Meyer-Stamer J. Competitividad sistémica: nuevo desafío para las
empresas y la política. En Competencia Global y libertad de accion nacional. IAD y Nueva Sociedad. Caracas 1998
65
procesos de aprendizaje a nivel de toda la sociedad. Esto se logra a partir de la
estabilidad macroeconómica que estimula el ahorro permitiendo fuertes inversiones
públicas y privadas que a su vez generan condiciones para incorporar tecnología y
promover las exportaciones. En estas circunstancias es un error pensar que es
suficiente el equilibrio macroeconómico y la liberación comercial para crecer y ganar
competitividad. Se requiere ante todo la formación activa de estructuras amparadas
en correctas políticas industrial, tecnológica, educativa, desarrollo territorial,
ambiental, y de importaciones y exportaciones selectivas.
• Y en el nivel micro, un gran número de empresas que buscan simultáneamente la
eficiencia, calidad, flexibilidad y rapidez de reacción, estando ellas en redes de
colaboración recíproca. Esto depende de la dinámica de la eficiencia de las
localizaciones industriales, es decir, del contacto estrecho y permanente con las
universidades, centros de investigación científica y tecnológica, instituciones
educativas, instituciones de información y extensión tecnológica, entidades
financieras, agencias de información para la exportación, y muchas entidades más.
La figura 11 ilustra el esquema básico de este modelo interaccionado, bastante
conocido.
Ahora bien, los modelos de desarrollo endógeno por sus caracterizas fundamentadas
en la historia, cultura, valores, innovación y eficiencia colectiva, necesitan,
enriquecerse de cuerpos teóricos provenientes de líneas de pensamiento que los
consoliden y den un sustrato conceptual acordes a los cambios que se van dando en el
pensamiento sobre el nuevo desarrollo.
En estas condiciones, a la concepción marshalliana de las ventajas de aglomeración, se han
incorporado tres dimensiones: a) elementos de la economía industrial e institucionalistas (tesis
de la especialización flexible y del costo transaccional); b) la incorporación de conceptos
sociológicos (entorno social); y c) enfoques de estudios regionales (las ventajas de
aglomeración de Michael Storper, el distrito industrial de Beccatini y Garofoli, los distritos
tecnológicos de Antonelli, el cluster de Porter, el medio innovador del Gremi, entre otros). Esto
no significa que sea el cuerpo teórico único: pueden haber otros contenidos que en cada caso,
se considere deben ser incorporados. Por ejemplo, del crecimiento endógeno,
Entonces tenemos una compleja estructura de pensamiento para hacer posible
modelos endógenos de desarrollo: a) la cultura como núcleo fundamental; b) el modelo
de competitividad sistémica; y c) la fertilización de lo anteriores con el bagaje teórico
mencionado. Si el conjunto de estos factores no se aborda agregadamente, estamos
hablando de otros procesos o modelos de desarrollo, y no de modelos endógenos.
Esto plantea un desafió interdisciplinar del más alto nivel y complejidad, que
deseablemente sería conveniente se abordara desde los territorios que dispongan de
universidades y centros de investigación de excelencia, para que el modelo sea lo más
arraigado al contexto, sin dejar, obviamente, de confrontar este conocimiento con el
generado en otros ámbitos para fertilizarse, mirar las diferencias y enriquecerse.
CÓMO ESTÁ COLOMBIA FRENTE A LOS DESAFÍOS DE LA
66
CONSTRUCCIÓN DE MODELOS DE DESARROLLO ENDÓGENO Y DE
CIUDADES DEL CONOCIMIENTO
Si bien la literatura privilegia que los modelos endógenos nacen de forma espontánea
a la luz de la experiencia primigenia de los distritos industriales italianos, pues se
derivan de su derrotero histórico y cultural, también es cierto que éstos pueden ser
cuidadosamente inducidos a partir de acciones y de decisiones estratégicas para sacar
a relucir ese potencial cultural innovador que algunas culturas poseen en mayor grado
que otras, o que al menos se adaptan mejor a las condiciones de los nuevos
paradigmas difundidos y prevalescientes.
Y por qué pueden ser inducidos, adaptados (no copiados) y recreados. Las evidencias
empíricas sistematizadas permiten disponer de un cuerpo de factores constitutivos que
han sido o son pilares fundamentales de esos modelos, y los cuales han sido
esbozados en este trabajo.
De esta manera, el territorio que quiera adaptar estos modelos, debe indagar sobre los
mismos, y determinar el interés y posible adaptabilidad para determinar la pertinencia
de hacer un ejercicio o proyecto en su territorio. Es decir, adelantar un proceso de
endogeneización de los modelos de desarrollo endógeno.
Ahora bien, estos modelos son de carácter territorial, por lo tanto bastante autónomos.
Sin embargo, encuentran en las políticas nacionales elementos que contribuyen a
potencializarlos. En consecuencia, y sobre todo para países en desarrollo, como
Colombia, las políticas nacionales, especialmente las industrial, de comercio,
educación, ciencia y tecnología y macroeconómica, deben basarse en contenidos de
endogeneidad y de proactividad. Esto significa que no es tan importante si el modelo
general de desarrollo es neoliberal, neoestructuralista o de otro tipo. Lo importante es
que el modelo sea endógeno y no impuesto.
El modelo de un país desarrollado X puede ser, por ejemplo, de tipo neoliberal, pero
dotado de factores endógenos de desarrollo que lo hacen proactivo dado que logran
diseminarlo en el mundo, sobre todo en los países no desarrollados, caso en el cual el
enfoque difiere, pues en éstos se convierte en un modelo exógeno y no endógeno, de
ahí que genere conflictos, cuando menos haya sido adaptado, sino simplemente
reproducido. Las copias generan malos resultados. La adaptación creativa generar
mejores resultados, dado que tendrán contenidos heterodoxos derivados del grado de
endogeneidad aplicado.
LAS POLÍTICAS NACIONALES Y EL DESARROLLO ENDÓGENO Y LA
CONSTRUCCIÓN DE CIUDADES DEL CONOCIMIENTO
Así las cosas, el primer desafío para Colombia es determinar si el nuevo modelo
general de desarrollo aplicado desde 1990, y sobre todo, si las políticas estructurales
67
referidas se enmarcan en la concepción expuesta en las líneas anteriores. La lectura
que se ha hecho desde las distintas fases de este proyecto, es que esto no ha
sucedido o no es muy claro. ¿Por qué? Por algunas de las siguientes consideraciones:
i) La política de Ciencia y Tecnología puede ser muy buena en su concepción
general pero débil cuando baja a los territorios. La crisis de las comisiones
regionales de CyT denota que el modelo de regionalización desde el centro si bien
puede mostrar algunos resultados positivos, el impacto territorial y la apropiación
territorial no ha sido la mejor. Esto llevó en el caso de Antioquía, a diseñar su propia
estrategia a partir de las debilidades del programa de regionalización de la CyT. A
esto se agrega, que ante la crisis fiscal del país, los recursos para la inversión en
CyT se han erosionado de manera dramática, demostrando que para el Estado este
tema determinante en el desarrollo actual de los países no es estratégico, de ahí la
crisis de algunas incubadoras de empresas, de los centros de desarrollo tecnológico
y de los centros de investigación científica, para citar algunos casos que tendrán
efectos inconmensurables en el desarrollo de corto, mediano y largo plazo del país,
tanto para el tejido productivo por cuanto dificulta los procesos de transferencia y de
innovación tecnológica, la generación de nuevas ideas que se traducen en nuevos
productos y en nuevos procesos, y mejores impactos de los proyectos de innovación
que se adelante con recursos de la ley 344 administrada por el SENA; como en el
capital humano acumulado por la deserción de investigadores hacia otras
actividades, y el poco interés de la gente que está haciendo doctorados para
retornar al país pues no encuentran condiciones para aplicar los avanzados
conocimientos adquiridos. En estas circunstancias, la creación de ciudades del
conocimiento, están algo lejanas de verse a la luz de la política de CyT.
ii) La política industrial, igualmente buena en su concepción, aún constata
debilidades referidas a lo no discriminación de instrumentos específicos entre
sectores tradicionales y de nuevas tecnologías. Lo más grave es en los campos de
tecnologías avanzadas, pues estos son de doble efecto: aplicación transversal a
sectores estratégicos tradicionales y nuevos, y desarrollo de productos propios de
cada nueva tecnología. Adicionalmente, y no es fácil de explicar la razón, en la
política industrial el tema de las incubadoras no es un proyecto de la misma. Sin
embargo, y por razones aún más curiosas, los parques tecnológicos si lo son y por
ende del ministerio a su cargo. Es una disfuncionalidad que se debe corregir, porque
son dos instrumentos hermanos (uno mayor y otro menor) que no deben separarse,
más allá de si están o no localizados en el mismo predio, por cuanto hay
causalidades interrelacionadas que explican su existencia. En cuanto a los parques
tecnológicos, comienza a ser largo el camino para impulsarlos: estudios van y
vienen, misiones van y vienen, cooperaciones van y vienen, pero lo que no va y
viene son los recursos para hacerlos realidad. Pero esto no es en últimas lo más
relevante. Habrá más tiempo para que cada ciudad donde estarán ubicados pueda
crear las condiciones propias para su desarrollo. No hay que olvidar que las
incubadoras y los parques tecnológicos sólo son instrumentos claves del desarrollo
endógeno y de ciudades del conocimiento, donde hay muchas tareas por realizar
68
como se constata en lo escrito hasta ahora y por otros motivos que se expondrán
más adelante. El país deberá adelantar un nuevo programa de desarrollo de bienes
de capital para imprimirle endogeneidad y más consistencia a los clusters más
estratégicos.
iii) La política de comercio internacional y su hija consentida, la de productividad y
de competitividad, si bien está basada en la acertada idea de conformar clusters
exportadores, permite anticipar problemas en el futuro si no se prevén desde ya
algunos correctivos: a) hay una dinámica frenética por identificar y formalizar
clusters en todas las ciudades y regiones del país. No por tener más se logra más.
El gobierno debe parar esta carrera vertiginosa y dedicarse más bien ha evaluar y
consolidar el trabajo con los ya numerosos clusters identificados, inclusive,
concentrarse en los que comienzan ha mostrar mejores resultados, y aplicar una
metodología distinta a los que en el corto plazo no registran impacto en la factura
exportadora, pues no quiere decir que si aún no exportan lo deseado esto obedece
a factores intrínsicos de cada cluster que merecen asistencias específicas; b) si las
dos políticas antes mencionadas tienen las debilidades referidas, tendrán impacto
negativo en la afirmación y proyección de los clusters exportadores, pues sin
investigación y desarrollo y sin políticas discriminadas en los sectores y tecnologías
de mayor impacto y perspectiva, los clusters exportadores tendrán componentes
estructurales débiles que impedirán su consolidación; c) la estrategia de clusters, por
provenir desde las políticas nacionales y del modelo centralista del Estado, sin haber
identificado el grado de desarrollo endógeno de cada territorio, puede sufrir una
fuerte inflexión, debido a que los clusters son una consecuencia o un efecto del
derrotero de construcción de modelos de desarrollo endógeno. De esta manera, la
estrategia hasta ahora adoptada no es que sea equivocada, le falta consultar más
los factores endógenos de desarrollo de cada territorio para que tanto desde las
políticas nacionales como desde políticas y estrategias de los territorios se generen
condiciones de perfeccionamiento.
iv) La educación a través de las universidades tienen el doble desafío de formar
pensamiento endógeno, y de investigar interdisciplinariamente las condiciones,
factores e instrumental teórico adaptado para explicar o entregar los basamentos
científicos y metodológicos que facilite la tarea de los socios de los actores hacia la
construcción endógena del desarrollo. Así mismo deben ser ambientes creadores de
nuevas empresas y generación de una cultura de relacionamiento con el sector
empresarial para generar spin - offs. La figura 12 lo que hace es ilustrar distintos
escenarios de esos procesos de transferencia tecnológica desde las universidades
con el sector industrial. Registrando cómo han evolucionado esos impulsos desde
los ámbitos académicos. El primer escenario corresponde a un esquema que estuvo
vigente hasta hace algunos años, pero que ya no es el modelo viable en el presente.
El segundo es desde la demanda del mercado o desde las empresas. Y el tercero
es la estrecha relación mercado - universidades.
v) En cuanto a la política macroeconómica, esto es más complicado, porque los
69
procesos de ajuste y de estabilización macroeconómica si al mismo tiempo no
generan condiciones para el desarrollo endógeno y la competitividad sistémica,
tienen un efecto perverso, por que los ajustes son dolorosos y unidimensionalmente
considerados contribuyen a erosionar los tejidos social y productivo. Por la crisis
singular y sistémica de Colombia, es lo que ha sucedido, con algo más grave, pues
sin que se hubieran alcanzado a reflejar posibles efectos positivos del ajuste, tal vez
por las inconsistencias del mismo, la estructura macroeconómica ha sufrido una
aguda y larga inflexión en los últimos años, sin registrar señales consistentes de
recuperación a pesar del voluntarismo que ha desplegado el Gobierno nacional al
respecto, y porque ciertos correctivos son aún recientes, y posibles consecuencias
positivas son aún difíciles de medir. En éstas condiciones, la política
macroeconómica no entrega los instrumentos requeridos para el desarrollo fluido y
dinámico de las anteriores políticas, incidiendo para que los factores estructurales
que se necesitan generar para un desarrollo endógeno, nacional y territorialmente
comprendido, no las haya suministrado la política macroeconómica. Adicionalmente,
si se continúa insistiendo en el credo de que primero y lo más importante es la
estabilidad macroeconómica, y que en si misma ésta es la mejor política industrial, el
futuro tecnoeconómico y social del país se prevé absolutamente nebuloso. Persiste
una óptica apretada y pobre de previsión en nuestros importantes
macroeconomistas.
Por lo expresado y por aspectos que posiblemente faltan, asaltan serias dudas sobre la
correlación de las políticas nacionales y su enfoque de endogeneidad, por tanto para
facilitar o inducir modelos endógenos de desarrollo en los territorios y crear ciudades
del conocimiento.
Además, modelos jerárquicos están invalidados en el mundo presente y del futuro.
Ahora es tiempo de la construcción de sistemas de redes sociales que determinan
modelos más horizontales e interrelacionados de decisión y de acción, donde los
actores claves tienen papeles distribuidos de gestión, para sustentar social y
participativamente el desarrollo endógeno, nacional y territorialmente comprendidos. El
centralismo no es un modelo para crear tecnoeconomías del conocimiento o para
posibilitar procesos de desarrollo endógeno.
Los territorios y la construcción endógena de ciudades del conocimiento
Las notas del comienzo de este capítulo y lo expresado en el primero, eximen a esta
sección de un amplio abordaje introductorio, por lo tanto iremos directamente a tratar
aspectos del resorte específico de los territorios.
i) Políticas para el desarrollo endógeno. Para desarrollar territorios innovadores se
requiere que las políticas del Estado nacional tengan contenidos que permitan
sucesos de cambio estructural en los territorios. Pero a su vez, que los territorios
dispongan de sus propias políticas y estrategias. Estas últimas, si las primeras son
correctas en cuanto a que sean correspondientes a la generación de ambientes
70
innovadores y del conocimiento, deben tener enfoques correspondientes para
fertilizarse.
ii) Políticas territoriales autónomas. Entonces, si el Estado está dotado de unas
políticas de ciencia y tecnología, industrial, comercio exterior, entre otras, los
territorios que quieran transformarse en espacios avanzados, deben tener sus
propias políticas de CyT, industrial y de comercio exterior. El desarrollo endógeno y
las ciudades del conocimiento, son posibles, si se piensa y gestiona de esa manera.
¿Por qué? porque el desarrollo endógeno se basa en procesos autónomos, y como
tal debe armarse de instrumentos propios. En consecuencia, una visión centralista
no es coherente con el desarrollo endógeno, así las políticas del orden central sean
buenas y contemplen lo regional.
iii) Una nueva mirada a las relaciones entre centro y territorios. Para que este
cambio sea posible, hay que modificar sustancialmente la mirada entre Estado y
territorios. Cuando se dice que desde arriba y desde abajo se deben encontrar los
dos niveles, es una posición inconveniente, porque quiere decir, que quieren
conversar sin modificar el enfoque centralista. La descentralización es el producto de
un modelo de centro y periferias. En estas condiciones, el modelo jerárquico se
perpetua, y la red social no es posible construir entre los dos niveles, porque el
modelo de desarrollo es jerárquico y no horizontal. Un poderoso modelo centralista
genera estructuras mentales dependientes y reactivas. Pero, si se establece un
relacionamiento horizontal, unos y otros se verán como iguales y el desarrollo global
será más democrático y participativo. Y este comportamiento tampoco se modifica a
través de la norma. Se modifica a través de un cambio cultural de las distintas
identidades y de los actores de poder en la concepción y gestión del Estado para
hacer la simbiosis entre cultura y desarrollo que es donde germinan los modelos
endógenos y las ciudades del conocimiento. Para que esto suceda, los territorios
deben disponer del mejor capital humano, y este será posible retenerlo o retornarlo,
si el ámbito territorial evoluciona en su proceso para convertirse en espacios de
oportunidades.
iv) Incentivos propios: Las ciudades capitales deben diseñar estímulos fiscales,
financieros y estructurales para retener ahorro local y para atraer inversiones
externas. El criterio es que los estímulos se otorguen únicamente a nuevas
actividades de los sectores estratégicos de cada ciudad, sean industriales,
agroindustriales y/o de nuevos servicios e industrias de nuevas tecnologías. Así no
se afectan los ingresos programados los cuales se estiman a partir de las
actividades económicas existentes. Más bien, se trata de crear las condiciones en el
presente para incrementar los ingresos futuros del Estado.
v) Nuevas instituciones: Conformar Consejos de Competitividad y de Productividad
en algunas ciudades capitales que ahora no disponen de esta instancia de
concertación, sin embargo, esta figura no puede aplicarse en todas las ciudades
capitales dado su bajo nivel de desarrollo y del respectivo departamento. Es decir,
71
es una instancia que no puede aplicarse indiscriminadamente Este enfoque
complementaría a los Consejos Departamentales de Competitividad, donde éstos ya
existen. Crear secretarías de comercio e industria, o de comercio y agroindustria, o
de comercio y de servicios, o de comercio - industria - ciencia y tecnología, o de
planeación, comercio e industria, según sea el perfil de acuerdo a las vocaciones
más promisorias de cada ciudad capital, puesto que es necesario disponer de una
institución especializada que respalde el desarrollo local en concertación con el
sector privado. Esta nueva institucionalidad fortalecería el papel de las Cámaras de
Comercio, de otros gremios y entidades de impacto local, considerando que todo
nuevo desarrollo implica eliminar, ajustar o crear nuevas instituciones, buscando un
equilibrio entre lo público y lo privado. Además, las imperfecciones del mercado
requieren de una renovada intervención del Estado, en este caso de los Estados de
los niveles territoriales, y esto se hace con base en una nueva institucionalidad que
oriente, cofinancie e impulse el desarrollo de nuevo tipo. En este sentido es
importante anotar que sólo el rediseño institucional es suficiente. Se requiere de un
cambio de mentalidades, de hacer profundas reingenierías al enfoque de administrar
y planificar la gestión de lo público y el desarrollo. Por lo general, la evidencia
empírica muestra que una vez desatados procesos de nuevo tipo, la propia dinámica
va generando los ajustes institucionales correspondientes. En este sentido, se
podría decir que ya algunas ciudades de Colombia que están en una fase de la
reestructuración de su proceso tecnoeconómico, que ya necesita de la reingeniería
institucional.
vi) Factor humano de excelencia para el desarrollo endógeno y ciudades del
conocimiento. Adelantar un programa prospectivo y estratégico de formación de
recursos humanos de excelencia en campos de conocimiento claves para afianzar
modelos de desarrollo endógeno, incluyendo el factor humano para las actividades
tecnoeconómicas más promisorias con el propósito de hacer sostenible el nuevo
desarrollo global y de los sectores claves de cada ciudad - región. Sin capital
humano todo sueño de construir un nuevo futuro será sólo una ilusión. Aquí son
importantes alianzas con ciudades de igual y de mayor desarrollo del país o del
exterior.
vii) Financiación del desarrollo endógeno. Para hacer posibles estos y otros
desarrollos, en los presupuestos de cada municipio capital habrá que asignarle
recursos importantes a los temas que nos han ocupado en estas páginas, para que
los alcaldes puedan coliderar procesos concertados con los empresarios, las
universidades, gremios, ong’s locales, gobierno nacional y cooperación
internacional. Si las alcaldías no destinan dineros importantes para estos fines, será
muy difícil desarrollar programas de este tipo, y de esa manera el liderazgo de los
alcaldes se diluiría o sería muy marginal, afectando el desarrollo global de largo
plazo del territorio respectivo, pues donde un actor clave defecciona o tiene un bajo
perfil, los procesos se desaceleran o simplemente no se dan.
72
CAPITULO VI
HACIA UNA POLÍTICA NACIONAL DE CIUDADES DEL
CONOCIMIENTO Y EL DESARROLLO ENDÓGENO DE CIUDADES
INTERMEDIAS
En este capítulo final se hacen unas reflexiones y propuestas derivadas tanto de los
desarrollos de los capítulos anteriores, como de aportes adicionales para que las
ciudades de Colombia puedan profundizar sus procesos de desarrollo tecnoeconómico
y de inserción, convertirse en ciudades globales y con futuro en la mundialización, y
encontrar respaldo en las políticas del Estado nacional para beneficio recíproco y cuyo
resultado será una nueva y dinámica tecnoeconomía global.
En consecuencia, las siguientes líneas están pensadas en la compleja realidad del
presente, tanto del país como de los territorios, con una concepción eminentemente
prospectiva, es decir, pensando en construir un nuevo futuro para lo cual se deben
fortalecer las políticas nacionales así como facilitar y liberar procesos autónomos de
desarrollo endógeno regional.
La previsión no es propia de un ejercicio prospectivo. La previsión es propia de una
cultura con visión y responsabilidad por el futuro, la previsión es propia de un Estado
anticipador que dispone de unidades de investigación del futuro, de las cuales carece
el Estado colombiano en su nivel central y en casi todos los territorios.41
Por lo expuesto, los sectores productivos estratégicos de Colombia vienen desde hace
muchos años sin políticas de largo plazo y las nuevas especializaciones productivas
emergen por señales del mercado y no por una visión definida de los actores claves del
Estado.
Las actuales políticas industrial, exportadora y de innovación de Colombia buscan
corregir errores históricos o complementar eventuales aciertos.
Sin embargo, lo que se viene adelantando hay que asumirlo como la primera etapa de
un proceso de largo plazo para hacer de las exportaciones el motor del desarrollo de
los próximos 20 o más años, las cuales deben estar respaldadas por una política
industrial que haga sólido al aparato productivo exportador, y por una política de
ciencia y tecnología volcada (con muchísimos más recursos de los que ahora dispone
para investigación y desarrollo I&D y menos dispersa en la distribución de los mismos)
a mejorar la competitividad de los sectores y clusters exportadores más estratégicos.
41
Acosta Puertas Jaime. “Reindustrialización y Región”.op cit..
73
Pero también se requiere un accionar más autónomo de los territorios no sólo en el uso
responsable de las transferencias de la nación y de sus recursos propios, sino, y sobre
todo, en el diseño de políticas y estrategias productivas, exportadoras y de ciencia y
tecnología propias, y en la construcción de una institucionalidad que responda a las
necesidades de un nuevo modelo de desarrollo del respectivo territorio porque el grado
de desarrollo del medio local adquiere enorme importancia en la creación de ventajas
competitivas.
Así las cosas, transitar hacia modelos de desarrollo endógeno y construcción de
ciudades del conocimiento significa superar concepciones equivocadas que estaban
llevando a nuestra economía por caminos errados en la última década del siglo XX, a
pesar del acierto general de abrirla. Veamos algunas de esas falacias.
i) pensar sólo en los sectores existentes supuestamente para consolidar las
ventajas comparativas y no mirar las nuevas oportunidades en nuevos sectores;
ii) la excesiva importancia atribuida a la liberalización e integración comercial
pensando que ese era el mecanismo más importante para fomentar exportaciones y
diversificar la economía;
iii) la eliminación de toda política de subsidios;
iv) la adopción de una política industrial horizontal en la cual todo sector es igual,
pues no discrimina entre un sector industrial tradicional de uno de nuevas tecnologías;
v) y el fortalecimiento de visiones centralistas por lo tanto “visiones” restringidas de
la descentralización, en consecuencia lejanas de procesos de autonomía regional y
apartadas de toda perspectiva de desarrollo endógeno.
Estas fueron algunas concepciones que vinieron en los primeros 11 años de la
apertura, y son concepciones que se tienen que ir en los siguientes años para darle
paso a unas nuevas:
i) potencializar el factor cultural para formar ambientes de innovación y capacidad de
crear nuevos productos y procesos;
ii) impulsar nuevos sectores a partir de propuestas de organización productiva en la
que participen todos los agentes económicos y sociales que intervienen en el
desarrollo mediante iniciativas innovadoras y estrategias de política industrial para
quebrar patrones de especialización rezagados;
iii) revisar el papel de los territorios en el desarrollo tecnoeconómico transitando para
ello de la descentralización a la autonomía de los territorios y construyendo modelos
de desarrollo endógeno.
iv) las ciudades deben liderar la reestructuración tecnoeconómica porque es a través
de ellas que los países se globalizan. Pero a su vez ellas también requieren hacerlo.
v) desarrollar una capacidad de aprendizaje - concebida como un proceso interactivo
incorporado a todo el tejido social - dado que el desarrollo de competencias en los
74
agentes determinan el éxito económico de las empresas, territorios y países,
42
y
puesto que el potencial de los agentes para transformar conocimientos genéricos en
conocimientos específicos influye decisivamente en las posibilidades de generar
ventajas competitivas y disminuir en parte incertidumbres estratégicas existentes en
los mercados en que concurren.
43
El desplazamiento a modelos endógenos de desarrollo conduciría a la convergencia de
políticas creadoras de factores productivos como la vinculación de lo tecnoeconómico
con lo cultural, la comprensión de que las políticas de productividad y de competitividad
son tanto de la nación como de los territorios, la resolución del viejo conflicto entre
políticas industriales horizontal y selectiva, los spillovers generados a la economía por
la importancia que se le atribuya a la innovación y al aprendizaje en torno a la
investigación y el desarrollo (I&D), la mejor formación del factor humano para sustentar
la capacidad de desarrollar nuevas innovaciones y nuevos productos, estimular las
relaciones interempresariales de pequeñas y medianas empresas, y la mayor
asimilación, aplicación y desarrollo de las nuevas tecnologías informáticas y de
telecomunicaciones en torno a políticas y estrategias de conectividad para apoyar la
inserción de las actividades más estratégicas de la economía.
POLITICA DE CIENCIA Y TECNOLOGÍA PARA EL DESARROLLO
ENDÓGENO Y LA CONSTRUCCIÓN DE CIUDADES DEL CONOCIMIENTO
Cuantas veces ha sido necesario mencionar y abordar el papel de las políticas
estructurales más importantes para un desarrollo endógeno y de ciudades del
conocimiento, la política de ciencia y tecnología ha estado al comienzo. Y esto no es
casual, es deliberado, y es deliberado por varias razones:
i) porque es débil dentro de las políticas de Estado, así conceptualmente sea
consistente, por la escasa asignación de recursos;
ii) porque Colombia registra avances importantes y dispone de bases estructurales
para avanzar en los propósitos de esta iniciativa, pero esos desarrollos no son
suficientes como plataforma para los fines perseguidos porque el universo doctoral
es insuficiente y además concentrado en muy pocas ciudades y a su vez en muy
pocas universidades;
iii) porque la población de investigadores es en consecuencia menor a la que sería
deseable para mejorar la calidad de la educación y de la investigación, y este factor
determina dos sucesos específicos adicionales: que el potencial de proyectos
innovadores de elevado contenido y novedad se vea afectado; y relacionado con el
punto anterior, el número de potenciales emprendedores innovadores con destino a
las incubadores también se afecte, en consecuencia y lo más grave, es que tiene un
42
Lundvall B.A.. The learning economy: Challenges to economic theory and policy. Trabajo presentado a EAEPE.
Conference, Copenhagen, European Association for Evolutionary Political Economy. 1992
43
Yoguel Gabriel. Creación de competencias en ambientes locales y redes productivas. Revista de la Cepal # 71.
Santiago de Chile. 2000
75
impacto global mayor, las nuevas fuentes para la generación de empleo y del
cambio estructural requerido a toda la economía para variar el patrón de
especialización del sistema tecnoproductivo, se reduce dramáticamente.
iv) al disponer de una insuficiente capacidad doctoral que incide en la investigación,
uno de los soportes que sustenta la creación de los parques científicos y
tecnológicos se ve menguado porque los supuestos sobre los cuales se crean estas
infraestructuras es mejorar, multiplicar y aprovechar el potencial de investigación
para que sucedan empresas basadas en la investigación y el desarrollo (I&D) de las
cuales se derivan nuevas empresas líderes que permitirán fortalecer los clusters y
crear otros, sobre todo las de altas tecnologías que son las que más generan
empleo y las que determinan el alcance innovador de cada territorio, en
consecuencia también el potencial de patentamiento producido en el país (por
nacionales o extranjeros) que es otra fuente de ingresos y reflejo de la evolución de
una economía;
v) en éste sentido la tan invocada sinergía universidad - empresa tiene barreras
estructurales que con voluntarismo y discursos no se superan: esa relación sólo es
posible dinamizarla si una cultura de la I&D está difundida por la calidad de la
educación y de la investigación en las universidades, en la sociedad y en la
estructura productiva: lo demás es cuento;
vi) si los parques tecnológicos, que son hitos del desarrollo regional, no disponen
localmente de universidades y de centros y laboratorios de I&D suficientes y de
calidad, no son viables, puesto que están concebidos para fertilizar y mejorar los
vínculos entre investigación y negocios a partir de proyectos innovadores del
profesorado y de los estudiantes de los ciclos más avanzados, para generar nuevas
empresas y rentas a la economía;
vii) si la insuficiencia política y de recursos persiste en torno a la consolidación de la
política de CyT, los laboratorios y centros de I&D difícilmente pueden tener los
niveles deseados y en consecuencia impactando el potencial de transferencia de
conocimientos a las empresas lo que a su vez mejora la competitividad de toda la
economía.
El efecto sistémico de una reducción dramática de los presupuesto de C&T en el
estado colombiano, es tan grave, como la no solución en el corto plazo de los
desequilibrios macroeconómicos. Impacta las políticas industrial, de comercio exterior y
de educación, inclusive, la política macroeconómica en el mediano y largo plazo. El
efecto perverso es sistémico, por tanto, sistémicamente se debe reaccionar para
revisar las prioridades del estado, y darle a la CyT la importancia que tiene.
En consecuencia, decir que primero hay que hacer una cosa y luego atender la otra, es
una fatal equivocación, es un acto irresponsable, inmediatista y carente de toda visión.
Cuando se toman decisiones en desmedro del conocimiento, como la principal fuente
de desarrollo y riqueza, se está decidiendo en contra del futuro y de la construcción de
una nueva sociedad.
La CyT es desde donde se generan los impulsos estructurales para las incubadoras,
los parques tecnológicos, las PYMES, los clusters, las exportaciones, la calidad de las
76
importaciones, los centros de I&D y de productividad, las universidades, los fondos de
capital de riesgo, el potencial económico y social de la propiedad intelectual, la
estabilidad macroeconómica, el crecimiento del PIB, la calidad de vida, el medio
ambiente sostenible, es decir, toda la estructura tecnoproductiva, fiscal, del capital
humano y de la cohesión social.
Las ideas anteriores que aluden más a la visión del Estado macro, es igualmente válido
para las regiones. Si éstas no tienen una política de CyT propia, con recursos
importantes y proporcionales a sus capacidades y necesidades, los territorios no son
viables en la sociedad del conocimiento. Antioquía lo ha sentido así, y por eso tiene su
propio programa en el tema.
Para seguir con la referencia de Brasil, éste país destina US$9.000 millones a la C&T,
mientras Colombia sólo US$ 450 millones. Las asimetrías en conocimiento respecto a
ciertos indicadores económicos, no tiene iguales proporciones entre los dos países. En
términos del tamaño del PIB: 6 a 1; de las exportaciones: 5 a 1; de la población: 4 a 1;
pero en CyT de 20 a 1; en incubadoras: de 20 a 1; en doctores 40 a 1. Esto quiere
decir, que en el mediano y largo plazo la brecha será cada vez mayor, pues en los
campos desde donde se construyen las sociedades del futuro, no hay convergencia, ni
proporcionalidad, sino polarización.
En síntesis, si la política de CyT no es consistente, el desarrollo endógeno y las
ciudades del conocimiento son utopías quién sabe para cuando. Sólo se requiere de
voluntad política, porque las bases están dadas pero necesitan reforzarse para
construir las siguientes plataformas del desarrollo.
POLITICA INDUSTRIAL PARA TECNOECONOMÍAS DEL FUTURO
Por fin desde el Estado macro se ha llegado a la identificación de sectores para
apuntarle a una orientación de selectividad en tres grandes agrupaciones:
Una primera de actividades tradicionales con las cuales el país debe buscar dinamizar
su inserción en el corto y mediano plazos.
Una segunda agrupación de sectores de nuevas tecnologías o de sectores que
incorporan mayor contenido tecnológico y cuyo desarrollo se prospecta a mediano
plazo.
Y la tercera agrupación que privilegia servicios exportadores, cuya consolidación será
posible a mediano y largo alcance.
Lo que viene ahora es desarrollar una estructura de instrumentos específicos para la
segunda y tercera agrupación de actividades promisorias, donde deben haber
mecanismos de aplicación horizontal y otros selectivos acordes a las características
77
propias de las nuevas actividades más estratégicas de las tecnologías más avanzadas.
Adoptar por instrumentos iguales de política para todas las actividades es una
orientación errónea por las mismas imperfecciones del mercado y porque no todos los
sectores generan externalidades positivas iguales o generan externalidades negativas
semejantes. Lo acertado es una mixtura de políticas horizontales y selectivas.
Además, la política industrial revela la crisis fiscal y financiera de la economía, puesto
que no se evidencian los recursos para hacer posible la nueva política industrial, pero
también es una constatación de que no hay diálogo entre ésta y la política
macroeconómica. Así, los responsables de las políticas macroeconómicas y
monetarias son quienes deben asignarle recursos importantes, cualquiera sea su
fuente formal. La estabilidad macroeconómica sólo es un instrumento de una proactiva
política industrial, y por tanto no debe afectarse.
En tal sentido la banca colombiana ha estado concentrada en el mercado de consumo
y en actividades de corto plazo de tipo especulativo, donde absurdamente las líneas de
crédito para las empresas son consideradas dentro de ese criterio.
En el nuevo modelo económico la banca oficial de primer piso desapareció, y
simplemente la financiación a las empresas se hace a través de la banca comercial
cuyo margen de intermediación es muy elevado y cuya filosofía no es precisamente
apoyar al sector productivo y menos el desarrollo de actividades incipientes o de
nuevas tecnologías cuya maduración, necesidades y concepción es distinta a la de
sectores tradicionales, de manera tal que no hay una banca de fomento estatal o
privada y de primer piso para la evolución estructural o del patrón de especialización de
la economía.
Esto se constata en el diseño de la nueva política industrial, que no discrimina entre las
tres grandes agrupaciones sectoriales definidas en la política, ni discrimina entre las
empresas consolidadas, las de nacientes emprendedores exportadores en el marco de
la política de exportaciones y los nuevos emprendedores vinculados a incubadoras de
empresas de base tecnológica, ni los que vayan a los parques tecnológicos en dos o
tres años. Por tanto, el desarrollo de proyectos productivos de nuevos emprendedores
tiene el mismo tratamiento crediticio que el dado a una mediana y gran empresa
consolidada, o a empresas de tipo tradicional. Otra constatación de que el futuro se
mira como al pasado.
Todo esto es efecto del enfoque de neutralidad o de horizontalidad de la política
industrial, del modelo neoliberal reproducido y reactivo, de la atomización de la
estructura productiva derivada del modelo de economía cerrada y de la apertura
indiscriminada y hacia adentro, de la carencia de una renovada visión de sustitución de
importaciones, de la falta de visión para atraer inversión extranjera directa (IED) al no
ofrecer una plataforma de desarrollo en campos estratégicos y de la carencia de
políticas para el desarrollo de sectores de nuevas tecnologías, razón por la cual no se
dispone de suficientes fuentes de capital semilla para los nuevos emprendimientos,
sobre todo para los vinculados a las incubadoras.
78
A lo anterior se añade que los incentivos fiscales son escasos respecto a los brindados
en otros países, y los incentivos financieros para estimular nuevas inversiones de gran
impacto estratégico e incentivos estructurales relacionados con la formación del
recurso humano y actividades de I&D que emanan de las nuevas inversiones de
capitales nacionales como los de la IED, no se dan en el caso colombiano.
Lo grave es que las autoridades macroeconómicas y monetarias parecen no entender
cuatro cosas:
i) no conocen los instrumentos más intrínsicos de la competencia mundial (Norte
América, UE, y Asia) para atraer inversiones, ni los específicos de un desarrollo
endógeno y de ciudades del conocimiento;
ii) que los incentivos son únicamente para nuevos emprendimientos e inversiones
en nuevos sectores estratégicos y de futuro, por tanto no afectan los ingresos fiscales
del estado pues simplemente es como si no existieran esas nuevas organizaciones y
por tanto no afectan la programación de ingresos. Entonces, no hay una comprensión
de la diferencia que existe entre factores del pasado y factores del futuro, por tanto, el
futuro se mira con las ópticas del ayer, como si el devenir fuera una copia de lo
sucedido;
iii) que si no hay nuevos estímulos tampoco hay nuevas empresas en número e
intensidad de las que se requiere para diversificar la estructura productiva y alcanzar
tasas de crecimiento de más del 6%;
iv) no se reflexiona en cuanto a que si no hay incentivos no hay nuevas empresas
de nuevo tipo, nacionales y extranjeras, para extender y desarrollar la producción y las
exportaciones. El ejemplo mencionado de Motorola en Porto Alegre, muestra la
diferencia de enfoques con Colombia sobre cómo atraer IED.
En síntesis, la política macroeconómica viene fallando en cuanto a su concepción
sobre el desarrollo.
En estas condiciones, si bien hay avances conceptuales y de instrumentos, la PI debe
corregir las falencias anotadas. Si es así, habrán elementos extendidos a los territorios
que serán apoyo a su desarrollo endógeno. Y si las condiciones de la PI no cambian,
deberán las ciudades y territorios hacer su PI, que complemente a la nacional, pero
diseñando los instrumentos que aquella no entrega. En todo caso, así las políticas de
arriba sean más consistentes, siempre los territorios deberán hacer las propias, como
es lógico de suponer en un modelo endógeno, en consecuencia bastante autónomo, y
para que algunos ambientes evolucionen hacia territorios del conocimiento.
Cinco decisiones en torno a política industrial para estimular el desarrollo endógeno y
la creación de ciudades del conocimiento.
i) desarrollar los instrumentos mediante los cuales los sectores de las segunda y
tercera agrupación de actividades promisorias se puedan desarrollar. Esto tendrá un
efecto orientador y dinamizador para la creación de nuevas incubadoras, apuntalar
79
el desarrollo de los parques tecnológicos y diseñar una política de ciudades del
futuro;
ii) los responsables de la política macroeconómica y el empresariado, deben concertar
el desarrollo de la nueva política industrial, asignándole los recursos económicos
necesarios de largo plazo, para que luego el Legislativo la adopte como política de
Estado;
iii) al evolucionar la política industrial, se estarán generando condiciones para retener
ahorro en la economía con el fin de disponer recursos hacia la inversión y la
reestructuración productiva tal como lo han hecho todas las economías exitosas en
el presente y en el pasado;
iv) los territorios: ciudades y departamentos que quieran acometer procesos de
desarrollo endógeno deben diseñar su propia política industrial, pues el desarrollo de
clusters no es suficiente, éstos hacen parte de las políticas y estrategias territoriales
sistémicas y en consecuencia no se puede asumir que los cluster (sinergía colectiva
en torno a lo tecnoproductivo) son la política de desarrollo tecnoeconómico de cada
territorio. Mas bien los clusters territoriales necesitan de una PI territorial para
consolidarse. En este sentido, las ciudades y territorios que quieran avanzar en la
construcción endógena de su futuro, deberán buscar los mecanismos locales de
financiación; reestructurando los presupuestos de la municipalidad y de los
departamento de acuerdo a la nueva visión de desarrollo, buscando mecanismos de
financiación en la economía local a través de tasas destinadas a desarrollos
específicos del nuevo tipo; y a su vez generando incentivos para suscitar la
retención del ahorro local y atraer el externo;
v) es necesario que el período de alcaldes y gobernadores se amplíe a cuatro años y
posibiliten su reelección. Pero, la ampliación del período de éstos gobernantes será
efectiva en la medida en que se reglamenten sus responsabilidades en el desarrollo
tecnoeconómico del respectivo territorio, porque cualquier proceso hacia la
autonomía regional debe disponer de gobiernos que tengan facultades y
responsabilidades para liderar y consolidar los procesos de desarrollo respectivos, y
darle sostenibilidad a las decisiones correctas y de futuro que provengan del
gobierno anterior.
LA CONFORMACIÓN DE GRANDES AGLOMERACIONES INDUSTRIALES:
UN NUEVO MAPA TECNOECONÓMICO PARA UN DESARROLLO
ENDÓGENO NO POLARIZADO DE LAS CIUDADES: VISIÓN AÑO 2050
La conformación de grandes economías de escala le da una nueva visión al desarrollo
económico de países que vienen de un largo proceso de encierro de sus economías.
Los importantes esfuerzos de reestructuración de las economías urbanas y regionales
de Colombia, aún se hacen con sentido de unidad y poco de aglomeración regional. En
este sentido, no es suficiente crear mapas de futuro con base a grandes proyectos
deseables de conectividad y hacer ejercicios académicos más en términos estáticos
que dinámicos, que suman indicadores socioeconómicos para concebir imaginarios de
80
regiones más grandes e integradas. Son esfuerzos necesarios y hacen parte del
imaginario de construir territorios.
Pero más importantes y complementarios a los anteriores, son la construcción de
visiones de desarrollo endógeno sobre factores dinámicos (cualitativo - estructurales)
por su carácter sistémico e interdisciplinario y porque a partir de ahí se perfila el futuro
de las culturas para concebirse como modelos de desarrollo endógeno.
Economía global, producciones flexibles especializadas, integraciones interterritoriales,
economías de escala, son factores que conducen a la conformación de grandes
aglomeraciones tecnoproductivas. De alguna manera los grandes proyectos de
integración de las economías continentales hacen parte de esta lógica, que incluye a
los niveles territoriales de los países, porque si estos ámbitos no se desarrollan las
políticas macro comunitarias no son funcionales a los objetivos gruesos de las
integraciones continentales profundas como el de la Unión Europea.
Este pensamiento también es pertinente a los procesos de integración comercial en
América, en particular para los países latinoamericanos por sus grandes asimetrías con
los Estados Unidos y Canadá, donde las grandes aglomeraciones productivas ya están
consolidadas, por tanto sólidamente cimentadas sus ventajas comparativas. Esta es
otra de las razones por las cuales los procesos de integración en América Latina no
son más contundentes en términos estáticos y dinámicos, a pesar del enorme
incremento del comercio intrarregional desde la última década del anterior milenio.
44
Pero el mayor incremento del comercio intrarregional del Mercosur, respecto al de la
CAN, se explica no sólo por el mayor tamaño del mercado del sur, sino también por su
mayor estructuración tecnoproductiva, especialmente de Brasil, y por la visión de crear
mayores economías de aglomeración, ser atractivos a la inversión extranjera directa
(IED - que en los últimos años ha llegado masivamente al Mercosur -, y retener ahorro
nacional. En estas condiciones es necesario elaborar un nuevo mapa tecnoeconómico
territorial bajo el criterio de nuevas y grandes economías de aglomeración.
Las tres políticas estructurales del Estado macro o del Gobierno nacional a las que se
ha aludido de manera permanente (industrial, exportadora y de ciencia y tecnología)
obedecen a una mirada de arriba hacia abajo o del centro hacia las regiones, que debe
complementarse con otra mirada desde los territorios hacia el centro.
Pero esa perspectiva desde lo territorial, sobre todo cuando el proceso de
conformación de clusters está en proceso de estructuración, requiere, para lograr
niveles óptimos de competitividad, una visión geográfica más amplia, en términos
estáticos y dinámicos. Y esto es posible si los mapas territoriales mentales en los
actores claves adquieren una dimensión territorial mayor y más profunda en el sentido
de que en la globalización la creación de grandes economías de escala es un requisito
44
Acosta Puertas Jaime. La Can y la integración de América Latina en la Perspectiva del ALCA. Proyecto
FESCOL-CRESET. Observatorio Colombiano de la Coyuntura Internacional OCCI. Boletines # 65-66. Bogotá.
2001.
81
para desarrollar modelos endógenos de competitividad sistémica y crear ciudades del
conocimiento.
La conformación de polos industriales a partir del modelo de industrialización por
sustitución de importaciones, determinó un mapa numeroso pero disperso de polos
industriales, en últimas, débiles, por el largo efecto de una economía cerrada. Esta es
una realidad imposible de modificar. Inclusive, se ha afirmado en el modelo de apertura
unilateral, dado que las principales ciudades se han preocupado por generar
condiciones locales a las importaciones de bienes y servicios, como corresponde a una
economía abierta hacia adentro. Pero esta lógica, una vez el país comienza a dar
pasos decididos para volcarse a los mercados mundiales, no es suficiente. El reto
ahora es crear las condiciones endógenas para competir afuera y atraer recursos. Y
esto pasa por el desarrollo de territorios más grandes, integrados y con una oferta
atractiva de incentivos y de factores endógenos de desarrollo.
Ante esta realidad, lo que se debe hacer es considerar que la dispersión de polos es
una ventaja competitiva en la medida que esos núcleos dispersos y frágilmente
integrados, se articulen, y sobre todo que precisen su especialización. En Italia hay 62
sistemas productivos locales o distritos industriales, y todos altamente
especializados.
45
En Colombia, los polos industriales no tienen aún una consistente
especialización. Esto se debe a una razón histórica derivada del largo encierro de las
economías y de la reciente apertura unilateral. Es un síndrome que demorará en
superarse hasta tanto no haya una pedagogía desde los Estados nacional y
territoriales sobre la pertinencia de la especialización, los cambios mentales que ello
implican, su relación con la consolidación de clusters y el fomento una cultura
exportadora competitiva. De esta manera, el debate sobre políticas horizontales y
selectivas, no es tanto de índole teórica, ya se ha leído mucho, se ha escrito suficiente
y no son muchos los avances. Ahora es tiempo de una mirada desideologizada y
autónoma de las características y potencialidades del sistema productivo nacional y
territorial y en relación con el entorno mundial, para diseñar modelos de polos y de
aglomeraciones territoriales muy especializadas.
Así las cosas, el mapa geoestratégico territorial del país debe fortalecerse, en algunos
casos, y en otros, debe construirse. Veamos algunos ejemplos de aglomeraciones
nacionales y binacionales hacia el futuro.
Una mega aglomeración en el centro del NAFTA y del MERCOSUR
Cuando se mira un mapa de geografía económica y la ubicación de las grandes,
medianas e intermedias ciudades del país, y referenciándola con otras enormes
aglomeraciones en el continente: Norteamérica y Brasil, es posible imaginarse una
mega aglomeración en torno a las tres ciudades más grandes de Colombia (Bogotá,
Cali y Medellín), las ciudades de mediano tamaño cercanas (Manizales, Pereira,
Armenia, Ibagué, Popayán, Tunja, Villavicencio) y un número mayor de ciudades
45
Becattini Giacomo. Distretti Industriali e Made in Italy. Bollati Boringhieri. Torino .1998
82
intermedias. Esto da una visión de red de ciudades de distinto tamaño, que individual y
colectivamente deben emprender modelos endógenos de desarrollo, pues sólo en
estas condiciones es viable una mega aglomeración de talla mundial, avanzada y
competitiva.
Esta visión tiene varias racionalidades:
i) Las economías de aglomeración serán cada vez más determinantes en el mundo
del futuro, y nuestras aglomeraciones productivas, tal como ahora están
conformadas, son pequeñas en términos internacionales por tamaño del mercado
(medido por su ingreso per cápita, antes que por número de habitantes) y porque
sus exportaciones no son del tamaño deseable para que el mercado internacional
las convierta en importantes economías de alcance, que a su vez denota una
estructura productiva no desarrollada.
ii) Así las cosas, pensar en su integración tecnoproductiva de acuerdo a
especializaciones complementarias, no es una idea desmesurada.
iii) Cada vez estarán mejor interconectadas por grandes proyectos de infraestructura.
iv) Las estructuradas productivas más avanzadas del país se encuentran ahí, pero no
están interconectadas en sus sistemas productivos, bajo la figura de clusters
interregionales, tanto productivos como del conocimiento.
v) Al pensar esta dimensión, no significa concentrar el desarrollo y crear mayores
asimetrías con respecto a las regiones periféricas. Ni significa que los mapas
mentales de región que tiene cada territorio, se modifiquen. Es tener una misma
visión de integración territorial con dos vertientes: una de cada territorio; y otra
multiterritorial. Veámolo con un ejemplo. Si el Valle del Cauca tiene una visión de
región con el Eje Cafetero, o con los dos departamentos al sur de su frontera, puede
también acometer una visión de mega región como la que se está sugiriendo.
vi) Este esquema en vez de inducir polarización lograría un efecto de convergencia.
vii) Otro efecto de emprender estos programas, sería el desarrollo de las áreas rurales
de influencia de cada ciudad.
Grandes aglomeraciones tecnoindustriales
i) Bogotá Capital Tecnópolis - Villavicencio - el polo agroindustrial de Ibagué - y los
departamentos de Boyacá y Cundinamarca.
ii) Eje Cafetero y el norte del Valle del Cauca.
iii) El corredor Cali Tecnópolis del Pacífico y el Polo Tecnológico de Pereira.
iv) El departamento de Antioquía a partir del Area Metropolitana de Medellín Ciudad del
Conocimiento. Un territorio autónomo.
v) Cartagena, la Tecnópolis de Barranquilla y Santa Marta.
vi) Cali - Popayán - Pasto - Quito - Cuenca.
vii) El corredor del área Metropolitana de Bucaramanga Tecnópolis, el polo tecnológico
de Cúcuta y San Cristóbal en el Estado del Táchira en Venezuela. Al cual se podría
sumar Medellín.
83
Las dos últimas aglomeraciones deben desarrollarse en el contexto de la
profundización de la integración de la CAN (Comunidad Andina de Naciones).
Aglomeraciones incipientes o menores
i) Neiva - polo agroindustrial de Ibagué.
ii) El corredor Turbo - Montería - Sincelejo - Cartagena.
iii) La región del Magdalena Medio y el área metropolitana de la Tecnópolis de
Bucaramanga.
iv) Valledupar - Maracaibo en el Estado del Zulia en Venezuela.
v) Tumaco y las ciudades de Esmeraldas, Manta y Guayaquil en el Ecuador.
Estas dos últimas aglomeraciones deben adelantarse en el marco de la integración de
la CAN (Comunidad Andina de Naciones) pues sólo así serán posibles.
Polos de la Orinoquía y de la Amazonía: una visión 2030
Los antes conocidos como territorios nacionales, ahora departamentos, no pueden
quedar al margen de una visión de desarrollo como la que se está exponiendo.
Considerando las distancias tan enormes entre sus principales centros urbanos y la
interconexión de muchos de ellos. El desarrollo de esos territorios debe concebirse
como polos de futuro. Desborda el presente trabajo referirse sobre cómo debería ser
ese proceso, pues habría que hacer trabajos de campo para pensar en una dimensión
de desarrollo, a muy largo plazo. Pero es bueno referir que en la región noroccidental
de Brasil, la más atrasada de ese país y vecina a las regiones de Colombia en
referencia, hay tres incubadoras de empresas.
Para consolidar o crear estas y otras aglomeraciones se requiere de un proceso que
tenga encuenta aspectos tales como:
i) Considerando factores estáticos y dinámicos diseñar visiones y escenarios de largo
plazo, en el marco de estudios de investigación del futuro o estudios prospectivos,
que son enfoques parecidos pero no iguales.
46
Los dos se basan en el conocimiento
científico: unos más de visión cualitativa y de factores dinámicos, y otros más de
escenarios. De los primeros no hay tradición en Colombia. De los segundo hay
experiencias múltiples que en el futuro necesitan de nuevos enfoques conceptuales
y metodológicos. En este trabajo apuntamos más por los estudios del futuro, pues
el país necesita liberar completamente su imaginación y creatividad para salir de su
crisis.
ii) Gradualidad por diferentes argumentos: hay niveles de desarrollo diferenciados al
interior de las aglomeraciones imaginadas; son dinámicas de nuevo tipo que
incorpora factores hasta ahora poco abordados; y se requiere superar diferencias
culturales y de visiones que han dificultado las integraciones de las aglomeraciones
existentes.
46
Bas Eric. Prólogo de Wendel Bell de la Universidad de Yale. Prospectiva: Herramienta para la gestión
estratégica del cambio. Ariel. 1999
84
iii) El proceso de dotar al país de un nuevo ordenamiento territorial debe incorporar en
sus análisis y debates esta clase de aproximaciones, dado que la concepción de
regiones debe obedecer a factores históricos, a condiciones presentes y sobre todo
a visiones de futuro.
iv) Además, el nuevo mapa territorial debe en su conjunto y en su división,
contextualizarse en las dinámicas de la globalización, porque es seguro que una
lectura de las nuevas regiones del nuevo orden territorial respecto a la globalización
tecnoeconómica y cultural, dará que unas regiones serán viables y otras no, lo cual
determinaría revisar el mapa territorial en ciernes. O todo el país es viable, a pesar
de sus diferencias culturales y niveles de desarrollo, o el nuevo ordenamiento
territorial será la alegría de unos y la frustración de otros. Es decir, perpetuar o
ampliar las asimetrías territoriales existentes y una nueva geografía de inequidades,
que luego de un largo conflicto, no sería entendible. Ya en la práctica, esta idea
determina elaborar una agenda de desarrollo del más largo plazo: a 50 años
Adicionalmente, mayores economías de aglomeración tiene efectos en ciertas políticas
y estrategias estructurales de los territorios.
i) Fortalecería la estrategia de consolidar o conformar nuevos clusters por economías
de escala, integraciones de complementariedades productivas, habría mayores
atractivos a capitales nacionales e internacionales sobre todo en insumos
industriales de alto valor agregado, bienes de capital y servicios transables.
ii) Consolidaría la capacidad de investigación y desarrollo (I&D) porque se integrarían
capacidades específicas generando así economías de escala y de cooperación en
torno al conocimiento. En consecuencia, el mapa territorial de la ciencia y
tecnología también se reordenaría y se fortalecería puesto que se conformarían
aglomeraciones del conocimiento.
iii) Generaría nuevas instituciones de carácter interregional, según los territorios que
integre la correspondiente aglomeración.
La integración entre países debe pasar por la integración entre regiones:
lecciones de la Unión Europea
Para que el desarrollo endógeno emerja o se disemine en los territorios de los países inmersos
en un bloque tecnoeconómico formalmente constituido, como la Comunidad Andina de
Naciones CAN, se debe crear una política comunitaria para el desarrollo de las regiones. La
lección más contundente en este sentido la muestra la Unión Europea.
Mirando el impacto de esta política desde otra perspectiva, el desarrollo de los territorios es
determinante, porque desde ahí se materializan y desarrollan los sistemas productivos de los
países y de toda la Unión, que derivan en el mayor comercio intrarregional y extrarregional.
Colombia, en el marco de la CAN, tiene que entender que en un escenario de ALCA competirá
con grandes y avanzadas aglomeraciones del NAFTA y del MERCOSUR donde es evidente
que en Brasil se está conformando una gigantesca aglomeración que en pocos años estará
conformada desde el nordeste hasta el sudeste, y que en marco del bloque respectivo se
proyecta a través del programa de Mercociudades que incluye a ciudades tales como: São
85
Paulo, Bello Horizonte, Rio de Janeiro, Curitiba, Montevideo, Buenos Aires, Porto Alegre,
Florianópolis, Rosario, Córdoba, Santiago de Chile, Concepción, entre otras). Si la CAN
desconocen estas realidades, las oportunidades que aventuran quienes propugnan una
aceleración del ALCA, estarán cavando la fosa común de las economías andinas. De esta
manera, un programa de integración de regiones de los países signatarios de la CAN debería
contemplar algunos de los siguientes programas
Red de ciudades andinas
La CAN debe conformar un proyecto de red de ciudades entre Caracas - Valencia -
Barranquilla - Ciudad de Panamá - Medellín - Bogotá - Cali - Quito - Guayaquil y ciudades
intermedias.
Programa andino de desarrollo regional
Estudiar el mapa regional de la CAN y determinar dos tipos de regiones en una primera fase:
regiones más avanzadas y regiones más atrasadas, para crear un fondo comunitario de
reestructuración y desarrollo, donde hayan recursos internacionales. Este debería ser un
proyecto para las negociaciones en el ALCA, tema sobre el cual volveremos más adelante.
Programa andino de creación de tecnópolis y de polos tecnológicos avanzados
Con la visión de transformar los polos tradicionales es necesario crear una política comunitaria
tendiente crear territorios innovadores: tecnópolis, de polos de desarrollo tecnológico y de
áreas tecnopolitanas. Este programa requeriría de un trabajo previo para identificar que
ciudades: grandes, medianas y pequeñas, tienen características para evolucionar hacia estos
nuevos modelos.
Corredores regionales andinos de frontera: integrando ciudades para integrar territorios
En un proyecto comunitario de creación o reestructuración de territorios innovadores, el
desarrollo de corredores de frontera debe ser clave. En el Estado de Rio Grande do Sul,
frontera de Brasil con los vecinos del MERCOSUR, hay 35 incubadoras, entre construidos y
proyectados hay alrededor de 6 parques tecnológicos. En la frontera de Colombia con
Venezuela solo hay una incubadora y en proceso de creación: en la ciudad de Cúcuta. En la
frontera con Ecuador ninguna. Sin embargo, lo más importante es hacer una revisión de las
políticas de fronteras, el impacto de las distintas leyes que crean condiciones a la inversión y al
desarrollo, cuál es el verdadero interés de los países en el desarrollo de los territorios de
frontera a través de sus planes de desarrollo, y sobre todo, determinar qué fronteras son más
viables y qué tipo de desarrollos deben hacerse en cada una de ellas, por disparidades de
distinto tipo y por singularidades en cada caso. El desarrollo de estos territorios ha estado en la
agenda de la CAN desde hace muchos años, pero los resultados son magros, aunque el
mandato comunitario de creación de ZIF (zonas de integración de frontera) es un nuevo
propósito para desarrollar estas regiones.
CLUSTERS REGIONALES Y CLUSTERS INTERREGIONALES
Los clusters son importantes pero no son todo, son el primer eslabón de la
competitividad sistémica de modelos de desarrollo endógeno.
Los clusters son la última tendencia paradigmática de la competitividad que nos ha
86
venido de afuera. Bienvenida sea porque si se endogeiniza acertadamente puede ser
el gran dinamizador de las políticas industrial y exportadora, puede ser la instancia que
le de nuevos contenidos a la política de ciencia y tecnología, y desde lo regional, el
corazón de modelos de desarrollo endógeno y construcción de ciudades del
conocimiento. Sin embargo, como ha sucedido con muchos discursos incorporados y
poco adaptados, se cree que es la solución mágica a los problemas de la
competitividad de Colombia. De esta manera, se han tomado modelos y metodologías
sobre cuyo andamiaje teórico no hay mayores discrepancias, pues los ejemplos
exitosos y disímiles que arroja la experiencia internacional, conducen a su aceptación.
Pero se llega a extremos, por ejemplo, de deslegitimar cualquier enfoque de política
industrial selectiva, con el discurso de que ahora compiten son los cluster y no los
sectores. Ante esto hay dos reflexiones:
i) Los clusters en países desarrollados
Estas son economías con un desarrollo productivo, científico y tecnológico avanzado y
sistémico, es decir, que todos los componentes de los clusters se desarrollan y
producen en su gran mayoría en la misma economía. Por eso terminan exportando los
bienes finales, los servicios y los insumos y bienes de capital de los distintos
componentes de cada cluster. En otras palabras, el desarrollo de los cluster es local,
interregional, nacional e internacional, y por tanto, en la práctica es un desarrollo
sistémico interterritorial porque un cluster debe funcionar como un sistema donde todas
sus partes deben ser competitivas. En esos ambientes desarrollados, las políticas
sectoriales aparentemente no existen.
Pero esto no es tan cierto, pues los sectores de tecnologías transversales y
estratégicas a los clusters estratégicos (aquéllas que se aplican en distintos sectores o
actividades) cuentan con estímulos y apoyos específicos, por cuanto son el corazón de
los clusters y de esas economías: hablamos de la biotecnología, microelectrónica,
software, nuevos materiales, etc. De esta manera, es cierto que las políticas
industriales selectivas que le apostaban a determinados sectores ya no están vigentes
en el presente ni lo estarán en el futuro. Aunque también es cierto que la selectividad
se mira y se piensa ahora bajo nuevas ópticas.
ii) Los clusters en un país no desarrollado como Colombia
En éstos ámbitos se toma la teoría, se ven los ejemplos de múltiples experiencias
internacionales de clusters exitosos, pero no se ve la historia que hay detrás de ese
logro final.
La embrionaria aplicación en Colombia de modelos de cluster, tiene aspectos positivos
por las siguientes razones: pone ha conversar a empresarios que andan aislados en
sus negocios, para mostrarles los beneficios de hacer parte de un cluster, los
beneficios que le brindan al conjunto del mismo y por ende a la sociedad, y porque es
parte de la construcción de mayores aglomeraciones industriales.
El cluster es en última instancia una contribución a la cohesión social por la cohesión
87
del sistema productivo. Pero esto no es suficiente, ya se dijo de la necesidad de tener
políticas estratégicas para las tecnologías transversales claves y de tener consensos
sociales más amplios en el territorio donde germina uno o más clusters. Por ejemplo, si
Antioquia tiene clusters estratégicos en recursos forestales, agroindustria y en salud, la
biotecnología debe tener apoyos especiales. Si los otros clusters son transporte,
energía, vivienda y mantenimiento de hogares, textiles - confecciones,
telecomunicaciones, entonces debe haber una orientación estratégica al menos en
algunas o en todas las siguientes tecnologías: software, microelectrónica, plásticos,
entre otras. Esto significa poner todos los clusters uno al lado del otro y mirar las
necesidades de transversalidad de ciertas tecnologías, y a ellas diseñarles una política
específica.
No tener dentro del esquema de unas políticas industrial y exportadora clusterianas,
políticas selectivas para las principales tecnologías transversales, es tomar lo general
de los modelos de cluster y no desarrollarlos en toda su potencialidad. El efecto de
esta postura será continuar compitiendo en desventaja en el mercado mundial
ampliado, continuar contentándose con los mercados de los países vecinos igualmente
rezagados o con nichos de tecnologías maduras que aún sobreviven por cualquier
accidente del mercado, y no estar nunca preparados para competir con economías
más integradas y acceder a acuerdos tipo ALCA o para profundizar la integración en
temas distintos al ALCA al interior de la CAN y del MERCOSUR, y entre los dos
bloques. Vendrá entonces la pregunta de siempre: ¿qué nos sigue sucediendo si
intentamos distintos modelos y no lo logramos? La respuesta será sencilla: porque lo
seguimos haciendo mal.
Si el conjunto de las políticas industrial, exportadora y de ciencia y tecnología no son
selectivas, si los clusters no se conciben tanto con carácter regional ( enfoque actual)
como interregional (enfoque complementario no considerado pues los clusters
departamentales recién están en construcción), si los instrumentos no descriminan
entre sectores tradicionales y nuevos sectores, entre clusters de actividades
tradicionales de clusters de nuevas actividades, si no se crean políticas o estrategias
singulares para sectores transversales de nuevas tecnologías (informática,
microelectrónica, biotecnología, plásticos, entre otras), si no se crea una nueva
institucionalidad en los territorios acorde a economías basadas en clusters
exportadores estratégicos, si no se adelantan proyectos pedagógicos en el cambio de
la mentalidad individualista de los empresarios, si no se avanza en consolidar o en
crear las capacidades locales de CyT, entre otros aspectos, difícilmente se logrará
conformar una red de clusters competitivos.
En síntesis, está bien diseminar la “cultura clusteriana”, pero no debe convertirse en el
“paradigma”. El paradigma son modelos singulares de desarrollo endógeno, y dentro
de ellos los clusters germinan de manera fluida o inducidos.. Por tanto, la prioridad es
la reflexión y propiciar las condiciones para que modelos endógenos se dén o se
consoliden.
Hacia la creación de clusters regionales e interterritoriales
88
i) que los departamentos y las principales ciudades definan sus cluster estratégicos (unos ya
los tienen definidos, pero la mayoría no, sobre todo en actividades tradicionales), y definan
de uno a tres polos de las nuevas tecnologías o de futuro para comenzar, en la mayoría de
casos, o para seguir avanzando, en otros, pues esto daría un mapa nacional o multiregional
de clusters donde se encontrará que algunos son específicos a unos territorios y que otros
se repiten en dos o más;
ii) que los clusters que se repiten en otros territorios se encuentren para compartir sus
concepciones, mirar sus complementariedades de enfoque, cuáles son los componentes
que se satisfacen local o nacionalmente, cuáles externamente, y cuáles se podrían
satisfacer en una mirada entre regiones, esto haría que se abran oportunidades para
alcanzar mayores niveles de contenido nacional (con producción en el país sea nacional y/o
extranjera), y se logren economías de escala que facilitaría su posterior inserción
internacional, es decir, lograr superiores niveles de integración del tejido productivo
nacional;
iii) hacer un trabajo coordinado entre gobierno, gremios y territorios y al mismo tiempo, para
hacer un paquete de estudios a profundidad de los contenidos de los cluster de cada
territorio (aceptando que algunos territorios han avanzado y que además hay
aglomeraciones identificadas nacionalmente y en proceso de conformación, con lo cual se
tendría la visión de componentes débiles, fuertes y medianamente consistentes de cada
cluster para determinar como interregionalmente se pueden consolidar, cómo se puede
vincular IED (inversión extranjera directa) para atacar mercados internacionales, y cómo las
políticas industrial, de exportaciones y de ciencia y tecnología deben fortalecerse. Con estos
ejercicios se tendría un panorama nacional más detallado para adelantar una acción
nacional más coordinada entre políticas nacionales y territoriales, un accionar más agresivo
en las exportaciones, y una asistencia mayor del Estado para los territorios más atrasados.
iv) Consolidar los clusters de la política de competitividad y de productividad para concentrar
acciones y recursos, y no seguir ampliando su universo, entre otras razones, porque su
fortalecimiento necesita de una acción persistente y atenta, lo cual no es posible si su
número sigue creciendo indefinidamente. En otras palabras, se trata de prever la
armonización de las políticas industrial, de exportaciones y de innovación tecnológica, en
una nueva etapa del proceso de conformación de clusters, para ello las políticas tendrán
que aterrizar cada vez más en las especificidades regionales, y a su vez éstas tendrán que
mostrar el carácter endógeno y singular como medios innovadores.
v) De esta manera, lo más importante de una nueva etapa del desarrollo de éstos núcleos
interrempresariales, es adoptar un marco conceptual del desarrollo del territorio, determinar
condiciones y necesidades en materia de las capacidades locales de I&D, los factores
socioculturales en relación con la cooperación interempresarial, identificar el ente integrador,
el potencial innovador para crear nuevas incubadoras y alimentar permanentemente el
desarrollo de los clusters, consolidar las visiones y la planificación de parques tecnológicos,
entre otros factores.
vi) Sin embargo, para las instancias del gobierno nacional que impulsan el desarrollo de
clusters, tendrán que definir tipos de regiones según su grado de desarrollo, y a su vez los
territorios tendrán que hacer lo mismo, por ejemplo, entre clusters de zonas urbanas y
zonas rurales.
vii) Finalmente, algunos territorios pueden comenzar por identificar cadenas productivas como
punto de partida de la conformación de clusters. Esto quiere decir, que el escenario
inmediato es la cadena, pero el escenario futuro es el cluster, y para dar ese salto siempre
se debe tener la referencia de este último modelo porque es el referente de largo plazo. Es
89
decir, la cadena productiva no se puede quedar como cadena productiva, pero para no
quedarse en este esquema debe saber cual será su estructura futura.
CIENCIA Y TECNOLOGIA DESDE LOS TERRITORIOS: VACÍOS DE LA LEY
012 DE TRANSFERENCIAS A LOS TERRITORIOS
La descentralización deja por fuera contenidos claves que difícilmente las políticas
nacionales del orden central pueden remediar, por dos razones: insuficiencia de
recursos para I&D, y porque unas políticas nacionales de tipo general y horizontal no
pueden responder adecuadamente a singulares condiciones de desarrollo. En este
sentido, la descentralización no incluye el destino de recursos para desarrollar
capacidades endógenas de innovación y el desarrollo de la ciencia y tecnología en los
territorios. La nueva ley de transferencias a la regiones quedó acéfala en esta materia.
Se debió asignar partidas específicas a estos rubros, ya sea un porcentaje específico
de los recursos de libre destinación o bien como un porcentaje definido a C&T, tal
como ocurre con los recursos para educación y salud. Si hubiera sido así, un
movimiento dinámico para crear o fortalecer las incubadoras de empresas y los
parques tecnológicos sería posible; una dinámica mayor se le imprimiría a la formación
de doctorados; una mejora cualitativa y cuantitativa de la dotación de laboratorios y de
centros de desarrollo tecnológico sería viable, pues los cluster y las cadenas
productivas localizadas territorialmente podrían consolidar y/o crear la infraestructura
de investigación y desarrollo (I&D) requeridas para impulsar el potencial endógeno
innovador y de nuevos desarrollos de bienes y servicios; y se contarían con recursos
para apoyar el despegue de nuevos sectores o de los sectores productivos
estratégicos. Estos serán parte de los nuevos desafíos legislativos, que deberán ser
monitoreados y apoyados por las instituciones del orden nacional.
En este sentido, deben existir contrapartidas de cada territorio de acuerdo a su
desarrollo. Esta contrapartida debe tener varias fuentes de financiación local que se
deben estudiar caso por caso. De esta manera, se descentraliza el componente para
una mayor autonomía de los territorios en una sociedad del conocimiento: la
generación de conocimiento.
En la dirección de esta línea de pensamiento, las comisiones regionales de CyT en su
actual estructura, están agotándose, entre otras razones porque ya no disponen del
soporte económico de Colciencias. Así las cosas, sería más conveniente consolidar
estrategias departamentales con apoyo económico y monitoreo del Gobierno Nacional
y con aportes propios de los territorios. Esto significaría dejar en cada Departamento
un porcentaje por estudiar de los aportes de cada uno de ellos del 20% del 2% al
SENA, para financiar las estrategias territoriales de CyT.
La idea es hacer que los territorios asuman como propia la responsabilidad de hacer
ciencia y tecnología, tal como lo están haciendo Antioquia y Bucaramanga. La ley 344
de recursos para innovación vía SENA, es buena, pero parcialmente hay que
90
devolverla a los territorios. Pues enviar recursos a un fondo, para después hacer los
lobbys para ir a pescar recursos en ese fondo, no es eficiente y funcional a la
necesidad y dinámica de modelos de desarrollo endógeno.
Ahora bien, la incorporación de estos componentes (CyT y nuevos emprendimintos en
nuevos sectores y actividades) en las transferencias no debe ser uniforme para todos
los departamentos. Se debe comenzar por hacer una clasificación en cuatro grandes
grupos: municipios más desarrollados, medianamente desarrollados, de menor
desarrollo y muy atrasados. Y acorde a esa clasificación estudiar los ajustes al nuevo
esquema de transferencias.
La mayor autonomía en la actividad de CyT de los territorios facilitaría economías de
escala de conocimiento de acuerdo al tamaño, especialización y otras características
de cada aglomeración.
LOS ALCALDES Y LA CONSTRUCCIÓN ENDÓGENA DE CIUDADES DEL
FUTURO
Todo proceso de desarrollo de nuevo tipo trae como consecuencia nuevos roles para
sus actores claves. Para suscitar desarrollo endógeno y crear ciudades del
conocimiento, los alcaldes no serán únicamente facilitadores de los agentes del
mercado. Esta es parte de su función. Pero además deberán lidera los procesos del
diseño de la visión del futuro y aportar recursos importantes para el desenvolvimiento
de proyectos estructurales determinantes, como los reiteradamente mencionados en
este trabajo. Las lógicas tradicionales de la elaboración de los presupuestos de la
administración local debe evolucionar e incorporar ítems correspondientes a modelos
de desarrollo endógeno. El carácter asistencialista y de proveer básicamente servicios,
hacen parte del pasado. El mercado por si sólo no hace lo demás en materia de
desarrollo tecnoeconómico. Muchas veces, cuando hay resistencias al cambio en los
actores sociales y empresariales, el gobierno local debe inducir esa evolución cultural.
Y no es sólo es un asunto de pedagogía. Es esta e inversiones contundentes para
impulsar los proyectos medulares de la transformación estructural del territorio.
La experiencia internacional exitosa y reciente registra que las municipalidades son las
que primero y más invierten para crear incubadoras, parques tecnológicos, mejorar la
capacidad de I&D para la innovación, y aportar recursos para la vinculación de nuevas
empresas al territorio.
Es conveniente, por ejemplo, comparar el papel del alcalde en el proceso de Porto
Alegre Tecnópolis y el rol de los alcaldes de Colombia para identificar qué deben hacer
éstos por el desarrollo de su ciudad y región. Más allá de que en Brasil existe un
modelo federal, es la conciencia de lo que debe ser su gestión y aporte al desarrollo
global, lo que marca la diferencia. Existen modelos federativos en otros países y es
poca su contribución y la diferencia que marcan respecto a modelos basados en
enfoques descentralizados como el de Colombia.
91
El desarrollo endógeno traspasa el modelo administrativo. Federativo o no, lo que
importa es la concepción sobre el desarrollo. Y desde ahí pueden surgir los cambios
constitucionales requeridos para dotarlos de la suficiente libertad de actuación para
llevar adelante los nuevos paradigmas.
LA NECESIDAD DE UNA POLÍTICA NACIONAL PARA EL DESARROLLO
ENDÓGENO DE CIUDADES INTERMEDIAS Y LA CONSTRUCCIÓN DE
CIUDADES DEL CONOCIMIENTO
Para apoyar unos sucesos de esta naturaleza, y que estos no generen polarización
sino convergencias, el gobierno nacional deberá impulsar una política nacional de muy
largo alcance para el desarrollo endógeno de ciudades intermedias, que tendría en su
otra cara, la política nacional de ciudades del conocimiento para los ámbitos urbanos
más avanzados y de mayor tamaño.
Como el desarrollo endógeno no es posible imponerlo o decretarlo, pero si fertilizarlo,
esas dos políticas deben partir de un diálogo con las ciudades para que las dos
dimensiones acuerden los roles de las partes: Estado macro y Estados micro. Así se
daría una figura heterodoxa y políticamente democrática: el desarrollo endógeno
sutilmente inducido desde el Estado y dinámicamente generado desde cada territorio.
Cuál el derrotero y cómo adelantar el proceso
i) Comienzos del año 2002: Realizar un foro - taller de Ciudades del Conocimiento en
Bogotá como cierre de este proyecto. Ese evento tendrá tres partes: el primer día
experiencias internacionales y visiones nacionales; el segundo día se termina el
proceso de presentación de las visiones de las 9 ciudades colombianas donde se
adelantó este proyecto, y taller para sacar los lineamientos para el diseño de una
política nacional. Invitados especiales: actores claves de los tres poderes, los
candidatos a la Presidencia de la República para el periodo 2002 - 2006 con sus
equipos de trabajo, los gremios económicos, alcaldes y gobernadores.
ii) Mediados de 2002: diseño de la política nacional de ciudades del conocimiento,
presentación al nuevo mandatario de la nación y su equipo ministerial: un Conpes
sobre Ciudades del Conocimiento; presentación al nuevo Congreso; y presentación
a la Corte Constitucional.
iii) Cómo se debe adelantar el proceso para ciudades del conocimiento: trabajo con
todas las ciudades capitales de departamento dividiéndolas en cuatro agrupaciones:
ciudades más grandes; ciudades de mediano tamaño; capitales de menor tamaño
de la región andina y de la costa Atlántica; y capitales de los departamentos de la
Orinoquía y Amazonía.
iv) Cómo adelantar una política para el desarrollo endógeno de ciudades intermedias:
• Identificar un grupo de ciudades intermedias de toda la geografía nacional, para
iniciar un camino para un desarrollo endógeno y no para ciudades del conocimiento.
92
Un proceso parecido al acometido por este proyecto.
• Diseño de una política nacional de ciudades intermedias.
REFLEXIONES FINALES
CONSTRUIR EL FUTURO EN LAS TURBULENCIAS DEL PRESENTE
Primero, detrás de la conformación de tecnópolis, polos tecnológicos o de polos de
modernización, debe haber un marco de desarrollo consistente y congruente con las
condiciones propias y del entorno global del respectivo territorio. Una tecnópolis no es
un modelo de desarrollo. Es un medio para un fin. En estas condiciones, el fin es un
desarrollo endógeno.
Segundo, el desarrollo depende menos de insumos materiales, depende más del
conocimiento y de la inventiva humana, es decir, de factores inmateriales. Por tanto,
los incentivos económicos son importantes, pero más importante es una intensa
actividad de hacer investigación y desarrollo (I&D) pues de ahí resultan productos y
procesos de mejor calidad y nuevos bienes y servicios para los mercados. En
consecuencia, antes que inducir una cultura exportadora, más importante es inducir
una cultura de investigación y desarrollo. Aunque las dos pueden ir de la mano.
Tercero, cuando se crean tecnópolis, polos tecnológicos, es decir, medios innovadores,
el inversionista mira entre otros los siguientes factores: incentivos fiscales, terrenos
adecuados para la implantación de industrias, avanzadas tecnologías de
comunicación, mano de obra calificada, y calidad de vida de la ciudad en la cual el
factor ambiental es importante. De esta manera, los incentivos económicos (acciones
objetivas) son importantes, pero más importantes son los factores subjetivos del
correspondiente ámbito, que juntos originan ventajas estructurales, asociados al logro
de una eficiencia colectiva. (Schmitz, H. 1993). Por tanto, corresponde a cada ciudad
elaborar una estrategia apropiada y propia que posea tanta visión y tanta imaginación
como sea capaz de idear.
Cuarto, no es suficiente que los territorios se dirijan en la dirección sugerida. Es
necesario que el Estado sea comprensivo de esos impulsos y sintonizarse a través de
la adecuación de las políticas estatales. La experiencia internacional muestra cómo
desde el Estado y desde los poderes públicos del los territorios, éstos han intervenido a
través de políticas proactivas para producir los nuevos hitos del devenir.
Quinto, en una tecnoeconomía cada vez más abierta y globalizada, los gobiernos
locales necesitan miran sus proyectos de gobierno con una perspectiva geográfica que
desborda la dimensión espacial y temporal de economías cerradas. Los territorios,
como lo registra la abultada bibliografía en el tema, se globalizan a partir de sus
propias visiones, que a veces coinciden, pero a veces no, con la visión de globalización
93
de los Estados nacionales. La globalización baja a los territorios y dependiendo de la
visión de éstos, la corriente global enriquece o destruye los tejidos sociales,
institucionales, culturales y económicos. Y esas visiones singulares de los territorios
también requieren de políticas y estrategias de los gobiernos regionales. Es decir, de
una agenda de internacionalización propia, porque es fácil construir redes de ciudades
hermanas, pero lo difícil es darle contenido y desarrollo a esa agenda, porque
necesariamente esa relación implica compromisos en desarrollos estructurales
complejos y conjuntos para lograr economías de escala de conocimiento, es decir, en
ciencia y tecnología, en investigación y desarrollo, en educación; como en desarrollos
productivos que derivan en clusters interterritoriales. Muchas veces, con el territorio
vecino no hay mucho que hacer, pero si con el territorio lejano pero más vecino por
afinidades estructurales y visiones de desarrollo. Es por eso que las redes de ciudades
hermanas de dos ciudades cercanas no son muchas veces las mismas. O pueden
serlo en unos campos pero no en otros.
Sexto, no pocas veces cuando se trata de inducir procesos de construcción de ámbitos
del conocimiento, llámense tecnópolis, polos tecnológicos, polos de ciencia y
tecnología, polos de modernización, una de las reacciones de los sectores menos
favorecidos, sean sociales o productivos, se piensa que son proyectos excluyentes o
elitistas. Esto no es cierto, porque si bien estos nuevos paradigmas de cambio emanan
de dirigentes visionarios, y en un principio se construyen con los actores más
calificados, el objetivo y los resultados están pensados para generar bienestar, elevar
el nivel de vida y de conocimiento de los asociados, vincular al territorio al mundo
internacional, diversificar la producción, incrementar las exportaciones, crear un nuevo
ambiente urbano y por esta vía generar empleo, riqueza y equidad, porque sociedades
más equilibradas en materia educativa como lo exige los territorios del conocimiento,
necesariamente determina un nuevo modelo de desarrollo y de equidad, tal como lo
referencia la experiencia de quienes más han avanzado. Si las dirigencias que
propician saltos evolutivos no inspiran su propuesta en estos principios,
necesariamente harán de su iniciativa un modelo más de exclusión.
Séptimo, la historia muestra que distintas culturas han logrado el avance
socioeconómico y tecnológico en momentos de grandes crisis económicas y de
turbulencias políticas y sociales, como la que vive Colombia. Pero esto sólo ha sido
posible porque han tomado decisiones y efectuado inversiones importantes en campos
estratégicos tales como: la ciencia y tecnología para fines civiles y el desarrollo
empresarial, la incursión en nuevas actividades productivas, acabaron con todos los
vestigios de economías cerradas en el sentido amplio de la palabra y dejaron fluir la
autonomía territorial, todo, a partir de un consenso social.
Hemos llegado a una etapa más para hacer realidad esta utopía, pues el proceso no
ha terminado, por el contrario, vienen nuevos y mayores desafíos. Al autor sólo le resta
agradecer infinitamente a las instituciones y sus directivos por la confianza depositada
y quienes con visión y sin escatimar esfuerzos hicieron posible desde Bogotá este viaje
por el futuro de Colombia.
94
A los actores locales que no dudaron en acoger la iniciativa, pues con interés y sentido
futurista nos abrieron sus puertas.
Y a María Alice Lahorgue y Ghissia Hauser que vinieron desde el sur del Brasil para
traernos la rica experiencia de su Porto Alegre Tecnópolis.
95
96
97
98
99
100
101
102
103
104
105

Ciudades conoc

  • 1.
    1 Segunda edición ampliaday corregida CIUDADES DEL CONOCIMIENTO Brasil y Colombia en la construcción endógena del futuro autor Jaime Acosta Puertas comentarios Ghissia Hauser Maria Alice Lahorgue PROYECTO DE CAPACITACIÓN MUNICIPAL DEL CONVENIO GOBIERNO DE COLOMBIA - UNIÓN EUROPEA ESAP- Dirección de Asesorías y Consultorías Confecámaras Creset Bogotá, febrero de 2002 ?
  • 2.
    2 AGRADECIMIENTOS INSTITUCIONALES A lasCámaras de Comercio de Barranquilla, Bogotá, Bucaramanga, Cali, Ibagué, Manizales, Medellín, Pasto y Pereira. A las gobernaciones de Antioquia, Atlántico, Caldas, Nariño, Risaralda, Santander, Tolima y Valle. A las alcaldías de Barranquilla, Bogotá, Ibagué, Quito, Manizales, Medellín, Popayán, Pasto, Pereira y a la Prefectura de Porto Alegre. A universidades: Universidad de Antioquia, Universidad del Norte, Universidad Industrial de Santander, Universidad Tecnológica de Pereira, Universidad de Nariño, Universidad del Tolima, Coruniversitaria, Universidad del Valle, Universidad Autónoma de Cali, ICESI, Pontificia Universidad Javeriana de Cali, Universidad de los Andes, Universidad Federal de Rio Grande do Sul, Pontificia Universidad Católica de Porto Alegre y a la Unisinos de São Leopoldo. A entidades regionales: Probarranquilla, Proantioquia, Cordelec, Comité Intergremial de Caldas, Fundación Universidad - Empresa de Manizales, Seccional del Sena de Caldas, Incubadoras de Empresas de Barranquilla, Bucaramanga, Cali y Pereira, al Parque del Software de Cali, Parque Tecnológico de Guatiguará, Instituto Colombiano del Petróleo, Andi de Risaralda, Fenalco de Pereira, Comisión de Ciencia y Tecnología del Caribe, Centro de Productividad del Oriente, Corplan, Fundación Cardiovascular de Bucaramanga, y a la Empresa Metropolitana de Aseo de Pasto. A entidades del orden nacional: Colciencias, Confecámaras, Sena y a la ESAP AGRADECIMIENTOS DEL AUTOR Muy especialmente a Roberto Prieto, Theodor Wernerus, Marco Aurelio Zuluaga, Eugenio Marulanda Gómez y Juan Fernando Acosta. Así como también a Rodrigo Escobar Navia, Mauricio Vasco, Fabio Giraldo y a todas las personas del convenio Gobierno de Colombia - Unión Europea por su colaboración.
  • 3.
    3 Nota de entrada Comoparte de una serie de publicaciones el presente texto en su segunda edición, actualizada y corregida por su autor, sale a la luz pública como material de apoyo a las actividades del Proyecto Sistema Nacional de Capacitación Municipal, PSNCM. Para enriquecer el debate académico sobre aspectos polémicos de la Administración Pública, la serie de publicaciones contiene no pocas veces la opinión de sus autores. Con todo, el contenido de los documentos los compromete sólo a ellos y no representan posición alguna del Proyecto. Se hace la edición en hipertexto para facilitar su consulta y mejorar la utilidad a las administraciones municipales. Con la versión en hipertexto, el PSNCM asume el desafío de adaptarse a las tecnologías modernas y acercarlas a los servidores públicos municipales, quienes, dicho sea de paso, son los principales destinatarios de esta serie de publicaciones. La misión del Proyecto está descrita en su nombre: construir un sistema de capacitación municipal. La labor de capacitación demanda apoyos didácticos y pedagógicos. Justo a ello quiere obedecer la serie de publicaciones del Proyecto. Por tanto sus pretensiones no son las de un “tratado” sino mas bien las de una guía, un manual o una cartilla. El Proyecto Sistema Nacional de Capacitación Municipal es adelantado por el Gobierno Colombiano con el apoyo de la Cooperación Técnica de la Unión Europea. Sus operadores son la Escuela Superior de Administración Pública -ESAP- y la Federación Colombiana de Municipios -FCM- en coordinación y concurrencia con entidades de los ordenes nacional, departamental y municipal. La revisión de los textos de esta serie estuvo a cargo de José Eduardo Gómez Figueredo, Carlos Augusto Giraldo y Rovitzon Ortiz Olaya. ROBERTO PRIETO LADINO Codirector Nacional THEODOR WERNERUS Codirector Europeo
  • 4.
    4 Indice PÁGINA EL CAMINO DEUNA VISIÓN 4 CAPITULO I LOS ESTADOS, LOS TERRITORIOS Y LA CONSTRUCIÓN DE MODELOS DE DESARROLLO ENDÓGENO Y DE CIUDADES DEL CONOCIMIENTO 7 • Desarrollo endógeno y ciudades del conocimiento 14 • Los territorios del futuro 20 CAPITULO II LOS FOROS DE CIUDADES DEL CONOCIMIENTO 30 • La experiencia de Porto Alegre Tecnópolis en Colombia 34 • Evolución reciente de las ciudades de Colombia 38 CAPITULO III LOS PROCESOS TECNOPOLITANOS DE COLOMBIA DESDE UNA PERSPECTIVA INTERNACIONAL 54 CAPITULO IV DÓNDE ESTÁ COLOMBIA EN CUANTO A DESARROLLO ENDÓGENO Y CONSTRUCCIÓN DE CIUDADES DEL CONOCIMIENTO 61 CAPITULO V HACIA UNA POLITICA NACIONAL DE CIUDADES DEL CONOCIMIENTO 72 • Política de CyT 75 • Política industrial para tecnoeconomías del futuro 77 • La conformación de grandes aglomeraciones industriales 80 • Clusters regionales y clusters interregionales 86 • CyT desde los territorios 90 • Una política nacional para el desarrollo endógeno de ciudades intermedias y la construcción de ciudades del conocimiento 92 REFLEXIONES FINALES 93
  • 5.
    5 DESARROLLO ENDÓGENO YCONSTRUCCIÓN DE CIUDADES DEL CONOCIMIENTO EL CAMINO DE UNA VISIÓN En 1999 el Creset (Centro Regional de Estudios del Tercer Mundo) inició un proceso de estudios sobre ciudades del futuro en Brasil y Colombia. En el año 2000, este esfuerzo inicial fue apoyado por Confecámaras para tener una perspectiva de cómo la mayoría de principales ciudades de Colombia estaban concibiendo su visión sobre el devenir, y disponer así de un panorama comparativo de los dos países. En el 2001 el Convenio Gobierno de Colombia - Unión Europea a través del Proyecto de Capacitación Municipal, deciden publicar los trabajos anteriores en una edición titulada CIUDADES DEL CONOCIMIENTO: BRASIL Y COLOMBIA EN LA CONSTRUCCION ENDÓGENA DEL FUTURO, ampliando los contenidos y orientando la publicación para la acción de los gobiernos de los niveles municipales y departamentales, en asocio con el sector privado y académico. Teniendo en mano la publicación, se pensó en hacer unos foros en 9 ciudades del país para divulgarla, y sobre todo, reflexionar con visión prospectiva y hacer al final de los eventos un documento propositivo hacia una política nacional de Ciudades del Conocimiento y efectuar recomendaciones de políticas y estrategias para el desarrollo endógeno de esas ciudades. A este esfuerzo se sumó la ESAP a través de la Dirección de Asesoría y Consultorías, cuyo principal aporte fue la financiación de la visita a Colombia de dos expertas del proceso de Porto Alegre Tecnópolis, María Alice Lahorgue de la Universidad Federal de Río Grande do Sul, y Ghissia Hauser de la Alcaldía de Porto Alegre, para mostrar el proceso de construcción de ésta Tecnópolis en las ciudades de Colombia reseñadas en el libro Ciudades del Conocimiento. Fue así como se dio y construyó esta triada de actores, y entre el 8 y el 31 de agosto del año 2001 se llevaron a cabo los siguientes encuentros: un conversatorio en la ciudad de Bogotá, y foros en las ciudades de Barranquilla, Bucaramanga, Cali, Ibagué, Manizales, Medellín, Pasto y Pereira, con el apoyo de actores locales, especialmente de las Cámaras de Comercio, de organismos y programas locales de desarrollo, alcaldías y gobernaciones. Teniendo claro el proceso cronológico de éste proyecto interinstitucional, ahora es conveniente hacer algunas precisiones sobre los contenidos del presente trabajo. Construir Ciudades del Conocimiento en un país en desarrollo con los problemas estructurales que vive se constituye en una utopía, que en el deseable y posible sueño de hacerla realidad, podría ser una de las salidas a su crisis porque es una manera de ofrecerle a la sociedad, a las nuevas generaciones de emprendedores, de
  • 6.
    6 investigadores, de lapolítica y a otros actores sociales, un creativo y original camino de desarrollo, distinto a las ópticas tradicionales de crecimiento. Dependiendo de la voluntad y visión de los políticos, de los empresarios, de los gobernantes y de las universidades, el impacto social y la dinámica en la economía, será mayor o menor. Si el país converge paulatina pero sostenida y sosteniblemente hacia la construcción de ciudades del conocimiento y hacia modelos de desarrollo endógeno, las sociedades urbanas tendrán una guía de largo plazo sobre la cual pensar y adelantar su desarrollo. Pero este proceso, cuyos cimientos ya están dados por los contenidos de las políticas industrial, de ciencia y tecnología y de comercio exterior, por las acciones que emprender algunas ciudades, unas más que otras, y por los aportes de este proyecto de Ciudades del Conocimiento, vienen una serie de desafíos a los cuales se quiere aportar con esta iniciativa: primero, las políticas mencionadas del orden nacional tendrán que evolucionar aún más para hacer posibles nuevas tecnoeconomías urbanas; segundo, la descentralización tendrán también que evolucionar hacia una mayor autonomía de los territorios a través de políticas, estrategias e instrumentos singulares; tercero, los territorios tendrán que globalizarse, es decir ser proactivos e interrelacionados con otros territorios del país y del exterior, para no ser territorios globalizados, es decir dependientes y asilados; cuarto, una tarea legislativa visionaria será necesaria para dotar al país de las leyes requeridas para constituirse en políticas de Estado; quinto, el nuevo gobierno nacional tendrá que liderar la nueva cruzada para diseminar una renovada visión del desarrollo; y sexto, tendrá que haber un proceso pedagógico lo más difundido al tejido social para hacerlo más participativo y suceda una apropiación social del nuevo paradigma, porque procesos como el que se propone adelantar representa un cambio cultural que deriva en una nueva lectura de la relación entre cultura y desarrollo, esta simbiosis le da personalidad propia a cada ciudad del conocimiento y a su modelo de desarrollo endógeno. En el marco de estos grandes desafíos se desarrollará el presente trabajo, en cuatro capítulos cuyos contenidos son los siguientes: i) Haremos una nueva lectura de un marco teórico sobre ciudades del conocimiento y desarrollo endógeno, enriquecido por los foros adelantados y por la experiencia que nos vino de Brasil. Este texto será lo más comprensivo posible porque es el aporte al proceso pedagógico al que si hizo alusión líneas atrás. ii) Mostraremos el proceso de los foros porque reflejan la especificidad de los procesos que adelanta cada ciudad. Esto nos remite a si la trayectoria de cada ámbito se fundamenta en las singularidades de cada cultura. Así mismo se registrará por qué se trajo la experiencia de Brasil y las lecciones que dejó esa visión. iii) Reflexionaremos en el tercer capítulo en dónde está Colombia, con base en los dos capítulos anteriores, para registrar dónde estamos en materia de desarrollo endógeno y de creación de ciudades del conocimiento. Esta parte del documento estará enriquecida por textos de María Alice Lahorgue y Ghissia Hauser.
  • 7.
    7 iv) Vendrá luego,en el cuarto y último capítulo, reflexiones y sugerencias para diseñar una política nacional de Ciudades del Conocimiento. v) Cerraremos el documento recapitulando los desafíos para los niveles nacional y territoriales.
  • 8.
    8 CAPITULO I LOS ESTADOSY LOS TERRITORIOS EN LA CONSTRUCCION DE MODELOS DE DESARROLLO ENDÓGENO Y DE CIUDADES DEL CONOCIMIENTO Los modelos de desarrollo endógeno se generan espontáneamente o se inducen a través de políticas deliberadas, donde la dinámica cruzada de los actores locales hace posible modelos de este tipo. Si se conforman ambientes de desarrollo endógeno, estos afianzan las posibilidades de conformación de ciudades del conocimiento. A su vez éstas evolucionan tanto de manera espontánea (caso de las grandes metrópolis de los países más avanzados, grandes metrópolis de economías emergentes que apuntan a cruzar el umbral del desarrollo, inclusive las metrópolis de economías menos avanzadas donde están ubicadas las mayores capacidades endógenas de los países, como sería el caso de Bogotá); o igualmente se inducen (caso de ciudades de menor tamaño o nuevas ciudades que se crean). Para que éstos ambientes se inicien o consoliden, el Estado (nacional y de los niveles territoriales) convoca a concebir una visión endógena (propia y de largo plazo) del desarrollo, consensuada entre diversos actores sociales para guiar las políticas y estrategias de desarrollo hacia la formación de una cultura con pensamiento futurista donde la historia es un rico bagaje de elementos que le permite a la sociedad establecer y tener siempre viva la relación entre pasado, presente y futuro. Esto no es posible cuando el Estado (en sus distintos niveles administrativos) no dispone de tal visión, por tanto, carece de propósitos de largo plazo, y la cultura termina por incorporar una manera inmediatista y retrospectivista de pensar y decidir, estimulando la improvisación y desestimulando ideas y procesos que requieren la acción continua de los gobiernos y de la sociedad. 1 Un Estado visionario concerta políticas y estrategias integrales y sistémicas de largo plazo2 , interrelaciona las políticas productiva, comercial y de innovación3 con las políticas sociales, ambientales, institucionales y territoriales, para conformarse global y territorialmente como modelos de desarrollo endógeno y de ciudades del conocimiento, que son las de mayores posibilidades de éxito en la globalización. Es ahí donde la cultura es variable clave pues este factor es el que determina la capacidad de 1 Acosta Puertas Jaime. Ciudades del Conocimiento. Cionfecámaras, Proyecto de Capacitación Muncipal, Convenio Gobierno de Colombia - Unión Europea, Creset. Panamerocana Impresores. Bogotá. 2001 2 Como lo evidencia la experiencia de los países de Asia Oriental y los Estados los países desarrollados de Europa y Norteamérica y múltiples territorios de las sociedades desarrolladas. 3 Lira L., Regionalismo abierto y regionalismo virtual. En Globalización y gestión del desarrollo regional. Medina J. y Várela E. compiladores, Edi. Universidad del Valle, Cali, 1996.
  • 9.
    9 aprender, asimilar, innovary crear de una sociedad, que a su vez le permite asumir política y económicamente posiciones proactivas en los escenarios de la Globalización porque logran estructurarse y cohesionarse como modelos singulares, nacionales o territoriales de desarrollo endógeno. Ver figuras 1 y 2. La primera de las dos figuras indica que el Estado nacional debe tener una clara visión de futuro, de esa visión emanan cuatro políticas estratégicas: la industrial y de comercio, que a su vez inciden y se retroalimenta con las de ciencia y tecnología y de conectividad, entendida ésta como de infraestructura física y de infraestructura virtual. Las tres tienen el apoyo de la política macroeconómica, donde no es suficiente la estabilidad de los agregados macroeconómicos, sino que éste destina recursos importantes y facilita el desarrollo de instrumentos que las vigoricen, en otras palabras, la política macroeconómica se pone al servicio de las políticas estructurales que dinamizan el crecimiento y sobre todo el desarrollo. El corazón de esas cuatro políticas es la cultura y su relación con el desarrollo, pues la especificidad de estos dos factores es lo que le da carácter y perfil endógeno o propio a las mismas. De ese núcleo fundamental de cultura y políticas macro se desciende a los niveles territoriales para fertilizarlos a través de una mayor autonomía de los territorios lo cual se logra desde éstos y de las facilidades de las políticas macro referidas para hacer posible procesos de desarrollo endógeno en los territorios, a través de políticas, estrategias e instrumentos singulares, debido a que los sistemas productivos territoriales tienen especificidades que necesitan de medidas iguales, dado que los clusters de una economía territorial se diferencian de los clusters de otro territorio, por múltiples factores. En esas condiciones, si las políticas del orden territorial son singulares, estos podrán diseñar instrumentos concretos referidos al tipo de centros de investigación y desarrollo que requieren las actividades estratégicas de cada ámbito, al modelo de incubadoras, condominios industriales y de parques tecnológicos e incentivos que derivan en tecnópolis, en polo tecnológico o en polo de modernización de actividades tradicionales. La figura 2 muestra el esquema de un desarrollo endógeno del territorio. En este esquema se registran los componentes endógenos de estos modelos: los incentivos a nuevas empresas y a la investigación y desarrollo; la cooperación interempresarial entre los empresarios de cada cluster estratégico mediante la cual se transmiten conocimientos y experiencias para mejorar la producción de cada componente de los clusters; la capacidad de aprendizaje tecnológico del territorio para la innovación continua y el desarrollo de cambios radicales que conducen a saltos tecnológicos importantes con sustento en la fertilización de innovaciones externas incorporadas en hardware y software de producción y las innovaciones endógenas derivadas de la capacidad tecnológica del territorio tanto de las empresas como de los centros de desarrollo tecnológico locales; y las instituciones que se crean o que se reestructuran
  • 10.
    10 para hacer posiblela consolidación y proyección de la actividad productiva. En este esquema el factor cultural es el elemento determinante de los cambios continuos que se producen en el territorio y le dan personalidad en la globalización. Por tanto, son la cultura, la historia, la sensibilidad estética, es decir las artes y las mentalidades, temas estructurales del desarrollo tecnoeconómico, científico y tecnológico y de la capacidad de innovación de los modelos de desarrollo endógeno y de ciudades del conocimiento. Por tanto, las ventajas comparativas o competitivas no sólo son de índole económica, son también culturales, antropológicas y sociológicas. 4 Ante el derrotero presentado, las sociedades que evolucionan a modelos de actuación propios generan capacidades de previsión, las cuales no son propias de los ejercicios prospectivos o de investigación del futuro. La previsión es propia de una cultura con visión y responsabilidad por el devenir, la previsión es propia de un Estado anticipador que dispone de unidades de investigación del futuro, la previsión es propia de sociedades que miran a largo término para tomar decisiones en el presente.5 En los últimos cincuenta años los países con economías hacia adentro no generaron sólidas capacidades de innovación y de desarrollo tecnocientífico, en los cuales el crecimiento económico continuó siendo extensivo (productos primarios, industrialización incompleta y escasa capacidad de innovación) no lograron constituirse en modelos de desarrollo endógeno ni menos conformarse como ciudades del conocimiento (caso de Colombia y de la mayoría de países de América Latina cuyo encerramiento determinó una actitud de imitación bajo un signo político equivocado que restringió la libertad de acción nacional en el desarrollo tecnológico - industrial, social y político y por tanto, en la construcción de la visión futura del desarrollo6 ). A diferencia de economías de mercado orientadas al mercado externo, donde el crecimiento fue impulsado por la productividad, la tecnología y la investigación científica (países desarrollados y de economías emergentes de Asia); y con menor suceso, las economías que basadas en un importante mercado interno han logrado avanzar hacia éstos desarrollos (podría ser el caso de Brasil) sin lograr los niveles y la dinámica de las economías que vieron de manera temprana cómo más allá de sus fronteras estaban las oportunidades que les permitirían grandes economías de escala o de alcance o de aglomeración (cualquiera de los tres términos es válido) en lo productivo y en conocimiento. Sin embargo, éste tipo de países están en mejores condiciones para concebir o impulsar modelos de desarrollo endógeno y crear ciudades del conocimiento, como lo registra la experiencia brasileña respecto a las demás economías latinoamericanas, pues ya dispone de 8 ambientes de tecnópolis, y un número mayor de otras ciudades en la misma dirección, conduciendo a la 4 Maciel María Lucía. O Milagre Italiano: Caos, Crise e Criatividade. Relueme Dumará (Rio de Janeiro) y Pararlelo 15 Editores (Brasilia), 1996. 5 Acosta Puertas Jaime. “Reindustrialización y Región”. Creset - Corpes de Occidente. Impreandes Presencia, Santafé de Bogotá, 1997. 6 Esser K. Competencia global y libertad de acción nacional. Nuevos desafíos para las empresas, el Estado y la sociedad. IAD- Nueva Sociedad. Caracas. 1999
  • 11.
    11 conformación de unamega aglomeración tecnoeconómica desde el nordeste hasta el sur del país, con São Paulo y Río de Janeiro en el centro de ese inmenso corredor de oportunidades, que también incluye a las ciudades del proyecto de Mercociudades (Montevideo, Buenos Aires, Porto Alegre, Florianópolis, Rosario, Córdoba, Santiago de Chile, Concepción, entre otras). En este sentido si las economías de la CAN (Comunidad Andina de Naciones), pensando en una primera etapa en un corredor entre Caracas - Ciudad de Panamá - Bogotá - Quito y ciudades intermedias, no estrechan sus vínculos en temas estratégicos del desarrollo endógeno y de ciudades del conocimiento y como parte de una agenda comunitaria, serán en el ALCA islas aprisionadas entre las poderosas aglomeraciones de Norteamérica y la menos poderosa del Brasil y del Mercosur. En estas condiciones, y cuando menos intervenidos y abiertos son los mercados, más necesitan de reformulaciones continuas y de ajuste a las reglas de juego; una regulación estratégica asociada a las políticas industriales y de ciencia y tecnología (nacionales y de los territorios) y una vigilancia sobre su efectivo respeto y cumplimiento por una estrecha conexión del Estado con la sociedad civil y los protagonistas del mercado. 7 En otras palabras, el desenvolvimiento continuo de la estrecha alianza de la triada que hace posible la conformación de ambientes innovadores: estado, sociedad y mercado. En estas condiciones, han sucedido trascendentales cambios en las grandes regiones económicas del mundo y al interior de los países, derivando en la concepción de nuevos paradigmas sobre el desarrollo tecnoeconómico - territorial, modificando el papel de los territorios en la búsqueda del desarrollo y las relaciones con otros en los ámbitos nacional y mundial. Así han surgido nuevos territorios, se han estancado otros y se han sostenido algunos. En los casos exitosos, los Estados no han desamparado a las regiones que han tenido las mayores dificultades para adecuarse a las nuevas condiciones prevalecientes, ni tampoco han dejado que el mercado y el libre comercio hiciera sólo las grandes transformaciones y revoluciones estructurales del patrón productivo, porque no es posible que así sea. Por tanto, los Estados macro deben generar condiciones, fomentar el desarrollo endógeno y desplazar recursos para que las regiones más desenganchadas de la globalización puedan progresar, dado que las enormes diferencias entre territorios de un país poco o nada contribuyen a generar una estructura de división del trabajo complementaria y competitiva, que facilite vínculos interterritoriales o redes interterritoriales y la conformación de grandes aglomeraciones industriales que son las únicas que tienen verdaderas posibilidades en la globalización. En esta dirección cabe aclarar que existen dos tipos de aglomeraciones o de economías de alcance: unas, que tienen un mercado propio relativamente pequeño (escasa población pero ingresos altos) y cuyas economías de escala están originadas 7 Mungaray Alejandro y Palacio J.I., op. cit.
  • 12.
    12 en una estrategiadirigida a los mercados mundiales, donde las economías de aglomeración están dadas por la inserción internacional (países asiáticos y países desarrollados de menor número de habitantes) y por una consistente especialización que les permite conformar clusters avanzados y diversificados; y el otro tipo de aglomeración remite a territorios cuya base de aglomeración comienza en un importante mercado interno ( elevada población e ingreso per cápita mediano o alto) y termina con una proyección a los mercados internacionales, para profundizar y diversificar la especialización. En América Latina existen los dos modelos con niveles de desarrollo menor: Chile (escasa población e ingreso medio) con sus especializaciones agroindustriales, Venezuela con su industria petroquímica, y el estado de Río Grande do Sul en Brasil, para citar tres ejemplos del primer tipo de aglomeración; y la triada entre São Paulo, Río de Janeiro y Bello Horizonte, para referenciar el segundo tipo de economías de escala territoriales (importante número de población, ingresos medios por habitante en términos internacionales y dinámico desarrollo tecnológico). Así las cosas, el desarrollo y la inserción internacional exitosa de un país requiere de la adopción de enfoques prospectivos que permitan crear capacidades endógenas (propias) que renueven y fortalezcan las instituciones y que liberen las potencialidades culturales - incluyendo su dotación ambiental - para crear o consolidar modelos singulares de desarrollo endógeno y en unos casos derivar hacia ciudades o ciudades - región del conocimiento. Esas capacidades endógenas no se inducen desde afuera, sino que cada país o región determinada entiende, interpreta y se relaciona con las fuentes o condiciones exógenas de desarrollo, dinamizando su capacidad de aprendizaje, innovación, creación y evolución.8 El desarrollo endógeno es entonces una propiedad emergente de un sistema territorial altamente complejo, o en términos simples, es la capacidad de un territorio de modelar su propio futuro, desde adentro, 9 para encontrar su espacio y una mejor oportunidad en la globalización tecnoeconómica, reconociendo y proyectando su especificidad cultural en la producción de bienes y servicios ambientalmente sostenibles (elevando la productividad en las plantas de las transnacionales para hacerlas más competitivas que otras plantas de la transnacional o de otras transnacionales del mismo sector ubicadas en distintos territorios del planeta, y desarrollando las empresas locales o nacionales productos novedosos para el mercado nacional y mundial); integrando la especialización tecnoproductiva a través de la interrelación continua de las empresas que conduce a aprendizajes formales o informales tecnológicos interempresariales (al interior de las empresas y entre ellas, con los centros de desarrollo tecnológico, y con el apoyo de la investigación de los centros y laboratorios de investigación de las universidades e institutos tecnológicos); y la construcción de una red de instituciones (financieras, de monitoreo, prospectiva tecnológica o estudios del futuro de tecnología 8 Acosta Puertas Jaime. Cultura, Desarrollo Endógeno…. Explorador # 11-13 del Observatorio Colombiano de la Prospectiva Internacional OCPI. CRESET. Bogotá, 2000. 9 Boisier Sergio. Conversaciones sociales y desarrollo regional. Universidad de Talca. Editorial MIXM. 2000
  • 13.
    13 y de política)que respondan a la dinámica y previsión tecnoeconómica del territorio. Así se conforma un ambiente donde interactúan tres factores: la cultura y su asociación con el desarrollo tecnoeconómico ambientalmente sostenible, integrando el empresariado y la capacidad tecnológica endógena, y el estado local con instituciones propias. Un desarrollo endógeno como el descrito sucintamente no garantiza necesariamente ciudades y ciudades regiones del conocimiento. i) Hay territorios especializados en sectores tradicionales pero promisorios en el mercado internacional que conciben un modelo endógeno singular de desarrollo, aplicando los factores generales arriba mencionados, incluyendo la incorporación de nuevas tecnologías, para transformarse en un polo de modernización, pero no en una ciudad del conocimiento. ii) Existen territorios cuyo futuro está fundamentada en un modelo político democrático, socialmente justo y ético; con una fuerte capacidad científica y tecnológica y de la innovación más asociados a bienes y servicios de alto valor agregado; caracterizados por una creciente y sólida infraestructura científica y tecnológica (universidades de excelencia; con una fuerte población de investigadores con doctorados; una importante red de laboratorios y centros de investigación y desarrollo - I&D - en ciencias básicas, de ingeniería y sociales); territorio especializado en uno o dos polos y proyectado a industrias y servicios de nuevas tecnologías para los mercados externos nacionales e internacionales; con una población de elevada educación y cultura; con un ambiente urbano y paisajístico avanzado generador de alta calidad de vida; con políticas de ciencia y tecnología e industrial preeminentes sobre otras con el fin de hacer competitivo el territorio; e integrando el proceso al imaginario colectivo. Estas son las ciudades del conocimiento. En tales circunstancias, las ciudades y ciudades - región del conocimiento necesariamente parten de un desarrollo endógeno, y evolucionan a territorios del saber. Los países desarrollados disponen de los dos enfoques. Los países en desarrollo que más rápidamente avanzan para cambiar su condición de atraso relativo también tratan de progresar en los dos modelos. Por ejemplo, la región del Valle de Sinos en Río Grande do Sul (Nuevo Hamburgo y otros municipios) es uno de los modelos más exitosos de desarrollo endógeno a nivel internacional basado en la producción de calzado, y avanza a conformarse como una región del conocimiento. Sin embargo, Porto Alegre se dirige hacia una ciudad del conocimiento por algunos de los siguientes factores: dispone de la Universidad Federal de Río Grande do Sul una de las tres universidades de excelencia de Brasil, con más de 1000 doctores en su planta de profesores e investigadores, y con más de 400 laboratorios de investigación; con una red de incubadoras en proceso de consolidación; con un proceso consistente hacia la conformación de parques tecnológicos urbanos, dos de ellos especialización en dos polos de alto potencial innovador en microelectrónica e informática y otro en salud; con
  • 14.
    14 un ambiente urbanocada vez más ambientalmente sostenible; y que estructura y proyecta su desarrollo futuro en un modelo de Tecnópolis o ciudad del conocimiento. Por lo expuesto y hacia el futuro, los procesos de desarrollo tanto del Estado macro como de los Estados micro deben guiarse por enfoques similares para respaldar los modelos de desarrollo endógeno. Ver figuras 3 y 4. De no ser así, concepciones diferentes sobre el desarrollo y los desiguales niveles de avance alcanzados complejizan éstos vínculos, erosionando o distorcionando una visión compartida de largo plazo. 10 La primera figura muestra un enfoque de desarrollo global de una economía, en la cual el eje fundamental es la capacidad de ahorro determinada por decisiones de Estado para generarlo, de cuya generación se desprende una circularidad virtuosa pues el ahorro se orienta a la innovación y a la inversión productiva de acuerdo al lugar que se quiera ocupar en la división del trabajo internacional, la que a su vez se concibe en términos de interdependencia para dinamizar la diversificación de la estructura productiva, que deriva en mayores tasas de crecimiento, retornando esta dinámica a incrementar y reutilizar la capacidad de ahorro. Pero a su vez, esa capacidad de ahorro no sólo va al sistema productivo, sino que paralelamente se desplaza a la investigación de bienes y servicios, a las transformaciones sociales y políticas que se requieren para generar externalidades positivas y a la inversión en el factor humano, elementos que fortalecerán de manera continua los procesos de innovación y de cambio estructural del aparato productivo. Es decir, todo proceso de desarrollo endógeno se fundamenta en la capacidad de ahorro para redinamizar y reestructurar la economía. Podría ser el caso de los países de Asia, y el modelo inverso podría ser Colombia y la mayoría de economías de América Latina, donde no hay políticas estatales para forzar e inducir el ahorro hacia inversiones estructurales, carencia que no propicia una circularidad virtuosa como la que ejemplifica la figura 3. La figura 4 nos remite al mismo esquema aterrizado a lo local, donde lo fundamental está en la especialización que se debe definir para ser competitivos internacionalmente. Es decir, la importancia de seleccionar sectores o actividades para conformar cadenas y clusters competitivos. Los territorios, sean ciudades, ciudades - regiones, o territorios más amplios, deben ser lo más especializados posibles para hacer más eficientes la producción flexible y alcanzar mayores economías de escala. Lo expresado en estas notas preliminares plantea un escenario de nuevos desafíos, en la medida en que los intereses del futuro logren imponerse a los intereses bien organizados del presente, se generarán expectativas estables, lo cual dependerá de un consenso básico en lo político y en lo tecnoeconómico. EL DESARROLLO ENDÓGENO Y CIUDADES DEL CONOCIMIENTO 10 Acosta Puertas Jaime. Ciudades del Conocimiento. Op. cit.
  • 15.
    15 Entregaremos en lassiguientes líneas algunos contenidos que harán más comprensivo la apropiación social de estos paradigmas. Objetivos de los polos, parques tecnológicos y tecnópolis. 11 • Orientar la gestión y el proceso de innovación tecnológica. • Facilitar la transferencia de tecnología (interna y externa). • Aumentar las alianzas entre Empresa - Academia y Gobierno. • Definir las políticas y el financiamiento apropiado. • Aumentar las relaciones interempresariales. • Facilitar la creación o consolidación de micro y pequeñas empresas. • Ofrecer infraestructuras adecuadas a las empresas. • Ofrecer espacios inmobiliarios y promover acciones asociativas. • Fortalecer espíritu emprendedor. • Estimular el incremento de la calidad y de la competitividad. • Facilitar el intercambio de información técnica y gerencial. • Apoyar el desarrollo de áreas tecnológicas prioritarias. • Facilitar la creación de nuevos puestos de trabajo (objetivo específico de una tecnópolis). • Alterar la dinámica urbana de la ciudad y de la región. (objetivo específico de una tecnópolis). No hay un modelo de conformación de tecnópolis, de tecnopolos, de polos científicos o de polos de modernización. Pueden haber esquemas generales a las distintas experiencias, sin embargo, cada caso tiene desarrollos singulares de acuerdo a su singularidad global. Entre otras razones, porque estos nuevos ambientes de las industrias del futuro, cuando se consolidan, se debe a la profundidad del componente endógeno de cada experiencia, sea del Estado macro y/o del Estado del respectivo territorio. La figura 5 sintetiza lo expuesto en éste párrafo, en cuanto a los componentes básicos de un proceso de tecnópolis. Se muestra un esquema muy general de ambientes ya consolidados, donde la base es la concertación de los actores públicos, privados y del conocimiento, la dotación de laboratorios y de centros de Investigación y Desarrollo (I&D), la existencia de un núcleo productivo importante que lleva a crear semilleros e incubadoras para nuevos proyectos innovadores, condominios industriales, parques tecnológicos hasta conformarse como una Tecnópolis o en un polo tecnológico avanzado. En el caso de Colombia, los procesos que se adelantan son similares, sin embargo, recién están en la mitad de la trayectoria de consolidación, lo cual lo registramos a través de las líneas punteadas de la figura. Instrumentos para el desarrollo territorial y nacional 11 Medeiros José Adelino. Tecnópoles: Passaporte para o futuro. Kalil Sehbe. Deptutado Estadual. Porto Alegre, 1998
  • 16.
    16 Haremos ahora unabreve explicación de lo que significan las distintas infraestructuras tecnoproductivas de una sociedad del conocimiento, con el ánimo de contribuir a la mayor difusión de estos conceptos, pues ellos constituyen piedra angular de modelos de desarrollo endógeno. Empresas de base tecnológica. Utilizan conocimientos básicos de ingeniería, actúan en nichos específicos de mercado, intensivas en tecnología, y caracterizadas por su constante innovación. Este tipo de empresas existen en las principales ciudades de Colombia dentro de los programas de las incubadoras de empresas de base tecnológica en Barranquilla, Bogotá, Bucaramanga, Cali y Medellín. Semillero de emprendedores El proceso de desarrollo de un proyecto innovador pasa en muchos casos por una etapa previa de preparación de un proyecto para etapa de incubación. En esta instancia se apoya al nuevo emprendedor a desarrollar todas las fases de su idea preliminar dotándolo de condiciones para madurarlo hasta que llega a un punto de evolución que lo convierte en candidato para incubación. Por lo general, los semilleros hacen parte de las incubadoras y este esquema se utiliza en muchas situaciones para ideas promisorias de mayor complejidad. Esta fase inicial implica apoyos de infraestructura de investigación y desarrollo, de asesorías técnicas y de subsidios que faciliten la actividad del emprendedor. Estos núcleos primigenios de ideas innovadoras tienen impacto adicional, y referido a que multiplica el potencial de creación de nuevas empresas, pues muchos proyectos no tienen que esperar demasiado tiempo para avanzar a la etapa de incubación, atenuando el riesgo de que buenas propuestas se puedan perder. Difícilmente se sabe cuando de una idea innovadora puede resultar un nuevo suceso que impacte el sistema productivo. A su vez una estrategia de semilleros es una manera de medir la potencialidad de innovación y de futuras empresas de la respectiva tecnoeconomía. En otras palabras, es una modalidad que le puede dar señales claras al mercado, para no esperar que el mercado de o no señales correctas. En síntesis, es también una figura de previsión del futuro, sobre todo, para sociedades en crisis que no tienen muy claro como salir de crisis estructurales de generación de empleos y de cambio del patrón de especialización. Por lo general los semilleros están asociados a las incubadoras. Incubadora de empresas: primer emprendimiento de un parque tecnológico Ambiente que favorece la creación y desarrollo de empresas y productos innovadores e intensivos en conocimiento. Ese ambiente favorece a empresas emergentes y equipos de investigación, por tener costos inferiores a los del mercado y servicios e incentivos de los cuales se benefician los nuevos emprendedores. Hay incubadoras de tres tipos: unas reales, es decir, en un edificio determinado donde se instalan los
  • 17.
    17 nuevos emprendedores yencuentran servicios para su buena gestación; otras virtuales, basadas en programas monitoreados desde un lugar determinado, donde los emprendedores están diseminados en el espacio urbano; y otras mixtas, las cuales responden a modelos que combinan los tipos anteriores. Al respecto, cuando una incubadora es exitosa y el número de proyectos viables desborda su capacidad física, es conveniente crear otra(s) incubadora(s) a tener una enorme y única unidad de incubación con esquema mixto, para no crear una imagen de monopolio, de concentración y de exclusión, que desacelera dinámicas, atomiza los intereses y dispersa esfuerzos. En Brasil, el promedio de empresas por incubadora es de quince, cifra muy inferior al promedio de la cuatro incubadoras de mayor trayectoria en Colombia, lo cual respalda lo expresado en el párrafo anterior. En Colombia hay cuatro incubadoras consolidadas de tipo real: Innovar en Bogotá, Incubadora de Empresas de Base Tecnológica de Medellín (ahora también desdoblada con el proyecto de incubación virtual), la Corporación Bucaramanga Emprendedora e Incubar del Caribe en Barranquilla; otras en gestación: en Cali; de biotecnología, agroalimentaria y microelectrónica en Pereira; la recién creada por la Universidad Gran Colombia en Bogotá, y otros proyectos en curso en Manizales y Cúcuta, entre otras ciudades. Condominio industrial: las nuevas Pymes innovadoras de la incubadora a un parque tecnológico Espacio específico donde se asientan las empresas graduadas en las incubadoras y otras pequeñas empresas innovadoras en fase de consolidación no originadas en la incubadora. Este concepto no está difundido en el país por cuanto no hay aún parques tecnológicos, pero en la experiencia internacional se ubican en estos ambientes. Parque científico (PC): proyectos desde las universidades para el desarrollo regional Los parques científicos nacen de las universidades de excelencia, para que el potencial innovador derivado de profesores y de estudiantes de los posgrados, pero también de los trabajos de grado de los pregrados y del mismo personal administrativo, se conviertan en proyectos empresariales, que al emerger de las universidades, las convierten a éstas en socias de las mismas, generando de esta manera una dinámica económica propia que le permite niveles de relativa autosuficiencia y capacidad financiera para asociarse con el entorno externo empresarial y financiero. Estos procesos son los que en la literatura se conocen como procesos spin -off universidad - empresa. Un desafío de largo plazo para las universidades colombianas con la mayor excelencia en investigación. Parque tecnológico(PT): un proyecto de desarrollo regional Es un espacio singular apto para el asentamiento de PYMES y grandes empresas productoras de I&D y la primera aplicación industrial de ésta, dotado de buena
  • 18.
    18 infraestructura (espacios verdes,calidad del entorno, zonas residenciales de alto nivel y bien comunicadas); equipamiento (servicios avanzados de comunicaciones, homologación, patentes y control de calidad, lugares de reunión y encuentro); creadoras de un ambiente de investigación adecuado con capacidad para transferir tecnología; con el objetivo de aumentar la productividad del tejido empresarial local, elevar el desarrollo industrial, diversificar la base económica regional, así como también contribuir a la reconversión y reactivación del área industrial en declive12 . En los parques tecnológicos se ubican los condominios industriales. Derivado de la experiencia internacional, los promotores y expertos han encontrado tres direcciones para materializar lo expresado: i) favorecer la innovación, la transferencia de tecnología y capacidades con destino al tejido productivo, a través de una sólida relación con universidades y centros de investigación; ii) apoyar la creación de nuevas empresas innovadoras basadas en el conocimiento; iii) atraer empresas extranjeras con un alto nivel tecnológico (Lacave, 1994 y Foresti, 1995), para lo cual las dos primeras son prioritarias. Considerando que Colombia comienza a dar los primeros proyectos de este tipo, nos detendremos a hacer algunas consideraciones. Errores cometidos con los PT en las experiencias internacionales i) Se han planteado como proyectos exclusivamente urbanísticos y de naturaleza inmobiliaria, razón por la cual muchos han fracasado. Igual ha sucedido con parques industriales y zonas francas en varias ciudades del mundo, donde Colombia no es la excepción. ii) Se han fijado como instrumentos de atracción de grandes empresas. iii) Y como instrumentos de generación de empleo. Orientación presente de los PT en las economías emergentes i) Apoyo a las PYMES, sin desconocer a las grandes empresas. ii) Creación y desarrollo de empresas innovadoras. iii) Transferencia de tecnología para contribuir al desarrollo de capacidades de aprendizaje, de innovación y de creación de bienes, procesos y servicios. iv) Hitos arquitectónicos que se convierten en símbolos de hechos de futuro de las ciudades, razón por la cual muchos proyectos han sido adelantados por importantes arquitectos de cada país. Éste sería un ejemplo a seguir en Bogotá, en el espacio considerado dentro del Anillo de Innovación del POT. Así, a los PT se les ha quitado la misión y visión mesiánica de cambiar la tendencia general de las actividades de innovación, la política tecnológica o la imagen exterior de un territorio. En otras palabras, los PT pueden contribuir a todo lo anterior pero no son los que hacen todo el cambio. El cambio sucede cuando estas infraestructuras, que no 12 Mella J. M.
  • 19.
    19 son más queinstrumentos del nuevo paradigma, hacen parte de la estrategia global de modelos singulares de desarrollo endógeno. El nuevo y pertinente modelo de desarrollo endógeno es el que hace los cambios, y esto es importante tener en cuenta para la experiencia colombiana que recién comienza a caminar por nuevos derroteros. Pedirle, por ejemplo, a las incubadoras resultados mesiánicos y rápidos es igual que pedirle a una niño que solucione los problemas de los mayores. Si el modelo es claro en su norte, éstos instrumentos (semilleros, incubadoras, parques tecnológicos) se van multiplicando, generando una dinámica intensa que se disemina rápidamente al tejido social y tecnoproductivo, para encontrar en el mediano y largo plazo los resultados esperados. En consecuencia, hay que construir modelos singulares para cada realidad porque a pesar de los cambios, cada vez más acelerados, los países emergentes no pueden vivir la permanente falacia de los saltos milagrosos sin procesos de aprendizaje. Por tanto, los PT necesitan estar en interacción con las políticas industrial, financiera, de formación y promoción empresarial, y de desarrollo científico y tecnológico, a lo cual el parque puede contribuir a dinamizarlas. Pero a su vez, estos proyectos inmobiliarios necesitan que esas políticas sean los suficientemente consistentes en sus contenidos, prospectiva, recursos humanos y económicos. Es decir, un PT para cumplir sus funciones requiere de políticas nacionales y territoriales coherentes que los provea de los medios precisos para articular las relaciones Universidad - Empresa o Centro de Investigación - Administración Pública13 . A su vez, el principal papel de un parque tecnológico es crear una infraestructura y un ambiente que ofrezca ventajas competitivas a las empresas, y depende su éxito de las empresas ahí instaladas. Quiénes hacen parte de los parques científicos y tecnológicos Los procesos de construcción de parques tecnológicos tan diversos como diversos son los entornos en los cuales se desarrollan, sin embargo hay un patrón común. Con el ánimo de contribuir a esta pedagogía, presentamos un esquema general de los distintos proyectos que conforman un proyecto de este tipo. Ver figura 6 Expectativas de las empresas con relación a los parques tecnológicos como un ambiente empresarial 14 • Sinergía con otras empresas. • orientación empresarial de bajo costo = servicios de bajo costo. • formación de redes de cooperación y de comunicación intensiva. • elevado nivel de servicios con buena disponibilidad de servicios especiales. • flexibilidad. • profesionalismo. • innovación. 13 Op. cit. Mella J. M. 14 Korhonen Pertti. Os parques tecnológicos como criadores de ventagem competitiva. Tomado de A economía dos parques tecnológicos. Anprotec, ISAP, SEBRAE, CNPQ. Editor Maurico Guedes.Rio de Janeiro. 1998.
  • 20.
    20 • espíritu empresarial. •orientación al futuro. • estímulo (nuevas ideas y oportunidades de negocios) y entusiasmo. • soporte sin paternalismo. • perfil emprendedor. Modelos sobre el diseño de parques tecnológicos para medir sus impactos 15 Existen tres modelos para pensar en el diseño de parques tecnológicos y para medir sus impactos. Estos modelos son bien conocidos por aquéllos que trabajan en la comercialización de tecnología. El primer es un modelo de interacción Kline - Rosembreg (1986) entre investigación pura y actividad comercial. Ver figura 7. Este modelo porque es importante: i) Destaca la separación del comercio del contexto establecido del conocimiento científico y enfatiza la naturaleza del último recurso de interés comercial e investigación pura. ii) Reconoce explícitamente las imperfecciones de los flujos de información entre los distintos componentes de comercio, conocimiento e investigación. iii) Divide las distintas actividades dentro de la esfera comercial, asegurando así que las cuestiones de la estructura empresarial sean también incluidas y analizadas. Por lo tanto, el parque tecnológico se torna potencialmente en el puente que vincula el mercado con el conocimiento científico y la investigación. Y ayuda a acortar la distancia que la información necesita para fluir entre las actividades. Entre tanto, se necesita tener en mente los vínculos entre I&D y las actividades puramente comerciales para fomentar la formación de redes apropiadas de cooperación. El segundo es un modelo de redes de cooperación y de polos dentro de la arena de comercialización de la ciencia desarrollada en el Centro de Sociología de la Innovación, de la escuela de Mines en París (Callon 1990). Ver figura 8. Y es importante por las siguientes razones: i) distingue los diferentes papeles de los polos de ciencia, tecnología, transferencia y desarrollo; ii) enfatiza la falta de relaciones directas entre el polo de desarrollo comparativo y el polo de transferencia separado del polo de ciencia; iii) destaca el papel clave del polo financiero y la capacidad de cada polo para el desempeño de su rol y la operación eficiente de todo el sistema. El modelo se centra en la necesidad de que los parques tecnológicos participen activamente en las redes de cooperación, extendiendo sus fronteras para reunir todos 15 Hodgson Bob. Uma estructura metodologica para análise do impacto dos parques tecnológicos y científicos. Tomado de A Economía dos Parques Tecnológicos. Anprotec, ISAP, SEBRAE, CNPQ. Editor Mauricio Guedes y Piero Formica. Rio de Janeiro. 1998.
  • 21.
    21 los polos paraacelerar la comercialización. Y el tercer modelo fue diseñado en el Instituto IC de la Universidad de Texas en Austin (Smilor, 1991). Ver figura 9. Este enfatiza en los componentes necesarios para una acertad comercialización del conocimiento generado en el territorio. Incluye factores culturales, infraestructura física, instrumentos de financiación y redes de apoyo empresarial y técnico. En tanto que los parques tecnológicos sean un elemento importante de todo el programa, probablemente no será suficiente en si mismo para alcanzar la más rápida comercialización de I&D. El efecto de estos modelos es mostrar que un parque tecnológico es un elemento dentro de un sistema más complejo y de una amplia gama de otros factores que deben ser considerados, tanto en la planeación de un parque, como en la evaluación de su impacto. Factores específicos que dinamizan las incubadoras y los parques tecnológicos • Calidad de la educación en términos del desarrollo de la creatividad (investigación) y del espíritu empresarial. • Calidad e importante dotación de laboratorios y centros de desarrollo científico y tecnológico. • Las universidades como formadoras de emprendedores. • Las universidades como emprendedoras a través de las incubadoras propias y de los parques tecnológicos. • Incentivos para hacer investigación y desarrollo en las empresas. • Incentivos que muestren las ventajas de ubicarse en estas infraestructuras. • Definida especialización de la economía del territorio. • Fondos de capital de riesgo. • Sólidas políticas industrial y de ciencia y tecnología del territorio. Entonces queda claro que los parques tecnológicos son proyectos de desarrollo regional y cuya consolidación es de largo plazo. Ver figura 10 LOS TERRITORIOS DEL FUTURO Polo de modernización Es una aglomeración o concentración de empresas de pequeño y mediano tamaño, innovadoras y predominantes en sectores tradicionales. Esas empresas están ubicadas en una determinada ciudad o región interesada en nuevos desarrollos tecnológicos y en nuevos procedimientos gerenciales. Existen a disposición de las empresas una especie de centro de innovación, que funciona con éxito y en torno al cual las empresas circulan. Este centro puede existir de forma aislada o dentro de una institución (instituto tecnológico, facultad, alcaldía, asociación empresarial, entre otras). El centro proporciona entrenamiento y consultorías. Además de facilitar la absorción y difusión de tecnología, permite acceder a sistemas de información y a otros servicios
  • 22.
    22 que atienden lasnecesidades de las empresas. Polo Tecnológico o Tecnopolo. Es una aglomeración de instituciones con intereses comunes que actúan de forma articulada en un determinado territorio. Existen varios tipos de polos: i) los científico - tecnológicos y los de modernización tecnológica promueven la generación de conocimientos en instituciones de enseñanza e investigación y su transferencia sistemática a sectores productivos específicos 16 ; ii) los polos especializados promueven la sinergía de instituciones y de personas con intereses comunes, como podrían ser los polos de medicina, de informática, de biotecnología, de electrónica, entre otros. En este sentido, cuando se trata de impulsar un proyecto con enfoque de especialización, obviamente para que esos sectores se puedan consolidar y proyectar internacionalmente, deben desarrollarse bajo el concepto de cluster, una herramienta para hacer posible la integración de sectores que a su vez hacen exitosa una región. Entonces, los polos tecnológicos impulsan la conformación e integración de uno o dos cluster, los cuales fertilizan a su vez las distintas instancias que conforman la estructura productiva de un polo y viabilizan su consolidación. Si hay la voluntad política para hacer un polo tecnológico, necesariamente se tienen que conformar clusters. Por lo tanto, la decisión de crear un polo es también una decisión política para conformar el (los) cluster(s). Esto depende de los actores macro (los que deciden crear el polo tecnológico), y de los actores empresariales de los distintos sectores que integran los clusters estratégicos avanzados y de nuevo tipo. Así, tan importante es consolidar la idea del polo como la conformación de los clusters claves. Hay modelos generales de recorrido para consolidar un polo de desarrollo tecnológico en empresas de nuevas tecnologías o de base tecnológica. Sin embargo, los procesos de cada polo tienen singularidades: espontáneo o planificando su proceso (lo que quieren hacer algunas ciudades de Colombia tales como: Barranquilla, Bucaramanga, Medellín, Manizales, Pereira, Ibagué, entre otras; y ya lo están haciendo São Carlos, Porto Alegre, Curitiba, Caxias do Sul, Londrina, Pato Branco, Santa Rita de Sapucai, São Leopoldo, Itabujá, Uberabá, Salvador, Florianópolis, Campinas, como algunas de las experiencias de Brasil). De esta manera, la creación del polo convoca a distintas voluntades políticas para hacerlo realidad, por lo cual siempre debe estar viva la presencia y concertación de las máximas autoridades gubernamentales, privadas y académicas. Tecnópolis: ciudad del conocimiento Es un medio innovador conformado por un sistema de estructuras sociales, 16 Spolidoro R. “A sociedade do conhecimento e seus impactos no meio urbano”. En Parques Tecnológicos e Meio Urbano. Compiladores: Gina G. Paladino e Lucília Atas Medeiros. Antropec, Sebrae, GTU. Brasilia D.F., 1997
  • 23.
    23 institucionales, organizativas, económicasy territoriales que crean las condiciones para la generación continua de sinergías y su inversión en un proceso de producción que se origina a partir de esta capacidad sinérgica, tanto para las unidades de producción que son parte de este medio innovador como para el medio en su conjunto17 . Una tecnópolis (ciudad de tecnología intensiva) combina de forma efectiva un sector industrial compuesto por actividades de alto contenido tecnológico, de otras tecnologías avanzadas y con un sector académico y residencial. Este concepto tiene como objetivo promover el desarrollo regional y crear una nueva cultura bajo la dirección del progreso tecnoproductivo y académico, y difiere de su planteamiento básico, de las ideas convencionales sobre el desarrollo regional, centradas en la utilización de las tierras y en las mejoras de las infraestructuras18 . La tecnópolis exitosa es una interacción entre medio innovador; capacidad para reindustrializar sobre la base de empresas avanzadas y competitivas; y la facultad para descentralizar los tradicionales emplazamientos centrales hacia regiones y localidades nuevas, más adaptables y más dinámicas.19 Es un territorio donde están ubicadas las infraestructuras citadas al comienzo de este capítulo, para conformar una sociedad de la innovación y de empresas innovadoras intensivas en conocimiento. En Colombia, el área metropolitana de Bucaramanga ha iniciado un proceso consistente de desarrollo en esa dirección; Medellín y su área metropolitana, Barranquilla, Cali, Manizales, Popayán, Pereira, Ibagué, Cartagena y una zona de Bogotá, podrían ser casos de tecnópolis en el transcurso de los próximos 20 años. Ahora bien, un área metropolitana también se puede constituir en un territorio Tecnópolis donde los municipios vecinos al municipio principal están integrados físicamente, son complementarios a la vocación de la ciudad principal, tienen también importantes desarrollos productivos y de I&D. Se ilustra lo expuesto con dos experiencias: • El Area Metropolitana de Bucaramanga (AMB) se piensa como una Tecnópolis por la conexión de Bucaramanga con Girón, Piedecuesta y Floridablanca. En éstos tres municipios se encuentran definidas fuertes vocaciones y capacidades tecnoproductivas que muestran un tejido de factores productivos y del conocimiento totalmente complementarios e integrados a Bucaramanga. • En el caso de Porto Alegre Tecnópolis hay establecida una Area Metropolitana cada vez más extensa, equivalente al territorio que existe desde Cali hasta Cartago o Pereira. Sin embargo, el primero definió sólo al Municipio de Porto Alegre como 17 Castells, 1984; Andersson 1985; Aydalot, 1986; Hall 1990. Tomado de Manual Castells y Peter Hall, “Las tecnópolis del mundo”. Alianza Editorial, 1994. 18 Tomado de Castells y Hall. Op cit. 19 Adaptado de Castells y Hall. Op cit.
  • 24.
    24 Tecnópolis, mientras otrosmunicipios del Area Metropolitana fortalecen su institucionalidad y su sistema productivo como Tecnópolos (ciudades especializadas en industrias de futuro que pueden corresponder a ciertos sectores tradicionales o a nuevos sectores de nuevas tecnologías o a mixturas de ambos). De esta manera la Tecnópolis de Porto Alegre ya extiende su influencia positiva a los municipios de Canecas, São Leopoldo y Nueva Hamburgo donde existen incubadoras. Inclusive, São Leopoldo es un Tecnopolo de informática y electrónica, con parque tecnológico. ¿Qué hace posible una Tecnópolis o ciudad del conocimiento? 20 No es la suma de una serie de emprendimientos como los ya señalados (centros de investigación, incubadoras, parques tecnológicos e industriales, etc.). Éstos son componentes, que estructurados sistémicamente, operan en red, que se diseminan paulatina y sostenidamente en la cosmovisión de todo el tejido social, configurando un territorio del conocimiento y de la producción de bienes y servicios de alto valor agregado. En otras palabras, una tecnópolis prospera si es concebida en el marco de un modelo de desarrollo endógeno, que implica el diseño de políticas y estrategias de nuevo tipo: es un cambio o salto cualitativo cultural hacia una ciudad del conocimiento. Además la Tecnópolis, si bien parte de una iniciativa local, en su desarrollo de largo plazo requiere la intervención y la participación de actores nacionales e internacionales para vincularse a la tecnoeconomía global. Esto quiere decir que debe establecer relaciones con otras Tecnópolis para conformar redes entre territorios con procesos semejantes, lo cual es un requisito para el éxito e inserción de una Tecnópolis, dado que el desarrollo de un espacio de este tipo sólo es concebible si su orientación final es el mundo. En consecuencia, para que un territorio pueda transformarse en un núcleo avanzado de la producción y comercialización internacional de determinados bienes y servicios altamente competitivos, es necesario que los gobiernos locales adelanten acciones proactivas en distintos frentes para el desarrollo regional. Por lo tanto su gestión no debe estar referida únicamente a las áreas de educación y salud. También deben ser activos en la inversión de la infraestructura de conectividad física y virtual, disponer de políticas productivas, de ciencia y tecnología y exportadora propias, en la dotación de una mayoría de investigadores con doctorado que a su vez deben disponer de la oportunidad de investigar a través de una red de laboratorios y de centros de investigación y desarrollo (I&D), crear incentivos a la inversión, y hacer una reingeniería institucional que permita la coordinación de las políticas públicas y privadas, en especial en las áreas metropolitanas. Es decir, crear condiciones para la inversión y el ahorro estructural para un desarrollo global más equilibrado y equitativo.21 20 Acosta Puertas Jaime. Ciudades del Conocimiento. Op. cit. 21 Carlos Pacheco y otros autores. “Subsidios para la política de desarrollo regional”. Ensaios FEE, Porto Alegre-Brasil, 1995.
  • 25.
    25 Modelos de Tecnópolis 22 AngloSajón • No utiliza el término tecnópolis. • Las iniciativa tienen origen en las universidades. • Tienen como objetivo valorizar las investigaciones realizadas en las universidades. Japonés • Fue el primer país del mundo en adoptar el término de Tecnópolis. • Ha sido una iniciativa del gobierno nacional. • Existen 26 regiones tecnopolitanas. Francés • País donde el término tecnópolis se consagró. • Las iniciativas son lideradas por el poder público: alcaldes, gobernadores, estado nacional. • La innovación se difunde con la participación de todos los actores. Alemán • Estructuración de los centros de transferencia, difusión e información tecnológica. • Los instrumentos preferidos son las incubadoras de empresas. Factores que hacen parte de una operación para desarrollar tecnópolis 23 • Estrategia de desarrollo basada en la innovación. • Consenso entre los principales actores locales (público, academia y empresas) evolucionando hacia una alianza que debe formalizarse. • Una o más operaciones inmobiliarias: incubadoras, condominios industriales, parques tecnológicos. • Servicios disponibles para empresas localizadas en el área tecnopolitana. Condiciones para garantizar el proceso de creación de una Tecnópolis 24 • Visión de largo plazo. • Alianza entre sectores público y privado. • Universidades integradas con el sector público. • Potencial innovador del medio. • Calidad de la educación y capacidad de investigación. • Recursos para financiar los procesos. Derrotero de un programa de tecnópolis 25 • Políticas y proyectos. Un programa de tecnópolis, con apoyo gubernamental, está 22 Lahorgue Maria Alice. Tecnópoles, Passaporte para o futuro. op ci. 23 Lahorgue Maria Alice. Op cit. 24 Lahorgue Maria Alice. Op.cit. 25 Medeiros José Adelino. Op. cit.
  • 26.
    26 basado en políticasy proyectos que fortalecen la articulación entre las instituciones académicas y las empresas (tanto las intensivas en tecnología como las innovadoras de sectores tradicionales de la economía). • Cobija a toda la región. Un programa de tecnópolis tiene por objetivo transformar toda la región, adoptando nuevos estilos para el desarrollo económico, tecnológico, social y urbano, canalizando la energía de los socios claves del proyecto a partir de una visión de futuro. • Las cinco dimensiones de una tecnópolis • Espacial: reordenamiento del espacio urbano. • Tecnológica: desarrollo y transferencia de tecnología. • Económica: creación de empleo. • Sociológica: adopción de nuevas formas posturas relativas a la organización y el trabajo. • Política: el nuevo papel de los gobiernos municipales y de otros organismos. • Programa experimental Un programa de tecnópolis comprende acciones de naturaleza experimental, pues no existe ningún modelo preexistente ni reglas previamente definidas. • Sintonía con la nueva sociedad del conocimiento. Con la adopción de un programa de Tecnópolis, una ciudad o región se prepara para enfrentar los desafíos trazados por la sociedad del conocimiento, donde se constata la aceleración de las innovaciones tecnológicas sintonizadas como paradigma de sociedad del conocimiento. • Efectos de la tecnología a corto y largo plazo. Un punto fundamental de un programa tecnópolis es preocuparse por la generación de alternativas de corto y largo plazo para incorporar nuevos desarrollos científicos y tecnológicos en los procesos productivos. Para eso es necesario identificar permanentemente los efectos de las nuevas tecnologías en el empleo (debido a los procesos de producción integrada y flexible); en el medio ambiente; y en el planeamiento y uso del espacio urbano. • Parques tecnológicos, condominios de empresas e incubadoras. Estas iniciativas, después de estudios de análisis de viabilidad (con la identificación precisa de la demanda) y cuidadosos derroteros de implementación, pueden ser asumidas como instrumentos del programa tecnópolis. De esta manera, incubadoras y parques existentes pueden adelantar nuevas formas de relacionamiento con el programa de tecnópolis. Los actores de una Tecnópolis • Universidades e instituciones de investigación y desarrollo. • Agencias de desarrollo públicas y privadas: locales y regionales. • Gobiernos locales y regionales. • Comunidad empresarial. • La comunidad en general.
  • 27.
    27 INDICACIONES DE POLÍTICAPARA CREAR NÚCLEOS URBANOS AVANZADOS26 i) Los Estados han adoptado políticas de desarrollo estructural que a pesar de las crisis macroeconómicas, han facilitado el surgimiento de ambientes tecnoproductivos del futuro. Esas políticas del Estado se fortalecen con políticas y estrategias estructurales de los gobiernos y actores de los niveles territoriales. En el caso de Colombia esto no es muy evidente por la ausencia de una política de Estado para desarrollar Tecnópolis, Tecnopolos y polos de modernización. Sin embargo, algunos visionarios han comenzado a gestar estos procesos y es de esperar más temprano que tarde, la intervención del Estado en la construcción de nuevas tecnoeconomías urbanas, a través de una política nacional de creación de ciudades del conocimiento. ii) Ninguna trayectoria de desarrollo es igual a otra y, en consecuencia, no se pueden copiar experiencias. Es necesario mirar el mayor número de casos externos para concluir que cada ciudad debe construir su propio modelo después de analizar aspectos generales de los éxitos y errores en las experiencias de ciudades del futuro, puesto que los factores culturales e históricos dan identidad a cada proceso. Es importante, entonces, tener en cuenta que el factor cultural y su perfil frente al arte, tiene relación directa con la capacidad de innovación y desarrollo de la ciencia y tecnología y a su vez disemina espíritu creativo y originalidad a la producción local. iii) Los procesos de ciudades de futuro se gestan espontánea y deliberadamente con antecedentes que vienen desde atrás y que luego de disponer de una serie de desarrollos claves para conformar ambientes productivos innovadores, se estructuran como ciudades del conocimiento, con elevados indicadores en calidad de vida, equidad y desarrollo tecnoeconómico. iv) Aparecen visionarios que encuentran eco en otros actores de poder, para construir una sinergía social, sostenida en el tiempo, y hacer posible el proceso. v) Desarrollar una visión de futuro, crear hechos que muestren la real voluntad de dar el salto para que la sociedad adquiera confianza en la construcción de un nuevo mañana. Esto implica asimilar que se está frente a un nuevo paradigma de desarrollo en el cual los esquemas del anterior han perdido vigencia y los conceptos del desarrollo como tecnópolis, polo tecnológicos, parques tecnológicos, incubadoras de empresas de base tecnológica, no son términos gratuita y superficialmente adoptados, son consecuencia de una nueva sociedad basada en el conocimiento. No son ideas propias y exclusivas de los países desarrollados, se han convertido también en desafíos de los países en desarrollo, haciendo de estos sucesos una corriente cada vez más universal. 26 Adaptado de Castelles M. y Hall P. op. cit., y tomado de Acosta J. La construcción de la visión estratégico-prospectiva del Area Metropolitana de Bucaramanga. Proyecto para el POT. Creset, 1998.
  • 28.
    28 vi) La concertaciónentre actores públicos, privados y la academia porque a todos cabe la responsabilidad de hacer sostenibles los procesos. La sinergía entre éstos actores es determinante para la sostenibilidad de los procesos. vii) Comprender cómo funciona el sistema cultural para construir redes de información en las primeras etapas del proceso y redes sociales orientadas a romper las barreras culturales al cambio. viii) El compromiso del gobierno local (municipal y departamental) para impulsar el desarrollo tecnoeconómico de su territorio. ix) La participación y liderazgo de las universidades y el compromiso para mejoras continuas en la calidad de la educación e investigación. Universidades con escasa actividad en investigación y desarrollo (I&D) y de baja calidad no hacen parte de los procesos. x) Disponer o crear una red de centros y/o laboratorios de I&D porque son el soporte de las nuevas empresas y base de la consolidación de relaciones con el sector productivo. xi) El apoyo económico y el interés de los empresarios en adelantar procesos con beneficios para sí y para la comunidad en general, implicando participación política y económica. xii) Concentrarse en pocas áreas o sectores estratégicos para crear sinergías. Una estrategia de dispersión, entendida como apoyo a toda actividad, si bien es más aceptable en términos políticos puede no conseguir dar impulso a todos los sectores pero sí desacelerar el proceso de cambio. xiii) Identificar las fuentes de innovación o crearlas, lo cual se deriva de una relación recíproca y virtuosa entre investigación - producción - investigación. Es el desafío de cada cultura a su capacidad para crear e innovar. xiv) Tener una estrategia permanente de identificación de nuevos nichos y nuevas vocaciones, para cualificar las universidades y formar nuevos emprendedores. Proyecto de prospectiva tecnológica. xv) Crear y/o acceder a fuentes de capital de riesgo. En una época de intensa competencia global, en la cual economías abiertas e inversiones que fluyen aceleradamente de un país a otro, hacen más vulnerables a las nuevas empresas de los países en desarrollo. xvi) Inversión y mejoramiento continuo de todo el sistema de infraestructura de servicios y de comunicaciones. xvii) Fomentar la inversión interna o retener ahorro local para formar recursos humanos
  • 29.
    29 y conseguir competitividadendógena mediante una mayor actividad en el campo científico y tecnológico. Esto se hace a través de incentivos locales a la inversión y de un proceso pedagógico a la sociedad, en particular a los empresarios, a la gente con importante capacidad de acumulación económica y a las nuevas generaciones, sobre la importancia de retener ahorro y volcarlo a inversiones de futuro. xviii) Se necesita tiempo para que una ciudad del conocimiento se consolide, más tiempo del requerido en el desarrollo de una gran empresa y superior al ciclo político de un gobernante. Esto incluye aislar el proyecto de las acusaciones prematuras de fracaso. xix) Lo mejor puede ser enemigo de lo bueno. Ante eventuales fracasos, una experiencia podría tener efectos secundarios beneficiosos, no hay que tener miedo a cometer errores siempre y cuando se contemple la posibilidad de cometerlos y se prevea las rectificaciones. Estos nuevos ambientes del desarrollo económico son modelos concebidos para impulsar todas las fuerzas sociales hacia el desarrollo tecnoproductivo de nuevo tipo del territorio. Es decir, son modelos para transitar de la modernidad industrial a la modernidad de las nuevas industrias del conocimiento tecnoproductivo y de la cultura, pues el desarrollo endógeno es la articulación de factores culturales con el desarrollo de nuevas ventajas productivas en un contexto de equidad y de inserción internacional. De esta manera, asistimos a una transformación radical de la actividad productiva, en la cual los factores inmateriales ligados al conocimiento y a la organización predominan sobre los factores materiales ligados a la transformación técnica de materias primas y recursos naturales. Esta mutación del sistema técnico - industrial, caracterizado por la movilidad del factor tecnológico induce efectos nuevos en la distribución de las actividades económicas, que dan nacimiento a nuevas formas de territorialidad. 27 Por tanto, un medio innovador comprende tres dimensiones: tecnológica ( aprendizaje en áreas tecnológicas específicas); organizacional (integración entre agentes económicos en forma de alianzas y redes); y territorial ( la proximidad geográfica de los agentes, que confiere ventajas comparativas a un espacio específico. En consecuencia, la innovación es la que caracteriza un desarrollo endógeno. Para lo cual es fundamental la convicción de los agentes mencionados (en los diferentes niveles del territorio) en cuanto a la relación entre desarrollo tecnológico y desarrollo industrial, pues permite asegurar que las políticas territoriales en cada país busquen simultáneamente estimular los principales polos de las regiones más desarrolladas, y difundir la innovación para la creación de polos tecnológicos de menor importancia. 28 27 Magalhães Tavares Hermes. Políticas de desenvolvimento territorial e su prática recente. Conferencia presentada en la IV reunión de la Red de Investigadores Iberoamericanos sobre Globalización y Territorios. Bogotá, 1998. 28 Magalhães Tavares Hermes. Op cit.
  • 30.
    30 II LOS FOROS DECIUDADES DEL CONOCIMIENTO Ocho ciudades En el libro Ciudades del Conocimiento se reseñaron las experiencia sobre cómo seis ciudades de Colombia vienen adelantando su visión de construcción como territorios del futuro. En estas condiciones, se decidió efectuar foros en Barranquilla, Bucaramanga, Cali, Medellín y Pereira, casos expuestos en la publicación. Para tener un impacto mayor se convino estos eventos en Manizales, Ibagué, Cúcutá y Pasto (éstas dos como territorios de frontera de Colombia con Venezuela y Ecuador) se incorporaron al proyecto de Foros de Ciudades del Conocimiento. Por factores de orden público, el encuentros de Bogotá se convirtió en un conversatorio, y el evento en Cúcuta se canceló. De esta manera, el grupo director de este proyecto auspiciado por el Gobierno de Colombia y la Unión Europea, con el ánimo de llevar unos conceptos adicionales sobre el desarrollo para ampliar los campos de actuación hacia una mejor gestión municipal, tomó la decisión de auspiciar la publicación del libro Ciudades del Conocimiento y de suscitar un proceso de reflexión en las ciudades del país ya reseñadas en torno a este tema. Objetivos de los foros i) Contribuir al proceso de capacitación municipal mediante la divulgación de la publicación referida y la realización de los foros. ii) Que los alcaldes de las ciudades donde se harían los eventos participaran en la convocatoria y dando su visión en el tema. iii) Que a este empeño se vincularan el sector empresarial y las universidades, así como también los gobernadores. iv) Reflexionar sobre la construcción de ciudades del conocimiento en Colombia. v) Actores regionales, mostrando los desafíos de los agentes públicos, privados y de la academia para construir procesos de territorios del conocimiento, enfatizando en el papel que deben tener los gobiernos locales. vi) Hacer sugerencias para el desarrollo tecnoeconómico de las ciudades.
  • 31.
    31 vii) Elaborar unaagenda para el diseño de una política nacional de ciudades del conocimiento. Los actores locales y su participación en los foros: visión general Considerando que la iniciativa de realizar este proyecto se suscitó en Bogotá, se consideró conveniente consultar y concertar el interés y los programas de los foros en cada ciudad. Se conformó un grupo de consultores para adelantar tareas de coordinación, gestión y evaluación para lograr de la mejor manera los objetivos del proyecto: Mauricio Vasco, Fabio Giraldo Isaza y Jaime Acosta Puertas, teniendo éste último la coordinación general. i) En todas las ciudades las reuniones preliminares tuvieron la presencia de actores importantes de la gestión pública, del sector privado y de la academia. ii) El tema propuesto fue del mayor interés: se consideró de gran importancia reflexionar sobre el mismo, porque de alguna manera representaba un ejercicio de capacitación y una contribución a la elaboración de una nueva visión de desarrollo local. iii) En cada ciudad los liderazgos fueron asumidos, más por unos actores que por otros, resaltando siempre la presencia de las Cámaras de Comercio. iv) En términos generales, eventuales diferencias políticas entre los gobiernos departamentales y municipales, se superaron sin mayores efectos para esta iniciativa. v) En dos ciudades, las alcaldías no participaron del proceso de organización de los foros. En una, porque el programa del gobernante anterior estuvo centrado en el tema de estos foros, y las diferencias políticas con el sucesor han hecho que éste se haya desligado del proceso; y en otro caso, tal vez por la grave situación fiscal y el giro de su programa de gobierno, ausentaron a la alcaldía de esta iniciativa. Preocupan dos cosas de las dos posturas: el impacto negativo que pueda tener para consolidar el proceso de visión de futuro de la ciudad; y la distancia con respecto a la construcción de un devenir distinto para un territorio en crisis. La primera una actitud personalista; y la segunda, carencia de visión. vi) En cuanto a la participación de alcaldes y gobernadores en los foros, se resume asÍ: en una sóla ciudad el gobernador participó con su visión sobre el papel de los gobernadores en el desarrollo tecnoeconómico de la región y asistió a todo el foro; en otra ciudad, intervinieron el gobernador y el alcalde dando sus visiones en el tema pero no permanecieron en el desarrollo del evento; en una ciudad el alcalde intervino, dio su visión, asistió a todas las presentaciones y participó en la discusión; en otra intervino el alcalde únicamente en la instalación del foro; y en las demás ciudades encomendaron sus presentaciones a secretarios o funcionarios del despacho, quienes participaron a lo largo del encuentro, así como un número importante de otros funcionarios de las distintas administraciones. vii) La dinámica y la manera como asumieron en cada caso la preparación de los encuentros también tuvo matices distintos: en unos casos, lo hicieron de manera pronta, bien orientada y con elevado grado de responsabilidad por los trabajos que deberían presentar; en otros, la convocatoria y las reuniones posteriores para decidir el programa, fue algo más complejo, y sólo el compromiso irrestricto de uno de los
  • 32.
    32 actores hizo posibleel evento. Afortunadamente la tendencia mayoritaria fue la primera. viii) Se dio un ejemplo muy singular. En una de las ciudades, las diferencias personales de dos actores, estuvieron a punto de abortar el evento. La pronta asistencia, y el adecuado manejo político, permitió resolver la situación. ix) Hubo otro caso muy particular pero absolutamente positivo. Los actores locales reflexionaron que su proceso estaba distante de conducirlos a un territorio del conocimiento. No obstante, era válido si lo deseable y posible era dirigir el desarrollo hacía allá, o debatir abiertamente si la orientación debería ser otra, razón por la cual decidieron llevar a cabo el foro. A esto se sumaron otros hechos positivos: fue la única ciudad donde el gobernador y el alcalde participaron directamente; así mismo, en el panel se sentaron los rectores de las dos principales universidades a presentar sus visiones de futuro del territorio; se mostró sin prejuicio alguno el estado real en que se encuentra la ciudad para el desafío hacia una ciudad del conocimiento y cuáles sus desafíos a futuro; y algo muy importante: el programa de la alcaldía no tiene contenidos específicos en su plan de desarrollo en los temas de esta iniciativa. Sin embargo, el alcalde participó en el foro y se comprometió a sumarse a estos emprendimientos en los dos años siguientes de su gestión. x) Un aspecto bastante preocupante en la mayoría de eventos: la ausencia de los gremios sectoriales en las actividades preparatorias y en la programación académica de los mismos. Aunque se debe mencionar que en unas ciudades asistieron como parte del público invitado. xi) En este mismo sentido, la escasa participación de empresarios fue otra evidencia de relativa preocupación. En cinco de los ocho foros intervinieron como panelistas, con el hecho positivo de que tres de ellos no pertenecían a sectores tradicionales, y los otros dos provenían de empresas exportadoras e innovadoras. Como asistentes, el número de empresarios fue escaso. Tal vez una mayor precisión temática en la convocatoria podría haber resultado más atractiva. No obstante, esta conducta también denota que el saber sobre las ciudades del conocimiento es escaso en el empresariado, pues ellos son el motor de esos procesos. xii) Otro aspecto de vital importancia fue la identificación en cada ciudad de líderes y de expertos con los cuales será posible conformar un equipo de gente visionaria e interdisciplinar para cuando sea el momento de diseñar la política nacional de ciudades del conocimiento, cuyo siguiente paso será el Foro Nacional de Ciudades del Conocimiento, encuentro que se llevaría a acabo en la ciudad de Bogotá a finales de febrero del 2002, donde las 9 ciudades de este proyecto, incluyendo la capital, harán una lectura del presente trabajo, perfeccionarán y compartirán sus visiones deseables, se las mostrarán a los actores claves de los poderes del Estado, y conjuntamente elaborar los lineamientos para una política nacional de ciudades del futuro. Aquí terminaría, en cuanto a lo que por ahora es posible de prospectar, la contribución del PSCM. xiii) En cada ciudad el desenvolvimiento previo fue singular a cada territorio, como singular es cada proceso y por tanto cada cultura. La sinergía entre los tres actores también se evidenció en unos procesos, y en otros se constató la falta de compromisos o de vinculación a estos nuevos desarrollos de alguno de ellos. No obstante, y teniendo en cuenta que son procesos iniciales o que los territorios del
  • 33.
    33 conocimiento son porahora visiones deseables de largo plazo en el imaginario de los actores, se constató que la sinergía no está formalizada, en consecuencia no está consolidada, por tanto la concepción de modelos de desarrollo endógeno no están suficientemente arraigados. xiv) Finalmente, hay dos aspecto que para el autor de este trabajo son tan o más importantes que los mencionados. • El primero, las ciudades más avanzadas en el desarrollo tecnoeconómico, incluyendo el conversatorio de Bogotá, aceptaron que aún hay un largo camino por recorrer para constituirse en ciudades del conocimiento. Y es importante este hecho, porque fue una oportunidad de poner los pies sobre la tierra y hacer la radiografía de los avances pero también de los enormes desafíos por emprender para convertirse en ámbitos del conocimiento. • Y el segundo, se llevó una visión de desarrollo deseable y de largo término. Las ciudades pueden recrear esa visión de territorios del conocimiento, y consolidar o iniciar un proceso en esa dirección. LA VISIBILIDAD DE LOS FOROS Y EL APORTE PEDAGÓGICO A LA FORMACIÓN DE UNA CULTURA DE CIUDADES DEL CONOCIMIENTO La edición del libro Ciudades del Conocimiento. Un esfuerzo pionero en Colombia, que llegó a muchas manos, con la certeza de que un número importante de personas lo leyeron. En las actividades preparatorias, los actores convocados a participar en las convocatorias lo abordaron. Así mismo, todos los expertos locales que participaron como panelistas, lo estudiaron total o parcialmente. Este es el indicador más cierto: un número aproximado de 250 personas puede conformar este universo. Adicionalmente, los ejemplares suministrados a Confecámaras fueron correctamente distribuidos en las 52 Cámaras afiliadas, pues se ha generado un proceso de solicitud de más ejemplares desde las regiones. Las reuniones de trabajo, la visita a incubadoras, parques tecnológicos, centros de investigación y de desarrollo tecnológico, almuerzos y cenas de trabajo de las visitantes extranjeras con actores locales antes de cada foro, permitió que éstas se aproximaran a conocer la realidad de cada experiencia y así contribuir a una mayor contextualización de sus presentaciones para que los asistentes tuvieran una referencia más aproximada a su realidad y poder establecer parámetros comparativos. Un cálculo aproximado del total de asistentes en todos los eventos, arroja una cifra de 1.200 personas que fueron en unos casos a validar sus conocimientos, y en otros, a aproximarse a estos nuevos paradigmas. A lo anterior se agrega que en todas las ciudades la prensa local, las emisoras, los canales regionales de televisión y la transmisión en directo de dos eventos a 31 ciudades por parte del SENA a través del sistema de videoconferencias, hicieron que este proyecto tuviera un adecuado cubrimiento, contribuyendo a la socialización de los nuevos conceptos. El impacto cuantitativo y cualitativo del cubrimiento de los medios, es difícil de medir, pero seguramente es mucho mayor al número de asistentes a los foros.
  • 34.
    34 Estimar la pertinenciay calidad de los trabajos locales presentados, desborda los alcances de este documento, y no es tampoco el propósito. Sin embargo, se podría afirmar que más del 60% fueron abordajes serios y con visión que se constituyeron en documentos importantes para la elaboración de este texto. Ha sido también una manera indirecta de mirar si los contenidos de la normatividad de la descentralización son pertinentes para facilitar o inducir nuevos modelos de desarrollo en las ciudades. Expresado de otra manera, ¿la descentralización tal como hoy está concebida permite inducir modelos de desarrollo endógeno y construir ciudades del conocimiento? En síntesis, los foros llevaron una nueva y deseable visión de desarrollo. LECCIONES DE LA EXPERIENCIA DE PORTO ALEGRE TECNÓPOLIS EN COLOMBIA En el libro que dio pie a este proceso de difusión y de reflexión sobre el futuro de las ciudades en el país, se describen algunos procesos de ciudades de Brasil. Por las características de Porto Alegre, cuyo trayectoria podría arrojar importantes aportes a distintas urbes de Colombia, y por ser tal vez el proceso más avanzado de Tecnópolis en ese país, se acordó traer la experiencia de esa ciudad - región a la mayoría de los foros, para tener una referencia comparativa internacional. Las profesoras María Alice Lahorgue (Rectora de Planeación de la Universidad Federal de Río Grande do Sul) y Ghissia Hauser (Supervisora de Desarrollo Tecnológico de la Prefectura de Porto Alegre), que han sido actores muy activos en todo el proceso de construcción de la Tecnópolis, y además con un importante bagaje de conocimientos del proceso general de Brasil y de otros países, vinieron a nuestro país e intervinieron en 6 de los 8 foros, y en el conversatorio de Bogotá. A ellas se les dio un enfoque para sus presentaciones, tanto de lo que sería importante en la presentación general de la experiencia de su ciudad, como aspectos específicos del proceso de cada una de las ciudades que visitarían. Se programó en cada ciudad, previo a cada foro, visitas y entrevistas para conocer algunos desarrollos e intercambiar ideas con actores locales para que las presentaciones estuvieran enmarcada en intereses específicos de cada territorio, con énfasis en el papel de los alcaldes. En estas condiciones habría un enriquecimiento recíproco, pues así Brasil tenga un proceso más avanzado, los recorridos que adelanta Colombia tienen singularidades que podrían aportarles, y porque además, estas trayectorias de un nuevo paradigma arroja siempre nuevas luces que fertilizan el conocimiento global en el tema, el cual nunca será un discurso acabado hasta tanto no se presente un nuevo paradigma. Así mismo, el coordinador colombiano del proyecto recomendó aspectos para las ponencias. Con el grupo directivo y de asesores del Convenio Gobierno de Colombia - Unión Europea y de los consultores contratados para apoyar el desarrollo de este proyecto específico, se tuvo la oportunidad de intercambiar ideas que sirvieran para profundizar y ampliar el capital social sobre ciudades del conocimiento, y pensar
  • 35.
    35 colectivamente en nuevasfases de esta iniciativa. A continuación algunos aspectos importantes de la experiencia de Porto Alegre Tecnópolis referidos a componentes relacionados con la construcción de modelos de desarrollo endógeno y ciudades del conocimiento. i) Aprendieron fundamentalmente del modelo francés, observando también otros modelos específicos de Europa, Norteamérica y Asia, para concluir que los modelos deben ser singulares por tanto que no hay modelos absolutos replicables. En consecuencia, la experiencia de Porto Alegre Tecnópolis no se puede reproducir, sólo se puede aprender de algunos de sus sucesos. ii) La política estatal de parques tecnológicos emprendida por el gobierno de Brasil en los años 80’s derivó no en un tejido de PT, sino en un movimiento intenso de una red de incubadoras, la segunda más dinámica a nivel mundial, detrás de Estados Unidos, con una tasa de crecimiento del 30% de los últimos tres años, para disponer en el presente de 145 incubadoras de base tecnológica. Más de 1000 empresas están emergiendo y más de 400 empresas nuevas se han graduado bajo el paraguas de estos núcleos de nuevos emprendedores, en todo el país. Este recorrido indica que no es posible dar saltos sin seguir un derrotero lógico de desarrollo. En Porto Alegre se creó primero una incubadora financiada por la Alcaldía, luego vinieron otras en la UFRGS y en la Universidad de Unisinos, de la Fundación Cientec, y en los últimos tres años ha comenzado el movimiento de los parques tecnológicos urbanos: el del Cuarto Distrito de Navegantes; el de Cientec en el municipio de Cachoerinha; el de São Leopoldo municipio del área metropolitana de Porto Alegre; y se ha iniciado la prospección del PT del polo de salud en Porto Alegre. El movimiento de incubadoras en Colombia es más reciente, y aún no tiene la dinámica proporcional del proceso brasileño. Los parques tecnológicos en el país son aún más incipientes: sólo existe el del software en la ciudad de Cali por iniciativa de un empresario innovador y visionario; y el Parque Tecnológico de Guatiguará en Bucaramanga que dispone de Centros de I&D pero aún no de empresas y de los recursos requeridos para su sostenibilidad. iii) En procesos de nuevo tipo, para salir de la fase de las ideas, deben identificarse proyectos experimentales que hagan creíble y pongan en marcha el proceso. En Porto Alegre concibieron cuatro iniciativas de partida: El Teleporto Descentralizado, para extender la red de fibra óptica de alta velocidad por toda la ciudad; El de Expansión Tecnológica mediante el cual se presta un servicio de consultoría de transferencia tecnológica a las pequeñas empresas a través de los laboratorios de I&D de tres Universidades: la Universidad Federal de Río Grande do Sul, la Pontificia Universidad Católica de Porto Alegre, y la Unisinos en São Leopoldo; La Red de Incubadoras del Area Metropolitana de Porto Alegre (8 en operación y tres más en proyección); y el de parques tecnológicos urbanos de los distritos de Navegantes; el de Cientec en Cachoerinha; el de São Leopoldo; el Polo de Salud; y el distrito industrial de Restringa. En este sentido, es importante anotar que los proyecto de Navegantes, del Polo de Salud y el de Restringa, son procesos de recuperación urbana y de planificación de los usos del espacio. En este sentido, es
  • 36.
    36 lo que seha recomendado deben hacer ciudades como Bogotá. 29 iv) En el mundo de hoy, debido a la intensa competencia global, los territorios deben apostarle a unos pocos polos de desarrollo productivo de alta tecnología. El Area Metropolitana de Porto Alegre le está apuntando a la electrónica (Porto Alegre con el Distrito de Navegantes) e informática (Porto Alegre y São Leopoldo) y a ramas de la salud (Porto Alegre). En el proceso de foros se percibe aún un largo listado de potenciales sectores y son pocas las ciudades de Colombia que tienen identificado con estricto sentido de selectividad, sus polos de futuro. v) El papel orientador pero también de financiador de los Gobiernos municipales y provinciales, a través de las secretarias de Ciencia y Tecnología y/o de Industria y Comercio. Son cambios institucionales que no existen en ningún territorio de Colombia. ¿Por qué las sucesivas reformas administrativas no han incorporado estas figuras? ¿Acaso se piensa que los nuevos paradigmas se pueden construir con las ópticas del pasado? Si es así, fatal error, porque cada modelo nuevo de desarrollo genera una nueva institucionalidad pública, privada y en la academia. vi) La continuidad de los procesos de los distintos gobiernos. En Colombia son pocos los casos de este tipo. Más bien se constata que por diferencias políticas, los nuevos gobiernos se marginan de las iniciativas de los antecesores. vii) Un periodo de gobierno mayor (4 años vs. 3 años en Colombia) y posibilidad de reelección inmediata, lo cual parece que recién será factible en nuestro país. Períodos de cuatro años, o de seis, sin reelección inmediata, sería tal vez lo más óptimo. 30 Otro desafío de una futura agenda legislativa. viii) El papel decisivo de los gremios, especialmente del sindicato (gremio en Colombia) de los industriales (Andi en Colombia) en el proceso. ix) La existencia del SEBRAE, uno de cuyos fines es apoyar la sostenibilidad de las incubadoras con recursos anuales para algunos de sus costos fijos. x) Las universidades no sólo deben formar profesionales e investigadores, deben también formar nuevos empresarios y sobre todo ser emprendedoras. Universidades públicas (como la Universidad Federal de Río Grande do Sul - pública - tiene dos incubadoras y está planificando la creación de tres más; la Universidad de Unisinos - privada - tiene parque tecnológico, incluida una incubadora de las más modernas y desarrolladas de Brasil); la Pontificia Universidad Católica de Porto Alegre ha comenzado el proceso de crear un parque tecnológico. En Colombia sería el caso de la UIS en Bucaramanga y la naciente de la Universidad Gran Colombia, son dos experiencias de universidades pública y privada, con iniciativas en este campo. En las otras incubadoras consolidadas o en consolidación, algunas universidades participan como un socio más. xi) La participación de la CUT (Central Unitaria de Trabajadores) como uno de los aliados claves en la formalización del proyecto de Porto Alegre Tecnópolis. Una perspectiva que parece está lejana de ser acogida en las Centrales de Trabajadores de Colombia. xii) Un Fondo de Capital de Riesgo propio del territorio. En Colombia sólo existe por ahora un fondo privado (Venture Capital) para todo el país. 29 Acosta Jaime. Las Ciudades del Conocimiento. Op. cit. 30 Conversación con Maria Alice Lahorgue.
  • 37.
    37 xiii) El capitalhumano para apuntalar procesos de ciudades del conocimiento es otro factor que deja la experiencia de Porto Alegre. La UFRGS dispone de 1200 doctores (PHD’S) equivalente a toda la población de doctores de Colombia Además el número de doctores en todas las universidades federales de Brasil, es de 19.200. Dispone así mismo la UFRGS de más de 400 laboratorios de I&D, que es un indicador aproximado a toda la red colombiana de centros de I&D. Evolución reciente del proceso de Porto Alegre Tecnópolis A mediados de 1999 el CRESET fue a conocer el proceso de ésta Tecnópolis. Para tener una referencia de cómo se está transformado esta experiencia, mostraremos sucintamente en qué estaban y en qué están ahora algunos desarrollos, para mostrar su dinámica, y comprender que son procesos dinámicos, cuyos resultados sólo pueden arrojar señales contundentes años más adelante. i) La incubadora IETEC del municipio de la ciudad tenia proyectada la ampliación de su espacio físico. Este proyecto ya se ejecutó. ii) La incubadora de CIENTEC (fundación de CyT del Gobierno del Estado de Río Grande do Sul) se estaba terminando de adecuar en los predios donde están los laboratorios de la Fundación. La incubadora ya está en operación. iii) El distrito 4 de Navegantes, especializado en empresas de microelectrónica e informática había terminado el estudio para identificar el tipo de empresas ahí ubicadas para poder perfilar y planificar su desarrollo futuro. Se estaba identificando los predios para crear un condominio de industrias en los dos sectores. Ahora ya se tiene del espacio (antigua infraestructura de una empresa de transportes) adquirido por la municipalidad de Porto Alegre. Se adelanta su adecuación, luego del diseño arquitectónico para rehabilitarlo y complementarlo. En el 2002 se espera que esté terminado el proyecto. De igual manera, se ha logrado dotar a todo el distrito de una rápida red de fibra óptica. iv) Así mismo, a finales de agosto de 2001 se había avanzado en las negociaciones para instalar en la ciudad un laboratorio avanzado de Motorola, que es un proyecto cofinanciado por los Gobiernos Estatal, Federal y de la Municipalidad, otras entidades privadas y universidades locales, y por la transnacional, con aportes más o menos iguales. v) El proyecto arquitectónico del parque tecnológico de Cachoerinha estaba iniciando hace dos años el proceso de licitación para su diseño. En el presente el proyecto está listo y en el 2002 comenzará su desarrollo. Este PT está localizado junto a un parque industrial consolidado y dispone de 4 laboratorios avanzados, ya localizados en el parque. vi) El parque tecnológico de Unisinos en São Leopoldo estaba en pleno desarrollo de la infraestructura de servicios. Dos años y medio después, la incubadora y el condominio están en operación. La red de servicios culminada, e instaladas 10 empresa en los predios del parque tecnológico. 31 Un paquete de incentivos fiscales al año 2003 fue adoptado por la alcaldía de éste municipio, para atraer empresas al parque. vii) El polo de salud estaba identificado. En estos años ha logrado culminar su diseño urbanístico, dónde estará el parque tecnológico que albergará empresa productoras de equipamientos e instrumentación (ahora ubicadas fuera del territorio); y un corredor ambiental con un parque ecológico incluido. En este espacio se ubican 27 de los 34 31 Desarrollos constatados personalmente por Jaime Acosta en su visita a Porto Alegre y São Leopoldo a finales de octubre de 2001.
  • 38.
    38 hospitales de laciudad; las principales universidades con sus laboratorios respectivos de I&D; y 15.000 investigadores. La entidad líder de este proceso es la Universidad Federal de Rio Grande do Sul. viii) La Pontificia Universidad Católica (PUC) ha comenzado el desarrollo y la planificación de un parque tecnológico. Para ello, ya compraron un predio vecino a las instalaciones de la Universidad y ahora iniciarán el proceso para definir el modelo del parque. Una de las razones de este proyecto es crear las condiciones para dinamizar el proceso spin - off universidad - empresa.32 ix) En la misma dirección del proyecto antes referido, la UFRGS avanza con características similares en profundizar el proceso de generación de spin - off universidad - empresa, a partir de una rigurosa reflexión de los efectos de las incubadoras internas y de los avances para generar empresas desde la capacidad y potencialidad de los recursos humanos de la universidad para desarrollar proyectos innovadores.33 Es decir, en Porto Alegre y su Area Metropolitana se entiende cada vez que las minas de oro del siglo XXI son las universidades. Las experiencias de Porto Alegre y de São Lepoldo muestran que los procesos son dinámicos y de largo plazo. Que es necesario establecer desde los inicios del proceso proyectos específicos que lo hagan confiable y viable, pero los resultados e impactos estructurales sólo se verán más adelante, cuando los distintos contenidos hayan madurado. EVOLUCIÓN RECIENTEMENTE DE LAS CIUDADES DE COLOMBIA Y SUGERENCIAS PARA SU DESARROLLO FUTURO Con base en la reseña sobre las visiones en el libro Ciudades del Conocimiento, y luego de conocer a través de los actores locales las ejecutorias más recientes y los proyectos por adelantar, presentamos sucintamente el desarrollo de algunas iniciativas, para mostrar la dinámica de los procesos y reflexionar sobre algunos aspectos que fue posible identificar y susceptibles de mejorar o de tener en cuenta para afianzar los procesos. Así mismo registrar aspectos importantes de tres ciudades que no hicieron parte del ejercicio inicial: Ibagué, Manizales y Pasto. Al final de la visión registrada, se harán algunas sugerencias a cada ciudad a partir de la breve visita a cada una de ellas y de las presentaciones de los actores locales en los respectivos foros. Barranquilla: Visión hacia una Tecnópolis 32 Desarrollo constatado por Jaime Acosta en su visita a Porto Alegre en octubre de 2001. 33 Avances observados en la visita a Porto Alegre en octubre de 2001.
  • 39.
    39 i) Desde elcomienzo de este proyecto la alcaldía de la ciudad y el gobierno departamental fueron actores proactivos, a los que se sumaron distintos actores del sector privado, la comisión regional de CyT y la Universidad del Norte, mostrando un proceso de sinergía. ii) Hace dos años, había un compromiso de la Gobernación del Departamento del Atlántico en temas que contribuirían a dotar de mejores condiciones al territorio en el propósito de crear una tecnoeconomía del futuro. En ese entonces, la Alcaldía de Barranquilla no estaba sintonizada con las nuevas dinámicas. Dos años después, y ya con nuevos gobernantes, las dos administraciones muestran iniciativas que permitirán dinamizar el proceso de cambio estructural. Como respaldo a la acción de los gobernantes, hay un hecho a destacar: hace dos años, la secretaria de Planeación del Departamento, es ahora también la Secretaria de Planeación de la Alcaldía. Seguramente ésta funcionaria dejó claros antecedentes en la administración departamental, y vino con iguales propósitos a apoyar los importantes desarrollos que el sector privado y las principales universidades venían adelantando. De esta manera, el proceso de articulación de actores del triángulo de Sábato está más consolidada. ¿Qué tanto? Esto sólo sería posible determinarlo en una indagación más prolongada. iii) La Incubadora Innovar del Caribe, era un proyecto en gestación. Ahora es una incubadora intramuros en plena acción, con nuevos emprendedores y con proyectos innovadores en proceso de perfeccionar sus planes de negocios, ubicada en un hermoso predio, derivado de la iniciativa de recuperación urbana de las antiguas instalaciones de la Plaza de la Aduana. En este ambiente están ubicadas importantes instituciones de la cultura, de la investigación, de la productividad y gremiales, a las que se sumó la incubadora. Generándose condiciones para un ambiente de sinergías, y donde aún hay espacios para ubicar otros proyectos estratégicos. iv) El parque tecnológico ha avanzado en los estudios de viabilidad. Está incorporado en el Plan de Ordenamiento Territorial (POT), sin embargo, el sitio específico está aún por definirse. No obstante, la concepción del proyecto ha seguido evolucionando en cuanto al perfil que deberá tener. v) Probarranquilla lidera un importante proyecto sobre telecomunicaciones, concebido como una iniciativa que ha madurado acelerada y consistentemente. Las bases para conformarse como un cluster de maquila de impacto subcontinental están dadas: la concepción del proyecto es consistente, disponen de la tecnología requerida (NAP), están involucradas empresas nacionales e internacionales, está la institución que lo lidere, actúa sinérgicamente con otros actores, entre ellos el papel muy importante de la Universidad del Norte con sus laboratorios de robótica, informática y de telecomunicaciones para capacitar personal y transferir tecnología a las empresas, y con un poderoso sistema de más de 400 computadoras en red, condición clave de una sociedad informacional. El reto es actuar a la mayor brevedad porque otras ciudades de Colombia, como Medellín, y de la CAN, caso de Quito, apuntan con características algo parecidas en la misma dirección, aunque es preciso comentar que esas iniciativas no muestran los niveles de maduración del proyecto que lidera Probarranquilla. En estas condiciones, la sinergía debe consolidarse para continuar procediendo con la mayor velocidad y consistencia. vi) El Centro de Desarrollo Tecnológico del Empaque (CEMPAQ) progresa a pesar de las dificultades económicas derivadas del ajuste fiscal de toda la economía. Esto ha derivado en que ha tenido que concebir servicios para lograr su sostenibilidad. Pronto deberá estar ubicado en otras instalaciones por la incorporación de tecnologías adicionales. vii) Así mismo el Centro de Transferencia de Tecnologías, prosigue en sus propósitos. Concebido como un núcleo de asistencia virtual, que dispone de una red de consultores y en red con los laboratorios de I&D de las Universidades.
  • 40.
    40 viii) La Comisiónregional de CyT continúa sus labores a pesar de que ya no dispone de los recursos de Colciencias. No se pudo visitar el Centro de Productividad que lidera la Cámara de Comercio de la Ciudad, para hacer alguna mención a su derrotero e impactos iniciales. A propósito, cabe destacar que ésta Cámara oficia como una entidad que aporta importantes recursos a la mayoría de las iniciativas mencionadas. ix) ¿Cómo avanza la visión de futuro de la ciudad?. En la presentación que hizo Probarranquilla en el foro, se dibuja claramente en dónde está el proceso y a dónde debe dirigirse: hacia una Tecnópolis. Se tiene claro que aún no están en este nivel de desarrollo. Eso es importante, como también saber para dónde van. Estructurar o planificar ese derrotero, cuando se tienen unos gobiernos proclives al tema, es una tarea de los actores para los dos años siguientes. x) Un importante hecho cultural y de género a resaltar. Al frente de la mayoría de estas iniciativas, están dinámicas mujeres. Sería interesante hacer una investigación de por qué acontece este fenómeno. xi) Finalmente, una nota sobre algunos desafíos para trazar el camino de una Tecnópolis: mejorar la calidad de la educación (de acuerdo a un reciente estudio de Fundesarrollo los esfuerzos que hay que hacer en este campo son de enormes magnitudes); incrementar la población de PHD’S; y fortalecer los laboratorios de I&D. Sin mejoras sustanciales en estos factores, el proceso de Tecnópolis no es realizable, pues son los que generan el capital humano que dinamizan el movimiento de las incubadoras, de los parques científicos y tecnológicos y los spin - offs universidad - empresa, y más adelante los de empresa - empresa. Sugerencias • Formalizar el proyecto tecnopolitano a través de una alianza entre los actores público, privado y de la academia; su derrotero estratégico; y crear la instancia de coordinación para hacer de Barranquilla una Tecnópolis antes del año 2015. Esto es posible dado el compromiso de la alcaldía en el desarrollo tecnoeconómico de la ciudad. • Acelerar el proceso de consolidación del cluster de telecomunicaciones, como polo de telecomunicaciones del Caribe. • Desarrollar el proyecto del parque tecnológico en las fases de viabilidad aún pendientes; su lugar definitivo; y especializarlo inicialmente en telecomunicaciones como principal vocación de partida. • Crear los incentivos locales para atraer inversión. • Elevar el nivel de la educación para desarrollar el potencial creativo e innovador. • Adelantar un programa de formación de doctores para mejorar la calidad de la educación, el nivel de la investigación y la calidad de los proyectos innovadores de los emprendedores. • Fortalecer el desarrollo de los laboratorios de I&D. Bucaramanga Tecnópolis Probablemente este es el proceso más avanzado que existe en Colombia hacia la constitución de un territorio del conocimiento. Más allá de lo mencionado en la publicación varias veces referida, sólo cabe destacar aspectos de algunos proyectos más recientes y hacer algunas sugerencias.
  • 41.
    41 i) El ParqueTecnológico de Guatiguará, tiene su figura jurídica establecida para actuar como un proyecto autónomo, dispone de un director para las tareas que deben seguir adelantando que le permita completar la infraestructura de los laboratorios y centros de I&D, con la incorporación de empresas; y avanzar en la creación de una tasa local para conseguir los recursos requeridos destinados a desarrollar las infraestructuras básicas necesarias para acoger a los emprendedores y adelantar otros desarrollos que se necesitan para consolidar estos proyectos. Al momento de escribir este documento, había progresos evidentes para acoger la primera empresa en el parque. ii) La incubadora Bucaramanga Emprendedora está cada vez más consolidada. Adicionalmente, asesora la creación de una nueva incubadora en Barrancabermeja, y apoya el desarrollo de la incubadora de Cúcuta. iii) El Centro de Productividad del Oriente, comienza a operar como un ente autónomo, y transita por las actividades preliminares para su despegue. iv) El Centro Interactivo de Ciencia y Tecnología está paralizado en la construcción de su infraestructura por falta de recursos. v) De acuerdo a lo evidenciado en el desarrollo del foro realizado en ésta ciudad, pues posiblemente por asuntos de agenda no pudo asistir, pero tampoco ninguno de sus funcionarios presentó una visión del papel del gobernante local entorno el afianzamiento del proceso de Bucaramanga Tecnópolis, parecería que el alcalde no está tan comprometido con el proyecto Tecnópolitano, y esto, desde una mirada externa, es preocupante, porque el proceso no está debidamente consolidado, por lo reciente del mismo, condición por la cual es importante la participación proactiva y el liderazgo del mandatario local para acompañar e interactuar con los otros actores. No así el Gobernador del Departamento, que intervino en el foro y asistió a todo su desarrollo, mostrando ideas, desde una perspectiva más regional. vi) Adicionalmente, y si bien el CORPLAN cumple funciones para apoyar el derrotero de la Tecnópolis, el proceso pedagógico para afianzar y diseminar la visión en todo el tejido social se denota que no avanza con la suficiencia requerida. Posiblemente se deba a que la estructura interinstitucional no está suficientemente articulada para proyectarse hacia el entorno de manera amplia, consistente y unificada. Probablemente, si el alcalde prohijara más el proceso, esta tarea sería fácil de adelantar. Pero también puede ser que el modelo de desarrollo que debe englobar una idea de tecnópolis, no esté claramente concebido. Un núcleo de pensamiento sobre el desarrollo endógeno, más desde las ciencias sociales que de las disciplinas de la administración, de las ingenierías y de las ciencias básicas, se requiere para éste propósito. Con lo expuesto, no se quiere llevar el mensaje de que el proceso está en crisis. Lejos de eso, se pretende registrar lo que falta y expresar que a veces suceden estas inflexiones, las cuales, desde una perspectiva positiva, permite a los actores autoevaluarse para corregir colectivamente debilidades, y continuar con renovada vitalidad. Sugerencias • Motivar al alcalde de la ciudad para vincularlo al proceso de Tecnópolis para que lidere el proceso pedagógico al tejido social metropolitano. • Terminar el Centro Interactivo de CyT. • Lograr la tasa local para seguir desarrollando el Parque Tecnológico de Guatiguará. Especialmente para acoger las empresas que se vayan graduando en la Incubadora de Empresas, y a los innovadores de la UIS dentro de un proyecto específico de spin - offs universidad - empresa, al que también deben ser convocadas otras universidades. • Ampliar el tiempo de los incentivos a 20 años y extenderlo a las empresas locales y
  • 42.
    42 extranjeras que seubiquen en el parque tecnológico. • Seguir consolidando el polo de salud de Floridablanca. • Elaborar el marco del modelo de desarrollo endógeno en el cual se proyecte la Tecnópolis, dirigiéndolo especialmente a la conformación estratégica de clusters de uno a dos los sectores tradicionales más promisorios; y en torno a uno o dos polos de altas tecnologías. Es imposible ser fuertes y competitivos en varias especializaciones. Cali: ¿la Tecnópolis del Pacífico Suramericano? Por todos es conocida la crisis que ha vivido la ciudad por distintos factores, y en particular la aguda crisis fiscal de sus principales instituciones públicas y los efectos que esto tendrá para su desarrollo futuro. En el marco del presente trabajo nos limitaremos a señalar cómo a su vez comienza a salir de las mismas, tal como lo registra un proyecto ciudadano denominado Fénix. i) El foro celebrado en ésta ciudad fue posible gracias al liderazgo asumido por la Gobernación del Departamento, en cabeza del señor Gobernador, y respaldado por otras instituciones del sector privado. ii) Desde la otra orilla, fue evidente la ausencia de la alcaldía de la ciudad en todo el proceso, por razones no conocidas y por tanto difíciles de juzgar. Pero es un hecho a destacar en los propósitos de esta iniciativa, porque es un actor determinante en la constitución de un proyecto de cambio radical para la ciudad. iii) La Universidad del Valle, una de las más importantes del país, comienza a estabilizar sus finanzas, y de esta manera será nuevamente una institución que estará, ojalá más pronto que tarde, liderando o acompañando procesos importantes para la ciudad y la región. A pesar de lo anotado, sigue siendo, de lejos, la universidad que más hace investigación, tomando como indicador los proyectos presentados y financiados por Colciencias. iv) El Parque del Software se ha consolidado en los dos últimos años, gracias al esfuerzo y visión de un empresario exitoso en el desarrollo de software, cuya empresa se ha constituido en una de las tres más importantes exportadoras de software de América Latina. Emprendedores como éste, sería un sueño que sería deseable se multiplicara por todo el país. Pues no sólo es importante en su actividad productiva, sino que lidera otras iniciativas, desde una perspectiva social y empresarial en torno a la cultura, un campo de enorme potencialidad en la ciudad y región. Sería conveniente lograr una sinergía entre el emprendedor y los gobiernos territoriales y la Universidad del Valle, pues difícilmente ésta experiencia exitosa, además sui géneris en el continente latinoamericano tal como lo reconoció una de las expertas de Brasil que nos visitaron, se podrá multiplicar por iniciativa del hacedor. El modelo del parque es posible diseminarlo si existe la voluntad política para crear núcleos adicionales similares. v) La incubadora de empresas avanza, aunque con grandes dificultades económicas. Es un proyecto que va en su tercer intento por consolidarse. Empresarios más cercanos a actividades tradicionales la vienen respaldando. Esta nueva iniciativa no se puede dejar fenecer. Sería un fracaso de la dirigencia. Debe existir la voluntad política para desarrollarlo a plenitud, pues es uno de los proyectos claves para indicarle a la ciudad el nuevo rumbo empresarial. vi) Es de vital trascendencia que la Gobernación del Departamento haya retomado la iniciativa
  • 43.
    43 por restablecer laComisión Departamental de CyT. La visión y objetivos son consistentes. Falta ahora comenzar el proceso de priorizaciones y de acciones a tres y diez años. vii) En Cali existe una rica tradición de estudios prospectivos. Cuentan con un capital social muy importante, tanto o igual como el que existe en Medellín, y disponen de la persona más capacitada en el tema en Colombia con enfoques nuevos, correspondientes al salto cualitativo que ha tenido la previsión en los países desarrollados en los últimos años. viii) Contando con un núcleo humano multidisciplinario interesado en los estudios del futuro, con una importante dotación de infraestructura de I&D; con un núcleo de empresas consolidadas; con una red de universidades en cabeza de una de las más importantes del país por su capacidad de investigación y número de doctores; y el interés del Gobierno Departamental por impulsar un nuevo modelo de desarrollo a partir del Plan Estratégico y Prospectivo Valle 2010, con ideas claras en áreas propias de ciudades del conocimiento y con un enfoque que a punta a un modelo de desarrollo endógeno, están dadas las condiciones para concebir e impulsar un nuevo sendero para la Ciudad y el Departamento. Sólo bajo estos enfoques del desarrollo será posible que Cali y el Departamento del Valle del Cauca salgan, paulatina pero sostenidamente, de su inflexión estructural como el Ave Fénix. ix) Tendrán que escoger entre uno a tres polos de tecnologías de alto valor agregado, y en torno a ellos hacer un proyecto de prospectiva tecnológica para armar la concepción endógena de unos clusters de futuro. Software y biotecnología parecen claros. Tal vez la biomedicina asociada al deporte, y/o la cultura, sean uno dos más de las especializaciones donde deberá focalizarse el desarrollo de las siguientes décadas. Sugerencias • La ciudad dispone de las instancias de partida mediante las cuales se articulen los actores claves para definir su visión como ciudad del conocimiento y su proceso de desarrollo endógeno: gobernador, universidades, instituciones privadas y empresarios visionarios, como el líder del parque tecnológico del software. Articulados estos, buscar la vinculación del alcalde. Objetivo: Cali como la Tecnópolis del Pacifico Suramericano. El capital social que lidere un proceso prospectivo definitivo para las siguientes décadas, ya existe. • Darle todo el apoyo requerido a la naciente incubadora. Si ésta se consolida, el paso a la creación del parque tecnológico considerado en el POT, se habrá dado. Sin incubadoras éste no es posible. • El gran proyecto de futuro en torno al cual se podrían congregar los actores líderes, sería la prospección del parque tecnológico. Para ello se requiere disponer del conocimiento más consistente en este tema, a través de un proyecto específico para conocer el mayor número de emprendimientos de este tipo en el mundo; luego hacer una fase de endogeneización de ese aprendizaje para derivar en el modelo de parque de acuerdo a una decisión de especialización de la economía en clusters de futuro. De esta manera se está sugiriendo que sea a través de una visión de territorio innovador, teniendo como instrumento central el parque tecnológico, que se miren las condiciones estructurales con que cuenta la ciudad, así como las que faltan, para definir un derrotero de acciones a un determinado tiempo, según las conclusiones que se deriven del proceso sugerido. En este sentido, no contamos con la información suficiente para saber si en el proyecto Planeta Valle, éste tipo de iniciativas está incluida. A su vez podría ser un proyecto estratégico del Plan de CyT en elaboración, el cual seguramente incorporará elementos para que una idea como la que nos hemos permito sugerir, sea una realidad. Cali es una ciudad metropolitana cuyas estructuras básicas para constituirse en territorio del conocimiento están dadas.
  • 44.
    44 Ibagué: Hacia unpolo de biotecnología Cuando el proyecto Ciudades del Conocimiento llegó a ésta ciudad a realizar las tareas preparatorias, tres preguntas fundamentales surgieron de los actores: ¿dispone Ibagué de las condiciones iniciales para constituirse en el largo plazo en una ciudad del conocimiento cuando no dispone de una infraestructura de I&D como la que cuenta Bucaramanga y otras ciudades? ¿será esa la visión de lo que queremos ser? ¿será otra?. Con base a estas premisas se estructuró el foro, para tratar de responder a las mismas. i) La alcaldía de la ciudad y la gobernación del Departamento del Tolima se sumaron desde un principio al propósito, acogiendo la convocatoria de quienes lideraron el proceso del foro, con la Cámara de Comercio al frente. Los dos gobernantes participaron en el evento y entregaron su visión sobre el papel de los mandatarios territoriales en el desarrollo tecnoeconómico. ii) Para responder a las preguntas arriba mencionadas, se presentó una cruda pero muy elaborada perspectiva del estado del arte sobre las condiciones que ofrece el territorio a través de la Plataforma de CyT del Departamento. Esta mirada en el propio espejo, será el mejor reflejo para los desarrollos que deben consolidar y los que deberán iniciar. Una de las conclusiones más positivas del autoexamen, es haber llegado a un punto al cual convergieron otros actores locales: el territorio debe tener como polo de futuro, su foco en el desarrollo de la biotecnología. Para tales efectos disponen de una importante red de laboratorios de I&D y en consecuencia, de investigadores. De esta manera no sólo se fortalecerá la vocación agrícola y agroindustrial, sino que se abrirán nuevas áreas de actuación. iii) Importante la participación de los rectores de las dos principales universidades de la región, sobre todo la visión entregada por la universidad privada. Igualmente trascendente la posición de un joven gerente de una empresa exportadora de productos industriales. iv) Es importante resaltar que Coruniversitaria tiene una alianza estratégica con la Universidad de Caxias do Sul, que se ha constituido desde hace dos años en una nueva Tecnópolis: La Tecnópolis de la Región de la Sierra en el Estado de Río Grande do Sul. v) Tal vez fue la ciudad dónde se dio la presencia en el evento, del mayor número de dirigentes. vi) Luego de que se presentó el proceso de la Tecnópolis de Porto Alegre, uno de los más importantes líderes de los últimos treinta y más años de la región, comentó que la experiencia externa le dejó un sabor de tranquilidad, al percatarse que los desarrollos no eran inalcanzables, por el contrario, que había emprendimientos que se pueden adelantar en pocos años, y otros a más tiempo. La visión de un empresario y dirigente político, en el otoño de su vida, deja abierta la puerta para que la ciudad avance hacia un ámbito más avanzado y especializado. Sugerencias • Si la ciudad ya tiene un acuerdo preliminar, no formalizado, en cuanto a que su principal sector de futuro es la biotecnología, deberá concentrarse en ese propósito. Para ello se requiere que se avance para formalizar un acuerdo de actores, con base en una decisión política igualmente formalizada de hacer del territorio un núcleo avanzado de la biotecnología. • Una misión de actores deberá hacer un recorrido por distintas regiones del mundo,
  • 45.
    45 especialmente de economíasemergentes más desarrolladas, para ver experiencias de este tipo; endogeneizarlas y luego adelantar un programa de diseño de un polo singular, acorde a las potenciales singularidades del territorio. • Sacar adelante el proyecto de la incubadora de empresas. Esta no sólo deberá acoger proyectos innovadores de la biotecnología. Un polo tecnológico sin incubadora es difícil de concebir. • Consolidar el Centro de Productividad del Tolima. Si recursos del Gobierno central no llegan para seguir apoyando su sostenibilidad, serán los actores locales los que deban asumir este esfuerzo. Manizales Tecnópolis: Tras la visión de una Ciudad del Conocimiento Luego de la crisis de su administración local, y de comenzar a superar los efectos de la curva descendente y estructural de la actividad cafetera, la ciudad y el departamento comienzan a trazar nuevos rumbos de desarrollo. i) La alcaldía de Manizales y la Gobernación de Caldas, fueron actores activos en el proceso del foro realizado en su capital, a los que se sumó el liderazgo de la Cámara de Comercio, en cabeza de su importante Presidente, y de otras instituciones y actores gremiales estratégicos al propósito de hacer de Manizales una ciudad del conocimiento. ii) Se debe resaltar, que tal vez fue el evento donde hubo la mayor aplicación de todos los panelistas locales, sin excepción, a las orientaciones temáticas sugeridas. iii) El proyecto que lidera la alcaldía en torno a hacer de la educación uno de los dos o tres sectores de futuro, utilizando tecnologías informacionales avanzadas, está bien estructurado y orientado. El proyecto Manizales Eje del Conocimiento (MEC) tiene como visión de plena implementación, el año 2015. Obviamente, y considerando, que fue en esa ocasión cuando se hizo la primera presentación pública, haya elementos sobre los cuales reflexionar. El proyecto deberá planificarse, si el derrotero es a quince años, de tal manera que en este año largo que resta del gobierno local, quede vacunado del riesgo del inmediatismo y de su no continuidad al cambio de administración. Para ello la apropiación social, a través de un consistente programa pedagógico, será determinante para preservarlo de riesgos futuros. Además el MEC lo que está haciendo es recuperar, bajo una nueva óptica, una vocación reconocida en todo el país: Manizales un ámbito de la educación. Así las cosas, el proyecto referido lo que está develando es una experiencia de desarrollo endógeno. Esto implica que la administración planifique de la manera menos ambiciosa posible, los hechos y acciones que lo cimienten para que se prolongue en el tiempo. La estrategia: su imbricación en el tejido social para una apropiación sostenida. iv) La ciudad avanza de manera gradual y consistente en el desarrollo de su incubadora empresarial. Una iniciativa que partió del sector privado, a través de la Fundación Universidad - Empresa, que refleja el espíritu para acerca dos mundos, que en nuestro medio han tenido y tienen dificultades para interrelacionarse: el saber y el hacer, cuyas barreras sólo se pueden romper si subyace un claro derrotero de desarrollo endógeno. Trece son los proyectos en fase de preincubación. Por ahora es, y es correcto el enfoque, una incubadora de tipo virtual. Seguramente, cuando las propuestas estén maduras y avancen a la etapa de incubación, el modelo será intramuros sin perder totalmente el esquema de virtualidad. El espíritu de sinergía que generan los modelos intramuros, es indispensable para formar una cultura interempresarial. Y este germen hacia una nueva
  • 46.
    46 cultura empresarial contribuiránecesariamente a otras sinergías: la de los centros de I&D, a partir de la demanda de los nuevos emprendedores cuando tengan que converger para acometer desarrollos que requerirán de varias tecnologías para aportar al desarrollo de uno o varios proyectos innovadores. Nunca se sabe, cómo y cuándo los modelos crean sinergía. Unas veces provienen de unas fuentes, en otros de otras. En esto tampoco hay modelos categóricos. Cada cultura traza su propio derrotero. Ese es el corazón de un desarrollo endógeno: la identidad. v) Es fácil imaginarse a la Incubadora de Manizales en red con la incubadora de Pereira, para generar una alianza de emprendedores que dinamice la generación de proyectos innovadores regionales. vi) Cenicafé: una impresionante infraestructura de I&D en medio de un entorno natural fascinante. La crisis del café, también ha afectado a éste centro del conocimiento. Cada vez son más el número de investigadores que cruzan por su puerta para no retornar al día siguiente a su puesto de trabajo. Causa cierta desazón ver lugares y tecnologías, que los investigadores restantes no pueden movilizar. También saber que por cada investigador que ha salido, un número importante de estudiantes universitarios no han ingresado, menguando el potencial creador del territorio. Sólo hay una salida: convertirlo en un parque tecnológico de la biotecnología con su correspondiente incubadora de empresas, tal como lo registró Ghissia Hauser, la experta de Porto Alegre que estuvo en la ciudad. vii) Otros sectores de futuro: la salud y lo que se pueda derivar del centro de investigaciones en física de plasma. viii) El Parque del Pensamiento: una diversa, rica e impresionante infraestructura física, en la falda de una de las tantas e imponentes montañas que ofrece el paisaje. Es fácil que la imaginación vuele y se imagine años más adelante un parque tecnológico, centros de I&D, la incubadora de empresas, y otros desarrollos de la futura Tecnópolis. ix) El bello campus del Sena y el campus de la Universidad de Caldas donde están localizados importantes laboratorios de investigación, son otros espacios para desarrollos adicionales. x) Visión de futuro: Los actores tienen claro la necesidad de un cambio en el modelo tecnoeconómico, para ello son conscientes que deben dar una visión del devenir, tal como lo están haciendo, y cuyo proceso durará 20 o más años en consolidarse. Pero estos contenidos provienen de ciertos antecedentes: uno de ellos, el proyecto Caldas Siglo XXI, donde se originó la visión de Manizales como una Tecnópolis. Cuanto más se eleve su dirigencia a mirar el futuro desde sus montañas, más pronto la Tecnópolis será realidad. Sugerencias • Si hay plena conciencia en la sociedad y en sus dirigentes de que un nuevo modelo de desarrollo será necesario emprender, si para ello ya tienen un proyecto liderado por la alcaldía para hacer de Manizales un Eje del Conocimiento, uno o dos polos adicionales identificados, si disponen de un proyecto de incubadora, una red de importantes universidades y de centros de I&D, una serie de hermosos campus donde ubicar adicionales proyectos de futuro: SENA, Universidad de Caldas, parque del Pensamiento y Cenicafé, de un liderazgo importante desde la Cámara de Comercio, y si desde hace algunos años se pensó en la visión de Tecnópolis, lo que viene es cómo desarrollar esta visión. • Muchos de los personajes que lideran los proyectos claves conocen experiencias de este tipo. Posiblemente se requiera organizar una misión debidamente planificada, derivada de una voluntad política para convertirse en un territorio del conocimiento, para conocer procesos adicionales de Tecnópolis continentales ubicadas en lugares parecidos a la
  • 47.
    47 geografía de laciudad y que hasta hace poco tiempo dependían de alguna actividad primaria o de sectores industriales tradicionales en declive, para conocer cómo hicieron ese proceso de cambio estructural, adaptarlo y luego concebir el modelo endógeno de desarrollo. Tecnópolis y Agrópolis son los ámbitos a visitar. • Si bien la experiencia internacional para el desarrollo de nuevos emprendimientos de cambio estructural señala que la consolidación de una incubadora es parte de la creación de un parque tecnológico, también es cierto que estos modelos no son en todos los casos lineales. Es decir, no importa mucho que la incubadora de Manizales esté en sus inicios para pensar en el desarrollo de un parque tecnológico por cuanto la ciudad ya dispone de una red de laboratorios y de centros de I&D, y la infraestructura de Cenicafé es un centro de excelencia a la espera de nuevos desafíos de sus propietarios, los cafeteros, para transformarlo en un parque tecnológico - ecológico de la biotecnología para el suceso de industrias derivadas de este saber. Y si la idea va más allá, podría constituirse en una Agrópolis como lo registrará más adelante Ghissia Hauser. De esta manera, estaríamos hablando de dos proyectos de futuro inmersos en una ciudad - región del conocimiento: Manizales Tecnópolis y la Agrópolis de los Andes. No hay otra ciudad región de Colombia que muestre un potencial de este tipo, y posiblemente en la mayoría de países de América Latina. No es difícil soñar con nuevas empresas nacionales y transnacionales trabajando en este territorio. Sobre el declive de las vocaciones tradicionales del siglo XX emerge el potencial para el desarrollo del siglo XXI.34 El camino será largo, pero los cimientos existen. Medellín: ¿Ciudad de la Ciencia y Tecnología? ¿Distrito tecnológico? ¿Ciudad Botero? Ésta ciudad, la segunda más importante de Colombia, y la quinta en el contexto de la Comunidad Andina de Naciones luego de Bogotá, Caracas, Quito y Lima, continúa consolidando su desarrollo de largo plazo, iniciado sostenidamente desde hace varios años a través de un capital social e institucional que se ha ido acumulando y articulando. Esto se reflejó por la cantidad y calidad de instituciones del triángulo de Sábato que participaron en la organización del foro, pues trabajaron conjuntamente para presentar su visión de ciudad del conocimiento o de distrito tecnológico, y que adelantaron todas sus actividades de manera totalmente autónoma. Es decir, donde el papel del grupo consultor del proyecto Ciudades del Conocimiento, se hizo menos necesario. i) Fue la única ciudad que mostró una visión geopolítica del territorio en el contexto previsible del ALCA y del entorno global. ii) La visión de ciudad la estructuraron interinstitucional e interdisciplinariamente. La contextualizaron en el entorno global de ciudades del conocimiento, para registrar dónde están y cuáles sus grandes desafíos, a través de una serie de proyectos claramente definidos, unos en ejecución y otros en proyección. iii) La alcaldía de la ciudad tiene en su plan de desarrollo un elevado contenido de elementos que de materializarse la llevarán más pronto que tarde a ser un territorio del conocimiento, en el estricto sentido del concepto. Para tales fines, tiene presupuestada una inversión de US$300 millones en los próximos tres años. iv) Su incubadora de empresas es la más grande del país. Su crecimiento la ha llevado a crear 34 Pensamiento del doctor Marco Aurelio Zuluaga.
  • 48.
    48 un proyecto deIncubadora virtual para atender el volumen de proyectos innovadores que no pueden acoger intramuros. Su modelo lo han diseminado a otras ciudades de Colombia y fuera del país. v) El parque de ciencia y tecnología sigue como proyecto con las dificultades que tienen procesos iguales en otras ciudades del país, derivados de los escasos recursos con que cuentan dentro de la política industrial y de escasos recursos locales para un emprendimiento de este tipo. En la medida que la dinámica de nuevos emprendedores siga con igual intensidad, así como la conciencia del importante potencial innovador de la Universidad de Antioquia y otras de alto nivel para generar procesos spin - off desde las universidades, éste parque científico y tecnológico será más pronto que tarde una necesidad. vi) Sería importante que el proyecto de Tecnópolis, diseñado hace 4 años, se retome, ajuste y materialice. vii) Tiene una red importante de laboratorios y centros de I&D, y universidades con programas de alto nivel. El reto, ampliar el número de doctores. Al igual que Colombia, este es un punto débil que demorará la dinámica de desarrollo. El proyecto de formar más de 100 investigadores con este nivel de graduación es un paso importante, pero no será suficiente. Estos son esfuerzos sostenidos. viii) La elaboración de una visión definitiva que pueda ser apropiada socialmente, sigue pendiente: son muchas las visiones que han tenido en los últimos años: ciudad de la cultura, ciudad educadora, ciudad Botero, y la más reciente de Distrito Tecnológico. ix) Medellín tiene todos los elementos estructurantes para definir una visión contundente y de muy largo plazo, que le permita tener un norte para atender los agudos problemas de empleo pero a su vez para suscitar mayor velocidad a los nuevos desarrollos. Sugerencias • Parecer ser que uno de los debates más importantes en la dirigencia de la ciudad se centra en torno a la dicotomía del agudo problema social del desempleo (común a todo Colombia) y los grandes proyectos como ciudad del futuro. No es fácil en ninguna condición saber que se debe solucionar primero, o si los dos enfoques pueden ser parte de una decisión integral, pues los dos emprendimientos son de largo plazo, con acciones posibles en el presente. Ante esta situación hay que asumir una posición. • Cuando las crisis son estructurales y sistémicas sólo se pueden superar con visiones igualmente holísticas y de largo plazo. Por tanto, la discusión no debe ser sobre qué es más prioritario, porque de ser así se está llevando un mensaje equivocado o los nuevos desarrollos se están pensando sobre principios de exclusión. Si los desarrollos de futuro se conciben así, quiere decir, que se está sugiriendo como procesos generadores de mayor polarización social. Entonces, la visión tendría contenidos débiles y la dimensión de su impacto no sería tan dinámica. Es decir, que son insuficientes en cuanto a alcance y efectos. Esto en la teoría es fácil. Pero Medellín se ha convertido es una área metropolitana de más de tres millones de habitantes, en consecuencia, los esfuerzos que se requieren son igualmente enormes. Sin embargo, esa es una realidad irreversible, de forma tal que sobre ese contexto se deben planificar sus desarrollos futuros. • Si los grandes proyectos en desarrollo, otros prospectados y otros guardados (como el de la zona tecnópolis) se logran emprender, el problema del desempleo de corto y mediano plazo estaría paliado, mientras los otros desarrollos estructurales a la economía se van consolidando y dinamizando, a la par de un proyecto educativo de enormes proporciones para dotar a la ciudad de una población con el más alto nivel educativo como el requerido para una sociedad del conocimiento.
  • 49.
    49 • En estascondiciones, y desde una mirada externa que no conoce suficientemente los procesos, visiones y problemas de su tejido social y del potencial innovador del territorio, se sugiere que se piense en crear nuevas incubadoras de empresas, que el proyecto del parque científico y tecnológico se asuma con la mayor voluntad política de los tres actores en el marco de suscitar modelos spin-off universidad - empresa en cuyo contexto se validan y potencializan estos parques como grandes proyectos de desarrollo regional, que se incremente el número de doctores para mejorar la investigación y para multiplicar el potencial innovador hacia nuevas empresas a partir de los docentes y estudiantes de posgrado de las universidades para dinamizar los spin - off referidos, lo que su vez determina que las sean también emprendedoras y socias de las nuevas empresas innovadoras. Al respecto y en torno al parque tecnológico y de la ciencia de Antioquía, se ocurren algunas ideas: cuando las universidades han alcanzado niveles de excelencia, cuando consideran que deben dar un salto cualitativo y ser cada vez más autosostenibles, cuando aceptan su rol en el desarrollo del territorio, es cuándo optan por crear su propio parque científico (incluyendo a veces incubadoras), para cumplir con esos fines y para ser centros de nuevos negocios y empresas de alto contenido tecnológico. Eso lo registra de manera abundante la experiencia internacional. ¿Este es el nivel que ha alcanzado la Universidad de Antioquía como el principal impulsador del parque, así como las otras universidades asociadas? Es decir, que no importaría tanto si la estructura productiva del territorio ha avanzado en su cambio estructural. Es desde la universidad de excelencia en los países en desarrollo emergentes donde se desata el proceso de las nuevas empresas, y no tanto desde las empresas por su estructura enmarcada en modelos empresariales tradicionales y poco proactivos, en consecuencia, poco generadores de spin - off empresa - empresa. Esta que es una reflexión sobre las entidades de formación superior de la ciudad, es igualmente válido para otras universidades de alto nivel en Colombia. La UIS es la única universidad del país que se proyecta con mayor consistencia en esta dirección, con el apoyo del Instituto Colombiano del Petróleo y de otros actores sociales del proceso de Bucaramanga Tecnópolis. • Se debe acelerar el proceso de conformación de los clusters de nuevo tipo, una vez que los clusters tradicionales están más estructurados. El desafío con estas redes interempresariales y para una tecnoeconomía importante como la de Medellín, no sólo es la articulación interempresarial, es además un programa de sustitución de importaciones (no bajo el enfoque de protección tradicional sino más bien de incentivos y de generación de condiciones endógenas) para que esos clusters sean lo más diversificados, competitivos, integrados y diseminen desarrollo a una parte más amplia del tramado social. Clusters livianos, suscitan resultados livianos y por tanto son flacos en soluciones sociales. • En estas condiciones, lo que parece le falta al proceso de desarrollo de ésta importante y emprendedora ciudad, son dos cosas: definir su modelo de desarrollo endógeno y definir su definitiva visión de largo plazo. La solución al problema del desempleo y los nuevos proyectos de futuro, son partes de un mismo conjunto, porque sólo el desarrollo es capaz de resolver el problema del desempleo y de la inequidad. Cambiantes visiones de corto plazo, que no se sustentan suficientemente para proyectarse sostenidamente, no se arraigan en la sociedad ni producen el desarrollo deseado. Tiene Medellín todos los elementos para una inmediata autoreflexión, y por tanto los contenidos para hacer realidad una ambiciosa y definitiva visión del devenir para convertirse en un territorio del conocimiento de impacto internacional con alta calidad de vida, bienestar y de mucha menos violencia. Al igual que el resto de Colombia, el desafío es de largo término.
  • 50.
    50 Pasto: En elcentro de un corredor de ciudades del futuro entre Ecuador y Colombia Cuando se pensó en qué ciudades de Colombia deberían hacerse los foros de Ciudades del Conocimiento, se concluyó que las zonas de frontera deberían ser parte del proyecto, con un enfoque singular como territorios fronterizos. Entonces, la iniciativa derivó en una convocatoria a las ciudades cercanas a Cúcuta y Pasto, tanto de los países vecinos como de Colombia, para comenzar a tejer una red de ciudades binacionales. Así se programaron los eventos en Cúcuta y Pasto. Por razones de orden público el foro en la capital de Norte de Santander se aplazó. El enfoque concebido fue acogido en la ciudad del sur. i) Se invitaron a las ciudades de Cali, Popayán (que tiene un acuerdo de ciudad hermana con Cuenca) y Quito, capital del Ecuador. A ultima hora. Por razones de orden público, el alcalde Popayán se excusó de asistir, pero envió un mensaje en el que se compremete apoyar la construcción de la red de ciudades entre los dos países, entre otras razones, porque en la orientación a futuro de la administración Municipal está convertir a Popayán, a partir de su trayectoria histórica y de la Universidad del Cauca, en una ciudad del conocimiento. ii) La Gobernación del departamento y la alcaldía se sumaron desde un principio al proyecto, acompañando la convocatoria de actores locales que lideró la Cámara de Comercio. iii) Tanto el Alcalde como el Gobernador encargado ofrecieron su perspectiva de desarrollo para reflexionar sobre una visión deseable de largo plazo. El alcalde mostró los proyectos que está impulsando para contribuir a que Pasto avance en los nuevos paradigmas, a través de un proyecto educativo financiado por el Banco Mundial, la creación de una incubadora de empresas, la plaza del Carnaval y la creación de un parque tecnológico de software, aprendiendo de la experiencia del proyecto pionero de Cali. Un hecho singular a todos los foros, fue la presencia activa de éste mandatario en todo el evento. Mostrando una gran claridad conceptual, interés político, liderazgo y sintonía con los temas de la presente iniciativa. iv) El proyecto de crear el parque del software, tiene una dimensión trascendental en la evolución del patrón de especialización de la ciudad, fundamentada en el presente en el comercio y en la producción agropecuaria que la circunda, pero con una débil estructura de transformación productiva, que sin embargo, cuenta con una importante actividad de I&D a partir de la Universidad de Nariño, y de proyectos agroindustriales para suscitar cambios estructurales adicionales a la vocación fundamental de la región. Si el proyecto del parque se materializa sería un hito que podría desencadenar una nueva línea de emprendimientos en el proceso de desarrollo de la ciudad. Para fundamentar y darle sostenibilidad al proceso se ha creado bajo el paraguas de la municipalidad la Agencia para el Desarrollo. Lo deseable sería que ese ente se transformara en una secretaría de ciencia y tecnología, industria y comercio internacional. v) El derrotero del proceso que adelanta Quito hacia una ciudad del conocimiento, a través de la mirada del consultor internacional, también exitoso empresario exportador y profeso universitario (Dr. Diego Borja) y quién dirige el estudio de competitividad de la ciudad para la alcaldía de la capital del Ecuador, fue muy importante. El trabajo se fundamenta en una clara comprensión del lugar que ocupa el Ecuador en las clasificaciones de las distintas variables de la competitividad mundial del IMD; en una concepción consistente en torno a la importancia de suscitar un cambio cultural en los actores de la triada y en el tramado social para despojarse de atavismos entorpecedores y pensar mas bien en cómo construir un futuro distinto al pasado; en la adopción de un enfoque heterodoxo respecto al modelo de desarrollo endógeno que debe guiar el proceso de la ciudad integrando los modelos de
  • 51.
    51 competitividad sistémica delIAD y de Michael Porter; en la definición de unos pocos clusters tradicionales y de nuevo tipo; y dinamizando el proceso a través de tres proyectos claves: incubadora de empresas, parque tecnológico y la construcción del nuevo aeropuerto internacional de Quito, que a su vez será una zona franca tecnológica. El derrotero que adelanta ésta capital está en etapas preliminares, cuenta con el apoyo del grupo de competitividad de Medellín, quieren aprender de más experiencias internacionales para endogeneizarlas, y están dispuestos a seguir acompañando este proceso de Ciudades del Conocimiento de Colombia desde el interés de una red binacional de ciudades. vi) La perspectiva mostrada por la Gobernación del Departamento del Valle del Cauca, fundamentalmente de su estrategia en CyT y visión geoestratégica, dejó abierto el camino para afianzar paulatinamente la red de ciudades binacional. Sugerencias • Focalizarse en sacar adelante la incubadora de empresas y el parque tecnológico del software. • Definir la orientación de especialización de la incubadora. Dado ese paso, que debe ser concertado por el triángulo de actores estratégicos, analizar cuáles son los factores que dispone la ciudad para apoyar el desarrollo de este nuevo proyecto empresarial. Se requiere de programas académicos de muy buen nivel para estar generando el capital humano innovador acorde a la especialización de la incubadora; cuál es la dotación de laboratorios de I&D en las universidades para los sectores de la incubadora, incentivos locales para atraer a los nuevos emprendedores innovadores, y crear en pequeño fondo de capital semilla para impulsar las fases iniciales de las nuevas empresas innovadoras, para sólo citar tres aspectos de los muchos más que se deben tener en cuenta para un suceso de esta naturaleza. El asunto va más allá de simplemente crear las condiciones físicas o de infraestructura básica. Cuando una economía tiene los niveles de desarrollo como los que muestra Pasto y su entorno, emprender un proyecto de incubadora tiene tantos elementos de generación de condiciones endógenas como los que debe tener en cuenta una ciudad que cuenta con incubadoras, una estructura empresarial más avanzada, más capacidad de I&D, para crear un parque tecnológico. Se recomienda conocer, por ejemplo, las experiencias de Pereira, Manizales y Cali con las nuevas incubadora, lo mismo que la incubadora de Cúcuta. Así mismo, adelantar una gestión del más alto nivel (alcalde, gobernador, Cámara de Comercio, Universidad de Nariño, empresarios), con la dirección general del SENA para que incluyan a la ciudad en el programa de incubadoras que está emprendiendo ésta institución en otras 9 ciudades de Colombia. • Ahora bien, el proyecto del parque tecnológico del software se asemeja más a una incubadora de software, para ponerlo en términos más ilustrativos, sin dejar de anotar que un parque de soft tiene singularidades respecto a otro tipo de parques, por la naturaleza de la misma tecnología. Este proyecto sería un suceso para el cambio estructural de la economía de la ciudad. • Entonces, la pregunta es: ¿se pueden iniciar los dos proyectos al mismo?. Esto depende de la orientación de cada proyecto. Pues tendrían enfoques y especializaciones distintas, y del análisis documentado y reflexivo de los actores claves. En este sentido sería conveniente hacer una misión a Brasil, para conocer algunas experiencias de ciudades de características más o menos parecidas al desarrollo de la ciudad y del departamento. Itabuyá, Pato Branco, Santa María, Caxias do Sul, entre otras. • Finalmente, debe estrechar sus vínculos con Cali, Cuenca, Popayán y Quito en los temas estratégicos de esta iniciativa.
  • 52.
    52 Pereira y supolo de electrónica El ejercicio que se hizo sobre ésta ciudad en el trabajo preliminar se concentró en exponer el derrotero de creación de un polo de electrónica. Por lo tanto nos referiremos a este proyecto y tangencialmente a otros progresos que se detectaron en el periplo de los foros. i) Son loables los avances que se registran con la nueva incubadora, luego del fracaso que se tuvo con la primera. Esto tiene una implicación positiva: no es fácil superar el síndrome de un fracaso, y este se está superando de manera afortunada. Pero tiene también un desafío: no se puede fracasar con el nuevo proyecto. Eso lo tienen claro los actores locales, y por ello avanzan con la pausa que se requiere. En este sentido, los proyectos innovadores no están encaminados a privilegiar únicamente ideas del sector electrónico, sino también de actividades agroindustriales, biotecnología y biomedicina, acordes a lo que parece tiene definido la ciudad y el departamento, como actividades donde concentrar los esfuerzos de especialización. No son pocos, pero si están bastante interrelacionados la mayoría de ellos, dependiendo de la característica de los proyectos o nichos de especialización. ii) El Centro de Productividad y de Desarrollo Tecnológico para la electrónica, ha comenzado sus actividades. iii) Así mismo, cabe registrar que el programa académico de ingeniería electrónica en la Universidad Tecnológica de Pereira, está aprobado por el Icfes, y esto es un hecho importante por varias razones: a) habrán recursos humanos más y mejor capacitados hacia las empresas y para ampliar el potencial de nuevos emprendedores en el sector; b) se podrán hacer esfuerzos más focalizados en la dotación de los laboratorios de I&D y será posible establecer líneas de investigación más consistentes que contribuyan a crear condiciones para generar procesos de spin - off universidad - empresa. iv) Lo que parecía ser la mayor fortaleza del proyecto del polo de electrónica, la vinculación de empresarios, atraviesa por una fase de inflexión que sería conveniente indagar en detalle, para detectar las causas y encontrar los correctivos, aunque cabe destacar que se logró conformar como uno de los nuevos clusters en formación del programa exportador que impulsa el gobierno nacional. Hacer parte de este programa, seguramente contribuirá a que la red empresarial se interrelacione, a partir de las metodologías empleadas para lograr este propósito. Sin embargo, cabe anotar que la formación de la red interempresarial para hacer viable un cluster, no es un asunto fácil y por tanto de corto plazo. v) La ciudad avanza gradualmente en los distintos componentes que hacen factible ese esfuerzo articulado. Los proyectos claves ya están ahí. Vendrá ahora su desarrollo, y esa evolución necesariamente conducirá a que el tejido empresarial se articule. Más que serios vacíos, es tal vez un asunto de paciencia para consolidar los elementos estructurantes del polo, que repetimos, ya están dados. El proceso ha seguido su dinámica, y en este sentido cabría preguntarse sobre cuál es el verdadero grado de compromiso de los gobiernos para afianzar el proceso e imprimirle mayor velocidad, porque en el mundo de hoy si no se actúa rápido, las oportunidades se pierden. vi) La experiencia del polo de electrónica de Porto Alegre, que se presentó en el foro de Pereira, es un ejemplo contundente de acción de los gobiernos territoriales en el desarrollo de un sector estratégico y de futuro. Sería conveniente que una misión compuesta por actores del triángulo de Sábato, visite esa ciudad y conozca de cerca la transformación, roles de los actores y proyección de este sector, que incluye la reciente vinculación de Motorola para construir un laboratorio y una pequeña planta de fabricación de chips. Una de las razones de haber traído a Colombia una experta de Porto Alegre, y llevarla a la ciudad
  • 53.
    53 de Pereira, fueprecisamente que mostrara como ha sido el derrotero exitoso del polo de electrónica en esa Tecnópolis, y de paso registrar los avances del vecino Polo Tecnológico de São Leopoldo, especializado en informática y electrónica. Ahora es conveniente ir allá, para aclarar ideas, dudas, aprender, endogeneizar y proseguir con mayor dinamismo y entusiasmo, y establecer unos acuerdos de cooperación de polos hermanos. Sugerencias • Fundamentalmente, se recomienda adelantar la misión a las ciudades de Porto Alegre y de São Leopoldo, para los fines arriba mencionados. El proceso del polo de electrónica hay que dinamizarlo. Mirar cómo se comportan las empresas de esos polos, qué tipo de productos y de proyectos innovadores adelantan las incubadoras, cómo establecer una estrategia para producir bajo licencia productos innovadores en Pereira y ubicar esas nuevas empresas en el parque tecnológico. Además, cómo se están estructurando los clusters, qué hacen los laboratorios de I&D del sector, cómo actúan las universidades para su desenvolvimiento, cuál es el papel de los gobiernos locales para apoyar su desarrollo, y establecer un acuerdo de cooperación entre las tres ciudades, entre otros factores. El hecho de la visita de la Supervisora de Desarrollo Tecnológico de Porto Alegre, a las ciudades de Pereira y de Manizales, con ocasión de los foros sobre Ciudades del Conocimiento, es una oportunidad que se debe aprovechar, para el buen suceso de la misión. • La gobernación del Departamento de Risaralda tiene como uno de los proyectos importantes de su plan de desarrollo, adelantar el Parque Tecnológico Regional. En este sentido, sería importante conversar con los actores de Manizales a la luz de las sugerencias realizadas para esa ciudad en este documento, y llegar a un acuerdo. Uno de los resultados de esos diálogos podría derivar en la creación de un comité coordinador regional del proyecto, para que sea el encargado de desarrollar su ubicación (¿en CENICAFE?) concepción y recursos (tasas locales), para que las siguientes administraciones lo materialicen. La terminación de la doble calzada entre Pereira y Manizales, contribuiría sustancialmente a esta iniciativa interdepartamental o regional. III LOS PROCESOS TECNOPOLITANOS DE COLOMBIA DESDE UNA PERSPECTIVA INTERNACIONAL OBSERVACIONES SOBRE LA EXPERIENCIA COLOMBIANA DE CONSTRUCCIÓN DE PROYECTOS TECNOPOLITANOS Prof. Dra. María Alice Lahorgue Universidade Federal do Río Grande do Sul, Brasil Participar en los Foros de las Ciudades del Conocimiento, en Barranquilla, Medellín y Bucaramanga, fue una excelente oportunidad para comparar experiencias locales de proyectos de desarrollo basados en la innovación, en un ambiente latino-americano. Las tres ciudades tienen características bastante diferentes en términos de geografía, tamaño e historia social y económica, al mismo tiempo que presentan similitudes tanto en estrategias como en cuestiones institucionales. Cada ciudad está construyendo su proyecto de forma
  • 54.
    54 autónoma y losresultados parecen ser singulares. Entretanto, cuando se piensa en la elaboración de políticas públicas es importante buscar las semejanzas y, principalmente, las mejores prácticas. Una observación importante: el estado avanzado de discusión sobre la importancia de las políticas basadas en clusters y en redes envolviendo a los diversos agentes. Difícilmente, se encuentra una discusión tan homogénea y universal en un país con la dimensión y la diversidad de las ciudades colombianas. Este aspecto es auspicioso, teniendo en cuenta que uno de los mayores obstáculos para la implementación de políticas públicas de desarrollo basadas en la innovación y en la comprensión de mecanismos de consenso y de cooperación en procesos de formación de clusters. BARRANQUILLA Los proyectos de Barranquilla y Bucaramanga tienen estrategias fundadas en la existencia de equipamientos e infraestructura de ciencia y tecnología preexistentes. En el caso de Barranquilla se trata de localizar, junto a la Universidad del Atlántico, las entradas de los sistemas de telefonía y de internet, configurándose una situación de monopolio muy interesante, permitiendo la exploración de ventajas de localización de carácter singular para una extensa área de América del Sur. Amén de esos equipamientos, las instituciones de educación superior se están concentrando en torno a las universidades del Norte y del Atlántico, haciendo visible y legible el potencial de la ciudad en ciencia y tecnología. BUCARAMANGA TECNÓPOLIS Un área metropolitana con una compleja localización geográfica pues ha quedado un tanto desligada de las principales vías de transporte de Colombia, pero con conjunto de infraestructuras de ciencia y tecnología muy importante. Están allí localizados el Centro de investigación y desarrollo del petróleo (ICP), que cuenta con cerca de 200 investigadores y auxiliares, y los diversos laboratorios de la Universidad Industrial de Santander, algunos de los cuales vinculados a la industria local. Aprovechar esa situación ventajosa, en términos de existencia de laboratorios cualificados, tanto por equipamientos como en personal, constituye una base estructural sólida para una mayor interacción con el sector productivo, y es la raíz del proyecto local. Partir de una situación donde las infraestructuras de ciencia y tecnología ya están presentes y además reconocidas por la comunidad, representa evidentes ventajas para retener ahorro y atraer inversiones. Como las actividades de investigación y desarrollo son costosas y complejas, la atracción de emprendimientos es más viable cuando se trata de ciudades donde existen los laboratorios y el personal necesario para los proyectos de nuevas empresas, significando una sustancial reducción de riesgos. MEDELLÍN En Medellín, el proyecto de desarrollo está basado no solo en la preexistencia de infraestructuras, principalmente de sus universidades, como del tamaño y la metropolización de la ciudad, amén de una historia industrial pujante y antigua. En este caso, se trata de una metrópoli que busca no perder las oportunidades de una nueva economía detrás de lo cual también andan las otras ciudades - polos del país.
  • 55.
    55 El proceso metropolitanoestá en consolidación como una de las principales características de los clusters de innovación. Las pesquisas más recientes sobre esos desarrollos demuestran que los clusters más innovadores son exactamente aquellos inmersos en las regiones metropolitanas, pues poseen características positivas para las pequeñas y medianas empresas de base tecnológica, disponibilidad de mano de obra cualificada y abundante, existencia de otras empresas para adelantar emprendimientos interempresariales de distinta índole, clientes, establecimientos financieros, universidades, escuelas técnicas y ambiente cosmopolita, entre otras condiciones. Reflexiones finales Los procesos de construcción de proyectos de este tipo, tienen en todas las ciudades dificultades para establecer relaciones de confianza y de articulaciones fuertes entre los sectores públicos, privados y académicos. Esa situación no difiere de otras experiencias, como la brasilera, por ejemplo. Muchas veces, el proyecto va muy bien pero el cambio de comando en una de las instituciones claves parece que todo se hecha a perder. Entretanto, lo que normalmente ocurre es una desaceleración en la implementación de las acciones previamente definidas, inflexión que será tanto mayor cuanto menor sea la cohesión del grupo de coordinación del proyecto. La experiencia muestra que es importante vincular no sólo dirigentes de las instituciones aliadas sino también las personas de los niveles gerenciales. La red de incubadoras que se está formando en Colombia, de forma cooperativa, es también importante en ese sentido, pues incentiva el intercambio de información entre gerentes y los diferentes proyectos, consolidando una nueva visión de desarrollo y consolidando un grupo de carácter más operacional, que será capaz de garantizar la continuidad de los programas cuando hay cambios en las instancias de comando. La situación concreta de la ciencia, tecnología e innovación en los países latinoamericanos no recomienda una dispersión de esfuerzos: los esfuerzos a realizar para acompañar las rápidas transformaciones de la sociedad del conocimiento es enorme y los recursos de que disponemos están lejos de ser impresionantes. El índice de Desarrollo Tecnológico divulgado por la ONU, a mediados de 2001, muestra claramente la situación de nuestros países: entre 72 economías que componen la muestra, Argentina ocupa el lugar 34º, Brasil el 43º y Colombia el 47º. Así, actuar en conjunto, aprovechando todas las potencialidades locales y nacionales es un imperativo para garantizar no sólo el suceso de los proyectos sino también el desarrollo local. En este sentido, sería necesario que la red de personas, más allá de las institucionales, sea fertilizada por las diversas ópticas de los agentes de cambio. Como los tres actores: público, privado y academia - son bastante diferentes, el camino para una relación armoniosa y prolífica pasa por el mayor conocimiento de las lógicas respectivas de los actores. Proyectos de la naturaleza de los que estamos analizando no son viables si uno de los actores no está presente, afectando el esfuerzo de los demás. Las dificultades para consolidar esa alianza de largo plazo, son muchas. Tal vez, la más importante sea la lógica temporal de cada segmento: el tiempo del político y el tiempo del mandato, del empresario y del retorno del capital, y del investigador y el tiempo de creación de conocimiento. Esas diferentes lógicas precisan de un sólido propósito de desarrollo para
  • 56.
    56 sostener los consensos.Por eso, la construcción de un proyecto verdaderamente común, es necesario. En ese caso, las actividades de “animación” adquieren especial importancia. Esas actividades comprenden encuentros, seminarios, oficinas de trabajo temáticos y construcción de proyectos. Comprende también reuniones de confraternidad, misiones de estudio y de prospectiva, que más allá de los objetivos inmediatos, sirvan para promover el conocimiento mutuo de los actores. Las actividades de animación son igualmente importantes para levantar barreras, a través de proyectos concretos para que los aliados adquieran compromisos y se sostengan en logro de los objetivos. Parece, por las informaciones obtenidas en las visitas, que las tecnópolis colombianas comprenden muy bien este punto, pues son varios los proyectos en implementación, de mostrar claridad con las estrategias relativas a la divulgación de los proyectos específicos como primera fase de una etapa posterior de profundización de la socialización del proceso tecnopolitano en el tejido social. Finalmente, cabe una observación sobre la evolución de los proyectos tecnopolitanos colombianos y brasileiros. Cuando se comparan, se verifican semejanzas y se detectan algunas complementariedades, que podrían aprovecharse en programas de cooperación, envolviendo municipalidades, universidades y asociaciones empresariales, profesionales, investigadores y gestores de emprendimientos de base tecnológica entre los dos países, y entre proyectos tecnopolitanos para suscitar acuerdos de ciudades hermanas. Este proyecto ambicioso de ciudades del conocimiento que adelanta Colombia pero absolutamente viable de implementarse, es una instancia para alianzas entre los dos países. FOROS SOBRE CIUDADES DEL CONOCIMIENTO UNA CONTRIBUCIÓN AL DESARROLLO DE PROYECTOS TECNOPOLITANOS EN COLÔMBIA Ghissia Hauser Supervisora de Desarrollo Tecnológico de la Prefectura Municipal de Porto Alegre. Ms. en Planeamiento Urbano y Regional de la Universidad de París 1. Este texto presenta algunas reflexiones de los Foros de Ciudades del Conocimiento realizados en las ciudades de Pereira, Manizales y Cali, en agosto de 2001 y del proyecto brasileiro denominado Porto Alegre Tecnópolis que tiene como objetivo el desarrollo socioeconómico de la Región Metropolitana de Porto Alegre dirigido a transformarse en hábitat de la innovación. Los Foros contaron con la presencia de representantes de la academia, empresariado y sector público, generaron una reflexión local, revelaron características peculiares de las ciudades en cuanto al desarrollo tecnoeconómico, espíritu emprendedor de los actores sociales y la capacidad de articulación entre la academia, sector público y sector privado. Este relato es una visión exógena sobre los proyectos de desarrollo local de las tres ciudades y algunas consideraciones para el futuro de esta importante iniciativa. PEREIRA
  • 57.
    57 La ciudad dePereira organizó un foro con la participación de actores locales que mostraron conocer los caminos para promover el desarrollo local con base un una mayor dinámica de desarrollo tecnológico. La presentación realizada por el representante de la Universidad Tecnológica de Pereira, mostró un amplio conocimiento sobre el tema y claridad de comprensión del papel de las universidades para el desarrollo tecnopolitano. También fue importante la presentación del empresario local, que reveló la existencia de ideas y proyectos de contenido tecnológico en el sector de microelectrónica y la necesidad de ampliar la valorización de esos proyectos. No obstante las ideas presentadas sobre lo que debería realizarse para lograr los objetivos, las percepciones de encaminamiento de los tres actores - universidad, empresariado y sector público - parecen estar distanciadas, revelando la inexistencia de un proyecto común dificultando el establecimiento de proyectos de corto, mediano y largo plazo para la construcción de un hábitat de innovación. En el caso de Pereira, sería oportuno reunir representantes de las tres esferas buscando identificar una visión común, las responsabilidades de cada actor para lograr el objetivo común, y definir acciones prácticas que tengan resultados concretos en el corto plazo. Pereira posee infraestructuras de C&T: universidades, incubadora tecnológica recientemente inaugurada, y CENPAPEL como un laboratorio para atender las empresas del sector en un área contigua al predio de CENPAPEL y de una de las universidades locales, reservada para la implantación de un parque tecnológico. La existencia de CENPAPEL, de universidades y del terreno para el parque tecnológico son factores importantes mas no suficientes para garantizar la realización de emprendimientos. Los parques tecnológicos, para cumplir con sus objetivos, necesitan adelantar aciones que resulten en la creación de mecanismos para: atraer empresas de base tecnológica y centros de pesquisa que generen sinergía local; garantizar la transferencia de tecnología de los laboratorios de pesquisa para las empresas que se constituyan; identificar y divulgar posibilidades de formación y cualificación; identificar alternativas de financiamiento y de capital de riesgo; difundir y mantener la imagen de marca a través del control de calidad de sus productos. Es decir, que detrás de la creación de un parque tecnológico lo que debe haber es una política de desarrollo regional, pues los parques son el mayor instrumento de un proyecto de desarrollo territorial. La presencia de un laboratorio equipado y hasta ahora poco utilizado como el de CENPAPEL sugiere la necesidad de implementar proyectos vinculados al laboratorio. Una alternativa podría ser la instalación de una incubadora dirigida a pequeñas empresas de la cadena productiva del papel, localizada en el proprio predio del parque tecnológico, para garantizar el aprovechamiento de los equipamientos existentes y generar nuevas funciones para la institución. Por otro lado, un estudio sobre las oportunidades de negocios de la cadena productiva y el diseño de un modelo de gestión para la nueva incubadora podría ser realizado por la universidad, integrando a los demás actores, facilitando la implantación de una incubadora y de un condominio de PYMES con buenas oportunidades de suceso. Además, orientar la vocación y la ocupación del parque tecnológico.
  • 58.
    58 MANIZALES Los representantes dela municipalidad mostraron una sólida intención de implementar un proyecto de desarrollo local, con base en el desarrollo tecnológico, a través del proyecto Manizales Eje del Conocimiento - MEC. Este proyecto tiene como objetivo lograr índices de calidad compatibles con los desafíos del siglo XXI, irrigado en toda la infraestructura urbana, con programas de capacitación y de cualificación de los servicios públicos y el desarrollo de proyectos con otros países, como la India. Esta iniciativa de la administración municipal tiene una base conceptual actual y parece oportuno. La región está atravesando una crisis generada, entre otros aspectos, por la alta dependencia de la actividad agrícola cafetera asociada a la baja del precio del producto en el mercado internacional, necesitando buscar nuevos rumbos para la economía. También fue importante la presentación de los representantes de la naciente incubadora y de un gremio interempresarial, quienes realizaron un breve pero consistente análisis del comportamiento del empresariado local que, aparentemente, está poco interesado en comprender los desafíos de la nueva economía y en desarrollar sus actividades incorporando nuevos valores. Adicionalmente, se evidenció que hay sectores de la universidad inconformes con el proyecto presentado por la municipalidad, por disponer de otra propuesta sobre lo que debe ser el desarrollo local. Conflictos de esta naturaleza deben ser administrados, y son usuales debido a diferencias existentes entre las visiones del mundo de la academia, del sector público y del sector empresarial. Sin embargo, es necesario enfatizar que los cambios radicales difícilmente ocurren sin la conducción del sector público por el liderazgo que debe asumir para suscitar el desarrollo deseable y por los cambios que se deben propiciar en las mentalidades de los actores y de la sociedad hacia la construcción de un proyecto común. En el foro se demostró, a través del Presidente de la Cámara de Comercio de la Ciudad, un importante interlocutor local, que Manizales posee un importante líder que valoriza el desarrollo local, la pesquisa de nuevas tecnologías, la causa ambiental, amén de ser un actor visionario, emprendedor y con capacidad de liderar la construcción de un proyecto común de los tres actores, de una ciudad del conocimiento, entiendo también que los gobernantes locales y otros dirigentes están asumiendo liderazgos ampliando de esta forma la base de agentes líderes. Manizales cuenta con infraestructura de CyT, con universidades, telecentros, Parque del Conocimiento y de CENICAFE. Además, hay actores sociales con inserción internacional amplia y otros con la inquietud necesaria para buscar alternativas que impliquen un desarrollo tecnológico y ambientalmente sostenible. CENICAFE, es un laboratorio de pesquisa sobre el café, con una infraestructura de excelencia muy bien equipada, con dificultades financieras para mantener sus investigaciones debido a la crisis del precio del producto y a la situación general de la economía colombiana. La búsqueda de alternativas para el mayor aprovechamiento de este laboratorio es uno de los desafíos del gremio cafetero, que en últimas es el dueño de este centro de investigación. Seria importante que la universidad o el gremio adelanten un estudio sobre nuevos negocios basados en la biotecnología, para usufructuar en el futuro de la infraestructura de CENICAFE para incubar nuevos proyectos.
  • 59.
    59 En este sentido,si CENICAFE tiene una larga y reconocida tradición en investigación y desarrollo, podrían crearse espacios para una incubadora tecnológica dirigida a emprendimientos en biotecnología, así como un condominio industrial de empresas limpias y un parque tecnológico, con mecanismos de investigación y de gestión adecuados a la implantación de un parque tecnológico con características de agrópolis. CALI El territorio cuenta con importantes infraestructuras de C&T, universidades, de un parque tecnológico del software, y una incubadora que denota dificultades económicas. El Parque Tecnológico del Software fue creado por un joven e importante empresario del sector, proyecto que se constituye en un caso muy singular de emprendedor y de emprendimiento empresarial en América Latina, que genera una importante sinergía en su interior por la evidente cooperación entre las empresas, validando la importancia de la incubación y el desarrollo de empresas intramuros. El estímulo del empresario y de las jóvenes empresas de la nueva economía, que crecen y se desarrollan en el parque, demuestran un proactivo liderazgo y revela el gran potencial emprendedor existente en la ciudad. Considerando que la viabilidad de un parque tecnológico depende de la calidad de sus gestores y de la capacidad de identificar buenas oportunidades y buenas alianzas, se puede decir que la orientación del Parque Tecnológico del software de Cali, al ser ejecutada por un actor empresarial, que domina todos esos aspectos, se constituye en un diferencial positivo de Cali en relación a otras ciudades. Durante el Foro, los representantes del gobierno departamental y de la universidad del Valle señalaron la intención de construir un nuevo proyecto de desarrollo local con base en el desarrollo tecnológico, en la innovación, en nuevos proyectos empresariales y con un desarrollo social más equilibrado. También se evidenciaron las divergencias entre esos actores y el líder empresarial del parque del software, pues éste actúa de forma autónoma, con el mismo objetivo de los demás, pero con una percepción crítica sobre el sector público y la no percepción de la importancia de construir instituciones públicas actuantes y saludables para el proyecto de ciudad del conocimiento. Por otro lado, es preocupante la poca o ninguna presencia de la alcaldía de Cali. Un gobierno necesita ser proactivo porque su papel es determinante para dar soporte y desarrollar los nuevos sistemas sectoriales de innovación, puesto que la generación de nuevos negocios ocurre en sectores emergentes de la economía basada en el conocimiento y en el aprendizaje continuo, y esto requiere de la acción decidida de los gobiernos locales. Afortunadamente la Gobernación del departamento está asumiendo este rol. En este sentido, es importante capacitar al poder público para mitigar problemas antes de intervenir y concebir una política de innovación que tenga, además de los objetivos económicos - productividad, empleo y competitividad -, objetivos sociales, militares, ambientales, pues muchas innovaciones emergen fuera del sistema.
  • 60.
    60 Qué tipo deacción pública deben adelantar los actores interesados en generar innovación: empresas, universidades y gobiernos Implicaciones de políticas generales • Actores organizacionales pueden ser creadas, rediseñadas o eliminadas; • Los roles de las institucionales pueden ser creados, rediseñados o eliminados; • La política de innovación debe concertar las relaciones entre las instituciones, ya que eso puede ser más importante que las instituciones. • La política de innovación debe evitar situaciones de encapsulamiento, que normalmente ocurren por falta de información y de conexión; • Los gobiernos deben facilitar los cambios de las estructuras productivas; • Los gobiernos deben ser proactivos y dar soporte al surgimiento de los nuevos sistemas sectoriales de innovación. Sistemas sectoriales - sectores emergentes de la economía basados en el conocimiento y en el aprendizaje continuo. En síntesis, un proceso de innovación es evolutivo y participante. Mecanismos de cambios a la estructura productiva • Las firmas deben diversificarse hacia nuevos productos; nuevas firmas en nuevas áreas de productos son las que crecen más rápidamente • Usar esos abordajes para diseñar políticas productivas selectivas y no neutras. • Los sistemas o modelos de desarrollo son diferentes, no hay sistema ideal, se pueden sistemas existentes y benchmarkings pueden ser usados para mejorar el desempeño. • Identificar las principales causas del problema y no intervenir si el Estado no tiene condiciones para mejorar. Categorías de fallas del sistema: • Organización inadecuado o inexistente del sistema; • Instituciones inapropiadas o inexistentes; • Interacción entre los elementos del sistema puede ser inapropiado o inexistente • El Banco de datos de la Comisión Europea dice que para una industria de base tecnológica, la calidad y pertinencia de la enseñanza de 1º e 2º grado es condición fundamental para el desarrollo de nuevo tipo. Consideraciones finales Las ciudades donde ocurrieron los Foros de Ciudades del Conocimiento parecen reconocer la importancia estratégica de las nuevas políticas públicas que promuevan cambios sociales y cambios en la estructura productiva acordes a la nueva economía, la formación de redes digitales de información (infraestructura) y de comunicaciónes (educación) y perciben la importancia de participar de un movimiento global, de navegar en territorios virtuales por medio de comunidades inteligentes, creativas, democráticas, capaces de combinar y mediar intereses públicos y privados (empresas, gobiernos, organizaciones gubernamentales y no gubernamentales, sistema escolar y educación media). Los Foros de Ciudades del Conocimiento fue una experiencia original y de extrema importancia. Su realización en un período de tiempo mas bien corto y la actualidad de sus debates merecen una etapa conclusiva y de señalamiento de un derrotero para el futuro. Podría pensarse una reunión con los actores más emprendedores de cada ciudad para
  • 61.
    61 construir y presentarpúblicamente una síntesis nacional de los foros. También podría concebirse la realización de un foro - taller con estos mismos interlocutores, con un derrotero de discusión previamente organizado, para elaborar, de forma constructiva y proactiva, un conjunto de emprendimientos en el marco de una política nacional. La proximidad de las elecciones presidenciales y la urgencia de incorporar este tema en los debates sobre desarrollo de las ciudades, por si sólo, justifican la realización del foro - taller. Adicionalmente, la publicación de este proyecto con sus resultados estimularía la generación de un conjunto de acciones tales como la ampliación de las estructuras de transferencia de tecnología, contribuiría a la capacitación de gestores públicos y privados, impulsar proyectos que amplíen las relaciones universidad - empresa mediante la creación de empresas innovadoras derivados del potencial creativo e innovador de las universidades, proyectos de cualificación profesional para los sectores de nueva economía, en fin, promover acciones que estimulen la creatividad, principal valor de los nuevos tiempos. IV DÓNDE ESTÁ COLOMBIA EN CUANTO A DESARROLLO ENDÓGENO Y CONSTRUCCIÓN DE CIUDADES DEL CONOCIMIENTO REFLEXIONES EN TORNO AL DESARROLLO ENDÓGENO Y LA COMPETITIVIDAD SISTÉMICA Con base en lo anotado en los dos primeros capítulos haremos unas reflexiones sobre los avances de Colombia y sus desafíos para encaminarse a construir procesos de futuro. Ya se expresó que un país y sus territorios pueden avanzar hacia modelos de desarrollo endógeno, pero esta orientación no necesariamente implica que los procesos se dirijan a la conformación de ciudades del conocimiento. El primero es un hecho cultural que involucren a toda la comunidad y el segundo si bien parte de proceso también culturales, es decir de procesos de desarrollo endógeno, implica ir más allá pues se requiere crear una poderosa visión de progreso científico y tecnológico para diseminar en la sociedad una cultura de la Investigación y el Desarrollo dirigida a la Innovación, conformando así una figura que se sintetiza en la expresión CyT e I (Ciencia y Tecnología e Innovación), que a su vez representa un enorme desafío de cambio estructural de muy largo plazo, pues se requiere dotar a la sociedad del respectivo territorio de condiciones tales como: red de centros y de laboratorios para I&D; sostenido proceso de formación de doctores (PHD’S) que derive en una sólida capacidad de investigación por el elevado número de doctores y la calidad de la educación y de la investigación en todos los niveles (la Tecnópolis de Porto Alegre:1 doctor por cada 24 estudiantes en la UFRGS; o de São Carlos:1 doctor por cada 250 habitantes y 1 magister por cada 50 habitantes, entre otros
  • 62.
    62 indicadores 35 ); e industriasen la punta de las nuevas tecnologías. En estas condiciones, el primer desafío de las ciudades de Colombia es avanzar por generación espontánea o inducida a modelos de desarrollo endógeno, en aspectos tales como: i) ampliar la base de participación social en la construcción del nuevo modelo; ii) cooperación entre los actores que se traduce en la concertación sostenida entre los tres protagonistas del triángulo de Sábato (públicos, privados y la academia); iii) relaciones interempresariales mediante la cual los empresarios comparten información y tecnologías a través de diálogos formales o informales para intercambiar opiniones sobre los avances tecnológicos o problemas para la innovación con el propósito de mejorar individual y colectivamente la productividad y competitividad de la organización en los distintos componentes del cluster(s) en que está especializada la economía local; iv) alianzas interempresariales para la consolidación de clusters y no sólo de cadenas productivas, pues la primera hace alusión a una red intersectorial de lo productivo, la educación y la capacitación, financiación y nuevas instituciones, y la transferencia de tecnología a través de las capacidades endógenas de I&D para generar mayores economías de escala y más competitivas; y la segunda se limita a integrar verticalmente a los productores de los distintos eslabones de un bien final competitivo; v) reingeniería institucional que se requiere para dotar de instituciones adecuadas al territorio que hagan posible la coordinación para la cooperación permanente; 36 vi) capacidad de innovación y de creación que son factores propios de cada cultura (valores, estructura económica, instituciones e historia contribuyen conjuntamente al éxito) para la producción de nuevos bienes y servicios a partir de procesos de aprendizaje (asimilación de avances tecnológicos exógenos o externos) que contribuyen al desarrollo de capacidades endógenas o propias de innovación (fuerte inversión selectiva en I&D derivada de una acertada y proactiva política de CyT); vii) y visión de muy largo plazo pues los procesos requieren de paciencia, continuidad y de mucho tiempo de trabajo sistémico. Todos estos factores integrados son los que diferencian unas economías de otras, pues son los factores subjetivos y el entorno socio cultural los que juegan un papel decisivo en la producción y acumulación de conocimiento específico para el mejor suceso de la respectiva tecnoeconomía. De esta manera, una “superestructura social” propicia la cohesión social y un ambiente socioeconómico que admita la mixtura productiva de cooperación y competencia, y de intervención pública y del mercado para superar lógicas de lucro a corto plazo, sino que respondan a intereses de largo plazo del territorio. 35 Acosta Puertas Jaime. Ciudades del Conocimiento. Op. cit. 36 Hurtienne Thomas y Messer Dirk. Nuevos conceptos de competitividad internacional en países industrializados y en países en desarrollo. Instituto Alemán para el Desarrollo. Nueva Sociedad e IAD.Caracas . 1998.
  • 63.
    63 Por tanto, sonlas especificidades territoriales y los espacios socioeconómicos los que generan competitividad y posibilitan la sobrevivencia en un mundo global capitalista. 37 Entonces, los modelos de desarrollo endógeno son procesos multidimensionales de interacción con efectos acumulativos, derivados de la retroalimentación permanente de los actores claves del cambio tecnológico, sobre todo de la interacción dinámica entre las empresas y al interior de estas, que genera cooperaciones entre empresas e instituciones de investigación para propiciar procesos sinérgicos de desarrollo y relaciones de cooperación estables y de largo alcance. Para que estos sucesos ocurran se requiere que las economías sean altamente especializadas. 38 La literatura en el tema sugiere que en la generación de clusters, base productiva de los modelos de desarrollo endógeno, entra en juego la formación de secuencias. Una primera fase se caracteriza por estrategias no concertadas entre empresas (estrategias espontáneas), las cuales tienen raíces históricas más firmes en unos países que en otros. Una segunda fase, surge cuando una masa crítica de empresas eficientes que han ejercitado formas interempresariales de la división del trabajo, genera una institucionalidad consciente basada en el desarrollo de una infraestructura material e inmaterial distribuida en clusters. En una tercera fase, con los avances antes mencionados, se genera una eficiencia colectiva, derivadas de su potencialidad de movilización. Por lo general ocurre que empresas no dinámicas, además de verse sobreexigidas por sus necesidades internas, son prácticamente incapaces de aprovechar ofertas externas de prestación de servicios y potenciales de desarrollo. Por ejemplo, acceder a fondos de I&D, formación eficiente de proveedores, y oportunidades complementarias de especialización. Así, el Estado o las instituciones públicas parecería que no pueden generar estructuras competitivas. Esa tarea corresponde fundamentalmente a las empresas mismas. Lo que si pueden hacer es contribuir decisivamente a fomentar el potencial de modernización empresarial y acompañar con políticas adecuadas los procesos tecnológicos, organizativos y de innovación, que ayuden a anticiparse a los futuros desafíos para preparar el entorno empresarial y facilitar las decisiones de las empresas en la asignación de inversiones de largo plazo, a través de foros donde intervienen actores públicos y privados para elaborar políticas y estrategias de mediano y largo plazo, en lo cual adquiere vital importancia la capacidad de conducción del gobierno local. 39 37 Becattini G. The Marshallian Industrial District as a Socio-economic Notion. International Institute for Labour Studies. Ginebra, 1990. 38 Dosi G. Technological Paradigms andTechnological Trayectories. Research Policy. Vol II, 1982. 39 Hurtienne Thomas y Messer Dirk. Op cit.
  • 64.
    64 Ahora bien, losmodelos de desarrollo endógeno cuyos rasgos generales hemos descrito, necesitan de un modelo formal de desarrollo, que responda al entorno empresarial existente para generar modelos de competitividad sistémica como el diseñado por el Instituto Alemán para el Desarrollo (IAD). Este modelo parte de la base de que existe un entorno empresarial eficiente, que es lo que precisamente es débil en los países en desarrollo como Colombia, así los procesos de ajuste estructural macroeconómico hayan sido exitosos, situación que también está en duda en la experiencia colombiana. No obstante lo anterior, cuando una economía transita de un modelo cerrado a uno abierto, una parte importante de la estructura empresarial evoluciona gradualmente para mejorar rápidamente su competitividad. Sin embargo, si el entorno nacional no es eficaz, restringe la capacidad de las empresas para desarrollar una competitividad duradera, pues éstas no pueden concentrarse en la actividad central que las hace competitivas porque se ven obligadas a desarrollar por si mismas las producciones y los servicios internos que otras empresas pueden adquirir o explotar en calidad de externalidades. En consecuencia, no se produce en ellas el mejoramiento continuo que distingue a las empresas de eficiencia duradera. En este sentido, el modelo del IAD va más allá de otros modelos fundamentados en categorías económicas, soslayando la dimensión política que interviene en la creación de competitividad, a través del esfuerzo colectivo de las empresas, de los gremios empresariales, del Estado y de otros actores sociales. En consecuencia, los países no pueden elaborar un número ilimitado de políticas o de elementos de competitividad sistémica. Los países más competitivos poseen 40 : • En el nivel meta, estructuras básicas de organización jurídica, política y económica, capacidad social de organización e integración, y capacidad de los actores para la interacción estratégica. La competitividad sistémica sin integración social es un proyecto sin perspectiva. Por tanto la competitividad sistémica es un proyecto de transformación social que va más allá de la simple corrección del contexto macroeconómico. El logro de la competitividad exige una elevada capacidad de organización, interacción y gestión por parte de los grupos nacionales, que deben procurar una gestión sistémica que abarque a la sociedad en su conjunto. Es por eso que en los procesos de conformación de ciudades del conocimiento, se busca difundir la visión para su apropiación social, la consolidación de la articulación de los actores, y disponer de una figura de coordinación de los procesos. • Un contexto macro que exige eficiencia a las empresas. Pero esa exigencia parte de un equilibrio macroeconómico de las políticas fiscales, presupuestarias, monetaria y cambiaría. • Un nivel meso estructurado donde el Estado y los actores sociales desarrollan políticas específicas de apoyo, fomentan la formación de estructuras y articulan los 40 Esser Klaus, Hillebrand W., Meser D., Meyer-Stamer J. Competitividad sistémica: nuevo desafío para las empresas y la política. En Competencia Global y libertad de accion nacional. IAD y Nueva Sociedad. Caracas 1998
  • 65.
    65 procesos de aprendizajea nivel de toda la sociedad. Esto se logra a partir de la estabilidad macroeconómica que estimula el ahorro permitiendo fuertes inversiones públicas y privadas que a su vez generan condiciones para incorporar tecnología y promover las exportaciones. En estas circunstancias es un error pensar que es suficiente el equilibrio macroeconómico y la liberación comercial para crecer y ganar competitividad. Se requiere ante todo la formación activa de estructuras amparadas en correctas políticas industrial, tecnológica, educativa, desarrollo territorial, ambiental, y de importaciones y exportaciones selectivas. • Y en el nivel micro, un gran número de empresas que buscan simultáneamente la eficiencia, calidad, flexibilidad y rapidez de reacción, estando ellas en redes de colaboración recíproca. Esto depende de la dinámica de la eficiencia de las localizaciones industriales, es decir, del contacto estrecho y permanente con las universidades, centros de investigación científica y tecnológica, instituciones educativas, instituciones de información y extensión tecnológica, entidades financieras, agencias de información para la exportación, y muchas entidades más. La figura 11 ilustra el esquema básico de este modelo interaccionado, bastante conocido. Ahora bien, los modelos de desarrollo endógeno por sus caracterizas fundamentadas en la historia, cultura, valores, innovación y eficiencia colectiva, necesitan, enriquecerse de cuerpos teóricos provenientes de líneas de pensamiento que los consoliden y den un sustrato conceptual acordes a los cambios que se van dando en el pensamiento sobre el nuevo desarrollo. En estas condiciones, a la concepción marshalliana de las ventajas de aglomeración, se han incorporado tres dimensiones: a) elementos de la economía industrial e institucionalistas (tesis de la especialización flexible y del costo transaccional); b) la incorporación de conceptos sociológicos (entorno social); y c) enfoques de estudios regionales (las ventajas de aglomeración de Michael Storper, el distrito industrial de Beccatini y Garofoli, los distritos tecnológicos de Antonelli, el cluster de Porter, el medio innovador del Gremi, entre otros). Esto no significa que sea el cuerpo teórico único: pueden haber otros contenidos que en cada caso, se considere deben ser incorporados. Por ejemplo, del crecimiento endógeno, Entonces tenemos una compleja estructura de pensamiento para hacer posible modelos endógenos de desarrollo: a) la cultura como núcleo fundamental; b) el modelo de competitividad sistémica; y c) la fertilización de lo anteriores con el bagaje teórico mencionado. Si el conjunto de estos factores no se aborda agregadamente, estamos hablando de otros procesos o modelos de desarrollo, y no de modelos endógenos. Esto plantea un desafió interdisciplinar del más alto nivel y complejidad, que deseablemente sería conveniente se abordara desde los territorios que dispongan de universidades y centros de investigación de excelencia, para que el modelo sea lo más arraigado al contexto, sin dejar, obviamente, de confrontar este conocimiento con el generado en otros ámbitos para fertilizarse, mirar las diferencias y enriquecerse. CÓMO ESTÁ COLOMBIA FRENTE A LOS DESAFÍOS DE LA
  • 66.
    66 CONSTRUCCIÓN DE MODELOSDE DESARROLLO ENDÓGENO Y DE CIUDADES DEL CONOCIMIENTO Si bien la literatura privilegia que los modelos endógenos nacen de forma espontánea a la luz de la experiencia primigenia de los distritos industriales italianos, pues se derivan de su derrotero histórico y cultural, también es cierto que éstos pueden ser cuidadosamente inducidos a partir de acciones y de decisiones estratégicas para sacar a relucir ese potencial cultural innovador que algunas culturas poseen en mayor grado que otras, o que al menos se adaptan mejor a las condiciones de los nuevos paradigmas difundidos y prevalescientes. Y por qué pueden ser inducidos, adaptados (no copiados) y recreados. Las evidencias empíricas sistematizadas permiten disponer de un cuerpo de factores constitutivos que han sido o son pilares fundamentales de esos modelos, y los cuales han sido esbozados en este trabajo. De esta manera, el territorio que quiera adaptar estos modelos, debe indagar sobre los mismos, y determinar el interés y posible adaptabilidad para determinar la pertinencia de hacer un ejercicio o proyecto en su territorio. Es decir, adelantar un proceso de endogeneización de los modelos de desarrollo endógeno. Ahora bien, estos modelos son de carácter territorial, por lo tanto bastante autónomos. Sin embargo, encuentran en las políticas nacionales elementos que contribuyen a potencializarlos. En consecuencia, y sobre todo para países en desarrollo, como Colombia, las políticas nacionales, especialmente las industrial, de comercio, educación, ciencia y tecnología y macroeconómica, deben basarse en contenidos de endogeneidad y de proactividad. Esto significa que no es tan importante si el modelo general de desarrollo es neoliberal, neoestructuralista o de otro tipo. Lo importante es que el modelo sea endógeno y no impuesto. El modelo de un país desarrollado X puede ser, por ejemplo, de tipo neoliberal, pero dotado de factores endógenos de desarrollo que lo hacen proactivo dado que logran diseminarlo en el mundo, sobre todo en los países no desarrollados, caso en el cual el enfoque difiere, pues en éstos se convierte en un modelo exógeno y no endógeno, de ahí que genere conflictos, cuando menos haya sido adaptado, sino simplemente reproducido. Las copias generan malos resultados. La adaptación creativa generar mejores resultados, dado que tendrán contenidos heterodoxos derivados del grado de endogeneidad aplicado. LAS POLÍTICAS NACIONALES Y EL DESARROLLO ENDÓGENO Y LA CONSTRUCCIÓN DE CIUDADES DEL CONOCIMIENTO Así las cosas, el primer desafío para Colombia es determinar si el nuevo modelo general de desarrollo aplicado desde 1990, y sobre todo, si las políticas estructurales
  • 67.
    67 referidas se enmarcanen la concepción expuesta en las líneas anteriores. La lectura que se ha hecho desde las distintas fases de este proyecto, es que esto no ha sucedido o no es muy claro. ¿Por qué? Por algunas de las siguientes consideraciones: i) La política de Ciencia y Tecnología puede ser muy buena en su concepción general pero débil cuando baja a los territorios. La crisis de las comisiones regionales de CyT denota que el modelo de regionalización desde el centro si bien puede mostrar algunos resultados positivos, el impacto territorial y la apropiación territorial no ha sido la mejor. Esto llevó en el caso de Antioquía, a diseñar su propia estrategia a partir de las debilidades del programa de regionalización de la CyT. A esto se agrega, que ante la crisis fiscal del país, los recursos para la inversión en CyT se han erosionado de manera dramática, demostrando que para el Estado este tema determinante en el desarrollo actual de los países no es estratégico, de ahí la crisis de algunas incubadoras de empresas, de los centros de desarrollo tecnológico y de los centros de investigación científica, para citar algunos casos que tendrán efectos inconmensurables en el desarrollo de corto, mediano y largo plazo del país, tanto para el tejido productivo por cuanto dificulta los procesos de transferencia y de innovación tecnológica, la generación de nuevas ideas que se traducen en nuevos productos y en nuevos procesos, y mejores impactos de los proyectos de innovación que se adelante con recursos de la ley 344 administrada por el SENA; como en el capital humano acumulado por la deserción de investigadores hacia otras actividades, y el poco interés de la gente que está haciendo doctorados para retornar al país pues no encuentran condiciones para aplicar los avanzados conocimientos adquiridos. En estas circunstancias, la creación de ciudades del conocimiento, están algo lejanas de verse a la luz de la política de CyT. ii) La política industrial, igualmente buena en su concepción, aún constata debilidades referidas a lo no discriminación de instrumentos específicos entre sectores tradicionales y de nuevas tecnologías. Lo más grave es en los campos de tecnologías avanzadas, pues estos son de doble efecto: aplicación transversal a sectores estratégicos tradicionales y nuevos, y desarrollo de productos propios de cada nueva tecnología. Adicionalmente, y no es fácil de explicar la razón, en la política industrial el tema de las incubadoras no es un proyecto de la misma. Sin embargo, y por razones aún más curiosas, los parques tecnológicos si lo son y por ende del ministerio a su cargo. Es una disfuncionalidad que se debe corregir, porque son dos instrumentos hermanos (uno mayor y otro menor) que no deben separarse, más allá de si están o no localizados en el mismo predio, por cuanto hay causalidades interrelacionadas que explican su existencia. En cuanto a los parques tecnológicos, comienza a ser largo el camino para impulsarlos: estudios van y vienen, misiones van y vienen, cooperaciones van y vienen, pero lo que no va y viene son los recursos para hacerlos realidad. Pero esto no es en últimas lo más relevante. Habrá más tiempo para que cada ciudad donde estarán ubicados pueda crear las condiciones propias para su desarrollo. No hay que olvidar que las incubadoras y los parques tecnológicos sólo son instrumentos claves del desarrollo endógeno y de ciudades del conocimiento, donde hay muchas tareas por realizar
  • 68.
    68 como se constataen lo escrito hasta ahora y por otros motivos que se expondrán más adelante. El país deberá adelantar un nuevo programa de desarrollo de bienes de capital para imprimirle endogeneidad y más consistencia a los clusters más estratégicos. iii) La política de comercio internacional y su hija consentida, la de productividad y de competitividad, si bien está basada en la acertada idea de conformar clusters exportadores, permite anticipar problemas en el futuro si no se prevén desde ya algunos correctivos: a) hay una dinámica frenética por identificar y formalizar clusters en todas las ciudades y regiones del país. No por tener más se logra más. El gobierno debe parar esta carrera vertiginosa y dedicarse más bien ha evaluar y consolidar el trabajo con los ya numerosos clusters identificados, inclusive, concentrarse en los que comienzan ha mostrar mejores resultados, y aplicar una metodología distinta a los que en el corto plazo no registran impacto en la factura exportadora, pues no quiere decir que si aún no exportan lo deseado esto obedece a factores intrínsicos de cada cluster que merecen asistencias específicas; b) si las dos políticas antes mencionadas tienen las debilidades referidas, tendrán impacto negativo en la afirmación y proyección de los clusters exportadores, pues sin investigación y desarrollo y sin políticas discriminadas en los sectores y tecnologías de mayor impacto y perspectiva, los clusters exportadores tendrán componentes estructurales débiles que impedirán su consolidación; c) la estrategia de clusters, por provenir desde las políticas nacionales y del modelo centralista del Estado, sin haber identificado el grado de desarrollo endógeno de cada territorio, puede sufrir una fuerte inflexión, debido a que los clusters son una consecuencia o un efecto del derrotero de construcción de modelos de desarrollo endógeno. De esta manera, la estrategia hasta ahora adoptada no es que sea equivocada, le falta consultar más los factores endógenos de desarrollo de cada territorio para que tanto desde las políticas nacionales como desde políticas y estrategias de los territorios se generen condiciones de perfeccionamiento. iv) La educación a través de las universidades tienen el doble desafío de formar pensamiento endógeno, y de investigar interdisciplinariamente las condiciones, factores e instrumental teórico adaptado para explicar o entregar los basamentos científicos y metodológicos que facilite la tarea de los socios de los actores hacia la construcción endógena del desarrollo. Así mismo deben ser ambientes creadores de nuevas empresas y generación de una cultura de relacionamiento con el sector empresarial para generar spin - offs. La figura 12 lo que hace es ilustrar distintos escenarios de esos procesos de transferencia tecnológica desde las universidades con el sector industrial. Registrando cómo han evolucionado esos impulsos desde los ámbitos académicos. El primer escenario corresponde a un esquema que estuvo vigente hasta hace algunos años, pero que ya no es el modelo viable en el presente. El segundo es desde la demanda del mercado o desde las empresas. Y el tercero es la estrecha relación mercado - universidades. v) En cuanto a la política macroeconómica, esto es más complicado, porque los
  • 69.
    69 procesos de ajustey de estabilización macroeconómica si al mismo tiempo no generan condiciones para el desarrollo endógeno y la competitividad sistémica, tienen un efecto perverso, por que los ajustes son dolorosos y unidimensionalmente considerados contribuyen a erosionar los tejidos social y productivo. Por la crisis singular y sistémica de Colombia, es lo que ha sucedido, con algo más grave, pues sin que se hubieran alcanzado a reflejar posibles efectos positivos del ajuste, tal vez por las inconsistencias del mismo, la estructura macroeconómica ha sufrido una aguda y larga inflexión en los últimos años, sin registrar señales consistentes de recuperación a pesar del voluntarismo que ha desplegado el Gobierno nacional al respecto, y porque ciertos correctivos son aún recientes, y posibles consecuencias positivas son aún difíciles de medir. En éstas condiciones, la política macroeconómica no entrega los instrumentos requeridos para el desarrollo fluido y dinámico de las anteriores políticas, incidiendo para que los factores estructurales que se necesitan generar para un desarrollo endógeno, nacional y territorialmente comprendido, no las haya suministrado la política macroeconómica. Adicionalmente, si se continúa insistiendo en el credo de que primero y lo más importante es la estabilidad macroeconómica, y que en si misma ésta es la mejor política industrial, el futuro tecnoeconómico y social del país se prevé absolutamente nebuloso. Persiste una óptica apretada y pobre de previsión en nuestros importantes macroeconomistas. Por lo expresado y por aspectos que posiblemente faltan, asaltan serias dudas sobre la correlación de las políticas nacionales y su enfoque de endogeneidad, por tanto para facilitar o inducir modelos endógenos de desarrollo en los territorios y crear ciudades del conocimiento. Además, modelos jerárquicos están invalidados en el mundo presente y del futuro. Ahora es tiempo de la construcción de sistemas de redes sociales que determinan modelos más horizontales e interrelacionados de decisión y de acción, donde los actores claves tienen papeles distribuidos de gestión, para sustentar social y participativamente el desarrollo endógeno, nacional y territorialmente comprendidos. El centralismo no es un modelo para crear tecnoeconomías del conocimiento o para posibilitar procesos de desarrollo endógeno. Los territorios y la construcción endógena de ciudades del conocimiento Las notas del comienzo de este capítulo y lo expresado en el primero, eximen a esta sección de un amplio abordaje introductorio, por lo tanto iremos directamente a tratar aspectos del resorte específico de los territorios. i) Políticas para el desarrollo endógeno. Para desarrollar territorios innovadores se requiere que las políticas del Estado nacional tengan contenidos que permitan sucesos de cambio estructural en los territorios. Pero a su vez, que los territorios dispongan de sus propias políticas y estrategias. Estas últimas, si las primeras son correctas en cuanto a que sean correspondientes a la generación de ambientes
  • 70.
    70 innovadores y delconocimiento, deben tener enfoques correspondientes para fertilizarse. ii) Políticas territoriales autónomas. Entonces, si el Estado está dotado de unas políticas de ciencia y tecnología, industrial, comercio exterior, entre otras, los territorios que quieran transformarse en espacios avanzados, deben tener sus propias políticas de CyT, industrial y de comercio exterior. El desarrollo endógeno y las ciudades del conocimiento, son posibles, si se piensa y gestiona de esa manera. ¿Por qué? porque el desarrollo endógeno se basa en procesos autónomos, y como tal debe armarse de instrumentos propios. En consecuencia, una visión centralista no es coherente con el desarrollo endógeno, así las políticas del orden central sean buenas y contemplen lo regional. iii) Una nueva mirada a las relaciones entre centro y territorios. Para que este cambio sea posible, hay que modificar sustancialmente la mirada entre Estado y territorios. Cuando se dice que desde arriba y desde abajo se deben encontrar los dos niveles, es una posición inconveniente, porque quiere decir, que quieren conversar sin modificar el enfoque centralista. La descentralización es el producto de un modelo de centro y periferias. En estas condiciones, el modelo jerárquico se perpetua, y la red social no es posible construir entre los dos niveles, porque el modelo de desarrollo es jerárquico y no horizontal. Un poderoso modelo centralista genera estructuras mentales dependientes y reactivas. Pero, si se establece un relacionamiento horizontal, unos y otros se verán como iguales y el desarrollo global será más democrático y participativo. Y este comportamiento tampoco se modifica a través de la norma. Se modifica a través de un cambio cultural de las distintas identidades y de los actores de poder en la concepción y gestión del Estado para hacer la simbiosis entre cultura y desarrollo que es donde germinan los modelos endógenos y las ciudades del conocimiento. Para que esto suceda, los territorios deben disponer del mejor capital humano, y este será posible retenerlo o retornarlo, si el ámbito territorial evoluciona en su proceso para convertirse en espacios de oportunidades. iv) Incentivos propios: Las ciudades capitales deben diseñar estímulos fiscales, financieros y estructurales para retener ahorro local y para atraer inversiones externas. El criterio es que los estímulos se otorguen únicamente a nuevas actividades de los sectores estratégicos de cada ciudad, sean industriales, agroindustriales y/o de nuevos servicios e industrias de nuevas tecnologías. Así no se afectan los ingresos programados los cuales se estiman a partir de las actividades económicas existentes. Más bien, se trata de crear las condiciones en el presente para incrementar los ingresos futuros del Estado. v) Nuevas instituciones: Conformar Consejos de Competitividad y de Productividad en algunas ciudades capitales que ahora no disponen de esta instancia de concertación, sin embargo, esta figura no puede aplicarse en todas las ciudades capitales dado su bajo nivel de desarrollo y del respectivo departamento. Es decir,
  • 71.
    71 es una instanciaque no puede aplicarse indiscriminadamente Este enfoque complementaría a los Consejos Departamentales de Competitividad, donde éstos ya existen. Crear secretarías de comercio e industria, o de comercio y agroindustria, o de comercio y de servicios, o de comercio - industria - ciencia y tecnología, o de planeación, comercio e industria, según sea el perfil de acuerdo a las vocaciones más promisorias de cada ciudad capital, puesto que es necesario disponer de una institución especializada que respalde el desarrollo local en concertación con el sector privado. Esta nueva institucionalidad fortalecería el papel de las Cámaras de Comercio, de otros gremios y entidades de impacto local, considerando que todo nuevo desarrollo implica eliminar, ajustar o crear nuevas instituciones, buscando un equilibrio entre lo público y lo privado. Además, las imperfecciones del mercado requieren de una renovada intervención del Estado, en este caso de los Estados de los niveles territoriales, y esto se hace con base en una nueva institucionalidad que oriente, cofinancie e impulse el desarrollo de nuevo tipo. En este sentido es importante anotar que sólo el rediseño institucional es suficiente. Se requiere de un cambio de mentalidades, de hacer profundas reingenierías al enfoque de administrar y planificar la gestión de lo público y el desarrollo. Por lo general, la evidencia empírica muestra que una vez desatados procesos de nuevo tipo, la propia dinámica va generando los ajustes institucionales correspondientes. En este sentido, se podría decir que ya algunas ciudades de Colombia que están en una fase de la reestructuración de su proceso tecnoeconómico, que ya necesita de la reingeniería institucional. vi) Factor humano de excelencia para el desarrollo endógeno y ciudades del conocimiento. Adelantar un programa prospectivo y estratégico de formación de recursos humanos de excelencia en campos de conocimiento claves para afianzar modelos de desarrollo endógeno, incluyendo el factor humano para las actividades tecnoeconómicas más promisorias con el propósito de hacer sostenible el nuevo desarrollo global y de los sectores claves de cada ciudad - región. Sin capital humano todo sueño de construir un nuevo futuro será sólo una ilusión. Aquí son importantes alianzas con ciudades de igual y de mayor desarrollo del país o del exterior. vii) Financiación del desarrollo endógeno. Para hacer posibles estos y otros desarrollos, en los presupuestos de cada municipio capital habrá que asignarle recursos importantes a los temas que nos han ocupado en estas páginas, para que los alcaldes puedan coliderar procesos concertados con los empresarios, las universidades, gremios, ong’s locales, gobierno nacional y cooperación internacional. Si las alcaldías no destinan dineros importantes para estos fines, será muy difícil desarrollar programas de este tipo, y de esa manera el liderazgo de los alcaldes se diluiría o sería muy marginal, afectando el desarrollo global de largo plazo del territorio respectivo, pues donde un actor clave defecciona o tiene un bajo perfil, los procesos se desaceleran o simplemente no se dan.
  • 72.
    72 CAPITULO VI HACIA UNAPOLÍTICA NACIONAL DE CIUDADES DEL CONOCIMIENTO Y EL DESARROLLO ENDÓGENO DE CIUDADES INTERMEDIAS En este capítulo final se hacen unas reflexiones y propuestas derivadas tanto de los desarrollos de los capítulos anteriores, como de aportes adicionales para que las ciudades de Colombia puedan profundizar sus procesos de desarrollo tecnoeconómico y de inserción, convertirse en ciudades globales y con futuro en la mundialización, y encontrar respaldo en las políticas del Estado nacional para beneficio recíproco y cuyo resultado será una nueva y dinámica tecnoeconomía global. En consecuencia, las siguientes líneas están pensadas en la compleja realidad del presente, tanto del país como de los territorios, con una concepción eminentemente prospectiva, es decir, pensando en construir un nuevo futuro para lo cual se deben fortalecer las políticas nacionales así como facilitar y liberar procesos autónomos de desarrollo endógeno regional. La previsión no es propia de un ejercicio prospectivo. La previsión es propia de una cultura con visión y responsabilidad por el futuro, la previsión es propia de un Estado anticipador que dispone de unidades de investigación del futuro, de las cuales carece el Estado colombiano en su nivel central y en casi todos los territorios.41 Por lo expuesto, los sectores productivos estratégicos de Colombia vienen desde hace muchos años sin políticas de largo plazo y las nuevas especializaciones productivas emergen por señales del mercado y no por una visión definida de los actores claves del Estado. Las actuales políticas industrial, exportadora y de innovación de Colombia buscan corregir errores históricos o complementar eventuales aciertos. Sin embargo, lo que se viene adelantando hay que asumirlo como la primera etapa de un proceso de largo plazo para hacer de las exportaciones el motor del desarrollo de los próximos 20 o más años, las cuales deben estar respaldadas por una política industrial que haga sólido al aparato productivo exportador, y por una política de ciencia y tecnología volcada (con muchísimos más recursos de los que ahora dispone para investigación y desarrollo I&D y menos dispersa en la distribución de los mismos) a mejorar la competitividad de los sectores y clusters exportadores más estratégicos. 41 Acosta Puertas Jaime. “Reindustrialización y Región”.op cit..
  • 73.
    73 Pero también serequiere un accionar más autónomo de los territorios no sólo en el uso responsable de las transferencias de la nación y de sus recursos propios, sino, y sobre todo, en el diseño de políticas y estrategias productivas, exportadoras y de ciencia y tecnología propias, y en la construcción de una institucionalidad que responda a las necesidades de un nuevo modelo de desarrollo del respectivo territorio porque el grado de desarrollo del medio local adquiere enorme importancia en la creación de ventajas competitivas. Así las cosas, transitar hacia modelos de desarrollo endógeno y construcción de ciudades del conocimiento significa superar concepciones equivocadas que estaban llevando a nuestra economía por caminos errados en la última década del siglo XX, a pesar del acierto general de abrirla. Veamos algunas de esas falacias. i) pensar sólo en los sectores existentes supuestamente para consolidar las ventajas comparativas y no mirar las nuevas oportunidades en nuevos sectores; ii) la excesiva importancia atribuida a la liberalización e integración comercial pensando que ese era el mecanismo más importante para fomentar exportaciones y diversificar la economía; iii) la eliminación de toda política de subsidios; iv) la adopción de una política industrial horizontal en la cual todo sector es igual, pues no discrimina entre un sector industrial tradicional de uno de nuevas tecnologías; v) y el fortalecimiento de visiones centralistas por lo tanto “visiones” restringidas de la descentralización, en consecuencia lejanas de procesos de autonomía regional y apartadas de toda perspectiva de desarrollo endógeno. Estas fueron algunas concepciones que vinieron en los primeros 11 años de la apertura, y son concepciones que se tienen que ir en los siguientes años para darle paso a unas nuevas: i) potencializar el factor cultural para formar ambientes de innovación y capacidad de crear nuevos productos y procesos; ii) impulsar nuevos sectores a partir de propuestas de organización productiva en la que participen todos los agentes económicos y sociales que intervienen en el desarrollo mediante iniciativas innovadoras y estrategias de política industrial para quebrar patrones de especialización rezagados; iii) revisar el papel de los territorios en el desarrollo tecnoeconómico transitando para ello de la descentralización a la autonomía de los territorios y construyendo modelos de desarrollo endógeno. iv) las ciudades deben liderar la reestructuración tecnoeconómica porque es a través de ellas que los países se globalizan. Pero a su vez ellas también requieren hacerlo. v) desarrollar una capacidad de aprendizaje - concebida como un proceso interactivo incorporado a todo el tejido social - dado que el desarrollo de competencias en los
  • 74.
    74 agentes determinan eléxito económico de las empresas, territorios y países, 42 y puesto que el potencial de los agentes para transformar conocimientos genéricos en conocimientos específicos influye decisivamente en las posibilidades de generar ventajas competitivas y disminuir en parte incertidumbres estratégicas existentes en los mercados en que concurren. 43 El desplazamiento a modelos endógenos de desarrollo conduciría a la convergencia de políticas creadoras de factores productivos como la vinculación de lo tecnoeconómico con lo cultural, la comprensión de que las políticas de productividad y de competitividad son tanto de la nación como de los territorios, la resolución del viejo conflicto entre políticas industriales horizontal y selectiva, los spillovers generados a la economía por la importancia que se le atribuya a la innovación y al aprendizaje en torno a la investigación y el desarrollo (I&D), la mejor formación del factor humano para sustentar la capacidad de desarrollar nuevas innovaciones y nuevos productos, estimular las relaciones interempresariales de pequeñas y medianas empresas, y la mayor asimilación, aplicación y desarrollo de las nuevas tecnologías informáticas y de telecomunicaciones en torno a políticas y estrategias de conectividad para apoyar la inserción de las actividades más estratégicas de la economía. POLITICA DE CIENCIA Y TECNOLOGÍA PARA EL DESARROLLO ENDÓGENO Y LA CONSTRUCCIÓN DE CIUDADES DEL CONOCIMIENTO Cuantas veces ha sido necesario mencionar y abordar el papel de las políticas estructurales más importantes para un desarrollo endógeno y de ciudades del conocimiento, la política de ciencia y tecnología ha estado al comienzo. Y esto no es casual, es deliberado, y es deliberado por varias razones: i) porque es débil dentro de las políticas de Estado, así conceptualmente sea consistente, por la escasa asignación de recursos; ii) porque Colombia registra avances importantes y dispone de bases estructurales para avanzar en los propósitos de esta iniciativa, pero esos desarrollos no son suficientes como plataforma para los fines perseguidos porque el universo doctoral es insuficiente y además concentrado en muy pocas ciudades y a su vez en muy pocas universidades; iii) porque la población de investigadores es en consecuencia menor a la que sería deseable para mejorar la calidad de la educación y de la investigación, y este factor determina dos sucesos específicos adicionales: que el potencial de proyectos innovadores de elevado contenido y novedad se vea afectado; y relacionado con el punto anterior, el número de potenciales emprendedores innovadores con destino a las incubadores también se afecte, en consecuencia y lo más grave, es que tiene un 42 Lundvall B.A.. The learning economy: Challenges to economic theory and policy. Trabajo presentado a EAEPE. Conference, Copenhagen, European Association for Evolutionary Political Economy. 1992 43 Yoguel Gabriel. Creación de competencias en ambientes locales y redes productivas. Revista de la Cepal # 71. Santiago de Chile. 2000
  • 75.
    75 impacto global mayor,las nuevas fuentes para la generación de empleo y del cambio estructural requerido a toda la economía para variar el patrón de especialización del sistema tecnoproductivo, se reduce dramáticamente. iv) al disponer de una insuficiente capacidad doctoral que incide en la investigación, uno de los soportes que sustenta la creación de los parques científicos y tecnológicos se ve menguado porque los supuestos sobre los cuales se crean estas infraestructuras es mejorar, multiplicar y aprovechar el potencial de investigación para que sucedan empresas basadas en la investigación y el desarrollo (I&D) de las cuales se derivan nuevas empresas líderes que permitirán fortalecer los clusters y crear otros, sobre todo las de altas tecnologías que son las que más generan empleo y las que determinan el alcance innovador de cada territorio, en consecuencia también el potencial de patentamiento producido en el país (por nacionales o extranjeros) que es otra fuente de ingresos y reflejo de la evolución de una economía; v) en éste sentido la tan invocada sinergía universidad - empresa tiene barreras estructurales que con voluntarismo y discursos no se superan: esa relación sólo es posible dinamizarla si una cultura de la I&D está difundida por la calidad de la educación y de la investigación en las universidades, en la sociedad y en la estructura productiva: lo demás es cuento; vi) si los parques tecnológicos, que son hitos del desarrollo regional, no disponen localmente de universidades y de centros y laboratorios de I&D suficientes y de calidad, no son viables, puesto que están concebidos para fertilizar y mejorar los vínculos entre investigación y negocios a partir de proyectos innovadores del profesorado y de los estudiantes de los ciclos más avanzados, para generar nuevas empresas y rentas a la economía; vii) si la insuficiencia política y de recursos persiste en torno a la consolidación de la política de CyT, los laboratorios y centros de I&D difícilmente pueden tener los niveles deseados y en consecuencia impactando el potencial de transferencia de conocimientos a las empresas lo que a su vez mejora la competitividad de toda la economía. El efecto sistémico de una reducción dramática de los presupuesto de C&T en el estado colombiano, es tan grave, como la no solución en el corto plazo de los desequilibrios macroeconómicos. Impacta las políticas industrial, de comercio exterior y de educación, inclusive, la política macroeconómica en el mediano y largo plazo. El efecto perverso es sistémico, por tanto, sistémicamente se debe reaccionar para revisar las prioridades del estado, y darle a la CyT la importancia que tiene. En consecuencia, decir que primero hay que hacer una cosa y luego atender la otra, es una fatal equivocación, es un acto irresponsable, inmediatista y carente de toda visión. Cuando se toman decisiones en desmedro del conocimiento, como la principal fuente de desarrollo y riqueza, se está decidiendo en contra del futuro y de la construcción de una nueva sociedad. La CyT es desde donde se generan los impulsos estructurales para las incubadoras, los parques tecnológicos, las PYMES, los clusters, las exportaciones, la calidad de las
  • 76.
    76 importaciones, los centrosde I&D y de productividad, las universidades, los fondos de capital de riesgo, el potencial económico y social de la propiedad intelectual, la estabilidad macroeconómica, el crecimiento del PIB, la calidad de vida, el medio ambiente sostenible, es decir, toda la estructura tecnoproductiva, fiscal, del capital humano y de la cohesión social. Las ideas anteriores que aluden más a la visión del Estado macro, es igualmente válido para las regiones. Si éstas no tienen una política de CyT propia, con recursos importantes y proporcionales a sus capacidades y necesidades, los territorios no son viables en la sociedad del conocimiento. Antioquía lo ha sentido así, y por eso tiene su propio programa en el tema. Para seguir con la referencia de Brasil, éste país destina US$9.000 millones a la C&T, mientras Colombia sólo US$ 450 millones. Las asimetrías en conocimiento respecto a ciertos indicadores económicos, no tiene iguales proporciones entre los dos países. En términos del tamaño del PIB: 6 a 1; de las exportaciones: 5 a 1; de la población: 4 a 1; pero en CyT de 20 a 1; en incubadoras: de 20 a 1; en doctores 40 a 1. Esto quiere decir, que en el mediano y largo plazo la brecha será cada vez mayor, pues en los campos desde donde se construyen las sociedades del futuro, no hay convergencia, ni proporcionalidad, sino polarización. En síntesis, si la política de CyT no es consistente, el desarrollo endógeno y las ciudades del conocimiento son utopías quién sabe para cuando. Sólo se requiere de voluntad política, porque las bases están dadas pero necesitan reforzarse para construir las siguientes plataformas del desarrollo. POLITICA INDUSTRIAL PARA TECNOECONOMÍAS DEL FUTURO Por fin desde el Estado macro se ha llegado a la identificación de sectores para apuntarle a una orientación de selectividad en tres grandes agrupaciones: Una primera de actividades tradicionales con las cuales el país debe buscar dinamizar su inserción en el corto y mediano plazos. Una segunda agrupación de sectores de nuevas tecnologías o de sectores que incorporan mayor contenido tecnológico y cuyo desarrollo se prospecta a mediano plazo. Y la tercera agrupación que privilegia servicios exportadores, cuya consolidación será posible a mediano y largo alcance. Lo que viene ahora es desarrollar una estructura de instrumentos específicos para la segunda y tercera agrupación de actividades promisorias, donde deben haber mecanismos de aplicación horizontal y otros selectivos acordes a las características
  • 77.
    77 propias de lasnuevas actividades más estratégicas de las tecnologías más avanzadas. Adoptar por instrumentos iguales de política para todas las actividades es una orientación errónea por las mismas imperfecciones del mercado y porque no todos los sectores generan externalidades positivas iguales o generan externalidades negativas semejantes. Lo acertado es una mixtura de políticas horizontales y selectivas. Además, la política industrial revela la crisis fiscal y financiera de la economía, puesto que no se evidencian los recursos para hacer posible la nueva política industrial, pero también es una constatación de que no hay diálogo entre ésta y la política macroeconómica. Así, los responsables de las políticas macroeconómicas y monetarias son quienes deben asignarle recursos importantes, cualquiera sea su fuente formal. La estabilidad macroeconómica sólo es un instrumento de una proactiva política industrial, y por tanto no debe afectarse. En tal sentido la banca colombiana ha estado concentrada en el mercado de consumo y en actividades de corto plazo de tipo especulativo, donde absurdamente las líneas de crédito para las empresas son consideradas dentro de ese criterio. En el nuevo modelo económico la banca oficial de primer piso desapareció, y simplemente la financiación a las empresas se hace a través de la banca comercial cuyo margen de intermediación es muy elevado y cuya filosofía no es precisamente apoyar al sector productivo y menos el desarrollo de actividades incipientes o de nuevas tecnologías cuya maduración, necesidades y concepción es distinta a la de sectores tradicionales, de manera tal que no hay una banca de fomento estatal o privada y de primer piso para la evolución estructural o del patrón de especialización de la economía. Esto se constata en el diseño de la nueva política industrial, que no discrimina entre las tres grandes agrupaciones sectoriales definidas en la política, ni discrimina entre las empresas consolidadas, las de nacientes emprendedores exportadores en el marco de la política de exportaciones y los nuevos emprendedores vinculados a incubadoras de empresas de base tecnológica, ni los que vayan a los parques tecnológicos en dos o tres años. Por tanto, el desarrollo de proyectos productivos de nuevos emprendedores tiene el mismo tratamiento crediticio que el dado a una mediana y gran empresa consolidada, o a empresas de tipo tradicional. Otra constatación de que el futuro se mira como al pasado. Todo esto es efecto del enfoque de neutralidad o de horizontalidad de la política industrial, del modelo neoliberal reproducido y reactivo, de la atomización de la estructura productiva derivada del modelo de economía cerrada y de la apertura indiscriminada y hacia adentro, de la carencia de una renovada visión de sustitución de importaciones, de la falta de visión para atraer inversión extranjera directa (IED) al no ofrecer una plataforma de desarrollo en campos estratégicos y de la carencia de políticas para el desarrollo de sectores de nuevas tecnologías, razón por la cual no se dispone de suficientes fuentes de capital semilla para los nuevos emprendimientos, sobre todo para los vinculados a las incubadoras.
  • 78.
    78 A lo anteriorse añade que los incentivos fiscales son escasos respecto a los brindados en otros países, y los incentivos financieros para estimular nuevas inversiones de gran impacto estratégico e incentivos estructurales relacionados con la formación del recurso humano y actividades de I&D que emanan de las nuevas inversiones de capitales nacionales como los de la IED, no se dan en el caso colombiano. Lo grave es que las autoridades macroeconómicas y monetarias parecen no entender cuatro cosas: i) no conocen los instrumentos más intrínsicos de la competencia mundial (Norte América, UE, y Asia) para atraer inversiones, ni los específicos de un desarrollo endógeno y de ciudades del conocimiento; ii) que los incentivos son únicamente para nuevos emprendimientos e inversiones en nuevos sectores estratégicos y de futuro, por tanto no afectan los ingresos fiscales del estado pues simplemente es como si no existieran esas nuevas organizaciones y por tanto no afectan la programación de ingresos. Entonces, no hay una comprensión de la diferencia que existe entre factores del pasado y factores del futuro, por tanto, el futuro se mira con las ópticas del ayer, como si el devenir fuera una copia de lo sucedido; iii) que si no hay nuevos estímulos tampoco hay nuevas empresas en número e intensidad de las que se requiere para diversificar la estructura productiva y alcanzar tasas de crecimiento de más del 6%; iv) no se reflexiona en cuanto a que si no hay incentivos no hay nuevas empresas de nuevo tipo, nacionales y extranjeras, para extender y desarrollar la producción y las exportaciones. El ejemplo mencionado de Motorola en Porto Alegre, muestra la diferencia de enfoques con Colombia sobre cómo atraer IED. En síntesis, la política macroeconómica viene fallando en cuanto a su concepción sobre el desarrollo. En estas condiciones, si bien hay avances conceptuales y de instrumentos, la PI debe corregir las falencias anotadas. Si es así, habrán elementos extendidos a los territorios que serán apoyo a su desarrollo endógeno. Y si las condiciones de la PI no cambian, deberán las ciudades y territorios hacer su PI, que complemente a la nacional, pero diseñando los instrumentos que aquella no entrega. En todo caso, así las políticas de arriba sean más consistentes, siempre los territorios deberán hacer las propias, como es lógico de suponer en un modelo endógeno, en consecuencia bastante autónomo, y para que algunos ambientes evolucionen hacia territorios del conocimiento. Cinco decisiones en torno a política industrial para estimular el desarrollo endógeno y la creación de ciudades del conocimiento. i) desarrollar los instrumentos mediante los cuales los sectores de las segunda y tercera agrupación de actividades promisorias se puedan desarrollar. Esto tendrá un efecto orientador y dinamizador para la creación de nuevas incubadoras, apuntalar
  • 79.
    79 el desarrollo delos parques tecnológicos y diseñar una política de ciudades del futuro; ii) los responsables de la política macroeconómica y el empresariado, deben concertar el desarrollo de la nueva política industrial, asignándole los recursos económicos necesarios de largo plazo, para que luego el Legislativo la adopte como política de Estado; iii) al evolucionar la política industrial, se estarán generando condiciones para retener ahorro en la economía con el fin de disponer recursos hacia la inversión y la reestructuración productiva tal como lo han hecho todas las economías exitosas en el presente y en el pasado; iv) los territorios: ciudades y departamentos que quieran acometer procesos de desarrollo endógeno deben diseñar su propia política industrial, pues el desarrollo de clusters no es suficiente, éstos hacen parte de las políticas y estrategias territoriales sistémicas y en consecuencia no se puede asumir que los cluster (sinergía colectiva en torno a lo tecnoproductivo) son la política de desarrollo tecnoeconómico de cada territorio. Mas bien los clusters territoriales necesitan de una PI territorial para consolidarse. En este sentido, las ciudades y territorios que quieran avanzar en la construcción endógena de su futuro, deberán buscar los mecanismos locales de financiación; reestructurando los presupuestos de la municipalidad y de los departamento de acuerdo a la nueva visión de desarrollo, buscando mecanismos de financiación en la economía local a través de tasas destinadas a desarrollos específicos del nuevo tipo; y a su vez generando incentivos para suscitar la retención del ahorro local y atraer el externo; v) es necesario que el período de alcaldes y gobernadores se amplíe a cuatro años y posibiliten su reelección. Pero, la ampliación del período de éstos gobernantes será efectiva en la medida en que se reglamenten sus responsabilidades en el desarrollo tecnoeconómico del respectivo territorio, porque cualquier proceso hacia la autonomía regional debe disponer de gobiernos que tengan facultades y responsabilidades para liderar y consolidar los procesos de desarrollo respectivos, y darle sostenibilidad a las decisiones correctas y de futuro que provengan del gobierno anterior. LA CONFORMACIÓN DE GRANDES AGLOMERACIONES INDUSTRIALES: UN NUEVO MAPA TECNOECONÓMICO PARA UN DESARROLLO ENDÓGENO NO POLARIZADO DE LAS CIUDADES: VISIÓN AÑO 2050 La conformación de grandes economías de escala le da una nueva visión al desarrollo económico de países que vienen de un largo proceso de encierro de sus economías. Los importantes esfuerzos de reestructuración de las economías urbanas y regionales de Colombia, aún se hacen con sentido de unidad y poco de aglomeración regional. En este sentido, no es suficiente crear mapas de futuro con base a grandes proyectos deseables de conectividad y hacer ejercicios académicos más en términos estáticos que dinámicos, que suman indicadores socioeconómicos para concebir imaginarios de
  • 80.
    80 regiones más grandese integradas. Son esfuerzos necesarios y hacen parte del imaginario de construir territorios. Pero más importantes y complementarios a los anteriores, son la construcción de visiones de desarrollo endógeno sobre factores dinámicos (cualitativo - estructurales) por su carácter sistémico e interdisciplinario y porque a partir de ahí se perfila el futuro de las culturas para concebirse como modelos de desarrollo endógeno. Economía global, producciones flexibles especializadas, integraciones interterritoriales, economías de escala, son factores que conducen a la conformación de grandes aglomeraciones tecnoproductivas. De alguna manera los grandes proyectos de integración de las economías continentales hacen parte de esta lógica, que incluye a los niveles territoriales de los países, porque si estos ámbitos no se desarrollan las políticas macro comunitarias no son funcionales a los objetivos gruesos de las integraciones continentales profundas como el de la Unión Europea. Este pensamiento también es pertinente a los procesos de integración comercial en América, en particular para los países latinoamericanos por sus grandes asimetrías con los Estados Unidos y Canadá, donde las grandes aglomeraciones productivas ya están consolidadas, por tanto sólidamente cimentadas sus ventajas comparativas. Esta es otra de las razones por las cuales los procesos de integración en América Latina no son más contundentes en términos estáticos y dinámicos, a pesar del enorme incremento del comercio intrarregional desde la última década del anterior milenio. 44 Pero el mayor incremento del comercio intrarregional del Mercosur, respecto al de la CAN, se explica no sólo por el mayor tamaño del mercado del sur, sino también por su mayor estructuración tecnoproductiva, especialmente de Brasil, y por la visión de crear mayores economías de aglomeración, ser atractivos a la inversión extranjera directa (IED - que en los últimos años ha llegado masivamente al Mercosur -, y retener ahorro nacional. En estas condiciones es necesario elaborar un nuevo mapa tecnoeconómico territorial bajo el criterio de nuevas y grandes economías de aglomeración. Las tres políticas estructurales del Estado macro o del Gobierno nacional a las que se ha aludido de manera permanente (industrial, exportadora y de ciencia y tecnología) obedecen a una mirada de arriba hacia abajo o del centro hacia las regiones, que debe complementarse con otra mirada desde los territorios hacia el centro. Pero esa perspectiva desde lo territorial, sobre todo cuando el proceso de conformación de clusters está en proceso de estructuración, requiere, para lograr niveles óptimos de competitividad, una visión geográfica más amplia, en términos estáticos y dinámicos. Y esto es posible si los mapas territoriales mentales en los actores claves adquieren una dimensión territorial mayor y más profunda en el sentido de que en la globalización la creación de grandes economías de escala es un requisito 44 Acosta Puertas Jaime. La Can y la integración de América Latina en la Perspectiva del ALCA. Proyecto FESCOL-CRESET. Observatorio Colombiano de la Coyuntura Internacional OCCI. Boletines # 65-66. Bogotá. 2001.
  • 81.
    81 para desarrollar modelosendógenos de competitividad sistémica y crear ciudades del conocimiento. La conformación de polos industriales a partir del modelo de industrialización por sustitución de importaciones, determinó un mapa numeroso pero disperso de polos industriales, en últimas, débiles, por el largo efecto de una economía cerrada. Esta es una realidad imposible de modificar. Inclusive, se ha afirmado en el modelo de apertura unilateral, dado que las principales ciudades se han preocupado por generar condiciones locales a las importaciones de bienes y servicios, como corresponde a una economía abierta hacia adentro. Pero esta lógica, una vez el país comienza a dar pasos decididos para volcarse a los mercados mundiales, no es suficiente. El reto ahora es crear las condiciones endógenas para competir afuera y atraer recursos. Y esto pasa por el desarrollo de territorios más grandes, integrados y con una oferta atractiva de incentivos y de factores endógenos de desarrollo. Ante esta realidad, lo que se debe hacer es considerar que la dispersión de polos es una ventaja competitiva en la medida que esos núcleos dispersos y frágilmente integrados, se articulen, y sobre todo que precisen su especialización. En Italia hay 62 sistemas productivos locales o distritos industriales, y todos altamente especializados. 45 En Colombia, los polos industriales no tienen aún una consistente especialización. Esto se debe a una razón histórica derivada del largo encierro de las economías y de la reciente apertura unilateral. Es un síndrome que demorará en superarse hasta tanto no haya una pedagogía desde los Estados nacional y territoriales sobre la pertinencia de la especialización, los cambios mentales que ello implican, su relación con la consolidación de clusters y el fomento una cultura exportadora competitiva. De esta manera, el debate sobre políticas horizontales y selectivas, no es tanto de índole teórica, ya se ha leído mucho, se ha escrito suficiente y no son muchos los avances. Ahora es tiempo de una mirada desideologizada y autónoma de las características y potencialidades del sistema productivo nacional y territorial y en relación con el entorno mundial, para diseñar modelos de polos y de aglomeraciones territoriales muy especializadas. Así las cosas, el mapa geoestratégico territorial del país debe fortalecerse, en algunos casos, y en otros, debe construirse. Veamos algunos ejemplos de aglomeraciones nacionales y binacionales hacia el futuro. Una mega aglomeración en el centro del NAFTA y del MERCOSUR Cuando se mira un mapa de geografía económica y la ubicación de las grandes, medianas e intermedias ciudades del país, y referenciándola con otras enormes aglomeraciones en el continente: Norteamérica y Brasil, es posible imaginarse una mega aglomeración en torno a las tres ciudades más grandes de Colombia (Bogotá, Cali y Medellín), las ciudades de mediano tamaño cercanas (Manizales, Pereira, Armenia, Ibagué, Popayán, Tunja, Villavicencio) y un número mayor de ciudades 45 Becattini Giacomo. Distretti Industriali e Made in Italy. Bollati Boringhieri. Torino .1998
  • 82.
    82 intermedias. Esto dauna visión de red de ciudades de distinto tamaño, que individual y colectivamente deben emprender modelos endógenos de desarrollo, pues sólo en estas condiciones es viable una mega aglomeración de talla mundial, avanzada y competitiva. Esta visión tiene varias racionalidades: i) Las economías de aglomeración serán cada vez más determinantes en el mundo del futuro, y nuestras aglomeraciones productivas, tal como ahora están conformadas, son pequeñas en términos internacionales por tamaño del mercado (medido por su ingreso per cápita, antes que por número de habitantes) y porque sus exportaciones no son del tamaño deseable para que el mercado internacional las convierta en importantes economías de alcance, que a su vez denota una estructura productiva no desarrollada. ii) Así las cosas, pensar en su integración tecnoproductiva de acuerdo a especializaciones complementarias, no es una idea desmesurada. iii) Cada vez estarán mejor interconectadas por grandes proyectos de infraestructura. iv) Las estructuradas productivas más avanzadas del país se encuentran ahí, pero no están interconectadas en sus sistemas productivos, bajo la figura de clusters interregionales, tanto productivos como del conocimiento. v) Al pensar esta dimensión, no significa concentrar el desarrollo y crear mayores asimetrías con respecto a las regiones periféricas. Ni significa que los mapas mentales de región que tiene cada territorio, se modifiquen. Es tener una misma visión de integración territorial con dos vertientes: una de cada territorio; y otra multiterritorial. Veámolo con un ejemplo. Si el Valle del Cauca tiene una visión de región con el Eje Cafetero, o con los dos departamentos al sur de su frontera, puede también acometer una visión de mega región como la que se está sugiriendo. vi) Este esquema en vez de inducir polarización lograría un efecto de convergencia. vii) Otro efecto de emprender estos programas, sería el desarrollo de las áreas rurales de influencia de cada ciudad. Grandes aglomeraciones tecnoindustriales i) Bogotá Capital Tecnópolis - Villavicencio - el polo agroindustrial de Ibagué - y los departamentos de Boyacá y Cundinamarca. ii) Eje Cafetero y el norte del Valle del Cauca. iii) El corredor Cali Tecnópolis del Pacífico y el Polo Tecnológico de Pereira. iv) El departamento de Antioquía a partir del Area Metropolitana de Medellín Ciudad del Conocimiento. Un territorio autónomo. v) Cartagena, la Tecnópolis de Barranquilla y Santa Marta. vi) Cali - Popayán - Pasto - Quito - Cuenca. vii) El corredor del área Metropolitana de Bucaramanga Tecnópolis, el polo tecnológico de Cúcuta y San Cristóbal en el Estado del Táchira en Venezuela. Al cual se podría sumar Medellín.
  • 83.
    83 Las dos últimasaglomeraciones deben desarrollarse en el contexto de la profundización de la integración de la CAN (Comunidad Andina de Naciones). Aglomeraciones incipientes o menores i) Neiva - polo agroindustrial de Ibagué. ii) El corredor Turbo - Montería - Sincelejo - Cartagena. iii) La región del Magdalena Medio y el área metropolitana de la Tecnópolis de Bucaramanga. iv) Valledupar - Maracaibo en el Estado del Zulia en Venezuela. v) Tumaco y las ciudades de Esmeraldas, Manta y Guayaquil en el Ecuador. Estas dos últimas aglomeraciones deben adelantarse en el marco de la integración de la CAN (Comunidad Andina de Naciones) pues sólo así serán posibles. Polos de la Orinoquía y de la Amazonía: una visión 2030 Los antes conocidos como territorios nacionales, ahora departamentos, no pueden quedar al margen de una visión de desarrollo como la que se está exponiendo. Considerando las distancias tan enormes entre sus principales centros urbanos y la interconexión de muchos de ellos. El desarrollo de esos territorios debe concebirse como polos de futuro. Desborda el presente trabajo referirse sobre cómo debería ser ese proceso, pues habría que hacer trabajos de campo para pensar en una dimensión de desarrollo, a muy largo plazo. Pero es bueno referir que en la región noroccidental de Brasil, la más atrasada de ese país y vecina a las regiones de Colombia en referencia, hay tres incubadoras de empresas. Para consolidar o crear estas y otras aglomeraciones se requiere de un proceso que tenga encuenta aspectos tales como: i) Considerando factores estáticos y dinámicos diseñar visiones y escenarios de largo plazo, en el marco de estudios de investigación del futuro o estudios prospectivos, que son enfoques parecidos pero no iguales. 46 Los dos se basan en el conocimiento científico: unos más de visión cualitativa y de factores dinámicos, y otros más de escenarios. De los primeros no hay tradición en Colombia. De los segundo hay experiencias múltiples que en el futuro necesitan de nuevos enfoques conceptuales y metodológicos. En este trabajo apuntamos más por los estudios del futuro, pues el país necesita liberar completamente su imaginación y creatividad para salir de su crisis. ii) Gradualidad por diferentes argumentos: hay niveles de desarrollo diferenciados al interior de las aglomeraciones imaginadas; son dinámicas de nuevo tipo que incorpora factores hasta ahora poco abordados; y se requiere superar diferencias culturales y de visiones que han dificultado las integraciones de las aglomeraciones existentes. 46 Bas Eric. Prólogo de Wendel Bell de la Universidad de Yale. Prospectiva: Herramienta para la gestión estratégica del cambio. Ariel. 1999
  • 84.
    84 iii) El procesode dotar al país de un nuevo ordenamiento territorial debe incorporar en sus análisis y debates esta clase de aproximaciones, dado que la concepción de regiones debe obedecer a factores históricos, a condiciones presentes y sobre todo a visiones de futuro. iv) Además, el nuevo mapa territorial debe en su conjunto y en su división, contextualizarse en las dinámicas de la globalización, porque es seguro que una lectura de las nuevas regiones del nuevo orden territorial respecto a la globalización tecnoeconómica y cultural, dará que unas regiones serán viables y otras no, lo cual determinaría revisar el mapa territorial en ciernes. O todo el país es viable, a pesar de sus diferencias culturales y niveles de desarrollo, o el nuevo ordenamiento territorial será la alegría de unos y la frustración de otros. Es decir, perpetuar o ampliar las asimetrías territoriales existentes y una nueva geografía de inequidades, que luego de un largo conflicto, no sería entendible. Ya en la práctica, esta idea determina elaborar una agenda de desarrollo del más largo plazo: a 50 años Adicionalmente, mayores economías de aglomeración tiene efectos en ciertas políticas y estrategias estructurales de los territorios. i) Fortalecería la estrategia de consolidar o conformar nuevos clusters por economías de escala, integraciones de complementariedades productivas, habría mayores atractivos a capitales nacionales e internacionales sobre todo en insumos industriales de alto valor agregado, bienes de capital y servicios transables. ii) Consolidaría la capacidad de investigación y desarrollo (I&D) porque se integrarían capacidades específicas generando así economías de escala y de cooperación en torno al conocimiento. En consecuencia, el mapa territorial de la ciencia y tecnología también se reordenaría y se fortalecería puesto que se conformarían aglomeraciones del conocimiento. iii) Generaría nuevas instituciones de carácter interregional, según los territorios que integre la correspondiente aglomeración. La integración entre países debe pasar por la integración entre regiones: lecciones de la Unión Europea Para que el desarrollo endógeno emerja o se disemine en los territorios de los países inmersos en un bloque tecnoeconómico formalmente constituido, como la Comunidad Andina de Naciones CAN, se debe crear una política comunitaria para el desarrollo de las regiones. La lección más contundente en este sentido la muestra la Unión Europea. Mirando el impacto de esta política desde otra perspectiva, el desarrollo de los territorios es determinante, porque desde ahí se materializan y desarrollan los sistemas productivos de los países y de toda la Unión, que derivan en el mayor comercio intrarregional y extrarregional. Colombia, en el marco de la CAN, tiene que entender que en un escenario de ALCA competirá con grandes y avanzadas aglomeraciones del NAFTA y del MERCOSUR donde es evidente que en Brasil se está conformando una gigantesca aglomeración que en pocos años estará conformada desde el nordeste hasta el sudeste, y que en marco del bloque respectivo se proyecta a través del programa de Mercociudades que incluye a ciudades tales como: São
  • 85.
    85 Paulo, Bello Horizonte,Rio de Janeiro, Curitiba, Montevideo, Buenos Aires, Porto Alegre, Florianópolis, Rosario, Córdoba, Santiago de Chile, Concepción, entre otras). Si la CAN desconocen estas realidades, las oportunidades que aventuran quienes propugnan una aceleración del ALCA, estarán cavando la fosa común de las economías andinas. De esta manera, un programa de integración de regiones de los países signatarios de la CAN debería contemplar algunos de los siguientes programas Red de ciudades andinas La CAN debe conformar un proyecto de red de ciudades entre Caracas - Valencia - Barranquilla - Ciudad de Panamá - Medellín - Bogotá - Cali - Quito - Guayaquil y ciudades intermedias. Programa andino de desarrollo regional Estudiar el mapa regional de la CAN y determinar dos tipos de regiones en una primera fase: regiones más avanzadas y regiones más atrasadas, para crear un fondo comunitario de reestructuración y desarrollo, donde hayan recursos internacionales. Este debería ser un proyecto para las negociaciones en el ALCA, tema sobre el cual volveremos más adelante. Programa andino de creación de tecnópolis y de polos tecnológicos avanzados Con la visión de transformar los polos tradicionales es necesario crear una política comunitaria tendiente crear territorios innovadores: tecnópolis, de polos de desarrollo tecnológico y de áreas tecnopolitanas. Este programa requeriría de un trabajo previo para identificar que ciudades: grandes, medianas y pequeñas, tienen características para evolucionar hacia estos nuevos modelos. Corredores regionales andinos de frontera: integrando ciudades para integrar territorios En un proyecto comunitario de creación o reestructuración de territorios innovadores, el desarrollo de corredores de frontera debe ser clave. En el Estado de Rio Grande do Sul, frontera de Brasil con los vecinos del MERCOSUR, hay 35 incubadoras, entre construidos y proyectados hay alrededor de 6 parques tecnológicos. En la frontera de Colombia con Venezuela solo hay una incubadora y en proceso de creación: en la ciudad de Cúcuta. En la frontera con Ecuador ninguna. Sin embargo, lo más importante es hacer una revisión de las políticas de fronteras, el impacto de las distintas leyes que crean condiciones a la inversión y al desarrollo, cuál es el verdadero interés de los países en el desarrollo de los territorios de frontera a través de sus planes de desarrollo, y sobre todo, determinar qué fronteras son más viables y qué tipo de desarrollos deben hacerse en cada una de ellas, por disparidades de distinto tipo y por singularidades en cada caso. El desarrollo de estos territorios ha estado en la agenda de la CAN desde hace muchos años, pero los resultados son magros, aunque el mandato comunitario de creación de ZIF (zonas de integración de frontera) es un nuevo propósito para desarrollar estas regiones. CLUSTERS REGIONALES Y CLUSTERS INTERREGIONALES Los clusters son importantes pero no son todo, son el primer eslabón de la competitividad sistémica de modelos de desarrollo endógeno. Los clusters son la última tendencia paradigmática de la competitividad que nos ha
  • 86.
    86 venido de afuera.Bienvenida sea porque si se endogeiniza acertadamente puede ser el gran dinamizador de las políticas industrial y exportadora, puede ser la instancia que le de nuevos contenidos a la política de ciencia y tecnología, y desde lo regional, el corazón de modelos de desarrollo endógeno y construcción de ciudades del conocimiento. Sin embargo, como ha sucedido con muchos discursos incorporados y poco adaptados, se cree que es la solución mágica a los problemas de la competitividad de Colombia. De esta manera, se han tomado modelos y metodologías sobre cuyo andamiaje teórico no hay mayores discrepancias, pues los ejemplos exitosos y disímiles que arroja la experiencia internacional, conducen a su aceptación. Pero se llega a extremos, por ejemplo, de deslegitimar cualquier enfoque de política industrial selectiva, con el discurso de que ahora compiten son los cluster y no los sectores. Ante esto hay dos reflexiones: i) Los clusters en países desarrollados Estas son economías con un desarrollo productivo, científico y tecnológico avanzado y sistémico, es decir, que todos los componentes de los clusters se desarrollan y producen en su gran mayoría en la misma economía. Por eso terminan exportando los bienes finales, los servicios y los insumos y bienes de capital de los distintos componentes de cada cluster. En otras palabras, el desarrollo de los cluster es local, interregional, nacional e internacional, y por tanto, en la práctica es un desarrollo sistémico interterritorial porque un cluster debe funcionar como un sistema donde todas sus partes deben ser competitivas. En esos ambientes desarrollados, las políticas sectoriales aparentemente no existen. Pero esto no es tan cierto, pues los sectores de tecnologías transversales y estratégicas a los clusters estratégicos (aquéllas que se aplican en distintos sectores o actividades) cuentan con estímulos y apoyos específicos, por cuanto son el corazón de los clusters y de esas economías: hablamos de la biotecnología, microelectrónica, software, nuevos materiales, etc. De esta manera, es cierto que las políticas industriales selectivas que le apostaban a determinados sectores ya no están vigentes en el presente ni lo estarán en el futuro. Aunque también es cierto que la selectividad se mira y se piensa ahora bajo nuevas ópticas. ii) Los clusters en un país no desarrollado como Colombia En éstos ámbitos se toma la teoría, se ven los ejemplos de múltiples experiencias internacionales de clusters exitosos, pero no se ve la historia que hay detrás de ese logro final. La embrionaria aplicación en Colombia de modelos de cluster, tiene aspectos positivos por las siguientes razones: pone ha conversar a empresarios que andan aislados en sus negocios, para mostrarles los beneficios de hacer parte de un cluster, los beneficios que le brindan al conjunto del mismo y por ende a la sociedad, y porque es parte de la construcción de mayores aglomeraciones industriales. El cluster es en última instancia una contribución a la cohesión social por la cohesión
  • 87.
    87 del sistema productivo.Pero esto no es suficiente, ya se dijo de la necesidad de tener políticas estratégicas para las tecnologías transversales claves y de tener consensos sociales más amplios en el territorio donde germina uno o más clusters. Por ejemplo, si Antioquia tiene clusters estratégicos en recursos forestales, agroindustria y en salud, la biotecnología debe tener apoyos especiales. Si los otros clusters son transporte, energía, vivienda y mantenimiento de hogares, textiles - confecciones, telecomunicaciones, entonces debe haber una orientación estratégica al menos en algunas o en todas las siguientes tecnologías: software, microelectrónica, plásticos, entre otras. Esto significa poner todos los clusters uno al lado del otro y mirar las necesidades de transversalidad de ciertas tecnologías, y a ellas diseñarles una política específica. No tener dentro del esquema de unas políticas industrial y exportadora clusterianas, políticas selectivas para las principales tecnologías transversales, es tomar lo general de los modelos de cluster y no desarrollarlos en toda su potencialidad. El efecto de esta postura será continuar compitiendo en desventaja en el mercado mundial ampliado, continuar contentándose con los mercados de los países vecinos igualmente rezagados o con nichos de tecnologías maduras que aún sobreviven por cualquier accidente del mercado, y no estar nunca preparados para competir con economías más integradas y acceder a acuerdos tipo ALCA o para profundizar la integración en temas distintos al ALCA al interior de la CAN y del MERCOSUR, y entre los dos bloques. Vendrá entonces la pregunta de siempre: ¿qué nos sigue sucediendo si intentamos distintos modelos y no lo logramos? La respuesta será sencilla: porque lo seguimos haciendo mal. Si el conjunto de las políticas industrial, exportadora y de ciencia y tecnología no son selectivas, si los clusters no se conciben tanto con carácter regional ( enfoque actual) como interregional (enfoque complementario no considerado pues los clusters departamentales recién están en construcción), si los instrumentos no descriminan entre sectores tradicionales y nuevos sectores, entre clusters de actividades tradicionales de clusters de nuevas actividades, si no se crean políticas o estrategias singulares para sectores transversales de nuevas tecnologías (informática, microelectrónica, biotecnología, plásticos, entre otras), si no se crea una nueva institucionalidad en los territorios acorde a economías basadas en clusters exportadores estratégicos, si no se adelantan proyectos pedagógicos en el cambio de la mentalidad individualista de los empresarios, si no se avanza en consolidar o en crear las capacidades locales de CyT, entre otros aspectos, difícilmente se logrará conformar una red de clusters competitivos. En síntesis, está bien diseminar la “cultura clusteriana”, pero no debe convertirse en el “paradigma”. El paradigma son modelos singulares de desarrollo endógeno, y dentro de ellos los clusters germinan de manera fluida o inducidos.. Por tanto, la prioridad es la reflexión y propiciar las condiciones para que modelos endógenos se dén o se consoliden. Hacia la creación de clusters regionales e interterritoriales
  • 88.
    88 i) que losdepartamentos y las principales ciudades definan sus cluster estratégicos (unos ya los tienen definidos, pero la mayoría no, sobre todo en actividades tradicionales), y definan de uno a tres polos de las nuevas tecnologías o de futuro para comenzar, en la mayoría de casos, o para seguir avanzando, en otros, pues esto daría un mapa nacional o multiregional de clusters donde se encontrará que algunos son específicos a unos territorios y que otros se repiten en dos o más; ii) que los clusters que se repiten en otros territorios se encuentren para compartir sus concepciones, mirar sus complementariedades de enfoque, cuáles son los componentes que se satisfacen local o nacionalmente, cuáles externamente, y cuáles se podrían satisfacer en una mirada entre regiones, esto haría que se abran oportunidades para alcanzar mayores niveles de contenido nacional (con producción en el país sea nacional y/o extranjera), y se logren economías de escala que facilitaría su posterior inserción internacional, es decir, lograr superiores niveles de integración del tejido productivo nacional; iii) hacer un trabajo coordinado entre gobierno, gremios y territorios y al mismo tiempo, para hacer un paquete de estudios a profundidad de los contenidos de los cluster de cada territorio (aceptando que algunos territorios han avanzado y que además hay aglomeraciones identificadas nacionalmente y en proceso de conformación, con lo cual se tendría la visión de componentes débiles, fuertes y medianamente consistentes de cada cluster para determinar como interregionalmente se pueden consolidar, cómo se puede vincular IED (inversión extranjera directa) para atacar mercados internacionales, y cómo las políticas industrial, de exportaciones y de ciencia y tecnología deben fortalecerse. Con estos ejercicios se tendría un panorama nacional más detallado para adelantar una acción nacional más coordinada entre políticas nacionales y territoriales, un accionar más agresivo en las exportaciones, y una asistencia mayor del Estado para los territorios más atrasados. iv) Consolidar los clusters de la política de competitividad y de productividad para concentrar acciones y recursos, y no seguir ampliando su universo, entre otras razones, porque su fortalecimiento necesita de una acción persistente y atenta, lo cual no es posible si su número sigue creciendo indefinidamente. En otras palabras, se trata de prever la armonización de las políticas industrial, de exportaciones y de innovación tecnológica, en una nueva etapa del proceso de conformación de clusters, para ello las políticas tendrán que aterrizar cada vez más en las especificidades regionales, y a su vez éstas tendrán que mostrar el carácter endógeno y singular como medios innovadores. v) De esta manera, lo más importante de una nueva etapa del desarrollo de éstos núcleos interrempresariales, es adoptar un marco conceptual del desarrollo del territorio, determinar condiciones y necesidades en materia de las capacidades locales de I&D, los factores socioculturales en relación con la cooperación interempresarial, identificar el ente integrador, el potencial innovador para crear nuevas incubadoras y alimentar permanentemente el desarrollo de los clusters, consolidar las visiones y la planificación de parques tecnológicos, entre otros factores. vi) Sin embargo, para las instancias del gobierno nacional que impulsan el desarrollo de clusters, tendrán que definir tipos de regiones según su grado de desarrollo, y a su vez los territorios tendrán que hacer lo mismo, por ejemplo, entre clusters de zonas urbanas y zonas rurales. vii) Finalmente, algunos territorios pueden comenzar por identificar cadenas productivas como punto de partida de la conformación de clusters. Esto quiere decir, que el escenario inmediato es la cadena, pero el escenario futuro es el cluster, y para dar ese salto siempre se debe tener la referencia de este último modelo porque es el referente de largo plazo. Es
  • 89.
    89 decir, la cadenaproductiva no se puede quedar como cadena productiva, pero para no quedarse en este esquema debe saber cual será su estructura futura. CIENCIA Y TECNOLOGIA DESDE LOS TERRITORIOS: VACÍOS DE LA LEY 012 DE TRANSFERENCIAS A LOS TERRITORIOS La descentralización deja por fuera contenidos claves que difícilmente las políticas nacionales del orden central pueden remediar, por dos razones: insuficiencia de recursos para I&D, y porque unas políticas nacionales de tipo general y horizontal no pueden responder adecuadamente a singulares condiciones de desarrollo. En este sentido, la descentralización no incluye el destino de recursos para desarrollar capacidades endógenas de innovación y el desarrollo de la ciencia y tecnología en los territorios. La nueva ley de transferencias a la regiones quedó acéfala en esta materia. Se debió asignar partidas específicas a estos rubros, ya sea un porcentaje específico de los recursos de libre destinación o bien como un porcentaje definido a C&T, tal como ocurre con los recursos para educación y salud. Si hubiera sido así, un movimiento dinámico para crear o fortalecer las incubadoras de empresas y los parques tecnológicos sería posible; una dinámica mayor se le imprimiría a la formación de doctorados; una mejora cualitativa y cuantitativa de la dotación de laboratorios y de centros de desarrollo tecnológico sería viable, pues los cluster y las cadenas productivas localizadas territorialmente podrían consolidar y/o crear la infraestructura de investigación y desarrollo (I&D) requeridas para impulsar el potencial endógeno innovador y de nuevos desarrollos de bienes y servicios; y se contarían con recursos para apoyar el despegue de nuevos sectores o de los sectores productivos estratégicos. Estos serán parte de los nuevos desafíos legislativos, que deberán ser monitoreados y apoyados por las instituciones del orden nacional. En este sentido, deben existir contrapartidas de cada territorio de acuerdo a su desarrollo. Esta contrapartida debe tener varias fuentes de financiación local que se deben estudiar caso por caso. De esta manera, se descentraliza el componente para una mayor autonomía de los territorios en una sociedad del conocimiento: la generación de conocimiento. En la dirección de esta línea de pensamiento, las comisiones regionales de CyT en su actual estructura, están agotándose, entre otras razones porque ya no disponen del soporte económico de Colciencias. Así las cosas, sería más conveniente consolidar estrategias departamentales con apoyo económico y monitoreo del Gobierno Nacional y con aportes propios de los territorios. Esto significaría dejar en cada Departamento un porcentaje por estudiar de los aportes de cada uno de ellos del 20% del 2% al SENA, para financiar las estrategias territoriales de CyT. La idea es hacer que los territorios asuman como propia la responsabilidad de hacer ciencia y tecnología, tal como lo están haciendo Antioquia y Bucaramanga. La ley 344 de recursos para innovación vía SENA, es buena, pero parcialmente hay que
  • 90.
    90 devolverla a losterritorios. Pues enviar recursos a un fondo, para después hacer los lobbys para ir a pescar recursos en ese fondo, no es eficiente y funcional a la necesidad y dinámica de modelos de desarrollo endógeno. Ahora bien, la incorporación de estos componentes (CyT y nuevos emprendimintos en nuevos sectores y actividades) en las transferencias no debe ser uniforme para todos los departamentos. Se debe comenzar por hacer una clasificación en cuatro grandes grupos: municipios más desarrollados, medianamente desarrollados, de menor desarrollo y muy atrasados. Y acorde a esa clasificación estudiar los ajustes al nuevo esquema de transferencias. La mayor autonomía en la actividad de CyT de los territorios facilitaría economías de escala de conocimiento de acuerdo al tamaño, especialización y otras características de cada aglomeración. LOS ALCALDES Y LA CONSTRUCCIÓN ENDÓGENA DE CIUDADES DEL FUTURO Todo proceso de desarrollo de nuevo tipo trae como consecuencia nuevos roles para sus actores claves. Para suscitar desarrollo endógeno y crear ciudades del conocimiento, los alcaldes no serán únicamente facilitadores de los agentes del mercado. Esta es parte de su función. Pero además deberán lidera los procesos del diseño de la visión del futuro y aportar recursos importantes para el desenvolvimiento de proyectos estructurales determinantes, como los reiteradamente mencionados en este trabajo. Las lógicas tradicionales de la elaboración de los presupuestos de la administración local debe evolucionar e incorporar ítems correspondientes a modelos de desarrollo endógeno. El carácter asistencialista y de proveer básicamente servicios, hacen parte del pasado. El mercado por si sólo no hace lo demás en materia de desarrollo tecnoeconómico. Muchas veces, cuando hay resistencias al cambio en los actores sociales y empresariales, el gobierno local debe inducir esa evolución cultural. Y no es sólo es un asunto de pedagogía. Es esta e inversiones contundentes para impulsar los proyectos medulares de la transformación estructural del territorio. La experiencia internacional exitosa y reciente registra que las municipalidades son las que primero y más invierten para crear incubadoras, parques tecnológicos, mejorar la capacidad de I&D para la innovación, y aportar recursos para la vinculación de nuevas empresas al territorio. Es conveniente, por ejemplo, comparar el papel del alcalde en el proceso de Porto Alegre Tecnópolis y el rol de los alcaldes de Colombia para identificar qué deben hacer éstos por el desarrollo de su ciudad y región. Más allá de que en Brasil existe un modelo federal, es la conciencia de lo que debe ser su gestión y aporte al desarrollo global, lo que marca la diferencia. Existen modelos federativos en otros países y es poca su contribución y la diferencia que marcan respecto a modelos basados en enfoques descentralizados como el de Colombia.
  • 91.
    91 El desarrollo endógenotraspasa el modelo administrativo. Federativo o no, lo que importa es la concepción sobre el desarrollo. Y desde ahí pueden surgir los cambios constitucionales requeridos para dotarlos de la suficiente libertad de actuación para llevar adelante los nuevos paradigmas. LA NECESIDAD DE UNA POLÍTICA NACIONAL PARA EL DESARROLLO ENDÓGENO DE CIUDADES INTERMEDIAS Y LA CONSTRUCCIÓN DE CIUDADES DEL CONOCIMIENTO Para apoyar unos sucesos de esta naturaleza, y que estos no generen polarización sino convergencias, el gobierno nacional deberá impulsar una política nacional de muy largo alcance para el desarrollo endógeno de ciudades intermedias, que tendría en su otra cara, la política nacional de ciudades del conocimiento para los ámbitos urbanos más avanzados y de mayor tamaño. Como el desarrollo endógeno no es posible imponerlo o decretarlo, pero si fertilizarlo, esas dos políticas deben partir de un diálogo con las ciudades para que las dos dimensiones acuerden los roles de las partes: Estado macro y Estados micro. Así se daría una figura heterodoxa y políticamente democrática: el desarrollo endógeno sutilmente inducido desde el Estado y dinámicamente generado desde cada territorio. Cuál el derrotero y cómo adelantar el proceso i) Comienzos del año 2002: Realizar un foro - taller de Ciudades del Conocimiento en Bogotá como cierre de este proyecto. Ese evento tendrá tres partes: el primer día experiencias internacionales y visiones nacionales; el segundo día se termina el proceso de presentación de las visiones de las 9 ciudades colombianas donde se adelantó este proyecto, y taller para sacar los lineamientos para el diseño de una política nacional. Invitados especiales: actores claves de los tres poderes, los candidatos a la Presidencia de la República para el periodo 2002 - 2006 con sus equipos de trabajo, los gremios económicos, alcaldes y gobernadores. ii) Mediados de 2002: diseño de la política nacional de ciudades del conocimiento, presentación al nuevo mandatario de la nación y su equipo ministerial: un Conpes sobre Ciudades del Conocimiento; presentación al nuevo Congreso; y presentación a la Corte Constitucional. iii) Cómo se debe adelantar el proceso para ciudades del conocimiento: trabajo con todas las ciudades capitales de departamento dividiéndolas en cuatro agrupaciones: ciudades más grandes; ciudades de mediano tamaño; capitales de menor tamaño de la región andina y de la costa Atlántica; y capitales de los departamentos de la Orinoquía y Amazonía. iv) Cómo adelantar una política para el desarrollo endógeno de ciudades intermedias: • Identificar un grupo de ciudades intermedias de toda la geografía nacional, para iniciar un camino para un desarrollo endógeno y no para ciudades del conocimiento.
  • 92.
    92 Un proceso parecidoal acometido por este proyecto. • Diseño de una política nacional de ciudades intermedias. REFLEXIONES FINALES CONSTRUIR EL FUTURO EN LAS TURBULENCIAS DEL PRESENTE Primero, detrás de la conformación de tecnópolis, polos tecnológicos o de polos de modernización, debe haber un marco de desarrollo consistente y congruente con las condiciones propias y del entorno global del respectivo territorio. Una tecnópolis no es un modelo de desarrollo. Es un medio para un fin. En estas condiciones, el fin es un desarrollo endógeno. Segundo, el desarrollo depende menos de insumos materiales, depende más del conocimiento y de la inventiva humana, es decir, de factores inmateriales. Por tanto, los incentivos económicos son importantes, pero más importante es una intensa actividad de hacer investigación y desarrollo (I&D) pues de ahí resultan productos y procesos de mejor calidad y nuevos bienes y servicios para los mercados. En consecuencia, antes que inducir una cultura exportadora, más importante es inducir una cultura de investigación y desarrollo. Aunque las dos pueden ir de la mano. Tercero, cuando se crean tecnópolis, polos tecnológicos, es decir, medios innovadores, el inversionista mira entre otros los siguientes factores: incentivos fiscales, terrenos adecuados para la implantación de industrias, avanzadas tecnologías de comunicación, mano de obra calificada, y calidad de vida de la ciudad en la cual el factor ambiental es importante. De esta manera, los incentivos económicos (acciones objetivas) son importantes, pero más importantes son los factores subjetivos del correspondiente ámbito, que juntos originan ventajas estructurales, asociados al logro de una eficiencia colectiva. (Schmitz, H. 1993). Por tanto, corresponde a cada ciudad elaborar una estrategia apropiada y propia que posea tanta visión y tanta imaginación como sea capaz de idear. Cuarto, no es suficiente que los territorios se dirijan en la dirección sugerida. Es necesario que el Estado sea comprensivo de esos impulsos y sintonizarse a través de la adecuación de las políticas estatales. La experiencia internacional muestra cómo desde el Estado y desde los poderes públicos del los territorios, éstos han intervenido a través de políticas proactivas para producir los nuevos hitos del devenir. Quinto, en una tecnoeconomía cada vez más abierta y globalizada, los gobiernos locales necesitan miran sus proyectos de gobierno con una perspectiva geográfica que desborda la dimensión espacial y temporal de economías cerradas. Los territorios, como lo registra la abultada bibliografía en el tema, se globalizan a partir de sus propias visiones, que a veces coinciden, pero a veces no, con la visión de globalización
  • 93.
    93 de los Estadosnacionales. La globalización baja a los territorios y dependiendo de la visión de éstos, la corriente global enriquece o destruye los tejidos sociales, institucionales, culturales y económicos. Y esas visiones singulares de los territorios también requieren de políticas y estrategias de los gobiernos regionales. Es decir, de una agenda de internacionalización propia, porque es fácil construir redes de ciudades hermanas, pero lo difícil es darle contenido y desarrollo a esa agenda, porque necesariamente esa relación implica compromisos en desarrollos estructurales complejos y conjuntos para lograr economías de escala de conocimiento, es decir, en ciencia y tecnología, en investigación y desarrollo, en educación; como en desarrollos productivos que derivan en clusters interterritoriales. Muchas veces, con el territorio vecino no hay mucho que hacer, pero si con el territorio lejano pero más vecino por afinidades estructurales y visiones de desarrollo. Es por eso que las redes de ciudades hermanas de dos ciudades cercanas no son muchas veces las mismas. O pueden serlo en unos campos pero no en otros. Sexto, no pocas veces cuando se trata de inducir procesos de construcción de ámbitos del conocimiento, llámense tecnópolis, polos tecnológicos, polos de ciencia y tecnología, polos de modernización, una de las reacciones de los sectores menos favorecidos, sean sociales o productivos, se piensa que son proyectos excluyentes o elitistas. Esto no es cierto, porque si bien estos nuevos paradigmas de cambio emanan de dirigentes visionarios, y en un principio se construyen con los actores más calificados, el objetivo y los resultados están pensados para generar bienestar, elevar el nivel de vida y de conocimiento de los asociados, vincular al territorio al mundo internacional, diversificar la producción, incrementar las exportaciones, crear un nuevo ambiente urbano y por esta vía generar empleo, riqueza y equidad, porque sociedades más equilibradas en materia educativa como lo exige los territorios del conocimiento, necesariamente determina un nuevo modelo de desarrollo y de equidad, tal como lo referencia la experiencia de quienes más han avanzado. Si las dirigencias que propician saltos evolutivos no inspiran su propuesta en estos principios, necesariamente harán de su iniciativa un modelo más de exclusión. Séptimo, la historia muestra que distintas culturas han logrado el avance socioeconómico y tecnológico en momentos de grandes crisis económicas y de turbulencias políticas y sociales, como la que vive Colombia. Pero esto sólo ha sido posible porque han tomado decisiones y efectuado inversiones importantes en campos estratégicos tales como: la ciencia y tecnología para fines civiles y el desarrollo empresarial, la incursión en nuevas actividades productivas, acabaron con todos los vestigios de economías cerradas en el sentido amplio de la palabra y dejaron fluir la autonomía territorial, todo, a partir de un consenso social. Hemos llegado a una etapa más para hacer realidad esta utopía, pues el proceso no ha terminado, por el contrario, vienen nuevos y mayores desafíos. Al autor sólo le resta agradecer infinitamente a las instituciones y sus directivos por la confianza depositada y quienes con visión y sin escatimar esfuerzos hicieron posible desde Bogotá este viaje por el futuro de Colombia.
  • 94.
    94 A los actoreslocales que no dudaron en acoger la iniciativa, pues con interés y sentido futurista nos abrieron sus puertas. Y a María Alice Lahorgue y Ghissia Hauser que vinieron desde el sur del Brasil para traernos la rica experiencia de su Porto Alegre Tecnópolis.
  • 95.
  • 96.
  • 97.
  • 98.
  • 99.
  • 100.
  • 101.
  • 102.
  • 103.
  • 104.
  • 105.