presentación y diagramación de
contenidos para la pantalla
wireframes
taller_media
martes 3 de septiembre de 2013
diseño de la
información
card sorting - blueprints - wireframes
martes 3 de septiembre de 2013
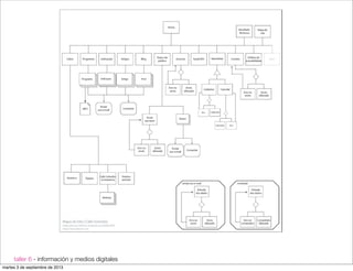
taller 6 - información y medios digitales
martes 3 de septiembre de 2013
El Wireframe es una jerarquización de contenidos
distribuida visualmente y una esquematización de la
interfaz.
Gráficamente, son estructuras muy simples y están
enfocados a visualizar la distribución de los
contenidos dentro de una pantalla.
}wireframes
martes 3 de septiembre de 2013
}wireframes
El Wireframe es el puente que une la
Arquitectura de Información y Diseño.
Pasa de la “mentalidad estructural” de
un mapa de contenidos, dónde
decidimos y ordenamos los
contenidos de nuestro sitio web, a la
emocionalidad del Diseño de
Arquitectura de información Interfaz.
martes 3 de septiembre de 2013
¿para qué
nos sirve?
martes 3 de septiembre de 2013
taller 6 - información y medios digitales
Elementos de navegación:
menús, accesos directos e
hipervínculos.
}grafican
martes 3 de septiembre de 2013
taller 6 - información y medios digitales
Elementos de información:
contenidos de texto e imágenes.
}grafican
martes 3 de septiembre de 2013
taller 6 - información y medios digitales
Elementos de interacción:
herramientas o funcionalidades
que el usuario puede realizar.
}grafican
martes 3 de septiembre de 2013
taller 6 - información y medios digitales
Elementos promocionales:
espacio dedicado a banners
publicitarios o a destacados
internos del propio producto.
}grafican
martes 3 de septiembre de 2013
características
martes 3 de septiembre de 2013
taller 6 - información y medios digitales
Son simples y no tienen distracciones visuales
martes 3 de septiembre de 2013
taller 6 - información y medios digitales
Pueden ser dibujados a mano o creados con alguna
aplicación computacional
martes 3 de septiembre de 2013
Cada página o pantalla de una interfaz está
representada en 1 wireframe
martes 3 de septiembre de 2013
El sistema presenta al usuario
caminos.
}aplicarla
martes 3 de septiembre de 2013
El usuario se mueve a través
de estos caminos mediante
acciones}aplicarla
martes 3 de septiembre de 2013
taller 6 - información y medios digitales
martes 3 de septiembre de 2013
taller 6 - información y medios digitales
El objetivo del trabajo. Un objetivo bien definido
guiará la estructuración de la web y el resultado
será un diseño ordenado.}
martes 3 de septiembre de 2013
taller 6 - información y medios digitales
Elementos simples: páginas, documentos y
pilas de éstos
martes 3 de septiembre de 2013
taller 6 - información y medios digitales
Creando relaciones: conectores y flechas
martes 3 de septiembre de 2013
taller 6 - información y medios digitales
Creando relaciones: conectores y flechas
Nótese que estas flechas no son como las flechas que indican una calle de un
solo sentido, más bien son como las flechas de una señalética. El usuario no
está impedido de moverse en dirección opuesta; la flecha indica solamente la
dirección en la cual el usuario probablemente querrá ir.
martes 3 de septiembre de 2013
taller 6 - información y medios digitales
Todo de una vez: conjuntos concurrentes
es usado en casos cuando una acción del
usuario genera resultados múltiples
simultáneos (tal como abrir una ventana
pop-up mientras una página se carga en la
ventana principal, o mostrar una pagina
mientras un documento es descargado).
martes 3 de septiembre de 2013
taller 6 - información y medios digitales
Separándolo: puntos de continuación
Para permitirnos separar nuestros diagramas en secciones fáciles de digerir,
usamos puntos de continuación (paréntesis cuadrado) para unir los vacíos
entre las páginas.
martes 3 de septiembre de 2013
Elementos comunes: áreas y áreas iterativas
El elemento área (un rectángulo de esquinas redondeadas) es usado para
identificar un grupo de paginas que comparten uno o más atributos comunes
(tales como aparecer en una ventana pop-up, o tener un tratamiento único de
diseńo).
martes 3 de septiembre de 2013
Elementos comunes: áreas y áreas iterativas
Muchas arquitecturas incluyen repetir la misma estructura básica tal como es
aplicada a un número de elementos de información funcionalmente idénticos.
martes 3 de septiembre de 2013
Haciendo elecciones: puntos de decisión
Cuando una acción de un usuario puede generar uno de un numero de
resultados, el sistema debe tomar una decisión acerca de cuál resultado debe
presentar. (Probablemente el ejemplo más común de esto es manejo de errores
en el envió de formularios.) como en diagramas de flujo tradicionales, es
representado por un diamante.
martes 3 de septiembre de 2013
Elección múltiple: ramas condicionales
Cuando un sistema debe seleccionar un camino entre un numero de opciones
mutuamente exclusivas a ser presentadas al usuario, usamos una rama
condicional (triángulo).
El sistema está tomando una decisión similar, pero sucede antes que la acción
del usuario.
martes 3 de septiembre de 2013
http://www.jjg.net/ia/visvocab/spanish.html
mapa de
garrett
}martes 3 de septiembre de 2013

Modelos de representación para web

  • 1.
    presentación y diagramaciónde contenidos para la pantalla wireframes taller_media martes 3 de septiembre de 2013
  • 2.
    diseño de la información cardsorting - blueprints - wireframes martes 3 de septiembre de 2013
  • 3.
    taller 6 -información y medios digitales martes 3 de septiembre de 2013
  • 4.
    El Wireframe esuna jerarquización de contenidos distribuida visualmente y una esquematización de la interfaz. Gráficamente, son estructuras muy simples y están enfocados a visualizar la distribución de los contenidos dentro de una pantalla. }wireframes martes 3 de septiembre de 2013
  • 5.
    }wireframes El Wireframe esel puente que une la Arquitectura de Información y Diseño. Pasa de la “mentalidad estructural” de un mapa de contenidos, dónde decidimos y ordenamos los contenidos de nuestro sitio web, a la emocionalidad del Diseño de Arquitectura de información Interfaz. martes 3 de septiembre de 2013
  • 6.
    ¿para qué nos sirve? martes3 de septiembre de 2013
  • 7.
    taller 6 -información y medios digitales Elementos de navegación: menús, accesos directos e hipervínculos. }grafican martes 3 de septiembre de 2013
  • 8.
    taller 6 -información y medios digitales Elementos de información: contenidos de texto e imágenes. }grafican martes 3 de septiembre de 2013
  • 9.
    taller 6 -información y medios digitales Elementos de interacción: herramientas o funcionalidades que el usuario puede realizar. }grafican martes 3 de septiembre de 2013
  • 10.
    taller 6 -información y medios digitales Elementos promocionales: espacio dedicado a banners publicitarios o a destacados internos del propio producto. }grafican martes 3 de septiembre de 2013
  • 11.
    características martes 3 deseptiembre de 2013
  • 12.
    taller 6 -información y medios digitales Son simples y no tienen distracciones visuales martes 3 de septiembre de 2013
  • 13.
    taller 6 -información y medios digitales Pueden ser dibujados a mano o creados con alguna aplicación computacional martes 3 de septiembre de 2013
  • 14.
    Cada página opantalla de una interfaz está representada en 1 wireframe martes 3 de septiembre de 2013
  • 15.
    El sistema presentaal usuario caminos. }aplicarla martes 3 de septiembre de 2013
  • 16.
    El usuario semueve a través de estos caminos mediante acciones}aplicarla martes 3 de septiembre de 2013
  • 17.
    taller 6 -información y medios digitales martes 3 de septiembre de 2013
  • 18.
    taller 6 -información y medios digitales El objetivo del trabajo. Un objetivo bien definido guiará la estructuración de la web y el resultado será un diseño ordenado.} martes 3 de septiembre de 2013
  • 19.
    taller 6 -información y medios digitales Elementos simples: páginas, documentos y pilas de éstos martes 3 de septiembre de 2013
  • 20.
    taller 6 -información y medios digitales Creando relaciones: conectores y flechas martes 3 de septiembre de 2013
  • 21.
    taller 6 -información y medios digitales Creando relaciones: conectores y flechas Nótese que estas flechas no son como las flechas que indican una calle de un solo sentido, más bien son como las flechas de una señalética. El usuario no está impedido de moverse en dirección opuesta; la flecha indica solamente la dirección en la cual el usuario probablemente querrá ir. martes 3 de septiembre de 2013
  • 22.
    taller 6 -información y medios digitales Todo de una vez: conjuntos concurrentes es usado en casos cuando una acción del usuario genera resultados múltiples simultáneos (tal como abrir una ventana pop-up mientras una página se carga en la ventana principal, o mostrar una pagina mientras un documento es descargado). martes 3 de septiembre de 2013
  • 23.
    taller 6 -información y medios digitales Separándolo: puntos de continuación Para permitirnos separar nuestros diagramas en secciones fáciles de digerir, usamos puntos de continuación (paréntesis cuadrado) para unir los vacíos entre las páginas. martes 3 de septiembre de 2013
  • 24.
    Elementos comunes: áreasy áreas iterativas El elemento área (un rectángulo de esquinas redondeadas) es usado para identificar un grupo de paginas que comparten uno o más atributos comunes (tales como aparecer en una ventana pop-up, o tener un tratamiento único de diseńo). martes 3 de septiembre de 2013
  • 25.
    Elementos comunes: áreasy áreas iterativas Muchas arquitecturas incluyen repetir la misma estructura básica tal como es aplicada a un número de elementos de información funcionalmente idénticos. martes 3 de septiembre de 2013
  • 26.
    Haciendo elecciones: puntosde decisión Cuando una acción de un usuario puede generar uno de un numero de resultados, el sistema debe tomar una decisión acerca de cuál resultado debe presentar. (Probablemente el ejemplo más común de esto es manejo de errores en el envió de formularios.) como en diagramas de flujo tradicionales, es representado por un diamante. martes 3 de septiembre de 2013
  • 27.
    Elección múltiple: ramascondicionales Cuando un sistema debe seleccionar un camino entre un numero de opciones mutuamente exclusivas a ser presentadas al usuario, usamos una rama condicional (triángulo). El sistema está tomando una decisión similar, pero sucede antes que la acción del usuario. martes 3 de septiembre de 2013
  • 28.