I1I 1Revista de asesoría especializada	 Diciembre 2015 Nº 821, Segunda Quincena
Voces: Ley General deAduanas – Certificado de origen – Exportación -VUCE.
Pasos para obtener el Certificado de Origen, este documento va a
acreditar que el producto a exportar es originario de Perú y se va a poder
acoger a los beneficios arancelarios de los diversos tratados de libre co-
mercio (TLC) que ha firmado el Estado Peruano.
PASOS PARA OBTENER EL CERTIFICADO DE ORIGEN
1. Tener la Clave SOL
2. Ingreso al Sistema VUCE
3. Emisión del Certificado de Origen
4. Datos del Solicitante y certificado
5. Factura y Declaración Jurada
	 Los cinco pasos para solicitar el Certificado de ori-
gen para exportar
Desde el 1 de julio del 2015 los exportadores ya pueden solicitar y ob-
tener el certificado de origen a desde la Ventanilla Única de Comercio Ex-
terior (VUCE) El trámite para obtener este documento, sus duplicados, el
reemplazo y la anulación del mismo se realizaba en los locales de distintos
gremios empresariales autorizados por el Ministerio de Comercio Exterior
y Turismo www.mincetur.gob.pe, ahora que el trámite se realizará a través
del portal web de la VUCE www.vuce.gob.pe, en el presente artículo les
enseñaremos cómo se hace:
1.	 Tener la Clave SOL
	 La clave SOL es proporcionada por SUNAT www.sunat.gob.pe al re-
presentante legal de la entidad, quien también es el usuario principal
y puede crear usuarios secundarios asignandole además un perfil y un
rol. El sistema le permite al usuario principal crear, con su RUC, hasta
mil usuarios secundarios quienes se identificarán con su número de
DNI, carnet de extranjería o pasaporte. Para mayor información de
creación de usuarios puede ingresar al manual del VUCE actualizado.
2.	 Acceso al Sistema VUCE
	 Para ingresar al sistema VUCE ingresamos a través de su página
web: www.vuce.gob.pe. Seguidamente dirigimos el cursor al recua-
dro “Ingresar al Sistema VUCE” y dentro de ello la opción “Compo-
nente de Origen”, dentro de este componente presionamos el recua-
dro “Autenticación SOL” consignando el RUC de la empresa, código
de usuario y clave de acceso del usuario secundario.
	
Informe especial
¿CÓMO ADQUIRIR UN CERTIFICADO DE ORIGEN PARA
EXPORTAR?
Marco Mayor (*)
contenido
I1	Informe especial
	 ¿Cómo adquirir un Certificado de origen para exportar?
COMERCIO EXTERIOR I
COMERCIO EXTERIORI Informativo
Caballero Bustamante
I 2 Diciembre 2015 Nº 821, Segunda Quincena	 revista de asesoría especializada
3.	 Generación del Certificado de Origen
	 Una vez ingresado al sistema de la VUCE debemos seleccionar
en la parte superior el recuadro “Nueva Solicitud” y luego selec-
cionar la opción “Emisión de Certificado de Origen”. En esta ven-
tana seleccionamos el país del acuerdo, el acuerdo comercial y
la entidad certificadora en su región. Actualmente el exportador
cuenta con 19 instituciones certificadoras delegadas por MINCE-
TUR para cumplir con esta labor siendo la Cámara de Comercio
de Lima www.camaralima.org.pe, la Asociación de Exportadores
www.adexperu.org.pe y la Sociedad Nacional de Industrias www.
sni.org.pe las instituciones que abarcan a nivel nacional la emi-
sión de Certificados de Origen.
Relación de Entidades Delegadas por el MINCETUR para Emitir
Certificaciones de Origen
N° ENTIDAD AUTORIZADA
Ámbito de la
delegación (*)
1 Asociación de Exportadores A nivel nacional
2 Sociedad Nacional de Industrias A nivel nacional
3 Cámara de Comercio de Lima A nivel nacional
4 Cámara de Comercio, Industria y Turismo de Ica Ica
5 Cámara de Comercio y Producción de Lambayeque Lambayeque
6 Cámara de Comercio y Producción de La Libertad La libertad
7 Cámara de Comercio, Industria y Producción de Tacna Tacna
8 Cámara de Comercio e Industria de Arequipa Arequipa
9 Cámara de Comercio, Industria y Turismo de Loreto Loreto
10 Cámara de Comercio y Producción de Piura Piura
11 Cámara de Comercio y Producción de Paita Piura
12 Cámara de Comercio y Producción de Puno Puno
13 Cámara de Comercio e Industria de Ilo Moquegua
14 Cámara de Comercio, Producción y Turismo de Sullana Piura
15
Cámara de Comercio y Producción de Aguas Verdes y de
la provincia de Zarumilla
Tumbes
16
Cámara de Comercio , Agricultura e Industria de Bagua-
Amazonas
Amazonas
17
Cámara Chinchana de Comercio, Industria, Turismo,
Servicio y Agricultura
Ica
18 Cámara de Comercio de Huancayo Junín
19 Cámara de Comercio y Producción de Cajamarca Cajamarca
(*) AMBITO DE LA DELEGACIÓN: La Entidad Certificadora podrá emi-
tir Certificados de Origen para las mercancías producidas por exportadores
domiciliados dentro la Región señalada. Asimismo, podrá emitir certificados
de origen a mercancías producidas fuera de la Región que cubre el ámbito de
su delegación, cuando en dicha Región no exista una Entidad Certificadora
delegada por el MINCETUR.
4.	 Datos del Solicitante y certificado
	 Es la primera opción que aparece dentro de las pestañas la cual debe
ser verificada y confirmada a través del recuadro “Guardar Formato”.
Se debe verificar los datos del Titular y declarante.
	 Tambien, en la sección “Datos del Certificado” se cuenta con las áreas
de Importador, Medios de transporte y observaciones que deben ser
llenadas de acuerdo a la información que se solicita para cada caso.
5.	 Factura y Declaración Jurada
	 En la misma línea se debe llenar los datos de la factura comercial
del bien a exportar para el cual se solicita el Certificado de Origen.
Seguidamente es necesario adjuntar la factura correctamente esca-
neada en formato PDF cuyo peso no debe superar los 10Mb.
	 Finalmente en la pestaña “Mercancía calificación” se debe regis-
trar la mercancía cuya declaración Jurada ha sido aprobada por el
Sistema VUCE.
“La VUCE es un sistema integrado que permite a las partes involucra-
das en el comercio exterior y transporte internacional gestionar a través de
medios electrónicos los trámites requeridos por las entidades competen-
tes de acuerdo con la normatividad vigente, o solicitados por dichas par-
tes, para el tránsito, ingreso o salida del territorio nacional de mercancías”.
Artículo 2° del Decreto Legislativo N° 1036
COMPONENTES DE LA VUCE
Mercancías Res-
tringidas
Permite a los usuarios realizar, a través de Internet, los
trámites para la obtención de los permisos, certificacio-
nes, licencias y demás autorizaciones para el ingreso,
tránsito o salida de mercancías restringidas, como por
ejemplo: alimentos, medicamentos, animales, vegetales,
equipos de telecomunicaciones, juguetes, etc.
Servicios Portua-
rios
Permite realizar, vía Internet, todos los trámites que re-
quiere un buque para su recepción, estadía y despacho en
los puertos, como por ejemplo: anuncio de arribo y zarpe,
ficha técnicas, relación de carga, mercancías peligrosas,
información de protección de buques e instalaciones por-
tuarias (PBIP), tripulantes, etc.
Origen
Sistema para la emisión y gestión de calificación y certi-
ficados de origen, exportador autorizado y Resoluciones
anticipadas de origen, integrando a productores, expor-
tadores, entidades competentes y Aduanas
Se puede describir como un sistema para la gestión de calificación y
emisión de los Certificados de Origen, integrando a productores, expor-
tadores y a la autoridad competente.
Ventajas:
•	 Procesos integrados, estandarizados y simplificados.
•	 Eliminación de expedientes y solicitudes físicos.
•	 Notificaciones y respuestas por medios electrónicos.
•	 Seguimiento del trámite, a través del acceso a la trazabilidad detallada.
•	 Mayor seguridad, reduce probabilidad de fraudes y falsificaciones.
•	 Para usar la VUCE (como exportador o funcionario de la Entidad), solo
se requiere acceso a Internet.
•	 Servicio 24 horas * 7 días.
•	 A nivel nacional.
Funcionalidades y Alcance del Componente Origen de la VUCE
Funcionalidades incluidas:
•	 Solicitud para Emisión de Certificados de Origen.
•	 Solicitud de Remplazo de un Certificado de Origen.
•	 Solicitud para Duplicado de un Certificado de Origen.
•	 Solicitud de Anulación de un Certificado de Origen.
•	 Validación de una DJ por el Productor.
Alcance
Se incluyen todos los Acuerdos que realicen el proceso de Certifica-
ción de Origen bajo la modalidad de “Certificación por Entidades”
Sistemas de Certificación de Origen
Para solicitar el trato arancelario preferencial previsto en los acuerdos
comerciales y/o regímenes preferenciales de los que el Perú es beneficiario,
IInformativo
Caballero Bustamante
I3
Informe especial
I 3Revista de asesoría especializada	 Diciembre 2015 Nº 821, Segunda Quincena
es necesario que el importador cuente con una PRUEBA DE ORIGEN
(certificado de origen o declaración de origen), que cumpla con lo dispuesto
en el acuerdo comercial o régimen preferencial bajo el cual se solicitará el
trato preferencial en el país de destino de la mercancía.
Para obtener la prueba de origen, los operadores de comercio deben
utilizar el o los sistemas de certificación de origen establecidos en el acuer-
do comercial y/o régimen preferencial, según se detalla a continuación:
I.	Auto-Certificación
El certificado de origen puede ser emitido por el operador comercial
que específicamente se señala en los siguientes acuerdos comerciales:
ACUERDO
COMERCIAL
NORMATIVA EN MATERIA DE ORIGEN
Acuerdo de Pro-
moción Comercial
Perú - EE.UU.(1)
Capítulo 3: Textiles y Vestidos.
Capítulo 4: Reglas de Origen y Procedimientos de Origen.
Anexo 4.1: Reglas Específicas de Origen
Tratado de Libre
Comercio Perú -
Canadá(2)
Capítulo 3: Reglas de Origen Anexo 301: Requisitos Específi-
cos de Origen Capítulo 4: Procedimientos de Origen y Facili-
tación del Comercio
Tratado de Libre
Comercio Perú -
Singapur(3)
Capítulo 4: Reglas de Origen
Anexo 4A: Reglas Específicas de Origen.
Anexo 4B: Mercancías Remanufacturadas
Capítulo 5: Aduanas
Régimen Preferencial
Normativa en Materia
de Origen
SGP - Canadá Memoranda D11-4-4
	 II.	 Certificación por Entidades
La prueba de origen debe ser emitida por una entidad debidamente
habilitada para tal fin por el MINCETUR.
•	 Relación de Entidades delegadas por el MINCETUR para la Emisión de
Certificados de Origen
•	 Guía para la Emisión de Certificados de Origen
•	 Declaración Jurada de Origen de la Mercancía
•	 Instructivo para el llenado de la Declaración Jurada de Origen de la
Mercancía
Acuerdo Comercial Normativa en Materia de Origen
Acuerdo de Libre Comercio entre Perú
y Chile
Capítulo 4: Régimen de Origen.
Acuerdo de Complementación Econó-
mica N° 50 Perú - Cuba
ALADI/CR/Resolución252
Acuerdo de Complementación Econó-
mica N° 58 Perú - Mercosur
Anexo V: Régimen de Origen y Requisitos
Específicos de Origen-
Comunidad Andina
Decisión 416: Normas Especiales para la
Calificación y Certificación del Origen de las
Mercancías.
Decisión 417: Criterios y Procedimientos para
lafijacióndeRequisitosEspecíficosdeOrigen.
Requisitos Específicos de Origen - Parte I y II.
Tratado de Libre Comercio Perú - Sin-
gapur(1)
Capítulo 4: Reglas de Origen.
Anexo 4A: Reglas Específicas de Origen
Anexo 4B: Mercancías Remanufacturadas.
Capítulo 5: Aduanas.
Tratado de Libre Comercio Perú -
China
Capítulo 3: Reglas de Origen y Procedimien-
tos Operacionales relacionados al Origen.
Anexo 4: Reglas Específicas de Origen por
Producto.
Acuerdo de Libre Comercio Perú - Es-
tados AELC(1)
Estados AELC: Suiza, Islandia, Lie-
chtenstein y Noruega
Anexo V: Reglas de Origen y Asistencia Mu-
tua en Materia Aduanera.
Anexo V - Apéndice 1: Notas Introductorias.
Anexo V - Apéndice 2: Lista de Elaboracio-
nes o Transformaciones que se requieren
llevar a cabo en los materiales no origina-
rios a fin de que el producto fabricado pue-
da obtener el carácter de originario.
Acuerdo de Libre Comercio Perú -
Corea(1)
Capítulo 3: Reglas de Origen.
Requisitos Específicos de Origen - Parte I:
Notas Generales Interpretativas.
Requisitos Específicos de Origen - Parte II.
Anexo 3B: Exención del Principio de Terri-
torialidad.
Capítulo 4: Procedimientos de Origen.
Protocolo entre la República del Perú
y el Reino de Tailandia para Acelerar
la Liberalización del Comercio de
Mercancías y la Facilitación del Co-
mercio y sus Protocolos Adicionales
Anexo 2: Reglas de Origen.
Apéndice 1: Requisitos específicos de Ori-
gen - Notas Inciales.
Apéndice 1: Requisitos Específicos de Origen.
Tercer Protocolo.
Acuerdo de Integración Comercial en-
tre Perú y México
Capítulo 4: Reglas de Origen y Procedi-
mientos relacionados con el Origen.
Reglas Específicas de Origen.
Acuerdo de Asociación Económica
entre Perú y Japón(1)
Capítulo 3: Reglas de Origen
Requisitos Específicos de Origen.
Acuerdo de Libre Comercio Perú
- Panamá(1)
Capítulo 3: Reglas de Origen.
Anexo 3: Reglas Específicas de Origen.
Acuerdo Comercial entre Perú y la
Unión Europea(1)
Anexo II: Relativo a la definición del concep-
to de “Productos Originarios” y métodos
para la Cooperación Administrativa.
Acuerdo Comercial entre Perú y Costa
Rica(1)
Capítulo 3: Reglas de Origen y Procedi-
mientos de Origen.
Anexo 3: Reglas de Origen Específicas.
Acuerdo de Alcance Parcial de Natu-
raleza Comercial entre la República
del Perú y la República Bolivariana de
Venezuela
Anexo II: Normas de Origen.
Anexo II -Apéndice 1: Requisitos Específicos
de Origen.
III.	 Exportador Autorizado
Si el exportador de la mercancía cuenta con la calificación como Ex-
portador Autorizado podrá emitir declaraciones de origen respecto de
la mercancía a ser exportada, conforme a lo dispuesto en los siguientes
acuerdos comerciales:
Acuerdo
Comercial
Normativa en Materia de Origen
Acuerdo de Libre Co-
mercio Perú - Estados
AELC
Anexo V: Reglas de Origen y Asistencia Mutua en Materia
Aduanera. Anexo V - Apéndice 1: Notas Introductorias.
Anexo V - Apéndice 2: Lista de Elaboraciones o Transfor-
maciones que se requieren llevar a cabo en los materiales
no originarios a fin de que el producto fabricado pueda ob-
tener el carácter de originario.
Acuerdo de Libre Co-
mercio Perú - Corea
Capítulo 3: Reglas de Origen.
Requisitos Específicos de Origen - Parte I: Notas Generales
Interpretativas.
Requisitos Específicos de Origen - Parte II.
Anexo 3B: Exención del Principio deTerritorialidad. Capítu-
lo 4: Procedimientos de Origen.
Acuerdo de Asociación
Económica entre Perú
y Japón
Capítulo 3: Reglas de Origen. Requisitos Específicos de
Origen.
Acuerdo de Libre Co-
mercio Perú - Panamá
Capítulo 3: Reglas de Origen. Anexo 3: Reglas Específicas
de Origen.
Acuerdo Comercial
entre Perú y la Unión
Europea
Anexo II: Relativo a la definición del concepto de “Produc-
tos Originarios” y métodos para la Cooperación Adminis-
trativa.
Acuerdo Comercial en-
tre Perú y Costa Rica
Capítulo 3: Reglas de Origen y Procedimientos de Origen.
Anexo 3: Reglas de Origen Específicas.
NOTAS
(*)	 Mg. Marco Guillermo Mayor Ravines. Candidato a Doctor, Magister en Recherche
en Gestion des Organisations - Université Montesquieu Bordeaux IV – Francia.
	 Experto en Gobierno electrónico, e-commerce, E-Marketing, Diplomado en Ges-
tión del Potencial Humano - ESAN. Docente a nivel de Pre-grado y Postgrado
en diferentes universidades. Coautor de libros y autor de artículos en diferentes
publicaciones profesionales. Correo electrónico: marcomayor@marcomayor.com
COMERCIO EXTERIORI Informativo
Caballero Bustamante
I 4 Diciembre 2015 Nº 821, Segunda Quincena	 revista de asesoría especializada
Certificado de Origen
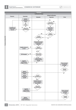
DIAGRAMA
Productor Exportador
Sí
Sí
Sí
Sí
Sí
Sí
Sí
Sí
Sí
No
No
Comunica
Subsanación?DJ
Existente
No
No
No
Evaluador
Entidad Certificadora
Supervisor Firma
Solicita
Certificado de
Origen
Evaluación
Previa de la
Solicitud
Evaluación de datos
y documentación
adjuntada
Observaciones
Complementarias
del DRImprimir
Certificado de
Origen y Firma
Obtiene
Certificado de
Origen
Solicita
Rectificación
del DR
Imprimir
Certificado de
Origen y Firma
Obtiene
Certificado de
Origen Rectificado
Firma y Scanea
el Certificado
de Origen
Firma y Scanea
el Certificado
de Origen
Modifica observa-
ciones Complemen-
tarias del DR
DR Denegado
Modifica datos de
la SUCE
Completa y/o
ingresa datos
de la DJ
Asigna
Evaluador?
Acepta
Evaluación?
Notifica
Subsanación?
Emite DR de
Aprobación?
Finaliza
Trámite?
Finaliza
Trámite?
Acepta
Rectificación?
Emite DR
de aprobación?
Validación
del productor?
ProcesosenelsistemaVUCE

¿Cómo adquirir un certificado de origen para exportar?

  • 1.
    I1I 1Revista deasesoría especializada Diciembre 2015 Nº 821, Segunda Quincena Voces: Ley General deAduanas – Certificado de origen – Exportación -VUCE. Pasos para obtener el Certificado de Origen, este documento va a acreditar que el producto a exportar es originario de Perú y se va a poder acoger a los beneficios arancelarios de los diversos tratados de libre co- mercio (TLC) que ha firmado el Estado Peruano. PASOS PARA OBTENER EL CERTIFICADO DE ORIGEN 1. Tener la Clave SOL 2. Ingreso al Sistema VUCE 3. Emisión del Certificado de Origen 4. Datos del Solicitante y certificado 5. Factura y Declaración Jurada Los cinco pasos para solicitar el Certificado de ori- gen para exportar Desde el 1 de julio del 2015 los exportadores ya pueden solicitar y ob- tener el certificado de origen a desde la Ventanilla Única de Comercio Ex- terior (VUCE) El trámite para obtener este documento, sus duplicados, el reemplazo y la anulación del mismo se realizaba en los locales de distintos gremios empresariales autorizados por el Ministerio de Comercio Exterior y Turismo www.mincetur.gob.pe, ahora que el trámite se realizará a través del portal web de la VUCE www.vuce.gob.pe, en el presente artículo les enseñaremos cómo se hace: 1. Tener la Clave SOL La clave SOL es proporcionada por SUNAT www.sunat.gob.pe al re- presentante legal de la entidad, quien también es el usuario principal y puede crear usuarios secundarios asignandole además un perfil y un rol. El sistema le permite al usuario principal crear, con su RUC, hasta mil usuarios secundarios quienes se identificarán con su número de DNI, carnet de extranjería o pasaporte. Para mayor información de creación de usuarios puede ingresar al manual del VUCE actualizado. 2. Acceso al Sistema VUCE Para ingresar al sistema VUCE ingresamos a través de su página web: www.vuce.gob.pe. Seguidamente dirigimos el cursor al recua- dro “Ingresar al Sistema VUCE” y dentro de ello la opción “Compo- nente de Origen”, dentro de este componente presionamos el recua- dro “Autenticación SOL” consignando el RUC de la empresa, código de usuario y clave de acceso del usuario secundario. Informe especial ¿CÓMO ADQUIRIR UN CERTIFICADO DE ORIGEN PARA EXPORTAR? Marco Mayor (*) contenido I1 Informe especial ¿Cómo adquirir un Certificado de origen para exportar? COMERCIO EXTERIOR I
  • 2.
    COMERCIO EXTERIORI Informativo CaballeroBustamante I 2 Diciembre 2015 Nº 821, Segunda Quincena revista de asesoría especializada 3. Generación del Certificado de Origen Una vez ingresado al sistema de la VUCE debemos seleccionar en la parte superior el recuadro “Nueva Solicitud” y luego selec- cionar la opción “Emisión de Certificado de Origen”. En esta ven- tana seleccionamos el país del acuerdo, el acuerdo comercial y la entidad certificadora en su región. Actualmente el exportador cuenta con 19 instituciones certificadoras delegadas por MINCE- TUR para cumplir con esta labor siendo la Cámara de Comercio de Lima www.camaralima.org.pe, la Asociación de Exportadores www.adexperu.org.pe y la Sociedad Nacional de Industrias www. sni.org.pe las instituciones que abarcan a nivel nacional la emi- sión de Certificados de Origen. Relación de Entidades Delegadas por el MINCETUR para Emitir Certificaciones de Origen N° ENTIDAD AUTORIZADA Ámbito de la delegación (*) 1 Asociación de Exportadores A nivel nacional 2 Sociedad Nacional de Industrias A nivel nacional 3 Cámara de Comercio de Lima A nivel nacional 4 Cámara de Comercio, Industria y Turismo de Ica Ica 5 Cámara de Comercio y Producción de Lambayeque Lambayeque 6 Cámara de Comercio y Producción de La Libertad La libertad 7 Cámara de Comercio, Industria y Producción de Tacna Tacna 8 Cámara de Comercio e Industria de Arequipa Arequipa 9 Cámara de Comercio, Industria y Turismo de Loreto Loreto 10 Cámara de Comercio y Producción de Piura Piura 11 Cámara de Comercio y Producción de Paita Piura 12 Cámara de Comercio y Producción de Puno Puno 13 Cámara de Comercio e Industria de Ilo Moquegua 14 Cámara de Comercio, Producción y Turismo de Sullana Piura 15 Cámara de Comercio y Producción de Aguas Verdes y de la provincia de Zarumilla Tumbes 16 Cámara de Comercio , Agricultura e Industria de Bagua- Amazonas Amazonas 17 Cámara Chinchana de Comercio, Industria, Turismo, Servicio y Agricultura Ica 18 Cámara de Comercio de Huancayo Junín 19 Cámara de Comercio y Producción de Cajamarca Cajamarca (*) AMBITO DE LA DELEGACIÓN: La Entidad Certificadora podrá emi- tir Certificados de Origen para las mercancías producidas por exportadores domiciliados dentro la Región señalada. Asimismo, podrá emitir certificados de origen a mercancías producidas fuera de la Región que cubre el ámbito de su delegación, cuando en dicha Región no exista una Entidad Certificadora delegada por el MINCETUR. 4. Datos del Solicitante y certificado Es la primera opción que aparece dentro de las pestañas la cual debe ser verificada y confirmada a través del recuadro “Guardar Formato”. Se debe verificar los datos del Titular y declarante. Tambien, en la sección “Datos del Certificado” se cuenta con las áreas de Importador, Medios de transporte y observaciones que deben ser llenadas de acuerdo a la información que se solicita para cada caso. 5. Factura y Declaración Jurada En la misma línea se debe llenar los datos de la factura comercial del bien a exportar para el cual se solicita el Certificado de Origen. Seguidamente es necesario adjuntar la factura correctamente esca- neada en formato PDF cuyo peso no debe superar los 10Mb. Finalmente en la pestaña “Mercancía calificación” se debe regis- trar la mercancía cuya declaración Jurada ha sido aprobada por el Sistema VUCE. “La VUCE es un sistema integrado que permite a las partes involucra- das en el comercio exterior y transporte internacional gestionar a través de medios electrónicos los trámites requeridos por las entidades competen- tes de acuerdo con la normatividad vigente, o solicitados por dichas par- tes, para el tránsito, ingreso o salida del territorio nacional de mercancías”. Artículo 2° del Decreto Legislativo N° 1036 COMPONENTES DE LA VUCE Mercancías Res- tringidas Permite a los usuarios realizar, a través de Internet, los trámites para la obtención de los permisos, certificacio- nes, licencias y demás autorizaciones para el ingreso, tránsito o salida de mercancías restringidas, como por ejemplo: alimentos, medicamentos, animales, vegetales, equipos de telecomunicaciones, juguetes, etc. Servicios Portua- rios Permite realizar, vía Internet, todos los trámites que re- quiere un buque para su recepción, estadía y despacho en los puertos, como por ejemplo: anuncio de arribo y zarpe, ficha técnicas, relación de carga, mercancías peligrosas, información de protección de buques e instalaciones por- tuarias (PBIP), tripulantes, etc. Origen Sistema para la emisión y gestión de calificación y certi- ficados de origen, exportador autorizado y Resoluciones anticipadas de origen, integrando a productores, expor- tadores, entidades competentes y Aduanas Se puede describir como un sistema para la gestión de calificación y emisión de los Certificados de Origen, integrando a productores, expor- tadores y a la autoridad competente. Ventajas: • Procesos integrados, estandarizados y simplificados. • Eliminación de expedientes y solicitudes físicos. • Notificaciones y respuestas por medios electrónicos. • Seguimiento del trámite, a través del acceso a la trazabilidad detallada. • Mayor seguridad, reduce probabilidad de fraudes y falsificaciones. • Para usar la VUCE (como exportador o funcionario de la Entidad), solo se requiere acceso a Internet. • Servicio 24 horas * 7 días. • A nivel nacional. Funcionalidades y Alcance del Componente Origen de la VUCE Funcionalidades incluidas: • Solicitud para Emisión de Certificados de Origen. • Solicitud de Remplazo de un Certificado de Origen. • Solicitud para Duplicado de un Certificado de Origen. • Solicitud de Anulación de un Certificado de Origen. • Validación de una DJ por el Productor. Alcance Se incluyen todos los Acuerdos que realicen el proceso de Certifica- ción de Origen bajo la modalidad de “Certificación por Entidades” Sistemas de Certificación de Origen Para solicitar el trato arancelario preferencial previsto en los acuerdos comerciales y/o regímenes preferenciales de los que el Perú es beneficiario,
  • 3.
    IInformativo Caballero Bustamante I3 Informe especial I3Revista de asesoría especializada Diciembre 2015 Nº 821, Segunda Quincena es necesario que el importador cuente con una PRUEBA DE ORIGEN (certificado de origen o declaración de origen), que cumpla con lo dispuesto en el acuerdo comercial o régimen preferencial bajo el cual se solicitará el trato preferencial en el país de destino de la mercancía. Para obtener la prueba de origen, los operadores de comercio deben utilizar el o los sistemas de certificación de origen establecidos en el acuer- do comercial y/o régimen preferencial, según se detalla a continuación: I. Auto-Certificación El certificado de origen puede ser emitido por el operador comercial que específicamente se señala en los siguientes acuerdos comerciales: ACUERDO COMERCIAL NORMATIVA EN MATERIA DE ORIGEN Acuerdo de Pro- moción Comercial Perú - EE.UU.(1) Capítulo 3: Textiles y Vestidos. Capítulo 4: Reglas de Origen y Procedimientos de Origen. Anexo 4.1: Reglas Específicas de Origen Tratado de Libre Comercio Perú - Canadá(2) Capítulo 3: Reglas de Origen Anexo 301: Requisitos Específi- cos de Origen Capítulo 4: Procedimientos de Origen y Facili- tación del Comercio Tratado de Libre Comercio Perú - Singapur(3) Capítulo 4: Reglas de Origen Anexo 4A: Reglas Específicas de Origen. Anexo 4B: Mercancías Remanufacturadas Capítulo 5: Aduanas Régimen Preferencial Normativa en Materia de Origen SGP - Canadá Memoranda D11-4-4 II. Certificación por Entidades La prueba de origen debe ser emitida por una entidad debidamente habilitada para tal fin por el MINCETUR. • Relación de Entidades delegadas por el MINCETUR para la Emisión de Certificados de Origen • Guía para la Emisión de Certificados de Origen • Declaración Jurada de Origen de la Mercancía • Instructivo para el llenado de la Declaración Jurada de Origen de la Mercancía Acuerdo Comercial Normativa en Materia de Origen Acuerdo de Libre Comercio entre Perú y Chile Capítulo 4: Régimen de Origen. Acuerdo de Complementación Econó- mica N° 50 Perú - Cuba ALADI/CR/Resolución252 Acuerdo de Complementación Econó- mica N° 58 Perú - Mercosur Anexo V: Régimen de Origen y Requisitos Específicos de Origen- Comunidad Andina Decisión 416: Normas Especiales para la Calificación y Certificación del Origen de las Mercancías. Decisión 417: Criterios y Procedimientos para lafijacióndeRequisitosEspecíficosdeOrigen. Requisitos Específicos de Origen - Parte I y II. Tratado de Libre Comercio Perú - Sin- gapur(1) Capítulo 4: Reglas de Origen. Anexo 4A: Reglas Específicas de Origen Anexo 4B: Mercancías Remanufacturadas. Capítulo 5: Aduanas. Tratado de Libre Comercio Perú - China Capítulo 3: Reglas de Origen y Procedimien- tos Operacionales relacionados al Origen. Anexo 4: Reglas Específicas de Origen por Producto. Acuerdo de Libre Comercio Perú - Es- tados AELC(1) Estados AELC: Suiza, Islandia, Lie- chtenstein y Noruega Anexo V: Reglas de Origen y Asistencia Mu- tua en Materia Aduanera. Anexo V - Apéndice 1: Notas Introductorias. Anexo V - Apéndice 2: Lista de Elaboracio- nes o Transformaciones que se requieren llevar a cabo en los materiales no origina- rios a fin de que el producto fabricado pue- da obtener el carácter de originario. Acuerdo de Libre Comercio Perú - Corea(1) Capítulo 3: Reglas de Origen. Requisitos Específicos de Origen - Parte I: Notas Generales Interpretativas. Requisitos Específicos de Origen - Parte II. Anexo 3B: Exención del Principio de Terri- torialidad. Capítulo 4: Procedimientos de Origen. Protocolo entre la República del Perú y el Reino de Tailandia para Acelerar la Liberalización del Comercio de Mercancías y la Facilitación del Co- mercio y sus Protocolos Adicionales Anexo 2: Reglas de Origen. Apéndice 1: Requisitos específicos de Ori- gen - Notas Inciales. Apéndice 1: Requisitos Específicos de Origen. Tercer Protocolo. Acuerdo de Integración Comercial en- tre Perú y México Capítulo 4: Reglas de Origen y Procedi- mientos relacionados con el Origen. Reglas Específicas de Origen. Acuerdo de Asociación Económica entre Perú y Japón(1) Capítulo 3: Reglas de Origen Requisitos Específicos de Origen. Acuerdo de Libre Comercio Perú - Panamá(1) Capítulo 3: Reglas de Origen. Anexo 3: Reglas Específicas de Origen. Acuerdo Comercial entre Perú y la Unión Europea(1) Anexo II: Relativo a la definición del concep- to de “Productos Originarios” y métodos para la Cooperación Administrativa. Acuerdo Comercial entre Perú y Costa Rica(1) Capítulo 3: Reglas de Origen y Procedi- mientos de Origen. Anexo 3: Reglas de Origen Específicas. Acuerdo de Alcance Parcial de Natu- raleza Comercial entre la República del Perú y la República Bolivariana de Venezuela Anexo II: Normas de Origen. Anexo II -Apéndice 1: Requisitos Específicos de Origen. III. Exportador Autorizado Si el exportador de la mercancía cuenta con la calificación como Ex- portador Autorizado podrá emitir declaraciones de origen respecto de la mercancía a ser exportada, conforme a lo dispuesto en los siguientes acuerdos comerciales: Acuerdo Comercial Normativa en Materia de Origen Acuerdo de Libre Co- mercio Perú - Estados AELC Anexo V: Reglas de Origen y Asistencia Mutua en Materia Aduanera. Anexo V - Apéndice 1: Notas Introductorias. Anexo V - Apéndice 2: Lista de Elaboraciones o Transfor- maciones que se requieren llevar a cabo en los materiales no originarios a fin de que el producto fabricado pueda ob- tener el carácter de originario. Acuerdo de Libre Co- mercio Perú - Corea Capítulo 3: Reglas de Origen. Requisitos Específicos de Origen - Parte I: Notas Generales Interpretativas. Requisitos Específicos de Origen - Parte II. Anexo 3B: Exención del Principio deTerritorialidad. Capítu- lo 4: Procedimientos de Origen. Acuerdo de Asociación Económica entre Perú y Japón Capítulo 3: Reglas de Origen. Requisitos Específicos de Origen. Acuerdo de Libre Co- mercio Perú - Panamá Capítulo 3: Reglas de Origen. Anexo 3: Reglas Específicas de Origen. Acuerdo Comercial entre Perú y la Unión Europea Anexo II: Relativo a la definición del concepto de “Produc- tos Originarios” y métodos para la Cooperación Adminis- trativa. Acuerdo Comercial en- tre Perú y Costa Rica Capítulo 3: Reglas de Origen y Procedimientos de Origen. Anexo 3: Reglas de Origen Específicas. NOTAS (*) Mg. Marco Guillermo Mayor Ravines. Candidato a Doctor, Magister en Recherche en Gestion des Organisations - Université Montesquieu Bordeaux IV – Francia. Experto en Gobierno electrónico, e-commerce, E-Marketing, Diplomado en Ges- tión del Potencial Humano - ESAN. Docente a nivel de Pre-grado y Postgrado en diferentes universidades. Coautor de libros y autor de artículos en diferentes publicaciones profesionales. Correo electrónico: marcomayor@marcomayor.com
  • 4.
    COMERCIO EXTERIORI Informativo CaballeroBustamante I 4 Diciembre 2015 Nº 821, Segunda Quincena revista de asesoría especializada Certificado de Origen DIAGRAMA Productor Exportador Sí Sí Sí Sí Sí Sí Sí Sí Sí No No Comunica Subsanación?DJ Existente No No No Evaluador Entidad Certificadora Supervisor Firma Solicita Certificado de Origen Evaluación Previa de la Solicitud Evaluación de datos y documentación adjuntada Observaciones Complementarias del DRImprimir Certificado de Origen y Firma Obtiene Certificado de Origen Solicita Rectificación del DR Imprimir Certificado de Origen y Firma Obtiene Certificado de Origen Rectificado Firma y Scanea el Certificado de Origen Firma y Scanea el Certificado de Origen Modifica observa- ciones Complemen- tarias del DR DR Denegado Modifica datos de la SUCE Completa y/o ingresa datos de la DJ Asigna Evaluador? Acepta Evaluación? Notifica Subsanación? Emite DR de Aprobación? Finaliza Trámite? Finaliza Trámite? Acepta Rectificación? Emite DR de aprobación? Validación del productor? ProcesosenelsistemaVUCE