EJERCICIOS DE PRACTICA TAREA UNIDAD 1
JHONATAN FENANDO BOLÍVAR HERRERA
UNIVERSIDAD PEDAGIGICA Y TEGNOLOGICA DE COLOMBIA
TEGNOLOGIA EN OBRAS CIVILES
SOGAMOSO
2016
EJERCICIOS DE PRACTICA TAREA UNIDAD 1
JHONATAN FEMANDO BOLÍVAR HERRERA
Trabajo presentado en la materia de informática básica
TRABAJO PRESENTADO A LA ING: Lorena Uribe
UNIVERSIDAD PEDAGIGICA Y TEGNOLOGICA DE COLOMBIA
TEGNOLOGIA EN OBRAS CIVILES
SOGAMOSO
2016
Actividad 2
2. Utilizando alguna herramienta digital como el programa Inspiration Maps, el
programa CMapTools o las herramientas en www.cacoo.com, realice un mapa
mental sobre la guía de aprendizaje de la asignatura. Guárdelo en formato imagen
(.jpg). Identifique el procedimiento para guardar los esquemas en formato de
imagen (.JPG)
Actividad 6
. Cuadro comparativo ventajas y desventajas de los sistemas de comunicación sincrónica y
asincrónica investigados
COMUNICACIÓN SINCRÓNICA VENTAJAS Y DESVENTAJAS
VENTAJAS DESVENTAJAS
las conversaciones pueden ser
almacenadas y recuperadas en los
sistemas que soportan este tipo de
comunicación
Tecnología imperfecta, muchas veces
se dificulta su uso por la lentitud y
dificultades de internet
Facilita la participación de personas,
con culturas diferentes, y que se
encuentran en diferentes lugares
es difícil seguir la pista del progreso en
una conversación
Dialogo cara a cara. Resulta
dinámico, en donde una conversación
evoluciona en tiempo.
el acceso a Internet está
incrementando, aún hay una gran
mayoría de personas que no disponen
de acceso
Valiosa herramienta para la
comunicación grupal y para el
aprendizaje cooperativo.
Lectura online: la información que se
transmite tiene lugar online, por tanto
es necesario que los participantes se
sientan cómodos
COMUNICACIÓN ASINCRÓNICA VENTAJAS Y DESVENTAJAS
VENTAJAS DESVENTAJAS
La información que se envía al foro
queda grabada, de manera que se
puede recurrir a ella en cualquier
momento.
El tutor no puede garantizar que los
mensajes enviados sean leídos por
parte del alumno.
Es un medio excelente para fomentar
las comunicación y el dialogo
No se sabe con claridad el día ni la
hora en las cuales se recibió el
mensaje
La comunicación se produce entre
dos o más personas que pueden o no
encontrarse físicamente ubicadas en
contextos distintos.
Dialogo en el cual no es una
herramienta rápida para su respuesta
no es necesario que los participantes
coincidan en el mismo tiempo.
No se sabe su confirmación de lectura
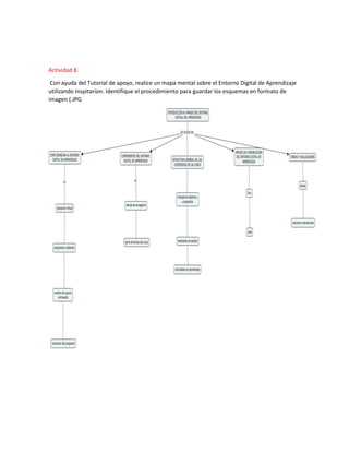
Actividad 8.
Con ayuda del Tutorial de apoyo, realice un mapa mental sobre el Entorno Digital de Aprendizaje
utilizando Inspitarion. Identifique el procedimiento para guardar los esquemas en formato de
imagen (.JPG

Complementacion actividad 1 jhonatan bolivar

  • 1.
    EJERCICIOS DE PRACTICATAREA UNIDAD 1 JHONATAN FENANDO BOLÍVAR HERRERA UNIVERSIDAD PEDAGIGICA Y TEGNOLOGICA DE COLOMBIA TEGNOLOGIA EN OBRAS CIVILES SOGAMOSO 2016
  • 2.
    EJERCICIOS DE PRACTICATAREA UNIDAD 1 JHONATAN FEMANDO BOLÍVAR HERRERA Trabajo presentado en la materia de informática básica TRABAJO PRESENTADO A LA ING: Lorena Uribe UNIVERSIDAD PEDAGIGICA Y TEGNOLOGICA DE COLOMBIA TEGNOLOGIA EN OBRAS CIVILES SOGAMOSO 2016
  • 3.
    Actividad 2 2. Utilizandoalguna herramienta digital como el programa Inspiration Maps, el programa CMapTools o las herramientas en www.cacoo.com, realice un mapa mental sobre la guía de aprendizaje de la asignatura. Guárdelo en formato imagen (.jpg). Identifique el procedimiento para guardar los esquemas en formato de imagen (.JPG)
  • 4.
    Actividad 6 . Cuadrocomparativo ventajas y desventajas de los sistemas de comunicación sincrónica y asincrónica investigados COMUNICACIÓN SINCRÓNICA VENTAJAS Y DESVENTAJAS VENTAJAS DESVENTAJAS las conversaciones pueden ser almacenadas y recuperadas en los sistemas que soportan este tipo de comunicación Tecnología imperfecta, muchas veces se dificulta su uso por la lentitud y dificultades de internet Facilita la participación de personas, con culturas diferentes, y que se encuentran en diferentes lugares es difícil seguir la pista del progreso en una conversación Dialogo cara a cara. Resulta dinámico, en donde una conversación evoluciona en tiempo. el acceso a Internet está incrementando, aún hay una gran mayoría de personas que no disponen de acceso Valiosa herramienta para la comunicación grupal y para el aprendizaje cooperativo. Lectura online: la información que se transmite tiene lugar online, por tanto es necesario que los participantes se sientan cómodos COMUNICACIÓN ASINCRÓNICA VENTAJAS Y DESVENTAJAS VENTAJAS DESVENTAJAS La información que se envía al foro queda grabada, de manera que se puede recurrir a ella en cualquier momento. El tutor no puede garantizar que los mensajes enviados sean leídos por parte del alumno. Es un medio excelente para fomentar las comunicación y el dialogo No se sabe con claridad el día ni la hora en las cuales se recibió el mensaje La comunicación se produce entre dos o más personas que pueden o no encontrarse físicamente ubicadas en contextos distintos. Dialogo en el cual no es una herramienta rápida para su respuesta no es necesario que los participantes coincidan en el mismo tiempo. No se sabe su confirmación de lectura
  • 5.
    Actividad 8. Con ayudadel Tutorial de apoyo, realice un mapa mental sobre el Entorno Digital de Aprendizaje utilizando Inspitarion. Identifique el procedimiento para guardar los esquemas en formato de imagen (.JPG