Reconocimiento de la unidad Dos.
Herramientas telemáticas
CARLOS ALBERTO RIOS SUNCE
Presentado a:
Ernesto Orlando Parra Cañón
Universidad Nacional Abierta Y A Distancia UNAD
Escuela De Ciencias Administrativas, Contables, Económicas Y De Negocios
Administración de empresas
Florencia Caquetá
2014
TABLA DE CONTENIDO
1. INTRODUCCIÓN………………………………………………3
2. OBJETIVOS……………………………………………………..4
3. LAS HERRAMIENTAS TELEMÁTICAS……………………5
4. CUADRO SINÓPTICO DE LAS HERRAMIENTAS E-
LEARNING……………………………………………………..6
5. CUADRO COMPARATIVO ENTRE HERRAMIENTAS
SINCRÓNICAS Y ASINCRÓNICAS…………………………7
6. MAPA CONCEPTUAL DEL CAMPUS VIRTUAL UNAD…8
7. CONCLUSIONES……………………………………………...10
8. BIBLIOGRAFIA……………………………………………….11
INTRODUCCIÓN
Con el siguiente trabajo pretendo afianzar mis conocimientos frente al tema
herramientas telemáticas, conocer más a fondo todo lo referente sobre este,
darnos de cuenta como las redes influyen en nuestras vidas, además adquirir
mayor conocimiento sobre las herramientas sincrónicas y asincrónicas ya que
cada una tiene sus características. Las herramientas telemáticas son muy usadas
en la actualidad que vivimos, prácticamente son usadas y requeridas casi en todo
en que nos desempeñamos, podríamos decir tanto en el estudio como en el
trabajo, además hoy en día son muy indispensables ya que gracias a ellas se nos
facilitan las actividades que realizamos en nuestra vida cotidiana. Hay diferentes
tipos de herramientas telemáticas entre ellas las sincrónicas aquellas que nos
permiten una comunicación en tiempo real como por ejemplo cuando nos
comunicamos por medio del teléfono o una videoconferencia, o el chat, las
asincrónicas se desarrollan de forma escrita o textual, podría ser por medio de un
correo, o blogs entre otros, ya que no es necesario que la participación de ambas
partes a la vez, ni es necesario que sea leído de inmediato, además encontramos
las tics que forman parte importante ya que desde la antigüedad se usaban para
comunicarse y almacenar información y de igual manera en la actualidad, ya que
día a día se ha venido actualizando mucho más aquellas herramientas de
comunicación para poder mejora la calidad de información e igualmente se han
vuelto más indispensables. También vemos las herramientas de e-learning
también llamados aprendizaje electrónico, es la educación a distancia
completamente manejada por el medio virtual a través de las nuevas redes de
comunicación.
OBJETIVOS
 Adquirir nuevos e importantes conocimientos sobre las herramientas
telemáticas y sus diversidades.
 Conocer las diferentes herramientas e-learning
 Realizar cuadro sinóptico de las herramientas e- learning
 Describir ventajas y desventajas de las herramientas sincrónicas y
asincrónicas.
 Elaborar mapa conceptual del campus virtual de la UNAD.
 Conocer y aplicar el conocimiento adquirido.
LAS HERRAMIENTAS TELEMÁTICAS
Las herramientas telemáticas son muy utilizadas hoy en día como decía
anteriormente son muy usadas para todo incluso para el trabajo, la escuela y
para poder tener vida social, entre ellas encontramos las que compartimos en
tiempo real, están son las más usadas ya que son las que nos permiten tener
una conversación activa entre dos o más personas al mismo tiempo y de una
manera rápida, entre ellas encontramos el Messenger, yahoo, chat, badoo,
otras son las de tiempo no real estas son las más usadas ya que son las que
nos permiten enviar trabajos, adjuntar archivos entre otros. Otra herramienta
importante serían las redes sociales ya que son muy usadas hoy en día ya que
son las que permiten que la juventud se exprese libremente y más que todo
socialicen con otras personas ya sea o no de la misma parte o nación estas sin
son las que le quitan poder a las herramientas telemáticas ya que realizan la
misma acción e incluyen otras opciones más avanzadas las cuales atrapan la
atención de la población en general entre ellas encontramos las más usadas o
conocidas; el Facebook, el twitter, el whatsapp, YouTube.
CUADRO SINÓPTICO DE LAS HERRAMIENTAS E-LEARNING.
CUADRO COMPARATIVO ENTRE HERRAMIENTAS SINCRÓNICAS Y
ASINCRÓNICAS.
Teniendo en cuenta los momentos en que se produce la comunicación, podemos clasificar
las herramientas de comunicación en dos grupos:
Sincrónicas. Su función principal es entregar la posibilidad de comunicación
instantánea.
Asincrónicas. Su función principal es compartir la comunicación en tiempo
prorrogado.
HERRAMIENTAS SINCRÓNICAS ASINCRÓNICAS
DESCRIPCIÓN
Intercambio de
información en tiempo
real.
Chat.
Video conferencia.
infrarrojo.
Celular.
Bluetooth.
Es aquella
comunicación
entre dos o más
personas de
manera diferida en
el tiempo.
El foro virtual
UNAD
Correo
electrónica.
Las cartas.
Las postales.
VENTAJAS
Comunican e informan.
Generación de empleo.
Socializar.
Intercambio de
información y
conocimientos.
Aprendizaje dirigido.
Educación.
Todas las conversaciones e
interacciones que se produzcan
pueden ser almacenadas y
recuperadas en los sistemas que
soportan este tipo de
comunicación.
Información útil
Entretenimiento.
Publicidad.
Aprendizaje
autónomo.
Intercambio de
información y
conocimientos.
Rompe barreras de
tiempo y espacio.
Es un medio muy adecuado
para fomentar la comunicación
y el dialogo
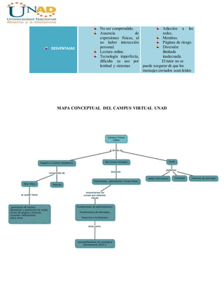
DESVENTAJAS
No ser comprendido.
Ausencia de
expresiones físicas, al
no haber interacción
personal.
Lectura online.
Tecnología imperfecta,
dificulta su uso por
lentitud y sistemas
Adicción a las
redes.
Mentiras.
Páginas de riesgo.
Diversión
ilimitada
inadecuada.
El tutor no se
puede asegurar de que los
mensajes enviados sean leídos
MAPA CONCEPTUAL DEL CAMPUS VIRTUAL UNAD
CONCLUSIÓN
Las herramientas telemáticas en general son de gran importancia ya que nos
permiten estar actualizados, vivir en sociedad, automatizar y mejorar los
procedimientos o desempeños en cualquier entorno en que nos desempeñemos.
Además los sitios web nos ofrecen gran utilidad a las empresas o entidades e incluso
en nuestra vida cotidiana permitiendo ser más competitivos, debido a que se puede
dar a conocer sus productos o servicios o en que nos desempeñemos las 24 horas del
día a los interesados.
Concluí cuales son las herramientas sincrónicas y asincrónicas, sus ventajas y
desventajas, las cuales nos permiten aprovechar todas las ayudas que tenemos
gracias a la informática y a la tecnología.
Profundice conocimientos sobre las redes sociales, que función cumplen y como
utilizarlas de forma adecuada comunicándonos a cualquier hora a nivel global con
amigos y personas de nuestro interés.
BIBLIOGRAFIAS
http://leidy-matias.blogspot.com/
www.ite.educacion.es/.../uso_didctico_de_las_herramientas_telemticas.
https://www.google.com.co/search?q=mapa+conceptual+sobre+e-
learning&es_sm=122&tbm=isch&tbo=u&source=univ&sa=X&ei=_ftjVNnXBsiUNviYhIgP&ved=0
CCcQ7Ak#tbm=isch&q=mapa+sobre+e-learning&imgdii=_
Bibliografía
 http://herramientas-sinyasincronicas.blogspot.com/2013_05_01_archive.html
 http://es.slideshare.net/vogui13/asincronico-sincronica

cuadro sinótico de las herraminetas e-Learning, cuadros de desventajas y ventajas de las herraminetas sincronicas y asinconcronicas de carlos alberto rios

  • 1.
    Reconocimiento de launidad Dos. Herramientas telemáticas CARLOS ALBERTO RIOS SUNCE Presentado a: Ernesto Orlando Parra Cañón Universidad Nacional Abierta Y A Distancia UNAD Escuela De Ciencias Administrativas, Contables, Económicas Y De Negocios Administración de empresas Florencia Caquetá 2014
  • 2.
    TABLA DE CONTENIDO 1.INTRODUCCIÓN………………………………………………3 2. OBJETIVOS……………………………………………………..4 3. LAS HERRAMIENTAS TELEMÁTICAS……………………5 4. CUADRO SINÓPTICO DE LAS HERRAMIENTAS E- LEARNING……………………………………………………..6 5. CUADRO COMPARATIVO ENTRE HERRAMIENTAS SINCRÓNICAS Y ASINCRÓNICAS…………………………7 6. MAPA CONCEPTUAL DEL CAMPUS VIRTUAL UNAD…8 7. CONCLUSIONES……………………………………………...10 8. BIBLIOGRAFIA……………………………………………….11
  • 3.
    INTRODUCCIÓN Con el siguientetrabajo pretendo afianzar mis conocimientos frente al tema herramientas telemáticas, conocer más a fondo todo lo referente sobre este, darnos de cuenta como las redes influyen en nuestras vidas, además adquirir mayor conocimiento sobre las herramientas sincrónicas y asincrónicas ya que cada una tiene sus características. Las herramientas telemáticas son muy usadas en la actualidad que vivimos, prácticamente son usadas y requeridas casi en todo en que nos desempeñamos, podríamos decir tanto en el estudio como en el trabajo, además hoy en día son muy indispensables ya que gracias a ellas se nos facilitan las actividades que realizamos en nuestra vida cotidiana. Hay diferentes tipos de herramientas telemáticas entre ellas las sincrónicas aquellas que nos permiten una comunicación en tiempo real como por ejemplo cuando nos comunicamos por medio del teléfono o una videoconferencia, o el chat, las asincrónicas se desarrollan de forma escrita o textual, podría ser por medio de un correo, o blogs entre otros, ya que no es necesario que la participación de ambas partes a la vez, ni es necesario que sea leído de inmediato, además encontramos las tics que forman parte importante ya que desde la antigüedad se usaban para comunicarse y almacenar información y de igual manera en la actualidad, ya que día a día se ha venido actualizando mucho más aquellas herramientas de comunicación para poder mejora la calidad de información e igualmente se han vuelto más indispensables. También vemos las herramientas de e-learning también llamados aprendizaje electrónico, es la educación a distancia completamente manejada por el medio virtual a través de las nuevas redes de comunicación.
  • 4.
    OBJETIVOS  Adquirir nuevose importantes conocimientos sobre las herramientas telemáticas y sus diversidades.  Conocer las diferentes herramientas e-learning  Realizar cuadro sinóptico de las herramientas e- learning  Describir ventajas y desventajas de las herramientas sincrónicas y asincrónicas.  Elaborar mapa conceptual del campus virtual de la UNAD.  Conocer y aplicar el conocimiento adquirido.
  • 5.
    LAS HERRAMIENTAS TELEMÁTICAS Lasherramientas telemáticas son muy utilizadas hoy en día como decía anteriormente son muy usadas para todo incluso para el trabajo, la escuela y para poder tener vida social, entre ellas encontramos las que compartimos en tiempo real, están son las más usadas ya que son las que nos permiten tener una conversación activa entre dos o más personas al mismo tiempo y de una manera rápida, entre ellas encontramos el Messenger, yahoo, chat, badoo, otras son las de tiempo no real estas son las más usadas ya que son las que nos permiten enviar trabajos, adjuntar archivos entre otros. Otra herramienta importante serían las redes sociales ya que son muy usadas hoy en día ya que son las que permiten que la juventud se exprese libremente y más que todo socialicen con otras personas ya sea o no de la misma parte o nación estas sin son las que le quitan poder a las herramientas telemáticas ya que realizan la misma acción e incluyen otras opciones más avanzadas las cuales atrapan la atención de la población en general entre ellas encontramos las más usadas o conocidas; el Facebook, el twitter, el whatsapp, YouTube.
  • 6.
    CUADRO SINÓPTICO DELAS HERRAMIENTAS E-LEARNING.
  • 7.
    CUADRO COMPARATIVO ENTREHERRAMIENTAS SINCRÓNICAS Y ASINCRÓNICAS. Teniendo en cuenta los momentos en que se produce la comunicación, podemos clasificar las herramientas de comunicación en dos grupos: Sincrónicas. Su función principal es entregar la posibilidad de comunicación instantánea. Asincrónicas. Su función principal es compartir la comunicación en tiempo prorrogado. HERRAMIENTAS SINCRÓNICAS ASINCRÓNICAS DESCRIPCIÓN Intercambio de información en tiempo real. Chat. Video conferencia. infrarrojo. Celular. Bluetooth. Es aquella comunicación entre dos o más personas de manera diferida en el tiempo. El foro virtual UNAD Correo electrónica. Las cartas. Las postales. VENTAJAS Comunican e informan. Generación de empleo. Socializar. Intercambio de información y conocimientos. Aprendizaje dirigido. Educación. Todas las conversaciones e interacciones que se produzcan pueden ser almacenadas y recuperadas en los sistemas que soportan este tipo de comunicación. Información útil Entretenimiento. Publicidad. Aprendizaje autónomo. Intercambio de información y conocimientos. Rompe barreras de tiempo y espacio. Es un medio muy adecuado para fomentar la comunicación y el dialogo
  • 8.
    DESVENTAJAS No ser comprendido. Ausenciade expresiones físicas, al no haber interacción personal. Lectura online. Tecnología imperfecta, dificulta su uso por lentitud y sistemas Adicción a las redes. Mentiras. Páginas de riesgo. Diversión ilimitada inadecuada. El tutor no se puede asegurar de que los mensajes enviados sean leídos MAPA CONCEPTUAL DEL CAMPUS VIRTUAL UNAD
  • 9.
    CONCLUSIÓN Las herramientas telemáticasen general son de gran importancia ya que nos permiten estar actualizados, vivir en sociedad, automatizar y mejorar los procedimientos o desempeños en cualquier entorno en que nos desempeñemos. Además los sitios web nos ofrecen gran utilidad a las empresas o entidades e incluso en nuestra vida cotidiana permitiendo ser más competitivos, debido a que se puede dar a conocer sus productos o servicios o en que nos desempeñemos las 24 horas del día a los interesados. Concluí cuales son las herramientas sincrónicas y asincrónicas, sus ventajas y desventajas, las cuales nos permiten aprovechar todas las ayudas que tenemos gracias a la informática y a la tecnología. Profundice conocimientos sobre las redes sociales, que función cumplen y como utilizarlas de forma adecuada comunicándonos a cualquier hora a nivel global con amigos y personas de nuestro interés.
  • 10.
  • 11.