Luis jamir Aguiar Carrión
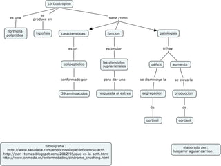
El sistema endocrino esta compuesto por diversos tipos de glándulas que tienen
como función secretar diferentes hormonas, las cuales a su vez se encargan de
estimular diferentes órganos, glándulas, y hasta generar comportamientos
específicos en otros individuos, como también regular los diferentes procesos
bioquímicos del organismo.
Ejemplos de estas glándulas son el timo, la tiroides, páncreas, ovarios, testículos , la
hipófisis , entre otras muchas otras. Pero principalmente se hará un enfoque en la
hipófisis y la secreción de la hormona ( ACTH).
La ACTH como todas las demás hormonas cumple una función importante en el
organismo, es necesaria para estimular la corteza suprarrenal y que esta desempeñe
bien su trabajo, la ACTH también puede generar ciertas patologías como
consecuencia de la deficiencia y aumento de la misma, como será expuesto mas
adelante.
Es una hormona polipéptida(tipo de hormona formada
por varios aminoácidos) producida y secretada por la
glándula pituitaria anterior. A menudo se produce en
respuesta al estrés biológico Sus efectos principales son
aumentar la producción y liberación de corticosteroides.
Es responsable de estimular las glándulas suprarrenales
que se encuentran encima de cada riñón, para producir
esteroides como el cortisol, que reduce el estrés y la
inflamación en el cuerpo.
Como la ACTH es la hormona hipofisaria encargada de
estimular a la corteza suprarrenal para que fabrique y
segregue cortisol a la sangre, la deficiencia de ACTH
produce de forma secundaria una deficiencia de cortisol,
es decir, una insuficiencia cortico suprarrenal
secundaria(enfermedad de Addison).
El síndrome de Cushing (hipercortisolismo) se produce por un exceso de la
hormona cortisol (hidrocortisona) generada por la glándula suprarrenal. Los
síntomas característicos son el aumento de peso con obesidad de distribución
central, un rostro redondo y enrojecido, así como una presión sanguínea alta.
• http://caibco.ucv.ve/caibco/vitae/VitaeDieciocho/
Articulos/Psiquiatria/ArchivosHTML/alteraciones.
htm
• http://www.saludalia.com/endocrinologia/deficien
cia-acth
• http://cien- temas.blogspot.com/2012/05/que-es-
la-acth.html
• http://www.onmeda.es/enfermedades/sindrome_
crushing.html

Corticotropina

  • 1.
  • 2.
    El sistema endocrinoesta compuesto por diversos tipos de glándulas que tienen como función secretar diferentes hormonas, las cuales a su vez se encargan de estimular diferentes órganos, glándulas, y hasta generar comportamientos específicos en otros individuos, como también regular los diferentes procesos bioquímicos del organismo. Ejemplos de estas glándulas son el timo, la tiroides, páncreas, ovarios, testículos , la hipófisis , entre otras muchas otras. Pero principalmente se hará un enfoque en la hipófisis y la secreción de la hormona ( ACTH). La ACTH como todas las demás hormonas cumple una función importante en el organismo, es necesaria para estimular la corteza suprarrenal y que esta desempeñe bien su trabajo, la ACTH también puede generar ciertas patologías como consecuencia de la deficiencia y aumento de la misma, como será expuesto mas adelante.
  • 4.
    Es una hormonapolipéptida(tipo de hormona formada por varios aminoácidos) producida y secretada por la glándula pituitaria anterior. A menudo se produce en respuesta al estrés biológico Sus efectos principales son aumentar la producción y liberación de corticosteroides.
  • 6.
    Es responsable deestimular las glándulas suprarrenales que se encuentran encima de cada riñón, para producir esteroides como el cortisol, que reduce el estrés y la inflamación en el cuerpo.
  • 8.
    Como la ACTHes la hormona hipofisaria encargada de estimular a la corteza suprarrenal para que fabrique y segregue cortisol a la sangre, la deficiencia de ACTH produce de forma secundaria una deficiencia de cortisol, es decir, una insuficiencia cortico suprarrenal secundaria(enfermedad de Addison).
  • 9.
    El síndrome deCushing (hipercortisolismo) se produce por un exceso de la hormona cortisol (hidrocortisona) generada por la glándula suprarrenal. Los síntomas característicos son el aumento de peso con obesidad de distribución central, un rostro redondo y enrojecido, así como una presión sanguínea alta.
  • 11.
    • http://caibco.ucv.ve/caibco/vitae/VitaeDieciocho/ Articulos/Psiquiatria/ArchivosHTML/alteraciones. htm • http://www.saludalia.com/endocrinologia/deficien cia-acth •http://cien- temas.blogspot.com/2012/05/que-es- la-acth.html • http://www.onmeda.es/enfermedades/sindrome_ crushing.html