Cultura Chavín
Lic. César A. Vargas Lavado
Historia del Perú
I.E. “Saco Oliveros”
1ro Sec.
Monumento
arquitectónico
Departamento
Chavín de Huántar
………………………………………………………..
Kunturhuasi
………………………………………………………..
Pacopampa
………………………………………………………..
Caballo Muerto
………………………………………………………..
Moxeque
………………………………………………………..
Sechín
………………………………………………………..
Garagay
………………………………………………………..
Actividades para la casa
I.- De la lectura anterior responde
las siguientes Preguntas:
a).- ¿De qué objetos estaba compuesto él arte
lítico de Chavín?
…………………………………………………………………………………………
…………………………………………………………………………………………
…………………………………………………………………………………………
…………………………………………………………………………………………
.
b).- ¿Cuál era el motivo central del vaso ceremonial y que representaba?
…………………………………………………………………………………………………………………………………………………………………………………………………
…………………………………………………………………………………………………………………………………………………………………………………………………
…………………………………………………………………………………………………………………………………………………………………………………………………
c).-Explica ¿Qué papel cumplía el sacerdote dentro de la sociedad Chavín?
…………………………………………………………………………………………………………………………………………………………………………………………………
…………………………………………………………………………………………………………………………………………………………………………………………………
…………………………………………………………………………………………………………………………………………………………………………………………………
d).- ¿Qué representan los dioses en el arte lítico de Chavín?
…………………………………………………………………………………………………………………………………………………………………………………………………
…………………………………………………………………………………………………………………………………………………………………………………………………
e).- ¿Cómo es considerada la sociedad Chavín?
…………………………………………………………………………………………………………………………………………………………………………………………………
…………………………………………………………………………………………………………………………………………………………………………………………………
…………………………………………………………………………………………………………………………………………………………………………………………………
II.- En el recuadro señala el departamento donde se ubican y coloréalos en el
mapa. (Elabora su leyenda)
Se Destacaron
Fue
En
En por
y
A en fue
Cultura Chavín 1ro de Sec.
La Cultura Chavín
Desarrolló
La región de Ancash
Orillas del río
Mosna
Descubierta
Julio C. Tello
1919
En el arte lítico
Su gobierno
Un estado
teocrático
Sobresalieron En
Alcanzaron de Se Con Las
Los Como Como
Con
El el
Son y y
En En
De
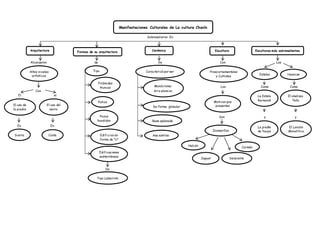
Manifestaciones Culturales de La cultura Chavín
Arquitectura Cerámica Escultura
Altos niveles
artísticos
El uso de
la piedra
El uso del
barro
Sierra Costa
Formas de su arquitectura
Tipo
Pirámides
truncas
Patios
Pozos
hundidos
Edificios en
forma de “U”
Edificaciones
subterráneas
Tipo Laberinto
Caracterizó por ser
Monócroma:
Gris plomizo
De Forma globular
Base aplanada
Asa estribo
Fines ornamentales
y Cultistas
Motivos que
presentan
Zoomorfas
Halcón
Jaguar Serpiente
Caimán
Esculturas más sobresalientes
Estelas Huancas
La Estela
Raimondi
La piedra
de Yauya
Él obelisco
Tello
El Lanzón
Monolítico
I.- Piensa y responde:
a).- ¿Dónde se desarrolló y ubico la Cultura Chavín?
……………………………………………………………………………………………………………………………………………………………………………………………
b).- ¿Quién descubrió La Cultura Chavín?
……………………………………………………………………………………………………………………………………………………………………………………………
c).- ¿Qué tipo de estado y gobierno tuvieron los Chavines?
……………………………………………………………………………………………………………………………………………………………………………………………
d).- ¿Cuál fue el Centro principal de La Cultura Chavín?
……………………………………………………………………………………………………………………………………………………………………………………………
II.- Completa el siguiente cuadro comparativo sobre los tres tipos de
Manifestaciones culturales de Chavín:
Arquitectura Cerámica Escultura












III.- Une con una flecha donde le corresponda:
.Divinidad hermafrodita en
Forma de caimán
. Sacerdotes guardianes.
. Piedra y adobe.
. Dios Jaguar
IV.- Ubica en el mapa del Perú la región en donde se desarrolló la Cultura
Chavín (Elabora su leyenda)
V.- Identifica las siguientes imágenes y coloca a qué tipo de arte Chavín
pertenece:
Demuestro lo aprendido
Cultura Chavín 1ro Sec.Historia del Perú
Leyenda
1.-……………………………………………………………………
2.-……………………………………………………………………
3.-……………………………………………………………………
4.-……………………………………………………………………
5.-……………………………………………………………………
6.-……………………………………………………………………
1 2 3
Lic. César A. Vargas Lavado
4 5 6
. Materiales que utilizaron losChavines
para su arquitectura.
. Dios principal de Los chavines.
. Las cabezas clavas posiblemente
Representan a...
. El obelisco Tello representa a una….

Cultura chavín

  • 1.
    Cultura Chavín Lic. CésarA. Vargas Lavado Historia del Perú I.E. “Saco Oliveros” 1ro Sec.
  • 2.
    Monumento arquitectónico Departamento Chavín de Huántar ……………………………………………………….. Kunturhuasi ……………………………………………………….. Pacopampa ……………………………………………………….. CaballoMuerto ……………………………………………………….. Moxeque ……………………………………………………….. Sechín ……………………………………………………….. Garagay ……………………………………………………….. Actividades para la casa I.- De la lectura anterior responde las siguientes Preguntas: a).- ¿De qué objetos estaba compuesto él arte lítico de Chavín? ………………………………………………………………………………………… ………………………………………………………………………………………… ………………………………………………………………………………………… ………………………………………………………………………………………… . b).- ¿Cuál era el motivo central del vaso ceremonial y que representaba? ………………………………………………………………………………………………………………………………………………………………………………………………… ………………………………………………………………………………………………………………………………………………………………………………………………… ………………………………………………………………………………………………………………………………………………………………………………………………… c).-Explica ¿Qué papel cumplía el sacerdote dentro de la sociedad Chavín? ………………………………………………………………………………………………………………………………………………………………………………………………… ………………………………………………………………………………………………………………………………………………………………………………………………… ………………………………………………………………………………………………………………………………………………………………………………………………… d).- ¿Qué representan los dioses en el arte lítico de Chavín? ………………………………………………………………………………………………………………………………………………………………………………………………… ………………………………………………………………………………………………………………………………………………………………………………………………… e).- ¿Cómo es considerada la sociedad Chavín? ………………………………………………………………………………………………………………………………………………………………………………………………… ………………………………………………………………………………………………………………………………………………………………………………………………… ………………………………………………………………………………………………………………………………………………………………………………………………… II.- En el recuadro señala el departamento donde se ubican y coloréalos en el mapa. (Elabora su leyenda)
  • 3.
    Se Destacaron Fue En En por y Aen fue Cultura Chavín 1ro de Sec. La Cultura Chavín Desarrolló La región de Ancash Orillas del río Mosna Descubierta Julio C. Tello 1919 En el arte lítico Su gobierno Un estado teocrático
  • 4.
    Sobresalieron En Alcanzaron deSe Con Las Los Como Como Con El el Son y y En En De Manifestaciones Culturales de La cultura Chavín Arquitectura Cerámica Escultura Altos niveles artísticos El uso de la piedra El uso del barro Sierra Costa Formas de su arquitectura Tipo Pirámides truncas Patios Pozos hundidos Edificios en forma de “U” Edificaciones subterráneas Tipo Laberinto Caracterizó por ser Monócroma: Gris plomizo De Forma globular Base aplanada Asa estribo Fines ornamentales y Cultistas Motivos que presentan Zoomorfas Halcón Jaguar Serpiente Caimán Esculturas más sobresalientes Estelas Huancas La Estela Raimondi La piedra de Yauya Él obelisco Tello El Lanzón Monolítico
  • 5.
    I.- Piensa yresponde: a).- ¿Dónde se desarrolló y ubico la Cultura Chavín? …………………………………………………………………………………………………………………………………………………………………………………………… b).- ¿Quién descubrió La Cultura Chavín? …………………………………………………………………………………………………………………………………………………………………………………………… c).- ¿Qué tipo de estado y gobierno tuvieron los Chavines? …………………………………………………………………………………………………………………………………………………………………………………………… d).- ¿Cuál fue el Centro principal de La Cultura Chavín? …………………………………………………………………………………………………………………………………………………………………………………………… II.- Completa el siguiente cuadro comparativo sobre los tres tipos de Manifestaciones culturales de Chavín: Arquitectura Cerámica Escultura             III.- Une con una flecha donde le corresponda: .Divinidad hermafrodita en Forma de caimán . Sacerdotes guardianes. . Piedra y adobe. . Dios Jaguar IV.- Ubica en el mapa del Perú la región en donde se desarrolló la Cultura Chavín (Elabora su leyenda) V.- Identifica las siguientes imágenes y coloca a qué tipo de arte Chavín pertenece: Demuestro lo aprendido Cultura Chavín 1ro Sec.Historia del Perú Leyenda 1.-…………………………………………………………………… 2.-…………………………………………………………………… 3.-…………………………………………………………………… 4.-…………………………………………………………………… 5.-…………………………………………………………………… 6.-…………………………………………………………………… 1 2 3 Lic. César A. Vargas Lavado 4 5 6 . Materiales que utilizaron losChavines para su arquitectura. . Dios principal de Los chavines. . Las cabezas clavas posiblemente Representan a... . El obelisco Tello representa a una….