Capacitancia
Capacitancia
Capacitancia
Capacitancia
Capacitores y capacitancia
Cuando tensamos una cuerda de un arco, un
resorte, etc., almacenamos energía potencial. En
este sentido, un capacitor, es un dispositivo que
almacena energía eléctrica. Para construir un
capacitor basta con aislar dos conductores. Para
almacenar energía en este dispositivo, se
transfiere carga de un conductor a otro de modo
que uno tenga carga +Q y el otro –Q. A la
relación entre la carga de un conductor con la
diferencia de potencial se le conoce como
capacitancia.
La unidad en el SI de la capacitancia es el farad
(1F), se le denomina así en honor del físico
inglés del siglo XIX Michael Faraday.
Determinar el radio de un conductor esférico que
tiene la capacidad de 1 F.
Un farad es una capacitancia muy grande. En
muchas aplicaciones las unidades más
convenientes son los micro-farad (µF = 10-6 F) o
picofarad (pF = 10-12 F)
Aproximadamente 1,400 veces el radio de la
tierra
Capacitancia
Capacitancia
Capacitancia
Capacitancia
En los diagramas de circuitos electrónicos
los capacitores se representan mediante
cualesquiera de estos símbolos:
La forma más simple de un capacitor
consiste en dos placas paralelas conductoras
una con cargas +Q y la otra con carga -Q y
área A separadas por una distancia d, que es
pequeña en comparación con sus
dimensiones.
Encontramos que el campo eléctrico para
una placa es
El campo es uniforme y la distancia entre
las placas es d; por tanto, la diferencia de
potencial entre las dos placas es
Esto nos dice que la capacitancia C de un
capacitor de placas paralelas en un vacío es
Capacitancia
Capacitancia
Capacitancia
Capacitancia
Un capacitor de placas paralelas tiene una
capacitancia de 1F. Si las placas están
separadas 1 mm. ¿Cuál es el área de las
placas?
P. Dos corazas conductoras esféricas y
concéntricas están separadas por un vacío.
La coraza interior tiene una carga total +Q y
un radio ra y la coraza exterior, una carga
total –Q y un radio rb. Halle la capacitancia
de este capacitor esférico.
Capacitancia
Capacitancia
Capacitancia
Capacitancia
Un conductor cilíndrico largo tiene un radio ra y
una densidad de carga lineal . Está rodeado por
una coraza conductora cilíndrica coaxial con
radio interior rb y una densidad de carga lineal
. Calcule la capacitancia por unidad de
longitud de este capacitor, suponiendo que hay
vacío en el espacio entre los cilindros.
El campo eléctrico para una línea de carga se
obtiene de
pero
Capacitancia
Capacitancia
Capacitancia
Capacitancia
Capacitores en serie y en paralelo.
Los capacitores se fabrican con ciertas
capacitancias estándar y tensiones que pueden
soportar con seguridad. Sin embargo, estos
valores pueden no ser los que uno necesita en una
aplicación específica. Para obtener los valores
necesarios se combinan capacitores. Las
combinaciones más comunes son en serie y en
paralelo.
En una conexión en serie la magnitud de la carga
de todas las placas es la misma
Capacitancia
Capacitancia
Capacitancia
Capacitancia
En una conexión en paralelo la diferencia de
potencial de todos los capacitores individuales es
la misma.
P. Halle la capacitancia equivalente de la
combinación que se muestra en la figura.
Capacitancia
Capacitancia
Capacitancia
Capacitancia
Capacitancia
Capacitancia
Capacitancia
Capacitancia
Capacitancia
Capacitancia
Capacitancia
Capacitancia
Muchas de las aplicaciones más importantes de
los capacitores dependen de su alcance para
almacenar energía. La energía potencial eléctrica
almacenada en un capacitor cargado es
simplemente igual al trabajo que se realizó para
cargarlo.
Sea q la carga transferida al cabo de cierto tiempo
Otras formas de expresar la energía potencial
eléctrica son:
Ahora, hallemos la energía por unidad de
volumen
Capacitancia
Capacitancia
Capacitancia
Capacitancia
Se carga un capacitor de capacitancia C1 = 8 F
conectándolo a una fuente de diferencia de
potencial Vo = 120 V. Inicialmente, el interruptor
S está abierto. Una vez que se ha cargado C1, se
desconecta la fuente. a) ¿Cuál es la carga Qo de
C1 si se deja abierto el interruptor S? b) ¿Cuál es
la energía almacenada en C1 si se deja abierto el
interruptor S? c) El capacitor de capacitancia C2
= 4 F está inicialmente sin carga. Después de
cerrar el interruptor S, ¿cuál es la diferencia de
potencial entre los bornes de cada capacitor, y
cuál es la carga de cada capacitor? d) ¿cuál es la
energía total del sistema después de cerrar el
interruptor S?
a)
b)
c)
d)
Capacitancia
Capacitancia
Capacitancia
Capacitancia
Suponga que desea almacenar 1 J de energía
potencial eléctrico en un volumen de 1 m3 en un
vacío. a) ¿Cuál es la magnitud del campo
eléctrico que se requiere? b) Si la magnitud del
campo es diez veces mayor, ¿cuánta energía se
almacena por metro cúbico?
a)
b) Sabemos que u es proporcional a E2. Si E
aumenta por un factor de 10, u aumenta por un
factor de 100.
Casi todos los capacitores tienen un material no
conductor, o dieléctrico, entre sus placas
conductoras. Una clase común de capacitor
emplea largas tiras de hoja metálica como placas,
separadas por tiras de hoja de material dieléctrico.
La presencia de un dieléctrico sólido entre las
placas tiene tres funciones.
1. Mantiene separadas las placas.
2. Aumentar la diferencia de potencial máxima
que el capacitor es capaz de soportar sin que
salte una chispa entre las placas (ruptura
dieléctrica).
3. La capacitancia es mayor.
Capacitancia
Capacitancia
Capacitancia
Capacitancia
Cuando se inserta entre las placas una lámina
sin carga de un dieléctrico, los experimentos
muestran que la diferencia de potencial
disminuye.
La constante dieléctrica se define como
Debido a que la carga no cambia
Si la carga es constante
Material K Material K
Vacio 1.00 Plexiglás 3.40
Aire 1.00059 Vidrio 5 – 10
Teflón 2.10 Neopreno 6.70
Polietileno 2.25 Germanio 16.00
Benceno 2.28 Glicerina 42.50
Mica 3 – 6 Agua 80.40
Mylar 3.10
Titanato de
estroncio
310.00
Cloruro de
polivinilo
3.18
Capacitancia
Capacitancia
Capacitancia
Capacitancia
La carga superficial de las placas conductoras no
cambia, pero aparece una carga inducida de
signo opuesto en cada superficie del dieléctrico.
Capacitancia
Capacitancia
Capacitancia
Capacitancia
Se puede deducir una relación entre esta carga
superficial inducida y las cargas de las placas.
Por otro lado
Ley de Gauss en los dieléctricos
Capacitancia
Capacitancia
Capacitancia
Capacitancia
a)
b)
c)
d)
Suponga que las placas
paralelas de la figura, cada
una tienen un área de 2000
cm2 y están separadas 1 cm. El
capacitor se conecta a una
fuente de energía y se carga a
una diferencia de potencial
Vo = 3000 V. A continuación
se desconecta de la fuente de
energía y se inserta una hoja
de material plástico aislante
entre las placas, el cual ocupa
totalmente el espacio entre ellas. Se encuentra
que la diferencia de potencial disminuye a 1,000
V, en tanto que la carga de cada placa del
capcitor permanece constante. Calcule a) la
capacitancia original Co; b) la magnitud de la
carga Q de cada placa; c) la capacitancia C
después de insertar el dieléctrico ; d) la constante
dieléctrica K; e) la permitividad del dieléctrico;
f) la magnitud de la carga inducida Qi; g) el
campo eléctrico original Eo y h) el campo
eléctrico E después de insertar el dieléctrico.
e)
f)
g)
h)
Capacitancia
Capacitancia
Capacitancia
Capacitancia
Un condensador plano tiene placas cuadradas de
10 cm de lado y una separación de d = 4 mm.
Un bloque dieléctrico de constante K = 2 tiene
dimensiones 10 cm x 10 cm x 4 mm. a) ¿Cuál es
la capacitancia sin dieléctrico? b) ¿Cuál es la
capacitancia si el bloque dieléctrico llena el
espacio entre las placas? c) ¿Cuál es la
capacitancia si un bloque dieléctrico de
dimensiones 10 cm x 10 cm x 3 mm se inserta en
el condensador cuyas placas están separadas 4
mm?
a)
b)
c)
Corriente
Corriente
Corriente
Corriente
Una corriente es todo movimiento de carga de
una region a otra. Una misma corriente puede ser
producto de cargas positivas que se trasladan en
la dirección del campo eléctrico o el mismo
número de cargas negativas que se desplazan con
la misma rapidez en dirección opuesta al campo
eléctrico.
La unidad del SI de la corriente eléctrica es el
Ampere [A]. Esta unidad se llama así en honor
del científico francés André Marie Ampére
(1775 - 1836).
La corriente por unidad de área se denomina
densidad de corriente.
Corriente
Corriente
Corriente
Corriente
La resistividad se define como la relación entre
el campo eléctrico y la densidad de correinte
La unidad del SI de la resistividad es el Ohm·m
m]. Esta unidad se llama así en honor del
científico alemán Georg Simon Ohm (1787 -
1854).
Esta relación nos dice que entre más grande es la
resistividad, mayor es el campo que se necesita
para generar una densidad de corriente
determinada.
También se puede relacionar el valor de la
corriente I con la diferencia de potencial entre
los extremos de un conductor. Si las magnitudes
respectivas de la densidad de corriente J y el
campo eléctrico E son uniformes en todo el
conductor, entonces
La unidad del SI de la resistencia es el Ohm [ ].
Corriente
Corriente
Corriente
Corriente
Al igual que en el caso de los capacitores
analizaremos la conexión de resistencias.
Conexión en serie.
Conexión en paralelo
Generalizando
Generalizando
Corriente eléctrica
Corriente eléctrica
Corriente eléctrica
Corriente eléctrica
Fuerza Electromotriz
Para que un conductor tenga una corriente
constante, debe ser parte de un camino que
forme una espira cerrada o circuito. La razón es
la siguiente. Si se establece un campo eléctrico
E1 adentro de un conductor aislado con
resistividad que no es parte de un circuito
completo comienza a fluir una corriente con
densidad J = E1 . En consecuencia, se acumula
rápidamente una carga positiva neta en un
extremo. Estas cargas crean por sí mismas un
campo eléctrico E2 en dirección opuesta a E1, lo
cual hace disminuir el campo eléctrico total
E = E1 + E2 = 0 adentro del conductor. Entonces
también J = 0, y la corriente cesa totalmente.
Con objeto de mantener una corriente en un
conductor necesitamos disponer de un
suministro de energía eléctrica. Un aparato o
dispositivo que suministra energía eléctrica
recibe el nombre de fem (fuerza electromotriz,
termino que hoy en día no se suele utilizar) Una
fem realiza trabajo sobre la carga que pasa a
través de un conductor. El trabajo por unidad de
carga recibe el nombre de fem, E. La unidad de
fem en el SI es el volt. Una batería o pila es una
fem.
Corriente eléctrica
Corriente eléctrica
Corriente eléctrica
Corriente eléctrica
En una batería real la diferencia de potencial
entre los bornes de la batería, denominado
tensión de los bornes no es simplemente igual al
valor de la fem de la batería. Es necesario
considerar la fem más una pequeña resistencia r,
denominada resistencia interna.
En un circuito la carga fluye de una región de
bajo potencial a otra de mayor potencial, de
modo que aumenta su energía potencial. Cuando
una carga Q fluye a través de la fuente de fem
su energía potencial se ve aumentada por la
cantidad Q E. El ritmo con el que la fuente
fem suministra energía es la potencia de salida:
El cambio neto de energía potencial de una carga
Q que efectúa un recorrido de ida y vuelta en un
circuito completo debe ser cero.
Esto nos lleva a las reglas de Kirchhoff
Corriente eléctrica
Corriente eléctrica
Corriente eléctrica
Corriente eléctrica
Reglas de Kirchhoff
1. La suma algebraica de las variaciones de
potencial a lo largo de cualquier bucle o
malla del circuito debe ser igual a cero.
2. En un punto o nudo de un circuito en donde
puede dividirse la corriente, la suma de las
corrientes que entran al nudo debe ser igual
ala suma de las corrientes que salen del
mismo.
Se conectan dos focos idénticos a una fuente con
= 8V y una resistencia interna insignificante.
Cada foco tiene una resistencia R = 2 .
Encuentre la corriente a través de cada foco, la
diferencia de potencial entre los bornes de cada
uno y la potencia entregada a cada foco si los
focos están conectados a) en serie; b) en paralelo
Corriente eléctrica
Corriente eléctrica
Corriente eléctrica
Corriente eléctrica
a)
La potencia total será
b)
La potencia total será
Corriente eléctrica
Corriente eléctrica
Corriente eléctrica
Corriente eléctrica
El circuito que se muestra, contiene dos baterías,
cada una con una fem y una resistencia interna, y
dos resistores. Halle a) la corriente en el circuito,
b) la diferencia de potencial Vab y c) la potencia
de salida.
a)
b)
c)
¿Qué pasa si invertimos la polaridad de una de
las baterías?
Corriente eléctrica
Corriente eléctrica
Corriente eléctrica
Corriente eléctrica
a)
b)
El circuito que se muestra, contiene dos baterías,
cada una con una fem y una resistencia interna, y
dos resistores. Halle a) la corriente en el circuito,
b) la diferencia de potencial Vab y c) la potencia
de salida. La resistencia de los cables es de
aproximadamente 0.15 y r = (0.06-0.09) .
Corriente eléctrica
Corriente eléctrica
Corriente eléctrica
Corriente eléctrica
a)
b)
c)
Se reúnen varios estudiantes antes del examen de
Física III y obviamente desean tomar café, pan
tostado y palomitas, ¿qué precauciones deben
tomar?
Tostador 900W
Horno de Microondas 1200W
Cafetera 660W
Corriente eléctrica
Corriente eléctrica
Corriente eléctrica
Corriente eléctrica
Tres capacitores se conectan a una batería de 120
V. Una vez cargados se conectan para formar las
combinaciones que se muestran en las figuras (a) y
(b). Cuando se acciona el interruptor S, fluye la
carga de los capacitores que finalmente se
descargan y activa el dispositivo de señal. ¿Cuánta
carga fluye a través del dispositivo de señal?
a)
b)
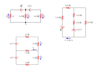
Hallar la resistencia equivalente entre los puntos
a y b. Sí la caída de potencial entre los puntos a y
b es 12 V, hallar la corriente que circula por cada
resistencia.
Corriente eléctrica
Corriente eléctrica
Corriente eléctrica
Corriente eléctrica
Un conductor de cobre de 80 m y diámetro de 1
mm se une por su extremo con un conductor de
hierro de 49 m y el mismo diámetro. La corriente
en cada uno de ellos es de 2A. a) Hallar el campo
eléctrico en cada conductor. b) Hallar la diferencia
de potencial en cada conductor. Cu=1.7×10-8 m,
Fe=10×10-8 m.
Corriente eléctrica
Corriente eléctrica
Corriente eléctrica
Corriente eléctrica
Corriente eléctrica
Corriente eléctrica
Corriente eléctrica
Corriente eléctrica
La carga varía con el tiempo
según la expresión
63.2%
Corriente eléctrica
Corriente eléctrica
Corriente eléctrica
Corriente eléctrica
La carga varía con el tiempo
según la expresión
c)
a)
b)
d)
e)
a)
b)
c)
Diapo_FC.Ejercicios resueltos circuitos electricos
Diapo_FC.Ejercicios resueltos circuitos electricos

Diapo_FC.Ejercicios resueltos circuitos electricos

  • 1.
    Capacitancia Capacitancia Capacitancia Capacitancia Capacitores y capacitancia Cuandotensamos una cuerda de un arco, un resorte, etc., almacenamos energía potencial. En este sentido, un capacitor, es un dispositivo que almacena energía eléctrica. Para construir un capacitor basta con aislar dos conductores. Para almacenar energía en este dispositivo, se transfiere carga de un conductor a otro de modo que uno tenga carga +Q y el otro –Q. A la relación entre la carga de un conductor con la diferencia de potencial se le conoce como capacitancia. La unidad en el SI de la capacitancia es el farad (1F), se le denomina así en honor del físico inglés del siglo XIX Michael Faraday. Determinar el radio de un conductor esférico que tiene la capacidad de 1 F. Un farad es una capacitancia muy grande. En muchas aplicaciones las unidades más convenientes son los micro-farad (µF = 10-6 F) o picofarad (pF = 10-12 F) Aproximadamente 1,400 veces el radio de la tierra
  • 2.
    Capacitancia Capacitancia Capacitancia Capacitancia En los diagramasde circuitos electrónicos los capacitores se representan mediante cualesquiera de estos símbolos: La forma más simple de un capacitor consiste en dos placas paralelas conductoras una con cargas +Q y la otra con carga -Q y área A separadas por una distancia d, que es pequeña en comparación con sus dimensiones. Encontramos que el campo eléctrico para una placa es El campo es uniforme y la distancia entre las placas es d; por tanto, la diferencia de potencial entre las dos placas es Esto nos dice que la capacitancia C de un capacitor de placas paralelas en un vacío es
  • 3.
    Capacitancia Capacitancia Capacitancia Capacitancia Un capacitor deplacas paralelas tiene una capacitancia de 1F. Si las placas están separadas 1 mm. ¿Cuál es el área de las placas? P. Dos corazas conductoras esféricas y concéntricas están separadas por un vacío. La coraza interior tiene una carga total +Q y un radio ra y la coraza exterior, una carga total –Q y un radio rb. Halle la capacitancia de este capacitor esférico.
  • 4.
    Capacitancia Capacitancia Capacitancia Capacitancia Un conductor cilíndricolargo tiene un radio ra y una densidad de carga lineal . Está rodeado por una coraza conductora cilíndrica coaxial con radio interior rb y una densidad de carga lineal . Calcule la capacitancia por unidad de longitud de este capacitor, suponiendo que hay vacío en el espacio entre los cilindros. El campo eléctrico para una línea de carga se obtiene de pero
  • 5.
    Capacitancia Capacitancia Capacitancia Capacitancia Capacitores en seriey en paralelo. Los capacitores se fabrican con ciertas capacitancias estándar y tensiones que pueden soportar con seguridad. Sin embargo, estos valores pueden no ser los que uno necesita en una aplicación específica. Para obtener los valores necesarios se combinan capacitores. Las combinaciones más comunes son en serie y en paralelo. En una conexión en serie la magnitud de la carga de todas las placas es la misma
  • 6.
    Capacitancia Capacitancia Capacitancia Capacitancia En una conexiónen paralelo la diferencia de potencial de todos los capacitores individuales es la misma. P. Halle la capacitancia equivalente de la combinación que se muestra en la figura.
  • 7.
  • 8.
  • 9.
    Capacitancia Capacitancia Capacitancia Capacitancia Muchas de lasaplicaciones más importantes de los capacitores dependen de su alcance para almacenar energía. La energía potencial eléctrica almacenada en un capacitor cargado es simplemente igual al trabajo que se realizó para cargarlo. Sea q la carga transferida al cabo de cierto tiempo Otras formas de expresar la energía potencial eléctrica son: Ahora, hallemos la energía por unidad de volumen
  • 10.
    Capacitancia Capacitancia Capacitancia Capacitancia Se carga uncapacitor de capacitancia C1 = 8 F conectándolo a una fuente de diferencia de potencial Vo = 120 V. Inicialmente, el interruptor S está abierto. Una vez que se ha cargado C1, se desconecta la fuente. a) ¿Cuál es la carga Qo de C1 si se deja abierto el interruptor S? b) ¿Cuál es la energía almacenada en C1 si se deja abierto el interruptor S? c) El capacitor de capacitancia C2 = 4 F está inicialmente sin carga. Después de cerrar el interruptor S, ¿cuál es la diferencia de potencial entre los bornes de cada capacitor, y cuál es la carga de cada capacitor? d) ¿cuál es la energía total del sistema después de cerrar el interruptor S? a) b) c) d)
  • 11.
    Capacitancia Capacitancia Capacitancia Capacitancia Suponga que deseaalmacenar 1 J de energía potencial eléctrico en un volumen de 1 m3 en un vacío. a) ¿Cuál es la magnitud del campo eléctrico que se requiere? b) Si la magnitud del campo es diez veces mayor, ¿cuánta energía se almacena por metro cúbico? a) b) Sabemos que u es proporcional a E2. Si E aumenta por un factor de 10, u aumenta por un factor de 100. Casi todos los capacitores tienen un material no conductor, o dieléctrico, entre sus placas conductoras. Una clase común de capacitor emplea largas tiras de hoja metálica como placas, separadas por tiras de hoja de material dieléctrico. La presencia de un dieléctrico sólido entre las placas tiene tres funciones. 1. Mantiene separadas las placas. 2. Aumentar la diferencia de potencial máxima que el capacitor es capaz de soportar sin que salte una chispa entre las placas (ruptura dieléctrica). 3. La capacitancia es mayor.
  • 12.
    Capacitancia Capacitancia Capacitancia Capacitancia Cuando se insertaentre las placas una lámina sin carga de un dieléctrico, los experimentos muestran que la diferencia de potencial disminuye. La constante dieléctrica se define como Debido a que la carga no cambia Si la carga es constante Material K Material K Vacio 1.00 Plexiglás 3.40 Aire 1.00059 Vidrio 5 – 10 Teflón 2.10 Neopreno 6.70 Polietileno 2.25 Germanio 16.00 Benceno 2.28 Glicerina 42.50 Mica 3 – 6 Agua 80.40 Mylar 3.10 Titanato de estroncio 310.00 Cloruro de polivinilo 3.18
  • 13.
    Capacitancia Capacitancia Capacitancia Capacitancia La carga superficialde las placas conductoras no cambia, pero aparece una carga inducida de signo opuesto en cada superficie del dieléctrico.
  • 14.
    Capacitancia Capacitancia Capacitancia Capacitancia Se puede deduciruna relación entre esta carga superficial inducida y las cargas de las placas. Por otro lado Ley de Gauss en los dieléctricos
  • 15.
    Capacitancia Capacitancia Capacitancia Capacitancia a) b) c) d) Suponga que lasplacas paralelas de la figura, cada una tienen un área de 2000 cm2 y están separadas 1 cm. El capacitor se conecta a una fuente de energía y se carga a una diferencia de potencial Vo = 3000 V. A continuación se desconecta de la fuente de energía y se inserta una hoja de material plástico aislante entre las placas, el cual ocupa totalmente el espacio entre ellas. Se encuentra que la diferencia de potencial disminuye a 1,000 V, en tanto que la carga de cada placa del capcitor permanece constante. Calcule a) la capacitancia original Co; b) la magnitud de la carga Q de cada placa; c) la capacitancia C después de insertar el dieléctrico ; d) la constante dieléctrica K; e) la permitividad del dieléctrico; f) la magnitud de la carga inducida Qi; g) el campo eléctrico original Eo y h) el campo eléctrico E después de insertar el dieléctrico. e) f) g) h)
  • 16.
    Capacitancia Capacitancia Capacitancia Capacitancia Un condensador planotiene placas cuadradas de 10 cm de lado y una separación de d = 4 mm. Un bloque dieléctrico de constante K = 2 tiene dimensiones 10 cm x 10 cm x 4 mm. a) ¿Cuál es la capacitancia sin dieléctrico? b) ¿Cuál es la capacitancia si el bloque dieléctrico llena el espacio entre las placas? c) ¿Cuál es la capacitancia si un bloque dieléctrico de dimensiones 10 cm x 10 cm x 3 mm se inserta en el condensador cuyas placas están separadas 4 mm? a) b) c)
  • 17.
    Corriente Corriente Corriente Corriente Una corriente estodo movimiento de carga de una region a otra. Una misma corriente puede ser producto de cargas positivas que se trasladan en la dirección del campo eléctrico o el mismo número de cargas negativas que se desplazan con la misma rapidez en dirección opuesta al campo eléctrico. La unidad del SI de la corriente eléctrica es el Ampere [A]. Esta unidad se llama así en honor del científico francés André Marie Ampére (1775 - 1836). La corriente por unidad de área se denomina densidad de corriente.
  • 18.
    Corriente Corriente Corriente Corriente La resistividad sedefine como la relación entre el campo eléctrico y la densidad de correinte La unidad del SI de la resistividad es el Ohm·m m]. Esta unidad se llama así en honor del científico alemán Georg Simon Ohm (1787 - 1854). Esta relación nos dice que entre más grande es la resistividad, mayor es el campo que se necesita para generar una densidad de corriente determinada. También se puede relacionar el valor de la corriente I con la diferencia de potencial entre los extremos de un conductor. Si las magnitudes respectivas de la densidad de corriente J y el campo eléctrico E son uniformes en todo el conductor, entonces La unidad del SI de la resistencia es el Ohm [ ].
  • 19.
    Corriente Corriente Corriente Corriente Al igual queen el caso de los capacitores analizaremos la conexión de resistencias. Conexión en serie. Conexión en paralelo Generalizando Generalizando
  • 20.
    Corriente eléctrica Corriente eléctrica Corrienteeléctrica Corriente eléctrica Fuerza Electromotriz Para que un conductor tenga una corriente constante, debe ser parte de un camino que forme una espira cerrada o circuito. La razón es la siguiente. Si se establece un campo eléctrico E1 adentro de un conductor aislado con resistividad que no es parte de un circuito completo comienza a fluir una corriente con densidad J = E1 . En consecuencia, se acumula rápidamente una carga positiva neta en un extremo. Estas cargas crean por sí mismas un campo eléctrico E2 en dirección opuesta a E1, lo cual hace disminuir el campo eléctrico total E = E1 + E2 = 0 adentro del conductor. Entonces también J = 0, y la corriente cesa totalmente. Con objeto de mantener una corriente en un conductor necesitamos disponer de un suministro de energía eléctrica. Un aparato o dispositivo que suministra energía eléctrica recibe el nombre de fem (fuerza electromotriz, termino que hoy en día no se suele utilizar) Una fem realiza trabajo sobre la carga que pasa a través de un conductor. El trabajo por unidad de carga recibe el nombre de fem, E. La unidad de fem en el SI es el volt. Una batería o pila es una fem.
  • 21.
    Corriente eléctrica Corriente eléctrica Corrienteeléctrica Corriente eléctrica En una batería real la diferencia de potencial entre los bornes de la batería, denominado tensión de los bornes no es simplemente igual al valor de la fem de la batería. Es necesario considerar la fem más una pequeña resistencia r, denominada resistencia interna. En un circuito la carga fluye de una región de bajo potencial a otra de mayor potencial, de modo que aumenta su energía potencial. Cuando una carga Q fluye a través de la fuente de fem su energía potencial se ve aumentada por la cantidad Q E. El ritmo con el que la fuente fem suministra energía es la potencia de salida: El cambio neto de energía potencial de una carga Q que efectúa un recorrido de ida y vuelta en un circuito completo debe ser cero. Esto nos lleva a las reglas de Kirchhoff
  • 22.
    Corriente eléctrica Corriente eléctrica Corrienteeléctrica Corriente eléctrica Reglas de Kirchhoff 1. La suma algebraica de las variaciones de potencial a lo largo de cualquier bucle o malla del circuito debe ser igual a cero. 2. En un punto o nudo de un circuito en donde puede dividirse la corriente, la suma de las corrientes que entran al nudo debe ser igual ala suma de las corrientes que salen del mismo. Se conectan dos focos idénticos a una fuente con = 8V y una resistencia interna insignificante. Cada foco tiene una resistencia R = 2 . Encuentre la corriente a través de cada foco, la diferencia de potencial entre los bornes de cada uno y la potencia entregada a cada foco si los focos están conectados a) en serie; b) en paralelo
  • 23.
    Corriente eléctrica Corriente eléctrica Corrienteeléctrica Corriente eléctrica a) La potencia total será b) La potencia total será
  • 24.
    Corriente eléctrica Corriente eléctrica Corrienteeléctrica Corriente eléctrica El circuito que se muestra, contiene dos baterías, cada una con una fem y una resistencia interna, y dos resistores. Halle a) la corriente en el circuito, b) la diferencia de potencial Vab y c) la potencia de salida. a) b) c) ¿Qué pasa si invertimos la polaridad de una de las baterías?
  • 25.
    Corriente eléctrica Corriente eléctrica Corrienteeléctrica Corriente eléctrica a) b) El circuito que se muestra, contiene dos baterías, cada una con una fem y una resistencia interna, y dos resistores. Halle a) la corriente en el circuito, b) la diferencia de potencial Vab y c) la potencia de salida. La resistencia de los cables es de aproximadamente 0.15 y r = (0.06-0.09) .
  • 26.
    Corriente eléctrica Corriente eléctrica Corrienteeléctrica Corriente eléctrica a) b) c) Se reúnen varios estudiantes antes del examen de Física III y obviamente desean tomar café, pan tostado y palomitas, ¿qué precauciones deben tomar? Tostador 900W Horno de Microondas 1200W Cafetera 660W
  • 27.
    Corriente eléctrica Corriente eléctrica Corrienteeléctrica Corriente eléctrica Tres capacitores se conectan a una batería de 120 V. Una vez cargados se conectan para formar las combinaciones que se muestran en las figuras (a) y (b). Cuando se acciona el interruptor S, fluye la carga de los capacitores que finalmente se descargan y activa el dispositivo de señal. ¿Cuánta carga fluye a través del dispositivo de señal? a) b) Hallar la resistencia equivalente entre los puntos a y b. Sí la caída de potencial entre los puntos a y b es 12 V, hallar la corriente que circula por cada resistencia.
  • 28.
    Corriente eléctrica Corriente eléctrica Corrienteeléctrica Corriente eléctrica Un conductor de cobre de 80 m y diámetro de 1 mm se une por su extremo con un conductor de hierro de 49 m y el mismo diámetro. La corriente en cada uno de ellos es de 2A. a) Hallar el campo eléctrico en cada conductor. b) Hallar la diferencia de potencial en cada conductor. Cu=1.7×10-8 m, Fe=10×10-8 m.
  • 29.
  • 30.
    Corriente eléctrica Corriente eléctrica Corrienteeléctrica Corriente eléctrica La carga varía con el tiempo según la expresión 63.2%
  • 31.
    Corriente eléctrica Corriente eléctrica Corrienteeléctrica Corriente eléctrica La carga varía con el tiempo según la expresión
  • 32.
  • 33.