Capacitancia es la capacidad de un conductor para
almacenar carga. Es la relación entre la carga y la
diferencia de potencial.
CAPACIDAD Y CONDENSADORES
V
Q
C  Unidades SI
1 culombio
1 faradio
1 voltio

1
1
1
C
F
V

Los capacitores también como
condensadores son dispositivos
electrónicos que permiten almacenar
energía eléctrica. En un circuito
pueden estar asociados en serie
paralelo o mixto, tal como lo hacen las
resistencias.
Capacitor cilíndrico
Diseño de un capacitor
Está formado por dos conductores, denominan placas, muy
cercanos entre si. Entre ellas se coloca un dieléctrico que
permite aislar las placas entre si. La figura muestra un
esquema de un capacitor de placas paralelas, aislado, en este
caso, por aire. Existen otros dieléctricos tales como vidrio,
papel humedecido con parafina etc.
d
Simbología de un capacitor
Tal como acontece con los componentes de un
circuito, los capacitores poseen su propia
representación. Esta es la que indica la figura
siguiente.
Funcionamiento de un capacitor proceso
de carga
Se conecta el capacitor inicialmente descargado, a una
batería o fuente de poder, una placa al polo negativo
y la otra al positivo, respetando la polaridad del
capacitor y la batería. (positivo con positivo y negativo con
negativo).
+ _
Capacitor de placas paralelas
 Un par de placas paralelas
con área A separadas por
una distancia d.
 Aire es el aislante
 Cuando una carga + q y –q
es almacenada en cada
placa respectivamente,
existe una diferencia en
potencial eléctrico entre
las placas.
d
A
C 0

d
Funcionamiento de un capacitor, con
dieléctrico
 Es el material no
conductor entre las
placas.
 La razón de una nueva
capacitancia a la
capacitancia en un
vacío se denomina
constante dieléctrica κ.
vacio)alcapa(
)adielectriccapa(
C
C

VALOR DE LA CONSTANTE (K) PARA VARIOS MATERIALES
Capacitor cilíndrico:
La capacidad de un conductor esférico o cilíndrico se puede obtener
midiendo la diferencia de voltaje entre los conductores para una
determinada carga en cada uno. Aplicando la ley de Gauss a una esfera
conductora cargada, el campo eléctrico exterior será
2 o
Q
E
rL

2
2 o
Q
E
r

4
C
1 1
oQ
V
a b

 
 
 
 
4
C 4
o
o
Q
V
R
Q
R
V



 
Asociación de capacitores
Regla general: La diferencia de potencial entre los extremos de un
cierto número de dispositivos conectados en serie es la suma de
las diferencias de potencial entre los extremos de cada dispositivo
individual.
En este caso V=Vb-Va=V1+V2 y la carga permanece constante,
luego
Condensadores en serie
1 2TQ Q Q 
Carga total
1 2TV V V 
Voltaje total
1 2
1 1 1
TC C C
 
Capacitancia total
Condensadores en paralelo
Regla general: La diferencia de potencial entre los extremos de un cierto
número de dispositivos conectados en paralelo es la misma para todos
ellos.
En este caso q = q1+q2 y es la diferencia de potencial la que permanece
constante, luego
1 2TQ Q Q 
Carga total
1 2TV V V 
Voltaje total
1 2TC C C 
Capacitancia total
P E. QV.  1
2 P E. CV.  1
2
2
P E.
Q
C
. 
2
2
DE UN CONDENSADOR
Cuando se carga un condensador con una batería, ésta realiza un
trabajo al transportar los portadores de carga de una placa a otra.
Esto supone un aumento de energía potencial en los portadores
que coincide con la energía eléctrica almacenada en el
condensador. Se puede comparar este efecto con la energía
almacenada en un muelle comprimido. Esta energía almacenada se
recupera cuando se descarga el condensador.
Este trabajo coincide con la energía eléctrica almacenada en el
condensador, luego:
2
1
2
q
U
C

También se puede escribir como:
También se puede escribir como
EJEMPLOS
1. Se conecta un capacitor a una batería de 300V. Suponga que la
carga transferida a las placas del capacitor es 1,2 x 10-3 C.
Determine la capacitancia cuando el dieléctrico usado es aire.
Sol: 4 µF.
2. Determinar el área de las placas de un capacitor de placas
paralelas de 1 F, sabiendo que ellas estás separadas 1 mm.
Sol: 8 2
1x10 m
3. Encuentre la capacitancia equivalente entre a y b para la
combinación de capacitores que se muestra. Todas las capacitancias
están dadas en microfaradios.
12 6
11
3
a b
9
Sol: 6,0 F
4. En el ejemplo anterior, una batería de 12V es conectada entre los
puntos a y b. Determine la carga en cada capacitor, y la diferencia de
potencia a través de cada uno de los capacitores.
12V
+ -
12 6
11
3
a b
9
5. Un capacitor se fabrica con una capa dieléctrica de película Mylar que
tiene 12 m de espesor. El área efectiva de película y las placas conductoras
es de 0,1 m². Cuál es la capacitancia del capacitor?. La constante k es 3,1.
Sol: 0,23 F
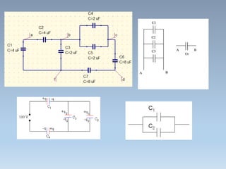
6. Calcular la capacitancia equivalente en el siguiente capacitor.
Potecial electrico y capacitores
Potecial electrico y capacitores
Potecial electrico y capacitores
Potecial electrico y capacitores
Potecial electrico y capacitores
Potecial electrico y capacitores
Potecial electrico y capacitores
Potecial electrico y capacitores

Potecial electrico y capacitores

  • 1.
    Capacitancia es lacapacidad de un conductor para almacenar carga. Es la relación entre la carga y la diferencia de potencial. CAPACIDAD Y CONDENSADORES V Q C  Unidades SI 1 culombio 1 faradio 1 voltio  1 1 1 C F V  Los capacitores también como condensadores son dispositivos electrónicos que permiten almacenar energía eléctrica. En un circuito pueden estar asociados en serie paralelo o mixto, tal como lo hacen las resistencias. Capacitor cilíndrico
  • 2.
    Diseño de uncapacitor Está formado por dos conductores, denominan placas, muy cercanos entre si. Entre ellas se coloca un dieléctrico que permite aislar las placas entre si. La figura muestra un esquema de un capacitor de placas paralelas, aislado, en este caso, por aire. Existen otros dieléctricos tales como vidrio, papel humedecido con parafina etc. d
  • 3.
    Simbología de uncapacitor Tal como acontece con los componentes de un circuito, los capacitores poseen su propia representación. Esta es la que indica la figura siguiente.
  • 4.
    Funcionamiento de uncapacitor proceso de carga Se conecta el capacitor inicialmente descargado, a una batería o fuente de poder, una placa al polo negativo y la otra al positivo, respetando la polaridad del capacitor y la batería. (positivo con positivo y negativo con negativo). + _
  • 5.
    Capacitor de placasparalelas  Un par de placas paralelas con área A separadas por una distancia d.  Aire es el aislante  Cuando una carga + q y –q es almacenada en cada placa respectivamente, existe una diferencia en potencial eléctrico entre las placas. d A C 0  d
  • 6.
    Funcionamiento de uncapacitor, con dieléctrico  Es el material no conductor entre las placas.  La razón de una nueva capacitancia a la capacitancia en un vacío se denomina constante dieléctrica κ. vacio)alcapa( )adielectriccapa( C C 
  • 7.
    VALOR DE LACONSTANTE (K) PARA VARIOS MATERIALES
  • 8.
    Capacitor cilíndrico: La capacidadde un conductor esférico o cilíndrico se puede obtener midiendo la diferencia de voltaje entre los conductores para una determinada carga en cada uno. Aplicando la ley de Gauss a una esfera conductora cargada, el campo eléctrico exterior será 2 o Q E rL  2 2 o Q E r  4 C 1 1 oQ V a b          4 C 4 o o Q V R Q R V     
  • 9.
    Asociación de capacitores Reglageneral: La diferencia de potencial entre los extremos de un cierto número de dispositivos conectados en serie es la suma de las diferencias de potencial entre los extremos de cada dispositivo individual. En este caso V=Vb-Va=V1+V2 y la carga permanece constante, luego Condensadores en serie 1 2TQ Q Q  Carga total 1 2TV V V  Voltaje total 1 2 1 1 1 TC C C   Capacitancia total
  • 10.
    Condensadores en paralelo Reglageneral: La diferencia de potencial entre los extremos de un cierto número de dispositivos conectados en paralelo es la misma para todos ellos. En este caso q = q1+q2 y es la diferencia de potencial la que permanece constante, luego 1 2TQ Q Q  Carga total 1 2TV V V  Voltaje total 1 2TC C C  Capacitancia total
  • 11.
    P E. QV. 1 2 P E. CV.  1 2 2 P E. Q C .  2 2 DE UN CONDENSADOR Cuando se carga un condensador con una batería, ésta realiza un trabajo al transportar los portadores de carga de una placa a otra. Esto supone un aumento de energía potencial en los portadores que coincide con la energía eléctrica almacenada en el condensador. Se puede comparar este efecto con la energía almacenada en un muelle comprimido. Esta energía almacenada se recupera cuando se descarga el condensador. Este trabajo coincide con la energía eléctrica almacenada en el condensador, luego: 2 1 2 q U C  También se puede escribir como: También se puede escribir como
  • 12.
    EJEMPLOS 1. Se conectaun capacitor a una batería de 300V. Suponga que la carga transferida a las placas del capacitor es 1,2 x 10-3 C. Determine la capacitancia cuando el dieléctrico usado es aire. Sol: 4 µF. 2. Determinar el área de las placas de un capacitor de placas paralelas de 1 F, sabiendo que ellas estás separadas 1 mm. Sol: 8 2 1x10 m
  • 13.
    3. Encuentre lacapacitancia equivalente entre a y b para la combinación de capacitores que se muestra. Todas las capacitancias están dadas en microfaradios. 12 6 11 3 a b 9 Sol: 6,0 F
  • 14.
    4. En elejemplo anterior, una batería de 12V es conectada entre los puntos a y b. Determine la carga en cada capacitor, y la diferencia de potencia a través de cada uno de los capacitores. 12V + - 12 6 11 3 a b 9
  • 15.
    5. Un capacitorse fabrica con una capa dieléctrica de película Mylar que tiene 12 m de espesor. El área efectiva de película y las placas conductoras es de 0,1 m². Cuál es la capacitancia del capacitor?. La constante k es 3,1. Sol: 0,23 F
  • 16.
    6. Calcular lacapacitancia equivalente en el siguiente capacitor.