ENDOCARDITIS INFECCIOSA
BERNARDO JAIR CRUZ ISOPO
MEDICO RESIDENTE DE PRIMER AÑO DE MEDICINA INTERNA
Endocarditis
Infecciosa
DEFINICIÓN
Infección de las estructuras cardiovasculares: válvulas,
endocardio ventricular o auricular incluyendo endarteritis
de grandes vasos y dispositivos intracardíacos
Vegetación : Es la lesión anatómica característica constituida por:
acúmulos de plaquetas, eritrocitos, fibrina, células inflamatorias y
microorganismos.
FACTORES DE RIESGO
2023 ESC Guidelines for the management of endocarditis. European Society of Cardiology (ESC), 44(39), 3948-4042. DOI:
10.1093/eurheartj/ehad193.
Perfiles epidemiológicos
Edad IQ 57.9 (43.2-71.8)
Sexo Masculino 1889/2777 (68%)
Síntomas < 1 mes 2088/2711 (77%)
Hemodiálisis 220/2777 (8%)
Diabetes 447/2764 (16%)
VIH 58/2748 (2%)
Tipo de EI
EI válvula nativa (VN) 1901/2636 (72%)
EI válvula Protésica (VP) 563/2636 (21%)
MP/CDI 172/2636 (7%)
Condiciones predisponentes
EI previa 222/2780 (8%)
Procedimientos invasivos dentro de los 60 días 690/2581 (27%)
Accesos i/v cronicos 244/2763 (9%)
Marcapaso 262/2752 (10%)
Cardiodesfibrilador implantado (CDI) 27/2720 (1%)
Cardiopatía Congénita 311/2656 (12%)
Predisposición en válvula nativa 884/2761 (32%)
Murdoch
et
al.Clinical
Presentation,Etiology
an
Outcome
of
Infective
endocarditis
in
the
21
st.
Century.
Arch
Inter
Med
2009;169:463-473.www.archinternmed.com
Incidencia:
1.7-6/100.000
año.
Variabilidad
según
poblaciones.
PREVENCIÓN
Profilaxis con ATB en grupos de individuos de alto riesgo para EI:
i. Pacientes con EI previa
ii. Pacientes con implante quirúrgico o transcatéter de válvulas
protésicas y con cualquier material empleado para la reparación valvular cardiaca
iii. Pacientes con cardiopatía congénita
iv. Pacientes con dispositivos de apoyo ventricular
Situaciones y procedimientos de riesgo
1. Procedimientos dentales
2. Procedimientos no dentales
3. Intervenciones cardiacas o vasculares
2023 ESC Guidelines for the management of endocarditis. European Society of
Cardiology (ESC), 44(39), 3948-4042. DOI: 10.1093/eurheartj/ehad193.
Clasificación y definiciones de la EI
EI según la ubicación y la presencia o ausencia de material intracardiaco :
EI en válvula nativa Izquierda
EI en válvula protésica izquierda
 Precoz < 1 año
Tardía > 1
año EI derecha
EI relacionada
con dispositivos
(MP o CDI)
Según el modo de adquisición :
EI adquirida en la
comunidad EI asociada al
uso de drogas
EI asociada a la asistencia
sanitaria
 Nosocomial
 No nosocomial
EI activa :
EI con fiebre persistente y HC + o Morfología inflamatoria activa en Cirugía o histolopatologia
Recurrencia :
Recaída : EI causada por el mismo MO en < de 6 meses del episodio inicial
CLINICA
Manifestaciones clinicas:
1. Fiebre 77.7%
2. Soplos cardiacos 64.5%
3. Insuficiencia cardiaca 27.2%
4. Complicaciones embolicas 25%
5. Anomalias de conducción 11.5%
Signos clásicos son menos frecuentes:
• Manchas de Janewey
• Machas de Roth
• Nodulos de Osler
2023 ESC Guidelines for the management of endocarditis. European Society of Cardiology (ESC), 44(39), 3948-4042. DOI:
10.1093/eurheartj/ehad193.
Etiología S. Aureus 31%
Streptococos orales (S. viridans) 17%
ECN 11%
Microbiología N 2781
Estafilococo aureus 869 (31%)
Estafilococo Coagulasa negativa 304 (11%)
Grupo viridans 483 (17%)
Estreptococo bovis 165 (6%)
Otros estreptococos 162 (6%)
Enterococo spp 283 (10%)
HACEK 44 (2%)
Fúngica 45 (2 %)
Polimicrobiana 28 (1%)
Cultivos negativos 277 (10%)
Otros 121 (4%)
Murdoch et al.Clinical Presentation,Etiology an Outcome of Infective endocarditis in the 21 st. Century. Arch Inter Med
2019;169:463-473.www.archinternmed.com
EI válvulas nativas EI dispositivos i/c
Microbiología N 2781 No UDIV
n1644
UDIV
n237
EI VP
n563
Otros
dispositivos
n 172
Estafilococo aureus 457 (28%) 160 (68%) 129 (23%) 60 (35%)
Estafilococo Coagulasa negativa 148 (9%) 7 (3%) 95 (17%) 45 (26%)
Grupo viridans 345 (21%) 24 (10%) 70 (12%) 14 (8%)
Estreptococo bovis 119 (7%) 3 (1%) 29 (5%) 5 (3%)
Otros estreptococos 118 (7%) 5 (2%) 26 (5%) 7 (4%)
Enterococo spp 179 (11%) 11 (5%) 70 (12%) 10 (6%)
HACEK 30 (2%) 0 13 (2%) 1 (0.5%)
Fúngica 16 (1 %) 3 (1 %) 23 (4 %) 2 (1 %)
Polimicrobiana 16 (1%) 6 (3%) 5 (0.8%) 0
Cultivos negativos 154 (9%) 12 (5%) 65 (12%) 18 (11%)
Otros 62 (4%) 6 (3%) 38 (7%) 10 (6%)
Cirugía 784 (48%) 89 (38%) 274 (49%) 104 (61%)
Mortalidad intrahospitalaria 281(17%) 23 (10%) 131 (23%) 17/172 (10%)
Bacteriemias relacionadas a cuidados de salud. 250.000 al año.
(50 % vinculadas a catéteres vasculares)
Vía venosa central 52 %
Catéteres perifericos 35%
Cateterización arterial 3,7%
Mas del 50 % se desarrollan en
UCI
12 – 26 días.
S aureus 20%
Coagulasa negativo 31%
BGN 22%
Enterococo 9%
Candida 9%
Wiplinghoff H, Bischoff T, Tallent SM, et al. Nosocomial bloodstream infections in U.S. hospitals: analysis of 24,179 cases from a
prospective nationwide surveillance study.Clin Infect Dis 2004; 39:309.
Infeccíon y proliferación : 1,
colonización
conexión,2colonizacion de piel, 3,
contaminacion de la infusion,4
celulas endotelial,5 trayecto
tunenizado 6, fibrina
sleeve/trombos externa, 7, interna
fibrina/trombo 8, dispersion S.
aureus desde el cateter infectado.
Aproximadamente el 25 % de las bacteriemias a staphylococco ocasionan infección
valvular.
Fowler VG, Li J, Corey GR, et al. Role of echocardiography and evaluation of patientswith Staphylococcus
aureus bacteremia: experience in 103 patients. J Am Coll Cardiol 1997; 30:1072.
Los catéteres intravasculares infectados ocasionan el 39 % de la
bacteriemias hospitalarias.
Chu et al. Between Surgical Indications, Operative Risk, and Clinical Outcome in. Prospective
Study From the International Collaboration on Endocarditis. Endocarditis. Circulation.
2022;131:131- 140.
2023 ESC Guidelines for the management of endocarditis. European Society of Cardiology (ESC), 44(39), 3948-4042. DOI:
10.1093/eurheartj/ehad193.
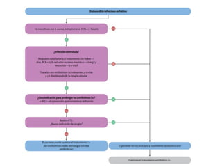
DIAGNOSTICO
HEMOCULTIVO 2 TOMAS
EI CON HEMOCULTIVO POSITIVO
EI CON HEMOCULTIVO NEGATIVO
En la endocarditis infecciosa la bacteriemia es constante y tiene
dos implicaciones: (i) no hay motivo para retrasar la toma de
muestras de sangre cuando hay picos de fiebre; y (ii)
prácticamente todos los hemocultivos son positivos durante la
bacteriemia.
ECOCARDIOGRAMA
ETT O ETE
2023 ESC Guidelines for the management of endocarditis. European Society of Cardiology (ESC), 44(39), 3948-4042. DOI:
10.1093/eurheartj/ehad193.
OTROS ESTUDIOS:
TAC
RM
PET
Hallazgos ecocardiográficos N 2781
Vegetaciones 2406 (87%)
Válvula mitral 1125 (41%)
Válvula aortica 1031 (12%)
Válvula tricúspide 323 (8%)
Válvula pulmonar 29 (1%)
Abscesos intracardiacos 389 ( 14%)
Murdoch
et
al.Clinical
Presentation,Etiology
an
Outcome
of
Infective
endocarditis
in
the
21
st.
Century.
Arch
Inter
Med
2009;169:463-473.www.archinternmed.com
Utilidad comparativa de ETT y ETE
% de detección de vegetaciones
ETT ETE
Sensibilidad 50 - 60 94 - 100
Especificidad 98 98
Valor predictivo positivo 92 95
% de detección de absceso perianular
Sensibilidad 28 87
Especificidad 99 95
2023
ESC
Guidelines
for
the
management
of
endocarditis.
European
Society
of
Cardiology
(ESC),
44(39),
3948-4042.
DOI:
10.1093/eurheartj/ehad193.
Complicaciones intracardiaca de EI en valvula nativa.
1, Absceso miocardico/septal; 2,rotura de musculo papilar; 3, absceso paravalvular; 4,
destrucion valvular;5,aneurisma micotico del seno de valsalva; 6, fistula aortica; 7,
pericarditis supurativa; 8, embolia arteria coronaria.
 Inicio rápido del tratamiento antimicrobiano empírico después
de la
toma de muestras microbiológicas.
 En pacientes medicado con anticoagulación oral : Suspenderla
 Evaluación de necesidad y tiempo de cirugía
 Equipo Multidisciplinario
Abordaje del paciente con EI
2014 AHA/ACC Guideline for the Management of Patients With Valvular Heart Disease.A Report
of the American College of Cardiology/American Heart Association Task Force on Practice
Guidelines.
J Am Coll Cardiol. 2014;63(22):e57-e185. doi:10.1016/j.jacc.2014.02.536
TRATAMIENTO EMPIRICO
Se deben extraer tres series de hemocultivos a
intervalos de 30 min antes de empezar el tratamiento
antibiótico
(i) Tratamiento antibiótico previo.
(ii) EVP temprana o tardía
(iii) El lugar de la infección (Nosocomial, adquirida en
comunidad)
2023 ESC Guidelines for the management of endocarditis. European Society of
Cardiology (ESC), 44(39), 3948-4042. DOI: 10.1093/eurheartj/ehad193.
Oportunidad de la cirugía cardíaca en
EI.
 Dificil determinación.
 Electiva/Urgencia
 Depende de presencia de complicaciones.
 Cirugía cardíaca temprana (dentro de los 7 días del
diagnóstico o antes de finalizar ATB) ha demostrado
mejores resultados en cuanto a mortalidad operatoria, en
los estudios más recientes.
Impact of early surgery on embolic events in patients with infective endocarditis. Circulation 2010, 122:S17-S22.
The timing of surgery influences mortality and morbidity in adults with severe complicated infective endocarditis: A
propensity analysis. Eur Heart J 2009.
Clinical presentation, etiology, and outcome of infective endocarditis in the 21st century: The International
Collaboration on Endocarditis-Prospective Cohort Study. Arch Intern Med 2009, 169:463-473.
Contemporary clinical profile and outcome of prosthetic valve endocarditis. JAMA 2007, 297:1354-1361.
Endocarditis Infecciosa
COMPLICACIONES
 Cardíacas - ICCongestiva 55 - 60%
 Neurológicas - 30 - 40%
 Embolismo - 22 - 43%
 Sépticas - Recaídas
/reinfecciones.
ENDOCARDITIS INFECCIOSA PRESENTACION.pptx

ENDOCARDITIS INFECCIOSA PRESENTACION.pptx

  • 1.
    ENDOCARDITIS INFECCIOSA BERNARDO JAIRCRUZ ISOPO MEDICO RESIDENTE DE PRIMER AÑO DE MEDICINA INTERNA
  • 2.
    Endocarditis Infecciosa DEFINICIÓN Infección de lasestructuras cardiovasculares: válvulas, endocardio ventricular o auricular incluyendo endarteritis de grandes vasos y dispositivos intracardíacos Vegetación : Es la lesión anatómica característica constituida por: acúmulos de plaquetas, eritrocitos, fibrina, células inflamatorias y microorganismos.
  • 3.
    FACTORES DE RIESGO 2023ESC Guidelines for the management of endocarditis. European Society of Cardiology (ESC), 44(39), 3948-4042. DOI: 10.1093/eurheartj/ehad193.
  • 4.
    Perfiles epidemiológicos Edad IQ57.9 (43.2-71.8) Sexo Masculino 1889/2777 (68%) Síntomas < 1 mes 2088/2711 (77%) Hemodiálisis 220/2777 (8%) Diabetes 447/2764 (16%) VIH 58/2748 (2%) Tipo de EI EI válvula nativa (VN) 1901/2636 (72%) EI válvula Protésica (VP) 563/2636 (21%) MP/CDI 172/2636 (7%) Condiciones predisponentes EI previa 222/2780 (8%) Procedimientos invasivos dentro de los 60 días 690/2581 (27%) Accesos i/v cronicos 244/2763 (9%) Marcapaso 262/2752 (10%) Cardiodesfibrilador implantado (CDI) 27/2720 (1%) Cardiopatía Congénita 311/2656 (12%) Predisposición en válvula nativa 884/2761 (32%) Murdoch et al.Clinical Presentation,Etiology an Outcome of Infective endocarditis in the 21 st. Century. Arch Inter Med 2009;169:463-473.www.archinternmed.com Incidencia: 1.7-6/100.000 año. Variabilidad según poblaciones.
  • 5.
    PREVENCIÓN Profilaxis con ATBen grupos de individuos de alto riesgo para EI: i. Pacientes con EI previa ii. Pacientes con implante quirúrgico o transcatéter de válvulas protésicas y con cualquier material empleado para la reparación valvular cardiaca iii. Pacientes con cardiopatía congénita iv. Pacientes con dispositivos de apoyo ventricular Situaciones y procedimientos de riesgo 1. Procedimientos dentales 2. Procedimientos no dentales 3. Intervenciones cardiacas o vasculares 2023 ESC Guidelines for the management of endocarditis. European Society of Cardiology (ESC), 44(39), 3948-4042. DOI: 10.1093/eurheartj/ehad193.
  • 6.
    Clasificación y definicionesde la EI EI según la ubicación y la presencia o ausencia de material intracardiaco : EI en válvula nativa Izquierda EI en válvula protésica izquierda  Precoz < 1 año Tardía > 1 año EI derecha EI relacionada con dispositivos (MP o CDI) Según el modo de adquisición : EI adquirida en la comunidad EI asociada al uso de drogas EI asociada a la asistencia sanitaria  Nosocomial  No nosocomial EI activa : EI con fiebre persistente y HC + o Morfología inflamatoria activa en Cirugía o histolopatologia Recurrencia : Recaída : EI causada por el mismo MO en < de 6 meses del episodio inicial
  • 7.
    CLINICA Manifestaciones clinicas: 1. Fiebre77.7% 2. Soplos cardiacos 64.5% 3. Insuficiencia cardiaca 27.2% 4. Complicaciones embolicas 25% 5. Anomalias de conducción 11.5% Signos clásicos son menos frecuentes: • Manchas de Janewey • Machas de Roth • Nodulos de Osler 2023 ESC Guidelines for the management of endocarditis. European Society of Cardiology (ESC), 44(39), 3948-4042. DOI: 10.1093/eurheartj/ehad193.
  • 9.
    Etiología S. Aureus31% Streptococos orales (S. viridans) 17% ECN 11% Microbiología N 2781 Estafilococo aureus 869 (31%) Estafilococo Coagulasa negativa 304 (11%) Grupo viridans 483 (17%) Estreptococo bovis 165 (6%) Otros estreptococos 162 (6%) Enterococo spp 283 (10%) HACEK 44 (2%) Fúngica 45 (2 %) Polimicrobiana 28 (1%) Cultivos negativos 277 (10%) Otros 121 (4%) Murdoch et al.Clinical Presentation,Etiology an Outcome of Infective endocarditis in the 21 st. Century. Arch Inter Med 2019;169:463-473.www.archinternmed.com
  • 10.
    EI válvulas nativasEI dispositivos i/c Microbiología N 2781 No UDIV n1644 UDIV n237 EI VP n563 Otros dispositivos n 172 Estafilococo aureus 457 (28%) 160 (68%) 129 (23%) 60 (35%) Estafilococo Coagulasa negativa 148 (9%) 7 (3%) 95 (17%) 45 (26%) Grupo viridans 345 (21%) 24 (10%) 70 (12%) 14 (8%) Estreptococo bovis 119 (7%) 3 (1%) 29 (5%) 5 (3%) Otros estreptococos 118 (7%) 5 (2%) 26 (5%) 7 (4%) Enterococo spp 179 (11%) 11 (5%) 70 (12%) 10 (6%) HACEK 30 (2%) 0 13 (2%) 1 (0.5%) Fúngica 16 (1 %) 3 (1 %) 23 (4 %) 2 (1 %) Polimicrobiana 16 (1%) 6 (3%) 5 (0.8%) 0 Cultivos negativos 154 (9%) 12 (5%) 65 (12%) 18 (11%) Otros 62 (4%) 6 (3%) 38 (7%) 10 (6%) Cirugía 784 (48%) 89 (38%) 274 (49%) 104 (61%) Mortalidad intrahospitalaria 281(17%) 23 (10%) 131 (23%) 17/172 (10%)
  • 11.
    Bacteriemias relacionadas acuidados de salud. 250.000 al año. (50 % vinculadas a catéteres vasculares) Vía venosa central 52 % Catéteres perifericos 35% Cateterización arterial 3,7% Mas del 50 % se desarrollan en UCI 12 – 26 días. S aureus 20% Coagulasa negativo 31% BGN 22% Enterococo 9% Candida 9% Wiplinghoff H, Bischoff T, Tallent SM, et al. Nosocomial bloodstream infections in U.S. hospitals: analysis of 24,179 cases from a prospective nationwide surveillance study.Clin Infect Dis 2004; 39:309. Infeccíon y proliferación : 1, colonización conexión,2colonizacion de piel, 3, contaminacion de la infusion,4 celulas endotelial,5 trayecto tunenizado 6, fibrina sleeve/trombos externa, 7, interna fibrina/trombo 8, dispersion S. aureus desde el cateter infectado.
  • 12.
    Aproximadamente el 25% de las bacteriemias a staphylococco ocasionan infección valvular. Fowler VG, Li J, Corey GR, et al. Role of echocardiography and evaluation of patientswith Staphylococcus aureus bacteremia: experience in 103 patients. J Am Coll Cardiol 1997; 30:1072. Los catéteres intravasculares infectados ocasionan el 39 % de la bacteriemias hospitalarias. Chu et al. Between Surgical Indications, Operative Risk, and Clinical Outcome in. Prospective Study From the International Collaboration on Endocarditis. Endocarditis. Circulation. 2022;131:131- 140.
  • 13.
    2023 ESC Guidelinesfor the management of endocarditis. European Society of Cardiology (ESC), 44(39), 3948-4042. DOI: 10.1093/eurheartj/ehad193.
  • 14.
    DIAGNOSTICO HEMOCULTIVO 2 TOMAS EICON HEMOCULTIVO POSITIVO EI CON HEMOCULTIVO NEGATIVO En la endocarditis infecciosa la bacteriemia es constante y tiene dos implicaciones: (i) no hay motivo para retrasar la toma de muestras de sangre cuando hay picos de fiebre; y (ii) prácticamente todos los hemocultivos son positivos durante la bacteriemia. ECOCARDIOGRAMA ETT O ETE 2023 ESC Guidelines for the management of endocarditis. European Society of Cardiology (ESC), 44(39), 3948-4042. DOI: 10.1093/eurheartj/ehad193. OTROS ESTUDIOS: TAC RM PET
  • 15.
    Hallazgos ecocardiográficos N2781 Vegetaciones 2406 (87%) Válvula mitral 1125 (41%) Válvula aortica 1031 (12%) Válvula tricúspide 323 (8%) Válvula pulmonar 29 (1%) Abscesos intracardiacos 389 ( 14%) Murdoch et al.Clinical Presentation,Etiology an Outcome of Infective endocarditis in the 21 st. Century. Arch Inter Med 2009;169:463-473.www.archinternmed.com
  • 16.
    Utilidad comparativa deETT y ETE % de detección de vegetaciones ETT ETE Sensibilidad 50 - 60 94 - 100 Especificidad 98 98 Valor predictivo positivo 92 95 % de detección de absceso perianular Sensibilidad 28 87 Especificidad 99 95
  • 17.
  • 19.
    Complicaciones intracardiaca deEI en valvula nativa. 1, Absceso miocardico/septal; 2,rotura de musculo papilar; 3, absceso paravalvular; 4, destrucion valvular;5,aneurisma micotico del seno de valsalva; 6, fistula aortica; 7, pericarditis supurativa; 8, embolia arteria coronaria.
  • 21.
     Inicio rápidodel tratamiento antimicrobiano empírico después de la toma de muestras microbiológicas.  En pacientes medicado con anticoagulación oral : Suspenderla  Evaluación de necesidad y tiempo de cirugía  Equipo Multidisciplinario Abordaje del paciente con EI 2014 AHA/ACC Guideline for the Management of Patients With Valvular Heart Disease.A Report of the American College of Cardiology/American Heart Association Task Force on Practice Guidelines. J Am Coll Cardiol. 2014;63(22):e57-e185. doi:10.1016/j.jacc.2014.02.536
  • 22.
    TRATAMIENTO EMPIRICO Se debenextraer tres series de hemocultivos a intervalos de 30 min antes de empezar el tratamiento antibiótico (i) Tratamiento antibiótico previo. (ii) EVP temprana o tardía (iii) El lugar de la infección (Nosocomial, adquirida en comunidad) 2023 ESC Guidelines for the management of endocarditis. European Society of Cardiology (ESC), 44(39), 3948-4042. DOI: 10.1093/eurheartj/ehad193.
  • 24.
    Oportunidad de lacirugía cardíaca en EI.  Dificil determinación.  Electiva/Urgencia  Depende de presencia de complicaciones.  Cirugía cardíaca temprana (dentro de los 7 días del diagnóstico o antes de finalizar ATB) ha demostrado mejores resultados en cuanto a mortalidad operatoria, en los estudios más recientes. Impact of early surgery on embolic events in patients with infective endocarditis. Circulation 2010, 122:S17-S22. The timing of surgery influences mortality and morbidity in adults with severe complicated infective endocarditis: A propensity analysis. Eur Heart J 2009. Clinical presentation, etiology, and outcome of infective endocarditis in the 21st century: The International Collaboration on Endocarditis-Prospective Cohort Study. Arch Intern Med 2009, 169:463-473. Contemporary clinical profile and outcome of prosthetic valve endocarditis. JAMA 2007, 297:1354-1361.
  • 26.
    Endocarditis Infecciosa COMPLICACIONES  Cardíacas- ICCongestiva 55 - 60%  Neurológicas - 30 - 40%  Embolismo - 22 - 43%  Sépticas - Recaídas /reinfecciones.