ARANCEL DIGILTAL


     UNIVERSIDAD POLITÉCNICA ESTATAL DEL CARCHI




ESCUELA DE COMERCIO EXTERIOR Y NEGOCIACIÓN COMERCIAL
                   INTERNACIONAL



  EL SISTEMA ARMONIZADO Y LA NOMENCLATURA NANDINA
                   PROYECTO FINAL




        DOCENTE: ING. LILIANA MONTENEGRO


         LEIDY ENRIQUEZ.
         LILIANA TAPIE.

                      8º “A”

         JORNADA VESPERTINA




              MARZO - AGOSTO 2012




                     Tulcán – Ecuador

                                                         1
ARANCEL DIGILTAL


                                      CONTENIDO



RESUMEN EJECUTIVO.
ABSTRACT
INTRODUCCIÓN
ARBOL DE PROBLEMAS

CAPITULO I
1.1 EL PROBLEMA                                                                 7
1.1.1 Planteamiento del problema                                                7
1.1.2 Formulación del problema                                                  8
1.2 JUSTIFICACIÓN                                                               9
1.3 DELIMITACIÓN                                                                10
1.4 OBJETIVOS                                                                   10
1.4.1 Objetivo general                                                          10
1.4.2 Objetivos específicos                                                     10
1.5 IDEA A DEFENDER                                                             10

CAPÍTULO II MARCO TEÓRICO
2.1 ANTECEDENTES                                                                11
2.2 FUNDAMENTACION LEGAL                                                        15
2.2.1 DEL ACUERDO DE CARTAGENA.                                                 15
2.2.2 DECISIÓN 766                                                              15
2.2.3 Del COPCI                                                                 17
2.2.3.1 DEL REGLAMENTO DEL COPCI                                                18
2.3 FUNDAMENTACION CIENTÍFICA                                                   19
2.3.1 EL SISTEMA ARMOIZADO                                                      19
2.3.2 LA NANDINA                                                                21
2.3.3 Reglas generales para la interpretación del sistema armonizado            22

CAPÍTULO III
3.1 MARCO METODOLÓGICO                                                          31
3.1.1 Modalidad de la Investigación                                             31
3.1.2 Tipos de investigación                                                    31
3.1.3 POBLACIÓN                                                                 32
3.1.4 ROCESAMIENTO DE DATOS                                                     33
3.1.5 ANÁLISIS E INTERPRETACION DE RESULTADOS                                   33

CAPÍTULO IV
CONCLUSIONES                                                                    44
RECOMENDACIONES                                                                 46
BIBLIOGRÁFIA
LINKOGRAFIA
ANEXOS




                                                                                     2
ARANCEL DIGILTAL


                            RESUMEN EJECUTIVO.



El presente proyecto de investigación se realiza bajo un objetivo principal;
determinar la incidencia del Sistema Armonizado en la aplicación de la
NANDINA en la ciudad de Tulcán, el cual se logra a través de una
fundamentación legal y científica para su aplicación, así mismo se hace uso de
un instrumento de investigación como es la encuesta, la cual está dirigida
directamente a los operadores del comercio exterior en la ciudad de Tulcán
entre los cuales se encuentran, agencias de aduana, empresas de transporte,
el Servicio Nacional de Aduana del Ecuador quienes aplican el S.A y la
NANDINA para la clasificación de las mercancías.
Es importante resaltar que en el estudio de estos temas existe una parte
fundamental, como los son la aplicación de las reglas generales de
interpretación, ya que a través de ella se llega a definir la partida arancelaria
correspondiente a cada producto, esto se encuentra aplicado en diversos
ejercicios, como ejemplo a la aplicación de cada una.
Investigar como los OCES en la ciudad de Tulcán aplican el sistema
armonizado y la NANDINA ha permitido establecer el grado de conocimiento
que tienen a cerca de este tema, como cada agente, empresa de transporte y
otros hacen uso de ellos para facilitar sus actividades, quienes conocen y no de
los beneficios brindan, como es la forma de clasificar las mercancías la misma
que puede ser digital o manual, que software utilizan, la aplicación de las reglas
y criterios de clasificación y los efectos de una incorrecta clasificación para
llegar a una conclusión fundamental que es la determinar la incidencia del
Sistema armonizado      en la NANDINA en este sector donde por ser zona
fronteriza el comercio exterior se desarrolla bajos estas aplicaciones como lo
ordena la Organización Mundial de Aduana.




                                                                                 3
ARANCEL DIGILTAL


                                   ABSTRACT


The present investigation project is carried out under a main objective; to
determine the incidence of the Harmonized System in the application of the
NANDINA in the city of Tulcán, which is achieved through a legal foundation
and scientist for their application, likewise use of an investigation instrument is
made like it is the survey, which is directed directly to the operators of the
external trade in the city of Tulcán among which are, customs agencies,
companies of transport, the National Service of Customs of the Ecuador who
the S.A and the NANDINA apply for the classification of the goods.
It is important to stand out that in the study of these topics a fundamental part
exists, as they are they the application of the general rules of interpretation,
since through her you ends up defining the tariff departure corresponding to
each product, this is applied in diverse exercises, as example to the application
of each one.
To investigate as the OCES in the city of Tulcán the harmonized system and
the NANDINA applies he/she has allowed the grade of knowledge that you/they
have to settle down to near this topic, as each agent, company of transport and
others make use of them to facilitate its activities who know and not of the
benefits they toast, like it is the form of classifying the goods the same one that
can be digital or manual that software uses, the application of the rules and
classification approaches and the effects of an incorrect classification to reach a
fundamental conclusion that is determining the incidence of the System
harmonized in the NANDINA in this sector where to be border area the external
trade it is developed first floor these applications like it orders it the World
Organization of Customs.




                                                                                  4
ARANCEL DIGILTAL


                                INTRODUCCIÓN


Tomando en cuenta un concepto básico del Sistema Armonizado que como su
nombre mismo lo indica es un sistema que permite la estandarización de las
características de los productos y poderlos comercializar en diversos países del
mundo igualmente el concepto de la NANDINA, que es la nomenclatura común
que utilizan los países de la Comunidad Andina con fines de la liberación
arancelaria el presente trabajo investigativo determina un objetivo que es:
Determinar la incidencia del sistema armonizado en la aplicación de la
NANDINA en la ciudad de Tulcán.


En el primer capítulo se expone la problemática, formulación, delimitación del
problema es decir causa y efectos de una incorrecta clasificación arancelaria;
como también los objetivos propuestos y la justificación del desarrollo de la
investigación.


El segundo capítulo está estructurado por el marco teórico donde se encuentra
la fundamentación legal para la aplicación del Sistema Armonizado tanto a nivel
de la Comunidad Andina como a nivel del país, igualmente se fundamenta
científicamente a cerca del S.A, NANDINA y reglas generales de interpretación
tomada tanto de fuentes bibliográficas como de páginas web.


En el tercer capítulo se describe la metodología utilizada para el desarrollo del
proyecto de investigación y se hace el respectivo procesamiento y análisis de
datos que se obtuvieron después de haber aplicado la encuesta a los diferentes
operadores de comercio exterior en la ciudad de Tulcán.


En el cuarto capítulo presenta las diferentes conclusiones y recomendaciones
a la que se llega luego de realizar el análisis de los datos.




                                                                               5
ARANCEL DIGILTAL



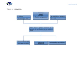
ARBOL DE PROBLEMAS.


                                                    Incurrir en:
                                                      Multas
                                                    Sanciones.
             El comercio                       Evasión de impuestos         No se acoge a los beneficios
             internacional no fluye                                         de la CAN
             correctamente




                                      ¿Cómo incide el sistema armonizado en la
                                      aplicación de la NANADINA en la ciudad de
                                      Tulcán?




             Desconocimiento del                     Incorrecta          Inexistencia de la NANDINA
             sistema armonizado                     clasificación
                                                    arancelaria




                                                                                                                         6
ARANCEL DIGILTAL


                                             CAPITULO I

                                           1.1 EL PROBLEMA

1.1.1 Planteamiento del problema

Se pueden determinar ciertos inconvenientes en las actividades del comercio
internacional, al momento de la utilización del sistema armonizado y la
aplicación de la NANDINA debido a que si se desconoce el sistema
armonizado los flujos comerciales a nivel internacional no se desarrollan
cabalmente, esto traería consigo una mala gestión de las operaciones del
comercio exterior, problemas en el trafico a través de distintas aduanas a nivel
mundial. Si se desconoce la aplicabilidad del sistema armonizado existirá
producción que no podrá ser comercializada en otros países y no se podría dar
apertura a nuevos mercados. Por otra parte también el no utilizar del sistema
Armonizado es no acogerse a lo establecido por la OMA, (Organización
Mundial de Aduanas) y como organización que vela por que el comercio
internacional no permitirá comerciar la producción a nivel mundial, los
productos que se comercializan a nivel mundial no tendrían su nombre
específico, igualmente cada país no podrá definir sus aranceles.
Cuando se clasifique incorrectamente, se tiene que asumir la responsabilidad
legal como importador o exportador, aun cuando se utilice un agente de
aduana como representante ante la misma. En este caso, se tendrán que pagar
altas sanciones, el importe del doble de los derechos arancelarios en algunos
casos y el impuesto al valor agregado, más los intereses de mora que se
generen como resultado de haber aplicado porcentajes distintos a los que
correspondían y no haber pagado todo lo exigible. Así mismo, se pagarán altos
gastos de almacenaje y, por último, las mercancías pueden quedar retenidas
en la aduana o incluso pueden ser reexpedidas a otro lugar o abandonadas
"entre otras cosas".1

Por otra parte el sistema armonizado es el pilar de las nomenclaturas comunes
y pues sin este simplemente no existiera la NANDINA, lo que es lo mismo decir
que no se dispondría de una Nomenclatura Común de los Países Miembros

1
    http://www.sisarm.com/index.php/faq/



                                                                               7
ARANCEL DIGILTAL


del Acuerdo de Cartagena (Comunidad Andina), a no existir esta nomenclatura
común los países como Colombia, Ecuador, Perú y Bolivia no se acogen a los
beneficios que entre estos se dan, para este caso la exoneración del ad-
valoren, y la exportación entre cualquiera de estos países se tornaría más
costosa, entonces las cantidades comercializadas entre estos países será
menor y por ende los ingresos para estos países también disminuirán. Así
mismo los países miembros de la can al no existir la NANDINA no podrán crear
subpartidas nacionales para la clasificación de mercancías a un nivel más
detallado que el de la NANDINA, siempre que tales subpartidas se incorporen y
codifiquen a un nivel superior al del código numérico de ocho (8) dígitos. 2

En esta zona geográfica donde por estar ubicada la frontera entre Ecuador y
Colombia se presenta esta problemática, pues existen diferentes agencias de
aduana, exportadores, empresa de transporte las cuales deben clasificar
mercancías y en algún momento han tenido ciertas dificultades al momento de
clasificar sus mercancías.




1.1.2 Formulación del problema

¿Cómo incide el Sistema Armonizado en la aplicación de la NANDINA en la
ciudad de Tulcán?




2
    http://www.comxport.com/partida-arancelaria/nandina.php



                                                                                8
ARANCEL DIGILTAL


                              1.2 JUSTIFICACIÓN


Hacer un estudio del Sistema Armonizado y la NANDINA se convierte en un
tema muy substancial, sobre todo porque se trata de determinar la incidencia
que tiene el primero sobre el segundo en la ciudad de Tulcán donde existen
diversos Operadores del Comercio Exterior los cuales deben hacer uso de ellos
diariamente, pues son base fundamental para que el comercio internacional se
desarrolle. Los Principios Fundamentales para Clasificación de Mercancías en
el Sistema Armonizado no es más que una Nomenclatura mundial en la que se
encuentran todas las mercancías que se puede imaginar,               pueden ser
producidas y que son objeto de transacciones comerciales internacionales, las
que deberán obligatoriamente ser clasificadas en determinada partida o
subpartidas en esta nomenclatura, de ello depende que se pueda acoger a
beneficios por normas de origen de las mercancías; evitar en aduana la
imposición de multas, sanciones; cumplir con las restricciones previas a la
importación; pagar correctamente los tributos al comercio exterior; etc.
Para ello existen normas que acompañan a la nomenclatura citada, por lo que
se hace necesario conocer sobre la estructura de este sistema; es decir sobre,
las Secciones, Capítulos, Partidas y Subpartidas; las Notas de Sección,
Capítulo, Partida y las Reglas Generales Interpretativas, conjuntamente con las
Notas Explicativas que son el instrumento oficial de clasificación arancelaria.
Y por la otra parte es necesario conocer la importancia que los operadores del
comercio exterior le dan a la aplicación de la NANDINA, pues cuando hacen
uso de ellos serán beneficiados directamente porque a través de ella se puede
dar cumplimento a la liberación arancelaria de productos comercializados
dentro de los países de la Comunidad Andina de Naciones.
Por lo tanto es de suma importancia conocer el proceso que se debe seguir en
búsqueda de la clasificación de la mercancía; El Convenio Internacional sobre
el Sistema Armonizado de Designación y Codificación de Mercancías marco un
antes y un después en el comercio exterior ya que apoyo en gran el
crecimiento de relaciones comerciales a nivel internacional.




                                                                                  9
ARANCEL DIGILTAL


Todo esto con el firme propósito de incentivar la apertura de fronteras
comerciales y eliminar cada vez las, medidas proteccionistas que detienen el
desarrollo de economías a nivel nacional.


1.3 DELIMITACIÓN

El presente trabajo de investigación recae sobre la rama del comercio
internacional y el estudio de la clasificación arancelaria y más específicamente
en la determinación del la incidencia del Sistema Armonizado en la aplicación
de la NANADINA en la ciudad de Tulcán, el cual se lo realiza durante el mes
de julio en la provincia del Carchi, cantón Tulcán del año 2012,



1.4 OBJETIVOS



1.4.1 Objetivo general
      Determinar la incidencia del sistema armonizado en la aplicación de la
      NANDINA en la ciudad de Tulcán.

1.4.2 Objetivos específicos
      Fundamentar científicamente a cerca del Sistema Armonizado y la
      NANDINA.


      Recopilar información de la utilización del sistema armonizado y la
      NANDINA en la ciudad de Tulcán.


      Realizar las respectivas conclusiones y recomendaciones para los
      diferentes operadores del Comercio Exterior en la ciudad de Tulcán.



1.5 IDEA A DEFENDER
La aplicación del sistema armonizado y la NANDINA ayudan a la correcta
clasificación de mercancías en la ciudad de Tulcán.




                                                                                10
ARANCEL DIGILTAL


                                  CAPÍTULO II


2.1 ANTECEDENTES


Dado que es necesario valerse de investigaciones anteriores se toma como
referencia las siguientes quienes orientan el trabajo que se está realizando al
tratarse de temas similares al que se desarrolla.


TEMA
La mercadología aplicada al sistema armonizado de designación y codificación
de mercancías


Resumen de tesis
Capítulo primero la aduana y sus antecedentes históricos capitulo segundo la
ciencia y la geopolítica capítulo tercero la mercadología capítulo cuarto el
sistema armonizado de designación y codificación de mercancías capitulo
quinto la nomenclatura mexicana


La “mercadología” que está íntimamente ligada al estudio de la naturaleza de
las mercancías, se vale de todo un universo científico, tales como la zoología,
botánica, física, química, etc., que se utiliza para la ubicación y clasificación en
la nomenclatura arancelaria del sistema armonizado, que a su vez aplica las
tarifas de importación y exportación. la “mercadología”, neologismo de escasa
difusión, más que una ciencia es la síntesis de numerosas disciplinas
anteriormente descritas, la cual detalla la naturaleza, características físicas y
químicas, origen, propiedades, utilización y producción de las mercancías, que
dentro del sistema armonizado se ramifica en dos grandes vertientes como son
la “composición” y la “función”. en la introducción de la presente tesis, expongo
las principales normas constitucionales que coinciden en el derecho aduanero.
relato en un panorama muy general, los antecedentes históricos de las
aduanas remontándome a los tiempos de a. c. como Mesopotamia, la india,
china, Egipto, babilonia, fenicia, Grecia, roma, etc. la importancia que
representa la clasificación de todas las ciencias en el s.a., coadyuvan junto con
la geopolítica influyendo en los factores geográficos en la vida y evolución de

                                                                                 11
ARANCEL DIGILTAL


nuestro país, a efecto de extraer conclusiones de carácter político. como tema
medular del presente estudio es “el sistema armonizado de designación y
codificación de mercancías” que abarca las diferentes tarifas contenidas en las
nomenclaturas, exponiendo detalladamente la evolución histórica que ha
sufrido el sistema armonizado (s.a.) desde el 1er. congreso internacional de
estadística en Bruselas en 1853; el 1er. congreso internacional de
reglamentación aduanera en parís en 1900 se unifican las nomenclaturas tanto
de estadística como aduanera; entre 1901 y 1902 se lleva a cabo en México la
2ª conferencia interamericana donde se unificaron las nomenclaturas
arancelarias y la creación de un congreso aduanero; el general agreement on
tariffs an


INTRODUCCION

Tradicionalmente los aranceles de aduanas estuvieron estructurados sobre una
nomenclatura que se iba adaptando a las necesidades, de los intercambios
comerciales en donde se establecen condiciones para la aplicación de las
preferencias arancelarias, mediante acuerdos o convenio. Si bien, algunos
gobiernos, entre ellos el de Venezuela, se mantuvieron alejado de las
inquietudes internacionales para el establecimiento de una nomenclatura
uniforme, otras jefaturas y sectores económicos adoptaron la nomenclatura
NANDINA (Nomenclatura arancelaria para países Andinos).

Para el año 2006, Venezuela sigue adoptando la NANDINA a través, del
Decreto Nº 3.679 de fecha 30/05/2005 publicado en la Gaceta Oficial de la
República Bolivariana de Venezuela Nº 5.774, Extraordinario de fecha
28/06/2005; para el ordenamiento de las mercancías en este arancel, se
adopta la nomenclatura arancelaria común de los países miembros de la
comunidad andina NANDINA, basada en el convenio internacional del sistema
armonizado de designación y codificación de mercancías del Consejo de
Cooperación Aduanera (C.C.A) – Organización Mundial de Aduanas (O.M.A).

En el 1972 el entonces Presidente de la República Rafael Caldera, firma un
tratado para la incorporación de Venezuela en lo concerniente a las
restricciones y demás requisitos legales exigibles, el arancel de aduana en

                                                                            12
ARANCEL DIGILTAL


Venezuela dedica siete (7) artículos que van del artículo 12 al 18; en los cuales
se recogen listados elaborados por código arancelario, de los requisitos legales
aplicables a las mercancías.

Sin embargo, hoy día existen contribuyentes que se dedican a la exportación e
importación de mercancías y desconocen el método, norma y principios
establecidos en la nomenclatura del Arancel Aduanal.

Por lo tanto, es de gran importancia este estudio que se basa en identificar,
analizar, estudiar, lo concerniente a el arancel aduanero que se aplica en
Venezuela; para que se tenga un conocimiento de los convenios como norma
internacional en lo que respecta al arancel y nomenclatura según los criterios
adoptados en los convenios suscritos y las leyes venezolanas.

Para optimizar y profundizar el servicio prestado por la aduana es necesario
hacer del conocimiento del público en general, a los contribuyentes que son los
mas afectados porque no manejan en su gran mayoría estos convenios y
estudiantes de tributaria y empresa. Por lo tanto, es de gran relevancia el
estudio de NANDINA, para así, dejar un antecedente de esta investigación que
se basa en una metodología estrictamente documental a todo lo referente al
arancel y la nomenclatura para el cálculo del impuesto aduanero.

OBJETIVOS DE LA INVESTIGACIÓN

Objetivo General

Estudiar la nomenclatura arancelaria, para los países andinos (NANDINA) y su
aplicabilidad en Venezuela.

Objetivos Específicos

      Identificar los criterios para la clasificación de mercancía para la
      aplicación de aranceles y nomenclatura aduanera en Venezuela.
      Analizar acuerdos con preferencias arancelarias para los países
      andinos.



                                                                               13
ARANCEL DIGILTAL


         Estudiar la aplicabilidad en Venezuela del convenio suscrito NANDINA
         (Nomenclatura arancelaria para países Andinos).

                               JUSTIFICACIÓN E IMPORTANCIA

El desconocimiento de los convenios y tratados en materia arancelaria ha
motivado la elaboración de esta investigación que va dirigida a todos los
contribuyentes y público en general que deseen obtener información de la
misma.

Es de gran importancia conocer los instrumentos legales que tratan la materia
arancel aduanal, porque éstos persiguen acrecentar los ingresos de los
gobiernos. Esta, es la nomenclatura oficial del mercaderías clasificadas con la
determinación de los gravámenes que deben con motivos de la importación y /
o la exportación.

En el desarrollo de esta investigación se da a conocer la importancia que tienen
la utilización de NANDINA (Nomenclatura arancelaria para los países
andinos).3




3
      http://www.monografias.com/trabajos62/nomenclatura-aracelaria-paises-andinos/nomenclatura-aracelaria-paises-
andinos2.shtml

                                                                                                              14
ARANCEL DIGILTAL


2.2 FUNDAMENTACION LEGAL


2.2.1 DEL ACUERDO DE CARTAGENA.

Artículo 3.- Para alcanzar los objetivos del presente Acuerdo se emplearán,
entre otros, los mecanismos y medidas siguientes:

a) Profundización de la integración con los demás bloques económicos
regionales y de relacionamiento con esquemas extra regionales en los ámbitos
político, social y económico-comercial;

b) La armonización gradual de políticas económicas y sociales y la
aproximación de las legislaciones nacionales en las materias pertinentes;

2.2.2 DECISIÓN 766


DECIDE:
Artículo 1.- Aprobar el Texto Único de la Nomenclatura Común de Designación
y Codificación de Mercancías de los Países Miembros de la Comunidad Andina
denominada «NANDINA», que como Anexo forma parte de la presente
Decisión, a fin de facilitar la identificación y clasificación de las mercancías, las
estadísticas de comercio exterior y otras medidas de política comercial de la
Comunidad Andina relacionadas con la importación y exportación de
mercancías.
Artículo 2.- La Nomenclatura NANDINA incluirá:
a) La Nomenclatura del Sistema Armonizado de Designación y Codificación
de Mercancías.
b) Los desdoblamientos comunitarios de dicha Nomenclatura, denominados
“subpartidas NANDINA”.
c) Las consideraciones generales y las notas complementarias.
Artículo 3.- Las unidades físicas, expresadas en términos de masa, longitud,
área, volumen, energía eléctrica y número, en que deben ser registradas las
estadísticas correspondientes a cada subpartida NANDINA, figuran en el Anexo
de la presente Decisión.



                                                                                  15
ARANCEL DIGILTAL


Artículo 4.- Cada subpartida NANDINA está constituida por un código numérico
de ocho dígitos:
a) Los seis primeros dígitos serán los códigos numéricos que corresponden a
     las subpartidas de la Nomenclatura del Sistema Armonizado;


b) Los dígitos séptimo y octavo identificarán las subpartidas NANDINA. Si una
     subpartida del Sistema Armonizado no se ha subdividido por necesidades
     comunitarias en subpartida NANDINA, los dígitos séptimo y octavo serán
     ceros (00).
Artículo 5.- La NANDINA será actualizada regularmente y recogerá las
modificaciones derivadas de:
a) Las Recomendaciones de la Organización Mundial de Aduanas;
b) Las modificaciones de los requisitos relativos a las estadísticas y a la
     política comercial;
c) La evolución tecnológica o comercial;
d) Identificación de mercancías comprendidas en convenios ambientales,
     orientados a la protección de la salud de las personas y demás seres vivos,
     así como a la conservación de un medio ambiente seguro;
e) Las modificaciones que se precisen para una mejor adecuación a los
     procesos de integración regional y hemisférica;
f)   Las necesidades inherentes al desarrollo del comercio exterior y de la
     producción de bienes de los Países Miembros de la Comunidad Andina; y,
g) La necesidad de aproximación y aclaración de los textos.
Artículo 6.- El Comité Andino de Asuntos Aduaneros contará con la asistencia
técnica del Grupo de Expertos en NANDINA, creado mediante la Decisión 570,
y ratificado por la Decisión 653 y por la presente norma.
El Grupo de Expertos en NANDINA, para el ejercicio de sus competencias, se
regirá por la Resolución 1243 “Reglamento de Procedimientos de Gestión de la
Nomenclatura Común NANDINA”, o sus normas modificatorias.
Artículo 7.- La Secretaría General de la Comunidad Andina, en ejercicio de sus
funciones, podrá aprobar mediante Resolución, previa opinión favorable del
Grupo de Expertos en NANDINA, cualquiera de los siguientes textos auxiliares
que faciliten la correcta interpretación y aplicación uniforme de la NANDINA:
a) Notas Explicativas Complementarias de la NANDINA;

                                                                                16
ARANCEL DIGILTAL


b) Criterios vinculantes de clasificación de mercancías; y,
c) Cualquier otro texto auxiliar que se considere necesario.
Artículo 8.- Los Países Miembros podrán crear Notas Complementarias
Nacionales y desdoblamientos a diez dígitos denominados “subpartidas
nacionales” para la elaboración de sus Aranceles, siempre que no
contravengan a la subpartida del Sistema Armonizado o la subpartida
NANDINA que la origina.
A estos efectos, las Notas Complementarias Nacionales deberán destacarse de
las Notas Complementarias de la NANDINA; las subpartidas nacionales
utilizarán dos dígitos adicionales al código de ocho dígitos de la NANDINA, sin
que en ningún caso puedan agregarse nuevos desdoblamientos con código de
ocho dígitos; los textos nacionales conservarán los términos empleados en la
NANDINA, pudiéndose admitir en las subpartidas nacionales términos locales
aclaratorios debidamente sustentados.
Artículo 9.- La presente Decisión entrará en vigencia el 1º de enero de 2012.
Artículo 10.- A partir de la entrada en vigencia de la presente Decisión
quedarán derogadas las Decisiones 653, 675, 703 y 722 de la Comisión de la
Comunidad Andina.
Dada en la ciudad de Lima, Perú, a los veinticinco días del mes de noviembre
del año dos mil once.
Artículo 2.- La Nomenclatura NANDINA incluirá:
a) La Nomenclatura del Sistema Armonizado de Designación y Codificación
    de Mercancías.
b) Los desdoblamientos comunitarios de dicha Nomenclatura, denominados
    “subpartidas NANDINA”.
c) Las consideraciones generales y las notas complementarias.
2.2.3 Del COPCI
Art. 83.- Nomenclatura.- Para la aplicación de medidas arancelarias y no
arancelarias a la importación y exportación de mercancías, así como para las
estadísticas de comercio exterior, se utilizará la nomenclatura que defina el
órgano rector en materia de comercio exterior, de conformidad con el Convenio
sobre el Sistema Armonizado de Designación y Codificación de Mercancías
(Sistema Armonizado), así como de cualquier otro sistema reconocido en los
tratados internacionales debidamente ratificados por Ecuador. El órgano rector

                                                                                17
ARANCEL DIGILTAL


en materia de comercio exterior podrá crear códigos adicionales o
suplementarios para la aplicación de medidas comerciales específicas,
respecto de productos que no puedan ser clasificados, total o parcialmente, en
las nomenclaturas vigentes.


2.2.3.1 DEL REGLAMENTO DEL COPCI
SECCIÓN III

MODALIDADES DE DESPACHO
Art. 79.- Normas de Aforo.- Para el acto de aforo dispuesto en el Código
Orgánico de la Producción, Comercio e Inversiones, se tendrán en cuenta las
normas siguientes:
b) La clasificación arancelaria se efectuará con la aplicación de las reglas
generales   interpretativas   del   sistema   armonizado   de   designación   y
codificación de mercancías, notas explicativas del Sistema Armonizado de la
OMA, notas complementarias nacionales, las normas internas que para el
efecto dicte el Servicio Nacional de Aduana del Ecuador y la aplicación de
consultas de clasificación arancelaria vigentes, absueltas en virtud de lo
contemplado en el presente reglamento; y,




                                                                              18
ARANCEL DIGILTAL


2.3 FUNDAMENTACION CIENTÍFICA


2.3.1 EL SISTEMA ARMOIZADO
       Según Salerno (2007) “El Sistema Armonizado de Designación y Codificación de
       Mercancías, mejor conocido como “Sistema Armonizado (S.A.)”, es uno de los más
       exitosos instrumentos desarrollados por la Organización Mundial de Aduanas
       Es una nomenclatura polivalente de mercancías de seis dígitos, empleada por más de
       190 países y uniones aduaneras o económicas (de los cuales 119 países son partes
       contratantes de la Convención del S.A.) como base de sus aranceles de aduanas
       nacionales o para la recopilación de estadísticas comerciales, lo que representa
       aproximadamente el 98% del comercio mundial.
       Gracias a su versátil estructura y a su naturaleza polivalente, el S.A. ha
       estandarizado, en efecto, una parte significativa del lenguaje del comercio
       internacional. Satisface simultáneamente las necesidades de las autoridades
       aduaneras, de los estadistas, productores y transportistas
       Facilita el tratamiento y la trasmisión automática de datos y permite disponer de una
       terminología y de un código común para registrar categorías de productos
       identificados con códigos numéricos de seis dígitos que provienen de un desarrollo
       más detallado, efectuado a partir de partidas de cuatro dígitos. Estas partidas de
       cuatro dígitos son el resultado de una profunda revisión y actualización, no sólo de
       cada partida sino también de la propia estructura de la NCCA”



Desde 1988 El Sistema Armonizado es el que regula la clasificación de
mercancías a nivel mundial, surge en función de estandarizar la producción de
los diferentes países, pues sin este se torna complicado                  el comercio de
productos entre los países. El sistema armonizado se encarga de actualizar la
codificación de las mercancías


       Según Salerno (2007) “Además de constituir un instrumento idóneo empleado para
       facilitar el comercio internacional, sirve como base en la elaboración de aranceles de
       aduanas nacionales y para la compilación de estadísticas comerciales y de
       transporte; el S.A., es usado cada vez con mayor frecuencia, para otros propósitos,
       entre los que se pueden citar: facilitar la formulación de la política comercial de los
       países; efectuar investigaciones, estudios y análisis de tipo económicos; compilación
       de cuentas nacionales; determinar el origen de las mercancías y aplicar las reglas
       internacionalmente aprobadas; facilitar las negociaciones comerciales bilaterales y
       multilaterales de mercancías; simplificar la concesión de preferencias arancelarias o
       gravámenes diferenciales; para la supervisión de precios de los bienes; para la


                                                                                           19
ARANCEL DIGILTAL


        tributación interna; en aranceles de fletes; regulación de cuotas o cupos; control y
        monitoreo del movimiento trasfronterizo de mercancías controladas intencionalmente;
        en procesos de control y operaciones aduaneras, comprendiendo cálculo de riesgo,
        tecnología de la información y rendimiento”



El uso del sistema armonizado genera beneficio para los gobiernos, empresas
quienes en su afán de que el comercio fluya se ven en la necesidad de formular
políticas, leyes reglamentos y lo que en este tema concierne codificación e
identificación de sus mercancías lo que permite facilitar el comercio
internacional.


Una de sus características es que el Sistema Armonizado es flexible, pues
como es sabida la producción varia en el tiempo e irán apareciendo nuevos
productos los cuales se comercializan pero que también al igual que los demás
productos necesitan de una codificación para poder intercambiarlos.


        Según Salerno (2007) “El S.A. consiste en una agrupación progresiva de mercancías
        de varios sectores de producción en general, de acuerdo con el grado de elaboración
        o procesamiento (materias primas, bienes intermedios y productos terminados).
        Constituye una nomenclatura de mercancías estructurada jerárquicamente y dividida
        en 97 capítulos (Capítulo 77 reservado para futura utilización del S.A.) que se
        identifican mediante un código numérico de dos dígitos. Los aludidos capítulos se
        agrupan en 21 secciones codificadas con números romanos de I a XXI. Las partidas
        se identifican mediante códigos numéricos de cuatro dígitos: los dos primeros indican
        el Capítulo, mientras que los dos últimos revelan la posición de la partida en el
        mismo. Las subpartidas se identifican mediante códigos numéricos de seis cifras.
        Muchas partidas están subdivididas en dos o más subpartidas de un guión, las cuales
        –donde es necesario– se subdividen a su vez en dos o más subpartidas de dos
        guiones. El quinto y sexto dígito identifican, como se dijo anteriormente, las
        subpartidas de uno y de dos guiones respectivamente. La ausencia de esas
        subpartidas se indica con un cero. Las subpartidas residuales, “los demás o las
        demás”, han sido identificadas con la cifra 9 (u 8 donde la última subpartida está
        reservada para “partes”) para insertar subpartidas adicionales en el futuro”



El Sistema Armonizado como su nombre lo indica se refiere a un listado en
forma sistemática de los diferentes productos que se quieren comercializar a
nivel internacional, el cual toma en cuenta las siguientes características.

                                                                                          20
ARANCEL DIGILTAL




       Origen
       Grado de elaboración
       Uso
       Aplicaciones

El código que identifica a las mercancías según el Sistema Armonizado se
distribuye así: Secciones, capítulos     partidas que corresponden al sistema
armonizado y subpartidas quienes están acompañadas por notas explicativas,
notas legales, reglas generales de interpretación.


          SISTEMA ARMONIZADO                              NANDINA
       XX             XX           XX             XX                XX
  CAPITULO PARTIDA SUBPARTIDA NANDINA ARANCEL
                                                           NACIONAL




2.3.2 LA NANDINA


La NANDINA constituye la Nomenclatura Común de los Países Miembros del
Acuerdo de Cartagena (Pacto Andino) (Bolivia, Chile, Colombia, el Ecuador y
Perú y está basada en el Sistema Armonizado de Designación y Codificación
de Mercancías. Comprende las partidas, subpartidas, códigos numéricos
correspondientes, Notas de Sección, de Capítulo y de Subpartidas, Notas
Complementarias, así como las Reglas Generales para su interpretación.

El Código numérico de la NANDINA está compuesto de ocho (8) dígitos: Los
dos (2) primeros identifican el Capítulo; el tercero (3) y el cuarto (4) la Partida;
el quinto (5) y el sexto (6) las subpartidas del Sistema Armonizado; y el séptimo
(7) y octavo (8) las Subpartidas subregionales. Las mercancías se identificarán
en la NANDINA haciendo referencia a los ocho (8) dígitos del código numérico
que corresponda. Si una subpartida del Sistema Armonizado no se ha
subdividido por necesidades comunitarias, los dígitos séptimo (7) y octavo (8)
serán ceros (00).


                                                                                 21
ARANCEL DIGILTAL


La clasificación de las mercancías en una subpartida, se ajustará en un todo al
ordenamiento previsto en la NANDINA.

Orden para la comunidad andina

Los Países Miembros podrán crear subpartidas nacionales para la clasificación
de mercancías a un nivel más detallado que el de la NANDINA, siempre que
tales subpartidas se incorporen y codifiquen a un nivel superior al del código
numérico de ocho (8) dígitos de la NANDINA.

Los Países Miembros no podrán introducir en sus aranceles nacionales
disposiciones que modifiquen el alcance de las Notas legales de Sección,
Capítulo o Subpartida, de las Notas Subregionales Complementarias, de los
textos de partida o subpartida, ni de las Reglas Generales de interpretación.
(www.comxport.com)

2.3.3 REGLAS GENERALES PARA LA INTERPRETACIÓN DEL SISTEMA
ARMONIZADO
La clasificación de mercancías en la Nomenclatura se regirá por los principios
siguientes:


1. Los títulos de las Secciones, de los Capítulos o de los Subcapítulos solo
tienen un valor indicativo, ya que la clasificación está determinada legalmente
por los textos de las partidas y de las Notas de Sección o de Capítulo y, si no
son contrarias a los textos de dichas partidas y Notas, de acuerdo con las
Reglas siguientes:
Ejemplo
PRODUCTO               MUEBLES PARA COMPUTADOR
SECCIÓN                XX
CAPÍTULO               94
PARTIDA                9403
SUBPARTIDA             9403.30
NANDINA                9403.30.00
ARANCEL                9403.30.00.00


                                                                             22
ARANCEL DIGILTAL


NACIONAL
REGLAS DE             1
CLASIFICACIÓN
AD-VALOREM            30%
IVA                   12%
ICE                   0%
FODINFA               0.5%
UNIDADES FISICAS      UNIDADES
ACUERDOS
COMERCIALES




NOTAS                 94.03 LOS DEMAS MUEBLES Y SUS PARTES.
EXPLICATIVAS          9403.30 - Muebles de madera de los tipos utilizados en
                      oficinas.


                      Entre los muebles de esta partida, en la que se agrupan
                      no sólo los propios artículos no comprendidos en las
                      anteriores sino también sus partes, hay que señalar, en
                      primer lugar, los que se prestan generalmente al uso en
                      diversos lugares, tales como armarios, vitrinas, mesas,
                      porta teléfonos, escritorios, librerías o estanterías.




2. a) Cualquier referencia a un artículo en una partida determinada alcanza al
artículo incluso incompleto o sin terminar, siempre que éste presente las
características esenciales del artículo completo o terminado. Alcanza también
al artículo completo o terminado, o considerado como tal en virtud de las
disposiciones precedentes, cuando se presente desmontado o sin montar
todavía.

                                                                               23
ARANCEL DIGILTAL


Ejemplo
Puentes importados sin los remaches, ni tuercas ni sistema de cableado
únicamente viene la estructura.
PRODUCTO                               - Puentes sus partes
SECCIÓN                                XV
CAPÍTULO                               73
PARTIDA                                7308
SUBPARTIDA                             7308.10
NANDINA                                7308.10.00
ARANCEL NACIONAL                       7308.10.00.00
REGLAS DE CLASIFICACIÓN                2.a
AD-VALOREM                             6.6%
IVA                                    12%
ICE                                    0%
FODINFA                                0.5%
UNIDADES FISICAS                       KILOGRAMOS
ACUERDOS COMERCIALES                   ARGENTINA
                                       Acuerdo de Complementación
                                       Económica No. 59 CAN-Mercosur
NOTAS EXPLICATIVAS                     7308.10 - Puentes y sus partes.

                                       Esta partida comprende
                                       esencialmente lo que se ha convenido
                                       en llamar construcciones metálicas,
                                       incluso incompletas, y las partes de
                                       construcciones.

AUTORIZACIONES Y                       Certificado INEN-1
RESTRICCIONES                          Instituto         Ecuatoriano          de
                                       Normalización
                                       No     existen   otras   condiciones   ni
                                       requisitos para importar este producto




                                                                              24
ARANCEL DIGILTAL


b) Cualquier referencia a una materia en una partida determinada alcanza a
dicha materia incluso mezclada o asociada con otras materias. Asimismo,
cualquier referencia a las manufacturas de una materia determinada alcanza
también a las constituidas total o parcialmente por dicha materia. La
clasificación de estos productos mezclados o de estos artículos compuestos se
efectuará de acuerdo con los principios enunciados en la Regla 3.


3. Cuando una mercancía pudiera clasificarse, en principio, en dos o más
partidas por aplicación de la Regla 2 b) o en cualquier otro caso, la clasificación
se efectuará como sigue:
a) la partida con descripción más específica tendrá prioridad sobre las partidas
de alcance más genérico. Sin embargo, cuando dos o más partidas se refieran,
cada una, solamente a una parte de las materias que constituyen un producto
mezclado o un artículo compuesto o solamente a una parte de los artículos en
el caso de mercancías presentadas en juegos o surtidos acondicionados para
la venta al por menor, tales partidas deben considerarse igualmente específicas
para dicho producto o artículo, incluso si una de ellas lo describe de manera
más precisa o completa;


Producto            Cucharas de Acero
Sección             XV
Capitulo            82
Partida             8215.
Sub partida         8215.99.
NANDINA             8215.99.00
Arancel Nacional    8215.99.00.00
Reglas de           Regla general numero 3ª
clasificación
Ad –Valorem         0% tiene una liberación con Perú del 100%
IVA                 12%
ICE                 0%
FODINFA             0.5%
Unidades Físicas Unidades

                                                                                25
ARANCEL DIGILTAL


Acuerdo             Decreto Ejecutivo Nº 692, publicado en el Registro Oficial
comercial           Nº 166 de octubre 3 de 1997; Decreto Ejecutivo N° 1329,
                    publicado en el Registro Oficial Nº 296 de octubre 12 de
                    1999; Decreto Ejecutivo N° 2757, R.O. N° 604 de junio 25
                    del 2002
Notas
explicativas        Nota de partida
                    CUCHARAS,             TENEDORES,                CUCHARONES,
                    ESPUMADERAS, PALAS PARA TARTA, CUCHILLOS
                    PARA PESCADO O MANTEQUILLA, PINZAS PARA
                    AZUCAR Y ARTICULOS SIMILARES.
                    - Los demás.
                        Esta partida comprende principalmente:
                    1) Las cucharas de cualquier clase, incluidas las cucharillas
                    para mostaza o sal.
Autorizaciones y
Restricciones       Sin restricción


b) los productos mezclados, las manufacturas compuestas de materias
diferentes o constituidas por la unión de artículos diferentes y las mercancías
presentadas en juegos o surtidos acondicionados para la venta al por menor,
cuya clasificación no pueda efectuarse aplicando la Regla 3 a), se clasificarán
según la materia o con el artículo que les confiera su carácter esencial, si fuera
posible determinarlo;


Ejemplo
Un paquete que incluye botellas cada una de 759ml de vino rojo, blanco y
rosado y dos capas de vino hechas de cristal de plomo todo en una caja de
madera.
PRODUCTO                                  - - En recipientes con capacidad
                                          inferior o igual a 2 litros
SECCION                                   VI
CAPITULO                                  22


                                                                                     26
ARANCEL DIGILTAL


PARTIDA               2204
SUBPARTIDA            2204.21
NANDINA               2204.21.00
ARANCEL NACIONAL      2204.21.00.00
REGLA GENERAL         3B
ADV                   0%
IVA                   12%
ICE                   La tarifa específica de bebidas
                      alcohólicas, incluida la cerveza, se
                      ajustará anual y acumulativamente en
                      función de la variación anual del
                      Índice de precios al consumidor (IPC)
                      para el grupo en el cual se encuentre
                      el bien “bebidas alcohólicas”, a
                      noviembre de cada año, elaborado
                      por el organismo público competente,
                      descontado el efecto del incremento
                      del propio impuesto. El nuevo valor
                      deberá ser publicado por el Servicio
                      de
                      Rentas Internas en el mes de
                      diciembre, y regirá desde el primero
                      de enero del año siguiente.”
FODINFA               0.5%
UNIDAD DE MEDIDA      LITROS
ACUERDOS              ARGENTINA
                      Acuerdo de Complementación
                      Económica No. 59 CAN-Mercosur
NOTAS EXPLICATIVAS.   Esta partida comprende:

                      1) El vino propiamente dicho (vino
                      tinto, rosado, blanco).
RESTRICCIONES         Registro Sanitario.


                                                             27
ARANCEL DIGILTAL


                                        Institución MSP (Ministerio de Salud
                                        Pública).


c) Cuando las Reglas 3 a) y 3 b) no permitan efectuar la clasificación, la
mercancía se clasificará en la última partida por orden de numeración entre las
susceptibles de tenerse razonablemente en cuenta.


PRODUCTO          DESTORNILLADOR DE ACERO CON MANGO DE
                  CERAMICA
SECCIÓN           XV
CAPÍTULO          82
PARTIDA           8205.
SUBPARTIDA        8205.40.
NANDINA           8205.40.
ARANCEL           8205.40.90
NACIONAL
REGLAS DE         3C
CLAS.
AD-VALOREM        0%
IVA               12%
ICE               0%
FODINFA           0.5%
UNI. FISICAS      UNIDADES
ACUERDOS          Acuerdo de Complementacion Económica No. 59 CAN-
COMERCIALE        Mercosur
S




                                                                               28
ARANCEL DIGILTAL


NOTAS          NOTA DE CAPITULO
EXPLICATIVAS
               Para que se clasifiquen en este Capítulo, los artículos
               mencionados anteriormente deben tener, por regla general,
               la parte operante (o la hoja) de cualquier metal, de carburos
               metálicos (véase la Nota Explicativa de la partida 28.49) o de
               cermet(véase la Nota Explicativa de la partida 81.13), incluso
               si la montura (o el mango), que puede ser de otra materia
               (madera, plástico etc.) predomina en peso, como sería el
               caso, por ejemplo, de un cepillo con la montura de madera y
               la cuchilla de acero.

               NOTA DE PARTIDA

               82.05         HERRAMIENTAS DE MANO (INCLUIDOS LOS
                       DIAMANTES DE VIDRIERO) NO EXPRESADAS NI
                       COMPRENDIDAS EN OTRA PARTE; LAMPARAS DE
                       SOLDAR Y SIMILARES; TORNILLOS DE BANCO,
                       PRENSAS         DE   CARPINTERO      Y    SIMILARES,
                       EXCEPTO      LOS     QUE   SEAN    ACCESORIOS        O
                       PARTES          DE   MAQUINAS         HERRAMIENTA;
                       YUNQUES; FRAGUAS PORTATILES; MUELAS DE
                       MANO O DE PEDAL, CON BASTIDOR.

                       8205.40 - Destornilladores.

               Esta partida comprende, independientemente de ciertas
               herramientas específicamente designadas, todas las demás
               herramientas manuales, con excepción de las comprendidas
               en otras partidas del presente Capítulo, o bien en otra parte
               de la Nomenclatura (véanse las Consideraciones generales
               de este Capítulo).

               D) Destornilladores (ordinarios, automáticos, etc.).

AUTORIZACIO    Sin Restricción
NES Y          No existen otras condiciones ni requisitos para importar este
RESTRICCION    producto


                                                                           29
ARANCEL DIGILTAL


ES




4. Las mercancías que no puedan clasificarse aplicando las Reglas anteriores
se clasificarán en la partida que comprenda aquellas con las que tengan mayor
analogía.


5. Además de las disposiciones precedentes, a las mercancías consideradas a
continuación se les aplicarán las
Reglas siguientes:


a) los estuches para cámaras fotográficas, instrumentos musicales, armas,
instrumentos de dibujo, collares y continentes similares, especialmente
apropiados para contener un artículo determinado o un juego o surtido,
susceptibles de uso prolongado y presentados con los artículos a los que están
destinados, se clasificarán con dichos artículos cuando sean del tipo de los
normalmente vendidos con ellos. Sin embargo, esta Regla no se aplica en la
clasificación de los continentes que confieran al conjunto su carácter esencial;
II


b) salvo lo dispuesto en la Regla 5 a) anterior, los envases que contengan
mercancías se clasificarán con ellas cuando sean del tipo de los normalmente
utilizados para esa clase de mercancías. Sin embargo, esta disposición no es
obligatoria   cuando   los   envases   sean   susceptibles   de   ser   utilizados
razonablemente de manera repetida.


6. La clasificación de mercancías en las subpartidas de una misma partida está
determinada legalmente por los textos de estas subpartidas y de las Notas de
subpartida así como, mutatis mutandis, por las Reglas anteriores, bien
entendido que solo pueden compararse subpartidas del mismo nivel. A efectos
de esta Regla, también se aplican las Notas de Sección y de Capítulo, salvo
disposición en contrario.




                                                                               30
ARANCEL DIGILTAL


                                  CAPÍTULO III
                          3.1 MARCO METODOLÓGICO


3.1.1 Modalidad de la Investigación


La modalidad aplicad en el presente trabajo investigativos es la siguiente.


Cualitativa
Esta investigación nos permitirá determinar las características y conductas
humanas de la investigación realizada, lo cual nos ayuda a investigar y conocer
sobre el Sistema Armonizado y la aplicación de la NANDINA.
De ello depende que se pueda acoger a beneficios por normas de origen de las
mercancías; evitar en aduana la imposición de multas, sanciones; cumplir con
las restricciones previas a la importación; pagar correctamente los tributos al
comercio exterior; etc.


3.1.2 Tipos de investigación


Exploratoria.- Este tipo de investigación nos ayudara a obtener información
tanto del sistema armonizado como la NANDINA, es decir sobre, las
Secciones, Capítulos, Partidas y Subpartidas; las Notas de Sección, Capítulo,
Partida y las Reglas Generales Interpretativas, conjuntamente con las Notas
Explicativas que son el instrumento oficial de clasificación arancelaria.


Descriptiva.-Esta investigación no ayuda a determinar los procesos que se
debe seguir para minimizar el número de infracciones cometidas, pues en
muchos de los casos por el desconocimiento de           la aplicación del sistema
armonizado se realiza de manera incorrecta la clasificación arancelaria de
productos, trayendo consigo inconvenientes para el traslado de las mercancías,
retrasos en el plazo de llegada, evasión de los tributos correspondientes entre
otros.


Explicativa: Nos ayudara a buscar las causas o el porqué de la incorrecta
clasificación de los productos ya que sin la aplicación del sistema armonizado y

                                                                               31
ARANCEL DIGILTAL


la NANDINA no existiría una codificación       y tampoco una estructura de
clasificación arancelaria de productos.
Permitirá conocer el proceso que se debe seguir en búsqueda de la
clasificación de la mercancía.


Aplicada.-Al no existir una nomenclatura arancelaria conjuntamente con el
sistema armonizado no se podría realizar el cobro de los gravámenes de cada
producto, pues así ningún estado percibiría ingresos.


3.1.3 POBLACIÓN
La población considerada para este caso son 51 operadores de comercio
exterior en la ciudad de Tulcán, los cuales se encuentran distribuidos en
agencias de aduana y empresas de transporte. Y al ser una población pequeña
no se realiza el cálculo de la muestra sino que se aplica el instrumento de
recolección de datos a todo el universo.




                                                                         32
ARANCEL DIGILTAL


                      3.1.4 ROCESAMIENTO DE DATOS


          3.1.5 ANÁLISIS E INTERPRETACION DE RESULTADOS


1. ¿Usted sabe en qué consiste el Sistema Armonizado?

                                GRÁFICO Nº 1




                                                   Fuente: OCES Tulcán
                                                   Elaboración propia




Respecto a la primera pregunta, la misma que permite conocer si las personas
encargada de realizar la clasificación arancelaria conocen en qué consiste el
Sistema Armonizado, se puede determinar el 70,59% de los OCES tienen
conocimiento de los que es el sistema armonizado. En cambio el 9.8% afirma
no conocer esto sería menos de la decima parte. Cabe aclarar que el otro
porcentaje correspondiente a 19,61% no aplican la clasificación arancelaria de
mercancías contando entre este porcentaje a algunas empresas las cuales su
actividad principal es el transporte de mercancías y no realizan clasificación de
mercancías. Tomando en cuenta esta última aclaración se procede a realizar el
análisis de las siguientes preguntas.


El hecho de que el 70,59% conozcan a cerca del sistema armonizado permite
deducir las actividades de comercio internacional en esta zona si tiene una
fluidez muy aceptable. (Ver anexo tabla Nº 1).


                                                                                      33
ARANCEL DIGILTAL


2. ¿Conoce los beneficios que brinda el Sistema Armonizado?

                                       GRÁFICO Nº 2




                 Fuente: OCES Tulcán
                 Elaboración propia




Tomando en cuenta los datos presentados en la tabla y gráfico Nº2 como
respuesta a la pregunta ¿Conoce los beneficios que brinda el Sistema
Armonizado?, más de la tercera parte que es el 85% si conoce los beneficios
que brinda el S.A, mientras que el 14% desconoce los beneficios de este
Sistema.
Todos los Operadores del Comercio Exterior en Tulcán que conocen los
benéficos del Sistema Armonizado lo aplicaran de la manera más conveniente
y exacta siendo conocedores de que es un instrumento que permite
estandarizar la producción de los países y facilitar la comercialización a nivel
mundial. (Ver anexo tabla Nº 2).




                                                                             34
ARANCEL DIGILTAL


3. ¿Usted conoce sobre la NANDINA?

                                         GRÁFICO Nº 3




                   Fuente: OCES Tulcán
                   Elaboración propia




De la población encuestada el 85,37% tiene conocimiento de la NANDINA, esto
es más de la tercera parte de los OCES en la ciudad de Tulcán, un porcentaje
muy considerable para deducir que al conocer sobre la NANDINA trabajan en
función de esta ya sea para la importación o exportación de productos.
La otra parte correspondiente al 14,6% afirma no cocer sobre ella, sin embargo
su utilización es imprescindible para lo cual siempre harán uso de ella para
proseguir con los respectivos trámites, (Ver anexo tabla Nº 3).

4. ¿Cuál es el principal beneficio que brinda la NANDINA?
Todos los OCES quienes aplican el sistema armonizado, conocen de los
beneficios que brinda la NANDINA, por lo cual la mayoría de ellos coinciden en
sus respuestas afirmando que, la NANDINA ayuda a la aplicación de los
diferentes acuerdos, permite una correcta clasificación arancelaria, permite la
liberación arancelaria, igualmente permite homologar el arancel en la región
Andina y facilita las importaciones por la exoneración de impuestos.




                                                                               35
ARANCEL DIGILTAL


5. ¿Usted conoce la última modificación para la aplicación de la
  NANDINA ( Decisión 766)

                                    GRÁFICO Nº 4




                   Fuente: OCES Tulcán
                   Elaboración propia




  Así mismo se ha realizado la pregunta para saber si los operadores del
  comercio exterior en Tulcán son conocedores de la última modificación de la
  decisión para la aplicación de la NANDINA, y se puede determinar un poco
  más de la mitad de los encuestados que es el 51% no tienen conocimiento
  de la última modificación que corresponde a la decisión 766 y menos de la
  mitad correspondiente al 48% se encuentra actualizado con esta normativa.
  Al ser casi proporcional de los que si conocen y los que no se puede decir
  que es porque al ser una modificación no existen muchos cambios.


  Es importante que todos siempre estén al tanto de las modificaciones que
  se hacen a la normativa de clasificación, pues un descuido en sus
  aplicaciones generaría diversos inconvenientes para la empresa, para el
  importador, para el exportador y hasta se generarían pérdidas que para
  ninguna de las partes sería favorable. (Ver anexo tabla Nº 4).




                                                                            36
ARANCEL DIGILTAL


6. ¿De qué forma clasifica usted las mercancías?

                                      GRÁFICO Nº 5




                Fuente: OCES Tulcán
                Elaboración propia




  De acuerdo al presente grafico en relación a la forma de clasificar las
  mercancías se nota de que la tercera parte de los OCES en Tulcán, lo
  hacen de forma digital dando a entender que hacen uso de programas
  informáticos para realizar le respectiva clasificación arancelaria. Sin
  embargo existe una cuarta parte que aun clasifica sus mercancías
  manualmente utilizando un documento físico.


  Sería recomendable que quienes aun clasifican sus mercancías de forma
  manual hagan uso de programas informáticos pues esto les ayudaría a
  optimizar el tiempo factor muy importante en las actividades del comercio
  exterior. (Ver anexo tabla Nº 5).




                                                                         37
ARANCEL DIGILTAL


7. ¿Qué software utiliza para clasificación de mercancías?

                            GRÁFICO Nº 6




      Fuente: OCES Tulcán
      Elaboración propia




   Quienes han respondido que la clasificación arancelaria de mercancías la
   realizan de manera digital, dan a conocer los diferentes Software que
   utilizan, en tanto que el más utilizado es el arancel de importaciones que
   dispone el Servicio Nacional de Aduanas del Ecuador el mismo que se
   encuentra disponible en la página web (www.aduana.gov.ec), tras este se
   encentran programas como PUDELECO, E-COMEX y otros en un 43%,
   24%, 18% y 13.5% respectivamente.
   Cualquier programa que se utilice para clasificar mercancías permite agilizar
   los procesos en el COMERCIO exterior, pues reduce el tiempo y los
   resultados son más exactos, disminuyendo a sí mismo el riesgo de una
   clasificación incorrecta. (Ver anexo tabla Nº 6).




                                                                             38
ARANCEL DIGILTAL


8. ¿Qué criterios utiliza usted para la clasificación de mercancías?

                                    GRÁFICO Nº 7




                  Fuente: OCES Tulcán
                  Elaboración propia




El presente grafico permite deducir que más de la mitad de los Operadores del
Comercio exterior en la ciudad de Tulcán clasifican sus mercancías bajo los
cuatro criterios, como los son; origen, grado de elaboración, uso y aplicación, al
ser el 69% que corresponde a este dato se puede afirmar que tienen el pleno
conocimiento pues mediante estos criterios se llega a una correcta clasificación
arancelaria.
El 20,5% y 10,2% que clasifican sus mercancías bajo otros criterios como
precio, volumen sin excluir el origen y grado de elaboración, pueden tener
inconvenientes porque no son conocedores de los cuatro criterios sobre los que
se deben clasificar las mercancías. Sumados estos dos porcentajes se decir
que más de la tercera parte no tiene en claro sobre que se deben clasificar las
mercancías. (Ver anexo tabla Nº7).




                                                                               39
ARANCEL DIGILTAL


9. ¿Usted aplica las reglas generales de interpretación al momento de
  clasificar las mercancías?



                                      GRÁFICO Nº 8




                Fuente: OCES Tulcán
                Elaboración propia




  De lo OCES que tienen actividades             como la clasificación arancelaria,
  respecto de la pregunta si utilizan las reglas generales de clasificación
  arancelaria el 65.8% responde afirmativamente, y por esta respuesta se
  puede asimilar que toman en cuenta esta herramienta fundamental a la
  hora de clasificar las mercancías.
  El porcentaje restante afirma no aplicar las reglas generales de
  interpretación, mas en esta parte todos deberían contestar afirmativamente
  puesto que sin la utilización de las reglas no se logra una correcta
  clasificación. (Ver anexo tabla Nº 8).




                                                                               40
ARANCEL DIGILTAL


10. ¿Usted ha tenido alguna dificultad al momento de clasificar
  mercancías?



                                  GRÁFICO Nº 9




            Fuente: OCES Tulcán
            Elaboración propia




  De acuerdo a la pregunta ¿Usted ha tenido alguna dificultad al momento de
  clasificar mercancías?, el 56% de Los OCES en la ciudad de Tulcán no
  presenta dificultades, sin embargo casi la mitad de ellos si la tiene, esto es
  un índice alto pues esto se puede presentar por diversas situaciones como
  falta de conocimiento, practicas empíricas, que quienes realizan la
  clasificación no son especializados en esta área. (Ver anexo tabla Nº 9).




                                                                              41
ARANCEL DIGILTAL


11. Según usted ¿cuáles son las consecuencias de una incorrecta
   clasificación arancelaria?


                                GRÁFICO Nº 10




      Fuente: OCES Tulcán
      Elaboración propia




Tomando en cuenta los datos obtenidos en la tabla, se puede observar que una
de las principales consecuencias de una incorrecta clasificación arancelaria es
la de Incurrir en multas con un porcentaje del 42% correspondiente a menos de
la mitad los encuestados, seguidamente de el Incremento de la tarifa
arancelaria con un porcentaje del 29% correspondiente a más de la cuarta
parte de los encuestados, de igual manera con lo que respecta a las Sanciones
tiene un porcentaje del 17% dando un valor menor a la cuarta parte y por último
se observa que la Evasión de impuestos tiene un porcentaje del 12% siendo un
valor menor a la cuarta parte de dichos encuestados.


Cabe recalcar que tanto el Incremento de la tarifa arancelaria, Incurrir en
multas, Evasión de impuestos y las Sanciones; son las principales
consecuencias de una incorrecta clasificación arancelaria, por lo que es
recomendable antes de realizar la clasificación de un producto revisar si esta
bien la partida en cual fue clasificado para no caer en las consecuencias antes
mencionadas. (Ver anexo tabla Nº 10).




                                                                            42
ARANCEL DIGILTAL


12. ¿Ha participado de capacitaciones en temas relacionados al Sistema
   Armonizado y la NANDINA?


                                      GRÁFICO Nº 11




                Fuente: OCES Tulcán
                Elaboración propia




Con respecto a la pregunta antes mencionada, con un porcentaje del 56%
correspondiente a más de la mitad los OCES afirman que si han participado en
capacitaciones en temas relacionados al Sistema Armonizado y la NANDINA,
en cambio con un porcentaje del 44% correspondiente a menos de la mitad de
los participantes mencionan que no han asistido a capacitaciones en temas
relacionados al Sistema Armonizado y la NANDINA.
Es muy importante participar en capacitaciones en los temas relacionados al
Sistema Armonizado y la NANDINA, ya que permite tener mayor conocimiento
y estar actualizado sobre los nuevos cambios que se dan en los temas
anteriormente mencionados, permitiendo así ampliar los conocimientos para
poder aplicarlos en cualquier eventualidad y de la manera correcta. (Ver anexo
tabla Nº 11).




                                                                           43
ARANCEL DIGILTAL


                                CAPÍTULO IV


                            CONCLUSIONES


 Después de haber realizado la respectiva investigación y analizado los
   datos correspondientes a la encuesta realizado se llegar a concluir que:



 La incidencia del sistema armonizado en la aplicación de la NANDINA
   en la ciudad de Tulcán se determina por algunos factores; como por
   ejemplo, el conocimiento de los beneficios que brinda el Sistema
   Armonizado y la Nomenclatura Común Andina. Al determinarse que la
   mayoría de los operadores del comercio exterior en la ciudad de Tulcán
   si tienen conocimiento de ello ayuda a que se realice una buena
   clasificación arancelaria.



 El hecho de conocer los beneficios incentiva a los OCES en la Ciudad
   de Tulcán a preocuparse por realizar bien la clasificación arancelaria.



 Otro factor que influye radica también en las actualizaciones y
   modificaciones de la decisión que permite la aplicación de la NANDINA
   para este caso la última modificación es la decisión 766, y que los
   operadores del comercio exterior en la ciudad de Tulcán a ser
   conocedores de esta no tendrían inconvenientes en realizar la
   clasificación de mercancías, sin embargo de acuerdo a los resultados
   muestran que casi a la par conocen y no la modificación de ella.



 Es una ventaja para los OCES         de la ciudad de Tulcán manejar un
   software para realizar la clasificación arancelaria, porque estos permiten
   optimizar el tiempo y al determinarse que el de mayor utilización es el
   que dispone la página del Servicio Nacional de Aduanas del Ecuador es
   una de las facilidades para que el comercio cada vez tenga más
   facilidades.
                                                                             44
ARANCEL DIGILTAL




 Los criterios y reglas de clasificación son dos herramientas claves e
   indispensables en la clasificación de mercancías, quien tenga en claro
   los criterios como son: origen, grado de elaboración, uso y aplicación y
   haga uso correcto de las reglas generales de clasificación no tiene
   mayor dificultad al momento de clasificar las mercancías.



 Las consecuencias de una incorrecta clasificación terminan en incurrir
   en multas, incremento de las tarifas arancelarias, sanciones entre otras
   las cuales generarían un malestar en las actividades del comercio
   exterior.




                                                                            45
ARANCEL DIGILTAL


                         RECOMENDACIONES


 Todos los operadores del comercio exterior en la ciudad de Tulcán
   deben conocer los beneficios que se obtiene al manejar la codificación
   del sistema armonizado y la NANDINA, para que los diversos productos
   puedan comercializarse a nivel mundial sin mayores inconvenientes.



 Es importante que los OCES en Tulcán estén actualizados en las
   normativas o modificaciones que se emiten para la realización del
   comercio exterior, para que puedan aplicar correctamente en los
   momentos que sean necesarios.



 Es indispensable que los operadores que aun realizan la clasificación
   arancelaria manualmente opten por la utilización de un software pues
   esto les ayudara a agilizar sus actividades.



 Para una correcta clasificación es importante que se tomen en cuenta
   los criterios de clasificación y reglas para facilitar el proceso de
   clasificación arancelaria.



 Para quienes tienen dificultad para la clasificación de mercancías es
   importante realizar una capacitación en este tema.



 Todos los OCES en la ciudad de mulcan deben tener en claro las
   consecuencias de una incorrecta clasificación arancelaria porque esto
   generaría perdidas para los agentes, importadores entre otros que
   participan en las actividades de comercio exterior.



 En la ciudad de Tulcán se deben realizar capacitaciones en temas del
   Sistema Armonizado y la Nomenclatura Común Andina, para quienes
   tienes dificultad y así mejorar la actividad y permitir que esos

                                                                        46
ARANCEL DIGILTAL


      conocimientos tengas resultados positivos y el comercio exterior tenga
      mayor fluidez.



    Como parte del modulo de arancel digital es importante que desarrollen
      esta clase de proyectos investigativos ya que permiten analizar los
      casos reales y conocer las problemáticas que se presentan en el
      comercio exterior que se desarrolla en la ciudad de Tulcán.




                              BIBLIOGRAFIA


NOMENCLATURA COMÚN ANDINA
AUTORA: Felicia Salerno de Malaver Julio 2007
Código Orgánico de la Producción Comercio e Inversiones (del ecuador).
Reglamento al Código Orgánico de la Producción e Inversiones.




                               LINKOGRAFIA


http://www.sisarm.com/index.php/faq/
http://www.comxport.com/partida-arancelaria/nandina.php
(www.comxport.com) 2006
www.monografias.com




                                                                            47
ARANCEL DIGILTAL




             48
ARANCEL DIGILTAL


                                              ENCUESTA

                             UNIVERSIDAD POLITÉCNICA ESTATAL DEL CARCHI

OBJETIVO: Determinar la incidencia del Sistema Armonizado en la aplicación del de la Nomenclatura Arancelaria
Común NANDINA en la ciudad de Tulcán

INSTRUCCIÓN:
La encuesta es confidencial, conteste con sinceridad. Cada interrogante posee alternativas para confirmar sus
respuestas, marque con una x según su criterio.
                                                CUESTIONARIO

13. Datos informativos
Nombre de la Institución ………………………………………….
Actividad específica……………………………………………….
Fecha……………………………………………………………….

14. ¿Usted sabe en qué consiste el Sistema Armonizado?
    Si            ( )
    No            ( )
15. ¿Conoce los beneficios que brinda el Sistema Armonizado?
    Si            ( )
    No            ( )
16. ¿Usted conoce sobre la NANDINA?
    Si            ( )
    No            ( )
17. ¿Cuál es el principal beneficio que brinda la NANDINA?
    ……………………………………………………………………………………………………………………………………
    ……...
18. ¿Usted conoce la última modificación para la aplicación de la NANDINA ( Decisión 766)
    Si            ( )
    No            ( )
19. ¿De qué forma clasifica usted las mercancías?
    Manual                  ( )
    Digital                 ( ) Conteste la pregunta 8

20. ¿Qué software utiliza para clasificación de mercancías?
    E-Comex                                            ( )
    Pudeleco                                           ( )
    Arancel de importaciones del SENAE                 ( )
    Otro                                                        ( ) ¿Cuál?…………………

21. ¿Qué criterios utiliza usted para la clasificación de mercancías?
    a) Origen, grado de elaboración, precio, cantidad ( )
    b) Origen, grado de elaboración, uso, aplicación     ( )
    c) Origen, precio, volumen, grado de elaboración ( )

22. ¿Usted aplica las reglas generales de interpretación al momento de clasificar las mercancías?
    Si           ( )
    No           ( )

23. ¿Usted ha tenido alguna dificultad al momento de clasificar mercancías?
    Si           ( )                 Cuales_____________________________________
    No           ( )

24. Según usted ¿cuáles son las consecuencias de una incorrecta clasificación arancelaria?
    Incremento de la tarifa arancelaria ( )
    Incurrir en multas                      ( )
    Evasión de impuestos                    ( )
    Sanciones                               ( )
    Otras                                           ( )      cuales_______________________
25. ¿Ha participado de capacitaciones en temas relacionados al Sistema Armonizado y la NANDINA?
    Si              ( )
    No              ( )




                                         ¡Gracias Por Su Colaboración



                                                                                                          49
ARANCEL DIGILTAL




                                            TABLA Nº 1
                                           Consiste S.A
                        Frecuencia     Porcentaje Porcentaje válido       Porcentaje acumulado
Válidos      Si             36            70,6           87,8                      87,8
             No              5             9,8           12,2                     100,0
             Total          41            80,4          100,0
Perdidos     Sistema        10            19,6
Total                       51           100,0
Fuente: OCES Tulcán
Elaboración propia




                                         TABLA Nº 2
                                        Beneficios S.A
                              Frecuencia        %            Porcentaje        Porcentaje
                                                               válido          acumulado
   Válidos       Si               35               68,6         85,4              85,4
                 No                6               11,8         14,6             100,0
                 Total            41               80,4        100,0
   Perdidos      Sistema          10               19,6
   Total                          51              100,0
   Fuente: OCES Tulcán
   Elaboración propia




                                        TABLA Nº 3
                                   Conoce sobre NANDINA
                         Frecuencia Porcentaje Porcentaje válido      Porcentaje acumulado
  Válidos     Si             35           68,6             85,4                  85,4
              No             6            11,8             14,6                 100,0
              Total          41           80,4            100,0
  Perdidos    Sistema        10           19,6
  Total                      51           100,0
  Fuente: OCES Tulcán
  Elaboración propia




                                        TABLA Nº 4
                                Ultima Modificación Dec 766
                         Frecuencia Porcentaje Porcentaje válido      Porcentaje acumulado
  Válidos     Si             20           39,2             48,8                  48,8
              No             21           41,2             51,2                 100,0
              Total          41           80,4            100,0
  Perdidos    Sistema        10           19,6
  Total                      51           100,0
  Fuente: OCES Tulcán
  Elaboración propia




                                                                                                 50
ARANCEL DIGILTAL




                                             TABLA Nº 5
                                  Forma de clasificar las mercancías
                              Frecuencia Porcentaje Porcentaje válido         Porcentaje acumulado
     Válidos      Manual         10         19,6               25,0                   25,0
                  Digital        30         58,8               75,0                  100,0
                  Total          40         78,4              100,0
     Perdidos     Sistema        11         21,6
     Total                       51         100,0
     Fuente: OCES Tulcán
     Elaboración propia




                                            TABLA Nº 6
                                Software que utiliza para clasificación
                                                   Frecuencia Porcentaje         Porcentaje    Porcentaje
                                                                                   válido      acumulado
Válidos      E-Comex                                     7             13,7         18,9          18,9
             Pudeleco                                    9             17,6         24,3          43,2
             Arancel de importaciones del SENAE          16            31,4         43,2          86,5
             Otro                                        5              9,8         13,5         100,0
             Total                                       37            72,5        100,0
Perdidos     Sistema                                     14            27,5
Total                                                    51           100,0
Fuente: OCES Tulcán
Elaboración propia




                                               TABLA Nº 7
                       Criterios que se utiliza para clasificación de mercancías
                                                 Frecuencia Porcentaje     Porcentaje         Porcentaje
                                                                             válido           acumulado
  Válidos      Origen, grado de elaboración,          8           15,7        20,5               20,5
               precio, cantidad
               Origen, grado de elaboración,         27           52,9        69,2               89,7
               uso, aplicación
               Origen, precio, volumen,               4            7,8        10,3              100,0
               grado de elaboración
               Total                                 39           76,5       100,0
  Perdidos     Sistema                              12           23,5
                      Total                         51          100,0
 Fuente: OCES Tulcán
 Elaboración propia




                                                                                                           51
ARANCEL DIGILTAL


                                           TABLA Nº 8
                              Aplica Reglas Generales de Aplicación
                           Frecuencia Porcentaje Porcentaje válido        Porcentaje acumulado
Válidos         Si                27        52,9                  65,9            65,9
                No                14        27,5                  34,1           100,0
                Total             41        80,4                 100,0
Perdidos        Sistema           10        19,6
Total                             51        100,0
Fuente: OCES Tulcán
Elaboración propia




                                             TABLA Nº 9
                           Dificultad al momento de clasificar mercancías
                                     Frecuencia   Porcentaje Porcentaje       Porcentaje
                                                                 válido       acumulado
        Válidos         Si                18         35,3          43,9          43,9
                        No                23         45,1          56,1         100,0
                        Total             41         80,4         100,0
        Perdidos        Sistema        10                19,6
        Total                          51                100,0
        Fuente: OCES Tulcán
        Elaboración propia




                                          TABLA Nº 10
                              Consecuencias incorrecta clasificación
                                        Frecuencia Porcentaje      Porcentaje      Porcentaje
                                                                     válido        acumulado
Válidos         Incremento de la tarifa        12          23,5           29,3            29,3
                arancelaria
                Incurrir en multas             17          33,3           41,5              70,7
                Evasión de impuestos             5           9,8          12,2              82,9
                Sanciones                        7         13,7           17,1             100,0
                Total                          41          80,4         100,0
Perdidos        Sistema                             10             19,6
Total                                               51           100,0
Fuente: OCES Tulcán
Elaboración propia


                                           TABLA Nº 11
                        Participado en capacitaciones sobre S.A y NANDINA
                            Frecuencia Porcentaje Porcentaje válido Porcentaje acumulado
Válidos         Si                23        45,1                  56,1            56,1
                No                18        35,3                  43,9           100,0
                Total             41        80,4                 100,0
Perdidos        Sistema           10        19,6
Total                             51        100,0
Fuente: OCES Tulcán
Elaboración propia




                                                                                                   52

Enriquez y tapie proyecto final

  • 1.
    ARANCEL DIGILTAL UNIVERSIDAD POLITÉCNICA ESTATAL DEL CARCHI ESCUELA DE COMERCIO EXTERIOR Y NEGOCIACIÓN COMERCIAL INTERNACIONAL EL SISTEMA ARMONIZADO Y LA NOMENCLATURA NANDINA PROYECTO FINAL DOCENTE: ING. LILIANA MONTENEGRO LEIDY ENRIQUEZ. LILIANA TAPIE. 8º “A” JORNADA VESPERTINA MARZO - AGOSTO 2012 Tulcán – Ecuador 1
  • 2.
    ARANCEL DIGILTAL CONTENIDO RESUMEN EJECUTIVO. ABSTRACT INTRODUCCIÓN ARBOL DE PROBLEMAS CAPITULO I 1.1 EL PROBLEMA 7 1.1.1 Planteamiento del problema 7 1.1.2 Formulación del problema 8 1.2 JUSTIFICACIÓN 9 1.3 DELIMITACIÓN 10 1.4 OBJETIVOS 10 1.4.1 Objetivo general 10 1.4.2 Objetivos específicos 10 1.5 IDEA A DEFENDER 10 CAPÍTULO II MARCO TEÓRICO 2.1 ANTECEDENTES 11 2.2 FUNDAMENTACION LEGAL 15 2.2.1 DEL ACUERDO DE CARTAGENA. 15 2.2.2 DECISIÓN 766 15 2.2.3 Del COPCI 17 2.2.3.1 DEL REGLAMENTO DEL COPCI 18 2.3 FUNDAMENTACION CIENTÍFICA 19 2.3.1 EL SISTEMA ARMOIZADO 19 2.3.2 LA NANDINA 21 2.3.3 Reglas generales para la interpretación del sistema armonizado 22 CAPÍTULO III 3.1 MARCO METODOLÓGICO 31 3.1.1 Modalidad de la Investigación 31 3.1.2 Tipos de investigación 31 3.1.3 POBLACIÓN 32 3.1.4 ROCESAMIENTO DE DATOS 33 3.1.5 ANÁLISIS E INTERPRETACION DE RESULTADOS 33 CAPÍTULO IV CONCLUSIONES 44 RECOMENDACIONES 46 BIBLIOGRÁFIA LINKOGRAFIA ANEXOS 2
  • 3.
    ARANCEL DIGILTAL RESUMEN EJECUTIVO. El presente proyecto de investigación se realiza bajo un objetivo principal; determinar la incidencia del Sistema Armonizado en la aplicación de la NANDINA en la ciudad de Tulcán, el cual se logra a través de una fundamentación legal y científica para su aplicación, así mismo se hace uso de un instrumento de investigación como es la encuesta, la cual está dirigida directamente a los operadores del comercio exterior en la ciudad de Tulcán entre los cuales se encuentran, agencias de aduana, empresas de transporte, el Servicio Nacional de Aduana del Ecuador quienes aplican el S.A y la NANDINA para la clasificación de las mercancías. Es importante resaltar que en el estudio de estos temas existe una parte fundamental, como los son la aplicación de las reglas generales de interpretación, ya que a través de ella se llega a definir la partida arancelaria correspondiente a cada producto, esto se encuentra aplicado en diversos ejercicios, como ejemplo a la aplicación de cada una. Investigar como los OCES en la ciudad de Tulcán aplican el sistema armonizado y la NANDINA ha permitido establecer el grado de conocimiento que tienen a cerca de este tema, como cada agente, empresa de transporte y otros hacen uso de ellos para facilitar sus actividades, quienes conocen y no de los beneficios brindan, como es la forma de clasificar las mercancías la misma que puede ser digital o manual, que software utilizan, la aplicación de las reglas y criterios de clasificación y los efectos de una incorrecta clasificación para llegar a una conclusión fundamental que es la determinar la incidencia del Sistema armonizado en la NANDINA en este sector donde por ser zona fronteriza el comercio exterior se desarrolla bajos estas aplicaciones como lo ordena la Organización Mundial de Aduana. 3
  • 4.
    ARANCEL DIGILTAL ABSTRACT The present investigation project is carried out under a main objective; to determine the incidence of the Harmonized System in the application of the NANDINA in the city of Tulcán, which is achieved through a legal foundation and scientist for their application, likewise use of an investigation instrument is made like it is the survey, which is directed directly to the operators of the external trade in the city of Tulcán among which are, customs agencies, companies of transport, the National Service of Customs of the Ecuador who the S.A and the NANDINA apply for the classification of the goods. It is important to stand out that in the study of these topics a fundamental part exists, as they are they the application of the general rules of interpretation, since through her you ends up defining the tariff departure corresponding to each product, this is applied in diverse exercises, as example to the application of each one. To investigate as the OCES in the city of Tulcán the harmonized system and the NANDINA applies he/she has allowed the grade of knowledge that you/they have to settle down to near this topic, as each agent, company of transport and others make use of them to facilitate its activities who know and not of the benefits they toast, like it is the form of classifying the goods the same one that can be digital or manual that software uses, the application of the rules and classification approaches and the effects of an incorrect classification to reach a fundamental conclusion that is determining the incidence of the System harmonized in the NANDINA in this sector where to be border area the external trade it is developed first floor these applications like it orders it the World Organization of Customs. 4
  • 5.
    ARANCEL DIGILTAL INTRODUCCIÓN Tomando en cuenta un concepto básico del Sistema Armonizado que como su nombre mismo lo indica es un sistema que permite la estandarización de las características de los productos y poderlos comercializar en diversos países del mundo igualmente el concepto de la NANDINA, que es la nomenclatura común que utilizan los países de la Comunidad Andina con fines de la liberación arancelaria el presente trabajo investigativo determina un objetivo que es: Determinar la incidencia del sistema armonizado en la aplicación de la NANDINA en la ciudad de Tulcán. En el primer capítulo se expone la problemática, formulación, delimitación del problema es decir causa y efectos de una incorrecta clasificación arancelaria; como también los objetivos propuestos y la justificación del desarrollo de la investigación. El segundo capítulo está estructurado por el marco teórico donde se encuentra la fundamentación legal para la aplicación del Sistema Armonizado tanto a nivel de la Comunidad Andina como a nivel del país, igualmente se fundamenta científicamente a cerca del S.A, NANDINA y reglas generales de interpretación tomada tanto de fuentes bibliográficas como de páginas web. En el tercer capítulo se describe la metodología utilizada para el desarrollo del proyecto de investigación y se hace el respectivo procesamiento y análisis de datos que se obtuvieron después de haber aplicado la encuesta a los diferentes operadores de comercio exterior en la ciudad de Tulcán. En el cuarto capítulo presenta las diferentes conclusiones y recomendaciones a la que se llega luego de realizar el análisis de los datos. 5
  • 6.
    ARANCEL DIGILTAL ARBOL DEPROBLEMAS. Incurrir en: Multas Sanciones. El comercio Evasión de impuestos No se acoge a los beneficios internacional no fluye de la CAN correctamente ¿Cómo incide el sistema armonizado en la aplicación de la NANADINA en la ciudad de Tulcán? Desconocimiento del Incorrecta Inexistencia de la NANDINA sistema armonizado clasificación arancelaria 6
  • 7.
    ARANCEL DIGILTAL CAPITULO I 1.1 EL PROBLEMA 1.1.1 Planteamiento del problema Se pueden determinar ciertos inconvenientes en las actividades del comercio internacional, al momento de la utilización del sistema armonizado y la aplicación de la NANDINA debido a que si se desconoce el sistema armonizado los flujos comerciales a nivel internacional no se desarrollan cabalmente, esto traería consigo una mala gestión de las operaciones del comercio exterior, problemas en el trafico a través de distintas aduanas a nivel mundial. Si se desconoce la aplicabilidad del sistema armonizado existirá producción que no podrá ser comercializada en otros países y no se podría dar apertura a nuevos mercados. Por otra parte también el no utilizar del sistema Armonizado es no acogerse a lo establecido por la OMA, (Organización Mundial de Aduanas) y como organización que vela por que el comercio internacional no permitirá comerciar la producción a nivel mundial, los productos que se comercializan a nivel mundial no tendrían su nombre específico, igualmente cada país no podrá definir sus aranceles. Cuando se clasifique incorrectamente, se tiene que asumir la responsabilidad legal como importador o exportador, aun cuando se utilice un agente de aduana como representante ante la misma. En este caso, se tendrán que pagar altas sanciones, el importe del doble de los derechos arancelarios en algunos casos y el impuesto al valor agregado, más los intereses de mora que se generen como resultado de haber aplicado porcentajes distintos a los que correspondían y no haber pagado todo lo exigible. Así mismo, se pagarán altos gastos de almacenaje y, por último, las mercancías pueden quedar retenidas en la aduana o incluso pueden ser reexpedidas a otro lugar o abandonadas "entre otras cosas".1 Por otra parte el sistema armonizado es el pilar de las nomenclaturas comunes y pues sin este simplemente no existiera la NANDINA, lo que es lo mismo decir que no se dispondría de una Nomenclatura Común de los Países Miembros 1 http://www.sisarm.com/index.php/faq/ 7
  • 8.
    ARANCEL DIGILTAL del Acuerdode Cartagena (Comunidad Andina), a no existir esta nomenclatura común los países como Colombia, Ecuador, Perú y Bolivia no se acogen a los beneficios que entre estos se dan, para este caso la exoneración del ad- valoren, y la exportación entre cualquiera de estos países se tornaría más costosa, entonces las cantidades comercializadas entre estos países será menor y por ende los ingresos para estos países también disminuirán. Así mismo los países miembros de la can al no existir la NANDINA no podrán crear subpartidas nacionales para la clasificación de mercancías a un nivel más detallado que el de la NANDINA, siempre que tales subpartidas se incorporen y codifiquen a un nivel superior al del código numérico de ocho (8) dígitos. 2 En esta zona geográfica donde por estar ubicada la frontera entre Ecuador y Colombia se presenta esta problemática, pues existen diferentes agencias de aduana, exportadores, empresa de transporte las cuales deben clasificar mercancías y en algún momento han tenido ciertas dificultades al momento de clasificar sus mercancías. 1.1.2 Formulación del problema ¿Cómo incide el Sistema Armonizado en la aplicación de la NANDINA en la ciudad de Tulcán? 2 http://www.comxport.com/partida-arancelaria/nandina.php 8
  • 9.
    ARANCEL DIGILTAL 1.2 JUSTIFICACIÓN Hacer un estudio del Sistema Armonizado y la NANDINA se convierte en un tema muy substancial, sobre todo porque se trata de determinar la incidencia que tiene el primero sobre el segundo en la ciudad de Tulcán donde existen diversos Operadores del Comercio Exterior los cuales deben hacer uso de ellos diariamente, pues son base fundamental para que el comercio internacional se desarrolle. Los Principios Fundamentales para Clasificación de Mercancías en el Sistema Armonizado no es más que una Nomenclatura mundial en la que se encuentran todas las mercancías que se puede imaginar, pueden ser producidas y que son objeto de transacciones comerciales internacionales, las que deberán obligatoriamente ser clasificadas en determinada partida o subpartidas en esta nomenclatura, de ello depende que se pueda acoger a beneficios por normas de origen de las mercancías; evitar en aduana la imposición de multas, sanciones; cumplir con las restricciones previas a la importación; pagar correctamente los tributos al comercio exterior; etc. Para ello existen normas que acompañan a la nomenclatura citada, por lo que se hace necesario conocer sobre la estructura de este sistema; es decir sobre, las Secciones, Capítulos, Partidas y Subpartidas; las Notas de Sección, Capítulo, Partida y las Reglas Generales Interpretativas, conjuntamente con las Notas Explicativas que son el instrumento oficial de clasificación arancelaria. Y por la otra parte es necesario conocer la importancia que los operadores del comercio exterior le dan a la aplicación de la NANDINA, pues cuando hacen uso de ellos serán beneficiados directamente porque a través de ella se puede dar cumplimento a la liberación arancelaria de productos comercializados dentro de los países de la Comunidad Andina de Naciones. Por lo tanto es de suma importancia conocer el proceso que se debe seguir en búsqueda de la clasificación de la mercancía; El Convenio Internacional sobre el Sistema Armonizado de Designación y Codificación de Mercancías marco un antes y un después en el comercio exterior ya que apoyo en gran el crecimiento de relaciones comerciales a nivel internacional. 9
  • 10.
    ARANCEL DIGILTAL Todo estocon el firme propósito de incentivar la apertura de fronteras comerciales y eliminar cada vez las, medidas proteccionistas que detienen el desarrollo de economías a nivel nacional. 1.3 DELIMITACIÓN El presente trabajo de investigación recae sobre la rama del comercio internacional y el estudio de la clasificación arancelaria y más específicamente en la determinación del la incidencia del Sistema Armonizado en la aplicación de la NANADINA en la ciudad de Tulcán, el cual se lo realiza durante el mes de julio en la provincia del Carchi, cantón Tulcán del año 2012, 1.4 OBJETIVOS 1.4.1 Objetivo general Determinar la incidencia del sistema armonizado en la aplicación de la NANDINA en la ciudad de Tulcán. 1.4.2 Objetivos específicos Fundamentar científicamente a cerca del Sistema Armonizado y la NANDINA. Recopilar información de la utilización del sistema armonizado y la NANDINA en la ciudad de Tulcán. Realizar las respectivas conclusiones y recomendaciones para los diferentes operadores del Comercio Exterior en la ciudad de Tulcán. 1.5 IDEA A DEFENDER La aplicación del sistema armonizado y la NANDINA ayudan a la correcta clasificación de mercancías en la ciudad de Tulcán. 10
  • 11.
    ARANCEL DIGILTAL CAPÍTULO II 2.1 ANTECEDENTES Dado que es necesario valerse de investigaciones anteriores se toma como referencia las siguientes quienes orientan el trabajo que se está realizando al tratarse de temas similares al que se desarrolla. TEMA La mercadología aplicada al sistema armonizado de designación y codificación de mercancías Resumen de tesis Capítulo primero la aduana y sus antecedentes históricos capitulo segundo la ciencia y la geopolítica capítulo tercero la mercadología capítulo cuarto el sistema armonizado de designación y codificación de mercancías capitulo quinto la nomenclatura mexicana La “mercadología” que está íntimamente ligada al estudio de la naturaleza de las mercancías, se vale de todo un universo científico, tales como la zoología, botánica, física, química, etc., que se utiliza para la ubicación y clasificación en la nomenclatura arancelaria del sistema armonizado, que a su vez aplica las tarifas de importación y exportación. la “mercadología”, neologismo de escasa difusión, más que una ciencia es la síntesis de numerosas disciplinas anteriormente descritas, la cual detalla la naturaleza, características físicas y químicas, origen, propiedades, utilización y producción de las mercancías, que dentro del sistema armonizado se ramifica en dos grandes vertientes como son la “composición” y la “función”. en la introducción de la presente tesis, expongo las principales normas constitucionales que coinciden en el derecho aduanero. relato en un panorama muy general, los antecedentes históricos de las aduanas remontándome a los tiempos de a. c. como Mesopotamia, la india, china, Egipto, babilonia, fenicia, Grecia, roma, etc. la importancia que representa la clasificación de todas las ciencias en el s.a., coadyuvan junto con la geopolítica influyendo en los factores geográficos en la vida y evolución de 11
  • 12.
    ARANCEL DIGILTAL nuestro país,a efecto de extraer conclusiones de carácter político. como tema medular del presente estudio es “el sistema armonizado de designación y codificación de mercancías” que abarca las diferentes tarifas contenidas en las nomenclaturas, exponiendo detalladamente la evolución histórica que ha sufrido el sistema armonizado (s.a.) desde el 1er. congreso internacional de estadística en Bruselas en 1853; el 1er. congreso internacional de reglamentación aduanera en parís en 1900 se unifican las nomenclaturas tanto de estadística como aduanera; entre 1901 y 1902 se lleva a cabo en México la 2ª conferencia interamericana donde se unificaron las nomenclaturas arancelarias y la creación de un congreso aduanero; el general agreement on tariffs an INTRODUCCION Tradicionalmente los aranceles de aduanas estuvieron estructurados sobre una nomenclatura que se iba adaptando a las necesidades, de los intercambios comerciales en donde se establecen condiciones para la aplicación de las preferencias arancelarias, mediante acuerdos o convenio. Si bien, algunos gobiernos, entre ellos el de Venezuela, se mantuvieron alejado de las inquietudes internacionales para el establecimiento de una nomenclatura uniforme, otras jefaturas y sectores económicos adoptaron la nomenclatura NANDINA (Nomenclatura arancelaria para países Andinos). Para el año 2006, Venezuela sigue adoptando la NANDINA a través, del Decreto Nº 3.679 de fecha 30/05/2005 publicado en la Gaceta Oficial de la República Bolivariana de Venezuela Nº 5.774, Extraordinario de fecha 28/06/2005; para el ordenamiento de las mercancías en este arancel, se adopta la nomenclatura arancelaria común de los países miembros de la comunidad andina NANDINA, basada en el convenio internacional del sistema armonizado de designación y codificación de mercancías del Consejo de Cooperación Aduanera (C.C.A) – Organización Mundial de Aduanas (O.M.A). En el 1972 el entonces Presidente de la República Rafael Caldera, firma un tratado para la incorporación de Venezuela en lo concerniente a las restricciones y demás requisitos legales exigibles, el arancel de aduana en 12
  • 13.
    ARANCEL DIGILTAL Venezuela dedicasiete (7) artículos que van del artículo 12 al 18; en los cuales se recogen listados elaborados por código arancelario, de los requisitos legales aplicables a las mercancías. Sin embargo, hoy día existen contribuyentes que se dedican a la exportación e importación de mercancías y desconocen el método, norma y principios establecidos en la nomenclatura del Arancel Aduanal. Por lo tanto, es de gran importancia este estudio que se basa en identificar, analizar, estudiar, lo concerniente a el arancel aduanero que se aplica en Venezuela; para que se tenga un conocimiento de los convenios como norma internacional en lo que respecta al arancel y nomenclatura según los criterios adoptados en los convenios suscritos y las leyes venezolanas. Para optimizar y profundizar el servicio prestado por la aduana es necesario hacer del conocimiento del público en general, a los contribuyentes que son los mas afectados porque no manejan en su gran mayoría estos convenios y estudiantes de tributaria y empresa. Por lo tanto, es de gran relevancia el estudio de NANDINA, para así, dejar un antecedente de esta investigación que se basa en una metodología estrictamente documental a todo lo referente al arancel y la nomenclatura para el cálculo del impuesto aduanero. OBJETIVOS DE LA INVESTIGACIÓN Objetivo General Estudiar la nomenclatura arancelaria, para los países andinos (NANDINA) y su aplicabilidad en Venezuela. Objetivos Específicos Identificar los criterios para la clasificación de mercancía para la aplicación de aranceles y nomenclatura aduanera en Venezuela. Analizar acuerdos con preferencias arancelarias para los países andinos. 13
  • 14.
    ARANCEL DIGILTAL Estudiar la aplicabilidad en Venezuela del convenio suscrito NANDINA (Nomenclatura arancelaria para países Andinos). JUSTIFICACIÓN E IMPORTANCIA El desconocimiento de los convenios y tratados en materia arancelaria ha motivado la elaboración de esta investigación que va dirigida a todos los contribuyentes y público en general que deseen obtener información de la misma. Es de gran importancia conocer los instrumentos legales que tratan la materia arancel aduanal, porque éstos persiguen acrecentar los ingresos de los gobiernos. Esta, es la nomenclatura oficial del mercaderías clasificadas con la determinación de los gravámenes que deben con motivos de la importación y / o la exportación. En el desarrollo de esta investigación se da a conocer la importancia que tienen la utilización de NANDINA (Nomenclatura arancelaria para los países andinos).3 3 http://www.monografias.com/trabajos62/nomenclatura-aracelaria-paises-andinos/nomenclatura-aracelaria-paises- andinos2.shtml 14
  • 15.
    ARANCEL DIGILTAL 2.2 FUNDAMENTACIONLEGAL 2.2.1 DEL ACUERDO DE CARTAGENA. Artículo 3.- Para alcanzar los objetivos del presente Acuerdo se emplearán, entre otros, los mecanismos y medidas siguientes: a) Profundización de la integración con los demás bloques económicos regionales y de relacionamiento con esquemas extra regionales en los ámbitos político, social y económico-comercial; b) La armonización gradual de políticas económicas y sociales y la aproximación de las legislaciones nacionales en las materias pertinentes; 2.2.2 DECISIÓN 766 DECIDE: Artículo 1.- Aprobar el Texto Único de la Nomenclatura Común de Designación y Codificación de Mercancías de los Países Miembros de la Comunidad Andina denominada «NANDINA», que como Anexo forma parte de la presente Decisión, a fin de facilitar la identificación y clasificación de las mercancías, las estadísticas de comercio exterior y otras medidas de política comercial de la Comunidad Andina relacionadas con la importación y exportación de mercancías. Artículo 2.- La Nomenclatura NANDINA incluirá: a) La Nomenclatura del Sistema Armonizado de Designación y Codificación de Mercancías. b) Los desdoblamientos comunitarios de dicha Nomenclatura, denominados “subpartidas NANDINA”. c) Las consideraciones generales y las notas complementarias. Artículo 3.- Las unidades físicas, expresadas en términos de masa, longitud, área, volumen, energía eléctrica y número, en que deben ser registradas las estadísticas correspondientes a cada subpartida NANDINA, figuran en el Anexo de la presente Decisión. 15
  • 16.
    ARANCEL DIGILTAL Artículo 4.-Cada subpartida NANDINA está constituida por un código numérico de ocho dígitos: a) Los seis primeros dígitos serán los códigos numéricos que corresponden a las subpartidas de la Nomenclatura del Sistema Armonizado; b) Los dígitos séptimo y octavo identificarán las subpartidas NANDINA. Si una subpartida del Sistema Armonizado no se ha subdividido por necesidades comunitarias en subpartida NANDINA, los dígitos séptimo y octavo serán ceros (00). Artículo 5.- La NANDINA será actualizada regularmente y recogerá las modificaciones derivadas de: a) Las Recomendaciones de la Organización Mundial de Aduanas; b) Las modificaciones de los requisitos relativos a las estadísticas y a la política comercial; c) La evolución tecnológica o comercial; d) Identificación de mercancías comprendidas en convenios ambientales, orientados a la protección de la salud de las personas y demás seres vivos, así como a la conservación de un medio ambiente seguro; e) Las modificaciones que se precisen para una mejor adecuación a los procesos de integración regional y hemisférica; f) Las necesidades inherentes al desarrollo del comercio exterior y de la producción de bienes de los Países Miembros de la Comunidad Andina; y, g) La necesidad de aproximación y aclaración de los textos. Artículo 6.- El Comité Andino de Asuntos Aduaneros contará con la asistencia técnica del Grupo de Expertos en NANDINA, creado mediante la Decisión 570, y ratificado por la Decisión 653 y por la presente norma. El Grupo de Expertos en NANDINA, para el ejercicio de sus competencias, se regirá por la Resolución 1243 “Reglamento de Procedimientos de Gestión de la Nomenclatura Común NANDINA”, o sus normas modificatorias. Artículo 7.- La Secretaría General de la Comunidad Andina, en ejercicio de sus funciones, podrá aprobar mediante Resolución, previa opinión favorable del Grupo de Expertos en NANDINA, cualquiera de los siguientes textos auxiliares que faciliten la correcta interpretación y aplicación uniforme de la NANDINA: a) Notas Explicativas Complementarias de la NANDINA; 16
  • 17.
    ARANCEL DIGILTAL b) Criteriosvinculantes de clasificación de mercancías; y, c) Cualquier otro texto auxiliar que se considere necesario. Artículo 8.- Los Países Miembros podrán crear Notas Complementarias Nacionales y desdoblamientos a diez dígitos denominados “subpartidas nacionales” para la elaboración de sus Aranceles, siempre que no contravengan a la subpartida del Sistema Armonizado o la subpartida NANDINA que la origina. A estos efectos, las Notas Complementarias Nacionales deberán destacarse de las Notas Complementarias de la NANDINA; las subpartidas nacionales utilizarán dos dígitos adicionales al código de ocho dígitos de la NANDINA, sin que en ningún caso puedan agregarse nuevos desdoblamientos con código de ocho dígitos; los textos nacionales conservarán los términos empleados en la NANDINA, pudiéndose admitir en las subpartidas nacionales términos locales aclaratorios debidamente sustentados. Artículo 9.- La presente Decisión entrará en vigencia el 1º de enero de 2012. Artículo 10.- A partir de la entrada en vigencia de la presente Decisión quedarán derogadas las Decisiones 653, 675, 703 y 722 de la Comisión de la Comunidad Andina. Dada en la ciudad de Lima, Perú, a los veinticinco días del mes de noviembre del año dos mil once. Artículo 2.- La Nomenclatura NANDINA incluirá: a) La Nomenclatura del Sistema Armonizado de Designación y Codificación de Mercancías. b) Los desdoblamientos comunitarios de dicha Nomenclatura, denominados “subpartidas NANDINA”. c) Las consideraciones generales y las notas complementarias. 2.2.3 Del COPCI Art. 83.- Nomenclatura.- Para la aplicación de medidas arancelarias y no arancelarias a la importación y exportación de mercancías, así como para las estadísticas de comercio exterior, se utilizará la nomenclatura que defina el órgano rector en materia de comercio exterior, de conformidad con el Convenio sobre el Sistema Armonizado de Designación y Codificación de Mercancías (Sistema Armonizado), así como de cualquier otro sistema reconocido en los tratados internacionales debidamente ratificados por Ecuador. El órgano rector 17
  • 18.
    ARANCEL DIGILTAL en materiade comercio exterior podrá crear códigos adicionales o suplementarios para la aplicación de medidas comerciales específicas, respecto de productos que no puedan ser clasificados, total o parcialmente, en las nomenclaturas vigentes. 2.2.3.1 DEL REGLAMENTO DEL COPCI SECCIÓN III MODALIDADES DE DESPACHO Art. 79.- Normas de Aforo.- Para el acto de aforo dispuesto en el Código Orgánico de la Producción, Comercio e Inversiones, se tendrán en cuenta las normas siguientes: b) La clasificación arancelaria se efectuará con la aplicación de las reglas generales interpretativas del sistema armonizado de designación y codificación de mercancías, notas explicativas del Sistema Armonizado de la OMA, notas complementarias nacionales, las normas internas que para el efecto dicte el Servicio Nacional de Aduana del Ecuador y la aplicación de consultas de clasificación arancelaria vigentes, absueltas en virtud de lo contemplado en el presente reglamento; y, 18
  • 19.
    ARANCEL DIGILTAL 2.3 FUNDAMENTACIONCIENTÍFICA 2.3.1 EL SISTEMA ARMOIZADO Según Salerno (2007) “El Sistema Armonizado de Designación y Codificación de Mercancías, mejor conocido como “Sistema Armonizado (S.A.)”, es uno de los más exitosos instrumentos desarrollados por la Organización Mundial de Aduanas Es una nomenclatura polivalente de mercancías de seis dígitos, empleada por más de 190 países y uniones aduaneras o económicas (de los cuales 119 países son partes contratantes de la Convención del S.A.) como base de sus aranceles de aduanas nacionales o para la recopilación de estadísticas comerciales, lo que representa aproximadamente el 98% del comercio mundial. Gracias a su versátil estructura y a su naturaleza polivalente, el S.A. ha estandarizado, en efecto, una parte significativa del lenguaje del comercio internacional. Satisface simultáneamente las necesidades de las autoridades aduaneras, de los estadistas, productores y transportistas Facilita el tratamiento y la trasmisión automática de datos y permite disponer de una terminología y de un código común para registrar categorías de productos identificados con códigos numéricos de seis dígitos que provienen de un desarrollo más detallado, efectuado a partir de partidas de cuatro dígitos. Estas partidas de cuatro dígitos son el resultado de una profunda revisión y actualización, no sólo de cada partida sino también de la propia estructura de la NCCA” Desde 1988 El Sistema Armonizado es el que regula la clasificación de mercancías a nivel mundial, surge en función de estandarizar la producción de los diferentes países, pues sin este se torna complicado el comercio de productos entre los países. El sistema armonizado se encarga de actualizar la codificación de las mercancías Según Salerno (2007) “Además de constituir un instrumento idóneo empleado para facilitar el comercio internacional, sirve como base en la elaboración de aranceles de aduanas nacionales y para la compilación de estadísticas comerciales y de transporte; el S.A., es usado cada vez con mayor frecuencia, para otros propósitos, entre los que se pueden citar: facilitar la formulación de la política comercial de los países; efectuar investigaciones, estudios y análisis de tipo económicos; compilación de cuentas nacionales; determinar el origen de las mercancías y aplicar las reglas internacionalmente aprobadas; facilitar las negociaciones comerciales bilaterales y multilaterales de mercancías; simplificar la concesión de preferencias arancelarias o gravámenes diferenciales; para la supervisión de precios de los bienes; para la 19
  • 20.
    ARANCEL DIGILTAL tributación interna; en aranceles de fletes; regulación de cuotas o cupos; control y monitoreo del movimiento trasfronterizo de mercancías controladas intencionalmente; en procesos de control y operaciones aduaneras, comprendiendo cálculo de riesgo, tecnología de la información y rendimiento” El uso del sistema armonizado genera beneficio para los gobiernos, empresas quienes en su afán de que el comercio fluya se ven en la necesidad de formular políticas, leyes reglamentos y lo que en este tema concierne codificación e identificación de sus mercancías lo que permite facilitar el comercio internacional. Una de sus características es que el Sistema Armonizado es flexible, pues como es sabida la producción varia en el tiempo e irán apareciendo nuevos productos los cuales se comercializan pero que también al igual que los demás productos necesitan de una codificación para poder intercambiarlos. Según Salerno (2007) “El S.A. consiste en una agrupación progresiva de mercancías de varios sectores de producción en general, de acuerdo con el grado de elaboración o procesamiento (materias primas, bienes intermedios y productos terminados). Constituye una nomenclatura de mercancías estructurada jerárquicamente y dividida en 97 capítulos (Capítulo 77 reservado para futura utilización del S.A.) que se identifican mediante un código numérico de dos dígitos. Los aludidos capítulos se agrupan en 21 secciones codificadas con números romanos de I a XXI. Las partidas se identifican mediante códigos numéricos de cuatro dígitos: los dos primeros indican el Capítulo, mientras que los dos últimos revelan la posición de la partida en el mismo. Las subpartidas se identifican mediante códigos numéricos de seis cifras. Muchas partidas están subdivididas en dos o más subpartidas de un guión, las cuales –donde es necesario– se subdividen a su vez en dos o más subpartidas de dos guiones. El quinto y sexto dígito identifican, como se dijo anteriormente, las subpartidas de uno y de dos guiones respectivamente. La ausencia de esas subpartidas se indica con un cero. Las subpartidas residuales, “los demás o las demás”, han sido identificadas con la cifra 9 (u 8 donde la última subpartida está reservada para “partes”) para insertar subpartidas adicionales en el futuro” El Sistema Armonizado como su nombre lo indica se refiere a un listado en forma sistemática de los diferentes productos que se quieren comercializar a nivel internacional, el cual toma en cuenta las siguientes características. 20
  • 21.
    ARANCEL DIGILTAL Origen Grado de elaboración Uso Aplicaciones El código que identifica a las mercancías según el Sistema Armonizado se distribuye así: Secciones, capítulos partidas que corresponden al sistema armonizado y subpartidas quienes están acompañadas por notas explicativas, notas legales, reglas generales de interpretación. SISTEMA ARMONIZADO NANDINA XX XX XX XX XX CAPITULO PARTIDA SUBPARTIDA NANDINA ARANCEL NACIONAL 2.3.2 LA NANDINA La NANDINA constituye la Nomenclatura Común de los Países Miembros del Acuerdo de Cartagena (Pacto Andino) (Bolivia, Chile, Colombia, el Ecuador y Perú y está basada en el Sistema Armonizado de Designación y Codificación de Mercancías. Comprende las partidas, subpartidas, códigos numéricos correspondientes, Notas de Sección, de Capítulo y de Subpartidas, Notas Complementarias, así como las Reglas Generales para su interpretación. El Código numérico de la NANDINA está compuesto de ocho (8) dígitos: Los dos (2) primeros identifican el Capítulo; el tercero (3) y el cuarto (4) la Partida; el quinto (5) y el sexto (6) las subpartidas del Sistema Armonizado; y el séptimo (7) y octavo (8) las Subpartidas subregionales. Las mercancías se identificarán en la NANDINA haciendo referencia a los ocho (8) dígitos del código numérico que corresponda. Si una subpartida del Sistema Armonizado no se ha subdividido por necesidades comunitarias, los dígitos séptimo (7) y octavo (8) serán ceros (00). 21
  • 22.
    ARANCEL DIGILTAL La clasificaciónde las mercancías en una subpartida, se ajustará en un todo al ordenamiento previsto en la NANDINA. Orden para la comunidad andina Los Países Miembros podrán crear subpartidas nacionales para la clasificación de mercancías a un nivel más detallado que el de la NANDINA, siempre que tales subpartidas se incorporen y codifiquen a un nivel superior al del código numérico de ocho (8) dígitos de la NANDINA. Los Países Miembros no podrán introducir en sus aranceles nacionales disposiciones que modifiquen el alcance de las Notas legales de Sección, Capítulo o Subpartida, de las Notas Subregionales Complementarias, de los textos de partida o subpartida, ni de las Reglas Generales de interpretación. (www.comxport.com) 2.3.3 REGLAS GENERALES PARA LA INTERPRETACIÓN DEL SISTEMA ARMONIZADO La clasificación de mercancías en la Nomenclatura se regirá por los principios siguientes: 1. Los títulos de las Secciones, de los Capítulos o de los Subcapítulos solo tienen un valor indicativo, ya que la clasificación está determinada legalmente por los textos de las partidas y de las Notas de Sección o de Capítulo y, si no son contrarias a los textos de dichas partidas y Notas, de acuerdo con las Reglas siguientes: Ejemplo PRODUCTO MUEBLES PARA COMPUTADOR SECCIÓN XX CAPÍTULO 94 PARTIDA 9403 SUBPARTIDA 9403.30 NANDINA 9403.30.00 ARANCEL 9403.30.00.00 22
  • 23.
    ARANCEL DIGILTAL NACIONAL REGLAS DE 1 CLASIFICACIÓN AD-VALOREM 30% IVA 12% ICE 0% FODINFA 0.5% UNIDADES FISICAS UNIDADES ACUERDOS COMERCIALES NOTAS 94.03 LOS DEMAS MUEBLES Y SUS PARTES. EXPLICATIVAS 9403.30 - Muebles de madera de los tipos utilizados en oficinas. Entre los muebles de esta partida, en la que se agrupan no sólo los propios artículos no comprendidos en las anteriores sino también sus partes, hay que señalar, en primer lugar, los que se prestan generalmente al uso en diversos lugares, tales como armarios, vitrinas, mesas, porta teléfonos, escritorios, librerías o estanterías. 2. a) Cualquier referencia a un artículo en una partida determinada alcanza al artículo incluso incompleto o sin terminar, siempre que éste presente las características esenciales del artículo completo o terminado. Alcanza también al artículo completo o terminado, o considerado como tal en virtud de las disposiciones precedentes, cuando se presente desmontado o sin montar todavía. 23
  • 24.
    ARANCEL DIGILTAL Ejemplo Puentes importadossin los remaches, ni tuercas ni sistema de cableado únicamente viene la estructura. PRODUCTO - Puentes sus partes SECCIÓN XV CAPÍTULO 73 PARTIDA 7308 SUBPARTIDA 7308.10 NANDINA 7308.10.00 ARANCEL NACIONAL 7308.10.00.00 REGLAS DE CLASIFICACIÓN 2.a AD-VALOREM 6.6% IVA 12% ICE 0% FODINFA 0.5% UNIDADES FISICAS KILOGRAMOS ACUERDOS COMERCIALES ARGENTINA Acuerdo de Complementación Económica No. 59 CAN-Mercosur NOTAS EXPLICATIVAS 7308.10 - Puentes y sus partes. Esta partida comprende esencialmente lo que se ha convenido en llamar construcciones metálicas, incluso incompletas, y las partes de construcciones. AUTORIZACIONES Y Certificado INEN-1 RESTRICCIONES Instituto Ecuatoriano de Normalización No existen otras condiciones ni requisitos para importar este producto 24
  • 25.
    ARANCEL DIGILTAL b) Cualquierreferencia a una materia en una partida determinada alcanza a dicha materia incluso mezclada o asociada con otras materias. Asimismo, cualquier referencia a las manufacturas de una materia determinada alcanza también a las constituidas total o parcialmente por dicha materia. La clasificación de estos productos mezclados o de estos artículos compuestos se efectuará de acuerdo con los principios enunciados en la Regla 3. 3. Cuando una mercancía pudiera clasificarse, en principio, en dos o más partidas por aplicación de la Regla 2 b) o en cualquier otro caso, la clasificación se efectuará como sigue: a) la partida con descripción más específica tendrá prioridad sobre las partidas de alcance más genérico. Sin embargo, cuando dos o más partidas se refieran, cada una, solamente a una parte de las materias que constituyen un producto mezclado o un artículo compuesto o solamente a una parte de los artículos en el caso de mercancías presentadas en juegos o surtidos acondicionados para la venta al por menor, tales partidas deben considerarse igualmente específicas para dicho producto o artículo, incluso si una de ellas lo describe de manera más precisa o completa; Producto Cucharas de Acero Sección XV Capitulo 82 Partida 8215. Sub partida 8215.99. NANDINA 8215.99.00 Arancel Nacional 8215.99.00.00 Reglas de Regla general numero 3ª clasificación Ad –Valorem 0% tiene una liberación con Perú del 100% IVA 12% ICE 0% FODINFA 0.5% Unidades Físicas Unidades 25
  • 26.
    ARANCEL DIGILTAL Acuerdo Decreto Ejecutivo Nº 692, publicado en el Registro Oficial comercial Nº 166 de octubre 3 de 1997; Decreto Ejecutivo N° 1329, publicado en el Registro Oficial Nº 296 de octubre 12 de 1999; Decreto Ejecutivo N° 2757, R.O. N° 604 de junio 25 del 2002 Notas explicativas Nota de partida CUCHARAS, TENEDORES, CUCHARONES, ESPUMADERAS, PALAS PARA TARTA, CUCHILLOS PARA PESCADO O MANTEQUILLA, PINZAS PARA AZUCAR Y ARTICULOS SIMILARES. - Los demás. Esta partida comprende principalmente: 1) Las cucharas de cualquier clase, incluidas las cucharillas para mostaza o sal. Autorizaciones y Restricciones Sin restricción b) los productos mezclados, las manufacturas compuestas de materias diferentes o constituidas por la unión de artículos diferentes y las mercancías presentadas en juegos o surtidos acondicionados para la venta al por menor, cuya clasificación no pueda efectuarse aplicando la Regla 3 a), se clasificarán según la materia o con el artículo que les confiera su carácter esencial, si fuera posible determinarlo; Ejemplo Un paquete que incluye botellas cada una de 759ml de vino rojo, blanco y rosado y dos capas de vino hechas de cristal de plomo todo en una caja de madera. PRODUCTO - - En recipientes con capacidad inferior o igual a 2 litros SECCION VI CAPITULO 22 26
  • 27.
    ARANCEL DIGILTAL PARTIDA 2204 SUBPARTIDA 2204.21 NANDINA 2204.21.00 ARANCEL NACIONAL 2204.21.00.00 REGLA GENERAL 3B ADV 0% IVA 12% ICE La tarifa específica de bebidas alcohólicas, incluida la cerveza, se ajustará anual y acumulativamente en función de la variación anual del Índice de precios al consumidor (IPC) para el grupo en el cual se encuentre el bien “bebidas alcohólicas”, a noviembre de cada año, elaborado por el organismo público competente, descontado el efecto del incremento del propio impuesto. El nuevo valor deberá ser publicado por el Servicio de Rentas Internas en el mes de diciembre, y regirá desde el primero de enero del año siguiente.” FODINFA 0.5% UNIDAD DE MEDIDA LITROS ACUERDOS ARGENTINA Acuerdo de Complementación Económica No. 59 CAN-Mercosur NOTAS EXPLICATIVAS. Esta partida comprende: 1) El vino propiamente dicho (vino tinto, rosado, blanco). RESTRICCIONES Registro Sanitario. 27
  • 28.
    ARANCEL DIGILTAL Institución MSP (Ministerio de Salud Pública). c) Cuando las Reglas 3 a) y 3 b) no permitan efectuar la clasificación, la mercancía se clasificará en la última partida por orden de numeración entre las susceptibles de tenerse razonablemente en cuenta. PRODUCTO DESTORNILLADOR DE ACERO CON MANGO DE CERAMICA SECCIÓN XV CAPÍTULO 82 PARTIDA 8205. SUBPARTIDA 8205.40. NANDINA 8205.40. ARANCEL 8205.40.90 NACIONAL REGLAS DE 3C CLAS. AD-VALOREM 0% IVA 12% ICE 0% FODINFA 0.5% UNI. FISICAS UNIDADES ACUERDOS Acuerdo de Complementacion Económica No. 59 CAN- COMERCIALE Mercosur S 28
  • 29.
    ARANCEL DIGILTAL NOTAS NOTA DE CAPITULO EXPLICATIVAS Para que se clasifiquen en este Capítulo, los artículos mencionados anteriormente deben tener, por regla general, la parte operante (o la hoja) de cualquier metal, de carburos metálicos (véase la Nota Explicativa de la partida 28.49) o de cermet(véase la Nota Explicativa de la partida 81.13), incluso si la montura (o el mango), que puede ser de otra materia (madera, plástico etc.) predomina en peso, como sería el caso, por ejemplo, de un cepillo con la montura de madera y la cuchilla de acero. NOTA DE PARTIDA 82.05 HERRAMIENTAS DE MANO (INCLUIDOS LOS DIAMANTES DE VIDRIERO) NO EXPRESADAS NI COMPRENDIDAS EN OTRA PARTE; LAMPARAS DE SOLDAR Y SIMILARES; TORNILLOS DE BANCO, PRENSAS DE CARPINTERO Y SIMILARES, EXCEPTO LOS QUE SEAN ACCESORIOS O PARTES DE MAQUINAS HERRAMIENTA; YUNQUES; FRAGUAS PORTATILES; MUELAS DE MANO O DE PEDAL, CON BASTIDOR. 8205.40 - Destornilladores. Esta partida comprende, independientemente de ciertas herramientas específicamente designadas, todas las demás herramientas manuales, con excepción de las comprendidas en otras partidas del presente Capítulo, o bien en otra parte de la Nomenclatura (véanse las Consideraciones generales de este Capítulo). D) Destornilladores (ordinarios, automáticos, etc.). AUTORIZACIO Sin Restricción NES Y No existen otras condiciones ni requisitos para importar este RESTRICCION producto 29
  • 30.
    ARANCEL DIGILTAL ES 4. Lasmercancías que no puedan clasificarse aplicando las Reglas anteriores se clasificarán en la partida que comprenda aquellas con las que tengan mayor analogía. 5. Además de las disposiciones precedentes, a las mercancías consideradas a continuación se les aplicarán las Reglas siguientes: a) los estuches para cámaras fotográficas, instrumentos musicales, armas, instrumentos de dibujo, collares y continentes similares, especialmente apropiados para contener un artículo determinado o un juego o surtido, susceptibles de uso prolongado y presentados con los artículos a los que están destinados, se clasificarán con dichos artículos cuando sean del tipo de los normalmente vendidos con ellos. Sin embargo, esta Regla no se aplica en la clasificación de los continentes que confieran al conjunto su carácter esencial; II b) salvo lo dispuesto en la Regla 5 a) anterior, los envases que contengan mercancías se clasificarán con ellas cuando sean del tipo de los normalmente utilizados para esa clase de mercancías. Sin embargo, esta disposición no es obligatoria cuando los envases sean susceptibles de ser utilizados razonablemente de manera repetida. 6. La clasificación de mercancías en las subpartidas de una misma partida está determinada legalmente por los textos de estas subpartidas y de las Notas de subpartida así como, mutatis mutandis, por las Reglas anteriores, bien entendido que solo pueden compararse subpartidas del mismo nivel. A efectos de esta Regla, también se aplican las Notas de Sección y de Capítulo, salvo disposición en contrario. 30
  • 31.
    ARANCEL DIGILTAL CAPÍTULO III 3.1 MARCO METODOLÓGICO 3.1.1 Modalidad de la Investigación La modalidad aplicad en el presente trabajo investigativos es la siguiente. Cualitativa Esta investigación nos permitirá determinar las características y conductas humanas de la investigación realizada, lo cual nos ayuda a investigar y conocer sobre el Sistema Armonizado y la aplicación de la NANDINA. De ello depende que se pueda acoger a beneficios por normas de origen de las mercancías; evitar en aduana la imposición de multas, sanciones; cumplir con las restricciones previas a la importación; pagar correctamente los tributos al comercio exterior; etc. 3.1.2 Tipos de investigación Exploratoria.- Este tipo de investigación nos ayudara a obtener información tanto del sistema armonizado como la NANDINA, es decir sobre, las Secciones, Capítulos, Partidas y Subpartidas; las Notas de Sección, Capítulo, Partida y las Reglas Generales Interpretativas, conjuntamente con las Notas Explicativas que son el instrumento oficial de clasificación arancelaria. Descriptiva.-Esta investigación no ayuda a determinar los procesos que se debe seguir para minimizar el número de infracciones cometidas, pues en muchos de los casos por el desconocimiento de la aplicación del sistema armonizado se realiza de manera incorrecta la clasificación arancelaria de productos, trayendo consigo inconvenientes para el traslado de las mercancías, retrasos en el plazo de llegada, evasión de los tributos correspondientes entre otros. Explicativa: Nos ayudara a buscar las causas o el porqué de la incorrecta clasificación de los productos ya que sin la aplicación del sistema armonizado y 31
  • 32.
    ARANCEL DIGILTAL la NANDINAno existiría una codificación y tampoco una estructura de clasificación arancelaria de productos. Permitirá conocer el proceso que se debe seguir en búsqueda de la clasificación de la mercancía. Aplicada.-Al no existir una nomenclatura arancelaria conjuntamente con el sistema armonizado no se podría realizar el cobro de los gravámenes de cada producto, pues así ningún estado percibiría ingresos. 3.1.3 POBLACIÓN La población considerada para este caso son 51 operadores de comercio exterior en la ciudad de Tulcán, los cuales se encuentran distribuidos en agencias de aduana y empresas de transporte. Y al ser una población pequeña no se realiza el cálculo de la muestra sino que se aplica el instrumento de recolección de datos a todo el universo. 32
  • 33.
    ARANCEL DIGILTAL 3.1.4 ROCESAMIENTO DE DATOS 3.1.5 ANÁLISIS E INTERPRETACION DE RESULTADOS 1. ¿Usted sabe en qué consiste el Sistema Armonizado? GRÁFICO Nº 1 Fuente: OCES Tulcán Elaboración propia Respecto a la primera pregunta, la misma que permite conocer si las personas encargada de realizar la clasificación arancelaria conocen en qué consiste el Sistema Armonizado, se puede determinar el 70,59% de los OCES tienen conocimiento de los que es el sistema armonizado. En cambio el 9.8% afirma no conocer esto sería menos de la decima parte. Cabe aclarar que el otro porcentaje correspondiente a 19,61% no aplican la clasificación arancelaria de mercancías contando entre este porcentaje a algunas empresas las cuales su actividad principal es el transporte de mercancías y no realizan clasificación de mercancías. Tomando en cuenta esta última aclaración se procede a realizar el análisis de las siguientes preguntas. El hecho de que el 70,59% conozcan a cerca del sistema armonizado permite deducir las actividades de comercio internacional en esta zona si tiene una fluidez muy aceptable. (Ver anexo tabla Nº 1). 33
  • 34.
    ARANCEL DIGILTAL 2. ¿Conocelos beneficios que brinda el Sistema Armonizado? GRÁFICO Nº 2 Fuente: OCES Tulcán Elaboración propia Tomando en cuenta los datos presentados en la tabla y gráfico Nº2 como respuesta a la pregunta ¿Conoce los beneficios que brinda el Sistema Armonizado?, más de la tercera parte que es el 85% si conoce los beneficios que brinda el S.A, mientras que el 14% desconoce los beneficios de este Sistema. Todos los Operadores del Comercio Exterior en Tulcán que conocen los benéficos del Sistema Armonizado lo aplicaran de la manera más conveniente y exacta siendo conocedores de que es un instrumento que permite estandarizar la producción de los países y facilitar la comercialización a nivel mundial. (Ver anexo tabla Nº 2). 34
  • 35.
    ARANCEL DIGILTAL 3. ¿Ustedconoce sobre la NANDINA? GRÁFICO Nº 3 Fuente: OCES Tulcán Elaboración propia De la población encuestada el 85,37% tiene conocimiento de la NANDINA, esto es más de la tercera parte de los OCES en la ciudad de Tulcán, un porcentaje muy considerable para deducir que al conocer sobre la NANDINA trabajan en función de esta ya sea para la importación o exportación de productos. La otra parte correspondiente al 14,6% afirma no cocer sobre ella, sin embargo su utilización es imprescindible para lo cual siempre harán uso de ella para proseguir con los respectivos trámites, (Ver anexo tabla Nº 3). 4. ¿Cuál es el principal beneficio que brinda la NANDINA? Todos los OCES quienes aplican el sistema armonizado, conocen de los beneficios que brinda la NANDINA, por lo cual la mayoría de ellos coinciden en sus respuestas afirmando que, la NANDINA ayuda a la aplicación de los diferentes acuerdos, permite una correcta clasificación arancelaria, permite la liberación arancelaria, igualmente permite homologar el arancel en la región Andina y facilita las importaciones por la exoneración de impuestos. 35
  • 36.
    ARANCEL DIGILTAL 5. ¿Ustedconoce la última modificación para la aplicación de la NANDINA ( Decisión 766) GRÁFICO Nº 4 Fuente: OCES Tulcán Elaboración propia Así mismo se ha realizado la pregunta para saber si los operadores del comercio exterior en Tulcán son conocedores de la última modificación de la decisión para la aplicación de la NANDINA, y se puede determinar un poco más de la mitad de los encuestados que es el 51% no tienen conocimiento de la última modificación que corresponde a la decisión 766 y menos de la mitad correspondiente al 48% se encuentra actualizado con esta normativa. Al ser casi proporcional de los que si conocen y los que no se puede decir que es porque al ser una modificación no existen muchos cambios. Es importante que todos siempre estén al tanto de las modificaciones que se hacen a la normativa de clasificación, pues un descuido en sus aplicaciones generaría diversos inconvenientes para la empresa, para el importador, para el exportador y hasta se generarían pérdidas que para ninguna de las partes sería favorable. (Ver anexo tabla Nº 4). 36
  • 37.
    ARANCEL DIGILTAL 6. ¿Dequé forma clasifica usted las mercancías? GRÁFICO Nº 5 Fuente: OCES Tulcán Elaboración propia De acuerdo al presente grafico en relación a la forma de clasificar las mercancías se nota de que la tercera parte de los OCES en Tulcán, lo hacen de forma digital dando a entender que hacen uso de programas informáticos para realizar le respectiva clasificación arancelaria. Sin embargo existe una cuarta parte que aun clasifica sus mercancías manualmente utilizando un documento físico. Sería recomendable que quienes aun clasifican sus mercancías de forma manual hagan uso de programas informáticos pues esto les ayudaría a optimizar el tiempo factor muy importante en las actividades del comercio exterior. (Ver anexo tabla Nº 5). 37
  • 38.
    ARANCEL DIGILTAL 7. ¿Quésoftware utiliza para clasificación de mercancías? GRÁFICO Nº 6 Fuente: OCES Tulcán Elaboración propia Quienes han respondido que la clasificación arancelaria de mercancías la realizan de manera digital, dan a conocer los diferentes Software que utilizan, en tanto que el más utilizado es el arancel de importaciones que dispone el Servicio Nacional de Aduanas del Ecuador el mismo que se encuentra disponible en la página web (www.aduana.gov.ec), tras este se encentran programas como PUDELECO, E-COMEX y otros en un 43%, 24%, 18% y 13.5% respectivamente. Cualquier programa que se utilice para clasificar mercancías permite agilizar los procesos en el COMERCIO exterior, pues reduce el tiempo y los resultados son más exactos, disminuyendo a sí mismo el riesgo de una clasificación incorrecta. (Ver anexo tabla Nº 6). 38
  • 39.
    ARANCEL DIGILTAL 8. ¿Quécriterios utiliza usted para la clasificación de mercancías? GRÁFICO Nº 7 Fuente: OCES Tulcán Elaboración propia El presente grafico permite deducir que más de la mitad de los Operadores del Comercio exterior en la ciudad de Tulcán clasifican sus mercancías bajo los cuatro criterios, como los son; origen, grado de elaboración, uso y aplicación, al ser el 69% que corresponde a este dato se puede afirmar que tienen el pleno conocimiento pues mediante estos criterios se llega a una correcta clasificación arancelaria. El 20,5% y 10,2% que clasifican sus mercancías bajo otros criterios como precio, volumen sin excluir el origen y grado de elaboración, pueden tener inconvenientes porque no son conocedores de los cuatro criterios sobre los que se deben clasificar las mercancías. Sumados estos dos porcentajes se decir que más de la tercera parte no tiene en claro sobre que se deben clasificar las mercancías. (Ver anexo tabla Nº7). 39
  • 40.
    ARANCEL DIGILTAL 9. ¿Ustedaplica las reglas generales de interpretación al momento de clasificar las mercancías? GRÁFICO Nº 8 Fuente: OCES Tulcán Elaboración propia De lo OCES que tienen actividades como la clasificación arancelaria, respecto de la pregunta si utilizan las reglas generales de clasificación arancelaria el 65.8% responde afirmativamente, y por esta respuesta se puede asimilar que toman en cuenta esta herramienta fundamental a la hora de clasificar las mercancías. El porcentaje restante afirma no aplicar las reglas generales de interpretación, mas en esta parte todos deberían contestar afirmativamente puesto que sin la utilización de las reglas no se logra una correcta clasificación. (Ver anexo tabla Nº 8). 40
  • 41.
    ARANCEL DIGILTAL 10. ¿Ustedha tenido alguna dificultad al momento de clasificar mercancías? GRÁFICO Nº 9 Fuente: OCES Tulcán Elaboración propia De acuerdo a la pregunta ¿Usted ha tenido alguna dificultad al momento de clasificar mercancías?, el 56% de Los OCES en la ciudad de Tulcán no presenta dificultades, sin embargo casi la mitad de ellos si la tiene, esto es un índice alto pues esto se puede presentar por diversas situaciones como falta de conocimiento, practicas empíricas, que quienes realizan la clasificación no son especializados en esta área. (Ver anexo tabla Nº 9). 41
  • 42.
    ARANCEL DIGILTAL 11. Segúnusted ¿cuáles son las consecuencias de una incorrecta clasificación arancelaria? GRÁFICO Nº 10 Fuente: OCES Tulcán Elaboración propia Tomando en cuenta los datos obtenidos en la tabla, se puede observar que una de las principales consecuencias de una incorrecta clasificación arancelaria es la de Incurrir en multas con un porcentaje del 42% correspondiente a menos de la mitad los encuestados, seguidamente de el Incremento de la tarifa arancelaria con un porcentaje del 29% correspondiente a más de la cuarta parte de los encuestados, de igual manera con lo que respecta a las Sanciones tiene un porcentaje del 17% dando un valor menor a la cuarta parte y por último se observa que la Evasión de impuestos tiene un porcentaje del 12% siendo un valor menor a la cuarta parte de dichos encuestados. Cabe recalcar que tanto el Incremento de la tarifa arancelaria, Incurrir en multas, Evasión de impuestos y las Sanciones; son las principales consecuencias de una incorrecta clasificación arancelaria, por lo que es recomendable antes de realizar la clasificación de un producto revisar si esta bien la partida en cual fue clasificado para no caer en las consecuencias antes mencionadas. (Ver anexo tabla Nº 10). 42
  • 43.
    ARANCEL DIGILTAL 12. ¿Haparticipado de capacitaciones en temas relacionados al Sistema Armonizado y la NANDINA? GRÁFICO Nº 11 Fuente: OCES Tulcán Elaboración propia Con respecto a la pregunta antes mencionada, con un porcentaje del 56% correspondiente a más de la mitad los OCES afirman que si han participado en capacitaciones en temas relacionados al Sistema Armonizado y la NANDINA, en cambio con un porcentaje del 44% correspondiente a menos de la mitad de los participantes mencionan que no han asistido a capacitaciones en temas relacionados al Sistema Armonizado y la NANDINA. Es muy importante participar en capacitaciones en los temas relacionados al Sistema Armonizado y la NANDINA, ya que permite tener mayor conocimiento y estar actualizado sobre los nuevos cambios que se dan en los temas anteriormente mencionados, permitiendo así ampliar los conocimientos para poder aplicarlos en cualquier eventualidad y de la manera correcta. (Ver anexo tabla Nº 11). 43
  • 44.
    ARANCEL DIGILTAL CAPÍTULO IV CONCLUSIONES  Después de haber realizado la respectiva investigación y analizado los datos correspondientes a la encuesta realizado se llegar a concluir que:  La incidencia del sistema armonizado en la aplicación de la NANDINA en la ciudad de Tulcán se determina por algunos factores; como por ejemplo, el conocimiento de los beneficios que brinda el Sistema Armonizado y la Nomenclatura Común Andina. Al determinarse que la mayoría de los operadores del comercio exterior en la ciudad de Tulcán si tienen conocimiento de ello ayuda a que se realice una buena clasificación arancelaria.  El hecho de conocer los beneficios incentiva a los OCES en la Ciudad de Tulcán a preocuparse por realizar bien la clasificación arancelaria.  Otro factor que influye radica también en las actualizaciones y modificaciones de la decisión que permite la aplicación de la NANDINA para este caso la última modificación es la decisión 766, y que los operadores del comercio exterior en la ciudad de Tulcán a ser conocedores de esta no tendrían inconvenientes en realizar la clasificación de mercancías, sin embargo de acuerdo a los resultados muestran que casi a la par conocen y no la modificación de ella.  Es una ventaja para los OCES de la ciudad de Tulcán manejar un software para realizar la clasificación arancelaria, porque estos permiten optimizar el tiempo y al determinarse que el de mayor utilización es el que dispone la página del Servicio Nacional de Aduanas del Ecuador es una de las facilidades para que el comercio cada vez tenga más facilidades. 44
  • 45.
    ARANCEL DIGILTAL  Loscriterios y reglas de clasificación son dos herramientas claves e indispensables en la clasificación de mercancías, quien tenga en claro los criterios como son: origen, grado de elaboración, uso y aplicación y haga uso correcto de las reglas generales de clasificación no tiene mayor dificultad al momento de clasificar las mercancías.  Las consecuencias de una incorrecta clasificación terminan en incurrir en multas, incremento de las tarifas arancelarias, sanciones entre otras las cuales generarían un malestar en las actividades del comercio exterior. 45
  • 46.
    ARANCEL DIGILTAL RECOMENDACIONES  Todos los operadores del comercio exterior en la ciudad de Tulcán deben conocer los beneficios que se obtiene al manejar la codificación del sistema armonizado y la NANDINA, para que los diversos productos puedan comercializarse a nivel mundial sin mayores inconvenientes.  Es importante que los OCES en Tulcán estén actualizados en las normativas o modificaciones que se emiten para la realización del comercio exterior, para que puedan aplicar correctamente en los momentos que sean necesarios.  Es indispensable que los operadores que aun realizan la clasificación arancelaria manualmente opten por la utilización de un software pues esto les ayudara a agilizar sus actividades.  Para una correcta clasificación es importante que se tomen en cuenta los criterios de clasificación y reglas para facilitar el proceso de clasificación arancelaria.  Para quienes tienen dificultad para la clasificación de mercancías es importante realizar una capacitación en este tema.  Todos los OCES en la ciudad de mulcan deben tener en claro las consecuencias de una incorrecta clasificación arancelaria porque esto generaría perdidas para los agentes, importadores entre otros que participan en las actividades de comercio exterior.  En la ciudad de Tulcán se deben realizar capacitaciones en temas del Sistema Armonizado y la Nomenclatura Común Andina, para quienes tienes dificultad y así mejorar la actividad y permitir que esos 46
  • 47.
    ARANCEL DIGILTAL conocimientos tengas resultados positivos y el comercio exterior tenga mayor fluidez.  Como parte del modulo de arancel digital es importante que desarrollen esta clase de proyectos investigativos ya que permiten analizar los casos reales y conocer las problemáticas que se presentan en el comercio exterior que se desarrolla en la ciudad de Tulcán. BIBLIOGRAFIA NOMENCLATURA COMÚN ANDINA AUTORA: Felicia Salerno de Malaver Julio 2007 Código Orgánico de la Producción Comercio e Inversiones (del ecuador). Reglamento al Código Orgánico de la Producción e Inversiones. LINKOGRAFIA http://www.sisarm.com/index.php/faq/ http://www.comxport.com/partida-arancelaria/nandina.php (www.comxport.com) 2006 www.monografias.com 47
  • 48.
  • 49.
    ARANCEL DIGILTAL ENCUESTA UNIVERSIDAD POLITÉCNICA ESTATAL DEL CARCHI OBJETIVO: Determinar la incidencia del Sistema Armonizado en la aplicación del de la Nomenclatura Arancelaria Común NANDINA en la ciudad de Tulcán INSTRUCCIÓN: La encuesta es confidencial, conteste con sinceridad. Cada interrogante posee alternativas para confirmar sus respuestas, marque con una x según su criterio. CUESTIONARIO 13. Datos informativos Nombre de la Institución …………………………………………. Actividad específica………………………………………………. Fecha………………………………………………………………. 14. ¿Usted sabe en qué consiste el Sistema Armonizado? Si ( ) No ( ) 15. ¿Conoce los beneficios que brinda el Sistema Armonizado? Si ( ) No ( ) 16. ¿Usted conoce sobre la NANDINA? Si ( ) No ( ) 17. ¿Cuál es el principal beneficio que brinda la NANDINA? …………………………………………………………………………………………………………………………………… ……... 18. ¿Usted conoce la última modificación para la aplicación de la NANDINA ( Decisión 766) Si ( ) No ( ) 19. ¿De qué forma clasifica usted las mercancías? Manual ( ) Digital ( ) Conteste la pregunta 8 20. ¿Qué software utiliza para clasificación de mercancías? E-Comex ( ) Pudeleco ( ) Arancel de importaciones del SENAE ( ) Otro ( ) ¿Cuál?………………… 21. ¿Qué criterios utiliza usted para la clasificación de mercancías? a) Origen, grado de elaboración, precio, cantidad ( ) b) Origen, grado de elaboración, uso, aplicación ( ) c) Origen, precio, volumen, grado de elaboración ( ) 22. ¿Usted aplica las reglas generales de interpretación al momento de clasificar las mercancías? Si ( ) No ( ) 23. ¿Usted ha tenido alguna dificultad al momento de clasificar mercancías? Si ( ) Cuales_____________________________________ No ( ) 24. Según usted ¿cuáles son las consecuencias de una incorrecta clasificación arancelaria? Incremento de la tarifa arancelaria ( ) Incurrir en multas ( ) Evasión de impuestos ( ) Sanciones ( ) Otras ( ) cuales_______________________ 25. ¿Ha participado de capacitaciones en temas relacionados al Sistema Armonizado y la NANDINA? Si ( ) No ( ) ¡Gracias Por Su Colaboración 49
  • 50.
    ARANCEL DIGILTAL TABLA Nº 1 Consiste S.A Frecuencia Porcentaje Porcentaje válido Porcentaje acumulado Válidos Si 36 70,6 87,8 87,8 No 5 9,8 12,2 100,0 Total 41 80,4 100,0 Perdidos Sistema 10 19,6 Total 51 100,0 Fuente: OCES Tulcán Elaboración propia TABLA Nº 2 Beneficios S.A Frecuencia % Porcentaje Porcentaje válido acumulado Válidos Si 35 68,6 85,4 85,4 No 6 11,8 14,6 100,0 Total 41 80,4 100,0 Perdidos Sistema 10 19,6 Total 51 100,0 Fuente: OCES Tulcán Elaboración propia TABLA Nº 3 Conoce sobre NANDINA Frecuencia Porcentaje Porcentaje válido Porcentaje acumulado Válidos Si 35 68,6 85,4 85,4 No 6 11,8 14,6 100,0 Total 41 80,4 100,0 Perdidos Sistema 10 19,6 Total 51 100,0 Fuente: OCES Tulcán Elaboración propia TABLA Nº 4 Ultima Modificación Dec 766 Frecuencia Porcentaje Porcentaje válido Porcentaje acumulado Válidos Si 20 39,2 48,8 48,8 No 21 41,2 51,2 100,0 Total 41 80,4 100,0 Perdidos Sistema 10 19,6 Total 51 100,0 Fuente: OCES Tulcán Elaboración propia 50
  • 51.
    ARANCEL DIGILTAL TABLA Nº 5 Forma de clasificar las mercancías Frecuencia Porcentaje Porcentaje válido Porcentaje acumulado Válidos Manual 10 19,6 25,0 25,0 Digital 30 58,8 75,0 100,0 Total 40 78,4 100,0 Perdidos Sistema 11 21,6 Total 51 100,0 Fuente: OCES Tulcán Elaboración propia TABLA Nº 6 Software que utiliza para clasificación Frecuencia Porcentaje Porcentaje Porcentaje válido acumulado Válidos E-Comex 7 13,7 18,9 18,9 Pudeleco 9 17,6 24,3 43,2 Arancel de importaciones del SENAE 16 31,4 43,2 86,5 Otro 5 9,8 13,5 100,0 Total 37 72,5 100,0 Perdidos Sistema 14 27,5 Total 51 100,0 Fuente: OCES Tulcán Elaboración propia TABLA Nº 7 Criterios que se utiliza para clasificación de mercancías Frecuencia Porcentaje Porcentaje Porcentaje válido acumulado Válidos Origen, grado de elaboración, 8 15,7 20,5 20,5 precio, cantidad Origen, grado de elaboración, 27 52,9 69,2 89,7 uso, aplicación Origen, precio, volumen, 4 7,8 10,3 100,0 grado de elaboración Total 39 76,5 100,0 Perdidos Sistema 12 23,5 Total 51 100,0 Fuente: OCES Tulcán Elaboración propia 51
  • 52.
    ARANCEL DIGILTAL TABLA Nº 8 Aplica Reglas Generales de Aplicación Frecuencia Porcentaje Porcentaje válido Porcentaje acumulado Válidos Si 27 52,9 65,9 65,9 No 14 27,5 34,1 100,0 Total 41 80,4 100,0 Perdidos Sistema 10 19,6 Total 51 100,0 Fuente: OCES Tulcán Elaboración propia TABLA Nº 9 Dificultad al momento de clasificar mercancías Frecuencia Porcentaje Porcentaje Porcentaje válido acumulado Válidos Si 18 35,3 43,9 43,9 No 23 45,1 56,1 100,0 Total 41 80,4 100,0 Perdidos Sistema 10 19,6 Total 51 100,0 Fuente: OCES Tulcán Elaboración propia TABLA Nº 10 Consecuencias incorrecta clasificación Frecuencia Porcentaje Porcentaje Porcentaje válido acumulado Válidos Incremento de la tarifa 12 23,5 29,3 29,3 arancelaria Incurrir en multas 17 33,3 41,5 70,7 Evasión de impuestos 5 9,8 12,2 82,9 Sanciones 7 13,7 17,1 100,0 Total 41 80,4 100,0 Perdidos Sistema 10 19,6 Total 51 100,0 Fuente: OCES Tulcán Elaboración propia TABLA Nº 11 Participado en capacitaciones sobre S.A y NANDINA Frecuencia Porcentaje Porcentaje válido Porcentaje acumulado Válidos Si 23 45,1 56,1 56,1 No 18 35,3 43,9 100,0 Total 41 80,4 100,0 Perdidos Sistema 10 19,6 Total 51 100,0 Fuente: OCES Tulcán Elaboración propia 52