AYALA, LOPEZ, MENDEZ, SIMANCAS, VÉLEZ. COD 1191237 -1191136- 1190892 - 1191061 -1191004

                                                                   INGENIERÍA INDUSTRIAL
                                      MATERIA: ADMON. DEL TALENTO HUMANO. ENSAYO TIC’s
                                                       PROF.: LUZ ESTELLA DURAN CAICEDO




              TECNOLOGÍAS DE INFORMACIÓN Y COMUNICACIÓN

                                            TIC’S

Las tecnologías de información y comunicación, llamadas TIC´s son todasaquellas
herramientas, programas, aplicaciones, redes que facilitan el almacenamiento,
procesamiento, aprovechamiento y manejo de la información como lo son la voz,
los datos, textos, videos e imágenes. Las tecnologías de la información y
comunicación se han convertido, a una gran velocidad, en parte importante de
nuestras vidas. El uso de las tics han tenido gran
impacto entre en las sociedades modernas,
puesto que ha producido un cambio importante en
la manera en que se divulga y se maneja la
información, tanto así que ha revolucionado las
costumbres y la       manera de interactuar de las
personas.

Sin embargo, las TIC´S persiguen unos objetivos muy claros que son impulsar el
desarrollo económico y social de un país, elevar la competitividad, facilitar la
realización de procesos dentro de las empresas y la rapidez con la que se
realizan, además de disminuir los costos de las transacciones, también las
tecnologías de información le brinda a la población un acceso mas fácil a la
información, lo que contribuye a su aprendizaje y a su desarrollo personal,
formándose como profesionales            competitivos      en un ambiente cambiante y
arrollador.

El uso de las tecnologías ha evidenciado que el aprendizaje no es algo que se
desarrollarse en un solo día, sino a lo largo de toda la vida. Estudiantes,
profesionales y gente del común debe apropiarse de estas tecnologías de

                                                                                 Página 1 de 10
AYALA, LOPEZ, MENDEZ, SIMANCAS, VÉLEZ. COD 1191237 -1191136- 1190892 - 1191061 -1191004

                                                                  INGENIERÍA INDUSTRIAL
                                     MATERIA: ADMON. DEL TALENTO HUMANO. ENSAYO TIC’s
                                                      PROF.: LUZ ESTELLA DURAN CAICEDO
Información y hacerlas parte de uso cotidiano. Las tics son herramientas
indispensables que estarán ligadas las labores de la profesión y a la vida cotidiana
es importante entonces, que un ingeniero industrial, conozca, maneje y mejore
estas tecnologías en su inclusión al proceso de aprendizaje puesto que no solo
hace parte de sus funciones, que es optimizar y aprovechar al máximo los
recursos, sino que le brinda ese acompañamiento en sus actividades, lo que le
facilita y mejora su desempeño.

Hay autores, que dan una definición muy amplia de las TICs, pues no las limitan
sólo a la informática, sino a diversos medios de comunicación tales como los mass
media, entre otros. Algunos de esos autores son:

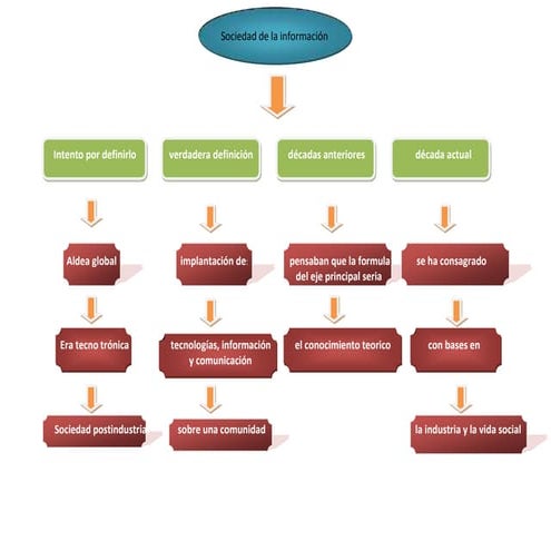
      Graells (2000), “las TICs son un conjunto de avances tecnológicos,
      posibilitados por la informática, las telecomunicaciones y las tecnologías
      audiovisuales, todas éstas proporcionan herramientas para el tratamiento y
      la difusión de la información y contar con diversos canales de
      comunicación. Según Graells (2000), el elemento más poderoso que integra
      las TICs es la Internet, que ha llevado a la configuración de la llamada
      Sociedad de la Información, el autor indica que ésta posibilita la existencia
      de un tercer mundo, donde se puede hacer casi todo lo que se hace en el
      mundo “físico”, un segundo mundo sería el de la imaginación”


      Peppard (1993)1 la Tecnología de la Información (TI) “es el mecanismo que
      permite facilitar el tratamiento y el flujo de información en una empresa y
      entre empresas, abarcando la información que el negocio crea, los usos y
      tiendas, así como las tecnologías utilizadas en el tratamiento físico para
      producir un producto o proporcionar un servicio”.


      Para Poon (1993)2 la TIC “es el término colectivo dado a los más recientes
      acontecimientos en el modo (electrónico) y los mecanismos (ordenadores y


                                                                                Página 2 de 10
AYALA, LOPEZ, MENDEZ, SIMANCAS, VÉLEZ. COD 1191237 -1191136- 1190892 - 1191061 -1191004

                                                                  INGENIERÍA INDUSTRIAL
                                     MATERIA: ADMON. DEL TALENTO HUMANO. ENSAYO TIC’s
                                                      PROF.: LUZ ESTELLA DURAN CAICEDO
      tecnologías de comunicación) utilizados para la adquisición, el tratamiento,
      el análisis, el almacenaje, la recuperación, la diseminación, y la aplicación
      de la información”
      Para Cash, McFarlan y McKenney (1990)3 la TIC “es el conjunto de
      tecnologías que permiten la adquisición, producción, almacenamiento,
      tratamiento, comunicación, registro y presentación de informaciones
      contenidas en señales de naturaleza acústica (sonidos), óptica (imágenes)
      o electromagnética (datos alfanuméricos).


      "Para que las TIC desarrollen todo su potencial de transformación (...)
      deben integrarse en el aula y convertirse en un instrumento cognitivo capaz
      de mejorar la inteligencia y potenciar la aventura de aprender" (Beltrán
      Llera)

                                      De todo lo anterior queda claro que las TICs son
                                      herramientas de gran utilidad que posibilidad el
                                      acceso, manejo, procesamiento y difusión de la
                                      información en una sociedad que cada día está
                                      más interconectada y que exige de sus
                                      miembros nuevas actitudes y aptitudes frente al
                                      conocimiento.
                                      Las    TIC´S    permiten     que    el   proceso       de
aprendizaje sea más interactivo, la construcción del conocimiento se convierta en
un elemento más personalizado y menos estandarizado, automatización de tareas,
interactividad Formado       personas autónomas y responsables de su propio
aprendizaje.

En Colombia, existe la ley 1341 del 30 de julio de 2009, en la cualla que se definen
principios y conceptos sobre la sociedad de la información y la organización de las
tecnologías de la información y las comunicaciones. Esta ley determina un marco


                                                                                Página 3 de 10
AYALA, LOPEZ, MENDEZ, SIMANCAS, VÉLEZ. COD 1191237 -1191136- 1190892 - 1191061 -1191004

                                                                  INGENIERÍA INDUSTRIAL
                                     MATERIA: ADMON. DEL TALENTO HUMANO. ENSAYO TIC’s
                                                      PROF.: LUZ ESTELLA DURAN CAICEDO
legal general para la formulación de las políticas públicas que regirán el sector de
las Tecnologías de la Información y las Comunicaciones, su ordenamiento
general, el régimen de competencia, la protección al usuario, así como lo
concerniente a la cobertura, la calidad del servicio, la promoción de la inversión en
el sector y el desarrollo de estas tecnologías, el uso eficiente de las redes y del
espectro radioeléctrico, así como las potestades del Estado en relación con la
planeación, la gestión, la administración adecuada y eficiente de los recursos,
regulación, control y vigilancia del mismo y facilitando el libre acceso y sin
discriminación de los habitantes del territorio nacional a la Sociedad de la
Información.

La Integración de las TICs al sistema educativo ha impactado positivamente en la
calidad y mejora de los mismos.En los últimos años la dotación de computadores y
dispositivos electrónicos para los establecimientos educativos en Colombia ha
crecido significativamente. En el año 2007 estas crecieron en un 24% gracias a
diferentes incentivos públicos y privados.A través de un Plan

Nacionalpara el 2019 el Gobierno de Colombia tiene previsto que “todoslos
colombianos estén conectados, comunicados e informados” a través de las
tecnologías de información y de comunicación.

Para esto se cuenta con distintos planes y campañas que promuevan el desarrollo
de estas herramientas. Como por ejemplo la campaña “Cero Papel” conla que el
Gobierno nacional pretende incentivar la disminución del consumo de papel en las
entidades estatales con el fin de aumentar la eficiencia y de paso colaborar la
preservación del medio ambiente. Para el 2013 se prevé que habrá mayor
inversión para proyectos regionales en TICs, gracias a la alianza del MinTIC y
Colciencias.

El foro económico mundial WEF en colaboración con la escuela de negocios
INSEAD realiza una evaluación sobre el impacto de las TICs en el proceso de


                                                                                Página 4 de 10
AYALA, LOPEZ, MENDEZ, SIMANCAS, VÉLEZ. COD 1191237 -1191136- 1190892 - 1191061 -1191004

                                                                   INGENIERÍA INDUSTRIAL
                                      MATERIA: ADMON. DEL TALENTO HUMANO. ENSAYO TIC’s
                                                       PROF.: LUZ ESTELLA DURAN CAICEDO
desarrollo y competitividad de un total de 142 países, Evalúa 53 variables,
distribuidas en 4 grandes áreas; ambiente general, preparación, uso e impacto.
Este ranking es encabezado por Singapur (1), Finlandia (2) y Suecia (3) mientras
que en Latinoamérica chile es primero (39) y Colombia (73) ocupa el 6 lugar por
detrás de Brasil.




Dentro de los avances más destacados de la última década podemos encontrar:

       La implementación del ipv6 diseñado para reemplazar al IPv4 que
       actualmente está dotados en la gran mayoría de dispositivos que acceden a
       internety cuyo crecimiento se ve restringido por el mismo. Este nuevo

   Protocolo proporcionará a futuras celdas telefónicas y dispositivos móviles sus
   direcciones propias y permanentes.

       La generación decanales de comunicación en donde los medios y los
       usuarios pueden interactuar activamente. Como las redes sociales, las
       plataformas de chat entre usuarios y compañías de servicios etc.
       El desarrollo de dispositivos cada vez más pequeños y más eficientes, lo
       que los vuelva más prácticos y útiles; celulares, computadores, tablets,
       procesadores, memorias, discos rígidos etc.
       El aumento en las velocidades de transmisión de datos, lo que permite que
       compartir información sea mucho más fluido.

Las innovaciones tecnológicas han proporcionado a la humanidad canales nuevos
de comunicación e inmensas fuentes de información que difunden modelos de
comportamiento social, actitudes, valores, formas de organización, etc. Hemos
pasado de una situación donde la información era un bien escaso a otra en donde
la información es tremendamente abundante, incluso excesiva. En línea con estos
planteamientos, el auge de las nuevas tecnologías, y en especial el advenimiento

                                                                                 Página 5 de 10
AYALA, LOPEZ, MENDEZ, SIMANCAS, VÉLEZ. COD 1191237 -1191136- 1190892 - 1191061 -1191004

                                                                   INGENIERÍA INDUSTRIAL
                                      MATERIA: ADMON. DEL TALENTO HUMANO. ENSAYO TIC’s
                                                       PROF.: LUZ ESTELLA DURAN CAICEDO
del "tercer entorno" (el mundo virtual) tiene importantes incidencias en educación.
De entre ellas se destacan:

   -   Exige nuevas destrezas. El "tercer entorno" es un espacio de interacción
       social en el que se pueden hacer cosas, y para ello son necesarios nuevos
       conocimientos y destrezas.


   -   Posibilita nuevos procesos de enseñanza y aprendizaje, aprovechando las
       funcionalidades que ofrecen las TIC: proceso de la información, acceso a
       los conocimientos, canales de comunicación, entorno de interacción social.
   -   Demanda un nuevo sistema educativo con unos sistemas de formación en
       el que se utilizarán exhaustivamente los instrumentos TIC, se utilizarán
       nuevos escenarios y materiales específicos (on-line), nuevas formas
       organizativas, nuevos métodos para los procesos educativos, y habrá que
       formar educadores especializados en didáctica en redes.

La contribución de las TIC en todos los ámbitos de la sociedad y en la actuación
del Estado, se manifiesta de manera concreta en:

• Los procesos educativos a todos los niveles y modalidades, y de bienestar social.

• En el desarrollo rural y en la programación de la distribución de la riqueza.

• En los esfuerzos de conservación de los recursos naturales y del medio
ambiente.

• En los procesos de dirección y gobierno para construir una economía fuerte con
armonía     social    (prospectiva     en    línea    y    planificación    interinstitucional
automatizada).

Para ello es necesario cubrir unos prerrequisitos indispensables para el
aprovechamiento de los beneficios de las TIC en la sociedad y el Estado:


                                                                                 Página 6 de 10
AYALA, LOPEZ, MENDEZ, SIMANCAS, VÉLEZ. COD 1191237 -1191136- 1190892 - 1191061 -1191004

                                                                    INGENIERÍA INDUSTRIAL
                                       MATERIA: ADMON. DEL TALENTO HUMANO. ENSAYO TIC’s
                                                        PROF.: LUZ ESTELLA DURAN CAICEDO
• Plataforma Nacional de Tecnologías de Información

• Población bien informada y educada.

• Visión prospectiva, voluntad política y toma de decisiones para la acción.




Teniendo como norte estos aspectos antes señalados, se refiere a la capacidad y
repercusión de estas tecnologías en el desarrollo del país como un todo. En
atención a ello, el Estado debe busca proporcionar
un    marco     estratégico     y   de    políticas   para
aprovechar en la medida de lo posible esa
capacidad y repercusión hacia el desarrollo de
sectores esenciales como la enseñanza, la salud,
el ambiente, la gestión pública y el comercio
electrónico.

Para lograr un salto en la inclusión social y en la competitividad del país a través
de la apropiación y el uso adecuado de las TIC, tanto en la vida cotidiana como
productiva de los ciudadanos y en las demás instancias, el gobiernonacional
propone que para el 2019 “no haya ningún ciudadano en Colombia que no tenga
la posibilidad de utilizar las TIC para lograr su inclusión social y mejorar su
competitividad”, objetivo fundamental del Plan Nacional de TIC 2008- 2019
(PNTIC).

El Plan Nacional de TIC está estructurado alrededor una matriz de ocho grandes
ejes o líneas de acción, cuatro verticales y cuatro transversales. Éstos últimos
contienen acciones que tienen influencia sobre todos los sectores:




                                                                                  Página 7 de 10
AYALA, LOPEZ, MENDEZ, SIMANCAS, VÉLEZ. COD 1191237 -1191136- 1190892 - 1191061 -1191004

                                                               INGENIERÍA INDUSTRIAL
                                  MATERIA: ADMON. DEL TALENTO HUMANO. ENSAYO TIC’s
                                                   PROF.: LUZ ESTELLA DURAN CAICEDO
   Comunidad, para dar acceso masificado a las TIC, haciendo énfasis en la
   población vulnerable y en los discapacitados, y crear una cultura nacional
   de uso y apropiación de TIC.

   Gobierno en Línea, con acciones orientadas a mejorar los servicios
   prestados por el Gobierno nacional y regional.

   Investigación, desarrollo e innovación, para jalonar cada uno de los
   sectores de los ejes transversales y posicionar a Colombia entre los tres
   países con mejor ubicación en los indicadores internacionales de uso y
   apropiación de TIC.




   Marco regulatorio e incentivos, la base necesaria para fomentar acciones
   de infraestructura, uso y apropiación de las TIC en todos los ejes verticales.
   Por su parte, los ejes verticales, son aquellos que enmarcan las acciones
   de uso y apropiación de TIC en sectores específicos considerados críticos.

   Educación, para incorporar las TIC en el proceso educativo y de formación,
   para apalancar el cubrimiento y la calidad.

   Salud, con medidas que permitan impulsar la calidad de la gestión, la
   promoción, la prevención y la prestación eficiente de los servicios de salud
   a la población.

   Justicia, con el despliegue recursos de TIC y acciones que impulsen la
   eficiencia y la eficacia en la prestación de justicia.

   Competitividad empresarial, con acciones orientadas a dar un salto en el
   desarrollo del sector productivo del país y en la adopción de soluciones
   tecnológicas adecuadas, con énfasis en las MIPYMES.



                                                                             Página 8 de 10
AYALA, LOPEZ, MENDEZ, SIMANCAS, VÉLEZ. COD 1191237 -1191136- 1190892 - 1191061 -1191004

                                                                   INGENIERÍA INDUSTRIAL
                                      MATERIA: ADMON. DEL TALENTO HUMANO. ENSAYO TIC’s
                                                       PROF.: LUZ ESTELLA DURAN CAICEDO



En la materia de ATH la importancia en la aplicación de las TICs no es distinta a
las ya mencionadas en cuanto a la relevancia que tienen estas herramientas en el
sistema educativo, permite nuevos procesos de enseñanza, el uso de medios
audiovisuales instructivos, el acceso a información en línea, la comunicación entre
los estudiantes y el profesor.




                                                                                 Página 9 de 10
AYALA, LOPEZ, MENDEZ, SIMANCAS, VÉLEZ. COD 1191237 -1191136- 1190892 - 1191061 -1191004

                                                               INGENIERÍA INDUSTRIAL
                                  MATERIA: ADMON. DEL TALENTO HUMANO. ENSAYO TIC’s
                                                   PROF.: LUZ ESTELLA DURAN CAICEDO



                                  BIBLIOGRAFÍA

           FUNDESA, 2012, “Informe Global sobre Tecnologías de la
           información             y           la           comunicación”                 en:
           http://www.fundesa.org.gt/cms/content/files/Presentaci%C3%B3n%2
           0%C3%8Dndice%20Global%20de%20TICs%202012.pdf
           Consultado el 25 de enero de 2013


           WEF, 2012, “The Global information Technology Report 2012” en:
           http://www3.weforum.org/docs/Global_IT_Report_2012.pdf
           Consultado el 25 de enero de 2013


           MINISTERIO DE TECNOLOGÍAS DE LA INFORMACIÓN Y LAS
           COMUNICACIONES
           http://www.mintic.gov.co/
           Consultado el 25 de enero de 2013


           Medellín Portal Educativo, “Plan Nacional de TIC 2008- 2019: todos
           los colombianos conectados, todos los colombianos informados” en:
           http://www.medellin.edu.co/sites/Educativo/Directivos/Noticias/Pagin
           as/ED11_RD_PlanNacionaldeTIC.aspx
           Consultado el 26 de enero de 2013




                                                                            Página 10 de 10

Ensayo tics act

  • 1.
    AYALA, LOPEZ, MENDEZ,SIMANCAS, VÉLEZ. COD 1191237 -1191136- 1190892 - 1191061 -1191004 INGENIERÍA INDUSTRIAL MATERIA: ADMON. DEL TALENTO HUMANO. ENSAYO TIC’s PROF.: LUZ ESTELLA DURAN CAICEDO TECNOLOGÍAS DE INFORMACIÓN Y COMUNICACIÓN TIC’S Las tecnologías de información y comunicación, llamadas TIC´s son todasaquellas herramientas, programas, aplicaciones, redes que facilitan el almacenamiento, procesamiento, aprovechamiento y manejo de la información como lo son la voz, los datos, textos, videos e imágenes. Las tecnologías de la información y comunicación se han convertido, a una gran velocidad, en parte importante de nuestras vidas. El uso de las tics han tenido gran impacto entre en las sociedades modernas, puesto que ha producido un cambio importante en la manera en que se divulga y se maneja la información, tanto así que ha revolucionado las costumbres y la manera de interactuar de las personas. Sin embargo, las TIC´S persiguen unos objetivos muy claros que son impulsar el desarrollo económico y social de un país, elevar la competitividad, facilitar la realización de procesos dentro de las empresas y la rapidez con la que se realizan, además de disminuir los costos de las transacciones, también las tecnologías de información le brinda a la población un acceso mas fácil a la información, lo que contribuye a su aprendizaje y a su desarrollo personal, formándose como profesionales competitivos en un ambiente cambiante y arrollador. El uso de las tecnologías ha evidenciado que el aprendizaje no es algo que se desarrollarse en un solo día, sino a lo largo de toda la vida. Estudiantes, profesionales y gente del común debe apropiarse de estas tecnologías de Página 1 de 10
  • 2.
    AYALA, LOPEZ, MENDEZ,SIMANCAS, VÉLEZ. COD 1191237 -1191136- 1190892 - 1191061 -1191004 INGENIERÍA INDUSTRIAL MATERIA: ADMON. DEL TALENTO HUMANO. ENSAYO TIC’s PROF.: LUZ ESTELLA DURAN CAICEDO Información y hacerlas parte de uso cotidiano. Las tics son herramientas indispensables que estarán ligadas las labores de la profesión y a la vida cotidiana es importante entonces, que un ingeniero industrial, conozca, maneje y mejore estas tecnologías en su inclusión al proceso de aprendizaje puesto que no solo hace parte de sus funciones, que es optimizar y aprovechar al máximo los recursos, sino que le brinda ese acompañamiento en sus actividades, lo que le facilita y mejora su desempeño. Hay autores, que dan una definición muy amplia de las TICs, pues no las limitan sólo a la informática, sino a diversos medios de comunicación tales como los mass media, entre otros. Algunos de esos autores son: Graells (2000), “las TICs son un conjunto de avances tecnológicos, posibilitados por la informática, las telecomunicaciones y las tecnologías audiovisuales, todas éstas proporcionan herramientas para el tratamiento y la difusión de la información y contar con diversos canales de comunicación. Según Graells (2000), el elemento más poderoso que integra las TICs es la Internet, que ha llevado a la configuración de la llamada Sociedad de la Información, el autor indica que ésta posibilita la existencia de un tercer mundo, donde se puede hacer casi todo lo que se hace en el mundo “físico”, un segundo mundo sería el de la imaginación” Peppard (1993)1 la Tecnología de la Información (TI) “es el mecanismo que permite facilitar el tratamiento y el flujo de información en una empresa y entre empresas, abarcando la información que el negocio crea, los usos y tiendas, así como las tecnologías utilizadas en el tratamiento físico para producir un producto o proporcionar un servicio”. Para Poon (1993)2 la TIC “es el término colectivo dado a los más recientes acontecimientos en el modo (electrónico) y los mecanismos (ordenadores y Página 2 de 10
  • 3.
    AYALA, LOPEZ, MENDEZ,SIMANCAS, VÉLEZ. COD 1191237 -1191136- 1190892 - 1191061 -1191004 INGENIERÍA INDUSTRIAL MATERIA: ADMON. DEL TALENTO HUMANO. ENSAYO TIC’s PROF.: LUZ ESTELLA DURAN CAICEDO tecnologías de comunicación) utilizados para la adquisición, el tratamiento, el análisis, el almacenaje, la recuperación, la diseminación, y la aplicación de la información” Para Cash, McFarlan y McKenney (1990)3 la TIC “es el conjunto de tecnologías que permiten la adquisición, producción, almacenamiento, tratamiento, comunicación, registro y presentación de informaciones contenidas en señales de naturaleza acústica (sonidos), óptica (imágenes) o electromagnética (datos alfanuméricos). "Para que las TIC desarrollen todo su potencial de transformación (...) deben integrarse en el aula y convertirse en un instrumento cognitivo capaz de mejorar la inteligencia y potenciar la aventura de aprender" (Beltrán Llera) De todo lo anterior queda claro que las TICs son herramientas de gran utilidad que posibilidad el acceso, manejo, procesamiento y difusión de la información en una sociedad que cada día está más interconectada y que exige de sus miembros nuevas actitudes y aptitudes frente al conocimiento. Las TIC´S permiten que el proceso de aprendizaje sea más interactivo, la construcción del conocimiento se convierta en un elemento más personalizado y menos estandarizado, automatización de tareas, interactividad Formado personas autónomas y responsables de su propio aprendizaje. En Colombia, existe la ley 1341 del 30 de julio de 2009, en la cualla que se definen principios y conceptos sobre la sociedad de la información y la organización de las tecnologías de la información y las comunicaciones. Esta ley determina un marco Página 3 de 10
  • 4.
    AYALA, LOPEZ, MENDEZ,SIMANCAS, VÉLEZ. COD 1191237 -1191136- 1190892 - 1191061 -1191004 INGENIERÍA INDUSTRIAL MATERIA: ADMON. DEL TALENTO HUMANO. ENSAYO TIC’s PROF.: LUZ ESTELLA DURAN CAICEDO legal general para la formulación de las políticas públicas que regirán el sector de las Tecnologías de la Información y las Comunicaciones, su ordenamiento general, el régimen de competencia, la protección al usuario, así como lo concerniente a la cobertura, la calidad del servicio, la promoción de la inversión en el sector y el desarrollo de estas tecnologías, el uso eficiente de las redes y del espectro radioeléctrico, así como las potestades del Estado en relación con la planeación, la gestión, la administración adecuada y eficiente de los recursos, regulación, control y vigilancia del mismo y facilitando el libre acceso y sin discriminación de los habitantes del territorio nacional a la Sociedad de la Información. La Integración de las TICs al sistema educativo ha impactado positivamente en la calidad y mejora de los mismos.En los últimos años la dotación de computadores y dispositivos electrónicos para los establecimientos educativos en Colombia ha crecido significativamente. En el año 2007 estas crecieron en un 24% gracias a diferentes incentivos públicos y privados.A través de un Plan Nacionalpara el 2019 el Gobierno de Colombia tiene previsto que “todoslos colombianos estén conectados, comunicados e informados” a través de las tecnologías de información y de comunicación. Para esto se cuenta con distintos planes y campañas que promuevan el desarrollo de estas herramientas. Como por ejemplo la campaña “Cero Papel” conla que el Gobierno nacional pretende incentivar la disminución del consumo de papel en las entidades estatales con el fin de aumentar la eficiencia y de paso colaborar la preservación del medio ambiente. Para el 2013 se prevé que habrá mayor inversión para proyectos regionales en TICs, gracias a la alianza del MinTIC y Colciencias. El foro económico mundial WEF en colaboración con la escuela de negocios INSEAD realiza una evaluación sobre el impacto de las TICs en el proceso de Página 4 de 10
  • 5.
    AYALA, LOPEZ, MENDEZ,SIMANCAS, VÉLEZ. COD 1191237 -1191136- 1190892 - 1191061 -1191004 INGENIERÍA INDUSTRIAL MATERIA: ADMON. DEL TALENTO HUMANO. ENSAYO TIC’s PROF.: LUZ ESTELLA DURAN CAICEDO desarrollo y competitividad de un total de 142 países, Evalúa 53 variables, distribuidas en 4 grandes áreas; ambiente general, preparación, uso e impacto. Este ranking es encabezado por Singapur (1), Finlandia (2) y Suecia (3) mientras que en Latinoamérica chile es primero (39) y Colombia (73) ocupa el 6 lugar por detrás de Brasil. Dentro de los avances más destacados de la última década podemos encontrar: La implementación del ipv6 diseñado para reemplazar al IPv4 que actualmente está dotados en la gran mayoría de dispositivos que acceden a internety cuyo crecimiento se ve restringido por el mismo. Este nuevo Protocolo proporcionará a futuras celdas telefónicas y dispositivos móviles sus direcciones propias y permanentes. La generación decanales de comunicación en donde los medios y los usuarios pueden interactuar activamente. Como las redes sociales, las plataformas de chat entre usuarios y compañías de servicios etc. El desarrollo de dispositivos cada vez más pequeños y más eficientes, lo que los vuelva más prácticos y útiles; celulares, computadores, tablets, procesadores, memorias, discos rígidos etc. El aumento en las velocidades de transmisión de datos, lo que permite que compartir información sea mucho más fluido. Las innovaciones tecnológicas han proporcionado a la humanidad canales nuevos de comunicación e inmensas fuentes de información que difunden modelos de comportamiento social, actitudes, valores, formas de organización, etc. Hemos pasado de una situación donde la información era un bien escaso a otra en donde la información es tremendamente abundante, incluso excesiva. En línea con estos planteamientos, el auge de las nuevas tecnologías, y en especial el advenimiento Página 5 de 10
  • 6.
    AYALA, LOPEZ, MENDEZ,SIMANCAS, VÉLEZ. COD 1191237 -1191136- 1190892 - 1191061 -1191004 INGENIERÍA INDUSTRIAL MATERIA: ADMON. DEL TALENTO HUMANO. ENSAYO TIC’s PROF.: LUZ ESTELLA DURAN CAICEDO del "tercer entorno" (el mundo virtual) tiene importantes incidencias en educación. De entre ellas se destacan: - Exige nuevas destrezas. El "tercer entorno" es un espacio de interacción social en el que se pueden hacer cosas, y para ello son necesarios nuevos conocimientos y destrezas. - Posibilita nuevos procesos de enseñanza y aprendizaje, aprovechando las funcionalidades que ofrecen las TIC: proceso de la información, acceso a los conocimientos, canales de comunicación, entorno de interacción social. - Demanda un nuevo sistema educativo con unos sistemas de formación en el que se utilizarán exhaustivamente los instrumentos TIC, se utilizarán nuevos escenarios y materiales específicos (on-line), nuevas formas organizativas, nuevos métodos para los procesos educativos, y habrá que formar educadores especializados en didáctica en redes. La contribución de las TIC en todos los ámbitos de la sociedad y en la actuación del Estado, se manifiesta de manera concreta en: • Los procesos educativos a todos los niveles y modalidades, y de bienestar social. • En el desarrollo rural y en la programación de la distribución de la riqueza. • En los esfuerzos de conservación de los recursos naturales y del medio ambiente. • En los procesos de dirección y gobierno para construir una economía fuerte con armonía social (prospectiva en línea y planificación interinstitucional automatizada). Para ello es necesario cubrir unos prerrequisitos indispensables para el aprovechamiento de los beneficios de las TIC en la sociedad y el Estado: Página 6 de 10
  • 7.
    AYALA, LOPEZ, MENDEZ,SIMANCAS, VÉLEZ. COD 1191237 -1191136- 1190892 - 1191061 -1191004 INGENIERÍA INDUSTRIAL MATERIA: ADMON. DEL TALENTO HUMANO. ENSAYO TIC’s PROF.: LUZ ESTELLA DURAN CAICEDO • Plataforma Nacional de Tecnologías de Información • Población bien informada y educada. • Visión prospectiva, voluntad política y toma de decisiones para la acción. Teniendo como norte estos aspectos antes señalados, se refiere a la capacidad y repercusión de estas tecnologías en el desarrollo del país como un todo. En atención a ello, el Estado debe busca proporcionar un marco estratégico y de políticas para aprovechar en la medida de lo posible esa capacidad y repercusión hacia el desarrollo de sectores esenciales como la enseñanza, la salud, el ambiente, la gestión pública y el comercio electrónico. Para lograr un salto en la inclusión social y en la competitividad del país a través de la apropiación y el uso adecuado de las TIC, tanto en la vida cotidiana como productiva de los ciudadanos y en las demás instancias, el gobiernonacional propone que para el 2019 “no haya ningún ciudadano en Colombia que no tenga la posibilidad de utilizar las TIC para lograr su inclusión social y mejorar su competitividad”, objetivo fundamental del Plan Nacional de TIC 2008- 2019 (PNTIC). El Plan Nacional de TIC está estructurado alrededor una matriz de ocho grandes ejes o líneas de acción, cuatro verticales y cuatro transversales. Éstos últimos contienen acciones que tienen influencia sobre todos los sectores: Página 7 de 10
  • 8.
    AYALA, LOPEZ, MENDEZ,SIMANCAS, VÉLEZ. COD 1191237 -1191136- 1190892 - 1191061 -1191004 INGENIERÍA INDUSTRIAL MATERIA: ADMON. DEL TALENTO HUMANO. ENSAYO TIC’s PROF.: LUZ ESTELLA DURAN CAICEDO Comunidad, para dar acceso masificado a las TIC, haciendo énfasis en la población vulnerable y en los discapacitados, y crear una cultura nacional de uso y apropiación de TIC. Gobierno en Línea, con acciones orientadas a mejorar los servicios prestados por el Gobierno nacional y regional. Investigación, desarrollo e innovación, para jalonar cada uno de los sectores de los ejes transversales y posicionar a Colombia entre los tres países con mejor ubicación en los indicadores internacionales de uso y apropiación de TIC. Marco regulatorio e incentivos, la base necesaria para fomentar acciones de infraestructura, uso y apropiación de las TIC en todos los ejes verticales. Por su parte, los ejes verticales, son aquellos que enmarcan las acciones de uso y apropiación de TIC en sectores específicos considerados críticos. Educación, para incorporar las TIC en el proceso educativo y de formación, para apalancar el cubrimiento y la calidad. Salud, con medidas que permitan impulsar la calidad de la gestión, la promoción, la prevención y la prestación eficiente de los servicios de salud a la población. Justicia, con el despliegue recursos de TIC y acciones que impulsen la eficiencia y la eficacia en la prestación de justicia. Competitividad empresarial, con acciones orientadas a dar un salto en el desarrollo del sector productivo del país y en la adopción de soluciones tecnológicas adecuadas, con énfasis en las MIPYMES. Página 8 de 10
  • 9.
    AYALA, LOPEZ, MENDEZ,SIMANCAS, VÉLEZ. COD 1191237 -1191136- 1190892 - 1191061 -1191004 INGENIERÍA INDUSTRIAL MATERIA: ADMON. DEL TALENTO HUMANO. ENSAYO TIC’s PROF.: LUZ ESTELLA DURAN CAICEDO En la materia de ATH la importancia en la aplicación de las TICs no es distinta a las ya mencionadas en cuanto a la relevancia que tienen estas herramientas en el sistema educativo, permite nuevos procesos de enseñanza, el uso de medios audiovisuales instructivos, el acceso a información en línea, la comunicación entre los estudiantes y el profesor. Página 9 de 10
  • 10.
    AYALA, LOPEZ, MENDEZ,SIMANCAS, VÉLEZ. COD 1191237 -1191136- 1190892 - 1191061 -1191004 INGENIERÍA INDUSTRIAL MATERIA: ADMON. DEL TALENTO HUMANO. ENSAYO TIC’s PROF.: LUZ ESTELLA DURAN CAICEDO BIBLIOGRAFÍA FUNDESA, 2012, “Informe Global sobre Tecnologías de la información y la comunicación” en: http://www.fundesa.org.gt/cms/content/files/Presentaci%C3%B3n%2 0%C3%8Dndice%20Global%20de%20TICs%202012.pdf Consultado el 25 de enero de 2013 WEF, 2012, “The Global information Technology Report 2012” en: http://www3.weforum.org/docs/Global_IT_Report_2012.pdf Consultado el 25 de enero de 2013 MINISTERIO DE TECNOLOGÍAS DE LA INFORMACIÓN Y LAS COMUNICACIONES http://www.mintic.gov.co/ Consultado el 25 de enero de 2013 Medellín Portal Educativo, “Plan Nacional de TIC 2008- 2019: todos los colombianos conectados, todos los colombianos informados” en: http://www.medellin.edu.co/sites/Educativo/Directivos/Noticias/Pagin as/ED11_RD_PlanNacionaldeTIC.aspx Consultado el 26 de enero de 2013 Página 10 de 10