LOS TEXTOS SEGÚN SU ESTRUCTURA

DESCRIPTIVO            Describe una persona, un
                       animal o un objeto

                       Los diálogos entre las personas
                       pueden reproducirse en estilo
DIALOGADO
                       directo o estilo indirecto

                       Argumentar es representar
ARGUMENTATIVO
                       razones que sirven para
                       defender una idea u opinión.

                        Se relatan sucesos basados en
NARRATIVO               la realidad, y también,
                        imaginarios.

EXPOSITIVO              Explican y desarrollan un tema
                        o una idea.
TIPOS DE DESCRIPCIONES

                                      DE ACUERDO A LO DESCRITO




Topografía          Prosopografía              Retrato                     Etopeya



    es                 detallan                  unión                   describe


La                  Las                      Entre la etopeya y la        Las cualidades
descripción         características          prosopografía                internas de una
de lugares          físicas de una                                        persona.
                    persona o de un
                    animal.


                                  DE ACUERDO A LA INTENCIÓN


         Objetiva                                                Literaria o subjetiva

          representa                                                     recrea


 Con palabra los objetos                                        El mundo real o imaginaria
 tal como existen en la                                         desde el punto de vista del
 realidad                                                       observador
Partes del texto
                       Argumentativo




La exposición
                                          El cuerpo o desarrollo




Clara y precisa
                                            Conjunto      de
                                            argumento




 Tesis que        se
                                          Se presenta para
 defiende
                                          defender tesis
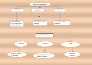
Partes del texto expositivo

                                        son
        Introducción              Desarrollo                          Conclusión




                                        es


La presentación del            Parte fundamental de la            Resumen de las ideas
tema, la explicación y el      exposición                         expuestas
propósito del éxito.




                                     Partes del Texto Narrativo




               Introducción                      Conflicto                               Cierre




                                                  es
 Presenta el ambiente y                                                                  Solución del
 los personajes                      Situado problemática que                             conflicto
                                     enfrenta la persona

Esquemas conceptuales

  • 1.
    LOS TEXTOS SEGÚNSU ESTRUCTURA DESCRIPTIVO Describe una persona, un animal o un objeto Los diálogos entre las personas pueden reproducirse en estilo DIALOGADO directo o estilo indirecto Argumentar es representar ARGUMENTATIVO razones que sirven para defender una idea u opinión. Se relatan sucesos basados en NARRATIVO la realidad, y también, imaginarios. EXPOSITIVO Explican y desarrollan un tema o una idea.
  • 2.
    TIPOS DE DESCRIPCIONES DE ACUERDO A LO DESCRITO Topografía Prosopografía Retrato Etopeya es detallan unión describe La Las Entre la etopeya y la Las cualidades descripción características prosopografía internas de una de lugares físicas de una persona. persona o de un animal. DE ACUERDO A LA INTENCIÓN Objetiva Literaria o subjetiva representa recrea Con palabra los objetos El mundo real o imaginaria tal como existen en la desde el punto de vista del realidad observador
  • 3.
    Partes del texto Argumentativo La exposición El cuerpo o desarrollo Clara y precisa Conjunto de argumento Tesis que se Se presenta para defiende defender tesis
  • 4.
    Partes del textoexpositivo son Introducción Desarrollo Conclusión es La presentación del Parte fundamental de la Resumen de las ideas tema, la explicación y el exposición expuestas propósito del éxito. Partes del Texto Narrativo Introducción Conflicto Cierre es Presenta el ambiente y Solución del los personajes Situado problemática que conflicto enfrenta la persona