StuDocu is not sponsored or endorsed by any college or university
Estructura DE UN DATA Center Reporte
introducción a las telecomunicaciones (Instituto Tecnológico de Oaxaca)
StuDocu is not sponsored or endorsed by any college or university
Estructura DE UN DATA Center Reporte
introducción a las telecomunicaciones (Instituto Tecnológico de Oaxaca)
Downloaded by jorge ulises legorreta carrera (legorretacarrerajorgeulises@gmail.com)
lOMoARcPSD|9989586
REPORTE PRÁCTICA 0
COMPONENTES DE UN SISTEMA DE FIBRA ÓPTICA
Downloaded by jorge ulises legorreta carrera (legorretacarrerajorgeulises@gmail.com)
lOMoARcPSD|9989586
REPORTE PRÁCTICA 0
DATOS GENERALES
Práctica
Nombre de Asesor:
Asignatura: Comunicaciones por Fibra Óptica
Unidad 1: Práctica 0
OBJETIVO
Que el alumno logre identificar los componentes de un sistema de fibra óptica de un
cuarto de telecomunicaciones, SAN, Data Center o Site que utilice fibra óptica y que
con la visita a uno de estos sitios se auxilie en su identificación.
MATERIALES
Equipos informáticos o multimedia que la capacidad de capturar fotos.
DESARROLLO
ESTRUCTURA DE UN DATA CENTER
La TIA-942-A sugiere una topología que puede ser aplicable a cualquier instalación,
independiente del tamaño – desde Data Centers de pequeño porte o de gran escala.
Lanzado en 2005, este documento define los estandares para espacio de
telecomunicaciones, componentes de infraestructura y requisitos de cada Data Center.
Además presenta recomendaciones de topologías, distancias y cableado, requisitos
para construcción física, identificación, administración y redundancia.
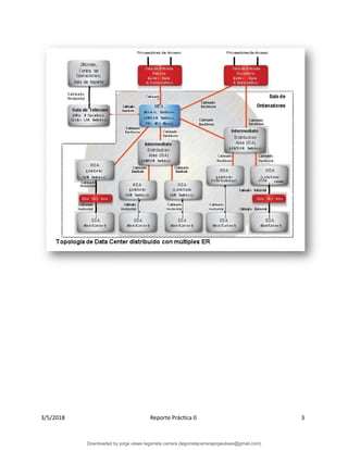
LOS PRINCIPALES ELEMENTOS DE UN DATA CENTER, SEGÚN LA TIA-942-A, SON:
• Entrance Room (ER): La sala de entrada es un espacio de interconexión entre
el cableado estructurado del Data Center y el cableado proveniente de las
operadoras de telecomunicaciones.
• Main Distribution Area (MDA): Incluye el cross-connect principal, que es el
punto principal de distribución de un cableado estructurado en un Data Center.
Es un área crítica, donde se realizan las principales maniobras del Data Center.
3/5/2018 Reporte Práctica 0 1
Downloaded by jorge ulises legorreta carrera (legorretacarrerajorgeulises@gmail.com)
lOMoARcPSD|9989586
• Intermediate Distribution Area (IDA): Espacio para el cross-connect
intermediario, que es el punto de distribución secundario del cableado
estructurado de una segunda data-hall en un Data Center. Es una área critica,
como el MDA, donde son echas maniobras del data-hall donde está instalado.
• Horizontal Distribution Area (HDA): Es un área utilizada para conexión con
las áreas de equipos. Incluye el cross-connect horizontal (HC) y equipos
intermedios.
• Zone Distribution Area (ZDA): Punto de interconexión opcional del cableado
horizontal. Posicionado entre el HDA y el EDA, permite una configuración rápida
y frecuente, generalmente ubicada debajo del piso. Agrega flexibilidad al Data
Center.
• Equipment Distribution Area (EDA): Espacio destinado a los equipos
terminales (Servidores, Storage) y los equipos de comunicación de datos o voz
(switches, centrales).
3/5/2018 Reporte Práctica 0 2
Downloaded by jorge ulises legorreta carrera (legorretacarrerajorgeulises@gmail.com)
lOMoARcPSD|9989586
3/5/2018 Reporte Práctica 0 3
Downloaded by jorge ulises legorreta carrera (legorretacarrerajorgeulises@gmail.com)
lOMoARcPSD|9989586
3/5/2018 Reporte Práctica 0 4
Downloaded by jorge ulises legorreta carrera (legorretacarrerajorgeulises@gmail.com)
lOMoARcPSD|9989586
ARQUITECTURA
Cuando se construye de manera jerárquica, algunos aspectos más complejos en un
Data Center son minimizados, colocando toda la estructura en una perspectiva de
asimilación facilitada. El modelo jerárquico utilizado en redes, está compuesto de tres
capas (núcleo, distribución y acceso) tiene su equivalencia en el Data Center:
• Núcleo: responsable por transportar grandes cantidades de tráfico de manera
confiable y rápida. Cualquier falla afecta a todos los usuarios de la red.
• Agregación (distribución): determina el camino más rápido para atender una
solicitud de un servicio específico de la red y entrega la ruta para la capa de
núcleo.
• Acceso: controla el acceso de los recursos del Data Center – servidores y
dispositivos de almacenamiento.
EXISTE UNA RELACIÓN DIRECTA ENTRE LA TOPOLOGÍA PROPUESTA POR LA TIA-
942 Y EL MODELO JERÁRQUICO:
3/5/2018 Reporte Práctica 0 5
Downloaded by jorge ulises legorreta carrera (legorretacarrerajorgeulises@gmail.com)
lOMoARcPSD|9989586
La arquitectura del Data Center está constituida en capas ya que así se obtiene
desempeño, flexibilidad, escalabilidad, resistencia y gestión.
ARQUITECTURA EN CAPAS
Utilizada por 90% de los Data Centers de pequeño y medio porte
3/5/2018 Reporte Práctica 0 6
Downloaded by jorge ulises legorreta carrera (legorretacarrerajorgeulises@gmail.com)
lOMoARcPSD|9989586
ARQUITECTURA COLAPSADA
Utilizadas por la mayoría de los medios y grandes Data Centers
3/5/2018 Reporte Práctica 0 7
Downloaded by jorge ulises legorreta carrera (legorretacarrerajorgeulises@gmail.com)
lOMoARcPSD|9989586
Con la visita guiada al Data Center ubicado en el Centro de Cómputo de la institución
pudimos observar de las partes que se conforman, desde los registros utilizados para
su distribución a través del campus hasta el área de distribución de los equipos
terminales y de comunicación de datos y voz.
Analizando y haciendo la comparación entre un Data Center ideal y el ubicado en el
campus nos encontramos con diferencias desde la distribución y acomodo interno de
los registros, todos ellos cumpliendo con las necesidades de la institución, vimos que
contamos con una distribución terrestre de la fibra debido a la flora existente y que se
cuenta con una estructura de fibra holgada, de ello seguimos la distribución de la fibra
por canaletas hasta el área de distribución.
3/5/2018 Reporte Práctica 0 8
Downloaded by jorge ulises legorreta carrera (legorretacarrerajorgeulises@gmail.com)
lOMoARcPSD|9989586
Después nos ubicamos en el área de distribución en la cual llegaba la cometida de la
operadora y se distribuían en 3 fibras para la distribución de la red, las cuales se
encontraban fusionadas debido a la fiabilidad de dicha técnica para la unión de la fibra
que llega de la operadora a la fibra que está en el área de distribución, vimos que el
campus cuenta con 300 Mbps simétrica, los cuales 100Mbps los paga el gobierno y los
otros 200 Mbps la institución, después vimos el proceso de cambio de señal óptica a
eléctrica para que algunos equipos pudieran trabajar con la información, debido a que
señales ópticas cambian muy rápido de estado para algunos de los equipos utilizados.
3/5/2018 Reporte Práctica 0 9
Downloaded by jorge ulises legorreta carrera (legorretacarrerajorgeulises@gmail.com)
lOMoARcPSD|9989586
3/5/2018 Reporte Práctica 0 10
Downloaded by jorge ulises legorreta carrera (legorretacarrerajorgeulises@gmail.com)
lOMoARcPSD|9989586
3/5/2018 Reporte Práctica 0 11
Downloaded by jorge ulises legorreta carrera (legorretacarrerajorgeulises@gmail.com)
lOMoARcPSD|9989586
Al ver los equipos usados en el área nos encontramos que contamos con lo básico de
un Data Center, debido al capital y número de usuarios atendidos, ya que la cantidad
de clientes que pueden ser atendidos cambia de acuerdo a las necesidades, que es la
principal diferencia que vemos al realizar la comparación.
CONCLUSIÓN
Con la finalización de la práctica y de haber realizado la visita guiada pudimos obtener
una nueva visión sobre las estructuras de los Data Center y de cómo varían de
acuerdo a las necesidades y contando con un estándar en su estructura.
3/5/2018 Reporte Práctica 0 12
Downloaded by jorge ulises legorreta carrera (legorretacarrerajorgeulises@gmail.com)
lOMoARcPSD|9989586

estructura-de-un-data-center-reporte (1).pdf

  • 1.
    StuDocu is notsponsored or endorsed by any college or university Estructura DE UN DATA Center Reporte introducción a las telecomunicaciones (Instituto Tecnológico de Oaxaca) StuDocu is not sponsored or endorsed by any college or university Estructura DE UN DATA Center Reporte introducción a las telecomunicaciones (Instituto Tecnológico de Oaxaca) Downloaded by jorge ulises legorreta carrera (legorretacarrerajorgeulises@gmail.com) lOMoARcPSD|9989586
  • 2.
    REPORTE PRÁCTICA 0 COMPONENTESDE UN SISTEMA DE FIBRA ÓPTICA Downloaded by jorge ulises legorreta carrera (legorretacarrerajorgeulises@gmail.com) lOMoARcPSD|9989586
  • 3.
    REPORTE PRÁCTICA 0 DATOSGENERALES Práctica Nombre de Asesor: Asignatura: Comunicaciones por Fibra Óptica Unidad 1: Práctica 0 OBJETIVO Que el alumno logre identificar los componentes de un sistema de fibra óptica de un cuarto de telecomunicaciones, SAN, Data Center o Site que utilice fibra óptica y que con la visita a uno de estos sitios se auxilie en su identificación. MATERIALES Equipos informáticos o multimedia que la capacidad de capturar fotos. DESARROLLO ESTRUCTURA DE UN DATA CENTER La TIA-942-A sugiere una topología que puede ser aplicable a cualquier instalación, independiente del tamaño – desde Data Centers de pequeño porte o de gran escala. Lanzado en 2005, este documento define los estandares para espacio de telecomunicaciones, componentes de infraestructura y requisitos de cada Data Center. Además presenta recomendaciones de topologías, distancias y cableado, requisitos para construcción física, identificación, administración y redundancia. LOS PRINCIPALES ELEMENTOS DE UN DATA CENTER, SEGÚN LA TIA-942-A, SON: • Entrance Room (ER): La sala de entrada es un espacio de interconexión entre el cableado estructurado del Data Center y el cableado proveniente de las operadoras de telecomunicaciones. • Main Distribution Area (MDA): Incluye el cross-connect principal, que es el punto principal de distribución de un cableado estructurado en un Data Center. Es un área crítica, donde se realizan las principales maniobras del Data Center. 3/5/2018 Reporte Práctica 0 1 Downloaded by jorge ulises legorreta carrera (legorretacarrerajorgeulises@gmail.com) lOMoARcPSD|9989586
  • 4.
    • Intermediate DistributionArea (IDA): Espacio para el cross-connect intermediario, que es el punto de distribución secundario del cableado estructurado de una segunda data-hall en un Data Center. Es una área critica, como el MDA, donde son echas maniobras del data-hall donde está instalado. • Horizontal Distribution Area (HDA): Es un área utilizada para conexión con las áreas de equipos. Incluye el cross-connect horizontal (HC) y equipos intermedios. • Zone Distribution Area (ZDA): Punto de interconexión opcional del cableado horizontal. Posicionado entre el HDA y el EDA, permite una configuración rápida y frecuente, generalmente ubicada debajo del piso. Agrega flexibilidad al Data Center. • Equipment Distribution Area (EDA): Espacio destinado a los equipos terminales (Servidores, Storage) y los equipos de comunicación de datos o voz (switches, centrales). 3/5/2018 Reporte Práctica 0 2 Downloaded by jorge ulises legorreta carrera (legorretacarrerajorgeulises@gmail.com) lOMoARcPSD|9989586
  • 5.
    3/5/2018 Reporte Práctica0 3 Downloaded by jorge ulises legorreta carrera (legorretacarrerajorgeulises@gmail.com) lOMoARcPSD|9989586
  • 6.
    3/5/2018 Reporte Práctica0 4 Downloaded by jorge ulises legorreta carrera (legorretacarrerajorgeulises@gmail.com) lOMoARcPSD|9989586
  • 7.
    ARQUITECTURA Cuando se construyede manera jerárquica, algunos aspectos más complejos en un Data Center son minimizados, colocando toda la estructura en una perspectiva de asimilación facilitada. El modelo jerárquico utilizado en redes, está compuesto de tres capas (núcleo, distribución y acceso) tiene su equivalencia en el Data Center: • Núcleo: responsable por transportar grandes cantidades de tráfico de manera confiable y rápida. Cualquier falla afecta a todos los usuarios de la red. • Agregación (distribución): determina el camino más rápido para atender una solicitud de un servicio específico de la red y entrega la ruta para la capa de núcleo. • Acceso: controla el acceso de los recursos del Data Center – servidores y dispositivos de almacenamiento. EXISTE UNA RELACIÓN DIRECTA ENTRE LA TOPOLOGÍA PROPUESTA POR LA TIA- 942 Y EL MODELO JERÁRQUICO: 3/5/2018 Reporte Práctica 0 5 Downloaded by jorge ulises legorreta carrera (legorretacarrerajorgeulises@gmail.com) lOMoARcPSD|9989586
  • 8.
    La arquitectura delData Center está constituida en capas ya que así se obtiene desempeño, flexibilidad, escalabilidad, resistencia y gestión. ARQUITECTURA EN CAPAS Utilizada por 90% de los Data Centers de pequeño y medio porte 3/5/2018 Reporte Práctica 0 6 Downloaded by jorge ulises legorreta carrera (legorretacarrerajorgeulises@gmail.com) lOMoARcPSD|9989586
  • 9.
    ARQUITECTURA COLAPSADA Utilizadas porla mayoría de los medios y grandes Data Centers 3/5/2018 Reporte Práctica 0 7 Downloaded by jorge ulises legorreta carrera (legorretacarrerajorgeulises@gmail.com) lOMoARcPSD|9989586
  • 10.
    Con la visitaguiada al Data Center ubicado en el Centro de Cómputo de la institución pudimos observar de las partes que se conforman, desde los registros utilizados para su distribución a través del campus hasta el área de distribución de los equipos terminales y de comunicación de datos y voz. Analizando y haciendo la comparación entre un Data Center ideal y el ubicado en el campus nos encontramos con diferencias desde la distribución y acomodo interno de los registros, todos ellos cumpliendo con las necesidades de la institución, vimos que contamos con una distribución terrestre de la fibra debido a la flora existente y que se cuenta con una estructura de fibra holgada, de ello seguimos la distribución de la fibra por canaletas hasta el área de distribución. 3/5/2018 Reporte Práctica 0 8 Downloaded by jorge ulises legorreta carrera (legorretacarrerajorgeulises@gmail.com) lOMoARcPSD|9989586
  • 11.
    Después nos ubicamosen el área de distribución en la cual llegaba la cometida de la operadora y se distribuían en 3 fibras para la distribución de la red, las cuales se encontraban fusionadas debido a la fiabilidad de dicha técnica para la unión de la fibra que llega de la operadora a la fibra que está en el área de distribución, vimos que el campus cuenta con 300 Mbps simétrica, los cuales 100Mbps los paga el gobierno y los otros 200 Mbps la institución, después vimos el proceso de cambio de señal óptica a eléctrica para que algunos equipos pudieran trabajar con la información, debido a que señales ópticas cambian muy rápido de estado para algunos de los equipos utilizados. 3/5/2018 Reporte Práctica 0 9 Downloaded by jorge ulises legorreta carrera (legorretacarrerajorgeulises@gmail.com) lOMoARcPSD|9989586
  • 12.
    3/5/2018 Reporte Práctica0 10 Downloaded by jorge ulises legorreta carrera (legorretacarrerajorgeulises@gmail.com) lOMoARcPSD|9989586
  • 13.
    3/5/2018 Reporte Práctica0 11 Downloaded by jorge ulises legorreta carrera (legorretacarrerajorgeulises@gmail.com) lOMoARcPSD|9989586
  • 14.
    Al ver losequipos usados en el área nos encontramos que contamos con lo básico de un Data Center, debido al capital y número de usuarios atendidos, ya que la cantidad de clientes que pueden ser atendidos cambia de acuerdo a las necesidades, que es la principal diferencia que vemos al realizar la comparación. CONCLUSIÓN Con la finalización de la práctica y de haber realizado la visita guiada pudimos obtener una nueva visión sobre las estructuras de los Data Center y de cómo varían de acuerdo a las necesidades y contando con un estándar en su estructura. 3/5/2018 Reporte Práctica 0 12 Downloaded by jorge ulises legorreta carrera (legorretacarrerajorgeulises@gmail.com) lOMoARcPSD|9989586