Gestión del
conocimiento
en el SINAC
M.Sc. Ana María Monge Ortiz
Gestión del conocimiento para la toma de
decisiones
Blas, 1991
Proceso de toma de decisiones
Mata-Montero, 2006
Insumos para toma de decisiones
Barreras para la gestión del
conocimiento
Formato de presentación de
la información
Valoración de la opinión de
los distintos profesionales
Calidad en el liderazgo
Intereses políticos
Apuntar a lo más fácil
En el mundo ideal…
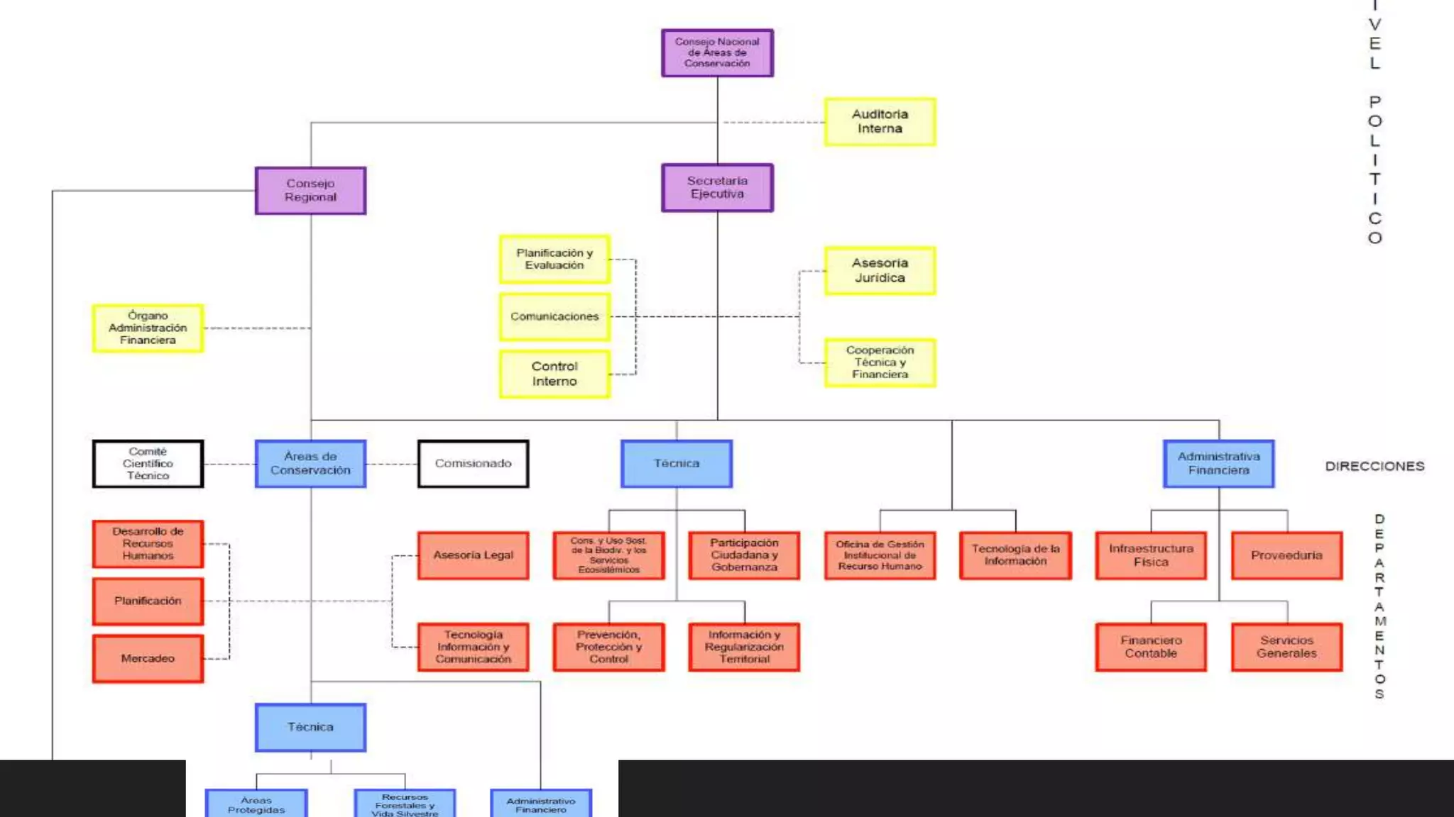
¿Cómo está organizado el SINAC?
 Desconcentrado territorialmente:
 11 Áreas de Conservación
 11 Direcciones regionales
 32 Subregiones (con oficinas subregionales)
 166 Áreas silvestres Protegidas (no todas tienen puestos operativos)
 1 Secretaría Ejecutiva (oficinas centrales en San José)
• 11 áreas de
conservación
• 11 oficinas regionales
• 32 oficinas
subregionales
• 166 áreas protegidas
http://ceniga.sinac.go.cr/
visor/
• 166 áreas protegidas
• 4 Reservas de la
Biosfera
• 12 Sitios Ramsar
• 3 sitios Patrimonio
Mundial
• 1 Geoparque
http://ceniga.sinac.go.cr/
visor/
¿Quiénes son los responsables de regular la
investigación sobre biodiversidad en Costa Rica?
 SINAC (MINAE) (artículo 22 Ley 7788)
 Áreas silvestres protegidas (Leyes 6084, 7317, 7554, 7575, 7788)
 Recursos forestales (Ley 7575)
 Vida Silvestre (Ley 7317)
 Sistemas hídricos (Ley 7788)
 CONAGEBIO (MINAE) (artículos 14 + 17 Ley 7788)
 Acceso a los recursos y elementos genéticos y bioquímicos de la biodiversidad
 MICITT (artículo 90 Ley 7788)  Sistema Nacional de C&T.
 UCR (transitorio artículo 4 Ley 7788)  Acceso (sin fines de
lucro).
CONAGEBIOSINAC
CPI
Colecciones
Permiso
Investigación
Permiso
Acceso
Proveedores
Oficinas
SINAC
Oficina
Técnica
CONAGEBIO
Fases del proceso de investigación
Análisis
administrativo
Análisis
técnico
Resolución de
la solicitud
Seguimiento
de la
investigación
Informe final y
publicaciones
Investigación en números
(datos para 2016)
Académica
19%
Científica
81%
Tipo de investigación
1 2
12
14 14
28 29
32 32
40 41
43
57
Permisos autorizados por AC
Fuera de AC
0%
ACMIC
1%
ACTo
4%
ACAHN
4% ACT
4%
ACG
8%
ACLAC
8%
ACOPAC
9%
ACOSA
9%
ACAT
12%
La Selva
12%
ACLAP
12%
ACCVC
17%
Permisos autorizados por AC
0 10 20 30 40 50 60 70 80 90 100
Biología
Manejo de RRNN
Cambio climático
Ecología
Forestal
Genética
Temas de investigación
1 1 1 1 1 1 1 2 2 2 2
5
42
63
Nacionalidad del Investigador
Nacionalidad de los investigadores
Costarricenses Extranjeros Residentes
Toma de decisiones en SINAC
Plan Estratégico del SINAC 2016-2026
Estrategia Nacional de Investigación
Eje estratégico 1: Identificación de necesidades y orientación de los
contenidos de la investigación.
Resultado 1.1. El SINAC ha definido, priorizado y promueve la atención de sus necesidades de investigación y
monitoreo, en consulta con los actores relevantes.
Resultado 1.2. El SINAC, dentro de sus competencias, facilita y da seguimiento a la investigación desarrollada en
Costa Rica, por la comunidad científica nacional e internacional.
Resultado 1.3. Funcionarios del SINAC apoyan y realizan investigación y monitoreo que aporta a cubrir las
necesidades priorizadas por la institución
Resultado 1.4. El SINAC posee equipamiento básico para desarrollar y apoyar la investigación y el monitoreo.
Resultado 1.5. SINAC ha establecido alianzas estratégicas y procesos colaborativos que contribuyen a la generación
de conocimiento en función de las necesidades de investigación priorizadas.
Eje estratégico 2: Sistematización, análisis y transferencia de los
resultados de la investigación.
Resultado 2.1. El SINAC tiene a su disposición informes y publicaciones producto de las
investigaciones inscritas y de otros estudios relevantes generados dentro y fuera del país.
Resultado 2.2. El SINAC integra y analiza como parte de su quehacer la información científica
disponible según los requerimientos de información específicos.
Resultado 2.3. El SINAC divulga y difunde los resultados de las investigaciones científicas y
técnicas mediante sus estrategias de educación y de comunicación e incidencia.
Eje estratégico 3: Uso de los resultados de la investigación en la toma de
decisiones.
Resultado 3.1. Los tomadores de decisión hacen uso de la información generada por las
investigaciones y el monitoreo para la toma de decisiones informada.
Resultado 3.2. 2 El PROMEC y el PNI se complementan eficientemente y son parte integral de la
toma de decisiones en la SE y cada AC.
Eje estratégico 4: Sostenibilidad financiera para la investigación.
Resultado 4.1. El SINAC tiene recursos financieros suficientes y estables destinados a la
investigación.
¿A hecho “clic” el conocimiento
generado con la toma de
decisiones?
Caso nacional: Gruas I y II
1986. Estudio de Macrotipos de
Vegetación elaborado por Wilberth
Herrera y Luís Diego
Gómez en 1986
Se compiló información de distintas
variables con el fin de determinar la
extensión territorial del SINAC requerida
para lograr la conservación de al menos
el 90% de la biodiversidad del país
1996 Documento de Gruas I con
propuesta de conservación estatal y
conservación privada
Se inicia un proceso de actualización
adicionando otras variables generadas
de biodiversidad y criterios de expertos
para mejorar Gruas I
Se obtienen 3 documentos: Gruas
terrestre, Gruas Marino y Gruas para
aguas continentales
Gruas II
Colabora con iniciar el proceso de
cambios de categoría para algunas
ASP, identificación de sitios
prioritarios para PSA, creación de
áreas marinas protegidas
Un
ejemplo
en el
SINAC
Las tres fases
del “Proceso
GRUAS”
I. Ejercicio
científico
(académico)
III. Proceso de
ordenamiento
territorial y
transformación
social
II. Estrategia
institucional de
gestión
Casos específicos: Gestión de especies
invasoras
1970’s Parque Nacional Palo Verde
35,000 piches (Dendrocygna autumnalis) y 25,000
zarcetas canadienses (Anas discors) haciendo uso
del espejo de agua y la vegetación circundante,
además de otras 60 especies de aves tanto
migratorias como residentes
1980 Parque Nacional Palo Verde
En los años 80 se inició un cambio en la dinámica y
cobertura de la vegetación en Palo Verde, donde
algunas especies herbáceas como la tifa (Typha
domingensis) y algunos pastos (Paspalum, sp. y
Paspalidium sp.) empezaron a proliferar y cubrir los
cuerpos de agua; la Typha colonizó la mayor parte
hasta terminar cubriendo casi todos los espejos de
agua existentes en un período menor a 20 años.
Foto: Isaac López
Reducción en el número de aves acuáticas; donde la población de piches disminuyó
de 35 000 a menos de 5,000 individuos y A. discors apenas alcanzaban los 700
individuos.
El conocimiento sobre:
1. La reducción de la pérdida de biodiversidad
2. Las causas de esta pérdida
3. Alternativas de manejo
Permitieron en 1998 el manejo activo, restauración,
desarrollo y conservación del Parque Nacional Palo
Verde (fangeo, extracción mecánica, ganadería,
quemas controladas).
Así, actualmente se llevan a cabo acciones de
control de la tifa mediante el fangueo y pastoreo.
Se han rehabilitado 2.139 hectáreas de
humedales
Los monitoreos realizados por el personal del
ACAT, han registrado:
- Un cambio de 1300 individuos a 24000
individuos de aves utilizando el humedal.
- El regreso de 44 especies de aves
migratorias que habían desaparecido del
área silvestre protegida producto de la
invasión de Typha
- Aglomeraciones atípicas del pato pijije
canelo (Dendrocygna bicolor) de más de
5.800 individuos.
Esfuerzos generados
 Elaboración de procedimientos de investigación
 Capacitación a los coordinadores de investigación
 Elaboración de materiales divulgativos sobre procesos de
investigación
 Boletines sobre resultados de investigaciones
 Desconcentración en el trámite de permisos de investigación
Próximos pasos
 Mejorar el proceso de trámite de los permisos de investigación (clientes satisfechos)
 Implementar los Convenios de Cooperación Existentes
 Simposio de investigación para toma de decisiones en conjunto con la UNA
 Implementación de resultados de investigaciones (Colisiones de Aves)
 Generación de información necesaria para manejo (uso de playback, comederos, sitios de
importancia, impactos del aviturismo).
 Reforma al Decreto de Investigación
 Medición precisa del indicador para conocer el uso de la información en decisiones
institucionales
 Automatización de procedimientos (plataformas informáticas)
¿Cómo pueden apoyarnos?
 Voluntariado para ordenar la información existente y “traducirla” en recomendaciones.
 Investigadores generando información en diversos formatos.
 Consultando sobre las necesidades de investigación para enfocar los temas de tesis y proyectos de
manera conjunta con los Coordinadores de investigación.
 Cumpliendo con la entrega de informes y publicaciones.
 Presentaciones orales sobre los resultados de las investigaciones son énfasis en las
recomendaciones de manejo y gestión.
 Generando alianzas para unificar esfuerzos que se traducen en información a escala nacional o
regional.
En el tema de la avifauna especialmente parece ser necesario un análisis
del estado del arte en el tema que nos permita saber qué tenemos?
qué nos dice esta información?
Y qué necesitamos hacer prioritariamente?
8 de cada 10 aves está en estado de amenaza por múltiples razones, ¿qué podemos hacer?
El aviturismo es una de las fuentes principales de ingresos para muchas familias en Costa Rica, ¿está
siendo bien manejado?
El problemas de las especies exóticas es la segunda causa de pérdida de biodiversidad en el mundo,
¿qué estamos haciendo con los gatos ferales? Las palomas de castilla? Y otras?
La convivencia con la vida silvestre en la zona urbana: manejo de jardines, parques, corredores en
cauces de ríos ¿qué está pasando con la avifauna urbana y las que van de paso?
Conflictos con especies en cultivos (psitácidos, anátidos, ictéridos, etc) ¿Cómo abordar la
problemática?
¡Muchas gracias!
anamaria.monge@sinac.go.cr
Tel. 2522-6500

Gestión del conocimiento en el SINAC

  • 1.
    Gestión del conocimiento en elSINAC M.Sc. Ana María Monge Ortiz
  • 2.
    Gestión del conocimientopara la toma de decisiones Blas, 1991
  • 3.
    Proceso de tomade decisiones
  • 4.
  • 5.
    Barreras para lagestión del conocimiento Formato de presentación de la información Valoración de la opinión de los distintos profesionales Calidad en el liderazgo Intereses políticos Apuntar a lo más fácil
  • 6.
    En el mundoideal…
  • 7.
    ¿Cómo está organizadoel SINAC?  Desconcentrado territorialmente:  11 Áreas de Conservación  11 Direcciones regionales  32 Subregiones (con oficinas subregionales)  166 Áreas silvestres Protegidas (no todas tienen puestos operativos)  1 Secretaría Ejecutiva (oficinas centrales en San José)
  • 8.
    • 11 áreasde conservación • 11 oficinas regionales • 32 oficinas subregionales • 166 áreas protegidas http://ceniga.sinac.go.cr/ visor/
  • 9.
    • 166 áreasprotegidas • 4 Reservas de la Biosfera • 12 Sitios Ramsar • 3 sitios Patrimonio Mundial • 1 Geoparque http://ceniga.sinac.go.cr/ visor/
  • 10.
    ¿Quiénes son losresponsables de regular la investigación sobre biodiversidad en Costa Rica?  SINAC (MINAE) (artículo 22 Ley 7788)  Áreas silvestres protegidas (Leyes 6084, 7317, 7554, 7575, 7788)  Recursos forestales (Ley 7575)  Vida Silvestre (Ley 7317)  Sistemas hídricos (Ley 7788)  CONAGEBIO (MINAE) (artículos 14 + 17 Ley 7788)  Acceso a los recursos y elementos genéticos y bioquímicos de la biodiversidad  MICITT (artículo 90 Ley 7788)  Sistema Nacional de C&T.  UCR (transitorio artículo 4 Ley 7788)  Acceso (sin fines de lucro).
  • 11.
  • 12.
    Fases del procesode investigación Análisis administrativo Análisis técnico Resolución de la solicitud Seguimiento de la investigación Informe final y publicaciones
  • 13.
  • 14.
    Académica 19% Científica 81% Tipo de investigación 12 12 14 14 28 29 32 32 40 41 43 57 Permisos autorizados por AC
  • 15.
    Fuera de AC 0% ACMIC 1% ACTo 4% ACAHN 4%ACT 4% ACG 8% ACLAC 8% ACOPAC 9% ACOSA 9% ACAT 12% La Selva 12% ACLAP 12% ACCVC 17% Permisos autorizados por AC 0 10 20 30 40 50 60 70 80 90 100 Biología Manejo de RRNN Cambio climático Ecología Forestal Genética Temas de investigación
  • 16.
    1 1 11 1 1 1 2 2 2 2 5 42 63 Nacionalidad del Investigador Nacionalidad de los investigadores Costarricenses Extranjeros Residentes
  • 17.
  • 20.
    Plan Estratégico delSINAC 2016-2026
  • 21.
    Estrategia Nacional deInvestigación Eje estratégico 1: Identificación de necesidades y orientación de los contenidos de la investigación. Resultado 1.1. El SINAC ha definido, priorizado y promueve la atención de sus necesidades de investigación y monitoreo, en consulta con los actores relevantes. Resultado 1.2. El SINAC, dentro de sus competencias, facilita y da seguimiento a la investigación desarrollada en Costa Rica, por la comunidad científica nacional e internacional. Resultado 1.3. Funcionarios del SINAC apoyan y realizan investigación y monitoreo que aporta a cubrir las necesidades priorizadas por la institución Resultado 1.4. El SINAC posee equipamiento básico para desarrollar y apoyar la investigación y el monitoreo. Resultado 1.5. SINAC ha establecido alianzas estratégicas y procesos colaborativos que contribuyen a la generación de conocimiento en función de las necesidades de investigación priorizadas.
  • 22.
    Eje estratégico 2:Sistematización, análisis y transferencia de los resultados de la investigación. Resultado 2.1. El SINAC tiene a su disposición informes y publicaciones producto de las investigaciones inscritas y de otros estudios relevantes generados dentro y fuera del país. Resultado 2.2. El SINAC integra y analiza como parte de su quehacer la información científica disponible según los requerimientos de información específicos. Resultado 2.3. El SINAC divulga y difunde los resultados de las investigaciones científicas y técnicas mediante sus estrategias de educación y de comunicación e incidencia.
  • 23.
    Eje estratégico 3:Uso de los resultados de la investigación en la toma de decisiones. Resultado 3.1. Los tomadores de decisión hacen uso de la información generada por las investigaciones y el monitoreo para la toma de decisiones informada. Resultado 3.2. 2 El PROMEC y el PNI se complementan eficientemente y son parte integral de la toma de decisiones en la SE y cada AC. Eje estratégico 4: Sostenibilidad financiera para la investigación. Resultado 4.1. El SINAC tiene recursos financieros suficientes y estables destinados a la investigación.
  • 24.
    ¿A hecho “clic”el conocimiento generado con la toma de decisiones?
  • 25.
    Caso nacional: GruasI y II 1986. Estudio de Macrotipos de Vegetación elaborado por Wilberth Herrera y Luís Diego Gómez en 1986 Se compiló información de distintas variables con el fin de determinar la extensión territorial del SINAC requerida para lograr la conservación de al menos el 90% de la biodiversidad del país 1996 Documento de Gruas I con propuesta de conservación estatal y conservación privada Se inicia un proceso de actualización adicionando otras variables generadas de biodiversidad y criterios de expertos para mejorar Gruas I Se obtienen 3 documentos: Gruas terrestre, Gruas Marino y Gruas para aguas continentales Gruas II Colabora con iniciar el proceso de cambios de categoría para algunas ASP, identificación de sitios prioritarios para PSA, creación de áreas marinas protegidas
  • 26.
  • 28.
    Las tres fases del“Proceso GRUAS” I. Ejercicio científico (académico) III. Proceso de ordenamiento territorial y transformación social II. Estrategia institucional de gestión
  • 29.
    Casos específicos: Gestiónde especies invasoras 1970’s Parque Nacional Palo Verde 35,000 piches (Dendrocygna autumnalis) y 25,000 zarcetas canadienses (Anas discors) haciendo uso del espejo de agua y la vegetación circundante, además de otras 60 especies de aves tanto migratorias como residentes
  • 30.
    1980 Parque NacionalPalo Verde En los años 80 se inició un cambio en la dinámica y cobertura de la vegetación en Palo Verde, donde algunas especies herbáceas como la tifa (Typha domingensis) y algunos pastos (Paspalum, sp. y Paspalidium sp.) empezaron a proliferar y cubrir los cuerpos de agua; la Typha colonizó la mayor parte hasta terminar cubriendo casi todos los espejos de agua existentes en un período menor a 20 años. Foto: Isaac López Reducción en el número de aves acuáticas; donde la población de piches disminuyó de 35 000 a menos de 5,000 individuos y A. discors apenas alcanzaban los 700 individuos.
  • 31.
    El conocimiento sobre: 1.La reducción de la pérdida de biodiversidad 2. Las causas de esta pérdida 3. Alternativas de manejo Permitieron en 1998 el manejo activo, restauración, desarrollo y conservación del Parque Nacional Palo Verde (fangeo, extracción mecánica, ganadería, quemas controladas). Así, actualmente se llevan a cabo acciones de control de la tifa mediante el fangueo y pastoreo. Se han rehabilitado 2.139 hectáreas de humedales
  • 32.
    Los monitoreos realizadospor el personal del ACAT, han registrado: - Un cambio de 1300 individuos a 24000 individuos de aves utilizando el humedal. - El regreso de 44 especies de aves migratorias que habían desaparecido del área silvestre protegida producto de la invasión de Typha - Aglomeraciones atípicas del pato pijije canelo (Dendrocygna bicolor) de más de 5.800 individuos.
  • 33.
    Esfuerzos generados  Elaboraciónde procedimientos de investigación  Capacitación a los coordinadores de investigación  Elaboración de materiales divulgativos sobre procesos de investigación  Boletines sobre resultados de investigaciones  Desconcentración en el trámite de permisos de investigación
  • 34.
    Próximos pasos  Mejorarel proceso de trámite de los permisos de investigación (clientes satisfechos)  Implementar los Convenios de Cooperación Existentes  Simposio de investigación para toma de decisiones en conjunto con la UNA  Implementación de resultados de investigaciones (Colisiones de Aves)  Generación de información necesaria para manejo (uso de playback, comederos, sitios de importancia, impactos del aviturismo).  Reforma al Decreto de Investigación  Medición precisa del indicador para conocer el uso de la información en decisiones institucionales  Automatización de procedimientos (plataformas informáticas)
  • 35.
    ¿Cómo pueden apoyarnos? Voluntariado para ordenar la información existente y “traducirla” en recomendaciones.  Investigadores generando información en diversos formatos.  Consultando sobre las necesidades de investigación para enfocar los temas de tesis y proyectos de manera conjunta con los Coordinadores de investigación.  Cumpliendo con la entrega de informes y publicaciones.  Presentaciones orales sobre los resultados de las investigaciones son énfasis en las recomendaciones de manejo y gestión.  Generando alianzas para unificar esfuerzos que se traducen en información a escala nacional o regional.
  • 36.
    En el temade la avifauna especialmente parece ser necesario un análisis del estado del arte en el tema que nos permita saber qué tenemos? qué nos dice esta información? Y qué necesitamos hacer prioritariamente? 8 de cada 10 aves está en estado de amenaza por múltiples razones, ¿qué podemos hacer? El aviturismo es una de las fuentes principales de ingresos para muchas familias en Costa Rica, ¿está siendo bien manejado? El problemas de las especies exóticas es la segunda causa de pérdida de biodiversidad en el mundo, ¿qué estamos haciendo con los gatos ferales? Las palomas de castilla? Y otras? La convivencia con la vida silvestre en la zona urbana: manejo de jardines, parques, corredores en cauces de ríos ¿qué está pasando con la avifauna urbana y las que van de paso? Conflictos con especies en cultivos (psitácidos, anátidos, ictéridos, etc) ¿Cómo abordar la problemática?
  • 37.

Notas del editor

  • #3 Se orienta a la solución de problemas; o sea, el proceso mediante el cual, quienes toman las decisiones valoran diferentes opciones para decidir por un curso de acción que apunte a resolver (o atenuar) el problema, y que afecta el comportamiento de la organización en parte o en su conjunto. Siguiendo esta lógica, el proceso de resolver problemas requiere necesariamente de conocimiento para identificar síntomas, comprender causas y valorar acciones correctivas. intervienen “n” número de barreras que pueden afectar su optimización. Algunas tienen que ver con la “gestión del conocimiento”, otras se relacionan más con el proceso mismo de toma de decisiones.
  • #4 El individuo percibe una situación que genera una señal de necesidad, en la medida en que cada acto de decisión comienza como una respuesta del sujeto a un estímulo que le incita a actuar. Puesto que este es el inicio del proceso que potencialmente evolucionará hacia una decisión, esta es la fase más importante y determinante, pues dependiendo de qué y cómo se perciba la situación, así serán las siguientes etapas del proceso y eventualmente su culminación en una decisión x ó y. En la conciencia del sujeto surgen diferentes opciones de respuesta, claras o vagas, las cuales suelen contener diferentes matices emocionales y de vinculación con sus necesidades. El sujeto evoca un conjunto de criterios o valores, con mayor o menor nivel de conciencia, relacionados con las diferentes opciones. Al igual que en la fase anterior, esta fase dista mucho de ser meramente “racional”, y se ve afectada profundamente por la realidad vital y emocional de cada agente de decisión. De manera simultánea, o inmediatamente después de la fase anterior, se produce una evaluación y selección de la alternativa preferida la decisión. Esta fase recibe una fuerte influencia de la intuición; es una acción “casi instintiva”, aunque también puede tener un carácter más racional y sistemático. Esto sucede en los ejercicios de solución de problemas en donde, mediante el apoyo de ciertas herramientas conceptuales, se sigue una secuencia lógica de pasos y criterios para el análisis y la toma de decisiones. Como resultado del acto de decisión queda un recuerdo y experiencia que constituye el aprendizaje, el cual influye desde el inicio en la situación decisoria al evocar ideas y sentimientos del pasado que la situación original estimula. El ciclo se cierra al volver a la primera y más determinante etapa del proceso. Este esquema evidencia el carácter subjetivo del proceso de toma de decisiones, ya que la percepción que tenga de una situación específica quien toma una decisión varía de una persona a otra, aún bajo las mismas circunstancias. Ello tendrá importantes repercusiones a la hora de establecer las “mejores” condiciones para que el decisor optimice el proceso; muchas de esas condiciones son enteramente subjetivas y, en consecuencia, la percepción de los insumos necesarios para una “buena” decisión variará también.
  • #5 Diferentes niveles de elaboración de los insumos de conocimiento, desde el “dato bruto”, pasando por la información propiamente (dato interpretado), el conocimiento (dato sistematizado) hasta el “expertise” como forma superior de elaboración. Según el análisis de Mata Montero, lo que para un experto puede ser una información altamente elaborada e integral al servicio de los decisores, para ese decisor no es más que un dato al que deben luego integrarse otras variables de información de índole política, institucional u otras, que moldearán la valoración y la decisión final. Es decir que su percepción de la situación decisoria es muy diferente a la del grupo experto, y opera con un modelo mental diferente. Se trata de un resultado que es casi una “negociación” entre las dos visiones. Es necesario, entonces, alcanzar una consistencia entre las características del producto final que construye el que genera el dato y las características del usuario y la naturaleza de la necesidad (decisión).
  • #6 Barreras: La mayor parte del volumen de información a la que el decisor está expuesto de manera más o menos directa se relaciona con los procesos de gestión (administración) Ello obedece al paradigma dominante en nuestra cultura organizacional, de atender y priorizar “lo urgente” antes que lo “importante”. Otra barrera en el proceso de toma de decisiones es que los insumos de información que recibe el gerente social típico se originan, en muchos casos, en las opiniones de sus allegados; sean estos miembros del equipo de trabajo (staff) o miembros de estructuras informales de poder (por ejemplo, asesores). Debido a las insuficiencias ya mencionadas en la gestión del conocimiento, los insumos principales son las opiniones, las cuales pueden tener diverso grado de fundamento y veracidad, y no los hechos, que aunque puedan estar disponibles no se valoran ni se perciben como necesarios. Las decisiones programadas o rutinarias son poco permeables a la nueva información. Así, los aprendizajes que se originan con la nueva información pasan a formar parte de una estructura que, como cualquier otra, es resistente al cambio. Las rutinas organizacionales pueden constituirse en nuevas barreras para una toma de decisiones acertada.
  • #7 Insumos: Insumos internos.- Son todos aquellos elementos a lo interno de la organización que deben ser considerados. Entre ellos están: • Carencias o necesidades de conocimiento, manifiestas o tácitas, que tiene la organización. • Procesos finales en los cuales se desea tener un resultado positivo. • Objetivos de la investigación, o logros que se desea alcanzar con la investigación. • Áreas funcionales que intervienen en el proceso de gestión del conocimiento y su relación con la investigación. • Objetivos de la organización a los que responde el conocimiento; hay que asegurarse de que no se generen conflictos de intereses. Insumos externos.- Los insumos externos se relacionan con los elementos fuera de la organización que tienen algún efecto sobre la gestión del conocimiento. Estos son: • Dimensión, plazo y oportunidad: se debe analizar el tamaño de la investigación, el momento en el cual estará disponible y la oportunidad que resuelve o subsana. • Relevancia y necesidades de los usuarios: las necesidades del usuario final y la relevancia dentro de su entorno son factores primordiales para que la información sea de utilidad. • Credibilidad y aceptación de la información: el emisor de la información, así como su reputación y aceptación, influyen fuertemente en la decisión de utilizar el conocimiento gestionado. • Accesibilidad y utilidad de la información: se refiere a la facilidad con la cual se puede encontrar y utilizar la información, así como la conveniencia del momento y lugar para acceder a ella. • Entorno: son las condiciones existentes al momento de realizar la investigación. • Comunicación e incentivos: la(s) forma(s) en que se pretende dar a conocer la información y los incentivos que median para que el creador o recopilador ponga a disposición dicha información. Lecciones aprendidas.- Estas lecciones constituyen la memoria organizacional y personal relacionada con la gestión del nuevo conocimiento, de tal manera que se pueda aprender de los errores y los aciertos. Incluye: Desempeño histórico: resultados positivos y negativos de la utilización del conocimiento en el pasado. • Investigaciones anteriores: deben considerarse los temas investigados en el pasado para mejorar su alcance, aprovechar sus resultados y no caer en la duplicidad. • Errores y fallas: se debe aprender a no cometer los mismos errores y fallas del pasado y así lograr un mejor producto. • Retroalimentación: se debe mantener una actitud positiva y receptiva a los comentarios y sugerencias de quienes hayan participado en experiencias anteriores, de tal manera que haya un proceso de mejora continua. Barreras: - Motivación: qué incentivos individuales y grupales existen para fomentar la creación, divulgación y utilización del conocimiento. • Espacios de diseminación: qué disponibilidad de sitios y audiencias existen para poner a disposición la información. • Tecnología y medios: qué medios de comunicación y tecnologías de información están disponibles para conseguir, difundir y utilizar la información. • Tipología de decisiones: la forma en que el decisor utiliza la información para lograr resultados. Ciclo del conocimiento La captura está enfocada en la búsqueda, el registro y la codificación de nuevo conocimiento (interno y externo) que la organización requiere; contempla la estructuración, contextualización y clasificación de los contenidos y la generación de bases de conocimiento organizativo. La distribución se preocupa por hacer disponible o distribuir el conocimiento registrado a los individuos interesados, a través de esquemas o canales específicos. La asimilación pasa por reconocer la existencia, interpretación y análisis del contenido disponible en las estructuras o bases de conocimiento de la organización. La toma de decisiones está orientada al aprovechamiento y puesta en práctica del conocimiento adquirido. La toma de decisiones puede llevar a mejoras e innovaciones que al fin y al cabo logren un aporte distintivo, o bien que se conviertan en nuevo conocimiento organizativo y entren al ciclo de retroalimentación, recorriendo de nuevo el ciclo. - Indicadores de conocimiento: se refiere a la evaluación de las mejoras en el desempeño organizacional y capacidad resolutiva a raíz del uso de la información. • Comunidades de usuarios: se debe considerar la respuesta de los principales usuarios y beneficiarios de la información. • Decisores: corresponde al aumento de la información veraz, disponible y relevante para el decisor y su impacto.