SECRETARÍA DE EDUCACIÓN DEL GOBIERNO DEL ESTADO
DIRECCIÓN DE EDUCACIÓN MEDIA SUPERIOR Y SUPERIOR
CENTRO REGIONAL DE EDUCACIÓN NORMAL
“PROFRA. AMINA MADERA LAUTERIO”
CLAVE: 24DNL0002M
HERRAMIENTAS BÁSICAS PARA LA INVESTIGACIÓN EDUCATIVA
GUIA DE APRENDIZAJE
NOMBRE:
V SEMESTRE “A” O “B”
RESPONSABLES DE ELABORACIÓN:
MTRA. ELVA LILIANA HERNANDEZ GARCIA
CEDRAL, S. L. P. AGOSTO DEL 2016
ENFOQUE
El propósito de este curso es fomentar en el docente en formación un razonamiento reflexivo,
sistemático, planificado y riguroso que le permita sustentar su práctica educativa, basada tanto en
los avances de la investigación como en el uso de metodologías e instrumentos necesarios para
realizar intervenciones que coadyuven a mejorar el potencial de los estudiantes de educación
preescolar y primaria en México.
A lo largo del curso, los docentes en formación desarrollarán estrategias de búsqueda de
información utilizando las TIC, donde harán uso de diversas bases de datos y consultarán revistas
indexadas utilizando criterios de selección, como el uso de palabras clave, intervalos de tiempo,
utilización de operadores booleanos, entre otros. Con ello, se pretende que los docentes
desarrollen habilidades para convertirse en usuarios críticos y estratégicos de la información, la cual
les permita encontrar evidencia sobre diversas problemáticas y su abordaje vía la investigación
educativa.
Durante el curso, se analizarán los dos paradigmas prevalentes en la investigación educativa: el
cuantitativo y el cualitativo. De esta manera, se revisarán los principios y herramientas básicas de
ambos paradigmas, así como diversos instrumentos pertinentes para cada enfoque. Para ello se
discutirán ejemplos de investigaciones a la par que se puntualizarán sus referentes metodológicos;
los *estudiantes de manera guiada construirán problemas de investigación; elaborarán y aplicarán
diversos instrumentospara recabar información; analizarán e interpretarán la información recabada
enfatizando las repercusiones de los hallazgos para su práctica docente.
Los avances y productos derivados de las investigaciones concretas y situadas que realicen los
estudiantes a lo largo del curso, se compartirán en blogs elaborados y gestionados por los propios
estudiantes. Además los estudiantes construirán un acervo de artículos de investigación educativa
que contendrá reflexiones en torno a las repercusiones que los resultados de dichas indagaciones
pudiesen tener para el quehacer docente.
Ambas actividades, están orientadas para que los estudiantes organicen una comunidad de
aprendizaje en torno a problemas de investigación pertinentes para la realidad de la educación
básica en México y sobre todo, para dar cuenta de la problemática y necesidades educativas de los
contextos más cercanos a su práctica docente.
COMPETENCIAS
DEL PERFIL DE EGRESO A LAS QUE CONTRIBUYE
ESTE CURSO
DEL CURSO
1. Utiliza recursos de la investigación educativa
para enriquecer la práctica docente,
expresando su interés por la ciencia y la
propia investigación.
2. Usa las TIC como herramientas de
comunicación, enseñanza y aprendizaje.
Utiliza de manera estratégica y crítica la mejor
evidencia derivada de la investigación educativa
tanto clásica como contemporánea que le permite
conformar marcos de referencia metodológicos,
analizar problemáticas en el contexto educativo
mexicano en el nivel básico y sustentar tanto la toma
de decisiones como su práctica educativa con base
en dicha investigación.
ORIENTACIONES PARA EL DESARROLLO DEL CURSO
El curso está diseñado para que los docentes en formación generen estrategias de búsqueda,
selección, análisis y crítica de investigación educativa, a fin de fomentar el uso informado y
sistemático de dicha investigación en la planeación, desarrollo y valoración de su quehacer docente,
donde se reconozca el uso de la mejor evidencia para tomar decisiones frente a retos o situaciones
en contextos educativos específicos. Aunado a lo anterior, el curso tiene como propósito que los
participantes, adquieran los conocimientos, habilidades y actitudes básicas para utilizar en su
propio ejercicio docente, los referentes metodológicos de la investigación cuantitativa y cualitativa,
a fin de fundamentar sus decisiones en un actuar sistemático, riguroso, planificado, cualidades de la
investigación misma. Las actividades previstas a desarrollar durante el curso, combinan una amplia
variedad y están orientadas a que los docentes en formación, ante todo, problematicen la realidad
educativa mexicana y la traduzcan en proyectos de investigación con un rigor mínimo, cuyos frutos
tengan como fin fundamentar su actuar docente. Entre las actividades previstas se ubican: uso
sistemático de bases de datos y acervos especializados digitalizados sobre la investigación
educativa así como de otros recursos informáticos apoyados en las TIC; seminarios; análisis de
ejemplos de investigación; trabajo colaborativo y autónomo en el diseño e instrumentación de
proyectos de investigación; creación y participación activa en comunidades de aprendizaje en torno
a la investigación en educación preescolar y primaria en México. En síntesis, las actividades
previstas tienen un eje básico: que los docentes en formación incorporen de una manera reflexiva y
planificada principios básicos de la investigación educativa a su quehacer en pro de coadyuvar en la
educación de los niños mexicanos.
Sobre la duración de cada unidad, dado que a la semana tendrán 3 horas asignadas al curso, se
propone que el primero se desarrolle en cuatro sesiones (12 horas/un mes aprox.). La segunda y
tercera unidad se pondera respectivamente seis sesiones para cada unidad (18 horas/ mes y medio
aprox.). Cabe señalar que entre cada sesión se propondrán diversas actividades a fin de discutirlas
ya sea en blogs, plataforma o de manera presencial. Por ello, se espera disposición, compromiso,
responsabilidad y un alto grado de participación del alumnado.
Las actividades previstas de acuerdo a los propósitos de cada unidad son las siguientes:
• Exploración amplia, sistemática y crítica de diversas bases de datos de investigación educativa
indexada en México, Iberoamérica y en literatura anglosajona o europea.
• Búsqueda y análisis de materiales vinculados con referentes teóricos y metodológicos de la
investigación educativa cuantitativa y cualitativa (audiovisuales, textos, mapas conceptuales).
• Análisis y discusión en grupo de ejemplos de investigación educativa clásica y contemporánea
identificando: referentes teóricos y metodológicos, problemas de investigación, instrumentos,
resultados y se propondrán discusiones plenarias sobre las repercusiones de los hallazgos para el
quehacer docente. Por lo menos se espera que en cada unidad se revise un material en inglés, a fin
de fomentar la lectura en otro idioma.
• Construcción e instrumentación de proyectos de investigación ad hoc en contextos educativos
mexicanos, para ellose buscaráenlazar lo analizado en las asignaturasparalelasquelos estudiantes
cursen así como la realización de prácticas de campo para identificar problemas de investigación.
• Integración de una comunidad de aprendizaje en plataforma con un doble propósito: compartir y
discutir ejemplos de investigación educativa seleccionados bajo un núcleo de problemas que
aquejan al contexto educativo mexicano en el nivel de la educación básica y, por otra parte,
construir colaborativamente proyectos de investigación. Para ello, se espera que el profesor del
curso ofrezca de manera efectiva apoyos para que los participantes logren reflexionar y
gradualmente incorporar el saber y hacer de los procesos de investigación en contextos educativos.
• Elaboración y gestión de blogs para compartir y documentar los procesos desarrollados a lo largo
del curso en la planeación y desarrollo de proyectos de investigación sencillos que respondan a
problemas de investigación identificados por los estudiantes y que representen áreas de
oportunidad para mejorar el quehacer docente.
• Uso básico de paquetes informáticos para el análisis de datos: SPSS para análisis cuantitativos y
ATLAS. Ti para datos cualitativos.
El docente responsable del curso podrá seleccionar, de las evidencias de aprendizaje propuestas,
aquellas que más se ajusten a las necesidades de su contexto y las características del grupo.
ACTIVIDADES
UNIDAD I. LA INVESTIGACIÓN EDUCATIVA: BÚSQUEDA Y ANÁLISIS DE
CONOCIMIENTO PARA ORIENTAR LA PRÁCTICA EDUCATIVA
22 – 26 de agosto de 2016
SITUACIÓN DIDÁCTICA 1
SIGNIFICADOS Y REFERENTES PREVIOS SOBRE LA INVESTIGACIÓN EDUCATIVA
PROPÓSITO: Explorar y sistematizar los referentes previos que los participantes le han atribuido a la
investigación educativa, enfatizando los usos que los docentes en formación consideran que pueden darle
en su ejercicio profesional.
1.1 Elaborar de manera individual su concepto de investigación educativa, identificando por lo menos tres
aspectos: propósitos, características y su vinculación con el quehacer docente. Derivado de su concepto, se
propone que los alumnos elaboren una analogía de la investigación educativa. Como producto se espera que
los alumnos expresen comparaciones y describan similitudes con situaciones cercanas a sus referentes
previos, con lo cual se busca que el profesor del curso tenga un diagnóstico general sobre qué entienden los
alumnos por investigación educativa.
CONCEPTO DE INVESTIGACIÓN EDUCATIVA
Concepto
La investigación educativa es la aplicación de conceptos como conocimiento científico, ciencia, método
científicoe investigación científicaaplicadosatodosellosen ámbito de la educación. Trata de las cuestiones y
problemasrelativosala naturaleza, epistemología, metodología, fines y objetivos en el marco de la búsqueda
progresivade conocimientoenel ámbito educativo. Una manera de poder dar una definición es analizar cómo
está concebida en las distintas perspectivas de investigación. (Albert, 2007)
Propósito
 Conocer los distintos puntos de vista sobre la naturaleza de la investigación
 Adquirir el conocimiento y el dominio de la terminología básicas en la investigación
 Conocer los diversos enfoques metodológicos aplicados a la educación por los investigadores.
 Dar respuesta a la necesidad de conocer y mejorar una determinada realidad educativa.
 Innovar en educación y analizar los resultados y eficacia de dichas innovaciones para avanzar en la
mejora de los resultados educativos.
 Formularjuiciosde valorsobre la situación estudiada (evaluación), y establecer las causas que inciden
sobre ella(diagnóstico).Estofacilitapoderintervenirparapotenciar,modificarymejorarlas situaciones
educativas.
 Tomar decisionesy,ensucaso,generalizarconclusionesque puedanestarafectandoporigual amuchos
sujetososituaciones,loque amplíalaposibilidadde actuarsobre ellasyde rentabilizarlosrecursosylas
inversiones que se hacen en tiempo, esfuerzo y presupuesto al investigar.
 Valorar el grado en que se alcanzan determinados objetivos educativos.
Características
 Permiten la presencia de acciones intencionales y sistemáticas
 Son realizadas con apoyo en un marco teórico
 Conducen al descubrimiento de algo nuevo
 Se obtiene a través de diversas naturaleza: conocimientos, teorías, ideas, conceptos, modelos,
productos, artefactos, maquinas, medios, valores y comportamientos
Vinculación con el quehacer docente:
La investigación educativa como metería prima para poder dar solución a problemas que indican el que hacer
docente, la investigación que se realiza para poder encontrar una solución llega desde terceros hasta libros y
teorías de la educación, ya que es claro el uso de esta información para poder solucionar problemas tales
como de aprendizaje o deficiencias de los educandos.
Con base en el problema de la educación el cual tiene por nombre “Deserción escolar” se busca los orígenes
de esta problemática de deserción, estadísticas, resultados, causas, las personas afectadas, en base a las
características también buscar las soluciones que pudieran llevar a la resolución de la deserción y para eso
tuvimos que indagar desde fuentes primaria hasta secundarias, autores relevantes e información de la SEP.
En nuestra investigación encontramos problemas como la pobreza, El Bull ying, dificultades de aprendizaje
etc., y para la solución se encontraron los ambientes de aprendizaje, estrategias de grupo.
ANALOGÍA DE LA INVESTIGACIÓN EDUCATIVA
INVESTIGACIÓN. Acción de querer saber algo con algún propósito por curiosidad o necesidad, indagando en
diferentes fuentes de información (internet, libros, enciclopedias, entrevistas, observaciones, etc.) utilizando
diferentes pruebas o métodos siguiendo los pasos o estrategias para obtener un resultado y ampliar el
conocimiento en algún campo disciplinario.
INVESTIGACIÓN EDUCATIVA. Acción de indagar o investigar los métodos de enseñanza, el trabajo de los
docentes, los resultados en el aprendizaje de los alumnos, que tienen un propósito para encontrar nuevos
conocimientos pedagógicos, apoyado en un marco teórico para tener una base sólida que fortalezca la
investigación y a partir del resultado obtenido de la investigación pueda transformar o modificar los
procesos de enseñanza-aprendizaje.
CARACTERISTICAS. Permite explorar, recoger, sistematizar y analizar la información, a partir de alguno de los
enfoques, cualitativo, cuantitativo o mixto, de una disciplina o campo científico, educativo, generando
nuevas formas de enseñanza utilizando distintos medios como teorías o ideas.
VINCULACIÓN CON EL QUEHACER DOCENTE. A partir de realizar una investigación educativa el docente
toma en cuenta los resultados de la investigación para mejorar o implementar nuevas formas y estrategias
de enseñanza aprendizaje implementando las Tecnologías de la Información y la Comunicación.
IDEAS SEMEJANTES DEL CONCEPTO DE INV.
EDUCATIVA
DIFERENCIAS DEL CONCEPTO DE INVESTIGACIÓN
EDUCATIVA
 Indagar
 Selección
 Investigar
 Beneficio
 Metodología
 Fuentes de información
 Resolución
 Nuevos conocimiento
 Propósito
 Resultados
 Conclusiones
 Proceso
 Sistemático
 Ámbito educativo.
 Cambio innovación
 Estrategia
 Diferencia de resultados
 Adecuación curricular
29 de Agosto – 02 de septiembre de 2016
1.2 Trabajo en pequeños grupos y elaboración de consensos, mismos que serán presentados en
sesión plenaria guiada por el docente, donde focalizará la atención sobre lo que los participantes
adviertan sobre los posibles vínculos de la investigación educativa con su ejercicio profesional
futuro.
TEXTO SOBRE LOS VÍNCULOS DE LA INVESTIGACIÓN EDUCATIVA CON SU EJERCICIO PROFESIONAL
Se aplica en los problemas encontrados en la práctica tales como el proceso de enseñanza aprendizaje en
donde se busca la manera de llevar a cabo con más fuerza de efectividad el proceso o métodos de
enseñanza aprendizaje.
1.3 Los participantes indagarán tres conceptos de investigación educativa tanto en medios físicos
como electrónicos. Esta actividad tiene dos propósitos: enriquecer su concepto de investigación
educativa y por otro lado se les solicitará que describan a detalle qué pasos siguieron para realizar
sus búsquedas de información (se aclarará a los participantes que este producto se utilizará en la
segunda actividad propuesta). Para lograr el primer propósito los participantes de manera
individual elaborarán un mapa conceptual (en la sección de recursos de esta situación didáctica se
ofrecen links para elaborar mapas conceptuales), los cuales en pequeños grupos (4-5 estudiantes
máximo, el mismo número se recomienda en todas las actividades que demanden trabajo
colaborativo) serán compartidos para crear uno en conjunto y serán expuestos en plenaria, el
docente apoyará el contraste entre los conceptos elaborados de manera personal con la
reelaboración considerando la revisión de literatura académica.
Para la elaboración de mapas conceptuales se sugiere consultar: El video cómo elaborar un mapa conceptual
http://www.youtube.com/watch?v=4ZrZ1TOys8I.
Software para elaborar mapas conceptuales
http://www.maestrodelacomputacion.net/programas-para-crear-mapas-conceptuales-y-mentales/
CONCEPTO DE INVESTIGACIÓN EDUCATIVA PASOS QUE SIGUIERON PARA REALIZAR LA
BUSQUEDA DE INFORMACIÓN
Concepto 1: De forma general, se puede decir que la
investigación educativa es la aplicación de conceptos
como conocimiento científico, ciencia, método
científico e investigación científica aplicados a todos
ellos en ámbito de la educación. Trata de las
Paso 1: Abrir el navegador en mi caso utiliza
el (Baidu)
Paso 2: Seleccionar el buscador más
adecuado en mi caso utilizo el
(Google.com)
cuestiones y problemas relativos a la naturaleza,
epistemología, metodología, fines y objetivos en el
marco de la búsqueda progresiva de conocimiento en
el ámbito educativo. Una manera de poder dar una
definición es analizar cómo está concebida en las
distintas perspectivas de investigación. (Albert,
2007)
Paso 3: ingresar los referentes de la
búsqueda en el buscador ( Concepto de
investigación educativa)
Paso 4: Seleccionar uno de los resultados
que aparecen en el navegador en este caso
este a una página la cual el link es el
siguiente. http://www.transformacion-
educativa.com/congreso/ponencias/199-
importancia-investigacion.html
Concepto 2: Formalmente, definiríamos investigación
educativa como “un proceso sistemático e
intencional que consiste en la recogida de
información fiable y válida y el análisis e
interpretación de la misma, con el fin de ampliar el
conocimiento sobre los fenómenos educativos,
buscar una explicación y comprensión de los mismos,
así como solucionar los problemas planteados en el
ámbito de la educación”. Como ideas principales
destacamos en esta definición la intencionalidad del
proceso, la importancia de obtener informaciones
útiles, y la necesidad de tratar de solucionar los
diferentes problemas que surgen en el aula desde un
punto de vista riguroso.
Paso 1: Abrir el navegador en mi caso utiliza
el (Baidu)
Paso 2: Seleccionar el buscador más
adecuado en mi caso utilizo el
(Google.com)
Paso 3: ingresar los referentes de la
búsqueda en el buscador ( Concepto de
investigación educativa)
Paso 4: Seleccionar uno de los resultados
que aparecen en el navegador en este caso
este a una página la cual el link es el
siguiente.
http://ocw.um.es/transversales/utilizacion-
del-podcast-como-recurso-educativo-
en/material-de-clase-1/i-02-concepto-de-
investigacion-educativa.pdf
Concepto 3: La investigación educativa se define
como la explicación sistemática y racional de los
problemas de la realidad educativa, a través de la
búsqueda de nuevos conocimientos, del análisis de
las funciones, los métodos y los procesos educativos,
contribuyendo primordialmente a:
 Conocer los factores históricos, culturales,
sociales y económicos que han regido las
acciones y que han dado sentido y dirección al
sistema educativo en diferentes épocas.
 Desarrollar conceptos, enfoques y esquemas
bajo los cuales se puedan interpretar los
fenómenos educativos.
 Generar marcos teóricos desde los cuales se
adopte una actitud crítica de la situación que
priva en determinado momento.
 Fundamentar el desarrollo y la implantación
de nuevos modelos educativos.
Paso 1: Abrir el navegador en mi caso utiliza
el (Baidu)
Paso 2: Seleccionar el buscador más
adecuado en mi caso utilizo el
(Google.com)
Paso 3: ingresar los referentes de la
búsqueda en el buscador ( Concepto de
investigación educativa)
Paso 4: Seleccionar uno de los resultados
que aparecen en el navegador en este caso
este a una página la cual el link es el
siguiente. Se copio
http://www.lauramassimino.com/proyectos
/webquest/1-1-que-es-la-investigacion-
educativa
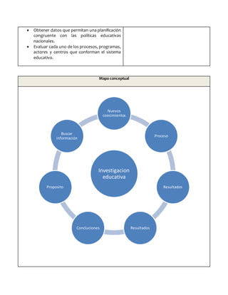
 Obtener datos que permitan una planificación
congruente con las políticas educativas
nacionales.
 Evaluar cada uno de los procesos, programas,
actores y centros que conforman el sistema
educativo.
Mapa conceptual
Investigacion
educativa
Nuevos
coocimientos
Proceso
Resultados
ResultadosConcluciones
Proposito
Buscar
información
05 – 09 de Septiembre de 2016
SITUACIÓN DIDÁCTICA 2. BÚSQUEDA Y ANÁLISIS DE INVESTIGACIÓN EDUCATIVA
PROPÓSITO: Identificar estrategias generales para realizar búsquedas de información, que
impliquen pasos específicos y la localización sistemática de materiales académicos.
2.1 Realizar una mesa de discusión, con la temática ¿Qué nos ofrece Internet en la búsqueda de
información?: alcances y limitantes. El propósito básico de esta actividad es vislumbrar los
potenciales de Internet, así como la necesidad de consultar recursos y materiales sustentados en la
investigación científica.
Apuntes de la mesa de discusión
¿Qué nos ofrece Internet en la búsqueda de información?
En Internet hay cientos de millones de páginas web con una gran variedad y cantidad de información.
Esta información es dinámica y volátil: cambia permanentemente.
A través de las páginas web, Internet ofrece:
 textos
 gráficos
 imágenes
 sonidos
 videos
 programas de computación
 otros tipos de información, como direcciones de páginas web (URL) y de correo electrónico,
etcétera.
Estas particularidades de Internet determinan la necesidad de contar con ciertas herramientas para
obtener información que nos resulte significativa, es decir, útil, interesante y confiable. Las herramientas
son:
 Conocimiento de los recursos involucrados:
o Características de la Red.
o Programas de navegación, de administración de archivos y otras utilidades.
 Conocimiento de los sitios de búsqueda y sus respectivas estrategias de búsqueda.
 Definición más o menos clara del tema que se va a buscar.
 Criterios de selección y análisis para determinar si la información hallada es confiable y
pertinente.
Alcances:
 Paginasconfiablesde laSEPentre otros
 Hace la comunicaciónmuchomássencilla.
 Es posible conocere interactuarcon
muchaspersonasde todas partesdel
mundo.
Limitantes:
 Páginas con información vaga
 Así como esde fácil encontrarinformaciónbuena,
esposible encontrarde lamismaforma
informaciónmala,desagradable (pornografía,
violenciaexplícita,terrorismo) que puedeafectar
 La búsquedade informaciónse vuelve
muchomás sencilla,sintenerque ir
forzadamente alasbibliotecas
tradicionales.
 Es posible encontrarmuchospuntosde
vistadiferentes sobre algunanoticia.
 Es posible lacreaciónydescargade
software libre,porsusherramientas
colaborativas.
 La computadorase actualiza
periódicamente másfácil que si no
tuviéramosinternet.
 Es posible encontrarsoporte técnicode
toda clase sobre algunaherramientao
proceso.
 El seguimientode lainformaciónatiempo
real esposible atravésdel Internet.
 Es posible comprarfácilmenteaotras
tiendasde otrosp
 Y es posible compartirmuchascosas
personalesoconocimientosque aotrole
puede servir,yde esamanera,se vuelve
bienprovechoso.
especialmentealosmenores.
 Te generaunagran dependenciaoviciodel
internet,descuidándote de muchascosas
personalesolaborales.
 Hace que losestudiantesse esfuercenmenosen
hacer sustareas,debidoala mala práctica del
copy/paste.
 El principal puente de lapirateríaesel internet
 Dependenciade procesos.Si hayuncorte de
internet,haymuchosprocesosque se quedan
varadospor esa dependencia.
 Dependenciade energíaeléctrica.Si hayuncorte
de energíaen lacasa, adiósinternet(noesel caso
de la telefoníaconvencional).
 Hace que nazcan otrosmalestales comoel spam,
el malware,laproliferaciónde losvirus,el phising,
etc.
2.2 Discutir en pequeños equipos cuáles son las estrategias que siguen para realizar búsquedas de
información, considerando la actividad generada en el punto 1.3 de la situación didáctica 1.
Posteriormente, analizar los videos:
• Tu tecnología. Motores de búsqueda:
http://www.youtube.com/watch?v=ogLGDMdR4Jk&feature=related
Búsqueda de información: http://www.youtube.com/watch?v=81slL6IZK4I
Tarea
Análisis de videos
Tu tecnología. Motores de búsqueda: Búsqueda de información:
Existen muchos motores de búsqueda y en su
mayoría todos son buenos desde google, hasta
terceros pero lo verdaderamente importante en
estos son la forma de utilizarlos para indagar en
la web mientas más sepamos utilizarlos
encontraremos lo que verdaderamente
buscamos y ahorraremos tiempo, todo
comienza especificándole a motor de busque
que es lo que queremos en realizar y aunque
parezca absurdo el no encontrar lo que
verdaderamente estamos buscando acuérdate
de que la web es infinita.
 Delimita mi tema de investigación
Existen diferentes formas de buscar información
y una de ellas es planteando un proceso de
pasos como el que se muestra a continuación:
Es necesario tomar en cuenta el interés del
tema, la relación que tiene la información con el
curso y su accesibilidad o el límite de páginas e
incluso puede servir el hacerte preguntas sobre
el tema como el ¿Qué?, ¿Cómo? o ¿Por qué?
 Búsqueda d información
 Uso de sinónimos
 Palabras en ingles
 Conceptos claves
 Lista de conceptos
 Tesauros
Después de analizar los videos propuestos discutir en sesión plenaria: ¿Qué pasos ubicaron en la
realización de búsquedas de información?
Cuadro, diagrama, revista
¿En qué consisten dichos pasos?
1) Definir el tema a investigar
2) delimitar el tema (Ámbito)
3) Elegir las palabras clave y sinónimos
4) Propósitos de la búsqueda
5) Hacer la búsqueda en internet
6) Ingreso al buscador de google
7) Capturar el concepto
8) Analizar las páginas y descarto
9) Recolecto la información más
pertinente
10) Elaboro el documento con la
información seleccionada
11) Doy formato y listo
1) Definir el tema a investigar
2) Delimitar el tema o concepto
3) Elegir palabras Claves
4) Seleccionar el navegador
5) Formularla oración
6) Iniciar la búsqueda
7) Análisis de resultaos
8) Seleccionar de los resultadosmás
adecuados
9) Evaluación de la información
10) Si a información adecuada es satisfactoria
la copeo y la pego
11) Si la información uno es satisfactoria,
vuelvoa analizarlos resultados
12) Interpreto y reestructuroeldocumento
13) Doy formato y lo guardo
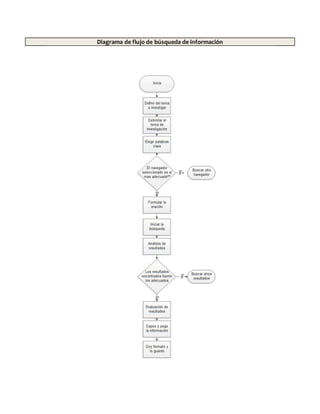
2.3 Elaborar diagramas de flujo (en la sección de recursos se refieren videos sobre qué son los
diagramas de flujo y sitios donde pueden obtener plantillas para elaborarlos) para realizar
búsquedas de información tanto virtuales como en espacios físicos (bibliotecas), compartirlos y
enriquecerlos en pequeños equipos, a fin de presentarlos en sesión plenaria.
2.4 De manera guiada y utilizando los diagramas de flujo para realizar búsquedas de información
(mismos que podrán reajustarse posterior a esta actividad), explorar las siguientes revistas
mexicanas de investigación educativa (todas ellas son publicaciones reconocidas en el padrón de
Conocí):
 Revista Mexicana de Investigación Educativa:
http://www.comie.org.mx/v1/revista/portal.php
 Revista de la Educación Superior:
http://www.anuies.mx/servicios/p_anuies/publicaciones/revsup/index.html
 Revista Electrónica de Investigación Educativa:
http://redie.uabc.mx/enlaces/que-es-redie.html
 Revista Perfiles Educativos: http://www.iisue.unam.mx/seccion/perfiles/
Diagrama de flujo de búsqueda de información
2.5 De manera guiada explorar las siguientes bases de datos internacionales (y otras que sugiera el
docente del curso):
• Índice de Revistas de Educación Superior e Investigación Educativa (IRESIE)
http://www.iisue.unam.mx/seccion/bd_iresie/
• ERIC Education Ressources Information Center
http://www.eric.ed.gov/
Tarea: presentation de la structurede un articular de investigation.
Tarea. Articulo nacional publicar en la omunidadel titulo del articulo y el autor ademas de una
descriion brebe, para el sabado
*12 – 15 de septiembre de 2016
SITUACIÓN DIDÁCTICA 3
REVISIÓN PANORÁMICA Y ESTRATÉGICA DE LA INVESTIGACIÓN EDUCATIVA EN MÉXICO Y EN
OTROS CONTEXTOS DE INFLUENCIA
PROPÓSITO: Valorar el estado contemporáneo de la investigación educativa en México,
Iberoamérica y literatura anglosajona o europea haciendo uso de búsquedas estratégicas en las
revistas y bases de datos consultadas en la situación didáctica 2.
3.1 Se sugiere subdividir al grupo en 6 subgrupos de trabajo. Cada equipo se centrará
respectivamente en revisar ya sea una revista o una base de datos asignada por el docente. Para
ello, tendrán que elaborar una presentación utilizando PowerPoint. En específico expondrán en
plenaria:
Describe brevemente las siguientes preguntas
¿Cómo realizaron búsquedas de información ya sea en la revista o en la base de datos asignada
(utilización de operadores booleanos, criterios de tiempo, utilización de palabras clave, revisión por
índice de cada número de revista, etc.)?
Exposición de equipos, articulo extranjero.
¿Qué tendencias en investigación educativa encontraron (temáticas, metodologías, instrumentos)?
Temática:
 En el ámbito internacional; Bull ying, Inclusión, Deserción.
Metodología:
 Cuantitativo, cualitativo.
Instrumentos:
 Encuesta
 Referencia a estadística.
Tarea:
Presentar por lo menos 2 hallazgos que les haya llamado la atención y que consideren importantes
para su futuro ejercicio docente.
3.2 Después de las presentaciones, elaborar un listado de temáticas ubicadas y discutir en equipos
otras posibles temáticas de investigación dada la situación educativa de nuestro país, y en
particular, la problemática propia de la educación básica; para ello pueden hacer uso de noticias,
informes, evaluaciones, entre otras fuentes (las cuales pueden consultar asimismo en la red). Como
producto se espera que por lo menos los estudiantes en equipo describan 3 posibles temáticas.
TEMÁTICAS DE INVESTIGACIÓN
TEMÁTICA 1. Inclusión en la educación primaria.
TEMÁTICA 2.Inovacion en la educación básica.
TEMÁTICA 3.Acoso escolar en la educación primaria.
3.3 De manera individual, elegir un artículo de investigación sobre un ámbito temático o situación-
problema de la educación básica que resulte de su interés, subirlo en plataforma y realizar una
breve reseña del mismo reflexionando sobre las implicaciones que los hallazgos pudiesen tener
para su ejercicio profesional. Leer por lo menos dos artículos propuestos por otros compañeros y
las reseñas elaboradas a fin de realizar un foro de discusión (ya sea virtual o presencial).
RESEÑA
Copiar lo que se comentó en el círculo.
Nunca había escuchado un tema tan interesante en donde se mencione que está mal la inclusión de los
padres de familia en la escuela, existen diferentes creencias de parte de los padres las cuales se van
generando gracias a las experiencias que tienen estos en su labor docente, en algunas ocasiones estas
experiencias han sido de una manera complicada y han decidido trabajar de manera individual que en
conjunto con ellos por el mal trato o en ocasiones la falta de comprensión o apoderamiento de los ya
mencionados padres de familia
El evaluar siempre ha sido un tema de interés ya que nunca se sabe o se ha dicho una manera que sea la
más efectiva de llevar a cabo dicho proceso, lo que sí es cierto es la importancia que tienen los
instrumentos que se utilizan para concretar una calificación sumatiba o cualitativa, conocemos dichos
instrumentos desde el semestre anterior pero no es excusa para seguir aprendiendo de diferentes autores y
su propuesta o método para determinar una evaluación.
19 – 23 de septiembre de 2016
SITUACIÓN DIDÁCTICA 4. ELEMENTOS BÁSICOS PARA LA CONSTRUCCIÓN DE PROYECTOS DE
INVESTIGACIÓN EN EDUCACIÓN.
PROPÓSITO: A partir de los artículos de investigación revisados, identificar los apartados generales
que los integran: problema de investigación, marco teórico, método (participantes, instrumentos,
análisis de datos, procedimientos), resultados, discusión y conclusiones.
4.1 De manera individual, seleccionar de los artículos recabados en la biblioteca virtual elaborada
por los participantes en plataforma, 3 artículos e identificar los apartados generales que integran
dichos documentos. Leer el capítulo 4 Diseño de la investigación lo referente a cómo diseñar un
proyecto de investigación escrito por Babbie (2000), buscar por lo menos otros dos materiales
relacionados con el diseño de proyectos de investigación y elaborar un cuadro sinóptico (en la
sección de recursos se refieren materiales sobre cómo elaborar cuadros sinópticos). Discutir en
pequeños equipos los cuadros sinópticos elaborados, donde el docente buscará establecer
consensos sobre los elementos básicos a considerar en la construcción de proyectos de
investigación.
Cuadro sinóptico 1 Babbie (2000) Cómo diseñar un proyecto de investigación
PROPUESTA DE
INVESTIGACIÓN
Elementos de una
Propuesta de
Investigación
ProblemauObjetivo ¿Qué esexactamente loque deseaestudiar?¿Por
qué es importante estudiarlo?.
Revisión de la
Literatura
¿Qué opinaron otros sobre este tema? ¿En qué
teorías se basan y de qué hablan esas teorías?
¿Qué investigaciones se han realizado
previamente?
Sujetos para el
Estudio
¿A quiénoqué va a estudiarcon el fin de recoger
datos? Identificar los sujetos en general, los
términos teóricos y más específicamente, los
términos más concretos
Mediciones ¿Cuáles son las variables clave en su estudio?
¿Cómo va a definirlas y medirlas?
Métodos de
Recolección de Da
¿Cómo va a recoger en realidad los datos para su
estudio? ¿Va a realizar un experimento o un
artículo?
Análisis Indique el plan de análisis que ya tenga. Si va a
usar técnicas analíticas específicas -regresión,
análisis factorial, etc
Esquema. Suele ser adecuado preparar un esquema de las
diferentes etapas de la investigación.
Cuadro sinóptico 2. Elementos de un proyecto de investigación modalidad informe de prácticas
Cuadro sinóptico 3. Elementos de un proyecto de investigación modalidad portafolio de
evidencias
Cuadro sinóptico 4. Elementos de un proyecto de investigación modalidad tesis
Cuadro sinóptico 5. Elementos de un proyecto de investigación según Juan Álvarez y Gayou
Jurgenson
23 de septiembre de 2016
Examen Unidad de aprendizaje 1. En plataforma

Guía de-herramientas-16-17 u1

  • 1.
    SECRETARÍA DE EDUCACIÓNDEL GOBIERNO DEL ESTADO DIRECCIÓN DE EDUCACIÓN MEDIA SUPERIOR Y SUPERIOR CENTRO REGIONAL DE EDUCACIÓN NORMAL “PROFRA. AMINA MADERA LAUTERIO” CLAVE: 24DNL0002M HERRAMIENTAS BÁSICAS PARA LA INVESTIGACIÓN EDUCATIVA GUIA DE APRENDIZAJE NOMBRE: V SEMESTRE “A” O “B” RESPONSABLES DE ELABORACIÓN: MTRA. ELVA LILIANA HERNANDEZ GARCIA CEDRAL, S. L. P. AGOSTO DEL 2016
  • 2.
    ENFOQUE El propósito deeste curso es fomentar en el docente en formación un razonamiento reflexivo, sistemático, planificado y riguroso que le permita sustentar su práctica educativa, basada tanto en los avances de la investigación como en el uso de metodologías e instrumentos necesarios para realizar intervenciones que coadyuven a mejorar el potencial de los estudiantes de educación preescolar y primaria en México. A lo largo del curso, los docentes en formación desarrollarán estrategias de búsqueda de información utilizando las TIC, donde harán uso de diversas bases de datos y consultarán revistas indexadas utilizando criterios de selección, como el uso de palabras clave, intervalos de tiempo, utilización de operadores booleanos, entre otros. Con ello, se pretende que los docentes desarrollen habilidades para convertirse en usuarios críticos y estratégicos de la información, la cual les permita encontrar evidencia sobre diversas problemáticas y su abordaje vía la investigación educativa. Durante el curso, se analizarán los dos paradigmas prevalentes en la investigación educativa: el cuantitativo y el cualitativo. De esta manera, se revisarán los principios y herramientas básicas de ambos paradigmas, así como diversos instrumentos pertinentes para cada enfoque. Para ello se discutirán ejemplos de investigaciones a la par que se puntualizarán sus referentes metodológicos; los *estudiantes de manera guiada construirán problemas de investigación; elaborarán y aplicarán diversos instrumentospara recabar información; analizarán e interpretarán la información recabada enfatizando las repercusiones de los hallazgos para su práctica docente. Los avances y productos derivados de las investigaciones concretas y situadas que realicen los estudiantes a lo largo del curso, se compartirán en blogs elaborados y gestionados por los propios estudiantes. Además los estudiantes construirán un acervo de artículos de investigación educativa que contendrá reflexiones en torno a las repercusiones que los resultados de dichas indagaciones pudiesen tener para el quehacer docente. Ambas actividades, están orientadas para que los estudiantes organicen una comunidad de aprendizaje en torno a problemas de investigación pertinentes para la realidad de la educación básica en México y sobre todo, para dar cuenta de la problemática y necesidades educativas de los contextos más cercanos a su práctica docente.
  • 3.
    COMPETENCIAS DEL PERFIL DEEGRESO A LAS QUE CONTRIBUYE ESTE CURSO DEL CURSO 1. Utiliza recursos de la investigación educativa para enriquecer la práctica docente, expresando su interés por la ciencia y la propia investigación. 2. Usa las TIC como herramientas de comunicación, enseñanza y aprendizaje. Utiliza de manera estratégica y crítica la mejor evidencia derivada de la investigación educativa tanto clásica como contemporánea que le permite conformar marcos de referencia metodológicos, analizar problemáticas en el contexto educativo mexicano en el nivel básico y sustentar tanto la toma de decisiones como su práctica educativa con base en dicha investigación. ORIENTACIONES PARA EL DESARROLLO DEL CURSO El curso está diseñado para que los docentes en formación generen estrategias de búsqueda, selección, análisis y crítica de investigación educativa, a fin de fomentar el uso informado y sistemático de dicha investigación en la planeación, desarrollo y valoración de su quehacer docente, donde se reconozca el uso de la mejor evidencia para tomar decisiones frente a retos o situaciones en contextos educativos específicos. Aunado a lo anterior, el curso tiene como propósito que los participantes, adquieran los conocimientos, habilidades y actitudes básicas para utilizar en su propio ejercicio docente, los referentes metodológicos de la investigación cuantitativa y cualitativa, a fin de fundamentar sus decisiones en un actuar sistemático, riguroso, planificado, cualidades de la investigación misma. Las actividades previstas a desarrollar durante el curso, combinan una amplia variedad y están orientadas a que los docentes en formación, ante todo, problematicen la realidad educativa mexicana y la traduzcan en proyectos de investigación con un rigor mínimo, cuyos frutos tengan como fin fundamentar su actuar docente. Entre las actividades previstas se ubican: uso sistemático de bases de datos y acervos especializados digitalizados sobre la investigación educativa así como de otros recursos informáticos apoyados en las TIC; seminarios; análisis de ejemplos de investigación; trabajo colaborativo y autónomo en el diseño e instrumentación de proyectos de investigación; creación y participación activa en comunidades de aprendizaje en torno a la investigación en educación preescolar y primaria en México. En síntesis, las actividades previstas tienen un eje básico: que los docentes en formación incorporen de una manera reflexiva y planificada principios básicos de la investigación educativa a su quehacer en pro de coadyuvar en la educación de los niños mexicanos. Sobre la duración de cada unidad, dado que a la semana tendrán 3 horas asignadas al curso, se propone que el primero se desarrolle en cuatro sesiones (12 horas/un mes aprox.). La segunda y tercera unidad se pondera respectivamente seis sesiones para cada unidad (18 horas/ mes y medio
  • 4.
    aprox.). Cabe señalarque entre cada sesión se propondrán diversas actividades a fin de discutirlas ya sea en blogs, plataforma o de manera presencial. Por ello, se espera disposición, compromiso, responsabilidad y un alto grado de participación del alumnado. Las actividades previstas de acuerdo a los propósitos de cada unidad son las siguientes: • Exploración amplia, sistemática y crítica de diversas bases de datos de investigación educativa indexada en México, Iberoamérica y en literatura anglosajona o europea. • Búsqueda y análisis de materiales vinculados con referentes teóricos y metodológicos de la investigación educativa cuantitativa y cualitativa (audiovisuales, textos, mapas conceptuales). • Análisis y discusión en grupo de ejemplos de investigación educativa clásica y contemporánea identificando: referentes teóricos y metodológicos, problemas de investigación, instrumentos, resultados y se propondrán discusiones plenarias sobre las repercusiones de los hallazgos para el quehacer docente. Por lo menos se espera que en cada unidad se revise un material en inglés, a fin de fomentar la lectura en otro idioma. • Construcción e instrumentación de proyectos de investigación ad hoc en contextos educativos mexicanos, para ellose buscaráenlazar lo analizado en las asignaturasparalelasquelos estudiantes cursen así como la realización de prácticas de campo para identificar problemas de investigación. • Integración de una comunidad de aprendizaje en plataforma con un doble propósito: compartir y discutir ejemplos de investigación educativa seleccionados bajo un núcleo de problemas que aquejan al contexto educativo mexicano en el nivel de la educación básica y, por otra parte, construir colaborativamente proyectos de investigación. Para ello, se espera que el profesor del curso ofrezca de manera efectiva apoyos para que los participantes logren reflexionar y gradualmente incorporar el saber y hacer de los procesos de investigación en contextos educativos. • Elaboración y gestión de blogs para compartir y documentar los procesos desarrollados a lo largo del curso en la planeación y desarrollo de proyectos de investigación sencillos que respondan a problemas de investigación identificados por los estudiantes y que representen áreas de oportunidad para mejorar el quehacer docente. • Uso básico de paquetes informáticos para el análisis de datos: SPSS para análisis cuantitativos y ATLAS. Ti para datos cualitativos. El docente responsable del curso podrá seleccionar, de las evidencias de aprendizaje propuestas, aquellas que más se ajusten a las necesidades de su contexto y las características del grupo.
  • 5.
    ACTIVIDADES UNIDAD I. LAINVESTIGACIÓN EDUCATIVA: BÚSQUEDA Y ANÁLISIS DE CONOCIMIENTO PARA ORIENTAR LA PRÁCTICA EDUCATIVA 22 – 26 de agosto de 2016 SITUACIÓN DIDÁCTICA 1 SIGNIFICADOS Y REFERENTES PREVIOS SOBRE LA INVESTIGACIÓN EDUCATIVA PROPÓSITO: Explorar y sistematizar los referentes previos que los participantes le han atribuido a la investigación educativa, enfatizando los usos que los docentes en formación consideran que pueden darle en su ejercicio profesional. 1.1 Elaborar de manera individual su concepto de investigación educativa, identificando por lo menos tres aspectos: propósitos, características y su vinculación con el quehacer docente. Derivado de su concepto, se propone que los alumnos elaboren una analogía de la investigación educativa. Como producto se espera que los alumnos expresen comparaciones y describan similitudes con situaciones cercanas a sus referentes previos, con lo cual se busca que el profesor del curso tenga un diagnóstico general sobre qué entienden los alumnos por investigación educativa. CONCEPTO DE INVESTIGACIÓN EDUCATIVA Concepto La investigación educativa es la aplicación de conceptos como conocimiento científico, ciencia, método científicoe investigación científicaaplicadosatodosellosen ámbito de la educación. Trata de las cuestiones y problemasrelativosala naturaleza, epistemología, metodología, fines y objetivos en el marco de la búsqueda progresivade conocimientoenel ámbito educativo. Una manera de poder dar una definición es analizar cómo está concebida en las distintas perspectivas de investigación. (Albert, 2007) Propósito  Conocer los distintos puntos de vista sobre la naturaleza de la investigación  Adquirir el conocimiento y el dominio de la terminología básicas en la investigación  Conocer los diversos enfoques metodológicos aplicados a la educación por los investigadores.  Dar respuesta a la necesidad de conocer y mejorar una determinada realidad educativa.  Innovar en educación y analizar los resultados y eficacia de dichas innovaciones para avanzar en la mejora de los resultados educativos.  Formularjuiciosde valorsobre la situación estudiada (evaluación), y establecer las causas que inciden sobre ella(diagnóstico).Estofacilitapoderintervenirparapotenciar,modificarymejorarlas situaciones educativas.  Tomar decisionesy,ensucaso,generalizarconclusionesque puedanestarafectandoporigual amuchos sujetososituaciones,loque amplíalaposibilidadde actuarsobre ellasyde rentabilizarlosrecursosylas inversiones que se hacen en tiempo, esfuerzo y presupuesto al investigar.  Valorar el grado en que se alcanzan determinados objetivos educativos. Características  Permiten la presencia de acciones intencionales y sistemáticas
  • 6.
     Son realizadascon apoyo en un marco teórico  Conducen al descubrimiento de algo nuevo  Se obtiene a través de diversas naturaleza: conocimientos, teorías, ideas, conceptos, modelos, productos, artefactos, maquinas, medios, valores y comportamientos Vinculación con el quehacer docente: La investigación educativa como metería prima para poder dar solución a problemas que indican el que hacer docente, la investigación que se realiza para poder encontrar una solución llega desde terceros hasta libros y teorías de la educación, ya que es claro el uso de esta información para poder solucionar problemas tales como de aprendizaje o deficiencias de los educandos. Con base en el problema de la educación el cual tiene por nombre “Deserción escolar” se busca los orígenes de esta problemática de deserción, estadísticas, resultados, causas, las personas afectadas, en base a las características también buscar las soluciones que pudieran llevar a la resolución de la deserción y para eso tuvimos que indagar desde fuentes primaria hasta secundarias, autores relevantes e información de la SEP. En nuestra investigación encontramos problemas como la pobreza, El Bull ying, dificultades de aprendizaje etc., y para la solución se encontraron los ambientes de aprendizaje, estrategias de grupo. ANALOGÍA DE LA INVESTIGACIÓN EDUCATIVA INVESTIGACIÓN. Acción de querer saber algo con algún propósito por curiosidad o necesidad, indagando en diferentes fuentes de información (internet, libros, enciclopedias, entrevistas, observaciones, etc.) utilizando diferentes pruebas o métodos siguiendo los pasos o estrategias para obtener un resultado y ampliar el conocimiento en algún campo disciplinario. INVESTIGACIÓN EDUCATIVA. Acción de indagar o investigar los métodos de enseñanza, el trabajo de los docentes, los resultados en el aprendizaje de los alumnos, que tienen un propósito para encontrar nuevos conocimientos pedagógicos, apoyado en un marco teórico para tener una base sólida que fortalezca la investigación y a partir del resultado obtenido de la investigación pueda transformar o modificar los procesos de enseñanza-aprendizaje. CARACTERISTICAS. Permite explorar, recoger, sistematizar y analizar la información, a partir de alguno de los enfoques, cualitativo, cuantitativo o mixto, de una disciplina o campo científico, educativo, generando nuevas formas de enseñanza utilizando distintos medios como teorías o ideas. VINCULACIÓN CON EL QUEHACER DOCENTE. A partir de realizar una investigación educativa el docente toma en cuenta los resultados de la investigación para mejorar o implementar nuevas formas y estrategias de enseñanza aprendizaje implementando las Tecnologías de la Información y la Comunicación. IDEAS SEMEJANTES DEL CONCEPTO DE INV. EDUCATIVA DIFERENCIAS DEL CONCEPTO DE INVESTIGACIÓN EDUCATIVA  Indagar  Selección  Investigar  Beneficio  Metodología  Fuentes de información
  • 7.
     Resolución  Nuevosconocimiento  Propósito  Resultados  Conclusiones  Proceso  Sistemático  Ámbito educativo.  Cambio innovación  Estrategia  Diferencia de resultados  Adecuación curricular 29 de Agosto – 02 de septiembre de 2016 1.2 Trabajo en pequeños grupos y elaboración de consensos, mismos que serán presentados en sesión plenaria guiada por el docente, donde focalizará la atención sobre lo que los participantes adviertan sobre los posibles vínculos de la investigación educativa con su ejercicio profesional futuro. TEXTO SOBRE LOS VÍNCULOS DE LA INVESTIGACIÓN EDUCATIVA CON SU EJERCICIO PROFESIONAL Se aplica en los problemas encontrados en la práctica tales como el proceso de enseñanza aprendizaje en donde se busca la manera de llevar a cabo con más fuerza de efectividad el proceso o métodos de enseñanza aprendizaje. 1.3 Los participantes indagarán tres conceptos de investigación educativa tanto en medios físicos como electrónicos. Esta actividad tiene dos propósitos: enriquecer su concepto de investigación educativa y por otro lado se les solicitará que describan a detalle qué pasos siguieron para realizar sus búsquedas de información (se aclarará a los participantes que este producto se utilizará en la segunda actividad propuesta). Para lograr el primer propósito los participantes de manera individual elaborarán un mapa conceptual (en la sección de recursos de esta situación didáctica se ofrecen links para elaborar mapas conceptuales), los cuales en pequeños grupos (4-5 estudiantes máximo, el mismo número se recomienda en todas las actividades que demanden trabajo colaborativo) serán compartidos para crear uno en conjunto y serán expuestos en plenaria, el docente apoyará el contraste entre los conceptos elaborados de manera personal con la reelaboración considerando la revisión de literatura académica. Para la elaboración de mapas conceptuales se sugiere consultar: El video cómo elaborar un mapa conceptual http://www.youtube.com/watch?v=4ZrZ1TOys8I. Software para elaborar mapas conceptuales http://www.maestrodelacomputacion.net/programas-para-crear-mapas-conceptuales-y-mentales/ CONCEPTO DE INVESTIGACIÓN EDUCATIVA PASOS QUE SIGUIERON PARA REALIZAR LA BUSQUEDA DE INFORMACIÓN Concepto 1: De forma general, se puede decir que la investigación educativa es la aplicación de conceptos como conocimiento científico, ciencia, método científico e investigación científica aplicados a todos ellos en ámbito de la educación. Trata de las Paso 1: Abrir el navegador en mi caso utiliza el (Baidu) Paso 2: Seleccionar el buscador más adecuado en mi caso utilizo el (Google.com)
  • 8.
    cuestiones y problemasrelativos a la naturaleza, epistemología, metodología, fines y objetivos en el marco de la búsqueda progresiva de conocimiento en el ámbito educativo. Una manera de poder dar una definición es analizar cómo está concebida en las distintas perspectivas de investigación. (Albert, 2007) Paso 3: ingresar los referentes de la búsqueda en el buscador ( Concepto de investigación educativa) Paso 4: Seleccionar uno de los resultados que aparecen en el navegador en este caso este a una página la cual el link es el siguiente. http://www.transformacion- educativa.com/congreso/ponencias/199- importancia-investigacion.html Concepto 2: Formalmente, definiríamos investigación educativa como “un proceso sistemático e intencional que consiste en la recogida de información fiable y válida y el análisis e interpretación de la misma, con el fin de ampliar el conocimiento sobre los fenómenos educativos, buscar una explicación y comprensión de los mismos, así como solucionar los problemas planteados en el ámbito de la educación”. Como ideas principales destacamos en esta definición la intencionalidad del proceso, la importancia de obtener informaciones útiles, y la necesidad de tratar de solucionar los diferentes problemas que surgen en el aula desde un punto de vista riguroso. Paso 1: Abrir el navegador en mi caso utiliza el (Baidu) Paso 2: Seleccionar el buscador más adecuado en mi caso utilizo el (Google.com) Paso 3: ingresar los referentes de la búsqueda en el buscador ( Concepto de investigación educativa) Paso 4: Seleccionar uno de los resultados que aparecen en el navegador en este caso este a una página la cual el link es el siguiente. http://ocw.um.es/transversales/utilizacion- del-podcast-como-recurso-educativo- en/material-de-clase-1/i-02-concepto-de- investigacion-educativa.pdf Concepto 3: La investigación educativa se define como la explicación sistemática y racional de los problemas de la realidad educativa, a través de la búsqueda de nuevos conocimientos, del análisis de las funciones, los métodos y los procesos educativos, contribuyendo primordialmente a:  Conocer los factores históricos, culturales, sociales y económicos que han regido las acciones y que han dado sentido y dirección al sistema educativo en diferentes épocas.  Desarrollar conceptos, enfoques y esquemas bajo los cuales se puedan interpretar los fenómenos educativos.  Generar marcos teóricos desde los cuales se adopte una actitud crítica de la situación que priva en determinado momento.  Fundamentar el desarrollo y la implantación de nuevos modelos educativos. Paso 1: Abrir el navegador en mi caso utiliza el (Baidu) Paso 2: Seleccionar el buscador más adecuado en mi caso utilizo el (Google.com) Paso 3: ingresar los referentes de la búsqueda en el buscador ( Concepto de investigación educativa) Paso 4: Seleccionar uno de los resultados que aparecen en el navegador en este caso este a una página la cual el link es el siguiente. Se copio http://www.lauramassimino.com/proyectos /webquest/1-1-que-es-la-investigacion- educativa
  • 9.
     Obtener datosque permitan una planificación congruente con las políticas educativas nacionales.  Evaluar cada uno de los procesos, programas, actores y centros que conforman el sistema educativo. Mapa conceptual Investigacion educativa Nuevos coocimientos Proceso Resultados ResultadosConcluciones Proposito Buscar información
  • 10.
    05 – 09de Septiembre de 2016 SITUACIÓN DIDÁCTICA 2. BÚSQUEDA Y ANÁLISIS DE INVESTIGACIÓN EDUCATIVA PROPÓSITO: Identificar estrategias generales para realizar búsquedas de información, que impliquen pasos específicos y la localización sistemática de materiales académicos. 2.1 Realizar una mesa de discusión, con la temática ¿Qué nos ofrece Internet en la búsqueda de información?: alcances y limitantes. El propósito básico de esta actividad es vislumbrar los potenciales de Internet, así como la necesidad de consultar recursos y materiales sustentados en la investigación científica. Apuntes de la mesa de discusión ¿Qué nos ofrece Internet en la búsqueda de información? En Internet hay cientos de millones de páginas web con una gran variedad y cantidad de información. Esta información es dinámica y volátil: cambia permanentemente. A través de las páginas web, Internet ofrece:  textos  gráficos  imágenes  sonidos  videos  programas de computación  otros tipos de información, como direcciones de páginas web (URL) y de correo electrónico, etcétera. Estas particularidades de Internet determinan la necesidad de contar con ciertas herramientas para obtener información que nos resulte significativa, es decir, útil, interesante y confiable. Las herramientas son:  Conocimiento de los recursos involucrados: o Características de la Red. o Programas de navegación, de administración de archivos y otras utilidades.  Conocimiento de los sitios de búsqueda y sus respectivas estrategias de búsqueda.  Definición más o menos clara del tema que se va a buscar.  Criterios de selección y análisis para determinar si la información hallada es confiable y pertinente. Alcances:  Paginasconfiablesde laSEPentre otros  Hace la comunicaciónmuchomássencilla.  Es posible conocere interactuarcon muchaspersonasde todas partesdel mundo. Limitantes:  Páginas con información vaga  Así como esde fácil encontrarinformaciónbuena, esposible encontrarde lamismaforma informaciónmala,desagradable (pornografía, violenciaexplícita,terrorismo) que puedeafectar
  • 11.
     La búsquedadeinformaciónse vuelve muchomás sencilla,sintenerque ir forzadamente alasbibliotecas tradicionales.  Es posible encontrarmuchospuntosde vistadiferentes sobre algunanoticia.  Es posible lacreaciónydescargade software libre,porsusherramientas colaborativas.  La computadorase actualiza periódicamente másfácil que si no tuviéramosinternet.  Es posible encontrarsoporte técnicode toda clase sobre algunaherramientao proceso.  El seguimientode lainformaciónatiempo real esposible atravésdel Internet.  Es posible comprarfácilmenteaotras tiendasde otrosp  Y es posible compartirmuchascosas personalesoconocimientosque aotrole puede servir,yde esamanera,se vuelve bienprovechoso. especialmentealosmenores.  Te generaunagran dependenciaoviciodel internet,descuidándote de muchascosas personalesolaborales.  Hace que losestudiantesse esfuercenmenosen hacer sustareas,debidoala mala práctica del copy/paste.  El principal puente de lapirateríaesel internet  Dependenciade procesos.Si hayuncorte de internet,haymuchosprocesosque se quedan varadospor esa dependencia.  Dependenciade energíaeléctrica.Si hayuncorte de energíaen lacasa, adiósinternet(noesel caso de la telefoníaconvencional).  Hace que nazcan otrosmalestales comoel spam, el malware,laproliferaciónde losvirus,el phising, etc. 2.2 Discutir en pequeños equipos cuáles son las estrategias que siguen para realizar búsquedas de información, considerando la actividad generada en el punto 1.3 de la situación didáctica 1. Posteriormente, analizar los videos: • Tu tecnología. Motores de búsqueda: http://www.youtube.com/watch?v=ogLGDMdR4Jk&feature=related Búsqueda de información: http://www.youtube.com/watch?v=81slL6IZK4I Tarea Análisis de videos Tu tecnología. Motores de búsqueda: Búsqueda de información:
  • 12.
    Existen muchos motoresde búsqueda y en su mayoría todos son buenos desde google, hasta terceros pero lo verdaderamente importante en estos son la forma de utilizarlos para indagar en la web mientas más sepamos utilizarlos encontraremos lo que verdaderamente buscamos y ahorraremos tiempo, todo comienza especificándole a motor de busque que es lo que queremos en realizar y aunque parezca absurdo el no encontrar lo que verdaderamente estamos buscando acuérdate de que la web es infinita.  Delimita mi tema de investigación Existen diferentes formas de buscar información y una de ellas es planteando un proceso de pasos como el que se muestra a continuación: Es necesario tomar en cuenta el interés del tema, la relación que tiene la información con el curso y su accesibilidad o el límite de páginas e incluso puede servir el hacerte preguntas sobre el tema como el ¿Qué?, ¿Cómo? o ¿Por qué?  Búsqueda d información  Uso de sinónimos  Palabras en ingles  Conceptos claves  Lista de conceptos  Tesauros Después de analizar los videos propuestos discutir en sesión plenaria: ¿Qué pasos ubicaron en la realización de búsquedas de información? Cuadro, diagrama, revista ¿En qué consisten dichos pasos? 1) Definir el tema a investigar 2) delimitar el tema (Ámbito) 3) Elegir las palabras clave y sinónimos 4) Propósitos de la búsqueda 5) Hacer la búsqueda en internet 6) Ingreso al buscador de google 7) Capturar el concepto 8) Analizar las páginas y descarto 9) Recolecto la información más pertinente 10) Elaboro el documento con la información seleccionada 11) Doy formato y listo 1) Definir el tema a investigar 2) Delimitar el tema o concepto 3) Elegir palabras Claves 4) Seleccionar el navegador 5) Formularla oración 6) Iniciar la búsqueda 7) Análisis de resultaos 8) Seleccionar de los resultadosmás adecuados 9) Evaluación de la información 10) Si a información adecuada es satisfactoria la copeo y la pego 11) Si la información uno es satisfactoria, vuelvoa analizarlos resultados 12) Interpreto y reestructuroeldocumento 13) Doy formato y lo guardo
  • 13.
    2.3 Elaborar diagramasde flujo (en la sección de recursos se refieren videos sobre qué son los diagramas de flujo y sitios donde pueden obtener plantillas para elaborarlos) para realizar búsquedas de información tanto virtuales como en espacios físicos (bibliotecas), compartirlos y enriquecerlos en pequeños equipos, a fin de presentarlos en sesión plenaria. 2.4 De manera guiada y utilizando los diagramas de flujo para realizar búsquedas de información (mismos que podrán reajustarse posterior a esta actividad), explorar las siguientes revistas mexicanas de investigación educativa (todas ellas son publicaciones reconocidas en el padrón de Conocí):  Revista Mexicana de Investigación Educativa: http://www.comie.org.mx/v1/revista/portal.php  Revista de la Educación Superior: http://www.anuies.mx/servicios/p_anuies/publicaciones/revsup/index.html  Revista Electrónica de Investigación Educativa: http://redie.uabc.mx/enlaces/que-es-redie.html  Revista Perfiles Educativos: http://www.iisue.unam.mx/seccion/perfiles/
  • 14.
    Diagrama de flujode búsqueda de información
  • 15.
    2.5 De maneraguiada explorar las siguientes bases de datos internacionales (y otras que sugiera el docente del curso): • Índice de Revistas de Educación Superior e Investigación Educativa (IRESIE) http://www.iisue.unam.mx/seccion/bd_iresie/ • ERIC Education Ressources Information Center http://www.eric.ed.gov/ Tarea: presentation de la structurede un articular de investigation. Tarea. Articulo nacional publicar en la omunidadel titulo del articulo y el autor ademas de una descriion brebe, para el sabado
  • 16.
    *12 – 15de septiembre de 2016 SITUACIÓN DIDÁCTICA 3 REVISIÓN PANORÁMICA Y ESTRATÉGICA DE LA INVESTIGACIÓN EDUCATIVA EN MÉXICO Y EN OTROS CONTEXTOS DE INFLUENCIA PROPÓSITO: Valorar el estado contemporáneo de la investigación educativa en México, Iberoamérica y literatura anglosajona o europea haciendo uso de búsquedas estratégicas en las revistas y bases de datos consultadas en la situación didáctica 2. 3.1 Se sugiere subdividir al grupo en 6 subgrupos de trabajo. Cada equipo se centrará respectivamente en revisar ya sea una revista o una base de datos asignada por el docente. Para ello, tendrán que elaborar una presentación utilizando PowerPoint. En específico expondrán en plenaria: Describe brevemente las siguientes preguntas ¿Cómo realizaron búsquedas de información ya sea en la revista o en la base de datos asignada (utilización de operadores booleanos, criterios de tiempo, utilización de palabras clave, revisión por índice de cada número de revista, etc.)? Exposición de equipos, articulo extranjero. ¿Qué tendencias en investigación educativa encontraron (temáticas, metodologías, instrumentos)? Temática:  En el ámbito internacional; Bull ying, Inclusión, Deserción. Metodología:  Cuantitativo, cualitativo. Instrumentos:  Encuesta  Referencia a estadística. Tarea: Presentar por lo menos 2 hallazgos que les haya llamado la atención y que consideren importantes para su futuro ejercicio docente. 3.2 Después de las presentaciones, elaborar un listado de temáticas ubicadas y discutir en equipos otras posibles temáticas de investigación dada la situación educativa de nuestro país, y en particular, la problemática propia de la educación básica; para ello pueden hacer uso de noticias,
  • 17.
    informes, evaluaciones, entreotras fuentes (las cuales pueden consultar asimismo en la red). Como producto se espera que por lo menos los estudiantes en equipo describan 3 posibles temáticas. TEMÁTICAS DE INVESTIGACIÓN TEMÁTICA 1. Inclusión en la educación primaria. TEMÁTICA 2.Inovacion en la educación básica. TEMÁTICA 3.Acoso escolar en la educación primaria. 3.3 De manera individual, elegir un artículo de investigación sobre un ámbito temático o situación- problema de la educación básica que resulte de su interés, subirlo en plataforma y realizar una breve reseña del mismo reflexionando sobre las implicaciones que los hallazgos pudiesen tener para su ejercicio profesional. Leer por lo menos dos artículos propuestos por otros compañeros y las reseñas elaboradas a fin de realizar un foro de discusión (ya sea virtual o presencial). RESEÑA Copiar lo que se comentó en el círculo. Nunca había escuchado un tema tan interesante en donde se mencione que está mal la inclusión de los padres de familia en la escuela, existen diferentes creencias de parte de los padres las cuales se van generando gracias a las experiencias que tienen estos en su labor docente, en algunas ocasiones estas experiencias han sido de una manera complicada y han decidido trabajar de manera individual que en conjunto con ellos por el mal trato o en ocasiones la falta de comprensión o apoderamiento de los ya mencionados padres de familia El evaluar siempre ha sido un tema de interés ya que nunca se sabe o se ha dicho una manera que sea la más efectiva de llevar a cabo dicho proceso, lo que sí es cierto es la importancia que tienen los instrumentos que se utilizan para concretar una calificación sumatiba o cualitativa, conocemos dichos instrumentos desde el semestre anterior pero no es excusa para seguir aprendiendo de diferentes autores y su propuesta o método para determinar una evaluación. 19 – 23 de septiembre de 2016 SITUACIÓN DIDÁCTICA 4. ELEMENTOS BÁSICOS PARA LA CONSTRUCCIÓN DE PROYECTOS DE INVESTIGACIÓN EN EDUCACIÓN. PROPÓSITO: A partir de los artículos de investigación revisados, identificar los apartados generales que los integran: problema de investigación, marco teórico, método (participantes, instrumentos, análisis de datos, procedimientos), resultados, discusión y conclusiones.
  • 18.
    4.1 De maneraindividual, seleccionar de los artículos recabados en la biblioteca virtual elaborada por los participantes en plataforma, 3 artículos e identificar los apartados generales que integran dichos documentos. Leer el capítulo 4 Diseño de la investigación lo referente a cómo diseñar un proyecto de investigación escrito por Babbie (2000), buscar por lo menos otros dos materiales relacionados con el diseño de proyectos de investigación y elaborar un cuadro sinóptico (en la sección de recursos se refieren materiales sobre cómo elaborar cuadros sinópticos). Discutir en pequeños equipos los cuadros sinópticos elaborados, donde el docente buscará establecer consensos sobre los elementos básicos a considerar en la construcción de proyectos de investigación. Cuadro sinóptico 1 Babbie (2000) Cómo diseñar un proyecto de investigación PROPUESTA DE INVESTIGACIÓN Elementos de una Propuesta de Investigación ProblemauObjetivo ¿Qué esexactamente loque deseaestudiar?¿Por qué es importante estudiarlo?. Revisión de la Literatura ¿Qué opinaron otros sobre este tema? ¿En qué teorías se basan y de qué hablan esas teorías? ¿Qué investigaciones se han realizado previamente? Sujetos para el Estudio ¿A quiénoqué va a estudiarcon el fin de recoger datos? Identificar los sujetos en general, los términos teóricos y más específicamente, los términos más concretos Mediciones ¿Cuáles son las variables clave en su estudio? ¿Cómo va a definirlas y medirlas? Métodos de Recolección de Da ¿Cómo va a recoger en realidad los datos para su estudio? ¿Va a realizar un experimento o un artículo? Análisis Indique el plan de análisis que ya tenga. Si va a usar técnicas analíticas específicas -regresión, análisis factorial, etc Esquema. Suele ser adecuado preparar un esquema de las diferentes etapas de la investigación.
  • 19.
    Cuadro sinóptico 2.Elementos de un proyecto de investigación modalidad informe de prácticas Cuadro sinóptico 3. Elementos de un proyecto de investigación modalidad portafolio de evidencias Cuadro sinóptico 4. Elementos de un proyecto de investigación modalidad tesis Cuadro sinóptico 5. Elementos de un proyecto de investigación según Juan Álvarez y Gayou Jurgenson 23 de septiembre de 2016 Examen Unidad de aprendizaje 1. En plataforma