ENTREGA DE TRABAJO DE HERRAMIENTAS

Esta línea de tiempo nos muestra sobre la evolución acelerada que ha tenido
el internet desde su comienzo hasta nuestro días, se inició como una idea, luego
en esta línea veremos como atravez de los años el internet se fue convirtiendo en
una herramienta muy poderosa y utiliza en el mundo, como aparecen los
ordenadores, las interacciones cuanto usuarios hoy en día hacen uso del internet,
a su vez también cabe dar un consejo, para las persona que tiene paradigmas
sobre el uso del internet, el internet dará resultados positivos o negativos
dependiendo el uso o para el fin que lo utilicemos, como exprese anteriormente el
internet es una herramienta muy poderosa y no puede dar los mejores resultado
siempre y cuando la usemos eficiente e inteligentemente.
El internet ha sido una herramienta fundamental para que las empresas puedan
presentar y promocionar sus servicios y productos en forma masiva y extensiva a
personas de todo el mundo. Gracias al internet el conocimiento científico y
tecnológico ha llegado casi en forma inmediata hasta las naciones
subdesarrolladas y en vía de desarrollo en forma acelerada. Ha permitido la
comunicación en tiempo real o en línea entre uno o varios usuarios donde éstos
pueden establecer diálogos interactivos y a la vez tener contactos visuales,
creando un ambiente real entre las personas. Ha acortado tiempo y espacio entre
las personas, desde el momento en que se puede enviar y recibir grandes
cantidades de información a través de sitios o páginas web publicadas o a través
de correo electrónico en pocos minutos. Permitiendo el desplazamiento por
diferentes páginas como (internet Explorer, Netscape, etc.).
Ya que se ha evolución con los servicios de internet son: correo electrónico (e mail), servicios de mensajería instantánea, ftp o protocolo de transferencia de
archivos, teletrabajo, comercio electrónico, el worldwide web (www o web).en la
década de los años 70 nacieron múltiples redes y servicios, ya que en la década
del departamento de estados unidos construyó la mfenet desencadenó la creación
de hepnet, esto a su vez inspiró a la nasa red que llamaría span. En 1976 AT&T
desarrolló un protocolo para comunicación entre computadores con sistema
operativo Unix, en 1982 se adoptó el protocolo de control de transmisiones, en
1984 se desarrolló el servicio de nombres de dominios como conceptos de
Comercio Y Gobierno. Ya que el Internet provino de una decisión y aciertos de
gobiernos de a fomentar en las Instituciones de Educación.
En 1985, la barra de actividades de Internet, realizo el primer taller de TCP/IP
orientado a las empresas privadas, Para 1990 ARPANET dejo de existir y
desarrollo con el programa que permitiría a los usuarios para que ellos atreves de
muestre sus habilidades en buscar en los archivos, En 1991 se lanzó el proyecto
Superautopista de la información para continuar con el desarrollo en materia de
cómputo ya que la explosión del Internet pasa Por la entrada de permiso
tradicionales como la Radio, la televisión, la banca y la telefonía, día tras día la
escala de la tecnología va avanzando es impresionante, desarrollan la búsqueda
inteligente varios Idiomas, El lenguaje Java pegar fuerte y prosperan virtuales o el
teléfono por Internet, que permite la conexión con todo el mundo a precio de
llamada local.
Ya que esta gran Red nos puede brindar a cualquier usuario, Nos permite la
comunicación entre usuarios, Posibilita compartir y divulgar información a gran
escala, Hoy en día está ampliamente el uso del servidor DHCP, en módems de
Conexión a Internet, routers y equipos servidores de redes, con lo cual el usuario
no requiere asignar manualmente las direcciones, ya que gracias a la red
solamente se necesita conectar el PC a la red y este queda automáticamente
configurado. Para probar la conectividad a la red solamente se usa un comando
universal que envía un paquete de datos a la dirección de destino y al llegar a esta
dirección, lo cual comprueba la conectividad entre las dos direcciones, de una red
local o en Internet PING (Packet In ternetGrouper).
Ya que el Internet es nuestra herramienta esencial para que nosotros los
estudiantes de la Universidad de la UNAD, tomemos conciencia del riesgo y la
protección que trae el Internet con un Pc, ya que existen herramientas que permite
la fuga de la información privada ejecutada cuando hacemos uso de un PC.
Durante mucho tiempo los peligros de navegar por Internet que son los virus
gusanos o troyanos que ponían en peligro la integridad de los equipos
informáticos, que molesta para los usuarios de computadoras Hoy en día, debido
al fácil acceso a Internet, los virus pueden alcanzar en pocos minutos miles de
computadoras en todo el mundo.
Los estudiantes de la UNAD aplica la seguridad de los servicios al Internet para
sus actividades académicas ya que es recomendable el uso que permite combatir
el Virus que trae al Pc. cuya función es prevenir, detectar y eliminar virus y
Software malicioso como spyware, troyanos, etc. Habitualmente un antivirus se
carga en la memoria y permanece allí para analizar todos los archivos que se
ejecutan en el PC. Se utiliza principalmente en Word Wide Web (WWW), dirección
electrónica es una cadena de caracteres que identifica el tipo de documento, el
computador, el directorio y los subdirectorios en donde se encuentra el documento
y su nombre. Los conceptos tratados en esta lección al internet posee recursos
como Wikipedia, foros, blogs especializados y ante todo metabuscadores,que lo
ayudaran a despejar dudas sobre conceptos técnicos de Internet.
Ahora en día tenemos en el pc un antivirus es un programa cuya función es
prevenir y detectar los virus y software malicioso como spyware, troyanos,
etc.ahora tenemis el antiirus en la memoria para detectar algun virus que nos puda
perjudicar el Pc.
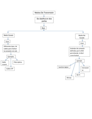
Medios De Transmisión
Se clasifica en dos
partes

Son

Medio No
Guiado

Medio Guiado

Usan

Usan

Diferentes tipos de
cables para realizar
la conexión a la red.

Estándar de conexión
definidos por la IEEE
permitiendo la fácil
conectividad

Ejemplos
Cable
coaxial
Cable UTP

ejemplo

Fibra óptica
Satelital digital

microond
as
WI-FI

Wimax
CUADRO COMPARATIVO

Comparativo Internet
de
Explorer
navegadores

Mozilla
Firefox

opera

Google
chrome

safari

fabricante

Microsoft

Apple

Google

Apple

versión

Beta no
finalizada

Fundación
Mozilla
final

Opera
Mobile

Beta no
finalizada

Beta no
finalizada

Sistema
operativo

Windows

Windows

Windows
XP

idioma

ingles

castellano

castellano

Windows,
windows
Mac,Linux,y
otros.
castellano
castellano
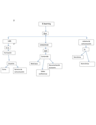
2:
E-learning

Son

sistema de
comunicación

LMS

2:

CONSERVAR

Es la

Es

son
Formación
Contenido

Usuarios
Curso

Web basa
Servicio de
comunicación

Sincrónica

Documentación
accesorio
Video
conferencia

Asincrónica
Ventajas de la Unad.
Que nos da una gran oportunidad de educación y facilidades de actividades
Las grandes distancias que impiden asistir a la escuela ya no es un
problema con esta modalidad educativa. Hoy en día la población puede
acceder a este tipo de educación desde dónde resida.

Desventajas
Hago mis observaciones de más claridad de las guías y actividades quienes
corresponden en muchas guías dejan dudas de cómo hacer las actividades.
Contribuye en cierta medida al aislamiento de la persona para lo cual es
necesaria una intervención activa del tutor.
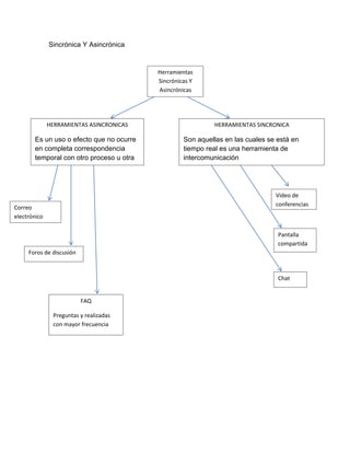
Sincrónica Y Asincrónica

Herramientas
Sincrónicas Y
Asincrónicas

HERRAMIENTAS ASINCRONICAS

Es un uso o efecto que no ocurre
en completa correspondencia
temporal con otro proceso u otra
cosa

HERRAMIENTAS SINCRONICA

Son aquellas en las cuales se está en
tiempo real es una herramienta de
intercomunicación

Video de
conferencias

Correo
electrónico

Pantalla
compartida
Foros de discusión

Chat

FAQ
Preguntas y realizadas
con mayor frecuencia
Twitter
El objetivo de
Twitter es
poder publicar
en tiempo real
noticias, textos
escritos por
uno mismo,
videos, que
uno desee
compartir con
las demás
personas, y
que estas
mismas sean
"seguidas" por
distintos
usuarios de
Twitter.
La gente que
utiliza twitter
está entre las
edades 14 y 50
años, ya que es
un lugar para
intercambiar
pensamientos
y noticias

Destinado a
compartir
pensamientos
y experiencias
con amigos

YouTube

el objetivo de
esta red
social es
permitir a sus
usuarios subir
y compartir
videos con
quienes ellos
decidan.

Facebook

Yahoo
Respuestas
Uno de sus
Facebook es objetivos
una
es permitir
herramienta hacer cualquier
excelente
tipo de
para buscar
preguntas,
trabajo, hacer según su
publicaciones, categoría
promocionar y cualquier otro
productos y
usuario puede
sin
responder esta
duda permitir
pregunta y así
la
comunicación mismo otros
pueden calificar
a larga
y elegir la
distancia
mejor respuesta

Es utilizado
por personas
de distintas
edades, ya
sean niños de
11 años o
adultos de 65;
hay que tener
en cuenta
que lo
pueden
utilizar en
cuanto
tengan
conocimiento
red social.

La gente que
utiliza esta red
social es muy
variada, tienen
distintas
edades, desde
los 10 años
hasta 70
(usualmente),
dependiendo
del
conocimiento
que tenga
sobre internet
y Facebook.

Compartir
videos y
publicidades
a personas de
distintas
partes del
mundo.

Generalmente
se utiliza para
hacer
amistades, y a
veces por
negocios y
trabajos.

Usualmente la
gente que
utiliza esta red
social son
personas
adultas que
necesitan
consultar de
forma rápida
información
que necesitan,
pero en algunos
casos,
adolescentes
utilizan esta red
social para
investigar
temas de
estudio.
Poder hacer
preguntas y
recibir
respuestas
sobre una
determinada
información.

Myspace
MySpace es un
sitio ideal para
conocer gente
de distintas
partes del
mundo,
comunicarse.

MySpace al ser
una red social
parecida a
Facebook, es
utilizada por
gente de
distintas
edades con
conocimiento
sobre su
funcionamiento.

Gracias a esta red
social se dieron a
conocer grandes
grupos musicales y
actores muy
famosos.
Herramientas

Herramientas

  • 1.
    ENTREGA DE TRABAJODE HERRAMIENTAS Esta línea de tiempo nos muestra sobre la evolución acelerada que ha tenido el internet desde su comienzo hasta nuestro días, se inició como una idea, luego en esta línea veremos como atravez de los años el internet se fue convirtiendo en una herramienta muy poderosa y utiliza en el mundo, como aparecen los ordenadores, las interacciones cuanto usuarios hoy en día hacen uso del internet, a su vez también cabe dar un consejo, para las persona que tiene paradigmas sobre el uso del internet, el internet dará resultados positivos o negativos dependiendo el uso o para el fin que lo utilicemos, como exprese anteriormente el internet es una herramienta muy poderosa y no puede dar los mejores resultado siempre y cuando la usemos eficiente e inteligentemente. El internet ha sido una herramienta fundamental para que las empresas puedan presentar y promocionar sus servicios y productos en forma masiva y extensiva a personas de todo el mundo. Gracias al internet el conocimiento científico y tecnológico ha llegado casi en forma inmediata hasta las naciones subdesarrolladas y en vía de desarrollo en forma acelerada. Ha permitido la comunicación en tiempo real o en línea entre uno o varios usuarios donde éstos pueden establecer diálogos interactivos y a la vez tener contactos visuales, creando un ambiente real entre las personas. Ha acortado tiempo y espacio entre las personas, desde el momento en que se puede enviar y recibir grandes cantidades de información a través de sitios o páginas web publicadas o a través de correo electrónico en pocos minutos. Permitiendo el desplazamiento por diferentes páginas como (internet Explorer, Netscape, etc.). Ya que se ha evolución con los servicios de internet son: correo electrónico (e mail), servicios de mensajería instantánea, ftp o protocolo de transferencia de archivos, teletrabajo, comercio electrónico, el worldwide web (www o web).en la década de los años 70 nacieron múltiples redes y servicios, ya que en la década del departamento de estados unidos construyó la mfenet desencadenó la creación de hepnet, esto a su vez inspiró a la nasa red que llamaría span. En 1976 AT&T desarrolló un protocolo para comunicación entre computadores con sistema operativo Unix, en 1982 se adoptó el protocolo de control de transmisiones, en 1984 se desarrolló el servicio de nombres de dominios como conceptos de Comercio Y Gobierno. Ya que el Internet provino de una decisión y aciertos de gobiernos de a fomentar en las Instituciones de Educación. En 1985, la barra de actividades de Internet, realizo el primer taller de TCP/IP orientado a las empresas privadas, Para 1990 ARPANET dejo de existir y desarrollo con el programa que permitiría a los usuarios para que ellos atreves de muestre sus habilidades en buscar en los archivos, En 1991 se lanzó el proyecto
  • 2.
    Superautopista de lainformación para continuar con el desarrollo en materia de cómputo ya que la explosión del Internet pasa Por la entrada de permiso tradicionales como la Radio, la televisión, la banca y la telefonía, día tras día la escala de la tecnología va avanzando es impresionante, desarrollan la búsqueda inteligente varios Idiomas, El lenguaje Java pegar fuerte y prosperan virtuales o el teléfono por Internet, que permite la conexión con todo el mundo a precio de llamada local. Ya que esta gran Red nos puede brindar a cualquier usuario, Nos permite la comunicación entre usuarios, Posibilita compartir y divulgar información a gran escala, Hoy en día está ampliamente el uso del servidor DHCP, en módems de Conexión a Internet, routers y equipos servidores de redes, con lo cual el usuario no requiere asignar manualmente las direcciones, ya que gracias a la red solamente se necesita conectar el PC a la red y este queda automáticamente configurado. Para probar la conectividad a la red solamente se usa un comando universal que envía un paquete de datos a la dirección de destino y al llegar a esta dirección, lo cual comprueba la conectividad entre las dos direcciones, de una red local o en Internet PING (Packet In ternetGrouper). Ya que el Internet es nuestra herramienta esencial para que nosotros los estudiantes de la Universidad de la UNAD, tomemos conciencia del riesgo y la protección que trae el Internet con un Pc, ya que existen herramientas que permite la fuga de la información privada ejecutada cuando hacemos uso de un PC. Durante mucho tiempo los peligros de navegar por Internet que son los virus gusanos o troyanos que ponían en peligro la integridad de los equipos informáticos, que molesta para los usuarios de computadoras Hoy en día, debido al fácil acceso a Internet, los virus pueden alcanzar en pocos minutos miles de computadoras en todo el mundo. Los estudiantes de la UNAD aplica la seguridad de los servicios al Internet para sus actividades académicas ya que es recomendable el uso que permite combatir el Virus que trae al Pc. cuya función es prevenir, detectar y eliminar virus y Software malicioso como spyware, troyanos, etc. Habitualmente un antivirus se carga en la memoria y permanece allí para analizar todos los archivos que se ejecutan en el PC. Se utiliza principalmente en Word Wide Web (WWW), dirección electrónica es una cadena de caracteres que identifica el tipo de documento, el computador, el directorio y los subdirectorios en donde se encuentra el documento y su nombre. Los conceptos tratados en esta lección al internet posee recursos como Wikipedia, foros, blogs especializados y ante todo metabuscadores,que lo ayudaran a despejar dudas sobre conceptos técnicos de Internet. Ahora en día tenemos en el pc un antivirus es un programa cuya función es prevenir y detectar los virus y software malicioso como spyware, troyanos, etc.ahora tenemis el antiirus en la memoria para detectar algun virus que nos puda perjudicar el Pc.
  • 3.
    Medios De Transmisión Seclasifica en dos partes Son Medio No Guiado Medio Guiado Usan Usan Diferentes tipos de cables para realizar la conexión a la red. Estándar de conexión definidos por la IEEE permitiendo la fácil conectividad Ejemplos Cable coaxial Cable UTP ejemplo Fibra óptica Satelital digital microond as WI-FI Wimax
  • 4.
    CUADRO COMPARATIVO Comparativo Internet de Explorer navegadores Mozilla Firefox opera Google chrome safari fabricante Microsoft Apple Google Apple versión Betano finalizada Fundación Mozilla final Opera Mobile Beta no finalizada Beta no finalizada Sistema operativo Windows Windows Windows XP idioma ingles castellano castellano Windows, windows Mac,Linux,y otros. castellano castellano
  • 5.
    2: E-learning Son sistema de comunicación LMS 2: CONSERVAR Es la Es son Formación Contenido Usuarios Curso Webbasa Servicio de comunicación Sincrónica Documentación accesorio Video conferencia Asincrónica
  • 6.
    Ventajas de laUnad. Que nos da una gran oportunidad de educación y facilidades de actividades Las grandes distancias que impiden asistir a la escuela ya no es un problema con esta modalidad educativa. Hoy en día la población puede acceder a este tipo de educación desde dónde resida. Desventajas Hago mis observaciones de más claridad de las guías y actividades quienes corresponden en muchas guías dejan dudas de cómo hacer las actividades. Contribuye en cierta medida al aislamiento de la persona para lo cual es necesaria una intervención activa del tutor.
  • 7.
    Sincrónica Y Asincrónica Herramientas SincrónicasY Asincrónicas HERRAMIENTAS ASINCRONICAS Es un uso o efecto que no ocurre en completa correspondencia temporal con otro proceso u otra cosa HERRAMIENTAS SINCRONICA Son aquellas en las cuales se está en tiempo real es una herramienta de intercomunicación Video de conferencias Correo electrónico Pantalla compartida Foros de discusión Chat FAQ Preguntas y realizadas con mayor frecuencia
  • 8.
    Twitter El objetivo de Twitteres poder publicar en tiempo real noticias, textos escritos por uno mismo, videos, que uno desee compartir con las demás personas, y que estas mismas sean "seguidas" por distintos usuarios de Twitter. La gente que utiliza twitter está entre las edades 14 y 50 años, ya que es un lugar para intercambiar pensamientos y noticias Destinado a compartir pensamientos y experiencias con amigos YouTube el objetivo de esta red social es permitir a sus usuarios subir y compartir videos con quienes ellos decidan. Facebook Yahoo Respuestas Uno de sus Facebook es objetivos una es permitir herramienta hacer cualquier excelente tipo de para buscar preguntas, trabajo, hacer según su publicaciones, categoría promocionar y cualquier otro productos y usuario puede sin responder esta duda permitir pregunta y así la comunicación mismo otros pueden calificar a larga y elegir la distancia mejor respuesta Es utilizado por personas de distintas edades, ya sean niños de 11 años o adultos de 65; hay que tener en cuenta que lo pueden utilizar en cuanto tengan conocimiento red social. La gente que utiliza esta red social es muy variada, tienen distintas edades, desde los 10 años hasta 70 (usualmente), dependiendo del conocimiento que tenga sobre internet y Facebook. Compartir videos y publicidades a personas de distintas partes del mundo. Generalmente se utiliza para hacer amistades, y a veces por negocios y trabajos. Usualmente la gente que utiliza esta red social son personas adultas que necesitan consultar de forma rápida información que necesitan, pero en algunos casos, adolescentes utilizan esta red social para investigar temas de estudio. Poder hacer preguntas y recibir respuestas sobre una determinada información. Myspace MySpace es un sitio ideal para conocer gente de distintas partes del mundo, comunicarse. MySpace al ser una red social parecida a Facebook, es utilizada por gente de distintas edades con conocimiento sobre su funcionamiento. Gracias a esta red social se dieron a conocer grandes grupos musicales y actores muy famosos.