TRABAJO DE HERRAMIENTAS
TATIANA KATHERINE RADA CANO
CODIGO: 94110327632
TUTOR: ENESTOR ORLANDO PARRA CAÑON
UNIVERSIDAD NACIONAL ABIERTA Y A DISTANCIA
CEAD: FLORENCIA
31/05/2014
 Realizar una línea del tiempo de la evolución del internet. Desde su
inicio a nuestros días:
La información es la materia prima para crear conocimiento y afrontar las
problemáticas que se nos van presentando día a día.
 Las TLC permiten realizar cualquier tipo de proceso de datos y confiables
 Proporcionan canales de comunicación para difundir información y
contactar con cualquier persona o institución
 Permiten el almacenamiento de grandes cantidades de información en
pequeños soportes de fácil transporte.
Internet es una red redes, que conecta unos computadores con otro mediante lo
protocolos TCP/ IP. Cada pc pone en marcha un software que permite
proporcionar y / o acceder a determinada información, internet es el vehículo para
transportar esta información almacenada en archivos o documentos que se
encuentran en dichos computadores
 Crear una cuenta de web 2.0
www.blogger.com/home?hl=es&fvi=cg1spsdFZ-wfFJZF3lO039tNcuyJjAI
 imprimir la pantalla de consulta de un libro de la biblioteca de la unad,
del tema referido
Booknología: El libro digital (1971-2010)
Lebert, Marie
Release Date: 2010-08-18
Texto completo disponible
 Ver recurso electrónico
 Detalles
 Comentarios y Etiquetas
 Servicios adicionales
 Enviar a

 Título:
Booknología: El libro digital (1971-2010)
 Autor: Lebert, Marie
 Fecha de publicación: Release Date: 2010-08-18
 Idioma: Español
 Fuente: Project Gutenberg
Enlaces
 View record in Project Gutenberg
 View fulltext in Project Gutenberg
Submit
 Realizar un mapa conceptual de los medios de transmisión.
Identificar cual es más utilizado
Se divide en
Medios
alámbrico
s
Fibra
óptica
Cable
coaxia
l wifi
Medios
inalámbricos
Cable
UTP
NETWORKING
Son aquellos
que hacen uso
de diferentes
tipos de
cables para
realizar la
conexión a la
red.
El cable de fibra
óptica está
compuesto por
dos filamentos de
vidrio de alta
pureza con
algunos aditivos
que permiten la
flexibilidad.
El cable coaxial
está
conformado por
un hilo de
cobre interno,
un núcleo
plástico que lo
envuelve, una
malla metálica
que lo aísla y
cierra el circuito
de conexión
La cobertura WiFi es de unos
cuantos metros cuadrados y no
necesita de visión directa como si
la necesita la tecnología de
microondas.
Los medios inalámbricos
utilizan estándares de
conexión definidos por la
IEEE, y cuyo significado
en español es “Instituto de
Ingenieros Eléctricos y
Electrónicos.
El cable UTP
es el más
común para el
uso en redes
bajo techo por
su poco
diámetro.
 Realizar un dibujo de una RED, mostrando los medios de trasmisión y
la distribución de los computadores
 Investigar que browser son los más utilizados y realizar un cuadro
sinóptico, utilizar minimo7. Resaltar sus características ventajas y
desventajas
Característica Desventajas Ventajas
Internet
Explorer
Navegador gratuita
creado en 1995 (
Thomas Reardon ) es
el más usado ,
versiones más
reciente 8.0 y 9.0
Mucha inestabilidad
: regularmente lento;
no es posible borrar
la caché;
configuración
compleja en algunos
casos innecesaria
Un navegador gratuito;
detecta muy bien los
mafwares; más de 1.700
complementos; gran
compatibilidad con
paginas antiguas;
navegación por pestañas
; navegación .
Mozilla Firefox
Navegador de código
abierto, desarrollado
por la función Mozilla,
la navegación por
pestañas, corrector
ortográfico,
marcadores,
bloqueadores de
ventanas emergentes,
atajos de teclado,
soporte para motores
de búsqueda y un
gestor de descargas.
Lento y puede
causar alguno
problemas, si se
cierra una sesión de
forma inesperada,
Firefox la restaura
sin preguntar
paginas muy
antiguas.
Supe velocidad
antiphishing y
antimalware; protección
avanzada los tipos malos
de la red; restauración de
sesión; navegación,
privada; gestor de
contraseñas; barra de
direcciones; protección
frente a fallos; carga de
página más veloz.
Sistema
operativo Linux
y Windows.
La primera versión fue
el 7 de enero de 2003;
es software libre y es
liberado bajo los
términos de la licencia
Poca cuota de
mercado ; no tiene
aplicaciones ; no
todos los sitio de
web están
Navegador más rápido
para carga de CSS;
disponible para Mac y
Windows; navegador
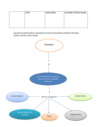
REALIZAR UN MAPA MENTAL COMPARATIVO CON LOS BUSCADORES (INTERNET EXPLORER,
CROME, FIREFOX, OPERA, SAFARI)
Es
Tipos de navegadores
LGPL optimizados accesible; interfaz simple.
Navegador
Es una aplicación que opera a
través de internet navegador
interpreta
Mozilla FirefoxInternet Explorer
Internet Explorer En
Windows
Opera
Google Chrome
 Realizar un cuadro comparativo de las herramientas e-learning (video,
blog, fotos, comunicación y wikis paces) resaltando: características,
uso, tiempo de licencia y potencialidades
Video blog fotos Comunicación
Es la tecnología
de la grabación,
procedimiento,
almacenamiento,
transmisión de
imágenes y
reconstrucción
por medios
electrónicos
digitales o
analógicos.
Inicialmente la
señal de video
está formada por
un número de
líneas agrupadas
en varios cuadros
y estos a la vez
divido en dos
campos portan la
información de
luz y color de la
imagen.
Es un sitio web en
el que uno o
varios autores
publican
cronológicamente
texto o artículos,
apareciendo
primero el más
reciente, donde el
autor conserva
siempre la libertad
de dejar publicado
lo que crea
pertinente y donde
sueles ser habitual
que los propios
lectores participen
activamente a
través de sus
comentarios.
Es el arte y la
técnica de
obtener
imágenes
duraderas
debidas a la
acción de la
luz. Es el
proceso de
proyectar
imágenes y
capturarlas,
bien por medio
del fijado en un
medio sensible
la luz o por la
conversión en
señal
electrónicas.
Basándose en
el principio de
la cámara
oscura, se
proyecta una
imagen.
La comunicación es el
proceso mediante el cual
se puede transmitir
información de una
entidad a otra, alterando
el estado de
conocimiento de la
entidad receptora
Los procesos de la
comunicación son
interacciones mediadas
por signos entre al
menos dos agentes que
comparten un mismo
repertorio de los signos y
tiene unas reglas
semióticas comunes.
 PLANTEAR LAS VENTAJAS Y DESVENTAJAS DEL CAMPUS VIRTUAL
DE LA UNAD
Ventajas:
 Permite enviar no solo texto sino todo tipo de Documentos.
 Hace la comunicación mucho más sencilla.
 Un mensaje puede ser enviado a muchos destinarios con solo indicar sus
direcciones.
 Ofrece comunicación veloz, confiable y precisa.
 Es posible el acceso a la comunicación a través d la mensajería instantánea
o chat donde podemos compartir una conversación o discusión sin interrupciones.
 Podemos conocer las opiniones de otros usuarios en los foros de discusión
y participar activamente adjuntando todo tipo de archivos.
 Nos ayuda a una comunicación retroalimentación por medio de texto,
imágenes, videos y todo tipo de elementos multimedia.
 La búsqueda de información se vuelve mucho más sencilla, sin tener que ir
forzadamente a las bibliotecas tradicionales.
 Es posible encontrar soporte técnico de todo clase sobre alguna
herramienta o proceso.
 El estudiante puede interactuar con varios docentes y compañeros a la vez
y despejar cualquier tipo de dudas.
Desventajas:
 Limitado interacción entre el tutor-alumno y alumno-alumno esto hace que
allá poco aprendizaje.
 En ocasiones la retroalimentación se retrasa.
 Hay tutor que no están atento a las dudas de los estudiantes.
 Hace que los estudiantes se esfuercen menos en hacer sus tareas, debido
a la mala práctica de copiar y pegar de internet.
 En ocasiones los estudiantes no entran a los foro
 Ingresar al correo institucional
 Hacer un comparativo entre diversas redes sociales
Funciones / objetivos Ventajas/ beneficios Desventajas
Facebook
Permite publicar
información personal
y profesional, fotos,
chatear y ser partes
de grupo según
intereses personales.
Método de ocio
Gran alcance
Tiempo real
Targeting( permite al
anunciante dirigirse
a un determinado
tipo de público en
función de sus
intereses
Inseguridad ( al
ingresar datos
personales)
twitter
Red social que se
hizo popular muy
rápido, llevando a un
vaciamiento de
contenido
Método de ocio
Es relativamente
editable,
posibilitando la
personalización a
gusto del usuario.
Más edición , más
comodidad
Falta de herramienta
para incluir al
usuario común a
este nuevo sistema
My space
Chatear mandar
mensajes, crear
blogs, invitar amigos
a participar,
personalizar la
página, subir fotos
Método de ocio
Es otra forma de
hacer amigos
Es veloz
Te pueden robar las
fotos no importa que
estén protegidas.
Mucha cantidad de
publicidades
YouTube
Muy popular gracias
a la posibilidad de
alojar videos
personales de
manera sencilla
Método de ocio
Permite cargar
varios videos al
mismo tiempo
Amenaza con la
privacidad de las
personas.
Los comentarios no
tienen censura.
Disminuye la
velocidad de la
computadora al ver
muchos videos.
INTRODUCCIÓN
El presente trabajo intenta describir algunas herramientas informáticas que,
adaptadas, son utilizadas por niños, adolescentes y adultos con discapacidad y
pretende servir de complemento a las metodologías de aprendizaje, aplicando una
nueva tecnología que aporte nuevas luces a la problemática individual del
objetivos propuestos en aspectos como el campo laboral, estudiante y mejore la
comunicación e incorporación de éste con su medio.
Cuando hacemos uso de las herramientas que se encuentran disponibles con el
firme propósito de alcanzar los personal, académico y social, integrando en ello el
uso de las TIC’S (tecnologías de información y comunicación) y más puntualmente
el uso de herramientas telemáticas como base fundamental del desarrollo,
podremos ponernos a la vanguardia de la tecnología, la cual juega un papel
fundamental en el diario vivir de cada uno de nosotros.

Trabajo de herramienta

  • 1.
    TRABAJO DE HERRAMIENTAS TATIANAKATHERINE RADA CANO CODIGO: 94110327632 TUTOR: ENESTOR ORLANDO PARRA CAÑON UNIVERSIDAD NACIONAL ABIERTA Y A DISTANCIA CEAD: FLORENCIA 31/05/2014
  • 2.
     Realizar unalínea del tiempo de la evolución del internet. Desde su inicio a nuestros días: La información es la materia prima para crear conocimiento y afrontar las problemáticas que se nos van presentando día a día.  Las TLC permiten realizar cualquier tipo de proceso de datos y confiables  Proporcionan canales de comunicación para difundir información y contactar con cualquier persona o institución  Permiten el almacenamiento de grandes cantidades de información en pequeños soportes de fácil transporte. Internet es una red redes, que conecta unos computadores con otro mediante lo protocolos TCP/ IP. Cada pc pone en marcha un software que permite proporcionar y / o acceder a determinada información, internet es el vehículo para transportar esta información almacenada en archivos o documentos que se encuentran en dichos computadores  Crear una cuenta de web 2.0 www.blogger.com/home?hl=es&fvi=cg1spsdFZ-wfFJZF3lO039tNcuyJjAI  imprimir la pantalla de consulta de un libro de la biblioteca de la unad, del tema referido Booknología: El libro digital (1971-2010) Lebert, Marie Release Date: 2010-08-18 Texto completo disponible  Ver recurso electrónico  Detalles  Comentarios y Etiquetas  Servicios adicionales  Enviar a   Título: Booknología: El libro digital (1971-2010)  Autor: Lebert, Marie  Fecha de publicación: Release Date: 2010-08-18  Idioma: Español  Fuente: Project Gutenberg Enlaces  View record in Project Gutenberg  View fulltext in Project Gutenberg Submit
  • 3.
     Realizar unmapa conceptual de los medios de transmisión. Identificar cual es más utilizado Se divide en Medios alámbrico s Fibra óptica Cable coaxia l wifi Medios inalámbricos Cable UTP NETWORKING Son aquellos que hacen uso de diferentes tipos de cables para realizar la conexión a la red. El cable de fibra óptica está compuesto por dos filamentos de vidrio de alta pureza con algunos aditivos que permiten la flexibilidad. El cable coaxial está conformado por un hilo de cobre interno, un núcleo plástico que lo envuelve, una malla metálica que lo aísla y cierra el circuito de conexión La cobertura WiFi es de unos cuantos metros cuadrados y no necesita de visión directa como si la necesita la tecnología de microondas. Los medios inalámbricos utilizan estándares de conexión definidos por la IEEE, y cuyo significado en español es “Instituto de Ingenieros Eléctricos y Electrónicos. El cable UTP es el más común para el uso en redes bajo techo por su poco diámetro.
  • 4.
     Realizar undibujo de una RED, mostrando los medios de trasmisión y la distribución de los computadores
  • 5.
     Investigar quebrowser son los más utilizados y realizar un cuadro sinóptico, utilizar minimo7. Resaltar sus características ventajas y desventajas Característica Desventajas Ventajas Internet Explorer Navegador gratuita creado en 1995 ( Thomas Reardon ) es el más usado , versiones más reciente 8.0 y 9.0 Mucha inestabilidad : regularmente lento; no es posible borrar la caché; configuración compleja en algunos casos innecesaria Un navegador gratuito; detecta muy bien los mafwares; más de 1.700 complementos; gran compatibilidad con paginas antiguas; navegación por pestañas ; navegación . Mozilla Firefox Navegador de código abierto, desarrollado por la función Mozilla, la navegación por pestañas, corrector ortográfico, marcadores, bloqueadores de ventanas emergentes, atajos de teclado, soporte para motores de búsqueda y un gestor de descargas. Lento y puede causar alguno problemas, si se cierra una sesión de forma inesperada, Firefox la restaura sin preguntar paginas muy antiguas. Supe velocidad antiphishing y antimalware; protección avanzada los tipos malos de la red; restauración de sesión; navegación, privada; gestor de contraseñas; barra de direcciones; protección frente a fallos; carga de página más veloz. Sistema operativo Linux y Windows. La primera versión fue el 7 de enero de 2003; es software libre y es liberado bajo los términos de la licencia Poca cuota de mercado ; no tiene aplicaciones ; no todos los sitio de web están Navegador más rápido para carga de CSS; disponible para Mac y Windows; navegador
  • 6.
    REALIZAR UN MAPAMENTAL COMPARATIVO CON LOS BUSCADORES (INTERNET EXPLORER, CROME, FIREFOX, OPERA, SAFARI) Es Tipos de navegadores LGPL optimizados accesible; interfaz simple. Navegador Es una aplicación que opera a través de internet navegador interpreta Mozilla FirefoxInternet Explorer Internet Explorer En Windows Opera Google Chrome
  • 7.
     Realizar uncuadro comparativo de las herramientas e-learning (video, blog, fotos, comunicación y wikis paces) resaltando: características, uso, tiempo de licencia y potencialidades Video blog fotos Comunicación Es la tecnología de la grabación, procedimiento, almacenamiento, transmisión de imágenes y reconstrucción por medios electrónicos digitales o analógicos. Inicialmente la señal de video está formada por un número de líneas agrupadas en varios cuadros y estos a la vez divido en dos campos portan la información de luz y color de la imagen. Es un sitio web en el que uno o varios autores publican cronológicamente texto o artículos, apareciendo primero el más reciente, donde el autor conserva siempre la libertad de dejar publicado lo que crea pertinente y donde sueles ser habitual que los propios lectores participen activamente a través de sus comentarios. Es el arte y la técnica de obtener imágenes duraderas debidas a la acción de la luz. Es el proceso de proyectar imágenes y capturarlas, bien por medio del fijado en un medio sensible la luz o por la conversión en señal electrónicas. Basándose en el principio de la cámara oscura, se proyecta una imagen. La comunicación es el proceso mediante el cual se puede transmitir información de una entidad a otra, alterando el estado de conocimiento de la entidad receptora Los procesos de la comunicación son interacciones mediadas por signos entre al menos dos agentes que comparten un mismo repertorio de los signos y tiene unas reglas semióticas comunes.
  • 8.
     PLANTEAR LASVENTAJAS Y DESVENTAJAS DEL CAMPUS VIRTUAL DE LA UNAD Ventajas:  Permite enviar no solo texto sino todo tipo de Documentos.  Hace la comunicación mucho más sencilla.  Un mensaje puede ser enviado a muchos destinarios con solo indicar sus direcciones.  Ofrece comunicación veloz, confiable y precisa.  Es posible el acceso a la comunicación a través d la mensajería instantánea o chat donde podemos compartir una conversación o discusión sin interrupciones.  Podemos conocer las opiniones de otros usuarios en los foros de discusión y participar activamente adjuntando todo tipo de archivos.  Nos ayuda a una comunicación retroalimentación por medio de texto, imágenes, videos y todo tipo de elementos multimedia.  La búsqueda de información se vuelve mucho más sencilla, sin tener que ir forzadamente a las bibliotecas tradicionales.  Es posible encontrar soporte técnico de todo clase sobre alguna herramienta o proceso.  El estudiante puede interactuar con varios docentes y compañeros a la vez y despejar cualquier tipo de dudas. Desventajas:  Limitado interacción entre el tutor-alumno y alumno-alumno esto hace que allá poco aprendizaje.  En ocasiones la retroalimentación se retrasa.  Hay tutor que no están atento a las dudas de los estudiantes.  Hace que los estudiantes se esfuercen menos en hacer sus tareas, debido a la mala práctica de copiar y pegar de internet.  En ocasiones los estudiantes no entran a los foro
  • 9.
     Ingresar alcorreo institucional  Hacer un comparativo entre diversas redes sociales Funciones / objetivos Ventajas/ beneficios Desventajas Facebook Permite publicar información personal y profesional, fotos, chatear y ser partes de grupo según intereses personales. Método de ocio Gran alcance Tiempo real Targeting( permite al anunciante dirigirse a un determinado tipo de público en función de sus intereses Inseguridad ( al ingresar datos personales) twitter Red social que se hizo popular muy rápido, llevando a un vaciamiento de contenido Método de ocio Es relativamente editable, posibilitando la personalización a gusto del usuario. Más edición , más comodidad Falta de herramienta para incluir al usuario común a este nuevo sistema My space Chatear mandar mensajes, crear blogs, invitar amigos a participar, personalizar la página, subir fotos Método de ocio Es otra forma de hacer amigos Es veloz Te pueden robar las fotos no importa que estén protegidas. Mucha cantidad de publicidades
  • 10.
    YouTube Muy popular gracias ala posibilidad de alojar videos personales de manera sencilla Método de ocio Permite cargar varios videos al mismo tiempo Amenaza con la privacidad de las personas. Los comentarios no tienen censura. Disminuye la velocidad de la computadora al ver muchos videos.
  • 11.
    INTRODUCCIÓN El presente trabajointenta describir algunas herramientas informáticas que, adaptadas, son utilizadas por niños, adolescentes y adultos con discapacidad y pretende servir de complemento a las metodologías de aprendizaje, aplicando una nueva tecnología que aporte nuevas luces a la problemática individual del objetivos propuestos en aspectos como el campo laboral, estudiante y mejore la comunicación e incorporación de éste con su medio. Cuando hacemos uso de las herramientas que se encuentran disponibles con el firme propósito de alcanzar los personal, académico y social, integrando en ello el uso de las TIC’S (tecnologías de información y comunicación) y más puntualmente el uso de herramientas telemáticas como base fundamental del desarrollo, podremos ponernos a la vanguardia de la tecnología, la cual juega un papel fundamental en el diario vivir de cada uno de nosotros.