Hipertensión Portal
Javier Alejandro Granada Valderrama
Medicina Crítica y Cuidados Intensivos
Definición
Hipertensión Portal
• Es el aumento en la presión portal determinada por el gradiente de presión portal normal.
• Diferencia de presiones entre la vena porta y la vena cava inferior (que oscila entre 1 a 5 mmHg).
Presiones mayores a 5 mm Hg
• Presiones 5 a 9 mm Hg estado subclínico de la hipertensión portal
• Presiones mayores a 10 mm Hg son clínicamente significativas.
Presión venosa esplénica mayor a 15 mmHg
CAPITULO IV-431, Hipertensión portal. Fisiopatología Aspectos clínicos, Enciclopedia Cirugía Digestiva , F. Galindo y colab.
Vena porta Extrahepatica
• La VP mide 8-10 cm, se origina de la confluencia
de dos lechos capilares, el esplácnico, esplénico,
llegando al lecho sinusoidal hepático.
• Unión de las venas mesentérica superior y el
tronco espleno-mesentérico
Hipertensión Portal
Hipertensión portal, Articulo de Revisión Acta Médica Grupo Ángeles. Volumen 9, No. 2, abril-junio 2011
Vena porta Intrahepatica
Hipertensión Portal
• Derecha (segmento V y al VIII) y lateral derecha (segmentos VI y VII).
• Izquierda da una rama paramediana izquierda (segmento III y IV) y
ascendente izquierda (segmento II).
• El segmento hepático I recibe flujo portal directo
• Las ramas portales se subdividen en venas lobulillares formando las
venas centrolo bulillares que drenan hacia las suprahepáticas
Hipertensión portal, Articulo de Revisión Acta Médica Grupo Ángeles. Volumen 9, No. 2, abril-junio 2011
Generalidades
• El flujo sanguíneo hepático normal es de 1,500 a 2,000 mL por minuto.
• Representa del 15 al 20% del gasto cardiaco
• La arteria hepática provee al hígado de un tercio de este flujo
• El SP se encarga de los dos tercios restantes.
Hipertensión Portal
CAPITULO IV-431, Hipertensión portal. Fisiopatología Aspectos clínicos, Enciclopedia Cirugía Digestiva , F. Galindo y colab.
Generalidades
• La circulación del SP la resistencia vascular es baja.
• La microcirculación sinusoidal hepática tiene una
baja presión de perfusión, para mantener un
equilibrio del fluido sinusoidal al espacio de Disse.
Hipertensión Portal
CAPITULO IV-431, Hipertensión portal. Fisiopatología Aspectos clínicos, Enciclopedia Cirugía Digestiva , F. Galindo y colab.
Fisiopatología
Hipertensión Portal
Hepatopatía crónica Leptinas producidas por los hepatocitos
dañados, células Kupffer y endoteliales.
Respuesta profibrogénica hepática
Unión con su receptor Ob-RL a nivel de las células estrelladas
Aumentan la producción de colágeno tipo I a II
y presentan una transición a miofibroblastos
proliferativos y fibrogénicos.
TGF-beta1 latente se convierte en su forma fibrogénica
a través de la activación de la plasmina por células
endoteliales, produciendo cirrosis.
Hipertensión portal, Articulo de Revisión Acta Médica Grupo Ángeles. Volumen 9, No. 2, abril-junio 2011
Fisiopatología
Hipertensión Portal
Mecanismo de autorregulación de la irrigación esplácnica
mediado por sustancias endoteliales, neuronales y humorales
• Oxido nítrico
• Glucagón
• Péptido intestinal vasoactivo,
• Factor de necrosis tumoral alfa,
• Productos de la cascada del AA
(leucotrienos y tromboxano A2)
Presión portal persistentemente mayor a 12 mmHg Altera la regulación del SN adrenérgico y se
incrementa la producción de vasodilatadores
endógenos
Incrementá el flujo espleno-meso-portal y
alterándo la modulación del tono vascular
intrahepático
Hipertensión portal, Articulo de Revisión Acta Médica Grupo Ángeles. Volumen 9, No. 2, abril-junio 2011
Fisiopatología
Hipertensión Portal
El fenómeno microvascular final
“hipocontractibilidad vascular”.
Vasodilatación Compensación
GENERA vasoconstricción, retención de agua
y sodio, mayor volemia (hiperflujo)
• Afectando gasto cardiaco
• Afecta flujo sanguíneo regional
• Aumenta la presión intravascular portal
• Vasoconstricción en vénulas portales
El desequilibrio vascular esplácnico, genera
neovascularización, venosa y arterial.
Vasos colaterales y conexiones venosas con las venas ácigos (esófago-
gástrica), con la vena renal izquierda y con la vena esplénica.
Hipertensión portal, Articulo de Revisión Acta Médica Grupo Ángeles. Volumen 9, No. 2, abril-junio 2011
Fisiopatología
Hipertensión Portal
Clin Exp HEPATOL 2018; 4, 2: 49–54
• CE , CK y C Estrelladas regular la hemodinámica sinusoidal y la homeostasis y
pueden contribuir a las desviaciones sinusoidales que se producen en la HTP
• En HTP → activan capacidades contráctiles como “pericitos hepático”, en resp a
diferentes estímulos vasoconstrictores
• Las C Kupffer generan citocinas con acciones celulares y vasorreguladoras
potentes
• Las C. endoteliales y C del músculo liso de los vasos no sinusoidales→ imp para
mantener la vasorregulación
Hipertensión Portal
Somatostina
• ↓
P
portal, contrae circulación esplácnica
• Inhibe contracción HCS mediada por ET-1
Clin Exp HEPATOL 2018; 4, 2: 49–54
Hipertensión Portal
Fisiopatología
• El aumento de resistencia al flujo portal
• Componente anatómico: Fibrosis hepática
• Componente funcional: Disfunción endotelial
• El aumento del flujo sanguíneo porto-colateral
Hipertensión Portal
Clin Exp HEPATOL 2018; 4, 2: 49–54
• Los sistemas venosos colaterales a nivel abdominal
• Sistema umbilical
• El sistema hemorroidal superior, medio e inferior o porto-
cava inferior (hemorroides).
Hipertensión Portal
Sistema coronario-ácigos o pedículo porto-cava superior
(que producen las várices esofágicas y esófago-gástricas)
Hipertensión portal, Articulo de Revisión Acta Médica Grupo Ángeles. Volumen 9, No. 2, abril-junio 2011
Fisiopatología
Hipertensión Portal
La HP idiopática se caracteriza por hipertensión del SP,
esplenomegalia y anemia secundaria al hiperesplenismo.
La influencia de patologías autoinmunes.
Hipertensión portal, Articulo de Revisión Acta Médica Grupo Ángeles. Volumen 9, No. 2, abril-junio 2011
Probable causante de la producción de depósitos de colágeno en el
espacio de Disse, incrementando así la presión intraportal
Etiología
Hipertensión Portal
Obstrucción, incremento en las resistencias, y aumento del volumen sanguíneo venoso intraportal
Métodosdiagnósticosen hipertensiónportal , Rev Col Gastroenterol / 31 (2) 2016
Hipertensión Portal
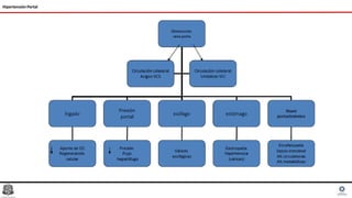
Clínica
Hipertensión Portal
Hipertensión Portal
The Design of Clinical Trials in Portal,Hypertension, Semin Liver Dis 2017;37:73–84.
Diagnóstico
Calcular el gradiente de presión portal, de forma directa o indirecta
Hipertensión Portal
Métodos invasivos
Gradiente de presión venosa hepática
Método estándar para la medición de la presión portal.
HVPG representa la diferencia entre la presión venosa hepática en
cuña (WHVP) y la presión venosa hepática libre (FHVP)
Métodosdiagnósticosen hipertensiónportal , Rev Col Gastroenterol / 31 (2) 2016
Diagnóstico
Hipertensión Portal
Métodos no invasivos Elastografía transitoria
Mide la rigidez hepática a través de ultrasonido
Medición se realiza en el lóbulo hepático derecho,
localizar un área hepática de al menos 6 cm, que se
encuentre libre de grandes vasos
Métodosdiagnósticosen hipertensiónportal , Rev Col Gastroenterol / 31 (2) 2016
Diagnóstico
Hipertensión Portal
Elastografía por resonancia magnética Medio adecuado para la evaluación de la HTP y su
relación con el desarrollo de várices esofágicas
Correlación significativa entre la rigidez hepática-
esplénica, y el grado de várices esofágicas
Métodosdiagnósticosen hipertensiónportal , Rev Col Gastroenterol / 31 (2) 2016
Diagnóstico
Hipertensión Portal
ARFI (proyección de imagen de impulso de fuerza de radiación acústica)
EVALUA la elasticidad del tejido en tiempo real y en una
unidad convencional de ultrasonido.
Las velocidades de las ondas de corte en el tejido son
medidas en una pequeña área del parénquima.
Método diagnóstico y monitoreo de hipertensión portal, su
uso no es ampliamente extendido dado los pocos datos
que evalúen directamente el ARFI y la hipertensión portal.
Métodosdiagnósticosen hipertensiónportal , Rev Col Gastroenterol / 31 (2) 2016
Diagnóstico
Hipertensión Portal
Fibrotest
Biopsia hepática transyugular, medición de HVPG, evalúa la relación
entre el fibrotest, la presencia y grado de hipertensión portal.
• α2-macroglobulina
• apolipoproteina A-1
• Haptoglobina
• γ-glutamiltransferasa
• Bilirrubina sérica
Métodosdiagnósticosen hipertensiónportal , Rev Col Gastroenterol / 31 (2) 2016
Diagnóstico
• Biomarcadores se relacionaban con el HVPG
Hipertensión Portal
IL-1b, IL-1Ra, Fas-R, VCAM-1, TNFb y HSP-70
Métodosdiagnósticosen hipertensiónportal , Rev Col Gastroenterol / 31 (2) 2016
Muestran una sensibilidad del 86%, una especificidad de 87% con respecto a la predicción
de la presión portal cuando esta era significativamente alta (HVPG > 12 mm Hg).
Diagnóstico
Hipertensión Portal
Métodosdiagnósticosen hipertensiónportal , Rev Col Gastroenterol / 31 (2) 2016
TRATAMIENTO
Tratamiento
Hipertensión Portal
Tratamiento
Hipertensión Portal
Eliminar agente nocivo
Tratamiento etiológico
Reducir el daño hepático
– Tratamiento antioxidante /
Tratamiento hepatoprotector
Evitar la progresión enfermedad
– Mejorar el componente estructural
• Reducir fibrosis/fibrogenesis
– Mejorar el componente dinamico
• Modular el tono vascular: NO en circulación intrahepatica
– Otros: Translocación Bacteriana/ Alteraciones coagulación
Promover la resolución del daño
– Degradación matriz extracelular
Controlar las manifestaciones extrahepáticas
Dianas terapéuticas para reducir la HTP
Clin Exp HEPATOL 2018; 4, 2: 49–54
Medicación vasoactiva
Terlipresina
Hipertensión Portal
La terlipresina una dosis de 2 mg i. v. cada 4 horas (1,5 mg si el peso
del paciente es entre 50-70 kg y 1,0 mg si es menor de 50 kg).
La dosis se reduce a 1 mg cada 4 horas tras el
control del episodio agudo, generalmente
a las 48 horas del inicio de la hemorragia
Clin Exp HEPATOL 2018; 4, 2: 49–54
• Reducen el gradiente de presión venosa hepática
• Reducen la presión a nivel de las varices esofágicas
• Flujo sanguíneo en la vena Ácigos
Medicación vasoactiva
Hipertensión Portal
• Somatostatina infusión continua de 250 g/h,
• Precedida por un bolus de 250 g, que puede repetirse hasta 3 veces
• Dosis más elevadas de somatostatina (500 g/h) producen un mayor descenso en la presión portal
La Somatostatina y análogos el Octreótide,Vapreótide y Lanreótide.
Reducen el gradiente de presión venosa hepática, reducen la presión a nivel de las várices
esofágicas y el flujo sanguíneo en la vena ácigos, siempre debe usarse en infusión continua
Clin Exp HEPATOL 2018; 4, 2: 49–54
Medicación vasoactiva
Hipertensión Portal
Octreótido y vapreótido, infusión continua intravenosa de 50 g/h.
Clin Exp HEPATOL 2018; 4, 2: 49–54
Hipertensión Portal
Disminuyen la postcarga cardiaca
y la vasoconstricción arteriolar esplácnica
Hipertensión portal: recomendaciones para su evaluación y tratamiento Documento de consenso auspiciado por la AEEH y el CIBERehd, Gastroenterol Hepatol. 2012;35(6):421---450
Hipertensión Portal
Hipertensión portal: recomendaciones para su evaluación y tratamiento Documento de consenso auspiciado por la AEEH y el CIBERehd, Gastroenterol Hepatol. 2012;35(6):421---450
Hipertensión Portal
Hipertensión portal: recomendaciones para su evaluación y tratamiento Documento de consenso auspiciado por la AEEH y el CIBERehd, Gastroenterol Hepatol. 2012;35(6):421---450
Simvastatina
Hipertensión Portal
Incrementa la producción endotelial de oxido nítrico del hígado cirrótico, reduce su
elevada resistencia vascular e incrementa su capacidad para distribuir volumen
sanguineo en pacientes con cirrosis
Zafra C et al. Gastroenterology 2014
Disminuye el HVPG, mejora la hemodinamica y tiene un perfil
de seguridad adecuado en pacientes cirroticos con HTP
Acido Obeticolico
Hipertensión Portal
Agonista de farnesoid X receptor: Aumenta la disponibilidad de ON intrahepatico
impidiendo la formacion de ADA (asymmetric dimethyl arginine)
Mookerjee R et al. Heptology 2015
Datos sobre su reduccion de la HTP en pacientes con cirrosi descompensada
OTROS
Hipertensión Portal
• Serelaxin: relaxina humana recombinante ( aumenta el NO)
Datos clinicos preliminares muestran eficacia en disminuir la PP en pacientes con cirrosis.
• Udenafil: inhibidor especifico de la fosfodiesterasa 5, potencia efecto vasodilatador de NO
endogeno y exogeno
Disminucion de la PP en pacientes en un estudios cirrosis compensada
Emricasan (inhibidor pancascaspasa oral)
Kreisela , et al. Digestive and Liver Disease. 2015
Tratamiento Invasivo
Hipertensión Portal
Se indica en pacientes en los cuales el tratamiento endoscópico fue fallido
• Procedimientos derivativos percutáneos
• Shunt portosistémico transyugular intrahepático (TIPS o DPPI)
Stents, insertados a través de la vena
yugular, creando, una conexión entre la
vena hepática y el SP dentro del hígado
Contraindicaciones relativas
• Infección activa
• Trombosis portal
• Tumores hepáticos hipervasculares
Contraindicacion:
• Insuficiencia cardiaca derecha.
• Enfermedad poliquística hepática.
Tratamiento Quirúrgico
Hipertensión Portal
Las cirugías derivativas porto-sistémicas disminuyeron tras la llegada de TIPS
• Pacientes con HDA refractaria al TIPS
• Procedimiento percutáneo es
técnicamente imposible
• Pacientes Child B/C como puente hasta su
transplante
Hipertensión portal, Articulo de Revisión Acta Médica Grupo Ángeles. Volumen 9, No. 2, abril-junio 2011
Gracias
Hipertensión Portal
Hipertensión Portal

htportal-180914165110.pptx

  • 1.
    Hipertensión Portal Javier AlejandroGranada Valderrama Medicina Crítica y Cuidados Intensivos
  • 2.
    Definición Hipertensión Portal • Esel aumento en la presión portal determinada por el gradiente de presión portal normal. • Diferencia de presiones entre la vena porta y la vena cava inferior (que oscila entre 1 a 5 mmHg). Presiones mayores a 5 mm Hg • Presiones 5 a 9 mm Hg estado subclínico de la hipertensión portal • Presiones mayores a 10 mm Hg son clínicamente significativas. Presión venosa esplénica mayor a 15 mmHg CAPITULO IV-431, Hipertensión portal. Fisiopatología Aspectos clínicos, Enciclopedia Cirugía Digestiva , F. Galindo y colab.
  • 3.
    Vena porta Extrahepatica •La VP mide 8-10 cm, se origina de la confluencia de dos lechos capilares, el esplácnico, esplénico, llegando al lecho sinusoidal hepático. • Unión de las venas mesentérica superior y el tronco espleno-mesentérico Hipertensión Portal Hipertensión portal, Articulo de Revisión Acta Médica Grupo Ángeles. Volumen 9, No. 2, abril-junio 2011
  • 4.
    Vena porta Intrahepatica HipertensiónPortal • Derecha (segmento V y al VIII) y lateral derecha (segmentos VI y VII). • Izquierda da una rama paramediana izquierda (segmento III y IV) y ascendente izquierda (segmento II). • El segmento hepático I recibe flujo portal directo • Las ramas portales se subdividen en venas lobulillares formando las venas centrolo bulillares que drenan hacia las suprahepáticas Hipertensión portal, Articulo de Revisión Acta Médica Grupo Ángeles. Volumen 9, No. 2, abril-junio 2011
  • 5.
    Generalidades • El flujosanguíneo hepático normal es de 1,500 a 2,000 mL por minuto. • Representa del 15 al 20% del gasto cardiaco • La arteria hepática provee al hígado de un tercio de este flujo • El SP se encarga de los dos tercios restantes. Hipertensión Portal CAPITULO IV-431, Hipertensión portal. Fisiopatología Aspectos clínicos, Enciclopedia Cirugía Digestiva , F. Galindo y colab.
  • 6.
    Generalidades • La circulacióndel SP la resistencia vascular es baja. • La microcirculación sinusoidal hepática tiene una baja presión de perfusión, para mantener un equilibrio del fluido sinusoidal al espacio de Disse. Hipertensión Portal CAPITULO IV-431, Hipertensión portal. Fisiopatología Aspectos clínicos, Enciclopedia Cirugía Digestiva , F. Galindo y colab.
  • 7.
    Fisiopatología Hipertensión Portal Hepatopatía crónicaLeptinas producidas por los hepatocitos dañados, células Kupffer y endoteliales. Respuesta profibrogénica hepática Unión con su receptor Ob-RL a nivel de las células estrelladas Aumentan la producción de colágeno tipo I a II y presentan una transición a miofibroblastos proliferativos y fibrogénicos. TGF-beta1 latente se convierte en su forma fibrogénica a través de la activación de la plasmina por células endoteliales, produciendo cirrosis. Hipertensión portal, Articulo de Revisión Acta Médica Grupo Ángeles. Volumen 9, No. 2, abril-junio 2011
  • 8.
    Fisiopatología Hipertensión Portal Mecanismo deautorregulación de la irrigación esplácnica mediado por sustancias endoteliales, neuronales y humorales • Oxido nítrico • Glucagón • Péptido intestinal vasoactivo, • Factor de necrosis tumoral alfa, • Productos de la cascada del AA (leucotrienos y tromboxano A2) Presión portal persistentemente mayor a 12 mmHg Altera la regulación del SN adrenérgico y se incrementa la producción de vasodilatadores endógenos Incrementá el flujo espleno-meso-portal y alterándo la modulación del tono vascular intrahepático Hipertensión portal, Articulo de Revisión Acta Médica Grupo Ángeles. Volumen 9, No. 2, abril-junio 2011
  • 9.
    Fisiopatología Hipertensión Portal El fenómenomicrovascular final “hipocontractibilidad vascular”. Vasodilatación Compensación GENERA vasoconstricción, retención de agua y sodio, mayor volemia (hiperflujo) • Afectando gasto cardiaco • Afecta flujo sanguíneo regional • Aumenta la presión intravascular portal • Vasoconstricción en vénulas portales El desequilibrio vascular esplácnico, genera neovascularización, venosa y arterial. Vasos colaterales y conexiones venosas con las venas ácigos (esófago- gástrica), con la vena renal izquierda y con la vena esplénica. Hipertensión portal, Articulo de Revisión Acta Médica Grupo Ángeles. Volumen 9, No. 2, abril-junio 2011
  • 10.
    Fisiopatología Hipertensión Portal Clin ExpHEPATOL 2018; 4, 2: 49–54 • CE , CK y C Estrelladas regular la hemodinámica sinusoidal y la homeostasis y pueden contribuir a las desviaciones sinusoidales que se producen en la HTP • En HTP → activan capacidades contráctiles como “pericitos hepático”, en resp a diferentes estímulos vasoconstrictores • Las C Kupffer generan citocinas con acciones celulares y vasorreguladoras potentes • Las C. endoteliales y C del músculo liso de los vasos no sinusoidales→ imp para mantener la vasorregulación
  • 11.
    Hipertensión Portal Somatostina • ↓ P portal,contrae circulación esplácnica • Inhibe contracción HCS mediada por ET-1 Clin Exp HEPATOL 2018; 4, 2: 49–54
  • 12.
  • 13.
    Fisiopatología • El aumentode resistencia al flujo portal • Componente anatómico: Fibrosis hepática • Componente funcional: Disfunción endotelial • El aumento del flujo sanguíneo porto-colateral Hipertensión Portal Clin Exp HEPATOL 2018; 4, 2: 49–54
  • 14.
    • Los sistemasvenosos colaterales a nivel abdominal • Sistema umbilical • El sistema hemorroidal superior, medio e inferior o porto- cava inferior (hemorroides). Hipertensión Portal Sistema coronario-ácigos o pedículo porto-cava superior (que producen las várices esofágicas y esófago-gástricas) Hipertensión portal, Articulo de Revisión Acta Médica Grupo Ángeles. Volumen 9, No. 2, abril-junio 2011
  • 15.
    Fisiopatología Hipertensión Portal La HPidiopática se caracteriza por hipertensión del SP, esplenomegalia y anemia secundaria al hiperesplenismo. La influencia de patologías autoinmunes. Hipertensión portal, Articulo de Revisión Acta Médica Grupo Ángeles. Volumen 9, No. 2, abril-junio 2011 Probable causante de la producción de depósitos de colágeno en el espacio de Disse, incrementando así la presión intraportal
  • 16.
    Etiología Hipertensión Portal Obstrucción, incrementoen las resistencias, y aumento del volumen sanguíneo venoso intraportal Métodosdiagnósticosen hipertensiónportal , Rev Col Gastroenterol / 31 (2) 2016
  • 17.
  • 18.
  • 19.
    Hipertensión Portal The Designof Clinical Trials in Portal,Hypertension, Semin Liver Dis 2017;37:73–84.
  • 20.
    Diagnóstico Calcular el gradientede presión portal, de forma directa o indirecta Hipertensión Portal Métodos invasivos Gradiente de presión venosa hepática Método estándar para la medición de la presión portal. HVPG representa la diferencia entre la presión venosa hepática en cuña (WHVP) y la presión venosa hepática libre (FHVP) Métodosdiagnósticosen hipertensiónportal , Rev Col Gastroenterol / 31 (2) 2016
  • 21.
    Diagnóstico Hipertensión Portal Métodos noinvasivos Elastografía transitoria Mide la rigidez hepática a través de ultrasonido Medición se realiza en el lóbulo hepático derecho, localizar un área hepática de al menos 6 cm, que se encuentre libre de grandes vasos Métodosdiagnósticosen hipertensiónportal , Rev Col Gastroenterol / 31 (2) 2016
  • 22.
    Diagnóstico Hipertensión Portal Elastografía porresonancia magnética Medio adecuado para la evaluación de la HTP y su relación con el desarrollo de várices esofágicas Correlación significativa entre la rigidez hepática- esplénica, y el grado de várices esofágicas Métodosdiagnósticosen hipertensiónportal , Rev Col Gastroenterol / 31 (2) 2016
  • 23.
    Diagnóstico Hipertensión Portal ARFI (proyecciónde imagen de impulso de fuerza de radiación acústica) EVALUA la elasticidad del tejido en tiempo real y en una unidad convencional de ultrasonido. Las velocidades de las ondas de corte en el tejido son medidas en una pequeña área del parénquima. Método diagnóstico y monitoreo de hipertensión portal, su uso no es ampliamente extendido dado los pocos datos que evalúen directamente el ARFI y la hipertensión portal. Métodosdiagnósticosen hipertensiónportal , Rev Col Gastroenterol / 31 (2) 2016
  • 24.
    Diagnóstico Hipertensión Portal Fibrotest Biopsia hepáticatransyugular, medición de HVPG, evalúa la relación entre el fibrotest, la presencia y grado de hipertensión portal. • α2-macroglobulina • apolipoproteina A-1 • Haptoglobina • γ-glutamiltransferasa • Bilirrubina sérica Métodosdiagnósticosen hipertensiónportal , Rev Col Gastroenterol / 31 (2) 2016
  • 25.
    Diagnóstico • Biomarcadores serelacionaban con el HVPG Hipertensión Portal IL-1b, IL-1Ra, Fas-R, VCAM-1, TNFb y HSP-70 Métodosdiagnósticosen hipertensiónportal , Rev Col Gastroenterol / 31 (2) 2016 Muestran una sensibilidad del 86%, una especificidad de 87% con respecto a la predicción de la presión portal cuando esta era significativamente alta (HVPG > 12 mm Hg).
  • 26.
  • 27.
  • 28.
  • 29.
    Tratamiento Hipertensión Portal Eliminar agentenocivo Tratamiento etiológico Reducir el daño hepático – Tratamiento antioxidante / Tratamiento hepatoprotector Evitar la progresión enfermedad – Mejorar el componente estructural • Reducir fibrosis/fibrogenesis – Mejorar el componente dinamico • Modular el tono vascular: NO en circulación intrahepatica – Otros: Translocación Bacteriana/ Alteraciones coagulación Promover la resolución del daño – Degradación matriz extracelular Controlar las manifestaciones extrahepáticas Dianas terapéuticas para reducir la HTP Clin Exp HEPATOL 2018; 4, 2: 49–54
  • 30.
    Medicación vasoactiva Terlipresina Hipertensión Portal Laterlipresina una dosis de 2 mg i. v. cada 4 horas (1,5 mg si el peso del paciente es entre 50-70 kg y 1,0 mg si es menor de 50 kg). La dosis se reduce a 1 mg cada 4 horas tras el control del episodio agudo, generalmente a las 48 horas del inicio de la hemorragia Clin Exp HEPATOL 2018; 4, 2: 49–54 • Reducen el gradiente de presión venosa hepática • Reducen la presión a nivel de las varices esofágicas • Flujo sanguíneo en la vena Ácigos
  • 31.
    Medicación vasoactiva Hipertensión Portal •Somatostatina infusión continua de 250 g/h, • Precedida por un bolus de 250 g, que puede repetirse hasta 3 veces • Dosis más elevadas de somatostatina (500 g/h) producen un mayor descenso en la presión portal La Somatostatina y análogos el Octreótide,Vapreótide y Lanreótide. Reducen el gradiente de presión venosa hepática, reducen la presión a nivel de las várices esofágicas y el flujo sanguíneo en la vena ácigos, siempre debe usarse en infusión continua Clin Exp HEPATOL 2018; 4, 2: 49–54
  • 32.
    Medicación vasoactiva Hipertensión Portal Octreótidoy vapreótido, infusión continua intravenosa de 50 g/h. Clin Exp HEPATOL 2018; 4, 2: 49–54
  • 33.
    Hipertensión Portal Disminuyen lapostcarga cardiaca y la vasoconstricción arteriolar esplácnica Hipertensión portal: recomendaciones para su evaluación y tratamiento Documento de consenso auspiciado por la AEEH y el CIBERehd, Gastroenterol Hepatol. 2012;35(6):421---450
  • 34.
    Hipertensión Portal Hipertensión portal:recomendaciones para su evaluación y tratamiento Documento de consenso auspiciado por la AEEH y el CIBERehd, Gastroenterol Hepatol. 2012;35(6):421---450
  • 35.
    Hipertensión Portal Hipertensión portal:recomendaciones para su evaluación y tratamiento Documento de consenso auspiciado por la AEEH y el CIBERehd, Gastroenterol Hepatol. 2012;35(6):421---450
  • 36.
    Simvastatina Hipertensión Portal Incrementa laproducción endotelial de oxido nítrico del hígado cirrótico, reduce su elevada resistencia vascular e incrementa su capacidad para distribuir volumen sanguineo en pacientes con cirrosis Zafra C et al. Gastroenterology 2014 Disminuye el HVPG, mejora la hemodinamica y tiene un perfil de seguridad adecuado en pacientes cirroticos con HTP
  • 37.
    Acido Obeticolico Hipertensión Portal Agonistade farnesoid X receptor: Aumenta la disponibilidad de ON intrahepatico impidiendo la formacion de ADA (asymmetric dimethyl arginine) Mookerjee R et al. Heptology 2015 Datos sobre su reduccion de la HTP en pacientes con cirrosi descompensada
  • 38.
    OTROS Hipertensión Portal • Serelaxin:relaxina humana recombinante ( aumenta el NO) Datos clinicos preliminares muestran eficacia en disminuir la PP en pacientes con cirrosis. • Udenafil: inhibidor especifico de la fosfodiesterasa 5, potencia efecto vasodilatador de NO endogeno y exogeno Disminucion de la PP en pacientes en un estudios cirrosis compensada Emricasan (inhibidor pancascaspasa oral) Kreisela , et al. Digestive and Liver Disease. 2015
  • 39.
    Tratamiento Invasivo Hipertensión Portal Seindica en pacientes en los cuales el tratamiento endoscópico fue fallido • Procedimientos derivativos percutáneos • Shunt portosistémico transyugular intrahepático (TIPS o DPPI) Stents, insertados a través de la vena yugular, creando, una conexión entre la vena hepática y el SP dentro del hígado Contraindicaciones relativas • Infección activa • Trombosis portal • Tumores hepáticos hipervasculares Contraindicacion: • Insuficiencia cardiaca derecha. • Enfermedad poliquística hepática.
  • 40.
    Tratamiento Quirúrgico Hipertensión Portal Lascirugías derivativas porto-sistémicas disminuyeron tras la llegada de TIPS • Pacientes con HDA refractaria al TIPS • Procedimiento percutáneo es técnicamente imposible • Pacientes Child B/C como puente hasta su transplante Hipertensión portal, Articulo de Revisión Acta Médica Grupo Ángeles. Volumen 9, No. 2, abril-junio 2011
  • 41.
  • 42.
  • 43.