GUÍA PEDAGOGICA IDENTIFICACIÓN DE CONTENIDOS DIGITALES
Nombre de la Institución Educativa : CENTRO
EDUCATIVO HORTA MEDIO
Sede: E. R. LA AHUYAMERA
Nombre
del
Docente:
MARIA
CUADRADOS
Nombre del gestor : Laura Pardo

ISABEL

Nivel: 3

COMPETENCIAS GENERALES




Reconocer los distintos portales educativos y ubica los posibles contenidos
educativos digitales en las distintas áreas.
Utilizar habilidades digitales para el manejo de la información y la
comunicación
Evalúan

EVALUACIÓN
Se determina la pertinencia de los portales y los contenidos educativos que se
presentan teniendo en cuenta la lista de chequeo de contenidos digtales adjunta.
FUENTES DE INFORMACIÓN SUGERIDAS
Recursos Digitales:
http://www.eduteka.org/,
/www.colombiaaprende.edu.co,
http://www.colombiaaprende.edu.co/mml/sitio/home.html,
http://www.colombiaaprende.edu.co/html/TVeducativa/1600/article-140243.html,
http://www.colombiaaprende.edu.co/html/productos/1685/propertyvalue-37432.html,
http://www.colombiaaprende.edu.co/html/TVeducativa/1600/propertyvalue-35440.html
http://www.colombiaaprende.edu.co/html/investigadores/1609/article-254945.html
http://www.colombia.travel/es/turista-internacional/colombia/geografia
CONTENIDOS DIGITALES
Competencias Específicas:
 Reconoce los portales educativos .
 Identifica la importancia de vincular en el aprendizaje los contenidos

digitales de uso libre.
Actividades:
1. Revise cada uno de los portales :
http://www.eduteka.org/,
http://www.colombiaaprende.edu.co/mml/sitio/home.html,
http://www.colombiaaprende.edu.co/html/TVeducativa/1600/article140243.html,
http://www.colombiaaprende.edu.co/html/productos/1685/propertyvalue37432.html,
http://www.colombiaaprende.edu.co/html/TVeducativa/1600/propertyvalue35440.html
http://www.colombiaaprende.edu.co/html/investigadores/1609/article254945.html
http://www.colombia.travel/es/turista-internacional/colombia/geografia
2. Conforme grupos de trabajo y socialice la experiencia de consulta
realizada en cada uno de los portales recomendados.
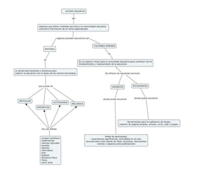
3. En grupos de trabajo diseñe un mapa conceptual en el que represente
cada uno de los portales visitados y las áreas.

Actividades de Autorreflexión:
 Haga una lista de sus debilidades y fortalezas frente al proceso.
.
Identificacioncontenidos

Identificacioncontenidos

  • 1.
    GUÍA PEDAGOGICA IDENTIFICACIÓNDE CONTENIDOS DIGITALES Nombre de la Institución Educativa : CENTRO EDUCATIVO HORTA MEDIO Sede: E. R. LA AHUYAMERA Nombre del Docente: MARIA CUADRADOS Nombre del gestor : Laura Pardo ISABEL Nivel: 3 COMPETENCIAS GENERALES    Reconocer los distintos portales educativos y ubica los posibles contenidos educativos digitales en las distintas áreas. Utilizar habilidades digitales para el manejo de la información y la comunicación Evalúan EVALUACIÓN Se determina la pertinencia de los portales y los contenidos educativos que se presentan teniendo en cuenta la lista de chequeo de contenidos digtales adjunta. FUENTES DE INFORMACIÓN SUGERIDAS Recursos Digitales: http://www.eduteka.org/, /www.colombiaaprende.edu.co, http://www.colombiaaprende.edu.co/mml/sitio/home.html, http://www.colombiaaprende.edu.co/html/TVeducativa/1600/article-140243.html, http://www.colombiaaprende.edu.co/html/productos/1685/propertyvalue-37432.html, http://www.colombiaaprende.edu.co/html/TVeducativa/1600/propertyvalue-35440.html http://www.colombiaaprende.edu.co/html/investigadores/1609/article-254945.html http://www.colombia.travel/es/turista-internacional/colombia/geografia
  • 2.
    CONTENIDOS DIGITALES Competencias Específicas: Reconoce los portales educativos .  Identifica la importancia de vincular en el aprendizaje los contenidos digitales de uso libre. Actividades: 1. Revise cada uno de los portales : http://www.eduteka.org/, http://www.colombiaaprende.edu.co/mml/sitio/home.html, http://www.colombiaaprende.edu.co/html/TVeducativa/1600/article140243.html, http://www.colombiaaprende.edu.co/html/productos/1685/propertyvalue37432.html, http://www.colombiaaprende.edu.co/html/TVeducativa/1600/propertyvalue35440.html http://www.colombiaaprende.edu.co/html/investigadores/1609/article254945.html http://www.colombia.travel/es/turista-internacional/colombia/geografia 2. Conforme grupos de trabajo y socialice la experiencia de consulta realizada en cada uno de los portales recomendados. 3. En grupos de trabajo diseñe un mapa conceptual en el que represente cada uno de los portales visitados y las áreas. Actividades de Autorreflexión:  Haga una lista de sus debilidades y fortalezas frente al proceso. .